Хэмптон - Современное управление. Том 2
Книга «Современное управление»- перевод на русский язык последнего издания самого популярного энциклопедического справочника Американской Ассоциации Управления «АМА Management Handbook».
В справочнике собраны новейшие сведения об управлении экономикой. Он охватывает все основные действующие и перспективные формы, методы, функции управления в различных сферах - на частных предприятиях, в хозяйственных и научно-исследовательских организациях, в системе обслуживания и в государственном секторе.
В книге отражены изменения и достижения в области управления, характерные для середины 90-х годов, а также рассмотрены тенденции развития менеджмента в преддверии технологических, экономических и организационных условий наступающего XXI века.
Охвачен весь спектр элементов и вопросов управления в условиях рыночной экономики, излагаются традиционные и новейшие теории, анализируется практический опыт последних десятилетий, выявляются его позитивные и негативные стороны, уроки для будущего, даются рекомендации по применению проверенных практикой методов, структур и механизмов управления в зависимости от конкретных условий. Все это приобретает особое значение при переходе российской экономики на рыночные отношения и создания новой системы управления.
Для удобства читателей русское издание выходит в двух томах. В первый том включены семь разделов, в которых комплексно рассматриваются общие основы управления, вопросы управления маркетингом, торговлей и распределением, человеческими ресурсами, бухгалтерским учетом, финансами и научно-техническим прогрессом. Второй том состоит из девяти разделов, в которых освещены проблемы управления производством, информационными системами, материально-техническим обеспечением, корпоративными отношениями, риском и страхованием, малым предпринимательством, международным бизнесом, обслуживающими отраслями, учреждениями государственного сектора и некоммерческими организациями. Книга содержит богатый иллюстрированный материал - таблицы, графики, диаграммы и схемы.
Книга рассчитана на руководителей всех уровней в различных сферах экономики, предпринимателей, консультантов, преподавателей, студентов высших и средних учебных заведений, а также всех интересующихся проблемами науки и практики управления.
В состав государственного сектора входит огромное число как государственных, так и квази-государственных организаций, взаимодействующих с частными и некоммерческими субъектами национальной экономики. Формы такого взаимодействия могут быть или конструктивными, или деструктивными. Некоммерческие организации имеют дело с огромными суммами денег, занимаются деятельностью, связанной с поиском средств, поэтому возглавлять их должны люди, обладающие качествами как хозяйственного руководителя, так и политика. Руководитель такой организации должен соответствовать предъявляемым к нему требованиям, в противном случае общественный совет просто уволит его.
Управление предприятиями в государственных и некоммерческих секторах экономики - дело далеко не простое. С одной стороны, под контролем руководителя находятся огромные средства, которые могут быть направлены на достижение важнейших целей гумани-
Д-р Херрингтон Дж. Брайс, профессор кафедры деловой администрации в колледже Уильяма и Мэри. Автор книги “Вопросы финансового и стратегического управления в бесприбыльных организациях”, Прентис-Холл, 1992 г.
|
тарного и социального характера. С другой стороны, имеются жесткие ограничения, устанавливаемые действующей в стране системой. Работая как бы в аквариуме, руководителю приходится удовлетворять требованиям, предъявляемым различными заинтересованными группами, имеющими часто диаметрально противоположные цели и интересы. Все это может приводить к потерям, путанице, невысокой эффективности и невыполнению приоритетных целей национальной и локальной политики.
В данном разделе речь идет об основных проблемах, с которыми приходится иметь дело руководителям организаций в государственном и некоммерческом секторах. Авторы отдельных глав поднимают вопросы, составляющие суть управления в условиях, когда отсутствует важнейший стимул, каковым является прибыль. Рекомендуемые материалы содержат много различной информации, которая может быть полезной любому руководителю, и предложения о путях решения сложных проблем в жестких условиях функционирования. Следует заметить, что в конце XX века руководить общественными организациями, больницами, учебными заведениями, благотворительными и другими организациями подобного рода приходится именно в таких условиях.
Ричард Бояцис исследует факторы, связанные с качествами, которыми должен обладать руководитель государственной организации. Марк Басин, используя выводы предыдущей главы, рассуждает о вопросах лидерства в организациях государственного сектора. Чарльз Кох рассматривает вопросы полномочий государственных учреждений. Чтобы судить об эффективности деятельности государственных учреждений, необходимо иметь критерии оценки эффективности реализации намеченных программ; эти вопросы в своей главе рассматривает Джозеф Хоули. Уильям Ханна обращается к вопросам принятия решений на всех уровнях управления. |
Херрингтон Брайс предлагает несколько принципов создания эффективной системы управления некоммерческими организациями. Деннис Янг рассуждает об экономической основе, на которой строится управление некоммерческими организациями. В условиях отсутствия стимула в виде прибыли учреждения и организации должны ставить перед собой иные цели и планы работы. Ахмед Заки затрагивает роль информационных систем и технологий в управлении организациями государственного сектора. Высоких результатов работы можно достичь только в том случае, если уметь объективно оценивать эффективность деятельности организаций. Для этого используется информация, содержащаяся в отчетах аудиторов, проверяющих эту деятельность. Кристофер Лавлок и Чарльз Вайнберг обсуждают еще один важнейший вопрос, связанный с деятельностью некоммерческих организаций, а именно, маркетинг как средство достижения стоящих перед ними целей. И, наконец, Энн Фали демонстрирует способы получения полезной информации по результатам независимого аудита некоммерческой организации.
Сложность и масштабы деятельности организаций государственного и некоммерческого секторов возросли многократно. Их деятельность сказывается на работе руководителей предприятий и организаций всех отраслей национальной экономики. Кроме того, они нередко участвуют в процессе обмена ведущими специалистами, когда руководители предприятий и организаций частного сектора назначаются руководителями государственных учреждений или крупных некоммерческих организаций, а политики, государственные чиновники и руководители некоммерческих организаций занимают руководящие должности в частных компаниях. Материалы данного раздела позволяют ближе познакомиться с особенностями управления государственными и некоммерческими организациями.КАЧЕСТВАРУКОВОДИТЕЛЯЭФФЕКТИВНОЙГОСУДАРСТВЕННОЙОРГАНИЗАЦИИРичард Е. Бояцис, профессор кафедры управления университета “Кейс вестерн резерв”
|
ПРОФЕССИОНАЛЬНЫЕ КАЧЕСТВА РУКОВОДИТЕЛЯ КАК УСЛОВИЕ ЭФФЕКТИВНОГО УПРАВЛЕНИЯ
Для того чтобы организации государственного сектора могли эффективно выполнять стоящие перед ними задачи, их должны возглавлять компетентные и грамотные специалисты. Управление организацией в государственном секторе намного сложнее, чем в частном, поскольку миссия организации и ее эффективность вступают в непримиримое противоречие: необходимо вырабатывать и поддерживать ценности, политику, методы и традиции государственных учреждений, служащих обществу, и в то же время манипулировать ограниченными ресурсами для выполнения бесчисленного количества задач. |
Все это жонглирование происходит в рамках организации. Она разрабатывает определенную политику и стратегию, которые находят отражение в ее внутренней структуре и системах, и направление деятельности, выраженное в ее предназначении (миссии), целях или стратегии. Она располагает материальными, финансовыми и техническими ресурсами. У нее имеются свои традиция и культура. Организация существует в рамках более крупного экономического, социального и политического сообщества. Все эти факторы так или иначе влияют на ее внутреннюю организационную структуру.
При всем том, что цели и условия функционирования организаций государственного сектора имеют определенные особенности, эффективность их деятельности имеет не меньшее значение, чем эффективность работы частных компаний. Это означает, что руководитель обязан обеспечивать достижение конкретных результатов деятельности организации путем проведения комплекса мероприятий, не выходя при этом за рамки направлений выработанного курса, принятых методов и внешних ограничений. Своевременно и эффективно проводить необходимые мероприятия может лишь человек, обладающий определенными деловыми качествами или способностями, которые можно назвать профессиональными качествами. Люди используют свои качества для того, чтобы их действия отвечали должностным требованиям.
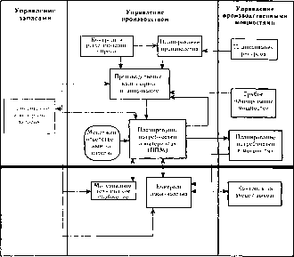
Эффективность организации достигается в том случае, когда согласуются или “стыкуются” три важнейших элемента, представленные на Рис. 16-1. Работа может оказаться эффективной и при совпадении всего лишь двух элементов, но вероятность этого значительно ниже.
|
|
Рис. 16-1. Модель эффективного исполнения должностных обязанностей |
 |
ВЫЯВЛЕНИЕ
ПРОФЕССИОНАЛЬНЫХ
КАЧЕСТВ
Соответствие должности является базовой характеристикой человека, поскольку это может быть мотив, личное качество, уровень квалификации, какая-то сторона собственной самооценки человека или социальной роли, которую он играет, или суммой знаний, которыми он обладает. Человек может знать или не знать о наличии у него таких характеристик. Поскольку профессиональные качества, отвечающие требованиям той или иной должности, являются базовыми характеристиками, их можно выявить посредством разнообразных действий. При этом необходимо проанализировать не только действия, которые предпринимались, но и стоявшие за этим намерения. |
Очень важно также отделять профессиональные качества от задач или функций, которые приходится решать человеку, занимающему ту или иную руководящую должность. К примеру, такая функция, как обеспечение и использование ресурсов, требует от человека различных профессиональных качеств, включая аналитические способности, умение составлять и эффективно реализовывать планы. Чтобы довести конкретную схему использования ресурсов до других членов организации, необходимо также иметь совершенно особые качества, например, умение влиять на других людей. Поэтому отбор персонала, принятие решений, делегирование полномочий или ремонт станка - это задачи и функции, а не профессиональные качества.
|
В своем исследовании автор данной главы попытался показать общие качественные различия между результатами работы (посредственные, средние и высокие) руководителей, занимающих разные должности в разных организациях.
Объектами исследования оказались люди на двадцати одной руководящей должности в четырех организациях или учреждениях федерального правительства США. Исследование проводилось в четыре этапа: 1) определение приемлемого критерия оценки эффективности исполнения должностных обязанностей; 2) выявление элементов, определяющих различия между высокими и средними результатами деятельности;
3) проведение интервью для выявления случаев экстремальных событий на работе и регистрации поведения отдельных людей в ходе таких событий, после чего производилось кодирование событий применительно к различным профессиональным качествам; 4) подготовка и проведение тестов.
Один из результатов данного исследования - выявление различных качеств, которые служат показателями компетентности. (Полное описание данных и процедуры анализа можно найти в книге “Компетентный руководитель: эффективная работа”, издательство “Джон Уайли энд санз”, 1982 г.).
Группа целей управления и действий руководителей
Проведенное исследование позволило выявить характеристики, сведенные в одну группу под общим названием цели и действия. В их число входят:
• Ориентация на эффективность: постоянная мысль о том, чтобы выполнить ту или иную работу как можно лучше. Руководители, достигающие средних показателей эффективности, озабочены этим в гораздо большей степени, чем те, эффективность работы которых крайне низка. |
• Стремление к действиям: ориентация на действия с целью завершения той или иной работы. Этим качеством в большей степени обладают эффективно работающие руководители, чем средние или посредственные.
• Использование принципов в диагностических целях: способ мышления, когда человек применяет тот или иной принцип к ситуации и интерпретирует события в свете этого принципа. Это качество в большей степени проявляют эффективно и средне работающие руководители, но не те, кто работает посредственно.
• Забота о воздействии: забота о том, чтобы символы власти оказывали воздействие на других людей. Это качество в большей степени присуще эффективно работающим руководителям, чем слабым.
Важным выводом данного исследования является то, что эффективность работы руководителей можно существенно повысить, если изменить условия, в которых приходится работать организациям и их руководителям. К числу таких изменений следует отнести оценку эффективности, постановку целей и разработку планов, прогнозирование проблем, влияющих на результаты работы, и условия для повышения ее эффективности. При этом руководителям надо предоставлять возможности предлагать и реализовывать необходимые изменения. Это не просто утверждение, что эффективность работы руководителей государственных организаций существенно повысится, если условия их работы станут похожими на условия деятельности предприятий частного сектора. Следует помнить о том, что хорошие руководители государственных организаций проявляют гораздо больше таких качеств, чем их коллеги в частном секторе.
Процесс изменения условий деятельности является достаточно сложным и требует тщательного осмысления и подготовки. Если этого не произойдет, то реализация подобных изменений потребует дополнительных законодательных актов, регулирующих деятельность государственных организаций. Это выльется прежде всего в попытки пересмотреть суть должностных обязанностей и полномочий руководителей государственных организаций с точки зрения объема ответственности, задач, функций, масштаба контроля, показателей оценки и соизмеримости вознаграждений. Недавнее реформирование, проведенное в системе государственной службы США (система премирования высшего руководящего персонала органов исполнительной власти в зависимости от заслуг и новые процедуры оценки эффективности работы), позволяет предположить, что часть этих изменений действительно назрела. Однако вопрос остается прежним: достаточно ли будет указанных усилий для получения позитивных изменений. Требуется ответить еще на один вопрос, а именно: учитывают ли такие программы различия во временных горизонтах, оперативности, задачах и других факторах, что как раз и определяет отличие управления в организациях государственного сектора от управления в частной компании.
|
Лидерство
Еще один ряд характеристик сведен в группу под названием лидерство, в которую входят:
• Вера в собственные силы: эту характеристику часто называют решительностью или наличием воли. У прекрасных руководителей она присутствует в гораздо большей степени, чем у средних и посредственных руководителей.
• Эффективное использование ораторского искусства: умение четко и ясно излагать свои мысли, будь то в разговоре один на один или перед аудиторией в несколько сот человек. Эффективно работающие руководители обладают этой способностью в гораздо большей степени, чем средние или посредственные руководители. |
Сочетание веры в собственные силы с ораторским искусством имеет огромное значение для руководителей организаций государственного сектора. Нередко во время выступлений от них ожидают четкого изложения политики и перспектив развития учреждения, которое они возглавляют. Пресса и общественность внимательно изучают такие выступления. На них обычно присутствуют и внимательно их анализируют представители органов государственной власти и управления (например, комитетов конгресса и регулирующих ведомств), общественных организаций.
Управление человеческими ресурсами и руководство подчиненными
Предметом исследования оказались также взаимоотношения между руководителями и их подчиненными. Ниже следует несколько характеристик, выявленных в ходе анализа:
• Использование коллективной силы: умение руководителя использовать различные формы влияния для создания различных союзов, коалиций или рабочих групп. В наибольшей степени это умение отмечается у эффективно и средне работающих руководителей, но не у слабых.
• Управление групповой работой: умение оказывать воздействие на других людей с целью повышения эффективности групповой работы. Этим качеством эффективно работающие руководители обладают в большей степени, чем слабые.
• Наставничество: умение руководителя помочь конкретному человеку лучше выполнять работу. У средне работающих руководителей это качество проявляется в большей степени, чем у эффективно или посредственно работающих.
• Проведение своей линии: умение людей использовать те или иные формы влияния для достижения подчиненными поставленных задач; то есть руководители воздействуют на других с тем, чтобы подчиненные или другие сотрудники работали строго в соответствии с их указаниями, пожеланиями, приказами, определенными их курсом действий или методами. У средне работающих руководителей это качество проявляется в большей степени, чем у слабых.
|
• Экспромт: умение свободно и без проблем выражать свои мысли. Это качество в большей степени присуще эффективно и средне работающим руководителям, чем работающим плохо.
Эффективно работающие руководители создают единый, органичный коллектив, заражают его высоким моральным духом и чувством сотрудничества. Они осуществляют это таким образом, что ни в коей мере не мешает сотрудничеству с другими организациями и учреждениями. Деятельность руководителей, постоянно наставляющих, советующих и старающихся повышать квалификацию своих подчиненных, или “размахивающих властной дубинкой”, оказывается менее эффективной. Они либо слишком озабочены, либо слишком наивны в работе со своими кадрами. |
ЗАКЛЮЧЕНИЕ
Итак, совершенно очевидно, что имеются качества, позволяющие руководителю трудиться эффективнее и, более того, даже блестяще. Системы управления человеческими ресурсами, включая отбор, продвижение, подготовку, назначение на должности, оценку эффективности и оплату труда, должны быть нацелены на поиск и удержание людей с такими способностями. Многие из числа руководителей государственных организаций начинали свою трудовую деятельность в качестве специалистов в государственном секторе. Применительно к ним организация обязана развивать и стимулировать такие способности с первых шагов их работы в качестве руководителей.
Ясно также, что эффективный институт руководителей государственных организаций нельзя создать путем простого перевода руководителей из частного сектора экономики. Условия работы, направления деятельности, ресурсы и задачи в этих секторах существенно различаются. Необходимые качества и их сочетание, жизненно важные для достижения эффективного руководства, в частном и государственном секторах далеко не одни и те же.
ФУНКЦИЯ ЛИДЕРСТВА В ОРГАНИЗАЦИЯХ ГОСУДАРСТВЕННОГО СЕКТОРА
Марк Басин, вице-президент по кадрам Монтефьорского медицинского центра
|
|
Лидерство - это сложное и тонкое искусство, которым можно овладеть, как и другими видами искусств, только при целеустремленности, преданности, постоянной оценке достигнутого и внесении корректив, а также упорстве. Задача лидера заключается в том, чтобы выступать с инициативой, внушать и поддерживать стремление к максимально эффективной работе как основе и важнейшему условию деятельности организации. |
Лидерство сводится к двум основополагающим и взаимосвязанным вопросам: умелому руководству и энергичности. Без руководящей роли энергичность ведет в никуда. Без энергичности руководство не имеет смысла. Большинство крупных организаций государственного сектора работают в чрезвычайно сложных условиях: это относится к таким сферам общественной жизни, как образование, здравоохранение, борьба с преступностью и наркотиками, государственное управление, а также охрана окружающей среды. Больше всего этим организациям не хватает именно энергичности и умелого руководства. Если в характере лидерства в частном и государственном секторах практически нет особых различий, то потребность в нем и сопутствующие ему сложности гораздо выше в государственном секторе. В какой-то степени с этой проблемой удается справляться благодаря особому характеру работы большинства организаций государственного сектора, а именно, решению благородных и привлекательных с общественной точки зрения задач. Способности этих организаций к постоянному совершенствованию и желание выходить в своей деятельности на более высокие уровни эффективности, вероятно, выше, чем те же характеристики многих организаций частного сектора.
Хотя проблемы, которые приходится решать в государственном секторе, как правило, огромны, ресурсы, которыми государственные организации располагают, чаще всего весьма ограничены. Это касается денежных средств, материалов, производственных ресурсов, технологий и людей.
|
Организации государственного сектора чаще всего “запаздывают” с использованием последних достижений в области управления и кадровой работы. В них обычно слабо поставлена работа по составлению и реализации планов, недостаточно внимания уделяется вопросам обеспечения качества работы, которую часто трудно назвать слаженной и упорядоченной. Моральный климат в подобного рода организациях не слишком высок. Зато в них много интриг, предпринимаемых различными группами в борьбе за скудные ресурсы.
В результате менталитет руководства часто проявляется в следующем высказывании: “мы делаем все, что можем”. Наличие всех этих проблем приводит к тому, что многие организации лишь реагируют на развитие событий, подтверждая тем самым невысокие стандарты их деятельности и уровни устремлений и соответственно циничное к ним отношение. Это может закончиться тем, что организация станет неуправляемой и попадет в беду.
В организациях государственного сектора редко можно встретить примеры выдающихся достижений. Лидерство чаще бывает исключением, чем правилом. Вместо лидерства в них можно столкнуться с молчаливым согласием. Более “жесткие условия” работы в государственном секторе делают лидерство гораздо более необходимым качеством, чем в частном секторе.
Несмотря на изложенные недостатки, люди обычно идут работать в государственный сектор потому, что у них есть глубокое желание делать доброе дело для других или служить идее. Именно с учетом этих ценностей их можно стимулировать на достижение высоких производственных показателей, дающих им удовлетворенность полученными результатами. Эта основополагающая целеустремленность, если обеспечить условия для ее реализации на основе эффективного лидерства, способна стать более действенным движущим мотивом, чем материальное вознаграждение и стимулы, которые имеются в частном секторе. Суть лидерства в государственном секторе как раз и состоит в том, чтобы высвободить эту “энергию” в организации, пути развития которой четко обозначены. |
ПЕРЕМЕНЫ И ОБНОВЛЕНИЕ
Чтобы понять функцию лидерства, важно разобраться в сути организаций как “открытых систем”, состоящих из взаимозависимых частей (подсистем), открытых воздействию физических, социальных, экономических и психологических сил. Если организации хотят выжить и преуспеть в своем деле, то, как и люди, они обязаны приспосабливаться к окружающим условиям и изменяться вместе с ними. Такой процесс называется обновлением. Это не простой процесс. Переменам в организации всегда противодействуют отдельные люди и целые группы, опасающиеся лишиться чего-то в результате перемен. Кроме того, перемены вызывают напряженность даже в тех случаях, когда считается, что перемены назрели и необходимы.
Без лидерства организация становится оторванной от окружающих ее условий. Тем самым она как бы теряет под собой почву, становясь менее востребованной и как следствие - менее эффективной. В конце концов она исчезнет. Однако необходимость обновления имеет и положительную сторону. Оно может дать возможность и стимулы к развитию процесса лидерства, формированию будущего облика организации и соединению будущих потребностей и условий с прогнозируемыми результатами.
ВИДЕНИЕ ЛИДЕРСТВА
Видение - это идеальная картина того, какой хотели бы видеть организацию в будущем отдельный человек или группа лиц. Оно несет в себе ответы на следующие вопросы: Куда организации следует идти? Как она должна выглядеть? Как она будет работать? Видение предполагает также и вопросы типа: Каковы важнейшие ценности, на основании которых организация будет осуществлять свою деятельность?
Видение будущего - это довольно простая идея, которую легко высказать и понять, но трудно реализовать и использовать. Однако, если она имеется, то нередко захватывает сердца, умы и души людей. В этом качестве она служит самым мощным мотивационным фактором. Если ее нет, то и организацию, и людей, в ней работающих, как бы засасывает болото настоящего. Видение дает понимание цели и направлений движения организации. Это должна быть весьма зажигательная цель, которая могла бы порождать окрыляющее чувство надежды. Она создает основу для лидерства.
|
|
Картины будущего редко рождаются в голове одного человека. Их обычно формируют группы людей, разделяющих общие ценности и мечты о будущем. Задача лидера как раз в том и состоит, чтобы не единолично формировать то или иное видение в своей голове, а направлять его формирование, сделав его плодом коллективных усилий всех сотрудников. Формирование видения -дело весьма непростое. Оно должно предусматривать необходимую долю напряженности и амбиций в этом процессе. Если оно слишком грандиозно, то может погубить идею вместо того, чтобы выполнять мотивационную функцию. В результате энергия может расходоваться впустую. Если же видение не слишком привлекательно, то может оставить людей равнодушными, считающими, что “не стоит и возиться с этим”. Привлекательная картина будущего может оказаться мощной мотивирующей и движущей силой для организации. Для достижения этой цели видение необходимо четко сформулировать, это должен быть коллективный продукт, с которым необходимо ознакомить весь коллектив организации. Кроме того, видение должно быть тесно увязано с укоренившимися ценностями и убеждениями служащих организации. |
При всем том, что видение может быть самым мощным из всех стимулирующих факторов, для лидеров в государственном секторе существуют две области, в которых они наиболее уязвимы. Первая касается выбора способа решения проблемы. После того как видение будет сформировано, с ним познакомят всех работников организации и они его примут, появится большой разрыв между этой будущей картиной и реальным состоянием дел. В свою очередь, этот разрыв может вызвать напряженное положение в организации, которое может оказаться невероятно интересным, а может и вылиться в убийственный цинизм. Этот разрыв между видением и реальностью можно устранить одним из двух способов. Если люди в организации отмечают значительное приближение реальности к созданному образу, то они начинают ощущать в себе все больше сил и возможностей. Именно это и составляет суть и функцию лидерства. Лидер, создавая разрыв между видением и реальностью, затем предпринимает необходимые действия с тем, чтобы устранить этот разрыв, медленно, но осознанно изменяя реальность. Другой способ -найти компромисс между видением и реальностью, то есть сократить разрыв, ставя менее амбициозные цели. Это уже признание своей несостоятельности, противоположная черта лидерства - подход, который используется довольно часто.
Второй уязвимый момент применительно к видению будущего имеет личный подтекст. Амбициозные картины будущего всегда глубоко связаны с определенными ценностями. После того как видение будет сформулировано и доведено до всех работников, люди ожидают, что лидеры будут служить чем-то вроде ролевых моделей в плане ценностей, сопутствующих этому видению. Если работники организации замечают, что между поведением лидера и связанными с видением ценностями лежат глубокие противоречия, то видение теряет свою привлекательность, а лидер лишается доверия. Стоит лишь взглянуть на многих из нынешних политиков, чтобы понять, насколько убийственным может оказаться подобное развитие событий. Несомненно, лидер обязан олицетворять собой созданное им видение. Дело в том, что многие лидеры буквально фанатично преданы ценностям, присущим видениям, которые они создают.
ПЕРЕДАЧА
ПОЛНОМОЧИЙ ДРУГИМ
Делегирование полномочий является элементом, высвобождающим энергию, необходимую для достижения нового состояния организации. Оно строится вокруг двух основополагающих и взаимозависимых принципов: высокого уровня ожиданий и доверия, которое, в свою очередь, связано с вовлеченностью и полным принятием целей.
|
Основная идея, лежащая в основе делегирования полномочий, заключается в том, чтобы целенаправленно и равномерно мобилизовать в организации максимум энергии. Каждый человек, ощущающий к себе доверие, проявляет свою долю энергии, в результате чего расширяется энергетическая база организации. Такое, однако, может произойти лишь в том случае, если лидеры расширяют базу властных полномочий, активно передавая свои полномочия другим. Функция лидерства заключается в том, чтобы создать такие условия, при которых поставленные цели становятся общими, и весь коллектив отличает высокий уровень ожиданий в плане их достижения. Тогда лидер может как бы отойти в сторону, доверив подчиненным поиск путей их достижения. При этом лидер всегда готов помочь, но в качестве наставника.
В некоторых случаях передача властных полномочий другим людям может даже ухудшить положение в организации, поскольку нередко люди чувствуют себя связанными действующими уровнями управления, профессиональной или функциональной ролями и прочими традиционными организационными ограничениями. Некоторые ограничения вполне очевидны, как, например, границы, нередко существующие между работниками, состоящими и не состоящими в профсоюзе, другие - менее заметны.
Если лидеры действительно готовы делиться своими полномочиями, то им необходимо признать и устранить любые рассогласования между будущим организации и ее действительным состоянием. Для организаций государственного сектора это важно вдвойне, поскольку в них врожденное чувство мотивации, сопровождающей делегирование полномочий, нередко служит первичным стимулирующим механизмом. Значение делегирования полномочий невозможно переоценить. Без него в организации может наблюдаться подчинение, но отсутствовать лидерство и вдохновенная работа. |
ОЦЕНКА ПОВЕДЕНИЯ ЛИДЕРА И ВНЕСЕНИЕ КОРРЕКТИВ
Видения и делегирования полномочий достаточно для того, чтобы дать толчок процессу лидерства, но недостаточно, чтобы поддерживать его. Для этого требуется постоянный процесс оценки поведения лидера и внесения корректив в его деятельность. Изменения совершенно неизбежны, и они должны стать неотъемлемой частью процесса регулировки лидерства./ Одна из важнейших задач лидера состоит в том, чтобы время от времени проверять, что удалось достичь, внести коррективы, ввести новые данные, поставить новые цели и продолжать работу в опережающем режиме, строго следуя плану действий.
В этом отношении организации государственного сектора не могут похвастать особыми достижениями. Мало у кого из них имеются четкие планы развития данного процесса в своей деятельности. Как правило, их затягивает текучка, и поэтому широко распространено мнение о том, что в них преобладает хаос.
Функция лидерства требует концентрации и дисциплины. Лидеры должны сконцентрировать усилия организации на определенных моментах и строго, систематически выполнять задачи, связанные с ее переводом в новое состояние. Помня о том, что на внимание и энергию лидеров государственных организаций претендуют самые разные люди и группы, они часто отвлекаются от исполнения своих стратегических функций. Их все больше и больше захлестывает повседневная текучка. И действительно, мнение о том, что руководители государственных организаций постоянно занимаются разрешением кризисных ситуаций, нередко вполне справедливо. Дело не в том, как много работают эти руководители, а в том, на что они расходуют свою энергию.
РОЛЬ РАБОЧИХ ГРУПП
Руководители постоянно испытывают все возрастающее давление окружающих условий в плане повышения эффективности возглавляемых ими организаций. С учетом ограниченных возможностей для стимулирования, демографических тенденций, в результате которых на рынок труда поступает все меньше работников и при этом менее квалифицированных, требований работников по повышению оплаты своего труда, руководители государственных организаций могут начать плестись в хвосте событий, хаотично разрешая одну кризисную ситуацию за другой. Однако против такого давления есть одно мощное средство, которое пока практически не используется в большинстве организаций. Этим средством является рабочая группа.
|
Большинство организаций государственного сектора построены по профессиональному принципу и имеют громоздкие бюрократические организационные структуры. В неблагоприятных условиях такие структуры часто оказываются несостоятельными. Руководитель может перестроить организацию, разбив ее на ряд полуавтоном-ных, но взаимосвязанных междисциплинарных производственных единиц или рабочих групп. Каждая группа должна сосредоточиться на использовании важнейших факторов успеха и задачах, связанных с реализацией общей цели.
Создание организационной структуры, построенной по групповому принципу, обычно требует крупных перемен. Руководитель должен отказаться от лишних уровней управления и расширить обязанности отдельных работников так, чтобы они вышли за пределы своих традиционных функциональных границ. Это позволяет перестроить бюрократические структуры государственных организаций по групповому принципу:
1. Слаженно действующие рабочие группы имеют гораздо более высокие производственные показатели, чем отдельные работники или бюрократические структуры. Это достигается благодаря тому, что у людей появляется более свободный доступ к необходимой информации, больше стимулов и соответственно больше возможностей для творчества; коллективно они генерируют больше энергии, оказывая поддержку друг другу, для них характерны большая причастность, преданность делу и лояльность группе. |
2. Группы обычно демонстрируют большую гибкость, они легче приспосабливаются к изменяющимся условиям, между их членами преобладают более неформальные отношения и на все новое они гораздо быстрее реагируют, чем отдельные люди, работающие в рамках традиционных бюрократических структур.
3. Группы обеспечивают своим членам более высокий уровень удовлетворенности работой
4. Группы предоставляют идеальные возможности для делегирования полномочий и соответственно повышения эффективности.
Как правило, рабочие группы не появляются сами по себе. Их необходимо тщательно выстраивать, активно развивать, постоянно заботиться о них, доверять им и обеспечивать их соответствующими полномочиями, чтобы их потенциал постоянно возрастал. Каждая группа представляет собой мини-организацию, которая должна формировать свое собственное видение, понимать свое место и роль в рамках организации, предоставлять своим членам необходимые полномочия, осуществлять оценку и корректировки своей деятельности, быть постоянно нацеленной на решение поставленных перед ней задач и строго следовать намеченным планам.
ЛИДЕРСТВО И УПРАВЛЕНИЕ В ГОСУДАРСТВЕННОМ СЕКТОРЕ
О различиях между лидерством и управлением сказана масса слов и написано огромное число статей. Лидерство касается проблем, связанных с изменениями, обновлением, руководством и с будущим организации. Управление в большей степени имеет дело с настоящим, с координацией процесса выполнения заданий. Лидерство связано с вопросами делегирования полномочий и с творческой энергией сотрудников. Управление направляет усилия на контроль производственного процесса и обеспечение его соответствия стоящим задачам. Естественно, иногда сложно провести четкую границу между ними. Можно лишь заметить, что управление - это существенный элемент лидерства. Однако лидерство не является существенным элементом управления. Об этом свидетельствует тот факт, что большинство управляющих не являются лидерами.
|
В государственном секторе различие между лидерством и управлением играет особую роль. Организации, как правило, страдают от избытка управления и соответственно недостатка лидерства. В большинстве учреждений вопросам лидерства не уделяется практически никакого внимания. Общество сделало все для того, чтобы выработать у людей на руководящих должностях менталитет нелидеров, который они сохраняют на всю жизнь. Чтобы покончить с таким положением, необходимо осуществить глубокие перемены, включая снятие с должностей многих руководителей среднего звена, которые свыклись со своей ролью и уже не способны стать настоящими лидерами.
ЛИЧНАЯ
СТОРОНА ЛИДЕРСТВА
Обязанности лидера могут оказаться тяжелой ношей. Это особенно относится к государственному сектору. “Закручивание гаек” имеет очевидные негативные последствия. Перед лидерами стоит задача постоянно подпитывать возглавляемые ими организации энергией и уверенностью в реализации стоящих перед ними целей. В одних случаях лидерам приходится иметь дело с чувством неудовлетворенности и цинизмом. В других - задачи, которые им приходится решать, отнимают у них все силы и время. В конце концов необходимость постоянно отдавать свою энергию превращается для лидеров организаций государственного сектора в огромную физическую и эмоциональную нагрузку.
Для характеристики отдельных людей очень удобно исходить из того, что они живут в трех взаимозависимых и взаимосвязанных сферах: рабочей, семейной и родственной, личной (рис. 16-2). Деятельность в одной сфере сказывается на других. |
Рабочая сфера огромна. Родственная сфера меньше. Личная сфера может оказаться неразвитой вообще. Мерилом размера каждой из них является количество времени, проводимого в неделю в той или иной сфере.
Многих лидеров организаций государственного сектора отличает неровный и неуравновешенный характер. Неуравновешенный характер не может служить прочным основанием для лидерства. Это можно сравнить с табуретом, три ножки которого имеют разную длину. При неуравновешенном характере напряжение от работы может существенно сказываться на остальной жизни человека. Постепенно у такого человека иссякает энергия, он начинает болеть, “сгорает”, и у него развиваются вызванные стрессом синдромы.
|
|
Рис. 16-2. Три сферы человека |
 |
Энергия перетекает из одной сферы в другую точно так же, как и стресс, здесь и следует искать противоядие от него. Вместо того чтобы замыкаться в рабочей сфере, лидеры должны оставлять время и энергию на родственную и личную сферы. Таким способом они смогут получить дополнительные силы и опору, как у табурета на трех ножках. Так они могут снимать напряжение от работы.
Но что более важно, лидеры могут использовать энергию, полученную в других сферах, на своей работе. Благодаря этому они могут почувствовать прилив свежих сил. Лидерам нужна страсть вне рабочего места - какое-нибудь хобби или интерес, который давал бы им прилив физических, эмоциональных и духовных сил.
Энергия является важнейшей частью способности быть лидером. Без источника энергии лидер не может выполнять свою функцию. Еще одним необходимым элементом эффективного лидерства в напряженном мире государственного сектора является размеренный образ жизни, который служит источником энергии, и откуда лидер может черпать ее, когда на работе на нее появляется спрос.
полномочия
ГОСУДАРСТВЕННЫХ
УЧРЕЖДЕНИЙ
Чарльз X. Кох, младший, профессор права юридического факультета колледжа Уильяма и Мэри
ПРОЦЕССЫ
ДЕЛЕГИРОВАНИЯ
полномочий
Правительственные учреждения особо не упоминаются в Конституции США. В ней говорится о трех ветвях власти: законодательной, исполнительной и судебной. Многие учреждения являются частью исполнительной ветви, а другие автономны, то есть не принадлежат ни к одной из конституционных ветвей власти. Более того, даже учреждения, находящиеся в составе исполнительной власти, живут как бы сами по себе, практически не испытывая управляющего воздействия президента. |
Отношения между государственными чиновниками и тремя ветвями власти, закрепленные в Конституции, в основном определяются конституционным принципом разделения властей. Многие учреждения, даже являясь частью исполнительной ветви, могут вести собственное разбирательство, следовательно, выполнять функцию, отведенную статьей III Конституции судебной ветви власти. Нарушение доктрины разделения властей может иметь место лишь в самых исключительных случаях.
Фундаментальный вопрос административного права сводится к объему полномочий, который законодательная власть может делегировать этим учреждениям. Законодательная власть не может делегировать законодательные полномочия. В принципе делегирование, если оно имеет место, должно сопровождаться какой-то нормой. Эти нормы могут определяться весьма широко, как, например, “целесообразно” или “в интересах общества”.
|
В сравнении с этими критериями, полномочия, делегированные Комиссии по ценным бумагам и биржам (КЦББ), вполне конкретны. Например, содержание раздела 106-5, уполномочивающего КЦББ запрещать “любые спекулятивные или мошеннические приемы или ухищрения”, находится четко в рамках предписаний доктрины о неде-легировании.
Руководитель государственной организации поступит разумно, если попытается разобраться в характере миссии своего учреждения, то есть в какой области она находится: в законодательной, судебной или исполнительной.
ВНУТРЕННИЕ ПРОЦЕССЫ ПРИНЯТИЯ РЕШЕНИЙ
Правительственные учреждения выполняют практически множество функций и поэтому должны иметь процедуры, специально приспособленные к этим функциям. Процедуры должны ограничивать административный процесс в интересах законности и справедливости, допуская в то же время гибкость, необходимую для эффективной работы правительства.
Поиск подобного баланса является одной из постоянных задач административного законодательства и органов государственного управления. Поскольку руководители государственных организаций регулируют процессы принятия решений по широкому кругу важных вопросов, они должны разбираться в административном законодательстве, которому обязаны следовать. Существенные вопросы следует группировать на основе общих характеристик.
Области управления
Руководитель государственной организации так или иначе может быть связан с процессами в трех областях: |
1. Экономическое регулирование. Это является важнейшим элементом административного процесса. Обычно сюда относятся установление нормативов и выдача разрешений на занятие бизнесом посредством лицензирования. С помощью этого предполагалось “подправлять” рынок, если его механизмы не срабатывают. К примеру, основанием для создания кЦББ послужили сбои іа рынке ценных бумаг, следствием которых стал биржевой кризис.
2. Регулирование для защиты общественных интересов. Значение этого элемента возросло совсем недавно. Сюда относятся директивное и управляющее регулирование для защиты здоровья и безопасности людей, а также окружающей среды.
3. Управление социальными программами. К ним относятся программы помощи малооплачиваемым слоям населения и развития системы образования.
Вопросы права
Административное право имеет дело с несколькими категориями вопросов. В первую входят спорные вопросы права, которые возникают, когда учреждение занимается и применяет традиционное право, как его применяют в судах. Это называется общим правом. Применительно к таким вопросам используются два основных типа внутренних процессов принятия решений:
1. Разрешение спора определяет права или обязанности отдельного человека. Примером может служить рассмотрение вопроса, нарушил ли брокер закон о ценных бумагах. Разрешение спора позволяет учреждению вырабатывать политику, как это делается в судах, в каждом конкретном случае. Политика вырабатывается в процессе вынесения решения относительно прав и обязанностей отдельного лица путем разрешения спора.
|
2. Разработка регламентирующих норм включает в себя вынесение общих решений, которые будут учитываться в будущем. Примером может служить требование о раскрытии информации служащими компании. Разработка регламентирующих норм - это процесс, специально предназначенный для выработки политики.
Формальность
Формальность можно определить как использование методов судебного разбирательства. Формальная процедура больше напоминает судебный процесс, чем неформальную процедуру. И при разрешении спора, и в процессе разработки регламентирующих норм могут использоваться различные элементы судебного разбирательства, и как следствие они различаются по степени формальности. Учреждения могут заниматься формальным и,неформальным разрешением спора, формальной и неформальной разработкой регламентирующих норм. Обычно формальные, типа судебного разбирательства, процедуры считаются более приемлемыми для разрешения спора относительно прав и обязанностей личности, а не для разработки регламентирующих норм. Разработка регламентирующих норм характеризуется как выработка регламентирующих норм административным органом, и поэтому более приемлемыми считаются методы законотворчества. У государственных учреждений есть значительная свобода выбора степени формальности.
СТАТЬИ И
ЗАКОНОДАТЕЛЬНЫЕ АКТЫ О НАДЛЕЖАЩЕЙ ПРОЦЕДУРЕ
Статьи Конституции о надлежащей процедуре служат важным источником законодательства, устанавливающего процедурные требования для государственных организаций. Пятая поправка Конституции касается федеральных органов. Четырнадцатая поправка относится к административным органам штатов. |
В статье о надлежащей процедуре говорится, что никто не имеет права “лишить человека жизни, свободы или имущества без надлежащей законной процедуры”. Формулировка не запрещает государству лишать человека жизни, свободы или имущества, но говорит лишь, что делать это оно должно с помощью соответствующих процедур.
В исключительно важном решении от 1970 года по делу Голдберг против Келли Верховный суд расширил определения интересов, защищаемых данной статьей. В ходе слушаний по этому делу было признано “новое имущество”, в результате чего в определение имущества стали входить права, как, например, право на пособие и тому подобное. В ходе последующих судебных разбирательств был также признан такой интерес, как “новая свобода”, что ввело в определение понятия свободы иные ценности, а не только защиту от фактических ограничений.
Применение этих расширенных определений в конкретных случаях оказалось сложным делом. Однако в общем суд нашел защиту в том, что учреждение или чиновник обязаны вынести решение, прежде чем отказывать в пособии. Если, к примеру, директор школы отстранит ученика от занятий за “срыв” учебного процесса, то учащийся “имеет право” остаться в школе до тех пор, пока это официальное лицо не проведет “какого-то слушания” для определения того, действительно ли ученик сорвал занятия.
Закон о надлежащей процедуре создал в высшей степени гибкий подход к требуемому характеру слушаний. Требуемое слушание может проводиться неформально в виде совещания с участием директора и учителя или формально по типу судебного разбирательства. В качестве рекомендации для вынесения данного решения Верховный суд в процессе слушаний по делу Мэтью против Элдрайда установил три важнейших фактора:
1. Действия официального лица затрагивают интересы личности.
2. Риск ошибочного лишения таких интересов с помощью используемых процедур и возможная ценность, если имеется ряд дополнительных или заменяющих процедурных гарантий.
|
3. Интересы государственного органа, включая исполняемую им функцию, а также финансовые и административные обязательства, влекут за собой требование использования дополнительных или замещающих процедур.
В дополнение к минимуму, установленному в Конституции, административные процедуры регулируют два типа законодательных актов:
1. Законы об административной процедуре устанавливают процедуры для широкого круга административных органов. Это самые важные законы, регулирующие надлежащий процесс. Все федеральные органы и большинство органов на уровне штатов обязаны следовать положениям этих законов.
2. Законодательные акты о предоставлении чрезвычайных полномочий устанавливают процедуры для конкретных органов.
РАЗРЕШЕНИЕ СПОРНЫХ ВОПРОСОВ
Возбудить дело о рассмотрении спора можно несколькими способами:
1. Государственный орган может выдвинуть официальное обвинение, что немедленно влечет за собой слушание дела.
2. Орган может прислать повестку с вызовом в суд, и в этом случае частное лицо может потребовать проведения слушаний об опротестовании повестки.
3. Частное лицо может потребовать какого-либо действия или привилегии ~ выдача лицензии, изменение местного налога, пособие по социальному обеспечению, что влечет за собой слушание с целью вынесения решения по данной просьбе. |
Общий принцип заключается в том, что административный орган обязан своевременно известить о рассмотрении спора, чтобы частное лицо имело возможность изложить свою позицию. Когда этот орган рассматривает споры в формальном порядке, то он обычно использует множество документов, фигурирующих в процессе такого рассмотрения. Он может выслать повестки или приказы, требующие представления документов или показаний, а также провести совещание перед слушанием. Государственный орган и стороны могут согласиться представить документы, подготовить вопросы или договориться об урегулировании спора.
При этом почти всегда присутствует председательствующий, который ведет слушание. На более формальных слушаниях председательствующий не является работником данного органа и выступает в качестве судьи. При менее формальном рассмотрении споров он может быть и из числа штатных работников данного органа.
В случае формального слушания могут приглашаться свидетели, проводиться перекрестный допрос и вестись протокол. Процедуры, регламентирующие свидетельствование и опрос свидетелей, обычно проводятся в более непринужденной обстановке, чем в зале судебного заседания, но тем не менее принцип сохраняется. Относящиеся к делу свидетельства могут приниматься или отвергаться. Задача юриста сводится к следующему: подать свидетельства таким образом, чтобы придать им больший вес.
Существует несколько принципов, обеспечивающих целостность процесса разбирательства. Контакты между служащими государственного органа, осуществляющими надзор за исполнением постановлений, и внешними заинтересованными лицами вне пределов помещения, где проводятся слушания, обычно запрещаются. Пристрастность и вынесение решений до проведения надлежащего расследования, особенно если за этим стоят личные интересы по данному делу, не допускаются.
Председательствующий может высказать рекомендации вышестоящей инстанции государственного органа или отослать протокол слушаний в эту инстанцию. В случае более формального разбирательства председательствующий выносит решение, которое будет окончательным, если его не обжалуют. При подобных процедурах высшее руководство выступает как бы в качестве апелляционной судебной инстанции. Окончательное решение может в конечном итоге быть обжаловано в суде. ,
|
Разработка
регламентирующих норм
Разработка регламентирующих норм или правил, устанавливающих определенные стандарты, считается функцией административных органов, и как следствие данный процесс нередко проводится точно так же, как слушания в законодательном органе. Несмотря на то, что по некоторым законодательным актам требуются процедуры по типу судебного заседания, как правило, разработка регламентирующих норм проводится в виде процесса “уведомление и комментарии”. К числу основных требований относятся уведомление, какие-то возможности для комментариев и изложение причин, обосновывающих окончательное решение.
Разработка регламентирующих норм обычно имеет широкие последствия. Поэтому все заинтересованные лица должны иметь возможность участвовать в данном процессе. Отсюда вытекает требование широкой рассылки уведомлений о разработке регламентирующих норм и окончательного решения по принятой норме. Закон о порядке принятия регламентирующих норм административным органом требует публикации уведомления в Федеральном регистре и информации о том, как можно принять участие в данном процессе. Окончательное решение не вступает в силу до тех пор, пока оно не опубликовано в Федеральном регистре.
Действие принятой нормы носит сложный характер. Законодательные нормы обязательны к исполнению даже для судов. Их осуществление передается уполномоченному органу, который получает право принимать нормы и, следовательно, в каком-то смысле выступать вместо законодательного органа. Незаконодательные нормы не имеют обязательной силы для судов. Они обычно исключаются из требований о проведении открытых заседаний и могут иметь самые различные названия, включая такие, как “интерпретирующие нормы”, “изложение политики” или “рекомендации”. |
КОНТРОЛЬ ЗА РЕШЕНИЯМИ
АДМИНИСТРАТИВНЫХ
ОРГАНОВ
Наблюдение и контроль за решениями административных органов осуществляется с помощью нескольких процессов, включая:
1. Судебный контроль. Решения можно обжаловать в суде.
2. Контроль со стороны исполнительной власти. Президент и губернаторы выработали различные средства контроля за деятельностью государственных учреждений. Так, в федеральной системе подобный контроль осуществляет Административно-бюджетное управление, используя для этого свои полномочия по утверждению бюджетов государственных органов и законодательные комментарии. В какой-то степени оно осуществляет и прямой контроль за нормами. В штатах, кроме прочих средств контроля, губернаторы могут иметь право накладывать вето на те или иные нормы.
3. Контроль со стороны законодательной власти. У конгресса и законодательных собраний штатов имеется несколько инструментов контроля за решениями административных органов. До наступления факта принятия решения они разъясняют полномочия административных органов в законодательном акте о предоставлении полномочий. После принятия того или иного административного решения они используют соответствующую процедуру, с помощью которой передают свои пожелания данному органу. Они также проводят слушания дел в порядке надзора и осуществляют другие функции надзорного характера. Члены соответствующего комитета имеют огромную власть над данным административным органом. Как следствие существуют неформальные способы заставить административные органы представлять нормы для их утверждения.
|
ОБЕСПЕЧЕНИЕ ОТКРЫТОСТИ УПРАВЛЕНИЯ
Открытость управления является необходимым условием демократии. Чтобы судить о работе правительства, избиратели должны иметь доступ к соответствующей информации. В течение ряда последних десятилетий появилось несколько методов обеспечения открытости управления. Их обычно классифицируют фразой “свобода получения информации”. Федеральный Закон о свободе информации предусматривает публикацию большинства документов, находящихся в распоряжении федерального правительства. Он требует от федеральных органов обеспечения доступа к документам “по просьбе любого человека”. Смысл этих слов состоит в том, что любому человеку должен быть предоставлен доступ к информации безотносительно к тому, касается его непосредственно или нет деятельность данного органа.
Орган может отказать в ознакомлении только с теми документами, которые подпадают под одну из девяти категорий об ограничении. Таким образом, основная идея федерального Закона о свободе информации сводится к тому, чтобы обеспечить доступ ко всем документам и отказать в доступе путем ограничений к нескольким категориям документов. Как следствие вокруг ограничений в основном и ломаются правовые “копья”, потому что они являются единственным препятствием к раскрытию. В число ограничений доступа к правительственной информации попадают:
• Государственные тайны. Существует ограниченная закрытость важнейшей информации военного и внешнеполитического характера.
• Процедура обсуждения. Внутренние документы, в которых раскрывается процедура обсуждения вопросов в стенах административного органа, могут оказаться закрытыми, хотя они и не являются “секретным законом”. |
• Информация об исполнении законов. Некоторая информация об исполнении законов также может быть закрытой.
• Конфиденциальная деловая информация. Она является закрытой, если ее разглашение помешает административному органу получить информацию или помешает делу.
• Частная информация. Она является закрытой, если ее обнародование будет представлять собой совершенно необоснованное вторжение в личную жизнь человека; однако, как ни удивительно, существует ограниченная защита частной жизни.
Несмотря на то, что, обеспечивая открытость управления, федеральный Закон о свободе информации служит общественным интересам, он может создать проблемы для отдельных людей и организаций, имеющих дело с государственными органами. Менеджеры должны всегда помнить о том, что информация, которую они представляют в государственные органы, может быть открыта. В большинстве штатов также действуют законы о свободе информации. Эти законодательные акты могут различаться, но все они по своей направленности идентичны федеральному закону.
Закон о защите частной жизни
Закон о защите частной жизни предусматривает дополнительную защиту, которая бывает двух типов:
1. Регулирует возможности государственных органов собирать и распространять информацию о частных лицах.
2. Позволяет отдельным лицам, на которых в государственном органе собрана информация, ознакомиться со своим досье и оспорить любую информацию, которая в нем содержится.
|
|
Закон “солнечного света” |
Законодательные акты о заседаниях при “солнечном свете”, или открытых заседаниях часто имеют исключительно большое значение для администрации штатов и местных административных органов и для тех, кому приходится иметь дело с этими органами. В принципе эти положения требуют от административных органов, включая избираемые органы, осуществлять свою деятельность на виду у общественности. По некоторым важнейшим вопросам эти акты допускают проведение закрытых заседаний. Попытки государственных служащих на уровне штатов и местных органов ослабить действие данных законодательных актов оказались безуспешными. Законодательные акты об открытых заседаниях строго проводятся в жизнь. Имеется также и федеральный Закон об открытых заседаниях, в соответствии с которым все учреждения федерального правительства, во главе которых стоят коллективные органы, должны проводить свои заседания открыто.ОЦЕНКАЭФФЕКТИВНОСТИГОСУДАРСТВЕННЫХПРОГРАММДжозеф С. Хоули, факультет государственной администрации университета Южной Каролины
|
Программа включает перечень ресурсов и видов деятельности, направленных на достижение одной или нескольких целей. Поэтому с программой могут выступать любое государственное учреждение, любая организация. В качестве единой программы можно рассматривать и комплекс связанных видов деятельности.
Эффективная реализация программы в государственном секторе означает способность получить необходимые ресурсы, оказать высококачественные услуги и получить запланированные результаты, а также успешно удовлетворять требования внутренних и внешних клиентов, например, законодателей, работников административных органов, участников программы, лиц, получающих дотации, профессиональных групп и налогоплательщиков. Оценка программы предусматривает определение ее стоимости, объема средств, связанных с ее реализацией, характера предоставляемых услуг, качества этих услуг и полученных результатов, сравнение на основе проведенного анализа и использование полученной в результате этого информации для формирования политики и принятия административных решений. Не называя это “оценкой”, руководители организаций государственного сектора уже давно знакомы с тремя формами оценки программ:
1. Внутренний контроль стоимости, хода работ, эффективности и результатов реализации программ.
2. Проверка результатов выполнения программы внешними аудиторами.
3. Анализ качественных показателей исполнения программы. Например, в условиях использования системы комплексного управления качеством оценка степени удовлетворенности клиентов является важнейшим элементом стимулирования непрерывного повышения качества и эффективности программы.
За последние 10-20 лет менеджеры освоили и другие формы оценки программ:
4. Использование произвольных экспериментов, анализа временных рядов и синтеза для оценки уровня, на котором работа, проводимая в рамках программы, обеспечивает достижение намеченных результатов.
5. Использование анализа методом затраты-выгоды для сравнения ценности результатов, полученных в итоге реализации программы, и стоимости ресурсов, израсходованных в процессе ее реализации.
ЗНАЧЕНИЕ ОЦЕНКИ |
Руководители организаций государственного сектора могут использовать контроль за ходом реализации программы и другие формы оценки для повышения эффективности, качества программ и доверия к ним, за которые они отвечают. Используя соответствующие системы оценки, руководители могут представлять себе идеальный и реальный характер управления, эффективный с точки зрения затрат и ориентированный на конечный результат, стимулировать повышение показателей реализации программы, доводить до сведения общественности результаты, на достижение которых они направлены, и добиваться ресурсов для продолжения и усиления работ в рамках программы.
Поскольку бюрократические проволочки и иные ограничения нередко мешают эффективной реализации программ, руководители могут улучшить показатели эффективности, если договорятся с соответствующими чиновниками о том, чтобы заменить отчетность по конечным результатам реализации программы на отчетность о ходе выполнения этапов программы. Именно такой прием был использован, к примеру, при реформировании системы образования.
Используя периодические отчеты и другие материалы, руководители могут стимулировать повышение эффективности реализации программы. Государственные чиновники и руководители организаций могут вознаграждать исполнителей за высокие достижения или показатели эффективности выше ожидаемого уровня. Подразделения, добившиеся самых высоких результатов, могут вознаграждаться в виде почетных наград, снятия ограничений и получения дополнительных полномочий. Государственные чиновники и руководители организаций могут обеспечить и финансовые стимулы для наиболее эффективно работающих исполнителей в виде договоров об обеспечении определенного уровня эффективности и выделении бюджетных средств.
С помощью периодических отчетов о ходе работ руководители могут повысить доверие к возглавляемым ими программам. К примеру, директор психиатрического центра в Гарлеме Вэлли смог резко повысить показатели работы центра и тем самым отвел угрозы его закрытия путем формирования четких, ориентированных на конечный результат задач (быстрое снижение числа стационарных пациентов, рациональное размещение, а также высокое качество обслуживания всех пациентов, как стационарных, так и амбулаторных). Этому способствовали получение периодических отчетов о результатах работы от всех подразделений центра, передача больших ресурсов и ответственности руководителям и персоналу более эффективно работающих подразделений, а также информирование о результатах, достигнутых этими подразделениями, как работников центра, так и общественности.
|
Служба здравоохранения США использовала систему распределения ресурсов на основе системы показателей, с помощью которых удалось стимулировать повышение эффективности деятельности местных учреждений здравоохранения и показать конгрессу, что программа развития местных учреждений здравоохранения постоянно контролируется и заслуживает законодательной и бюджетной поддержки. Служба занятости США разработала систему распределения ресурсов на основе показателей эффективности с целью стимулирования своих подразделений в штатах для улучшения их работы и демонстрации конгрессу и другим государственным органам, что предпринимаются активные меры для повышения эффективности Службы занятости США.
РОЛЬ РУКОВОДИТЕЛЕЙ В ОЦЕНКЕ ПРОГРАММ
Руководители организаций государственного сектора могут и должны играть ведущую роль в оценке эффективности программ, за которые отвечают, следующим образом:
1. Они могут договариваться о критериях, по которым будут оценивать эффективность программы. Ключевым моментом в оценке программы является договоренность о перечне данных, которые будут использоваться для оценки потребленных ресурсов, предоставленных услуг, качества услуг и результатов выполнения программ.
2. Они занимают ключевую позицию, и поэтому им легко установить источники данных по затратам, качеству, результатам и ценности программ, которые они возглавляют, а также способствовать подготовке оценочных данных, используемых для повышения эффективности программы. |
3. В силу занимаемого ими положения они могут использовать результаты оценки и доводить их до сведения заинтересованных лиц и групп.
КОНТРОЛЬ ИСПОЛНЕНИЯ
Система контроля исполнения применяется для того, чтобы время от времени проводить оценку затрачиваемых ресурсов, предоставляемых услуг, качества услуг и результатов, достигаемых в ходе реализации программы. Такая система, как правило, имеет дело с кратко- и среднесрочными результатами программы и не используется для оценки конечных результатов. В рамках системы контроля исполнения может проводиться сравнение различных подразделений; кроме того, полученные на данный момент результаты могут сравниваться с достигнутыми ранее или с показателями ожидаемой эффективности.
Некоторые системы контроля реализации используются для оценки результатов, достигнутых в оказании услуг в различных географических районах или различным группам населения. Наиболее совершенные системы контроля позволяют проводить оценку деятельности подразделений, функционирующих в сравнимых условиях, или использовать результаты статистических анализов, на основе которых можно вводить поправки в зависимости от особенности клиентов, местности или иных факторов.
Административные органы штатов и местного самоуправления создали системы контроля исполнения по конечным результатам в таких областях деятельности, как экономическое развитие, начальное и среднее образование, высшее образование, здравоохранение, общественный транспорт, полиция и пожарная охрана, государственная помощь, лечебные учреждения, ремонт дорог и сбор твердых отходов. К примеру, во многих штатах созданы системы контроля работы отделов образования или отдельных школ по таким показателям, как успеваемость учащихся, посещаемость преподавателей и учащихся, степень отсева и количество выпускников.
|
Нескорректированные критерии оценки результатов выполнения программ могут оказаться не совсем точными показателями. Так, системы контроля выполнения программ могут снизить их значимость, если будут способствовать оказанию услуг клиентам, для которых благоприятные результаты были бы вполне вероятны даже при отсутствии услуг, оказываемых в рамках программ. Для избежания подобных ошибок необходимо корректировать показатели эффективности. Несмотря на то, что, казалось бы, нескорректированные показатели действительно способствовали эффективности на первых порах реализации Закона о программах совместного профессионального обучения, Министерство труда США значительно улучшило модели внесения корректив в свои программы и стало всячески поддерживать оказание услуг самым неимущим группам населения. Теперь в большинстве штатов эти модели Министерства труда или идентичные процедуры используют для корректировки показателей эффективности местных программ, чтобы показать их влияние на участников этих программ и местное население в целом.
Качественная оценка
Качественная оценка играет значительную роль для целей управления. В рамках качественной оценки используются результаты наблюдений, подробные описания, открытые собеседования, выписки из документов, фотографии, видеопленки и итоги проведения экспертизы, с помощью которых оценивают явления, “с трудом поддающиеся измерению”. Результаты конкретных исследований и других качественных оценок могут помочь чиновникам и руководителям организаций разобраться в механизмах реализации программ и получаемых результатах на основании ожиданий клиентов и непосредственных исполнителей, разъяснять значение количественных показателей оценки и изменения в эффективности программ. |
Другие важные варианты оценки
Чтобы представить более весомые аргументы в поддержку своих программ, когда рассматриваются вопросы их бюджетного финансирования или законодательного обеспечения, руководители считают полезным проведение оценок значения программ. К примеру, с помощью произвольных экспериментов проверяющие могут оценить, в какой степени существующее положение достигнуто за счет реализации программ. Благодаря анализу временных рядов они могут выявить различия в ситуации до и после реализации программ и таким образом установить, в какой степени существующее положение объясняется реализацией программы. С помощью оценочного синтеза они могут использовать результаты различных исследований и сделать более обоснованные выводы, чем по результатам единственной проверки. На основе оценок, включающих анализ по методу затраты-выгоды, проверяющие могут сравнить затраты на реализацию программы и оценки экономических последствий реализации программ типа повышения эффективности и экономии средств по другим программам.
РЕАЛИЗАЦИЯ РЯДА СИСТЕМ ОЦЕНКИ С НЕБОЛЬШИМИ ЗАТРАТАМИ
Для оценки качества и результатов реализации программ, очевидно, потребуются новые данные, которые ііюжно получить, например, от экспертов или путем телефонного опроса клиентов. Затраты на сбор и обработку данных можно свести к минимуму путем разумного использования имеющихся данных и произвольных выборок, а не всех данных, касающихся предмета интереса. При наличии солидной исследовательской базы затраты на сбор данных можно сократить путем использования показателей текущей эффективности с последующей их экстраполяцией на будущее.
Оценку эффективности затрат можно облегчить, если прибегнуть к помощи консультативных комитетов, состоящих из представителей основных заинтересованных групп, например, государственных чиновников, руководителей и персонала соответствующих уровней, а также других групп, имеющих отношение к данной программе. Такие консультативные комитеты могут оказать помощь в принятии решений относительно характера данных, которые необходимо собрать, сравнений, которые целесообразно провести, а также путей и способов распространения и использования полученных результатов.
Поскольку редко можно точно предсказать затраты на сбор и анализ данных или полезность информации, полученной в результате анализа, руководители организаций и проверяющие нередко считают полезным провести пилотный прогон системы оценки, собирая и анализируя выборочные данные о ходе реализации программы, дополнив их обсуждением полученной информации с предполагаемыми пользователями. В некоторых случаях такие пилотные исследования дают достаточную информацию, на основе которой можно принимать решения на самых различных уровнях; в других случаях пилотные исследования оказываются хорошей базой для полномасштабных оценок.
ПРОЦЕСС ПРИНЯТИЯ РЕШЕНИЙ В ОРГАНИЗАЦИЯХ ГОСУДАРСТВЕННОГО СЕКТОРА
Уильям Джон Ханна, Мерилендский университет,Колледж Парк
|
|
Несколько лет назад Комитет по науке, технике и государственной политике Национальной академии наук США подготовил доклад, в котором перечислялись важнейшие с точки зрения национальных интересов области, в которых требуются дополнительные исследования. Одним из таких вопросов оказались процессы принятия решений: |
Работа руководителей, ученых, инженеров, юристов - работа, прокладывающая путь обществу, экономике и государственным организациям - заключается главным образом в принятии решений и решении проблем... Нет ничего более важного для благосостояния общества, чем эффективное выполнение этой работы, чем успешное решение множества проблем, требующих внимания на национальном уровне... и на уровне наших отдельных жизней. (Краткие сообщения о научных исследованиях за 1986 год, Национальная академия наук, Вашингтон).
|
Принятие решений - это важный и сложный процесс. Тем не менее многие руководители, работающие в государственном секторе, полагают, что принятие решений это не что иное, как выбор одного из нескольких возможных вариантов действий. Например, должны ли мы заметить, что в районе А или Б нашли себе приют бездомные? Следует ли нам нанимать специалиста для реализации нового закона о нетрудоспособности? Увы, решения подобного рода представляют собой всего лишь один шаг сложного и динамичного процесса. Можно выделить два типа элементов качественного процесса принятия решений:
1. Ряд последовательных шагов. К ним относятся инициирование процесса, диагностика, формирование и выбор альтернатив, реализация и оценка.
2. Учет важнейших факторов. К ним относятся такие вопросы, как право принимать решения, межличностные отношения, выбор времени и обмен информацией. Каждый компонент может быть связан с одним или всеми компонентами.
ИНИЦИИРОВАНИЕ ПРОЦЕССА И ДИАГНОСТИКА |
Руководитель организации обычно приходит к пониманию необходимости принимать решение после того, как осознает наличие проблемы или возможности для изменения ситуации, обдумает ее и придет к выводу о целесообразности действий. Это - момент инициирования процесса, который, к сожалению, происходит не всегда. Многие важнейшие проблемы остаются вне поля зрения, а возможности просто не используются. Иногда руководитель не подозревает о существовании проблемы, не понимает важности ситуации или недооценивает потенциальные возможности для изменений. В других случаях он попросту предпочитает как бы не замечать проблему. Когда ничего не делается в плане принятия решения, то это означает намерение оставить все как есть.
Нежелание действовать может иметь и хорошие, и плохие последствия. Проблемы или возможности не остаются неизменными. Если , проблемами не заниматься, то они могут становиться либо острее, либо исчезнуть. Неиспользованные возможности могут стать еще более значительными или исчезнуть. Иногда проблемы или возможности еще “не созрели” до решения. Они могут быть еще слишком “неопределенными”, чтобы ими заниматься, и некоторая задержка в этом отношении становится самым лучшим курсом действий.
На данном этапе проблему или ее симптомы необходимо проанализировать. Другими словами, надо попытаться выяснить фактический характер проблемы и вероятную причину ее появления. Чтобы сделать процесс принятия решений контролируемым, можно вполне упростить задачу, сконцентрировав все свое внимание на важнейшей проблеме и ее вероятных причинах. Врачам приходится регулярно решать подобные задачи. Пациента, жалующегося на головную боль, необходимо осмотреть и выяснить, что послужило причиной этого: опухоль мозга, нарушение химического состава организма или что-то другое.
Глубина анализа зависит от ценностей и убеждений человека, ставящего диагноз. Исследования, проведенные в области здравоохранения, показали, что важнейшими факторами глубины анализа являются национальная культура и профессиональный уровень. Анализ, проводимый руководителем, также зависит от его качеств и подготовки. Например, анализ, проводимый специалистами по управлению, может существенно отличаться от анализа, проведенного специалистом-психоло-гом. Рассказывают об одной поликлинике, где пациентам приходилось долго стоять в очереди. Один из работников, получивших образование в области хозяйственного управления, пришел к выводу, что причина заключается в низкой производительности персонала. После этого он провел хронометраж с тем, чтобы на основе полученных результатов показать необходимость ускорения приема и проведения амбулаторных процедур. Другой же работник поликлиники, психолог по образованию, посчитал, что проблема заключается в беспокойстве пациентов, и поэтому предложил получше оформить приемную, включить музыку и разложить интересные журналы.
|
АЛЬТЕРНАТИВЫ
Поставив диагноз, руководители организаций должны выработать несколько возможных курсов действий, а затем выбрать один из них. Альтернативы необходимо сопоставлять с миссией и целями организации. Руководители, умеющие принимать качественные решения, рассматривают очень широкий круг вариантов. Позже они сужают число альтернатив. В ходе данного процесса полезно проводить мозговые атаки, консультироваться и использовать все свое воображение. В качестве одного из вариантов решения можно рассмотреть возможность оставить существующее положение без изменений.
Чтобы выбрать одну из ряда альтернатив, лицо, принимающее решение, должно очертить круг задач и установить временные рамки. Каждую альтернативу необходимо оценивать либо по нескольким критериям типа принять -отвергнуть, либо другими методами, предусматривающими выбор на более широкой основе. Имеется огромная масса инструментов, позволяющих делать выбор из ограниченного числа альтернативных вариантов. Проще всего бросить монету; этот метод вполне пригоден в ситуациях простейшего выбора. Более сложным является метод контрольного списка с аргументами “за и против”. Основным его недостатком является невозможность взвешивать и |
ранжировать варианты. Обычно требуются более эффективные методы. При выборе альтернатив приходится решать два вопроса: ,
1. Компромисс. Необходимость в нем появляется в том случае, когда какие-то альтернативы более Предпочтительны по одному критерию, а другие по другому. Полезным инструментом для анализа компромиссов является матрица решений, являющаяся разновидностью контрольного списка, но в которой можно определить вес каждого фактора и провести сравнительные оценки каждой альтернативы по каждому фактору.
2. Риск. Риск или неопределенность означают, что мы не уверены полностью, каких результатов добьемся, если выберем ту или иную альтернативу. Все, что мы можем сделать, так это оценить их вероятность. Для такого анализа полезно воспользоваться “деревом решений” - методом, с помощью которого можно придать определенный вес каждому результату с точки зрения его желательности и вероятности достижения.
Используя более эффективные методы, можно одновременно анализировать возникающие риски и находить компромиссы.
РЕАЛИЗАЦИЯ
Руководители организаций государственного сектора хорошо знают, что между выбором варианта решения и его реализацией лежит пропасть. Реализация - это следующий этап в процессе принятия решений. Хороший руководитель обычно рассматривает несколько отдельных вопросов по проблеме реализации:
1. Следует ли еще раз проверить принятое решение перед его реализацией? Чем важнее решение, тем, вероятно, чаще следует к нему возвращаться.
2. Какие конкретно меры необходимо принять для выполнения решения?
|
3. Как будет организован контроль за процессом реализации?
Руководители принимают горькую правду такой, какая она есть. Многие выбранные альтернативные варианты сложно реализовать. Если решение необходимо проводить в жизнь поэтапно в течение какого-то длительного периода времени, то шансов на успех очень мало. Реализация сама по себе представляет проблему, потому в ее процессе встречается много подводных камней. Это может быть что угодно -от дождя в тот день, на который запланировано мероприятие на открытом воздухе, до болезни оператора ЭВМ, когда срок сдачи отчета исчисляется часами. На пути реализации постоянно встречаются помехи. Это и отказ средств связи, и неудачное расписание, и активное противодействие, и пассивная отстраненность, и претензии на ресурсы со стороны конкурентов.
ОЦЕНКА И ИНФОРМАЦИЯ
Люди, умеющие принимать правильные решения, постоянно учатся на собственном и чужом опыте и вносят коррективы в процесс принятия решений в соответствии с новой информацией и знаниями. Для этого необходимо быть уверенным в своих силах и возможностях. Лицо, принимающее решение, обязано знать, что лучше еще раз проверить решение, а не настаивать на принятом. Не менее важно считать выбранный вариант решения всего лишь экспериментальным, который следует проверить, а не придерживаться его раз и навсегда.
Основная цель оценки - выяснить последствия реализации для той группы населения, для которой проводится данное мероприятие. Такая оценка связана с некоторым риском, поскольку трудно отделить изменение, вызванное реализацией другого решения. Следует также помнить и о побочных эффектах, которые появляются из-за перемен в составе целевой группы клиентов или характере ситуаций, что не учитывалось при первоначальном принятии решения. Иногда, например, можно помочь клиенту, но при этом неожиданно нарушить покой в его семье. |
Кроме того, необходимо проанализировать важнейшие факторы, воздействующие на весь процесс принятия решений. Прежде всего это человек, принимающий решение. У каждого члена организации разный уровень квалификации, а также разные перспективы как на работе, так и вне ее. Эти перспективы зависят от личных способностей и опыта, наличия должностей в организации, которые человек мог бы занять, и культуры той социальной группы, к которой он принадлежит. Соответственно перспективы сказываются на принимаемом решении. Выбор человека, который будет принимать конкретное решение, в огромной степени определяет характер последнего.
Руководитель организации обязан думать о людях, способных принимать решения, как в плане персоналий, так и их численности. Он должен найти правильный ход - отдать ли приказание, возложить ответственность на другого или организовать процесс коллективного принятия решений. Численность людей, участвующих в этом процессе, зависит от важности вопроса, ситуации и особенно от этапа процесса принятия решения. При этом необходимо учитывать такие факторы, как опыт, способность работать в коллективе, личные предпочтения и время, отпущенное на принятие решения.
Еще одним фактором, оказывающим заметное воздействие на процесс принятия решений, является наличие необходимой информации. Она требуется на всех этапах. При этом ее стоимость и значение меняются, поскольку существует множество факторов, влияющих на качество информации. Классической является ситуация, когда собирают любую доступную информацию, а потом пытаются найти в ней ту, которая необходима в данный момент. На объемах и качестве информации сказывается недостаток времени и других ресурсов, требуемых в процессе сбора, обработки и анализа данных.
Можно допустить серьезную ошибку, если полагаться только на легкодоступную и очевидную информацию. Нередко то или иное лицо, принимающее решения, не прилагает усилий по поиску качественной информации. Другая ошибка заключается в том, что количество информации принимается эквивалентным ее качеству. Огромная масса информации может помешать тому подходу, который исповедуют опытные руководители. Информационные системы управления значительно увеличивают объемы информации, но иногда и запутывают принимающего решение тем, что предоставляют в его распоряжение огромные массивы данных, часто не отличающихся высоким качеством.
|
Чтобы быть хорошим управленцем и принимать качественные решения, надо иметь творческий, открытый и критический склад ума, а не быть конформистом, надо уметь работать с другими людьми, а не порождать конфликты. К сожалению, коллективная работа может отрицательно сказываться на способности руководителя или его подчиненных мыслить творчески. Поиск решения в результате коллективных усилий может пойти по ложному пути.
Иногда давление со стороны какой-либо группы имеет политический характер. В связи с этим даже родился термин “думать в унисон”, указывающий на активное или пассивное согласие с начальником по политическим мотивам, например, из-за желания добиться популярности или материальных благ.
Опытный и умелый руководитель обязан принять все меры к тому, чтобы снизить давление на своих подчиненных и поощрять их “диссидентство” в процессе принятия решения. Похвалы и согласие иногда желательны ближе к концу. На некоторых этапах процесса принятия решений это может быть даже вредным. Питер Друкер писал, что аргументов “за” решение не может быть, если нет аргументов “против”.
ВЫБОР ВРЕМЕНИ И ОБМЕН ИНФОРМАЦИЕЙ
Момент принятия решения играет исключительно важную роль, и ключевым элементом является его выбор. Решения должны приниматься в нужный момент. |
Какие-то моменты представляются более благоприятными, чем другие, когда следует делать предложение, открывать приют для бездомных или закрывать движение из-за ремонта улицы. Действительно, вопросы выбора своевременного момента существенны на каждом этапе процесса принятия решений. Небезразлично, когда, к примеру, проводить оценку потребностей, сбор информации или выбор альтернативы.
Выбор момента имеет большое значение, потому что ситуации, в которых находится лицо, принимающее решение, неизменно меняются во времени. Хорошим примером служит выбор времени для оценки потребностей, когда речь идет о бездомных людях. Время года, погода и изменение экономических условий представляют собой факторы, имеющие сезонные или временные колебания.
Обмен информацией является центральным моментом процесса принятия решения. Примером может служить этап оценки. Одним из важнейших вопросов, который беспокоит специалистов, проводящих оценку, является вопрос использования: необходимо найти самые надежные способы доведения информации, полученной в результате оценки, до руководителей и их подчиненных, не создавая при этом ненужной напряженности.
Эффективное доведение информации означает учет интересов работников организации и угроз, которые создают передача и прием информации. Опытные руководители придают особое значение связи, потому что они хотят получать полезную и точную информацию от других и сообщать ее им. Составление сообщения и выбор средства его передачи - две важнейшие обязанности руководителя. При этом необходимо думать даже о лишних работниках и возможных увольнениях. Уже много лет мы знаем, что угроза увольнения служит хорошим средством недопущения ошибок.
ДЕСЯТЬ ПРИНЦИПОВ УПРАВЛЕНИЯ НЕКОММЕРЧЕСКОЙ ОРГАНИЗАЦИЕЙ
Херрингтон Дж. Брайс, колледж Уильяма и Мэри
|
|
Служение обществу. Первое, о чем думает каждый руководитель некоммерческой организации, - какого качества услуги получает общество или населенный пункт. И федеральное правительство, и правительства всех штатов определяют, что следует понимать под общественным благосостоянием. Среди множества областей деятельности некоммерческих организаций наиболее известными и важными являются образование, здравоохранение и религия. В законах оговаривается, что такие организации не могут выплачивать дивиденды или передавать активы отдельным лицам. Таким образом, единственной мотивацией и ориентацией руководства некоммерческой организации является служение как можно большему числу людей. |
Исполнение миссии. Вторым фактором, лежащим в основе управленческих решений, является миссия организации. Некоммерческие организации получают свои налоговые льготы - и особый юридический статус на основе сформулированного содержания миссий и ежегодных отчетов. В эти документы могут вноситься изменения, но о поправках необходимо информировать административные органы федерального правительства, штатов и органы местного самоуправления, которые выносят решение, продолжит ли организация служить общественным интересам или нет. В отличие от частного сектора миссии некоммерческих организаций больше напоминают договоры, чем планы. Их нельзя изменять по собственной прихоти или игнорировать.
Забота об эффективности. Третьим принципом является обеспечение эффективности. Руководитель организации не должен превращать ее в источник благотворительности и терпеть неэффективность. В конечном итоге это может привести к состоянию постоянного финансового кризиса, если некоммерческая организация впустую расходует дефицитные ресурсы, которые нужны другим.
Отношение к рынку. Некоммерческие организации в отличие от государственных организаций, которые финансируются по принуждению, то есть из средств, получаемых в виде налогов, обязаны бороться за субсидии, пожертвования и клиентов. Далее, государственные организации редко оказываются банкротами и исчезают. С некоммерческими организациями это случается нередко. Правительственные органы могут принимать законы и продлевать свое существование, не обращая внимание на рынок. Некоммерческие организации этого сделать не могут. Им приходится следить за состоянием рынка и подчиняться его законам. Отсюда можно почерпнуть много полезной информации.
|
Реализация стратегических планов. Поскольку руководители некоммерческих организаций находятся под постоянным прессом необходимости осуществлять конкретные текущие дела, им часто трудно следовать плану. Руководитель, который в какой-то момент не остановится, чтобы “созвать свое войско” и начать работать по плану, вскоре окажется в беде. Даже стихийные бедствия требуют предварительного планирования с тем, чтобы группы спасателей могли действовать быстро и эффективно. Планирование определяет эффективность принимаемых мер и успех многих действий.
Работа с другими. Некоммерческие организации конкурируют за получение средств, к ним предъявляют свои требования внешние агенты, которые ожидают от них выполнения конкретных и иногда противоположных задач. Тем не менее многие руководители таких организаций ведут себя так, как если бы они были на необитаемом острове. Способность выполнить свою миссию и как бы “растянуть” ресурсы возрастает, если удается привлечь других агентов, которые могли бы стать естественными партнерами в достижении определенных целей.
Внимание к ресурсам. Государство и общественность практически не играют никакой роли в нахождении средств и их расходовании частными организациями. Это не относится к некоммерческим организациям. Им не разрешается или не рекомендуется заниматься многими видами деятельности. Лоббирование ограничено. Расходование средств в политических целях, как правило, запрещено. |
Поступление ресурсов также проверяется. Чтобы получить освобождение от налогов, некоторым некоммерческим организациям приходится доказывать, что они получают средства в виде пожертвований. Государственные органы и общественность проверяют поступления и расходы, на основании которых судят о том, выполняет ли данная организация свою миссию или нет. Поэтому руководитель такой организации обязан уделять пристальное внимание структуре поступлений и расходов.
Знание законов и норм. Руководители некоммерческих организаций должны знать законы и предписания, которым они обязаны следовать. Организация может быть привлечена к ответственности за нарушение закона или предписания, и наказание может оказаться очень суровым.
Признание ведущей роли доверенных лиц. Члены попечительских или опекунских советов при некоммерческих организациях представляют общественность. Отсюда следует, что руководители таких организаций должны быть подотчетны им, информировать их о своей деятельности, получать от них добро на те или иные действия и рекомендации. Для осуществления многих мероприятий требуется особое разрешение совета. В этом отношении члены попечительского совета по закону имеют весьма высокий статус. Нарушение общественного доверия строго наказывается.
Помнить о прибыли. Руководители некоммерческих организаций нередко считают, что им не разрешается получать прибыль. В законе говорится совсем другое. Прибыль вполне приемлема, но она не должна становиться основной целью деятельности. При всем том, что непрерывное, год за годом, накопление прибыли опасно, накопление средств для обеспечения стабильности и благотворительности представляется мудрой политикой. Она заставляет менеджера не забывать о прибыли.РУКОВОДСТВОНЕКОММЕРЧЕСКИМИОРГАНИЗАЦИЯМИДеннис Р. Янг, Центр некоммерческих организаций, университет “Кейс вестерн резерв”
|
АНАЛИЗ ПО ПРЕДЕЛЬНЫМ ЗАТРАТАМ
Одним из самых замечательных достижений на микроуровне является открытие, в соответствии с которым лучше всего принимать решения “от достигнутого”. Например, мы задаем себе вопрос: “Что произойдет, если я куплю или продам, или изготовлю еще одну единицу товара или услуги?” При таком подходе приходится думать о затратах на изготовление следующей единицы (предельная стоимость), а не о средних затратах на производство всех единиц продукции, изготовленных до сих пор. Точно так же принимающий решение заботится о предельном доходе от продажи следующего произведенного продукта.
Чтобы понять принцип анализа по предельным показателям, необходимо познакомиться с постоянными и переменными затратами. Постоянные затраты — это ресурсы, которые надо использовать, чтобы начать производство. В достаточно широких пределах они не меняются с изменением объемов производства. Чтобы заведовать детским приютом или музеем, необходимо найти помещения, персонал и какое-то оборудование, и уже только после этого можно принять первого ребенка или посетителя. Все это постоянные затраты. |
Как только вы открываете двери своего заведения, появляются дополнительные затраты, возрастающие по мере увеличения числа клиентов. Если речь идет о детском приюте, то это затраты на продовольствие, учебные материалы и игрушки, а также на оплату персонала. Все это переменные затраты. В случае с музеем к переменным относятся затраты на обслуживание помещений, связанное с передвижением посетителей.
Как же перейти от постоянных и переменных затрат к предельным по сравнению со средними затратами? Средние затраты представляют собой суммарные затраты, деленные на единицы услуг. Если детский приют тратит 100 тыс. долл, в виде постоянных затрат, 50 тыс. долл, в виде переменных и обслуживает 50 детей, то средние затраты составят 3 тыс. долл, на одного ребенка:
(100 000 + 50 000)/50 = 3000
|
Предельные затраты — это всего лишь дополнительные затраты на предоставление еще одной единицы услуг. Если в данном примере обслуживание 51 ребенка приведет к росту переменных издержек до 51 тыс. долл., то предельные затраты составят 1 тыс. долл., что гораздо ниже, чем средние затраты.
ПРИМЕНЕНИЕ ПРЕДЕЛЬНОГО АНАЛИЗА
Какой смысл разделять предельные и средние затраты? Это полезно, к примеру, при установлении цен на услуги. Мы исходим из того, что некоммерческая организация занимается бизнесом, чтобы обслуживать людей, а не получать прибыль. Если цены устанавливать только лишь с мыслью о достижении безубыточности, то средняя цена должна быть достаточной для покрытия переменных издержек. С точки зрения клиентов это, возможно, и не самые лучшие цены. Экономист сказал бы, что эффективнее • устанавливать цены по предельным затратам. Если брать с клиентов больше, то тогда вы исключите кого-то, кто готов платить больше чем дополнительный размер средств, которые необходимо тратить на его обслуживание. Таким образом, социальная выгода будет упущена.
Естественно, данным аргументом музей не сможет оплачивать аренду помещения! Но часть переменных затрат можно покрыть за счет грантов или государственных субсидий, а не за счет повышения цен, что сокращает число клиентов.
Другой областью, где это может пригодиться, является поиск средств. Сколько денег требуется некоммерческой организации? Очевидно, чем больше, тем лучше. Но это не обязательно так. Поиск денег стоит денег. Было бы глупо тратить денег больше, чем можно найти. Но есть ли здесь правильный ответ? При использовании предельного анализа вы расширяете свою деятельность по поиску денег до тех пор, пока следующий истраченный доллар не принесет чуть больше одного доллара. Если использовать средние издержки, то можно совершить ошибку. |
Представим в качестве примера, что благотворительная организация может найти 300 тыс. долл., если истратит на это 125 тыс., или может найти 400 тыс., истратив 250 тыс. Средние издержки составят 41 цент (125 000/300 000) и 62 цента (250 000/400 000). И тот, и другой варианты имеют смысл, поскольку в среднем, чтобы получить один доллар, затрачивают меньше доллара. Однако фактически смысл имеет только первый вариант. Если исходить из приростных издержек, то нахождение дополнительных 100 тыс. долл, свыше 300 тыс. обходится в 125 тыс. долл. Если думать о пределах, то это поможет избежать ловушки.
Давайте расширим эту концепцию еще немного. Часто применяемым критерием, по которому судят об эффективности благотворительной организации, является процент от полученных денег, который идет на покрытие административных расходов. Этот показатель отражает средние издержки на нахождение средств. Благотворительные организации с низким процентом административных расходов считаются эффективными. Однако в некоторых случаях этот показатель дает неправильную картину. Новая небольшая благотворительная организация может быть вполне эффективной для своего размера, но иметь высокие средние затраты, идущие на покрытие постоянных издержек. Стоит ли человеку давать деньги такой организации? В случае расчета по предельным затратам эта организация могла бы выделять значительную долю каждого последующего доллара на прямые услуги. Это было бы эффективно с точки зрения донора и сделало бы данную благотворительную организацию привлекательным объектом, которому стоило бы переводить средства. Достоверно оценить можно тогда, когда мы обращаемся к предельным затратам.
Не менее контрпродуктивные действия предпринимаются, когда мы мыслим “усредненными” категориями. Если организации, живущие на дотации и пожертвования, знали бы, что судить о них будут по средним издержкам, то они сохраняли бы масштаб своей деятельности на минимальном уровне. И это, пожалуй, даже к лучшему. Однако у них не будет никакого желания предпринимать дорогостоящие, но полезные инициативы. В качестве примера можно привести “Юнайтид вэй”, которая издавна находила деньги при низких затратах путем вычета издержек на заработную плату. Эта организация использовала низкие затраты на поиск средств в качестве инструмента своей маркетинговой политики, объясняя, что значительная доля полученных средств идет непосредственно на благотворительные цели. Такой подход не способствовал ее стремлению просить деньги у небольших компаний, когда затраты на получение денег от них были гораздо выше, чем от крупных организаций. Если подходить к этому вопросу с позиций предельных затрат, то можно принять более эффективные решения относительно денег из этих источников, поскольку предельный доход превышал бы предельные затраты.
|
ЦЕНА ВОЗМОЖНОСТЕЙ
Одной из важнейших экономических категорий является цена возможностей, определяемая как упущенная выгода, когда используются дефицитные ресурсы. Для экономиста все реальные стоимости являются ценой возможностей. И наоборот, затраты ресурсов без альтернативного варианта использования не имеют цены. Если, к примеру, рынки работают прекрасно, то цена, которую я плачу за материалы или оборудование, отражает их ценность в следующем самом лучшем варианте использования. Если я не куплю факсимильный аппарат по запрашиваемой цене, то он будет продан кому-то другому, у кого производственная выгода или личное удовлетворение просто превышают данную цену.
Ситуация в корне меняется, когда не существует альтернативного решения. Если в моем учреждении имеется комната, которая по вечерам не используется, то затраты, связанные с ее сдачей кому-то на это время, незначительны, то есть равны затратам на дополнительное содержание, уборку и охрану. Я, вероятно, хотел бы брать небольшую плату, чтобы получить дополнительный доход, а не держался бы за среднюю стоимость своей производственной площади. |
Концепция цены возможностей имеет важное значение применительно к более сложным вопросам использования ресурсов, осуществления программ и распределения во времени доходов и потоков денежных средств. Давайте вернемся на минуту к поиску средств. Вопрос стоит так: Кто должен заниматься поиском денег? Сколько времени должны тратить на это преподаватели университета или врачи в больнице? На этот вопрос можно ответить, если сравнить цену возможностей и выгоды от использования ресурсов. Отражением цены возможностей использования времени этих людей, если бы они работали, а не занимались поиском денег, является заработная плата. Таким образом, можно спросить, какую пользу получают от поиска денег по сравнению с тем, что эти люди смогли бы сделать, не занимаясь поиском денег?
Участие в кампании по поиску денег или выполнение иных административных обязанностей нередко записывается как одно из обязательств или обязанностей тех или иных специалистов. Это непродуктивная практика. Некоммерческим организациям лучше оценивать деятельность своих ведущих сотрудников, например, преподавателей, музыкантов или хирургов посредством определения упущенной выгоды.
ВРЕМЯ — ДЕНЬГИ
Экономическая теория оказывается полезной также и когда речь заходит о пожертвованиях и дарах в плане распределения по времени и размеру. Идея проста. Чем деньги получены быстрее, тем выше их ценность по двум причинам:
1. Инфляция. В условиях инфляции доллар, полученный в следующем году, стоит меньше, поскольку обладает более низкой покупательной способностью. Именно поэтому экономисты говорят о постоянных долларах с поправкой на инфляцию. Если сравнить, что мы тратим в данном году с тем, что тратили пять лет назад, то не имеет смысла сравнивать абсолютные величины в долларовом исчислении. Чтобы сравнивать фактическую покупательную способность или стоимость ресурсов, необходимо учитывать инфляцию.
|
2. Цена возможностей. Однако даже если мы считаем в постоянных долларах, то все равно будет справедливо говорить о том, что доллары сегодня гораздо ценнее, чем те же доллары завтра. Если мы получим доллар сегодня, то сможем использовать его для получения выгоды или инвестировать и получить через год больше чем доллар. Если же нам приходится ждать год, чтобы получить этот доллар, то мы лишаемся этой возможности.
Временная ценность денег оказывает влияние и на стратегию поиска денег. Предположим для примера, что потенциальный донор готов пожертвовать 500 тыс. долл, сегодня или 1 млн. долл, после своей смерти. Выбор будет зависеть от стоимости упущенной выгоды, связанной с временной стоимостью денег, которая, в свою очередь, зависит от таких факторов, как возраст донора и норма прибыли на инвестиции.
РЕСУРСНЫЕ ОГРАНИЧЕНИЯ
Решения социального характера предусматривают распределение дефицитных ресурсов. Организации некоммерческого сектора нередко рассматривают удовлетворение общественных потребностей в некоем абсолютном смысле, не учитывая альтернативную возможность использования ресурсов, хотя некоммерческие организации всегда располагают ограниченными ресурсами, что требует прагматичного подхода к их использованию. Стоит ли, к примеру, больнице открывать собственное отделение почечного диализа? Потребность в подобном отделении с точки зрения пациентов, ожидающих такого дорогостоящего лечения, кажется вполне очевидной. Но те же ограниченные ресурсы можно пустить на расширение программы помощи по дородовому уходу для бедных 'женщин или беременных несовершеннолетних девушек.
Некоммерческие организации должны понимать значение ограниченности |
ресурсов. Доноры нередко делают пожертвования на тех или иных условиях, к тому же виды расходов не равнозначны по своей направленности. Кирпичи и строительный раствор или лечение более осязаемы, чем реализация профилактических программ, поэтому они иногда являются более вероятными объектами щедрых пожертвований. Однако ответственные лица сделают более важное дело, если смогут повлиять на характер условий доноров, объяснив им ситуацию с ресурсами. Использование дополнительных денег на операции может оказаться более эффективным вложением, чем на строительство нового корпуса, который не на что будет содержать. Деньги, израсходованные на лечение, могут быть использованы с большей пользой, если пойдут на проведение программы профилактических мероприятий. Доноры вполне способны понять это. Если управляющие некоммерческими организациями и соответствующие чиновники понимают это, то они могут попытаться найти способы как-то поощрить доноров, чтобы склонить их к выделению средств, которые будут использованы наилучшим образом, даже если то, на что они будут истрачены, менее осязаемо.
ЭКОНОМИЧЕСКИЕ
СТИМУЛЫ
И еще одно экономическое направление, связанное с экономическими стимулами. Широко распространено мнение, что некоммерческий сектор держится на альтруизме. Это верно лишь отчасти, несмотря на то, что некоммерческие организации получают существенную поддержку в виде добровольных пожертвований и помощь в виде работы без вознаграждения. Экономисты утверждают, что эгоистическое поведение можно использовать для достижения общественно полезных, благотворительных целей. Нам всего лишь надо признать, что людьми, дающими деньги благотворительным организациям или работающими на них, движут самые разные мотивы -отчасти эгоистичные, отчасти альтруистические. Позвольте мне привести две области, применительно к которым эта мысль может оказаться справедливой.
|
1. Благотворительные организации изыскивают деньги на то, что экономисты называют “общественным благом”. Это услуги или какое-нибудь дело типа защиты дикой природы, или лекарство от рака. Стимулом для эгоиста может стать возможность “прокатиться бесплатно”. Другие платят за эту вещь, в то время как эгоист пользуется благами бесплатно. И все-таки у него может оказаться хотя бы немного альтруизма и ответственности перед обществом. Некоммерческие организации могут решить этот вопрос следующим образом: дать донорам или волонтерам “личное благо” или “избирательный стимул”, который будет способствовать тому, что они внесут свой вклад в общее благо.
Чтобы такая сделка оказалась стоящей для благотворительной организации, стоимость личного блага должна быть меньше ожидаемого вклада. Примером в этом случае могут быть майки с изображением музея или хозяйственные сумки с надписью государственной телекомпании. Ценность стимула как чисто личного блага может быть значительно ниже, чем стоимость той же вещи, купленной в магазине. Но стоимость пожертвования дает двоякое удовлетворение и от альтруизма, и от личного блага, которые стоят того. Некоммерческие организации усвоили этот урок хорошо, о чем свидетельствует взрыв предложения сувениров, журналов, репродукций художественных полотен, спонсированных поездок и других товаров и услуг как способ нахождения денег. |
Эгоистичным донорам может оказаться по душе еще один стимул. Налоговое законодательство предоставляет стимулы тем, что позволяет вычитать из прибыли суммы, пожертвованные на благотворительные цели. Люди дают деньги не только ради того, чтобы получить налоговые льготы, но тем не менее последние все-таки служат стимулом.
2. Второй пример несколько противоречив. Что, если бы участникам благотворительной программы или организации и тем, кто участвует в поиске денег, платили комиссионные? Нам не хотелось бы включать в процесс “добычи средств” людей, у которых просто нет денег. Такие люди могут прибегать к сомнительной тактике во вред организации. Но не стоит, пожалуй, и игнорировать возможности поиска дополнительных средств с помощью более прямых стимулов участников этого процесса. Однако придется отвечать и на другой, связанный с этим вопрос, а именно, не станут ли доноры снижать размеры своих пожертвований, если будут знать, что часть от каждого переданного ими доллара пойдет в карман тем, кто уговаривал их сделать пожертвование?
ИНФОРМАЦИОННАЯ ТЕХНОЛОГИЯ В УПРАВЛЕНИИ НЕКОММЕРЧЕСКОЙ ОРГАНИЗАЦИЕЙ
Ахмед Заки, факультет деловой администрации колледжа Уильяма и Мэри
|
Термины данные и информация часто используются как синонимы. Но это неправильно. Данные представляют собой факты, как, например, количество проданных единиц, процент поставок или материалы переписи. В то время как информация - это данные, которые после соответствующего оформления или обработки приведены в содержательную и пригодную для использования форму. Ее можно передать пользователю, который на ее основе выберет соответствующий курс действий. Информацию используют для характеристики результатов, достигнутых за прошлый период, она демонстрирует тенденции и характеристики, контролирует нынешнюю ситуацию и дает предупреждающие сигналы на будущее.
Лица, принимающие решения в современных организациях, являются, по существу, обработчиками информации, а организации - системами по обработке информации. Аппарат для сбора, обработки и распределения информации в нужное время и в правильной форме называется информационной системой управления (ИСУ;. Из функционального определения информационной системы управления следует, что она: 1) представляет собой интегрированную систему “человек-машина”; 2) обеспечивает информацию в виде данных, голоса, изображения или видео; 3) помогает руководителям на низшем, среднем и высшем уровнях организационной пирамиды. Чтобы обеспечивать выполнение указанных функций, в состав информационной системы управления должны входить: 1) одна или более компьютерных систем; 2) одна или более систем связи; 3) одна или более баз данных; 4) программное обеспечение для поддержки управления типа исполнительных информационных систем, систем поддержки принятия решений и экспертных систем. ИСУ должна оказывать поддержку руководителям всех уровней. Однако немногие из имеющихся в организациях ИСУ выполняют эту функцию. Точно так же мало организаций имеют исполнительные информационные системы, системы поддержки принятия решений и экспертные системы. Те организации, которые имеют такие системы, обычно могут похвастать более качественными и своевременными решениями.
ЭЛЕМЕНТЫ ИНФОРМАЦИОННОЙ СИСТЕМЫ УПРАВЛЕНИЯ
В данном разделе даются функциональные определения важнейших программных элементов информационной системы управления.
Базы данных
В течение 60-х и начале 70-х годов для хранения данных организации использовали файловые системы. Для каждой области применения, как то начисление заработной платы, данные о персонале и т.п., создавался свой файл. Каждый прикладной программист имел свой собственный файл, а также формат и проектирование программы, что делало получение информации/данных из двух или более файлов очень трудным или невозможным. Так, если прикладной программе требовались данные из файла заработной платы и файла персонала, то прикладному программисту обычно было проще создать новый файл, содержащий данные из обоих этих файлов. Это вело к созданию огромного количества файлов в организации, содержащих огромные массивы избыточной информации.
Для разрешения этих проблем появилась идея базы данных. Базу данных лучше всего назвать хранилищем взаимосвязанных данных организации, хранящихся вместе в определенном формате и по определенным стандартам, которыми могут пользоваться больше чем один программист, или прикладная программа, с помощью которой можно решить проблему избыточности информации. Организация может иметь несколько баз данных, которые предназначены для обслуживания руководителей различных уровней, имеющих разные информационные потребности, или базу данных для каждого подразделения, в случае, если эти подразделения находятся на больших расстояниях друг от друга. Когда у организации только одна центральная база данных, то говорят, что у нее централизованная база данных. Когда существует несколько баз данных в разных местах или для различных уровней управления, то говорят, что у организации децентрализованная база данных. |
Управляющая информационная система (УИС)
Управляющие информационные системы обычно предназначаются руководителям высшего звена. Они обеспечивают менеджерам стратегического уровня дружественный интерактивный доступ к существенной, соответственным образом и удобно организованной внутренней информации об организации. Они также обеспечивают важнейшую информацию о внешних условиях, как то государственное регулирование и налоги. Кроме того, во многих УИС имеются средства для прогнозирования трендов и анализа данных. Информация часто предлагается в графическом виде. Для удобства и скорости доступа к информации для УИС иногда создают отдельные базы данных. Несколько изготовителей программного обеспечения продают пакеты УИС, на основе которых организация может создать свою собственную УИС.
Система поддержки принятия решений (СППР)
СППР относится к классу программного обеспечения, предназначенного для поддержки процесса принятия решений на любом управленческом уровне организации. СППР имеет следующие основные характеристики:
1. Система состоит из моделей решений типа моделей электронных таблиц, моделей планирования и тому подобное. Эти модели могут производить поиск и выборку данных из базы данных организации или специальной базы данных СППР.
|
2. СППР должна полностью поддерживать лицо, принимающее решение, но не заменять его при вынесении суждений.
3. СППР должна быть способна поддерживать решение сложных проблем, которые нельзя полностью автоматизировать, как, например, полуструктурированные задачи или любые структурированные задачи, которые можно решить, но гораздо медленнее.
4. СППР должна обеспечивать возможность проверять в интерактивном режиме различные курсы действий или стратегии. Она также должна давать руководителю возможность проводить анализ типа “а что, если..?” для проверки решений по различным сценариям или для различных условий.
Экспертная система (ЭС)
Искусственный интеллект (ИИ) появился в ходе и после второй мировой войны. Конечной целью ученых, работающих с ИИ, является создание компьютерных программ, которые могли бы в каком-то смысле “думать”, то есть решать задачи способом, который можно было бы считать разумным, как если бы это было сделано человеком. Достижений на этом пути было немного. Экспертные системы, являющиеся подклассом систем ИИ, появились в 60-е годы и до сих пор широко используются. По некоторым оценкам, объем продаж ЭС в 1990 г. составил 4 млрд, долл.
В основе экспертных систем лежит простая мысль. С помощью специальных языков программирования знания специалистов переводятся в “правила” и хранятся в машинной памяти. Лица, принимающие решения, ведут диалог с машиной, используя для этого дружественный интерфейс, и вводят вопросы, на которые хотели бы получить ответы. При получении вопроса машина использует опыт людей, хранящийся в ее памяти в виде правил, по которым вырабатывается ответ/решение. Таким образом, машина по сути выполняет роль эксперта и дает советы неопытным пользователям. Большинство экспертных систем дают также и объяснение логики, которую они используют для выработки решения, что чрезвычайно полезно для обучения пользователя. К числу основных преимуществ экспертных систем можно отнести следующие: |
1. Они могут хранить в памяти опыт не одного, а нескольких экспертов.
2. Ими можно одновременно пользоваться в нескольких местах. Человек же не может в одно и то же время быть в разных местах.
3. Опыт остается на месте, даже если специалист покинет организацию.
4. Обеспечивается постоянство в том смысле, что в одних и тех же обстоятельствах ЭС всегда предлагают одни и те же решения.
Экспертную систему могли позволить себе использовать лишь организации с прекрасной технической базой, поскольку для ее создания требуется высокая техническая оснащенность. Однако сегодня несколько изготовителей программного обеспечения выпускают “оболочки” ЭС, при наличии которых пользователю остается лишь загрузить правила (опыт) на сравнительно простом языке программирования, использующем английский язык, и ЭС готова к использованию. Некоторые поставщики программных продуктов даже продают готовые к использованию (то есть правила принятия решений уже установлены) ЭС для конкретных приложений в рамках финансовых организаций, промышленных предприятий и в других областях.
Сети
Изначально ЭВМ устанавливали в одном отделе, называвшемся отделом обработки данных, где информация обрабатывалась централизованно. Затем появились персональные компьютеры (ПК) с их дружественным программным обеспечением, и менеджеры всех уровней смогли убедиться в их эффективности и полезности, поскольку они помогали им выполнять их управленческие обязанности.
|
Чтобы иметь возможность коллективно пользоваться базами данных, программами и аппаратными средствами и быть членом системы электронной почты, менеджеры пришли к пониманию необходимости подключения своих персональных компьютеров к другим видам оборудования. Эта задача решается с помощью локальных вычислительных сетей (ЛВС). Как следует из их названия, ЛВС объединяют несколько персональных компьютеров, размещенных в ограниченных пределах, например, в здании или на небольшой территории. Физически ПК соединяют друг с другом с помощью кабеля (“зашитого”). Кабели, используемые для постоянного соединения, представляют собой либо витую пару, как обычные телефонные провода, коаксиальный кабель типа телевизионного провода, или оптоволоконный кабель - сравнительно новое средство передачи, позволяющее эффективно и быстро передавать данные. Персональные компьютеры, включенные в локальную сеть, обычно называют рабочими станциями, а не ПК.
Крупные организации с территориально разбросанными подразделениями также используют сети для соединения больших ЭВМ и ПК по телефонным проводам, радиоканалам или через спутники. Такие сети называют глобальными сетями (ГС).
Электронная почта
Системы электронной почты позволяют пользователям посылать длинные или короткие сообщения одному или нескольким включенным в сеть пользователям, и при этом нет необходимости в создании печатной копии. Сообщение обычно хранится в электронном почтовом ящике адресата или получателя до тех пор, пока он не прочтет его и затем либо уничтожит, либо сохранит, либо перешлет по другому адресу в прежнем виде или с поправками. Системы электронной почты можно создавать в пределах одного здания или определенной территории, используя для этого локальную сеть. Если системой электронной почты необходимо связать различные точки страны или мира, то используются глобальные сети. |
ПЛАНИРОВАНИЕ
ИНФОРМАЦИОННЫХ
СИСТЕМ
Информация - ценный ресурс. Эффективное использование информационных систем или информационной технологии позволило таким организациям, как “’’Америкэн эрлайнс”, “Юнай-тид эрлайнс” и “Америкэн хоспитл сэ-плай” завоевать и сохранять передовые позиции в конкурентной борьбе. В большинстве случаев, когда организации опережали своих конкурентов, информационные системы не просто помогали руководителям среднего уровня эффективнее выполнять свои обязанности, но и оказывались неотъемлемой частью предлагаемых товаров или услуг.
80-е годы стали годами, когда информационные системы буквально превозносили, называя их источниками конкурентного преимущества. Однако к концу десятилетия многие руководители высшего звена разочаровались в своих информационных системах. В выпуске журнала “Дейтамейшн” (май 1990 года) Джефф Моуд высказал две причины неприятия информационных систем в высших эшелонах управления:
1. Высшие руководители компаний обвиняли начальников своих информационных систем в том, что они не смогли выполнить свои обещания обеспечить преимущество компании в конкурентной борьбе. Это явилось следствием переоценки роли информационных систем. Организация состоит из определенного числа взаимосвязанных служб и отделов, которые составляют планы, производят, выводят на рынок, доставляют и обслуживают свою продукцию. Информационные системы позволяют организации эффективно осуществлять каждый из этих видов деятельности. Кроме того, ИС служат средством установления необходимых внутренних связей между всеми отделами и службами организации, а также внешних связей с поставщиками, покупателями и каналами системы распределения. Таким образом, сами по себе информационные системы не могут обеспечить конкурентные преимущества. Однако информационные системы, как и любые другие службы, например, финансовая или производственная, помогают реорганизовать эти службы и технологические процессы, позволяя тем самым организации добиться преимуществ на рынке.
|
2. Высшие руководители жаловались также, что долгосрочное планирование развития ИС не, отвечает требованиям организации.
Долгосрочное планирование информационных систем
Стратегическое планирование - это процесс: 1) выявления позиций организации по отношению к своим конкурентам; 2) анализа условий функционирования, потенциальных возможностей и угроз; 3) оценки ресурсов и ограничений организации; 4) формирования целей и задач, к выполнению которых необходимо стремиться; 5) составления необходимых долгосрочных планов достижения поставленных целей. После формирования плана приступают к его реализации, а данные, получаемые в ходе его выполнения, используют для составления более отдаленных планов.
Изначально стратегическое планирование и планирование ИС осуществлялись раздельно. Во многих организациях, особенно в государственном секторе, начальников информационных систем редко подключали к формированию стратегических планов организации, а иногда даже и не информировали об этом. Как следствие качество стратегических планов развития ИС оставляло желать лучшего. Среди основных причин такого положения называют следующие: 1) отсутствие в компаниях качественных стратегических планов развития, на основе которых можно было бы составить стратегический план ИС; 2) начальников информационных систем просто не допускали в кабинеты высших руководителей компаний. |
В журнале “Управление информационной технологией” (1990 год) опубликована интересная статья, написанная Кеннетом Калхауном и Альбертом Ле-дерером, которые исследовали, как они сами назвали это, “отсутствующее звено между корпоративным планированием и планированием информационных систем”. Ученые опросили составителей хозяйственных планов и планов ИС в 18 организациях США и Канады. Вопрос ставился так: влияет ли качество стратегического плана развития компании или качество доведения информации о стратегическом плане компании на работу по формированию долгосрочного плана развития информационной системы (1) и на уровень понимания стратегического плана компании со стороны начальника информационной системы (2). Ответы говорят о том, что отсутствующее звено -это не качественный план компании, а качество доведения информации о стратегическом плане компании до руководства ИС.
Сам по себе уровень отношений между хозяйственными руководителями и руководителями ИС является необходимым, но недостаточным условием того, что огромные возможности информационной технологии будут использованы эффективно. Во многих случаях, когда руководство ИС было в курсе долгосрочного плана развития компании, планы развития ИС все-таки играли подчиненную, вспомогательную роль. Возможности информационной технологии должны быть очевидными как для хозяйственных руководителей, так и для составителей планов ИС. Это можно обеспечить путем ознакомления руководителей с возможностями информационной технологии и методами управления ею путем разработки: 1) формальных программ семинаров для руководителей или ряда непродолжительных учебных занятий; 2) неформальных программ, предусматривающих демонстрацию действующего оборудования или просмотр видеофильмов в непринужденной обстановке с кофе или прохладительными напитками. Кроме того, в каждой организации желательно иметь соответствующий руководящий комитет.
|
Задачи руководящего комитета
В состав руководящего комитета входят руководители подразделений организации, и во главе его обычно стоит высший руководитель организации. Начальник ИС должен быть полноправным членом этого комитета, участвовать в принятии его решений и выступать в качестве консультанта других членов по вопросам возможностей информационной технологии и имеющихся ограничений. В статье “Управление информацией как ресурсом компании” (1987 год) Том Поль пишет о том, что в функции комитета может входить решение следующих вопросов:
1. Определение необходимого уровня финансирования отдела ИС с учетом долго- и краткосрочных планов организации.
2. Утверждение конкретных предложений по приобретению дорогостоящих аппаратных средств и программного обеспечения.
3. Утверждение долго- и краткосрочных планов развития информационной системы.
4. Решение о целесообразности осуществления конкретных проектов на основе таких критериев, как ожидаемая прибыль от инвестиций, степень удовлетворения хозяйственных потребностей организации, влияние на повышение ее конкурентоспособности, уровня внутренней организации и соответствие корпоративным планам.
5. Определение приоритетов проекта.
6. Анализ и утверждение методов распределения затрат.
7. Контроль за ходом реализации проекта.
8. Определение в конкретные моменты процесса принятия решений целесообразности продолжения или прекращения проекта. |
9. Разрешение территориальных и политических конфликтов, возникающих в процессе использования новых систем.
К преимуществам наличия руководящего комитета можно отнести следующие факторы:
1. Начальник ИС будет постоянно находиться в курсе событий относительно долгосрочных целей, задач и мероприятий компании.
2. Начальник ИС сможет консультировать составителей долгосрочных планов организации о возможностях, которые дает использование информационной технологии с точки зрения повышения конкурентоспособности организации или мер, которые необходимо предпринять в этом направлении.
3. Информационным системам уделяется необходимое внимание со стороны высшего руководства, что крайне важно для обеспечения их эффективности.
4. Пользователи непосредственно участвуют в формировании требований к системам, удовлетворяющих потребности комитета, а также в установлении приоритетов, планировании, реализации, контроле и оценке этих систем.
5. Формируется качественный и гибкий план развития ИС, привязанный к долгосрочному плану развития организации.
При наличии удачной структуры руководящий комитет может направлять работу по составлению стратегического плана, который становится эффективным инструментом создания информационной системы управления организации. Он также дает возможность привлекать представителей различных служб и отделов к процессу выделения ресурсов, необходимых для решения информационных проблем в соответствии с приоритетами организации.
МАРКЕТИНГ В ГОСУДАРСТВЕННЫХ И НЕКОММЕРЧЕСКИХ ОРГАНИЗАЦИЯХ
Кристофер X. Лавлок, компания “Лавлок ассошиэйтс”Чарльз Б. Вайнберг, профессор кафедры маркетинга университета Британской Колумбии
|
ОРИЕНТАЦИЯ ОРГАНИЗАЦИИ НА РЫНОК
Во многих государственных и некоммерческих организациях, особенно специализирующихся на оказании услуг, основное внимание руководства сосредоточено на оперативных вопросах. Нередко такая деятельность организации оборачивается тем, что ее производственные программы формируются практически без учета потребностей клиентов. Маркетинг, если такая работа вообще проводится, часто занимает второстепенное место в деятельности организации и сводится в основном к проведению кампаний по рекламе или продвижению товаров или услуг на рынок с единственной целью - увеличение доходов. Поэтому вполне реальной может оказаться необходимость радикального пересмотра номенклатуры предлагаемых товаров или услуг и способа их доведения до потребителей. |
В структуре большинства некоммерческих организаций службы маркетинга стали создаваться сравнительно недавно; во многих из них таких служб нет до сих пор. Естественно, не ориентированные на маркетинг организации часто и быстро сходят со сцены, но даже крупные и, казалось бы, прочно стоящие на ногах организации не слишком реагируют на потребности клиентов и общества, что снижает их возможности выживания в перспективе. Несколько факторов указывают на то, что мышление руководства ориентировано на продукт, а не на рынок.
• Руководители (и члены совета директоров) настолько захвачены программами и услугами организации, что им кажется, будто это именно то, что нужно обществу.
|
• Мероприятия в области маркетинга сводятся к информированию общественности посредством рекламы и кампаний по продвижению продуктов; низкую эффективность этих мероприятий руководители организаций объясняют неподготовленностью и инерцией общественности, а не ошибками самой организации, то есть устаревшей номенклатурой продукции, неправильно устанавливаемыми ценами или неудачными способами доставки товаров или услуг.
• В контактах с потребителями все внимание уделяется завершению отдельных единичных сделок, а не установлению и налаживанию долговременных отношений с ними.
• Практически не изучается рынок, а если и изучается, то полученные результаты просто игнорируются, если идут вразрез с мнением руководства.
• Практически не думают о сегментации рынка, предпочитая иметь “одну самую лучшую стратегию” на все случаи жизни и ситуации.
• Конкуренция в расчет практически не принимается, разве только со стороны идентичных организаций. “Неспециализированные” конкуренты, предлагающие альтернативные решения идентичных нужд потребителей, игнорируются.
В чем причина такого отношения и поведения? В принципе штатные работники и добровольные помощники настолько уверены, что занимаются социально значимым делом, что полагают, будто общественность придает этим вопросам такое же значение, как и они. Эта преданность делу нередко и движет руководителями государственных и некоммерческих организаций. Они забывают, что внимание общественности отвлекают тысячи других вопросов и услуг и что большинство людей даже не думают о том, что какая-то конкретная деятельность вообще касается их, если, конечно, они вообще знают о ней. |
Нередко каждая программа имеет своего собственного “толкача”, которому просто хочется иметь определенный профессиональный статус или “крышу” в качестве члена совета директоров. К сожалению, часто результаты деятельности организации не представляют собой единого целого, четко связанного с вполне конкретной миссией этой организации. Еще одной проблемой, возникающей в результате ориентации на продукт, является предположение, что потенциальные клиенты будут изо всех сил стараться получить информацию о деятельности организации и пользоваться ее услугами. Но наличие услуги не означает ее использования. Недостаточно широкое оповещение общественности о той или иной услуге также не способствует привлечению внимания людей, поскольку их непрерывно атакуют сообщениями такого рода, передаваемыми по каналам всех средств массовой информации.
Существует еще одна опасность в случае, когда клиентов считают слишком терпимыми и всепрощающими. В конце концов, если услуга (или дело) настолько важна, то разве не могут клиенты или общественность простить те или иные огрехи в работе, касающиеся форм предложения, задержек, потерь материалов, замены людей, отмены выставок или смены места? К сожалению, чаще всего ответом будет “нет”. Большинство пользователей ожидают, что государственные и некоммерческие организации предложат такие же качественные услуги, как и частные фирмы.
Основная задача маркетинга - помочь организациям уделять больше внимания внешним агентам. При этом государственные и некоммерческие организации не должны забывать о своих специфических чертах, которые существенно затрудняют осуществление маркетинга, но эти усилия вознаграждаются вдвойне.
ОТЛИЧИТЕЛЬНЫЕ
ХАРАКТЕРИСТИКИ
МАРКЕТИНГА
НЕКОММЕРЧЕСКИХ
ОРГАНИЗАЦИЙ
Большинство государственных и некоммерческих организаций занимаются не производством и реализацией материальной продукции, а оказанием услуг или деятельностью, связанной с изменением установок или поведения людей. Несмотря на возрастающее внимание вопросам маркетинга таких услуг, эта сторона деятельности указанных организаций развита гораздо хуже, чем в отраслях материального производства.
|
Преобладание задач нефинансового характера
Государственные и некоммерческие организации не стремятся к прибылям с последующим их распределением среди собственников и акционеров. Поскольку они редко стремятся к финансовой прибыли и часто даже не надеются покрыть свои издержки доходами от производства, приоритет неизменно отдается задачам нефинансового характера.
Данное стремление к достижению нефинансовых целей может оказаться сильной стороной таких организаций. Питер Друкер утверждает, что лучшие из числа некоммерческих организаций избегают громких сообщений о своей миссии, полной благих намерений; вместо этого они всецело отдаются решению задач, которые самым положительным образом сказываются на работе штатных работников и добровольных помощников. В качестве примера он приводит цель Армии спасения, которая стремится вернуть “отбросы” общества - алкоголиков, уголовников, отверженных - к нормальной жизни; и организации Девочки-скауты, стремящейся помочь молодым людям обрести уверенность в себе, а молодым женщинам уважать себя и других людей.
Отсутствие даже малейшего намека на увеличение прибыли практически делает невозможным использование финансовых показателей для оценки степени успеха или неуспеха в достижении этих целей. Можно ли сравнивать университеты или некоммерческие больницы по степени эффективности? Можно ли говорить, что детский музей в одном городе работает эффективнее такого же музея в другом? И более трудный вопрос: как можно сравнивать эффективность университета, больницы или музея? Для характеристики эффективности работы приходится использовать показатели нефинансового характера (например, в каком-то месте удалось сохранить природу в первозданном виде, общество защиты способствовало изменению установок людей). |
Необходимость привлечения ресурсов
Для работы всех организаций необходимы ресурсы. Некоммерческие организации иногда получают ресурсы бесплатно ( например, добровольный труд, материальные услуги, пожертвованные помещения, освобождение от налога на имущество) или по более низким ценам (например, более низкие почтовые тарифы, налоговые льготы). Кроме того, большинство некоммерческих организаций не в состоянии покрыть свои издержки доходами от реализации; они прилагают огромные усилия на поиск новых пожертвований или грантов и на сохранение старых источников поступлений. Таким образом, люди, занимающиеся вопросами маркетинга в некоммерческих организациях, должны решать две взаимосвязанные задачи: привлечение необходимых ресурсов и их наиболее эффективное использование в соответствии с миссией организации.
Многочисленные заинтересованные группы
Стремясь к поиску и распределению ресурсов, некоммерческой организации приходится иметь дело с двумя категориями “клиентов”. Балансировать между потребностями и ожиданиями обеих групп не так-то просто. Например, некоторые доноры могут потребовать, чтобы деньги шли на помощь определенной категории населения или чтобы организация выпускала не тот продукт, который было решено выпускать ранее. Часто результаты бывают неудовлетворительными. Например, по условиям государственного гранта некоторые группы художников и артистов вынуждены устраивать выставки и давать представления для публики, для которой это искусство не было предназначено.
|
В число других групп входят третьи стороны (например, фирмы медицинского страхования, родители, оплачивающие учебу своих детей в учебных заведениях), политики, органы государственного регулирования, бывшие клиенты (например, выпускники колледжа), которые могут быть заинтересованы в благополучии своего учреждения, и представители средств массовой информации. Немногим хозяйственным руководителям приходится балансировать между интересами такого множества заинтересованных групп, как их коллегам из некоммерческих организаций.
Противоречия между миссией и удовлетворением клиентов
Основной принцип маркетинга сводится к тому, что организация может достичь успеха только в том случае, если будет внимательно относиться к потребностям и желаниям клиентов. Не все компании строго придерживаются принципа, гласящего, что “клиент всегда прав”, однако удовлетворить потребности клиентов стремятся многие. Что касается некоммерческих организаций, то независимость клиента - это то, что идет вразрез с их миссией.
Например, миссии многих некоммерческих организаций предусматривают работу на перспективу, а не на удовлетворение сиюминутных вкусов общества. Медицинские учреждения должны думать о долгосрочных потребностях пациентов, а не о том, как им хотелось бы чувствовать себя завтра. Религиозные организации выполняют духовную миссию, часто связанную с самопожертвованием. Университеты прививают навыки, передают знания и развивают некий образ мышления. Для студента это имеет ценность на долгосрочную перспективу, а не является просто какой-то забавой, интересной лишь в течение срока обучения. Сгладить это противоречие непросто. Многие некоммерческие организации постоянно пытаются разрешить данную проблему в интерпретации их миссии различными группами пользователей их услуг; при недостатке ресурсов подобные трения лишь усиливаются. |
Способность получить бесплатную или недорогую поддержку
Руководители некоммерческих организаций часто пользуются бесплатным трудом или пожертвованиями. Например, “Юнайтид вэй” и ее филиалы получают миллионы долларов в виде бесплатного телевизионного времени для своей рекламы во время трансляции футбольных матчей. Добровольные помощники играют заметную роль в сборе средств для университетов, оказывают помощь больницам по уходу за пациентами, работают продавцами в музейных киосках и гидами в исторически значимых местах.
Подобные льготы частично компенсируют сложные условия, в которых приходится работать менеджерам некоммерческих организаций. Если их умело находить и использовать, то они значительно увеличивают имеющиеся ресурсы. Однако бесплатными или более дешевыми ресурсами необходимо умело (и при этом осторожно) распорядиться, возможно, даже более умело, чем если бы они были приобретены по рыночным ценам. Например, киоск в музее прогорит, если его добровольный продавец будет часто отсутствовать на работе, не пройдет соответствующий курс профессионального обучения и не будет знать товар, который продает.
Двойное или тройное управление
И, наконец, в маркетинговых программах некоммерческих организаций участвует очень много “менеджеров”. Часто функции руководителей берут на себя доверенные лица или директора, а также добровольцы. Поскольку эти люди редко непосредственно подчиняются администрации организации, то они могут оказаться полезными или мешать работе, а иногда и то и другое одновременно.
Проблемы двойного управления усложняются еще больше, если планирование и оказание услуги осуществляются специалистами, которые на голову выше руководителей, ответственных за реализацию программы. В области искусства, высшего образования и здравоохранении между руководящим персоналом и специалистами-курато-рами, преподавателями и врачами -нередко возникают споры. Профессионалы (например, преподаватели колледжа) обычно производят . продукт (оказывают услуги) и, как правило, имеют значительный опыт в избранной ими области деятельности. Нередко им претит максимальная ориентация на потребителя, из чего вытекает, что дилетант якобы знает больше о данной услуге, чем они. Если специалистам предложить действовать с большей ориентацией на потребителя, то для них такая ориентация может оказаться неудобной и даже несущей угрозу.
|
ФАКТОРЫ СТРУКТУРЫ МАРКЕТИНГА
Вместе государственные и некоммерческие организации создают огромное разнообразие “продуктов”. Одни организации предлагают услуги начиная от здравоохранения до высшего образования, от искусства до почтовых услуг. Другие отстаивают какое-то дело или работают над характером социального поведения. Такие цели имеют очень широкий диапазон: от спасения морских млекопитающих до спасения душ, от запрета стрелкового оружия до запрета абортов. Некоторые организации типа производственных цехов в закрытых зонах используют производственный труд в качестве терапевтического средства для своих клиентов, создавая при этом материальные ценности, которые затем продаются с прибылью как побочный результат их основной деятельности.
Многие государственные и некоммерческие организации относятся к результатам своего труда несколько иначе, чем потенциальные клиенты. Это особенно характерно для тех из них, которые занимаются пропагандой чего-либо. Например, организации, выступающие за повышение безопасности на автодорогах, считают использование ремней безопасности жизненно необходимым; однако большинство людей совершенно индифферентны к ним или даже настроены враждебно. Менеджерам пора перестать заблуждаться, будто бы то, что они делают или пропагандируют, все считают совершенно необходимым или обязательным с моральной точки зрения. |
Большинство результатов деятельности некоммерческих и государственных организаций можно отнести к одной из трех категорий. Прежде всего это основные продукты, связанные непосредственно с миссией организации. Сопутствующие продукты, облегчающие использование основных продуктов потребителями (например, фильм или лекция в музее, платная автостоянка на территории больницы) и продукты, привлекающие ресурсы, обеспечивают приток средств, необходимых для работы организации (например, игральные автоматы в помещениях церкви).
Государственные и некоммерческие организации, предлагающие широкий ассортимент продукции, должны думать о портфеле продуктов. Они должны выбрать тот продукт, который стоит особенно продвигать. Каждый продукт, предлагаемый некоммерческой или государственной организацией, необходимо оценивать по двум критериям: чистый финансовый вклад и способствование выполнению миссии организации (рис. 16-3). Основные продукты (а также и часть сопутствующих) помогают реализации этой миссии. На многие сопутствующие продукты сознательно устанавливается цена чуть выше точки безубыточности с тем, чтобы не отпугнуть потребителей основной продукции. Большинство основных результатов деятельности (главным образом относящихся к пропагандистской группе) убыточны даже с учетом обещанных грантов и пожертвований; поэтому так необходимы продукты, привлекающие ресурсы, например, продажа подарочных изделий, сдача помещений в аренду и тому подобное, что помогает покрыть дефицит.
Политические и финансовые ограничения могут помешать некоммерческой или государственной организации проводить широкую дорогостоящую кампанию по информированию общественности о своей деятельности и ее целях. В обоих случаях организацию могут обвинить за недостаточную эффективность. Хорошо спланированные пропагандистские кампании следует рассматривать как инвестиции, которые позволят достичь больших успехов в выполнении целей организации и, возможно, крупных доходов. Роль связи с общественностью состоит не только в том, чтобы убеждать, но и информировать, и напоминать. Отсутствие эффективной связи, а можно сказать, и эффективной маркетинговой стратегии, может привести к тому, что помощь, например, юридическая или в вопросах планирования семьи, за невысокую плату, в нужном месте и в нужное время, причем с учетом потребностей клиентов, окажется невостребованной, если люди не будут знать о данной услуге, месте ее получения, или если они не уверены, что реализуемая для них программа - действительно благо для них.
|
Некоторые некоммерческие и государственные организации стремятся найти источники “бесплатной” связи, например, рекламу услуг, мероприятия по связи с общественностью, с помощью пожертвований, а также привлечения добровольных помощников. Кто-то может подумать, что это - мнимая экономия. В любом случае лица, принимающие решения, должны знать, что если полагаться на бесплатные услуги, то можно потерять контроль над содержанием, формой и временем появления сообщений.
ВКЛЮЧЕНИЕ В КОНКУРЕНЦИЮ И СТРАТЕГИЯ ВЫБОРА МЕСТА
Конкуренцию традиционно ассоциировали с частным сектором. Некоммерческие и государственные организации обычно создавались для оказания услуг, которые, как считали заботящиеся об общественном благе граждане, необходимы обществу, но прибыль при оказании которых либо несовместима с миссией организации, либо недостижима. Как следствие, когда создавались давно работающие и известные некоммерческие организации, то о конкуренции практически не думали. Большинство из них удовлетворяло устоявшийся спрос, который, при существующих ценах был недостаточным для конкурентов, стремившихся к прибыли. Тем не менее со временем для выживания стало необходимо включаться в конкурентную борьбу. |
В некоторых случаях (например, высшее образование) спрос упал ниже предложения; организации, которые раньше мирно сосуществовали, теперь борются за большую долю усыхающего пирога. В других случаях (например, больницы) частный сектор стал действовать на определенных сегментах рынка, предлагая ряд прибыльных услуг. Изменения в технологиях и потребностях людей привели к обострению конкуренции, например, между системами телекоммуникаций и почтовой службой.
И, наконец, чтобы лучше использовать существующие ресурсы и навыки, а также вносить определенный финансовый вклад в покрытие операционных накладных расходов, многие некоммерческие организации расширили свой ассортимент за счет более прибыльных продукции и услуг; некоторые прямо конкурируют с частными фирмами. В качестве примеров можно назвать магазины розничной торговли, печатную продукцию (например, календари из клуба “Сьерра”), учебные программы и организацию отдыха (например, поездки в исторические места в сопровождении университетских профессоров). К этому длинному списку новых видов конкуренции хотелось бы добавить возросшую конкуренцию за бюджетные деньги, филантропические пожертвования и время добровольных помощников.
Некоторые организации начинают понимать, что рынок не делает различий между источниками предоставления услуг. Например, общественный городской центр полагал, что дневные группы для детей дошкольного возраста, которые организовывались в нем, будут как-то выделять их из числа им подобных из-за содержания воспитательной работы и религиозного обучения. Однако опрос родителей показал, что вышеупомянутые различия практически не имеют для них никакого значения. Родители считали пять или шесть заведений типа детских садов примерно равноценными по всем основным критериям; выбор зависел от
Рис. 16-3. Анализ портфеля продуктов
Совместимость продукта с миссией организации
|
Активно
способствуют
выполнению
миссии
А
Нейтральные
Отрицательно сказываются на выполнениии миссии |
|
|
Сохранить статус-кво (не позволяя ему доминировать) или приступить к выпуску новогр продукта, как в частной компании |
Стараться найти больше источников пожертвований или поднять цены, или повысить эффективность затрат, или избирательно сократить масштаб |
|
|
Стремиться к более тесной связи с миссией |
|
|
|
или повысить рентабельность |
|
|
Избирательно закрыть производство или продать его внешнему покупателю |
Своевременно снять продукт с производства |
Высоко
рентабельный |
На точке безубыточности |
Доходы или гранты, связанные с этим продуктом, отсутствуют |
|
Чистый финансовый вклад продукта |
стоимости содержания ребенка и местонахождения детского сада.
Некоторые организации как-то выделяются из числа им подобных. В примере с детским садом родители полагали, что в одном из заведений лучше поставлено дошкольное обучение. Его посещали дети даже из отдаленных районов, хотя стоимость содержания в нем была выше, чем в других. Найдя свое преимущество в конкурентной борьбе, этот детский сад процветал, тогда как другие еле сводили концы с концами.
Стратегия нахождения своего места включает выбор целевых сегментов рынка, на которых следует сосредоточить свою деятельность, выявление привлекательности услуг конкурентов и выбор услуги, которая (сейчас или в принципе) действительно будет пользоваться спросом в данном сегменте. Нахождение своего места обобщает результаты анализа рынка, анализа конкурентов, а также внутренний анализ ресурсов и ограничений организации. Как только свое место будет найдено, оно будет служить основой формирования маркетинговой стратегии. Выбранное положение на рынке подкрепляют номенклатура продукции, цена и сеть распределения; затем необходи-. мую информацию следует довести до соответствующего целевого рынка. |
Короче, поиск своего места позволяет закрепиться на рынке всей организации целиком или некоторым из ее продуктов. Положение сохраняется в зависимости от показателей по конкретным характеристикам. На конкурентном рынке позиция обычно ассоциируется с конкурирующими продуктами или организациями. Так, больница, специализирующаяся на неотложной помощи, будет стремиться создать о себе представление как о прекрасно оснащенном, оперативно действующем медицинском центре; совершенно иная позиция у другой больницы, проводящей операции на сердце по новейшим методикам и приглашающей к себе пациентов со всего мира через врачей, работающих на всех континентах. Естественно, позиция должна согласовываться с основными миссией и целью организации.
Анализ позиции - это диагностический инструмент, помогающий организации понять связь между продуктами и рынками. Анализ позволяет увидеть, где имеются новые возможности: либо создавать новые продукты, либо менять место для существующих. Организация обязана выбирать свою позицию. Если она не будет заниматься этим, то рынок или конкуренты доведут ее до бедственного состояния.АУДИТОРСКАЯПРОВЕРКАНЕКОММЕРЧЕСКИХОРГАНИЗАЦИЙЭнн Фали, дипломированный бухгалтер, бывший аудитор “КМПГ Пит Марвик”
|
Опытные руководители знают, что независимые аудиторы - это ценный управленческий ресурс. Независимый аудитор не только позволяет руководству и членам совета директоров исполнять возложенные на них обязательства, но и дает советы и рекомендации по широкому кругу хозяйственных вопросов. Чтобы максимально использовать выгоды пребывания в организации независимого аудитора, руководители должны знать хотя бы основы аудита. Это позволит им грамотно сформулировать свои требования и довести их до сведения аудитора.
Основным результатом независимой проверки финансовых отчетов является мнение аудитора об их соответствии действительному положению дел в организации, о том, содержат ли они все необходимые материалы и соответствуют ли общепринятым принципам бухгалтерского учета. |
Аудитор представляет свое мнение о финансовых отчетах в письменной форме. Обязанность по составлению финансовых отчетов, являющихся объектом проверки, лежит на организации, и их подготовкой непосредственно занимается руководство организации. В самом чистом виде аудиторская проверка включает различные проверки данных, подтверждающих финансовые отчеты руководства и примечания к ним. В зависимости от возможностей организации аудитор может помочь руководству составить весь финансовый отчет или часть его.
В своей работе аудитор руководствуется требованиями норм профессиональной подготовки и поведения. Эти нормы устанавливают ожидаемые уровни квалификации, требования по управлению персоналом к степени независимости, а также требования к содержанию отчета аудитора. В профессиональных нормах изложены также рекомендации по процедуре аудиторской проверки, которые должны применяться в конкретных обстоятельствах.
ВЫБОР НЕЗАВИСИМОГО АУДИТОРА
В силу специфики некоммерческих организаций они должны приглашать аудиторов, имеющих богатый опыт именно в данной области деятельности. Например, некоммерческие организации используют свои финансовые отчеты для информирования потенциальных доноров и других групп, в ней заинтересованных, о своей деятельности и финансовом состоянии. Опытные аудиторы могут подсказать руководству и членам совета директоров, как с помощью финансовых отчетов наиболее эффективно “рассказать об организации”. Далее, недавние шаги Совета по стандартам финансового учета по созданию стандартов для видов деятельности, которыми занимаются некоммерческие организации и государственные учреждения, дающего разрешение на проведение аудиторских проверок получателей федеральных грантов и контрактов, вызывают вопросы у некоммерческих организаций, ответы на которые требуют навыков планирования и специального опыта.
|
Большинство организаций предпочитают, чтобы проверку у них проводили одни и те же аудиторы. Смена аудиторов влечет за собой множество скрытых затрат. Наиболее существенным из них является время сотрудников организации, которое им приходится тратить на то, чтобы ознакомить нового аудитора с работой организации. Как следствие, если уровень квалификации и плата за услуги приемлемы, то многие организации пользуются услугами данного аудитора постоянно. Если принято решение пригласить нового аудитора, то организация обычно устраивает своего рода конкурсный отбор. Руководство организации заранее указы-бает информацию, которую потенциальный аудитор обязан представить в своих предложениях на конкурс. Наиболее типичными вопросами являются следующие:
Кто входит в состав группы аудиторов, каковы уровень их квалификации и опыт работы с идентичными некоммерческими организациями?
Какой опыт имеет ваша компания в проведении аудиторских проверок в колледжах и университетах, организациях искусства, религиозных и благотворительных организациях? В областях специального аудита (залоги, затраты совместного производства, возмещение косвенных затрат, программы федеральных грантов)? |
Какие известные фирмы являются вашими клиентами в данном регионе?
Какую политику проводит ваша компания в плане замены специалистов?
В чем заключается политика вашей фирмы по сохранению независимости? Каким образом ваша фирма реализует принцип независимости?
Какова стоимость проводимого вашей фирмой аудита в текущем году? Как будут определяться уровни оплаты ваших услуг в будущем?
Каким образом вы будете координировать свою проверку с внутренним аудитором?
Какую помощь руководству организаций в области налогообложения ваша фирма оказывает, в частности, некоммерческим организациям?
Каким образом вы поддерживаете контакты с руководством в течение года по вопросам отчетности и составления отчетов?
Какие у фирмы имеются ресурсы для решения технических вопросов отчетности?
Большинство аудиторов приезжают в организацию, знакомятся с бухгалтерскими книгами и пытаются определить объем работы, который им придется провести в ходе аудиторской проверки. После того как будут представлены письменные предложения, руководство обычно сокращает список кандидатов до двух-трех и приглашает их выступить перед членами комитета руководящего органа организации. Поскольку аудитор обычно отчитывается перед советом директоров или членами попечительского совета, поэтому важно участие членов совета директоров или комитета совета в процессе отбора.
|
ПЛАНИРОВАНИЕ ПРОЦЕССА АУДИТА
Лучший способ обеспечить эффективность аудиторской проверки - составить план ее проведения. Желательно, чтобы до начала проверки руководство организации и аудитор провели по крайней мере одну встречу, на которой в общих чертах могли бы спланировать данное мероприятие. На такой встрече обычно обсуждаются следующие вопросы: 1) важнейшие изменения в организации за прошедший год; 2) проблемы и болевые точки, на которые необходимо обратить особое внимание в ходе проверки; 3) время проведения проверки и крайние сроки представления отчетов и проведения заседаний совета директоров; 4) размер оплаты за услуги; 5) степень участия внутреннего аудитора в проверке, проводимой внешним аудитором.
Решая эти вопросы заранее, руководство организации и аудитор по существу готовят благоприятную почву для проверки. Это повышает вероятность того, что с самого начала процесс будет протекать плавно, без проблем и эффективно завершится. Эффективность аудита может оказаться еще выше, если организация имеет аудиторский комитет. Если группа людей проанализирует план руководства и аудитора, то будут получены дополнительные данные, на основании которых в план можно внести изменения с тем, чтобы он в большей степени удовлетворял требованиям руководящего органа организации.
ПЛАТА ЗА УСЛУГИ
Плата за аудит включает в себя стоимость услуг и расходы на его проведение. Гонорар можно относить на разные статьи, используя наиболее приемлемые принципы учета. В момент представления предложений и на каждый последующий год аудитор указывает примерный размер своего гонорара. В основе оценки лежат длительность проверки и стандартные расценки за час работы. Некоторые дипломированные аудиторы могут повышать или понижать размер гонорара по сравнению со стандартными расценками в зависимости от ожидаемого риска, связанного с конкретной проверкой. Проверка, связанная с приобретением одной компании другой или с вопросами кредитования, обычно оплачивается по максимальным ставкам, в то время как работа на благотворительные организации или в периоды невысокой загрузки аудиторов может оплачиваться и со скидкой. |
Важно помнить следующее. Гонорар аудитора рассчитывается с учетом того, что руководство организации будет оказывать ему помощь в составлении финансовых отчетов и ревизиях счетов, а также в предоставлении документов, необходимых для проведения аудита. Поскольку оплата услуг приглашаемых специалистов обычно выше оплаты труда собственного персонала, то всю работу, которую можно выполнить собственными силами, должны проводить работники организации.
ПРОВЕДЕНИЕ АУДИТА
После составления плана проверки и согласования размера оплаты начинается собственно проверка. Как правило, рабочая группа, возглавляемая аудитором, которому помогают один из менеджеров и несколько сотрудников организации, отвечает за проведение проверки и контроль услуг, оказываемых организации. Характер проводимой проверки в значительной степени зависит от людей, включенных в группу. Как следствие “кадровая кухня” является важным фактором взаимоотношений между аудитором и проверяемой организацией.
Возможно проведение пробной проверки, в ходе которой выясняется эффективность работы системы внутреннего контроля. Кроме того, для начала аудиторы могут проверить размеры средств и остатки на счетах, отражаемые в финансовых отчетах. Методика пробной проверки выбирается исходя из соображений аудитора, а характер и точный объем проверки обычно не сообщается руководству организации.
По просьбе аудитора юрисконсульт организации представляет ему справку о текущих или предстоящих судебных процессах, касающихся организации. Аудитору также требуются протоколы всех совещаний совета директоров или попечителей, копии договоров и контрактов, включая арендные договоры, подписанные организацией. По завершении проверки аудитор попросит предоставить ему справку в письменном виде обычно за подписью главы организации и директора по финансам, в которой говорится, что ему была предоставлена вся необходимая информация. Справка в зависимости от обстоятельств может содержать и другие пункты.
|
Интерпретация заключения аудитора
По завершении проверки аудитор составляет собственное письменное заключение о состоянии финансовых отчетов организации. Стандартное заключение составляется в соответствии с рекомендациями Американского общества дипломированных бухгалтеров, и типичное непредубежденное или “безусловное” заключение содержит три параграфа:
1. В Параграфе 1 приводится список финансовых отчетов, подлежащих проверке; в нем отмечается также, что ответственность за их составление лежит на руководстве организации.
2. В Параграфе 2 говорится о том, что аудитор следовал профессиональным нормам аудита, дается характеристика методов аудиторской проверки, а также указывается, что проверка строилась на основе результатов пробной проверки.
3. В Параграфе 3 содержится заключение аудитора о состоянии
финансовых отчетов.
В особых обстоятельствах содержание заключения аудитора по форме может быть иным. Если, к примеру, аудитор считает, что принципы бухгалтерского учета применялись неправильно, или если аудитору не позволили ознакомиться со всеми счетами организации, то может появиться четвертый параграф, в котором и будут отражены все эти нарушения. |
При определенных обстоятельствах содержание заключения может измениться еще больше, если, к примеру, необходимо указать на то, что финансовые отчеты не точно отражают действительное финансовое состояние или результаты функционирования организации; кроме того, аудитор может отказаться давать заключение о состоянии финансовых отчетов. Естественно, руководство будет стремиться всячески содействовать аудитору, чтобы не допустить появления подобного заключения.
Записка руководству
Кроме заключения аудитора о финансовых отчетах, по завершении проверки организация получает записку руководству. В такой записке содержатся рекомендации аудитора по оперативным вопросам, работе системы внутреннего контроля и другим вопросам финансового управления в организации. По самой своей природе записка руководству должна быть конструктивной, следовательно, касаться только важнейших вопросов, требующих первостепенного решения. Каждый год аудитор проверяет выполнение рекомендаций, предложенных в предыдущем году, и дает новые.
Поскольку исходные данные для анализа могут представлять рядовые члены группы проверки, то для того чтобы разработать практичные, ценные рекомендации, аудитор обычно подробно обсуждает их с руководством. Это происходит на этапе составления записки с тем, чтобы содержащиеся в ней факты согласовать со всеми сторонами задолго до ее представления руководящему органу. Руководители организации обычно письменно извещают руководящий орган о своих планах по выполнению или отказу от выполнения рекомендаций либо в отдельной записке, либо в самой записке с рекомендациями руководству.
ФОРМИРОВАНИЕ АУДИТОРСКОГО КОМИТЕТА
Несмотря на то, что по закону некоммерческая организация не обязана формировать аудиторский комитет при своем руководящем органе, в последние годы они стали проявлять к этому повышенный интерес. В значительной степени такой интерес связывают с более серьезным отношением членов руководящих советов к возложенным на них обязанностям и лучшим пониманием того, что аудиторские комитеты могут оказаться полезными для выполнения ими своих функций.
|
Главная задача аудиторского комитета заключается в обеспечении дополнительных гарантий целостности финансовой информации, которая используется членами руководящего совета, отсылается заинтересованным группам и регулирующим организациям, например, генеральному прокурору штата. Не менее важной обязанностью аудиторского комитета является обеспечение в организации необходимых механизмов контроля за сохранностью активов и фондов.
В одних организациях аудиторским комитетам посвящена отдельная статья в уставах организации, в других — их роль и обязанности изложены в отдельном документе. При всем том, что численный состав аудиторского комитета зависит от потребностей организации, результаты опросов говорят о том, что, как правило, он состоит из 35 человек. Поскольку работа комитета рассчитана на длительный срок, то очень важно предусмотреть преемственность в его составе. Этому способствуют повторные включения в его состав бывших членов и разновременность окончания сроков пребывания в нем. Благодаря этому устраняется вероятность одновременной замены всех опытных членов комитета. К числу наиболее типичных функций аудиторского комитета относятся: 1) следить за структурой системы внутреннего контроля организации; 2) проверять работу ревизионно-контрольного отдела организации; 3) выбирать внешних аудиторов; 4) знакомиться с годовым планом проверок внешнего аудитора;
5) проверять годовой отчет, рекомендательную записку руководству и результаты внешней аудиторской проверки. |
Аудиторские комитеты и внешние аудиторы обычно встречаются по крайней мере дважды в год. На первой встрече, проводимой еще до начала проверки, обсуждаются цели планирования. Вторая встреча проводится по завершении проверки и используется для подведения итогов, а также обсуждения рекомендательной записки руководству и финансовых отчетов.
ПОЛУЧЕНИЕ ДРУГИХ ВЫГОД
Многие руководители организаций считают, что ресурсы независимой аудиторской фирмы можно эффективно использовать для удовлетворения различных хозяйственных потребностей собственных организаций. Благодаря интенсивным консультациям, которые проводятся для руководства, и нахождению механизмов для облегчения налогового бремени, которыми располагают бухгалтерские фирмы, организации могут существенно пополнить свои ограниченные внутренние ресурсы.
Консультанты бухгалтерской фирмы могут оказать помощь руководству организации в следующих областях: 1) проектирование и реализация систем управления; 2) стратегическое планирование и маркетинг; 3) анализ организационной структуры, системы руководства и производственной системы; 4) управление денежными потоками; 5) финансовое планирование и анализ; 6) помощь в проведении кадровой работы.
Среди типичных услуг в области налогообложения можно выделить следующие: 1) анализ видов деятельности, проводимый для выявления хозяйственной прибыли не от основной деятельности; 2) планирование мероприятий для уменьшения налогооблагаемой базы и расчет причитающихся выплат; 3) анализ возможных санкций; 4) советы по личному финансовому планированию; 5) анализ личных выгод; 6) анализ системы заработной платы и системы пенсионного обеспечения.
Руководители могут воспользоваться также учебными ресурсами бухгалтерских фирм. Например, многие аудиторские фирмы устраивают курсы по широкому кругу различных вопросов управления и учета. У некоторых из них есть собственная учебная база, которую клиенты могут арендовать по сниженным ценам. Аудиторы могут также организовать обучение членов совета директоров и руководителей нефинансовых служб, чтобы научить их разбираться в сложных финансовых отчетах. За некоторые, но не все виды обучения необходимо платить.
|
КАК ДОБИТЬСЯ ЛУЧШИХ РЕЗУЛЬТАТОВ
По природе своей профессии аудиторы стремятся оказывать квалифицированную и качественную помощь. В то время как лицензирование способствует наличию базового уровня квалификации, потребность аудиторов в нахождении и сохранении заказов и клиентов и недопущении финансовых потерь вследствие судебных разбирательств по жалобам клиентов заставляет их оказывать высококачественные услуги. Чаще всего можно не допускать возникновения ситуаций, вызывающих недовольство со стороны руководителей организаций, если с самого начала знать, что ожидают от аудитора. Проблем можно избежать, если помнить о следующем:
1. Следует выбирать аудитора, имеющего опыт работы в подобных организациях, знакомого со спецификой отрасли и имеющего хорошие отзывы. |
2. Прежде чем принимать решения, желательно в течение года консультироваться по соответствующим вопросам (бухгалтерский учет и производственные вопросы).
3. Следует выполнять свои обязательства по подготовке и представлению информации, запрашиваемой аудитором.
4. Проинструктировать персонал организации о необходимости оказания всеобъемлющей помощи аудитору.
5. Давать точную и честную информацию о работе персонала на местах.
6. Устанавливать четкие и разумные предельные сроки завершения анализа проектов финансовых отчетов и составления рекомендательных записок руководству.
7. Иметь представление о той базе, на основе которой рассчитывается размер гонорара, о способах выставления счетов и ожиданиях относительно выплат.
Эффективность выполнения аудиторской проверки обеспечивается в ходе тщательного планирования и тесных контактов, что позволяет избегать неожиданных ситуаций для обеих сторон.
|
|
|
|
|
СОВРЕМЕННОЕ
УПРАВЛЕНИЕ |
ЭНЦИКЛОПЕДИЧЕСКИЙ СПРАВОЧНИК
ТОМ ВТОРОЙ |
|
Под редакцией |
|
доктора экономических наук, профессора Д.Н. Карпухина |
доктора экономических наук, профессора Б.З. Мильнера |
|
Директор проекта |
Борис Дежнов |
|
Директор издательства |
Павел Литвинец, |
|
Ответственный за выпуск |
Владимир Водорез |
|
Координатор |
Юлия Дежнова |
|
Перевод с английского |
Елена Вышинская
Виктор Пипейкин
Марина Кравченко |
|
Компьютерная верстка |
Светлана Канина
Олег Колесников |
|
Редактор |
Нинель Лившиц |
|
Корректор |
Ирина Кордюкова |
Подписано в печать 16.06.97. Формат 70x1001/16. Бумага офсетная. Гарнитура “Antiqua”. Печать офсетная. Уел. печ. л. 36.
Тираж 5 000 экз. Заказ 275. |
ЛР №064326 от 27.11.95 «Издатцентр»


129327, Москва, ул. Чичерина, 2/9
ЛР №064956 от 29.01.97 Издательство «Экономика» 121864, Москва, Бережковская наб., 6
Отпечатано на полиграфпредприятии АО «Астра семь» Москва, Филипповский пер., 13
Потребует ли внедрение метода “точно вовремя” введения более гибких графиков работы персонала? А не лучше ли использовать труд временных рабочих? Готов ли профсоюз рассматривать такой вопрос? Нужно ли при этом пере-
Возможности дополнительных заработков ограничены некими пределами. Максимальное поощрительное вознаграждение выплачивается в том случае, когда затраты на обеспечение качества равны нулю.
• Дополнительными факторами норм производительности труда, диктуемыми требованиями качества, считаются возросшие затраты на его обеспечение, ко
Технические аспекты внедрения норм времени для определения адекватности и единообразия базы для важнейших механизмов управленческого контроля.
• Квалификация работников, ответственных за разработку норм времени, чтобы определить их способность правильно использовать требуемые методы.
• Приемлемость материальных стимулов для рабочих и руководителей, чтобы установить существующие или потенциальные ис
Уровни брака. На этапе 1 об уровнях брака еще не имеют представления, соответственно, он не отслеживается. На этапе 2 его фиксируют на каждом рабочем месте, но без каких-либо деталей, и поэтому большинство рабочих его просто игнорируют. На этапе 3 проводится анализ с помощью графиков Парето причин брака на каждом рабочем месте: общий брак, допущенный на производственной линии, дает сумму, называемую “всего дефектов на изделие” (ВДНИ). Брака может быть от 0,1 до более 1 ВДНИ даже в компании, обеспечивающей более или менее высокий уровень качества. На этапе 4 ВДНИ систематически снижа
Взгляд руководства на работников. На этапе 1 руководители смотрят на рядовых работников как на механических исполнителей. Это прямой результат тейлоризма. Фредрик Тейлор оказал стране медвежью услугу, утверждая, что “Менеджеры думают, а рабочие выполняют”. На этапе 2 менеджеры признают, что рабочие могут выступать с предложениями. Однако они считают, что эти предложения по большей части касаются условий работы, а не способов улучшения продукции. На этапе 3 начинает работать эффект Готорна. Менеджеры обращают внимание на своих подчиненных, а последние отвечают соответственно. На этапе 4 между менеджерами и работниками наступает полное доверие и партнерство, когда первые выполняют свою святую обязанность заботиться о работниках и способствовать их росту.
• Климат. На этапе 1 атмосфера страха настолько пронизывает все от
Постоянно улучшают характеристики всех продуктов и процессов путем устранения ошибок и потерь.
Большая часть материала данного подраздела написана на основе книги Джона Старка “Конкурентоспособное производство с помощью информационной технологии: Вызов руководителям” (Нью-Йорк, издательство Ван Ностранд Рейнхоулд, 1990 г.)
Замена процессов и материалов.
Предотвращать утечки из подземных хранилищ.
• Выявлять подтекающие подземные хранилища.
• Настаивать на принятии мер по устранению утечек из подземных хранилищ и разливов.
• Требовать от владельцев подземных хранилищ компенсации затрат на устранение последствий утечек и разливов.
• Настаивать на принятии программ и правил в штатах относительно
Создать соответствующую систему контроля и предложить набор стимулов для гарантированного
Следует нанять юрисконсульта и консультанта с хорошими отзывами для решения конкретных юридических, технических и территориальных проблем.
Графические устройства, когда пользователь указывает на пункт меню или графическое изображение (пиктограмму) на экране дисплея с помощью устройства управления позицией, а не вводит текстовые команды с клавиатуры. Одним из новейших примеров является графический планшет, на котором можно пером писать команды, которые интерпретируются специальной программой распознавания символов.
Построчно-, постранично- и посимвольно печатающие устройства (контактной и бесконтактной печати) для создания выходных документов на бумаге
Составьте список потенциальных подрядчиков и никому его не показывайте. На этом этапе не стоит посвящать в свои планы слишком многих людей. Преждевре
Разработка программного обеспечения.
• Перспективный системный анализ и проектирование.
• Системы поддержки принятия решений.
• Системы, основанные на средствах связи.
• Системы управления файлами и базами данных.
• Искусственный интеллект: принципы и основные вопросы.
Наблюдение за темпами перехода и отчеты о результатах руководству.
опросить менеджеров, насколько комфортно они себя чувствуют, когда задают вопросы и анализируют ответы о цене услуги до того, как ее купить;
Закон по борьбе со взятками.
Запрещает выплату комиссионных
Поставка и контроль качества. Отдел снабжения обязан сделать все возможное, чтобы поставщик выполнил все свои обязательства в срок и в соответствии с условиями заказа на поставку. До подписания контракта следует установить сроки готовности утвержденных и проверенных рабочих чер
Межфирменный. Передача данных осуществляется между компаниями. Следовательно, чтобы обеспечить бесперебойную работу системы ЭОД, компании должны тесно сотрудничать в этой области.
• Межмашинный. Информация передается непосредственно с компьютера одной компании (например, из отдела снабжения) на компьютер принимающей компании (скажем, компьютер в бюро приема заказов) без вмешательства человека и без использования документов в письменной форме.
Значительное количество регулярно совершаемых сделок.
Руководители служб (материально-технического снабжения, реализации, бухгалтерии и т.п.).
• Системные программисты и начальник информационной службы.
• Представители контрольно-ревизионного и юридического отделов.
• Хозяйственные руководители и технические специалисты со стороны основных деловых партнеров.
• Консультант по ЭОД.
Внедрения в производство по мере успешного завершения каждого пилотного проекта.
Распространение текстов выступлений или отрывков из демонстраций в данной аудитории, среди других клиентов, в прессе и среди сотрудников. Подготовка экземпляров для распространения сразу же после выступления, чтобы воспользоваться повышенным интересом аудитории. Если имеется необходимость составить список рассылки, то нужно собрать фамилии и адреса для направления текста выступления.
• Интервью на месте с руководителем по окончании презентации. И здесь снова персонал службы по связям со средствами массовой информации может воспользоваться интересом публики для работы с прессой. Пусть люди из вашей компании, которые фактически разработали новый товар или технологию, будут готовы к интервью и разговорам в коридо
Своевременной. При кризисе важно быстро предоставлять информацию и немедленно отвечать на вопросы. Самая лучшая информация, предоставленная слишком поздно, может стать бесполезной. Несвоевременная информация может создать впечатление об организации как об уклоняющейся или о плохо контролируемой.
Охватываются ли нужды и потребности каждого из слоев населения? Школьники - это наиболее важная часть населения, которую лучше всего охватить с помощью наглядных интерактивных демонстраций, введенной в игры информации и информации, специально обработанной для различных возрастных групп с соответствующим языком и иллюстрациями. Стало популярным использование любимых героев мультфильмов, однако не следует забывать и об определенном негативном подтексте. Есть ли значительная по размеру группа людей ино
Что касается средств информации, подготовьте список фамилий, номеров телефонов и факсов отдельных репортеров и редакторов. Сможете ли вы найти их дома после окончания рабочего дня и в выходные? А в том, что касается газет, узнайте и запишите крайние
Общность целей и их четкое описание.
• Четкое понимание ответственности руководства.
• Наличие опытных руководителей для осуществления деятельности.
• Относительное равенство вклада в ноу-хау или ресурсы.
• Постоянный приток новых идей, методов, продукции, руководителей.
• Четкое описание путей выхода из альянса.
• Участие с самого начала высших руководителей компании и их приверженность обеспечению успеха предприятия.
• Наличие письменных договоров.
После выявления потенциального партнера и проведения первых встреч следует составить меморандум о достигнутом соглашении. После его рассмотрения и согласования каждая из
Производство
ВВЕДЕНИЕ
Патрисия Турнбаух
Так ли важно, чтобы выжила американская промышленность? Вот что сказала по этому поводу эксперт в этой области на недавней дискуссии:
“Я не знаю примера страны, которая сумела бы поддерживать приемлемый уровень жизни и у которой при этом не было бы мощной промышленной базы. Мы в США слишком привержены идее развития отраслей обслуживания.., однако экспортировать услуги в таком масштабе, чтобы поддерживался положительный торговый баланс, в принципе невозможно” («Индастри Уик», сент. 7, 1992, с. 14).
Специалисты разных стран обсуждали возможности выживания американской промышленности в следующем веке. Были выделены пять наиболее важных для этого условий: (1) долгосрочная стратегическая ориентация, а не краткосрочный подход, направленный на решение “текущих” проблем; (2) дух здоровой, честной конкуренции; (3) ориентация на потребителя; |
(4) искусное управление технологиями;
(5) мотивация перемен, способность управляющих преодолевать состояние тревоги и риска, сопровождающее позитивные перемены. Все эти условия выживания промышленности и рассматриваются в настоящем разделе; они подтверждают мнение, что производство является важнейшим компонентом конкурентной позиции страны, и именно производство определяет уровень нашей жизни.
Для обеспечения конкурентоспособности на мировом уровне компаниям необходимо управлять четырьмя видами ресурсов: (1) технологией; (2) структурами, которые обеспечивают конкурентное преимущество; (3) хорошо организованными и высокоинтегрированными информационными потока-
Патрисия Турнбаух, председатель Комитета по образованию и повышению квалификации и консультант “Фонда усовершенствования производства”.
|
ми; (4) образованием, повышением квалификации и мотивацией людей. Чтобы стать эффективными участниками мирового рынка, производители должны сочетать технологии с соответствующими организационными структурами, изменениями в культуре, управлением информационными потоками и политикой в области человеческих ресурсов. Без этого производители не смогут в полном объеме извлечь прибыль из технологических возможностей и стать производителями поистине мирового класса.
В главах этого раздела рассматриваются проблемы, которые помогут компаниям эффективно конкурировать. В первой главе “Разработка стратегии для производственных предприятий” рассматривается ключевая роль понимания нужд потребителей. В главе “Управление качеством” показано, как разработки преобразуются в своего рода “маршрутный лист”, “дорожную карту” пути, на котором обеспечивается мировой уровень конкуренции. Здесь эффективная стратегия рассматривается как средство всестороннего достижения высочайшего уровня качества. |
Другой аспект конкуренции имеет отношение к проблемам человеческих ресурсов. Глава, написанная Джоном Швабом, рассматривает вопросы планирования человеческих ресурсов и материального стимулирования. Автор исследует ключевую роль эффективного и разумного использования навыков и способностей людей на производстве. Он анализирует специальные методы управления людьми и группами, которые могут превратиться в мощное средство управления производством.
В остальных главах рассматриваются ключевые проблемы, обеспечивающие эффективность производства. Глава “Производственные процессы и материалы” анализирует стратегические проблемы, относящиеся к обеим составляющим. Следующая глава “Управление технологическими процессами в производстве” раскрывает технологические факторы, оказывающие воздействие на конкурентное положение производителя. И, наконец, глава Л. Холла Хила раскрывает проблемы взаимодействия производителей и окружающей среды. В главе описываются противоречивые последствия усилий, направленных на экономию ресурсов, предотвращение загрязнения окружающей среды, утилизацию отходов и прочие проблемы, затрагивающие связь производства и окружающей обстановки.
Производство за последние годы стало более сложным с точки зрения технологии, окружающей среды и удовлетворения потребностей потребителей. Главы настоящего раздела как раз и рассказывают об этих новых сложных процессах.
РАЗРАБОТКА СТРАТЕГИИ ДЛЯ ПРОИЗВОДСТВЕННЫХ ПРЕДПРИЯТИЙ
Сара Л. Бекман, Хаасская школа бизнеса, Калифорнийский университет, Беркли
|
Последнее десятилетие идут оживленные споры о роли, которую обрабатывающая промышленность играет в укреплении или ослаблении позиции страны на мировом конкурентном рынке, а также о том, как это сказывается на уровне жизни в той или иной стране. Комиссия по производительности прекрасно сформулировала данное положение во вступлении к книге “Сделано в Америке”:
“Чтобы хорошо жить, необходимо хорошо работать. Последние годы многие утверждали, что американская промышленность работает не так эффективно, как должна бы или как работала раньше, или как научились работать промышленные предприятия других стран. Если эти обвинения справедливы и если данную тенденцию не удастся переломить, то рано или поздно уровень жизни американцев неминуемо снизится”. (М.Л. Дертузос, Р.К. Лестер и Р.М. Со-лоу. “Сделано в Америке: Как вернуть передовые позиции в производительности”, Кембридж, МАМИТ пресс, 1989 г.). |
В своей книге “Обрабатывающая промышленность не потеряла своего значения: Миф постиндустриальной экономики” (Нью-Йорк: Издательство “Бейсик букс”, 1987 г.). Стефен Коэн и Джон Зюсман выразили ту же мысль чуть более сжато:
“Нам необходимо реорганизовать производство, а не отказываться от него... Если Соединенные Штаты хотят и дальше оставаться богатой страной с мощной экономикой, то американские предприятия обрабатывающей промышленности необходимо автоматизировать, а не переводить в другие страны”.
КОНКУРЕНТНЫЙ вызов
Приведенные высказывания свидетельствуют о том, что промышленность имеет огромное значение для “здоровья” экономики любой страны. В течение последних десяти лет представители промышленности и других сфер экономики США постепенно стали приходить к пониманию, что производство действительно играет исключительно важную роль и может внести существенный вклад в повышение конкурентоспособности фирмы. В свете этого появилось новое представление о роли стратегии и развитии производства в организациях.
|
Имеются прекрасные примеры американских компаний, которые приняли вызов на фронте конкуренции... и выиграли]
• Компания “Моторола” построила полностью автоматизированное предприятие в г. Бойнтон бич, штат Флорида по производству пейджеров марки “Бэндит”. Об этом заводе очень много и широко говорили как о чрезвычайно успешном предприятии, которое позволило “Мотороле” отобрать у японцев определенную долю рынка, а также получить премию Болдриджа. 1 Считается, что данный шаг привел к значительному разрыву с традиционной культурой “Моторолы”, который будет повторен на других участках компании.
• Компания “Коуплэнд корпорейшн”, выпускающая компрессоры для холодильников, расположена в центре Соединенных Штатов. Новый ее президент Мат Дигс по-новому подошел к вопросам конкуренции. Был создан целый ряд узкоспециализированных заводов, что потребовало от “Коуплэнд” дополнительных инвестиций в производство; кроме того, статус производственных участков был повышен до уровня служб маркетинга и НИОКР. Даже для участка модернизации было построено новое предприятие, и этот шаг также полностью оправдал себя.
• Две компании “Нукор” и “Чаппа-рель стил” показали крупным ста-
1 Премия Болдриджа присуждается Министерством торговли США компаниям, сумевшим обеспечить исключительно высокий уровень качества своей продукции |
лелитейным компаниям, что отрасль, которая, кажется, уже умирала, можно возродить. Имея небольшие металлургические заводы, эти компании находятся в более благоприятном положении, чем гиганты-конкуренты, поскольку у них отсутствует вертикальная интеграция и как следствие они более оперативно решают свои производственные вопросы. Недавние нововведения в технологиях производства позволяют им непосредственно конкурировать с гигантами в производстве тонкого листового проката для автомобильной промышленности. Известно также, что обе компании продают свою сталь в Японии.
Все упомянутые компании вплотную занялись своим производством, сделав крупные капитальные вложения в рабочую силу и технологии, а также тщательно проработав важнейшие стратегические решения применительно к инфраструктуре, включая, к примеру, вертикальную интеграцию и специализацию производств. В данной главе мы обсудим процесс разработки производственных стратегий и роль, которую они играют в повышении конкурентоспособности.
В сущности, производственная стратегия начинается с четкого понимания своего клиента, то есть с того, что хотел бы иметь клиент с точки зрения цены, качества и характеристик продукции. Стратегические решения по этим направлениям требуют принятия целого ряда решений относительно производственных мощностей, оборудования, вертикальной интеграции, технологии производства, АСУ, схемы оргструктуры, разработки нового поколения продукции и других подобных вопросов. Эти решения принимаются с учетом потребностей клиента и, что не менее важно, должны быть согласованы одно с другим. Стратегию следует понимать как систему решений, принимаемых в организации; кроме того, для выполнения этих решений в организации должны функционировать системы учета и оценки эффективности.
|
ПРОИЗВОДСТВО, ОРИЕНТИРОВАННОЕ НА ОПРЕДЕЛЕННЫЙ ПРОЦЕСС
Раньше, говоря о производстве, люди имели в виду саму производственную функцию. Последнее время появился более широкий взгляд на производство. В программе “Лидеры для обрабатывающей промышленности” оно названо производством “Большое М” и характеризует интегрированное производственное предприятие (рис. 8-1).
Производство “Большое М” предполагает, что в процессе принятия решений коллективно рассматриваются все службы производственной компании и |
вырабатывается стратегия ее развития. Здесь важно, чтобы эти службы работали сообща на достижение конечного результата, который удовлетворил бы клиента. Чтобы достичь этого, необходимо устранить границы между функциональными службами - службами производства, маркетинга, НИОКР, финансов и человеческих ресурсов. В некоторых вариантах производственной компании будущего эти функциональные службы отсутствуют вовсе. Вместо них появляются организации, ориентированные на процессы, которые существуют лишь как “образцовые участки”, куда служащих периодически направляют для переподготовки.
|
|
Рис. 8-1. Интегрированное производственное предприятие: перекрывающиеся функции и виды деятельности |
 |
В компании “Хьюлетт-Паккард” уже начался переход к организации, ориентированной на определенный процесс. Более двух лет назад производственная организационная единица компании была трансформирована в группу, которую назвали группой по созданию продукта и поручили ей сосредоточиться на трех процессах, имеющих исключительно важное значение для будущего компании:
1. Стратегическое инвестирование. Процесс, в ходе которого принимаются решения о выделении ресурсов различным видам деятельности организации. В каком-то смысле это процесс стратегического планирования, но понятие “стратегические инвестиции” заставляет компании концентрировать усилия в большей степени непосредственно на конечном результате процесса стратегического планирования, вкладывая инвестиции в процессы и виды деятельности, которые чрезвычайно важны для успеха организации в долгосрочной перспективе.
2. Создание продукта. Процесс, который начинается с исходной идеи продукта, переходит в стадию его проектирования и разработки и заканчивается организацией производства и поставкой первой продукции клиенту. Это процесс, по которому судят о продолжительности периода от возникновения идеи создания продукта до его внедрения на рынке и о времени достижения точки безубыточности.
3 .Выполнение заказов. Процесс непрерывного приема заказов от клиентов и их выполнения. Совершенно очевидно, что этот процесс накладывается на завершающую стадию создания продукта и является источником создания новой продукции для выполнения заказов. |
Сосредоточив все усилия на этих трех процессах (а не на традиционных службах, ответственных за производство, разработку и маркетинг), компания начинает не только переосмысливать свой подход ко всей организации производства, но и настраивать на это свои линейные подразделения. Можно, к примеру, объединять информационные системы таким образом, чтобы информация о конструкции изделий попадала непосредственно в системы планирования производства. Рассматривая группы разработки новой продукции с точки зрения производства, необходимо моделировать все цепочки материально-технического снабжения с тем, чтобы свести к минимуму товарно-материальные запасы во всей компании, а не только на каком-то одном заводе или складе.
В большинстве компаний к этому прибегают для того, чтобы повысить качество продукции до уровня, превышающего ранее установленные пределы, а также значительно сократить продолжительность всех производственных циклов. И то, и другое заставляет отойти от функциональных схем и подумать об оптимизации всего процесса в целом. Это, в свою очередь, приводит к новому направлению, связанному с широким “перепроектированием” процессов во многих организациях. Именно с учетом такого широкого подхода к процессу и следует понимать стратегию производства. Только когда мы начнем считать, что производство состоит из полного набора отдельных элементов процесса, только тогда мы начнем делать его конкурентоспособным.
ЧТО ТАКОЕ СТРАТЕГИЯ?
Идеи разработки стратегий, впервые выдвинутые военными, служат основой для того, чтобы сегодня мы начали лучше понимать стратегию предприятия. По определению генерала К. фон Клаузевица: “Стратегия - это искусство проведения боевых операций как средства достижения целей войны. Другими словами, стратегия включает в себя формирование плана войны, детальную разработку предполагаемого хода различных кампаний, из которых, собственно, и состоит война, и руководство сражениями, проводимыми в рамках каждой кампании”.
Следует отметить несколько аспектов данного определения. Во-первых, в нем признается, что процесс разработки стратегии включает в себя элементы и науки, и искусства. Важно понять, что для разработки стратегии необходимо собрать и проанализировать достаточно большой объем данных. Но одного этого недостаточно; в процессе планирования менеджерам приходится использовать свое интуитивное понимание отрасли и своего собственного предприятия, то есть то, что иногда называют “чувствовать нутром”.
|
Во-вторых, в определении подчеркивается необходимость достижения “целей войны” путем сосредоточения своих усилий на противнике. Совершенно ясно, что применительно к предприятию целью войны является удовлетворение клиента, а роль противника играет конкурент. Исключительно важно постоянно помнить об обоих аспектах. Том Питерс, широко известный авторитет в области управления и плодовитый писатель, не устает повторять, что главное для нас - клиент; и тем не менее существует множество компаний, которые просто не представляют, что же в действительности хотят их клиенты и как можно дать им это. Не менее важно понимать состояние конкуренции. Весьма популярное сейчас в США сравнение компаний с конкурентами нередко показывает степень отставания от конкурентов и их главные преимущества.
И, наконец, в определении подчеркивается условие достижения преимуществ, из которого следует, что организации необходимо знать сильные и слабые стороны не только своих конкурентов, но и свои собственные. Особенно важно для компаний четко представлять себе собственные сильные стороны, которые можно было бы использовать как инструмент конкурентной борьбы.
Военные аспекты определения стратегии используются здесь в качестве основы для многочисленных определений хозяйственной стратегии. Большинство определений совпадают в том, что хозяйственная стратегия должна:
1. Содержать описание методов конкуренции (например: “Мы хотели бы занять определенную нишу рынка, которую еще не заняли другие крупные конкуренты”). |
2. Характеризовать вклад каждого продукта в достижение целей компании и функции (например: “Если мы выбросим на рынок дешевые товары, то тем самым сможем не допустить в свою нишу конкурентов с низкокачественной продукцией”).
3. Заниматься распределением ресурсов между продуктами и функциями (например: “Производство получит X долларов на создание гибкой производственной системы для выпуска товаров по заказу клиентов в нашей нише”).
Итак, в центре хозяйственной стратегии находится клиент. В описании стратегии должны четко просматриваться как цели предприятия с ориентацией на клиента, так и схема распределения ресурсов, необходимых для достижения этих целей; и, естественно, стратегия должна строиться на фактических данных о конкурентах.
Определение потребностей клиентов
Если говорить упрощенно, то хозяйственная стратегия должна начинаться с клиента. Клиенты будут покупать товары и услуги у вашей организации, а не у ваших конкурентов, исходя из своих суждений об одной или нескольких из следующих характеристик: низкая цена товара или услуги, высокое качество товара или услуги, своевременное получение товара или услуги; отличительные свойства товара или услуги.
Когда компания достигает преимущественного положения по каждой из этих характеристик по сравнению со своими главными конкурентами, то она определяет свою хозяйственную стратегию. Следует заметить, что для разных продуктов и рынков может быть несколько различных стратегий, а это требует четкого разделения организации на участки по видам деятельности. Ключевой вопрос заключается в следующем: какое сочетание ресурсов позволит компании привлечь больше клиентов, чем ее основным конкурентам?
|
Заметим в этой связи, что данные характеристики больше не считаются взаимоисключающими, как было раньше. Теперь мы понимаем, что низкую себестоимость продукции можно обеспечить путем повышения ее качества. Мы понимаем также, что гибкость и себестоимость не обязательно должны противопоставляться, как принято было считать раньше. Способность конкурировать по нескольким параметрам является еще одной целью руководства компаний, поскольку они одновременно должны стремиться к нескольким целям.
Процесс стратегического планирования
Процесс стратегического планирования - это бесконечно повторяющийся процесс, фактически не имеющий ни начала, ни конца. Протекает он постоянно в режиме сбора и анализа информации. Во многих компаниях процессы стратегического планирования принимают форму ежегодного мероприятия, в ходе которого собирается большое количество данных, проводится их анализ, и в результате получают объемный план, который часто покоится в ящике стола до конца текущего года. Если судить по работе Кэтлин Эйзенхардт (“Скорость и стратегический выбор: как менеджеры ускоряют процесс принятия решений”, “Калифорния менеджмент ревю”, 1990 г.), то наиболее преуспевающие компании осуществляют процесс стратегического планирования и разработки в режиме реального времени. В частности, она полагает, что лица, быстро принимающие стратегические решения:
• Отслеживают текущую информацию о работе своей фирмы и о своих конкурентах.
• Одновременно формируют несколько вариантов решений.
• Пользуются советами опытных консультантов.
• Для разрешения конфликтов используют подход с позиций “единства мнений с .оговорками”. |
• Сводят вместе принятое решение с другими решениями и принятой тактикой.
Успешно функционирующие компании постоянно анализируют свои рынки для получения информации относительно пожеланий и потребностей своих клиентов, замыслов конкурентов, а также наличия новых технологий, с помощью которых можно было бы лучше удовлетворять запросы клиентов и противостоять натиску конкурентов. Полученной информацией они пользуются постоянно, регулярно внося коррективы в стратегическое направление компании и реагируя на все изменения в окружающей их среде. Подобный подход к разработке стратегии с позиции реального времени для большинства компаний не типичен, но, по всей вероятности, его придется взять на вооружение, если мы хотим идти в ногу с убыстряющимися изменениями в окружающем нас мире, в котором пытаемся работать. Наше определение стратегии и концепции процессов планирования в реальном времени может подвести нас к мысли о следующей важнейшей области: о самом производстве.
ВКЛАД ПРОИЗВОДСТВА В СТРАТЕГИЮ КОМПАНИИ
До сих пор мы подходили к разработке стратегии с позиции отдельных функциональных областей организации. Соответственно мы разрабатывали отдельные стратегии для производства, маркетинга, НИОКР, финансов и человеческих ресурсов, а затем пытались, объединив их, получить комплексную стратегию для каждого вида деятельности организации. Последнее время мы начинаем думать о разработке стратегий, ориентированных на процесс, — стратегий создания продукта и выполнения заказов, которые пересекали бы границы традиционных функциональных областей, объединяя их с более важными требованиями, предъявляемыми стратегией компании, с требованиями, которые должны быть удовлетворены.
|
Факторы производственной стратегии
Какую бы стратегию ни разрабатывали в вашей организации - традиционную функциональную или более широкую общефункциональную, - необходимо помнить о нескольких фундаментальных факторах:
1. Функциональная стратегия, или стратегия производственного процесса, должна поддерживать стратегию компании таким образом, чтобы в центре деятельности функциональной службы или производственного процесса находилось небольшое число задач, формируемых с учетом потребностей клиента.
2. Стратегия должна определять порядок распределения ресурсов внутри функциональной области или в рамках процесса с тем, чтобы это помогало выполнению задач, поставленных перед функциональной службой или процессом.
3. По своему характеру конкретные решения (например, финансирование, комплектование специалистами), принимаемые время от времени руководством функциональных служб, участвующих в процессе, должны соответствовать намеченной стратегии. Часто этого не происходит - намеченная стратегия оттесняется фактически реализуемой стратегией.
В принципе эти факторы побуждают компанию увязывать производственную стратегию с требованиями, сформулированными в рамках стратегии компании. Исключительно полезным здесь может оказаться ранее приведенный список причин, по которым клиенты покупают товары и услуги - на основе цены, качества, наличия и свойств. Если в стратегии компании эти требования четко сформулированы, то можно определить, каким образом функциональная стратегия, или стратегия производственного процесса, будет поддерживать реализацию стратегии компании. |
Разработка
производственной стратегии
Если речь идет о разработке производственной стратегии, то можно без труда представить себе все, что с этим связано. Так, если перед компанией стоит задача добиться преимущества в плане цены, то это означает, что она должна выпускать продукцию или услуги с минимально возможными затратами. Задача производственной службы сводится к тому, чтобы снизить расход материалов, затраты труда и накладные расходы, связанные с производством продукции. Преимущества в плане качества достигаются в результате удовлетворения требований заказчика (или предложения продукции более высокого качества), что, в свою очередь, требует от производственной организации создания эффективной системы комплексного управления качеством. Под наличием понимается способность организации доставить продукцию или услугу туда и тогда, когда и куда необходимо, а также способность реагировать на изменения в требованиях рынка и появляющиеся новые возможности. Производство вносит свой вклад в реализацию задачи обеспечения наличия, если оно гибко реагирует на все внешние факторы. И, наконец, производство может придать конструкции продукта или услуге уникальные свойства, если оно быстро реагирует на все нововведения в технологии производства.
Следовательно, можно говорить о том, что производственная стратегия строится на основе ясного понимания стратегических задач компании. Она должна тесно сочетаться со стратегиями других функциональных служб с тем, чтобы разработать комплексную стратегию предприятия. Производственная стратегия представляет собой ряд важнейших решений по поводу различных аспектов производственной функции.
КАТЕГОРИИ
СТРАТЕГИЧЕСКИХ
РЕШЕНИЙ
Как только компания определится с методами ведения конкурентной борьбы и будут сформулированы задачи производственной функции, можно приступать к принятию ряда решений, касающихся непосредственно самого процесса производства. Обычно такого рода решения разбиваются на группы: структурные решения, решения о процессах и решения о взаимосвязях. Структурные решения, в свою очередь, делятся на три подгруппы: вертикальная интеграция, производственные мощности и масштаб производства.
|
Структурные решения
Вертикальная интеграция. Каждое производственное предприятие обязано определиться, в какой степени оно хотело бы установить более тесные связи со своими партнерами (интеграция со своими поставщиками, со своими клиентами). Так уж сложилось, что для предприятий капиталоемких отраслей в большей степени характерна интеграция с поставщиком, а для предприятий трудоемких отраслей - интеграция с клиентом. Со временем стратегии вертикальной интеграции могут существенно измениться, поскольку предприятиям необходимо постоянно учитывать потребности своей отрасли.
Взять, к примеру, отрасль, занимающуюся производством компьютеров. Начиная с середины 80-х годов в системе вертикальной интеграции происходят значительные изменения. Старые компании (такие, например, как “ДЕК”, “Эйч-ПИ” и “Ай-Би-Эм”) начали отказываться от собственного производства, которое в свое время они считали необходимым: формование листового металла, литье пластмассовых деталей и металлических каркасов. Вместо этого они стали больше инвестировать в компании, специализирующиеся на разработке программного обеспечения, и в фирмы, выпускающие комплексное оборудование. Более молодые компании (например, “Сан”, “Эпл”) с самого начала решили не взаимодействовать с поставщиками, предпочитая обеспечить для себя гибкость выбора, например, между поставщиками дисководов и других компонентов в зависимости от своих текущих потребностей. |
В этой связи встает очень интересный вопрос, а именно, какого же типа компании находятся в более выгодном положении с точки зрения конкуренции? То ли это крупные компании с более тесной вертикальной интеграцией, способные конкурировать на основе своей собственной технологии. То ли мелкие и менее интегрированные фирмы, гораздо быстрее реагирующие на все изменения в существующих технологиях и в меньшей степени подвергающие себя риску ошибочных крупных капитальных вложений.
Решения относительно вертикальной интеграции могут привести также к тому, что компания полностью изменит свой производственный профиль. “Нукор стил” начинала с производства швеллеров для строительной промышленности. Чтобы получать дешевые стальные заготовки, компания осуществила интеграцию с поставщиками и начала строить сталеплавильные минизаводы. Теперь она на равных конкурирует с крупными сталелитейными компаниями на рынке стали.
Какие бы решения ни принимались относительно вертикальной интеграции, они должны быть максимально четкими и однозначными. Слишком часто можно видеть, как компании принимают решения о вертикальной интеграции как бы косвенным образом посредством целой серии решений о собственном производстве или закупке. Давайте посмотрим на цех по производству листового металлического профиля исключительно для нужд многочисленных отделений крупной компании. В соответствии с правилами бухгалтерского учета в конце каждого года цех обязан выставлять счета по своим издержкам. В любой год с низким объемом производства крупные отрицательные отклонения от нормативных затрат будут отнесены на счета тех потребителей, которые в наибольшей степени пользовались продукцией цеха. В свою очередь, покупатели, в качестве которых выступают структурные подразделения компании, вполне могут решить, что им лучше иметь дело с каким-нибудь внешним поставщиком. Так они чаще всего и поступают. В конце концов, после нескольких случаев подобного рода внутренний производитель будет вынужден прекратить производство. В свое время компания не смогла принять стратегическое решение относительно сохранения или отказа от собственного производства. В конечном итоге такие решения окажутся гораздо более эффективными, если будут приняты своевременно и не окажутся противоречивыми.
|
Производственные мощности. Под
решениями о производственных мощностях понимаются решения об объемах и типах мощностей, которые необходимо иметь дополнительно или сократить в тот или иной период. Подобные решения обычно легче принимать в период роста, когда продукция, полученная на дополнительных мощностях, быстро находит сбыт. Их не так-то просто принимать в момент реорганизации структуры управления, когда компании достаточно долго стараются сохранить у себя старые и избыточные мощности. Целый ряд изменений, имевших место в последние годы, сильно отразился на решениях о производственных мощностях. Стремление к повышению эффективности управления производством с помощью систем комплексного управления качеством и “работы с колес” обернулось существенным ростом производительности и сокращением потребностей в сырье. В результате у многих компаний образовались избыточные мощности. Внешние факторы, включая возможность участвовать в развитии производства за рубежом, заставили компании строить новые заводы, что привело к расширению производственных мощностей, нужды в которых, если брать по большому счету, в общем-то нет. |
Решения о производственных мощностях имеют стратегический характер, особенно в чрезвычайно капиталоемких отраслях, в которых решения о расширении мощностей чаще всего невозможно отменить после того, как приступят к их реализации. Показательным примером в этом отношении служит производство устройств памяти ЭВМ. В этой отрасли довольно регулярно появляются новые изделия (например, устройство оперативной памяти емкостью 1 Мб сменяется устройством емкостью 4 Мб). Изготовители тщательно планируют вывод старых производственных мощностей и ввод новых с тем, чтобы сохранить в рабочем состоянии немного избыточных старых мощностей и в то же время при необходимости быстро загрузить новые, чтобы окупить затраты на них. Естественно, самое главное заключается в том, чтобы провести эту операцию менее болезненно, чем конкурент. Далее, они могут опередить своих конкурентов, если загрузят свои производственные мощности чуть раньше, захватив тем самым свою долю рынка. Проигрыш в этой игре может стоить очень дорого.
Применительно к менее капиталоемким отраслям возникают другие интересные вопросы. В какой степени трудовые ресурсы обладают подвижностью? Может ли компания свободно нанимать и увольнять людей по своему усмотрению, тем самым жестко контролируя свои мощности? Чтобы без особых затрат загружать свои мощности, многие компании используют временных работников или гибкие схемы занятости. В последнее время компании начали более строго контролировать численность своих работников, особенно из числа служащих, которым в прошлом уделялось недостаточно внимания.
Масштаб и ориентация производства. Решения о масштабах производства тесно увязаны с решениями относительно производственных мощностей и касаются таких вопросов, как необходимый размер предприятий, место их расположения, и что на них будет производиться. Вопросы размера предприятий изучаются уже много лет. Некоторые утверждают, что на одном предприятии нельзя иметь более 500 работников, иначе между ними трудно установить взаимодействие. Однако особенности отраслей и складывающаяся экономическая обстановка заставляют многие компании иметь гораздо более крупные предприятия или, наоборот, более мелкие. Недавние отчеты о тенденциях в обрабатывающей промышленности Японии позволяют предположить, что японцы идут по пути создания небольших предприятий, расположенных в непосредственной близости от своего рынка. Однако они полагают, что такие предприятия будут высокоавтоматизированными и смогут работать 24 часа в сутки. Японцы все больше смотрят на свои предприятия как на “проектные заводы”, которые могут быстро переключаться на выпуск новой продукции или изготавливать продукцию в соответствии со спецификациями заказчика. Этот тип предприятия в корне отличается от тех, которые в настоящее время эксплуатируют американские компании обрабатывающей промышленности.
|
Решения о местоположении предприятий также имеет исключительно большое значение. По мере того как многие страны, например, Китай, Корея и Индия, пытаются расширить свою производственную базу, они выдвигают перед компаниями, желающими продавать там свою продукцию, одно требование, а именно, что продукция должна быть изготовлена в этой стране. Глобализация производственной базы заставляет компании США предусматривать в перспективе размещение новых производственных предприятий в зарубежных странах. Она же требует закрытия предприятий на территории США, если они являются избыточными мощностями.
И, наконец, важным аспектом разработки стратегий применительно к созданию предприятий является ориентация. По мере того как предметнопроизводственная специализация организации становится все более сложной, вполне вероятно, что число различных производственных процессов, используемых на предприятии, возрастет и они станут более сложными. В связи с необходимостью снижать уровень сложности организации своей компании вырабатывают целевые стратегии. Компания, выпускающая несколько однородных видов продукции, имеет дело с простыми производственными процессами, в то время как компания, выпускающая широкий ассортимент продукции, удовлетворяющей различные требования, вынуждена иметь дело со сложными производственными процессами. Как показано на Рис. 8-2, производство с небольшим числом технологических процессов мы называем производством, ориентированным на процесс, а производство, выпускающее идентичную продукцию, -ориентированным на продукт. Когда на предприятии велико число и видов продукции, и технологий, то его называют универсальным предприятием. |
Каждый случай в этой матрице имеет свои особенности. Например, если речь идет об универсальном предприятии, то встает ряд важных стратегических вопросов. Нельзя ли такое предприятие разделить на несколько небольших предприятий, ориентированных на продукт? А, может быть, его целесообразно разделить на ряд небольших предприятий, ориентированных на процесс? Следует ли предприятие делить в физическом смысле? Или его лучше разделить организационно? Как осуществлять управление ими, чтобы удовлетворять потребности всей компании? Какой в этом случае должна быть инфраструктура?
Матрица концентрируется на процессах и продуктах как на основных элементах, вокруг которых организация может строить свое производство. К другим элементам можно отнести материалы и рынки. Компании, выпускающие бумажную продукцию или занимающиеся переработкой сельскохозяйственной продукции, часто предпочитают ориентироваться на сырье. Компании, выпускающие бумажную продукцию, вероятнее всего будут расположены ближе к своей сырьевой базе, то есть к лесу. Переработчик сахарной свеклы с большей вероятностью выберет место для своего завода ближе к свекловичным полям.
Компания в своей деятельности может ориентироваться на несколько факторов. К примеру, заводы компании “Ай-Би-Эм” ориентируются и на продукт, и на процесс, и на рынок. У нее имеется несколько предприятий, которые ориентированы на процесс и снабжают своей продукцией много других заводов, ориентированных на продукт или рынок. У этой же компании есть несколько заводов по выпуску дисководов на территории и США, и Европы, что позволяет ей ориентироваться одновременно и на продукт, и на рынок. Крупные компании могут позволить себе иметь несколько стратегий для разных предприятий. В общем можно считать, что компании, которые разработали стратегии ориентации, работают более эффективно, чем те, которые таких стратегий не имеют.
В заключение следует отметить, что структурные решения предполагают понимание стратегий вертикальной интеграции, производственных мощностей, масштабов и ориентации производства компании, каждая из которых тесно переплетается с другой и с решениями, к которым мы сейчас и обратимся. Эти решения имеют дело с процессами и взаимосвязями.
Рис. 8-2. Производство с ориентацией на продукт или процесс
|
Сложность продукта
Простое,
несколько однородных видов продукции |
|
|
Ориентированное на процесс |
Универсальное |
Специализированное, зависит от технологии, требует
централизованного
планирования |
Предназначение отсутствует, сложное, трудно управлять |
|
Ориентированное на продукт и процесс |
Ориентированное на продукт |
|
Уникальная задача, специальная область, реагирует на внешние воздействия, требует централизованного планирования |
Реагирует на внешние воздействия, удобно для централизованного планирования |
Простое
несколько идентичных технологических процессов
Сложное
несколько различных технологических процессов |
Сложное с большим количеством видов продукции с резко различающимися требованиями
* Сложность производства
Решения о процессах
Вторая категория стратегических решений включает в себя решения о процессах, касающихся некоторых аспектов самого производственного процесса, используемых информационных систем и систем организационного проектирования. Их вполне можно назвать инфраструктурными решениями. Эти три подгруппы включают в себя решения по производственному процессу, информационной технологии и организационному проектированию. |
Производственный процесс. Организация обязана принять решение относительно типа производственного процесса, который она намеревается использовать, степени его автоматизации, оборудования, которое будет использоваться, и степени гибкости процесса. Большую пользу при принятии решения относительно типа процесса, который хотела бы иметь производственная организация, может оказать матрица продукт/процесс, предлагаемая вашему вниманию на Рис. 8-3.
Взаимозависимость между жизненным циклом продукта и жизненным циклом технологического процесса служит основой для формирования альтернативных подходов к организации производства. Из матрицы видно, что жизненный цикл продукта, состоящий из трех этапов, начинается с запуска продукта в производство. В это время рынок еще невелик, довольно часто в конструкцию продукта вносятся изменения, уровень стандартизации минимален, и обойти конкурентов на рынке можно при условии, если предложить более высокий уровень услуг. По мере отработки продукта он становится более устойчивым, уровень стандартизации повышается, и основным в обеспечении конкурентных преимуществ становятся качество или рабочие характеристики продукта. И, наконец, продукт становится практически полностью стандартизированным, доля рынка устанавливается на относительно высоком уровне, и конкуренция ведется в основном по ценовым параметрам. Продукты, которые, возможно, не проходят через данный цикл, можно классифицировать в соответствии с их местом в нем.
|
Рис. 8-3. Жизненный цикл продукта и жизненный цикл процесса
Тип
технологического |
 |
Определить характеристики технологического процесса, требуемого на каждом этапе жизненного цикла продукта, можно интуитивно. На начальном этапе производства того или иного продукта существует потребность в гибкости производства. Здесь в наибольшей степени подходит мелкосерийное производство или универсальный технологический процесс. Когда продукт достигает середины своего жизненного цикла, то основное внимание уделяется вопросам обеспечения высочайшего качества и нововведений. Здесь будет уместна специализированная или программируемая технология. Когда продукт достиг стадии зрелости и полной стандартизации, то актуальными становятся вопросы его надежности и максимального снижения себестоимости. Это достигается на основе высокого уровня автоматизации и специализации технологического процесса.
Будет полезно установить положение вашей компании в соответствии с этой матрицей. Например, стоит ли иметь одинаковый уровень технологии для всех продуктов? Если нет, то не следует ли окончательно определиться с тем или иным продуктом? А может быть, стоит сменить принятую технологию производства? Определяют ли конкуренты свою продукцию таким же образом? Какую нишу или положение на рынке намереваются занять ваши конкуренты? В каком месте матрицы должна быть ваша компания, чтобы противостоять конкурентам?
Как показано на Рис. 8-4, на матрицу продукт/процесс можно взглянуть и по-другому. В общих чертах этот новый подход еще в 1984 году впервые предложили Стивен Вилрайт и Роберт Хейз в своей книге “Как восстановить наше преимущество: конкуренция в обрабатывающей отрасли ’. В книге выделен целый ряд продуктов начиная с уникальных изделий и кончая серийной товарной продукцией. Технологические процессы также составляют целую группу начиная с мелкосерийного и кончая непрерывным производством. Здесь параллели с матрицей жизненного цикла продукт/процесс совершенно очевидны.
Интересно посмотреть, как менялось мнение относительно этой матрицы. До того, как Генри Форд изобрел сборочную линию, матрица состояла бы всего лишь из овала на самом верху; все изготавливалось малыми партиями по специальным заказам. После появления сборочной линии правый конец матрицы опустился, создав диагональный эффект, характеризуемый вторым овалом. Действительно, большую часть текущего столетия мы использовали категории пересечений с диагональным овалом; например, большое число видов продукции с небольшим объемом выпуска требует прерывистого (периодического) производственного процесса. Поскольку в моду входят гибкие производственные системы, мы ожидаем, что может опуститься и второй конец овала, в результате чего последний окажется в самом низу матрицы. В этих условиях единичные изделия можно вполне выпускать на той же производственной линии, что и серийную товарную продукцию. Представьте, к примеру, фабрику по производству шариковых ручек, на которой поочередно выпускаются фиолетовые, зеленые, розовые и черные ручки. Примером подобного гибкого производства служит завод компании “Ален-Брэдли” по производству пускателей электродвигателя в Милуоки. |
Это очень важно с точки зрения управления процессом создания продукта или, если говорить более конкретно, моделирования новых продуктов. Имея достаточно гибкую производственную систему по типу функционирующей на заводе фирмы “Моторола” по выпуску пейджеров, образцы продукции легко изготавливать на той же производственной линии, на которой выпускается и серийная продукция. Что касается “Моторолы”, то там образцы изготавливаются по выходным дням, что позволяет не ломать производственный график в течение недели.
Информационная технология. Капитальные вложения в информационные системы становятся одним из важнейших элементов производственной стратегии. Они необходимы для поддержания принятого технологического процесса. Когда Тейси О’Рурк, генеральный директор фирмы “Ален-Брэдли”, говорит об усилиях, которые пришлось предпринять его компании для автоматизации завода по производству пускателей электродвигателя в Милуоки, он прежде всего говорит о трудностях, с которыми компании пришлось столкнуться при создании пакета прикладных программ для системы автоматизированного производства. Скотт Шамлин, начальник производства по выпуску пейджеров на фирме “Моторола”, говорит о том же. Оба понимают, что именно информационная технология, а не сама по себе производственная технология дает им возможность лидировать в конкурентной гонке.
В других главах данного раздела дается более подробное описание развития информационной технологии и ее роли на предприятиях обрабатывающей промышленности; поэтому здесь мы не будем говорить о ней подробно. Достаточно сказать, что степень интеграции процессов создания продукта и выполнения заказов, для контроля за которыми используется информационная технология, будет сильно сказываться на положении десятков компаний в конкурентной борьбе, старающихся выиграть гонку со временем. Время, необходимое для доведения продукта на рынок, и продолжительность всего цикла производственного процесса резко сократят те компании, которые решат инвестировать в информационную технологию.
|
|
Рис. 8-4. Продуктовая структура, этап жизненного цикла продукта |
|
|
Структура
производственного
процесса.
Этап жизненного цикла процесса |
Небольшой
объем
производства. Низкий уровень стандартизации. Единичная продукция |
Много видов продукции. Небольшой объем
производства |
Несколько основных видов продукции. Более крупные объемы производства |
Большой объем производства. Высокий уровень стандартизации. Товарная продукция |
|
Смешанное производство (на заказ) |
!Г N
~? г> |
ДО Ф(
ч
1 ? |
>РДА |
\
і
і
/ |
Несвязанный
(периодический)
процесс
производства |
\ < /1 |
ч
_<?\
• ^ 4'j \ |
\ VI |
|
Связанный
процесс
производства
(сборочный
конвейер) |
\У |
\ < ч
ч
> |
f \ L
'ЛN
ч^ |
>
ч
ч
ч |
Непрерывный
процесс
производства |
/‘
! ГИБК
ч |
ОЕ ПРС
І—• |
Ч
>ИЗВОД( |
ч
"¦'О
:тво і| -W*' |
Организационное проектирование.
Последнее решение относительно инфраструктуры, которое должно быть принято в рамках производственной стратегии организации, касается организационной структуры, системы оплаты и оценки, отбора и переподготовки персонала и других систем. В настоящее время на американских предприятиях обрабатывающей промышленности наметилась явная тенденция к лучшему пониманию систем организационного проектирования и их совершенствования. Во многих компаниях часто говорят о полномочиях, самоуправляемых группах и исключительно эффективных производственных системах. Подобные подходы предусматривают тщательный анализ социальных, технических и хозяйственных систем, используемых в компании, и во многих случаях требуется срочно изменить эти системы. В современной организации нормы управляемости значительно превышены, исчезли целые уровни управления, и ответственность передана самым нижним его звеньям. В результате трудно сказать, кто за что отвечает, кто обязан взаимодействовать с клиентами и кто должен играть ту или иную роль.
Очень важно, чтобы организационное проектирование было связано с производственным процессом и информационной технологией, которые используются в компании. Если, к примеру, работников поощряют за технические нововведения, то необходимо иметь достаточно средств, чтобы вознаграждать изобретателей. В компании “Нукор стил” существует система поощрения нововведений, которая позволяет работникам иметь приличные дополнительные заработки, если они достигают намеченных производственных целей. Система должна иметь достаточные производственные мощности, которые позволяли бы достигать поставленных целей. Организационное проектирование зависит от решений, принятых применительно к управлению производственной мощностью и к технологии производства.
Таким образом, мы рассмотрели структурные решения (вертикальная интеграция, производственные мощности и масштабы производства) и инфраструктурные решения (технология производства, информационная технология, организационное проектирование), которые принимаются руководителями производства. Наконец, рассмотрим решения относительно взаимосвязей.
РЕШЕНИЯ О ВЗАИМОСВЯЗЯХ
В начале данной главы мы уже говорили об ориентации на производственный процесс, которая принята во многих компаниях применительно к созданию продукта и выполнению заказов. Решения о взаимосвязи предусматривают понимание со стороны руководства организации этих подходов, ориентированных на производственный процесс. |
Процессу создания продукта уделяют очень много внимания в связи с тем, что компании стремятся максимально сократить время от идеи до продажи продукта на рынке. Главная роль в этом процессе отводится НИОКР и маркетингу. Достаточно большое значение придается также проектированию изделия. Реже всего говорят о таких функциях, как материально-техническое снабжение и изготовление опытных образцов.
Служба материально-технического снабжения начинает играть все большую роль во многих производственных организациях по мере того, как доля добавленной стоимости, произведенной любой отдельной организацией, сокращается. Затраты на материалы нередко составляют от 50 до 70% издержек на производство продукта, что делает службу материально-технического снабжения ключевым звеном в программе контроля производственных затрат. Значительный отход от обособленности отношений с поставщиками к установлению партнерских отношений по созданию добавленной стоимости и стратегических союзов с крупными поставщиками технологического оборудования в огромной степени изменил и роль службы материально-технического снабжения в этом процессе. Отдел НИОКР вынужден все больше полагаться на службу материально-технического снабжения, когда речь заходит о своевременном нахождении надежных поставщиков, способных обеспечить комплектующими, которые будет легко изготовить и закупить для сборки конечного продукта.
Все больше и больше компаний начинают осознавать огромную роль, которую играет опытное производство, поэтому все чаще функция управления процессом изготовления опытных образцов передаются из службы НИОКР в другие отделы. Процесс изготовления опытных образцов струйных принтеров фирмы “Хьюлетт Паккард” проходил под управлением производственного отдела. Четкий график изготовления и испытаний опытных образцов выдерживался в течение всего цикла разработки. Если инженеры сдавали свою работу вовремя, то они могли видеть результаты своего труда в изготовленных образцах. Если нет, то они просто не вписывались в график и не могли получить время на опытные испытания изделия. Соответственно требовалось, как можно раньше выявить все дефекты в конструкции изделия, дать отделу маркетинга больше времени и возможностей для пробного вывода изделия на рынок, а это означало, чтобы производственники были готовы запустить производство сразу же, как только изделие будет отработано. Компания “Ай-Би-Эм” также считает необходимым как можно раньше и чаще создавать опытные образцы, особенно крупных систем. Несмотря на то, что отдельные компоненты системы сами по себе могут работать прекрасно, на этапе создания опытного образца системы неизбежно возникают проблемы.
|
|
Поэтому в стратегиях производства требуется предусмотреть взаимосвязи, которые следует поддерживать на протяжении всего процесса создания продукта. Кроме того, в процессе выполнения заказов необходимо увязывать функции производства, продаж и маркетинга. Многим из нас приходилось слышать о неувязках между системой приема заказов и системой календарного планирования производства. В недавно появившейся концепции конкуренции по времени производства (Конкурентоспособность в течение всего времени цикла: Обзор для генеральных директоров, Филип Р. Томас, Нью-Йорк: Макгроу-Хилл, 1990 г.) особое внимание обращается на тот факт, что сам по себе процесс производства занимает лишь небольшую долю периода между размещением заказа клиента и поставкой продукции. Большая часть времени уходит на перевод заказа в том виде, в каком его принял сотрудник отдела продаж, на язык инструкций, понятных исполнителям на цеховом уровне. Жесткая потребность в сокращении продолжительности циклов заставляет производственников работать в тесном контакте с работниками отделов продаж и маркетинга в процессе выполнения заказов. |
В некоторых компаниях начинают уделять гораздо больше внимания также вопросам управления запасами на протяжении всей цепочки от поставщика до конечного потребителя. Переходя на новую политику управления запасами, руководители компаний обязывают различные функциональные службы совместно принимать компромиссные решения относительно оптимального места хранения запасов. Например, производственников могут попросить хранить у себя запасы полуфабрикатов с тем, чтобы быстро удовлетворить запрос на различные виды готовых изделий вместо того, чтобы сбытовики и продавцы хранили у себя большие запасы готовой продукции. Когда каждая отдельная служба оптимизирует размер своих запасов, то достигается эффективное решение для всей компании.
В предстоящие несколько лет потребность в более тесном содружестве производственников, работников отделов НИОКР, маркетинга и продаж будет только возрастать. На переходном этапе исключительно важно работать с ориентацией на процесс создания продукта нового поколения или выполнения заказов.
ВОПРОСЫ, ТРЕБУЮЩИЕ РЕШЕНИЯ
В практической деятельности приходится решать множество вопросов, связанных с осуществлением стратегии производства. Здесь мы остановимся на двух из них: системах учета и оценки эффективности.
Последнее время обоснованность систем бухгалтерского учета стала вызывать сомнения - впервые почти за сто лет. На смену стандартным системам учета затрат, в основе которых лежит учет прямых затрат труда и материалов, начинает приходить функциональный бухгалтерский учет. Одними из первых пропагандистов данного метода были Робин Купер и Роберт Каплан из Гарвардской школы бизнеса (см. Утраченная значимость: Взлет и падение управленческого учета, Кембридж, Миннесота: Издательство Гарвардского университета, 1989 г.).
Производственники, наконец-то, начинают понимать истинную стоимость работы, которую они осуществляют. Более того, менеджеры в состоянии передать ценную информацию о затратах в отдел НИОКР, которая может оказаться полезной в процессе принятия решений о проектировании новой продукции. Эта информация может оказаться полезной и в процессе стратегического планирования. Она позволяет лучше понять компромиссы, связанные с затратами, на которые приходится идти, к примеру, в процессе принятия решений о вертикальной интеграции.
|
|
Эти стоимостные системы все-таки необходимо дополнять информационными системами, в задачу которых входит контроль качества и затрат времени на всем протяжении процессов создания продукта и выполнения заказов. Только при наличии полного набора информации можно надеяться на то, что будут приняты действительно надежные стратегические решения. Неотъемлемой частью большинства систем учета затрат является система оценки результатов деятельности. Нередко для оценки эффективности труда работников управления и соответственно уровня оплаты их труда как раз и используются данные, полученные с помощью систем учета затрат. Очень важно, чтобы информация, которую накапливают и используют для повышения эффективности управленческого труда, соответствовала направлению стратегии. Однажды начальник производства одной компании пищевой промышленности заметил, что главной стратегической целью для него лично является гибкость производства, которым он руководит. Он хотел бы уметь реагировать на запросы рынка, в частности, относительно нового оформления и исполнения коробок или прокладок в коробки для упаковки круп. Однако об эффективности работы его инженеров принято судить по тому, как они обеспечивают сокращение цеховых производственных затрат. Отсюда можно сделать вывод, что вопросы гибкости их в общем-то не очень волнуют. |
Чаще всего стратегии оказываются несостоятельными на этапе реализации. Многие стратегии просто остаются на бумаге, на которой они изложены. Без наличия продуманных бухгалтерской системы и системы оценки эффективности деятельности управленцев даже самая замечательная стратегия неминуемо останется нереализованной.ПРОЕКТИРОВАНИЕСТРУКТУРПРОИЗВОДСТВЕННЫХОРГАНИЗАЦИЙЛаура А. Лайс, компания по производству видеопродукции “Корнинг-Асахи”
|
Коренные перемены на мировом рынке заставили компании разрабатывать новые методы конкуренции. В борьбе за производство продукции мирового класса для все более требовательных потребителей конкурирующие производственные компании сегодня должны разрабатывать гибкие стратегии управления.
Важная часть стратегии связана с организационной структурой предприятия, то есть с тем, как распределена деятельность в компании. Широкое распространение получают структуры с ситуационным управлением, в том числе управлением в непредвиденных, чрезвычайных обстоятельствах. Иные структуры более эффективны в других условиях. Ситуационное управление в непредвиденных, чрезвычайных обстоятельствах требует изменения основной философии, согласно которой существуют некоторые незыблемые методы организации производства, которые должны оставаться таковыми. Поскольку сегодня производители сталкиваются с быстрыми переменами, то они должны проявлять гибкость, чтобы отвечать требованиям потребителей в динамичной среде. |
В настоящей главе рассмотрены два основных типа структур организаций, отражающие варианты организационной среды. Оценивается эффективность каждого типа организации, предлагаются методы внедрения этих типов в практику.
ТИПЫ ОРГАНИЗАЦИОННЫХ СТРУКТУР
Для простоты предположим, что есть только два основных типа организации: формальный и неформальный. Формальная структура организации основана на концепции разделения труда, специализации, делегирования полномочий, связующих звеньев и масштабов (норм) управляемости (объема контроля) или размеров управляемых подразделений.
Разделение труда относится к разложению задачи на такие части, с которыми можно справиться. Традиционно управленческая деятельность делится на уровни; так, у руководителя есть определенный объем ответственности и подчиненные, которые выполняют работу по обслуживанию этих направлений ответственности. Такое разделение труда относится к скалярным (ступенчатым) процессам, поскольку определяет некоторую иерархию, например, линейный уровень, где есть уровень ответственности и есть уровень полномочий. Деятельность в компании также делится для выполнения различного вида задач. Этот процесс называется разделением по функциям, или функциональным делением. Например, подчиненный из отдела человеческих ресурсов, занятый работой с подавшими заявление о приеме в компанию, и подчиненный из производственного отдела, занятый ремонтом оборудования, решают различные функциональные задачи. Каждый занимается соответственно только человеческими ресурсами или производством и является специалистом в своей функциональной области. Специализация - нормальный результат разделения по функциям.
|
|
Чтобы обязанности фактически выполнялись, полномочия делегируются от руководителя подчиненным согласно субординации. Руководитель, делегирующий полномочия своим подчиненным, в свою очередь, сам должен получить полномочия от своего руководителя. Таким образом, данный руководитель выступает в качестве связующего звена между своим боссом и подчиненными. В идеальном случае это связующее звено обеспечивает вертикальные связи - сверху вниз и снизу вверх -между этими уровнями управления. В конечном итоге число подчиненных у одного руководителя определяет норму управляемости, или размер управляемых подразделений. Чем больше норма управляемости, тем большее число подчиненных у одного руководителя и тем более “плоским” будет профиль организационной структуры компании. .Напротив, чем меньше норма управляемости, тем меньше подчиненных, и тем “выше” будет организационный профиль. |
В такой формальной иерархии рутинно описываемые задачи ясны, и административные связи движутся вниз и вверх по формальным путям (цепям команд). С позиций стратегии это — наиболее эффективная система организации выполнения традиционных, рутинных обязанностей. Например, подготовить платежную ведомость проще всего через формальные структуры: карточка учета времени Передается от подчиненного мастеру, подписывается им и далее поступает в бухгалтерию для осуществления функций учета. Затем внутри этой функции учета происходит следующее разделение труда: часть работников вводит собираемые данные в машину, другая часть обрабатывает эти данные, а третья выписывает чеки. Такой способ организации - эффективный путь обеспечения полноты и аккуратности выполнения задачи. Таким образом, чем чаще работник выполняет конкретную задачу, тем выше вероятность того, что вся формальная организационная структура будет одновременно и эффективной, и результативной.
В отличие от такого подхода реже решаемые или неординарные задачи лучше выполнять в неформальных структурных образованиях. Популярной формой такой неформальной структуры является структура, состоящая из групп. При такой организации относительно автономные рабочие группы получают некоторый объем полномочий и принимают групповое решение. В такой группе роли распределены нечетко, связи проходят по многим направлениям, а процесс принятия решений децентрализован. Сообщения состоят из советов и информации, а не из решений и инструкций.
Менее рутинные задачи, требующие большего опыта, лучше решаются в неформальных рабочих группах. Представьте, например, что заработная плата рассчитывается в бухгалтерском отделе. Если бы этому же отделу получили разработать компьютерную программу для расчета заработной платы, то лучше всего такая задача решалась бы в рабочей группе. Каждый специалист такого отдела своими знаниями вносит вклад в общий результат группы, а это улучшает общее конечное решение. Руководитель такого отдела может принять, а может и не принять это конечное решение. Важно в данном случае то, что каждый член группы внес свой вклад в это решение. Групповой метод больше подходит для разрешения редко возникающих проблем и поэтому требует разнообразных функциональных навыков и способов взаимодействия.
|
Предусматривая использование ситуационного управления в чрезвычайных, непредвиденных обстоятельствах в рамках определенной организационной структуры, мы тем самым признаем, что ни одна структура управления по сути своей не лучше другой, но может применяться в зависимости от того, какого оптимального решения потребует внутренняя или внешняя среда компании. Внутри одной организации можно отыскать оба типа структур. Например, производственный отдел может быть построен по формальному принципу в той части, где он решает обычные задачи по выпуску определенного объема продукции. Но научноисследовательские и опытно-конструкторские задачи требуют более гибкой структуры, которая стимулировала бы появление и обмен новыми и необычными идеями среди независимо думающих исследователей.
И хотя могут существовать две независимые структуры, связи между формальными и неформальными образованиями остаются расплывчатыми и неясными, поскольку традиционная иерархия за последние годы претерпела существенные изменения. Сегодня формальная организация включает все вышеуказанные составляющие, но и она вобрала некоторые неформальные концепции организации.
Одно из направлений развития организаций состоит в их децентрализации. Разделение труда развивается таким образом, что теперь все больше решений принимается на уровне отдельного подразделения или местного отделения компании. Тенденция состоит в том, чтобы передавать решения на тот уровень, который лучше всего может решить проблему. Другая тенденция состоит в “упрощении” структуры иерархии. Это проявляется в том, что меньшее число менеджеров на каждом уровне управляет большим числом подчиненных, причем число уровней управления также сокращается. Тенденция состоит в том, чтобы сокращать число уровней управления и те должности, которые не принимают непосредственного участия в производстве добавленной стоимости и тем самым снижают общую эффективность организации. |
Современная организационная структура гораздо изящнее, компактнее и динамичнее, поскольку она стремится отвечать требованиям более сложного рынка. Сокращение числа уровней управления делается не только для снижения затрат, но и для того, чтобы обеспечить более быструю реакцию на запросы потребителей. Таким образом, формальная структура организации стала лучше реагировать на потребности клиентов, чтобы отвечать требованиям рынка в более короткие сроки.
Конечно, формальная структура организации более адекватна определенным условиям, но она не такая гибкая, как неформальная. Рабочая группа лучше соединяет качественные решения специалистов и быстрее отвечает требованиям потребителей.
ПРАВИЛЬНЫЙ ВЫБОР СТРУКТУРЫ ОРГАНИЗАЦИИ
Искусство состоит в том, чтобы, во-первых, выяснить, какая структура организации будет наиболее эффективной, а, во-вторых, как ее внедрить. Эти задачи должен решать руководитель, постоянно изучая ситуацию вне компании и стремясь заранее предвидеть требования потребителей. Информированный руководитель в состоянии предвидеть, какая именно структура будет нужна, прислушиваясь к клиенту и наблюдая конъюнктуру рынка.
Прислушиваться к клиенту - это значит понимать его видение мира и стратегию жизни, представлять, что он хочет иметь, например, через пять лет и как он планирует достичь каких-то своих конечных результатов. Зная все это, вы можете представить себе потребности вашего клиента и определить, как наилучшим образом удовлетворить его запросы. Например, вы обнаружили, что ваш потребитель планирует к концу пятого года внедрить метод “точно вовремя” для поставки продукции своим клиентам. В таком случае вы должны исследовать, что обязана сделать ваша организация, чтобы помочь клиенту достичь своих целей. Вы можете сформировать рабочую группу из представителей различных функциональных подразделений, например, из отдела продаж, маркетинга, человеческих ресурсов, производственного, транспортного подразделений и бухгалтерии. Такая группа может получить задание изучить, как помочь конкретному клиенту достичь его целей.
|
Группа встречается для глубокого рассмотрения проблемы методом так называемого “мозгового штурма” и составляет список вопросов для изучения. Этот список может быть таким:
• А не следует ли нам также перейти на работу методом “точно вовремя”? Если ответ положительный, то как тогда должны были бы на это ответить поставщики/продавцы, чтобы удовлетворить наши требования?
• Каким образом тогда следует изменить процесс закупок/получения продукции? Следует ли модифицировать также процессы оплаты и ведения бухгалтерского учета? Какие требования здесь может выставить нам компьютерное обеспечение?
• Надо ли пересматривать производственный процесс? Нужно ли увеличивать или уменьшать при этом размер партии продукции? Можно ли это сделать на имеющемся оборудовании? Если ответ отрицательный, то какие для этого нужны капитальные вложения? Существует ли необходимое оборудование или его нужно еще только разрабатывать? |
' сматривать положения коллективного договора?
• Можем ли мы предложить такую идею другим нашим клиентам? Сможем ли мы одновременно обслуживать одних наших клиентов традиционным способом, а других - по системе “точно вовремя”?
• Сможем ли мы осуществлять поставки по системе “точно вовремя”, пользуясь услугами имеющейся транспортной компании? Может быть, нам нужен собственный парк грузовиков? Можем ли мы это себе позволить?
Список таких вопросов может быть составлен и изучен заблаговременно -намного раньше, чем клиент реально потребует от вас поставок по системе “точно вовремя”. Такой подход особенно важен для организаций с небольшим числом клиентов. За пять лет вы легко справитесь с внедрением специальной системы поставок, организации труда, ведения учета и сможете соответствовать требованиям ваших клиентов. В условиях сегодняшнего рынка организация должна хотеть и уметь угождать потребителям. Это должна быть компания, способная прислушиваться к потребителю и предвосхищать его требования.
Давайте попробуем углубить рассмотрение нашего примера. Подумаем, какие именно специалисты из каждого функционального подразделения смогли бы участвовать в группе внедрения системы “точно вовремя”? Как мы установили ранее, тенденция состоит в том, чтобы передавать принятие решений на тот уровень, на котором конкретная проблема только и может быть лучше всего решена. Было бы правильно поэтому включить в такую рабочую группу представителей всех уровней управления и работников как отдельного предприятия, так и корпорации в целом. Некоторые уровни управления могут быть лучше осведомлены о наличии материальных ресурсов, гибкости закупочной системы и реакциях поставщиков. Мастера лучше знают о возможностях оборудования, готовности рабочих, об имеющихся мощностях складских помещений, возможностях и условиях поставки. Фактически линейные руководители и работники лучше могут оценить потребности клиентов, поскольку эта группа находится в более тесном и постоянном контакте с потребителями, чем высшие управляющие фирмы.
|
|
Представим себе, что мы внедрили эту стратегию в формальную организационную структуру. В таком случае высшие управляющие компании начинают обслуживать потребности линейных работников. Следовательно, традиционная пирамида таким образом переворачивается “вверх ногами”, и руководители компании предоставляют работникам, оказавшимся теперь наверху, необходимые ресурсы, чтобы те обслуживали клиентов (рис. 8-5). При таком подходе задача каждого линейного работника и руководителя будет состоять в обслуживании клиентов, они теперь будут выступать в роли связующего звена. Вся остальная организация существует исключительно для того, чтобы обеспечивать такое обслуживание путем предоставления финансовых ресурсов, взаимодействия с другими подразделениями и обучения обслуживающего персонала технике общения. |
И хотя опережающее планирование запросов потребителей - задача руководителей, часто линейные работники лучше знают об этих потребностях именно в силу своего положения. Это означает, что линейный работник должен быть наделен полномочиями, необходимыми для распознавания и передачи информации об этих потребностях руководителям компании. В свою очередь, руководство должно определить структуру - формальную или неформальную, - которая могла бы наилучшим образом решать такие задачи. Если принимается решение создать для этого формальную структуру, то она просто встраивается в действующую иерархическую систему. Если же принимается решение создать неформальную группу, то руководство должно выделить ей необходимые ресурсы и придать такие функции, которые обеспечивали бы этой группе возможность влиять на принятие решений.
|
Рис. 8-5. Перевернутая пирамида формальной структуры
Потребитель |
 |
Анализ конъюнктуры - вторая обязанность руководителей. Наблюдая за тем, что происходит во внешней среде, компания может представить, как скоро конкурент выйдет на рынок с чем-то, что является предпочтительным в данной отрасли. Такое наблюдение должно всегда стоять на повестке дня организации, если, конечно, она заинтересована продать продукцию или услуги раньше своих конкурентов.
Третья обязанность руководителей -постоянно прислушиваться к клиентам. Необходимо систематически анализировать, насколько полно компания удовлетворяет требования потребителей и одновременно - насколько хорошо их предугадывает. Важное значение при этом имеет установление обратной связи.
ЗАКЛЮЧЕНИЕ |
Нет такой организационной структуры, которая одинаково хорошо подходила бы для всех видов организаций и всех видов деятельности даже внутри одной организации. Формальная организационная структура лучше всего подходит для решения рутинных, обыденных, часто повторяющихся и устойчивых задач. “Нетрадиционная” структура, или перевернутая пирамида, еще далека от сегодняшних обычных представлений руководителей, спускающих решения сверху вниз. Однако такое новое решение позволит компании наилучшим образом обслуживать потребителей. Чтобы внедрить такую систему и заставить ее полноценно работать, руководители должны постоянно изучать конъюнктуру, предвидеть будущие потребности клиентов и обеспечивать необходимыми ресурсами своих внутренних клиентов — работников компании.
И, наконец, если руководство узнает, что у клиента есть какое-то особое, специальное требование, то ему в этих условиях будет легче проработать его с помощью рабочей группы, куда войдут представители всех функциональных служб и уровней организации. Такая группа должна предвосхитить требования и приняться за дело, связанное с новым событием, задолго до того, как это сделает конкурент или клиент сам укажет срок. Таким образом, рабочая группа может сама разрабатывать требования клиентов, предусматривать время их предъявления и потребности рынка. Если требования предъявляются все чаще и чаще, то руководство должно подумать о том, какие изменения следует внести в сложившуюся структуру.ПЛАНИРОВАНИЕЧЕЛОВЕЧЕСКИХРЕСУРСОВДжон Л. Шваб, младший, президент компании “Джон Л. Шваб энд Ассошиэйтс”
|
Цель планирования человеческих ресурсов состоит в том, чтобы наилучшим образом, то есть наиболее эффективно и экономично, использовать знания, навыки и способности работников в соответствии с текущими и планируемыми производственными условиями. Для такого планирования необходимо учитывать два ключевых фактора: требуемые и имеющиеся человеческие ресурсы. Каждый из них следует измерить и в необходимый момент иметь в наличии для производственного использования. Кроме того, руководитель, занятый планированием человеческих ресурсов, должен знать о двух видах затрат труда: прямых, то есть затратах труда производственных рабочих, и косвенных. Мы начнем с первых, поскольку их рассчитать значительно проще.
ПЛАНИРОВАНИЕ ПРЯМЫХ ЗАТРАТ ТРУДА |
Природа производственного процесса такова, что она сама определяет, какие требуются профессии и какими способностями должны обладать работники. Таким образом, у руководителя, планирующего производство, должно быть ясное и полное понимание того, какое необходимо оборудование, какой требуется уровень качества и какие условия труда. Он также должен знать, сколько человеко-часов затрат труда требуется для различных производственных операций и для изготовления определенного объема продукции к конкретному времени ее поставки. Задача плановиков - распределить работников определенных профессий по уровням квалификации, знаний, физических возможностей и занимаемой должности.
Для расчетов потребностей в человеко-часах у плановика есть ряд инструментов: технологические карты (например, описания последовательности производственных операций и необходимого оборудования и инструментов), нормативы затрат труда (например, сколько времени должно занять выполнение конкретной операции), расчет непроизводительных затрат времени, данные об отклонениях от нормативных затрат труда, производственные задания (в расчете на конкретный заказ и на период времени), данные о наличном оборудовании и графики поставок.
|
Производственные нормы затрат труда, умноженные на требуемый объем работы, дают нам необходимое предоставление о прямых затратах труда. В дополнение к этому показателю плановик должен иметь два других показателя: (1) расчет ожидаемых планируемых непрямых затрат труда (наладка и обслуживание оборудования); (2) отклонения от нормативных затрат труда в результате ожидания поступления задания, обучения работников, временных отклонений в связи с освоением нового метода труда и др. Общий результат представляет собой ожидаемые затраты труда в человеко-часах.
Затраты труда в человеко-часах можно рассчитать по видам операций, экономически самостоятельным подразделениям и даже по видам оборудования. Следующий шаг - расчет человекочасов затрат труда по каждой профессии и с учетом состава человеческих ресурсов. Для этих целей в распоряжении плановиков имеется ряд инструментов, например, описание требуемых качеств по конкретной профессии, фонд заработной платы и списки занятых. Описание требуемых качеств по конкретной профессии должно включать ее описание, требования к данной профессии и нормативы затрат труда по каждой из них, а также ожидаемое повышение производительности труда, рассчитанное на основе нормативов. Списки занятых предоставляют сведения об имеющихся работниках, включая неиспользуемый резерв, который может быть задействован в экстренных ситуациях и в периоды максимальных производственных нагрузок. Для определения наличного рабочего фонда времени, рассчитанного в человеко-часах, плановик должен умножить число занятых по нужным профессиям на наличное число рабочих часов по каждому конкретному оборудованию, отделению и предприятию в целом. |
Планирование человеческих ресурсов, составление графиков работы обычно выполняются так, как если бы предприятие работало в темпе обычной конвейерной системы. Но вскоре становится очевидным, что добиться идеального баланса в данном случае практически невозможно, реально только некоторое приблизительное равновесие. При составлении графика работ почти всегда возникают так называемые узкие места, или своего рода критические точки, ограничивающие или сдерживающие продвижение на следующую производственную фазу. Критическими в такой ситуации могут быть специальное оборудование или процессы, ограниченное число специалистов конкретной профессии, ограниченное число станков и площадей, а также неожиданно возникшие производственные проблемы. Очевидно, что план распределения рабочей силы должен быть направлен на преодоление таких узких мест, выявленных ранее путем анализа или предварительного планирования.
Наиболее часто применяемыми методами минимизации последствий узких мест являются: сверхурочная работа, введение дополнительных смен, увеличение продолжительности эксплуатации оборудования после переналадки, совмещение профессий, наём дополнительных рабочих на время перерывов основных, повышение производительности труда и дополнительное материальное стимулирование работников. Руководители предприятия должны определить, какие из этих решений будут адекватными реальной экономической ситуации, наличной рабочей силе и в некоторых случаях - трудовым договорам с предпринимателями.
Дополнительная оплата сверхурочного времени также может быть рассчитана и оценена с позиций роста производственных расходов. Кроме затрат на содержание дополнительной смены, необходимо учесть затраты на персонал, способный выполнять конкретную производственную работу, а также рост затрат, вызванных дополнительными расходами на необходимый управленческий и обслуживающий персонал. Использование дополнительных рабочих для замены ими основных в периоды их отдыха с целью повышения эффективного времени работы оборудования заставляет подумать о наличии резерва квалифицированных работников и о возможных дополнительных расходах на оплату их труда. Повышенная производительность труда и перевыполнение норм, достигнутые в результате применения передовых методов труда и эффективных средств его стимулирования, являются реальными результатами обоснованного плана управления человеческими ресурсами. При этом, если на производстве действует эффективная система стимулирования оплаты, то это означает, что основная часть технических деталей, необходимых для разработки надежной системы управления трудом, уже урегулирована.
|
Многие проблемы нехватки рабочей силы связаны с необходимостью выполнения уникальных операций и наличием оборудования, работа на котором требует длительного времени обучения. Разумеется, речь идет о сложных производственных операциях. Часто такие работы можно разделить на ряд более мелких и менее сложных операций, которым легче обучить людей, хотя для их выполнения требуется, возможно, то же оборудование. И хотя суммарные затраты на оплату за выполнение ряда этих операций могут оказаться выше, чем одной сложной операции, увеличение производительности труда и снижение затрат на единицу продукции могут вполне оправдать некоторый рост этих затрат.
Во многих сезонных отраслях специфические рабочие специальности требуются только в течение определенной части года. И поэтому в большинстве случаев довольно трудно нанять квалифицированных работников на такие сезонные работы, а уж в периоды нехватки рабочей силы тем более. Кроме того, в этих случаях обычно основную часть производственных затрат составляют затраты на наём и обучение. Стоит внимательно просчитать эти затраты и сравнить их с затратами на круглогодичное и устойчивое содержание этих людей для того, чтобы в случае необходимости данные работники могли выполнять разовые задания. Правильно спланированные разовые задания могут быть полезными для деятельности предприятия в целом.
ПЛАНИРОВАНИЕ КОСВЕННЫХ ЗАТРАТ |
Затраты труда производственных рабочих по многим видам продукции снизились и составляют менее 10% от общей стоимости продукции. Почему это так? Можно предположить, что объем этих затрат сократился в результате повышения производительности труда и использования нового оборудования, улучшения конструкции продукта и применению специальных методов управления. На самом деле доля затрат труда производственных рабочих незначительна, поскольку накладные расходы настолько вышли из-под контроля, что настоящие масштабы этих неэффективных затрат давно уже заняли большое место в суммарных расходах.
Парадокс состоит в том, что единственным значительным техническим достижением, направленным на повышение эффективности административного и управленческого труда с середины 60-х годов, является внедрение компьютеров и ряда специальных программ. Тем не менее расходы этого рода значительно возросли вместо того, чтобы существенно сократиться, как это обычно и бывает после массового внедрения технологического нововведения. Короче говоря, промышленность еще далеко не полностью использовала огромные технологические преимущества электронной революции. Мы на самом деле сделали даже шаг назад от позиций, которые занимали в конце XIX века в области управления затратами на административный и управленческий труд. В тот период у управляющих по крайней мере производственными предприятиями была система поштучного учета объема производства, позволявшая контролировать издержки на рабочую силу в расчете на единицу продукции, а в тот период эти издержки составляли как раз подавляющую часть общих затрат. Сегодня эту часть составляют административные и управленческие затраты, а основной контроль осуществляется пост фактум путем простого вопроса: “Разве у нас такой объем продаж, что мы можем позволить себе держать столько людей?”
Такие избыточные накладные расходы можно снизить или по крайней мере сдерживать их рост, если постоянно помнить, что это преимущественно расходы на заработную плату (нашу собственную или наших поставщиков).
|
Надо придерживаться в этом вопросе тех же принципов, которые были успешно применены для сокращения затрат труда производственных рабочих. Необходимо планировать человеческие ресурсы исходя из потребностей в определенных профессиях в человеко-часах затрат труда и наличного фонда времени, а затем стимулировать конкретных работников к максимальному использованию своих знаний и способностей.
Многие компании уверены, что они уже давно применяют такой подход. Однако, если они все же займутся сравнением текущей практики планирования прямых затрат труда производственных рабочих и косвенных затрат труда административного и конторского персонала, и особенно управленческого, - то увидят серьезные различия в подходах и методах расчетов. Планирование прямых затрат труда строится на полном учете наличного фонда времени и времени в человеко-часах, необходимого по каждой профессии. Это, в свою очередь, означает, что плановики хорошо знают производственный процесс, у них есть нормативы по каждой операции, способы измерений затрат труда и методы отчетности, и, кроме того, они учли допустимые отклонения от установленных нормативов.
Методы измерения косвенных затрат труда разработаны меньше. Косвенные затраты труда, в том числе труда конторских работников, учитываются значительно реже и только в том случае, если эти работники являются основной рабочей силой отрасли (например, в страховых компаниях и банках, где работники непосредственно заняты с клиентом). Затраты труда управляющих не учитываются практически вообще никогда, по ним также не ведется никакой отчетности, кроме как в особых случаях (время болезни, отпуск, административные дни и т.п.).
Сопротивление детальному планированию |
Обычно выдвигаются следующие обоснования отсутствия учета указанных выше затрат труда: административноуправленческие виды труда слишком разнообразны и не поддаются унификации, затраты для такого учета будут слишком высокими, кроме того, работники этого уровня могут оскорбиться, если их труд станет объектом какого-то учета, поскольку работа их преимущественно умственная и не может быть надежным образом измерена и учтена (нет измерителей), а если такие попытки все же и предпринимаются, то они или безуспешны, или только снижают качество самого труда.
В какой-то мере эти аргументы, на первый взгляд, кажутся обоснованными, но они не затушевывают того очевидного факта, что там, где измерение и учет труда все же ведутся, затраты значительно снижаются, и это сокращение составляет довольно высокие проценты от общей суммы затрат. И наоборот, где такого учета нет, расходы “взлетают до небес”.
Тщательное исследование показывает, что проблема учета затрат административно-управленческого труда серьезно преувеличена и напоминает аргументы, которые некогда были выдвинуты в пользу того, что не рекомендуется измерять и прямые затраты труда.
Соображения относительно того, что функции в этой области слишком разнообразны, означает лишь, что сами управляющие не понимают сути своего труда (например, заявляя, что мы не знаем метода учета) или не могут разработать эффективные методы труда (например, считая, что слишком много переменных, которые надо или игнорировать, или минимизировать их количество). Многие управляющие, выступая с подобными заявлениями, на самом деле в состоянии определить число нужных им работников, когда, например, они говорят, что для завершения конкретной работы в срок им надо столько-то дополнительных работников (“У меня нет достаточного числа людей, чтобы закончить работу в установленный срок. Если вы мне разрешите взять дополнительных людей, я смогу уложиться в график”). Это опасный путь и возникающие при этом ситуации становятся потом почти постоянными.
Предположение, что руководящие работники компаний будут обижены тем, что их труд как-то учитывается, не более, чем частное мнение, но не факт. Те управляющие, которые сумели достичь значительных результатов, будут только рады, если эти результаты будут учтены, а тем, кто таких результатов не имеет, процедура, конечно же, не понравится. На самом деле большинство людей выступают не против того, чтобы их труд измеряли, а возражают, когда эти измерения неточны или слишком субъективны.
|
И наконец, утверждение, будто разработка и внедрение нормативов учета затрат труда не сопровождается повышением производительности труда, а лишь приводят к снижению его качества, не только не согласуется с эмпирическими данными, но и противоречит любым логическим доводам. На самом деле производительность труда выросла именно в тех областях, где как раз широко применялись учет и измерения этих затрат. Если позиция о том, что “давление работать по нормативам” влекла за собой снижение качества и рост расходов, то тогда призыв “производить продукцию высочайшего качества” должен вызывать сокращение производства и рост затрат. Но ни того, ни другого не произошло. Заниженные нормативы в любой области - это как раз именно то, что вызывает одновременно и рост затрат, и снижение производства, точно так же, как в любом деле нереальные задачи вызывают напряжение, попытки схитрить и безразличие к активному труду.
Преимущества детального планирования
Выгоды, получаемые в результате тщательного отслеживания и контроля за размером косвенных, конторских и управленческих затрат, огромны, а расходы, связанные с организацией системы нормирования, на удивление малы. Когда нормирование начинает применяться к ранее неизмеряемому и совершенно неструктурированному виду деятельности, рост производительности обычно достигает порядка 100% (то есть снижение издержек на 50%). Сегодня, когда накладные расходы составляют весьма существенную долю затрат, подобная экономия обычно значительно превышает любую иную экономию, которую можно было бы обеспечить на производстве, или, что не менее важно, путем применения новых подходов к организации делопроизводства или работы предприятия в целом. |
Чтобы иметь подобные выгоды, необходимо планировать управленческие и вспомогательные виды деятельности с той же степенью детализации, с какой мы планируем работу людей на производственных участках. В связи с этим придется решать четыре задачи, с которыми в производстве приходится иметь дело ежедневно. Во-первых, необходимо уметь устанавливать последовательность операций в процессе работы руководителя или обеспечения поддержки производства (или любой управленческой функции). Во-вторых, требуется уметь нормировать или определять длительность каждой из этих операций. В-третьих, необходимо установить, насколько часто возникает потребность в тех или иных конкретных видах деятельности. И, наконец, надо иметь систему отчетности о фактически проделанной работе.
При оценке косвенных затрат цепочку операций необходимо определять с гораздо большей точностью, чем это обычно принято на управленческих планово-контрольных картах. Карты, из которых явствует, что тот или иной документ проходит шесть стадий обработки и бывает окончательно готов в среднем через десять дней, не имеют никакой практической пользы. На карте должно быть обозначено время конкретных видов деятельности, которые не поддаются прямому измерению. Это могут быть, к примеру, совещания и телефонные разговоры. Необходимо также помнить, что процедура отчетности должна быть расписана достаточно подробно с тем, чтобы ее можно было удобно и с пользой анализировать, то есть отчеты о той или иной операции должны быть как минимум столь же четкими, как и отчеты об их нормировании.
Естественно, предлагаемые меры не претендуют на окончательное решение проблемы планирования работы управленческого персонала и соответственно снижение косвенных затрат на зара-
ботную плату, но они могут стать эф- правной точкой дальнейшей работы в
фективной и оправдавшей себя от- этой области.
МАТЕРИАЛЬНЫЕСТИМУЛЫДжон Л. Шваб
|
|
Система материального стимулирования - это прежде всего система заработной платы, дающая возможность работникам повысить свои доходы благодаря перевыполнению установленных производственных показателей. И рядовые сотрудники, и руководители компаний уже давно осознали экономическую ценность стимулов. В таблице (рис. 8-6) в общем виде показан |
рост производительности труда, которого компании могут достичь в результате внедрения эффективной системы материального стимулирования за работу, ранее оплачиваемую на основе ненормированной дневной выработки. (Приведенные цифры относятся лишь к операциям, условия выполнения которых могут контролироваться самим работником).
Рис. 8-6. Повышение производительности труда в результате внедрения эффективной системы стимулирования
Тип производства
|
|
Уникальное Смешанное Стандартное |
|
|
|
Повышение производительно |
105% |
80% |
|
|
сти труда в среднем на: Среднее снижение прямых за |
47% |
|
трат на оплату труда в расчете на единицу продукции Среднее снижение накладных |
40% |
30% |
20% |
|
расходов в расчете на единицу продукции |
80% |
70% |
60% |
|
Не менее важно рассмотреть и |
поте- |
вследствие неудачного |
применения сис- |
|
ри, которые компании придется |
нести |
темы материального |
стимулирования, |
Анализ более пятидесяти действующих систем материального стимулирования показал, что в результате неудовлетворительного их использования компании несут следующие потери:
1. Семь центов из каждого доллара прямых затрат на оплату труда теряется вследствие неудовлетворительного нормирования.
2. Три цента из каждого доллара прямых затрат на оплату труда теряется из-за неудовлетворительного хронометража, ошибочного подсчета количества изделий и других подобных ошибок.
3. В двенадцати из каждых ста документов, необходимых для выплаты поощрительных вознаграждений, содержатся арифметические ошибки, которые обходятся в среднем в 0,2 цента из каждого доллара.
4. Ненормированная работа тех, кто отвечает за функционирование систем стимулирования, обходится на 25-250% дороже, чем если бы она нормировалась и соответствующим образом вознаграждалась. |
5. От 50 до 80% всех жалоб рабочих возникает в результате неудовлетворительной реализации систем стимулирования.
Приводя эти данные, мы хотим тем самым привлечь внимание читателей к вопросам, которые необходимо изучить дополнительно и, возможно, внести коррективы в действующую систему материального стимулирования.
Когда компании отказывались от более или менее эффективных систем материального стимулирования и переходили на системы оплаты труда, не предусматривавшие поощрений, то, как видно из таблицы (рис. 8-7), это обходилось им исключительно дорого. Приведенные цифры относятся только к операциям, зависящим от самих рабочих, а не от оборудования или технологического процесса, или к тем ситуациям, когда на размер поощрительного вознаграждения были установлены ограничения.
Рис. 8-7. Возможный уровень снижения производительности труда вследствие отказа от системы материального стимулирования
Тип работы Нормируемая Ненормируемая
Исключительно монотонная 36% 43%
Полумонотонная 44% 58%
Немонотонная 47% 59%
|
СИСТЕМЫ
СТИМУЛИРОВАНИЯ
Прежде чем мы перейдем к рассмотрению различных действующих систем материального стимулирования, попробуем взглянуть на них глазами самих работников. Ключевыми словами в определениях стимулов являются возможность, мотивация и приемлемость. Система стимулирования, в основе которой лежат действительные или воображаемые наказания, а не возможности получения дополнительного вознаграждения, обычно неэффективна. Как правило, работники редко принимают ее полностью, и поэтому она неработоспособна. |
Мотивация
Чтобы вызывать у работников заинтересованность к достижению высоких результатов, система мотивации должна удовлетворять следующим критериям:
• Возможности повышения заработков должны быть достаточно высокими и реальными.
• База и методы, используемые для расчета вознаграждений, должны быть понятными и приемлемыми для работников.
|
• Вознаграждения должны быть соизмеримыми с дополнительными усилиями, затрачиваемыми каждым работником, а также с его способностями.
• Работники должны быть защищены от воздействия условий, которые они не в состоянии контролировать.
Возможности
Совершенно очевидно, что сотрудники смотрят на материальное вознаграждение как на возможность получить прибавку к совокупному заработку. Поэтому возможность приработка определяется: 1) нормами производительности труда; 2) процентной долей потенциального поощрительного вознаграждения за полный оплачиваемый период.
Средняя величина вознаграждения за производительность труда выше установленной нормы должна составлять по крайней мере 25% от дневного заработка. Таким образом, работники, 100% времени выполнявшие нормируемую работу, могут надеяться на 25процентную прибавку к своему заработку, если на протяжении всего периода они перевыполняли норму. Следует, однако, подчеркнуть, что 25% -это среднеожидаемая величина, а не гарантия. Квалификация и возможности людей различаются, поэтому разными будут и дополнительные вознаграждения.
На размер поощрительных вознаграждений не следует устанавливать никаких ограничений; ограниченная возможность оборачивается ограниченной производительностью труда. Высоким профессиональным мастерством могут похвастать многие работники. Руководству следует поощрять тех, кто работает с полной отдачей, соответственно их вознаграждая. |
Необходимо создавать достаточные возможности для получения поощрительных вознаграждений. При всем том, что в самих нормах производительности уже заложены гарантированные 25% премиальных выплат, совокупный возможный заработок за оплачиваемый период времени может оказаться недостаточным стимулом для работника, если поощрительная оплата приходится за небольшое количество часов. Если только 20% рабочего времени могут оплачиваться по премиальной ставке, то возможный заработок работника с учетом премиальных выплат будет всего лишь на 5% выше гарантированного заработка.
Соответствие требованиям работников
Если сотрудники согласны с системой стимулирования, доверяют ей, и она создает для них достаточную мотивацию, то они должны полностью представлять себе принципы и механизмы ее функционирования. Отсутствие понимания этого неизбежно обернется порочной практикой ее применения, непоследовательностью в начислении заработков и ошибками в расчетах, что подорвет доверие к системе стимулирования и неизбежно приведет к ее отмене.
Работники, которые охвачены данной системой стимулирования, должны знать: порядок расчета норм, за которые полагается поощрительная оплата; что лежит в основе этих норм; требования к уровню качества; уровни ответственности и виды деятельности, на которые распространяются эти нормы. И, наконец, работники должны уметь сами рассчитать прогрессивную оплату, проверяя таким образом правильность выплаты заработанных денег.
Каждое из этих требований имеет исключительное значение. Например, более высокая норма обычно основана на методе выполнения конкретной работы, которому обязательно необходимо следовать для того чтобы норма оставалась действительно работающей. Если исходные позиции нарушаются, то выполнить норму либо будет невозможно, либо снизится качество. В любом случае пострадают работники.
Более высокие нормы включают надбавки за непредвиденные отклонения. Когда подобные отклонения от нормальных условий все же происходят, их следует компенсировать сверх и отдельно от установленных нормативов. Если это не предусмотрено, то дополнительный заработок работника резко уменьшается. За возникшие отклонения, создавшиеся не по вине работника, полагается компенсация. Необходимо исходить из того, что возможность получения поощрительных выплат имеется всегда, и мотивация, создаваемая системой материальных стимулов, будет существовать и дальше.
|
Важно, чтобы работник смог рассчитать эффективность своего труда и весь свой заработок. В этом случае он будет в состоянии проверить начисление платежей и установить, насколько хорошо он работает в любой данный момент в течение оплачиваемого периода. Это служит дополнительным стимулом к повышению производительности труда.
СИСТЕМЫ
ИНДИВИДУАЛЬНОГО
СТИМУЛИРОВАНИЯ
Совершенно очевидно, что возможность дополнительного заработка появляется только при перевыполнении установленных норм и показателей. Эта взаимосвязь становится особенно очевидной, когда систему материального поощрения применяют к результатам труда отдельного человека. Работник, на которого распространяется система индивидуального поощрительного вознаграждения, вполне сознает, что его заработок является прямым и личным вознаграждением за его усилия, которое ни с кем не надо делиться и которое ни от кого не зависит. Соответственно, самый большой стимул создается тогда, когда поощрительное вознаграждение применяется по отношению к отдельному сотруднику.
Наиболее распространенные системы материального стимулирования непосредственно связаны с производительностью труда. Применяя такую систему, руководство предприятия устанавливает норму выработки, которую работник может выполнить, если будет нормально работать в течение рабочего дня. Нормы выработки обычно выражаются в деньгах, времени или количестве произведенных изделий. Эти нормы можно перевыполнить, если работник предпримет усилия, превышающие нормальные, или использует некую изобретательность. |
При сдельной системе норма выражается в виде долларов или центов за единицу произведенной продукции. Работнику выплачивается определенная сумма денег за общее количество единиц продукции, изготовленных в течение одного рабочего дня. При сдельной оплате заработок возрастает прямо пропорционально производительности работника. Затраты на рабочую силу в расчете на единицу продукции постоянны и при нормальной, и при более высокой производительности труда.
Одним из вариантов сдельной оплаты является система нормативного времени. Основой для измерения здесь служит количество нормо-часов, которое необходимо затратить на производство единицы продукции. Чтобы рассчитать дополнительный заработок, количество единиц продукции, изготовленных работником, умножается на нормативное время, отпущенное на единицу продукции. В результате получаются нормативные затраты времени на фактически произведенную продукцию. Затем полученное количество часов умножается на почасовую ставку оплаты труда работника и таким образом получают сумму вознаграждения. При системе нормо-часов затраты на оплату труда в расчете на единицу продукции постоянны как при нормальной производительности труда, так и при производительности труда выше нормы. Следовательно, увеличение заработка работника прямо пропорционально его производительности.
Существует множество вариантов базовой системы поощрительной оплаты труда на основе нормо-часов. Наиболее типичными являются система Хэлси, система Роуэна и в значительной степени большинство систем участия в прибылях. Главным образом их используют там, где временные нормы приходится оценивать лишь приблизительно, или там, где невозможно обеспечить жесткий контроль за неизменностью технологического процесса.
Система оплаты по Хэлси предусматривает деление сэкономленного времени между работником и компанией. Это позволяет сдерживать слишком высокие заработки, являющиеся результатом слишком низких нормативов. Заработки рассчитываются по следующей формуле:
|
[Затраченное время + Ф(Нормативное время - Затраченное время)] х Почасовая ставка = Заработок Ф - поощрительный коэффициент, обычно равный 0,5; однако применяются и другие значения.
Система оплаты по Роуэну предусматривает вознаграждение в зависимости от сэкономленного времени. Теоретический максимум составляет 100%, или вдвое выше гарантированного заработка. Для расчета используется следующая формула:
[Затраченное время + Затраченное время (Нормативное время - Затраченное время /Нормативное время)] х Почасовая ставка = Заработок
Различные системы участия в прибылях предусматривают компенсацию работникам за применение неэффективных норм или использование показателей фактической выработки за прошлые периоды в качестве основы для установления показателей нормальной или ожидаемой производительности труда. В самом общем виде подобные системы являются прямым продолжением хорошо зарекомендовавшей себя практики обеспечения приемлемости нового норматива или метода нормирования путем предоставления работнику возможности участия в прибылях компании (обычно в результате переговоров). Более современные варианты системы предусматривают учет таких факторов, как капитальные вложения, более совершенные трудовые процессы и тому подобное. Однако все эти подходы страдают одним общим недостатком: в своей основе они сохраняют несправедливость, существовавшую до принятия данной системы, и с их помощью невозможно установить истинную стоимость продукта. |
Повременно-премиальная система заработной платы по Ганту и сдельнопремиальная система предлагают дополнительные стимулы к достижению установленных уровней производительности труда, после достижения которых в действие вступает прямая премиальная система оплаты труда.
В рамках системы оплаты по Ганту за производительность труда ниже нормы выплачивается низкая гарантированная ставка. По достижении нормального уровня производительности труда начинает выплачиваться более высокая премиальная почасовая ставка, которая лежит в основе всех расчетов заработков за работу выше норматива.
В отличии от повременнопремиальной системы оплаты Ганта в рамках сдельно-премиальной системы действует более высокая почасовая ставка оплаты труда. Минимальная ставка, как правило, представляет собой обычную ставку за нормальную работу. За выполнение и перевыполнение нормы выплачиваются скромные премиальные, не превышающие 10%. Как только достигается нормативный уровень производительности труда, расчет поощрительных выплат начинает вестись по более высокой дневной ставке.
Указанные системы и их различные модификации обычно применяются там, где для достижения установленных технически обоснованных норм труда требуется существенно повысить уровень его производительности. Вследствие возможности дополнительных заработков такие системы устраивают работников, поскольку они получают вознаграждения за начальное повышение производительности труда, необходимое для достижения уровня, с которого начинает действовать премиальная система оплаты труда.
Для расчетов систем оплаты можно использовать множество математических формул. Большинство существующих формул создавалось специально для конкретных условий. При этом, учитывая возросшую точность и наличие новых и эффективных методов и процедур контроля за расчетом заработной платы, административные и технические недостатки прошлого (которые вызывали необходимость использования различных вариантов базовой системы премиальной оплаты по нормо-часам) могут быть либо устранены, либо сведены к минимуму.
|
СИСТЕМЫ ГРУППОВОГО СТИМУЛИРОВАНИЯ
Различные системы материального стимулирования, которые мы только что рассмотрели, чаще всего используются применительно к отдельным работникам. Однако на некоторых производствах применение подобных систем нередко бывает нецелесообразным. В таких случаях более приемлемыми оказываются системы групповой оплаты.
Система коллективного вознаграждения представляет собой систему, используемую применительно к группе сотрудников, работающих в одном месте, выполняющих одну работу или занимающихся взаимосвязанными видами деятельности. Основная цель данной системы — дать возможность членам группы объединить свои усилия и результаты труда, а затем справедливо разделить вознаграждение, полагающееся группе.
Групповая система оплаты обычно применяется на автоматически регулируемых конвейерных линиях или операциях. Групповая система позволяет участникам коллективно выполнять работу и справедливо делить все премиальные выплаты, если таковые будут заработаны. Групповая система оплаты применяется также при выполнении тяжелых ремонтных или строительных работ, когда группа специалистов коллективно выполняет какую-то большую работу. В таких случаях непрактично устанавливать задания, измерять и контролировать ход выполнения работ на индивидуальной основе. Определяется общий объем предстоящей работы, а распределяют задания между собой члены рабочего коллектива сами. Третьей областью применения является группа специалистов по уходу за станочным парком. Здесь работа каждого человека состоит в основном из наладки, ухода или выявления неисправностей. Следовательно, невозможно использовать какие-то конкретные методы или устанавливать нормативы для каждого вида работ, выполняемых отдельным работником. |
Определение уровня производительности труда и размера премиальных для группы производится точно так же, как и при использовании системы индивидуального поощрения. Время, отработанное группой, определяется умножением установленных нормативов на количество произведенных единиц продукции. Время сверх допустимых пределов, например, на ожидание работы, прибавляется к времени группы, как бы отработанное в счет коллективного поощрительного вознаграждения. Рассчитанное таким образом общее отработанное время делится на количество часов, отработанных членами группы, и определяется показатель групповой производительности труда. Размер оплаты каждого члена группы определяется путем умножения отработанного им времени на его почасовую ставку оплаты и умножения полученного результата на показатель производительности труда группы.
По мере возможности численность групп следует ограничивать 15-ю и менее членами с тем, чтобы можно было задействовать прямые и четкие стимулы индивидуального поощрения. При соответствующих условиях групповая система может оказаться практичным и эффективным методом прогрессивной оплаты труда к обоюдному удовлетворению каждого отдельного работника и компании в целом.
Существует бесконечное множество комплексных систем премиальной оплаты, основанных на производительности труда, прибылях, экономии затрат или комбинации всех трех факторов. В качестве примера можно привести широко известные системы Скэнлона и Кайзера, представляющие собой, в сущности, системы участия работников в прибылях. Однако совершенно необходимо, чтобы система подобного типа отражала проблемы и условия, существующие на предприятии или в компании, где она применяется.
Несмотря на экономическую ценность эффективно управляемых и контролируемых систем материального стимулирования, основанны4-на производительности труда, последние пятьдесят лет четко прослеживается тенденция к отказу от их использования. Стоящие за этим причины (правильно или ошибочно понятые) различаются, но общим у них является то, что:
|
• Руководство не в состоянии длительное время контролировать применение этих систем.
• В структуре производственных затрат произошли изменения в сторону увеличения затрат на материалы, оборудование и накладных расходов и существенного снижения затрат на оплату труда.
• Вопросам объемов производства в системах производительности труда уделяется чрезмерное внимание, что отрицательно сказывается на качестве продукции.
• Наблюдается общее снижение точности методов нормирования труда, являющихся основой данных систем (из-за большого внимания, уделяемого темпам введения норм).
Однако необходимость стимулирования работников к достижению более высокого уровня производительности труда (во всех областях деятельности) признается практически всеми. Эта потребность наряду с неспособностью многих получить “осязаемые” улучшения в результате реализации дорогостоящих программ, рассчитанных на изменение культуры организаций путем повышения квалификации персонала, привела к разработке специальных программ по улучшению ситуации в требуемой области деятельности с помощью выплат материальных вознаграждений. Число и разнообразие подобных стимулов неограниченно. Примером ситуации, в которой не связанный с производительностью труда стимул был удачно использован к выгоде работников и компаний, служит система поощрения повышения качества. |
Одной из наиболее распространенных причин непринятия или полного отказа от материальных стимулов, связанных с уровнем производительности труда, является распространенное мнение, будто бы чрезмерное внимание в этих системах вопросам производительности труда побуждает работников сокращать время производственного процесса, нарушая рекомендованные технологии, или ускорять темп работы, что приводит к снижению качества и росту фактической себестоимости единицы продукции. Справедливость подобного мнения можно поставить под сомнение. Стимулы к повышению производительности труда не ведут к появлению проблем качества. Последние являются результатом изначально ошибочного построения системы стимулирования или упущений, возникающих со временем в управлении подобной системой. Однако факт остается фактом, что какие-то факторы, отрицательно сказывающиеся на качестве продукции, все-таки существуют. Далее, после того, как те или иные приемы труда начинают использовать, оказывается слишком дорого и трудно исправить их, поскольку изменения отрицательно отразятся (или считается, что отрицательно отразятся) на заработках работников. Подобные обстоятельства привели к созданию систем стимулирования повышения качества производимой продукции или услуг. Такие системы являются: 1) либо дополнениями к существующим программам стимулирования производительности труда, позволяющими производственникам рационализировать эти системы, не доводя при этом дело до конфликтов с руководством; 2) либо самостоятельными системами, используемыми для повышения качества и не приводящими к снижению производительности труда.
Накопленная до сих пор база количественных данных об экономических выгодах применения системы материальных стимулов в зависимости от уровня качества еще не может сравниться по размеру с базами данных о системах стимулирования за производительность труда. Однако в ряде конкретных ситуаций подобные системы позволили достичь больших результатов, которые можно выразить в долларах и центах. К числу подобных примеров можно отнести: 1) затраты, связанные с исправлением брака и отходами производства, в расчете на единицу продукции сократились на 68%; 2) количество изделий, относимых ко второму классу точности, сократилось с 7% до менее 3% всей произведенной продукции; 3) стал возможным отказ от контроля качества; и, что самое важное 4) рабочие начали сами интересоваться, каким образом они могут повысить качество.
|
Механизмы функционирования систем материального стимулирования в зависимости от качества практически идентичны механизмам функционирования систем стимулирования за производительность труда. Они стимулируют работников тем, что дают им возможность повысить заработки, если результаты их труда будут выше ожидаемых. Разница заключается в том, что материальное поощрение, хотя оно и привязано к производительности труда, выплачивается в зависимости от сокращения затрат на обеспечение качества в расчете на единицу продукции.
Эффективные системы стимулирования за качество должны удовлетворять тем же критериям, что и системы, основанные на производительности труда. Необходимо, чтобы система стимулировала повышение заработка работника, а не угрожала применением реального или потенциального наказания. Возможность получения дополнительного заработка должна быть реальной. Процедуры расчета поощрительных вознаграждений должны быть понятными для работника, и он должен считать их справедливыми. И, наконец, вознаграждения надо соизмерить с дополнительными вниманием и аккуратностью, которые требуются от работника.
Однако по ряду существенных деталей системы материального стимулирования за качество во многом отличаются от систем стимулирования за производительность труда. Некоторые из наиболее существенных различий следующие: торые учитываются при расчетах премии за качество. Это позволяет эффективно контролировать общие затраты на единицу продукции. |
• Все системы поощрения за достижение высоких показателей качества являются групповыми, а не индивидуальными системами стимулирования, которые преобладают применительно к стимулированию повышения производительности труда.
1. Основной причиной снижения уровня качества при использовании систем стимулирования за производительность труда является то, что руководство либо не может, либо не стремится обеспечивать должный уровень качества на каждом рабочем месте. Групповые системы оплаты позволяют руководству контролировать и обеспечивать выполнение требований по качеству на уровне целого производства, поточной линии или производственного участка. Это дает возможность оплачивать только качественную работу, оставляя на усмотрение трудового коллектива вопросы выявления и “наказания” отдельного работника, допустившего брак.
2. Использование групповой системы позволяет вводить и поддерживать ее без излишней “писанины” и “учетчиков”. Правда, в настоящее время большинство таких систем контролируется тем же количеством вспомогательного персонала, как и раньше до внедрения подобных систем.
• Дополнительный заработок сверх базовой ставки при поощрении качества гораздо ниже, чем при использовании большинства систем стимулирования за производительность труда. Ожидаемый дополнительный заработок в рамках систем стимулирования обычно колеблется в пределах 25-33% от действующей базовой ставки. Что же касается премиальных в рамках систем стимулирования на основе качества, то их размер обычно находится в пределах 5-15% от базовой ставки.
• Системами материального поощрения за качество обычно бывает охвачено большее количество рабочих. Большинство систем стимулирования за производительность труда распространяется, как правило, на производственных рабочих, а системы стимулирования повышения качества охватывают как производственных рабочих, так и вспомогательный персонал (включая бригадиров), от которых непосредственно зависит повышение качества.
|
• Премии, месячные или квартальные, обычно выплачиваются по отдельной ведомости. Считается, что отдельная ведомость повышает доверие к системе и ее значимость.
В таблице (рис. 8-8) представлены результаты применения системы стимулирования повышения качества.
ОСНОВНЫЕ ПРОБЛЕМЫ
В отличие от широко распространенного мнения системы стимулирования не работают сами по себе. Чтобы системы стимулирования сделать эффективными, их необходимо тщательно разрабатывать и еще более тщательно следить за их применением путем постоянного контроля и проверок. Если не предпринимать таких мер, то системы очень скоро потеряют свою эффективность, что приведет к появлению серьезных трудовых конфликтов и не менее серьезных проблем роста затрат.
К наиболее существенным проблемам, связанным с применением систем материального стимулирования, относятся противоречивость нормативов, неадекватное обеспечение условий труда, а также недостаточный охват работников системой материальных поощрений. Каждый из этих вопросов связан с другими. Если за ними постоянно не следить, то система материального стимулирования перестанет действовать, как намечалось. Если система перестанет работать, то отрицательное воздействие этого на другие не менее важные вопросы управления может оказаться - и обычно оказывается - более серьезным, чем трудовые конфликты. |
Если нормативы, за выполнение и перевыполнение которых полагается вознаграждение, противоречат друг другу, то их использование применительно к календарному планированию загрузки станков, комплектованию штата подразделения, производственному планированию и управлению запасами обернется серьезными ошибками. Нормативные затраты на производство продукции (если в основе их лежат противоречивые нормативы) также окажутся противоречивыми, что приведет к серьезным ошибкам в ценообразовании, расчете прибылей и политике сбыта. Противоречивые нормативы обернутся также ошибочными решениями вопросов материально-технического снабжения, отбора оборудования и планировки завода.
Если система материального стимулирования правильно разработана и грамотно используется, то она является одной из самых надежных гарантий того, что информация, которой пользуется руководство, адекватно отражает существующее положение дел. Поскольку это прямо отражается на заработках работников, постоянная проверка нормативов и условий труда должна проводиться на всех уровнях организации. Грамотно используемые материальные стимулы являются самым ценным инструментом управления, ориентированным на обеспечение эффективности других видов деятельности и стимулирования сотрудников.
ПОДДЕРЖАНИЕ
СТАБИЛЬНОСТИ
НОРМАТИВОВ
Для разработки и поддержания стабильности нормативов необходимо наличие следующих условий: подготовка обоснованной методики нормирования, нормы выработки, базирующейся на конкретных, заранее составленных методах выполнения каждой операции и стандартов качества; утвержденная приемлемая процедура пересмотра норм и нормативов путем постепенных изменений в методах работы и на основании предложений работников по улучшению методов выполнения операций; грамотная структура заработной платы, в основе которой лежит приемлемая постоянная система оценки результатов труда или система классификации работ.
Наиболее эффективными методами создания норм выработки являются предварительный хронометраж измере-
|
ния затрат времени трудовых движе- разработки норматива и условий по-ний и данные о практически подтвер- вышения качества. Нормативы, разра-жденных нормативах, разработанных ботанные с их помощью, основываются
на основе тщательного изучения затрат на большом объеме данных, которые
времени, требующихся отдельному ра- наиболее точно отражают так назы-
ботнику. Обе процедуры предусматри- ваемый нормальный или средний уро-
вают предварительное описание метода вень производительности труда.
Рис. 8-8. Результаты применения системы стимулирования повышения качества |
|
|
Сводные данные по еженедельным, затратам на обеспечение качества, январь-март
1990 год 1991 год 1992 год |
|
Количество единиц произведенной продукции |
21352 |
22206 |
24750 |
|
Суммарные затраты на обеспечение качества, в долл. |
17358 |
5126 |
5987 |
|
Затраты на обеспечение качества в расчете на единицу продукции, в долл. |
0,8142 |
0,2308 |
0,2419 |
|
Затраты на поощрительные выплаты в расчете на единицу продукции, в долл. |
0 |
0,2393 |
0,2291 |
|
Суммарные затраты на обеспечение качества в расчете на единицу продукции, в долл. |
0,8142 |
0,4701 |
0,4710 |
|
|
Суммарный размер ежемесячных |
|
|
премиальных выплат за январь-март |
|
|
1990 год |
1991 год |
1992 год |
|
Количество работников |
220 |
220 |
230 |
|
Выплачено премиальных, всего, в долл. |
0 |
66627 |
73713 |
|
Вознаграждение на одного работника, в долл. |
0 |
303 |
320 |
|
Месячное вознаграждение на одного работника, в долл. |
0 |
101 |
107 |
|
|
Суммарный размер экономии в год, в долл. |
|
|
1990 год |
1991 год |
1992 год |
|
Валовая экономия |
0 |
673650 |
736550 |
|
Поощрительные выплаты |
0 |
291603 |
294852 |
|
Чистая экономия |
0 |
382047 |
441698 |
Безотносительно к характеру использованной процедуры нормирования нормы выработки должны применяться только к определенным условиям и возможным изменениям при выполнении задания. Любая попытка широкого усреднения непредсказуемых изменений и включения среднего показателя в норматив приведет к значительным колебаниям в размерах заработка.
Обязательным условием является точное и подробное описание метода и стандарта качества, на которых основана норма выработки; изменения в уровнях производительности труда как результат изменений методов и снижения требований к качеству являются серьезной причиной существующих отклонений в уровне производительности труда и качества продукции. Когда имеют место подобные крайние проявления, то о справедливости установленного норматива работники неизменно судят по самым высоким показателям. Если отсутствует подтверждение основы, на которой был установлен норматив, то трудно ожидать и тем более обеспечивать достижение взаимосогласованных решений.
Роль, которую изменения методов играют в разрушении систем материального стимулирования, хорошо известна. Незначительные изменения, возможно, и не повлекут немедленного пересмотра нормативов. Однако целый ряд подобных небольших модификаций, вызываемых изменениями в условиях труда, в материалах или использованием более современного оборудования, с годами ведет к появлению заниженных или противоречивых норм выработки, или и того, и другого одновременно. |
Нормы выработки и связанные с ними процедуры регулирования системы стимулирования, возможно, и будут отличаться точностью и единообразием, но система стимулирования тем не менее не станет эффективной до тех пор, пока не будут задействованы точные и постоянные механизмы контроля за изменениями в условиях производства. Степень подобных отклонений, включая изменения в используемых материалах, простои и др., должна быть известна и оплачиваться по ставкам, превышающим официально установленные нормативы. Чтобы контролировать такого рода процессы, необходимо предусмотреть соответствующую процедуру измерений, основанную на фактических данных, что позволяло бы вводить нормы для таких необычных условий до или в процессе изменений. Изменения, предусмотреть которые невозможно (например, простои), необходимо измерять и контролировать с помощью системы хронометража, что позволит точно определять отклонения по времени и соответственно оплачивать их. И, наконец, механизмом контроля, необходимым в таких ситуациях, является точный подсчет количества изделий или определение объема произведенной продукции. Эта деятельность должна проводиться в рамках простых, поддающихся проверке процедур, точно отражающих истинный объем проделанной работы. Если всего этого не предусмотреть, то система стимулирования работать не будет.
ПРИНЯТИЕ РЕШЕНИЯ
Решение о внедрении новой или изменении существующей системы материального стимулирования, или отказе от использования какой-либо из систем должно основываться на данных реальной, фактической оценки существующих уровня производительности труда, затрат и системы управления. Проводимый анализ представляет собой глубокое и комплексное исследование, затрагивающее конкретные производственные процессы.
Оценка уровня производительности труда
Проверка должна начинаться с внедрения реальных и обоснованных непротиворечивых норм выработки для отдельных операций. Эти нормы можно разрабатывать на основе общепринятой системы нормирования труда на промышленных предприятиях. Как правило, наиболее эффективными инструментами для данного мероприятия являются заранее установленные нормы времени на трудовые движения и данные по обоснованному нормативному времени, полученные в результате хронометража.
|
Операции, отобранные на предприятии для оценки, должны отражать их распределение по сложности и работников по квалификации. Используя точные контрольные нормативы, можно провести прямое сравнение между существующим уровнем производительности труда и фактическими данными хронометража, проведенного в цеху, с соответствующей нормой. По выявленным отклонениям можно судить о степени различий между фактическими и ожидаемыми уровнями производительности и затратами на оплату труда в расчете на единицу продукции, а в большинстве случаев - и о причинах этих различий.
Степень различий в производительности труда и затратах времени сверх допустимых в соответствии с нормами выработки можно определить несколькими способами: анализ потерь рабочего времени или изучение отчетов компании о простоях, времени ожидания, о потерях, вызванных использованием бракованных материалов, и т.п.
Оценка административных методов
Не менее важными факторами являются оценка используемых административных методов и согласование их с системой материального стимулирования, проводимые цеховыми руководителями, профсоюзной организацией и каждым отдельным работником. На данном этапе глубокой оценке подвергаются следующие позиции: |
точники трудовых конфликтов и попытаться найти возможные решения.
• Механизмы контроля за функционированием системы материального поощрения для выявления несоответствий, которые могут привести к нежелательным отклонениям в нормах времени, затратах, заработках и механизмах управления.
• Управленческий контроль за определением качества и объема информации, которой пользуются руководители и которая необходима им для эффективного функционирования системы материального стимулирования.
Все эти вопросы должны коллективно рассматриваться всеми, кто так или иначе связан с функционированием системы материального стимулирования. Чтобы данное мероприятие позволило не только собрать необходимый материал, но и способствовало углублению знаний о функционировании системы, необходимо разработать и применять методику оценки или ранжирования.
Проверка, если она тщательно подготовлена, позволит выявить проблемные области, разработать мероприятия, необходимые для решения возникших проблем, выработать курс действий, которым необходимо следовать, а также подготовить экономическое обоснование рекомендуемых мероприятий.
ЗАКЛЮЧЕНИЕ
Если правильно применять системы планирования человеческих ресурсов и оплаты труда по достигнутым результатам, то они могут оказаться эффективным средством регулирования и снижения прямых, косвенных, административных и управленческих затрат на заработную плату. Чтобы правильно использовать эти методы, необходимо понять, а затем и руководствоваться следующими принципами:
1. Необходимо хорошо разбираться в работе, которую предстоит выполнять каждому сотруднику. Это требование в равной мере относится как к управленческому, так и производственному персоналу. По своему характеру это совсем не обязательно та же работа, которую выполняют сегодня (и, вероятнее всего, так и будет). Необходимо также знать, как именно (метод) следует выполнять ту или иную конкретную работу.
|
2. Следует измерять затраты труда на эти работы как можно точнее. Руководителей всегда волнуют вопросы качества. Эта забота должна распространяться и на качество норм и нормативов, используемых для определения эффективности и оценки труда работников. Не следует также забывать, что эти данные служат основой для всей системы управленческого контроля.
3. Надо постоянно знать, какую работу в данное время выполняет каждый сотрудник и сколько времени он тратит на нее. Ответы на эти вопросы могут дать массу полезной информации, особенно когда речь идет об анализе управленческого труда.
4. Необходимо сравнивать то, что делается, с тем, что должно делаться, и по результатам сравнений разработать план мероприятий по улучшению используемых приемов, которые позволили бы достигнуть требуемых показателей. Целесообразно также разработать и внедрить систему контроля за состоянием дел, которая бы постоянно использовалась.
5. Надо понять, что технология, методы и профессиональная подготовка сами по себе не дают улучшений. Прогресс происходит тогда, когда у людей появляется стимул использовать эти инструменты. Прежде чем внедрять самые современные методы с целью повышения производительности труда или снижения затрат, надо ответить на вопрос, который задают работники: “А что это даст мне?” Если мы не сможем ответить на этот вопрос, то в лучшем случае из нашей затеи вряд ли что-нибудь получится. |
6. Важно понять, что работники всех уровней положительно реагируют на материальные вознаграждения, в основе которых лежат точные показатели и объективные, непротиворечивые критерии. Добиться и поддерживать согласие с предлагаемыми изменениями на каждом уровне управленческой пирамиды можно только на основе данного типа стимулов. Если такие вознаграждения отвечают основным критериям стимулирования, то их можно будет использовать для проведения конкретных действий во всех службах управления и на каждом уровне организации.
Только после того как рассмотрены эти важнейшие вопросы и огромная масса деталей, сопровождающих их, можно установить, правильно ли укомплектовано предприятие, и работают ли сотрудники с максимальной эффективностью. Без этой твердо установленной и принятой отправной точки (лучшее, что можно сделать с тем, что имеется) нельзя оценить или полностью использовать преимущества новых методов управления или технологий. Их разработка и успешное применение на предприятиях и в кабинетах будет и дальше находиться в руках богов от службы по связям с общественностью и службы сбыта, а не в руках людей, ответственных за производительность труда, сдерживание роста затрат и удовлетворение клиентов.УПРАВЛЕНИЕКАЧЕСТВОМ
Кеки Р. Боте, президент компании “Кеки Р. Боте энд Ассошиэйтс”, старший корпоративный консультант (на пенсии) по вопросам качества и производительности компании “Моторола”
|
|
Американская экономика находится не в самом лучшем состоянии. Перед лицом вечного дефицита торгового баланса, дефицита бюджета и пугающего сокращения рабочих мест конгресс и Белый дом продолжают возиться с кредитно-финансовой политикой, рассчитывая с ее помощью разом устранить все помехи на пути к оздоровлению хромающей экономики. И тем не менее американское правительство само по себе мало что может сделать, чтобы добиться перелома. Главными виновниками сложившегося положения являются американская промышленность в целом и руководители американских компаний, в частности. Именно генеральные директора наших компаний, пришедшие на эти должности в основном из рядов юристов, бухгалтеров, а также из учебных и научных учреждений, и завели нас туда, где мы сейчас и находимся. Предлагается масса решений, как превратить наших управляющих в игроков мирового класса, но ни одно не может сравниться по своей простоте, целенаправленности и эффективности с максимальной концентрацией на вопросах качества! И, к счастью, еще не все потеряно. |
При всей важности вопросов качества в большинстве компаний еще не совсем понимают, что оно может дать. А оно может:
• Значительно повысить удовлетворенность клиентов, что является основной задачей любого предприятия.
• Поднять производительность, увеличить долю рынка, рентабельность и прибыль на инвестиции настолько, что с этим не сможет сравниться ни одно другое мероприятие.
• Дать людям радость от работы, тогда как сейчас они чувствуют себя отстраненными из-за бессмысленности работы, которую выполняют.
На национальном уровне более высокое качество обернулось бы ростом валового национального продукта США на 5-10%, что явилось бы существенным вкладом в сокращение дефицитов наших торгового баланса и национального бюджета и даже нашего национального долга. На мировом уровне борьба за качество была бы равносильна объявлению войны потерям - потерям наших сокращающихся ресурсов, ухудшению состояния окружающей среды и снижению качества жизни.
|
Помня об этих выгодах, было бы логично предположить, что американские управляющие, барахтающиеся в море серости, схватятся за качество, как за спасательный жилет. К сожалению, они занимаются банальными вещами самого общего плана - заявления о миссии своих компаний, объявления о политике повышения качества, создании кружков качества и тому подобное - без четкого плана работы в области повышения качества. Поэтому цель данной главы — снабдить менеджеров практическим путеводителем, который приведет их к достижению качества мирового уровня.
Прежде чем заняться путеводителем, было бы полезно проследить, как изменялись определения качества и кратко очертить его историю:
• В 60-х годах качество определяли как “соответствие техническим условиям”.
• В 70-х годах качество определяли как “соответствие требованиям клиента”.
• В 80-х годах качество стало синонимом “удовлетворения клиента”.
• В 90-х годах качество - это не что иное, как “радость клиента”.
Эта непрерывно развивающаяся идея качества представляет собой как бы взгляд со стороны, то есть точку зрения клиента. Взгляд на качество изнутри можно охарактеризовать как систематическое выявление, анализ, сокращение и, в конечном итоге, устранение отклонений. Когда речь идет о качестве, то отклонения — это сущее зло, как впрочем и в управлении запасами злом являются сами запасы. Клиенты хотят иметь единообразие и постоянство параметров продукта относительно задаваемой величины, а не отклонения внутри всей партии в каких-то пределах технических условий. |
Вторая причина желательности снижения отклонений состоит в том, что это один из лучших способов сокращения затрат благодаря отсутствию отходов производства, устранению необходимости ремонта, анализа, испытаний и проверок — ни одно из которых не прибавляет стоимости.
ИСТОРИЯ КАЧЕСТВА И АВТОРИТЕТЫ ПО ВОПРОСАМ КАЧЕСТВА
История качества насчитывает столько же лет, сколько и род человеческий. Ремесленники имели дело с качеством задолго до того, как сравнительно недавно оно получило официальное оформление. Отцом современного качества был не Вальтер Шугарт, как многие до сих пор полагают, а его учитель - Рональд Фишер, которому удалось повысить качество и производительность сельского труда, при всем многообразии его переменных, с помощью предложенных им революционных методов, называемых постановкой экспериментов. Что касается Шугарта, то его вкладом стал статистический контроль качества с помощью графиков, на основании которых можно было отделить обычные причины отклонений, которые следовало игнорировать, от важных, особых причин, которые необходимо устранять. Его младшие коллеги в компании “Вестерн электрик” В. Эдвардс Деминг и Джозеф Юран стали обучать этому делу японцев и способствовали превращению этой страны в колосса качества, чем она сегодня и является.
В. Эдвардс Деминг, этот пророк, не прославившийся в своей стране, не стал знаменитым и в Соединенных Штатах. Этот великий ворчун говорит своим слушателям, что “Америка должна экспортировать все, кроме своего управления!” Он считает наши школы бизнеса устаревшими, наше стремление к быстрым прибылям - контрпродуктивным, а оценку результатов труда служащих -бесполезной. Вместо этого он предлагает идею постоянного совершенствования, поддерживаемого чувством радости на рабочем месте.
Великим вкладом Джозефа Юрана является создание системы управления качеством. Его трехтысячестра-ничный Справочник по управлению качеством является библией для специалистов, практически занимающихся вопросами качества. Он подчеркивает, что значительного перелома в области качества можно добиться, если только создать руководящий комитет, который выявит хронические проблемы качества и поручит межфункциональным группам разобраться с ними и решить их. Дориан Шайнин предложил и отработал целый ряд инструментов для решения проблем качества, которые просты и элегантны и, тем не менее, как показывает статистика, исключительно эффективны.
|
ЭТАПЫ КАЧЕСТВА
Инфраструктуру комплексных процессов, которую должна выстроить компания, если она стремится к качеству мирового уровня, можно лучше всего представить в виде четырех этапов. У компании на этапе 1, называемом этапом наивности, средневековое сознание с точки зрения качества. На этапе 2, называемом этапом пробуждения, компания начинает приходить к пониманию значения качества и пытается что-то делать, но как бы вслепую, без четкого плана действий. На этапе 3, этапе понимания необходимости и реализации, компания уже имеет инфраструктуру, позволяющую обеспечить первоклассное качество. И, наконец, компания на этапе 4, называемом качеством мирового уровня, является образцовой компанией.
На Рис. 8-9 представлена матрица, в которой по горизонтали расположены четыре этапа качества, а по вертикали -двенадцать функциональных областей деятельности типичной компании: управление, организация, системы, оценка, инструменты, клиенты, проектирование, поставщики, производство, послепродажное обслуживание, вспомогательные услуги и кадры. Каждая область, в свою очередь, делится на соответствующие подобласти. На последующих страницах этап за этапом дается описание каждой области, причем основное внимание уделяется методам, которые необходимо применять, чтобы как можно быстрее довести компанию до третьего и четвертого этапов. (Как это ни печально, но нет ни одной компании - ни в Соединенных Штатах, ни в Японии, ни где-либо еще - которая была бы полностью на этапе 4 по всем двенадцати областям). |
Область 1: Управление
Деминг и Юран уже давно указывали на то, что на 85% за проблемы качества должны отвечать руководители, и только на 15% - рабочие. Качество начинается с высшего руководства и кончается им.
• Взгляд на качество. На этапе 1 руководство считает, что качество это необходимое зло. На этапе 2 руководство признает значение качества, нс считает, что оно требует денег (идея, которую до сих пор вдалбливают в головы в школах бизнеса). Начальники уверены, что высокое качество и низкие затраты вещи несовместимые.
На этапе 3 менеджеры начинают понимать, что качество - это экономический императив. Это замечательно видно из знаменитой базы данных PIMS (влияние прибыли на рыночную стратегию), которую накапливают в Институте стратегического планирования. Анализ более 3 тыс. компаний, результаты которого собраны в этой базе данных, говорит о том, что по мере того как качество (по оценке клиента, а не компании) поднимается с низшего уровня к высшему, одновременно повышаются производительность, доля рынка, прибыль и окупаемость инвестиций - в соотношении 2:1 и выше! В этом удивительном соотношении качество является причиной, а другие хозяйственные параметры всего лишь следствием.
На этапе 4 руководство поднимает качество на небывалую высоту, придавая ему огромнейшее значение. Затем оно видит свою задачу в том, чтобы точно так же к качеству относились и все остальные сотрудники компании.
• Планирование качества. На этапах 1 и 2 руководство не слишком думает о вопросах качества на стадии планирования. На этапе 3 просматривается определенная связь с бизнес-планами. Качество ставится наравне с финансовым планированием. На этапе 4 планы по качеству, подготовленные высшим руководством, доводятся до сотрудников всех уровней с помощью таких методов, в соответствии с которыми планы руководства высшего уровня становятся целями следующего уровня, и вся компания как бы “повязана” целями, задачами, стратегиями, тактическими вопросами и планами качества. У каждого сотрудника имеется свой “личный” набор целей, созвучных целям руководства.
|
Область 2: Организация
• Структура. На этапах 1 и 2 организационная структура обычно бывает бюрократической, и количество уровней управления между генеральным директором и рядовым работником доходит до шестнадцати. На этапе 3 высокая пирамида становится более плоской и содержит максимум 5-6 звеньев, что ослабляет бюрократическую тиранию, давая каждому звену управления большее чувство свободы и власти. И, наконец, на этапе 4 появляется концепция перевернутой организации XXI века - где наверху находятся клиенты, на следующем уровне -работники, непосредственно работающие с клиентом, затем обслуживающие подразделения, под ними - управляющие среднего звена, а генеральный директор находится на последней ступеньке организационной лестницы. Теперь генеральный директор становится слугой в библейском понимании этого слова, обучая и помогая служащим полностью проявить себя.
• Стиль. На этапе 1 стили управления формируются вертикальной структурой, при которой информация обычно передается вверх и вниз строго по иерархической лестнице. На этапе 2, как правило, функционирует система матричного управления, действующим лицом в которой становится руководитель, ответственный за продукт или проект. На этапе 3 приходит понимание того, что решать проблемы, связанные с клиентом и качеством, в рамках вертикальной системы не очень удобно; ими приходится заниматься одновременно сотрудникам различных подразделений, поэтому здесь лучше подошел бы горизонтальный стиль управления. В конце концов на этапе 4 реальностью становится концепция узко специализированного завода, который выпускает небольшой ассортимент продукции, использует специализированное оборудование, и на котором, как единая группа под руководством одного начальника, работают преданные делу люди различных специальностей, обслуживающих небольшое число клиентов. |
• Сотрудничество. На этапе 1 люди работают разрозненно в “функциональных шахтах”, исключительно чтобы защитить свою территорию. На этапе 2 появляется концепция группы - по крайней мере в рамках данной функции или отдела. На этапе 3 в организации уже существует сотрудничество и решаются проблемы, что становится возможным благодаря межфункциональным группам по решению проблем. На этапе 4 концепция групповой работы процветает и принимает форму самоуправляющихся рабочих групп, которые берут на себя все аспекты управления процессом производства, включая формирование целей, налаживание связей с поставщиками и потребителями, утверждение сметы расходов и даже наём, увольнение и оценку членов группы. Это предел в организационном развитии.
Роль специалистов по качеству. Место специалиста по качеству в организации также претерпевает значительные изменения, происходящие на каждом этапе. На этапе 1 он выступает в качестве «полицейского», трель свистка которого раздается при обнаружении любого отклонения от качества внутри организации. На этапе 2 у него большая ответственность, но мало власти. Он как легендарный гонец, которого убивают сразу же, как только он приносит плохую весть. На этапе 3 он уже превращается в наставника, консультанта и учителя, основная обязанность которого - помочь производственникам решить вопросы качества. На этапе 4 качество овладевает умами каждого в организации, так что все работники с радостью и энтузиазмом обеспечивают качество своей продукции или услуги.
|
Область 3: Системы
• Тип. На этапе 1 система обеспечения качества обычно создается каждой организацией самостоятельно. Составляются толстенные инструкции по качеству, которые достают из шкафов и смахивают с них пыль только перед приходом клиента. Они полны простеньких рекомендаций по основам качества, касающихся калибровки оборудования и отбраковки некачественного сырья. На этапе 2 появляются простые системы качества, идентичные старым военным рекомендациям или новым стандартам, все шире распространяющимся по Европе и играющим роль паспорта компаний, если они хотят делать бизнес в странах Европейского Сообщества. На этапе 3 компания может воспользоваться рекомендациями комитета по Национальной премии Малькольма Болдриджа, которые буквально заставили американскую промышленность повернуться лицом к качеству. Семь категорий и тридцать два контрольных вопроса, включенных в рекомендации, могут послужить прекрасной основой для создания более или менее эффективной системы качества. Однако в них имеется масса недостатков: отсутствие обязательных мероприятий, неоднозначный слог, отсутствие эффективных инструментов реализации и склонность к административным, а не техническим и статистическим аспектам качества. На этапе 4 используются только самые лучшие из нескольких известных в мире систем качества: премия Малькольма Болдриджа, премия Деминга, премия НАСА, премия Президента (присуждается государственным организациям) и другие международные премии за качество.
• Проверки качества. Проверки, проводимые с целью контроля за соблюдением правил и порядка, установленных системами качества, на этапе 1 еще неизвестны. На этапах 2 и 3 проверки качества проводятся, соответственно, работниками собственного отдела контроля качества и внешними экспертами. Однако у специалистов отсутствуют полномочия по устранению отмеченных недостатков. На этапе 4, что по большей части практикуется в Японии, высшее руководство проводит проверки с тем, чтобы получить информацию о всех недостатках из первых рук, пообщаться с рядовыми сотрудниками и ускорить темпы изменений к лучшему. |
• Сбор данных. На этапе 1 это делается как бог на душу положит. На этапе 2 собирается огромное количество данных, что мешает людям отделить зерна от плевел. Машины способствуют информационному загрязнению со скоростью света! Однако на этапе 3 данные уже собираются своевременно, рассортировываются по приоритетам и направляются тем, кто может принять по ним необходимые меры. На этапе 4 данные доступны каждому на любом рабочем месте, и в зависимости от их содержания соответствующие рабочие группы принимают по ним необходимые меры по улучшению качества, проводя еженедельные, а иногда и ежедневные контрольные проверки состояния дел в области качества.
Область 4: Оценка
• Цена низкого качества. Эта простая, но заметная система оценки качества обычно имеет дело с возвратами продукции от клиентов, браком и его устранением в готовой продукции, анализом, проверками и испытаниями -операциями, не приносящими добавленной стоимости. В американских компаниях цена низкого качества продукции обычно обходится в 10-25% от каждого доллара реализации, то есть затраты в два-четыре раза выше прибыли от продаж. Но что еще хуже, каждый работник компаний, в которых отсутствуют системы обеспечения качества, теряет в день от 100 до 200 долларов прибыли. Если бы каждая американская компания смогла снизить этот просто пугающий отток прибылей до, скажем, 30 долл, в день на одного работника, то для дядюшки Сэма в год можно было бы сэкономить 150 млрд. долл. - приличная сумма, которой хватило бы на то, чтобы существенно сократить наш бюджетный де-фицит, дефицит торгового баланса и одновременно увеличить наш ВВП на 11 %!
|
|
На этапе 1 компаниям обычно чужд предмет качества как таковой (в Соединенных Штатах на этой стадии находятся свыше 75% компаний). На этапе 2 сведения об этих издержках накапливаются, иногда анализируются, но редко по результатам анализа принимаются какие-то меры. На этапе 3 издержки, связанные с низким качеством, сокращаются примерно в 10 раз, то есть до уровня ниже 2% реализации. На этапе 4 компании снижают эти издержки до невероятных 0,3% продаж, или до потерь менее 1 доллара в день! Затем они начинают заниматься потерями, связанными с качеством нематериальных активов, фиксировать которые системы бухгалтерского учета еще не в состоянии. К ним относятся упущенные продажи (особенно постоянным клиентам); простой оборудования; низкое качество поставляемых материалов и комплектующих и нарушение графиков поставки; длительные циклы изготовления и проектирования, что вызывает необходимость иметь избыточные запасы продукции и количество рабочих; ошибки или низкая эффективность специалистов; низкое качество управления (самый большой грех из всех возможных!). Если учесть потери, связанные с низким качеством нематериальных активов, то получится, что средняя американская компания теряет астрономическую сумму, равную 50% выручки от реализации. ют до 0,01 и ниже. Это означает, что с производственной линии, в начале которой было заготовлено материалов на 100 единиц продукции, сойдет 99 единиц, причем ни на одном из множества рабочих мест вдоль производственной линии ни одно изделие не будет забраковано. |
• Длительность цикла. Это фактическое календарное время от начала производственного или административного процесса до его завершения. Как правило, сюда входят фактическое время производственных рабочих плюс время ожидания, транспортировки, хранения, наладки, перемещения с одного рабочего места на другое и время утверждения. Последние шесть элементов являют собой практически полную потерю времени, величина которого в 10-100 раз больше фактического времени производства. Длительность цикла известна как великий интегратор, с помощью которого можно одновременно измерять качество, затраты, время доставки и эффективность. Любое изменение этих параметров прямо сказывается на длительности цикла. На этапе 1 о длительности цикла и не слышали. На этапе 2 начинают сокращать время, главным образом, на стадии производства. На этапе 3 компании подбираются к длительности цикла, которая лишь вдвое превышает период времени непосредственного производства (или теоретического). На этапе 4 - когда достигается предельное значение - реальностью становится длительность цикла, не превышающая теоретического значения.
• Срк - новый метод измерения качества. Если отклонения, применительно к качеству, зло, то его необходимо измерять. В 80-х годах были созданы две системы измерения отклонений - Ср и Срк. В данной главе нет места для описания этих систем; скажем лишь, что они предназначены для измерения степени снижения затрат, связанных с низким качеством. На этапе 1 не осуществляется никаких измерений Срк. На этапе 2 значения Срк составляют менее 1, указывая на то, что величина брака превышает 0,27%. На этапе 3 значения Срк достигает 2, а на этапе 4 — выше 5, что говорит о великолепном качестве.
|
• Измерения во вспомогательных службах. Если показателей качества нет даже на производственных участках американских компаний, то что уж говорить о вспомогательных службах, таких, как финансы и бухгалтерия, кадры, материально-техническое снабжение и другие службы. Это особенно относится к компаниям, находящимся на этапе 1. На этапе 2 с помощью управления по целям конечные показатели качества и планы объединяются, но количественные оценки все еще являются чем-то далеким. На этапе 3 любой административный процесс можно эффективно измерять с помощью длительности цикла, о котором говорилось выше. На этапе 4 окончательно отрабатывается концепция “следующая операция как клиент”. У каждого административного процесса имеется внутренний поставщик и внутренний потребитель. Последний определяет свои требования к поставщику точно так же, как внешний клиент выставляет свои технические условия. В число этих требований могут входить своевременность, полнота и точность (то есть, качество), стоимость, совместная работа и гибкость. Затем эти требования согласовываются внутренними потребителем и поставщиком, и одновременно оговариваются количественные показатели, по которым судят о выполнении требований. Далее внутренний потребитель сообщает о достигнутых позитивных изменениях. В конечном счете именно внутренний потребитель, а не номинальный начальник внутреннего поставщика является главным судьей, оценщиком эффективности работы.
Область 5: Инструменты
Одним из грехов американского управления является то, что оно погрязло в общих вопросах качества - типа комплексного управления качеством, контроля качества в рамках всей компании и кружков качества, вместо того чтобы вооружить своих прекрасных профессионалов инструментами, с помощью которых можно было бы обеспечить прорыв в области качества. До тех пор пока не наступит полного понимания важности подобного рода инструментов и не начнется их применение, ни одна компания не сможет достичь мирового уровня качества своей продукции. |
• Решение проблем. На этапе 1 в компаниях просто не знают о других методах решения проблем, кроме самых грубых подходов. На этапе 2 начинают использовать элементарные инструменты контроля и обеспечения качества типа графиков Парето, диаграмм причин и следствий, цикла план-проверка-действие и контрольных графиков, правда, без видимых успехов. Типичным примером является автомобилестроительная промышленность США, в которой были израсходованы миллиарды долларов на контрольные графики, а прибыль на инвестиции исчисляется миллионами, то есть порядка 0,1%. Можно было бы получить более приличный доход, если вложить свои деньги даже в обанкротившийся банк! На этапе 3 начинает использоваться метод постановки экспериментов (ПЭ) как один из лучших способов решить хронические проблемы с качеством на производстве. На этапе 4 ПЭ начинает использоваться в самом начале процесса с целью предотвращения появления проблем качества еще на этапе проектирования продукта или процесса.
• Статистический процесс контроля (СПК). Это не инструмент решения проблем. Он используется в качестве эффективного метода контроля только после решения хронических проблем качества, когда выход продукции достигает 99%. На этапе 1 компании, - уже надоело повторять, - не имеют никакого понятия о СПК. На этапе 2 клиенты-тираны типа “Форда” вынуждают своих поставщиков использовать контрольные графики даже при том, что процессы еще неуправляемы, а контрольные графики, как метод, уже устарели, поскольку при их использовании не делается различий между низким и высоким качеством. На этапе 3 более прогрессивные компании применяют предварительный контроль только после того, как налажен контроль за продуктами и процессами, а значение Срк достигает или превышает 2,0. Предварительный контроль гораздо проще и, как показывает статистика, более эффективен, чем контрольные графики. На этапе 4, после того как продукт или процесс будет оптимизирован с помощью ПЭ, жестко контролируются важнейшие параметры, выявленные при ПЭ; определяется, кто, как, где и когда должен измерять и контролировать эти параметры. Кроме того, на этапе 4 используется процесс сертификации - метод, с помощью которого добиваются такого положения, когда гарантировано соблюдение других характеристик качества, как, например, качество работы, метрология и окружающие условия, и процесс сертифицирован до того, как начнется изготовление самого первого изделия. А уже после этого с помощью предварительного контроля можно продолжать следить за обеспечением отличного качества.
|
|
• Требования клиента. На этапе 1 “главное слово” в том, что получит клиент, “принадлежит инженеру”, тогда как у клиента практически нет права голоса. На этапе 2 проводятся рыночные исследования, в ходе которых устанавливают потребности клиента, но часто без последствий. На этапе 3 в основном используют несколько простых, но эффективных методов типа стоимостно-функционального анализа, анализа чувствительности и многофакторных оценок. На этапе 4 вопросы качества решаются на каждом рабочем месте и используется комплексный анализ, что позволяет “услышать голос клиента” и выявить сильные стороны конкурента, а затем материализовать полученные результаты в спецификациях эффективности продукта, процесса, деталей и испытаний. |
• Надежность. Данный показатель отличается от качества по двум параметрам, а именно, по времени и воздействию окружающей среды. На этапе 1 о надежности практически не задумываются. На этапе 2 нормой становятся прогнозирование надежности, анализ эффектов режима отказа (АЭРО), анализ дерева дефектов (АДД) и другие инструменты, разработанные в 70-х годах. На этапе 3 надежность определяют с помощью ускоренных испытаний на срок службы, в ходе которых продукт по очереди проверяют на воздействие различных сред, и проводится анализ на продолжительность гарантийного срока службы продукта с тем, чтобы устранить возможность предъявления претензий и рекламаций со стороны пользователей. На этапе 4 конечной целью является обеспечение практически полного отсутствия отказов продукта в рабочих условиях, что достигается с помощью метода, известного как испытания на чрезмерные нагрузки в различных условиях, когда продукт подвергают одновременному воздействию различных нагрузок, превышающих расчетные значения, с тем чтобы сознательно выявить слабые места в конструкции.
• Качество работы. На этапе 1 ошибки выявляются методом внешнего осмотра, эффективность которого едва достигает 40%. На этапе 2 на место внешнего осмотра приходят системы видеораспознавания и компьютерный поиск. На этапе 3 начинает внедряться метод проверки качества работы соседа, как один из моментальных и неопасных способов уведомления предыдущего оператора о допущенных им дефектах. На этапе 4 приходят к пониманию того, что человек будет всегда допускать ошибки, как бы ему ни угрожали или сколько бы ему ни платили. Здесь используется японский метод под названием “Пока-Йоке”, когда простые и недорогие датчики предупреждают оператора о том, что в следующий момент он может допустить ошибку.
• Уход за оборудованием. Что касается ухода за оборудованием на этапе 1, то девизом, пожалуй, является фраза: “Не трогай, пока не сломается”. На этапе 2 начинают разрабатывать параметры ухода типа среднего времени на выявление дефекта и среднего времени на ремонт, с помощью которых удается как-то сократить среднее время и того, и другого. На этапе 3 уход принимает форму профилактики, а ответственность за поддержание оборудования в работоспособном состоянии перекладывается, главным образом, на операторов. На этапе 4 законом становится практика полного ухода за производственным оборудованием. Комплексная эффективность предприятия, представляющая собой произведение процента выпуска продукции на время работы в исправном состоянии, на производительность оборудования в процентах (то есть теоретическое время, деленное на время фактической работы), достигает минимум 85% - именно это является ведущей силой максимального использования оборудования на предприятии.
|
• Вспомогательные услуги. На этапе 1 не существует никаких инструментов повышения качества и производительности во вспомогательных услугах. На этапе 2 начинают широко применяться аудиторские проверки управления вспомогательными услугами, оказываемыми клиентам. На этапе 3 самым эффективным оказывается метод сравнительного анализа. Имеется в виду поиск компании с наилучшими показателями по этому параметру -конкурента или неконкурента - применительно к продукту, услуге, методу или практике; выявление факторов успеха, благодаря которым компания стала лучшей по этому показателю; а затем реализация мероприятий по сокращению разрыва между своей и сравниваемой компанией. На этапе 4 широко применяется подход с позиций “следующая операция как клиент” с использованием таких мощных инструментов, как стоимостно-функциональный анализ, полная реорганизация рабочих мест и технологического процесса.
В заключение можно сказать, что эти мощные инструменты доступны любой компании, которая хотела бы добиться мирового уровня качества своей продукции. И тем не менее, в мире нет ни одной компании, в которой использовались бы все эти инструменты. Более того, менее одного процента компаний используют хотя бы один из этих инструментов.
Область 6: Клиенты |
• Цель компании. Авторитеты управления, как, например, Питер Ф. Друкер, давно говорят о том, что основной целью любого предприятия должна быть не прибыль, а удовлетворение клиента. Тем не менее, на этапе 1 компании продолжают молиться на прибыль, хотя на словах заботятся о клиенте. Действуя таким образом, они не добиваются ни приличных доходов, ни настоящего удовлетворения запросов клиента. На этапе 2 у компаний появляется более благородная цель -рабочие места и благосостояние своих работников, но похвалиться им нечем ни по одному из этих вопросов. На этапе 3 компании начинают обращать внимание на все аспекты удовлетворения клиента - качество, эксплуатационная надежность, технические характеристики, эргономика, безопасность, скорость оказания услуги и цена, - которые вкупе обеспечивают полное удовлетворение клиента. На этапе 4 концепция удовлетворения клиента поднимается до уровня “лицом к клиенту”, что можно обеспечить только имея довольных и высокопроизводительных работников.
• Информация об удовлетворении клиента. Компании, находящиеся на этапе 1, лишь время от времени пытаются узнать о степени удовлетворенности клиента. На этапе 2 начинают использовать такой показатель, как доля рынка, который не совсем точно отражает удовлетворенность клиента. На этапе 3 на вооружение берутся разнообразные методы обследования, целевые группы и группы специалистов, с помощью которых запросы клиентов изучаются со всех сторон. Кроме того, широко применяются анализ затраты/ выгоды и такой показатель, как полнота/скорость разрешения жалоб. На этапе 4 в компаниях поддерживается климат в духе знаменитого высказывания Конусуке Мацушита (основателя империи “Мацушита”) - “Необходимо ежедневно измерять температуру клиента”, - постоянно используя для этого управление качеством на каждом рабочем месте и сравнительный анализ.
• Персонал, непосредственно работающий с клиентом. На этапе 1 на этих людей практически не обращают никакого внимания, а уж об уважении к ним никто и не думает. На этапе 2 их обучают “чувствовать клиента” и улыбаться “глазами, но не сердцем”. На этапе 3 приходит понимание значимости этих людей, они получают признание и соответствующее вознаграждение за прекрасные показатели работы. И, наконец, на этапе 4 им передаются широкие полномочия, то есть право действовать в исключительных ситуациях по своему усмотрению, даже идти на расходы (в установленных пределах), но при этом брать на себя ответственность и полномочия, ранее принадлежавшие только менеджерам.
|
Область 7: Проектирование
• Ныне считается само собой разумеющимся, что компания, создающая новый продукт быстрее, чем ее соперники, и первой выбрасывающая его на рынок, будет, без сомнения, иметь преимущество в конкурентной борьбе. На этапе 1 инженер создает продукт в организационном коконе. Затем полуиспеченный продукт, “с заложенной бомбой с часовым механизмом перебрасывается через стенку”, в цех, где с грехом пополам приступают к его производству. На этапе 2 конструкторы и производственники с самого начала проектирования работают бок о бок с тем, чтобы как можно безболезненнее приступить к производству данного продукта. На этапе 3 находит применение концепция одновременного проектирования (термин, означающий образование междисциплинарной группы, в состав которой входят не только конструкторы и производственники, но также и представители отделов технического контроля, материальнотехнического снабжения, сбыта/маркетинга и финансов под руководством руководителя программы), в ходе которого продукт доводится от идеи до производства. На этапе 4 к группе подключаются представители поставщиков, что улучшает процесс проектирования благодаря параллельной разработке, появлению новых конструкторских идей и обеспечению достижения запланированных показателей по затратам. |
• Цель. На этапе 1 цель процесса проектирования не имеет четкого обозначения. На этапе 2 цель уже можно сформулировать как проектирование с учетом технологичности. Этот новый количественный метод позволяет ранжировать проекты на шкале с градуировками от 1 до 100, когда 80 считается минимальным значением, обеспечивающим достаточную технологичность изделия. Большинство американских конструкций находятся в диапазоне 2050! На этапе 3 основное внимание уделяется обеспечению нулевого отклонения от расчетных характеристик, то есть СРК минимум 2,0 по каждому из важнейших параметров конструкции. На этапе 4 добиваются положения, когда все аспекты конструкции изделия удовлетворяют требованиям клиента, особенно новые характеристики, которые могут просто восхитить клиента.
• Стратегия. На этапе 1 доминирует совершенно естественное желание инженера полностью перепроектировать продукт и получить в итоге нечто уникальное, но свое. На этапе 2 эта мысль его еще не покидает, и, как следствие, инженер в основном озабочен технологическими поисками, не обращая внимания на низкие качество и надежность изделия. На этапе 3 передовые компании не позволяют себе совершенствовать более 25% старых видов продукции, тем самым экономя ценное время, повышая качество и надежность. На этапе 4 стратегия сводится к тому, чтобы проектировать вдвое быстрее, за полцены, вдвое меньшим числом работников и с половиной огрехов, отмечаемых в предыдущем изделии.
• Длительность процесса проектирования. На этапе 1 цикл проектирования измеряется в годах. На этапах 2 и 3 появляется сознательная попытка сократить этот срок вдвое. На этапе 4 цикл проектирования измеряется месяцами, в результате чего поток новых продуктов прибывает на рынок исключительно быстро; идея заключается в том, чтобы сделать товар конкурента фактически устаревшим чуть ли не до того, как он выйдет на рынок.
Область 8: Поставщики
• Отношения. Отношения между клиентом и поставщиками на этапе 1 можно назвать просто враждебными. На этапе 2 они немного смягчаются, сохраняя подозрительность. На этапе 3 стороны начинают больше доверять друг другу и пытаются согласовывать свои цели. На этапе 4 устанавливается полное доверие и тесное партнерство на благо обеих сторон.
|
• Количество поставщиков. На этапе 1 отмечается неуправляемо огромное число поставщиков. На этапе 2 эта база систематически сужается. На этапе 3 остается не более одного поставщика на каждую отдельную деталь, а на этапе 4 - менее десяти поставщиков на всю товарную массу.
• Основное внимание высшего руководства. На этапах 1 и 2 руководство заботят вопросы производства и автоматизации, и оно не устает повторять, что единственный выбор, который у них есть ~ это “перевести производство в другое место, автоматизировать его или уйти из бизнеса’’. На этапе 3 основное внимание все еще сосредоточено на производстве, но теперь речь уже идет о комплексной автоматизации производства. И только на этапе 4 руководство компании начинает понимать, что на долю прямого труда приходится менее 5% от каждого доллара реализации, в то время как на стоимость сырья и материалов — свыше 50%. Управление материальнотехническим снабжением, которое принимает форму партнерства при небольшом количестве поставщиков, между отделом снабжения, отделом обеспечения качества продукции поставщика и производством, становится на этапе 4 основной стратегией компаний.
• Организация. На этапе 1 это традиционный отдел материально-технического снабжения. На этапе 2 его функции расширяются до управления материально-техническим обеспечением, включая управление запасами и физическое перемещение товаров. На этапе 3 товарная группа, в состав которой входят представители отделов материально-технического снабжения, обеспечения качества, производства и партнера-поставщика, образует мощный фундамент управления процессом материально-технического снабжения. А на этапе 4 поставщик становится продолжением компании-клиента, и единственное, что их различает, так это форма собственности. |
• Характер отношений. На этапе 1 в своих отношениях с поставщиками клиент ведет себя как диктатор на расстоянии. Поставщик играет роль вассала. На этапе 2 это уже отношения двух независимых сторон, которые строятся на договорной основе. На этапе 3 клиент передает свои требования поставщику, практически не поддерживая никаких иных контактов и даже не посещая компанию-постав-щика. Однако на этапе 4 в характере отношений происходит коренной перелом. Клиент активно оказывает конкретную помощь поставщику в вопросах качества, снижения затрат и сокращения длительности цикла, поскольку понимает, что это самый лучший и единственный способ помочь себе!
• Уровни качества. На этапе 1 указанные приемлемые уровни качества материалов и комплектующих от поставщиков не выдерживают никакой критики, поскольку величина брака находится в пределах 1-5%. На этапе 2 этот показатель снижается до 0,5%; на этапе 3 — до менее 100 деталей на миллион штук, а на этапе 4 качество поставок как следствие помощи и обучения со стороны клиента становится настолько высоким, что входной контроль на предприятии клиента просто отменяется, поскольку поставщик достиг фазы самосертификации.
Область 9: Процесс производства
• Описание технологического процесса. Это важный вопрос, связанный с выявлением параметров технологического процесса, имеющих действительно большое значение и требующих жесткого контроля за их соблюдением, а также параметров, которые не столь значимы и допуски по которым можно и увеличить, сократив тем самым затраты. На этапе 1 компании даже не знают значения этого термина. На этапе 2 важнейшие параметры процесса отбираются на основании рекомендаций изготовителя оборудования, в процессе его обслуживания, предложений станочников и “исходя из опыта”. На этапе 3 проводятся анализы возможностей технологичекого процесса, которые в лучшем случае можно назвать скромным инструментом (99% американских компаний не продвинулись дальше этапа 3). На этапе 4 лучше всего характеризовать технологический процесс с помощью метода постановки экспериментов, используя метод компании “Ролле Ройс”, созданный Дорианом Шайнином и названный поиском параметров.
|
• Оптимизация процесса. На этапе
1 “кнопки нажимает” технолог, который в конце концов начинает “бегать за своим собственным хвостом”. На этапе
2 уже начинается более серьезная работа, когда по очереди изменяют различные параметры и в результате упускают из вида важнейший вопрос эффекта взаимодействия переменных. На этапе 3 начинают использовать современные методы машинного моделирования. Это приносит плоды, если известна взаимосвязь между ключевыми параметрами, выраженная математически. Однако применительно к множеству сложных изделий и процессов даже Эйнштейн оказался бы не в состоянии предложить формулу, в результате чего широко разрекламированные компьютеры оказались бессильными. На этапе 4 снова обращаются к методу постановки экспериментов, на этот раз в виде простого графического метода, называемого графиками разброса, с помощью которых можно определить самый лучший уровень важнейших параметров и их реальных допусков.
• Метрология. На этапе 1 для измерения параметров продукта используют очень неточные, ненадежные и часто неоткалиброванные приборы. На этапе 2 все еще наблюдается значительный разброс в показаниях каждого прибора, между приборами и у разных станочников. На этапе 3 как руководство к действию принимается правило точности прибора - минимум в пять раз более высокая точность измерений, чем того требуют установленные допуски по изделию. На этапе 4 для определения корреляции между приборами и между операторами, с целью систематического сокращения общего разброса показаний приборов, используются другие методы Шайнина из разряда постановки эксперимента, как то “мультивари” и “изоплот”. Оптимизации подвергаются все три элемента метрологии - правильность, точность и систематические ошибки. |
• Выявление скрытых дефектов. Когда речь идет о надежности, то одной из задач является сокращение количества или полное недопущение скрытых дефектов, которые могут быстро привести к неработоспособности изделия. Этап 1 - это просто открытая карта. На этапе 2 отбраковка производится самыми простейшими методами. На этапе 3 используется цикл термических испытаний - более эффективный инструмент для “прополки” скрытых дефектов. На этапе 4 используется усеченная форма чрезмерных нагрузок в различных средах параллельно с быстрым и тщательным анализом отказов, связанных с многократными и снижающими надежность дефектами, обнаруженными на предприятии.
• Качественные характеристики. этап 1 отличается высокой долей отходов и устранением брака, 100%-ной грубой проверкой, а также испытаниями, которые выдерживают гораздо менее 75% изделий. На этапе 2 объем отходов и переделки сокращаются, начинается переход к выборочным проверкам и испытаниям, которые выдерживают более 90% изделий. На этапе 3 брак и переделка практически исчезают, а проверки и испытания проводятся на этапе предварительного контроля. Выход после испытаний и проверок практически всегда превышает 99%. И, наконец, на этапе 4 даже проверки и испытания становятся чем-то устаревшим, и нормой становится 100%-ная годность изделий.
Область 10: Послепродажное обслуживание
Большинство компаний занимаются качеством до момента отгрузки продукции и забывают о нем после того, как она попадает к потребителю.
• Гарантийный срок. Отражением данного недостатка применительно к
|
послепродажному обслуживанию являются короткие гарантийные сроки. На этапе 1 гарантийный срок не превышает трех месяцев. Этап 2 превращается в один неприятный год, полный отказов, юридических терминов и судебных тяжб. На этапе 3 конкуренция вынуждает компании удлинять гарантийные сроки до пяти лет. На этапе 4 компании настолько уверены в надежности своей продукции, что продлевают гарантию на весь срок службы изделия.
• Услуги. Качество услуг продолжает оставаться национальным позором. На этапе 1 послепродажное обслуживание - это нечто неслыханное. На этапе 2 компании возмещают низкое качество своей продукции договорами об обслуживании, за что клиент обязан платить вперед. На этапах 3 и 4 устанавливаются и выдерживаются количественные цели по среднему времени на выявление дефекта и среднему времени на ремонт бракованного изделия. Кроме того, регулярно проводятся обследования, с помощью которых выявляют удовлетворенность или недовольство клиента своевременностью и точностью обслуживания.
• Детали. Потребители могут простить изготовителю выход изделия из строя, если это происходит не так уж часто. Но они не потерпят низкое качество услуг и отсутствие запасных частей. На этапе 1 запасные части отсутствуют практически постоянно. На этапе 2 для недопущения дефицита компании хранят избыточное количество запасных частей. На этапе 3 производится анализ частоты отказа деталей, по результатам которого создается достаточный запас особо ненадежных деталей, а также комплекты особо важных деталей и сменных изделий, которыми заменяют вышедшее из строя изделие целиком. На этапе 4 внимание переключается на надежность, благодаря чему достигается практически полное отсутствие отказов в процессе эксплуатации.
Область 11:
Вспомогательные службы |
Производительность труда производственных рабочих достигает 80%, в то время как производительность труда работников вспомогательных служб (белых воротничков) едва дотягивает до 40% и продолжает снижаться. Улучшению положения дел с качеством и длительностью цикла в производстве уделяется достаточно внимания, в то время как применительно к белым воротничкам это китайская грамота.
• Внутренний клиент. На этапе 1 о словосочетании “следующая операция как клиент” даже не слышали. На этапе 2 компании хотели бы использовать у себя этот подход, но он остается чем-то далеким и практически не реализуется. На этапе 3 его начинают внедрять. Внутренние клиенты регулярно оценивают результаты работы внутренних поставщиков. На этапе 4 в качестве основного инструмента оценки эффективности работы внутреннего поставщика используется не оценка начальника, а оценка внутреннего клиента. В крайних случаях у внутреннего потребителя имеется право отказаться от услуг внутреннего поставщика и воспользоваться подобными услугами со стороны внешнего агента.
• Структура. На этапе 1 организационная структура вспомогательных служб строится по типично иерархическому принципу. Их общей характеристикой является большой объем работы и низкая эффективность. На этапе 2 в каждом отделе создаются группы, которые занимаются решением административных проблем. На этапе 3 вопросы взаимодействия различных служб и даже отделений решают межфункциональные группы. На этапе 4 высшее руководство обеспечивает необходимую структуру и постоянные рекомендации через руководящий комитет, состоящий из высших должностных лиц и главного исполнителя процесса, который в состоянии направлять деятельность групп и ломать межфункциональные перегородки.
• Методы совершенствования. На этапе 1 повышение качества, снижение затрат и сокращение длительности цикла во вспомогательных службах на повестке дня не стоит. На этапе 2 начинают использовать кое-какие элементарные инструменты типа графиков Парето, диаграмм причин и следствий и контрольных графиков. На этапе 3 данную проблему решают с помощью более совершенных методов, как то мозговая атака, анализ в экстремальных ситуациях и сравнительный анализ. На этапе 4 идеальными инструментами являются стоимостно-функциональный анализ, который начинается с того, что подвергает каждый процесс скрупулезному анализу на предмет его надобности; полная реорганизация рабочих мест, в результате чего на рабочее место возвращаются смысл и удовлетворение; реорганизация процесса, в результате чего из неэффективных вспомогательных отделов убирается все лишнее, а большинство их функций передается в производственные подразделения, что дает существенную экономию для компании в целом.
|
Область 12: Кадры
Соединенные Штаты Америки считают себя страной с самой великой в мире политической демократией, и при этом в ее промышленности преобладают автократические методы управления. Несмотря на пустую риторику, что “люди - наше самое большое достояние”, на повестке дня стоит требование создания упорядоченного, всеведающего управления. |
ношения, что идеями и предложениями даже и не пахнет. Работники прячутся в своей собственной скорлупе. На этапе 2 руководство поощряет создание кружков качества или групп по совершенствованию продукции, с помощью которых рабочих привлекают к управлению производством. Однако сами руководители в этом не участвуют, вероятно, считая неудобным для себя так близко общаться с подчиненными. Если и существует связь, то руководители играют роль передатчиков, а не преемников и, в основном, говорят, а не слушают. На этапе 3 менеджеры уже начинают участвовать в общей игре. Они регулярно встречаются со своими работниками, выслушивают их, поддерживают их и принимают меры по их предложениям. Соответственно ведут себя и работники. На этапе 4 происходит обогащение содержания труда по вертикали, когда каждый работник становится менеджером на своем рабочем месте. Вот здесь-то и наступает радость от труда. .
• Профессиональная подготовка. На этапе 1 профессиональное обучение просто отсутствует. На этапе 2 люди время от времени посещают какие-то курсы, но на работе полученные знания не применяют. На этапе 3 профессиональное обучение целенаправленно привязано к стратегии компании и полученные теоретические знания закрепляются на рабочем месте с помощью более опытных сотрудников. На этапе 4 профессиональное обучение получают все поэтапно, начиная с высших руководителей. По завершении курса обучения каждый член группы выбирает для себя проект, связанный .с повышением качества, реализует его и использует его, когда выступает в качестве наставника или преподавателя для своих подчиненных. Такой цикл (учеба-работа-обучение) имеет форму каскада, спускаясь по ступенькам иерархической лестницы и захватывая всех работников.
• Роль руководства. На этапе 1 руководитель ведет себя как босс. В худшем случае это тиран, в лучшем -отец. На этапе 2 руководство означает контроль и манипуляции. На этапе 3 менеджер становится наставником, учителем, консультантом. На этапе 4 — высшем - менеджер полностью сбрасывает свою “руководящую” шкуру и превращается в истинного лидера с широким видением будущего, способного вдохновить своих подчиненных, помочь им, обучить их и способствовать их профессиональному росту.
• Работник. На этапе 1 работник, уверенный в безучастности руководства, пассивен и замкнут в себе. На этапе 2 он учится играть роль члена команды и одного из тех, кто решает проблемы. Для этого он участвует в работе кружка качества или по программе улучшения качества в рамках небольших групп. На этапе 3 работник разбивает стеклянный потолок между собой и руководством и берет на себя функции первого уровня руководства -планирование, организация, контроль и совершенствование. Верхняя точка достигается на этапе 4, когда самоуправляемая рабочая группа берет на себя все аспекты операционного управления, включая отношения с клиентами, поставщиками и работниками вспомогательных служб; формирование бюджета и целей; даже вопросы приема на работу и увольнение, а также оценку членов группы.
|
|
Рис. 8-9. Матрица качества |
|
|
|
Область |
Подобласть |
Этап 1
Наивность |
Этап 2
Пробуждение |
Этап 3
Приверженность / Реа лизация |
Этап 4
Мировой уровень |
|
Управление |
Взгляд на качество |
Необходимое зло |
Высокие затраты |
Экономический императив |
Поднято на небывалую высоту |
|
|
Планирование качества |
Практически отсутствует |
В последнюю очередь |
Связано с бизнес-планированием |
Доведено до каждого уровня |
|
Организация |
Структура |
Бюрократическая |
Высокая пирамида |
Плоская пирамида |
Перевернута с ног на голову |
|
|
Стиль |
Вертикальное управление |
Матричное управление |
Горизонтальное управление |
Узко специализированный завод |
|
|
Сотрудничество
Роль специалистов по вопросам качества |
Функциональные шахты Полицейский |
Внутрифункциональные
группы
Большая ответственность, мало власти |
Межфункциональные
группы
Наставник |
Самоуправляемые рабочие группы
Ответственность за качество разделяется всеми |
|
Системы |
Тип |
Собственный свод инструкций по контролю качества |
Простые системы обеспечения качества |
Рекомендации Комитета по премиям Малькольма Болдриджа |
Инструкции по обеспечению наивысшего качества |
|
|
Проверки качества |
Неизвестны |
Проводятся специалистами по качеству |
Проводятся внешними экспертами |
Проводятся высшим руководством |
|
|
Сбор данных |
Хаотичный |
Информационное загрязнение, никаких мер |
Данные своевременно передаются всем работникам |
Данные наглядны / пересматриваются с целью постоянного повышения качества |
|
Оценка |
Цена низкого качества |
Отсутствие знаний |
Данные собираются / анализируются |
Сокращается в соотношении 10:1 |
Сокращено до менее чем 1 долл, в расчете на 1 работника в день |
|
|
Уровни брака |
Не отслеживаются |
Регистрируются по каждому рабочему месту |
ВДНИ измеряется по всей цепочке |
ВДНИ ниже 0,01 |
|
|
Длительность цикла |
Неизвестна |
Длительность цикла сокращается |
Фактическое время цикла более чем вдвое короче теоретического |
Фактическое время цикла не выше теоретического |
Инструменты
Срк
Во вспомогательных службах
Решение проблем
Неизвестен Оценки отсутствуют
С помощью грубой силы
Ниже 1.0
Программно-целевое управление Элементарные средства контроля качества
Более 2,0
Время цикла - интегратор
Постановка экспериментов на производстве
Статистический процесс контроля
Требования клиентов
Отсутствует
Решающее слово инженера
Контрольные графики
Рыночные исследования
Надежность
Отсутствует
АЭРО, АДЦ
Качество работы
Уход за оборудованием
Проверка
Ремонт только после поломки
Клиенты
Вспомогательные услуги
Цель компании
Никаких инструментов
Прибыль
Системы видеораспознавания Рекомендации по сокращению времени на отыскание неисправностей и ремонт
Проверки управления
Рабочие места, благополучие работников
Предварительный
контроль
Стоимостнофункциональный анализ, анализ чувствительности, многофакторные оценки
Ускоренное испытание на срок службы, анализ ответственности за продукт
Проверка работы соседа
Уход, осуществляемый самим оператором
Сравнение с конкурентами
Внимание всем аспектам удовлетворения клиентов
Более 5,0
Счет ведет внутренний клиент
Постановка экспериментов на стадии проектирования продукта или процесса для недопущения возникновения проблем
Сертификация процесса и предварительный контроль
Решение вопросов качества на рабочем месте, комплексный анализ
Испытания с предельными нагрузками в различных условиях
POKA-YOKE (сигналы от датчиков)
Полный уход за производственным оборудованием
Следующая операция как клиент
Удовлетворение клиента, довольные, высокопроизводительные работники
|
|
|
|
|
|
Информация от клиента об удовлетворенности продукцией |
Время от времени |
|
|
Персонал, отвечающий за взаимоотношения с клиентами |
Мало внимания |
|
Проектирование |
Структура |
Автономное проектирование |
|
|
Цель |
Неясная |
|
|
Стратегия |
100% повторное проектирование |
Доля рынка |
|
|
|
|
Время проектирования |
Измеряется в годах |
|
Поставщики |
Отношения |
Враждебные |
|
|
Количество |
Большое, неуправ |
|
|
поставщиков |
ляемое |
|
|
Основное внимание высшего руководства |
Производство |
|
|
Организация |
Закупки |
|
|
Характер отношений |
Диктаторский,
отстраненный |
|
|
Уровни качества |
Брак в поставляемых материалах 1-5% |
Управление материалами
По контракту
Количество брака менее 0,5% |
Обучение обращению с клиентами
Проектно-производственная группа
Проектирование с прицелом на технологичность
Улучшение состояния дел с качеством
Сокращение на 10-25%
Подозрительность
Количественное
уменьшение
Автоматизация
Анализ затраты/ выгоды, проводимый специальной группой
Признание и вознаграждения
Одновременное проектирование (ОП)
Проектирование на отсутствие колебаний
25% повторное проектирование
Сокращение на 25-50%
Совпадение целей
Один поставщик на каждую деталь
Автоматизированное
производство
Товарные группы
Отстраненно
Брака менее 100 деталей на 1 млн. штук |
Достижение полного удовлетворения запросов клиентов
Наличие полномочий
ОП и подключение поставщика на самых ранних этапах Проектирование с прицелом на удовлетворение всех требований заказчика Проектирование вдвое быстрее, с вдвое меньшими затратами, меньшим количеством людей и брака
Более 50% новых видов продукции Полное партнерство Менее десяти поставщиков на всю продукцию
Управление снабжением
Поставщик - продолжение клиента Активная конкретная помощь
Проверки в прошлом, самосертификация
|
|
|
|
|
|
Производство |
Описание технологического процесса |
Кое-как |
|
|
Оптимизация процесса |
Гонка за своим хвостом |
|
|
Метрология |
Отсутствие стабильности |
|
|
Выявление скрытых дефектов |
Отсутствует |
|
|
Качественные характеристики |
Много брака, переделки, 100%-ная проверка и испытания выдерживают менее 75% |
|
Послепродажное обслуживание |
Гарантийный срок Обслуживание |
3 месяца
Безобразное |
|
|
Детали |
Периодические кризисы |
Вспомогательные
службы |
Внутренний клиент |
О таком даже не слышали |
Уход за оборудованием силами изготовителя, оператор только обслуживает Первые усилия
Различия между показаниями приборов и показателями операторов
С трудом внедряется
Избыточные запасы
Идея, никаких мероприятий |
Снижение брака и исправлений, выборочный контроль и испытания, испытания выдерживают более 90%
1 год
Низкая надежность по контрактам
Анализ возможностей технологического процесса
Машинное моделирование
Правила точности прибора
Широко применяется
Практически отсутствует переделка, предварительные проверка и испытания дают практически 99% годных изделий 5 лет
Цели по выявлению неисправностей и их устранению выполняются Начальные комплекты, блоки на замену
Реализация принципа “следующая операция - как клиент” |
Постановка экспериментов (переменный поиск)
Постановка экспериментов (графики разброса)
Оптимизация точности, отклонения
Сокращенные испытания с предельными нагрузками в различных условиях, анализ отказов Практически отсутствует проверка, результаты испытаний дают 100%-ный положительный результат
Весь срок службы Встроенный механизм выявления неисправностей
Повторное проектирование для обеспечения максимальной надежности Повсеместное использование принципа “следующая операция - как клиент”
Структура
Методы совершенствования
Бюрократическая,
раздутая
Практически никаких
Кадры
Взгляд руководства на работников
Пара рук, тейлоризм
Климат
Профессиональная подготовка Роль руководителей
Всепоглощающий
страх
Отсутствует
Босс-автократ
Работник
Пассивный, сам в себе
Внутрифункциональ-ные группы
Графики Парето, диаграммы причин и следствий, контрольные графики
Рабочие, способные выдвигать лишь простенькие идеи
Менеджеры как бы в стороне
Время от времени, не реализуется
Менеджер - контроль,
манипуляция
Член команды, решение проблем
Межфункциональные
группы
Мозговая атака, анализ персонала, сравнение с конкурентами
Рабочие реагируют на эффект Готорна
Управление с привлечением рабочих Целенаправленная, с реализацией Наставник, учитель, консультант, модератор
Небольшая руководящая роль, планирование, организация, контроль, улучшение
Руководящий комитет - хозяин процесса
Стоимостно-функциональный анализ, реорганизация рабочих мест, технологического процесса
Полное доверие и партнерство между менеджерами и рабочими
Каждый работник -менеджер
Охватывает всех работников
Лидер: помогает развить воображение, помогает подчиненным расти
Член самоуправляющейся рабочей группы с правом оперативного управления
ПРОИЗВОДСТВЕННЫЕ ПРОЦЕССЫ И МАТЕРИАЛЫВендель Ляймбах, компания “АМЕ Труп, Инк.”Патрисия Турнбаух, консультант и председатель комитета “Фонда усовершенствования производства”Майкл Перрил, “ЭСИ энд Ассошиэйтс, Инк.”
|
|
Стратегию компании можно использовать в качестве основы для определения продукции, которую будет выпускать компания. Чтобы повысить конкурентоспособность, изготовители обязаны научиться приводить стратегию производства в соответствие со стратегией компании. Стратегии большинства современных компаний в основном направлены на одну из четырех областей: качество, гибкость, доставка или цена. Соответствующий центр тяжести определяется путем сопоставления требований к успеху на рынке с возможностями производства. Если, например, компания выпускает высокоточные хирургические инструменты (главнейший фактор ~ качество), то маловероятно, чтобы она преуспела в производстве детских игрушечных наборов врача (главный фактор - цена). |
При условии полного совпадения между требованиями рынка и производственными возможностями в основе производственной стратегии будет лежать непрерывное совершенствование продукции и технологических операций. Если значительного совпадения не будет, то компании придется столкнуться с необходимостью изменить свою рыночную стратегию или провести крупную модификацию своей продукции и технологических процессов.
Для установления сильных и слабых сторон производства компании необходимо провести комплексную проверку своих производственных возможностей. После проверки компания будет в состоянии определить соответствующую область, на которой ей следует концентрироваться, а уж после этого формировать свою стратегию производства.
После выяснения всех вышеупомянутых вопросов можно приступать к функциональной производственной деятельности, начиная с проектирования. В это же время начинается и процесс управления себестоимостью производства продукции. Это связано с тем, что в зависимости от конструкции изделия при его производстве будет необходимо использовать вполне определенные технологии, материалы, инструменты, производственные помещения, оборудование, последовательность операций, уровни квалификации рабочих и т.п.
|
Поскольку от конструкции изделия зависит его себестоимость, руководство обязано очень тщательно подходить к вопросу согласования конструкции с производственным процессом. Задача при этом ставится вполне определенная, а именно, сделать так, чтобы все элементы конструкции и конечный продукт были приемлемыми с экономической точки зрения и соответствовали области специализации компании.
Начиная с 80-х годов, в Соединенных Штатах стал популярным и действительно эффективным подход, предусматривающий выявление и удовлетворение запросов клиента путем постоянного повышения качества. Американские авторитеты в области качества, как, например, В. Эдвардс Деминг, Джозеф Юран, Филип Кросби и Арманд Файгенбаум постоянно убеждают ведущие американские компании обрабатывающих отраслей в необходимости серьезно заняться вопросами качества. Только до конца разобравшись в потребностях и ожиданиях клиента, можно вовлечь каждого работника в процесс улучшения продукта или услуги. У этой концепции множество названий, среди которых комплексное управление качеством (КУК), система комплексного управления качеством (СКУК), всеобъемлющий контроль качества (ВКК) и программа непрерывного совершенствования (ПНС). Все эти концепции, как правило, отвечают одним и тем же основополагающим принципам:
• Удовлетворяют требованиям клиентов и превышают их ожидания. |
• Повышают возможности каждого работника благодаря интенсивному обучению и вовлечению в процесс совершенствования.
• Оценивают процессы и конечные результаты в сравнении с лучшими отраслевыми показателями, чтобы знать, как и что необходимо улучшить.
• Стремятся осуществлять любую работу или процесс правильно с начала и до конца.
• Тесно сотрудничают с поставщиками и клиентами по вопросам постоянного совершенствования продукции.
Реализация этих концепций возможна только в случае активного участия сотрудников в работе функциональных групп качества или межфункциональных групп по решению производственных проблем.
ПРОЕКТИРОВАНИЕ ПРОЦЕССА ПРОИЗВОДСТВА
Чтобы удовлетворять требованиям клиентов с минимальными затратами, компании необходимо иметь на вооружении три процедуры (программы): проектирование производства продукции, стоимостно-функциональный анализ и групповая технология. Хотя здесь мы будем говорить о каждой из них по очереди, но эти программы обычно реализуются параллельно.
Проектирование производства продукции
Проектирование является первейшей обязанностью производственного отдела. Проектно-конструкторские работы нуждаются в поддержке и контроле со стороны: 1) руководства компании для того чтобы конструкторские решения были в русле стратегий компании и производства; 2) службы маркетинга с тем чтобы продукция отвечала требованиям рынка; 3) производственной службы для того чтобы конструкция продукта соответствовала возможностям производства и позволяла совершенствовать его постоянно; 4) технического отдела, который обязан проследить за тем, чтобы конструкцией продукта предусматривалось использование современной технологии в соответствии с требованиями стратегии компании. Производство продукта должно быть экономически выгодно для всего производственного предприятия.
|
Компания должна иметь полное описание требований к продукту, которым проектировщик и конструктор могли бы руководствоваться в своей работе. Эти требования являются основой для всего коллектива конструкторов. Кроме того, при проведении проектноконструкторских работ обычно руководствуются еще рядом принципов, среди которых можно выделить следующие:
• Выявить “базовые” детали, узлы и материалы (то есть элементы, которые в процессе обработки многократно переходят на разные производственные участки).
• Сократить число деталей.
• Использовать модульную конструкцию продукта.
• Предусмотреть минимальное количество поверхностей в деталях и модулях.
• Конструировать узлы продукта снизу вверх, используя принцип вкладыша.
• Выбирать симметрию и асимметрию, чтобы сокращать количество деталей и повышать их идентичность.
• Конструировать детали с учетом используемых или планируемых к использованию технологических процессов.
• Использовать классификации групповой технологии.
• Использовать методы автоматизированного проектирования.
• Принимать участие в стоимостнофункциональном анализе.
• Участвовать в работе групп непрерывного совершенствования. |
Совершенно очевидно, что эти принципы предусматривают сотрудничество различных функциональных служб предприятия. В некоторых компаниях разработку продукта и организацию производства поручают одной группе под началом единого руководителя. В других создаются проектные группы, которые комплектуют из представителей различных технических служб, а также отделов материально-технического снабжения, финансов и маркетинга. Подобные программы внедрили у себя ряд таких ведущих компаний, как “Ксерокс”, “Блэк энд Декер”, “Кадиллак” и “Форд”. Известно, что благодаря этим мероприятиям удалось существенно сократить длительность цикла от идеи продукта до его выхода на рынок. Сокращение времени от начала разработки продукта до его запуска в производство существенно снижает затраты на его разработку и в то же время повышает возможности по удовлетворению запросов рынка.
Стоимостно-функциональный
анализ
Стоимостно-функциональный анализ (известный еще как метод разработки максимально экономичных изделий) обычно включает в себя: 1) анализ и оценку использования продукта в его основном предназначении; 2) постоянные попытки придать большую ценность продукту без снижения его эксплуатационных характеристик или изменения его функций; 3) одновременное снижение его себестоимости. Принципы стоимостно-функционального анализа следует применять еще за чертежной доской, когда к конструированию продукта только приступают, и продолжать делать это на протяжении всех производственных операций вплоть до окончательной сборки. В прошлом методы стоимостно-функционального анализа применяли в основном к существующим продуктам, а не к новым.
При всем различии конкретного применения этих методов в разных отраслях промышленности цель остается неизменной, а именно, увеличить разницу между ценностью изделия и его себестоимостью, тем самым увеличивая ценность для потребителя. Цель осуществления программы стоимостнофункционального анализа заключается в том, чтобы свести вместе нужных людей в нужное время для работы над конкретным продуктом. Поскольку этим людям придется временно отойти от исполнения своих повседневных обязанностей, совершенно необходимо иметь “благословение” со стороны высшего руководства компании. Путем привлечения специалистов из множества различных служб (включая отделы материально-технического снабжения, маркетинга, проектно-конструкторского, производственного и послепродажного обслуживания) и использования их объединенного творческого потенциала, руководство может рассчитывать на разработку превосходного продукта, причем при минимальных затратах.
|
Подчиняться группа должна кому-нибудь из числа достаточно высокопоставленных руководителей, что поможет быстро принимать и реализовывать необходимые решения. Когда стоимостно-функциональный анализ становится программой для всей компании, то общее руководство часто осуществляет один из руководителей компании. Группы, занимающиеся вопросом повышения качества или решением конкретной проблемы, могут использовать стоимостно-функциональный анализ в качестве одного из своих рабочих инструментов.
Поскольку на материалы нередко приходится львиная доля общих затрат на производство изделия, стоимостнофункциональный анализ может оказаться особенно ценным инструментом в руках работников отдела снабжения. В настоящее время многие фирмы приглашают к сотрудничеству своих поставщиков (партнерство, сертификация качества, использование стимулов), от которых ожидают рекомендаций по вопросам качества или снижения затрат.
Групповая технология |
Для производства многих изделий в компании нередко используют одни и те же детали и технологические процессы. Как только возможность этого прояснится, можно более рационально построить процесс производства и, соответственно, снизить производственные затраты. Европейские менеджеры называют эту концепцию групповой технологией. Центр данных по обрабатываемости материалов, являющийся отделением Информационно-аналитического центра оборонных исследований и расположенный в Вашингтоне, округ Колумбия, определяет групповую технологию как философию производства, в основе которой лежит признание идентичности в конструкции и изготовлении различных деталей. Существует тенденция считать каждую изготовленную деталь уникальной, поскольку внешний осмотр всего множества деталей не указывает на их идентичность. Однако детали можно свести в группы или семейства по их характерным признакам.
Благодаря систематической классификации и группировки деталей в семейства на основе общих характеристик конструкции или производства, компания может обеспечить значительное сокращение затрат. Классификация деталей является необходимой мерой в системах групповой технологии, и ее можно провести с помощью разнообразных систем классификации и кодирования. Концепция далеко не нова. К 1900 году Ф.В. Тейлор уже внедрил классификацию, в которой использовались некоторые идеи из того, что мы ныне называем групповой технологией.
Термин групповая технология имеет довольно широкое понятие. Ее применение оказывает воздействие на все области деятельности производственной компании, включая проектирование, планирование производственного процесса, производство, сборку и т.п. Следует также отметить, что групповая технология находит применение и в массовом производстве, где присутствует фиксированная автоматизация (например, линии транспортировки изделий) и в производстве небольших партий деталей разной номенклатуры. Самая значительная доля общего времени производства на типичном обрабатывающем предприятии приходится на многократные переналадки оборудования, связанные с широким ассортиментом продукции и небольшими размерами партий. Далее, оборудование на предприятиях обычно размещается по функциональному признаку. Как следствие, чтобы попасть на все места необходимой обработки, изделия “путешествуют” по заводу по немыслимым траекториям. Производственное календарное планирование и производственный контроль становятся исключительно сложным делом, и получить истинную информацию о состоянии любой конкретной детали или изделия практически невозможно.
|
Групповая технология снимает некоторые из этих вопросов тем, что сначала группирует детали в семейства с идентичными характеристиками изготовления. Таким образом, различные детали, для обработки которых требуются одни и те же станки, инструменты и оснастка, могут обрабатываться в такой последовательности, которая обеспечивает обработку максимального количества деталей на одну наладку, что значительно сократит время переналадки и затраты. Станки, используемые для изготовления семейств подобных деталей, устанавливаются рядом, образуя машинную группу или участок (отсюда название сотовое производство). Подобное размещение оборудования позволяет частично снять проблемы производственно-календарного планирования, производственного контроля, перемещения материалов и тому подобное. В то же время такой подход облегчает жизнь станочникам. Например, благодаря использованию оснастки общей для всего семейства деталей, существенно упрощаются многие связанные с инструментом проблемы. Экономические выгоды применения групповой технологии становятся особенно заметными, когда приходится иметь дело со снижением затрат на конструирование инструментов, производственный контроль, перемещение материалов, управление запасами и тому подобные вопросы.
Идея групповой технологии вышла за пределы обрабатывающих участков и проникла на узко специализированные заводы, а также “завод в заводе”. Цель организации производства вокруг семейств деталей или изделий одна, а именно: сократить время производства (длительность цикла). Чем короче расстояние, которое материалы проходят по заводу, и чем короче время переналадки, тем больше возможностей организовать более строгий контроль и снизить производственные затраты. |
Области применения
Проектирование производства должно предусматривать при необходимости применение стоимостно-функционального анализа с учетом групповой технологии изготовления деталей и изделий со следующими характеристиками:
• Допуски и спецификации устанавливаются с учетом оптимизации соотношения затраты-выгоды и селективного сокращения количества сборочных операций.
• Требования к чистоте отделки поверхностей определяются фактическими потребностями.
• Потребности в электроэнергии снижаются за счет изменений в конфигурации.
• Для изготовления изделия используется минимально возможное количество деталей, что позволяет сократить число операций, связанных с накладными расходами, относимыми на весь процесс производства.
• Экономия стратегических и дефицитных материалов.
• Детали изготавливаются с меньшим числом перемещений и загрузок, что сокращает количество переналадок оборудования, объем незавершенного производства и снижает вероятность деформации изделий.
• В процессе изготовления и использования обеспечивается сохранность окружающей среды.
• И производственный персонал, и пользователи подвергаются меньшей опасности физического травматизма.
• Выпускаемое изделие может продаваться где угодно в мире.
• Требуется минимум перемещений.
• Повышается конкурентоспособность компании на отраслевом рынке.
Поскольку процессы производства все больше автоматизируются, групповая технология и семейства деталей могут помочь оптимизировать использование конкретных модулей для всего ассортимента изделий. Вся производственная организация должна проводить политику “поиска идентичности”, что снижает сложность деталей и процессов на предприятии. Новая технология служит основой для объединения конструкций машин, процессов обработки материалов и методов контроля.
|
УПРАВЛЕНИЕ
МАТЕРИАЛЬНО
ТЕХНИЧЕСКИМ
СНАБЖЕНИЕМ
Материалы - это источник жизненной силы компании обрабатывающей промышленности. В конце концов, если у вас чего-то нет в достаточном количестве, то что будут покупать ваши клиенты? Но где проходит незримая черта? Если у вас слишком большой запас материалов, то как можно хранить их, не раздувая производственные затраты? Управление запасами - это своего рода балансировка, которой приходится заниматься на пути к оптимизации процесса предоставления услуг своим клиентам и связанных с этим затрат.
В соответствии с определением Американского общества по управлению производством и запасами (Словарь АПИКС, 7-е издание, Фолс черч, Вирджиния, 1992 г.) управление запасами - это “объединение управленческих функций, обеспечивающих полный цикл прохождения материалов”. Это означает время с момента покупки сырья до отгрузки конечного продукта потребителю. Чтобы обеспечить полный цикл прохождения материалов, у компании должна быть скоординированная стратегия, которой определяется и процедура использования различных типов запасов, и то, как “управленческие функции будут группироваться”, чтобы обеспечить плавный процесс. Это единственный способ, с помощью которого организация может достичь целей в плане нужного количества, нужного конечного продукта и в нужное время; минимизации и общих затрат, и потребностей в оборотных средствах; обеспечения требуемого уровня качества; сохранения постоянного коллектива работников. |
Управление запасами может создать либо хаос, либо управляемую ситуацию на предприятии. Контроль — это результат способности менеджеров обеспечить ряд компромиссов и объединений, относящихся к календарному планированию потоков материалов и процессов с момента приобретения и на всем протяжении производственного процесса. Конечная цель всех вышеперечисленных мероприятий - иметь готовый продукт в нужное время.
Важнейшими задачами менеджеров, отвечающих за материально-техническое снабжение, являются: 1) контроль количества и качества материалов, необходимых для выполнения заказов клиентов; 2) обеспечение выгодного использования оборудования и производственного персонала; 3) выполнение этих двух задач с минимальными затратами. Стоимость материалов обычно примерно в четыре раза превышает затраты на обработку материалов в процессе изготовления конечного продукта. Поэтому исключительно важно обеспечить абсолютный контроль за расходами, связанными с запасами, которые, как правило, достигают трети всех расходов предприятия.
Чтобы создать условия для выгодного использования оборудования и персонала, в распоряжении начальника отдела снабжения имеется несколько новых методов, включая планирование производственных ресурсов и контроль времени доставки материалов, что является обязательным условием при организации работы “с колес”. Эти методы можно использовать как отдельно, так и одновременно; главное - снизить потребности в оборотных средствах и создать эффективную систему планирования.
Запасы
В принципе запасы необходимы для обеспечения бесперебойной работы всех участков производственной организации. Чтобы обеспечить ритмичную работу, на складе хранят резервные запасы, которые позволяют сократить простои. При планировании производства можно увеличить размеры партий, тем самым повысив эффективность загрузки оборудования, или накопить завышенный запас с прицелом на более высокие потребности сезонного производства. В случае территориально разнесенных производственных операций полезно иметь межоперационные запасы, а страховочные запасы обеспечивают непрерывность производства даже в случае закрытия предприятия-поставщика. И, наконец, готовая продукция помогает сбалансировать наличный запас на заводе и рыночный спрос.
|
Планирование целесообразного объема каждого типа запасов может иметь существенные последствия для конечных результатов деятельности компании. Запасы представляют собой крупнейший актив компании, часто достигающий одной трети объема капитальных вложений фирмы. Следовательно, необходимо определить целесообразный объем наличных запасов с учетом ожидаемых выгод.
Существуют два вида затрат, связанных с запасами: затраты на приобретение и затраты на хранение. Затраты на заказ материалов (включая все общезаводские накладные расходы) необходимо сопоставлять с затратами на хранение приобретенных материалов. В эти затраты на хранение, достигающие в среднем 25-35% годовой стоимости товарно-материальных запасов фирмы, входят проценты по кредитам, предназначенным для обеспечения хранения запасов, содержание складских помещений, а также устаревание, порча и убытки материалов. Существуют также скрытые накладные расходы, связанные с общезаводскими затратами на обработку и оформление материалов (то есть прием и внешний осмотр, кладовая, диспетчеризация). Эти затраты на непроизводственные операции обычно не включают в статью затрат на хранение запасов. Вместо этого их целиком относят на счет общезаводских накладных расходов. |
По мере роста объемов реализации постоянному увеличению накладных расходов обычно не придавали большого значения. Цена единицы продукции оставалась постоянной или даже снижалась, поскольку накладные расходы можно было относить на более широкую базу реализации. Однако теперь, когда рост объемов реализации остановился и даже начал падать, фирмам-изготовителям приходится строже следить за своими общефирменными расходами. Один из способов предусматривает прямое отнесение всех затрат на оплату труда в соответствии с принципом учета производственных затрат, известным как учет затрат по центрам ответственности. Если удастся снизить уровни запасов, то тогда можно будет сократить и соответствующую величину накладных расходов.
В принципе известно, что чем выше уровень запасов, тем выше затраты на их хранение. Конечно, затраты на материально-техническое снабжение можно в какой-то степени снизить, если заказывать реже и в больших количествах. Компромисс между этими затратами выражается с помощью математической формулы расчета стоимости размера партии (СРП). Как показано на Рис. 8-10, эту формулу используют не только для определения количества материалов, которое необходимо заказать, но и для расчета экономичного размера партий продукции, который непосредственно отражается на размере затрат на незавершенное производство. Это объясняет то огромное внимание, которое последнее время уделяется операциям, связанным с переналадкой оборудования. По мере снижения затрат на наладку производства снижаются и оптимальные размеры партий, что позволяет производственникам более гибко реагировать на изменения спроса.
Стратегия,
ориентированная на время
Сокращая время на изготовление изделия, мы тем самым сокращаем потребности в запасах, необходимых для выполнения заказа клиента. Уже больше не работает принцип, в соответствии с которым клиенты были готовы платить дополнительно за ускорение выполнения заказа - сегодня это цена за то, чтобы просто получить заказ! Некоторые фирмы-изготовители могут похвастать большими достижениями, которых они добились благодаря сокращению длительности циклов.
Рис. 8-10. Сокращение времени наладки и стоимость заказа партии продукции
Стандартная
наладка

Сокращенная
наладка

где:

СРП
А - годовой спрос (единиц)
С - стоимость заказа или наладки 3 - затраты на единицу материалов Н - стоимость накладных расходов, отнесенная на хранение, выраженная десятичным числом
|
|
одно из отделений сократило число поставщиков своих комплектующих с 9300 в 1984 году до 2500 в 1988 году. В результате удалось сократить цикл приемки на 97%, количество контролеров
|
поступающих деталей на 49% и на 97% производственных проблем, связанных с бракованными материалами.
• Фирма по производству компьютеров “Стив джобс НеКСТ Инк.” сократила время цикла от проекта до производства, в результате чего компания оказалась в состоянии изготавливать плату совершенно новой конструкции за двадцать минут.
• Отделение по производству антенн фирмы “Тексас инструменте” сохранило свое положение на сужающемся американском рынке военной техники благодаря следующим изменениям, проведенным за два года: время выполнения заказа сократилось с 60 до 25 дней; количество единиц незавершенного производства уменьшилось с 1100 до 300 штук; время сборки и затраты на единицу продукции сократились на 27%; объем работ, связанных с устранением брака, снизился на 85%; качество (измеряемое как соотношение дефектов на изделие) повысилось на 90%.
Эти и многие другие компании осознали, что если стараться более оперативно реагировать на запросы клиентов, то уже так называемые “нормальные” проблемы больше не могут приниматься в расчет. Поставки материалов в больших объемах, чем заказывалось, и с менее чем 100%-ным качеством действительно сказываются на времени переработки, проверки и размещении поступающих материалов на складе. Необходимость дополнительно работать с материалами в связи с низким качеством технологических процессов по сути сокращает время, необходимое для производства качественного изделия. Конкурентоспособные компании больше не могут позволить себе прятаться за чрезмерными запасами, которые скрывают истинные проблемы. Как явствует из Рис. 8-11, на котором представлена часто проводимая аналогия с потоком и порогами, чем меньше препятствий, тем ниже уровень требуемых запасов и быстрее поток. Как только это станет реальностью, то объем ресурсов (то есть затрат), требуемых для бесперебойного производства, резко сократится. |
Учитывая возросшие требования со стороны клиентов, способность быстро изготовить готовую продукцию на заказ становится решающим фактором в конкурентной борьбе; более быстрый производственный поток дает возможность меньше зависеть от прогнозов реализации. Одним общим положением относительно прогнозов является то, что чем больший период охватывает прогноз, тем он менее точен. Поэтому, если можно сократить период времени, на который составляется прогноз, то, очевидно, будет меньше производственных ресурсов и меньше затрат на хранение готовой продукции, которая, в конечном счете, может оказаться и невостребованной.
Инвестиции в запасы
Учитывая, что на материалы приходится до 60% и более процентов себестоимости продукции, контроль за расходами на запасы имеет исключительно большое значение в плане снижения стоимости производства и потребностей в оборотных средствах. Если подходить к этому вопросу с точки зрения продолжительности производственного цикла (рис. 8-12), то чем длительнее производственный процесс, тем дольше будут связаны дефицитные финансовые средства.
Предположим, к примеру, что каждую неделю в цеху находится материалов в виде готовой продукции на сумму 80 тыс. долларов. Если на производство требуется 12 недель, то 12 х 80 тыс. долл, дают 960 тыс. долларов, которые связаны в незавершенном производстве. Если цикл производства изделия сократить на 50%, то потребности в оборотных средствах на незавершенное производство сократятся на соответствующую величину, то есть на 480 тыс. долл. (6 х 80 тыс. долл.). Кроме того, это позволит вдвое увеличить объем продукции, выпускаемой цехом, без увеличения оборотных средств! В конце концов, если требуется вдвое меньше времени на производство, то с той же ресурсной базой можно выпустить вдвое больше продукции.
|
|
До тех пор пока не будут устранены производственные “барьеры”, будет оставаться нужда в более высоких запасах материалов для поддержания длительности производственного цикла, безотносительно его продолжительности (долгий или короткий). Если приемлемо менее чем 100%-ное качество материа |
лов или комплектующих, поступающих либо из внешних компаний, либо от внутреннего производственного подразделения, то приходится нести дополнительные расходы. Ведь запасы, хранимые на всякий случай, стоят денег! Если задаться целью достичь высочайшего качества продукции, то это позволит сократить и объемы запасов, и длительность производственного цикла.
|
|
Рис. 8-11. Аналогия с потоком и порогами |
 |
Средний
уровень
запасов
*
Продукция на выходе
Поступающие
материалы
Рис. 8-12- Инвестиции в запасы
Завод
и
Цикл производства продукции
Как добиться сокращения длительности цикла?
Главным в этой ориентированной на время стратегии является наличие всех функций управления, “обеспечивающих полный цикл прохождения материалов”. Проблема состоит в том, что чаще всего цели функциональных служб организации находятся в противоречии друг с другом. Что еще хуже, их цели могут входить в противоречие с истинными (хотя и неофициальными) целями организации.
При всем том, что реализация и производство обычно не слишком согласуются друг с другом, они традиционно сходились в одном, а именно, в стремлении иметь максимально большие запасы. Для службы реализации большие запасы означают гибкость и возможность оперативно реагировать на запросы клиентов. Что касается производства, то оно, конечно, получает все необходимое вовремя, избавляясь от случаев отсутствия запасов, дольше эксплуатирует оборудование, не останавливая его на дорогостоящие переналадки, и располагает “свободными” материалами, которыми можно заменить бракованную деталь. Отдел снабжения не настолько озабочен наличными запасами. Его работники предпочитают делать более редкие заказы, но на большие объемы, чтобы минимизировать затраты на заказ и получить скидки за большой объем заказа. В то же время, отдел финансов предпочел бы иметь на предприятии минимальные запасы, поскольку это связано с потребностями в оборотных средствах. |
Здесь необходимо ответить на вопрос, а действительно ли каждый отдел должен ставить перед собой такие задачи? Так ли уж необходимо отделу реализации выполнять свои плановые показатели любой ценой? Если нет, то какими затратами могут обернуться решения, которые будут приняты в этом отделе? Действительно ли стоит нести дополнительные затраты на хранение материалов, чтобы не останавливать производство, особенно если продукция на выходе еще никому не нужна? Все ли затраты на хранение компенсируются скидками, полученными за большие объемы заказа? А как насчет затрат, вызванных низким качеством поступающих материалов? Несет ли отдел снабжения какую-либо ответственность за эти дополнительные издержки? Должны ли финансовые показатели прибыли на капитал, инвестированный в оборудование, служить руководством для производства - даже несмотря на затраты на хранение дополнительного количества материалов?
Если переформулировать задачи (и показатели эффективности) всех служб, то, возможно, их работа будет в большей степени согласовываться со стратегическими задачами компании — соизмерять затраты, наличие продукции (с необходимыми вариантами) и требуемый уровень качества. Несколько из самых новых показателей эффективности, которые следует учитывать на уровне отделов, перечислены ниже:
• Отдел снабжения - суммарные затраты на материалы (не цена единицы), включая текущие косвенные затраты на материалы и низкое качество (что может потребовать переделки или обратной отгрузки поставщику).
• Отдел реализации/маркетинга -запасы готовой продукции. Поскольку этот отдел прогнозирует потребительский спрос, он и должен нести ответственность за точность прогноза.
• Производство - длительность производственного цикла. Если сосредоточиться на устранении факторов, “съедающих” время, то можно сократить все затраты (прямые и косвенные).
|
Действительно, длительность производственного цикла должна считаться важнейшим показателем для всей организации. Судить о нем лучше всего по суммарному объему производства в течение определенного времени, которое рассчитывается на основе общего количества человеко-часов. Производительность и время выполнения заказов оценивают по отношению к оплате труда производственного и непроизводственного персонала. Как установили во многих компаниях, непроизводственные операции являются просто золотым дном с точки зрения возможностей для повышения производительности на уровне компании.
Системы планирования и контроля. Чтобы планировать время наличия или доставки материала на рабочее место, необходимо планировать потребность в нем и, соответственно, эффективно контролировать это. Системы планирования и контроля бурно развиваются. В середине 60-х годов планирование потребности в материалах (ППМ) помогло преодолеть проблемы, связанные с системой балльной оценки стандартного заказа благодаря учету взаимозависимости компонентов. В 70-х годах на базе ППМ создали замкнутую систему планирования производственных ресурсов (ППР), с помощью которой стали заниматься календарным производственным планированием, а также системами исполнения и контроля. В 80-х годах американским производственным компаниям вдруг открылась концепция поставок точно по времени (ПТВ). Сегодня мы вступили в эпоху, когда необходимо учитывать всю цепочку материальнотехнического обеспечения. Чтобы выполнить эту задачу, стал применяться новый термин: планирование ресурсов предприятия (ПРП). До сих пор ПРП остается всего лишь концепцией, в рамках которой признается необходимость объединения функций сбыта и производства, обслуживающих всю организацию. В конечном итоге, вероятнее всего, произойдет объединение систем планирования потребностей сбыта (ППС) и планирования производственных ресурсов (ППР). |
Хотя от этого перечисления акронимов (комбинаций начальных букв словосочетаний) у любого человека может голова пойти кругом, это всего лишь выбор способа планирования и контроля использования материалов во всей организации. Если смотреть на них с этой точки зрения, то эти, казалось бы разные подходы, не исключают друг друга. Хотя много было написано об использовании ППР в противовес системе работы с колес, могут быть периоды, когда целесообразно одновременно использовать обе системы!
Следует отметить, что при обсуждении использования ППР будут рассматриваться и случаи, когда целесообразно использование системы ППС. Поскольку последняя функционирует в распределительной сети точно так же, как ППР в производстве, их рассматривают как одно и то же.
Вместо того чтобы рассматривать замкнутую систему ППР так, как ее обычно представляют в виде хозяйственной функции (рис. 8-13), ее следует рассматривать с позиций хозяйственного процесса (рис. 8-14). Такой взгляд позволяет подумать об использовании ППР для целей планирования даже при том, что для систем исполнения (или процессов контроля) больше подходит система своевременной доставки.
Встает вопрос, как узнать, когда использовать тот или иной подход? Чтобы ответить на этот вопрос, важно разобраться в концепциях систем “толкать” и “тянуть”.
Системы “толкать”. ППР известна как система размещения заказа (система “толкать”). Исходя из бизнес-плана компании, берутся показатели реализации в денежном выражении и плановые показатели производства, и все это вместе трансформируется в количество единиц продукции. Ожидаемый график наращивания заказов клиентов или производства прогнозируемого продукта, известный как основной производственный график, служит базой для начала расчета заказов на материалы. Используя данный максимальный уровень спроса на каждую отдельную позицию, система ППР использует удельную норму расхода материалов для данного изделия и наличные запасы, чтобы выдавать упорядоченные по времени заказы на все компоненты. Путем разработки графика от конца к началу с учетом известного времени выполнения заказа по каждому изделию, рассчитывается требуемая дата размещения заказов.
|
|
Имеется несколько причин, по которым успех ППР оказался не столь впечатляющим, как считалось раньше. Дело в том, что он зависит от точности всех данных, которые используются в этой системе. Точность данных о запасах, удельных норм расхода материалов и сроков изготовления деталей (и для изготавливаемых, и для покупаемых материалов) должна быть близка к 100%. В противном случае может быть запланировано больше или меньше деталей, чем требуется в действительности, или может быть рекомендовано иметь их в наличии раньше или позже требуемого срока. В связи с тем, что алгоритм календарного планирования предусматривает обратный расчет, любое отсутствие той или иной детали будет иметь прямые последствия для всех уровней. (Здесь отсутствует резерв времени, что типично для анализов методом критического пути в управлении проектами). |
Даже если все данные точны, ППР обычно исходит из предположения о бесконечных возможностях применительно ко всем рассматриваемым ресурсам. В настоящее время существует множество законченных методов производственно-календарного планирования, с помощью которых можно определить сколько времени незавершенное
|
|
Рис. 8-13. ППР — Планирование производственных ресурсов |
 |
п
л
А
Н
И
р
о
в
А
Н
И
Е
И
С
П
О
Л
ь
3
о
в
А
Н
И
Е
|
производство будет находиться в цеху. Исполнительные системы производства (ИСП) тесно увязывают производственные процессы и планирование размещения заказов с целью более эффективного использования ресурсов. Однако абсолютно совершенного ничего нет. Всегда и ежедневно будут происходить какие-то события, которые могут повлиять на жесткие сроки, на основании которых составлялись эти графики. |
Системы “тянуть”. Учитывая трудности моделирования условий производства, система поставок точно по времени (ПТВ) не требует наличия информации о сроках начала производства. Систему ПТВ впервые применили в компании “Тойота” в середине 70-х годов как систему управления производством, известную под названием “Канбан” (что по-японски означает карточка). Используя два типа карточек, одну для разрешения на начало производства, а другую для извещения о потребности в деталях, каждый производственный участок (или линия по сборке узлов) запрашивает детали тогда, когда в них появляется потребность.
Этот процесс запускается на линии окончательной сборки. По мере того как рабочие забирают детали с питающих их производственных участков, участки, находящиеся в начале производственной цепочки, получают указание произвести необходимое количество деталей взамен использованных.
Рис. 8-14. Планирование и реализация с помощью ППР
Бизнес-план
I-*--.
План маркетинга
ZT~
Прогноз
Производственный план_
План потребностей в ресурсах
Обратная связь
Основной производственный календарный план
Примерный план мощностей
Менеджер по изделию
План потребностей в материалах
План потребностей в мощностях
Планирование
поставок
~г~" ~
Календарное планирование работы
Контроль
производства
~т......гг:
Закупка
Оценка результатов работы
|
Чтобы работать в таком режиме, эти участки могут брать детали с тех участков, которые снабжают их. Таким образом, заказ на детали поступает только тогда, когда в них действительно возникает необходимость.
Чтобы быть уверенным в том, что за такие короткие промежутки времени материалы будут замещены, необходимо устранить все виды работ, не приносящие добавленной стоимости. На основе такой системы поставки точно по времени родилась философия постоянного совершенствования. Ее цель -выпуск изделий по заказу клиента; совершенствование качества процесса; непрерывный поток; устранение потерь рабочего времени, материалов, простоев оборудования и неиспользуемых производственных площадей; повышение производственного потенциала людей; постоянный поиск путей к улучшению; гибкость. |
Если дойти до крайностей, то каждый заказ клиента становится сигналом к началу любого производства. Поскольку это не практично, даже система поставки точно по времени может функционировать на основе производственного плана. В свете второй точки зрения на ППР (рис. 8-15) вполне возможно, что процесс планирования будет строиться на системе ППР, в то время, как система исполнения будет использовать систему поставки точно по времени.
Толкать или тянуть? Чтобы система “тянуть” работала эффективно, производство должно иметь следующие характеристики: равномерный поток материалов; регулярный цикличный график окончательной сборки; предельный уровень запасов между операциями; эффективная система оповещения со стороны получателя; надежный процесс высокого качества; быстрая наладка оборудования.
Как указано на Рис. 8-15, чем ближе производство подошло к условиям непрерывного потока, тем выше вероятность того, что будет использоваться система “тянуть”. Сложность для изготовителя, выпускающего продукцию
Рис. 8-15. Тянуть или толкать
|
Низкие
Планирование контроля, материалов Размещение заказа
Цех |
|
|
X
X
<и
2 |
Тянуть:
Непрерывный |
ПТВ |
В зависимости от частоты |
ПТВ-Тянуть |
а>
а.
0Q
н |
поток |
|
|
|
са
CL |
Гибридная |
|
|
|
«J
го
2
о |
"толкать-тянуть":
партии, |
ПТВ-ППР |
Тянуть или ППР |
Тянуть |
|
н |
массовое |
|
|
|
<? |
производство |
|
|
|
|
о |
Гибридная |
|
|
Тянуть или |
|
X |
"толкать-тянуть" |
|
|
со
«3 |
партии, |
ППР |
ППР |
планирование |
н
о |
динамичное |
|
|
подачи заказов |
|
с: |
производство |
|
|
|
3
S
<?
н
и
X |
Толкать: Работа по |
ППР |
Планирование подачи заказов |
Календарное
планирование |
|
и |
специальным |
|
работы |
|
|
заказам |
|
|
|
Высокие |
партиями, состоит в том, чтобы воспроизвести характеристики условий непрерывного потока. Чтобы попытаться реализовать эти концепции, для фирмы с несерийным производством лучше всего, вероятно, подойдет сотовое производство. Там, где для производства деталей или семейства деталей используются одни и те же материалы или процессы, можно подумать о создании минисборочной линии. Для того чтобы установить, какие детали и процессы могли бы делить между собой одни и те же производственные мощности, можно воспользоваться средством или процессом, известным под названием групповая технология.
Даже на предприятии, работающем по специальным заказам, для которых нормой являются уникальные, специально сконструированные детали, можно использовать много принципов системы поставки точно по времени. Путем сокращения времени наладки оборудования и повышения стандартов качества можно существенно снизить уровни запасов. Не менее важным, чем внутренняя рационализация, являются отношения с поставщиками, с которыми можно договориться о более частых и менее крупных поставках, что позволит сократить издержки на запасы. |
ЗАКЛЮЧЕНИЕ
Имеется множество способов управления материально-техническим обеспечением, с помощью которых можно добиваться целей организации. Важно с самого начала убедиться, что компании нужны именно такие цели. Затем для их достижения необходимо согласовать четкую стратегию и довести ее до сведения всех, кого это касается. Необходимо сформулировать и требовать выполнения показателей эффективности, которые поощряют работу, направленную на реализацию этой стратегии. Нельзя надеяться на то, что все эти мероприятия проведут те, кто руководит материально-техническим обеспечением. Это работа руководителей высшего звена. Как и всегда, высшее руководство обязано указать путь и показать свою приверженность этому курсу не только словом, но и делом, а именно, что оно готово воспользоваться открывающимися возможностями. Только руководители этого уровня могут повести за собой организацию по пути коренных изменений, которые необходимы для того, чтобы в условиях растущей конкуренции на мировом рынке, компания не только выжила, но и процветала.
УПРАВЛЕНИЕ ТЕХНОЛОГИЧЕСКИМИ ПРОЦЕССАМИ В ПРОИЗВОДСТВЕ
Том Инглсби, президент Американского общества за повышение конкурентоспособности, бывший редактор журнала “Мануфэкчеринг системз мэгэзин”
|
|
Один философ, бывший, возможно, руководителем промышленного предприятия, однажды сказал: “На свете только три действительно важные вещи: это люди, время и деньги. А поскольку время ~ деньги, их на самом деле только две”. Существующее положение в промышленности все больше и больше отвечает положениям теории, в соответствии с которой время - самая ценная вещь кроме, естественно, людей, что время создает деньги в той же мере, в какой это делают лісчи. К сожалению, обратное утверждение ‘неверно: нельзя купить время; можно купить лишь ресурсы, чтобы лучше использовать время. |
Важнейшим ресурсом компании является технология, с помощью которой <она в состоянии увеличить полезное время, что она и делает, сокращая время на создание новых конструкций и на их отладку, на доведение продукции до рынка и на ее совершенствование, что и позволяет ей оставаться конкурентоспособной. Чтобы управлять технологией, необходимо знать, что она собой представляет, что она в состоянии (а что не в состоянии) делать, а также верить, что после людей технология — важнейший ресурс компании.
В конце 50-х годов в промышленности произошел коренной поворот, когда началась “транзисторизация” населения - распространение транзисторных радиоприемников... японцами. Будучи небольшими и чуть ли не одноразовыми, эти недорогие радиоприемники демонстрировали возможности новой электроники по уменьшению размера и снижению стоимости с помощью прикладной технологии. Следующим этапом стало создание интегральной схемы с множеством полупроводников, то есть микропроцессора. Соединение возможностей сотен, затем тысяч, а теперь и миллионов активных электронных деталей на одной плате стало признаком наступления новой эры - эры микросхем.
|
Такие компании, как “Моторола”, “Интел” и “Эдванст микродивайсис” начали очень широко использовать микропроцессоры. Чтобы и дальше оставаться конкурентоспособными, “Ай-Би-Эм”, “Сан микросистема”, “Хьюлет Пакард” и другие компании создали у себя собственные подразделения по проектированию и производству чипов, причем непрерывно повышали характеристики изделий каждого нового поколения. И в то время, как эти компании создавали и выпускали микросхемы с более высоким быстродействием и большим количеством элементов, разработчики в других частях света искали и находили новые применения для этих чипов. Некоторые из них встраивались в потребительские товары — от тостеров до телевизоров - другие использовали в приборах управления новых автомобилей, самолетов и космических челноков. Но что самое важное, масса микропроцессоров стала глазами и ушами производства.
Эра компьютеров наступила еще до появления микросхем. Разница, поверьте, заключалась всего лишь в размерах. Для первых компьютеров требовалась комната, наполненная генерирующими тепло электронными лампами и схемами для обработки в пакетном режиме ограниченного числа программ, разработанных специально подготовленными программистами.
КОМПЬЮТЕРЫ НА ПРОИЗВОДСТВЕ
Современные системы на микросхемах обладают гораздо большей мощностью, что выражается в скорости обработки, исчисляющейся миллионами операций в секунду, требуют не больше места на письменном столе, чем словарь, работают в реальном времени с операторским интерфейсом, который можно освоить за считанные минуты, а также имеют программное обеспечение, которое может делать практически все, что может предложить ему человек. И они стоят копейки по сравнению с большими ЭВМ нескольких первых поколений. |
Но мы не может не рассматривать большие компьютеры, поскольку они и их более современные конкуренты, мини-ЭВМ, все еще являются базовыми для крупных промышленных компаний. Однако эта база работает в новой более гибкой форме, известной как распределенная обработка. Тем не менее у этого термина в структуре производственных операций имеется несколько значений. Имеются системы, предусматривающие установку на рабочих местах терминалов ввода-вывода, с помощью которых работники могут получать данные с центральной мини-ЭВМ; системы, объединяющие какое-то число микрокомпьютеров в локальную вычислительную сеть (ЛВС); системы, использующие все плюсы этих подходов путем подключения интеллектуальных персональных компьютеров с небольшими объемами памяти к главной более мощной ЭВМ с большим объемом памяти. Эта последняя версия, известная под названием архитектура — пользователь или сервер, становится все более популярной среди менеджеров, которые в соответствии с концепцией привлечения работников к процессам управления начинают передавать своим сотрудникам более широкие управленческие функции. Имея терминал на рабочем месте и возможность получения данных, подготовленных в других службах, отдельные работники имеют возможность влиять на работу предприятия.
Поскольку многие компании начали компьютеризацию своих предприятий еще десятилетия назад, имеется достаточно значительная база крупных ЭВМ. Может быть, они и уступают по скорости быстродействия и мощности новым системам на микросхемах, но дело в том, что компании вложили слишком большие деньги в аппаратное и программное обеспечение, чтобы просто выбросить все это на свалку и начать все заново. Чтобы как-то помочь таким компаниям и защитить их капитальные вложения, поставщики типа “Ай-Би-Эм” сохранили для владельцев старых систем возможность использовать их системы и дальше.
|
Применяя самые современные технологии и одновременно поддерживая совместимость архитектур своих систем, эти поставщики делают все возможное, чтобы компьютеры, в которые их клиенты вложили деньги в 60-е годы, продолжали обрабатывать информацию и в XXI веке.
Но американскую промышленность образуют в основном более мелкие и сравнительно новые фирмы, а не только крупные и известные компании. У этих новых фирм было то преимущество, что они появились на свет и вошли в мир компьютеров тогда, когда последние уже достигли своего “совершеннолетия”. Но даже и для них динамика рынка и темпы развития электроники таковы^ что делают компьютеры “устаревшими” в течение считанных месяцев. Но так ли уж они устаревают? Даже при том, что ежегодно, а иногда и чаще, появляется новый более мощный чип, означает ли это, что ценность используемого оборудования перестает существовать? Естественно, нет.
УСТАНОВКА НОВЫХ КОМПЬЮТЕРНЫХ СИСТЕМ
Компьютер — это такой же инструмент, как молоток или сверло. Инструмент редко становится устаревшим, если он еще в состоянии выполнять то, для чего был создан с самого начала. Если появляется какой-нибудь чудо-молоток, повышающий производительность столяра, то его можно активно использовать. Но если столяр не полностью использует возможности нового инструмента, то новая модель оказывается не такой уж и полезной в его руках. То же в полной мере относится и к электронно-вычислительной технике. Слишком часто компании спешат установить у себя самые последние версии систем, еще не полностью использовав возможности старых. Более высокая скорость обработки, обозначаемая в Мгц, позволяет системам перемещать информацию гораздо быстрее. Но если для используемых программ не требуется высокое быстродействие, то зачем использовать у себя более мощный чип? Ограничения сегодняшних компьютерных систем лежат в области программного, а не аппаратного обеспечения,. з области операционной системы и, что самое главное, в областях применения. |
Прежде чем использовать новую технику и технологию, необходимо составить подробный план, чтобы то, что устанавливается, выполнило задачи, которые необходимо решить организации. Чтобы добиться этого, необходимо понять суть этих новых задач. Поэтому первое, что необходимо сделать - это выявить проблемы, которые организация будет решать с помощью новой технологии. У вас нет никаких проблем? Зачем тогда покупать новое оборудование? С другой стороны, попытка представить себе возможные проблемы является хорошим упражнением в планировании будущего. Проводя классическую оценку типа “а что, если..?”, можно выявить области, в которых могут возникнуть проблемы и в которых новая технология будет действительно использоваться эффективно. Поскольку для реализации любой новой технологии требуется время, планирование на будущее поможет сократить цикл установки, позволив наладить и запустить оборудование задолго до того, как возникнут проблемы. Но даже у этого подхода имеются существенные недостатки.
Поговорите с любым покупателем о технологии и услышите жалобу: “Что бы мы ни покупали, не успеем доставить покупку до дверей, как тут же появляется новая версия”. Это действительно так в стремительно развивающемся мире высоких технологий и особенно компьютеров. Но это не означает морального старения, если заказанное оборудование будет выполнять ту работу, для которой оно покупалось. Не стоит ждать нового поколения технологии, с помощью которой вы думаете решить проблемы, актуальные уже сейчас.
ИНФОРМАЦИОННАЯ
ТЕХНОЛОГИЯ
С появлением мини- и суперминикомпьютеров появилась возможность выполнять многие виды работ на гораздо более высоком уровне, доводя их до этапа принятия решений или действий. Обычно первая реакция - желание автоматизировать тяжелую ручную работу. Например, в проектно-конструкторских отделах системы автоматизированного проектирования (САПР) сначала устанавливали исключительно для автоматизации чертежных работ. С прошествием времени и развитием техники стало возможным выйти за пределы чистой автоматизации ручного труда и предложить новые области применения. Системы автоматизированного производства, или автоматизированные системы управления производством (АСУП) позволили инженерам выполнять новые задачи, решить которые за чертежной доской было просто невозможно. В это же время некоторые службы, например, проектно-конструкторский отдел, смогли устанавливать у себя свои собственные компьютеры, а не пользоваться услугами главной ЭВМ компании.
|
|
Каждая служба тратила месяцы, а иногда и годы, пытаясь четко выявить круг своих потребностей и выбрать для себя систему из огромного числа предлагаемых на рынке разными фирмами-изготовителями. Однако в ходе такого анализа редко принималось во внимание взаимодействие с другими отделами и службами; смотрели в основном назад, а не вперед; решали местные тактические вопросы, а не проблемы стратегического характера, важные для судеб компаний. Хотя известно, что во многих системах программное обеспечение стоит вдвое дороже оборудования, и связанные с этим организационные вопросы обходятся втрое дороже, при выборе систем, как правило, смотрят только на аппаратуру и меньше всего думают об организационных вопросах. Средства, затраченные на такие системы, далеко не всегда окупаются, если не считать удовлетворенного любопытства высшего руководства, желающего получать бумажные отчеты о прибылях на инвестиции. Финансовые аналитики редко могут поднять значение новых систем для комплексных показателей работы компании, тогда как потенциальные пользователи системы предпринимают все возможное, чтобы преодолеть барьеры, установленные руководством. |
До определенного момента большинство людей в компании делали практически все что хотели, когда искали для себя компьютеры. Каждый отдел или группа покупали свои собственные компьютеры и системы, которые удовлетворяли их требованиям. Многие крупные компании пришли к убеждению, что не могут работать без информационной технологии, но их смущало то, что огромное число различных компьютеров не очень-то эффективно стыкуются друг с другом. Исключительно трудно перевести информацию из одной программы на одном компьютере в другую программу на другом компьютере. Требовалась интеграция, которая помогла бы соединить так называемые “островки автоматизации”. При этом редко когда задумывались, а имело ли это смысл с точки зрения хозяйственной стратегии. В прошлом и текущем десятилетиях самым популярным стало слово ИАП (интегрированное автоматизированное производство).
Примерно в то же самое время, когда стала очевидной потребность в интеграции, появились первые микрокомпьютеры. Одновременно с созданием автоматизированных рабочих мест с их помощью оказалось возможным повысить эффективность производства. Стало возможным автоматизировать большее число ручных операций и впервые дать в руки человека индивидуальный компьютер.
До того как произошел взрывной рост в использовании микрокомпьютеров, телекоммуникации считались отдельной областью, в которой царили инженеры, набившие руку в сращивании кабелей и умеющие читать сигналы на осциллографе. По мере того как круг пользователей собственных, а не центральных компьютеров, расширялся, становилась очевидной потребность в сетях связи, по которым можно было бы передавать информацию между различными пользователями.
Быстрое развитие сетей связи породило еще один вид деятельности: передача информации внутри компании. Популярными стали почтовые ящики и электронная почта компании. И мало кто задумывался над тем, а получит ли компания в действительности какую-нибудь выгоду от того, что быстро распространяет информацию внутри организации без значительных капитальных вложений в обучение персонала и соответствующее изменение методов работы.
|
Параллельно с чисто техническими вопросами использования компьютеров в производстве приходится решать вопросы организационные. Два важнейших и связанных между собой вопроса касаются процедур, регулирующих использование компьютеров и профессиональной подготовки пользователей. Не вызывает сомнений, что люди без достаточной подготовки не могут работать столь же эффективно и производительно, как после глубокого курса обучения. Если не будут созданы формальные процедуры, показывающие людям, как следует использовать новые системы, работники будут использовать их как кому вздумается. Иногда имеет смысл дать людям возможность свободно удовлетворить свои амбиции и использовать воображение, если это помогает им создавать прекрасные и необычные продукты. Однако чаще всего работа на автоматизированных системах происходит в относительно структурированной среде, и внедрение процедур нисколько не мешает нововведениям и творчеству, но не допускает анархии, что в результате оборачивается экономией времени и денег.
Однако слишком много компаний расходуют миллионы долларов на технику, используемую для разработки продукции, и пытаются как-то компенсировать затраты, экономя несколько десятков тысяч долларов на обучение людей и реализацию приемлемой методики работы. В итоге это обходится компании в несколько дополнительных миллионов долларов, недополученных от реализации. Однако в компаниях считают, что это проблемы сбыта, а не технологические проблемы. |
В последнее время появляется новый вид деятельности, связанный с использованием информационной технологии и средств связи для завоевания ведущих позиций в конкурентной борьбе. Компании понимают, что могут использовать эту технологию для налаживания более тесных связей с поставщиками и потребителями. Они могут использовать ее для того, чтобы как-то выделить себя по сравнению с конкурентами, предлагая более низкие цены, более высокое качество и более быструю реакцию на требования рынка. Это стратегические вопросы, и поэтому решения о капитальных вложениях в информационную технологию стоят наравне с важнейшими инвестиционными решениями, касающимися разработки новой продукции. Как следствие, здесь требуется активное участие высшего руководства, которое не должно ограничиваться простым утверждением сметы на внедрение информационной системы управления.
Если компаниям удается одновременно повысить и качество, и производительность, то о них говорят как о компаниях с низкой себестоимостью продукции. Более высокая гибкость позволяет быстрее предлагать новую продукцию и, соответственно, иметь более значительную долю рынка. При меньших затратах и большей реализации рентабельность компании может вырасти значительно.
Сегодня среди важнейших вопросов, волнующих компании, можно отметить и “информационный шок”. Это является следствием возросшего объема электроники в изделиях, возможностей, предоставляемых широко раскинувшимися сетями связи, и быстро снижающимися ценами на компьютерную технику. Все это влечет за собой более частые изменения в конструкции и размере изделий, более мелкие объемы и более гибкое руководство.
Основными задачами промышленных компаний в подобных условиях становятся способность создавать новые продукты и услуги, а также находить новые способы производства и доставки их потребителю быстрее конкурентов. Главным параметром становится время, а не издержки. Жизненный цикл некоторых новых электронных изделий - от идеи до морального устаревания - уже меньше двух лет. По мере того как сроки службы сокращаются еще больше, последствия трехмесячного опоздания с созданием продукта, даже если он будет и дешевле, может обернуться настоящей катастрофой. Большинство клиентов уже успеют купить продукты конкурентов. А те, кто еще не купил, будут ждать следующего поколения изделия. Не менее ужасным был бы выпуск продукта, не удовлетворяющего требованиям клиента. Времени на пробы и ошибки больше отпущено не будет; продукт должен быть первоклассным с первого раза.
|
Повышение темпов развития обычно требует отказа от ненужных управленческих звеньев среднего уровня и бюрократического контроля, нового взгляда на весь процесс от разработки до выпуска готового продукта, а также создания и поддержки межфункциональных групп. Вместо того чтобы поручать проектно-конструкторскому отделу делать работу самостоятельно, а потом передать документацию производственникам, компаниям придется приглашать отдельных специалистов из отделов маркетинга, инженерного проектирования, организации производства и производства в группу по созданию определенного продукта, которая обладает всеми полномочиями относительно функциональных характеристик, изготовления и себестоимости продукта.
ПУТЬ к
ИНТЕГРИРОВАННОМУ АВТОМАТИЗИРОВАННОМУ ПРОИЗВОДСТВУ (ИАП)
Идея интеграции на производственном предприятии начинается с информационного потока, находит отражение в процессе всех производственных операций по мере того, как информация перемещается от одного рабочего места к другому, и заканчивается тем, что информация возвращается к источнику для того, чтобы подтвердить, что операции были успешно завершены и что задание выполнено в соответствии с планом. Другими словами, информация -это интегратор для ИАП. Электронная передача данных между различными производствами и производственными участками или рабочими местами составляет суть сети компьютеров, и она в свою очередь зависит от того, чтобы данные были точными, представлены в форме, позволяющей их использовать, и доставлены своевременно. Датчики, разбросанные по всему предприятию, собирают данные о том, что произошло, что происходит и что должно произойти. Каждую минуту собирается больше данных, чем может быть эффективно использовано. Современное производство просто тонет в информации! Важно чтобы те, кто планируют работу, решили для себя, какие данные действительно необходимо иметь в каждый данный момент, чтобы производство оставалось эффективным. Во многих случаях от их решения зависит успех или неудача в реализации ИАП. |
Физический мир производства начинается с проектирования. Именно здесь идея в каком-то смысле материализуется, приобретает некую форму, которую члены продуктовой группы могут обсуждать, повторять, модифицировать и достигать единства мнений о ее приемлемости. В условиях напичканного компьютерами современного производства проектирование начинается на дисплее компьютера в форме, известной под названием автоматизированное проектирование. Позже результат будет переложен на другие машинные программы типа автоматизированного производства для металлорезки или машинного моделирования для размещения элементов в электронной сборке. Для создания продукта за один проход можно воспользоваться недавно появившейся методологией, известной под названием быстрого макетирования, или создания прототипа, с помощью которой проект как бы вписывается в реальность. Для проверки параметров и помех используют систему моделирования. Автоматизированное испытательное оборудование может иметь программы проверки качества, разработанные непосредственно на базе данных САПР; то же самое относится и к программам машин для измерения координат. На основе той же информации формируется спецификация изделия и цеховая маршрутнотехнологическая карта, что нередко происходит как бы между прочим, без особого участия проектировщика.
Полученные данные сравниваются с данными по существующим запасам и затем формируются заказы, которые отправляются поставщикам по компьютерным каналам связи с использованием протоколов электронного обмена данными. Система планирования потребностей в материалах (ППМ) этап за этапом уведомляется о разработке новых продуктов с тем, чтобы происходило постоянное обновление ее базы данных относительно ожидаемых сроков отгрузки и накапливания запасов, потребностей в материалах и спецификаций на новые компоненты. Система планирования производственных ресурсов (ППР) осуществляет автоматизированное планирование технологического процесса, определяет производственные мощности цехов и режимы загрузки оборудования, и в итоге находят лучший способ изготовления нового изделия после того, как оно будет готово к производству. При этом осуществляется многократное моделирование, что позволяет инженерам варьировать производственные мощности. При этом генерируются различные коды - штриховые коды, коды групповой технологии и тому подобное, - позволяющие автоматическое распознавание изделия, его элементов и процессов.
|
|
В самом современном из всех компьютерных миров все это делается автоматически, без вмешательства человека. Машинные программы, интегрированные посредством общей базы данных, автоматически обмениваются информацией и выполняют все задания в безбумажном режиме за исключением единственной “бумаги” для прочтения человеком - этикетки со штриховыми кодами, на которых нанесены номера кодов или буквенно-цифровые обозначения изделий. В большинстве случаев это будет нечто строго косметическое, предназначенное для информирования покупателя, а не производственников. |
Самым неприятным для любого вида производства является изменение заказа. После запуска изделия в производство начинают вноситься изменения, причины которых могут быть самыми разными - усовершенствовать изделие, отреагировать на изменившиеся требования рынка или исправить изъян в конструкции. Чтобы увеличить долю рынка, начинают пробовать различные новые варианты изделия; для создания новых разновидностей изделия вносят незначительные или существенные модификации. Все эти изменения осуществляются путем электронных модификаций общей базы данных. Каждое требование на изменение производства на заводе должно фиксироваться и, соответственно, постоянно ведется файл изменений, благодаря которому можно отслеживать изделия в различных вариантах и с различными параметрами. Что касается контролируемых изделий (которые обязаны удовлетворять требованиям безопасности, как, например, автомобили или лечебные препараты), то база данных по ним, содержащая номера изделий и даты изготовления, обновляется и ведется отдельно от непрерывно изменяющейся базы данных САПР. Контролирует эту двойственность другая программа, которая действует как регулировщик для всех операций, следя за тем, чтобы в производстве находились самые последние варианты изделия.
После того как изделие попадает в производство, та же самая база данных обеспечивает информацию для программирования системы обработки материалов, которая отвечает за подачу сырья с товарного склада, куда оно прибывает “точно в срок” от поставщиков, подключенных к системе электронного обмена данными. База данных генерирует требуемую программу машинного числового управления/распределенного числового управления, которая будет подавать команды на различные станки с указанием способов обработки материалов (операции металлообработки) или путей следования компонентов на сборку. Роботы-погрузчики загружают элементы на нужный станок, положение которых проверяется машинной системой видения, сравнивающей состояние деталей с ориентацией, заложенной в базу данных САПР. Та же камера осуществляет и проверку результатов машинной обработки. После обработки компоненты автоматически перемещаются на следующую операцию, время ожидания в очереди сокращается до минимума с помощью алгоритма планирования производственных мощностей. Материалы, находящиеся в очереди, считаются потерями, поскольку в процессе ожидания следующей операции к ним не добавляется никакой стоимости. Как и поточная линия в классическом фильме Чарли Чаплина, все и постоянно должно проходить через операции, на которых добавляется стоимость.
|
На участке сборки компоненты, отобранные по штриховым кодам, пассивным радиочастотным идентификационным этикеткам или другими системами автоматического распознавания, направляются на соответствующие рабочие места, где автоматизированные сборочные системы сравнивают компоненты со схемой сборки, полученной электронным путем из базы данных САПР. И здесь ориентация устанавливается с помощью системы машинного видения. Кроме того, выбирается оснастка, которая может гибко использоваться для обработки изделий самых разных конструкций. Если на этапе сборки задействованы люди, то монитор выдает им инструкции или “проводит” через весь процесс сборки с помощью мультимедийных (аудио/ видео/буквенно-цифровая информация) дисплеев. Помощь можно получить простым нажатием на клавишу.
По мере продвижения изделия от одного рабочего места к другому происходит автоматическое обновление системы учета товарно-материальных запасов, заказ новых компонентов с учетом уже использованных, фиксируются перебои с наличием материалов у поставщиков, а также регулируется скорость движения сборочной линии, чтобы поддержать непрерывный процесс производства. В тех отраслях, где изделия слишком велики по габаритам, чтобы перемещаться по производственной линии, например, самолеты или железнодорожные локомотивы, к изделию в строгой последовательности подается оборудование, и производственные операции производятся на одном месте, а не на разных участках вдоль поточной производственной линии. |
Мы используем термин производственная линия, хотя в реальной жизни линия часто это не та форма, которая подходит для осуществления производственных операций. Более популярными становятся участки, поскольку людей все больше заменяют аппараты. Робот работает лучше, если все порученные ему операции находятся в пределах дуги или разворота машины. Чтобы разместить системы обработки материалов на прямой линии, потребуется множество роботов для выполнения задания, которое может осуществить один аппарат, если материалы движутся по его периметру, то есть по кругу. Установить оптимальную схему размещения обрабатывающих центров и избежать конфликтов поможет моделирование автоматизированных операций и операций, осуществляемых людьми.
По мере того как управление всеми операциями передается компьютерам, люди начинают выполнять более творческую работу. Даже при том, что системы самостоятельно осуществляют собственную диагностику, ремонт будет и дальше проводиться людьми - по крайней мере в ближайшем будущем. Составление графиков профилактического ремонта будет также осуществляться компьютером на основе данных от датчика о соответствии состояния техническим условиям и факторов износа. Если в ходе производственного процесса появляются отклонения, то процесс пойдет по иному маршруту, а допускающие дефекты машины будут или остановлены для ремонта, или выведены из кольца.
ОСТРОВКИ
АВТОМАТИЗАЦИИ И ИХ СОЕДИНЕНИЯ
Задача интеграции - соединить “островки автоматизации”, создававшиеся произвольным образом в течение многих лет в огромном числе компаний. Чтобы соединить их, необходимо сначала разобраться в них. В зависимости от размера и сложности компании автоматизация проводится на основе микро- (персональных компьютеров), миникомпьютеров или крупных ЭВМ. Программы также различаются в широком диапазоне - от разработанных по специальному заказу под конкретный процесс до купленных родовых пакетов прикладных программ (вероятно, самой популярной является программа Лотус 1-2-3), используемых для решения широкого круга задач. Ниже представлен короткий список островков автоматизации, чаще всего встречающихся на промышленных предприятиях. Естественно, на различных типах производств (массовое, дискретное, непрерывное, партиями, смешанное и т.п.) автоматизации будут подлежать какие-то одни или другие участки. Поэтому данный перечень следует рассматривать как отправную, а не конечную точку.
|
Планирование потребностей в материалах.
Планирование производственных ресурсов.
Процессор спецификаций изделий.
Контроль и регулирование запасов.
Материально-техническое снабжение.
Моделирование производства.
Маршрутизация производственного процесса.
Краткосрочное планирование.
Сбор данных о производстве.
Приемка.
Считывание штриховых кодов/ автоматическая идентификация.
Управление станками.
Контроль за персоналом.
Системы обработки материалов.
Станки с числовым программным управлением.
Станки с управлением от компьютера.
Станки с прямым (распределенным) числовым программным управлением.
Гибкие обрабатывающие центры.
Гибкие производственные системы.
Автоматизированная сборка.
Автоматизированная проверка.
Автоматизированное испытательное оборудование.
Робототехника.
Программируемые логические контролеры.
Автоматизированное складское хозяйство.
Управление производственным процессом. |
Автоматизированные управляемые транспортные средства. Дистрибутивное планирование ресурсов.
Автоматизированная планировка завода.
Управление незавершенным производством.
Автоматизированные системы хранения и поиска. Координатно-измерительные машины.
Статистическое управление процессом.
Автоматизированные системы обеспечения качества.
СВЯЗЬ МЕЖДУ САПР И АСУП
САПР/АСУП, о которых уже шла
?>ечь, и машинное моделирование ММ) - это две самые важные системы в процессе разработки изделия. Несмотря на то, что САПР/АСУП чаще всего ассоциируются с проектированием для механического производства, а ММ с электронным, концептуально они в высшей степени идентичны. Обе системы имеют дело с применением компьютеров в процессах инженерного проектирования и организации производства и поэтому относятся к службе, отвечающей за все, что связано с проектированием на предприятии. Цель при этом стоит одна, а именно, повысить качество, поток и использование проектно-конструкторской информации в ходе всего процесса определения, каким будет изделие и способ его изготовления. В конечном итоге и более конкретно это оборачивается сокращением длительности циклов и затрат и ростом качества. Именно к этим типам конкурентного преимущества стремится большинство компаний.
Применение САПР/АСУП для проектирования механо-обрабатывающих производств можно использовать в качестве примера для иллюстрации некоторых важнейших сторон использования компьютеров. Прежде всего, это важнейшая часть работы, связанная с моделированием детали на компьютере, и повторное использование этой информации на последующих этапах процесса проектирования. Моделирование геометрической формы представляет собой процесс построения машинной модели, содержащей всю необходимую информацию о геометрических характеристиках детали. Модель должна быть уникальной, так чтобы данную деталь не спутать с другой; она также должна быть законченной (завершенной) и содержать всю геометрическую информацию, которая потребуется на последующих этапах работы. Кроме геометрических параметров эта информация включает в себя и другие характеристики, как, например, цвет и материал.
|
САПР/АСУП - это полезная область применения компьютера, в которой используются методы интерактивной графики. Эти системы можно применять для многих видов работ в процессах инженерного проектирования и организации производства. Однако это всего лишь инструмент. Сами они не дают автоматически каких-то конкурентных преимуществ, не могут они также и автоматически проектировать, анализировать или производить. Эти задачи все еще остаются обязанностью людей, программ и машин.
САПР/АСУП дают возможность подготовить больше проектов и произвести больше изделий за определенный промежуток времени. Именно эта их способность и позволяет обеспечить конкурентное преимущество. Их можно использовать в течение большей части процесса разработки проектов, сокращая тем самым цикл проектноконструкторских работ. САПР/АСУП позволяют также расширить повторное использование существующих проектов, сокращая тем самым затраты на проектно-конструкторские работы. Если их использовать в связке с групповой технологией (объединение деталей и компонентов по их характеристикам), то можно обеспечить сокращение номенклатуры деталей, необходимых для производства широкого разнообразия изделий. Это сокращение, в свою очередь, обернется cm жением затрат на процесс производства, что приведет к снижению издержек на организацию производства и хранение запасов. Все эти выгоды как раз и позволяют обеспечить победу в конкурентной борьбе. Среди потенциальных областей, где для разработки изделий м^ жно использовать компьютеры, следует отметить: |
Автоматизация проектирования Числовое программное управление Анализ конечных элементов Автоматизация планирования производственного процесса Автоматизация издательской деятельности
Программирование логического контролера
Программирование роботов Программирование автоматического испытательного оборудования
Системы данных по обрабатываемости материалов Подготовка перечней деталей Автоматизированный выбор матриц Управление проектно-конструкторскими данными Моделирование изделия Обмен проектно-конструкторскими данными
Информационные модели Интеграция
Методы использования проектноконструкторских систем Профессиональная подготовка
Раньше на информационную технологию смотрели в основном как на отдельные системы компьютеров, каждая из которых в состоянии обеспечить существенное повышение эффективности. Однако на практике в большинстве случаев такие системы не давали того, что от них ожидали. И во всех без исключения случаях это происходило из-за игнорирования организационных вопросов. Вопросы типа “А почему мы используем эту систему? Как нам следует использовать эту систему?” просто не задавали, спеша установить и использовать систему.
Важнейшим организационным вопросом должен быть вопрос обучения работников, получающих более широкие полномочия. У некоторых из них, по крайней мере в цехах, имеется какой-то опыт работы с компьютерами и связанной с ними технологией, но у многих нет никакого опыта, и нередко они не очень горят желанием учиться. К “боязни компьютеров или компьютерофобии” не следует относиться слишком легко, поскольку это не способствует эффективному обучению и может даже вызвать растущее недоверие у других работников. Однако подобная ситуация чаще встречается в цехах, нежели в конструкторских бюро. Естественно, инженеры, особенно недавние выпускники высших учебных заведений, знакомы с компьютерами. Более того, без них они просто не мыслят своей работы.
|
Тем не менее, слишком много компаний расходуют огромные деньги на закупку оборудования, не выделяя при этом необходимых средств на обучение персонала. Как явствует из итогов обсуждения этого вопроса за круглым столом Общества инженеров машиностроительных предприятий (1990 год), подготовка является вопросом номер один, которому необходимо уделять первостепенное внимание, как с точки зрения средств, так и времени. В ходе обсуждения упоминались в основном четыре типа обучения:
1. Подготовка управляющих - ознакомление членов высшего руководства компании с возможностями современных систем САПР/ АСУП, а также с тем, как они используются или должны использоваться, на предприятии.
2. Подготовка конечных пользователей - постоянное обучение конечных пользователей применению технологий, имеющихся в системах САПР/АСУП. В число примеров должны входить поиск, представление реального цветного изображения, стандарты передачи файлов и методы моделирования.
3. Специальное обучение изготовителем - подготовка, проводимая фирмой-изготовителем (или третьей стороной) по конкретной системе, установленной на предприятии пользователя. При всей важности использования системы на все сто процентов, это считается лишь частью ответа |
4. Обучение областям применений -желательно обучиться использованию и технологии купленного оборудования для выполнения конкретных работ на предприятии. Многим, конечно, известно утверждение изготовителя-продавца, что систему можно освоить за неделю и даже быстрее. Это, возможно, и верно, если говорить только о том, что пользователь будет знаком с командами, но это далеко не так, когда речь заходит об умении пользователя эффективно применять систему на предприятии.
НОВЫЕ МЕТОДЫ, НОВЫЕ ТЕХНОЛОГИИ
Если в современном машиностроении и есть что-то постоянное, так это то, что ничто не остается неизменным. Каждый год предлагаются новые методы, с помощью которых якобы можно повысить качество, сократить длительность циклов или повысить производительность. Многие действительно помогают добиться того, что обещалось. Другие нет.
Среди концептуальных “расхожих фраз”, произносимых последнее десятилетие, можно упомянуть: полное отсутствие дефектов, производство продукции мирового уровня, поставки точно в срок, поточное производство, производство тянуть/толкать, составление графика использования производственных мощностей, и, оптимизированная технология производства и, как следствие, теория ограничений.
В принципе для реализации этих концепций требуется очень немного или вообще не требуется никакой новой технологии. Однако для этого всегда необходимо огромное количество одной технологии, которой часто не хватает, а именно, здравого смысла. Использование указанных концепций требует планирования и согласования между различными функциональными областями, на которые воздействуют изменения, которые они вызвали. Говоря словами Эли Голдрат, автора “индустриального романа” “Цель”, для них необходимо устранить синдром, вызывающий узость мышления и не позволяющий наладить взаимовыгодное взаимодействие различных служб промышленного предприятия.
|
Значительное внимание привлекает к себе “метод расширения полномочий сотрудников”. Согласившись с идеей возложения на людей всех уровней ответственности - права владения за их процессы и продукцию, мы, по существу, возвращаемся к идее гильдий средних веков. В те дни владение процессом не представляло трудностей: каждый занимался производством, которое мог осилить один человек. Нечасто коллективы ремесленников работали сообща над реализацией какого-нибудь проекта - строительство пирамид было, естественно, исключением. Производство было делом одного человека. По мере того как изделия становились сложнее, появилась необходимость специализации на различных стадиях производства. Это происходило по мере того, как возрастали объемы реализации, открывались рынки и стала появляться товарная продукция. Тогда отдельные люди начали объединяться (сегодня мы, вероятно, назвали бы этот процесс слиянием), чтобы сложить вместе свои идеи и таланты. Стала возможной сборка множества идентичных изделий (взаимозаменяемые детали, концепция, приписываемая Эли Уитни, сделали процесс сборки бесконечно повторяющейся и унылой работой, которую когда-то выполнял ремесленник). Производство, каким мы его знаем сегодня, вытеснило понятие изо-бретателя-строителя. В конце концов без этого братья Райт не смогли бы построить самолеты, которые были нужны миру?
Во многих случаях новые методы дают рождение новым технологиям, которые помогают реализации этих методов. Это “синдром включить и играть” на работе - когда менеджер приглашает работника отдела снабжения и загадочно говорит ему: “Закажите мне, пожалуйста, какую-нибудь систему ИАП”. Компании стараются найти технологию, которая могла бы сделать изменения в методах управления более приемлемыми для рабочих да и, что неудивительно, для самих менеджеров. |
Важнейшей формой этой технологии является машинная программа. Программы пишут для того, чтобы практически любую задачу человек мог выполнить легче и быстрее. Не являются исключением и производство, и управление. Если вы намереваетесь реализовать у себя систему поставок точно в назначенное время, то имеется несколько компаний, продающих программное обеспечение, которые с удовольствием поставят вам требуемые программы электронного обмена данными, чтобы установить постоянные электронные каналы связи с вашими поставщиками, по которым можно будет уведомлять их о своих потребностях и крайних сроках поставки по мере того, как в процессе производства запасы иссякают. Информация, то есть сумма данных от рассмотренных выше систем ППМ/ППР и набор исходных данных на цеховом уровне, позволит поставщикам составить график выпуска изделий на вашем предприятии и методы доставки, отгружая материалы таким образом, чтобы они прибывали на вашу загрузочную площадку за несколько минут до того, как в них возникнет потребность на производственной линии или на производственном участке. Естественно, если не помешает погода.
Технологию нередко разрабатывают в вакууме. У кого-то появляется идея нового метода производства чего-то. Это может быть революционная концепция или комбинация существующих элементов, организованных по-новому для решения какой-нибудь задачи. Однако задачи может еще и не быть. Одной из подобных технологий был лазер, для которого еще предстояло найти область применения. Лазеры, то есть усиление света с помощью индуцированного излучения, были разработаны в лабораториях и медленно находили области применения за пределами “башен из слоновой кости”. Ныне термин “лазер” ассоциируется с двумя четко различающимися областями производства: сбор данных и металлообработка.
Что касается области сбора данных, то лазеры низкой мощности применяют для считывания штриховых кодов и знаков системы оптического распознавания символов в целях автоматической идентификации. Световой луч автоматически пробегает по символам со скоростью света, и схема их расположения определяется вращающейся системой зеркал в устройстве считывания. Наиболее знакомыми для обычного человека являются системы, установленные на рабочем месте кассира продовольственного магазина. В индустриальном применении луч может быть фиксированным, а изделия со штриховыми кодами перемещаются на конвейере или с помощью иной системы обработки материалов так, чтобы каждое из изделий пересекло этот луч света. Не менее часто используют ручные сканеры, позволяющие человеку направить луч света на бирку и считать нанесенные на ней знаки с небольшого расстояния. Такие системы часто используют на складах и системах распределения для контроля и проверки товарных запасов.
|
Что касается металлообработки, то лазеры используются в двух областях с двумя диаметрально противоположными целями. Мощный лазер могут использовать для нагрева и размягчения металла в местах соединений, создавая таким образом сварочный эффект. Металл плавится, и две половины соединяются с минимальной деформацией вследствие отсутствия эффекта нагревания обеих частей целиком. Лазеры используют также для тонкой пайки, требуемой в некоторых видах сборки электронных устройств.
Как другая крайность, идентичные лазерные системы используют для достижения высоких температур при резке металла, композитных материалов и некоторых других типов прочных материалов, чтобы без больших затрат обрабатывать их на станке с помощью традиционных режущих инструментов. С помощью тонкого луча можно резать керамику, дерево, пластмассы и даже бумагу, чтобы устранить значительные отходы, появляющиеся при использовании самых обычных режущих инструментов с их широким режущим лезвием (ширина режущего инструмента или ножа и, соответственно, ширина прорези в материале). |
Среди новых технологий, использующих лазеры, можно упомянуть различные системы быстрого макетирования, которые начали появляться в начале 90-х годов. Существует несколько конкурирующих технологий, которые можно использовать для создания чего-то трехмерного из электронной базы данных. Все они предусматривают использование проектно-конструкторской информации САПР для создания физической модели из сырья в ходе процесса, на который может уйти всего несколько часов или самое большее день-два. В ходе такого процесса можно создавать прототипы настолько сложных изделий, что их невозможно изготовить на станке или отлить в форму вследствие внутренних полостей, углублений и каналов. А с помощью таких систем макетирования их можно изготовить как единое целое, чтобы доказать практичность конструкции, разрешить споры и ликвидировать помехи, прежде чем приступать к более дорогостоящему изготовлению изделий на станке или формованию.
Три вышеупомянутые важнейшие технологии предусматривают применение лучей лазеров средней мощности для обработки материалов. В стереолитографии используется лазер с ультрафиолетовым лучом, который переносит конструкцию, созданную в САПР, на жидкую фотополимерную смолу, после чего происходит затвердевание поверхности в том месте, где луч соприкоснулся со смолой. Термин стереолитография родился на фирме “ЗД сис-темз””, в г. Валенсия, штат Калифорния. Компьютерный чертеж “разрезается” на множество поперечных сечений, и по мере того как каждый уровень сканируется, смола на части этой поверхности затвердевает. Затем на затвердевший материал производится приращение, после чего на него может сканироваться следующий слой. Этот процесс наращивания слоя за слоем продолжается до тех пор, пока изделие не примет форму полной физической реальности данных САПР. Подобные конкурирующие системы различаются по способам использования лазеров с видимым световым лучом и подвижных подъемников или стационарных основ в резервуаре со смолой.
|
Избирательное лазерное спекание -это метод, разработанный в компании “ДМТ корп.”, г. Остин, штат Техас. Его можно использовать с самыми разными порошкообразными материалами, включая парафин, поликарбонат, композиционный материал, металлы и керамику. Тонкий слой порошка нагревается почти до точки плавления и лучом лазера, работающего на двуокиси углерода, конструкция переносится на первый поперечный срез. Температура порошка под воздействием лазерного луча повышается до точки спекания, расплавляя частицы в твердое тело. Луч модулируется таким образом, чтобы спекание происходило только в местах, определенных геометрией конструкции. По мере того как на строящийся объект наносится каждый новый слой материала, процесс повторяется. Слой неспекшегося порошка действует как опора для изделия в процессе его создания, а поддон или подъемник, на котором создается изделие, опускается.
В основе третьей системы быстрого макетирования лежит высокотехнологичный вариант ламинирования. Производство ламинированных объектов является торговой маркой компании “Хелисис” из г. Торранс, штат Калифорния. Для этих целей могут использоваться такие материалы, как различной толщины листы бумаги, пластмассы, композитные материалы или керамика. На листы предварительно наносят чувствительные к нагреву клеющие вещества, которые наслаиваются один слой за другим для создания многослойной структуры. После того как слой связывается, лазер на СО2 вырезает очертание среза из трехмерной базы данных САПР. Система вполне способна создавать физический прототип в автоматическом режиме. Поскольку материалы используются в виде листов, а процесс бесконтактный и не требует никаких химических веществ, практически полностью отсутствуют внутренние напряжения и деформации, материалы не коробятся и не сморщиваются. Сканируются только края изделия, поэтому и толстостенные, и тонкостенные компоненты создаются одинаково быстро. |
Во всех случаях разработчики систем открыли собственные бюро услуг, которые предлагают свои методы создания прототипов промышленным предприятиям. Многие компании, идущие в ногу с быстро меняющимся миром современного производства, уже закупили и используют отдельные экземпляры таких машин.
Вследствие большой притягательности САПР применительно к проектированию и производству традиционные чертежные доски все больше становятся редкостью. Скоро может уйти в прошлое и экран компьютера в его сегодняшнем виде. Одной из новейших технологий, используемой для изменения условий труда конструктора или проектировщика, является возможность видеть объект в трехмерном измерении, когда создается стереоскопический эффект.
Поскольку люди видят окружающий их мир в трех измерениях, мы все больше привыкаем к такому методу видения. Работая за чертежной доской или экраном компьютера, мы не видим “плотного” объекта, несмотря на заверения продавцов САПР о трехмерном изображении. Но стереовидение позволяет этому плоскому образу появляться в мозгу в виде действительно трехмерного объекта. Чтобы добиться этого, технология, созданная на фирме “Стереографикс”, г. Сан-Рафаэль в Калифорнии, подает два слегка различающихся образа, по одному на каждый глаз. Программа создает левую и правую “картинки”, последовательно появляющиеся на экране в виде сменяющих друг друга кадров. (Экраны компьютера регенерируются со скоростью, близкой к нормальной скорости “регенерации” зрительных нервов, составляющей порядка 60 кадров в секунду). Очки фирмы “Стереографикс” синхронизированы на правое и левое изображения, в результате чего создается глубина видения, недостижимая для невооруженного глаза. Данная технология позволит инженерам-производственникам “проходить от начала до конца” производственные процессы, с которыми им приходится иметь дело, конструкторам легче интерпретировать сложные многослойные конструкции, а менеджерам видеть готовые изделия до того, как дать добро на начало производства. По сути эта технология позволит “быстро создавать прототипы” на экране.
|
|
С помощью развития технологии стереоскопического видения на компьютерах пытаются как бы создать “потусторонний” мир, называемый виртуальной реальностью. И здесь, используя специальные очки, а если точнее -защитные очки, зритель переносится в создаваемый компьютером мир изображений и звуков, который просто не существует за пределами базы данных. Соединившись с компьютером с помощью датчиков, встроенных, к примеру, в перчатку, и надев защитные очки, пользователь может вообразить, что мир, проецируемый на очки, реален. Когда смотрящий движет рукой, изображение изменяется. Можно выбирать объекты в базе данных, перемещать их, манипулировать ими, “держать” их, хотя на самом деле их просто не существует. Пока еще отсутствует осязательный эффект, но по мере того, как области применения технологии расширяются, это, вероятно, будет достигнуто путем стимуляции нервов посредством той же перчатки, в которой ныне размещаются датчики, вызывающие изображение. |
Идти в ногу с быстро меняющимся миром компьютерных продуктов для совершенствования производства дело не такое легкое. Имеются системы распознавания голоса, позволяющие людям обсуждать сложные процессы с компьютером; компьютерами уже считываются написанные от руки команды. Научная фантастика, написанная всего лишь десять лет назад, является обычным делом на сегодняшних заводах. Что еще предложат нам сегодняшние авторы фантастики? Во многих случаях техника обгоняет фантастику. Писатели обращаются к разделам бизнеса в газетах, чтобы почерпнуть оттуда идеи техники следующих поколений, над которыми уже работают с целью повышения конкурентоспособности производства и повышения производительности.ОХРАНА ОКРУЖАЮЩЕЙСРЕДЫЛ. Холл Хили, младший, компания “Патрик инжиниринг Инк.”
|
В 1991 году американская промышленность израсходовала примерно 129 млрд, долларов на мероприятия по охране окружающей среды. Темпы роста этих затрат втрое выше темпов прироста валового национального продукта (ВНП) США. Ожидается, что расходы на экологию к 2005 году превысят бюджет Министерства обороны. В период с октября 1990 года по сентябрь
1991 года Агентство по охране окружающей среды США (АООС) наложило штрафов в размере 14 млн. долл, за преступные загрязнения и 1,75 млрд, в виде гражданско-правовых санкций, платежей за устранение загрязнений и возмещения ущерба. Эти и другие статистические данные, приведенные в этой главе, позаимствованы из “Хазмат уорлд”, Тауэр-Борнер паблишинг, март
1992 года. Они говорят о том, что промышленным предприятиям необходимо знать проблемы, с которыми им приходится иметь дело, и уметь справляться с ними.
И федеральное правительство, и промышленность проводят активную политику охраны окружающей среды и предотвращения загрязнений. В то же время правительство уделяет все больше внимания вопросам исполнения законодательства в этой области. Потенциальные конфликтные ситуации возникают по самому широкому кругу вопросов, связанных с охраной окружающей среды. Это исключительно сложный вопрос. Ныне экологические вопросы касаются практически всех аспектов деятельности промышленного предприятия, затрагивая множество таких вещей, которые десятилетиями считались чем-то само собой разумеющимся. В качестве примеров можно назвать стоимость недвижимого имущества фирмы, выгоды от упаковки, способы удаления отходов, а также отношения с обществом.
Еще один компонент - темпы изменений. Законодательные акты ужесточаются гораздо быстрее. Крайние сроки становятся короче, как в случае с запретом хлорфторуглеродистых соединений. Быстро разрабатываются технологии, специально предназначенные для решения экологических проблем. Общественность, представленная людьми, живущими по соседству с предприятием, и группы защитников окружающей среды становятся все более активными. |
Одна из целей данной главы - помочь как-то сблизить противоборствующие точки зрения государственных чиновников и законодателей и позиции промышленников, которые хотели бы минимизировать негативные последствия экологического регулирования на производстве. На Рис. 8-16 в графическом виде представлены вопросы экологии, с которыми приходится иметь дело предприятиям. В центре ряда этих вопросов находятся рабочие. На Рис. 8-17 показано, что на различия в точках зрения можно смотреть двояко. Компания стремится разрешить вопросы охраны окружающей среды. В то же время государственные чиновники из экологических ведомств должны следить за соблюдением федеральных и местных законодательных актов в этой области.
Ведущей силой нынешнего движения за чистоту окружающей среды являются законодательство и инструкции - федеральные, штатов и местных органов власти. Федеральное законодательство установило правила в конце 60-х - начале 70-х годов. С тех пор в них было внесено и продолжают вноситься множество поправок и дополнений. И правительства штатов, и местные органы власти начинают играть более активную роль как по просьбе Агентства по охране окружающей среды США, так и под давлением со стороны местных политических сил, обществ потребителей и защитников окружающей среды. Иногда местные постановления оказываются гораздо строже федеральных законов. Временами они могут дублировать друг друга или быть не очень четко сформулированными. Иногда подобная ситуация приводит к путанице, когда никто не знает, как разрешить ту или иную проблему.
Вследствие постоянного роста числа государственных постановлений по вопросам охраны окружающей среды, а также сокращений государственных затрат и персонала, решение проблем тоже может затягиваться достаточно надолго. Поэтому лучше всего, вероятно, нанять опытного адвоката, знакомого с делами по проблемам охраны окружающей среды, или консультанта-эколога. Они могут помочь определиться, как следует реагировать на законы и постановления Агентства по охране окружающей среды, и найти наиболее оптимальные, с точки зрения затрат и эффективности, решения.
Рис. 8-16. Заводские мероприятия по охране окружающей среды
Жители ближайших населенных пунктов
Закон о планировании мероприятий на случай чрезвычайной ситуации и праве общества на информацию (ЗПЧПИ)
Вывод опасных отходов на очистные сооружения, на хранение и удаление (ОСХУ)
Разрешение на ОСХУ ___
выдастся в соответствии с положениями Закона о ~ — —
рациональном использовании ресурсов (ЗРИВР)
Вывоз твердых отходов на ОСХУ
Разрешение выдастся •— --
местными властями ___

Выбросы в атмосферу
Поправки к закону о чистом воздухе (ЗЧВ)
Рабочие
Закон об охране труда Право рабочих на информацию

Вода на
государственные , очистные сооружения (ГОС)
Разрешение ГОС
Сброс воды Закон о чистой воде (ЗЧВ)


Закон об отходах прошлых периодов/ суперфонда
• Закон о комплексных экологических мероприятиях, возмещение затрат
и обязательства (ЭКЭМВЗО)
• Закон о поправках к суперфонду и повторном разрешении (ЗСПР)
Завод химикатов Закон о контроле за токсичными веществами (ЗКТВ)
Забор воды Закон о безопасной питьевой воде
(ЗБПВ)
//
Подтекающие ¦ подземные хранилища (ППХ) ЗРИВР
|
|
Рис. 8-17. Точки зрения промышленников и правительства |
|
Промышленность |
Правительство |
|
Экологические вопросы, |
Контролирует соблюдение федерально- |
|
требующие разрешения |
го законодательства |
|
Выбросы в атмосферу |
Закон о чистом воздухе (ЗЧВ); поправки к Закону о чистом воздухе |
|
Право общества на информа- |
Закон о комплексных экологических ме- |
|
цию |
роприятиях, возмещении затрат и обязательствах (ЗКЭМВЗО) и Закон о поправках к суперфонду и повторном разрешении (ЗСПР) |
|
Загрязнение почвы |
Закон о рациональном использовании и восстановлении ресурсов (ЗРИВР) |
|
Аварийные разливы |
ЗКЭМВЗО, ЗСПР |
|
Загрязнение грунтовых вод |
Закон об охране грунтовых вод (ЗОГВ) |
|
Опасные материалы |
ЗРИВР |
|
Полихлордифенилы |
Закон о токсичных веществах (ЗКТВ) |
|
Разрешение на ливневые сточные воды |
Закон о чистой воде (ЗЧВ) |
|
Подземные хранилища |
Поправки к Закону об опасных и твердых отходах (1984 г.), ЗРИВР |
Существуют четыре области экологии, с которыми промышленным предприятиям приходится сегодня иметь дело, а именно, воздух, вода, земля и “прочее”. Более конкретно они включают в себя:
ВОЗДУХ
Выбросы в атмосферу Асбест
ВОДА
Загрязнение грунтовых вод Разрешение на ливневые сточные воды
Очистка сточных вод Приливо-отливная зона побережья
ЗЕМЛЯ
Наземные хранилища Загрязненная почва Аварийные разливы Экологическая ревизия/передача имущества Опасные материалы Полихлордифенилы (ПХД)
Подземные хранилища Обработка отходов (снижение степени загрязнения, утилизация, регенерация энергии, вывоз на свалку)
ПРОЧЕЕ
Право общества на информацию Экономия электроэнергии Оценка риска
Право рабочих на информацию |
Эти категории выделены не окончательно. Загрязняющие вещества границ не знают. Но указанные категории все-таки дают некую основу, которая в какой-то степени созвучна подходам государственных учреждений и промышленности.
ОХРАНА АТМОСФЕРНОГО ВОЗДУХА
Вопросы, касающиеся защиты чистоты атмосферного воздуха, охватывают множество аспектов: глобальное потепление, парниковый эффект, озоновый слой, кислотные дожди и даже воздух в помещениях. В предстоящие годы загрязнение воздуха будет действительно одной из важнейших областей в плане появления новых законов и правил. Это связано, главным образом, с принятием конгрессом поправок к Закону о чистом воздухе от 1990 года. Если говорить в общем плане, то эти поправки ужесточают закон, предписывая более низкие уровни выбросов в атмосферу значительного числа веществ, чем это предусматривалось предыдущими поправками.
Изначально Законом о чистом воздухе 1970 года и последующими поправками к нему вводились в действие разработанные АООС стандарты качества воздуха применительно к стационарным источникам загрязнения окружающего воздуха и опасных загрязняющих вещества. Кроме всего прочего, поправки от 1990 года предусматривают более строгие требования к передвижным источникам загрязнения (более жесткие нормы выхлопа автомобилей). В соответствии с новыми программами требуется проводить более тщательный осмотр и обслуживание автомобилей, использовать более чистый бензин, альтернативные виды топлива.
|
Эти стандарты чистоты воздуха будут наиболее строгими в так называемых “зонах с повышенным содержанием загрязняющих веществ” - городских районах страны с самыми высокими уровнями содержания шести видов загрязняющих веществ: озон, азот, двуокись серы, окись углерода, свинец и твердые примеси в атмосфере. Администрация штатов должна будет очень строго следить за исполнением законодательства в рамках программы охраны окружающей среды. Программа получения разрешений в штате на определенные уровни загрязнения и штрафы за превышение допустимых пределов, по всей вероятности, обойдутся предприятиям недешево.
Одним из аспектов дополнений к Закону о чистом воздухе, имеющим самые серьезные последствия для промышленных предприятий, будет регулирование уровней выброса опасных загрязняющих веществ. На момент принятия данной поправки в списке было 189 загрязняющих веществ, на которые устанавливались предельные нормы выброса. (В течение предыдущих 20 лет нормы были установлены лишь на семь опасных веществ). Не приходится сомневаться, что этот перечень будет расти.
Для крупнейших “точечных” (стационарных) источников АООС установит нормы максимального снижения уровней загрязнений - МДУК (максимально достижимый уровень контроля) - на основе демонстрируемой технологии. По всей вероятности, небольшие предприятия - источники указанных загрязняющих веществ будут обязаны использовать общедоступные методы контроля. |
Закон о чистом воздухе от 1990 года распространяется на источники, выбрасывающие в атмосферу более 10 тонн любого из перечисленных загрязняющих веществ в год (2,5 кг в час непрерывной работы источника), или 25 тонн перечисленных загрязняющих веществ в год в любой комбинации. Эти нормы в равной степени касаются и новых, и действующих предприятий. Любое предприятие, выбросы которого превышают эти уровни, должно быть готово разработать и реализовать план управления в условиях риска. Этим планом должно предусматриваться выявление и предотвращение, или минимизация, случайных выбросов этих веществ.
Применительно к существующим источникам нормы МДУК будут устанавливаться с учетом уровней, достигнутых 12% наиболее эффективных существующих предприятий в соответствующей категории. Для новых предприятий они должны быть по крайней мере не менее строгими, чем у лучших предприятий отрасли. Наибольшую тревогу вызывает загрязнение атмосферы из источников на различных участках производства вне системы дымовых труб. Особое внимание в этих случаях требуется уделять поддержанию оборудования в исправном состоянии и его своевременному ремонту для предотвращения утечек.
Поправки к Закону о чистом воздухе позволяют предприятиям проводить достаточно гибкую политику в плане выполнения норм либо благодаря заблаговременному их достижению, либо с помощью рыночных стимулов. В начале 90-х годов этой программой было охвачено более 700 предприятий. Многие химические и другие компании снизили уровни выброса загрязняющих веществ еще до принятия вышеупомянутых поправок. Некоторые из них намного опередили рекомендации экологических ведомств.
Еще один стимул позволяет торговать нормами выброса. Это дает возможность предприятиям, сильно загрязняющим атмосферу, избежать выполнения строгих предписаний по каждому источнику загрязнений благодаря рынку “прав на загрязнения”. Компании, сумевшие снизить загрязнения намного больше, чем требуется по нормам, смогут продавать разницу предприятиям, не сумевшим выполнить эти нормы. Объем прав на загрязнения, которые фирма получит в начале реализации программы, будет ежегодно уменьшаться.
|
Для промышленных предприятий указанные поправки значат очень многое. Чтобы выполнить нормы МДУК и контролировать выбросы летучих органических соединений, им придется вкладывать значительные средства в здания и оборудование. Только для одной химической промышленности выполнение этого закона обойдется, по оценкам еженедельника “Кемикл вик” в 5 млрд. долл. Чтобы прекратить использование хлорфторуглеродов, компаниям придется найти соответствующие заменители, приемлемые с технической и экономической точек зрения, которые можно было бы использовать в качестве хладагентов, растворителей и т.п. Этот запрет вступил в силу на пять лет раньше первоначального срока, указанного в международных договорах, в связи с их доказанным серьезным воздействием на озоновый слой планеты.
Закон о чистом воздухе затрагивает также и такие вопросы, как, например: а как люди добираются на работу? В районах с повышенным содержанием загрязняющих веществ в атмосфере потребуется обязательное использование коллективных автотранспортных средств. Придется пересмотреть химический состав некоторых аэрозолей. Многие предприятия (например, химчистки и пекарни или предприятия, использующие 5 тыс. и более галлонов краски в месяц), на которые раньше эти правила не распространялись, теперь будут вынуждены выполнять новые требования о 10- и 25-тонных пределах.
С соблюдением этих требований возникнут проблемы; некоторые нормы еще предстоит принять; еще не совсем ясно, что такое максимально достижимые уровни контроля. Какие типы выбросов предстоит контролировать? Каким образом можно будет продавать и покупать квоты на загрязнения?
Ясно одно, отмечается тенденция к резкому снижению объемов выбросов все большего количества загрязняющих веществ для все большего числа предприятий. |
В журнале “Газмат уорлд” (апрель 1992 года, стр. 55) предлагается несколько способов выполнения вышеупомянутых норм, включая:
• Анализ существующих данных.
• Учет выбросов и анализ источника загрязнений (стационарный и в совокупности).
• Анализ последствий поправок к Закону о чистом воздухе для функционирования предприятия.
• Накопление базы данных о выбросах.
• План реализации.
• Подготовка работников.
Важно также следить за соблюдением сроков исполнения законодательных актов. Поправки к закону о чистом воздухе предусматривают следующие наказания за невыполнение требований: наказание как за серьезное уголовное преступление, вызов в суд, а также более существенное поощрение граждан за предоставление информации о серьезных нарушениях закона о чистом воздухе.
Кроме контроля за исполнением экологического законодательства, АО-ОС уделяет большое внимание устранению самих источников загрязнения. Примеры “Ай-Би-Эм”, крупных химических компаний и других предприятий говорят о том, что можно добиться значительной экономии, если снизить объемы выбросов, а также уменьшить судебные издержки, транспортные расходы и затраты на материалы.
ВОПРОСЫ ОХРАНЫ ВОДЫ
Вопросы охраны воды охватывают, среди всего прочего, грунтовые воды, ливневые сточные воды, безопасную питьевую воду, очистку сточных вод и предотвращение разливов. Большинство из этих аспектов регулируется Законом о чистой воде от 1970 года и последующими поправками и дополнениями, самые последние из которых были внесены в 1987 году. Эти поправки ужесточают стандарты предварительной очистки воды и удлиняют перечень организаций, которые обязаны руководствоваться положениями этого закона.
|
Грунтовые воды
Обращение с грунтовыми водами регулируется Законом о защите грунтовых вод и Законом о рациональном использовании и восстановлении ресурсов (ЗРИВР). Организации, имеющие сооружения по очистке, хранению и удалению опасных отходов, отвечающие требованиям ЗРИВР, обязаны брать пробы воды и проводить анализы на загрязненность грунтовых вод после первого же обнаружения загрязнений. В этом случае необходимо составлять план очистки и ежегодно проводить аналйзы для недопущения возникновения новых проблем. В настоящее время существует список, включающий свыше 400 наименований соединений, на присутствие которых в грунтовых водах и проводятся анализы. Однако в вопросах проверки воды на присутствие такого числа загрязняющих веществ существуют достаточно серьезные проблемы. Анализ на присутствие некоторых элементов не составляет труда. Технических данных для других, анализ на которые еще не проводится, пока нет. Проверка на присутствие загрязняющих веществ может оказаться дорогостоящей и длительной. Пожалуй, наибольшая угроза для грунтовых вод исходит в настоящее время от протечек подземных резервуаров, утечек топлива и других растворимых веществ, попадающих в землю и на зеркало грунтовых вод.
Ливневые стоки |
Одним из наиболее болезненных вопросов охраны окружающей среды является проблема ливневых вод, с которой приходится иметь дело по крайней мере 100 тыс. организаций. Ливневые стоки уносят с собой такие загрязняющие вещества, как нефть, масла и тяжелые металлы из самых разных источников. Законом о чистой воде запрещается самовольный сброс загрязняющих веществ из стационарных источников (например, ливневый коллектор) в “водоемы США” (реки, озера и т.п.). Разрешения на сброс выдает Национальная система недопущения неочищенных сбросов (НСННС). На промышленных предприятиях такие сбросы происходят с любых сооружений (например, ливневый коллектор), используемых для сбора и перекачки ливневых сточных вод, появляющихся в ходе производства, обработки, а также в местах хранения сырья и материалов. Больше других от данной системы разрешений страдают компании с кодами по Стандартной классификации отраслей (СКО) от 20 до 39 (древесина, бумага, химикаты, металлы, резина, кожа, камень и т.п.), а также от 10 до 14 (горнорудная). Им приходится выполнять требования положений, регулирующих хранение транспортных средств вне предприятия, а также очистку оборудования и строительные работы на площади свыше 5 акров. Сюда обычно не входят здания управлений и связанные с ними площадки для парковки автомобилей.
Разрешение на сброс сточных вод
В связи со значительным количеством разрешений, которые необходимо получить у НСННС, АООС установило систему разработки приоритетных разрешений, в основе которой лежит требование снижения риска для здоровья людей и загрязнения водных ресурсов. В принципе этой системой предусматриваются групповые, индивидуальные или общие разрешения. Групповое разрешение подходит для предприятий в любой точке Соединенных Штатов, имеющих идентичные производства и стоки. Это могут быть разные заводы одной компании или разные предприятия или фирмы одной и той же отрасли. В последнем случае заявку на разрешение обычно подает отраслевая ассоциация предприятий. Одним из преимуществ получения группового разрешения является то, что данные анализа необходимо подавать только на 10% сбросов группы (на минимум 10 и максимум 100 сбросов, причем один или два должны быть из каждой указанной АООС зон страны).
|
И в данном случае, в связи с большим объемом работы, которую необходимо проводить в соответствии с требованиями НСННС, администрация штатов не рекомендует обращаться за индивидуальными разрешениями по конкретным предприятиям. В настоящее время во многих штатах действуют общие программы выдачи разрешений. В штатах, в которых таких программ нет, компаниям необходимо подавать по крайней мере уведомление о заинтересованности, чтобы обратиться за индивидуальным разрешением. АО-ОС США ввело правило, позволяющее большинству компаний обращаться за общим разрешением. Кроме основных данных, которые необходимо представить вначале, фирмы, получившие общее разрешение, обязаны ежегодно проверять свои предприятия и представлять отчеты о состоянии сооружений и мероприятий по локализации разливов и предотвращению стоков.
В принципе, система разрешений предусматривает представление информации о точках сброса (выводных коллекторах) предприятий, объемах сброса, взятие проб воды на предмет содержания загрязняющих веществ, а также план контроля и регулирования качества воды. Если ливневые стоки с промышленного предприятия направляются на муниципальные очистные сооружения, а не в “водоемы США’’, то разрешения НСННС может и не требоваться. Однако местные власти могут устанавливать собственные нормы и правила, которым должны следовать предприятия.
Основным фактором, определяющим необходимость получения разрешения, являются потенциальные последствия очищенных сточных вод. К числу мероприятий, снижающих негативное воздействие и устраняющих потенциальную необходимость в разрешении, относятся следующие:
• Проведение потенциально загрязняющих производственных операций в условиях, предусматривающих сбор и предварительную очистку стоков. |
• Обеспечение вторичных заградительных сооружений вокруг хранящихся материалов, предотвращающих возможное распространение загрязняющих веществ.
• Предварительная очистка ливневых стоков.
• Сооружение отстойников и установка фильтров.
• Отказ от проведения работ в наиболее уязвимых районах типа пойм, заболоченных земель и рядом с водостоками.
• Уменьшение источника загрязнений.
Некоторые компании проводят очистку сточных вод на своих собственных очистных сооружениях. В этом случае им может быть выгодно очищать и ливневые стоки. Однако ливневые воды могут создать гидравлический удар на очистное сооружение. Для предотвращения этого рекомендуется иметь вторичные пруды-накопители или отстойники. Последние можно также использовать в качестве резервуаров воды, при тушении пожара в экстренных ситуациях, так чтобы перед сбросом ее можно проверить на присутствие опасных загрязняющих веществ.
Меры предотвращения, контроля и противодействия разливам
Не менее важным вопросом, связанным со сточными водами и имеющим большое значение для промышленных предприятий, является вопрос предотвращения, контроля и противодействия разливам (ПКПР). Как правило, план ПКПР составляют не связанные с транспортом организации, “занимающиеся буровыми работами, производством, сбором, хранением, обработкой, очисткой, перемещением, продажей или потреблением нефти и нефтепродуктов, и которые... вполне естественно, могут сбрасывать нефть в опасных количествах... в... судоходные воды США’’ (40 Кодекс федерального законодательства [КФЗ] Часть 112). Под исключения попадают предприятия, имеющие подземные хранилища емкостью менее 42 тыс. галлонов или наземные хранилища емкостью менее 1320 галлонов (причем емкость ни одного отдельного резервуара не должна превышать 660 галлонов).
|
План ПКПР должен содержать описание разливов за последние 12 месяцев, сооружений, используемых для их предотвращения, плана действий в экстремальных ситуациях, дренажной системы и прочие пункты. Существуют обязательные пределы на разливы для сооружений емкостью 1 тыс. и менее баррелей. План ПКПР необходимо пересматривать каждые три года или раньше, если объем емкостей изменился. План должен быть проверен и подписан уполномоченным инженером. Вопросы экологии воды регулируются и другими законами и правилами, описание которых дается в следующем разделе.
ВОПРОСЫ ОХРАНЫ ЗЕМЛИ
При всем том, что категория экологических вопросов, имеющих отношение к земле, в какой-то степени противоречива, речь может идти об экологических инспекциях на предмет присутствия по-лихлордифенилов, удаления отходов, подземных хранилищ, опасных отходов, опасных материалов. Естественно, все загрязняющие землю вещества могут оказывать вредное воздействие и на атмосферу, и на воду.
Существует масса федеральных законов и правил, регулирующих экологические мероприятия, связанные с землей. Некоторые из этих законов распространяются также и на воздух, и на воду. Важнейшими среди них являются Закон о рациональном использовании и восстановлении ресурсов (ЗРИВР) от 1976 года и последующие дополнения к нему; Закон о комплексных экологических мероприятиях, возмещении затрат и обязательствах (ЗКЭМВЗО) от 1980 года; дополнения к ЗКЭМВЗО и повторные разрешения; Закон о поправках к суперфонду и повторном разрешении (ЗСПР) от 1986 года и Закон о контроле за токсичными веществами (ЗКТВ) от 1976 года. |
ЗРИВР устанавливает основу для промышленных предприятий в плане управления опасными отходами, учета, получения разрешений, необходимых методов удаления, правил содержания подземных хранилищ и защиты грунтовых вод. ЗКЭМВЗО и ЗСПР касаются вопросов средств на реализацию ЗРИВР, экстренных действий в случае разливов, прав общества на информацию, налогообложения и прочих вопросов. Чтобы понять, как исполнение этих законов отражается на компании, рекомендуется приглашать сторонних консультантов.
Опасные отходы
Отходы считаются опасными, если они воспламеняющиеся, коррозионные, химически активные или токсичные. Для определения характеристик токсичности отходов применяют метод промывки. Отходы считаются опасными, если они включены в один из четырех списков, содержащихся в инструкциях к ЗРИВР. Каждая компания обязана сама определять степень опасности своих отходов. “Исключительно опасные отходы” достаточно опасны и в небольших количествах; именно поэтому для них устанавливаются такие же правила, как и для значительных объемов других опасных отходов.
Важно знать, к какой категории источников опасных отходов относится данное предприятие. По правилам ЗРИВР от 1986 года существуют три категории:
Количество отходов, Категория производимых в месяц
Не более 100 кг Условно исклю
чаемый источник небольших количеств отходов
100-1000 кг Источник неболь
ших количеств
Более 1000 кг Источник большо
го количества
Если ваше предприятие относится к категории условно исключаемых источников небольших количеств отходов, то вам необходимо направлять опасные отходы на указанное очистное сооружение и не накапливать их в количестве более 1 тыс. кг. на территории предприятия, в противном случае на вас распространяются правила, регулирующие источники больших количеств отходов. По федеральному закону можно поменять статус источника в зависимости от количества отходов, произведенных в данном месяце. Чтобы определить статус источника и предъявляемые к нему требования, необходимо установить количество опасных отходов, производимых ежемесячно. К отходам относятся “включенные в список отходы” или отходы как-то иначе характеризуемые как опасные, которые накапливаются на предприятии, упаковываются и вывозятся с предприятия, помещаются в контролируемое сооружение для очистки или удаления, или производятся в виде осадка, или оседают на дно резервуара.
|
Предприятия, производящие более 100 кг опасных отходов в месяц, а также предприятия, занимающиеся их транспортировкой, хранением или очисткой, обязаны получить в АООС США идентификационный номер. Его получают в региональном отделении АООС или в Агентстве по контролю за опасными отходами в штате. Такой номер присваивается каждому предприятию. Для того чтобы иметь право удалять или очищать опасные отходы самостоятельно, как правило, необходимо получить разрешение. Это довольно дорогостоящий и длительный процесс.
Компаниям рекомендуется иметь план мероприятий для чрезвычайных ситуаций, хотя это и не является обязательным требованием АООС США. Среди мероприятий, проводимых в соответствии с этим планом, можно отметить следующие: назначение координатора мероприятий в чрезвычайных ситуациях, обучение персонала действиям в чрезвычайных обстоятельствах и обращению с отходами, вывешивание на видных местах телефонных номеров и указателей расположения аварийного оборудования. План включает также такие мероприятия, как создание аварийных бригад, тесное взаимодействие с местными пожарными депо, полицией и больницами, а также наличие аварийных средств связи. |
Управление профессиональной безопасности и здравоохранения США разработало стандарты защиты работников на разрешенных АООС сооружениях по очистке, хранению и удалению отходов. Существуют также правила защиты работников, занимающихся устранением последствий разлива опасных материалов и других чрезвычайных происшествий. Этим стандартом предусматривается наличие процедур действий в письменном виде, а также программы охраны труда.
Опасные материалы
В правилах Министерства транспорта США некоторые материалы обозначаются как опасные, то есть ядовитые, радиоактивные, воспламеняющиеся, взрывоопасные и коррозионные. Другие экологические нормативные акты могут классифицировать эти вещества как “опасные”, а могут и нет. Цель подобных правил Министерства транспорта вполне очевидна, а именно, обеспечить безопасную перевозку веществ, “представляющих необоснованный риск здоровью, безопасности и имуществу в процессе перевозки”. Невыполнение данных правил может дорого обойтись нарушителю: 10 тыс. долл, за гражданское нарушение и 25 тыс. долл, или пять лет тюремного заключения за уголовные преступления.
Компании, перевозящие опасные материалы, обязаны подчиняться данным правилам, даже если они всего лишь перевозят, а не производят, хранят, используют или как-то иначе имеют дело с этими веществами. Процесс выполнения данных правил из семи пунктов включает в себя упаковку, наклеивание этикеток, маркировку, выписывание накладной и иные действия.
Некоторые аспекты ЗРИВР не совсем ясны. Например, АООС требует маркировать отходы как опасные, “смешанные с... или полученные из...” вещества, классифицированного как опасное. В ходе нескольких судебных слушаний эти правила были признаны не имеющими силы. Некоторые критикуют АООС за дорогостоящие задержки, создаваемые такими действиями, как неспособность уладить дело на начальной стадии процесса по очистке с небольшими компаниями, направляющими ядовитые материалы на площадки суперфонда. В поправках и дополнениях к ЗРИВР эти и другие вопросы будут, вероятно, решены. Основное внимание будет уделено ускорению и упрощению процесса, сокращению отходов, а также партнерству или иным способам устранения последствий загрязнения.
|
Подземные хранилища
Подземные хранилища (ПХ) создают одну из самых распространенных экологических проблем. По оценкам АО-ОС США в 1991 году в стране было порядка трех миллионов подземных хранилищ. Подземные хранилища считались надежным способом хранения взрывоопасных, коррозионных и других опасных веществ, главным образом нефти и нефтепродуктов. Для станций обслуживания и других сооружений, расположенных на небольшой территории или близко к местам проживания людей, подземные хранилища являются единственным практичным методом хранения. Местные власти во многих штатах дают разрешение только на подземные хранилища.
Однако по оценкам АООС примерно 2/з существующих подземных хранилищ подтекают. В то же время, почти 50% питьевой воды в США качают из подземных источников. Эти и другие факторы и привели к принятию исключительно строгих правил в отношении подземных хранилищ.
Подземные хранилища нефтепродуктов и опасных отходов подпадают под действие ЗРИВР. Конгресс еще больше ужесточил эти правила, приняв в 1984 году поправки, регулирующие хранение опасных и твердых отходов (ПОТО). В соответствии с ПОТО от АООС требуется: |
подземных хранилищ и утечек из них.
Чтобы выполнить поставленные цели относительно подземных хранилищ нефти и нефтепродуктов, АООС установило крайние сроки и мероприятия, которые необходимо выполнить самое позднее в 1998 году.
Правилами ЗРИВР устанавливаются процедуры содержания подземных хранилищ, в которых хранятся опасные материалы, подпадающие под действие ЗКЭМВЗО; ЗРИВР и ЗКЭМВЗО также регулируют порядок обращения с опасными отходами. Подземные резервуары для опасных материалов, установленные после 1 января 1989 года, должны иметь вторичный пояс устройств сдерживания распространения разливов и контроля между первичными и вторичными сдерживающими стенками резервуара (промежуточный). Крайние сроки для установки контролирующих устройств на этих подземных хранилищах идентичны срокам относительно мероприятий по сдерживанию разливов нефти.
Протечки подземных хранилищ выявляются самыми разнообразными методами и способами. Здесь и ежемесячные инспекции и контроль запасов, и проверка герметичности резервуара, и специальная система мер по обнаружению протечек. Защиту от коррозии обеспечивают резервуары из стекловолокна, стальные резервуары, облицованные стекловолокном, а также окрашенные или катодно-защищенные емкости. Выбор варианта предотвращения утечек из подземных хранилищ зависит от характера местного законодательства, типа почвы, материала, хранящегося в резервуаре, геологических и прочих условий.
Система трубопроводов часто (две трети и более случаев) является основной причиной неудовлетворительного состояния подземных хранилищ. Так для нормального функционирования всей системы подземных хранилищ очень важно иметь двойные (обязательное условие лишь для подземных хранилищ химических материалов) или анодно-защищенные стенки трубопроводов. Постоянное наблюдение за состоянием двустенных трубопроводов и внутренних прокладок может также существенно снизить размер страховых взносов. Кроме трубопроводов, проблемы могут также вызывать и такие факторы, как:
|
• Несовместимость материала самого резервуара или футеровки и хранящегося вещества.
• Некачественная установка (по правилам ЗРИВР необходимо приглашать специализированную фирму для сооружения подземного хранилища).
• Отсутствие катодной защиты резервуаров.
В случае подтверждения утечек из подземного хранилища нефти, необходимо провести целый ряд мероприятий. Уведомить соответствующие организации, остановить утечку, разработать план устранения последствий, а также подготовить массу обязательных отчетов.
Во многих компаниях поняли, что нет необходимости иметь собственные подземные хранилища. Дешевле покупать бензин для автомобилей и грузовиков на стороне. Если подземные хранилища все еще используются компанией, то качественное содержание, контроль и установка резервуаров обходятся гораздо дешевле, чем затраты на последующие мероприятия по устранению последствий загрязнения и возможные штрафные санкции.
Наземные хранилища
С тех пор как в 1988 году вступило в действие федеральное законодательство по подземным хранилищам, популярность наземных хранилищ резко возросла. Несмотря на то, что АООС США не установило никаких официальных правил по содержанию наземных хранилищ, в Сенате США идет работа по подготовке закона о наземных хранилищах. В нем будут положения, регулирующие содержание заводских резервуаров, хранилищ на местах нефтедобычи и реконструированных наземных хранилищ. В соответствии с готовящимся законом к наземным хранилищам будут предъявляться такие же требования, как и к подземным. Наземные хранилища подпадают под действие Закона о чистой воде и новых правил относительно ливневых стоков. |
Разрабатываемое в настоящее время в штатах законодательство по наземным хранилищам также будет оказывать регулирующее воздействие на процедуру их содержания. Рекомендуется иметь вторичную систему сдерживания (которая в некоторых случаях может представлять собой резервуары с двойными стенками) и осуществлять регулярное наблюдение за образованием трещин. Наземные хранилища и трубопроводы, расположенные непосредственно на земле, подвержены коррозии. Обязательными требованиями являются обваловка и облицовка наземных хранилищ; нередко обваловка должна быть бетонной. Обычно требуется, чтобы вместимость насыпей и обваловок была по крайней мере равна объему содержимого резервуара и какого-то количества ливневых стоков.
Ввиду частых изменений в законодательстве по наземным хранилищам в особых случаях желательно пользоваться рекомендациями специальных юридических и технических фирм. Сюда же относятся консультации с представителями экологических организаций штата и пожарных служб.
ЭКОЛОГИЧЕСКИЕ
ЭКСПЕРТИЗЫ
Деятельность промышленных предприятий часто включает сделки в отношении земли. Если обнаруживается загрязнение земли, то, как правило, расходы по устранению последствий несут все стороны, когда-либо владевшие данным участком или занимавшие его. Это могут быть арендаторы, фирмы, сдающие участок в субаренду, и т.п. безотносительно их вины в загрязнении. Обязательства по устранению последствий загрязнения вытекают из требований ЗРИВР, ЗКЭМВЗО, ЗСПР и массы других экологических и прочих законодательных актов.
Чтобы снизить риск обязательств, обеспечить исполнение законов по охране окружающей среды, а также гарантировать устранение последствий загрязнения, во многих штатах от собственников теперь требуют представления информации об экологическом состоянии имущества прежде чем оно может быть передано другому лицу. Это может быть заполнение специальной формы, в которой указывается, что участок свободен от загрязнений. Могут требоваться и другие мероприятия, как, например, взятие проб грунта. Безотносительно наличия или отсутствия обязательного требования о проведении ревизии, большинство кредиторов (для первоначальной покупки или рефинансирования ссуды), поверенных и крупных фирм требуют представления подобного документа.
|
|
Как правило, ревизией предусматривается проверка всей цепочки передачи прав собственности, анализ информации о всех предыдущих случаях загрязнения, знакомство с законодательством, регулирующим хозяйственную деятельность на данном участке с точки зрения экологии, осуществление аэрофотосъемки, непосредственное посещение участка для визуального осмотра на предмет очевидных признаков экологических нарушений типа мертвой растительности, обесцвеченной почвы, наличие асбеста, старых трансформаторов с материалами из поли-хлордифенилов, использование методов и работ, которые могли быть причинами загрязнений, наличие подземных хранилищ и т.п. Если на первом этапе проверки выявлены признаки загрязнения, то может потребоваться еще одна проверка, в ходе которой будут проводиться более тщательные анализы с взятием проб земли из скважин. Практические мероприятия по устранению последствий загрязнения проводятся на третьем этапе. |
Обязательства и расходы по устранению последствий загрязнения возлагаются на покупателя или продавца в зависимости от взаимной договоренности. Эти расходы могут существенно повлиять на цену имущества. Экологические вопросы могут даже помешать проведению сделки. Таким образом, очень важно знать степень загрязнения, которая определяется либо путем самостоятельной проверки, либо с помощью приглашенного технического консультанта. Неразумно недооценивать важность всесторонней и профессионально проведенной экологической экспертизы. Естественно, никто не желает иметь головную боль, связанную с вентиляционными трубами из подземного хранилища или загрязнением, вызванным неисправным состоянием сооружения на соседнем участке. Для оказания помощи в устранении последствий загрязнения, обнаруженного через много лет после сделки купли-продажи, можно пригласить предыдущих владельцев, особенно из числа “глубоких карманов”.
ПРОЧИЕ ВОПРОСЫ
Закон о планировании мероприятий на случай чрезвычайной ситуации и праве общества на информацию (ЗПЧПИ, известный также как ЗСПР, Раздел III) был принят в 1986 году после трагического случая с токсичными химикатами в Бхопале (Индия) и ряда других несчастных случаев. В соответствии с требованиями этого закона федеральные и местные власти, а также власти штатов обязаны сообщать о наличии опасных и токсичных химических веществ, а также иметь планы мероприятий на случай их попадания в атмосферу или на землю. Положениями этого закона предусматривается информирование общественности о наличии захоронений опасных химических веществ и об их выбросах. Закон помогает также населению принимать меры по обеспечению собственной безопасности. Как правило, этот закон распространяется на промышленные компании, отнесенные к разрядам 20-39 Стандартной классификации отраслей, а также на фирмы, занимающиеся производством, обработкой или использованием перечисленных токсичных химических веществ.
Предприятия, на территории которых находятся определенные минимальные пороговые количества, хотя бы одного из более 300 указанных опасных веществ, обязаны иметь планы на случай чрезвычайных обстоятельств. Такие предприятия должны также иметь своих представителей в местных комитетах по планированию мероприятий на случай чрезвычайных мероприятий на случай чрезвычайных происшествий. По закону заводы обязаны уведомлять эти комитеты и комиссии по планированию мероприятий на случай чрезвычайных происшествий штатов о выбросах перечисленных (40 КФЗ 355, 40 КФЗ 30.2.4) опасных веществ.
|
В комиссии и комитеты необходимо представлять также ведомости с данными, подтверждающими безопасность хранения опасных материалов, или список этих химических веществ. Прежде чем подавать подобные документы, необходимо представить определенные минимальные количества этих веществ. Стандартные бланки этих форм можно получить в комитете.
Последнее время промышленные предприятия стали все чаще обнародовать информацию о выбросах опасных веществ. Эта информация содержится в отчетах, которые предприятия обязаны подавать в соответствии с требованиями Раздела 313 ЗПЧПИ. Предприятия, подпадающие под действие этого закона, обязаны ежегодно представлять форму с перечислением выбросов токсичных химических веществ. Ее цель -информировать общественность и государственные органы об обычных, неопасных выбросах в окружающую среду. Эти данные используются в научных целях, а также при разработке законодательства, рекомендаций и стандартов.
Законом предусматривается определенная защита от необходимости разглашать через вышеупомянутые отчеты коммерческую тайну. Однако промышленные предприятия все еще выражают беспокойство по этому поводу. В законе подчеркивается необходимость организации и ведения тщательного учета. Настоятельно рекомендуется также поддерживать тесные контакты с различными местными службами типа пожарной охраны. За неисполнение требований закона предусматриваются весьма жесткие гражданские и уголовные наказания, включая заключение под стражу. Частные граждане также имеют право подавать в суд на собственников или операторов предприятия или установки за невыполнение требований ЗПЧПИ. |
РЕКОМЕНДУЕМЫЕ ДЕЙСТВИЯ И ЗАКЛЮЧЕНИЕ
Учитывая строгость экологического законодательства, промышленным предприятиям необходимо тщательно следить за изменениями в законодательных актах, четко представлять их действие по отношению к данному предприятию и находить способы и методы наиболее эффективного выполнения их требований. Естественно, все мероприятия, вытекающие из требований законодательства, не должны идти в ущерб основной хозяйственной деятельности.
Обе цели - соблюдение законодательства и прибыльная хозяйственная деятельность - лучше всего удовлетворять путем недопущения загрязнений окружающей среды. Как указывается в Законе о предотвращении загрязнений окружающей среды от 1990 года, и как показывает пример добровольных инициатив предприятий, таким образом можно избежать крупных затрат. Можно сократить не только расходы, связанные с исполнением требований законодательства, обязательствами и страховыми взносами, но и затраты на обработку, перевалку, хранение и транспортировку отходов. Положительные результаты, достигнутые на этом поприще, повышают конкурентоспособность фирмы и ее имидж в глазах общественности.
Действия такого рода создают для фирмы и дополнительные возможности. Предложение “зеленой” или экологически чистой продукции на рынке и использование экологически совместимой упаковки могут привести к расширению объемов продаж. Здесь следует сделать оговорку, что экологически чистым изделие считается, если это засвидетельствовано официально. Если, к примеру, утверждения о биохимическом разложении или утилизации отходов не могут быть доказательно обоснованы, то это может отрицательно сказаться на объемах реализации. В некоторых областях необходимо документально доказывать долю вторичного сырья в продукции.
Оказание экологических услуг может даже стать выгодным занятием. Подрядчики Министерства обороны начинают заниматься устранением последствий загрязнения окружающей среды. Модифицируя свою продукцию или делая к ним небольшие добавки, изготовители традиционных химических веществ и оборудования для химической промышленности предлагают продукцию для борьбы с загрязняющими веществами.
|
Сообщения о некоторых крупных химических компаниях и других предприятиях вышли на первые полосы газет, когда они начали вкладывать многие сотни миллионов долларов на мероприятия по предотвращению загрязнений и сокращению отходов. Другие фирмы могут воспользоваться иными методами, предусматривающими постепенные небольшие улучшения в плане защиты окружающей среды.
Для небольших компаний затраты, связанные с соблюдением требований экологического законодательства, иногда могут оказаться просто непосильными. Они могут надеяться на помощь со стороны государства, фондов, поставщиков, клиентов и отраслевых ассоциаций. Помощь могут оказывать и местные власти. Был даже один случай, когда конкуренты обменивались информацией и проводили совместные экологические исследования. Мелкие фирмы обычно решают вполне конкретные проблемы по мере их возникновения. Более крупные стремятся создавать и реализовывать более комплексные четко сформированные программы. Некоторые корпорации изучают опыт национальных и зарубежных компаний в деле защиты окружающей среды. Все это способствует налаживанию более теплых отношений с общественностью. Но имеются и другие примеры.
В некоторых случаях лучшим выходом может оказаться закрытие предприятия, если затраты на охрану окружающей среды оказываются слишком большими. Однако множество мероприятий с целью выполнения требований экологического законодательства и повышения конкурентоспособности можно выполнить собственными силами. Вот несколько примеров: |
исполнения требований законодательства. Периодически проводить экологические инспекции производства; это исключительно важно.
• Относиться к вопросам охраны окружающей среды как к еще одной постоянной составляющей системы управления хозяйственной деятельностью, то есть точно так же, как к вопросам охраны труда. Включать их в ежегодный бизнес-план и сообщение о миссии предприятия. По заявлению представителя одной компании из списка числа 500 крупнейших компаний США, составляемого журналом “Форчун”, если компания выполнила поставленные цели по доходам и прибыли, но не выполнила экологические цели, значит она не выполнила свои цели.
• Действовать с опережением. Необходимо заниматься решением экологических вопросов до того, как они превратятся в проблему неисполнения законодательства. Если проблема все-таки возникнет, то решать ее необходимо в организованном порядке.
• Следует подумать над возможностью занять одно из мест в совете директоров экологической организации или пригласить в совет директоров своей компании специалиста по охране окружающей среды.
• Следует обучать персонал компании умению правильно решать экологические вопросы и обращаться с опасными веществами. Регулярно проводить переобучение.
• Обеспечить тесную связь и сотрудничество со всеми, кто так или иначе связан с компанией - с поставщиками, клиентами, служащими, местными жителями. Необходимо обеспечивать их информацией и поощрять участие, в разумных пределах, естественно, во всех переменах, которые происходят в компании. Налаживание “партнерских отношений” может принести много выгод.
|
• Искать возможность обмена отходов на что-либо полезное для себя.
• Налаживать сотрудничество с представителями законодательных органов на предмет поиска наиболее дешевых и эффективных решений.
• Способствовать созданию рынка продукции из вторичного сырья, покупая их у производителей (бумага, изготовленная из вторутильсырья, и т.п.). Искать заменители материалов, которые позволят легче утилизировать ваши изделия или отходы производства. |
• Принимать активное участие в работе отраслевых ассоциаций, которые помогут пролоббировать интересы компании. Присоединяйтесь к другим группам, которые могут помочь достижению целей компании. Одной из таких групп является Коалиция действий в рамках Суперфонда, созданная в 1992 году для недопущения ответственности за выбросы опасных отходов в прошлом.
Экологические вопросы остаются и будут все больше становиться неотъемлемым элементом хозяйственной деятельности. Необходимо заблаговременно искать пути обеспечения баланса между ростом и защитой окружающей среды, между производством и ресурсами, которые делают возможным само производство. Без должной охраны наших ресурсов не будет и производства.
Информационные системы и технологииВВЕДЕНИЕНорберт Дж. Кубилус
|
|
В современных условиях руководителям информационных систем приходится решать проблему эффективного построения работы очень сложных и взаимосвязанных систем компьютеров и сетей, чтобы удовлетворять непрерывно возрастающие информационные потребности клиентов. Кто эти клиенты? Чего они хотят? Какие информационные системы и технологии обеспечивают наиболее эффективное управление потоками информации? Как следует планировать, организовывать и управлять работой информационных систем? Вот лишь несколько из множества вопросов, на которые руководителям приходится искать ответы в этот новый информационный век. |
В течение последнего десятилетия границы между задачами информационных систем и важнейшими хозяйственными задачами компании постепенно стирались. Специалисты и менеджеры информационных систем все больше работают с учетом хозяйственных задач, учатся разбираться в хозяйственной деятельности, которой занимается компания, а также ищут пути наиболее эффективного удовлетворения информационных потребностей с
Норберт Дж. Кубилус является вице-президентом и руководителем информационного отдела компании “Би-Си-Эм Инжиниэрс, Инк.", расположенной в г. Плимут Митинг, штат Пенсильвания. Он работает также профессором кафедры информационных систем в Технологическом институте Нью-Джерси.
|
точки зрения клиентов. В то же время революция в области персональных компьютеров сделала информационные системы более демократичными, превратив миллионы конечных пользователей в информационных менеджеров.
Что, действительно в информационных системах произошла смена ролей? Не совсем. В число клиентов информационных систем и услуг в 90-е годы входят конечные пользователи с их персональными компьютерами, а также продавцы, поставщики и, наконец, пользователи продукции и услуг компании. Все они хотели бы иметь не только свободный доступ к целостной информации, но и инструменты, с помощью которых можно было бы манипулировать этой информацией так, чтобы не упускать деловые возможности. Их обычно не интересуют технические детали технологии, которую они используют; в большей степени они полагаются на способность информационной системы интегрировать различные элементы, которые необходимы для получения и доставки требуемой информации.
С учетом вышесказанного, в данном разделе решаются две задачи: 1) познакомить менеджеров различных уровней и специальностей с архитектурой информационных систем - аппаратными средствами, программным обеспечением, системами связи, открытыми системами и использованием компьютера в режиме клиент/сервер - и с задачами, которые им приходится решать; 2) поближе познакомить менеджеров информационных систем с концепцией кооперативного управления хозяйственными системами, обращая при этом главное внимание на наличие, надежность, стоимость услуг и высокие темпы технического прогресса. Может показаться, что в разных главах предпочтение отдается одному или другому из этих вопросов. Однако по большей части авторы старались охватить оба. |
Темой первых двух глав является интеграция информационных систем и инфраструктуры компании. В первой главе Дональд Вински обсуждает информационные системы с точки зрения ресурсов, которыми они призваны управлять, выгоды, которые компании могут получить с их помощью, а также взаимодействие менеджеров информационных систем с другими руководителями компаний. Во второй главе Нэнси Маркль раскрывает значение планирования информационной системы для организации, обращая особое внимание на выгоды, экологические факторы, предположения, проблемы и возможности, связанные с процессом планирования.
В трех следующих главах разговор идет о важнейших технических элементах архитектуры информационных систем. Сара Хоанидис разбирает факторы, которые следует учитывать при выборе аппаратных средств компьютерной системы, включая сильные и слабые стороны и характеристики различных типов компьютеров и их элементов. Линда Ферри обсуждает программные элементы компьютерной системы, концепцию открытых систем и тенденции в развитии приложений. Эд Ходжсан знакомит с миром движения информации по различным системам связи и затрагивает вопрос стирания граней между компьютерами и телекоммуникациями.
Тема связи раскрывается и в двух последующих главах. Роберт Плаут рассматривает вопросы планирования и управления, которые оказывают существенное влияние на реализацию электронного обмена данными, то есть пересылку данных в стандартной форме с одного компьютера на другой. Управление сетями волнует появление все большего числа организаций, и Андрес Ллана обсуждает вопросы конструкции, контроля и работы, которые имеют непосредственное отношение к построению и функционированию эффективных сетей передачи данных.
В главе, написанной Стивом Шо-уфом, речь идет, видимо, о самом важном вопросе информационных систем, а именно, об управлении информацией, хранящейся в компьютерах компании. Организации имеют возможность выбирать из бесчисленного количества систем, которые помогают решать проблемы управления данными и информацией. Автор обсуждает вопросы архитектуры, конструкционные факторы и признаки эффективных систем управления базами данных.
|
|
Затем разговор переходит на современные вопросы повседневного управления информационными системами. Стэн Осташевски начинает с того, что обращается к способам создания системы обработки данных, из которой хозяйственное предприятие получает всю необходимую информацию, которую отличают такие характеристики, как надежность, точность, своевременность, целостность и защищенность. Джо Джексон разбирает факторы и вопросы, связанные с принятием трудного решения передачи сторонней организации одной или нескольких функций информационных систем управления (ИЙУ). В следующей главе Артур Курек обсуждает эффективные методы устранения серьезных сбоев, используемые для обеспечения непрерывности информационных услуг после крупной аварии в системе обработки данных организации. И, наконец, Тони Сэлинжер рассуждает о системе подготовки и повышения квалификации специалистов и конечных пользователей и рассматривает при этом различные подходы к организации такой системы, благодаря которой и те, и другие будут использовать информационные системы более эффективно. |
С учетом изменений в информационных системах и технологиях, а также в характере их использования на предприятиях руководителям информационных систем приходится решать два вопроса, о которых говорится в заключительных главах. Джек Болонья касается темы условий защиты и законодательного обеспечения, в которых менеджерам приходится решать вопросы обеспечения конфиденциальности, борьбы с пиратством, безопасности и защиты информации. Норберт Кубилус рассуждает о том, как управлять изменениями в информационных системах, включая элементы планирования, ресурсов, человеческого фактора и реализации.
Важнейшая роль информационных систем будет и дальше заключаться в обеспечении интегрированных систем, которые удовлетворяли бы требованиям компаний и клиентов. Организации, обеспечивающие функционирование информационных систем, будут меньше по размеру и в большей степени специализированными, чем раньше; гораздо больше внимания они будут уделять технической стороне хозяйственной и системной интеграции, имеющейся в наличии техники, а также вопросам оказания внешних услуг. Хозяйственные подразделения будут основным источником нововведений и творческого подхода к использованию информационных систем и технологий, а руководители успешно функционирующих информационных систем будут именно теми людьми, кто может внедрить эти технологии в хозяйственную деятельность компании.ФУНКЦИИИНФОРМАЦИОННЫХ СИСТЕМ УПРАВЛЕНИЯДональд Т. Вински, президент компании “Ди-Ти-Дабл-ю Ассошиэтс”
|
РЕСУРСЫ
ИНФОРМАЦИОННОЙ
ТЕХНОЛОГИИ
Информационная система управления (ИСУ; представляет собой набор элементов, который быстро записывает и манипулирует огромными массивами необработанных исходных данных. В настоящей главе мы познакомимся с системами обработки данных. Задачей такой системы является управление восемью важнейшими типами ресурсов информационной технологии (ИТ). Как явствует из Рис. 9-1, одни из них вполне очевидны, другие - менее ярко выражены, многообразны и трудно поддаются управлению.
Аппаратные средства
Под аппаратными средствами понимаются электронно-вычислительные машины и периферийные устройства типа дисководов и принтеров, которые ИСУ должна выбрать, оценить размер и контролировать их работу. Компьютеры бывают самыми разными - от легко умещающихся на письменном столе до больших электронно-вычислительных машин, которые размещаются в специальных машинных залах. В число аппаратных средств могут входить также устройства специального назначения, например, оборудование для управления технологическими процессами, используемое на промышленных предприятиях. |
Программное обеспечение
Под программным обеспечением понимают набор команд, которые “сообщают” компьютеру, какое действие ему необходимо выполнить. В прикладных программах содержатся команды на выполнение операций, связанных с хозяйственной деятельностью, как, например, ведение счетов кредиторов или контроль и регулирование запасов. Операционное и системное программное обеспечение контролируют работу компьютера и его периферийных устройств. Программы управления базами данных имеют дело с операциями, связанными с созданием, изменением и использованием данных, хранящихся в компьютере. Характер программного обеспечения, используемого организацией, зависит от явных и неявных методов и процедур, практикуемых данной организацией. Одной из основных и наиболее объемных задач ИСУ является согласование программ, используемых предприятием, и логики управления этим предприятием.
|
|
Рис. 9-1. Ресурсы информационной технологии (ИТ) |
|
|
|
Очевидные |
Ресурсы |
Примеры |
|
и |
Аппаратные средства |
Компьютеры и периферийные |
|
контролі |
яруемые |
Программное обеспечение |
устройства
Прикладные системы; операционные |
|
і |
і |
Сети
Люди |
системы и технологические процессы Локальные и глобальные каналы связи
Персонал, пользователи ИСУ, продавцы |
|
1 |
г |
Информация |
Цифровая, текстовая, графическая, голосовая, видео |
|
Неясные |
Культура |
Общие ценности и традиции |
|
и |
Время |
Согласование по времени и |
|
многообразные |
Риск |
гармоничность
Ориентация и недопущение |
Сети
Сети представляют собой средство связи для передачи данных, голоса, изображения и видеоизображения одному или нескольким хозяйственным субъектам и службам. Все чаще сети выполняют роль каналов связи для осуществления автоматических сделок с клиентами и поставщиками. ИСУ как раз и отвечает за такое объединение сетей организации, когда передача информации производится быстро, надежно, точно и защищено. Это требует обращения с целым рядом локальных и глобальных сетей, протоколов (то есть электронным “рукопожатием”), оборудованием и средствами связи, - например, волоконными и медными проводами, микроволновой и спутниковой связью - и программами, управляющими электронными потоками по определенным маршрутам в сетях.
Кадры
Персонал ИСУ и пользователи системы представляют собой человеческие ресурсы. Персонал ИСУ обычно делится на группы разработчиков систем, операторов ЭВМ и администраторов сети, в состав которых входят как штатные сотрудники, так и специалисты, работающие по контракту. К числу пользователей системы относятся как внутренние пользователи, работающие в компании, так и клиенты, продавцы и поставщики. |
Информация
К информационным ресурсам, управляемым ИСУ, относятся цифровая информация, тексты, графическая, голосовая (звуковая) и видеоинформация. Все более сложная задача состоит в том, чтобы поддерживать защиту и целостность данных и в то же время обеспечивать глобальный доступ к информации, требуемой для ведения бизнеса. Информационные ресурсы включают в себя также отношения между элементами данных, в результате которых предприятию удается получить полезную для себя информацию.
Культура
Культура - это некий неосязаемый ресурс, которым также необходимо управлять. Она представляет собой общие ценности и традиции людей. Для организаций характерно множество культур. Некоторые культуры функциональны по своей природе, - например, разработки и проектирование, бухгалтерский учет и сбыт имеют различные функциональные культуры. Можно говорить также и об этнических и национальных культурах, особенно в транснациональных организациях, где, скажем, американские, японские и английские отделения работают в составе одной компании. У хозяйственных подразделений и корпораций имеются свои внутренние культуры, которые ставят перед руководством непростые задачи в процессе слияний, приобретений и объединений. ИСУ обязана учитывать различие культур внутри организации.
|
Время
Время - это тоже реальный ресурс, которым должна управлять ИСУ. Управление временем означает, что системы создаются быстрее, новые продукты разрабатываются быстрее, и производственные запасы материалов практически отсутствуют благодаря использованию системы поставок точно по времени. Но существует еще один аспект времени, имеющий отношение к гармоничности в организации.
Гармоничность можно рассматривать как скорость, с которой в организации протекают изменения. В зависимости от отрасли и унаследованных традиций гармоничность или длительность цикла изменений могут существенно различаться. Например, бакалейный магазин отличает естественная гармоничность длительностью в неделю, в основе которой лежат недельные кампании по продвижению товаров на рынок. В отличие от магазина естественная гармоничность целлюлозно-бумажного комбината длится несколько лет, что прямо связано с циклом роста деревьев. Пытаясь провести быстрые изменения в организации с помощью информационной технологии, ИСУ должна тщательно проанализировать природную гармоничность этой организации, чтобы выяснить, насколько легко или сложно будет провести быстрые перемены.
Риск |
Применительно к ИСУ важно выявить отношение той или иной конкретной организации к риску и определить, в какой степени руководство этой организации склонно к риску или избегает его, потому что от этого зависит успех или неудача усилий по созданию системы. ИСУ должна построить системную деятельность таким образом, чтобы связанный с этим уровень риска оказался приемлемым для руководства компании, что только и может обеспечить успех данного мероприятия.
ВЫГОДЫ от ИСПОЛЬЗОВАНИЯ ИНФОРМАЦИОННОЙ ТЕХНОЛОГИИ
Функции ИСУ внутри организации зависят от выгод, которые ожидается получить в результате использования ресурсов ИТ для решения хозяйственных проблем. На Рис. 9-2 показаны разнообразные выгоды, которые ожидают получить финансовый директор, главный инженер и генеральный директор.
Как правило, финансовый директор, озабоченный уровнем издержек, смотрит на ИСУ в целом с точки зрения функции полезности, ожидая, что в центре ее внимания будет обеспечение услуг, отвечающих всем обязательным требованиям, при минимальных издержках. Это может быть своевременная и точная финансовая отчетность, соответствие требованиям государственного регулирования по вопросам трудовых ресурсов или надежная и защищенная голосовая связь.
Следующим, более высоким уровнем выгод являются те из них, которые рассчитаны с помощью классического анализа прибылей на инвестиции, включая чистую дисконтированную стоимость и требуемую норму прибыли. В сущности это решение о капитальных вложениях. Во многих случаях ИСУ уже реализовывала системы с благоприятными нормами прибыли на инвестированный капитал. В некоторых случаях удавалось сократить численность персонала, в других улучшить управление запасами, в третьих ускорить поступление денежных средств. Однако по мере развития предприятия и появления новых технологий системы требуется либо перепроектировать, либо реализовывать по-новому, чтобы иметь благоприятную прибыль на инвестиции и в будущем.
|
|
После того как станет понятно, что управление организацией удалось улучшить именно благодаря ИСУ, использование ИТ ресурсов становится более грамотным и рассчитанным на перспективу. В данном случае под улучшением управления организацией понимается передача полномочий на более низкие уровни управления и децентрализация процесса принятия решений при одновременном сохранении функций во всех хозяйственных подразделениях и службах. Благодаря передаче полномочий на более низкие уровни, например, микро-маркетинго-вые решения относительно доставки продукции и услуг клиентам могут приниматься гораздо быстрее, что приведет к снижению затрат и повышению качества в глазах клиентов. В то же время централизованные службы, например, бухгалтерия, могут выполнять свои функции, не мешая децентрализованной деятельности. |
На самом уровне высшего руководства компании по отношению к ИСУ находятся выгоды, связанные с возможностью перестройки важнейших хозяйственных процессов. В результате перестройки хозяйственных процессов организация становится более “поворотливой”, с меньшим количеством уровней управления при росте качества продукции по крайней мере на порядок. Подобная перестройка зависит, как правило, от масштабов использования информационной техники, включенной в сеть, поскольку в этом случае на нижние уровни организации передается еще больше полномочий и ответственности, становятся ненужными бумажная работа и среднее звено управления, а с клиентами и поставщиками устанавливаются каналы связи типа каналов электронного обмена данными, позволяющие осуществлять прямые сделки.
Еще одна польза информационной технологии заключается в интеграции хозяйственной деятельности и технологии, которая происходит при условии, если руководство - в данном случае генеральный директор - приходит к пониманию, что благодаря информационной технологии можно создавать новые продукты и услуги. На данном уровне выгод, получаемых в результате использования информационной технологии, ИСУ воспринимают уже не просто как сформировавшуюся и отдельную службу организации, она становится неотъемлемой частью компании, партнером высшего и среднего звеньев управления в процессах планирования, реализации и распределения новых продуктов и услуг.
|
|
Рис. 9-2. Выгоды информационной технологии (ИТ) |
|
|
|
|
|
|
Ожидания |
Выгода |
|
Развитая ИТ Использование |
Генеральный |
Продукты и |
Интеграция хозяйственной деятель |
|
і |
і |
директор |
услуги |
ности и технологии |
|
|
|
|
|
Перестройка хозяйственных процес |
|
|
|
|
|
сов |
|
|
|
Главный |
Производственная |
Управление организацией |
|
|
|
инженер |
поддержка |
Прибыль на инвестиции |
|
Неразвитая ИТ |
Финансовый |
Полезность |
Обязательное соответствие |
|
Использование |
директор |
|
|
ЭТАПЫ СТАНОВЛЕНИЯ ИСУ
Становление ИСУ в организации зависит от характера управления ресурсами ИТ, отдачи ИТ, а также от того, какое значение ей придается в управлении организацией. На Рис. 9-3 показаны этапы становления ИСУ в организации. По горизонтали отражены три роли, которые управление ИСУ может играть в организации: |
1. Реагирующая, когда управление ИСУ пассивно реагирует на специ-
|
альные требования и постоянную необходимость снижения затрат.
2. Опережающая, когда управление ИСУ инициирует и направляет проекты, реализуемые для повышения эффективности хозяйственной деятельности.
3. Координирующая, когда управление ИСУ играет роль своего рода делового консультанта в вопросах
Рис. 9-3. Этапы становления ИСУ |
сведения хозяйственных требований и технологии.
По вертикали представлены выгоды ИТ, которые могут иметь различные области применения - от общей полезности до создания продуктов и услуг. По диагонали сетки, на которой расположены ресурсы ИТ, можно видеть естественный цикл становления службы ИСУ.
|
|
|
|
Продукты |
|
|
Риск |
|
Услуги |
|
|
Время
Культура |
|
Выгоды Поддержка производства |
|
Люди
Информация
Сети |
|
|
|
Сети |
|
|
|
Полезность |
Программы
Аппаратные |
|
|
|
|
средства |
|
|
”7
'Реагирующая Опережающая Координирующая
Роль ИСУ |
Концентрация внимания на ресурсах
Если служба ИСУ только пассивно реагирует на запросы и требования, то тогда достаточно иметь лишь аппаратные средства, программное обеспечение и сети при минимально возможных затратах на приемлемый уровень услуг. Если, однако, организация хотела бы улучшить поддержку производственной деятельности, то руководство ИСУ обязано действовать с опережением, уделяя особое внимание сетевым, информационным и человеческим ресурсам. И, наконец, если хотят, чтобы ИСУ помогала в разработке новых продуктов и услуг, то она должна взять на себя координирующую роль, обращая особое внимание на такие вопросы, как культура, время и гармония в организации, а также риск. Различия между руководством организации и руководителями ИСУ, особенно степень их удовлетворенности темпами изменений и отношение к риску, могут оказаться самым значительным барьером на пути к достижению согласованности целей, необходимой для получения максимальной пользы от ИТ. |
Гибкая функция ИСУ
По мере развития техники и технологии и изменений требований организации кривая становления ИСУ повторяется снова и снова. Руководству ИСУ необходимо постоянно балансировать между реагирующей, опережающей и координирующей ролями, которые оно выполняет в организации. Для этого ему требуется оставаться гибким и поддерживать ресурсы ИСУ путем установления партнерских отношений с другими службами организации и сторонними фирмами. Эта поддержка может принимать форму проектов, реализуемых совместно с внутренними пользователями ресурсов ИТ или совместных проектов с клиентами или поставщиками, например, продавцами аппаратных средств или системными интеграторами.
|
|
Руководство ИСУ должно самостоятельно переключаться с одной из своих ведущих ролей на другую. Как показано на Рис. 9-4, могут иметь место шесть инициатив по переключению режимов. Опыт показывает, что необходимость в перемене ролей определяют четыре важнейших фактора: 1) стратегическое видение руководства компании; 2) ориентация руководства существующей ИСУ; 3) текущее состояние организации; и 4) характер информационной технологии, требуемой организации. |
Если, к примеру, общее руководство решит следовать стратегии быстрого роста объема реализации в течение 3-5 лет, что зависит от создания конкурентоспособных информационных систем,
|
|
Рис. 9-4. Инициативы ИСУ в переключении режимов |
|
|
|
Перспективы руководства организации (Горизонт/ Темпы) |
Текущее видение ИСУ (Горизонт/ Темпы) |
Текущее
состояние
компании |
Степень потребностей в
ИТ |
Инициатива ИСУ в переключении режимов (с/на) |
|
Долгосрочные/ |
Краткосрочные/ |
Превосход |
Критическая |
Реагирующего/ |
|
быстро |
медленно |
ное |
|
Координирующий |
|
Долгосрочные/ |
Долгосрочные/ |
Превосход |
Отсутствует |
Координирующего / |
|
медленно |
быстро |
ное |
|
Реагирующий |
|
Краткосрочные/ |
Долгосрочные/ |
Предельное |
Критическая |
Реагирующего/ |
|
быстро |
медленно |
|
|
Опережающий |
|
Долгосрочные/ |
Краткосрочные |
Превосход |
Отсутствует |
Опережающего/ |
|
медленно |
быстро |
ное |
|
Реагирующий |
|
Краткосрочные |
Долгосрочные/ |
Предельное |
Критическая |
Координирующего / |
|
быстро |
быстро |
|
|
Опережающий |
|
Долгосрочные/ |
Краткосрочные |
Превосход |
Критическая |
Опережающего/ |
|
быстро |
быстро |
ное |
|
Координирующий |
|
то служба ИСУ должна переключиться на координирующую роль в компании. Если задачу ИСУ видят в создании условий для снижения затрат в ближайшей перспективе, то происходит переключение ролей с реагирующей на координирующую. Если в период расширения объемов сбыта одно из хозяйственных подразделений станет неэффективным, руководство может принять решение о проведении краткосрочных быстрых мероприятий по исправлению положения в этом подразделении. Соответственно, руководство ИСУ должно переключиться на опережающую роль с тем, чтобы помочь происходящим переменам ресурсами ИТ. |
ПЛАНИРОВАНИЕИНФОРМАЦИОННОЙСТРАТЕГИИЕ. Нэнси Маркль, консультационная фирма по информационным технологиям
|
|
Руководители информационных систем и их коллеги из руководства компании неизменно включают вопросы планирования стратегии развития информационной системы и технологии (кратко: планирование информационной стратегии - ПИС) и согласования хозяйственных целей в число важнейших вопросов. В 90-е годы высшее руководство стало все больше понимать огромное значение информационной технологии для развития и выживания предприятия в условиях конкуренции. От руководства информационных систем требуется полная информированность о делах компании и понимание ее потребностей. Параллельно с этой тенденцией наблюдается и более активное участие хозяйственных руководителей в разработке плана информационной стратегии предприятия. |
Несмотря на тенденцию к возрастанию вовлечения обеих сторон в дела друг друга, все еще остается несколько препятствий, которые предстоит преодолеть. Тот факт, что два вопроса -согласование планов хозяйственной деятельности и развития информационных систем с планированием информационных систем - все еще считаются отдельными и совершенно самостоятельными, позволяет предположить, что ПИС понимается слишком узко, что определяет соответственно такое же отношение к нему. Второй фактор заключается в том, что существует необходимость согласования планов хозяйственной деятельности и развития информационных систем. Когда эти два процесса планирования соединяются в один процесс планирования, тогда можно смело говорить о том, что ПИС в самом широком понимании этого термина реализовано. Только тогда предприятие может с максимальной пользой применять это оружие - детище современной технологии - в конкурентной борьбе.
Планирование информационных систем в узком понимании этого термина имеет дело с планированием, которое требуется в рамках проекта развития систем. Если взглянуть на это более глобально, то ПИС связано со стратегическими информационными потребностями и технологической архитектурой, которая требуется для выполнения миссии, целей и стратегий предприятия. Для многих планирование информационных систем означает не-
|
|
|
|
Рис. 9-5. Модель планирования информационной стратегии |
 |
что среднее между двумя этими крайностями.
На Рис. 9-5 представлена модель планирования, из которой четко видны взаимосвязи между разработкой плана хозяйственной деятельности и планом развития информационной технологии, когда между ними в результате процесса планирования достигнуто согласование. Технологическая стратегия совсем необязательно является результатом хозяйственных планов или реакцией на них. Этот процесс протекает непрерывно, и хозяйственная деятельность непрерывно “подпитывает” технологию, ощущает ее влияние и изменяется под ее воздействием.
ЦЕЛЬ
Трудно представить себе, что истребитель “Стеле” или зенитную ракету “Патриот” можно построить без планов. Чтобы одновременно использовать самые разные технологии, собирать механизмы, элементы внутренней конструкции и фюзеляжа, создавать наземные службы обеспечения запуска и ремонта, сначала необходимо провести значительный объем плановых и проектно-конструкторских работ. Чтобы даже наметить капитальные вложения, необходимые для разработки этих изделий, требуется детально разобраться в наступательной и оборонительной стратегиях страны, проанализировать современный уровень оружия подобного типа, первоочередные потребности, а также условия, в которых это оружие в принципе может использоваться. Далее, развертывание этих видов оружия должно проводиться в полном соответствии с общими стратегическими целями войны, а также с учетом тактических задач конкретной военной операции, других видов оружия, которые в ней будут задействованы, боевых расчетов и специалистов в составе объединенных сил.
В разработке тактического оружия принимает участие масса людей и используется множество элементов, без чего немыслима никакая стратегия технического прогресса. Планы по каждому из этих видов оружия, а также по их использованию, которые будут служить основой для хозяйственной стратегии, требуют огромной и непрерывной работы по планированию, интеграции и контролю. Без такой генеральной стратегии все усилия окажутся раздробленными, хотя, возможно, каждое в отдельности и будет проведено на высшем уровне. Некоторые элементы хозяйственной стратегии будут иметь информационную поддержку, а другие нет. Некоторые системы окажутся согласованными, другие будут выдавать противоречивую информацию, в основе которой лежат разные допущения. Чтобы объединить все эти системы, потребуются определенные планы - избыточный и ненужный набор программ реализации и поддержки.
Для крупных организаций, не имеющих планов стратегического развития, стоимость информационной технологии будет слишком высокой, что может привести к значительным ограничениям на проводимые работы. Еще более разрушительным может оказаться потеря перспектив на повышение прибылей, качества продукции и расширение услуг. У небольших компаний, при всем том, что суммарная величина их капитала, возможно, и не такая большая, доля операционных накладных расходов может оказаться еще более значительной. Это наиболее распространенная и дорогостоящая ловушка, в которую попадают небольшие организации. Именно такого рода подход типа “стрельбы на вскидку” вследствие высокой стоимости или отсутствия своевременной и важнейшей информации может довести небольшие организации до банкротства.
|
ВЫГОДЫ
В условиях быстрой смены и возрастающей сложности видов хозяйственной деятельности и технологий обязательным условием является непрерывное развитие и поддержание прекрасно поставленного процесса ПИС. Данный процесс обеспечивает:
• Более качественную связь -связь между членами высшего руководства, различными организациями и организациями, специализирующимися на информационных системах, осуществляемая с целью разработки хозяйственной и технологической стратегий, предоставляет прекрасную возможность для обеспечения полной завершенности технологической стратегии и учета со стороны компании всех возможностей, связанных с технологией, и угроз со стороны конкурентов.
• Стратегические потребности в хозяйственной информации -системы, разрабатываемые для удовлетворения стратегических потребностей компаний, будут более компактными, со своими приоритетами и станут обслуживать различные функциональные службы, переступая через их традиционные границы.
• Объективный метод распределения ресурсов - стратегические информационные потребности компаний и техническая инфраструктура, необходимая для удовлетворения этих нужд, служат основой для распределения дефицитных ресурсов информационных систем.
• Эффективную техническую инфраструктуру - служит неким архитектурным каркасом, в который должны плотно встраиваться элементы различных систем для того, чтобы отдельно проектируемые и разрабатываемые элементы эффективно функционировали в рамках единой системы.
• Эффективную координацию технологий - необходима для внедрения и координации множества технологий, которые поддерживают использование таких информационных систем, как системы связи, вычислительные системы конечного пользователя, прикладные системы, системы создания образов, регулирования документооборота, большие ЭВМ, мини-ЭВМ, микрокомпьютеры и сети. |
• Производительность персонала — эффективное использование высокопроизводительного оборудования, разработка соответствующих учебных программ, необходимых для повышения квалификации кадров как на ближайшем будущем, так и с прицелом на перспективу, обеспечивают повышение производительности труда и создают положительные стимулы для каждого отдельного работника.
• Отдачу - могут появиться возможности для быстрой реализации систем, частей систем или несвязанных элементов систем с короткими сроками окупаемости, которые удовлетворяют потребности предприятия и решают ближайшие задачи.
• Механизмы контроля - ход выполнения плана и хозяйственной стратегии нуждается в контроле с тем, чтобы своевременно вносить изменения и коррективы, если того требуют внутренние или внешние обстоятельства.
РЕАЛИЗАЦИЯ ПЛАНА
ИНФОРМАЦИОННОЙ
СТРАТЕГИИ
В настоящее время в организационной структуре большинства фирм имеется то или иное подразделение, отвечающее за планирование развития информационных систем. В связи с тем, что задачей ПИС является определение приоритетов создания и обслуживания таких систем, в плане сведены, в основном, вопросы стратегического направления деятельности предприятия, которые:
• предусматривают участие высших хозяйственных руководителей;
• направлены на использование информационной технологии как стратегического оружия;
|
• направлены на удовлетворение стратегических потребностей в хозяйственной информации;
• включают разработку планов использования новых технологий;
• предусматривают разработку архитектуры для использования технологии;
• определяют потребности в специалистах и необходимых учебных курсах;
• обеспечивают руководителей данными о результатах хозяйственной деятельности и другой информацией;
• представляют собой непрерывный контролируемый процесс.
Можно выделить два последовательных этапа внедрения процесса ПИС в организации. Первый заключается в создании первоначального плана и процесса реализации. Если компания приступает к этому впервые, то рекомендуется пригласить консультанта, который поможет избежать дорогостоящих ошибок, принесет с собой практический опыт других предприятий, поставит перед руководством компании объективные вопросы, на которые придется искать ответы, и ускорит разработку плана. На втором этапе осуществляются мероприятия по непрерывному контролю, внесению изменений и совершенствованию ПИС в зависимости от внутренних или внешних факторов. Этот этап планируется и реализуется как часть процесса начальной разработки. |
Применительно к разработке плана информационной стратегии имеется ряд прекрасно зарекомендовавших себя процессов и методологий. Методология оказывает неоценимую помощь в создании ПИС; она облегчает разработку проекта, указывает направление деятельности и сокращает длительность процесса. Для разработки плана некоторые компании используют принципы методологии разработки жизненного цикла своих существующих систем. Кроме того, для ускорения реализации проекта можно воспользоваться таким средством, как автоматизированное проектирование систем.
Безотносительно от вида используемого процесса, существует несколько элементов, которые необходимо проанализировать, чтобы создать комплексный план информационной стратегии. На Рис. 9-6 представлены элементы, образующие ПИС. С помощью двух моделей, представленных на Рис. 9-7 и 9-8, показаны элементы планирования. На первом из этих рисунков дается описание факторов, приводящих к изменениям, а на втором - строительные блоки архитектуры построения предприятия. В каждом блоке содержится важнейший элемент, который необходимо анализировать в ходе процесса, а стрелками показаны взаимосвязи этих элементов.
Рис. 9-6. Содержание процесса планирования информационной стратегии
|
 |
Пример
плана информационной стратегии |
Содержание

Политика компании Цели предприятия Текущие условия
Информационная архитектура компании Архитектура технологий Построение инфраструктуры Миграционный план Приложения
Рис. 9-7. Модель хозяйственных факторов
|
Хозяйственные факторы |
 |
ХОЗЯЙСТВЕННЫЕ ФАКТОРЫ
Хозяйственные факторы это нечто, что служит мотивами или движущими силами хозяйственной деятельности. Эти факторы определяют, что должно быть сделано для успешной работы предприятия. Хозяйственные факторы используют в качестве механизма для согласования системной и хозяйственной стратегий, а также для обеспечения основы для объединения возможностей технологии и реализации хозяйственной стратегии.
На Рис. 9-7 показана модель хозяйственных факторов, управляющих процессом планирования. Модель содержит четыре важнейших элемента, служащих источниками изменений на предприятии: проблемы и возможности, цели предприятия, важнейшие допущения и важнейшие факторы успеха. |
Проблемы и возможности, с которыми имеет дело предприятие, как раз и являются причинами для изменений. Проблемы появляются в результате неудовлетворительной работы или неблагоприятных условий. Они могут возникнуть вследствие действий конкурентов или собственных упущений. Возможности представляют собой удобный случай или обстоятельства для движения вперед. Быстро изменяющиеся технологии и сотрудничество с поставщиками и клиентами создают условия для расширения связей предприятия. Они создают возможности и в то же время ставят проблемы, которые необходимо привязать к целям и стратегиям предприятия, и на основе этого выявить важнейшие факторы успеха. Примером использования технологии для ускоренного развития предприятия служит более широкое применение электронного обмена данными.
Рис. 9-8. Модель архитектур предприятия
|
|
Архитектура информационной технологии |
 |
|
Миссия, цели, задачи и стратегии предприятия указывают направление, по которому оно будет следовать. Миссия - это предназначение предприятия, каким оно является в настоящий момент и каким оно должно стать в будущем. Цели - это идеи и планы относительно успешного выполнения миссии. Задачи - это конкретные показатели, которые необходимо выполнить; они охватывают более короткий промежуток времени и уже по масштабу, чем цели. Стратегии и тактики характеризуют способы выполнения задач; они включают в себя конкретные задания, которые необходимо выполнить, определяют ответственных за их выполнение и время завершения. Подобное описание предприятия составляется его руководством и отражает потребности заинтересованных сторон и важнейшие вопросы, которые предстоит решать на протяжении того или иного периода времени. |
Важнейшие допущения представляют собой мнения, установки, ценности и письменные инструкции, охватывающие способы, которые используются в работе предприятия. Они устанавливают своего рода территорию и ограничения, с учетом которых формируются хозяйственные цели и основные факторы успеха. К числу важнейших допущений относятся те исключительно важные предположения, изменения которых повлияют на цели и основные факторы успеха, и поэтому их необходимо выявлять и тщательно контролировать.
Важнейшие факторы успеха представляют собой ключевые области, которые абсолютно необходимы для достижения целей отдельного человека или организации. Важнейшие факторы успеха состоят из целого набора требований и их соответствующих приоритетов. У каждого человека или организационной единицы свои важнейшие факторы успеха, которые со временем могут изменяться. Важнейшие факторы успеха легко представить в виде иерархии, и они становятся все более подробными по мере того, как факторы успеха предприятия разбиваются на факторы успеха подразделения и затем на факторы успеха отдельного человека. Они позволяют провести прямую связь с информационными потребностями, функциями и данными предприятия, которые необходимы для разработки информационной архитектуры, обеспечивающей полноту и контролируемость. Применительно к ПИС важно отметить также, что процесс выявления важнейших факторов успеха дает инструмент в руки руководства, с помощью которого оно может сосредоточиться на информационных потребностях предприятия.
|
ИНФОРМАЦИОННЫЕ
ПОТРЕБНОСТИ
Информационные потребности определяются в результате анализа, проводимого для выявления источников перемен в модели хозяйственных факторов: проблемы, цели, допущения и важнейшие факторы успеха. Информационные потребности представляют собой данные, которые необходимо получать из внутренних и внешних источников, и которые сами служат источником для определения состояния каждого фактора успеха или цели. Информационные потребности могут указывать на необходимость приобретения систем(ы) обработки данных, как, например, система учета затрат; или потребность в системе поддержек управления типа информационной системы поддержки высшего руководства.
Архитектуры предприятия
Модель архитектур предприятия на Рис. 9-8 являет собой схематичное представление архитектур, разработанных в процессе ПИС. Эти архитектуры можно разделить на две крупные группы: архитектуры хозяйственных систем и архитектуры технологии и построения инфраструктуры. Чтобы создать архитектуру хозяйственных систем или перечень проектов хозяйственных систем, создается архитектура модели общих данных, а основные производственные процессы, протекающие на предприятии, анализируются независимо от текущих систем и процедур. Архитектуры технологии и инфраструктуры создаются для прогнозирования изменений в аппаратных средствах, программах, организационной структуре и культуре, необходимых для поддержки архитектуры хозяйственных систем. |
Архитектуры предприятия представляют собой основу для оценки текущих условий, а также определения характеристик планируемых условий. План миграции создается путем сравнения структуры будущего состояния компании со структурой существующей компании. Полученный в результате этого план представляет собой краткое перечисление важнейших проектов (хозяйственных, технологических и инфраструктурных), требуемых ресурсов и времени, обычно в форме ПЕРТ (метод оценки и пересмотра планов) или графика Ганта.
Модель хозяйственной функции
Хозяйственная модель представляет собой перечисление видов деятельности или функций, осуществляемых предприятием. Каждая функция содержит описание какого-либо вида деятельности, то есть того, что делает предприятие независимо от организационной структуры. Одной из характеристик хозяйственной модели является то, что в ней фиксируются виды деятельности, относящиеся ко всему предприятию в целом без каких-либо организационных связей. Один и тот же вид деятельности могут осуществлять несколько различных организационных подразделений, но в хозяйственной модели он появляется только один раз. Виды деятельности, охваченные хозяйственной моделью, указывают на то, что делается, а не как, когда или где.
Такой подход обеспечивает логическую целостность хозяйственной модели и служит средством управления изменениями по мере того, как они происходят на предприятии. Деятельность высокого уровня (функции) разбивается на отдельные процессы. Процессы представляют собой дискретные виды деятельности, у которых можно четко выявить начало и конечную точку, и которые можно осуществлять неоднократно.
|
Информационная модель
Информационная модель, описывая объекты, представляющие интерес для предприятия, и связи между объектами, является выражением точки зрения предприятия на информационные потребности. Информационная модель выглядит как логическая карта объектов или данных, включая неотъемлемые свойства объектов, отдельные характеристики программного обеспечения, аппаратных средств или рабочие характеристики.
Организации и места расположения |
Организация представляет собой структуру, отражающую подход предприятия к исполнению своей миссии. Организация представляет собой коллективы людей, их роли и обязанности, а также связи между каждым коллективом. Поскольку местоположение людей непосредственно влияет на то, как, где и какой тип технологии можно или предпочтительно применять, местоположение также является важным ср-ставным элементом технической архитектуры.
Механизмы
Механизмы - это методы, с помощью которых реализуются конкретные процессы. Это может быть автоматизированный или ручной процесс, среди характеристик которого всегда будут описание, текущее состояние, технология, простота использования, время срабатывания и гибкость.АППАРАТНЫЕ СРЕДСТВА И ОБОРУДОВАНИЕСара Хоанидис
|
|
Термин аппаратные средства относится к электронному устройству, способному решать различные задачи. В принципе компьютер - это машина, которая посредством различных устройств ввода принимает команды и данные (исходные), обрабатывает эти данные по предписанным правилам (программам) и выдает ответ, который либо отображается на устройстве вывода в форме, понятной человеку -например, через печатающее устройство или принтер, экран компьютера, устройство звукового ответа - или хранится на носителе данных, с которого его можно позже считать и обработать, например, магнитная лента, диск или дискета. |
ТИПЫ КОМПЬЮТЕРОВ
Компьютеры делятся на группы в зависимости от класса, поколения и режима обработки.
|
1. Класс. Компьютеры разбиваются на классы супер-ЭВМ, больших ЭВМ, супермини-ЭВМ, мини-ЭВМ, рабочих станций или микро-ЭВМ в зависимости от их быстродействия, размера и стоимости. Большинство предприятий используют большие ЭВМ, мини-ЭВМ и микро-ЭВМ, причем последние используются либо автономно, либо в сети микро-компьютеров, которые предусматривают коллективное использование принтеров, модемов и других устройств ввода и устройств вывода. В управленческих структурах достаточно широко используют рабочие станции, представляющие собой мощные настольные ЭВМ. Обладая высокой скоростью вычислений или быстродействием, супер-ЭВМ представляют большую ценность при решении научных проблем, связанных с анализами типа “а что, если...” и моделированием. Однако вследствие высокой стоимости их нецелесообразно использовать для работ, не связанных с научными исследованиями.
2. Поколение. Первое поколение компьютеров типа ЮНИВАК I, использовавшихся в 50-е годы, создавалось на основе электронных ламп. В начале 60-х годов появилось второе поколение компьютеров, при создании которых использовались транзисторы. А уже интегральные схемы (микрочипы), появившиеся в конце 60-х годов, ознаменовали приход третьего поколения компьютеров. Эти машины, например, большие ЭВМ серии 360 фирмы “Ай-Би-Эм”, стали широко применяться в деловом мире - банками и страховыми компаниями. К середине 70-х годов появились компьютеры, при создании которых использовалась технология больших интегральных схем (БИС), когда на одном микрочипе размещалось от 100 до 5 тыс. электронных схем. Такие компьютеры четвертого поколения все еще используются. В компьютерах пятого поколения уже широко применяется технология сверхвысокого уровня интеграции, позволяющая объединять до 50 тыс. транзисторов в одном кристалле, благодаря чему скорость обработки возрастает еще больше. |
3. Режим обработки. Компьютеры бывают либо цифровыми, либо аналоговыми. В деловом мире в основном используют цифровые ЭВМ. Цифровые компьютеры представляют значения путем использования двух состояний или напряжений; одно состояние - логическое ON - представляет значение 1; другое состояние - логическое OFF -представляет значение 0. Комбинации этих двух состояний используются для представления букв, чисел и графики. В отличие от цифровых аналоговые компьютеры представляют значения в виде непрерывной переменной, которая может иметь бесконечное число значений.
ЭЛЕМЕНТЫ КОМПЬЮТЕРА
Важнейшими элементами компьютера являются центральный процессор (ЦП), который выполняет заранее установленные операции над входными данными; оперативная память, в которой хранятся любые данные и команды, необходимые в настоящий момент; устройства ввода, через которые данные и инструкции подаются на ЦП; и выходные или внешние запоминающие устройства, в которые могут помещаться данные и команды, в которых в настоящий момент нет необходимости. Все вместе, входные и выходные устройства, называют устройствами ввода-вывода.
Центральный процессор (ЦП)
Центральный процессор является частью компьютера и выполняет арифметические и логические операции над данными на основе набора команд, называемых программами. Он выбирает, интерпретирует и исполняет команды и перемещает информацию с входных на выходные устройства и наоборот. В самых первых больших и мини-ЭВМ ЦП имели одну или несколько интегральных схем; появление микротехнологии сделало возможным размещение ЦП на одном чипе, что привело к микрокомпьютерной революции.
Запоминающее устройство (оперативное запоминающее устройство или ОЗУ)
Нередко запоминающее устройство и ЦП используются вместе, и тогда получается та часть компьютера, которая обрабатывает программы и данные. Если говорить точнее, то ОЗУ представляет собой быстродействующее полупроводниковое запоминающее устройство, напрямую связанное с ЦП, которое используется для хранения и обработки данных и команд, необходимых для текущей работы. ОЗУ считается непостоянным; в ОЗУ данные и программы не хранятся вечно, они обычно стираются сразу же после отключения компьютера от сети.
|
Устройства ввода
Раньше, во времена первых ЭВМ, данные и команды обычно вводились в компьютер через считыватель карт. Это устройство обрабатывало колоду карт, заполненных отверстиями, которые представляли буквы и числа. Сегодня существует множество средств для ввода данных, и считыватели карт уже вряд ли где используются. Наиболее распространенным современным методом является использование терминала, который называют также видеотерминалом или катодно-лучевой трубкой. Это устройство состоит из клавиатуры, как у пишущей машинки, с помощью которой пользователь вводит данные и команды, и экрана, на котором высвечиваются информация и команды, а также то, что пользователь ввел с клавиатуры. В прошлом в качестве механизма отображения в терминалах, как в телетайпных аппаратах, нередко использовали бумагу, а не экраны. Существуют следующие классы устройств ввода:
• Текстовые устройства ввода типа видеотерминалов, у которых имеются клавиатуры и текстовые дисплеи. |
• Читающие или сканирующие устройства типа оптического считывания символов, которые читают и распознают печатный текст, оптического считывания меток, которые читают и интерпретируют метки, нанесенные карандашом или ручкой на форматированных бланках, считывания штриховых кодов, которые читают штриховые коды типа универсальных кодов изделий, продаваемых в супермаркетах, и сканирующих устройств или устройств считывания изображений, которые просматривают и преобразуют в цифровую форму, фотографии, документы, графики и тексты с тем, чтобы информацию можно было хранить в цифровой форме, понятной компьютерам.
• Устройства распознавания речи, которые могут интерпретировать человеческую речь, хотя способность распознавать и интерпретировать голосовые команды еще очень ограничена.
• Устройства чтения пластиковых карточек типа банковских автоматов, которые считывают информацию с магнитной полоски на кредитных карточках, дебитовых карточках или на тех или иных видах идентификационных карточек.
• Сенсорные экраны, когда для производства выбора, достаточно просто прикоснуться к пункту меню.
Кроме того, компьютеры принимают входные данные с носителей или устройств хранения информации, а также непосредственно с других компьютеров:
• Магнитная лента и кассеты аналогичные тем, которые используют для записи речи и музыки.
• Запоминающие устройства на магнитном диске похожи на стек записей. Большинство из них несъемного, “винчестерского типа”, хотя в моду снова входят съемные диски.
• Гибкие диски или дискеты, представляющие собой носители информации на одном магнитном диске, обычно используются для хранения данных и программ для микро-компьютеров.
|
• Кассетные запоминающие устройства представляют собой сменные модули для микрокомпьютеров и состоят из чипов ОЗУ. Идентично кассетам с видеоиграми содержимое кассетных запоминающих устройств обычно не стирается при отключении электроэнергии.
• Оптические диски и CDROM (ПЗУ на компактном диске) представляют собой немагнитные носители информации. Используя интенсивный источник света, например, лазер и зеркала, оптическое сканирующее устройство считывает информацию, которая хранится в виде вытравленных микроскопических “отверстий” на металлической подложке жесткого диска.
• Средства связи, как то телефонные линии, кабели, микроволны и спутники позволяют передавать данные и программы между компьютерами, расположенными рядом или на огромных расстояниях друг от друга.
Устройства вывода
Как только в памяти компьютера появляются программа и данные для манипулирования, ЦП обрабатывает эти данные и помещает результаты на носитель данных в виде, понятном для человека, или на электронный носитель, который может обрабатываться компьютером. Как и в случае с входными данными, выходные данные могут храниться на магнитной ленте, диске или оптических носителях. Они могут также высвечиваться на экране, быть распечатаны, “озвучены” с помощью устройства звукового ответа или переданы на аппарат факсимильной связи. К наиболее распространенным устройствам вывода относятся: |
(распечаток) или графопостроители для вычерчивания графиков.
• Другие печатающие устройства для создания компьютерных микрофильмов, факсимиле, перфокарт и перфолент (два последних уже практически не используются).
• Дисплеи в виде черно-белых и цветных экранов на основе ЭЛТ, дисплеи с плоским экраном (или жидкокристаллический индикатор) и плазменные экраны, используемые в портативных компьютерах (типа “ноутбук” и “лэптоп”).
• Речевые и звуковые устройства типа синтезаторов речи, используемых в устройствах звукового ответа.
• Запоминающие устройства типа ленты и диска, а также устройства связи, которые также могут использоваться в качестве устройств ввода.
На Рис. 9-9 перечислены наиболее распространенные устройства ввода-вывода, разбитые на группы в зависимости от степени легкости, с какой человек воспринимает тот или иной носитель.
КЛАССЫ КОМПЬЮТЕРОВ
Отличия между различными классами компьютеров являются темой постоянных споров. Поскольку компьютеры состоят из микропроцессоров (интегральных схем), различия между классами определяются, главным образом, различиями в скорости, в количестве микропроцессоров, емкости внешнего ЗУ и оперативной памяти. На Рис. 9-10 приводятся некоторые характеристики каждого класса.
В начале компьютерной эры размер и быстродействие обычно являлись основными факторами, на основании которых компьютеры относили к классу больших ЭВМ или мини-ЭВМ. Однако сегодня настольная рабочая станция типа “Сан Спарк” имеет то же быстродействие, что и большая ЭВМ фирмы “Ай-Би-Эм” - как следствие, появляется путаница в терминологии.
Рис. 9-9. Наиболее распространенные устройства ввода и вывода
|
|
Понятный для человека Понятный для машины |
|
|
|
Устройства |
Терминал (на основе ЭЛТ, |
Магнитная лента |
|
ввода |
видеотерминала) |
Магнитный диск |
|
|
Сенсорный экран |
Оптический диск |
|
|
Мышь |
Кассетные запоминающие |
|
|
Световое перо |
устройства (ЗУ) |
|
|
Распознавание речи |
Считывающие и сканирующие устройства Устройства связи |
|
Устройства |
Печатающие устройства |
Магнитная лента |
|
вывода |
Г рафопостроители |
Магнитный диск |
|
|
Видеотерминалы |
Оптический диск |
|
|
Звуковой ответ
Факс
Микрофильм |
Устройства связи |
Большие ЭВМ
Основными изготовителями больших (главных) вычислительных машин являются фирмы “Ай-Би-Эм”, “Амдаль”, “ЮНИСИС” и “Хитачи”, причем “Ай-Би-Эм” принадлежит большая доля рынка. Как правило, большие ЭВМ стоят миллионы долларов, а затраты на эксплуатацию и обслуживание во много раз выше, чем у меньших машин. При эксплуатации больших ЭВМ соображения экономии почти диктуют необходимость коллективного пользования вычислительными ресурсами и устройствами памяти для выполнения самых разнообразных работ. |
Для больших ЭВМ требуются специальные условия содержания и эксплуатации типа специально обработанной воды и кондиционирования воздуха. У таких машин обычно имеются собственные операционные системы (программы, управляющие аппаратными средствами и прикладными программами) типа MVS/ХА фирмы “Ай-Би-Эм”. Большие ЭВМ целесообразно использовать там, где необходимо хранить большие массивы данных, и где огромное значение имеют целостность данных, а также защищенность программ и данных.
|
|
Рис. 9-10. Сравнение классов компьютеров |
|
|
|
Характеристика |
Большие
ЭВМ |
Мини-ЭВМ |
Микро-ЭВМ |
Рабочие
станции |
|
Цена |
высокая |
средняя |
низкая |
средняя |
|
Быстродействие |
высокое |
среднее |
среднее |
высокое |
|
Оперативная память |
большая |
среди.-большая |
средняя |
среди.-большая |
|
Внешнее ЗУ |
большое |
среди.-большое |
среднее |
среднее |
|
Защита и контроль |
надежные |
среди.-надежн. |
низкие-средние |
низкие-средние |
|
Потребности в среде |
высокие |
низкие-средние |
низкие |
низкие |
|
Наличие |
|
|
|
|
|
программного |
|
|
|
|
|
обеспечения |
значительное |
среди.-значит. |
высокое |
среднее |
|
Средства связи |
средние |
среди.-высокие |
средние |
средние |
|
Дружественность |
низкая |
средняя |
высокая |
высокая |
|
Графика |
средняя |
средняя |
высокая |
высокая |
|
Возможности |
|
|
|
|
|
распечатки |
высокие |
средние |
высокие |
средние |
Мини-ЭВМ
Мини-ЭВМ - это машины среднего размера, по мощности, быстродействию и емкости памяти находящиеся где-то между большими ЭВМ и микрокомпьютерами. Довольно часто несколько машин соединяются вместе и образуют сеть мини-ЭВМ, и благодаря этому они могут коллективно пользоваться устройствами ввода-вывода, данными и программным обеспечением. Более того, они могут даже разбивать нагрузку в ходе процесса, известного под названием уравновешивание нагрузки.
Как правило, цена мини-ЭВМ составляет несколько сот тысяч долларов, а некоторых супер-мини-ЭВМ даже намного выше миллиона. Для таких машин обычно не требуется ни водяного охлаждения, ни кондиционирования воздуха, и они могут устанавливаться за пределами вычислительного центра. Первых покупателей в них привлекало то, что их можно было купить и эксплуатировать автономно без какой-либо связи с главным вычислительным центром и, соответственно, без необходимости оплачивать долю накладных расходов.
В настоящее время в деловом мире наблюдается тенденция к использованию более крупных мини-ЭВМ одновременно несколькими пользователями и для различных приложений, точно так же, как большие ЭВМ. Сейчас много мини-ЭВМ устанавливают в вычислительных центрах, и делают это для того, чтобы конечные пользователи не беспокоились о планировании мощностей, расширении аппаратных средств и операционных систем, о резервных копиях и восстановлении файлов или о профилактическом ремонте. Как и большие ЭВМ, управление многих мини-ЭВМ осуществляется с помощью собственных программ операционной системы, как, например, VMS компании “Диджитал эквипмент корпорейшн” или МРЕ компании “Хьюлетт-Паккард”.
Микро-ЭВМ |
Эти компьютеры на базе чипа часто называют персональными компьютерами (ПК), домашними компьютерами и микрокомпьютерами. Хотя по размеру они по-прежнему меньше мини-ЭВМ, которые, в свою очередь, меньше больших ЭВМ, различия между ними начинают все больше и больше стираться. Кроме того, широкий выход на рынок современных и не столь дорогих устройств памяти типа кассетных ЗУ и CDROMob, ограничений на использование микрокомпьютеров становится все меньше.
В каждый данный момент на микрокомпьютере все еще по большей части работает один человек, используя его для таких приложений, как электронные таблицы, подготовка текстов, календари и расписания, а также локальное сопровождение данных. С учетом явной тенденции к созданию локальных сетей, когда несколько ПК соединяются для коллективного пользования устройствами ввода-вывода, данными и программами, ПК начинают все шире использовать для приложений, которые раньше создавались исключительно для больших - или мини-ЭВМ. При наличии локальной сети уже больше чем один ПК может пользоваться сервером, представляющим собой более крупный микрокомпьютер, большую ЭВМ или мини-ЭВМ, в котором производится обработка данных или прикладных программ. Серверы на базе микрокомпьютеров часто предназначены для выполнения специальных функций, например, серверы данных, серверы печати и коммуникационные узлы обслуживания. Как только вычислительной мощности не хватает, можно просто добавить серверы и другие ПК.
В зависимости от требуемых аппаратных средств и вариантов программного обеспечения цена ПК может достигать 10 тыс. долларов. Некоторые более мощные серверы на базе ПК стоят почти столько же, сколько и небольшая мини-ЭВМ - свыше 50 тысяч долларов и более. Основным поставщиком ПК является “Ай-Би-ЭМ”, но сейчас имеется множество аналогов, выпускаемых такими компаниями, как “Компак”, “Делл”, “Тошиба” и другими. Вторая по величине доля рынка у компании “Эппл”. ПК фирмы “Ай-Би-ЭМ” и совместимые с ними машины, как правило, используют операционную систему фирмы “Майкрософт” типа МС-ДОС (называемую также ПК-ДОС) либо ОС/2 фирмы “Ай-Би-ЭМ”. Операционная система “Уиндоус” фирмы “Майкрософт” представляет собой надстройку над ДОС с более дружелюбным графическим интерфейсом вместо текстовых команд ДОС. Фирма “Эппл” предлагает собственную операционную систему.
|
Рабочие станции
Рабочая станция представляет собой мощный настольный компьютер с отличными характеристиками работы в графическом режиме. Благодаря таким преимуществам рабочие станции вначале использовались в проектно-конструкторских и научных учреждениях для таких применений, как автоматизированное проектирование и машинное моделирование. Постепенно интерес к рабочим станциям начали проявлять и коммерческие пользователи, в частности организации финансовой отрасли, где ныне рабочие станции можно увидеть в операционных залах. Чаще всего на рабочих станциях используют такие операционные системы, как ЮНИКС фирмы “Эй-Ти энд Ти” и ее производные. Тремя ведущими поставщиками рабочих станций являются компании “САН микросистема”, “Хью-летт Паккард” и “Диджитал эквипмент корпорейшн”.
ТЕНДЕНЦИИ
Поскольку цены на микрокомпьютеры продолжают падать, а емкость и быстродействие возрастают, приходит мысль о том, что терминалу ввода-вывода (по-английски это звучит, как “немой терминал”) приходит конец. ПК будут и дальше использовать и как “немые” терминалы с доступом к данным и программам на больших ЭВМ и мини-ЭВМ, и как интеллектуальные устройства, способные обрабатывать свои собственные программы и данные. Однако пользователям нет нужды учиться какому-то особому искусству взаимодействия с каждым типом машин; более того, им даже не нужно будет знать местоположение данных и программ, которые они используют. Будет продолжаться создание локальных сетей, когда данные и программы хранятся в серверах, а не на локальном запоминающем устройстве каждого ПК. В качестве серверов локальных сетей ПК все шире будут применяться мини-ЭВМ. |
Будет наблюдаться дальнейший рост “естественных” методов взаимодействия с компьютером, что станет возможным благодаря совершенствованию технологии распознавания почерка и голоса, а также использованию того, что ныне известно как ГИП (графический интерфейс пользователя), то есть когда пользователь выбирает пункт меню или картинку (пиктограмму) на экране с помощью устройства управления позицией, а не вводит команду с клавиатуры.
Внешние запоминающие устройства для микрокомпьютеров станут дешевле и большей емкости, что снимет многие из существующих ныне ограничений. Вопросы относительно отсутствия защиты и резкого нарастания данных и программ будут решаться с помощью программ обеспечения защиты и администрирования, а также благодаря растущему осознанию со стороны пользователей необходимости контроля.
Число производителей, возможно, сократится. Крупнейшие из них будут предлагать машины разных размеров, по разным ценам и разной мощности. Вероятнее всего, фирменные операционные системы будут не такой уж большой помехой по мере того, как производители будут предлагать открытые системы, позволяющие использовать программное обеспечение на нескольких из всего набора машин поставщика или простой метод преодоления существующих барьеров.
Есть надежда, что эти тенденции в какой-то мере устранят нынешнюю путаницу, а также позволят покупателю вкладывать деньги в такую технику, которая будет оставаться совместимой с новыми технологиями, появляющимися на рынке.
РАЗРАБОТКА ПРОГРАММНОГО ОБЕСПЕЧЕНИЯ И ПРИЛОЖЕНИЙ
Линда Дж. Ферри, “Л. Дж. Ферри энд компани”
|
ВЗАИМОСВЯЗЬ АППАРАТНОГО И ПРОГРАММНОГО ОБЕСПЕЧЕНИЙ
Чтобы получить желаемый результат, аппаратным средствам компьютера необходимо “сказать”, что делать, когда и с какими данными. Термин программное обеспечение обычно относится к набору команд, которые люди подготовили для того, чтобы компьютеры работали так, как надо. На Рис. 9-11 предложен один из способов классификации различных типов программного обеспечения, необходимого для работы компьютера, а также взаимосвязь между программами и физическими аппаратными средствами.
На Рис. 9-11 программы, используемые для проведения хозяйственных операций различными службами предприятия, как, например, ведение счетов кредиторской задолженности, управление запасами и начисление заработной платы, а также подготовка информации руководству компании для принятия ими обоснованных решений или автоматизация делопроизводства, отнесены к слою хозяйственного прикладного программного обеспечения. Между хозяйственными прикладными программами и аппаратными средствами компьютера находится слой программного обеспечения, куда входят: |
• Системное программное обеспечение - включая операционную систему, которая управляет аппаратными ресурсами компьютера, сопровождает файлы данных и контролирует доступ к компьютеру; конверторы, которые преобразуют различные понятные для людей компьютерные языки в двоичный язык машин, понятный компьютерам; и сервисные программы, которые упрощают доступ к компьютеру и его использование.
• Программы управления данными - сопровождают данные, хранящиеся в компьютере - обычно на дисках - и позволяют пользователю хранить, выбирать и обновлять данные; при этом пользователю нет необходимости знать всю “кухню” доступа к данным, их запоминания и хранения.
|
• Программы обмена данными -контролируют движение данных между компьютером и пользователем компьютера.
В существующем мире информационных систем пользователь прикладного программного обеспечения редко задумывается об этом среднем слое программ в плане его компонентов. Это происходит потому, что пользователь общается с аппаратными средствами компьютера посредством программ взаимодействия с пользователем, являющихся частью операционной системы или дополнением к ней. Как правило, операционные системы обеспечивают текстовый пользовательский интерфейс, который принимает вводимые с клавиатуры данные в алфавитноцифровом виде и отображает информацию на экране видеотерминала. Прикладное программное обеспечение, связанное с текстовым пользовательским интерфейсом, использует командные языки, меню и форматированные экраны, с помощью которых пользователь выдает компьютеру команды, вводит данные и запрашивает информацию. Издавна с прикладным программным обеспечением использовались командные интерфейсы, потому что команды легче реализовывать и изменять, чем меню. |
Как средство обеспечения графического интерфейса пользователя (ГИП), придумали стандартное буферное программное обеспечение, которое изолирует пользователей от системного программного обеспечения, программ управления и обмена данными, контролирующих их использование для хозяйственных приложений. При наличии графического интерфейса появляется возможность использовать различные шрифты, цвета, пиктограммы и картинки, через которые можно общаться с пользователем и обмениваться с ним информацией. Это приложение позволяет использовать несколько окон для изображения информации, а также для приема данных, вводимых пользователем. Взаимодействие пользователя с прикладной программой состоит в выборе (обычно с помощью мыши) пунктов меню, перечней и кнопок, выводимых на экран.
С точки зрения пользователя ГИП имеет несколько преимуществ:
• ГИП практически не требует подготовки, что позволяет пользователям быстро достичь уровня удобства и понимания при применении новой прикладной программы.
• В любой момент в процессе использования прикладной программы ГИП предлагает полный набор вариантов, из которых пользователь может сделать выбор, в результате чего пользователю нет необходимости запоминать форматы команд и ключевые последовательности.
Рис. 9-11. Взаимосвязь программного и аппаратного обеспечений
|
|
Программное обеспечение для административных и экономических |
|
|
|
приложении |
|
|
|
. *1 |
|
|
|
і 1 |
|
Программы |
-> |
Системные |
-> |
Программы обмена |
|
управления данными |
<- |
программы |
|
данными |
|
ІА_ |
|
|
|
ІА______ |
|
Аппаратные средства компьютера |
• С помощью ГИП опытные пользователи могут значительно повысить свою производительность, потому что выбирать пиктограммы и пункты меню гораздо быстрее, чем вводить с клавиатуры команды или опции меню.
Наиболее распространенными на нынешнем рынке являются три ГИП: “Уиндоус” фирмы “Майкрософт”, “Менеджер представления данных” фирмы “Ай-Би-Эм” и “Мотиф” фирмы “Оупн софтвэр фаундешн”. Выбор одного из
Рис. 9-12. Программное обеспечение |
трех продуктов зависит от типа программного обеспечения операционной системы, используемого на рабочих станциях или автоматизированных рабочих местах (АРМ) организации, или наоборот, - тип будущей операционной системы будет зависеть от первоначального выбора программ пользовательского интерфейса. На Рис. 9-12 показана взаимосвязь между программным обеспечением интерфейса пользователя и соответствующими операционными системами.
|
|
|
|
"Уиндоус" |
|
"Уиндоус" |
|
фирмы |
|
фирмы |
|
"Майкрасофт" |
|
"Майкрасофт" |
|
|
|
|
МС-ДОС |
|
НТ |
| |
интерфейса пользователя |
|
|
|
"Менеджер |
|
"Мотиф" |
|
представления |
|
фирмы |
|
данных" |
|
"ОСФ" |
|
компании |
|
|
|
"Ай-Би-Эм" |
|
|
ОС/2 |
|
ЮНИКС |
СРЕДА ХОЗЯЙСТВЕННЫХ ПРИЛОЖЕНИЙ
Имеются три важнейшие характеристики хозяйственных приложений:
1. Тип хозяйственных приложений зависит от политики, процедур, требований руководства и данных, принятых в организации.
2. Изменения в информационной технологии, политике государственного регулирования, хозяйственных потребностях и в самой организации вызывают необходимость модификаций и расширений прикладных программ.
3. Стоимость сопровождения в течение всего срока службы прикладной программы нередко превышает первоначальную стоимость ее разработки.
Обычно машинные хозяйственные приложения насчитывают тысячи строк команд, содержащихся в одном или нескольких модулях программы. На разработку уходит много времени и средств; проекты, связанные с созданием новых значительных хозяйственных приложений нередко длятся годами. Одной из крупнейших статей расходов на ИСУ являются затраты на оплату труда, связанного с разработкой и сопровождением программного обеспечения. |
Достижение хозяйственных целей применения информационной технологии для усиления позиций организации в конкурентной борьбе зависит от наличия такой среды хозяйственных приложений, отдача от которых окупает начальные инвестиции в хозяйственное прикладное программное обеспечение; поддержка использования информационной технологии способствует повышению производительности разработчиков программного обеспечения; эффективное управление изменениями в прикладных программах повышает эффективность организации в целом. Основанием для подобной среды хозяйственных приложений служит архитектура приложений организации.
Архитектура приложений
Хозяйственные приложения можно разделить на три элемента: пользовательский интерфейс, хозяйственная логика (или логика процесса) и база данных. В традиционной архитектуре приложений, как видно из Рис. 9-13, имеются все три элемента, находящиеся в главной ЭВМ - как правило, это большая ЭВМ или мини-ЭВМ с текстовым пользовательским интерфейсом.
|
|
С самого начала, пытаясь модернизировать приложения и в то же время защитить свои капитальные вложения в “старые” системы, многие организации стали переходить на архитектуры с бнешними и внутренними интерфейсами. В данном случае вместо терминала ввода-вывода на АРМ используют графический интерфейс пользователя. Однако, как видно из Рис. 9-13, прикладная логика и база данных все еще остаются на главной машине. Рабочая станция осуществляет полное взаимодействие между прикладной системой и пользователем, но всю работу проделывает главная ЭВМ. |
Ведущей тенденцией 90-х годов в области хозяйственных приложений стали совместные операции по обработке на нескольких компьютерах. Структура совместной обработки, как видно из Рис. 9-13, дает пользователю АРМ, оборудованное ГИП (обычно персональный компьютер), на котором функционирует вся (или основная масса) прикладная логика, и в то же время имеется доступ к совместной базе данных на главной ЭВМ, называемой также сервером. В упрощенной форме совместная обработка предусматривает передачу данных из служебного файлового процессора на рабочие станции, которые осуществляют обработку и затем отсылают данные назад на служебный файловый процессор.
Рис. 9-13. Три модели архитектуры приложений
Интерфейс Прикладная
пользователя логика База данных
Архитектура
совместной
обработки
Архитектура приложений с внешними и внутренними интерфейсами
Традиционная
архитектура
приложений
І ft t А - І ft f
Главная
ЭВМ
Главная
ЭВМ
Главная
ЭВМ
|
Модель «клиент-сервер»
В модели совместной обработки «клиент-сервер» работа делится между сервером и АРМ пользователей. На Рис. 914 сервер обрабатывает запросы пользователя к базе данных, сохраняя в то же время целостность данных и обеспечивая ее защиту. Пользователь получает от сервера ответы на свои запросы к базе данных и работает с ними. Таким образом, по сети происходит обмен только запросами и ответами.
Пользователь делает то, что персональные компьютеры делают лучше, чем любое другое устройство доступа к главной ЭВМ, то есть представляют данные самыми разными способами, что облегчает их использование и понимание со стороны пользователей программы. В простейшей форме вычислений с использованием пользовательского сервера, последний обеспечивает ту производительность ЭВМ, которая необходима для хранения значительных объемов данных и для быстрейшего их поиска по запросам многочисленных пользователей. Для более сложных приложений пользователь и сервер могут совместно использовать и прикладную логику. Распределение работы между пользователем и сервером происходит скрытно от пользователя, ему кажется, что прикладная программа работает на самой рабочей станции.
Рис. 9-14. Модель «клиент-сервер»
|
|
|
|
|
к базе данных
-> |
|
|
Клиент |
Сеть |
Сервер |
|
|
<-
Запрашиваемые
данные |
Посылает серверу только один запрос на данные
Выполняет запрос к базе данных и отсылает назад только результаты |
У модели «клиент-сервер» может быть несколько целей, включая обеспечение аппаратно-программной платформы, которую можно подлаживать для удовлетворения требований предприятия к хозяйственным приложениям; поддержку интегрированного подхода к управлению данными во всей организации; и создание условий для эффективной разработки, в которых можно быстро реализовать хозяйственные приложения. Для достижения этих целей у клиента и на сервере должны существовать соответствующие прикладные программы; на сервере должна находиться необходимая система управления базой данных, а у клиента программы доступа; у пользователя в сети и на сервере в наличии должно быть соответствующее программное обеспечение для направления запросов и данных. Несмотря на то, что прикладные программы могут быть закуплены на стороне, это все еще единственная вещь, которую организация обычно разрабатывает и сопровождает сама.
Модификация внешнего интерфейса
Возможно, перевод хозяйственных приложений на работу в режиме «клиент-сервер» был бы идеальным вариантом, но реальность такова, что у большинства организаций, специализирующихся на ИСУ, накоплены огромные библиотеки хозяйственных прикладных программ - некоторые, возможно, хранятся уже десять и более лет и которые создавались специально для больших ЭВМ и зависели от баз данных на этих машинах. Разумным первым шагом в направлении изъятия этих прикладных программ из их традиционной архитектуры приложений является обращение к пользовательскому интерфейсу - внешний интерфейс на Рис. 9-13. Существует множество программных продуктов, которые облегчают преобразование текстового пользовательского интерфейса в форме видеотерминала в ГИП, функционирующий на рабочей станции. Следующий шаг предполагает перепроектирование существующих хозяйственных прикладных программ в программы, поддерживающие совместную обработку.
ПРОЦЕСС РАЗРАБОТКИ ПРИЛОЖЕНИЙ
Процесс разработки приложений включает в себя ряд мероприятий по созданию новых хозяйственных приложений и их сопровождения в течение всего срока использования. Будучи по своей природе техническим занятием, процесс разработки приложений фактически является процессом управления, в ходе которого хозяйственные требования преобразуются в машинные программы для хозяйственных приложений. Как показано на Рис. 9-15, процесс разработки приложений состоит из пяти функциональных этапов.
| |
Рис. 9-15. Этапы процесса разработки приложения |
 |
Планирование
Планирование является первой фазой процесса разработки приложения. Запросы на новые приложения и внесение изменений в существующие поступают в ИСУ от руководителей, пользователей и даже поставщиков и клиентов. На этапе планирования ИСУ изучает эти запросы, определяет объем работ, необходимый для их выполнения, устанавливает для них приоритеты разработки, проводит техникоэкономическое обоснование по запросам с высшими приоритетами, а также формирует смету и график для этих приложений.
Анализ и проектирование
Целью данного этапа процесса разработки приложения является создание подробного основания, на котором будет реализовываться хозяйственное приложение. В ходе этого этапа требования предприятия и пользователя преобразуются в подход к концептуальному приложению, которому будут следовать на этапе реализации. На этом этапе происходит оценка технических и системных вариантов проекта, а также подробное планирование этапов реализации и испытаний.
Традиционно в ходе анализа и проектирования хозяйственный процесс разбивали на целый ряд более мелких процессов (или задач), каждый из которых можно было разбить на более мелкие элементы, состоящие из единиц работы, которые можно было определять, анализировать, оценивать и с достаточной степенью надежности проектировать прикладную логику. Разработка приложения, которую получают в результате применения данного подхода, характеризует новую систему с помощью блок-схем процесса и потока данных. Формализованные методологии для подобных структурного анализа и проектирования появились еще в начале 70-х годов, среди разработчиков которых можно назвать ДеМарко и Юрдона, Гейна и Сарсона, Варда и Меллора. |
В 90-е годы подход к анализу и проектированию несколько изменяется, подход становится объектно-ориентированным. В качестве объекта выступает хозяйственная или техническая функция, и каждый объект содержит данные и процедуры (правила), ассоциирующиеся с каждой конкретной функцией. Объекты обмениваются “сообщениями”, запрашивая информацию и услуги друг у друга. Полный набор объектов и сообщений организации является «моделью предприятия». Объектно-ориентированный подход к анализу и проектированию позволяет, в конечном итоге, сократить длительность данного этапа. Это происходит потому, что существующие объекты можно использовать повторно в процессах проектирования и кодирования. Анализ представляет собой процесс, в ходе которого определяют, какие объекты существуют, какие новые объекты требуются, как эти объекты будут взаимодействовать и как будет осуществляться доступ к информации.
Реализация
Этап реализации всегда был самой крупной и сложной частью процесса разработки хозяйственного приложения. В ходе этого этапа концептуальный проект приложения трансформируется в машинные программы, содержащие прикладную логику, взаимодействия с базами данных, а также правила хозяйственной деятельности, требуемые приложением. Этот этап предусматривает также подготовку документации и обучение пользователей. Одним из преимуществ объектноориентированного подхода является то, что длительность этапа реализации существенно сокращается благодаря повторному использованию существующих закодированных модулей объекта.
Формирование и испытания
Цель данного этапа заключается в интеграции разработанных программ и элементов, проверенных на предыдущем этапе, в хозяйственную прикладную систему, а также в проведении эффективного, точного и полного испытания нового хозяйственного приложения. И, наконец, наступает этап обучения персонала пользователя и преобразования данных (если необходимо), после чего хозяйственное приложение поступает в производство.
|
Сопровождение
По некоторым оценкам свыше половины средств из сметы ИСУ на разработку уходит на сопровождение существующих хозяйственных приложений. Постоянное сопровождение включает в себя повышение эффективности существующих приложений для обеспечения новых функций, внесение незначительных изменений и устранение проблем, выявляемых в процессе производственного использования приложений. Сопровождение является по сути продолжением процесса разработки приложения, в результате которого нередко появляются новые требования, служащие основой этапа планирования.
СРЕДСТВА ПОДДЕРЖКИ РАЗРАБОТКИ ПРИЛОЖЕНИЙ |
Традиционно приложения разрабатывались вручную, и поэтому весь процесс был исключительно трудоемким. Поэтому нет ничего необычного в том, что в таких условиях процесс разработки одного коммерческого приложения длился два гола и более. Планирование, анализ и проектирование требуют многих часов бесед с пользователями, знакомства с производственными операциями, документирования этих процессов и процедур, а также создания массы документов, включая проектную документацию. Реализация зависит от людей, занятых разработкой машинного кода, использующих один из языков программирования (например, COBOL или FORTRAN), вручную отлаживающих код и создающих последовательность тестовых прогонов, в ходе которых определяется готовность (или неготовность) хозяйственного приложения к производству. Не менее трудоемкими являются окончательное формирование и испытания. А если учесть, что времени всегда не достает, то нередко реализация начинается без должных анализа и проектирования, когда документации не хватает или не существует совсем.
Появление системы автоматизированных программных разработок (АПР) позволило сократить время, необходимое для подготовки новых хозяйственных приложений, повысить качество приложений и снизить затраты на их сопровождение. Как видно из Рис. 9-16, АПР представляет собой набор прикладных (или инструментальных) программ, охватывающих весь процесс разработки приложения.
Рис. 9-16. Средства поддержки АПР
|
|
Анализ и проектирование |
|
|
|
Разработка экрана |
|
|
|
|
|
Разработка приложения |
|
Средства управления и сопровождения приложений |
Хранилище
|
Анализ и проектирование |
Инструментальные программы или инструменты анализа и проектирования АПР служат, главным образом, для автоматизации внешнего интерфейса процесса разработки приложений. Они позволяют разработчикам моделировать приложения до их реализации. При грамотном использовании инструменты
|
АПР позволяют получать высококачественные проекты хозяйственных приложений, хорошо согласующихся с требованиями предприятия и ожиданиями пользователей. Не менее важным результатом является то, что приложения, спроектированные с использованием этих инструментов АПР, обычно бывают лучше структурированными и документально оформленными, чем полученные в результате традиционных методов анализа и проектирования.
Разработка приложений
Обычно в основе инструментов системы АПР для разработки приложений лежит то, что называют языками четвертого поколения (или 4ПЯ). Примерами машинных языков третьего поколения служат COBOL и FORTRAN, в которых для выполнения функции требуются сотни строк процедурного кода, в то время как на 4ПЯ это можно записать в виде одной команды. Поскольку для данного приложения необходимо генерировать меньший код, реализацию можно завершить гораздо быстрее и при меньших затратах, и при этом упрощается процесс текущего сопровождения.
Разработка экрана
Инструменты разработки экрана упрощают проектирование и реализацию экранов взаимодействия с пользователем. Путем создания опытных образцов, разработчики могут демонстрировать пользователям, как будет выглядеть приложение еще до генерирования какого-либо кода приложения. Добавление графических внешних интерфейсов к существующим приложениям обычно делается с помощью инструмента разработки экрана. |
Средства управления и сопровождения приложений
В число инструментов системы АПР для управления приложениями входит программное обеспечение для сопровождения библиотек машинного кода, содержащих перекрестные ссылки, документирующие данные и код, используемые каждым приложением. Имеется также программное обеспечение для автоматизации процесса построения приложений из этих библиотек. К управлению приложениями относятся также инструментальные программы для облегчения автоматизированного испытания приложений, включая моделирование работы. Имеются также и инструменты АПР для автоматического создания документации приложений, включая инкорпорирование изменений, вносимых в процессе разработки или сопровождения приложений.
Хранилище служит основанием для интегрированной среды АПР. Это база данных, используемая организацией для хранения всей информации, необходимой для разработки хозяйственных приложений, начиная с планирования, анализа и проектирования и заканчивая реализацией и сопровождением. Инструменты анализа и проектирования используют уже существующие данные и определения правил хозяйственной деятельности и определяют новые, которые помещаются в хранилище. Инструментальные программы разработки приложений и экрана используют определения из хранилища в процессе реализации. Для проведения этих работ инструментальные программы управления и сопровождения приложений обновляют, сопровождают и используют информацию, содержащуюся в хранилище.ТЕЛЕКОММУНИКАЦИИВ. Эдвард Ходжсан,“Манчестер эквипмент компани, Инк.”
|
Конец 80-х и начало 90-х годов называли “Зарей информационной эры”. Это было время, когда использование информации считалось важнее процесса ее создания, хранения или передачи с помощью электронных средств. Это естественный переход от “Компьютерной эры”, в ходе которой вычислительная мощность и возможности ЭВМ выросли до беспрецедентных размеров, а стоимость вычислений резко снизилась. Сегодня такие же колоссальные изменения происходят в области телекоммуникаций. Люди имеют возможность доступа к информации, совместного ее использования и передачи с такой скоростью и так дешево, как никогда раньше.
Во все времена линии и системы связи обычно ассоциировались с телефонной связью. Изначально вся телефонная связь была аналоговой - человеческий голос преобразовывался в переменный ток, производя тем самым звук человеческой речи в такой форме, которую можно было передавать электронным образом. Сначала требовались операторы телефонных коммутаторов с коммутационными шнурами, затем переключатели и реле, приводимые в действие сигналами, посылаемыми наборным диском телефонного аппарата. Потом им на смену пришли ЭВМ на полупроводниках, которые контролировали работу аналоговых переключателей, приводимых в действие сигналами либо с кно |
почного, либо дискового телефонных аппаратов. По соображениям экономии для передачи между центрами коммутации - на локальном или даже мировом уровне - несколько аналоговых речевых каналов могут объединяться
(мультиплексироваться).
Цифровые импульсы мультиплексировать и регенерировать легче, чем аналоговые, и, кроме того, их дешевле передавать. По этим причинам телефонные компании перевели межкоммутаторную и междугороднюю связь на цифровую технологию, с помощью которой человеческую речь можно преобразовывать в комбинации цифр для последующей передачи. Поскольку речь человека по своей природе аналоговая, требуется специальное устройство для преобразования ее в цифровую форму и последующего воссоздания из цифрового формата. Это устройство называется КОДЕКом (Кодер/ ДЕКодер). В зависимости от характера применения КОДЕК может находиться в центральном офисе местной телефонной станции, быть частью оборудования местной телефонной станции или отдельным устройством, подключенным к сети связи, или может быть встроен в телефонный аппарат пользователя. Стандарт, регулирующий данное цифровое кодирование, который известен как кодовоимпульсная модуляция или КИМ, идентичен в Северной Америке и Японии; в
|
Европе принят иной стандарт. Остальной мир использует либо североамериканский, либо европейский стандарт.
С появлением цифровой связи вся информация передается в цифровом виде, и технические различия между голосом, данными, факсимиле (факсом) и видео практически исчезли. По некоторым отраслевым прогнозам, благодаря цифровой связи часть расходов, связанная с расстоянием, на которое осуществляется связь, в скором времени фактически исчезнет.
УСЛУГИ
Если аппаратные средства и программное обеспечение компьютеров считать кирпичами, которые ИСУ использует для строительства систем, то связь будет строительным раствором. Система, как и здание, требует тщательного отбора элементов, включая подходящий раствор, который будет удерживать конструкцию от распада.
Аналоговая связь
Для передачи данных по аналоговой телефонной сети необходимо иметь устройство, называемое МОДЕМом (МОдулятор/ДЕМодулятор), который преобразует цифровую информацию с компьютера в аналоговую форму. На самом низшем уровне находятся полудуплексные (однонаправленные) модемы со ско- |
?остью передачи 300 бит в секунду бит/с). Наиболее современные модемы на высшем уровне обеспечивают дуплексную (двунаправленную) передачу со скоростями, превышающими 38 тыс. бит/с (38 Кбит/с). Поскольку максимальная скорость передачи для наборного модема составляет 9,6 Кбит/с, модемы достигают скорости в 38 Кбит/с с помощью методов уплотнения данных. Многие модемы поставляются сегодня с системой обнаружения и исправления ошибок, обеспечивающей безошибочную передачу данных по обычным телефонным линиям.
Несмотря на то, что передаваемые данные покидают здание в виде аналогового сигнала, телефонная компания преобразует аналоговый выходной сигнал модема в сигнал с частотой 64 Кбит/с для последующей коммутации и передачи (рис. 9-17). В месте приема телефонная компания снова преобразует сигнал в аналоговую форму. При всей популярности в 70-е и 80-е годы арендуемые (выделенные) аналоговые линии в некоторых местах просто исчезли, что объясняется потребностью в цифровой связи в обоих направлениях. Даже там, где арендуемые аналоговые линии еще сохранились, самая высокая скорость передачи достигает 19,2 Кбит/с.
|
|
Рис. 9-17. Схема аналоговой передачи данных |
|
|
|
Данные |
МОДЕМ |
Аналоговый |
КОДЕК |
Цифровая |
КОДЕК |
Аналоговый |
МОДЕМ |
Данные |
|
|
|
сигнал |
|
коммутация |
сигнал |
|
Телефонная
компания |
Цифровая связь
Основные услуги цифровой связи, перечисленные на Рис. 9-18, работают в диапазоне 64 Кбит/с, необходимых для одноканальной передачи (DS0). Рабочая скорость для канала DS0 составляет 56 Кбит/с; это происходит потому, что 8 из каждых 64 бит идут на покрытие побочных операций типа синхронизации и управляющей сигнализации. Полный DS0 с 64 Кбит/с (свободный канал) -или несколько таких каналов, как, например, 384 Кбит/с - можно получить с помощью одного из двух новых методов кадровой синхронизации: либо РСК (расширенный суперкадр), либо Б8НП (биполярный 8 с нулевой подстановкой). |
Сегодня имеется еще одна услуга, известная под названием частичная Т1, которая содержит от одного до 23 каналов DS0.
|
|
|
|
Рис. 9-18. Услуги цифровой связи |
|
Услуга |
Скорость |
Кол-во DS0 |
Примечание |
|
DS0 |
64 Кбит/с |
1 |
Речь или данные |
|
DS1 |
1,544 Мбит/с |
24 |
Называемый также Т1 |
|
DS1C |
3,152 Мбит/с |
48 |
2 х DS1 |
|
DS2 |
6,312 Мбит/с |
96 |
4 х DS1 |
|
DS3 |
44,736 Мбит/с |
672 |
28 х DS1 |
|
DS4 |
274,176 Мбит/с |
4032 |
6 х DS3 |
Преимуществом частичной Т1 является то, что она дешевле полной Т1 или сравнимого канала цифровой передачи данных (ЦПД). Для доступа к частичной Т1 узла линии связи - то есть ближайшего места, где может быть произведено соединение с сетью телефонной компании, - обычно требуется полная DS1, которую можно использовать для большого количества каналов передачи голоса, данных и видео сигналов при условии, что все они обслуживаются одной и той же компанией. При передаче данных и видео сигналов DS1, возможно, должна быть свободным каналом.
В некоторых местах выделенные каналы цифровой связи предлагаются в традиционных модемных диапазонах передачи данных - например, 9,6 Кбит/с и 19,2 Кбит/с. Однако стоимость таких услуг связи не ниже стоимости цифровой связи с более высокими скоростями. Наконец, телефонные компании предлагают коммутируемую (то есть с набором) цифровую связь со скоростями 56, 64, 384 Кбит/с, DS1 (Т1) и DS3.
Для всех типов цифровой связи требуется оконечное устройство, называемое служебным устройством канала (СУК), которое соединяет оборудование клиента с цифровыми каналами телефонной компании. Для каналов DS0 также требуется служебное устройство данных (СУД), которое обеспечивает стандартные управляющие сигналы соединения данных. Как показано на Рис. 9-19, СУД нередко имеет встроенный СУК. Поскольку DS1 и DS3 часто включают в себя множество каналов с более низкой частотой передачи - например, 384 Кбит/с - для объединения низкоскоростных каналов для передачи по цифровым каналам требуется третье устройство, известное под названием мультиплексора (блок каналов).
Рис. 9-19. Схема цифровой передачи данных
| |
Данные |
СУД/ |
Цифровой |
/ Цифровые \ |
Цифровой |
СУД/ |
Данные |
|
|
СУК |
сигнал |
1 услуги Г |
сигнал |
СУК |
|
ЦСКУ
Последним достижением в области телекоммуникаций является ISDN, что расшифровывается как цифровая сеть с предоставлением комплексных услуг (ЦСКУ). На Рис. 9-20 перечислены основные элементы ЦСКУ, где канал “D” представляет собой канал данных или сигнализации, а каналы “В” - это однонаправленные каналы, которые можно использовать для передачи речи, данных, видео, факсов группы IV и другой информации. Каналы “В” - это отключаемые каналы, которые можно использовать как угодно, включая передачу незакодированных двоичных или видеосигналов, и их можно объединять для передачи данных с более высокими скоростями. |
ISDN BRI - это международный стандарт всемирной сквозной цифровой связи. Применительно к ISDN BRI используются такие же линии из спа-
|
|
|
|
ренного медного провода «витая пара», как и для аналогового телефона, но при этом требуется блок окончания сети 1 (ОС 1) для преобразования аналоговых сигналов в цифровые. Устройст- |
во, используемое для преобразования этих цифровых сигналов в сигналы, пригодные для передачи речи или данных со скоростью 64 Кбит/с, называется оконечным адаптером (ОА). |
|
Рис. 9-20. Услуги ЦСКУ |
|
|
|
|
Услуги Скорость |
Канал “D” Канал “В” |
Примечания |
BRI 144 Кбит/с
PRI 1,544 Мбит/с
или 1,544 Мбит/с
Широкополосная -
ЦСКУ |
16 Кбит/ 64 Кбит/ 0 |
с 2 х 64 Кбит/с
с 23 х 64 Кбит/с 24 х 64 Кбит/с |
Базовая скорость Первичная скорость 2ой PRI в процессе определения |
Так почему же ЦСКУ? Представим себе двух человек - один в Лондоне, а другой в Нью-Йорке - которые хотят одновременно видеть одну и ту же информацию на экранах своих компьютеров, причем у обоих имеется возможность вносить изменения в информацию на экранах. При использовании ЦСКУ по одному каналу “В” на оба экрана передаются данные, в то время как по другому каналу “В” оба человека могут общаться друг с другом. Видеть данные и поучаствовать в “видео конференции”, проводимой по двум каналам “В”, могут и другие люди.
Волоконно-оптическая связь
Одним из наиболее значительных достижений в области связи является перевод линий связи с коаксиального кабеля и микроволн на волоконнооптические кабели. Один волоконнооптический пучок может нести множество каналов передачи данных, причем каждый использует другую длину волны, и данные можно передавать со скоростью свыше 1 млрд, бит в секунду (1 Гбит/с).
Чтобы подключиться к волоконнооптической сети, необходимо прокладывать оптоволоконный кабель от здания абонента до телефонной станции, которая может находиться в здании напротив или на расстоянии нескольких километров. Затраты на данного рода подключение или перевод всего здания на оптоволоконный кабель в 2-4 раза выше, чем на прокладку сравнимой длины медного провода или коаксиального кабеля.
Спутниковая связь
Спутниковая связь существует уже более двух десятилетий и стала основой телевидения. В то время как с точки зрения мощностей прокладка оптоволоконных кабелей по территории Соединенных Штатов сделала практически ненужной спутниковую связь, спутники тем не менее все еще используются для передачи данных. Спутниковые сети обеспечивают доступ к любой самой удаленной точке со скоростями передачи до 64 Кбит/с и по разумным ценам. В таких сетях используется то, что называют очень небольшими ретрансляционными станциями с антенными тарелками диаметром от менее одного до нескольких метров. Размер некоторых устройств, работающих только на прием, составляет всего лишь 18 дюймов, и их можно устанавливать даже в комнате на подоконнике.
Другие виды связи
К другим видам связи, которые находят то или иное применение, относятся:
• Сети пакетной передачи данных. Достаточно дешевый способ передачи данных по сетям с пакетной коммутацией на основе интерфейсного протокола Х.25. Доступ к этим наборным сетям осуществляется либо посредством модема, либо по выделенным каналам со скоростями до 56 Кбит/с. Цена услуги обычно зависит от времени использования и объема передаваемых данных, а не от расстояния.
|
• Дополнительные услуги. К дополнительным услугам относятся электронная почта, преобразование скорости и кода и электронный обмен данными.
• Цифровая сотовая радиосвязь. Сети цифровой сотовой радиосвязи обеспечивают более высокие скорости передачи данных, чем это возможно по аналоговым сотовым сетям.
• Цифровая радиосвязь. Частные радиосети или радиосети общего пользования могут применяться для цифровой передачи данных. Частные услуги очень дороги, и для них требуется иметь лицензию Федеральной комиссии связи. Стоимость услуг сетей общего пользования сравнима по своей дороговизне с сотовой радиосвязью. Возможно, наиболее широко цифровая радиосвязь используется подвижными терминалами передачи данных, установленных на машинах полиции, пожарной службы и службы экстренной медицинской помощи.
СЕТИ
Телекоммуникации редко используют для простого перемещения информации из одной точки пространства в другую. В действительности, когда говорят о телекоммуникациях, имеют в виду сети компьютеров, объединенных линиями или каналам связи, благодаря которым:
1. Территориально удаленные компьютеры могут обмениваться данными друг с другом.
2. Компьютеры, находящиеся в разных местах, могут совместно пользоваться одними и теми же аппаратными средствами, программным обеспечением или данными. |
3. Компьютеры, установленные в одном месте, могут обмениваться данными между собой, а также совместно пользоваться аппаратными и программными ресурсами.
|
|
Рис. 9-21. Наиболее распространенные конфигурации сетей |
 |
|
Шинная |
Как видно из Рис. 9-21, современные сети - особенно локальные сети (ЛС), функционирующие в одном здании, -обычно имеют многоточечную конфигурацию одного из трех типов: кольцевую, звездообразную или шинную. В кольцевой сети имеется несколько компьютеров или рабочих станций, соединенных друг с другом в замкнутое кольцо. Примером кольцевой сети служит эстафетная кольцевая сеть фирмы “Ай-Би-Эм”. Звездообразную сеть образуют рабочие станции или подчиненные компьютеры, соединенные по двухточечному принципу с центральным компьютером, который осуществляет управление сетью. Простейшим примером такой схемы являются рабочие станции ПРОФС (PROFS), подключенные к главной ЭВМ фирмы “Ай-Би-Эм”.
Что касается шинной сети, то все компьютеры или рабочие станции соединены с общей телекоммуникационной шиной. В качестве шины могут использоваться витая пара проводов, коаксиальный кабель или волоконнооптический кабель. Применительно к локальным сетям шинные сети являются наиболее распространенными конфигурациями, о чем свидетельствует популярность сети “Этернет”. С помощью оборудования, известного под названием “Мост транс-ЛС”, шинные сети можно соединять друг с другом по цифровым телефонным линиям, создавая таким образом глобальные сети (ГС).
ЭЛЕКТРОННЫЙ ОБМЕН ДАННЫМИ
Роберт Плаут, компания “Диджитал эквипмент корпорейшн”
|
Интересным аспектом информационных систем является то, что объединение и совершенствование сравнительно простых приложений и концепций приводит к появлению рабочих инструментов, которые оказываются гораздо мощнее и эффективнее, чем сумма образующих их частей. Например, комбинацию систем обработки текстовой информации, электронной почты и сетей объединили со средствами конференц-связи, видеотекста, электронными таблицами и другими приложениями, и в результате получили интегрированные системы автоматизации учрежденческой деятельности (АУД) и системы рабочей группы. Влияние подобных интегрированных систем АУД на способы, которыми руководители предприятия могут управлять информацией и поддерживать связь со своими организациями, оказалось гораздо большим, чем раньше, когда они использовали отдельные элементы АУД. |
Электронный обмен данными (ЭОД) будет, вероятно, иметь подобные последствия для деятельности организаций в будущем.
Вообще говоря, ЭОД — это электронная передача информации в стандартном формате с одной компьютерной системы на другую. Для большинства организаций эта идея не нова. Уже на протяжении многих лет связанные прикладные программы организации обменивались между собой информацией в стандартных форматах. В чем же состоит отличие ЭОД?
• Совместно работающие прикладные программы находятся в разных организациях или компаниях.
• Обмениваемые данные должны отвечать по формату отраслевым стандартам.
|
• Информация, передаваемая электронным способом, как бы обходит стороной обычные человеческие интерфейсы, в основе которых лежат традиционные, хотя и автоматизированные, хозяйственные процедуры и документы на бумаге.
Руководители, собирающиеся идентифицировать, проектировать и реализовывать систему ЭОД в своих организациях, вполне вероятно могут столкнуться со следующим:
• Значительные потенциальные выгоды. Грамотно спланированные и реализованные приложения ЭОД могут помочь организациям существенно повысить скорость, точность и эффективность хозяйственных сделок, совершаемых ими между собой. Это станет возможным благодаря ускорению связи между деловыми партнерами, более эффективному контролю за запасами, сокращению длительности цикла заказов и уменьшению ошибок при обработке. В итоге у участников сделок, совершаемых посредством систем ЭОД, повысится конкурентоспособность продукции и снизятся затраты.
• Чрезмерное количество стандартов. За последние 10 лет появилась огромная масса фирменных, национальных и международных стандартов ЭОД, а также большое количество отраслевых инструкций и рекомендаций по их использованию. При всем том, что количество стандартов и рекомендаций относительно ЭОД может показаться чрезмерным, они являются плодом многих лет работы в этой области, а также указывают на интерес и желание организаций активно участвовать в использовании систем ЭОД.
• Серьезные проблемы. Системы ЭОД ставят перед организациями трудные управленческие, организационные и личные проблемы, которые необходимо предвидеть и полностью решать, если руководители организации и работники хотят добиться успеха на этом поприще. Масштаб планирования и степень учета различных факторов со стороны групп разработчиков систем ЭОД должны быть гораздо выше, чем при разработке многих обычных фирменных проектов. |
ЧЕТЫРЕ ВАЖНЕЙШИХ ВОПРОСА РАЗРАБОТКИ
Выгоды и проблемы, связанные с ЭОД, вполне сравнимы с выгодами и проблемами, с которыми столкнулись в 80-е годы в процессе работы по созданию систем АУД, поэтому из прежнего опыта можно извлечь полезные уроки. И ЭОД, и АУД включают в себя известные, обычно широко распространенные элементы и принципы автоматизации. Обе системы могут принести организациям значительные выгоды, и обе требуют от отдельных людей изменения привычных стилей работы. Как и с АУД, реализация системы ЭОД требует особого внимания к следующим вопросам:
1. Для выявления и разрешения технических, процедурных, административных, юридических, учетных вопросов и вопросов человеческих отношений, связанных с ЭОД, необходимо провести детальное планирование. Казалось бы вечные и привычные методы работы типа хранения бумажных копий заказов и утверждающие подписи начальников, сделанные ручкой, уйдут в прошлое, будут практиковаться значительно реже или заменены автоматическими функциями приложений ЭОД. Эти вопросы придется решать не только применительно к компании, которая намеревается реализовать ЭОД, но и применительно к компаниям-изготовителям, поставщикам и клиентам.
2. Среди тех, кого затронет система ЭОД, необходим исключительный уровень взаимопонимания. Для реализации ЭОД требуется полное и одновременное сотрудничество множества различных групп и отдельных людей, и если кто-нибудь будет забыт, то это сразу же поставит под угрозу успех всего проекта ЭОД.
3. Для реализации ЭОД необходимо осуществить программы профессиональной ориентации и обучения, касающиеся комплексных целей компании, достижению которых поможет система ЭОД, а не просто знакомство с техническими деталями технологии ЭОД. Людям важно сначала охватить всю картину целиком с тем, чтобы они могли привнести в проект свои уникальные идеи и практический опыт, в основе которых лежит ежедневное исполнение ими своих должностных обязанностей.
|
4. Работу по созданию системы ЭОД должны возглавлять высокопоставленные и заинтересованные руководители компании, которые на практике знакомы с постановкой реальных целей и знают, как выявлять, оценивать и контролировать риск, связанный с изменением условий реализации проектов. Успех зависит также от степени охвата хозяйственных функций.
Разница между полным и частичным успехом реализации ЭОД не сводится к одному лишь вопросу решения поставленных задач, как, например, количество пользователей, отчетов, запросов и наличия системы. Это больше вопросы полноты, грамотности и изобретательности в использовании ЭОД. Любой проект реализации системы ЭОД, который направлен на получение максимальных выгод от ЭОД, а не просто на обеспечение электронной передачи документов между компаниями, должен проводиться с учетом использования полного потенциала системы ЭОД, на основе плана будущих изменений компании и с учетом всех четырех вышеперечисленных вопросов.
ХОЗЯЙСТВЕННЫЕ ВЫГОДЫ ОТ ЭОД
ЭОД - сравнительно молодая технология. Несмотря на то, что некоторые компании занимались разработкой приложений ЭОД с 70-х годов, важнейшие сдвиги в использовании интегрированных систем ЭОД произошли в середине 90-х годов. Учитывая технические и организационные проблемы, связанные с реализацией приложений ЭОД, технология должна принести с собой ощутимые и вполне измеримые выгоды для компании, которая внедряет ее. |
Среди важнейших выгод, связанных с ЭОД, можно отметить более высокую скорость и точность электронного обмена деловыми документами и другой информацией между компаниями. ЭОД сокращает время, которое традиционно требовалось на подготовку, доставку и обработку документов, с нескольких недель или дней до часов. Большинство систем ЭОД создаются для работы в пакетном режиме передачи данных с промежуточным хранением, который обеспечивает максимальную экономию в самых разных областях применения. Там, где важнейшим фактором является скорейшая доставка информации, можно также реализовать интерактивную ЭОД реального времени.
Размер и значение выгод от ЭОД, связанных с возрастанием скорости и точности передачи информации, в различных отраслях, компаниях и даже подразделениях различны. Как правило, выгоды связаны со своевременностью получения информации, повышением уровня эффективности регулирования и контроля запасов (например, управление запасами по системе поставок точно в срок), сокращением административно-управленческих затрат, сокращением длительности обработки материалов, с повышением точности прогнозов в результате сокращения хозяйственных циклов и повышением точности данных, благодаря ненужности повторного ввода данных вручную.
БУДУЩЕЕ ЭОД
Компании и организации рассматривают издержки на создание систем ЭОД и получаемую благодаря им функциональную эффективность, как средство обеспечения конкурентных преимуществ. Скоро эти основные элементы технологии будут необходимы компаниям уже только для того, чтобы оставаться на рынке. К примеру, в автомобильной и химической отраслях промышленности поставщики и продавцы вынуждены реализовывать у себя ЭОД, чтобы сохранить свои связи с лидерами этих отраслей.
|
Приложения ЭОД автоматизируют ключевые хозяйственные функции, и наступит время, когда появится прямая связь между развивающимися информационными технологиями и использованием ЭОД. По мере развития и совершенствования связанных с ЭОД стандартов, протоколов связи и телекоммуникационных систем хозяйственные руководители смогут использовать полный набор имеющихся технологий для осуществления хозяйственных операций с предприятиями различных отраслей, находящихся в любой точке земного шара, с помощью электроники.
Включение в пакеты ЭОД чертежей, полученных с помощью систем автоматизированного проектирования, графических и иных изображений, поможет предприятиям многих отраслей полностью осуществлять обработку заказов на продукцию электронными средствами. Кроме того, приложения ЭОД смогут передавать и обрабатывать данные электронных таблиц, а также искать центральные хранилища информации и автоматизированные каталоги, что сделает возможным интегрировать ЭОД в системы поддержки принятия хозяйственных решений. |
ЗАКЛЮЧЕНИЕ
Успешная реализация ЭОД примерно на одну четверть зависит от технологии, а на три четверти от хозяйственного планирования, руководства и управления. ЭОД требует, чтобы к вопросам планирования и внедрения автоматизации с целью облегчения производственных процессов, руководители подходили как бы с нуля. Традиционный подход к автоматизации отдельных процессов, изначально предназначенной для автоматизации ручного труда, должен смениться подходом, предусматривающим полную автоматизацию предприятия, когда ставится цель максимально использовать все преимущества существующих и нарождающихся технологий. Для того чтобы мыслить такими категориями, необходимо быть открытым новым идеям, осуществлять тщательное планирование, заручиться помощью руководства компании и иметь огромную смелость.УПРАВЛЕНИЕ СЕТЯМИАндрес Ллана, младший, компания “Вермонт стадиз труп, Инк.”
|
ВОПРОСЫ УПРАВЛЕНИЯ СЕТЬЮ
Столкнувшись с ситуацией быстрого роста количества сетей, вызванного расширяющимся использованием персональных компьютеров (ПК) и локальных сетей (ЛС), многим руководителям информационных служб компаний приходится решать непростые вопросы управления сетями, предлагаемыми различными компаниями. Поскольку сети становятся все более разнообразными, а компании обязаны полагаться на свои сети в плане доставки своей продукции, существует растущая потребность в более тщательном управлении сетевыми ресурсами.
Технология управления сетями последнее десятилетие развивалась путем создания интеллектуальных модемов. На основе этой технологии появились более комплексные системы управления сетью и услуги. Эти новые системы позволяют быстро изменять конфигурацию сети, обеспечивают автоматическое выявление неисправностей и сигнализируют об аварийной ситуации, а также предотвращение неисправностей. При всем том, что эти новые системы представляют собой физические системы управления сетью, они также способны поддерживать сопряжение и с процессом управления логическими сетями. |
Централизованное управление
Требования к системам управления сетью являются наиболее повышенными в тех отраслях, прибыль компаний в которых в значительной мере зависит от работы этих сетей. Среди таких отраслей можно отметить финансовую сферу, транспортный сектор, страховые услуги, а также крупные промышленные предприятия. Основное внимание службы управления сетями в этих отраслях сосредоточено на области ИСУ. Поскольку предприятия этих отраслей первыми структурировали средства управления сетями, они, в основном, имели дело со старыми средствами управления логическими и физическими сетями. В этих условиях существует необходимость усовершенствования старых средств управления сетями с тем, чтобы обеспечить предоставление таких новых услуг контроля и управления, которые бы создали условия для более централизованного управления.
В настоящее время существует тенденция перехода к средствам управления сетью, предлагаемых компаниями связи, которые дешевле реализовать и которые обеспечивают выполнение требований по созданию интегрированной сети передачи голоса и данных. Эти новые системы управления сетью основаны на использовании надежных методов и программного обеспечения, которые годами отрабатывались компаниями связи. Эти средства позволяют клиентам компаний связи централизовать управление своими сетями и сократить затраты, связанные с содержанием центра комплексного управления сетью.
|
Показатели эффективности и наличие услуг
Компании всячески стремятся найти дополнительные источники доходов и одновременно снизить затраты. Одной областью, которая традиционно считается бездонной ямой для средств компании, является ее информационный центр и связанные с ним сети. Информационные центры вкупе с затратами на содержание сетей представляют собой одну из крупнейших статей расходов компании. Как следствие, финансисты компаний часто требуют от руководства информационного центра снизить издержки путем сокращения штатов и повышения эффективности сетей, которыми они заведуют. Требования повысить эффективность сетей при отсутствии грамотных и квалифицированных связистов, способных обеспечить качественную работу сети, вынуждают руководителя информационного центра искать помощь на стороне. В этом отношении у него не будет никаких проблем, поскольку существуют специальные фирмы, готовые предоставить услуги по частичному или полному обслуживанию и управлению сетью. Популярность этого нового подхода к управлению сетью, в частности, среди крупных пользователей, возрастает в связи с экономией средств благодаря повышению надежности работы сети и сокращению затрат на оплату труда собственного персонала.
Последствия простоев |
Предприятия, которые в значительной степени зависят от работы сети в плане производства своей продукции или предоставления услуг, как, например, авиакомпании или финансовые учреждения, несут огромные убытки, если их сети по тем или иным причинам выходят из строя. Для некоторых компаний, занимающихся поставкой скоропортящейся продукции, даже кратковременные сбои в работе сети могут обернуться миллионными убытками. Как следствие, наличие высоко надежных сетей вкупе с альтернативными и разнообразными резервными маршрутами передачи информации, имеет огромное значение. Такие сети требуют постоянного контроля и проведения профилактических мероприятий, что только и позволяет обеспечить работоспособность сети в самых неблагоприятных условиях. В этом плане основное внимание уделяется созданию дружественных механизмов, которые позволяют, благодаря проведению профилактических мероприятий, поддерживать надежную работу сети даже со специалистами, имеющими незначительный опыт обслуживания сетей. Компании связи предоставляют дружественные механизмы управления, спроектированные специально для облегчения работы персонала сети по обнаружению проблем в сети и более грамотному составлению отчетов о ее работе. Для некоторых пользователей данный уровень поддержки может оказаться достаточным; для других это может быть всего лишь началом.
АЛЬТЕРНАТИВЫ УПРАВЛЕНИЯ СЕТЬЮ
Регулирование отношений с подрядчиками
В зависимости от характера компании методы управления телекоммуникационными ресурсами значительно отличаются. Некоторые компании предпочитают иметь дело с несколькими подрядчиками, заставляя их конкурировать друг с другом в надежде получить все большую долю бизнеса с клиентом путем поддержания своих услуг на самом высоком уровне. Этот метод срабатывает там, где пользователь эксплуатирует достаточно большую сеть и в состоянии распределить свои капитальные вложения на сеть среди нескольких подрядчиков.
В этой ситуации для пользователя исключительно важно создать и поддерживать климат конкуренции между своими подрядчиками. В контракт с подрядчиками необходимо включить пункт, в соответствии с которым они будут нести ответственность за любые убытки компании, понесенные непосредственно по вине подрядчика. Если, к примеру, подрядчик, поставляющий и облуживающий АТС, запустит в работу новую АТС без должной предварительной отладки, что приведет к убыткам со стороны клиента вследствие некачественной работы телефонных линий пользователя, то подрядчик будет обязан уплатить установленную сумму в счет покрытия понесенных убытков. Очевидно, при наличии сети, обслуживаемой несколькими подрядчиками, задача пользователя должна заключаться в том, чтобы организовать работу подрядчиков так, чтобы ими можно было эффективно управлять.
|
С момента отделения некоторые компании попытались самостоятельно эксплуатировать свои собственные телефонные сети, набирая персонал для обслуживания каналов связи для передачи голоса и данных. Это, несомненно, очень дорого и требует существенных изменений в подходе к управлению сетью по сравнению с тем положением, когда вся забота об обслуживании и поддержании качества работы сети на согласованном уровне лежала на плечах подрядчика. Управление в данном случае требует от пользователя налаживания системы контроля и своевременного выявления возможных проблем в работе сети.
Некоторые компании воспользовались другим методом управления сетью, а именно, стали проводить политику налаживания отношений с единственным подрядчиком, отвечающим за поддержание сети в работоспособном состоянии. Такая политика имеет смысл там, где ставки очень высоки и подрядчик рискует потерять исключительно выгодного клиента. По такому сценарию управление сетью - это услуга, которую ныне предоставляет подрядчик при скромных затратах для пользователя. Создается положение, позволяющее руководителю сети перейти к стратегии управления полностью интегрированной сетью. |
Управление по договору
Вследствие возрастающей сложности отношений с несколькими подрядчиками, обслуживающими сети, пользователь, имеющий небольшой собственный штат связистов, будет не в состоянии решить некоторые из числа наиболее сложных вопросов управления сетью. По этой причине одним из возможных альтернативных решений по управлению сетью могло бы стать приглашение подрядчика или какой-то иной внешней компании с предложением осуществлять управление сетью на договорной основе. Такая практика известна под названием сдача в управление по договору. Управление по договору могло бы стать прекрасным решением проблемы для администратора ИСУ или начальника вычислительного центра, на которого возложена обязанность управлять работой крупной сети, но у которого нет возможности брать на работу штатных сотрудников, которые выполняли бы всю необходимую работу.
Выгоды управления по договору.
Несмотря на то, что соображения экономии чаще всего являются главнейшим фактором при принятии решения о сдаче сети в управление по договору, имеются и другие материальные и нематериальные выгоды, о которых не следует забывать:
• Острая потребность. Ограниченные средства не позволяют руководителю информационного центра выполнять некоторые задачи, связанные с сетью компании, без дополнительных закупок оборудования и приема новых сотрудников.
• Разделенная специализация. Коллектив сотрудников компании, отвечающий за функционирование ее ИСУ, имеет возможность полностью сконцентрироваться на задачах компании, в то время как работники подрядчика могут сосредоточиться на сети клиента.
• Распыление персонала компании. Нередко в связи с изменяющимися требованиями и приоритетами пользователю с бурно развивающейся сетью приходится распылять собственные ресурсы. Переход на управление по договору позволяет сконцентрировать ресурсы компании на важнейших проектах, где можно с наибольшей пользой использовать опыт и знания собственных сотрудников.
|
• Готовность и время срабатывания сети. Внешний управляющий сети концентрирует свои ресурсы так, чтобы сеть была в постоянной готовности и срабатывала в кратчайшие сроки.
Обоснование затрат. Обоснование расходов на оплату услуг внешнего подрядчика и управляющего начинается с расчета затрат, связанных с промедлением в принятии должных мер. Прежде всего во внимание принимаются затраты, вызванные простоем сети. Сюда входят, к примеру, затраты, связанные со снижением производительности, в связи с выходом из строя элементов сети или телекоммуникационных устройств, снижение объемов реализации, когда простой сети помешал вовремя разместить заказ в центре телемаркетинга, а также затраты на комплектование внутреннего бюро телекоммуникационной помощи или вызов управленческого центра. Стоимость простоев должна исчисляться в расчете на месяц и на год по каждому типу убытков.
Имеется целый ряд нематериальных факторов, оказывающих влияние на принятие решения о приглашении внешнего управляющего сетью. Если, к примеру, на фирме имеет место высокая текучесть кадров, связанная с быстрым расширением сети, то у компании может не оказаться достаточных ресурсов для того, чтобы справиться с поддержанием сети в работоспособном состоянии в таких условиях. Кроме того, необходимо регулярно сопоставлять затраты на содержание сети с ростом доходов компании. Нередко расходы на сеть опережают рост доходов, когда руководство ИСУ не имеет средств на разработку стратегии сдерживания затрат на сеть. |
К числу других скрытых показателей необходимости привлечения помощи со стороны можно отнести слишком частые простои сети: простои, вызванные нерадивостью подрядчика; простои, связанные с тем, что многие неполадки в сети не были замечены в ходе очередной проверки и в отчете было сказано “неполадок не обнаружено”; высокий процент простоев в “самые горячие” часы работы предприятия. Все это может оказаться достаточным обоснованием для приглашения внешних специалистов для обслуживания и управления сетью.
Непредвзятая проверка. Приглашение специалистов со стороны может позволить провести непредвзятую ревизию и проверку работы сети. При необходимости можно провести усовершенствование сети, чтобы обеспечить более гарантированный доступ к ней. В течение этого периода времени руководство ИСУ может провести реорганизацию имеющихся внутренних ресурсов либо с целью расширения помощи со стороны подрядчика, либо постепенного отказа от нее. Далее, профессиональную помощь со стороны можно использовать не только для проектирования и реконфигурирования сети компании, но и для расширения ее возможностей, что раньше было просто нереально. Таким образом, руководство ИСУ может получить дополнительные возможности для повышения надежности сети компании и в то же время повысить эффективность расхода средств на телекоммуникационные сети компании.
УПРАВЛЕНИЕ СЕТЬЮ
ТЕЛЕКОММУНИКАЦИОННОЙ
КОМПАНИЕЙ
Телекоммуникационные компании типа “Эй-Ти энд Ти”, “Эм-Си-Ай” и “Ю-ЭС Спринт” уже давно управляют своими собственными сетями. Они накопили гораздо больше опыта в этом деле, чем какая-либо другая компания, и уже какое-то время предлагают свои услуги по управлению сетями в качестве подрядчика. Указанные компании в состоянии предложить комплексные услуги по управлению сетями с учетом конкретных потребностей большинства пользователей. Естественно, эти услуги по управлению сетями обуславливаются тем, что клиент станет пользоваться интегрированной сетью телекоммуникационной компании с соответствующим программным обеспечением типа SND компании “Эй-Ти энд ТиГ\ VNET фирмы “Эм-Си-Ай” или VPN компании “Ю-ЭС Спринт”.
|
Услуги на базе сетей и программного обеспечения телекоммуникационных компаний дают возможность пользователю контролировать и управлять каналами речевой связи и передачи данных при условии, что это происходит по сетям этих телекоммуникационных компаний. Подразделения телекоммуникационных компаний, предоставляющих услуги по управлению сетями, выполняют пять базовых управленческих функций: управление конфигурацией, выявление и устранение неисправностей, управление эффективностью, управление отчетностью и планирование работы сети.
Управление конфигурацией
Управление конфигурацией позволяет клиенту возможность управлять процессом конфигурирования маршрутизации трафика в сети компании. Это позволяет пользователю более эффективно использовать сетевые ресурсы, как, например, выделять диапазон частот на канале Тиі по требованию. Это позволяет пользователю реконфигурировать и перенаправлять трафик и вызовы сети на основе текущих потребностей пользователей сети. Еще одним примером является способность управлять маршрутизацией трафика в связи с массовыми вызовами, связанными с поступающим трафиком на 800 вызовов.
Управление выявлением и устранением неисправностей
Сюда входит возможность отслеживать неисправности в канале Тиі между двумя точками, а также возможность прямого доступа и проверки выделенных магистральных линий, обеспечивающих доступ в каналы сети подрядчиков. Создаются также условия для доступа к информации в канале и к трафику, а также возможность активировать функцию высвечивания вызова на экране и средства контроля маршрутизации. Основная цель этих услуг сводится к минимизации простоев сети путем своевременного оповещения и выдачи информации о неисправности, что позволяет клиенту принять предупредительные меры для сокращения (или даже недопущения) простоев сети. |
Управление эффективностью
Управление эффективностью включает в себя отбор и анализ информации по таким вопросам, как трафик вызова, схема вызова и статистические данные об эффективности работы каналов частных линий. Услуги, предоставляемые телефонными компаниями, позволяют клиенту составлять график отчетов по трафику, что дает возможность клиенту предвидеть тенденции и выявлять потенциальные проблемы до того, как они отразятся на работе сети.
Управление отчетностью
Компании “Эй-Ти энд Ти” и “Эм-Си-Ай”предлагают целый перечень деталей о вызове и информацию о счетах, которые могут быть поданы в удобном для клиента виде, удовлетворяющем требованиям по управлению крупной сетью. Подробности о вызове и информация о счетах за трафик могут поставляться в различных формах и видах, как, например, на магнитной ленте или в распечатанном виде. Кроме того, пользователи могут также получить доступ к подробной информации о трафике со своих терминалов и структурировать отчеты для клиентов в соответствии со своими потребностями. Предоставляются также специальные услуги, позволяющие клиенту управлять доступом его собственных пользователей к сети путем присваивания кодов доступа к информации, которую можно найти для контролируемой клиентом отчетности.
Планирование сети
Телекоммуникационные компании содействуют также в планировании мероприятий по совершенствованию сети и внедрению более совершенных проектных решений, включая определение пропускной способности линии для доступа к каналам их сетей. К примеру, у “Эй-Ти энд Ти” имеются специальные инструменты проектирования программного обеспечения сетей под названием E-INOS, которые позволяют клиенту моделировать различные функции сети как средство проектирования и перестройки его сети для удовлетворения меняющихся требований к трафику в сети.
|
СПЕЦИАЛЬНЫЕ УСЛУГИ ПО УПРАВЛЕНИЮ СЕТЬЮ
Специальные услуги по управлению сетью предлагает ряд фирм, производящих оборудование. Имеются услуги по управлению ’физическими сетями, которые поддерживают пользователя в сквозном управлении всеми физическими каналами в составе сети данных и в некоторых случаях поддерживают также физический контроль речевых каналов. Первоначально такие услуги предоставлялись производителями модемного оборудования с целью поддержки контроля каналов передачи данных в нерабочие часы, в которых использовались их интеллектуальное модемное оборудование. Такие услуги расширяют возможности клиентов по регулярному контролю работы сети, так как сеть клиента может контролироваться в третью смену и в выходные дни, когда на работе отсутствует обслуживающий штатный персонал сети.
Последние годы крупнейшие изготовители модемов и мультиплексоров изменили характер своих услуг по управлению сетями с учетом требований управления по договору. Среди крупнейших фирм, предоставляющих подобные услуги, следует выделить “Эй-Ти энд Ти Парадин”, “КОДЕКС”, “Дженерал Дейта Комм”, “Инфотрон” и “Таймплекс”. В состав их услуг входят контроль сети, диагностирование проблем сети, восстановление работы сети, сопровождение файлов и записей системы управления сети и поддержка переданного в их управление оборудования. |
Одним из важнейших вопросов, с которыми приходится иметь дело многим руководителям сетей, является наличие производственного и вспомогательного персонала сети. Теперь многие обслуживающие компании могут предложить большой отряд прекрасноо подготовленных специалистов, которые всегда готовы помочь клиенту на локальном и сетевом уровнях. Благодаря таким специалистам по сетям, обслуживающие компании могут направить опытных специалистов на фирму клиента с тем, чтобы они оказали помощь в контроле и диагностике проблем его сети. Подобные услуги не ограничиваются простым выявлением неисправностей. Персонал подрядчика имеет в своем распоряжении необходимые инструменты и аппаратуру для точной диагностики и поиска неисправностей и проблем оборудования и линий. Именно благодаря таким комплексным средствам управления сетью персонал подрядчика может точно указать, что неладно с сетью клиента и подсказать, какую фирму пригласить для устранения неполадок. Имея в своем распоряжении самые современные средства диагностики и необходимое оборудование, подрядчики могут использовать свои ресурсы для разрешения проблем на удаленных участках сети, сводя к минимуму время ее простоя. Повышенное внимание вопросам выявления проблем с максимальной точностью дает клиенту гарантию, что его сеть будет работать на полную проектную мощность.
Основные услуги
Выбирая услугу подрядчика по комплексному управлению сетью, первое, что необходимо сделать, это оценить характер основных услуг, предоставляемых подрядчиком, среди которых:
• Автоматическое оповещение о неисправностях. После того как в сети клиента обнаружена неисправность, на центральную станцию поддержки сети поступает сигнал тревоги, где специалист, который уже работал с сетью клиента, прозванивает сеть клиента с тем, чтобы продиагности-ровать состояние сети. Затем информация о выявленной неисправности передается ремонтни-
|
кам, которые принимают необходимые меры по ее устранению.
• Изоляция неисправности. Специалист, ответственный за состояние сети клиента, может про-диагностировать сеть после поступления сигнала о неисправности и установить, что необходимо предпринять для восстановления нормальной работы сети. На центральной станции поддержки сети должен находиться полный комплект диагностической аппаратуры и инструментов, с помощью которых специалист мог бы провести тщательный анализ проблем пользователя.
• Компенсация. Обслуживающая компания обязана компенсировать любые расходы, которые мог понести пользователь в результате того, что специалист подрядчика поставил неправильный диагноз, в связи с чем потребовалось направлять ремонтника для устранения неисправностей сети клиента.
• Проверка качества ремонта. Подрядчик возлагает на себя ответственность за последующее наблюдение за работой отремон-тированнного сетевого оборудования, а также следит за тем, чтобы все ремонтные работы были выполнены качественно и в срок. После устранения неисправности подрядчик обязан связаться с ответственным лицом клиента и сообщить ему о завершении ремонтных работ.
• Контроль со стороны клиента. Как часть соглашения об обслуживании сети, подрядчик обязан предоставить клиенту процедуры контроля сети и всех необходимых мероприятий со стороны специально выделенного персонала. При таких условиях соглашения клиент будет способен определять уровень и степень поддержки, которую необходимо иметь для должного контроля его сети. При этом клиент будет иметь возможность сохранить уровень управления, при котором он чувствует себя надежно. |
• Сетевая база данных пользователя. Подрядчик, обслуживающий сеть клиента, должен также регистрировать информацию о сети клиента, по крайней мере, в качестве дополнительной услуги. Сюда можно отнести параметры сети, перечень оборудования, информацию об обслуживающей компании, а также информацию о работе сети за предыдущие периоды. Благодаря этой услуге руководитель сети сможет вести точный учет оборудования сети без необходимости иметь отдельный штатный персонал, ответственный за такого рода работу.
• Управленческая отчетность. Необходимо регулярно составлять отчеты, содержащие данные о работе сети, что позволит клиенту анализировать работу сети на протяжении того или иного периода времени.
Дополнительные услуги
Предлагаются также следующие дополнительные услуги по управлению сетью:
• Планирование и консультации. В состав данной услуги входят оказание помощи в конфигурировании и проектировании сети, в оценке качества работы сети, разработке стандартов, процедур работы станции, а также учебных программ.
• Управление и реализация проектов. Профессиональная помощь в реализации любой новой конструкции сети или усовершенствовании существующей сети предусматривает выделение руководителя проекта со стороны подрядчика, который помогает клиенту в составлении календарного графика работ, в размещении заказов, координации поставок и реализации любого нового сетевого оборудования и устройств. Такое содействие имеет особое значение там, где одновременно привлекаются несколько подрядчиков, а также если у клиента нет необходимых собст-
|
венных специалистов для осуществления данных мероприятий.
• Услуги по контролю и координации. Специалист, работающий в фирме подрядчика, может выступать в качестве полномочного агента клиента и координировать работу нескольких обслуживающих компаний, включая поставщиков оборудования и владельцев телефонных сетей, и следить за тем, чтобы сотрудники подрядчиков своевременно выполняли поставленные перед ними задачи.
• Поддержка с пульта. Некоторые услуги предлагаются в форме выделенной поддержки, когда специально назначенный специалист по сетям сидит перед пультом системы управления сетью и может на расстоянии обнаружить и выделить потенциальные проблемы еще до того, как они могут нарушить работу сети клиента. |
• Поставки оборудования в аварийных ситуациях. Многие подрядчики предлагают услуги по восстановлению работоспособности сети после крупной аварии на центральной станции клиента, на промежуточных узлах и станциях конечных пользователей. Этой услугой предусматривается использование запасного оборудования связи, хранящегося на складе подрядчика, которое может быть отгружено на вышедший из строя участок сети клиента в случае возникновения проблем. В наличии обычно имеется то оборудование, которое производится, продается или обслуживается этим подрядчиком. Оборудование обычно отгружается в течение суток с момента сообщения об аварии.СИСТЕМЫ УПРАВЛЕНИЯ БАЗАМИ ДАННЫХСтив Шоуф, компания “Эф-Ейч-Пи, Инк.”
|
Для делового человека термин база данных означает всю информацию, которая хранится в компьютерах компании. Это типичная и в общем верная точка зрения деловых людей на всю информацию, которая хранится и управляется компьютерной системой. Для специалиста, занимающегося обработкой данных, термин база данных означает нечто совершенно иное. Для такого человека база данных означает организацию данных, управляемых частью операционной системы компьютера. Часть операционной системы компьютера, отвечающая за управление базой данных, называется системой управления базой данных (СУБД).
Еще до того, как появились системы управления базой данных, и ныне, когда компьютеры не используют СУБД, компьютерные системы организовывали информацию предприятия в файлы. Каждый файл содержит более мелкие группы данных, называемые записями. Работа, осуществляемая компьютером по обработке хозяйственной информации, сосредоточена именно на этих записях, которые могут представлять собой информацию о клиенте, информацию о сбыте или данные о продукции, которую продает компания. Каждая единица данных соотносится с другими данными, относящимися к компании, например, информация об объемах реализации соотносится с данными по производству продукции, которые соотносятся с данными о компонентах или деталях, и так далее. По мере расширения компании появляется все больше и больше сложностей и взаимозависимостей. Поскольку данные организованы в записи для обработки на компьютере, появляется сложная зависимость между файлами, записями и системами компьютера. С учетом возрастающей сложности и взаимозависимости появляется необходимость в автоматическом машинном процессе, в ходе которого можно было бы управлять сотнями и даже тысячами различного рода записей и данных информации в компьютерной системе. Решением этой проблемы обработки служат системы управления базами данных.
АРХИТЕКТУРА
ВЫЧИСЛИТЕЛЬНОЙ
СИСТЕМЫ |
Если взглянуть на вычислительную систему как на многоэтажное здание офиса, то аппаратные средства будут находиться на первом этаже. Второй этаж будет отведен под операционную систему или главную управляющую систему; эта часть системы направляет всю деятельность системы и отвечает на запросы на услуги как с верхних, так и с нижнего этажей (уровней) здания (компьютера). На третьем этаже во многих системах, особенно в маленьких системах типа персональных компьютеров (ПК), будет осуществляться обработка хозяйственной информации. Данный уровень можно назвать прикладным; именно здесь “работают” программы обработки хозяйственной информации. Прикладная программа производит в компьютере некоторую работу над хозяйственными данными. Когда в вычислительной системе устанавливается СУБД, она занимает третий этаж, или логический уровень, а хозяйственные прикладные программы перемещают на четвертый этаж (уровень) для доступа к данным. В некоторых компьютерных системах на базе мини-ЭВМ, которые меньше больших, но больше персональных ЭВМ, СУБД могут быть частью главной управляющей системы (операционной системы) компьютера. В любом случае система управления базой данных позволяет повысить уровень управления данными и информацией в гораздо большей степени, чем это возможно с помощью типичного менеджера файлов в большинстве компьютерных систем.
РАЗВИТИЕ СУБД
Первые системы управления базами даных были слишком ориентированы на компьютеры; их проектировали с целью оказания услуг только прикладным программам, выполняющим задачи ввода заказов, начисления заработной платы, проводки счетов кредиторов, поддержки производства и проводки счетов дебиторов. Эти первые системы управления базами данных создавались для ускорения обработки и практически не учитывали потребности людей. Здесь следует сказать, что когда были созданы две самые популярные системы управления базами данных, то машинную обработку в диалоговом режиме использовали еще не слишком широко.
В последующие годы к этим крупным системам управления базами данных получили доступ работники предприятий, на столах которых уже стояли терминалы, с помощью которых они могли автономно осуществлять операции по хранению и поиску данных в реальном режиме времени. Потребность в обеспечении большего доступа к данным породила необходимость создания дружественных средств, которые деловой человек мог бы использовать для поиска и даже обновления данных. К сожалению, данные хранились таким образом, что люди тратили массу времени на поиск и выборку информации, и, что самое главное, системы управления базами данных не имели средств для обеспечения специального поиска в базе данных. Кроме того, даже после появления первых инструментов подобного рода, дававших пользователям возможность проводить такой поиск, пользователи должны были знать, как “пробраться” через частоколы “указателей”, которые использовались в этих системах для хранения и выборки информации. В конце концов это привело к разработке дружественных систем управления базами данных; цель при этом ставилась одна, а именно, попытаться с помощью систем управления базами данных закрыть брешь между наиболее эффективным способом обработки данных в компьютере и наиболее практичным и понятным для людей способом использования этих данных.
|
УСЛУГИ
ОБЕСПЕЧИВАЕМЫЕ СУБД
СУБД предназначена для обработки множества запросов на различные типы услуг. Система должна быть в состоянии предоставить доступ к данным, обеспечить их защиту, целостность и восстановление в случае сбоя в системе. Когда прикладные системы проектируют с учетом поддержки со стороны СУБД, предлагаемые услуги сокращают или делают ненужными часть работы по программированию. Кроме того, СУБД предоставляет связанные с данными услуги в удобном виде и предсказуемым образом, что сокращает необходимость разработки отдельных программ для обеспечения целостности и защиты данных и выполнения правил хозяйственной деятельности. |
Когда принимается решение автоматизировать тот или иной процесс хозяйственной деятельности с помощью компьютера, то становится ясным, что в автоматизированной системе выполнение хозяйственных правил и норм должно обеспечиваться в той же, если не в большей степени, поскольку в них используются существующие ручные процедуры. В таком случае эти правила становятся ограничениями обработки, с которыми прикладной системе приходится мириться. В приложениях без СУБД в каждую программу, выполняющую операции по сопровождению данных (сложение учетных записей клиента, ввод заказов и целый ряд других операций), необходимо записать правила обработки хозяйственных данных. Это требует дополнительной работы в процессе разработки и, как следствие, более высоких затрат при обслуживании. Проектирование базы данных и СУБД должно распространять правила хозяйственной деятельности на всю систему и независимо от метода обработки прикладной программой, будь то пакетная, автономная или специальная отчетность.
Поддержка многих пользователей
Многие хозяйственные прикладные системы одновременно используют несколько сотрудников компании (работники отдела снабжения, вводящие заказы, бухгалтеры, производственный персонал), которые выполняют операции вставки, стирания и обновления данных. СУБД обеспечивает целостность данных тем, что запрещает двум или более пользователям одновременно изменять одни и те же данные. Если бы система базы данных не использовалась для контроля за таким одновременным доступом, то при проектировании каждая программа должна была бы включать логику, которой должны были бы следовать все программы. Это очень большие затраты на разработку приложений и, если управление подобного типа осуществляется прикладными программами, то целостность системы резко сокращается.
Восстановление данных
Одна из самых неприятных ситуаций, в какой может оказаться предприятие, связана с недоступностью данных в связи с какой-либо неисправностью аппаратных средств или системы. Выход из строя всего лишь одного накопителя на дисках может уничтожить все важнейшие для компании данные, что приведет к колоссальным финансовым убыткам и юридическим последствиям. Данные необходимо восстанавливать, и процесс восстановления должен обеспечивать их целостность, включая содержание и взаимосвязь данных. Если бы использовалась какая-нибудь не поддерживаемая СУБД прикладная система, то пришлось бы нести дополнительные расходы на разработку и сопровождение, чтобы обеспечить выполнение этих сложных функций. Кроме того, время, необходимое для восстановления данных, может оказаться более продолжительным, чем ожидалось, а процесс чреват ошибками, если при его проведении используются не связанные с СУБД методы. СУБД обеспечивает механизмы контроля и программы, позволяющие проводить операции по восстановлению данных для всех сценариев сбоев и восстановления.
|
Защита информации
В каждой компании имеются данные и информация, которые считаются собственными или конфиденциальными, включая, возможно, секретную информацию технологического характера или иные стратегические или тактические данные, например, об объемах продаж или спецификации изделий. Необходимость защищать данные от намеренного или случайного уничтожения требует включения в схему системы функции защиты от доступа. Если прикладная программа не использует СУБД, то эту сложную функцию будет необходимо записывать в каждую программу, увеличивая тем самым затраты на разработку и сопровождение и снижая целостность механизмов защиты.
Системы базы данных могут создавать своего рода “представления” данных, которые ограничивают доступ к тому или иному “экземпляру” информации или отдельному элементу данных. Например, сумма заработков работника может высвечиваться на экране компьютеров только уполномоченных сотрудников компании, к которым, вероятнее всего, относятся служащие отдела заработной платы. Система управления базой данных может отличить одного пользователя от других и позволить только менеджеру высветить на экране информацию о заработной плате, в то время как другие пользователи могут иметь доступ лишь к демографическим данным сотрудника. |
АРХИТЕКТУРЫ БАЗ ДАННЫХ
В принципе существуют три основные архитектуры данных, которые используются во всех системах управления базами данных. Архитектура данных представляет собой некую организацию данных в структуры, которые показывай ют, как данные организованы и помещаются в компьютер, будь то большая ЭВМ или ПК. Общей чертой каждой схемы является то, что система хранения и нахождения данных встраивается в систему управления базой данных. Таким образом, СУБД проектируется с учетом конкретной структуры данных. Используемая структура данных в значительной степени определяет метод использования СУБД для решения хозяйственных проблем, а также порядка доступа к этим данным со стороны конечного пользователя.
СУБД определяет структуры данных, которые представляют собой логическую и физическую организацию данных. Эти структуры характеризуются определенными соотношениями, которые бывают нескольких видов, как, например, один к одному (1:1), один к многим (1:М) и многие к многим (М:М). Соотношения 1:1, 1:М и М:М могут иметь место на уровне экземпляра данных, а также на уровне записи.
Одно важное правило применительно к этим соотношениям между данными сводится к тому, чтобы следовать любому правилу, которое установлено в компании по работе с данными в процессе хозяйственной деятельности. Если, к примеру, клиенту в компании присваивается лишь один номер счета, то это представляет соотношение один к одному между номером счета клиента и клиентом. Если клиенту разрешается делать любое количество заказов, то это уже будет соотношение один к нескольким между номером клиента и заказом (или, возможно, номером заказа). Пример соотношения данных типа многие к многим можно найти в описании соотношений между изделием и деталями. В изделии может быть много деталей, а какая-то одна деталь может использоваться во множестве изделий. Все системы управления базами данных работают с описаниями трех соотношений данных, но реализуются они, в основном, тремя совершенно различными способами.
|
К числу трех основных методов, используемых системами управления базами данных для запоминания и поиска данных в компьютере, относятся иерархический, сетевой и реляционный методы. В двух первых методах используется некий внутренний механизм, представленный системой указателей, которые направляют компьютер на элемент данных в памяти компьютера. Реляционный метод был разработан для того, чтобы использовать сами данные для поиска данных/информации, связанных с запросом на данные/ин-ормацию. Как правило, реляционная УВД (РСУБД) проектируется для поддержки конечного пользователя или удовлетворения информационных потребностей клиента ИСУ. РСУБД можно также использовать для систем обработки запросов.
Иерархические базы данных
Термин иерархический относится к организации данных в рамках хозяйственной прикладной программы или системы. Записи данных в иерархических базах данных называются либо родительскими, либо дочерними. Эти обозначения характеризуют владельца и собственную запись. Система управления базой данных обеспечивает исполнение данного правила с помощью внутренних методов (указателей). Такая организация данных становится операционным условием, когда система осуществляет запоминание или поиск данных. Общим руководящим правилом при таком типе организации данных является то, что ни у одной записи не может быть более одного родителя. И наоборот, любой родитель может иметь больше, чем одного ребенка. Максимальное число записей, принадлежащих в качестве детей одному родителю, зависит от типа используемой СУБД. Как правило, у СУБД большой машины предельные значения гораздо выше, чем у СУБД ПК. |
В иерархических системах путь к данным пролегает всегда от вершины пирамиды к более низкому уровню. Это означает, что в любых случаях, когда требуется запись более низкого уровня, компьютер должен сначала получить доступ ко всем записям, находящимся в промежуточном положении, прежде чем выбрать требуемую запись. Данное требование оборачивается чрезмерным объемом обработки, даже если необходим небольшой объем данных. Важным фактором, который следует учитывать при проектировании компьютерных систем, использующих иерархическую систему управления базами данных, является также время навигации.
Сетевые базы данных
Архитектура сетевой базы данных практически идентична по конструкции иерархической базе данных при одном важном отличии- в сетевых структурах данных у любой записи может быть больше чем один собственник. Термин сеть используется для описания отношений, появляющихся в результате создания связи, или наборов, между множеством различных типов записей. В сетевой базе данных пути доступа все еще заранее установлены, однако, доступ к конкретной записи осуществляется уже не по одному пути - сверху вниз - как в случае с иерархическими системами.
Поскольку у каждой записи может быть несколько владельцев, каждый владелец может действовать как- точка входа в структуру данных. Это значительно повышает гибкость при проектировании прикладных систем, когда приходится решать проблемы эффективности и хозяйственные проблемы. Это также значительно усложняет навигационные аспекты запоминания и выборки данных.
Сетевые системы управления базами данных обычно отвечают отраслевым стандартам, в которых устанавливаются правила, по которым должны работать системы управления базами данных.
|
Одним из таких стандартов, используемых сетевыми системами, являются правила вставки и удаления. Это правила, которые направляют работу системы управления базами данных применительно к данным, которые приписаны к ней. Эти правила могут использоваться для обеспечения исполнения процедур управления данными, принятыми в компании, безотносительно их обработки конкретной программой. В качестве примера такой возможности можно указать на то, что в базе данных не может быть записи счета, если в ней не существует записи клиента, или счет не может быть удален до тех пор, пока не будет получен платеж. Такой тип возможностей системы управления базой данных представляет собой определенный прогресс машинной автоматизации и, кроме того, дает возможность осуществлять централизованное управление, то есть контроль за временем и способом добавления или удаления записей из системы осуществляет СУБД, а не прикладная программа. Это значительная характеристика больших систем, в которых имеются сотни программ, использующих информацию, хранимую в базе данных компании.
Реляционные системы управления базами данных
Структура реляционной базы данных изменила характер систем управления базами данных гораздо больше, чем какой-либо иной фактор. Реализация реляционной модели привела к существенному изменению способа, каким данные проецируются программами и конечными пользователями. В принципе реляционные системы представляют данные в виде таблицы. В качестве аналогии можно привести информацию в телефонной книге, и как она видится человеку, осуществляющему поиск номера. Данные организованы в колонки и строки. |
Самым существенным аспектом системы управления реляционной базой данных является то, что для нахождения связанных данных система управления базой данных не использует внутренние указатели. Вспомним, что в сетевых или иерархических системах путь к данным создается с помощью внутренних, невидимых и заранее определенных указателей. Это порождает требование, в соответствии с которым любой желающий получить доступ к данным, обязан знать, как “пробраться” через все указатели, чтобы получить необходимые данные. В реляционных системах для подсказки компьютеру, где хранить и как искать данные, используется математическая модель. Данная модель представляет собой набор алгебраических алгоритмов, которые определяют отношения между наборами данных. Реляционная алгебра, являющаяся основой реляционной структуры данных, имеет дело с идентификацией экземпляра числа в наборе чисел.
Применительно к данным, хранящимся в компьютере, модель представляет собой метод, используемый для нахождения данных, имеющих отношение к другому экземпляру данных. Отношение заранее установлено только применительно к данным, и при этом не используется произвольная система указателей. Самым важным аспектом данного факта является то, что благодаря этому появляется большая гибкость в проектировании данных, потому что в этом случае отсутствуют искусственные ограничения на конструкцию данных, устанавливаемые системой указателей СУБД. В реляционных системах СУБД, когда проектировщик базы данных знает, как данные используются в компании, целью структуры базы данных становятся отношения данных. Используя данную характеристику, прикладное программирование в меньшей степени является техническим вопросом; гораздо больше его заботит вопрос, как осуществляется хозяйственная деятельность.
ХРАНИЛИЩА ДАННЫХ
Возможно, самым значительным изменением, которое произошло в области обработки данных, стало появление хранилищ данных, в которых содержится информация о том, как у компании идут дела. Эта информация может поступать из самых разных источников компании, но, в основном, она приходит от прикладных систем, осуществляющих повседневную обработку хозяйственных операций. Эти системы создают массу информации о результатах работы или рентабельности компании. Хранилища данных появились какое-то время назад, но широко использоваться они стали только после внедрения реляционных систем управления базами данных. Доступ к этим информационным базам данных получают непосредственно конечные пользователи компании, нуждающиеся в ответах на хозяйственные проблемы.
|
Моделирование предприятия
Конструкция хранилища данных зависит от точного определения отношений между хозяйственными данными. Когда хозяйственные решения начинают зависеть от наличия информации в хранилище, очень важно правильно представить хозяйственную деятельность, то есть информацию, поступающую от производственных участков компании. Этого можно достичь путем проведения моделирования предприятия, то есть процесса определения, с помощью СУБД, в словаре данных, а впоследствии и в хранилище данных, всех аспектов хозяйственных данных или информационных отношений.
Когда происходит такое моделирование предприятия, становится ясно, что в компании имеет место широкое совместное использование данных. Эти данные присутствуют во всех системах хозяйственных операций, и они должны соответствовать стандартам предприятия. Это могут быть такие простые вещи, как коды изделия и клиента или особые хозяйственные коды, которые имеют смысл только для данного предприятия. Реализация хранилища данных создает потребность в большей корректности процесса определения элементов данных в компании.
Использование компьютеров в различных службах и отделах - особенно персональных компьютеров - повысило сложность обеспечения общих определений данных по всей компании. Хранилища данных могут помочь в решении этой проблемы, предоставляя доступ к общим хозяйственным данным, которыми пользуются сотрудники всего предприятия. А это означает, что предприятие может управлять определениями данных и при этом предоставлять возможность отделам и службам самостоятельно обрабатывать данные и вести отчетность. |
Отчетность конечного пользователя
Деловые люди давно поняли, что стоит только получить доступ к данным, и можно будет составлять свои собственные отчеты. Уже стало устоявшейся практикой, когда менеджеры, используя данные стандартных отчетов, генерируемых системами обработки транзакций, вводят их в качестве исходного материала в ПК и на их основе генерируют новые отчеты. Подобный повторный ввод данных довольно дорого обходится и чреват ошибками, но для многих подразделений компании такой путь предпочтительнее ожидания ответа отдела ИСУ на запрос о подготовке нового отчета.
Чем больше компанию волнует ее собственное положение, тем больше требуется отчетов, на основе которых и делается вывод о состоянии дел. Это привело к огромному неудовлетворенному спросу клиентов на услуги многих отделов ИСУ. Задержки с выполнением заказов и постоянная потребность в хозяйственной информации дали толчок к расширению прямого доступа к данным и разработке инструментов конечного пользователя, с помощью которых он получает возможность составлять свои собственные отчеты. Используя РСУБД и поставляемые с нею инструменты, руководители производственных подразделений используют информацию из хранилища для поиска ответа на целый ряд хозяйственных вопросов, на которые невозможно было бы получить ответ, если бы использовался лишь один экземпляр данных.
Когда пользователи получают доступ к информации в хранилище, которая сообщает им о состоянии дел, они могут прогонять аналитические модели на своих собственных персональных компьютерах, на основании чего принимать решения относительно мер для повышения рентабельности или снижения убытков. Иногда такие системы называют системами поддержки принятия решений, поскольку они обеспечивают информационную базу, на основе которой принимаются хозяйственные решения.
|
ЗАКЛЮЧЕНИЕ
Метод, применяемый для организации данных и информации в вычислительной системе, зависит от характера их использования. Иерархические и сетевые системы управления базами данных достаточно эффективны для хозяйственных систем, выполняющих тысячи или миллионы операций в день. Эти системы управления базами данных предопределяют пути к местам расположения данных вместе с определениями отношений между данными. Эти пути делают ненужным повторное принятие решений относительно наме-реваемого использования данных компьютером для проведения хозяйственной операции. И наоборот, эти системы не очень подходят для обеспечения доступа со стороны людей. Когда людям требуется доступ к данным, то эти последние обычно используются для поддержки процесса принятия хозяйственных решений. Возможно, информацию требуется получить совершенно иным способом, чем это предусматривалось при проектировании базы данных, поддерживающей систему обработки транзакций, и обработка нередко производится таким образом, который трудно было даже предугадать. С этими требованиями лучше всего справляется реляционная система управления базами данных, в которых точки ввода не предопределены. Реляционная система управления базой данных позволяет специалисту определить отношения между данными в контексте хозяйственных потребностей. |
Использование систем управления базами данных в деловом мире расширяется с каждым днем. Предоставляя глобальный вид данных/информации, которые необходимы для осуществления хозяйственной деятельности, вкупе с возможностями по равному управлению наиболее используемыми и наименее используемыми данными, системы управления базами данных помогают делать компьютер более “отзывчивым”, то есть дружественным по отношению к людям. Использование реляционных систем с их возможностями по устранению разрыва между человеческими потребностями и техническими требованиями компьютера ускорит наступление момента, когда хозяйственные данные в организации будут управляться самым эффективным образом.ИНФОРМАЦИОННОВЫЧИСЛИТЕЛЬНЫЙЦЕНТРСтэнли Дж. Осташевски, “Юнисис корпорейшн”
|
Представьте огромный завод с разнообразными видами сырья, поступающими с одного входа, и широкой номенклатурой изделий, выходящих из ворот завода, с другого. Кроме того, представьте несколько дорог, ведущих к большому числу клиентов, которые используют готовую продукцию для повышения качества своей жизни. Та же самая картина в полной мере подходит и к обработке информации, которую производят практически в каждой организации. На этот “завод” по обработке информации поступают данные в разных видах и объемах; из набора поступившего “сырья” производят полезную информацию, которую распределяют как внутри компании, так и за ее пределами, чтобы с помощью этой информации люди могли принимать более качественные решения в своей повседневной деятельности.
Для того чтобы огромный завод работал, требуется множество людей самых разных специальностей. То же самое относится и к “информационному заводу”. Мы имеем дело с центром по обработке данных, который является производственным участком завода, производственной линией, выпускающей и распределяющей продукцию, причем делается все возможное, чтобы продукция производилась как следует, вовремя и поставлялась требуемому человеку или группе. |
Можно по-разному описывать то, что происходит с информацией по мере ее прохождения по участкам “информационного завода”. Весь процесс можно упрощенно представить в виде шести этапов:
• Этап I - идея нового или иного способа использования информации; обычно это некая форма отчета. Он может готовиться на бумаге или в электронном виде.
• Этап 2 - определение и уточнение, а что же в действительности требуется конечному клиенту (конечному пользователю), и принятие решения относительно хозяйственной целесообразности выполнения заказа.
• Этап 3 - создание базы данных и кодирование программ(ы) для производства того, что определено на этапе 2.
• Этап 4 - многократное тестирование базы данных и программ(ы), созданных (созданной) на этапе 3.
• Этап 5 - создание и сопровождение среды и прогон программ(ы) для производства требуемого конечного продукта и доставки его требуемому клиенту (клиентам).
|
• Этап 6 - сопровождение и расширение базы данных и программ^) с учетом текущих хозяйственных изменений и требований.
Информационно-вычислительный центр - это производственная линия, на которой изо дня в день выпускается информационный продукт. Инженеры могут подготовить все спецификации на продукт и оборудование для производства этого продукта (аналитики и программисты, когда речь идет об обработке данных). Когда все это будет сделано, наступает очередь производственного персонала (персонал информационно-вычислительного центра), который должен создать среду, в которой к определенному сроку будет выпущен продукт, удовлетворяющий требованиям определенных стандартов. Во многих случаях персонал информационновычислительного центра обязан также доставить свой продукт клиенту (конечному пользователю).
ЭЛЕМЕНТЫ
Многие люди характеризуют информационно-вычислительный центр по его физическим характеристикам, как, например, его общая площадь или место, в котором он расположен. Однако эти характеристики вторичны по сравнению с основными элементами информационно-вычислительного центра.
Персонал
Как и на любом ином участке предприятия, важнейшим элементом информационно-вычислительного центра являются профессионально подготовленные люди. В состав персонала центра входит множество профессионалов: технические работники, занимающиеся вводом данных, операторы ЭВМ, специалисты по передаче данных и по базам данных, специалисты по программным средам, специалисты по защите информации, специалисты по восстановлению вычислительных мощностей после серьезных аварий информационных систем и персонал “горячих” линий связи. Этот персонал может обслуживать либо только большую ЭВМ, либо поддерживать в рабочем состоянии все компьютеры в организации. |
Опытные специалисты по обработке данных стараются поддерживать надежную информационную среду. К числу внутренних причин сбоев относят простои компьютеров и случайное уничтожение текущих производственных файлов, недостаточное тестирование баз данных или программ. К числу внешних причин сбоев относятся отключение электроэнергии, пожары и наводнения. Чем больше в отделе происходит сбоев, тем больше вероятности того, что персонал станет слишком консервативным.
Фонды
Каким образом информационно-вычислительный центр осуществляет свою работу? В большинстве ИВЦ имеются фонды, которые можно разделить на три крупные группы:
1. Аппаратные средства, к которым относят ЭВМ, преобразующие исходные данные в информацию.
2. Системное программное обеспечение, которое управляет работой аппаратных средств и позволяет прикладным программам выполнять свою работу в аппаратных средствах.
3. Сеть, служит механизмом передачи, с помощью которого информация отсылается конечным пользователям.
Клиенты
Когда у больших машин не было соперников, у информационно-вычислительных центров была одна группа клиентов: конечные пользователи на предприятии, которым они поставляли отчеты, изображения на экране или бланки форм. В меньшей степени они имели дело со “средой разработки”, то есть аналитиками и программистами, создающими новые программы или расширяющими существующие.
В нынешних разреженной и интегрированной средах информационно-вычислительный центр вынужден обслуживать потребности не только двух вышеупомянутых групп пользователей, но и, возможно, предприятия поставщиков и клиентов. ? расширением масштабов вычислений, осуществляемых разбросанными конечными пользователями, информационно-вычислительному центру, возможно, приходится также поддерживать работу большого количества вычислительных систем, находящихся в распоряжении отделов и служб и отдельных сотрудников предприятия.
|
ФУНКЦИИ
Основная задача информационно-вычислительного центра сводится к производству информации, необходимой для повседневного управления деятельностью предприятия. В зависимости от характера положения об информационновычислительном центре от него могут требоваться и другие услуги, как, например, планирование загрузки мощностей (обеспечение положения, когда у компании при необходимости будет достаточно мощностей для выполнения какой-то работы); защита и резервирование информации; восстановление вычислительных мощностей после аварий; обеспечение работы сети предприятия для передачи информации как внутренним, так и внешним пользователям; “горячая” линия для отдельских и персональных систем; обеспечение выполнения стандартов применительно к данным и программированию; требования к тестированию и системам отладки (гарантирование работоспособности данных и программ до их сдачи в производство); управление жизненным циклом разработки систем (должный контроль за расходами на сопровождение, отказ от использования устаревших программ); управление хранилищем (создание условий, при которых элементы и блоки данных носят одно и то же наименование означают одно и то же и одинаково структурированы).
Повседневное производство |
Повседневное функционирование производства является оплотом информационно-вычислительного центра. В нем обрабатываются данные. Цифры могут меняться, но затраты на нахождение разовых решений по сравнению с постоянной обработкой данных могут быть в соотношении 1:7. С течением времени на каждый доллар, который компания тратит на разработку информационного решения, семь долларов приходится на повседневное производство информации.
Во многих компаниях представители информационно-вычислительного центра не имеют возможности высказать свои соображения на этапе проектирования новой прикладной системы. Было бы просто замечательно, если бы затраты на текущее производство и сопровождение можно было бы сократить благодаря участию представителей информационно-вычислительного центра в отладке продукта, начиная с этапа проектирования и далее. Как и на других производственных участках предприятия, затраты и возможные задержки с реализацией этих предложений по доводке изделий необходимо сопоставлять с ожидаемыми выгодами в будущем.
Планирование загрузки мощностей
Чтобы иметь возможность более или менее точно планировать свою будущую работу, руководство информационно-вычислительного центра должно иметь представление о требованиях, которые могут предъявляться к нему. В условиях интерактивного доступа в реальном времени совсем не просто прогнозировать, как и когда будут использоваться вычислительные мощности информационно-вычислительного центра. Мощности должны быть сориентированы на работу в условиях максимальной загрузки. В зависимости от степени точности, требуемой при планировании загрузки мощностей, сложности операций по обработке информации и масштаба планирования (большая ЭВМ, периферийные устройства, сеть), планирование загрузки мощностей может оказаться достаточно сложным и дорогостоящим мероприятием.
Еще одним фактором точного планирования загрузки мощностей является уровень услуг. Под уровнем услуг по-нимается, насколько быстро клиенту необходимо предоставить данные и приемлемый уровень ошибок и недоделок. В качестве задачи, связанной с уровнем услуг, можно привести следующий пример: “Все запросы будут обрабатываться в течение 10 или менее секунд 90% рабочего времени”.
|
Чем выше уровень услуг, тем дороже они будут обходиться клиентам. Для того чтобы обеспечить ответ на запрос клиента в течение двух секунд, как правило, необходимо иметь больше аппаратных средств и более современные средства передачи данных, чем требуются для обеспечения ответа на запрос в течение 10 сек. Ответ на запрос в течение 2 сек. в 100% случаев (ни одного отказа) требует наличия большего количества аппаратных средств и более современных средств передачи данных, чем необходимо для обеспечения ответа на запрос в течение 2 сек в 90% времени.
Когда клиент (конечный пользователь) и информационно-вычислительный центр достигнут согласия относительно уровня услуг, они должны подписать соглашение об уровне услуг. Это позволит обеим сторонам иметь объективные критерии, по которым можно будет судить об уровне услуг, предоставляемых информационно
вычислительным центром клиенту.
Защита и резервирование информации
Большинство информационно-вычислительных центров успешно решают задачи обеспечения защиты информации и ее резервирования. При этом имеется в виду, что не допускается несанкционированный доступ к данным и что в случае потери данных важнейшие файлы можно будет перезагрузить и восстановить.
Значительной проблемой в этом отношении стали тенденция к сокращению работников среднего управленческого звена и распределенная обработка данных. Поскольку теперь важнейшими файлами пользуются гораздо больше сотрудников организации, способность восстанавливать потери данных или предотвращать несанкционированный доступ к ним становится все более сложной задачей. Там, где между информационно-вычислительным центром и конечными пользователями налажены прекрасные отношения и существуют надежные средства связи, крупных неприятностей обычно удается избегать. |
Восстановление после аварии
Восстановление после аварии означает способность восстановиться после крупной аварии, в результате которой вычислительные мощности вышли из строя. У многих информационно-вычислительных центров отсутствуют планы восстановления работы центра в случае аварии, которые должны регулярно проверяться и составляться с учетом всех аспектов выполнения важнейших функций: количества терминалов, необходимых конечным пользователям для ввода важнейших данных; каналов связи, необходимых для обеспечения работы производственных линий, загрузки или приема заказов в установленном порядке.
Ныне информацией во многих организациях пользуются настолько широко, что простого наличия компьютеров и программного обеспечения и их безотказной работы уже недостаточно. Необходимо думать о всех аспектах передачи требуемой информации в информационно-вычислительный центр и ее соответствующего распределения. Необходимо разрабатывать планы, обеспечивающие непрерывное производство “важнейших” элементов информации.
Обслуживание сети и инфраструктуры
Обслуживание сети идентично содержанию инфраструктуры города, то есть дорог, очистных сооружений, системы электроснабжения и так далее. Затраты, связанные с содержанием инфраструктуры, иногда трудно оправдать. Однако информационно-вычислительный центр не выполнит некоторых требований положения об ИВЦ, если его руководство не сможет объяснить последствий пренебрежения этой инфраструктурой. Многие генеральные директора и руководители более мелких компаний просто не представляют себе, с чем они могут столкнуться, используя устаревшие сети, или как текущее расширение производства может отразиться на возможностях сетей по передаче важнейшей информации.
|
Помощь
Обычно информационно-вычислительный центр оказывается первой линией обороны для клиентов - отделов и служб или персональных пользователей - в плане оказания им помощи в разрешении проблем, связанных с их вычислительными системами. Системы появляются в отделах практически без технической документации, очень мало внимания уделяется созданию резервных копий важнейших файлов, и недостаточная поддержка оказывается пакетам прикладных программ, работающим автономно от систем. Когда не работает одна из программ или не удается восстановить дисковод со значительным объемом данных, в информационно-вычислительный центр обычно поступает первый сигнал SOS.
Стандартизация
Одним из наиболее привлекательных способов сокращения затрат, которым может воспользоваться информационно-вычислительный центр, является формирование стандартов данных и программ. С 50-х годов системы развивались практически при полном отсутствии стандартов. Одни и те же элементы в финансовой системе могут иметь совершенно иное значение, чем, скажем, в производственной системе; два различных элемента в тех же системах могут иметь одно и то же название или идентичные элементы с одним и тем же названием могут быть по-разному сформированы.
Затраты на поддержание среды и добавление новых характеристик можно существенно сократить, если один и тот же элемент имеет одно и то же название, одно и то же значение и одинаково структурирован по всему предприятию. В настоящее время имеется множество компаний, вкладывающих средства в разработку инструментов и методов стандартизации и готовых оказать соответствующие услуги в области стандартизации любому информационно-вычислительному центру. |
РАБОТА “В
АВТОМАТИЧЕСКОМ
РЕЖИМЕ”
Вся производственная культура информационно-вычислительных центров, формировавшаяся с начала 50-х годов, ставит во главу угла вопросы снижения числа ошибок и увеличения способности быстро восстановить обработку информации. Тем не менее, результаты исследований, проведенных Гартнеровской группой и другими аналитиками, говорят о том, что почти половина всех ошибок, допускаемых информационно-вычислительным центром, вызвана ошибками людей. Учитывая тот факт, что к информационновычислительному центру подключается все больше и больше пользователей, нетерпимым становится даже кратчайший простой. Одним из решений для информационно-вычислительных центров может стать переход к работе в “автоматическом режиме”. Для этого необходимо, чтобы такие средства управления работой компьютера и сетью, как средства управления дисководом, защиты информации, управления лентой и производственно-календарного планирования, были интегрированы таким образом, чтобы все функции информационно-вычислительного центра можно было осуществлять из одного места в помещении, где он расположен, с минимальным или вообще без физического взаимодействия человека с компьютером.
Сокращая количество проблем, вызванных ошибками человека, можно удлинить время продуктивной обработки, сократить количество повторных прогонов и повысить общее качество услуг. Кроме того, для автоматизированного информационно-вычислительного центра требуется меньший штат работников, что способствует повышению общей производительности центра. Возможность или невозможность организовать работу информационновычислительного центра в автоматическом режиме зависит от оценки производительности и эффективности действующего информационно-вычислительного центра, и только на основании результатов оценки можно решать, приведет ли автоматизация к снижению затрат при одновременном повышении производительности и эффективности.
|
ИНТЕГРАЦИЯ
Средства на оплату работы информационно-вычислительного центра обычно проводятся по статьям информационные системы (ИС) или информационная технология (ИТ). Вся деятельность подразделений ИС или ИТ подчинена одной цели, а именно, оказанию помощи предприятию в достижении его долгосрочных и краткосрочных целей. Сегодня много написано о том, что производственный план служб ИС или ИТ должен составляться с учетом и в продолжение хозяйственного плана организации. Главнейшей целью информационно-вычислительного центра должно быть производство информации, помогающей предприятию в выполнении его миссии. На практике это сводится к тому, чтобы постараться включить проект в годовой план или назначить сотрудника, который поговорит с “нужными людьми” и продемонстрирует им выгоды от этого проекта, после чего тот станет частью процесса производства. |
С точки зрения обработки информации, как в долгосрочном, так и в краткосрочном плане, у центра не должно быть никаких работ, не связанных с задачами предприятия. Неоправданные технические излишества в наш век жесткой конкуренции представляют собой не что иное, как излишнее и недопустимое бремя. Предприятию должна быть польза от всего, что делается в информационно-вычислительном центре, будь то в распечатанном виде или на экране дисплея.
Сотрудники информационно-вычислительного центра должны четко представлять себе, что происходит на предприятии, что от них ждут, и вести себя соответствующим образом; уметь по-деловому сформулировать, каким образом информационно-вычислительный центр может помочь предприятию выполнить стоящие перед ним задачи. Информация играет ныне слишком большую роль в повседневном управлении деятельностью предприятий, чтобы информационно-вычислительный центр мог ограничиваться чем-то меньшим.
Информационно-вычислительный центр обязан тесно сотрудничать со своими клиентами, создавать вместе с ними новые процедуры и пути реализации и учиться вместе с ними. Должна быть налажена атмосфера сотрудничества, позволяющая и конечным пользователям, и информационно-вычислительному центру находить практичные решения для всех, кого это касается, с учетом выделенных средств, а также квалификации и опыта имеющихся работников. Информационновычислительный центр обязан способствовать повышению конкурентоспособности предприятия.ПРИГЛАШЕНИЕПОДРЯДЧИКАДжозеф Джексон, компания “Кроули маритим корпорейшн”
|
ЧТО ОЗНАЧАЕТ
ПРИГЛАШЕНИЕ
ПОДРЯДЧИКА?
Пригласить подрядчика означает обратиться к сторонней организации (подрядчику) с просьбой оказать ту или иную услугу. Имеется масса примеров обращения за услугой и в повседневной жизни. Города нанимают компании для обслуживания своих объектов инфраструктуры, как то транспортное обслуживание, сбор мусора и отходов, пожарная охрана. Многие компании обращаются к третьим сторонам за обеспечением безопасности, оказанием почтовых услуг и услуг по содержанию и ремонту зданий. В контексте обработки данных приглашение подрядчика означает, что третья сторона берет на себя ответственность за эксплуатацию и управление одной или несколькими ключевыми функциями, как, например, информационно-вычислительный центр или глобальная сеть организации. |
Приглашение подрядчика предполагает налаживание долгосрочных отношений, которые должны быть взаимовыгодными для обеих сторон. Большинство внешних подрядчиков стремятся подписать договор о сотрудничестве на 5-10 лет. Подрядчик надеется получить прибыль, а клиент сэкономить средства, получить доступ к современной технологии при минимальных затратах или и то, и другое одновременно. Одним из важнейших факторов успеха в отношениях с подрядчиком является следующее: находится ли компания-подрядчик на переднем крае технического прогресса, и в состоянии ли она предложить самые современные информационные услуги, что пошло бы на благо обеим сторонам?
Для многих руководителей информационных систем непросто “созреть” до решения о подписании подобного долгосрочного соглашения, особенно когда это влечет за собой потерю контроля над службой, переданной в управление другой организации. Приглашение подрядчика - важный шаг для любой компании. Стоит только компании передать функции управления всей или частью организации внешнему агенту, вернуться к самостоятельному управлению, если возникнет такая необходимость, будет далеко не просто. Попытайтесь представить, что лет через пять-десять вам придется нанимать людей на такие трудные должности, как администратор базы данных или начальник сети, когда вы прекрасно понимаете, что произошло на рынке труда за последние пять лет. Затем подумайте о будущих затратах на строительство информационновычислительного центра и повторное лицензирование всего программного обеспечения. Таким образом, идея партнерства вполне очевидна, и выбор партнера на эксплуатацию и управление вашими информационными средствами представляется не очень простой задачей.
|
ЗАЧЕМ НУЖЕН ПОДРЯДЧИК?
Имеется шесть важнейших факторов, подталкивающих организацию к мысли о приглашении подрядчика. Это:
1. Сокращение издержек/предсказуемость издержек. Организация, выступающая в качестве подрядчика, может, обычно благодаря эффекту масштаба, обеспечить значительное сокращение затрат, как правило, в пределах 1015%. При меньшей экономии не стоит и беспокоиться. Приглашение подрядчика дает также возможность предсказывать затраты на обработку данных и в будущем.
2. Минимизация хозяйственных активов. Многие организации, особенно из финансового сектора, занимают позицию, в соответствии с которой не следует иметь на своем балансе фонды, которые не приносят дохода, как то здания, аппаратные средства и программное обеспечение.
3. Внимание основному виду деятельности. Отказ от собственной службы обработки данных позволяет организации сосредоточиться на основной хозяйственной деятельности и лучше использовать свои управленческие кадры. Из всех шести причин эта, пожалуй, наиболее значимая.
4. Привнесение нового технического “ноу-хау". Организации, оказывающие услуги по договору, могут оказаться важнейшим источником технических нововведений. Они гораздо ближе связаны со всеми аспектами обработки данных и обладают гораздо более значительным опытом, который можно использовать. |
5. Улучшение имеющихся прикладных программ. Учитывая различные потребности клиентов, подрядные организации накапливают крупные запасы разнообразных программ. Клиенты могут получить доступ к системам программного обеспечения, причем по гораздо меньшим ценам, чем если бы они покупали их нормальным порядком.
6. Приобретение необходимой квалификации. Организации, занимающиеся ИСУ, часто не нанимают людей требуемой квалификации на постоянную работу, потому что нужда в них появляется лишь временами, платить им приходится очень большие деньги или специалистов требуемой квалификации просто не найти. Благодаря эффекту масштаба, подрядные организации могут позволить себе преодолевать подобные барьеры.
ЧТО СТОИТ ЗА
ПРИГЛАШЕНИЕМ
ПОДРЯДЧИКА?
Чтобы найти ответ на этот вопрос, представляется целесообразным ответить на другие вопросы:
• Какие проблемы приходится решать вашей компании и отрасли, в которой она работает?
• Сказываются ли здесь факторы международной конкуренции?
• Насколько финансовые ограничения отразятся на работе ИСУ в данный момент и в будущем, когда ваша компания начнет реагировать на действия внешних факторов?
• В какой степени финансовые рынки повлияют на положение вашей компании в будущем?
Ответы на эти вопросы может дать комитет руководителей совместно с отделом стратегического планирования вашей компании. Это позволяет компании учитывать различные точки зрения при формулировании ответов.
|
К сожалению, во многих случаях изучение вопроса о приглашении подрядчика исходит из ложной посылки. Один из высших руководителей прочитает статью о том, как какая-то компания смогла сэкономить 30% расходов, связанных с обработкой данных; или другой руководитель окажется в соседнем кресле самолета с человеком, который будет клятвенно утверждать, что самое лучшее, что когда-либо было сделано в его компании, это приглашение подрядчика. На прием к генеральному директору может попасть представитель организации, предлагающей свои услуги. Что бы ни случилось, перед тем как будет поднят этот вопрос, можно гарантировать, что жизнь неподготовленного руководителя ИСУ изменится в одночасье.
ПОДГОТОВКА К
ПРИГЛАШЕНИЮ
ПОДРЯДЧИКА
Если руководство ИСУ не готово решать вопрос о приглашении подрядчика, то приходится думать об обеспечении надежности системы, и работа по недопущению сбоев представляется здесь лишь частичным решением проблемы! Но как же созреть до приглашения посторонней организации? Прежде всего требуется понять преимущества работы подрядчика в организационном плане. Исходя из соображений эффекта масштаба, подрядчики ставят перед собой цель обеспечить 15-20-процентную экономию - меньшие значения экономии не подходят ни для одной из сторон. Затем стоит тщательно разобраться со сметой ИСУ.
В принципе 40% сметы ИСУ приходятся на технику, то есть аппаратные средства, программное обеспечение и сеть, 20% - на разработку прикладных программ и 40% - на сервисные про-. граммы, то есть все остальные производственные операции и вспомогательные функции. Таким образом, первым шагом процесса подготовки к рассмотрению необходимости приглашения подрядчика может стать точное определение расклада сметы ИСУ компании. Работать с цифрами необходимо очень тщательно. Приведенные проценты ~ это всего лишь общие направления, и по самым разным и вполне серьезным причинам организация ИСУ может оказаться совсем иной. |
Сначала стоит проанализировать, каким количеством аппаратуры и оборудования вы располагаете. Достаточно ли денег выделяется в компании на аппаратные средства, программное обеспечение и сети? Насколько грамотно были заключены договоры на техническое обслуживание и ремонт? Когда последний раз их пересматривали? Не много ли у вас недостаточно загруженного оборудования? (Например, на принтере 3800 едва печатают 1 млн. страниц в месяц).
Практически в любой организации ИСУ на оборудовании можно сэкономить достаточно средств, и внешние подрядчики имеют богатый опыт выявления источников потенциальной экономии. Постарайтесь выявить слабые места в вашей организации и объяснить причины их существования. Чем лучше вы знаете свои слабости и понимаете причины их возникновения, тем более грамотным и обоснованным будет решение вопроса о приглашении подрядчика.
Затем стоит обратиться к вспомогательным службам, уделяя особое внимание должностным инструкциям, уровню квалификации персонала и выполняемым функциям. Именно здесь у внешнего подрядчика имеются неоспоримые преимущества - эффект масштаба, с чем трудно спорить. Возможности, найденные здесь, реализовать чрезвычайно трудно, потому что они задевают интересы людей и рабочие места, которые, возможно, и не представляют большого значения для организации ИСУ. Далее, попытайтесь спрогнозировать рост персонала ИСУ на пять, семь и десять лет, включая вопросы расчетной штатной численности и каждый прямой и косвенный доллар затрат на оплату труда, которые только можно представить себе. Не забудьте учесть повышения заработной платы, премиальные, рост стоимости сопровождения программного обеспечения, а также расходы на устранение аварий.
И, наконец, попытайтесь нарисовать для себя будущее. Какой, благодаря ИСУ, будет компания через пять, семь или десять лет? Многое об этом может поведать внешний подрядчик, и ему можно будет верить. Во многих организациях пришли к заключению, что на разработке прикладных программ многого сэкономить не удастся, и поэтому не имеет смысла приглашать подрядчика. Соответственно, при рассмотрении вопроса о внешнем подрядчике, разработка приложений остается в стороне.
|
После того как руководство ИСУ закончит анализ смет и будущего компании, окажется, что определена уже большая часть из того, что будет делать внешний подрядчик перед тем, как подавать официальное предложение на услуги. Руководство ИСУ увидит и свою организацию в целом, и то, как она работает, в несколько ином свете, а кроме того, сложится более четкая картина миссии этой службы. Но что самое важное, можно выявить области, за счет которых информационная служба будет более компактной и экономной, а следовательно, более ценным активом компании. Теперь можно принимать более обоснованное решение о приглашении внешнего подрядчика.
ПЛАНИРОВАНИЕ ВНЕШНИХ УСЛУГ
Если будет принято решение о приглашении внешнего подрядчика, то предстоит огромная работа. Компании-подрядчики представляют наброски планов, в которых указывают, какая информация им требуется и какие действия они предпримут, когда между двумя организациями сложатся договорные отношения. Однако руководству ИСУ желательно иметь свой собственный план, включающий все меры, которые Необходимо предпринять, и все вопросы, на которые необходимо дать ответы. Вот несколько пунктов, которые помогут вам начать эту работу. Ответы на некоторые вопросы могут выявить прекрасно отлаженные элементы ИСУ, что освободит вас от массы ненужной работы: |
менное разглашение данной информации на этом этапе может привести к нежелательной текучести кадров.
• Подготовьте расчетные цифры роста в такой форме, которая будет понятна для постороннего человека. Внешнему подрядчику потребуется вся эта информация.
• Решите, какую работу вы будете и дальше выполнять сами. В конце концов в большинстве организаций приходят к выводу, что не стоит отказываться от управления своими техническими и системными архитектурами. Вернитесь еще к анализу данных о информационно-вычислительном центре: будут ли освободившиеся площади использованы для чего-либо другого, и были ли эти затраты учтены в финансовом анализе? Стоит ли сохранять за собой еще и какие-либо другие функции и фонды?
• Существуют ли еще какие-либо вопросы, которые могут оказаться неразрешимой проблемой для вас и внешнего подрядчика? Это, например, может оказаться сохранение за собой вопросов управления сетью, но передача подрядчику ответственности за соблюдение времени ответа в сети.
• Какие ресурсы должны охватываться договором? Не потребуется ли в связи с этим пригласить консультанта? Не забывайте в ходе заключения договора о таких вопросах, как лицензии на программное обеспечение, факторы роста, будущие издержки, изменения в технологиях, производительность, а также защита данных компании.
• Как следует решать вопросы затрат? Подрядчики вполне могут вздуть цены за свои услуги, а также отказаться делать какие-либо инвестиции в свои системы. Здесь много всяких возможностей, и поэтому не мешает предварительно проконсультироваться с финансистами компании.
• Готово ли руководство компании подписать многолетний контракт, который может обойтись в кругленькую сумму?
|
• Как будут решаться вопросы, связанные с судьбами людей? Готовы ли руководство ИСУ, персонал и руководство компании решать эти вопросы? Будет ли внешний подрядчик нанимать людей на работу - хотя реальность далеко не такая розовая, как представляется на словах, - или начнутся увольнения, замены или переводы на другие работы в той же компании? Кого оставят на прежних местах? Даже и после прихода подрядчика потребность в высококвалифицированном персонале останется.
• Есть ли какие-нибудь работы, затраты на которые после прихода подрядчика возрастут? А как решать вопросы качества услуг?
• Стоит ли проводить анализ готовности к работе? Ведь он может обойтись компании в 50-100 тыс. долларов.
• В чем заключаются выгоды компании? Если ответ не совсем ясен, то, возможно, где-то существуют проблемы. Ожидаемые выгоды от экономии средств или от |
исчезновения необходимости нести затраты должны быть вполне конкретны, а не представлять просто общие слова.
• В какой степени контроль над информационной службой перейдет в руки подрядчика? Следует ли оговаривать в контракте вопросы использования передовой технологии?
Подумайте о текущих проблемах и о том, как сформулировать их для подрядчика. Это не так просто, как кажется. Если не сделать это правильно сразу же, то в будущем придется приложить гораздо больше усилий.
И, наконец, обращаясь к руководству компании с обоснованием необходимости приглашения подрядчика, следует особо выделить следующие пункты: потенциальная экономия финансовых средств; повышение сложности систем и их управления; перераспределение ресурсов компании; затраты на подготовку, переподготовку и повышение квалификации персонала; затраты на прием новых работников; использование имеющейся и будущей технологий.ВОССТАНОВЛЕНИЕ ИНФОРМАЦИОННЫХ СИСТЕМ ПОСЛЕ АВАРИЙАртур Курек, компания “АЛИКОМП, Инк.”
|
Лучше всего суть восстановления системы после сбоев можно объяснить на примере компании с персоналом около 100 человек, работающих в здании в районе Манхэттена. Однажды утром по прибытии на работу они увидели, что вокруг здания установлены полицейские ограждения и никого внутрь не пускают. Никому не известна ни точная причина блокады, ни время, когда можно будет войти в здание. После того как прибыло руководство, сотрудников компании собрали в одном месте и проинформировали о том, что происходит и почему людей не пускают внутрь.
Может пройти несколько часов, прежде чем появится чиновник городской мэрии, представитель электрокомпании или Агенства по охране окружающей среды, который скажет руководству, что здание будет закрыто по крайней мере до конца текущего дня и никто не знает, когда компания сможет возобновить работу. |
В это время происходит одно из двух. Компания может оказаться не готовой к нарушению обычного хода вещей и не в состоянии продолжать работу до тех пор, пока сотрудники не вернутся на свои рабочие места. В этом случае компания окажется полностью парализованной. Если ущерб, причиненный зданию или рабочим помещениям, окажется значительным, то, возможно, придется искать новое место. На это могут уйти недели и даже месяцы. Финансовый ущерб может оказаться столь разрушительным, что компания обанкротится еще до того, как найдет новое здание.
Если, с другой стороны, компания полностью готова к подобному срыву производства, то сотрудники просто перейдут в здание, предусмотренное на случай непредвиденных обстоятельств. Это может быть собственное здание компании, подготовленное на случай аварии, помещение давнего делового партнера или подрядчика, оказывающего услуги пострадавшей компании по ремонту и обслуживанию здания, оборудования или иные услуги, связанные с поддержанием производства. Если у компании имеется подобный план действий на случай непредвиденных обстоятельств, то персонал быстро переместится в запасное помещение. В этом втором случае компания сможет выполнять часть своих важнейших функций уже через несколько часов после аварии.
|
В данном примере описаны два возможных сценария. Чаще всего аварии являются следствием наводнения, пожара, отключения электроэнергии, саботажа и экологических бедствий. Термин восстановление после аварии используется для описания способа, с помощью которого компания восстанавливает свою работоспособность после аварии.
Первыми, кто начал планировать и реализовывать планы восстановления деятельности после аварии, были банки. Отчасти к этому их подталкивали регулирующие органы, в частности, контролер денежного обращения и другие контролирующие организации; с другой же стороны, они сами были заинтересованы в бесперебойном оказании услуг. Некоторые банки начали искать способы обеспечить себя точными копиями средств обработки данных, с помощью которых они были бы в состоянии возобновить выполнение важнейших функций. Необходимо было предусмотреть помещения для людей, для некоторых в первую очередь, для других не так срочно, которые только и могли обеспечить функционирование компьютеров. Для реализации подобных планов банки содержали запасные неработающие компьютеры и помещения. Но когда в 70-е годы цены на недвижимость подскочили до небес, такой вариант оказался слишком дорогостоящим. Некоторые банки стали договариваться друг с другом на предмет взаимного резервирования информации и выделения мощностей в случае крайней необходимости.
В то же время на рынок начали выходить третьи стороны - продавцы, которые предлагали дубликаты компьютеров, излишние вычислительные мощности и производственные площади. Их клиентов называют абонентами, потому что они ежемесячно платят какую-то сумму и получают за это право воспользоваться оборудованием и помещениями сразу же после сообщения об аварии. Это также дает им право время от времени проверять свою способность к восстановлению систем, что позволяет убедиться в работоспособности и комплексности плана мероприятий на случай непредвиденных обстоятельств. |
УСЛУГИ, ПОЯВИВШИЕСЯ в 80-Е ГОДЫ
В 80-е годы появилось множество компаний, предлагавших свои услуги по восстановлению работоспособности предприятий после различных аварий. В число таких услуг входили “горячая подписка”, то есть бронирование полностью функционирующего вычислительного центра; “теплая подписка”, то есть бронирование помещения вычислительного центра, оборудованного всем необходимым, кроме аппаратуры; “холодная подписка”, то есть предоставление компании пустого помещения для вычислительного центра, в котором она могла установить свое собственное оборудование и работать продолжительное время при условии, что с ее собственными помещениями произошло самое худшее, например, крупный пожар, в результате которого здание было почти полностью уничтожено. В зависимости от конкретных потребностей компании могли подписываться на одну или комбинацию этих услуг.
В течение 80-х годов появилось много консультативных фирм, предлагавших различные услуги предприятиям на случай непредвиденных обстоятельств. Компании составляли свои собственные планы восстановления работоспособности после аварий при содействии консультативных фирм-подрядчиков, которые привносили в этот процесс свой опыт. Во многих банках и других организациях в штате появились особые сотрудники, которых иногда называли координаторами мероприятий по устранению последствий аварий, которые отвечали за составление планов и возглавляли работы по фактическому устранению последствий аварий. *
В те же годы регулирующие организации федерального и штатного уровней стали проводить более жесткую политику и требовали, чтобы банки чаще проводили “учебные тревоги” и приглашали на их проведение представителей своих аудиторских фирм с тем, чтобы по их завершении составлялся официальный отчет о том, что “учения” были проведены успешно. Взаимные соглашения о “горячем” резервировании перестали практиковаться, поскольку банки обычно не содержат резервных производственных мощностей, которые использовались бы в качестве запасных центров на случай аварии.
|
В конце 80-х годов польза планирования мероприятий и “горячей” подписки на предмет восстановления работоспособности после аварии стала очевидной и для других организаций. Планированием мероприятий по восстановлению работоспособности после аварии стали заниматься и страховые компании, организации финансового сектора и юридические фирмы, а также крупные промышленные компании. В настоящее время среди свыше 3 тыс. компаний Соединенных Штатов, подписавшихся на “горячие” услуги, можно найти компании практически из любой отрасли и сектора национальной экономики.
Другие внутренние факторы, включая более значительную зависимость и от больших ЭВМ, и от распределенной обработки, сделали планирование мероприятий на случай непредвиденных обстоятельств и по восстановлению работоспособности после аварии еще более необходимыми, поскольку теоретически один-единственный сбой в одном из многих машинных залов по всей стране может полностью вывести из строя буквально всю сеть компании. Более того, поскольку все больше и больше данных преобразовывалось в электронную форму, компании оказывались неспособными продолжать работу без своих компьютеров.
ТЕНДЕНЦИИ 90-Х ГОДОВ
В последнее десятилетие текущего столетия центр тяжести в планах восстановления работоспособности после аварии переместится на конечного пользователя, а также на обеспечение более комплексных услуг по обработке данных и услуг связи. Давление на банки исходит от Федеральной корпорации по страхованию депозитов (ФКСД), которая рекомендует всем своим членам составлять планы мероприятий на случай непредвиденных обстоятельств, включая работу руководящих органов и производственных подразделений. Другие организации стали также серьезнее относиться к вопросам восстановления работоспособности после аварий, особенно после таких катастроф, как землетрясение в Сан-Франциско, ураган “Хуго” в юговосточных штатах и пожар на электроподстанции, который поразил тысячи компаний, расположенных в финансовом районе нижнего Манхэттена. |
Руководители компаний начали понимать, что если предприятие будет вынуждено прекратить работу в результате несчастного случая, то членов совета директоров и ведущих руководителей могут привлечь к суду за должностное преступление, то есть они будут нести персональную ответственность за неспособность предоставлять услуги своим клиентам. Это особенно касается юридических фирм, которые несут ответственность за своевременное представление документов клиента, например, договоров, и их защиту в суде, а также банков и инвестиционных компаний, несущих ответственность за своевременное и эффективное инвестирование денег клиентов. Например, неспособность некоторых крупных банков инвестировать средства к концу дня может по некоторым оценкам стоить банкам и их клиентам сотни миллионов долларов. За подобные убытки членов совета директоров и исполнительных руководителей вполне могут привлечь к ответственности.
В 90-х годах все больше и больше организаций стали составлять комплексные и реальные планы восстановления на случай аварий, покупать “горячий абонемент” у третьих сторон на оказание услуг в случае непредвиденных обстоятельств, если в результате аварии их компьютеры выйдут из строя. Кроме того, в пакет услуг может входить предоставление рабочих помещений для важнейшего персонала, которые могли бы поддерживать функционирование компании как можно ближе к нормальному уровню. Появляется все больше и больше компаний, оказывающих многообразные и новые “горячие услуги”, которые могут удовлетворить потребности клиентов в самых разных ситуациях. Среди таких услуг можно упомянуть наличие “теневых мощностей” или “электронную вольтижировку”, как их иногда называют, которые позволяют компаниям хранить текущие данные и в своем информационном центре, и на резервных вычислительных машинах. Таким образом, в случае аварии компания может немедленно переключить свои операции на резервные мощности, имея под рукой самые последние данные, и, не теряя времени, продолжать работу в обычном режиме.
|
СРЕДСТВА
ВОССТАНОВЛЕНИЯ
Важнейшей тенденцией является создание средств восстановления нормальной работы предприятия после аварии в таких крупных городах, как Нью-Йорк, Бостон и Чикаго. Такие средства представляют собой действующие резервные офисные помещения, которые можно быстро подключить к главной ЭВМ или резервным компьютерам, позволяя таким образом множеству конечных пользователей, как управленческого, так и производственного уровней, продолжать выполнение обязательств компании в удачно расположенных и удобных для себя условиях. Это более быстрый и эффективный путь восстановления практически обычного режима работы компании после аварии, чем перевод больших групп людей из привычных производственных помещений в другое место, особенно когда речь идет о крупных авариях и длительных простоях основных производственных мощностей.
ВОССТАНОВЛЕНИЕ ТЕЛЕКОММУНИКАЦИЙ И СРЕДСТВ ТЕЛЕФОННОЙ СВЯЗИ
В настоящее время восстановление средств связи после аварии имеет гораздо большее значение, чем когда-либо ранее. Кроме того, эта работа стала намного сложнее. Многие организации связаны друг с сдругом посредством одной или нескольких сетей телефонной связи и передачи данных. Если какая-то компания спутниковой связи лишится своей сети, то это само по себе можно рассматривать как катастрофу. Поэтому компании начинают планировать резервные каналы на случай непредвиденных обстоятельств с тем, чтобы в случае выхода из строя одной сети у них были бы возможности переключить передачу данных и обычную телефонную связь на другие каналы в обход вышедшей из строя сети, благодаря чему обработка информации и каналы связи могли бы восстановиться как можно быстрее. |
Одним из важнейших элементов восстановления нормальной работы в случае аварии стало восстановление телефонной связи. Например, компания, у которой 800 абонентов, от которых она принимает заказы или кому оказывает сервисные услуги, должна быть в состоянии в любой момент переключиться на альтернативную сеть, если вдруг ее 800 важнейших клиентов “замолчат” в результате аварии на телефонной станции, будь то компания междугородной или местной связи. С учетом таких ситуаций некоторые фирмы тесно сотрудничают со своими телефонными компаниями на предмет обеспечения альтернативных каналов связи, в случае выхода из строя основных линий. Другие, считающие это более практичным, налаживают контакты с внешними подрядчиками, предлагающими большой объем услуг по восстановлению телефонной связи в случае аварии. Благодаря таким отношениям, компания сможет перевести свой персонал для работы на телефонной станции подрядчика. Благодаря заранее спланированным операциям переком-мутации вышеупомянутые 800 важнейших номеров будут переведены на альтернативную станцию и связь с этими абонентами будет немедленно восстановлена. Можно себе представить, какие убытки понесла бы крупная телемаркетинговая компания, если бы связь с ее 800 клиентами прервалась на достаточно продолжительное время.
РАЗРАБОТКА ЭФФЕКТИВНОГО ПЛАНА ВОССТАНОВЛЕНИЯ
Планирование является важнейшим элементом большинства мероприятий по успешному восстановлению работы предприятия после аварии безотносительно схемы, которую оно использует, будь то взаимная договоренность, альтернативное помещение или “горячие” производственные мощности третьей стороны, используемые в случае аварии собственных средств компании. Процесс планирования может оказаться сложным занятием. Поэтому во многих организациях учреждаются новые должности профессиональных координаторов, ответственных за восстановление работы предприятия после аварии. Некоторые компании и банки нанимают до десятка и более сотрудников такого рода. Важнейшей обязанностью координатора является руководство составлением комплексного и реального плана мероприятий на случай непредвиденных обстоятельств. Многие координаторы отвечают также за вывод компании из вынужденного простоя и контроль за тем, чтобы план экстренных мероприятий выполнялся эффективно.
|
План восстановления должен охватывать массу самых разнообразных вопросов. Здесь и заблаговременное оповещение подрядчиков о том, куда компания переедет в случае крупной аварии, благодаря чему можно будет быстро провести необходимую проверку оборудования, подготовить бумагу для печатающих устройств и необходимые бланки. Кроме того, наиболее важным клиентам можно будет заблаговременно сообщить телефонные номера запасного производственного помещения.
В бизнес-плане должны быть также указаны важнейшие прикладные программы, которые необходимо запустить в первоочередном порядке. Координатор мероприятий по восстановлению деятельности предприятия обязан установить различные уровни приоритетов для всех служб с тем, чтобы резервные мощности имелись для всех подразделений. Чтобы план был эффективным, он должен охватывать все отделы и службы. |
К примеру, некоторым людям, не связанным непосредственно с обработкой данных, могут потребоваться ПК или определенные виды специальной техники. Другие работники организации целиком зависят от внешних источников информации, как, например, “Рейтер”, “Квотрон” или “Телерейт”. Таким образом, при надлежащем планировании и своевременной проверке вполне можно переключить каналы поступления такой информации на запасную территорию в случае нарушения нормальной работы предприятия. Необходимо установить ключевых работников предприятия. Некоторых сотрудников можно какое-то время не переводить на запасной режим работы на альтернативных площадях. Очень важно поэтому иметь в компании номера домашних телефонов всех сотрудников. Кординаторы мероприятий по выводу компании из критической ситуации после аварии в значительной степени полагаются на информацию руководителей служб и отделов относительно потребностей каждого подразделения. В ходе устранения последствий аварии и испытаний эти руководители отвечают за действия своих подчиненных.
ЗАКЛЮЧЕНИЕ
Восстановлением работоспособности после аварии уже занимаются не только банки. К числу таких компаний теперь относятся больницы, предприятия коммунального хозяйства, компании электросетей, транспортные компании, университеты, государственные органы и промышленные предприятия. Планы восстановления работоспособности показали себя ценным инструментом, особенно когда они готовятся заблаговременно и предусматривают наличие готовых к использованию запасных производственных площадей. По мере усложнения хозяйственной деятельности, укрупнения сетей, а также большей решимости регулирующих организаций, советов директоров компаний и внешних аудиторов не приостанавливать свою деятельность ни при каких обстоятельствах, восстановление работоспособности будет и дальше развиваться как отдельная хозяйственная служба.
ОБУЧЕНИЕ ПОЛЬЗОВАТЕЛЕЙ И ПЕРСОНАЛА ИНФОРМАЦИОННЫХ СИСТЕМ
Тони В. Сэлинджер, директор по качеству компании “Эй-Ти-энд-Ти глобал видео фоун системз”
|
|
Один из ведущих философов и консультантов делового мира Америки говорит о глобальном бизнесе как о мире, поставленном с ног на голову. Совершенно очевидно, что важнейшим фактором, способствующим нынешним головокружительным темпам личной и профессиональной жизни, является технология. А если добавить к технологии международную конкуренцию, информационный взрыв, изменяющиеся границы деловой и политической жизни и новые взгляды на качество и уровень услуг, то перед руководителями встают проблемы, не сравнимые ни по сложности, ни по масштабу с прежними. |
Менеджер, играющий в этих меняющихся условиях роль тренера, обязан связывать личные и общие потребности в обучении со стратегией и будущим состоянием организации. Чтобы получить требуемый результат от обучения, необходимо прежде всего проанализировать потребности в обучении и четко сформулировать, что в результате надеются получить. При всем многообразии способов обучения в области информационных систем наибольшее значение имеет то, чтобы руководители получили именно те знания, которые им необходимы для выполнения своей роли в реализации стратегии компании.
В своей статье “Поговорим об общем” (Дек. 1990 года - янв. 1991 года) Крис Хегерти, всемирно известный лектор, автор и консультант по маркетингу, пишет следующее:
Мир становится все меньше, а конкуренция все безжалостнее. Быть в бизнесе сегодня - это все равно, что играть в бейсбол “без правил”. После того как мяч оказывается в игре, противоположная
|
команда может передвинуть базу, куда ей нравится. Будущее принадлежит организациям и отдельным лицам, готовым постоянно повышать свои знания и компетентность.
Важнейшим фактором различий стала технология. Проблема и немалая доля риска, стоящие перед руководителями, заключаются в том, что если они не разбираются в перспективной технологии, то и не будут вкладывать в нее средства, а кто-то другой сделает это. Хорошей иллюстрацией такого риска служит использование информационной технологии для завоевания ведущих позиций в конкурентной борьбе. Как пишет в журнале “Подготовка и повышение квалификации кадров” (Февр. 1990 года) вице-президент по развитию и долгосрочному планированию Национального технологического университета Роберт Де Сио:
Способность поставить себе на пользу, управлять и применять технологию в стратегических процессах, а также в продукции предприятия становится новой обязанностью и проблемой руководителей.
Неудивительно, что в соревновании за внедрение новейших образцов информационной технологии ведущими являются несколько отраслей экономики. Среди них банковский сектор, страховые компании, авиакомпании, предприятия обрабатывающей промышленности, транспортные компании и инвестиционные фонды, и это всего лишь часть длинного списка. Анализ специальной литературы и горячих тем на ведущих научных конференциях говорят о том, что существует бесчисленное количество новых технологий и областей применения: модели ранжирования баз данных о потребителях; совместная обработка; электронный обмен данными; информационные системы управления; интегрированные приложения передачи речи и данных; интеллектуальные роботы (прикладные программы индексирования экспертных систем и поиска разделов); объектно-ориентированное программирование и базы данных; обработка изображений на основе оптических запоминающих устройств. |
Как и процесс построения систем, определение и удовлетворение потребностей в обучении осуществляются в виде структурированного процесса. Родившийся на основе огромного опыта в области разработки, проверки и реализации программ профессиональной подготовки, систематический подход доказал свою жизнеспособность! На Рис. 9-22 представлен пример такого метода определения и удовлетворения потребностей в обучении. Среди его основных элементов можно выделить следующие:
• Согласование личных и организационных потребностей в обучении со стратегией фирмы - в конце концов, если выполняемая работа и требуемое обучение не привязаны к стратегии компании, то зачем вообще заниматься этим?
• Анализ потребностей в обучении до того, как выходить на руководителя, уполномоченного принять решение о начале курса обучения.
• Определение задач, которые вы надеетесь решить с помощью обучения, и ограничений, которые необходимо учитывать, прежде чем выбирать обучающую фирму и форму обучения.
• Грамотно выбрать обучающую фирму, которая в состоянии выполнить задачи обучения, и постараться не выходить за рамки ограничений.
• Оценка процесса и результатов обучения как в учебных классах, так и на рабочих местах с тем, чтобы выяснить, что полученная подготовка выполнила поставленные перед ней задачи.
Большая, если не вся, часть работы современных руководителей согласуется с видением миссии и стратегией фирмы. Сегодня в классическую модель конкурентных сил дополнительно включают: максимальное удовлетворение требований клиента по уровню качества и разнообразию услуг; стратегическое ценообразование; информацию о том, какими клиент представляет себе ценность продукции или услуги и маржинальную прибыль; новые каналы распределения; повышающие ценность информации, которую можно
|
|
|
|
Рис. 9-22. Как выбирать учебные курсы |
 |
получить из более чем 4 тыс. баз данных общественного пользования.
Д-р Эдвард Стор, декан факультета информационных систем школы Штерна при Нью-Йоркском университете, как-то заметил, что примерно 70-80 бизнес-школ в США должны иметь в качестве основного предмета курс по информационным системам. Ниже следует перечень типичных тем в рамках основной учебной программы по информационным системам в школе Штерна и Университете штата Колорадо:
• Системный подход.
• Важнейшая роль информационных систем.
• Микро-, мини- и большие ЭВМ.
• Программное обеспечение компьютеров.
• Технология баз данных.
• Телекоммуникации, системы связи и стандарты.
• Системный анализ и проектирование.
• Системные разработки: методологии, управление проектом и средства.
• Системы поддержки принятия решений.
• Автоматизация делопроизводства.
• Экспертные системы.
• Защита и контроль.
• Управление информационными ресурсами.
Следует отметить параллели между темами, охватываемыми программами МБА, и содержанием данного раздела. Совершенно очевидно, что и преподаватели, и администраторы выступают за то, чтобы студенты школ бизнеса знакомились с основами этих предметов.
После такого общего введения в информационные системы на фирме, учебная программа МБА по информационным системам может включать в себя такие важнейшие курсы, как:
• Социальные последствия использования информационных технологий.
• Управление информационными ресурсами.
И снова самым лучшим является подход с учетом реальных потребностей. На Рис. 9-23 предложена опробованная процедура сбора и анализа информации для определения потребностей в обучении до того, как вкладывать средства в реализацию проекта. Прежде чем применять этот подход, стоит обратить особое внимание на выбор способа сбора информации (этап 3) и методов анализа и интерпретации собранной информации, а также ее “проверки на истинность”. Главное - это выяснить, какие уровни квалификации и знаний необходимо иметь на фирме и каким образом полученная квалификация людей, прошедших обучение, заставит их больше думать о будущем компании.
Обучение проводится в самых разных формах и видах: учеба сотрудников с привлечением собственных специалистов в качестве преподавателей, обучение на базе компьютера, дистанционное обучение, тысячи учебных заведений, предлагающих обучение по разным дисциплинам, конференции, семинары и заседания рабочих групп. Каждый из этих видов обучения отличается от других по стоимости, средствам, методам и эффективности (как в общем плане, так и по степени удовлетворения конкретных потребностей). После проведения оценки наличия внутренних возможностей обучения менеджер должен пройти по этапам процесса, представленного на Рис. 9-22, то есть провести сравнение учебных заведений и предлагаемых ими учебных курсов. Руководителю никогда не следует считать, что чем курсы дороже, тем они лучше и эффективнее. Полезно знать следующее: Джеф Зальцман и Джим Калано создали свое предприятие “Кэриэр трэк®“ с годовым оборотом в 63 млн. долл., проводя высококачественные учебные семинары по смехотворно низкой цене в 48 долл, за человека в день.
Учебные курсы, проводимые ведущими учебными заведениями на территории предприятия, стоят от 750 до 3 тыс. долл, в день, включая оплату преподавателя и раздачу учебных материалов. Как правило, такие курсы проводятся для групп, состоящих максимум из 10 человек. Если обучение проводится на базе учебного заведения, то стоимость учебного дня на одного человека находится в пределах 200-300 долл. Однако для компаний делаются скидки, и стоимость обучения нередко составляет всего лишь 150 долл, за человека в день и даже ниже.
| |
Рис. 9-23. Основные этапы анализа потребностей в обучении |
 |
|
Вопросами обучения, и на достаточно высоком уровне, занимаются местные колледжи, средние специальные учебные заведения и образовательные программы непрерывного обучения. Занятия могут проводиться по выходным дням и по вечерам, а также в рабочее время. По окончании курсов может быть выдан сертификат колледжа или центра непрерывного обучения. Стоимость обучения составляет всего лишь 25 долл, за трехчасовое занятие.
ЗАЩИТА И ЮРИДИЧЕСКОЕ ОБЕСПЕЧЕНИЕ ИНФОРМАЦИОННЫХ СИСТЕМ
Джек Болонья, доцент кафедры управления колледжа Сьена Хайтс
|
Всем известно, что еще до появления компьютеров, у нас уже были законы: гражданское, уголовное и государственное право. У нас также было патентное законодательство, авторское право, торговая марка и закон об интеллектуальной собственности. Существовали также договорное и торговое право, которыми мы руководствовались при совершении хозяйственных сделок. Были законы, определявшие отношения между организациями (принципалом и агентом), между работодателями и наемными работниками, адвокатами и клиентами. Компьютеры появились после этих законов, но с самого начала они привнесли в них много неясностей и сомнений.
ВАЖНЕЙШИЕ ВОПРОСЫ ЮРИДИЧЕСКОГО ОБЕСПЕЧЕНИЯ И ЗАЩИТЫ ИНФОРМАЦИИ |
Неясности в законах имеют обыкновение плодить судебные процессы и новое законодательство. Например, в определения традиционных преступлений типа мошенничества, воровства и растрат в век компьютеров необходимо внести изменения, потому что с точки зрения государственного права уголовное законодательство, неясно и неконкретно изложенное, имеет сомнительную силу. Поэтому сегодня практически в любом штате имеются законы о компьютерных преступлениях; имеется и несколько федеральных законов. Такие законы охватывают не только преступления, связанные с мошенничеством (обманом), воровством (хищением имущества) и растратами, но и относят к разряду уголовных преступлений то, что мы в обыденной жизни легко квалифицируем как “хэкерство” или несанкционированный доступ в компьютеры и сети передачи данных; незаконное использование машинного времени и занесение вирусов. Также незаконным деянием считается и несанкционированное размножение программного обеспечения, на которое имеется авторское право.
|
Информационная технология, при всей ее пользе, привела также и к появлению некоторых общественных затрат. Например, сам масштаб и простота доступа к личным информационным базам данных представляют собой угрозу нашему конституционному праву на личную тайну или конфиденциальность информации. Технология, чудесная даже в том виде, в каком она есть, далеко не безопасна. В таких опасных областях применения, как управление воздушными перевозками, системы оружия, навигационное оборудование самолета и управление работой атомных электростанций, сбой в работе аппаратных средств или программного обеспечения может иметь чудовищные последствия для людей и окружающей среды. Кроме того, существует еще и проблема использования видеотерминалов, связанная с излучением радиации, влекущая за собой травмы при длительной работе и преждевременные роды.
В области информационной технологии наблюдается исключительно острая конкуренция. Поэтому время от времени на рынок выбрасываются изделия, не прошедшие всесторонней проверки и испытаний. Соответственно, в таких случаях клиентам приходится самим ломать голову, устанавливая подобные системы.
Конфиденциальность
Сегодня для самых разных целей данные собирают огромное множество частных и государственных организаций. Одно лишь правительство Соединенных Штатов собрало и накопило 4 млн. единиц информации на отдельных лиц. Создание программ управления базами данных для персональных компьютеров значительно расширило возможности любого человека, у которого найдется несколько сотен долларов на покупку таких программ. В то время, как число баз данных во всем мире неимоверно выросло (4 тыс. по всему миру; 900 изготовителей и 300 продавцов баз данных только в Соединенных Штатах с оборотом порядка 6,2 млрд. долл, в 1988 году), контроль за доступом и раскрытием конфиденциальной информации значительно отставал. Несанкционированный доступ к базам данных и конфиденциальной информации, содержащейся в них, стали обычным делом. В Соединенных Штатах существуют юридические ограничения на недобросовестный сбор и распространение данных о личности, закрепленные в конституции, в решениях Верховного суда, законах о гражданских правонарушениях, а также в законодательных актах о праве на личную тайну и правах потребителей, принятых на федеральном уровне и уровне штатов. Эти законы и постановления изложены недостаточно точно и могут интерпретироваться по-разному. |
Например, какую степень конфиденциальности должны иметь такие разные данные, как информация о здоровье человека, его психическом состоянии, кредитоспособности, занятости, образовании и преступном прошлом? Если медицинская информация считается самой конфиденциальной из всего списка, то и правила или нормы обращения с такими данными должны быть самыми строгими; другими словами, информация медицинского характера должна собираться, храниться и передаваться с большой тщательностью и осторожностью.
Пиратство
Термин “пиратство”, или “незаконное копирование и распространение программного обеспечения” означает, что результаты творчества какого-либо человека были использованы или скопированы другим лицом без разрешения и уплаты причитающегося вознаграждения. Из определения вытекает, что создатель программного обеспечения в своей деятельности полностью соблюдал все требования федерального закона об авторских правах. Поэтому пират программного обеспечения совершает акт нарушения закона и может быть привлечен к суду в порядке гражданского иска на возмещение ущерба, преследоваться в уголовном порядке или и то, и другое одновременно.
Незаконное копирование и распространение программного обеспечения являются весьма частым нарушением закона в области информационной технологии. По утверждению разработчиков, на каждый проданный экземпляр программного обеспечения приходится от двух до пяти незаконно скопированных программ, или пиратских копий, как их часто называют.
|
Безопасность
Электронно-вычислительные машины и периферийные устройства, как, например, терминалы и неавтономные персональные компьютеры работают от источников питания, сидя перед которыми, человек может подвергаться облучению. Высокие уровни такой радиации могут стать причиной преждевременных родов и рака. Длительная работа за терминалами и ПК может также привести к костно-мышечным повреждениям шеи и плеч, вызывать усталость глаз, а также приводить к повторным травмам типа запястного сухожильного синдрома.
Поэтому изготовители обязаны следить за тем, чтобы их изделия проектировались и производились таким образом, чтобы пользователи не подвергались ненужному риску. Пользователей же необходимо информировать о возможном риске и учить их предохранять себя от физических травм.
Защита данных
Защита личной информации от несанкционированного доступа, раскрытия и копирования обязывает владельцев баз данных: разрабатывать и следить за исполнением стандартов правильного использования данных; поддерживать связь, обучать и повышать квалификацию пользователей относительно их собственной ответственности за защиту такой информации; составлять планы на случай непредвиденных обстоятельств; следить за наличием исключений из правил.
Надежность данных |
Ошибочно введенная информация из справки об аресте, отчета о кредитоспособности, об отказе в страховании, о неуплате долга или о результатах лабораторных испытаний может привести к значительному моральному и финансовому ущербу. Тем не менее количество ошибок, совершаемых при работе с базами данных, содержащими подобную исключительно важную информацию, значительно выше стандартных норм, установленных проектировщиками таких систем. Точность, своевременность, полнота и значимость - вот факторы, определяющие ценность информации. В частности, создатели баз данных об отдельном человеке принимают на себя специальное обязательство собирать и обрабатывать такую информацию с исключительной тщательностью и оберегать ее от излишне любопытных глаз.
Компетентность
В пылу гонки за скорейшее завершение лабораторных испытаний продукции и поставку ее на рынок нередко допускаются компромиссы в вопросах качества, безопасности и защиты. Поэтому в новых изделиях часто встречаются конструкторские огрехи, ошибки в программах и другие вещи, мешающие нормальной эксплуатации информационных продуктов. Для неинформированных и неискушенных пользователей такие проблемы могут дорого стоить. Соответственно, изготовители и поставщики продуктов информационной технологии как аппаратных средств, так и программных продуктов, должны проявлять максимальную тщательность и осторожность в своей работе, чтобы не допускать аварий или прерывания услуг своим пользователям.
Честность
Изготовители, продавцы, дилеры, оптовые торговцы и установщики изделий информационной технологии, как, впрочем, и все остальные деловые люди, обязаны проявлять исключительную честность в своих отношениях друг с другом. Необходимо, чтобы представление продукции должно быть откровенным. Реклама не должна вводить в заблуждение. Ярлыки и этикетки должны нести правдивую информацию. Договорные обязательства следует выполнять.
Обязательность
Информационная технология - это крупная, сложная, быстро развивающаяся и исключительно конкурентная отрасль. Действительно, некоторые информационные продукты (чипы и ПК) стали уже вполне обычным товаром. Поэтому отношения между покупателями и продавцами меняются: если раньше между ними существовали взаимное доверие, уверенность и вера друг в друга, то теперь они осуществляют обычные операции между независимыми участниками. Продавцы привлекают покупателей одной лишь голой ценой. О такой вещи, как послепродажное обслуживание, начинают забывать.
|
Те же самые отраслевые перемены привели к изменению отношений и между работодателями и наемными работниками. Предполагается, что лояльность - это улица с двусторонним движением. Но в современных условиях острой конкуренции некоторые высококвалифицированные специалисты из высокотехнологичных отраслей сохранили лояльность только к своим заработкам. Поэтому обязательства между работодателями и наемными работниками, продавцами и покупателями, изготовителями и поставщиками становятся все более расплывчатыми.
ПЛАНИРОВАНИЕ МЕРОПРИЯТИЙ ПО ВОССТАНОВЛЕНИЮ РАБОТОСПОСОБНОСТИ И УСТРАНЕНИЮ ПОСЛЕДСТВИЙ АВАРИЙ
Поскольку вопросы планирования мероприятий по восстановлению работоспособности предприятия и устранению последствий аварий непосредственно связаны с защитой ИСУ, они заслуживают особого рассмотрения. Считается, что работники управления обязаны последовательно выполнять следующие функции: 1) планирование; 2) организация;
3) руководство; 4) контроль. Основная цель планирования, первого этапа в процессе управления, заключается в предвидении будущих результатов на основе прошлого опыта, а также выявлении угроз, рисков и возможностей предприятия путем отслеживания текущих тенденций или изменений в нуждах, потребностях, требованиях и пожеланиях клиентов. Процесс планирования как раз и предназначен для того, чтобы гарантировать выживание в мире неопределенности. Таким образом, планирование - это управление тем, что поддается управлению. Например, если мы пока не в состоянии управлять погодой, то мы может управлять тем, как мы реагируем на изменения погоды так, чтобы остаться в живых. |
Определенность и неопределенность
При всем том, что планирование - это проектирование желательного состояния в будущем, наши знания о будущем не всегда определенны. Соответственно, степень определенности, которой мы обладаем относительно будущего, диктует характер планирования, которое мы осуществляем. Если наши знания о будущем вполне определенны, то мы планируем то, что необходимо делать. Если неопределенны, то мы планируем свои действия на случай непредвиденных обстоятельств. А если знания в высшей степени неопределенны, то мы планируем свои действия в ответ на возможное развитие событий. Некоторые аспекты будущего совершенно очевидны. Например:
• Со временем все вещи изнашивается или становятся устаревшими. Поэтому в процессе планирования мы создаем резервы для их замены.
• Каждая система имеет обыкновение время от времени выходить из строя, поэтому в своих планах мы предусматриваем постоянное наблюдение, самокоррекцию и проверку.
• Все новые системы и изделия поначалу отличает очень высокая частота отказов, поэтому мы предусматриваем резервирование и наличие вторых экземпляров изделий и систем, а также процедуры тестирования и отладки.
• Результаты всех измерений весьма приблизительны, поэтому в своих выводах мы делаем поправку на ошибку.
Некоторые аспекты будущего неопределенны относительно. Так, мы не можем предсказать, когда произойдет то или иное дискретное событие (например, поломка станка), но мы можем установить его вероятность с течением времени и его последствия, если ничего не делать для его предотвращения. (В данном случае профилактическое обслуживание является формой планирования на случай непредвиденных обстоятельств).
|
А некоторые аспекты будущего чрезвычайно неопределенны, как, например, время стихийного бедствия и вероятный характер его последствий. Здесь все внимание должно быть сосредоточено на планировании ответных действий. (Насколько оперативно мы сможем принять необходимые меры, чтобы снизить размер убытков? Сколько времени уйдет на полное восстановление? Как и где мы будем работать в период восстановления?)
Работу компьютера могут нарушить и стихийные бедствия, и ошибки людей (аварии аппаратных средств и ошибки программного обеспечения, случайные ошибки и преднамеренные действия, как то саботаж и сознательный вред). Среди задач планирования мероприятий на случай аварии и устранение ее последствий можно выделить следующие: 1) принять все меры для недопущения гибели людей, уничтожения капитальных и информационных ресурсов (активов); и 2) максимально снизить прямые и косвенные потери, вызванные задержками в обработке данных.
Работа многих крупных организаций в такой степени зависит от систем обработки информации, что даже кратковременные остановки в обработке данных приводят к существенным финансовым убыткам; длительная же неспособность получать и передавать информацию может закончиться банкротством. Некоторые неблагоприятные события могут оказаться просто катастрофическими по своему характеру, как, например, исчезновение счетов кредиторов или выход из строя системы обработки заказов, особенно в тех случаях, если отсутствуют дубликаты файлов, а вручную данные быстро не восстановить.
Стратегия выживания |
Если в случае серьезной поломки компьютера под угрозу может быть поставлено фактически само существование организации, то, вероятно, необходимо иметь полные резервные вычислительные мощности. Все больше и больше компаний начинают проводить именно такую стратегию выживания - некоторые исключительно потому, что могут позволить себе лишь кратковременное прерывание работы средств обработки данных.
Конечно, можно купить страховой полис для замены основных фондов, уничтоженных в результате стихийного бедствия или даже вследствие различных преднамеренных действий людей, например, актов саботажа или злостного хулиганства. Гораздо труднее защититься от случайных действий людей, как то ошибки или халатность. Хотя страхование предусмотрено и на такие случаи, премии достаточно высоки, а убытки, понесенные в результате событий такого рода, трудно доказать. Физические увечья, нанесенные работникам в результате несчастных случаев, вызванных стихийными бедствиями или человеческими ошибками, также можно застраховать, оплачивая взносы из заработной платы работников или по линии медицинского страхования и страхования обязательств. Но сопутствующие затраты на их замену (наём, отбор и профессиональное обучение) обычно страховке не подлежат и поэтому не возмещаются. И если в вашем страховом полисе отсутствует статья “дополнительные расходы”, то нельзя надеяться на покрытие таких сопутствующих затрат, как стоимость аренды других производственных помещений и оборудования на период восстановительных работ или расходы на переезд, подключение к системе коммунальных услуг, к сетям связи, строительство временных сооружений, уборка и содержание, кондиционирование воздуха, электро- и водоснабжение, включая холодную воду для охлаждения вычислительного оборудования; “ценные бумаги” могут также быть исключены из списка потерь, если в полисе они не оговорены.
Риск - это результат вероятности наступления неблагоприятного события в течение определенного периода времени, умноженного на степень последствий в случае наступления такого события:
|
|
Риск = вероятность наступления х серьезность последствий |
Таким образом, обычная проблема, которую приходится решать в процессе планирования мероприятий на случай аварии и восстановительных работ, сводится к расчету примерных убытков в результате приостановки функционирования, вызванного наступлением вышеупомянутых событий. Один из методов решения данной проблемы требует оценки текущего уровня защиты, механизмов контроля и контрмер и их стоимости на случай наихудшего сценария типа полной потери всех вычислительных средств.
УПРАВЛЕНИЕ ИЗМЕНЕНИЯМИ В ИНФОРМАЦИОННЫХ СИСТЕМАХ
Норберт Дж. Кубилус, вице-президент и руководитель информационного отдела компании “Би-Си-Эм Инжиниэрс, Инк.”
|
МОДЕЛЬ состояния ОРГАНИЗАЦИИ
Быстрые изменения последнего десятилетия в области информационных технологий значительно ускорили изменения и в хозяйственной деятельности, и в ИСУ. Руководители компаний больше не воспринимают ИСУ как обычную фабрику по переработке данных и склад информации. Практически девять из каждых десяти высших руководителей считают, что информационные системы оказали значительное влияние на их компании и на характер хозяйственной деятельности в 90-е годы, и полагают также, что ИСУ является одним из важнейших факторов выживания в конкурентной борьбе. |
Новая реальность такова, что пока создается новая ИСУ, соответствующая изменившимся потребностям предприятия, существующая инфраструктура ИСУ должна продолжать функционировать, причем функционировать эффективно. Необходимо начислять заработную плату, платить поставщикам, выставлять счета клиентам, выполнять заказы и пополнять запасы. Поэтому руководители хозяйственных подразделений и ИСУ обязаны обеспечивать плановый и регулируемый порядок перехода от одной ИСУ к другой.
На Рис. 9-24 показаны три состояния ИСУ в стадии перемен. Состояние действующей ИСУ и состояние новой ИСУ представляют собой относительно устойчивый режим работы. Например, действующая ИСУ в компании может состоять из информационного центра, оборудованного большой машиной фирмы “Ай-Би-Эм”, когда подключенные видеотерминалы имеют доступ к прикладным программам и базе данных компании. Новая ИСУ может иметь архитектуру клиент/сервер, которая включает в себя распределенные компьютеры “Ай-Би-Эм” PS/2 с базами данных локальных транзакций, подключенные посредством локальной сети к небольшому информационновычислительному центру, оборудованному большой машиной фирмы “Ай-Би-Эм”, меньшей мощности, чем ранее.
Рис. 9-24. Модель перехода
Ресурсы
Планирование Реализация 1 Аудит
Переходное состояние
Новая ИСУ
. Действующая ИСУ . , <, ¦
: ¦ '¦ . • ' •• : ^ ¦¦............. .. -1
Время
|
|
Переход от текущего состояния к новому происходит в период времени, когда ИСУ находится в переходном состоянии, связывающем текущее и новое состояния. В вышеприведенном примере это время, необходимое для перевода обработки, прикладных программ и данных из главного ИВЦ на персональные компьютеры. Смена ИСУ может занимать от нескольких недель, если происходит установка нового пакета прикладных программ, до года и более в случае необходимости объединения разных ИСУ вслед за слиянием или приобретением компаний. |
Как показано на Рис. 9-24, пока ИСУ находится на этапе перехода, для ее эксплуатации в нынешнем состоянии требуются практически все ее необходимые ресурсы, например, люди и производственная финансовая смета. Сам переход также требует дополнительных ресурсов и расходов, связанных с тремя его этапами - планирование, реализация и аудит - причем основная доля ресурсов требуется на этапе реализации. Пожалуй, самый надежный способ добиться сомнительных результатов и даже провала перехода -выделить недостаточное количество ресурсов для эксплуатации действующей ИСУ и на реализацию перехода в надежде получить максимальную прибыль в результате перевода системы в новое состояние.
ПЛАНИРОВАНИЕ ПЕРЕХОДА
Чтобы обеспечить успешный переход ИСУ из одного состояния в другое, необходимо прежде всего назначить руководителя проекта перевода, несущего ответственность за планирование и последующее руководство процессом перехода. Безболезненный переход требует координации и интеграции мероприятий, связанных с заменой аппаратных средств, программного обеспечения, сетей, данных, процедур работы и людей. Нередко эти мероприятия затрагивают интересы нескольких подразделений организации. Поэтому на этапе планирования руководитель проекта обязан обеспечить активное участие и максимальный вклад со стороны персонала тех подразделений, кого затрагивает этот переход.
|
Руководитель перехода
Для успешной реализации замены ИСУ необходимо иметь специального человека - руководителя процесса перехода. Руководитель перехода не обязательно должен быть работником ИСУ, но все-таки быть достаточно тесно связанным с ней, то есть руководитель перехода не должен быть чужим человеком для ИСУ, более того, по своему служебному положению он должен время от времени контактировать с начальником ИСУ. Руководитель перехода должен быть штатным работником компании, а не сотрудником подрядной организации или консультативной фирмы. Ниже приводится примерный перечень обязанностей руководителя перехода на каждом из его этапов:
• Планирование, составление календарных графиков работ и контроль за реализацией проекта перехода.
• Разработка и создание организационной структуры на период перехода.
• Комплектование и обучение групп перевода/рабочих групп.
• Распределение видов работ и заданий на этапе перехода.
• Ведение переговоров и координация мероприятий с подрядчиками и пользователями.
• Контроль испытаний и процесса перехода с одной системы на другую. |
Планы перехода
Руководитель перехода начинает процесс планирования с проведения анализа потребностей, а затем формирует стратегию перехода. Все это вместе служит основой для создания плана перехода. План перехода служит своего рода средством информирования руководства ИСУ и компании о текущем состоянии дел, а также обоснования целесообразности предлагаемых изменений в ИСУ; в нем устанавливаются приоритеты мероприятий, связанных с переходом, излагаются график и ресурсы, требуемые для осуществления перехода, указываются исходные данные, по которым можно сверять ход работ и вносить коррективы, а также важнейшие факторы успеха. После того как руководство утвердит план перехода, для каждого вида работ составляются более подробные планы реализации. К примеру, в плане реализации проекта автоматизации информационно-вычислительного центра конкретизируется весь процесс перехода, конечные результаты, а также критерии приемки изменений в аппаратных средствах, программном обеспечении и сетях; изменения в стандартах, документации и процедурах; переподготовка персонала, переводы на другие рабочие места и сокращение лишних рабочих мест; переход с одних прикладных программ/систем на другие. Важно, чтобы план реализации был понятен всем членам проектной группы обеспечения перехода, а также руководству, пользователям и персоналу, которых этот переход коснется. Автоматизированная система управления проектом помогает составлять календарные графики работ и распределять ресурсы - людей, оборудование и материалы.
Ресурсы перехода
К ресурсам, необходимым для осуществления перехода, относят людей, технику и технологию, а также средства их поддержки на протяжении всего срока перехода. Комплектование проектной группы может осуществляться из числа существующего персонала, вновь принятых работников, временных работников и консультантов. Когда штатных работников переводят в проектную группу по обеспечению перехода, то необходимо подумать, кто будет выполнять их функциональные обязанности в течение всего срока перехода. Выполнение некоторых видов работ, особенно в информационно-вычислительном центре, можно поручить временным сотрудникам. Для других должностей требуются квалифицированные техники и специалисты, которых могут предложить консультативные фирмы.
|
Техника и технология, необходимые для обеспечения перехода, зависят от характера перехода. Чтобы, к примеру, автоматизировать работу ИСУ в рамках проекта, потребуется, в основном, заменить программное обеспечение для автоматизации информационно-вычислительного центра и управления сетями и заказать небольшое количество дополнительного оборудования. При реализации варианта с клиентом/сервером, о котором говорилось ранее, потребуется вложить достаточно большие средства в дополнительные персональные компьютеры, сетевые серверы и локальные сети. Очень важным технологическим ресурсом, о котором нередко забывают на этапе перехода, являются время и средства на обучение членов проектной группы, персонала ИСУ и пользователей новой технологии.
ЧЕЛОВЕЧЕСКИЙ ФАКТОР
Руководители ИСУ обычно все свое внимание отдают техническим ресурсам, в которых они разбираются и, следовательно, могут контролировать их. Это аппаратные средства, программное обеспечение, сети и линии связи. Однако успех или неудача перехода ИСУ в большей степени зависит от людей, чем от техники. Поэтому самые сложные проблемы, которые приходится решать в процессе перехода ИСУ, это проблемы, связанные с людьми. |
Внедрение новой технологии или новых методов работы в ИСУ так или иначе отразится на стабильности и защищенности персонала систем, производств или пользователей. Например, руководители информационно-вычислительного центра могут опасаться потери власти, которая последует за децентрализацией или сокращением работников среднего уровня. Операторы машин или технические работники, отвечающие за составление и контроль графиков работы большой машины, могут оказаться лишними, и им придется осваивать новые специальности в связи с автоматизацией информационно-вычислительного центра.
Совершенно естественно, что люди противятся переменам. А когда изменения сопровождаются неопределенностью или неясностями относительно будущего, то люди - и даже группы людей - начинают принимать разные меры в зависимости от своих представлений о том, как эти изменения отразятся на них. В самых крайних случаях будет сделано все возможное, чтобы саботировать переход к новой ИСУ. Преодоление такого сопротивления переменам требует выявления неудовлетворенности и опасений персонала на самых ранних стадиях.
Очень важно тщательно спланировать способ, которым будет объявлено о переходе на новую ИСУ. Затем необходимо составить контрольный список тех вопросов, которые будут затронуты при объявлении людям об изменениях в ИСУ. В процессе подготовки к такому сообщению и в ходе решения различных вопросов, связанных с людьми, необходимо тесно сотрудничать с руководством ИСУ и отделом кадров.
• Что изменяется и цель этих изменений.
• Когда произойдут изменения.
• Кто отвечает за реализацию изменений.
• Как эти изменения отразятся на ИСУ в краткосрочном плане.
• Как будут проводиться запланированные сокращения персонала.
• Как информация о переменах будет доводиться до людей.
• Кто будет отвечать на вопросы и тревоги персонала.
РЕАЛИЗАЦИЯ ПЕРЕХОДА
Успешность управления этапом реализации зависит от наличия структуры управления переходом и от налаженной системы контроля за ходом реализации с помощью календарного графика работ по всему проекту, регулярных совещаний для анализа хода выполнения работ по проекту и периодической подготовки отчетов о ходе реализации проекта для руководства и основных пользователей.
|
|
Структура управления переходом |
К числу важнейших факторов успешной реализации перехода к новой ИСУ можно отнести заинтересованность в проекте членов высшего руководства и информирование людей о планируемых мероприятиях, а также организационные вопросы проекта. Одним из наиболее эффективных методов организации управления переходом является метод рабочих групп. В состав рабочих групп входят представители ИСУ и отделов-пользователей, которые совместно выполняют конкретные работы и задания. Во главе каждой рабочей группы стоит руководитель группы, подчиняющийся руководителю проекта перехода и входящий в состав группы управления переходом. На Рис. 9-25 представлена структура управления процессом объединения двух ИСУ после слияния двух компаний. В данном случае руководителями рабочих групп и членами группы управления проектом стали сотрудники обеих организаций.
На этапе реализации рабочие группы отвечают за своевременность выполнения поставленных перед ними задач и в пределах сметы. Комплектование рабочих групп зависит от ресурсов, выделенных для реализации заданий. Координация работы отдельных групп осуществляется через руководителей рабочих групп.
Рис. 9-25. Пример организации перехода после слияния
|
Руководитель
перехода
_ |
|
|
|
Рабочая группа |
|
Рабочая группа |
|
Рабочая группа |
|
Рабочая группа |
|
аппаратных |
|
программного |
|
сети |
|
ИВЦ |
|
средств |
|
обеспечения |
|
|
|
Рабочая группа по административному обеспечению |
Рабочая группа по финансовым прикладным программам
Рабочая группа по
маркетинговым
прикладным
программам
Рабочая группа по
производственным
прикладным
программам |
Контроль за ходом реализации проекта
Анализ выполнения планов перехода и реализации мероприятий проводится раз или два раза в неделю с помощью пакета программ управления проектом, который использовался для планирования проекта. Периодические совещания, проводимые с целью обсуждения хода работ, дают массу ценной информации, помогающей выдерживать календарный график реализации всего проекта. На такие совещания приглашаются руководитель перехода к новой ИСУ, руководители рабочих групп и члены группы управления, а также представители других заинтересованных сторон, например, подрядчика, внутреннего ревизора электронной обработки данных или отдела кадров. Такие совещания проводятся для выявления и разрешения проблем, подтверждения состава работ и ответственных исполнителей и для координации работ. В идеале любая проблема с реализацией не должна оставаться незамеченной больше чем неделю, что позволяет своевременно вносить коррективы.
В согласованные сроки руководству и основным пользователям представляются отчеты о ходе выполнения проекта. Отчетность не должна превращаться в обычную рассылку копий отчетов с результатами анализа исполнения календарного графика. В отчет включаются сведения о ходе выполнения важнейших работ, их приоритетности, о наличии или отсутствии проблем, а также о том, что необходимо для выполнения работ строго по графику.
Проверка
Цель фазы проверки заключается в объективной оценке успешной реализации или недостатков перехода к новой системе. При этом необходимо получить ответы на четыре конкретных вопроса:
1. Удалось ли достичь поставленных целей?
2. Реализуются ли ожидаемые выгоды от перехода?
3. Обеспечен ли удовлетворительный уровень управления переходом?
4. Удалось ли выполнить запланированные смету и график работ? |
Ответственность за подобный аудит (или анализ итогов реализации) возлагается на группу представителей ИСУ и отделов-пользователей, которые не принимали участия в управлении переходом. Данная группа проверки обязана подготовить отчет о расхождениях плановых и фактических показателей и представить его руководству ИСУ и организации с рекомендациями по устранению расхождений.
Четыре этапа успешного перехода
Успешный переход к новой ИСУ обычно включает в себя четыре этапа:
1. Назначить руководителя проекта перехода из числа сторонников данной акции.
2. Разработать план перехода, в котором формулируются цели, допущения и ограничения, имеется график реализации проекта и указаны необходимые ресурсы.
3. Обеспечить необходимые ресурсы, включая персонал, методики, технологию и финансовые средства.
4. Создать структуру управления проектом перехода, включающую персонал и консультантов, выполняющих установленные задания по переходу и управляющих новой системой ИСУ до тех пор, пока не будет создана постоянная структура управления.
МатериальнотехническоеснабжениеВВЕДЕНИЕДон Бол и Бобби Закария
|
|
Основная задача службы материальнотехнического снабжения всегда заключалась в том, чтобы найти необходимые материалы по приемлемой цене и доставить их людям, нуждающимся в них, в нужное время. Как следствие методы и приемы, используемые работниками этого подразделения, а также задействованные системы их реализации, непосредственно сказываются на всех этапах производства и реализации. |
В последнее время в крупнейших компаниях начали пересматривать саму роль подразделений материальнотехнического снабжения и степень их влияния на процессы принятия хозяйственных решений. В сущности, снабжение превратилось в важнейший элемент процесса планирования. Раньше работники этой службы занимались в основном техническими и краткосрочными программами, касающимися лишь закупок товаров и услуг. Теперь
Дон Бол, редактор периодических изданий Американской Ассоциации по управлению, проводит исследования по использованию электронного обмена информацией в области материально-технического снабжения.
Бобби Закария, вице-президент компании Золотой Алюминий/Адольф Коорс. Его сфера деятельности включает человеческие ресурсы, информационные системы управления и материально-техническое снабжение.
|
их все чаще включают в группы специалистов, занимающихся разработкой направлений развития компании и реализующих решения совета директоров.
Именно об этих переменах и идет речь в главах данного раздела. Неизменным осталось лишь одно, а именно, служба материально-технического снабжения решает практические вопросы: создает и реализует процедуры и методы, связанные с производством, а также выполняет определенный круг задач. В данном разделе речь идет о процедурах, направленных на максимальное увеличение стоимости, о юридических аспектах процессов снабжения, а также, о лизинге как об альтернативе закупок. Заканчивается раздел рассмотрением систем электронного обмена данными и их воздействием на деятельность службы материально-технического снабжения. |
Материально-техническое снабжение - очень важная служба, роль которой постоянно возрастает по мере усиления конкуренции за дефицитные ресурсы (и соответственно за все более требовательных покупателей, которых в первую очередь волнуют цены и качество продукции). В главах раздела рассматриваются важнейшие вопросы и проблемы, с которыми приходится иметь дело как руководителям службы материально-технического обеспечения, так и руководителям компании, которым не безразлично, как работает это подразделение.
ФУНКЦИИ СЛУЖБЫ МАТЕРИАЛЬНОТЕХНИЧЕСКОГО СНАБЖЕНИЯ
Джордж Р. Квитнер, “Куэрс Брюинг компани”
|
|
При всей важности роли, которую играет данная служба, снабжение все-таки касается самых простейших дел. Как и раньше, главная задача - найти и доставить материалы и комплектующие производственникам, разработчикам или строителям по минимальным ценам с тем, чтобы продукция компании оставалась конкурентоспособной. Работники службы материально-технического снабжения обязаны, как и прежде, следить за своевременной доставкой материалов, организовывать прием поступающих грузов, проверять материалы на соответствие техническим требованиям, а также поддерживать постоянные контакты с работниками пунктов приема и бухгалтерии. Однако ныне сотрудникам отдела материально-технического снабжения приходится думать и о множестве новых вопросов. К примеру, они обязаны убедиться, что заказанные материалы и услуги по своим параметрам отвечают требованиям федеральных и штатных законов об охране труда и окружающей среды. Управление профессиональной безопасности и здоровья, Агентство по защите окружающей среды устанавливают целый ряд требований применительно к материалам повседневного спроса. Покупатели должны знать действующие законы и вытекающие из них требования к приобретаемым товарам и услугам. |
Поставщики
В силу действия ряда программ, как то: “покупаем у компаний, в которых работают национальные меньшинства”, “покупаем у местных компаний” и “покупаем товары американских компаний”, процесс поиска и выбора поставщиков, то есть того, чем всегда занимались снабженцы, несколько изменился. Решения такого рода принимаются теперь с учетом установления долгосрочных связей с наиболее важными поставщиками. При этом покупатель и продавец нередко вместе берут на себя риски рынка, что дает им возможность сообща переживать трудные времена и процветать в периоды подъема. Следовательно, выбор поставщиков должен осуществляться с учетом их возможного вклада в развитие компании на перспективу, а не просто исходя из способности одного из них предложить свою продукцию на более выгодных условиях.
|
Работники службы материальнотехнического снабжения также обязаны знать законы и традиции международного бизнеса. Они должны уметь предвидеть возможные последствия различных событий в мире для перспектив доставки тех или иных материалов, если значительная часть их производится за рубежом, то есть в странах, рынки которых функционируют по своим законам, существенно отличающимся от действующих в Соединенных Штатах. Всего лишь десять лет назад основная масса закупок осуществлялось почти исключительно в США. Сегодня рынком закупок практически стал весь мир. Поэтому снабженцы должны уметь действовать, к примеру, на Ближнем Востоке столь же эффективно, как и в Чикаго.
Управление запасами
В связи с тем, что у некоторых компаний стоимость запасов приближается по размеру к валовой прибыли, эффективное управление запасами становится столь же актуальным, как и обеспечение минимальной стоимости материалов. Опытный и знающий покупатель разбирается в теории управления запасами и в состоянии наладить с поставщиками такие отношения, которые позволяют существенно сократить объемы запасов без риска остановки производства или оборудования. Имеется масса программ типа системных договоров, “работы с колес”, минимального резерва и электронного обмена данными, которые обеспечивают высокую оборачиваемость поставок и гарантируют бесперебойную работу предприятия при минимальных складских запасах.
Решения о закупках |
Совершенно естественно, что в современных условиях работники службы материально-технического снабжения должны обладать опытом и располагать информацией о соответствующих рынках, исходя из которых они в состоянии решить, когда следует подстраховаться, а когда можно рискнуть. Опытные снабженцы прекрасно представляют себе, какие факторы действуют на рынке, и поэтому способны спрогнозировать цены на те или иные материалы, а также их предложение. Наладив тесные отношения с ключевыми поставщиками, агент по снабжению получает от них информацию о рынке так, как видят ее они, что практически гарантирует его подразделению бесперебойные поставки материалов.
Работник отдела снабжения обязан знать законы, регулирующие хозяйственные отношения, разбираться в общей теории управления и юридических аспектах совершения сделок. Работник отдела снабжения как бы управляет работой поставщика и имеет полное представление о юридических обязательствах обеих сторон сделки, что способствует их работе в соответствии с планом. Снабженец обладает достаточным опытом для того, чтобы выявить проблемы в момент их зарождения и, если необходимо, обратиться за содействием к специалистам как своей организации, так и к приглашенным, которые помогут найти приемлемое решение сложных вопросов.
Современный работник службы материально-технического снабжения не только делает закупки, но и реализует ненужные запасы. В каждом производстве имеются избыточные или устаревшие материалы, от которых необходимо избавляться, чтобы не только сводить их количество к минимуму, но и приносить какой-то доход компании. Знание рынка работником снабжения позволяет выходить на организации, готовые платить за вторичное сырье. Эта деятельность не менее важна, чем поиск и закупка производственных материалов по самым выгодным ценам.
Сокращение издержек
И последнее, но не менее важное обстоятельство. Агент по снабжению обязан думать об экономии средств, затрачиваемых на приобретение материалов, комплектующих и услуг. Это всегда было основной обязанностью службы материально-технического снабжения. Мы говорим об этом в последнюю очередь по двум причинам: во-первых, чтобы обратить внимание на
|
все другие обязанности службы, и, во-вторых, чтобы еще раз подчеркнуть важность указанной работы. ,
Если работники отдела снабжения прекрасно знают собственное производство, имеют представление о производстве конкурентов и поставщиков, то могут предотвращать ненужные затраты собственной фирмы и способствовать экономии средств. Известное правило, которое гласит, что 10 долл., сэкономленных отделом снабжения, равны 100 долл, от реализации новой продукции, сегодня справедливо как никогда ранее. И все-таки важнейшей задачей службы материально-технического снабжения остается снижение общефирменных затрат.
Доставка материалов
Доставка материалов считается обременительной обязанностью для работников службы материально-технического снабжения. Однако эту обязанность следует рассматривать как необходимую часть общей работы, гарантирующую бесперебойную деятельность организации.
Работу с поставщиками не следует передавать рядовым работникам по нескольким причинам. К примеру, может возникнуть необходимость принятия решения о замене материалов или комплектующих, чтобы обеспечить плановые поставки. Если работник, ответственный за получение и доставку материалов, имеет постоянный контакт с данной фирмой, то он может вовремя почувствовать появление трудностей с этой организацией. Как следствие, может быть принято решение об отказе от определенной партии товаров или даже о смене поставщика. Подобные решения могут принимать люди, имеющие достаточный опыт и полномочия, а не рядовые агенты по снабжению. |
ПОЛНОМОЧИЯ
Как правило, службы материальнотехнического снабжения получают право самостоятельно распоряжаться средствами компании. Это называют наделением прямо выраженными полномочиями.
Когда положение агента по снабжению определялось высшим руководством и подразумевало наличие у него права расходовать средства компании, его обязанности и ответственность подробно обговаривались в специальных соглашениях. В них четко указывалась сумма средств, которые агент имел право заплатить и поставить свою подпись в платежном документе. Выполнение указанного лимита строго контролировалось. В настоящее время полномочия агента по снабжению гораздо чаще указываются в документах, в которых формулируются политика и порядок работы службы материально-технического снабжения. Они могут излагаться в виде матрицы, как показано на Рис. 10-1, или в письменном виде. Важно помнить, что пра-
|
|
Рис. 10-1. Право подписи под платежными документами |
|
|
Уровень
управления |
Заказы на поставку (тыс. долл.) |
Контракты/ общие заказы (тыс. долл.) |
Многолетние контракты (тыс. долл.) |
|
Агент 1 |
20 |
20 |
0 |
|
Агент 2 |
50 |
50 |
0 |
|
Агент 3 |
100 |
100 |
0 |
|
Старший агент |
250 |
250 |
0 |
|
Менеджер отдела снабжения |
500 |
500 |
0 |
|
Директор по снабжению |
1000 |
1000 |
0 |
|
Руководитель компании |
5000 |
5000 |
500 |
|
Совет директоров |
свыше 5000 |
свыше 5000 |
свыше 500 |
во от лица компании брать финансовые обязательства имеет исключительно подразделение материально-технического снабжения: оно не может передаваться другому отделу или лицу. Никто не может замещать сотрудников службы снабжения на переговорах. Если в ходе переговоров возникнут осложнения, то действия, предпринимаемые под прикрытием подразумеваемых полномочий, могут принести немалый вред компании.
Полномочия на совершение сделок сопровождаются обязанностью экономно и разумно расходовать выделенные средства исходя из целей и задач компании. Право распоряжаться фондами компании подразумевает также, что все сделки совершаются исключительно на благо собственной компании.
ЭТИЧЕСКИЕ НОРМЫ
Работа службы материально-технического снабжения находится под постоянным контролем; не должно быть и тени сомнения в том, что каждая сделка заключается исключительно в интересах данной компании и сотрудник, непосредственно совершающий ее, не имеет при этом никаких личных выгод.
Во многих компаниях имеются документы, содержащие определенный круг этических норм и правил, которых обязаны придерживаться сотрудники компании при совершении хозяйственных операций и заключении сделок. В принципах и нормах снабженческой деятельности, принятых Национальной ассоциацией руководителей служб материально-технического обеспечения, содержатся важные рекомендации ее членам, а также этические нормы, которых члены ассоциации обязаны придерживаться при совершении сделок купли-продажи (рис. 10-2).
Работники материально-технического снабжения обязаны знать, что грубые методы, применяемые для искусственного сбивания цен, например, уведомление поставщика о том, что предлагаемая им цена слишком высока, в то время как на самом деле это не так, не только неэтичны, но нередко и противозаконны. В некоторых ситуациях манипулирование ценами, например, сообщение продавцу Б цен на товары продавца А с тем, чтобы склонить первого снизить окончательную цену, также является противозаконным. |
Принцип взаимной выгоды, то есть предоставление особых условий тем поставщикам, которые одновременно являются вашими покупателями, также является спорным, хотя законов, осуждающих подобные отношения, пока не существует. Хорошо это или плохо, но открытая и регулярная практика предпочтений при закупках товаров и услуг указывает на то, что в этическом отношении у данной компании не все в порядке, что может отрицательно сказаться на ее конкурентоспособности. Это может также повредить имиджу компании, в связи с чем может возникнуть сомнение в объективности руководства компании в области материальнотехнического снабжения.
ВНУТРИФИРМЕННЫЕ
ОТНОШЕНИЯ
Отдел материально-технического обеспечения компании является одним из немногих, непосредственно контактирующих практически со всеми другими службами организации. В своей деятельности его информацией пользуются практически все: конструкторы, производственники, работники ремонтных подразделений, бухгалтерии, ОТК, юридического, транспортного, планового отделов, а также заводоуправления.
Сотрудники отдела материально-технического снабжения обязаны тесно сотрудничать с работниками всех вышеперечисленных подразделений в разработке технических требований, производственных графиков и планов поставок с учетом потребностей конечного пользователя. Служба снабжения должна проводить анализ состояния рынка и политики ценообразования, а также готовить данные по издержкам, на основании которых обеспечивается максимальная выгода при закупках. Ее сотрудники обязаны делать все возможное для того, чтобы поставщики выдерживали определенные стандарты качества своей продукции, позволяющие другим подразделениям организации делать свою работу эффективно. На снабженцах лежит также обязанность документального
Рис. 10-2. Принципы и нормы снабженческой деятельности
Принципы и нормы снабженческой деятельности
ВЕРНОСТЬ СВОЕЙ КОМПАНИИ СПРАВЕДЛИВОЕ ОТНОШЕНИЕ К ПАРТНЕРАМ ПО СДЕЛКАМ ПРЕДАННОСТЬ СВОЕЙ ПРОФЕССИИ
Из вышеприведенных принципов проистекают нормы профессиональной деятельности,
установленные Национальной ассоциацией руководителей служб материальнотехнического обеспечения.
1. Избегать использования и в намерениях, и во внешних проявлениях любых неэтичных или сомнительных действий по отношению к партнерам.
2. Всячески проявлять лояльность по отношению к своей компании путем строгого исполнения распоряжений руководства и не допускать превышения предоставленных полномочий.
3. Воздерживаться от занятий любым частным бизнесом или профессиональной деятельностью, которые могут вызвать конфликт между личными интересами и интересами компании.
4. Воздерживаться от требования или получения денег, ссуд, кредитов или неоправданных скидок, а также от приема подарков, принятия приглашений в увеселительные заведения, услуг со стороны существующих или потенциальных поставщиков, что может повлиять или создать впечатление такого влияния на решения о закупках.
5. Проявлять максимум осторожности в обращении с конфиденциальной информацией, касающейся сотрудников или поставщиков, помня при этом о возможных этических и юридических последствиях, а также правилах, устанавливаемых государственными органами.
6. Устанавливать ровные отношения с поставщиком, оказывая ему знаки внимания и оставаясь беспристрастным на всех этапах цикла купли-продажи.
7. Воздерживаться от сговора с партнером, создающего условия для нечестной конкуренции.
8. Знать и соблюдать букву и дух законов, регулирующих деятельность в области материально-технического снабжения, и постоянно помнить о возможных юридических последствиях решений о купле-продаже.
9. Всячески демонстрировать готовность вашей компании сотрудничать с представителями различных слоев общества и иметь дело с предприятиями малого и среднего бизнеса, предприятиями инвалидов и компаниями, в которых работают люди из числа национальных меньшинств.
10. Не принимать участия в программах закупки тех или иных товаров для личных нужд сотрудников, если это не связано с деятельностью компании.
11. Повышать эффективность и значимость профессии снабженца на основе постоянного овладения последними новинками технической мысли и соблюдения в высшей степени этичного поведения.
|
|
оформления счетов с поставщиками. Ошибки при выставлении счетов не сводятся к обычным проблемам4 кредиторской задолженности; это проблемы материально-технического снабжения. |
Отдел материально-технического снабжения обязан сотрудничать с проектировщиками и конструкторами в разработке спецификаций, чтобы не только обеспечивать технологичность материалов, но и производить закупки по приемлемым ценам. В этих требованиях должны учитываться потребности ремонтных подразделений в быстром и качественном проведении ремонта и поддержании оборудования в работоспособном состоянии и, кроме того, в своевременном получении запасных частей.
Выступая в качестве обслуживающего подразделения своей организации, сотрудники отдела материально-технического снабжения обязаны знать, как идут дела у их клиентов и постоянно помнить о их потребностях. Если надо решить внутренние проблемы клиента, то работник отдела, используя свои технические знания, оказывает содействие тем службам предприятия, которые отвечают за содержание и эксплуатацию оборудования и помещений.
|
Хорошо отлаженные отношения с подразделениями собственной компании столь же важны, как и отношения с поставщиками. Решения, принимаемые отделом снабжения, будут гораздо эффективнее, если в их подготовке принимают участие все другие подразделения, которых эти решения касаются. Работники отдела снабжения могут руководить процессом выработки решений, но не должны готовить их самостоятельно.
ЗАКУПКА ТОВАРОВ И УСЛУГ
В процессе приобретения товаров и услуг работник отдела снабжения использует целый ряд инструментов и методов, наиболее известными из которых являются заказы на поставку, контракты на закупку и договоры об аренде. В каждой категории существуют свои специфические инструменты и методы; для краткости мы рассмотрим лишь самые общие отличия каждого из этих инструментов. Какой инструмент использовать в той или иной конкретной ситуации, решает сам снабженец.
Контракты на закупку
Как правило, заказы на закупку обычно используют для получения материалов и сырья. Доставка определенного количества товаров завершает сделку, осуществленную в соответствии с заказом на поставку. Заказы на поставку являются одной из форм контракта, но отличаются от последнего в плане сроков и условий исполнения.
Поскольку обмен материальными ценностями регулируется Единым коммерческим кодексом (ЕКК), работники служб снабжения обязаны знать суть таких понятий, как предложение и принятие, чтобы оценить, какую роль в каждой сделке играют сроки и условия. Опираясь на положения ЕКК снабженец по каждой конкретной сделке, в состоянии планировать процесс переговоров с тем, чтобы в тот или иной договор включить конкретное дополнительное положение и тем самым подстраховать свою компанию. |
Контракты обычно заключают в тех случаях, когда кроме сроков и условий, указываемых в заказе на поставку, требуется зафиксировать и другие положения. Контракты заключают при найме рабочей силы, покупке материалов, сырья, оборудования, технических и иных услуг. Важно при этом помнить, что ЕКК не распространяется на договоры, касающиеся найма рабочей силы или покупки услуг. Заключенный контракт сам по себе является законченным документом; если что-то будет упущено при первоначальном составлении, то дополнить документ можно лишь при наличии письменного взаимного согласия сторон.
Контракты составляются четким и простым языком; при этом не рекомендуется использовать жаргон. Цель этого документа должна быть понятна любому, кто его читает, а не только тому, кто его написал. Юрисконсульт должен проверить контракты, убедиться в их законченности и соответствии целям компании. Вместо постоянных юридических проверок нередко при составлении контракта включают одобренные юристом так называемые стандартные предложения, например, стандартную оговорку “о нанесении ущерба” или о пунктах, в которых речь идет о страховании и возмещении ущерба. Тем не менее использование “выкроек и заготовок” контракта может обернуться неприятностями, поскольку вырванные из контекста пункты могут означать совсем не то, что имелось в виду при составлении контракта, исказить его содержание и предполагаемую цель.
Договор об аренде (лизинг)
Арендный договор - это контракт или соглашение о передаче имущества другому лицу на конкретный период времени. В течение срока действия договора об аренде право собственности на имущество не передается, хотя его передача может быть частью указанного соглашения. Аренда дает возможность пользоваться оборудованием за гораздо более низкую плату, чем та, которую пришлось бы внести при прямой покупке.
|
Большинство лизинговых компаний предпочитают использовать собственные формы арендных договоров, а в некоторых американских штатах пользуются принятыми новыми положениями ЕКК, касающимися аренды. Тем не менее все-таки лучше, если снабженец обращается за помощью к специалистам финансового и юридического отделов своей компании, чтобы составить такой арендный договор, который явился бы наилучшей сделкой для компании.
УПРАВЛЕНИЕ ЗАПАСАМИ
Работу, связанную с управлением запасами, можно поручить нескольким подразделениям компании, а не только отделу материально-технического снабжения. Однако лучше всего с этой работой могут справиться те, кто закупал материалы и сырье.
Как и деятельность, связанная с поиском и закупками материалов, управление запасами требует от снабженца постоянной координации с работниками других подразделений. К примеру, запасов производственных материалов должно быть достаточно для обеспечения работы по графику и выпуска запланированных партий изделий. Количество запасных частей должно точно соответствовать потребностям профилактического и капитального ремонтов, а строительных материалов должно быть достаточно для полной загрузки бригад строителей и выполнения последовательных этапов строительства.
Минимальные и максимальные объемы запасов следует определять с учетом времени, которое потребуется оптовику для поставки материалов, а также практики использования материалов в прошлом. Материалы, используемые в больших количествах каждую весну или осень, могут, к примеру, поступать равномерно в течение года, но это может обернуться дефицитом в периоды максимального спроса и затовариванием в течение остальных месяцев. Поэтому период времени от момента заказа до момента поставки необходимо коррелировать с фактическим спросом, чтобы иметь необходимые уровни запасов материала в нужное время. |
Материалы, которые требуются при возникновении критических ситуаций, а также на случай страховки, необходимо выделять в особую группу, не смешивая их с обычными запасами материалов. Количество изделий, которые необходимо иметь для недопущения остановок производства, но использование которых нельзя спланировать заранее, нельзя определять исходя из стандартных расчетов экономного размера заказа. Точно так же, к примеру, с помощью формул определения экономного размера заказа невозможно рассчитать объемы запасных частей, требуемых для капитального ремонта, проводимого каждые 1,5 или 2 года. Уровни таких запасов должны полностью удовлетворять требования, установленные для предприятия, а также формироваться с учетом планового ремонта каждой единицы оборудования.
В распоряжении снабженцев есть масса различных методов и приемов, облегчающих управление запасами. Это, например, система “работы с колес”, то есть заказ попадает на производственный участок тогда, когда в нем возникает потребность; или консигнационные закупки, в рамках которых пользователь платит за детали в момент их изъятия из запасов, а не тогда, когда они поступают на завод.
Среди других методов можно выделить: систему пополнения запасов, при которой поставщик, в сущности, управляет запасами пользователя на его собственной территории, поддерживая их на согласованном уровне; системы отсутствия запасов (системные контракты), в соответствии с которыми поставщики имеют у себя в наличии конкретные материалы и быстро доставляют клиенту, когда это требуется.
РОЛЬ ИНФОРМАЦИОННЫХ СИСТЕМ УПРАВЛЕНИЯ
Отдел снабжения передает в другие подразделения важнейшую информацию о расходах или намерениях израсходовать средства компании, сроках поставок, технических требованиях и тому подобное. Такого рода информация обычно передается посредством документа, каким является заказ на поставку. Однако сегодня передавать информацию можно электронным способом через систему управления материально-техническим снабжением.
|
Какие бы средства ни использовались для передачи информации и независимо от количества получателей данной информации, важнейшим условием является то, что информация о поставках и системы управления материально-техническим снабжением должны облегчать процесс закупок. Нередко системы управления снабжением переполнены информацией, необходимой для других подразделений. В некоторых случаях заказ на поставку выполняет всего лишь роль входящего документа системы и фактически может не содержать всей законодательно установленной информации. Если же подготовленный системой заказ на поставку не охватывает всего того, что должно быть в коммерческом документе, то сделку осуществляют без использования заказа на поставку; вместо него готовят другой документ. Каждый последующий заказ на поставку служит лишь в качестве наряда-заказа, составляемого на основании ранее подписанного договора.
Должному описанию сделки с помощью генерируемого системами заказа на поставку могут мешать и другие ограничения. В соответствии с положениями ЕКК в заказах на поставку и контрактах можно не указывать цену и условия поставки. И тем не менее в заказах на поставку часто содержится обязательная графа для этих данных, хотя совершенно очевидно, что цена будет установлена в какой-то момент в будущем.
Системы управления материальнотехническим снабжением могут связываться с системами центральной службы приемки, контроля и управления запасами, а также с системой оплаты счетов. Системы управления материальнотехническим снабжением могут выступать в роли хранилища исключительно ценной информации: о ценовой политике за предыдущий период; опыте работы с поставщиками; использовании запасов, общей смете проекта и основном файле спецификаций. Последнее время системы управления материально-техническим снабжением стали выполнять двойную роль: с их помощью можно получить информацию не только о поставщиках, времени поставок, но и о покупателях (количестве заказов на поставку, объеме израсходованных средств и т.п.). |
ПРОГРАММЫ
МАТЕРИАЛЬНО
ТЕХНИЧЕСКОГО
СНАБЖЕНИЯ
Отдел снабжения может реализовывать уникальные программы, которые непосредственно влияют на итоговые результаты деятельности компании. Хорошими примерами программ такого рода с указанными последствиями являются: реализация избыточных и устаревших материалов и отходов производства; размещение заказов на фирмах-поставщи-ках, на которых заняты представители национальных меньшинств; налаживание тесных отношений с поставщиками.
Продажа устаревших изделий
В каждой компании накапливаются излишки материалов и устаревшее оборудование, от которых необходимо регулярно избавляться. Работник отдела снабжения, как никто другой, может провести переговоры с поставщиком этих материалов или оборудования или с представителями других компаний своей отрасли, помогая тем самым компании не только избавляться от ненужных вещей, но получать за это какие-то деньги. Выполнению данной работы снабженцу помогают знание рынка и налаженные деловые отношения с партнерами. Как оптимальный вариант, возврат лишних материалов можно обговорить заранее, выделив его в отдельный пункт первоначального договора о поставках, что существенно сокращает время, требуемое для возврата неиспользованных материалов.
Программы поддержки национальных меньшинств
Поддержка фирм-поставщиков, в которых работают представители национальных меньшинств, имеет большой хозяйственный смысл в свете той роли, которую национальные меньшинства играют на сегодняшнем рынке в качестве как клиентов, так и поставщиков. Однако любая программа поддержки национальных меньшинств не должна ограничиваться только размещением заказов на поставку. В рамках таких программ необходимо разрабатывать детальные планы роста компании-поставщика и расширения связей с ней, чтобы в результате таких отношений в выигрыше были бы обе стороны.
|
Фирмы представителей национальных меньшинств обычно относят к разряду малого бизнеса, и соответственно они страдают от недостатка средств и отсутствия опыта работы с крупными компаниями. Здесь следует проявлять особую осторожность, чтобы не распылять ограниченные ресурсы небольшого предприятия как денежных средств, так и рабочей силы.
Цель программы помощи национальным меньшинствам одна, а именно: помочь фирме, в которой работают представители национальных меньшинств, встать на ноги и превратиться в конкурентоспособного субъекта рынка с точки зрения предоставляемых услуг и цены. На это могут потребоваться годы, но “выращивание” преданного поставщика принесет свои плоды в виде выгодных цен, высокого качества продукции и приверженности курсу повышения рентабельности обеих компаний.
Развитие партнерских отношений
Сегодня необходимость налаживания долгосрочных и партнерских отношений с поставщиками становится потребностью дня, что гораздо важнее, чем даже наличие нескольких надежных поставщиков и конкуренции между ними. Работники служб снабжения пришли к пониманию того, что заключение долгосрочных контрактов с поставщиками, удовлетворяющих самым высоким требованиям, гораздо выгоднее в стратегическом плане, чем разовая экономия, получаемая в результате закупки материалов по низким ценам. |
В основе партнерских отношений лежат неизменно высокие показатели эффективности работы; их оценивают исходя из общих затрат на ведение бизнеса, а не на основе цены единицы данного товара. Сегодня в хозяйственные затраты включают издержки, связанные с устранением ошибок в ведомостях и счетах, затраты на доставку материалов, потери в пути или запаздывание грузов, а также расходы на обеспечение гарантированных поставок материалов, когда в них возникает потребность. Становясь партнерами, и покупатель, и продавец вместе переживают подъемы и спады на рынке и в экономике в целом. Кроме того, в процессе переговоров партнерство предполагает поиск взаимной выгоды, а не стремление взять верх над оппонентом.
Партнерство можно рассматривать как предвестник создания альянса, предусматривающего электронный обмен данными и заключение договоров о поставках по первому требованию без создания запасов, а также системных контрактов. Чтобы эти инструменты снабженческой деятельности заработали действительно эффективно, от покупателя и продавца требуются огромные затраты сил в течение определенного периода времени. Поэтому поиск потенциального партнера - это целое искусство, поскольку конечной целью компании является налаживание долгосрочных отношений с поставщиком, чьи цели и задачи соответствуют целям и задачам вашей компании.
Выбор компанией партнеров основывается на ее знании положения дел в своей отрасли, на рынке, представлений о своих долгосрочных целях и задачах. Если выбор партнера оказался неудачным, то этим может воспользоваться конкурент, и кроме того, это может обернуться упущенной выгодой в плане прибыли и развития. Приобретение материалов и комплектующих исходя из одного лишь ценового преимущества, не позволяет ни одной из сторон воспользоваться выгодами отлаженных отношений с последующим сокращением издержек. В то время как партнерские отношения с хорошим поставщиком преследуют и достигают. именно эту цель.МЕТОДЫ И ПРОЦЕДУРЫ СНАБЖЕНЧЕСКОЙ ДЕЯТЕЛЬНОСТИУоррен Е. Норквист, начальник управления материально-технического снабжения, вице-президент компании “Полароид корпорейшн”
|
В области материально-технического снабжения происходят революционные процессы. Брошен вызов традиционному поиску товара по минимальной цене и все больше внимания уделяется снижению общих затрат. Под общими затратами понимается закупочная цена плюс все фирменные издержки, необходимые для превращения конкретного материала или услуги в конечный продукт, готовый для использования. Внутрифирменные издержки включают в себя затраты, связанные с доставкой товара, входящим контролем, проверкой и испытаниями, хранением, производством, предоставлением гарантий, обслуживанием, возвратами и потерями при реализации. В общие издержки входят также любые расходы, связанные с неисправностью или плохой работой конечного изделия у потребителя, причиной которой может быть дефект в закупленном материале.
ПОНЯТИЯ ГРУППОВОЙ РАБОТЫ И ВНУТРЕННЕГО КЛИЕНТА |
Чтобы обеспечить снижение общих затрат, работники отдела снабжения должны постоянно думать о качестве, обслуживании, технологическом процессе и приобретении нужного материала или услуги. Нередко для этого требуется организовать рабочую группу, в состав которой входят представители проектно-конструкторского, производственного, транспортного отделов, ОТК и подразделения по обслуживанию клиентов.
В то же время сотрудники отдела снабжения обязаны работать с каждым внутренним клиентом, пытаясь выяснить, что же в действительности они ожидают от поставщика. Снабженцы должны быть, кроме всего прочего, и хорошими продавцами для того, чтобы убеждать своих “клиентов”, подающих заявку, в необходимости испробовать иные, менее дорогостоящие методы для удовлетворения своих потребностей. Работнику отдела снабжения часто приходится доказывать, что отдаваемое предпочтение какой-то марке и стоимость никак не связаны.
В основе любой сделки, заключаемой отделом снабжения, лежит описание заказа. Сможет ли поставляемый материал удовлетворить потребности организации или нет, решается во время составления описания того, что требуется. Только эта форма передачи информации обеспечивает ясность и точность всех обстоятельств. Преимущества и недостатки различных подходов к решению этих вопросов представлены на Рис. 10-3.
|
ПОДКЛЮЧЕНИЕ К РАБОТЕ НА НАЧАЛЬНЫХ ЭТАПАХ
Работники отделов снабжения все чаще начинают подключаться к процессу разработки новой продукции на самых ранних этапах. Для этого есть несколько причин, среди которых можно выделить следующие: неуклонно возрастающие требования к качеству и надежности изделий; ускоренная разработка продукта становится важнейшим фактором конкурентной борьбы; быстрые изменения в характеристиках материалов и элементов. Как правило, для повышения качества и надежности изделий требуется дополнительное время. Следовательно, две первые тенденции вступают в противоречие. Чтобы удовлетворить оба требования, причем при минимальных затратах, необходимо привлекать снабженцев к процессу разработки на самых ранних его этапах.
Тогда группа снабжения сможет заранее оценить потенциальных поставщиков требуемой технологии, а также необходимые хозяйственные и производственные возможности. Группа приглашает представителей поставщиков и обсуждает с ними, каким образом можно легче изготовить деталь или узел на имеющемся у них оборудовании. Таким образом, группа обеспечения и поставщик как бы закладывают качество и надежность изделия уже на этапе проектирования. Работа, проделанная на данном этапе, на этом не кончается, плавно переходя к определению окончательной себестоимости изделия, времени разворачивания производства, путей удовлетворения требований клиентов и доли рынка. |
Снабженцы должны продемонстрировать свою способность гарантировать цену продукта путем установления отношений и сотрудничества с одним или двумя поставщиками для того, чтобы разработать некую стоимостную или ценовую модель, которая сможет служить основой для установления окончательной цены на данное изделие. Подобного рода гарантия стоимости изделия уже на предварительных этапах означает, что руководители проектов сначала отбирают определенное число поставщиков, а потом получают от них соответствующие предложения, не дожидаясь завершения этапа проектирования.
ПРОЕКТИРОВАНИЕ И АНАЛИЗ ИЗДЕРЖЕК
Проектирование издержек предусматривает систематическую проверку каждого элемента затрат на изделие, материал или услугу с тем, чтобы убедиться, что они отвечают предъявляемым требованиям при минимально возможных затратах. Выявляются функции, которые пользователь ожидает от продукта или услуги, и устанавливают плановые издержки на обеспечение каждой функции. После этого конструкторы, используя свои знания, умение и интуицию, обеспечивают возможность выполнения данных функций в рамках установленной сметы.
По завершении проектирования или даже после начала производства проводится ценностно-стоимостный анализ. Различия при проектировании и анализе издержек стираются по мере того, как снабженцы начинают привлекаться к разработке нового изделия на самых ранних этапах, и предложения поставщиков учитываются в конструкции изделий.
АНАЛИЗ ЗАТРАТ И ЦЕН
При проведении анализа работник отдела снабжения ставит своей целью максимальное повышение стоимости изделия. Существуют два основных вида анализа. Это, во-первых, анализ цены, включающий в себя оценку и проверку общей цены изделия без учета отдельных элементов затрат или прибыли. Анализ цены предполагает прежде всего определение низшего предела цены. Стоимостной анализ несколько шире анализа цены, поскольку на его основе определяют необходимость и оправданность каждого элемента затрат, включая прибыль.
Фабричная или то- Достаточно просто описать; варная марка легко достать; привлекате
|
|
|
|
Рис. 10-3. Категории описания потребностей |
|
|
Подход Преимущества |
Недостатки |
|
Ограниченный круг конкурентов; высокая цена; игнорирование достижений конкурентов |
льность зарегистрированной товарной марки (напр., “Спандекс” или “Ликра”); гарантия качества
Образцы Легко передать свои требо- При невозможности визуаль-
вания визуальным путем; ной демонстрации может недорого потребоваться более деталь
ная спецификация и проведение испытаний
Высокая стоимость испытаний; покупатель несет ответственность за пригодность приобретаемого товара; стандартный материал может не позволить создать уникальный продукт
Высокая стоимость работы; покупатель несет ответственность за адекватность технического задания; более высокие затраты, чем при покупке стандартного товара; больше проблем с доставкой; более крупные запасы; возможно, потребуется увеличение длительности срока поставки
Возможны ошибки в эксплуатационных характеристиках; сужает размах конкуренции; более высокие затраты, чем при покупке стандартного товара; больше проблем с доставкой товара
Стандартные тех- Делает ненужными затраты нические условия на техническое задание на разработку; облегчает передачу информации; широкая конкуренция; облегчает проведение программы стандартизации; легко доступны материалы
Техническое зада- Позволяет получить уни-ние на разработку кальный материал; расширяет круг поставщиков; позволяет не беспокоиться о высоких ценах; облегчает проведение программы стандартизации; служит основой для повышения эффективности
Эксплуатационные Позволяет использовать са-характеристики мую последнюю технологию;
обеспечить указанные эксплуатационные характеристики; повышает конкурентоспособность; дает возможность привести конструкцию в соответствие с технологическим процессом на фирме-поставщи-ке, что должно привести к меньшим затратам
|
Профессиональный снабженец обязан проводить ценовой анализ при совершении каждой закупки. Однако в большинстве случаев результаты одного лишь ценового анализа не могут служить основой для определения приемлемой цены. Отсюда необходимость проведения стоимостного анализа (поэлементная оценка). |
Поскольку ценовой анализ позволяет установить лишь низший предел цены изделия для компании, он включает в себя следующие моменты:
• Конкурентоспособные цены.
• Публикуемые рыночные цены, це-. ны в каталогах или регулируемые
цены, если таковые существуют.
|
• Цены за прошлые периоды времени, а также договорные цены на те же или идентичные изделия.
Конкурентоспособность цены зависит от следующих факторов:
• Четкость и полнота технических требований, на основании которых потенциальные поставщики могли бы оценить свои издержки с достаточно высокой степенью точности.
• Наличие достаточного времени для того, чтобы выбранные поставщики могли подготовить реалистичные и четкие предложения.
• Цена должна быть гибкой. Если требования по качеству, характеру услуг, графику поставок и прочие моменты не сформулированы предельно четко, то условия (включая цену) окончательного контракта определяются в процессе дальнейших переговоров
• Временные рамки и объемы поставок, а также технические требования должны быть четко определены. Если поставщики полагают, что возможны изменения, то они могут предлагать достаточно низкую цену, надеясь получить к своей обычной прибыли дополнительную прибыль в результате внесения изменений.
• Специальная оснастка или затраты на наладку оборудования не должны быть главными факторами. Вопросы, связанные с распределением таких затрат и правом собственности на специальную оснастку, целесообразно решать в процессе переговоров.
ЭКСПЛУАТАЦИОННЫЕ
ХАРАКТЕРИСТИКИ
Иногда сложно установить приемлемые конкурентные цены, если фирма вынуждена приобретать какое-либо изделие с учетом конкретных эксплуатационных характеристик изделия. В подобных условиях все респонденты могут предлагать продукты, удовлетворяющие требованиям в плане эксплуатационных характеристик, но не найдется даже двух из общего числа предлагаемых изделий, которые были бы хоть в чем-то похожи, кроме эксплуатационных характеристик. |
Когда единственным требованием является удовлетворение эксплуатационных характеристик, то опыт профессиональных снабженцев подсказывает, что оценку предложений целесообразнее проводить на основе конкурентных технических решений. В этом случае после выбора поставщика на основе технических и качественных факторов встает вопрос о цене. Если закупки осуществляются на значительную сумму, то, возможно, имеет смысл провести еще и анализ затрат. В качестве критерия выбора поставщика следует использовать не только цену приобретения, но и суммарные затраты, которые включают в себя как стоимость приобретения, так и фирменные затраты.
ЦЕНЫ КАТАЛОГОВ
При покупке больших количеств однородных товаров типа электрических моторов, переключателей или приборов освещения указанные в каталогах оптовые цены могут служить лишь ориентиром дня работника отдела снабжения для установления справедливой и разумной цены. В подобных обстоятельствах покупатель может предложить продавцу соответствующей группы товаров сделать скидку на цену, указанную в каталоге. После получения обговоренной скидки снабженец может сравнить цены каталога, без учета соответствующей скидки, принятой в деловой практике, и заключить контракт (например, на один год) с поставщиком требуемой группы товаров, предлагающим самую низкую цену. Такой подход позволяет снабженцам без особых усилий обеспечивать значительную экономию для своей фирмы за счет широкого разнообразия поставок, которые еще только возможны в будущем.
ЦЕНЫ ПРОШЛЫХ ПЕРИОДОВ
При всем том, что в результате инфляции цены прошлых периодов не отражают истинного положения дел, снабженец все-таки может пользоваться ими, если введет соответствующие коэффициенты. Проследить временную динамику цен в США можно с помощью индексов цен, рассчитываемых Министерством труда. Их можно также использовать для анализа, сравнения и прогнозирования цен на конкретную продукцию или услугу на какой-то будущий период.
|
В компании “Полароид” изменения цен на многие изделия, покупаемые у оптовых продавцов, рассчитывают с помощью персонального компьютера на основе индексов цен по каждой категории изделий. Компьютер дает возможность быстро рассчитать динамику цен по отдельному изделию и средневзвешенные изменения по всем изделиям. Такой подход позволяет забыть о массе извещений о повышении цен, на которые продавцы нередко ссылаются в процессе переговоров и в которых темпы инфляции часто завышаются.
Цены прошлых периодов могут включать в себя разовые затраты на проектирование, технологическую оснастку и прочие издержки, связанные с запуском изделия в производство. Если подобные затраты не повторяются, то покупатель может просто исключить их из ценового анализа.
АНАЛИЗ ЗАТРАТ И СТОИМОСТНЫЕ МОДЕЛИ
С помощью анализа затрат можно произвести оценку обоснованности и разумности цены, для чего изучают отдельные элементы, включая затраты на оплату труда, материалы, косвенные расходы и прибыль. Анализ затрат можно начать с сравнения варианта затрат, сделанного потенциальным поставщиком, и варианта, подготовленного проектно-конструкторским отделом компании покупателя, или подготовленной покупателем стоимостной модели. В идеале данные, необходимые для такого анализа, предоставляют потенциальные поставщики.
Работники отдела снабжения фирмы “Полароид” выяснили, что чаще всего новые или старые поставщики соглашаются участвовать в новых проектах, даже если предварительно от них требуют предоставления всех необходимых данных по затратам. На основе этих данных с поставщиком ведется работа по поиску путей снижения затрат. В результате выигрывают обе стороны. |
В настоящее время наметилась общая тенденция относиться к поставщикам как к партнерам или как к части собственного производства. Развитие подобных отношений зависит от наличия и степени доверия между сторонами. А доверие растет тогда, когда стороны обмениваются информацией о затратах, производственных графиках, результатах изучения рынка, предполагаемом снижении цен в будущем и информацией о программах повышения качества.
ПЕРЕГОВОРЫ
Переговоры представляют собой процесс честного и делового обсуждения покупателями и продавцами, направленного на достижение соглашения о ценах и прочих условиях контракта. В частном секторе конкурентные торги и переговоры являются наиболее распространенными способами согласования цен.
Нередко частная фирма-покупатель начинает вести переговоры с одним из потенциальных поставщиков лишь после получения от него предложений и тщательного изучения их. Однако такой подход не следует использовать только для того, чтобы максимально сбить цену. Покупатели, постоянно практикующие такой подход, не получают от потенциальных поставщиков изначальных предложений по низким ценам. Вместо этого поставщики начинают играть по правилам потенциального клиента, предлагая сначала высокие цены и надеясь остаться «в выигрыше» в ходе последующих переговоров. Нередко в конечном итоге закупочная цена оказывается более высокой.
С другой стороны, снабженцы все-таки начинают переговоры с поставщиками, представившими самое худшее из приемлемых предложений, с тем, чтобы попытаться найти способы снизить их производственные затраты, а вместе с этим и цены. Проведение переговоров после представления предложений особенно желательно в тех случаях, когда сложно сравнивать эти предложения. В результате обсуждений нередко удается найти способы снизить затраты и цены, поскольку потенциальный поставщик начинает лучше понимать выставляемые требования, у него может исчезнуть необходимость закладывать непредвиденные расходы, клиент, в свою очередь, вносит изменения в ранее подготовленные требования, достигается согласие использовать какие-то иные материалы, в связи с чем у потенциального поставщика могут возникнуть альтернативные предложения.
|
Можно дать три совета по поводу того, как следует готовиться к переговорам, в ходе которых в личной встрече предполагается разрешить появившиеся разногласия: 1) необходимо собрать и проанализировать всю доступную информацию; 2) сформулировать реальные цели; 3) проанализировать поступившие предложения.
Сбор и анализ информации
Сотрудник отдела снабжения обязан четко представлять себе технические требования, соответствующий технологический процесс и их влияние на затраты и качество продукции. Ему не обязательно разбираться в технических тонкостях изделия, но он обязан знать о его предназначении и ограничениях применения, а также о его важнейших компонентах. Природа изделия во многом определяет уровень цен, качественные характеристики, методы формирования договорных цен, срок выполнения заказа на поставки или субподряд, а также позиции обеих сторон во время переговоров.
Снабженец должен знать условия поставок данного (или идентичного) изделия в прошлом и обязан владеть терминологией, используемой в данной отрасли. Он также обязан представлять себе возможные технические вопросы и иные проблемы, с которыми вероятнее всего придется столкнуться. Существует несколько факторов, определяющих позиции продавца и покупателя на переговорах: |
• Потребность продавца в реализации. Покупатель может многое узнать о положении продавца, если ознакомится с опубликованной информацией, отчетами фирмы “Дан энд Брэдстрит”, а также проведет серьезный анализ состояния фирм-поставщиков до заключения договоров с ними.
• Переговорные позиции покупателя. Что для покупателя является лучшей альтернативой переговоров?
• Восприятие продавцом своего положения на переговорах. Если продавец осознает, что его фирма является единственным или предпочитаемым поставщиком, то его позиции на переговорах значительно усиливаются.
• Достаточный запас времени. Короткий срок, устанавливаемый на выполнение заказа, ослабляет позиции покупателя на переговорах, в результате чего становится практически невозможным использовать фактор конкурентной борьбы потенциальных поставщиков.
• Наличие информации о затратах. Значительную помощь покупателю в определении реальных целей по вопросу издержек оказывают надежные данные о затратах, достаточное время и желание анализировать имеющиеся данные. Если поставщик не предоставляет таких данных, то целесообразнее использовать стоимостные модели.
• Знакомство с поставщиком и его представителями. Покупатель никогда не может знать много о людях, с которыми ему предстоит вести переговоры. Поэтому следует внимательно ознакомиться с результатами деятельности этой фирмы в прошлом и исполнением поставщиком предыдущих сделок с вашей компанией.
Покупателю следует иметь последние данные о природе, характере продукции и экономических условиях в данной отрасли, а также о потребностях фирмы, с которой предстоит вести переговоры. Чтобы обеспечить должную подготовку к переговорам, фирма “Полароид” предлагает работникам своего отдела снабжения обращаться за помощью к своим коллегам, у которых уже имеется определенный опыт в изучении рынка поставок. Они призваны отслеживать динамику цен, вырабатывать сценарии экономического развития, использовать стоимостные модели и стараться находить самые лучшие базы данных, содержащие информацию, которую можно было бы использовать в ходе конкретных переговоров. Они помогают собирать подробные данные, информацию общеэкономического характера и информацию о некоторых специфических факторах, характерных для тех или иных отраслей.
|
Объем публикуемой деловой информации растет в геометрической прогрессии. Однако благодаря появлению интерактивных баз данных снабженец имеет возможность получить мгновенный доступ к самой последней информации, а также к данным о прошлых периодах, причем затраты при этом не соизмеримы с затратами на ручной поиск в библиотеке. Существует несколько крупнейших поставщиков баз данных, каждая из которых дает возможность входа во множество узкоспециализированных баз данных. Наиболее известными среди поставщиков подобных баз данных являются: “Доу джоунс нью ритривэл”, “Компьюсерв”, “Зэ соре”, “Диалог” и “Продиджи”.
При наличии персонального компьютера и программы поиска покупатели могут использовать программы электронного поиска баз данных для обнаружения интересующей их информации, включая: данные о потенциальных поставщиках; общие сведения о конкретном поставщике, которые могут содержать и всю информацию, опубликованную за время, охватываемое поиском; данные о производственных мощностях и затратах; о ценах на сырье и комплектующие; данные о финансовом положении поставщиков и их конкурентов; уровень современных и будущих технологий; информацию о ставках заработной платы и о новых процессах; прогнозы о положении дел в экономике в целом, в отрасли или на рынке. |
Получить подобный объем данных “вручную” практически невозможно даже при том, что покупатель прекрасно понимает, что наличие “разведданных” значительно усиливает позиции на переговорах. Теперь благодаря получению информации по электронным сетям покупатель может вооружиться солидными знаниями прежде, чем приступит к переговорам.
Работники отдела снабжения фирмы “Полароид” пользуются следующими базами данных:
• “Мэгэзин индекс . Эта база данных включает обзор 435 журналов по общим вопросам, бизнесу и торговле. В ней содержатся полные тексты более сотни журналов начиная с 1983 года.
• “Зэ ньюспейпер эбстрэктс”. Содержит резюме и выдержки из 19 крупнейших газет начиная с 1984 года.
• 11 ТС ньюслеттер дейтабейз”. В этой базе данных изложены полные тексты более 100 специальных отраслевых информационных бюллетеней.
Если с базами данных ничто не может сравниться по наличию в них информации за прошлые периоды времени (информация по крайней мере однодневной давности), то из других имеющихся сегодня источников можно ежедневно получать “текущую” информацию о компаниях или рынках, о которых пользователям хотелось бы знать. Один из таких источников, к которым обращается фирма “Полароид”, называется “Ферст!” (Индивидуал Инк. 84 Шерман Стрит, Кембридж, МА). Используя новое программное обеспечение, позволяющее проводить анализ содержания каждой статьи, можно выявлять компании и темы экономических новостей, представляющих наибольший интерес для конкретного потребителя. Фирмы-провайдеры ежедневно “поставляют” информацию на стол пользователя по факсу или электронной почте. Они могут предоставить самую свежую информацию и потребителям, работающим в маленьких организациях, которым не по карману держать штатных снабженцев-аналити-ков.
|
Формирование целей переговоров
Перед началом любых переговоров обычно ставят несколько основных целей:
• Достичь согласия относительно требований по качеству и процедурам обеспечения данного уровня качества.
• Достичь согласия по графикам поставки и приемлемым “окнам” для каждого времени поставки.
• Договориться о разумной цене. (Примечание: если данное соглашение является составной частью долгосрочных отношений сотрудничества, то цена должна включать прибыль, которая позволила бы поставщику финансировать соответствующие НИОКР, работу по совершенствованию организации производства и закупать оборудование, чтобы оставаться конкурентоспособным по цене и техническому уровню продукции).
• Обеспечить должный контроль за порядком исполнения заказа на поставку или субподряда (особенно по вопросам обеспечения качества, количества и обслуживания).
• Получить заверения в готовности начать сотрудничество.
• Наладить долгосрочные отношения с надежными поставщиками.
Если покупатель предвидит необходимость переговоров о принятии соглашения по ценам, то ему потребуются дополнительные пункты соглашения: (1) вместе с предложением потенциальный поставщик обязан представить данные о затратах, (2) покупатель оставляет за собой право потребовать любые дополнительные данные о затратах, если в этом возникнет необходимость. Об этих правах уместно говорить при наличии конкуренции или признаков конкуренции. |
Анализ предложений, полученных в ходе переговоров
Поступившее предложение рекомендуется как бы расчленить и проанализировать каждый его элемент по отдельности с целью выявления вопросов, требующих более тщательного изучения. Технические детали следует сравнить со всеми требованиями, выдвинутыми отделом снабжения. Любые данные о затратах на идентичную работу, выполненную когда-либо в прошлом, можно использовать в качестве ориентира, на основании которого покупатель сможет примерно рассчитать будущие издержки в рамках рассматриваемого контракта. Необходимо убедиться, что прошлые затраты были результатом действительно эффективной работы.
Если возникает потребность в переговорах, устных или письменных, то их следует проводить со всеми фирмами, представившими конкурентоспособные предложения. Последние определяются исходя из цены или затрат, с учетом технических и других важнейших характеристик. В их число входят все предложения, у которых имеются достаточные шансы быть отобранными для последующего заключения контракта. Незначительные отступления от принятой формы представления и очевидные ошибки составителей можно исправить в процессе рассмотрения конкурирующих предложений, а общение с подателями таких предложений не будет рассматриваться как дополнительные переговоры.
Важно заметить, что технически грамотные покупатели знакомятся с техническими требованиями до начала поиска фирм-поставщиков. Отдел снабжения не принимает требования на материалы до тех пор, пока не будут представлены четкие технические условия или план их составления. Наиболее опытные снабженцы способствуют повышению качества поступающих материалов и комплектующих тем, что работают со своими поставщиками для согласования своих технических условий с производственными возможностями фирмы-поставщика еще до того, как будет завершена работа конструкторов и проектировщиков.
|
Профессиональные снабженцы заранее оценивают потенциальных поставщиков (иногда это требуется и по отношению к известным фирмам) с тем, чтобы убедиться, что они располагают техническими, управленческими, физическими, финансовыми и моральными возможностями для удовлетворения требований своего клиента с точки зрения качества и количества. К процессу подобной оценки нередко требуется привлекать работников технического, производственного, финансового отделов, сотрудников ОТК и отдела организации производства. Во главе такой группы обычно стоит сотрудник отдела снабжения. Кроме оценки условий поставщиков в плане удовлетворения текущих требований, следует ознакомиться с их технологическими возможностями, которые от них могут потребоваться в будущем.
Тот факт, что конечное изделие удовлетворяет требованиям стандарта качества еще не является гарантией того, что технические требования сформулированы правильно. В том или ином компоненте может быть использована лишь часть допуска. Отклонения, возникшие позже в пределах допуска, указанного в технических условиях, могут привести к дефектам в конечном продукте.
РОЛЬ ПОКУПАТЕЛЯ В ПРИОБРЕТЕНИИ УСЛУГ
Отдел материально-технического снабжения может оказать большую помощь в приобретении услуг. Но, к сожалению, ею нередко пренебрегают. Многие менеджеры, покупающие услуги, особенно специальные услуги, не оценивают денежные средства, которые мог бы помочь сэкономить профессионал-снабженец. При установлении своих расценок поставщики специальных услуг оценивают не только собственные издержки, но и бюджет клиентов. Если клиент почти ничего не знает о продукте или услуге и не имеет опыта ведения переговоров о ценах, то последняя окажется значительно выше, чем могла бы быть. Как сказал один опытный эксперт: “Взвинчивай цену до тех пор, пока клиент не отступит”. |
Неразумно и неэффективно оценивать услуги исходя только из подобного подхода. Однако нередко это является важнейшим критерием для руководителей служб и отделений компаний. Если же вместо “любителя” за столом переговоров напротив потенциального поставщика будет сидеть профессиональный снабженец, обладающий обширными знаниями, значительным опытом и при этом хорошо подготовившийся к переговорам, и если вдобавок поставщик знает, что этот человек пользуется поддержкой руководства, то окончательная цена действительно будет соответствовать ценности изделия.
Покупка услуг специалистов дело непростое. Получаемая польза часто просто неосязаема; оплачивается в основном труд, конкуренция среди специалистов внутри страны часто ограничивается предпочтениями клиента; иностранные специалисты практически не рассматриваются как потенциальные конкуренты. Если не привлекать к этому процессу специалистов отдела снабжения, то:
• неопытный покупатель подпишет соглашение, результаты работы в котором будут сформулированы в самых общих выражениях;
• указанная общая цена нередко оказывается минимальной или начальной точкой отсчета;
• устные просьбы и изменения, если их вообще принимают во внимание, документально оформляются подрядчиком;
• обычно клиент позволяет подрядчику предлагать условия контракта;
• подрядчик не указывает детали возможных изменений в выставляемом счете за работу.
Привлечение специалистов из отдела снабжения позволяет получать существенную экономию средств. Если такого специалиста пригласили, то он должен:
• ознакомиться с данной областью и посоветоваться с другими специалистами прежде чем предлагать покупку нового вида услуг;
• продавать свои знания и опыт в качестве услуги, которая поможет
|
получить то, что требуется внутреннему клиенту;
• продавать свои знания и опыт как специалиста, который в процессе переговоров в состоянии отделить чисто профессиональные вопросы от дискуссии о ценах и оплате. Многие менеджеры будут только приветствовать это, поскольку они чувствуют себя не совсем комфортно, когда приходится вести речь о цене и предпочитают, чтобы это делал за них кто-нибудь другой; |
• убедить руководство в том, что покупка услуги “за один присест” может обойтись слишком дорого. Например, декоратор, который дает рекомендации и затем покупает мебель, возможно, получает вполне заслуженную почасовую ставку как консультант. Однако действующая почасовая ставка может показаться непомерно высокой, когда выяснится, насколько дешевле эта мебель стоила бы без надбавок и комиссионных декоратора;
• если менеджера беспокоит тактика запугивания со стороны продавца, то стоит сравнить данную сделку с другими сделками, совершавшимися в прошлом, когда такая тактика была под контролем и не наносила ущерба.ЮРИДИЧЕСКИЕАСПЕКТЫМАТЕРИАЛЬНОТЕХНИЧЕСКОГОСНАБЖЕНИЯФлойд Д. Хедрик, начальник отдела контрактов и снабжения библиотеки Конгресса США
|
|
Любая сделка проводится в соответствии с определенными принципами хозяйственного права. И руководитель, и рядовой сотрудник отдела снабжения обязаны знать эти принципы, на основании которых они могли бы разобраться в конкретных законах, регулирующих снабженческую деятельность и условия заключения контрактов. Это не означает, что каждый работник данной службы должен быть юристом, но люди, занимающиеся снабженческой деятельностью, обязаны четко предвидеть те юридические последствия, которые вытекают из их действий для самих компаний, а также - за что они могут нести личную ответственность. |
Важный принцип - это осознать состояние дел, когда необходимо обратиться за консультацией к профессиональному юристу. Наверняка снабженцам следует советоваться с юристами по поводу формулировок статей и условий размещения заказа на поставку или заключения контракта еще до их подписания. Это особенно актуально для тех случаев, когда речь идет о крупных заказах или закупке ценнейшего оборудования, когда невыполнение будущих обязательств может сказаться на судьбе целого предприятия. Ввиду расширения числа источников снабжения за счет иностранных поставщиков профессиональные снабженцы обязаны ознакомиться с хозяйственным законодательством, регулирующим международные сделки.
ЕДИНЫЙ КОММЕРЧЕСКИЙ КОДЕКС
Общее право, которое нередко называют неписаным законом, включает в себя правила и нормы, родившиеся в процессе хозяйственной практики и позже закрепленные в решениях судов. Законы, принятые Конгрессом США или законодательными собраниями штатов, называют законодательными актами или статутным правом. Законы, принятые муниципальными органами, обычно называют постановлениями. Все законы должны соответствовать Конституции Соединенных Штатов Америки.
|
Неразбериха, возникающая из-за противоречивых законов штатов, значительно затрудняет коммерческие связи ними. Чтобы предотвратить подобный хаос, группа известных ученых, представляющих Конференцию уполномоченных по достижению единообразия законодательства штатов и Американский институт права, разработали Единый коммерческий кодекс (ЕКК). Каждые пять лет Кодекс пересматривается группой специалистов, в состав которой входят наблюдатели, не являющиеся профессиональными юристами, представляющие промышленность, органы власти и управления и национальные ассоциации. (Например, один из членов группы представляет Национальную ассоциацию управления закупками).
Поскольку в Кодексе всесторонне охватываются самые различные аспекты коммерческого права, рядовым сотрудникам и руководителям служб материально-технического снабжения следует детально с ним ознакомиться. В то же время они должны помнить, что Кодекс не может заменить составленные между покупателем и продавцом контракты (договоры), как не может иметь преимущественного юридического действия по отношению к четким условиям продавца. Поэтому с юридической точки зрения совершенно необходимо, чтобы каждый контракт сопровождался документом, составленным покупателем. Заказ на поставку, принятый в обычной хозяйственной практике, представляет собой документ, в котором излагаются сроки и условия, и таким образом он обеспечивает максимальную защиту. Когда продавец принимает заказ на поставку, последний становится договором. При возникновении споров условия договора действуют в пользу покупателя. В Кодексе говорится, что окончательное и обоснованное заверение о принятии условий или письменное извещение об этом в течение обговоренного периода времени означает принятие условий. Благодаря Кодексу удалось полностью устранить множество различий, существовавших в коммерческом праве, действовавшем в разных штатах страны; кроме того, с его помощью удалось заполнить бреши в ранее разработанном законодательстве. |
ФЕДЕРАЛЬНЫЕ ЗАКОНЫ
Руководители и сотрудники служб материально-технического снабжения обязаны знать положения четырех конкретных федеральных законов, регулирующих закупочную деятельность.
1. Антитрестовский закон Шермана (1890 год). Данный закон защищает торговлю и коммерцию от незаконных ограничений и монополий. Ограничение свободы торговли может ослаблять конкуренцию, а монополия устраняет конкуренцию.
2. Закон о Федеральной торговой комиссии (1914 год). Этим законом была создана Федеральная торговая комиссия, которой были даны широкие полномочия обжаловать в суде любые несправедливые и обманные действия и сделки.
3. Антитрестовский закон Клейтона (1914 год). Данный закон дополняет общие запреты, установленные законом Шермана, акцентируя внимание на использовании определенных методов и форм продажи.
4. Закон Робинсона-Патмана (1936 год). Этот закон был принят в развитие закона Клейтона; он запрещает ценовую дискриминацию. В соответствии с данным законом поставщик не имеет права предлагать одно и то же количество тех или иных материалов конкурирующим покупателям по разным ценам. Закон, однако, не запрещает покупателю требовать законного снижения цены. Но покупатель должен быть уверен в том, что любая полученная скидка с цены не противоречит закону. Нарушение данного законодательного акта может повлечь за собой наказание по суду о возмещении убытков в тройном размере плюс комиссионные адвокату.
|
Если возникают сомнения относительно юридических аспектов сделки по закупке, то покупателю следует обратиться за советом к юристу.
ДОВЕРИТЕЛЬНЫЕ ТОРГОВЫЕ ОТНОШЕНИЯ
Следует ли практиковать отношения доверия, и если да, то при каких условиях? Существует множество определений отношений доверия. В соответствии с наиболее распространенным определением под доверительными отношениями понимают действие, когда предпочтение отдается тем поставщикам, которые являются клиентами покупающей компании. Однако существует масса “серых зон”, и нередко сложно провести в этих отношениях границу между законным и незаконным. Здесь могут помочь следующие рекомендации:
1. Компании, осуществляющей крупные и неоднократные закупки какого-то товара или компонента, следует всячески избегать даже намека на нарушение закона.
2. Не следует практиковать поддержание баланса между объемами закупок и продаж, включая ведение статистики о балансе купли-продажи между фирмами покупателя и продавца.
3. Следует отказаться от практики информирования отдела сбыта об объемах закупок и, наоборот, просить отдел сбыта предоставлять отделу снабжения данные о фирмах, которые закупают вашу продукцию.
4. Не следует вести список клиентов, в котором фиксируются объемы ваших закупок у них с целью поддержания отношения доверия.
5. Работникам отдела снабжения не следует сопровождать агентов по сбыту при посещении последними фирм-клиентов.
6. Не следует делать заказы на поставки через кого-либо, кроме уполномоченных представителей отдела реализации. |
Отношения доверия - это проблема не отдела снабжения или отдела реализации. Это управленческая проблема. Руководство компании обязано выработать четкую, письменно зафиксированную политику по поводу отношений доверия с тем, чтобы избежать даже намека на незаконную деятельность.
ГАРАНТИИ
Гарантия - это заверение со стороны продавца в том, что материалы или оборудование будут точно такими, как указано в контракте. Гарантии могут быть прямо выраженными или подразумеваемыми. В ЕКК говорится, что прямо выраженные гарантии характеризуются следующим образом:
1. Любые заявления или обещания, данные продавцом покупателю, и относящиеся к материалам или оборудованию, и становящиеся основанием для продажи, представляют собой прямо выраженную гарантию того, что материалы или оборудование соответствуют заявлению или обещанию.
2. Любое описание материалов или оборудования, как часть основания для продажи является прямо выраженной гарантией того, что материалы или оборудование соответствуют образцам.
3. Любой образец или модель, ставшие частью сделки по продаже, представляют собой прямо выраженную гарантию того, что все материалы или оборудование соответствуют образцу или модели.
Подразумеваемая гарантия означает, что материалы или оборудование будут выполнять ту функцию, которую по утверждению изготовителя они и предназначены выполнять. В отличие от гарантий, утверждаемых в результате переговоров, подразумеваемые гарантии появляются как следствие самого факта продажи материалов или оборудования. Естественно, при покупке крупного дорогостоящего оборудования частью первоначального соглашения о приобретении должна быть утвержденная гарантия. Подразумеваемая гарантия приемлема для небольших заказов, особенно если при этом используются технические условия.
|
ЗАКАЗ НА ПОСТАВКУ: ПРАВОВОЙ ДОГОВОР
Заказ на поставку обычно рассматривается как документ, на основании которого закупаются требуемые материалы или оборудование. В нем четко и ясно излагается соглашение между покупателем и поставщиком. В случае принятия он приобретает законную силу обязательного для исполнения контракта. Для того чтобы заказ на поставку считался имеющим исковую силу, он должен включать по крайней мере пять основных элементов: 1) наименование правомочных сторон; 2) юридически оформленные предмет и цель договора; 3) предложение; 4) принятие предложения; 5) удовлетворение потребности.
НАРУШЕНИЕ ПАТЕНТНОГО ПРАВА
Нарушение патентного права может повлечь за собой серьезную ответственность. В заказе на поставку и контрактах желательно иметь пункт, указывающий, что поставщик согласен взять на себя полную ответственность за любые убытки, понесенные в результате судебного иска, связанного с нарушением патентного права. В случае, если покупатель по незнанию приобретет изделие у поставщика, нарушившего патентные права владельца, то он также оказывается виновным в таком нарушении. Особую осторожность следует проявлять при покупке программного обеспечения. Изготовители вложили значительные средства в разработку программ и, естественно, хотят защитить их.
ПРАВО СОБСТВЕННОСТИ НА
ПРИОБРЕТЕННЫЕ
МАТЕРИАЛЫ |
Профессиональный снабженец обязан четко представлять себе, в какой момент право собственности на материалы переходит от поставщика к покупателю. В ЕКК раскрываются юридические обязательства при различных условиях отгрузки. В нем указывается, что если в соответствии с заказом на поставку материалы должны доставляться транспортным агентством, то риск потерь переходит к покупателю в тот момент, когда груз доставлен транспортному агентству. Если, однако, в заказе на поставку говорится, что груз должен быть доставлен по конкретному адресу, то риск потерь не переходит к покупателю до тех пор, пока материалы не будут по нему доставлены.
АККРЕДИТИВ
Аккредитив представляет собой один из методов, с помощью которого продавец удовлетворяет свое желание своевременно получить деньги после доставки товара, а покупатель, в свою очередь, остается спокойным по поводу того, что все сопроводительные документы будут в порядке, на таможне не возникнет никаких осложнений, и перевозчик доставит груз на место как и положено.
Аккредитив используется уже сотни лет. Сегодня существуют две категории аккредитивов: товарный и резервный. В принципе товарный аккредитив является средством платежа за проданные материалы. В то же время резервный аккредитив служит своего рода гарантией на случай невыполнения клиентом самых разных обязательств как денежного, так и неденежного характера. И руководители, и рядовые сотрудники служб материально-технического снабжения, которым приходится закупать материалы за рубежом, поступят мудро, если ознакомятся и со Статьей 5 ЕКК, которая раскрывает суть аккредитивов, и с соответствующими положениями Унифицированных правил. До тех пор пока покупатель не накопит достаточного опыта в использовании аккредитивов, желательно, чтобы он пользовался советами специалистов.
ФЕДЕРАЛЬНОЕ
ПРАВИТЕЛЬСТВО
Закупки федерального правительства -это большой бизнес. По большей части они регулируются Правилами федеральных закупок, а также инструкциями отдельных ведомств. Система Правил федеральных закупок включает в себя семь томов. В первой части содержатся правила, изданные совместно Управлением служб общего назначения, Министерством обороны и НАСА, и регулирующие государственные закупки. Начиная со второй части и до конца все тома содержат правила закупок, составленные отдельными государственными организациями. Правила федеральных закупок преследуют несколько целей, важнейшими из которых являются: 1) дать ясный и понятный документ, который позволил бы сделать процесс закупок максимально единообразным; 2) ограничить количественный рост ведомственных правил закупок; 3) реализовать рекомендации Комиссии по вопросам государственных закупок и различных групп конгрессменов; и 4) облегчить возможность участия в этом процессе учреждениям, отраслям и общественности.
Руководителям и сотрудникам служб материально-технического снабжения следует знать, чего нельзя делать, а также уметь выявлять проблемы и ситуации, которые надо решать вместе с профессиональными юристами. Знакомство работников служб материально-технического снабжения с основами юридических вопросов помогает им не только избегать ловушек, но и выявлять области, в которых решать вопросы следует с помощью специалистов.МЕХАНИЗМЫ КОНТРОЛЯПРОЦЕССАМАТЕРИАЛЬНОТЕХНИЧЕСКОГОСНАБЖЕНИЯДональд Р. Тикен,“Ривервуд интернэшнл корпорейшн”
|
|
Кроме того, что механизмы контроля снабженческой деятельности являются обязательным атрибутом как с законодательной, так и с этической точки зрения, они еще выполняют две дополнительные функции. Во-первых, способствуют обеспечению закупки высококачественных материалов по ценам не выше рыночных на данный момент. А, во-вторых, и это уже больше относится к человеческому фактору, являются одним из важнейших условий служебного роста профессионального снабженца. Чем лучше работник отдела снабжения разбирается в существующих механизмах контроля и умеет работать в рамках их параметров, тем большую свободу действий он может (и должен) позволить себе при выполнении должностных обязанностей и, следовательно, тем более ценным будет его вклад в развитие компании. |
Как свидетельствует изложение последующего материала, механизмы контроля принимают самые различные формы. Они могут устанавливаться извне (законодательные или государственные требования) или изнутри (собственный свод утвержденных правил компании). Обычно механизмы контроля последней группы отличаются большей гибкостью. Их следует периодически пересматривать и, если необходимо, вносить изменения, чтобы обеспечить большую эффективность деятельности компании.
ПОЛИТИКА,
ПРОЦЕДУРЫ И МЕТОДЫ
Механизмы контроля, относящиеся к политике, процедурам и методам материально-технического снабжения, используют для формирования неких параметров для самой службы снабжения. Их следует рассматривать как нечто постоянное и дающее четкие ориентиры для деятельности этой службы.
|
Политика - это самые общие рекомендации, на основе которых определяются предназначение, цель и коммерческие аспекты службы снабжения. К ним относятся разъяснения организационной структуры, положения о самых ценных закупках, указания относительно участников процесса принятия решений и положения об этике снабженческой профессии.
Процедуры - это распределение обязанностей, документальный контроль, определение методов и профессиональное обучение. Методы - это указания путей реализации политики. Перечисленные категории претерпевают изменения по мере того, как сотрудники отдела снабжения овладевают новыми методами реализации политики закупок.
ВНУТРЕННИЙ КОНТРОЛЬ
Внутренний контроль представляет собой проверки, проводимые для оценки эффективности службы материальнотехнического обеспечения: ее отношения с внутренними клиентами (другими службами); используемые ею методы работы; отношения с поставщиками. Анализируя отношения с другими подразделениями, члены контрольной комиссии обычно подолгу беседуют с сотрудниками соответствующих подразделений. Результаты анализа полученных ответов служат основой для выработки рекомендаций по повышению эффективности работы компании.
Обычно анализ работы самой службы материально-технического снабжения включает в себя следующие моменты: анализ размещения и исполнения общих и прямых заказов на поставку; контроль исполнения установленной сметы расходов; наличие планов закупок и их качество; методы проведения торгов на конкурсной основе; эффективность проводимых переговоров; используемые методы оценки и ранжирования поставщиков и т.п. Проверка может также коснуться качества электронных систем, используемых службой материально-технического снабжения.
Проверяющие сравнивают фактически используемые методы работы с выработанными рекомендациями. При выявлении расхождений руководство обязано изменить либо применяемые методы, либо предписанные процедуры. |
ВНЕШНИЙ КОНТРОЛЬ
Как правило, внешний контроль представляет собой проверку на предприятии поставщика, проводимую с целью повышения качества его работы. Проверяющие посещают предприятие поставщика и готовят отчет по результатам проверки, в котором излагают результаты проверки и предлагают рекомендации. По мере необходимости проводятся повторные посещения, в ходе которых проверяется исполнение рекомендаций. Отдел материально-технического снабжения также получает аналогичный отчет вместе с конкретными рекомендациями по результатам проверки.
Сотрудники отдела снабжения и представители предприятия, на котором используется соответствующее сырье, совместно решают вопрос о том, какого поставщика следует проверить. Критериями выбора служат значимость данного сырья для производственного предприятия, объемы поставок, стоимостные показатели, сложность технических требований, предыдущий опыт работы с тем или иным поставщиком и т.п.
Важно, чтобы проверяющая группа выработала определенную форму регистрации отклонений и проинформировала о них производственников и снабженцев. Среди вопросов, которым уделяется повышенное внимание, можно выделить: технические требования; состояние транспортных средств, на которых осуществляется доставка (как техническое состояние, так и внешний вид); своевременность доставки; недопустимые недовес или избыток доставляемых материалов и т.п. Отдел снабжения информирует поставщика о случаях отклонений от выработанных рекомендаций и предлагает исправить положение.
СИСТЕМА КОНТРОЛЯ В ЗАВИСИМОСТИ ОТ ОРГАНИЗАЦИОННОЙ СТРУКТУРЫ
Система контроля и механизм ее действия в отношении службы материалы но-технического снабжения складываются в зависимости от организационной структуры компании. Децентрализованная структура организаций по самой своей природе имеет более слабый внутренний контроль. В условиях децентрализованной структуры управления отдел снабжения обычно подчиняется одному из руководителей предприятия, который непосредственно не отвечает за материально-техническое снабжение, к примеру, руководитель производственного или финансового отдела. Эти люди обычно не имеют специальной подготовки в области снабжения и поэтому не в состоянии контролировать деятельность данной службы и отслеживать факторы снижения эффективности. В условиях жесткой иерархической структуры начальник службы материально-технического снабжения, как правило, занимает достаточно высокое положение в системе управления компании. В связи с этим в такие организации приходят люди, обладающие более высоким уровнем профессиональной подготовки. Отсюда можно сделать вывод, что контролировать службу снабжения гораздо легче в условиях централизованного управления. Естественно, при выборе схемы организационной структуры решение принимается с учетом многих других факторов.
|
ПОСТАНОВКА ЦЕЛЕЙ И ПРОВЕРКА ИХ ВЫПОЛНЕНИЯ
В начале каждого года руководство отдела снабжения обязано определить для каждого сотрудника цели и конкретные задачи, а сотрудники, в свою очередь, должны принять эти цели к исполнению. Каждый квартал руководство проводит проверку результатов работы сотрудника, помогая ему концентрировать свои усилия именно на достижении поставленной цели. В конце года каждый сотрудник обязан официально отчитаться о достигнутых результатах. Результаты проверки фиксируются в письменном виде. Проверке подлежат квалификация сотрудника, его профессиональный уровень, план дальнейшего повышения квалификации с учетом приобретения необходимых профессиональных навыков как для исполнения текущих обязанностей, так и для будущей деятельности. |
СМЕТА ЗАТРАТ И ОТКЛОНЕНИЯ
Регулярный контроль деятельности отдела снабжения помогает руководству сверять достигнутые результаты с нормативами. Что касается сметы затрат, то руководство компании отслеживает фактические издержки службы снабжения и сравнивает их с запланированными на тот или иной период времени расходами, что позволяет удерживать их в приемлемых границах. В принципе важно создать такой режим работы, при котором руководство отдела обеспечивало бы поддержание эксплуатационных расходов на уровне не выше 5% установленной сметы. Любые отклонения в сторону увеличения расходов требуют особого разрешения со стороны вышестоящего руководителя.
В соответствии с теорией эффективного управления желательно устанавливать некие базовые показатели, на основании которых проводить оценку эффективности важнейших служб компании. Поскольку со временем эффективность практически всех проверяемых служб неизменно повышается, использование базовых показателей является важнейшим способом учета роста эффективности и производительности служб.
ПЛАНЫ ЗАКУПОК
Чтобы своевременно обеспечивать себя важнейшими материалами и услугами, компания должна иметь четко сформулированную стратегию. Именно этой цели и служит план закупок, в котором кратко характеризуется конъюнктура рынка данных материалов или услуг, указываются важнейшие поставщики и их производственные возможности, а также четко формулируется долгосрочная политика приобретения данного сырья или услуги. План закупок служит для руководства неким справочным материалом, а также представляет важную часть стратегического плана компании. Руководство отдела снабжения обязано периодически корректировать план закупок важнейших материалов, чтобы сопоставлять фактические закупки с плановыми. Любые отклонения от плана должны фиксироваться и устраняться.
|
МЕХАНИЗМЫ КОНТРОЛЯ СИСТЕМ СНАБЖЕНИЯ
Эффективность механизмов контроля за функционированием существующих систем материально-технического снабжения достигается с помощью разработки в письменном виде процедур, которых должна придерживаться данная служба. Это должно сопровождаться соответствующей профессиональной подготовкой всех сотрудников как данного, так и других отделов. Грамотно составленные процедуры содержат основные направления или границы, в рамках которых сотрудники обязаны выполнять свою работу. Документы с описанием процедур составляются для того, чтобы обеспечить систематическое решение поставленных задач. Они, однако, должны отражать реальное положение дел; при необходимости в них следует вносить изменения.
Отчеты об исполнении содержат информацию о неудачных попытках использовать систему как намеренно, так и неосознанно. Если нарушения происходят неоднократно, то руководство обязано подумать о методах укрепления исполнительской дисциплины, будь то изменение существующих процедур или какие-то иные меры. Следует отметить, что нарушения могут быть просто следствием недостаточной профессиональной подготовки. Как правило, так оно и бывает.
СИСТЕМА
ЗАКОНОДАТЕЛЬНОГО
КОНТРОЛЯ
Работа службы материально-технического снабжения регулируется целым рядом законодательных и правительственных актов и документов. Среди них следует выделить следующие. |
или “вознаграждений” за получение или особое отношение в связи с правительственным контрактом.
• Закон о тайне закупочной информации. Запрещает подрядчикам, борющимся за получение контрактов правительства США, сознательно обещать трудоустройство в будущем, предлагать, давать деньги, подарки или что-то подобное государственному чиновнику, связанному с закупками. В нем также говорится о том, что подрядчики не должны требовать или получать любую закрытую информацию о выборе будущих поставщиков. Кроме того, этим законом запрещается государственным чиновникам, связанным с государственными закупками, требовать, принимать или соглашаться принять должность в будущем, деньги, подарки или что-то подобное. Государственный чиновник не имеет права раскрывать закрытую информацию, касающуюся выбора поставщиков. Кроме того, в соответствии с законом каждый чиновник обязан немедленно сообщать о случаях нарушения или возможном нарушении закона.
• Закон Шермана. Законом устанавливается, что любой сговор с целью ограничения торговли или коммерческой деятельности незаконен. Кроме того, им запрещается сговор с целью образования монополии.
• Закон Клейтона. Считает незаконным, если человек сдает в аренду или продает продукцию с условием, что арендатор или покупатель не будет использовать продукцию конкурентов, если в результате будет ограничиваться конкуренция или создастся монополия.
• Закон Робинсона-Патмана. Относится к вопросам дискриминации цен или продвижению продукции при наличии нескольких конкурирующих покупателей товаров идентичного сорта или качества. В некоторых обстоятельствах закон предусматривает ответственность как покупателя, так и продавца.
|
• Закон о Федеральной торговой комиссии. Уполномочивает Федеральную торговую комиссию возбуждать судебные иски против компаний, применяющих нечестные методы конкуренции, а также обманные действия в торговле.
Применение этих законов детально расписано, но следовать им в некоторых случаях затруднительно. Поэтому всем организациям, деятельность которых связана с закупками, рекомендуется использовать юрисконсультов для ознакомления сотрудников своих отделов снабжения с положениями соответствующих законов и наказаниями за их нарушение.
ДЕЛЕГИРОВАНИЕ
полномочий
Делегирование закупочных полномочий означает установление суммы средств компании, которую имеет право израсходовать тот или иной работник отдела снабжения. Размещение заказа может происходить в виде договора, заказа на поставки или иного документа, по которому компания берет на себя обязательство закупать сырье, материалы или какие-то услуги. Каждый уровень должностной иерархии имеет предел полномочий, соответствующий объему обязанностей, а также квалификации человека, занимающего в данный момент ту или иную должность. У неопытного агента отдела снабжения этот уровень может быть низким, но по мере того как работник накапливает опыт и проявляет ответственность, уровень его полномочий повышается.
ПОЛНОМОЧИЯ по УТВЕРЖДЕНИЮ ЗАЯВОК |
Заявку можно определить как контрольный документ, по которому отпускаются средства на приобретение определенных материалов, потребность в которых выявил и конкретизировал подавший заявку, которому из бюджета компании на эти цели выделяется определенная сумма. Обычно в компаниях расписано, кто отвечает за выделение средств и в каком объеме. В зависимости от стоимости запрашиваемого заказа работнику, которому требуется данный материал, возможно, потребуется получить подпись вышестоящего начальника. Точно так же, как функциональные службы не имеют права брать обязательства от лица компании, отдел снабжения не имеет права разрешать использование средств. Обычно соблюдается принцип, в соответствии с которым человек, обладающий полномочиями по расходованию средств компании, не имеет права брать от лица компании обязательства по закупкам. Чтобы обеспечить должную степень контроля, в компании соответствующим уровням управления делегируются полномочия по выделению средств и взятию обязательств от имени компании.
В заявке должны быть четко указаны предмет закупки, код статьи, на который будут отнесены расходы, а также особые условия, регулирующие закупку (технические условия, требования по доставке, характер использования и т.п.). Окончательный заказ на поставку составляется на основании такой заявки. Только руководители, имеющие право подписи под денежными документами, могут выделять средства на оплату того или иного заказа, которые затем будут отнесены на соответствующую статью расходов.
ОБЩИЕ НАРЯД-ЗАКАЗЫ
Для облегчения процедуры составления графиков поставки или повторного пополнения запасов, отдел снабжения может уполномочить строго определенных работников производственных подразделений размещать наряд-заказы в рамках согласованного общего заказа на поставки. Уполномоченное лицо, как правило, лучше знает, каких, сколько и когда необходимо получить материалов, изделий или услуг. Сначала отдел снабжения находит поставщика и обговаривает с ним цену и прочие условия, которые фиксируются в общем заказе. В соответствии с механизмами контроля, созданными работниками отдела снабжения, уполномоченное лицо имеет право выходить на поставщика и согласовывать с ним объем и время поставки. Данную операцию можно совершить по телефону, факсу, электронной почте или по почте. Хотя это можно делать и вручную, сегодня такую работу чаще всего осуществляют посредством электронной системы закупок.
|
В общем заказе указываются фамилия ответственного лица и сумма, на которую он имеет право выписывать наряд-заказ. Система автоматически отвергнет любую попытку неуполномоченного лица разместить заказ, или если уполномоченное лицо превышает установленный для него денежный лимит.
ОЦЕНКА ПОСТАВЩИКА
Чтобы преуспеть в современной жесткой конкуренции, компания обязана анализировать, координировать, мотивировать и отчасти направлять работу технических специалистов и управленческого персонала своих поставщиков. Задача службы материально-технического снабжения заключается в том, чтобы способствовать повышению качества работы своих поставщиков, которые как бы дополняют возможности компании в плане технического уровня, компетентности руководства, маркетинга. Отдел снабжения обязан также отыскивать и способствовать развитию перспективных потенциальных поставщиков, особенно тех, у кого есть собственные надежные поставщики на многие годы вперед. Повышать качество входящих материалов и контролировать процесс поставок компании можно также путем регулярных обследований компании-поставщика и подготовки рекомендаций по повышению эффективности ее работы.
Вид оценки, необходимой для определения возможностей поставщика, зависит от характера, сложности и стоимости размещаемых заказов. Кроме предварительного анализа финансового положения поставщика, работники отдела снабжения могут также проводить обследования на месте, в ходе которых выясняются возможности партнера по обеспечению требуемого уровня качества. Посещения заводов также позволяют лучше понять детали работы поставщика и проблемы, связанные с обеспечением требуемого уровня качества. Среди факторов, на которые следует обращать особое внимание, можно выделить состояние и технический уровень оборудования, контроль технологического процесса, обеспечение качества, уровень квалификации и компетентности технического и управленческого персонала, климат в коллективе, количество повторных заказов, желание выполнять заказы и сотрудничать с клиентами и др. |
Компании могут способствовать улучшению условий работы для своих постоянных поставщиков, если будут регулярно проверять их работу и отказываться принимать некачественно выполненные заказы. Кроме того, что это нормальная хозяйственная практика, проверка входящих материалов служит оценкой качественных показателей работы поставщика, что исключительно важно для разработки эффективной программы оценки поставщика. В рамках такой программы сочетаются оценки фактических данных и количественных расчетов, а также экспертные оценки.
РОТАЦИЯ ПЕРСОНАЛА
Своеобразным механизмом контроля может служить также и периодический перевод персонала на новые работы или должности. Как правило, человеку поручают либо заниматься заказами других материалов или услуг, либо переводят в отдел реализации или маркетинга. Кроме того, что система переводов с одного рабочего места на другое улучшает психологический климат в организации и стимулирует развитие творческого мышления персонала, она не позволяет отношениям между снабженцем и продавцом становиться личными, поскольку это может повредить принятию эффективных решений в области материально-технического снабжения.
ЧЕТКОЕ ОПРЕДЕЛЕНИЕ ФУНКЦИЙ ОТДЕЛА СНАБЖЕНИЯ
Работа отдела снабжения - эта особая область деятельности, отличающаяся от работы других подразделений компании. Отдел снабжения не должен заниматься приемом материалов, утверждением заявок или оплатой счетов. Это - функции других отделов. Подобное разделение функций не только повышает эффективность работы каждой службы, но и обеспечивает систему жесткого контроля. Если бы отдел снабжения занимался еще и перечисленными функциями, то создались бы прекрасные условия для возможных (и фактических) злоупотреблений. При наличии современных компьютерных систем компании вполне по силам обеспечить надежность функционирования различных служб. Если в компании не используются компьютеры, можно обойтись и без них, достаточно лишь разработать политику и зафиксировать четко расписанные процедуры и методы работы, принятые в компании.ДОСТАВКА И СКЛАДСКОЕ ХРАНЕНИЕДжеймс М. Гинан, руководящий работник “Мейджор ритейлинг корпорейшнз” (на пенсии)
|
|
Современные системы доставки товаров и складского хранения вместе с современной транспортной системой могут дать компании значительные преимущества в ее борьбе с конкурентами. Кроме того, и сами системы доставки и складского хранения могут стать источником дополнительных и притом значительных поступлений. |
Важнейшим фактором превращения систем доставки и хранения продукции в позитивные и динамично развивающиеся системы (в отличие от негативных и статичных) стало широкое и творческое использование компьютера. При грамотной постановке дела использование новой техники позволяет значительно ускорить связанные с этой деятельностью процессы, они начинают играть гораздо более важную роль в жизни компании, и в ответ на запросы рынка в них моментально вносятся необходимые коррективы. В компаниях, в которых система доставки и складского хранения полностью переведена на использование всех возможностей компьютера, сама служба и ее руководители заняли достойное место, сравнимое с положением таких традиционно важных служб, как маркетинг, производство и финансы. Высшее руководство компании начинает все больше понимать, что служба доставки может и должна приносить существенную долю прибылей компании.
Если на время забыть о современной технике и технологиях, используемых в этой области, то доставка представляет собой сравнительно простой набор операций. Во-первых, компания находит и приобретает материал, необходимый ей для своей работы. Это может быть что угодно - от химического сырья и металлов, используемых в производстве, до готовой продукции, предназначенной на продажу. В любом случае компания стремится доставить материалы на свой склад с наименьшими транспортными расходами и в тех количествах или объемах, которые гарантировали бы непрерывность технологического процесса. Во-вторых, компания стремится хранить их у себя на складе как можно меньше времени, рассчитываемого с учетом гарантированного обеспечения своих производственных потребностей. Таким образом, компания хотела бы нести минимально возможные издержки, связанные с погрузочно-разгрузочными работами и транспортировкой как на территории фирмы, так и вне ее, а также максимально сократить затраты на хранение. В-третьих, компании необходимо доставить товар в точку назначения (завод, магазин и т.п.) в точно установленное время (ни быстрее, ни медленнее) и при таких транспортных расходах, которые (и абсолютно, и относительно) были бы сравнимы с самыми лучшими показателями по доставке в отрасли.
|
|
Если же потребности компании по доставке незначительны, то можно обойтись и без использования современной техники. Если компания закупает какую-то дюжину наименований продукции у небольшого числа оптовиков, и если материалы доставляются по небольшому числу адресов, то проблем доставки практически нет, а если и есть, то они просты. С ними могут справиться несколько опытных работников, использующих телефоны, подъемники и обладающие хорошей памятью, а также характерной чертой для всех складских работников - быстрыми ногами. |
Однако между таким простейшим рабочим местом и сложнейшими системами доставки лежит несколько этапов, на которых приходится решать массу различных проблем. Взять склад, которому приходится иметь дело с тысячами поставщиков, обрабатывать десятки тысяч различных изделий, использовать многочисленные пункты распределения и сотни или тысячи розничных магазинов, реализующих конечную продукцию компании - все это взаимосвязано, причем при несовпадении графиков и производственных потребностей. С круто поднимающейся кривой сложности работы должен сравниваться уровень технологического оснащения и качество творческой организации этой работы. Только в этом случае можно ожидать, что система будет действовать эффективно, грамотно и более или менее гладко.
Теперь перейдем к основным элементам высокотехнологичной системы доставки: 1) доставка грузов на фирму и их обработка; 2) приемка и хранение; 3) получение со склада и распределение; 4) транспортировка к месту назначения. Мы коснемся каждого элемента данной системы лишь в самых общих чертах, однако основные принципы (наличие капиталоемких процессов, современные методы отбора и индивидуального обслуживания по каждому требованию и для каждого пользователя, а также работа точно по графику на каждом этапе) характерны для большинства крупных фирм обрабатывающей промышленности, оптовой и розничной торговли.
ДОСТАВКА НА ФИРМУ И ОБРАБОТКА
Доставка на фирму и обработка материалов и комплектующих, как правило, начинаются с заказа. Обычные повторные закупки, о необходимости которых извещает электронная система исходя из темпов потребления, служат первым примером использования новой техники для рационализации материальнотехнического снабжения. В частности, в магазине розничной торговли расход наличных товаров обычно отслеживается с помощью компьютера, и эта информация передается каждому поставщику, причем в электронном виде от компьютера к компьютеру. Участие человека при этом чисто формальное, сводящееся в основном к контролю.
После того как заказ будет сделан, на фирме начинается внутренняя работа (в основном, с помощью компьютера), включающая: 1) подготовку технических условий по доставке грузов на фирму; 2) выбор перевозчика; 3) выбор маршрута, по которому перевозчики должны доставлять груз при минимизации транспортных расходов; 4) такие специфические моменты, как дата прибытия каждого грузовика, время прибытия с точностью до 15 мин. и даже номер ворот склада, к которым необходимо подать груз.
|
В каждой из этих областей можно добиться максимальной эффективности, если придерживаться определенных рекомендаций. Например, в спецификации следует указать, сколько предметов и какого цвета находится в картонной коробке, что сведет к минимуму необходимость сортировки опечатанных коробок во время доставки и позволит сохранить их невредимыми. Кроме того, в спецификациях можно указать внешний вид картонной коробки, включая, что и где должно быть напечатано на той или иной ее стороне. Так, в спецификациях можно указать место размещения штрих-кодов с тем, чтобы не возникло проблем с их считыванием компьютерным сканером.
ПРИЕМКА И ХРАНЕНИЕ
Как и в предыдущем процессе, работа по приемке и хранению в высшей степени компьютеризованна. По прибытии груза компьютер выдает специальную клейкую метку со штриховым кодом для каждой коробки в партии. По штриховому коду можно узнать о содержимом коробки и о выделенном для нее месте хранения, обычно на поддонах. Кроме того, триггер автоматически обновляет информацию в других системах, включая системы регистрации наличных материалов и счета к оплате. После этого автоматизированные конвейеры или некий вариант автоматически управляемого транспортера доставляют продукцию к месту хранения. Ни конвейеры, ни транспортеры не требуют участия человека до того момента, пока продукцию надо разложить по местам. |
В более современных складских помещениях хранение осуществляется в высоких (45 футов - 15 метров) отсеках с узкими проходами, в которых оптимально используется форма куба. Даже здесь компьютер направляет автопогрузчики с вилочным захватом, поднимающим грузы на большую высоту по узким проходам с помощью электронных датчиков, вмонтированных в цементный пол в каждом проходе, что делает невозможным износ и серьезные аварии.
После того как продукция будет размещена по местам, компьютер следит за тем, чтобы она не затерялась, что вполне могло бы произойти в огромном складе с такими узкими проходами. В большинстве современных складов электронные системы не только дают информацию в диалоговом режиме о месте и единицах хранения запасов, но и сообщают о товарах, которые не трогали, или о товарах, которые необходимо было переместить в связи со сменой сезона или по другим причинам. Таким образом, электронная система уведомляет руководство о проблемах, возможно, требующих своего решения.
ПОЛУЧЕНИЕ СО СКЛАДА И РАСПРЕДЕЛЕНИЕ
Автоматизация распределения показывает себя в полном блеске при получении изделий со склада и их распределении, где биты и байты компьютера дирижируют процессом поиска решений сложных и нередко противоречивых задач. Лучше всего это можно описать на примере однодневной работы воображаемых, но вполне реального склада и распределительного центра.
Наш воображаемый распределительный центр представляет собой помещение 48 футов высотой, площадью в 1 млн. кв. футов и со стеллажами по обеим сторонам узких проходов. В центре хранятся порядка 25 тыс. наименований различных изделий партиями от 100 до 10 000 штук в каждой. Работа на складе полностью автоматизирована с использованием высокоскоростных конвейеров — от снятия товара с места хранения до вывоза со склада. В центре имеется 30 люков для отгрузки, к которым конвейеры подают грузы. В свою очередь, у этих люков всегда находятся тридцать трейлеров, с помощью которых обслуживается 300 торговых точек компании.
|
Система программного обеспечения, приводящая в действие автоматизированный процесс вывоза продукции со склада, называется последовательной загрузкой партиями. Типичная автоматизированная операция рабочего дня начинается накануне вечером, когда компьютер создает тысячи отпускных ярлыков для тысяч изделий, которые на следующий день предстоит снять со стеллажей и отправить в магазины. В каждом ярлыке содержится информация о месте на стеллаже, на котором можно найти данное изделие, а также штрих-код, наклеенный на каждую упаковку, благодаря которому каждая упаковка по конвейерам подается к нужному люку. Кроме того, если местом назначения упаковки является магазин розничной торговли, то для каждого изделия в упаковке можно найти чеки с розничными ценами, которые прикрепляются к каждому изделию уже в магазине.
С помощью ярлыков для съемников формируются целые партии. Партия с маркировкой №1 представляет собой все товары для всех магазинов, которые будут обслуживаться первой партией грузовиков, ожидающих у 30 внешних выходов. Поскольку на один и тот же грузовик могут загружаться товары для нескольких магазинов, 30 люков и 30 грузовиков могут на самом деле обслуживать 50 и более магазинов этой первой партией.
Сложность операций с каждой партией/волной может возрастать, так как снятые со стеллажей коробки попадают на систему конвейеров из самых разных мест склада, одни из которых расположены в 6-8 минутах от внешних дверей, а другие - в 25 минутах. Для каждой партии/волны компьютерная система служит своего рода “дорожной полицией”, она использует расположенные в определенных местах головки лазерных сканеров, снимающих информацию с штрих-кодов по мере прохождения мимо них каждой упаковки. Следовательно, система контролирует каждое изделие в отдельности, направляя его к нужному люку и одновременно “дирижирует” всей системой. Полученная таким образом информация отслеживается из нескольких складских помещений, в которых специально подготовленные специалисты с помощью компьютеров контролируют поток товаров на световых табло, фиксируя заторы, возникающие проблемы и т.п. |
Поточная загрузка представляет собой еще одно программное усовершенствование движения товаров. При наличии подобной системы компьютер “чувствует”, что какие-то грузовики в данной партии оказались загруженными раньше, чем другие в связи с загрузкой на них меньшего количества изделий, изделий другого ассортимента и т.п. Тогда загруженные трейлеры отгоняются и на их место подаются другие. И компьютер направляет в систему товары необходимой следующей партии, которая должна подаваться именно к определенным люкам. Таким образом, товары “выстраиваются в очередь” за предыдущей партией, тем самым сводя к минимуму простои конвейера. (Упаковки из партий, не предназначенных к отгрузке, но по ошибке поставленные на конвейер, отслеживаются расставленными по всей системе лазерными сканирующими головками, которые считывают информацию с нанесенных на задней части коробки штрих-кодов. В конечном итоге система собирает все ошибочно отобранные упаковки вместе для последующей ручной отправки в свое время).
Используемая в две смены, данная система в состоянии без труда обработать 140 тыс. упаковок в день, причем количество ошибок настолько мало, что профессиональные работники складов компаний, которые не пользуются компьютерными центрами распределения товаров, с трудом верят этому, считая такой уровень работы недостижимым.
ТРАНСПОРТИРОВКА
Транспортировка является завершающей из числа важнейших операций в цепочке действий от заказа продукта до поступления его в розничную сеть. В простейшем виде собственный или арендованный трейлер перевозит товары или материалы со склада в магазины и возвращается обратно. Это очень простая, однозначная, и, к сожалению, слишком дорогая схема. Высокая стоимость перевозок, даже прекрасно организованных, ставит задачу сокращения количества используемых грузовиков и минимизации проходимого ими расстояния, задачу исключительно сложную, но решение которой совершенно необходимо.
|
И здесь снова прибегают к помощи компьютера. Самым удачным инструментом для руководителя службы перевозок является приобретение одного из имеющихся в продаже современных пакетов прикладных программ для организации перевозок. Если удастся хорошо приспособить программы к потребностям и техническим возможностям компании, то отлаженная система будет: 1) ежедневно решать, для каких магазинов будут загружаться определенные виды товаров и на какие грузовики, с указанием их номеров; 2) в какую партию загружать; 3) какие грузовики будут последовательно загружаться товарами для нескольких магазинов;
4) какие грузовики будут загружаться товарами для одного магазина. Кроме того, система будет отслеживать местонахождение грузовиков, где бы они ни находились, исключая тем самым простои за исключением времени на ремонт.
Указанная система позволяет составлять также маршруты для прямых и обратных рейсов грузового транспорта. При наличии подобной системы транспортный отдел вашей компании заключает соглашение с фирмами, которые находятся в пределах ваших транспортных маршрутов, но не имеют такого автопарка, как у вас. В заключенных с ними соглашениях предусматривается, что если одно из ваших транспортных средств возвращается из магазина порожняком (что происходит десятки раз каждодневно), то оно заезжает к определенному партнеру, чтобы забрать попутный груз, то есть загрузить его товар. Поскольку стоимость “холостого” пробега такая же, как и загруженного, транспортный отдел может брать с партнера за перевозку его грузов очень небольшую плату и тем не менее иметь прибыль, исчисляемую сотнями тысяч долларов в год. Это прекрасный способ снижения транспортных расходов и возвращения средств, затраченных на создание компьютерного центра распределения грузов. |
ЧЕЛОВЕЧЕСКИЙ ФАКТОР
Вследствие высокого уровня автоматизации и производительности вышеописанной системы доставки компания должна набирать работников склада из числа людей, которые существенно отличаются от работников складов с высокой трудоемкостью складских операций. Быстродействующие и высокотехнологичные системы требует меньшего числа работников и меньше ручного труда на единицу выполняемой работы. Однако здесь необходимо: 1) прежде всего наличие людей, прекрасно понимающих, что выполняемая ими работа отражается на общих результатах деятельности компании и может помогать или мешать достижению коллективных целей; 2) обостренное чувство темпа, поскольку система с высоким быстродействием начинает давать сбои при возникновении заторов на пути движения упаковок, остановок погрузчиков, задержек с отъездом и приездом грузовиков и т.п. Если одну из возможных задержек не устранить в течение 20 мин., то дневная выработка может сократиться на несколько тысяч упаковок. Ввиду необходимости иметь высококвалифицированных и более расторопных обработчиков грузов, а также из-за сравнительно низкой трудоемкости подобных операций, проблему трудовых ресурсов для такого склада вполне можно решить с помощью высокой заработной платы, с дополнительным поощрением за качественные и количественные показатели работы.
При строительстве распределительноскладского центра в проект обычно закладывают избыточную вместимость, поскольку неиспользуемые площади обходятся гораздо дешевле стоимости расширения складских площадей в будущем. При наличии вышеописанных компьютерных программ совершенно очевидно, что свободные площади можно использовать и для обслуживания других предприятий, то есть заключать с ними договоры на хранение и доставку их грузов. С них можно брать вполне приемлемую для них плату, поскольку, как и с транспортировкой, это в основном постоянные издержки компании. Компьютеру, в сущности, все равно, что данный набор учетных единиц запасов принадлежит какому-то другому предприятию.
|
|
ПЕРСПЕКТИВА |
Технология складского хранения и доставки товаров и материалов продолжает развиваться. Для примера можно обратиться к компании “Вол-Март” -крупнейшей американской корпорации розничной торговли. Двадцать лет назад это была небольшая и практически неизвестная компания из Арканзаса, торгующая товарами по сниженным ценам. Ее невероятный успех объясняется не тем, что она продавала товары, чем-то отличные от товаров конкурентов. Побеждать конкурентов “Вол-Март” помогла система доставки промышленных товаров, которая обеспечивала точность и своевременность, причем издержки, связанные с ее эксплуатацией, были намного ниже, чем у конкурентов.УПРАВЛЕНИЕМАТЕРИАЛЬНОТЕХНИЧЕСКИМСНАБЖЕНИЕМДж. Майк Макэльхон, “Интерамерикэн транспорт системз, Инк.”
|
|
В современных разговорах о бизнесе нередко можно услышать слова “управление материально-техническим снабжением”. Во многом это объясняется тем, что материально-техническое снабжение стало оказывать влияние на все сферы хозяйственной деятельности. Все мы так или иначе участвуем в этом процессе, являясь покупателями, продавцами или изготовителями товаров. |
В общих чертах материально-техническое снабжение характеризует все стадии от приобретения сырья, используемого в производстве, до доставки готовой продукции конечному потребителю. Однако самые передовые компании пришли к пониманию того, что управление материально-техническим снабжением не ограничивается составлением плана доставки товаров из пункта А в пункт Б. Скорее, это стратегический подход, требующий переосмысления целого комплекса методов и процедур, которые использовались многие годы.
|
ПРОЦЕСС МАТЕРИАЛЬНОТЕХНИЧЕСКОГО СНАБЖЕНИЯ
В противоположность попытке как-то связать несколько самостоятельных операций, составляющих процесс доставки продукции компании (операции, осуществляемые независимо одна от другой), материально-техническое снабжение означает создание системы, охватывающей все аспекты закупки продукции. Каждая операция становится частью механизма, предназначенного для доставки товаров от места производства до конечного пункта назначения.
Существует несколько важных моментов, благодаря которым управление процессом материально-технического снабжения отличается от простой доставки. Во многих компаниях закупка, складское хранение, производство, транспортировка и обслуживание клиентов осуществляются отдельными подразделениями. У каждого подразделения свой начальник, подчиняющийся руководителю той или иной службы, как то финансы, сбыт или доставка. Каждое подразделение преследует свои цели в плане снижения издержек.
Процесс материально-технического снабжения предусматривает совместную деятельность нескольких функциональных служб. Все менеджеры работают как одна команда, отвечающая за эффективное функционирование единой сети. Такое изменение организационной структуры и характера ответственности требует изменений и в процессе принятия управленческих решений.
Представим ситуацию, когда выполнение ряда операций преследует удовлетворение прямо противоположных потребностей. Например, компания может обеспечить снижение транспортных затрат путем объединения заказов. Это нередко вступает в противоречие с потребностями подразделения, занимающегося реализацией продукции, задача которого заключается в том, чтобы доставить товары клиенту как можно быстрее с момента заказа. Это также противоречит потребностям производственного участка, у которого для выполнения графика производства постоянно должно находиться в наличии сырье. Точно так же централизация товарно-материальных запасов позволяет сократить затраты на хранение, что, однако, повышает транспортные расходы и время выполнения заказов. Когда начальник склада, руководители транспортного отдела, отдела реализации и отдела хранения сталкиваются с подобной проблемой, они очень часто находят совершенно разные решения, противоречащие друг другу. |
Созданная единая команда управления материально-техническим снабжением, отвечая за все аспекты проблемы, взвесит все возможные компромиссы и найдет наилучшее решение, удовлетворяющее всех.
ЭКОНОМИЯ ЗАТРАТ
Известно, что в большинстве компаний традиционный подход к отдельным процессам снабжения обеспечил максимально возможную экономию затрат. Например, анализ работы складов помогает найти именно тот тип погрузочно-разгрузочного оборудования, который в наибольшей степени отвечает конструкции и характеру эксплуатации склада компании; отдел снабжения пользуется механизированной системой обработки заказов, которая позволяет уменьшить количество ошибок и время их исполнения; транспортный отдел предоставляет скидки в зависимости от объема перевозимых грузов; производственный участок автоматизировал и рационализировал производственные линии, что позволяет достичь оптимальной производительности и снизить объем брака, и тому подобное.
Следовательно, значительные положительные изменения, которые необходимы для достижения эффективности работы всей компании, не так-то просто обеспечить, даже если и удастся повысить эффективность управления отдельными операциями. Экономия станет возможной лишь в том случае, если руководство как бы отступит назад и взглянет на всю систему распределения в целом, определяя при этом дублирование операций и ресурсов, которое следует устранить. Вместо минимизации затрат особое внимание следует уделить путям повышения прибыли на капитальные вложения компании. Этого можно достичь, к примеру, налаживанием долгосрочных связей с основными клиентами и поставщиками.
|
СЕТЬ МАТЕРИАЛЬНОТЕХНИЧЕСКОГО СНАБЖЕНИЯ
Не следует думать, что цепочка материально-технического снабжения начинается с вашего пункта приемки грузов. Необходимо помнить, что успешная работа всей вашей снабженческой сети в значительной степени зависит от поставщиков. Представьте, что ваша система товарно-материальных запасов является продолжением их системы товарно-материальных запасов. Если в конце концов у поставщика существуют проблемы со снижением издержек или исполнением графиков производства, то вскоре его проблемы станут вашими. Работая вместе, обмениваясь информацией о перспективных планах и целях со своими поставщиками, вы сможете сообща найти решения и своих, и их проблем. Эти решения помогут вам более эффективно обслуживать клиентов и укрепить свое положение на рынке.
По мере снижения стоимости технологий различия в технических характеристиках продукции разных компаний быстро исчезают. Успех в конкурентной борьбе все больше и чаще будет определяться умением компании удовлетворить потребности клиентов. С основными клиентами и поставщиками будут устанавливаться и развиваться тесные связи, включающие обмен информацией, в частности, посредством электронных сетей обмена данными, выработки совместных стратегических планов, решения общих проблем.
Не следует также думать, что ваша система материально-технического снабжения заканчивается передачей продукции вашим клиентам. Подобно тому, как вы рассматриваете проблемы вашего поставщика как свои собственные, надо рассматривать и проблемы вашего клиента как часть общей системы материально-технического снабжения. Решения, принятые вашей компанией, непременно отразятся на ваших клиентах. Подход с позиций стратегического партнерства, то есть когда ваш клиент имеет возможность участвовать в процессе принятия компромиссных решений, создает ситуацию, когда он соглашается с таким решением и имеет полное представление об уровне услуги, на который может всегда рассчитывать. |
ЭТАПЫ УСПЕШНОЙ РЕАЛИЗАЦИИ
Наилучшим подходом к реализации поставленной цели является составление “карты материально-технического обеспечения”, в которой перечисляются операции, образующие снабженческую цепочку вашей компании. Этот процесс включает в себя следующие этапы.
1. Определить, какие стратегические союзы следовало бы установить как с внутренними (то есть с различными службами компании), так и внешними партнерами (с важнейшими поставщиками и клиентами).
2. Разделить поставщиков и процессы на три группы: а) важнейшие (без них другие процессы не пойдут; других материалов или процессов, которыми можно было бы заменить действующие, просто не существует); б) необходимые, но гибкие; в) необязательные. При принятии компромиссных решений подобное ранжирование помогает устанавливать приоритеты.
3. Классифицировать продукцию по степени важности с точки зрения удовлетворения потребностей клиентов. Если не знаете, как это сделать, попросите совета. Не гадайте.
4. Проверить, нет ли дублирования затрат труда, ресурсов и капитальных вложений. В каждом случае постарайтесь ответить на вопрос: ведут ли эти затраты к более существенной экономии в каком-то другом звене цепочки?
5. Найти области, где электронная система обмена информацией поможет снизить издержки и повысить эффективность.
|
6. Сравнить существующий процесс доставки продукции с картой, составленной на основе плана обслуживания вашего клиента. Выявить все области, применительно к которым были приняты компромиссные решения. Справедливо ли было принимать их с точки зрения общего решения?
7. Привлечь к процессу ваших клиентов и поставщиков. Пусть они также будут заинтересованы в результатах решений, которые вы намерены реализовать.
МАТЕРИАЛЬНОТЕХНИЧЕСКОЕ СНАБЖЕНИЕ В ПЕРСПЕКТИВЕ
Совершенствование технологии всех сторон процесса материально-технического снабжения будет продолжаться и дальше. В производственных отраслях будет улучшаться система планирования потребности в материалах. Управление материально-техническим снабжением с использованием системы доставки по графику, которая уже много лет используется транспортниками, найдет применение и в других отраслях. Электронная система обмена данными распространится настолько, что будет использоваться на всем протяжении процесса - от ввода заказов до перевода денег, еще теснее связывая поставщиков и клиентов. Профессиональные снабженцы будут вынуждены оценивать каждую новую технологию с точки зрения новых возможностей и влияния на принятие решений. И в ходе всего процесса важнейшие решения будут приниматься с учетом потребностей обслуживания клиентов. Это именно то, что дает вам преимущества перед конкурентами. Цепочки материально-технического снабжения будут развиваться и дальше по мере повышения роли международной торговли, а это откроет более широкие возможности, но и поставит еще больше проблем. |
Все эти изменения требуют коренных изменений в отношениях “поставщик - потребитель”. Самое важное здесь осознать, что поставщик и клиент являются важнейшими звеньями цепочки доставки и реализации продукции, а не внешними факторами, не поддающимися контролю и поэтому мешающими бесперебойному ходу процесса. Чтобы продлить цепочку распределения за пределы вашего предприятия, надо обмениваться не только производственными данными, но и информацией о целях и долгосрочных планах. Снабженцы начнут работать совместно со всеми другими членами коллектива, отвечающими за реализацию единой цели: то есть нахождение решений для блага всего предприятия, а не только отдела снабжения.
лизинг
Рэндл Вик, старший специалист управления материально-технического снабжения Всемирного банка
|
|
Лизинговая деятельность в Соединенных Штатах превратилась в отрасль с оборотом в 120 млрд, долларов в год, более половины крупнейших компаний страны берут в аренду по крайней мере часть используемого ими оборудования. В вопросах лизинга отдел материально-технического снабжения почти всегда тесно сотрудничает с двумя другими службами, а именно: с юридической службой и финансовым подразделением компании. При всем том, что будущий арендатор может сначала обратиться к представителю отдела материально-технического снабжения, анализ аренды или покупки и утверждение решения обычно зависит от финансового отдела. Сотрудники юридического отдела помогают в подготовке первого проекта договора аренды и проводят экспертизу окончательного варианта. В рамках подобной схемы отдел материально-технического снабжения отвечает за приобретение имущества, включая выбор поставщика, ведение переговоров о цене и урегулирование начальных условий контракта. Даже если аренда имущества обходится дороже, чем его приобретение в собственность, существуют вполне определенные обстоятельства, делающие аренду вполне обоснованным решением. |
ПРЕИМУЩЕСТВА И НЕДОСТАТКИ ЛИЗИНГА
Чаще всего целесообразность аренды или приобретения имущества в собственность определяют конкретные обстоятельства, как правило, финансового характера. Так уж сложилось, что в условиях действующего налогового законодательства для некоторых фирм лизинг оказался более выгодным делом. Со сменой налогового законодательства изменяются и потенциальные выгоды аренды.
Однако, кроме потенциальной экономии от налогов, существуют и другие выгоды. Например, лизинг позволяет компании избегать рисков, связанных с определенными типами опытного или высокотехнологичного оборудования. Кроме того, лизинг часто гарантирует квалифицированное обслуживание и техническую помощь, что важно для технического состояния арендатора. Бывают также случаи, когда у компании появляются краткосрочные потребности, которые легче удовлетворить на основе краткосрочной аренды. Более того, фирмы нередко узнают, что оборудование может прибыть на фирму и начать работать гораздо быстрее, чем это произойдет при традиционной закупке.
|
И, наконец, лизинг требует меньших начальных затрат. Таким образом, он может стать важнейшим инструментом компании в период ее расширения, поскольку не требует средств для закупки всего необходимого оборудования. Для начинающей фирмы, чьи потребности в стартовом капитале превышают открываемую для нее кредитную линию, лизинг может оказаться единственным средством решения поставленных задач.
Что касается негативной стороны лизинга, то арендатор имеет меньше возможностей распоряжаться оборудованием и в некоторых случаях у него более узкий выбор продуктор. Но самым большим недостатком являются затраты. Лизинг всегда считался дорогой альтернативой займа. Обычно стоимость средств, предоставляемых по договору аренды, почти на 2% выше, чем можно было бы получить ссуды равного размера и на тех же условиях. Это разница зависит от нескольких факторов, включая кредитоспособность арендатора, легкость передачи имущества и налоговые обязательства обеих сторон.
В заключение можно сказать, что решение об аренде или покупке следует принимать с учетом достоинств того или иного варианта, существующего на данный момент. Суммарная стоимость каждого альтернативного решения определяется с учетом действующего налогового законодательства, потребностей в денежных средствах, времени, в течение которого будет существовать потребность в данном оборудовании, и других факторов. К процессам анализа и принятия решений следует привлекать специалистов в области финансов, законодательства и материальнотехнического обеспечения.
ТИПЫ АРЕНДЫ
Краткосрочная аренда, которую часто называют прокатом, представляет собой специфическую форму аренды. Прокат имеет смысл в тех случаях, когда у компании возникают какие-то краткосрочные потребности. Это практически не доставляет особых хлопот специалистам-снабженцам. Долгосрочная же аренда является гораздо более сложным делом, требующим более значительных обязательств и финансовых затрат. |
Аренда подразделяется на две крупные категории: оперативную и финансовую. Фирма прибегает к оперативной аренде в тех случаях, когда руководство не заинтересовано в покупке того или иного имущества и хотело бы избежать рисков и ответственности, связанных с собственностью. Большинство оперативных арендных договоров заключается на небольшие, причем фиксированные сроки, которые, как правило, короче срока полезной службы имущества.
Финансовая аренда имеет два отличительных признака: 1) вполне определенный характер обязательств, оборачивающихся для арендатора финансовым бременем, сравнимым с обязательствами по ссуде; 2) платежи, которые в сумме превышают стоимость арендованного имущества. Обычно, хотя и не обязательно, в условиях финансовой аренды пользователь соглашается выплачивать налоги на имущество, поддерживать его в работоспособном состоянии и выполнять другие обязательства, как если бы он был собственником данного имущества.
В рамках этих двух категорий существует много самых различных типов аренды - от проката автомобилей до долгосрочной аренды недвижимости. Как только компания принимает решение об аренде, она обычно обращается к продавцу, готовому составить договор в соответствии с потребностями арендатора.
ВЫБОР ЛИЗИНГОВОЙ КОМПАНИИ
Выбор арендодателя и налаживание отношений с ним - это условия, в значительной степени определяющие уровень качества, технического обеспечения и обслуживания, причем по разумной цене. Процессы выбора и оценки лизинговой компании подобны любому другому выбору продавца, за одним исключением. Гораздо больше внимания должно быть уделено оценке финансового состояния потенциального арендодателя. Для этого целесообразно поручить финансовому работнику вашей фирмы ознакомиться с финансовыми отчетами потенциального арендодателя и узнать, есть ли у него достаточные оборотные средства. Еще одним важным фактором является надежность. Целесообразно иметь дело с продавцом, который успел зарекомендовать себя благодаря надежному обслуживанию. Желательно посетить предприятие потенциального арендодателя и провести необходимую оценку, как это делается на предприятиях любого поставщика. Требуется тщательно ознакомиться с отзывами об арендодателе.
Преимущества долгосрочных связей с лизинговой компанией во всех отношениях не менее, если не более, важны, чем с надежным поставщиком основных материалов и комплектующих. Возможно, с этим продавцом вам придется сотрудничать еще многие годы, поэтому тщательная оценка просто необходима.ОРГАНИЗАЦИЯОСУЩЕСТВЛЕНИЯЗАКУПОКГрегори И. Конлон, “Чемпион интернешнл корпорейшн”
|
|
Одним из непременных условий реализации любого крупного проекта является положение, когда все его участники четко представляют себе не только свои собственные функции и обязанности, но и функции других участников проектной группы. К примеру, все должны понимать, что только отдел снабжения имеет право брать обязательства от лица компании, закупая для нее оборудование или услуги. Несмотря на то, что взятие обязательств является функцией отдела снабжения, в большинстве случаев фактический выбор продавца осуществляет технический отдел после консультаций с производственными и ремонтными подразделениями, отделом снабжения, а иногда отделом маркетинга и юридическим отделом. С учетом данного положения процесс закупки обычно включает в себя следующие этапы. |
• Определение масштаба проекта. Это не что иное, как определение объема работ и оценка величины затрат. Здесь большая роль отводится отделу снабжения, который добывает и оценивает данные о поставщике (бюджетные параметры, предложения, подготовленные спецификации, невыполненные заказы, справочные списки пользователей и т.п.). Все поставщики должны знать с самого начала, что вся информация проходит через отдел снабжения. Последний, в свою очередь, поставляет информацию всем другим участникам проекта, включая руководство компании. Кроме того, отдел снабжения информирует потенциальных поставщиков о ходе реализации проекта.
|
|
• Формирование плана закупок, предварительная оценка поставщиков. В соответствующий момент отдел снабжения совместно с техническим отделом составляет список всех будущих закупок для проекта, а также график закупок каждого элемента. В графике предусматривается время на проведение соответствующих работ, включая подготовку спецификаций, запросы продавцу, оценку и анализ, отбор, переговоры и взятие обязательств, утверждение проектной документации поставщика, изготовление и отгрузку к месту работы. |
Отталкиваясь от “даты поставки” каждого элемента закупок, отдел снабжения составляет предварительный график. Для этого, как показано на Рис. 10-4, требуется установить дату начала и завершения той или иной работы и важнейшие этапы этой работы.
Рис. 10-4. Типовой план и график закупок
Неделя
ИЗДЕЛИЕ: Подъемный кран 1 2 3 4 5 6 7 8 9 10 И 12 13 ... 18 19 20 21 ... 32 33
ПЗ
4. Отбор (1)
5. Переговоры
и обязательства (2)
6. Организация
производства у поставщика (6)
7. Утверждение чертежей (2) клиентом
8. Производство (12)
9. Поставка (1)
Требуемое время, всего: 33 недели
Состояние: Важнейшие этапы работ, необходимые для получения оборудования
|
|
После этого отдел снабжения должен организовать получение списка от поставщика по каждому элементу будущих закупок, обращая особое внимание на следующие аспекты: финансовую стабильность, прошлый опыт, гарантии требуемого уровня качества, выдерживание графика работ (проектно-конструкторские работы и изготовление оборудования), степень заинтересованности (объем заказов подобного рода и отраслевая специализация). |
Следует отметить, что не обязательно однозначно удовлетворять всем критериям поставщика. Чтобы создать конкурентную обстановку, можно также разрешить представить свои предложения ненадежному поставщику. При этом поставщика предупреждают, что он не входит в число наиболее вероятных поставщиков, но тем не менее может готовить свои предложения. Поставщику также дают знать, что покупатель оставляет за собой право отвергать любое или все его предложения.
|
Процесс подачи и оценки предложений нередко снимает или подтверждает сомнения относительно того или иного поставщика.
• Объявления о подаче предложений. После того как будут составлены технические условия и список поставщиков, их извещают, что они могут подать предложение. Поданное предложение должно содержать следующие пункты:
1. Технические условия.
2. Характеристики оборудования (то есть тип и цвет окраски, рабочее напряжение электрических систем, предпочтения, отдаваемые тем или иным элементам, применяемые коды, окружающая температура и т.п.).
3. К кому обращаться по техническим и коммерческим вопросам.
4. Коммерческие условия.
5. Требуемая техническая документация.
6. Крайний срок подачи предложения.
• Оценка предложения. После того как будут получены предложения, покупающая компания может параллельно провести их техническую и коммерческую оценки. В процессе коммерческой оценки, проводимой отделом снабжения, анализируются следующие факторы:
1. Цена оборудования, услуг и запасных частей.
2. Соблюдение условий и сроков.
3. Время до начала поставок.
4. Готовность выполнять требования технических условий и график поставок.
5. Гарантии. |
6. Обязательства обеспечения технических характеристик.
7. Оказание помощи в монтаже, пуске оборудования и подготовке персонала.
8. Место доставки и перевозка.
9. Условия платежа и положения об окончательной оплате.
10. Сроки окончания совместного договора.
В рамках комплексной оценки необходимо тщательно взвешивать и учитывать любые существенные отличия в коммерческих предложениях поставщиков. Нередко поставщики сообщают о себе недостаточно сведений, и поэтому поданные ими предложения приходится тщательно изучать на встречах с ними, чтобы удостовериться, что вы полностью разобрались в предложениях поставщика, а также устранить любые сомнения или возражения коммерческого или технического характера, которые у вас возникли.
• Окончательные переговоры, отбор и принятие обязательств. После тщательной оценки предложений поставщиков компания делает предварительный отбор. После этого отдел снабжения приступает к завершающим переговорам и заключению контракта. Отдел снабжения обязан четко представлять себе, о каких закупках идет речь (то есть выбранные варианты, используемые технические условия, требуемые услуги со стороны продавца и т.п.). Кроме того, совершенно необходимо не раскрывать рекомендации проектноконструкторского отдела и обсуждать их только в той степени, в какой необходимо для дела. Преждевременное сообщение поставщику относительно вероятного исхода оценки может отрицательно сказаться на возможностях отдела снабжения выторговать наиболее выгодные технические и коммерческие условия, которые войдут в окончательный договор.
При крупных и дорогостоящих закупках стороны обычно обговаривают особые условия и сроки, причем нередко при участии юриста. Подобные переговоры рекомендуется начинать как можно раньше (еще на этапе оценки) с тем, чтобы убрать из договора положения, содержащие слишком тяжелые обязательства. Нередко по достижении согласия по всем важнейшим вопросам (цена, доставка, гарантии, график и т.п.) составляется договор о намерениях или предварительный заказ на поставку, а текст окончательного договора обговаривается и изменяется позже. Совершенно естественно, что поставщики, как правило, менее склонны обсуждать другие условия после того, как им удалось получить обязательства со стороны клиента.
|
• Документация. Отдел снабжения обязан вести всю необходимую документацию, которая хранится в архивах компании (обычно 5-7 лет). В число таких документов входят.
1. Объявление о подаче предложений, включая спецификации.
2. Предложение поставщика (оригинал).
3. Иные предложения или краткое изложение их ключевых положений.
4. Пояснительные записки и гарантии продавца.
5. Результаты технических и коммерческих оценок.
6. Протоколы совещаний.
7. Требование на закупку.
8. Заказ на поставку.
9. Данные или отчеты о результатах испытаний рабочих характеристик и качества.
10. Уведомление поставщика (оригинал). |
тежей, инструкций по эксплуатации, начала и завершения процесса изготовления и доставки. Для реализации данного этапа отдел снабжения обязан сразу после подписания контракта наладить и поддерживать контакт с соответствующими представителями отдела сбыта поставщика. В зависимости от объема и важности заказа представителям компании следует посетить предприятие поставщика, чтобы убедиться в соблюдении графика работ. Чтобы удостовериться в соблюдении всех условий и требований со стороны поставщика, возможно придется пригласить для проверки своих проектировщиков или технических специалистов.
Кроме проверки точного выполнения графиков работ, отдел снабжения отвечает за то, чтобы поставляемое оборудование удовлетворяло требованиям технических условий и имело высокое качество. Когда речь идет об оборудовании, то завод поставщика обычно посещают специалисты по качеству и технические специалисты. Чем раньше удастся выявить отклонения от технических условий или качества, тем больше вероятности, что они будут устранены к удовлетворению покупателя и, как правило, при меньших издержках для обеих сторон.
• Спорные вопросы, рабочие характеристики и гарантии. В решении этих проблем главную роль также играет отдел снабжения, который, получив соответствующие полномочия, ведет переговоры, принимает или отвергает поступившие предложения. Представители отдела снабжения должны твердо настаивать на поддержании необходимого уровня функционирования поставщика и устранении всех негативных моментов в его деятельности.СИСТЕМА ЭЛЕКТРОННОГО ОБМЕНА ДАННЫМИКэтлин Конлон Хиндж
|
|
Электронный обмен данными (ЭОД) можно определить как межфирменный и межмашинный обмен деловой документацией, составленной по стандартным форматам. С помощью системы электронного обмена обычные деловые документы типа счетов, транспортных накладных и заказов на поставку преобразуются в стандартный формат и в электронном виде передаются партнерам по сделкам. Более близкое знакомство с несколькими ключевыми терминами вышеприведенного определения поможет понять истинное значение ЭОД: |
• Стандартный формат. Информацию необходимо преобразовать в требуемую форму с тем, чтобы компьютер был в состоянии обработать ее и передать без помощи человека.
НЕДОСТАТКИ ОПЕРАЦИЙ С ДОКУМЕНТАМИ В ПИСЬМЕННОЙ ФОРМЕ
Поскольку очень много компаний используют компьютеры для обмена внутренней информацией, включая подготовку деловой документации, осуществление хозяйственных сделок с применением письменных документов становится невыгодным. Обмен документами в письменной форме между организациями:
• Замедляет обмен информацией.
• Требует многократной перепечатки документов вследствие ошибок, допущенных при перепечатке.
• Ведет к дополнительным затратам, связанным с оплатой операторов, почтовыми расходами, устранением ошибок при вводе данных и использованием бумаги.
|
• Приводит к прерыванию процесса обработки информации.
Как следствие информационные системы на бумажной основе снижают доходность компании из-за того, что прямо или косвенно ведут к:
• Удлинению периода исполнения заказа.
• Росту доплат за сверхурочную работу.
• Более высокой оплате курьеров за срочность доставки.
• Задержкам и ошибкам в отгрузке товаров от поставщиков.
• Накоплению излишне больших запасов.
• Нарушению производственных графиков.
• Ошибкам в прогнозировании.
• Ошибкам в вводе заказа.
Есть и целый ряд других недостатков.
РОЛЬ и выгоды СИСТЕМ ЭОД
Позволяя компаниям осуществлять обмен деловыми документами непосредственно через компьютеры, ЭОД делает бумажную документацию ненужной. Это создает огромные возможности для повышения эффективности. Прямые выгоды от использования ЭОД появляются в результате сокращения затрат, непосредственно связанных с обработкой бумажной документации. Непосредственные и долгосрочные преимущества появляются вследствие эффективного использования информации, полученной электронным путем, а также благодаря оперативным связям, устанавливаемым между покупателем и продавцом, которые становятся возможными при наличии электронных каналов передачи данных между партнерами.
Прямые выгоды от ЭОД, непосредственно связанные с отказом от работы с бумагами, характеризуются следующим: |
• Экономия. ЭОД позволяет исключить расходы на бумагу, почтовые услуги и т.п. Становятся ненужными помещения, набитые людьми и оборудованием для приема и регистрации документации.
• Точность. Связь через систему ЭОД осуществляется напрямую, мгновенно и поддается немедленной проверке. При использовании ЭОД исключены потери почтовых отправлений или их передача по ошибочному адресу. Передаваемые документы сохраняют стопроцентную точность и полноту. Значительно облегчаются такие операции, как учет платежей. Все это дает дополнительную экономию.
• Скорость. Мгновенная связь является важнейшим достоинством ЭОД для тех компаний, чья деятельность зависит от быстрого совершения операций. ЭОД является совершенно необходимым элементом систем работы “с колес”.
Косвенные выгоды от использования ЭОД, то есть выгоды, появляющиеся вследствие более эффективного использования информации и более совершенных методов хозяйственной деятельности, определить сложнее, но в общем виде можно. К ним относятся:
• Уменьшение объемов требуемых резервных запасов вследствие сокращения временного интервала между заказами.
• Снижение затрат на оплату труда, материалов и транспортных расходов в результате уменьшения количества случаев возврата материалов.
• Ускорение денежных потоков вследствие сокращения товарноматериальных запасов, а также ускорение выставления и оплаты счетов.
• Повышение эффективности операций по реализации или закупкам в результате сокращения бумажной работы.
• Повышение эффективности хозяйственной деятельности благодаря получению более полной,
|
своевременной и точной информации.
Выгоды, получаемые от использования ЭОД, зависят как от степени интегрирования компьютеров различных служб компании, так и от объема хозяйственных операций, совершаемых по электронным каналам. Когда компании только начинают использовать систему ЭОД, эти объемы незначительны, а интеграция находится в зачаточном состоянии, если присутствует вообще. Поэтому на первых этапах реализации ЭОД прямые выгоды чрезвычайно малы, а косвенные практически отсутствуют вовсе.
Однако по мере расширения масштабов использования ЭОД компания создает внутренние системы, обеспечивающие непрерывность потоков информации, в результате чего возрастают как прямые, так и косвенные выгоды. В долгосрочном плане косвенные выгоды будут более значительными, чем прямые.
ЦЕЛЕСООБРАЗНОСТЬ
СОЗДАНИЯ
Отраслевая ассоциация, членом которой является компания, нередко является самой эффективной организацией, в которой можно получить необходимую и объективную информацию об ЭОД с точки зрения пользователя. Услуги пользователям ЭОД оказывают две специализированные организации: Ассоциация по стандартам обмена данными, которая проводит ежегодную конференцию Американского национального института стандартов, и Ассоциация электронного обмена данными, которая также ежегодно проводит конференцию по ЭОД. Обе являются надежными источниками информации для начинающих пользователей. Руководителю, намеревающемуся создать у себя систему ЭОД, требуется сначала убедиться в ее целесообразности для компании в целом. При этом он должен обратить внимание на благоприятные условия для создания системы ЭОД в организации, которые характеризуются следующими моментами: |
• Необходимость быстрой обработки данных по сделкам.
• Продукт или услуга обозначаются посредством кодового числа.
• Сделки требуют большого объема бумажной работы.
• Необходимость тщательного отслеживания данных и составления отчетов.
• Острая конкуренция на рынке.
• Централизованная обработка данных или распределенная обработка данных с использованием стандартных прикладных программ.
При всей сложности количественного выражения факторы рынка играют исключительно важную роль в принятии компанией решения о создании у себя системы ЭОД. Даже для компаний, у которых краткосрочные затраты на систему ЭОД превышают выгоды от нее, давление рынка нередко оправдывает эти затраты.
СОСТАВЛЯЮЩИЕ
КОМПОНЕНТЫ
Чтобы система ЭОД стала действительно эффективным средством передачи деловой информации между компьютерами разных компаний, требуется определенная комбинация технических и управленческих компонентов.
1. Программное обеспечение:
• Для преобразования данных из фирменного формата в формат ЭОД.
• Для интерактивного составления делового документа и преобразования его в формат ЭОД (только программное обеспечение для ПК).
• Для обмена документами в формате ЭОД между деловыми партнерами.
• Для поддержания параметров пользователя - стандарты для связи и формата документа, которые необходимы каждому отдельному партнеру.
2. Сети ЭОД с услугами со стороны
третьих лиц (называемые также се-
|
тями с дополнительными услугами или СДУ):
• Для обеспечения моментальной круглосуточной доставки документов в формате ЭОД.
• Для преобразования формата ЭОД в общий формат между деловыми партнерами, использующими различные форматы ЭОД.
• Для создания и использования “электронного почтового ящика”, обеспечивающего возможность непрерывного приема и передачи документов по электронным каналам и предоставления других полезных услуг.
• Для разрешения вопросов, возникающих между деловыми партнерами в связи с использованием разных типов аппаратуры и протоколов.
• Для облегчения расширения сети пользователей системами ЭОД.
• Для консультирования по вопросам создания системы ЭОД.
3. Планирование реализации и консультационные услуги:
• Для оказания помощи в налаживании долгосрочного планирования по развитию системы ЭОД; сюда входят координация параллельного развития системы ЭОД и информационных систем компании, а также помощь во внедрении систем ЭОД среди поставщиков.
• Для помощи в реализации системы и обучении персонала.
• Для помощи в сборе информации; к источникам информации можно отнести периодические издания службы новостей и результаты анализа рынка.
АНАЛИЗ
ПОДГОТОВИТЕЛЬНЫХ И
ЭКСПЛУАТАЦИОННЫХ
ЗАТРАТ
К подготовительным затратам относятся разовые начальные затраты, связанные с реализацией ЭОД, предусматривающие, к примеру: |
• Проектирование, закупку или аренду оборудован!я связи и протокольных программ.
• Проектирование, закупку или аренду аппаратного обеспечения, прикладных программ
• Человеко-дни работы для повторного обследования существующих информационных систем и проектирование сети ЭОД.
• Человеко-дни, затраченные на совещания проектной группы, группы реализации, совещания с деловыми партнерами, отраслевыми группами или совещания по согласованию стандартов.
• Затраты на наладку, образование и обучение персонала.
Затраты на наладку могут оказаться весьма существенными, особенно если это относится к одной или двум функциональным службам компании. Поддержка системы ЭОД со стороны руководства компании помогает организовать сотрудничество нескольких служб, обеспечивая снижение затрат на наладочные работы для каждой из них. Следует заметить, что наладку не обязательно проводить в один прием. Поэтапная реализация позволяет почувствовать выгоды от системы ЭОД на более ранних этапах, тем самым снижая дальнейшее бремя затрат.
К эксплуатационным затратам относят текущие издержки на связь, обслуживание аппаратного и программного обеспечения, необходимых для передачи и приема данных по электронным сетям. Основную долю эксплуатационных затрат составляет оплата дополнительных услуг внешних операторов сетей ЭОД.
При оценке затрат и выгод компании следует помнить о следующем:
• Каждая служба компании должна оценивать затраты и выгоды отдельно, поскольку у каждой из них они будут различными.
• Особенно тщательно следует учитывать и взвешивать факторы влияния рынка.
• Со временем объем ЭОД, выгоды и эксплуатационные затраты будут расти.
|
Все вышесказанное служит основой для более строгого анализа и сопоставления затрат и выгод. Однако во многих случаях побудительные рыночные факторы заметно сдвигают баланс в сторону выгод. К таким факторам относятся:
• Жесткая конкуренция на рынке, в условиях которой система ЭОД может обеспечить конкурентные преимущества благодаря более высокому качеству услуг, сокращению сроков создания продукта и связанных с этим затрат, а также более позитивному отношению клиентов, которое способствует налаживанию партнерских отношений с ними.
• Требования со стороны основных клиентов, вынуждающие компанию либо переходить на электронный прием заказов, либо искать других клиентов.
• Широкое распространение систем ЭОД среди предприятий отрасли, что, как правило, дает преимущества тем компаниям, которые перешли на ЭОД раньше других, и поэтому у них меньше шансов отстать от конкурентов.
ВОПРОСЫ РЕАЛИЗАЦИИ
Система ЭОД оказывает влияние на самые различные службы компании, и поэтому целесообразно, чтобы каждая из них принимала участие в ее разработке и внедрении. В соответствии с этим во многих случаях реализацией системы ЭОД занимается комитет, подчиняющийся непосредственно одному из руководителей компании. Как правило, в комитет входят: |
Руководители служб компании отвечают за проведение технико-экономического обоснования системы ЭОД (анализ по критерию затраты/выгоды) с позиций своих функций. Системные программисты и персонал службы информации участвуют в подготовке технических условий выхода на систему и выборе необходимого программного обеспечения для системы ЭОД и сети с дополнительными услугами. Большую роль в успешном проектировании системы играют помощь и рекомендации основных деловых партнеров. Решения относительно типа обмениваемой информации, стандарта ЭОД, наборов операций и графика реализации принимаются только по со^асованию и при поддержке партнеров. Консультант по ЭОД руководит работой исходя из своего опыта и знаний.
Важнейшим фактором успешной реализации системы ЭОД является выбор хорошей пилотной программы. Окончание пилотной программы с одним деловым партнером кладет начало такой же программы с другим партнером. Пилотная программа рассчитана на строго определенный период времени, включает в себя решение определенного набора задач с четко обозначенными этапами и проводится с конкретными деловыми партнерами. Качественное формирование пилотной программы с самого начала имеет исключительное значение для успеха ее реализации в конце. При реализации пилотного проекта с каждым из деловых партнеров необходимо:
• Письменно заверять завершение каждого вида работ.
• Письменно заверять завершение каждого этапа пилотного проекта.
• В течение определенного периода времени использовать параллельные системы обработки данных (ЭОД и письменные документы).
• По завершении пилотного проекта провести оценку результатов параллельной обработки.
• При необходимости внести изменения и продлить срок реализации пилотного проекта.
• Ускорить внедрение системы.
• Прекратить использование параллельных систем обмена данными.
|
По завершении данного процесса с несколькими деловыми партнерами можно начать реализацию подобного проекта с другими партнерами. Выбирать деловых партнеров следует путем:
• Поиска новых потенциальных деловых партнеров.
• Предоставления условий для деловых отношений с потенциальными партнерами по использованию системы ЭОД.
• Подготовки графиков привлечения новых партнеров к реализации пилотного проекта. |
Пройдет совсем немного времени, и данный цикл пилотный проект производство -> пилотный проект с каждой новой группой деловых партнеров станет почти автоматическим. Требования к системе, устанавливаемые руководящим комитетом и прове, ряемые в ходе реализации первых пилотных проектов, должны приниматься к исполнению всеми деловыми партнерами, которые подключаются к программе на более поздних этапах. Следовательно, поставщики прямо выиграют, если подключатся к программе реализации системы ЭОД со своими клиентами на более ранних этапах. Это дает им возможность предлагать свои соображения относительно технических условий системы ЭОД.
КорпоративныеотношенияВВЕДЕНИЕДжон Д. Берген
|
|
За последние годы деятельность корпораций претерпела изменения, которые повлияли на их взаимосвязь с ближайшим окружением и лишили их корпоративной индивидуальности. Именно на долю тех, кто работает в корпоративной сфере, выпала задача становления имиджа, восстановления отношений с ближайшим окружением, налаживания связей с новыми акционерами и восстановления репутации. |
Характерные для 80-х годов слияния, отторжения и поглощения компаний изменили их организационную структуру, портфели заказов и даже национальную принадлежность фирм США. Осложненные экономическими трудностями перемены дезориентировали предпринимателей и вызвали у них чувство неуверенности, что внесло дополнительную напряженность в отношения с подчиненными и ближайшим окружением. Наконец, проблемы социального плана и охраны окружающей среды, необходимость активизации и регламентации деятельности привели к взаимодействию с государственными органами. Даже средства массовой информации как печатные, так и вещательные, через которые корпорации обращаются к общественности, претерпели огромные изменения внутри своих организаций.
Все это происходило именно в то время, когда глобальный подход стал решающим фактором успешной конкуренции в большинстве отраслей промышленности. Работники по связям корпораций, которые завоевывали зарубежную аудиторию, косвенно помогали при этом иностранным менеджерам установить отношения с общественностью США.
Джон Д. Берген, президент “ Джи-Си-Ай ГрупУ - компании, работающей в области связей с общественностью, бывший президент компании “Хилл энд Ноултон”.
|
|
Работа с новыми аудиториями вызвала к жизни новые способы выполнения традиционных функций. В этих главах мы рассказываем о практике риска в общественных связях. В эру общественного контроля и ответственности предусмотрительные корпорации приняли меры, обеспечивающие возможность взаимодействия со своими акционерами во время неминуемого будущего кризиса. Мы также обсуждаем вопрос о том, как развитие технологии повлияло на традиционное (но все еще сохраняющее центральное положение) направление корпоративных отношений - работу со средствами информации. Пресс-конференции через спутники связи, интерактивное (диалоговое) телевидение и круглосуточно работающие международные финансовые рынки - все это приводит к технологическим переменам в связях со средствами информации. |
В данном разделе показано также, как сотрудники служб связей корпораций адаптировались к новым требованиям и как в эпоху глобальных изменений они приспособились к реорганизации всех функциональных подразделений. Корпорации должны обеспечить поддержание наиболее важных корпоративных связей, значение которых в трудные периоды возрастает, причем, осуществляя это с наименьшими затратами.УПРАВЛЕНИЕ СЛУЖБОЙ КОРПОРАТИВНЫХ СВЯЗЕЙХарольд Карр, вице-президент по связям с общественностью и рекламе компании ((Боинг”
|
До недавнего времени функции организации связей в крупных компаниях были централизованными. По мере необходимости специалисты в этой области “передавались” операционным подразделениям. С течением времени философия организационного построения полностью изменилась. Сегодня во многих компаниях большинство этих сотрудников переданы в оперативные группы по связям с общественностью и в отделы международных связей. Собственный персонал служб связей стал сравнительно немногочисленным. В плане служебной подчиненности персонал службы связей обычно отчитывается главным образом перед руководителями своих оперативных групп.
При децентрализованной структуре сотрудники центрального органа корпорации отвечают за определение целей служб связей компании и текущий контроль за деятельностью каждой из оперативных групп по достижению этих целей. Что же касается связей со средствами информации и общественностью, то вопросами, которые затрагивают интересы всей компании, - такими, как финансы, охрана окружающей среды и человеческие ресурсы -занимается персонал корпораций. На уровне подразделений внимание фокусируется на отдельных видах продукции и программах. |
Желательно, чтобы руководители высшего ранга, отвечающие за корпоративные связи, подчинялись непосредственно высшему должностному лицу -президенту или генеральному директору. Эффективной может быть и такая система организации, при которой старший специалист по связям подчиняется старшему финансовому управляющему или другому руководителю высшего ранга. При этом руководитель службы по связям должен иметь достаточную возможность доступа к высшему должностному лицу компании для обеспечения того, чтобы его видение предмета точно передавалось различным аудиториям.
Ошибочным является положение, когда функциональное подразделение, отвечающее за коммуникации, подчиняется группе с краткосрочными перспективами, такой, как группа сбыта и маркетинга. Руководитель службы по связям компании должен заниматься укреплением и поддержанием престижа, репутации фирмы и доверия к ней в расчете на перспективу. Хорошую репутацию трудно заслужить, но легко потерять. Функциональная служба по связям должна в известном смысле быть опекуном самых важных для компании традиций и ценностей и ей не следует руководствоваться краткосрочными целями.
|
Если руководитель указанной службы подчиняется высшему должностному лицу компании, то приходится сталкиваться с перманентной проблемой: как часто следует консультироваться с ним или генеральным директором по проблемам развития связей? Это один из труднейших вопросов, ежедневно возникающих перед руководителем службы по связям. Многое зависит от стиля руководства высших должностных лиц. Одним нравится заниматься всем, вплоть до редактирования текста пресс-релиза. Другие предпочитают не вдаваться в подробности. Руководитель службы по связям должен консультироваться с высшим должностным лицом достаточно регулярно, чтобы он был поставлен в известность об общих политических директивах, однако не так часто, чтобы тратить время высшего руководства на рутинные решения.
С ростом озабоченности все большего числа американских компаний по поводу производительности резко увеличилось значение внутренних или служебных коммуникаций. Многие руководители компаний в настоящее время рассматривают свои трудовые ресурсы как резерв для более полного раскрытия потенциала. Постоянная необходимость повышения качества, разрушение искусственных барьеров между организационными и функциональными единицами и ликвидация ставших традицией антагонистических отношений между работниками и руководителями - все это требует интенсивных усилий по налаживанию коммуникаций между служащими внутри корпорации.
Наиболее важным базисным навыком, который требуется при приеме на работу в службу по организации связей, является литературный дар. Целесообразно также нанимать тех, кто имеет по крайней мере пятилетний стаж работы в соответствующей области, предпочтительно связанной с деятельностью в средствах информации. |
При распределении обязанностей внутри службы крайне важен правильный выбор сотрудников для связей со средствами информации. Не каждый обладает способностью регулярно отвечать на вопросы журналистов, к тому же без промахов. При этом необходимо ограничить круг представителей средств информации с тем, чтобы среди них не оказалось людей, способных поставить компанию в затруднительное положение. Руководители высшего уровня склонны быть злопамятными по поводу крупных ляпсусов в отношениях с прессой даже в результате “случайной оговорки”.
После того как вы возьмете на работу самых лучших, обеспечьте им доступ к руководителям. Ограничение доступа к высшему руководству не только плохо сказывается на моральном состоянии работников, но оказывается и непродуктивным. Если этим людям нельзя доверять взаимодействие с руководством, то, вероятно, их вообще не нужно было нанимать на работу.
Крайне важно - а это еще и одна из самых трудных задач в ежедневной работе - постоянно информировать сотрудников служб по связям о самых актуальных проблемах. Раз в неделю можно проводить совещания по телефону, во время которых ведущие работники в области отношений с общественностью из разных точек страны будут оповещать всех о последних новостях и проблемах в своей производственной области. Можно издавать ежедневный бюллетень для руководителей, чтобы заранее предупредить их о публикациях в прессе или запросах, которые могут появиться на следующий день. Для распространения информации по принципиально важным проблемам могут широко использоваться факсимильные аппараты. Реализация программ в области связей с общественностью требует быстрых, скоординированных действий со стороны персонала службы по связям.
План по развитию связей должен четко подкрепляться всеми элементами долгосрочного стратегического плана и служить ориентиром для планов персонала подразделений службы по связям. Главное же в том, что план самым
прогрессивным, дисциплинирующим и трудников для достижения целей орга-оперативным образом объединяет со- низации.
ОТНОШЕНИЯ С ПРАВИТЕЛЬСТВОММарджери Краус, президент “АПКО Ассошиэйтс”
|
В 90-е годы перед руководителями, отвечающими за связи с правительством, встала большая и сложная задача. В противоположность ослаблению государственного вмешательства в экономику эпохи Рейгана, большинство корпораций теперь столкнулись с различными проблемами правового и нормативного порядка, осложненными двумя возникшими тенденциями:
1. Настойчивые усилия со стороны руководства штатов и органов местного самоуправления превзойти федеральное правительство в регламентации популярных среди потребителей вопросов, таких, например, как соответствие упаковки товаров нормативам по охране окружающей среды.
2. Рост различных движений среди населения, которые все чаще приводят к дорогостоящим голосованиям и референдумам или к принятию резолюций акционерами. |
Одновременно с изменением характера проблем меняется и уровень чувствительности тех, кто определяет политику и принимает решения по подобным вопросам. Этические соображения заставили многих законодателей пересмотреть свои взаимоотношения с представителями различных групп и сфер деятельности, имеющих особый интерес даже в тех случаях, если они поддерживают позицию этих групп. Запреты на получение гонораров и тревога по поводу комитетов политических действий также изменили традиционные способы осуществления связей с правительством.
Каким же образом в свете этих перемен представители компаний, отвечающие за корпоративные отношения выполняют свою функцию связей с правительством? Отметим некоторые моменты.
• Максимизация организационных преимуществ. Хотя многие компании отделяют функцию связей с правительством от других функций в рамках корпоративных отношений, нарастает тенденция по включению связей с правительством, в службу “паблик эфферс” или в службу корпоративных отношений.
Другими функциями, обычно включаемыми в эту сферу, являются урегулирование проблем срочного порядка, осуществление связей с общественностью, корпоративная социальная ответственность и внутренние взаимосвязи.
Преимущество такого подхода заключается в том, что различные сферы могут взаимно дополнять друг друга. К примеру, если сотрудник службы связей с правительством знает, куда будут направлены главные субсидии, он может привлечь представителей правительства, определяющих политику, к пропагандистским мероприятиям вокруг предоставления субсидии. В результате достигаются две цели:
|
1. Компании предоставляется возможность сотрудничать с членом Конгресса, легислатором штата или местным официальным лицом в полезном для общества деле.
2. Становится более очевидным и заметным внесенный компанией вклад.
• Позитивное урегулирование возникающих проблем. Большинство профессионалов в области связей с правительством значительную часть своего времени занимаются реагированием на текущие кризисные ситуации. Хотя кризисы неизбежны, придание официального статуса программе разрешения проблем может повысить эффективность группы связей с правительством данной корпорации и позволит принять действенные меры.
Раз в год компании необходимо проводить официальное заседание для составления планов с разграничением первоочередных и второстепенных проблем. Следует определить, как подходить к решению каждой из проблем и что можно сделать для предотвращения дальнейшего ее разрастания. Поможет ли заблаговременная стратегия развития связей избежать принятия правительством решения или отложить его? Понизит ли незначительное изменение в корпоративной политике вероятность того, что компания станет предметом слушания в Конгрессе?
Многие проблемы можно предвидеть. Почти каждой компании приходится разбираться в огромном количестве местных и федеральных санкций по поводу стандартов чистоты воздуха и воды, а также критериев упаковки твердых отходов. Для реализации эффективной программы связей с правительством руководству компании крайне важно быть подготовленным, осознавать возможное воздействие на компанию и знать свои перспективы. |
• Поощрение инициативы работников. Хотя большинство компаний утверждает, что у них разработана программа поощрения инициативы работников, лишь немногие могут подтвердить свою уверенность в том, что программа эффективна настолько, насколько это необходимо. При условии понимания работниками компании неблагоприятных политических курсов и законодательных инициатив, они могут стать активными помощниками руководителей. Особенно это относится к компаниям, располагающими множеством объектов и служб или принадлежащим иностранным компаниям.
Не следует ждать наступления кризиса, чтобы разработать обширную корпоративную программу. Надо составить список тех, с кем ваши служащие поддерживают отношения и контакты. Следует информировать работников о проблемах и заботах вашей компании. Целесообразно приглашать членов Конгресса от расположенных рядом с предприятием округов посетить производственные помещения и принять участие в проводимых занятиях. Вашей компании надо придать местный колорит с тем, чтобы любой политик, работающий в важной для вас сфере, ассоциировал это предприятие с заботами об общечеловеческих и индивидуальных интересах.
Не следует останавливаться на достигнутом, когда организационные и информационные меры будут реализованы. Нужно поработать также с теми, с кем вы ведете деловые отношения -от поставщиков до клиентов. Необходимо провести ревизию нерешенных проблем с тем, чтобы выявить самые важные из них. Быть может, такая активная позиция по делу, не самому важному для вашей компании, создаст у принимающих решения политиков позитивное отношение к компании, что может оказаться выгоднее мер противодействия более серьезным политическим проблемам.
• Внимательное наблюдение за развитием событий. В практике многих компаний уже были испробованы буквально все средства для успешной реализации программы связей с правительством. Поэтому надо внимательно разобраться в том, что получилось, а что не сработало в той или иной ситуации. Лучшее из достигнутого в связях с правительством всегда оказывает воздействие на изменения в процессах политического развития.
Рост законотворческой и иной деятельности на уровне штатов, зачастую на несколько лет опережающей действия федеральных органов, может оказаться крупным стимулом деятельности как для руководителей, так и для сотрудников компании. Некоторые из профессионалов в области связей с правительством пришли к выводу об исключительной целесообразности проведения обзора или анализа “наилучших из практикуемых методов”. Это помогает управляющим оценить эффективность деятельности компании по связям с правительством, выяснить, какие варианты стратегий, какие методы и какая тактика имеются в их распоряжении, а также понять, что оказалось наиболее выгодным в плане эффективности затрат.
ОТНОШЕНИЯ СО СРЕДСТВАМИ МАССОВОЙ ИНФОРМАЦИИ
Ричард Торрензано, директор и старший вицепрезидент компании “Смитклайн Бичем”Шарон Гэмсин, вице-президент по коммуникациям Нью-Йоркской фондовой биржи
|
|
По сравнению с любым из предшествовавших периодов в 90-е годы связи со средствами массовой информации приобрели большее значение для успеха корпорации. События делового, финансового и экономического характера влияют на повседневную жизнь людей всего мира: зачастую они занимают первые страницы газет и журналов или ведущее место в теленовостях. |
С учетом расширения возможностей средств информации и потребности аудитории в более квалифицированном освещении новостей бизнеса финансовые учреждения, производители, предприятия розничной торговли и сферы услуг вышли на мировой уровень, сотрудничая со средствами информации в международном масштабе. Более мелкие компании, отделения крупных транснациональных корпораций и компании-новички обнаружили, что общаются теперь только с местными аудиториями. А по мере роста числа информационных бюллетеней и бизнес-публикаций для специалистов публикации по узкой тематике нашли свои ниши. Эти события определили обстановку, в которой отношения компаний со средствами информации будут играть ведущую роль.
|
ОСНОВНАЯ ИДЕЯ
Главную задачу связей компаний со средствами информации можно сформулировать по-разному. Самая простая формулировка - обеспечение того, чтобы основное внимание в освещаемом материале было сфокусировано на взглядах руководства компании и стратегические цели были доведены до общественности.
Координацию этих усилий и обеспечение того, чтобы все контакты со средствами информации усиливали звучание идей, должна осуществлять служба по связям компании или даже один человек. Необходимо разработать и широко проводить в рамках компании самостоятельную стратегическую политику, разъясняющую имидж компании. Все усилия должны быть направлены на сохранение и поддержание этого имиджа.
Люди должны знать, кто вы: предприимчивый создатель новой продукции, всегда встречающий прессу с распростертыми объятиями? Или вы давний надежный поставщик, спокойный и сдержанный? Успеха может добиться и тот и другой, однако отсутствие четко определенной политики может привести к неудаче и в том, и в другом случае.
Имеющие стратегическое значение идеи должны находить свое отражение во всех программах по связям компании. Стиль изложения и внешнего оформления текстов выступлений, ежегодных отчетов, рекламных материалов и познавательных брошюр должен быть единым. Последовательность в изложении идей должна соблюдаться и в материалах для внутреннего пользования, поскольку зачастую они в конце концов попадают в поле зрения общественности. |
Материал о деятельности компании необходимо поместить в контекст долгосрочной стратегической направленности, подчеркнув фактор преемственности. Расширение и сокращение компании, ее реорганизация, перемещение ведущих сотрудников должны увязываться со стратегией развития, а не подаваться в виде отдельных эпизодов.
В равной степени важно разработать методику обеспечения согласованности публичных заявлений служащих с идеями, которые руководство стремится распространить. Высшее должностное лицо должно в письменной форме установить порядок, при котором получаемые любым сотрудником компании запросы от средств информации немедленно должны направляться в соответствующее подразделение для подготовки ответа уполномоченным должностным лицом.
Подобным же образом руководитель компании должен довести до сведения персонала, что необходимо своевременно давать ответ, когда управляющий по связям со средствами информации запрашивает данные у других подразделений. Если к назначенному сроку это сделать невозможно, руководитель службы по связям с общественностью должен быть поставлен в известность об этом с тем, чтобы невыполненные обещания не подорвали доверие средств информации к компании.
Уполномоченные представители (включая высшее должностное лицо), которым доверено выступать от имени компании, должны при любых обстоятельствах придерживаться установленной процедуры при ответах на вопросы средств информации. Указанная процедура должна включать и обычные, и неординарные случаи, добрые или дурные вести, а также то, как проявлять инициативу или как реагировать. Если руководство скрывается от средств информации, когда дело принимает серьезный оборот, то существует вероятность “исчезновения” и средств информации, когда руководство захочет сообщить “добрые” вести.
|
СЛУЖБА СВЯЗИ СО СРЕДСТВАМИ ИНФОРМАЦИИ
Для того чтобы служба связи со средствами информации давала высшему руководству дельные советы и чтобы она достойно выступала от имени корпорации, ей необходимо доверие со стороны высшего должностного лица. Кроме того, средства информации должны знать, что руководитель указанной службы корпорации имеет постоянный доступ к последней информации.
В 90-е годы высоких технологий и ориентации на конечный результат профессиональные работники отделов по связям со средствами информации должны иметь коммерческую жилку, чтобы быть способными конкурировать с другими подразделениями компании в соревновании за доллары и приносить доход от такого вложения средств. Поскольку образы заменяют или дополняют слова, могут потребоваться более дорогостоящие и более эффективные графические и визуальные способы и средства. Профессионалы в сфере связей со средствами информации должны решить, следует ли компании заключить контракт с ху-дожниками-иллюстраторами или создателями видеопродукции, или можно использовать внутренние резервы.
К примеру, после кризиса рынка в октябре 1987 г. Нью-Йоркская фондовая биржа быстро приступила к созданию современной информационной системы (материал из сферы бизнеса стал подаваться как сенсация). Высшее руководство взяло на себя обязательство установить современное вещательное оборудование и создать телерадиосеть Нью-Йоркской фондовой биржи. Это достижение обеспечило для биржи и вещательных средств информации колоссальную гибкость и высокую рентабельность при освещении рыночной деятельности и дало ежедневный доступ на биржу средствам информации всего мира. |
Возможность выпускать видеоновости, проводить видеоконференции в мировом масштабе, освещать пресс-конференции в прямом эфире или выпускать в прямой эфир своего представителя в ходе любой телевизионной передачи в любой точке земного шара дает различным организациям все возрастающие преимущества. В зависимости от своего размера и периодичности освещения в средствах информации компания может изучить возможности инвестирования средств в видеооборудование какого-либо вида. Однако видеокассетный магнитофон и телемонитор для хранения, просмотра и анализа программ являются самым необходимым минимумом.
ОРГАНИЗАЦИЯ СВЯЗЕЙ СО СРЕДСТВАМИ ИНФОРМАЦИИ
Для некоторых компаний внимание со стороны средств информации — статья актива, тогда как для других - тяжкое бремя, если вообще не прямая угроза. Отчего же возникает такое различие?
За редким исключением вся разница - в отношениях компании со средствами информации. Выработка политики в области отношений со средствами информации и верность ей, знакомство и проявление уважения к журналистам, которые освещают деятельность компании, ~ все это может помочь в налаживании доверительных отношений между средствами информации и руководством корпорации и в достижении поставленных целей.
Если в ваши обязанности входит общение со средствами информации, вам нужно собрать столько информации о своей компании, сколько это возможно с человеческой и технологической точек зрения. Вы должны знать историю компании, разбираться в текущей ее деятельности и долгосрочных стратегических планах. А если вы сможете быстро и авторитетно отвечать на вопросы, то это поможет и вам, и средствам информации работать очень эффективно.
Если у вас запланирована пресс-конференция или выпуск пресс-релиза, попытайтесь представить себе, как этот материал должен выглядеть. Позаботьтесь о наличии в материале привлекательного снимка, забавного рассказа или нужной для репортера фразы. Не искажайте факты. Просто сделайте еще одно небольшое усилие, чтобы ваши клиенты-репортеры и редакторы получили то, что они ищут, будь то звуковое оформление, фотография или заголовок.
|
Еще одно из главных направлений вашей работы-знакомство с представителями средств информации, освещающими деятельность вашей компании. До личного знакомства вам нужно узнать, кто они такие. Это звучит просто, но имеется ли у вас полный список местных и национальных средств информации, которые могли бы освещать вашу работу? Когда этот контактный список обновлялся в последний раз? Журналисты зачастую бывают “летунами”, и ничто не сможет привести казалось бы успешную кампанию в средствах информации к крушению быстрее, чем личное письмо, адресованное репортеру, который не работает на этом месте уже пять лет.
Возьмите на себя труд узнать крайние сроки сдачи материалов в различных изданиях и органах вещания, с которыми вы часто общаетесь. Читайте публикации или смотрите передачи, в которых вам хотелось бы услышать упоминание о вашей компании. Ваши шансы на то, что журналист заинтересуется предоставленным вами специальным материалом, значительно возрастут, если вы соизмерите свой подход с потребностями репортера.
Как и в любых других деловых отношениях, всегда выгодны личные контакты. Преуспевающие торговые агенты посещают своих клиентов и устанавливают личные отношения, а это повышает уровень комфортности по сравнению с раздающимся в телефонной трубке голосом. Зачастую с помощью нескольких неофициальных, неформальных завтраков можно добиться многого в установлении отношений доверия, которые сослужат доброе дело и вашей компании, и журналисту, когда возникнет трудная ситуация.
Разница между отношением к средствам информации как к положительному фактору или тяжкому бремени может зависеть от того, каковы отношения между вашей компанией и средствами информации: они враждебны или основываются на взаимопонимании и уважении. Помните, что журналист обязан выполнить свою работу, что он хочет ее выполнить как можно лучше и что его работа имеет свои определенные ограничения. При разговоре с представителями средств информации тональность диалога должна быть такой же, как при разговоре профессионалов. |
Это не означает, что вы должны стоять в стороне, если считаете, что в материале содержится вводящая в заблуждение или неточная информация о вашей компании. Как можно скорее после появления материала направьте письмо редактору и репортеру. Четко укажите ошибки, изложите действительно имевшие место факты и в не оставляющих сомнения выражениях попросите исправить ошибку.
ВНУТРЕННИЕ ОТНОШЕНИЯ
Важно установить прочные рабочие отношения внутри компании с управляющими, руководителями подразделений, экономистами и исследователями. Если они вас знают и доверяют вам, а также знают, что вы понимаете их нужды и заботы, то будут уважать ваши решения и обеспечат получение вами той информации, которая вам нужна для выполнения работы.
Иногда это также означает, что вам придется стать главным репортером, проводящим расследование внутри компании. Ищите материалы, которые помогут компании и облегчат труд журналистов. Если ваша компания работает в нескольких направлениях производственной деятельности, то регулярно посещайте подразделения, чтобы узнать, какие из предстоящих событий могут быть достойны освещения в средствах информации.
СОХРАНЕНИЕ ДОВЕРИЯ
Уважение и доверие - это два ваших самых больших преимущества в работе со средствами информации, будь то повседневная деятельность или тяжелые для корпорации времена. Уважение и доверие необходимо создать и день ото дня поддерживать.
Предусмотренные правовыми актами или политикой компании ограничения не всегда позволят вам рассказать репортеру все, что вы знаете. Однако попытки скрыть факты или ввести средства информации в заблуждение обычно оказываются тщетными и могут привести к пагубным последствиям для компании, и подрыву доверия к вам.
|
Попытки ввести в заблуждение оказываются неэффективными, поскольку журналисты располагают множеством других источников информации - это ваши поставщики, конкуренты, профсоюзные работники и аналитики в данной отрасли, и это далеко не полный список. Их информация может быть не такой полной и менее точной, чем та, которую могли бы предоставить вы, однако она будет использована при отсутствии прямых источников из вашего офиса. Будьте откровенными и честными. Предоставляйте столько информации, сколько можете, и столь своевременно, насколько это возможно.
ЗАКЛЮЧЕНИЕ |
Цель заключается в оптимизации преимуществ, которые компания получает от освещения своей деятельности в средствах информации. Все чаще и чаще это означает не только выдачу эффектного материала или удовлетворительного ответа на вопрос. Как и для кинорежиссера, для вас основная забота - это создание и сохранение интереса в течение продолжительного времени. В отличие от кинорежиссера для вас сырьем является не только ваш собственный сценарий, но и реакция на внешнее воздействие.
Кроме того, вам необходимо понимать деловую стратегию компании на национальном и международном уровнях и управлять все более сложными технологическими связями в качестве составной части бизнеса. Это трудно выполнимый заказ, но руководители подразделений по связям со средствами информации должны с ним справляться.ОТНОШЕНИЯ С АКЦИОНЕРАМИ И ИНВЕСТОРАМИРональд Э. Зир, вице-президент по общественным делам компании “Уорнер—Лэмберт”
|
СВЯЗИ С ИНВЕСТОРАМИ
Основной задачей отношений с инвесторами является формирование понимания того, что представляет собой компания, с тем, чтобы настоящие и будущие инвесторы смогли знать о ее потенциале исходя из полученной информации. В этих целях корпорации разрабатывают коммуникационные программы, предусматривающие публикации, презентации, личные визиты и проведение по телефону совещаний с тем, чтобы общаться с акционерами, специалистами по ценным бумагам, биржевыми брокерами и другими неформальными лидерами внутри финансового сообщества. При разработке программ следует учитывать три основных положения:
1. Неуверенность. Это самое большое препятствие на пути к цели -корпоративному взаимопониманию. Неуверенность может являться результатом простой нехватки информации, к примеру, при отсутствии регулярных контактов с финансовыми кругами или адекватных объяснений действий самих компаний. Для того чтобы избежать таких ситуаций или устранить их, ключевым моментом является полная поддержка со стороны высшего руководства активной, постоянно действующей программы связей с инвесторами. Способность руководства разработать стратегию и составить представление о будущем корпорации практически неоценима.
2. Заслуга доверия. Это понятие в основном связано с долгосрочными обещаниями. Оно основано на искренности заявлений, касающихся таких фактов, как перспективы получения доходов, предполагаемые изменения в составе руководства, своевременное внедрение продукции на рынке, финансовое вложение и производственные мощности. Проще говоря, это выполнение обещаний.
3. Отсутствие сюрпризов. Этот фактор - наиболее важен в отношениях с инвесторами. В литературе описывается множество случаев, когда компании в понедельник заявляют о благоприятных результатах своей деятельности, а спустя семьдесят два часа официально объявляют совсем об иных результатах.
Единственной контрмерой против такого рода событий является абсолютно открытая позиция. Не прячьтесь. Звоните по телефону, созывайте совещания аналитиков и будьте доступными. Сообщайте факты. Если вы предполагаете появление плохих новостей, сообщите о них сами, опередив других. Такой подход также даст вам возможность объяснить, почему произошло то или иное событие и как можно эффективнее справиться с его отрицательным воздействием. Исходя из опыта можно сказать, что “удар” зачастую бывает в этом случае менее жестоким и продолжительным, чем если вы позволите новостям просто просочиться через какое-то время. |
ВНЕШНЯЯ СТОРОНА СВЯЗЕЙ С ИНВЕСТОРАМИ
В основе развития связей с инвесторами лежит серия правительственных распоряжений, обнародованных Комиссией по ценным бумагам и биржам, которая была создана в 1934 году для защиты интересов инвесторов. В этих нормативных документах четко указано, каким образом корпорации должны давать соответствующие и своевременные сообщения о “существенных” событиях. Сюда входят отчеты о дивидендах, прибылях и убытках, уведомления о приобретениях или потерях, а также изменениях в составе высшей администрации. Короче говоря, любое событие, которое могло бы повлиять на решение осторожного инвестора по приобретению или продаже ваших акций, должно считаться “существенным” и побудить вас к немедленной и соответствующей реакции. Подобная информация должна сообщаться широкому кругу средств информации, работающих на инвесторов. Некоторые отличия имеют программы, разработанные для аналитиков в области покупок (пенсионные фонды, банки) и продаж (брокерские фирмы с подразделениями розничной продажи).
ПРОГРАММЫ СВЯЗЕЙ С ИНВЕСТОРАМИ
В основе программ связей с инвесторами лежит ежедневное неофициальное общение - телефонные разговоры и посещения офисов. Там, где это возможно, во время таких визитов должны устанавливаться контакты с высшим руководством в целях предоставления более глубокой информации о компании. В наш компьютерный век многие компании считают целесообразным создавать свои собственные базы данных, включая комментарии по поводу недавнего визита аналитика или цитаты из любого письменного доклада, отчета. Они также ведут учет самой свежей информации, опубликованной ими по результатам деятельности, по отдельным видам продукции и по инвестициям в исследовательскую деятельность.
|
Более официальными элементами программ являются разделы совместных презентаций для групп аналитиков. В стандартную программу также может быть включена ежегодная презентация на крупном финансовом рынке, участие в конференциях по соответствующей отрасли экономики, проводимых инвестиционными фирмами, а также приемы для небольших групп перспективных инвесторов.
Создание мировых рынков потребовало в последние годы иного подхода к связям с инвесторами. Все чаще компании регистрируются на фондовых рынках за пределами США. Во всеобъемлющую программу связей с инвесторами должны включаться посещения международных финансовых столиц. В стандартную программу могут входить презентации в таких центрах, как Эдинбург, Лондон, Франкфурт, Цюрих, Токио, Гонконг и Сингапур. Подобные визиты могут координироваться представителем компании по вопросам инвестиций или по коммерческой банковской деятельности в этих странах.
ДОКУМЕНТЫ,
ОТНОСЯЩИЕСЯ К СВЯЗЯМ С ИНВЕСТОРАМИ
Предназначенные для акционеров публикации выходят за рамки их первоначальной роли в качестве информационных документов. Сейчас ежегодный отчет зачастую включает прогноз корпорации относительно ее задач и корпоративной культуры. Полезность такого прогноза тем выше, чем больше он касается отношений с нынешними и перспективными инвесторами, общественными лидерами, правительственными чиновниками и научными работниками.
В качестве важных источников могут служить и ежеквартальные отчеты. Поскольку они выпускаются чаще, то их можно использовать для освещения текущих событий и проблем. А это делает их доступными для средств информации, выборных должностных лиц и других заинтересованных кругов. |
ОКАЗАНИЕ ПОДДЕРЖКИ АКЦИОНЕРАМ
Удержать и обслужить солидных акционеров - тяжелый труд. Акционеры свое решение по инвестированию уже приняли. Теперь задача заключается в том, чтобы сохранить у них уверенность в разумности их инвестиций и обеспечить удовлетворение этих интересов. Короче говоря, удовлетворенные акционеры более склонны увеличивать объем своих авуаров.
В дополнение к множеству деталей, связанных с владением акциями, таких, как процедуры регистрации и трансферов, налоговые проблемы и вопросы выдачи сертификатов, помочь инвестору должным образом оценить деятельность компании могут специальные услуги. Сюда входят программы реинвестирования дивидендов и спонсируемые банками программы, облегчающие приобретение акций, минуя брокера.
Во многих компаниях разработаны программы владения акциями, которые касаются их самой лояльной клиентуры - собственных работников. Сюда входят планы владения акциями для занятых в фирме и широко распространенные программы акционерного опциона, которые приносят дивиденды в виде повышения производительности труда, поскольку собственные работники становятся еще более причастными и заинтересованными в будущем компании. В 80-е годы компании убедились в том, что планы владения акциями для своих работников часто становятся полезным орудием борьбы с исходящими от конкурента предложениями о покупке контрольного пакета акций компании.
ПЕРСОНАЛ СЛУЖБЫ СВЯЗЕЙ С ИНВЕСТОРАМИ
Многие компании пришли к выводу о целесообразности с организационной точки зрения включения службы связей с инвесторами в штат службы по связям с общественностью. Причины этого очевидны. Работает ли компания со средствами информации, правительственными лидерами или инвесторами, базовая информация остается абсолютно неизменной. Просто она оформлена немного по-другому. Соединив все эти функции в рамках единой организации, можно ликвидировать синдром “изобретения колеса” в том, что касается сбора информации. К тому же закладываются основы коллективного труда в выработке персоналом способов наилучшего использования информации.
|
|
Если про отношения с инвесторами можно сказать, что они развиваются, то эволюция происходит и с самими работниками в этой области. В недавнем прошлом отношения с инвесторами рассматривались в первую очередь как одна из функций служб, подведомственных управляющему финансами. Такой подход был особенно логичным в те времена, когда финансисты занимались главным образом проверкой балансовых отчетов и отчетов о прибылях и убытках. Сегодня хорошо информированных специалистов по ценным бумагам интересуют не только цифры, но и подробная информация о планах выпуска новой продукции, стратегических направлениях исследовательской работы и преемственности руководства. Они хотят знать, каким образом события в области законодательства и правового регулирования в Вашингтоне и Брюсселе повлияют на деятельность компании. Или о том, какова позиция компании по социальным проблемам. |
В такой ситуации целесообразно, чтобы в этой службе работали люди, всесторонне подготовленные. Идеальный кандидат должен также иметь опыт в сфере сбыта, в области систем научной информации для руководства и стратегического планирования. Компаниям следовало бы также рассмотреть возможность ротации младшего персонала из других отраслей на дублирующие должности службы связей с инвесторами. В результате появляются разносторонне подготовленные управляющие в бухгалтерском деле, финансах или маркетинге, учитывающие в своей работе внешние факторы, которые могут зачастую повлиять на принимаемые корпорацией решения.ОТНОШЕНИЯ С РАБОТНИКАМИ КОМПАНИИУильям Дж. Хиндман, младший, компания “Хиндман энд Ассошиэйтс”
|
ЦЕЛЬ
Учитывая сегодняшние умонастроения работников компании, требуется много времени и средств на разработку системы взаимосвязей с ними. Через их сознание каждый день проходит целый ряд соображений, требующих внимания к себе. Если вы можете признать, что проблемы компании вносят свой вклад в эту и без того неустойчивую среду взаимоотношений (здесь и опасные игры на разнице в курсах, и новые технологии, и требования профсоюзов, увольнения, смена приоритетов компании, призывы к реформам от групп, не существовавших еще пять лет назад), тогда подумайте, как влияет внешний мир на сознание и ощущения работника.
Наше время - время захватывающих дух взлетов и падений практически во всех областях жизни работника. За обеденным столом, у экрана телевизора, в школьных классах, в магазинах, в церкви, на дорогах воздействия в виде рекламы, инструкций и новостей вытесняют нормальный обмен информацией. Отношения между мужьями, женами, детьми и друзьями - и так уже ослабевшие из-за недостатка времени - нуждаются в поддержке, которую зачастую негде найти. |
ПРОБЛЕМА
С такими эмоциями люди приходят на работу ежедневно. В результате надо бороться за отношения с работниками — за эту ничем не заменимую связь между компанией и ее внутренней аудиторией. Но так было не всегда. В прежние времена руководители служб по связям со служащими работали с уверенностью в том, что за получение своей порции информации раз в неделю, в две недели или в месяц работник будет вести себя соответствующим образом.
А сегодня, какими бы безупречными ни были ваши методы, они должны исходить из необходимости здравого стратегического планирования и делать взаимоотношения со служащими одной из главных проблем в сфере общественных отношений.
РОЛЬ ПЛАНИРОВАНИЯ
Во всей работе, которую вы намерены осуществить, необходимо руководствоваться разработанным планом. И хотя такой порядок является обычным методом для некоторых компаний, для других - среднего или меньшего размера -это не так: в них взаимосвязи со служащими могут стать, если не провести соответствующих мер, почти хаотичными.
|
План - не только изложение целей и стратегий. На его основе можно дать строгую оценку тому, во что обойдется их достижение. Важно и то, чтобы в плане были учтены допущения, которые придется сделать, если вы собираетесь ожидаемый результат связать с какими-либо временными рамками. Наконец, план позволяет предусмотреть необходимую проверку исполнения и сроки проведения проверок.
Мнение о компании
Один из аспектов плана заслуживает особого внимания, поскольку о нем не всегда помнят. Этот аспект - необходимость определения положения компании и отношения к нему работников. Считается ли компания хорошим местом для работы? Может ли память ее работника воспроизвести действия и политику, которые бы оспаривали эту репутацию? Гордится ли компания своим особым отношением, чуткостью к вопросам политики или охраны окружающей среды? Служат ли факты, о которых узнает работник, опорой его представлений о деятельности компании, или у этой опоры глиняные ноги? Гордится ли компания качеством? Это доказуемо или эфемерно?
Суть дела очевидна: нужно занять такую позицию, при которой ваши усилия будут сопровождаться одобрением, а не порицанием. И пока вы не добьетесь правильного местоположения компании, вся высказываемая вами информация будет встречена со скепсисом. А сегодня это означает то, что ваши слова до работников не доходят, что средств не хватает, что мысли вашего работника далеки от деятельности компании.
Выбор средств информации |
В разработанном плане содержится раздел о средствах связи. Для многих основных тем, требующих глубокой проработки, печатные средства информации остаются главными ее распространителями. И все же газеты, журналы, доски объявлений, информационные бюллетени администрации компании и руководителей подразделений, даже такие быстрые средства распространения информации, как плакаты и наглядная атрибутика, должны оцениваться с точки зрения не только передачи необходимого сообщения, но и возможностей, которые они предоставляют. Более того, особенно это относится к полиграфическим средствам, авторам текстов следует помнить, что информация необходима работнику, как и внешнему потребителю, чтобы помогать решать проблемы.
Электронные средства информации открывают руководству и специалистам новые возможности. Видео заняло прочное место в отношениях с работниками. Оно персонифицирует обращения руководства компании и может также быть эффективным передаточным механизмом для мотивационной информации и средств, усиление визуального аспекта которых принесет только пользу. Электронный информационный бюллетень, который можно получить для персонального компьютера, позволяет сэкономить время. Кроме того, наряду со все более популярным факсом он дает еще одно преимущество - обработку срочного материала.
Незаслуженно мало в компаниях используется телефон. Совещания по телефону при правильном их программировании проводятся быстро, приобретают личностный характер и способствуют взаимодействию. Они к тому же относительно недороги. Однако не стоит перегружать телефонные звонки информацией. Лучше всего - результат разговора по поводу одного-един-ственного предмета.
Средство связи, которое должно стать обязательным для компании -это личные контакты. Высшему руководству следует проводить встречи с работниками по графику. То же относится и к руководителям подразделений. А также к среднему руководящему персоналу. Если вы занялись реализацией программы личных контактов, то, возможно, вам следует позаботиться о соответствующем повышении квалификации руководителей. Такая подготовка не должна быть длительной или дорогостоящей. Она должна особо подчеркнуть те методы и приемы, которые действительно срабатывают. Характерной особенностью эффективных отношений внутри компании является то, что на их основе надо как бы выделить каждого работника и общаться с каждым из них, и в этом случае необходимые идеи смогут глубоко проникнуть в сознание работника.
|
РАСШИРЕНИЕ
полномочий
Успех деятельности компании во многом зависит от распределения полномочий между ее работниками. Каждый сотрудник должен быть наделен полномочиями и четко осознавать свое значение. Пока эти полномочия не станут фактом и пока не налажены каналы обратной связи для их реализации, работники могут оставаться безучастными к работе или, хуже того, будут считать себя ненужными людьми. |
Средством расширения полномочий является информация, которую нужно готовить и подавать с убежденностью в том, что, если работник хочет остаться на своем рабочем месте в условиях конкуренции на современном рынке, то, располагая предоставленными ему возможностями, работник должен лучше понимать интересы компании, ее клиентов и необходимость улучшить свое отношение к работе.
Необходимо формировать информационную среду, побуждающую каждого работника к самосовершенствованию и повышению качества работы, способствующую принятию самостоятельных решений, гарантирующую готовность компании отстаивать свою позицию перед лицом сотрудников, зачастую выступающих и в качестве судьи, и в качестве присяжного.КОРПОРАТИВНАЯБЛАГОТВОРИТЕЛЬНОСТЬДжордж Л. Кнокс III, вице-президент по общественным связям компании “Филип Моррис, Инк.”
|
ФИЛОСОФИЯ
Компании обычно имеют определенные обязательства перед различными группами граждан, включая не только акционеров, но и своих работников, клиентов, поставщиков, потребителей и общественность. Поскольку интересы у всех этих заинтересованных лиц могут быть разными, то для их удовлетворения компании приходится играть множество ролей. Активная программа корпоративной благотворительности -один из наилучших способов, с помощью которого компания может не только удовлетворить интересы своих акционеров, но и принести благо окружению. Однако это не означает, что она сможет помочь всем им одновременно. Дары и подношения корпорации служат естественным источником возникновения многих парадоксов и конфликтов, связанных с многочисленными ролями компании, что неизбежно. Поэтому благотворительная деятельность компании должна быть подчинена как деловым соображениям — надеждам клиентуры, так и необходимости осознания своей постоянной социальной ответственности.
Важно понять, в чем заключается долг компании, поскольку корпоративная благотворительность постоянно и все больше открыта для критики как изнутри компании, так и извне. Изнутри - управляющие могут скептически отнестись даже к самым традиционным благотворительным программам и направить средства в деловые проекты, такие, как более современное оборудование или более широкая реклама и поощрение. Извне - с любым даром можно попасть впросак, например, болтливость члена правления музея, получающего средства из благотворительного фонда, или демонстрация на выставке вызывающих работ художника могут внушить сомнения относительно мотивов дарения. С учетом такого множества противоречивых воздействий выработка четких мотивов, целей и ожиданий крайне необходима для реализации благотворительных программ.
ОПАСНОСТЬ:
ОШИБОЧНОЕ ПРЕДСТАВЛЕНИЕ О МОТИВАХ
Типичный аргумент в поддержку корпоративной благотворительности -просвещенный эгоизм. Следуя этой логике, корпоративная благотворительность становится вложением предприятия от имени акционеров: например, выплата стипендий для местных средних школ может привести к тому, что у компании появится более высокообразованный круг кандидатов на работу; устраиваемые для сбора средств обеды могут предоставить большие возможности для укрепления взаимоотношений с неформальными лидерами. Сюда же можно отнести целевые распродажи по сниженным ценам. |
Указанный аргумент привлекателен для самых практичных представителей компаний: благотворительность становится определенным аспектом корпоративных связей, призванным улучшить деловую обстановку в компании.
Плановикам компании следует смириться с тем фактом, что корпоративная благотворительность - не просто аспект роли компании в качестве основного работодателя в обществе. Благотворительность выступает также в качестве значительного источника технических знаний и возможности использовать природные богатства. Выполняя обязанности, сопутствующие этим ролям, компании могут должным образом направлять свою благотворительность на деятельность, которая принесет их акционерам самую большую опосредованную пользу. Сюда могут входить: оказание помощи бедным, больным или пострадавшим от стихийных бедствий; проекты в области культуры и искусств, вызывающие интерес у общественности; школы, выпускающие более подготовленных для будущей деятельности учеников.
Нынешняя высокочувствительная политическая среда заставляет компании признавать проблемы, связанные с их многочисленными ролями и социальной ответственностью. Эти проблемы могут касаться воздействия на окружающую среду и здоровье, защиты животных, развития ядерной энергетики, пожертвований группам, занимающим определенную позицию по абортам, работы по найму и др. Этот перечень нескончаем, и ни одна компания не может постоянно всем угождать. В любом случае, если за благотворительностью стоит стремление искупить чувство корпоративной вины, возможно, компании даже не будет позволено ею заниматься. Некоммерческие организации иногда не доверяют перспективным дарителям, отказываются от крупных пожертвований из “грязных денег”.
|
При этих обстоятельствах делать добро становится крайне сложно, а программа благотворительности нуждается в очевидной и неуклонной корпоративной приверженности этому делу. От корпоративной благотворительности поэтому требуется такое же тщательное стратегическое планирование и согласование, как и от любого другого делового проекта.
НАПРАВЛЕННОСТЬ
БЛАГОТВОРИТЕЛЬНОСТИ
Раздавать деньги по-умному - непросто. Наилучшим образом программа благотворительности сработает, если она будет представлять собой единое согласованное целое, отвечающее корпоративной культуре компании, отражать ее видение общества и лучшие черты ее работников и руководителей. Аналогичным образом долгосрочное планирование также должно применяться в благотворительной деятельности с тем, чтобы благотворительность и бизнес не вступали в конфликт.
Когда благотворительность компании направлена на определенную, представляющую интерес сферу, люди и внутри, и за пределами компании могут понять программу и принять участие в ней. Это делает благотворительность более действенной для тех, кто получает средства в соответствии с программой, к примеру, для пациентов больниц, представителей мира искусств или студентов и школьников. Кроме того, по мере накопления дарителями опыта и расширения контактов в выбранной сфере, они смогут получать более приемлемые для себя заявки на финансирование и начнут лучше разбираться в кандидатах. Дарители также приобретут опыт в подготовке объявлений о принятии предложений, инструкций для претендентов на стипендии, в результате чего будет гарантирована тесная первоначальная зависимость заявок от филантропических интересов компании. Наконец, более четкое содержание благотворительной программы помогает ослабить недовольство в тех случаях, когда не принимаются заявки тех, кто не входит в зону интересов компании. Как и в отношении создания имиджа компании, ей потребуются длительные усилия, чтобы найти свою благотворительную нишу и оповестить о ней. |
Зоны фокусирования внимания должны устанавливаться не в зависимости от непосредственной выгоды для бизнеса и даже не в зависимости от давления со стороны общественности, а на основе одного-единственного вопроса, относящегося к индивидуальности компании: где она может принести наибольшую пользу? Фармацевтическая компания по своей природе может обладать достаточной квалификацией, чтобы занять ведущую роль в благотворительных вкладах в медицину, научное образование или на внедрение новых методов и изобретений. Компания, занимающаяся товарами народного потребления, может сконцентрировать свое внимание на проектах, стимулирующих высокое качество дизайна или продолжить традицию, заложенную в ее практике. Когда компания и выбранная ею область для благотворительности соответствуют друг другу, компания может увеличить финансовый вклад, предоставляя услуги работников, помощь в установлении связей с общественностью, свое использованное оборудование или неиспользуемые помещения.
Должным образом подогнанные друг к другу названные элементы позволяют компании также приспособить свои программы для обеспечения соответствующего воздействия. Вклад помимо программы в крупный национальный благотворительный фонд может принести владельцу магазина моральное удовлетворение, однако спонсирование местной школьной баскетбольной команды или помощь небольшому объединению людей искусства может значить гораздо больше для ближайшего окружения или клиентов магазина. Компания может также использовать свой опыт и контакты, чтобы придать большую весомость своему вкладу. Совсем не обязательно, чтобы ведущий корпоративный спонсор вложил наибольшую часть средств; скорее, компания может помочь с начальными инвестициями или установить конкурсную стипендию и помочь привлечь других владельцев капитала.
|
Корпоративной благотворительности приносит пользу и географический фактор. Чаще всего это концентрация усилий на территории, где компания осуществляет свою деятельность. Это помогает создавать информационные сети, оберегающие тех, кто собирается сделать финансовые ассигнования, от потенциальных провалов - например, от ненадежных администраторов или вынужденного участия в политических разборках.
ДОСТИЖЕНИЕ СОГЛАСИЯ
Корпоративная благотворительность нуждается не только в щедрых людях и богатых ресурсах, но и в том, чтобы помощь оказывали самой компании. Проведение брифингов, откровенных бесед с инвесторами и разработка программ, поощряющих участие сотрудников — все это неоценимо в установлении доброй воли между различными слоями общественности. Одобрение деятельности компании со стороны этих заинтересованных групп может оказать на деле содействие благотворительности и ее получателям; их сомнения и опасения, особенно в спорных случаях, могут разрушить всю программу. |
Чем старше по рангу занятые в благотворительной программе руководители, тем важнее, чтобы они понимали ее философию и направленность. Если старшие управляющие выбраны верно, то они помогут в реализации программы для решения задач внутреннего и внешнего плана, и сами будут понимать, что любые срывы при проведении программы в жизнь могут дать нежелательный эффект. Будучи спонсорами программы, они будут иметь больший вес внутри компании и за ее пределами, чем руководители служб корпоративных отношений.
Поскольку корпоративная благотворительность демонстрирует широким слоям общественности убеждения, ценности и множество ролей компании, то руководителям, отвечающим за благотворительность, придется работать с мощными общественными аудиториями как внутри, так и за пределами компании. Для поддержания добрых и хороших взаимоотношений с ними не всегда нужен большой штат специалистов в области благотворительности, но необходим высокий уровень управления.СВЯЗИ МЕЖДУ КОМПАНИЯМИДон Фришманн, директор компании “Ай-Би-Эм Маркетинг энд Сервис”
|
ЦЕЛЬ ДЕЛОВЫХ СВЯЗЕЙ
Сообщить ТО, ЧТО нужно, тому, кому нужно, тогда, когда нужно, - цель любых взаимосвязей на рынке, будь то реклама, контакты со средствами информации или прямая переписка. В сегодняшней ситуации компании должны постоянно повышать уровень своих знаний, понимать значение своей отрасли экономики, нужды потребителя и убеждать каждого покупателя в том, что приобретение именно данной продукции или услуг представляет наилучшее решение. И делать это нужно быстро, эффективно и дешево.
Учитывая пределы досягаемости в любой из отраслей, которые охватывают практически все виды продукции и огромное количество деталей внутри каждой из вертикальных отраслей, связи между компаниями можно сравнить с мостом между покупателями и продавцами, то есть они характеризуются как самый эффективный способ донесения идеи, заложенной в продукции или отрасли производства, до деловых кругов. |
Стремление найти и идентифицировать свою клиентуру, понять ее нужды стало навязчивой идеей персонала служб по связям в области маркетинга. В результате этого произошел взрыв в разработке сложнейших программ компьютерного анализа тенденций в изучении состава потребителей, в классификации различных групп по интересам и обратной связи с потребителями.
ВЗАИМОСВЯЗИ НА ВЫСШЕМ УРОВНЕ
Часто не принимают во внимание один из видов связей в маркетинге - взаимосвязи на высшем уровне. Наступательный, целевой план осуществления связей с руководством может привести к появлению динамичных и запоминающихся идей, которые не только дополнят и расширят другие стратегические методы работы со средствами информации, но и непосредственно отразятся на усилиях торговых агентов. А поскольку клиенты настаивают на общении со специалистами, привлечение руководителей высшего ранга привносит доверие в сферу межличностных отношений.
Разработка стратегического плана контактов с руководством, призванная укрепить деловые связи, включает несколько основных этапов развития всей совокупности функций и методов взаимодействия в области маркетинга.
|
Выработка ключевых идей
Первый шаг - поиск и определение трех-четырех ключевых идей, которые целесообразно распространить во всех средствах информации в течение всего года. Эти ключевые идеи должны служить основой всех выступлений, интервью, авторских статей, напечатанных по вашей инициативе заметок, видеосюжетов и т.п. Эти ключевые идеи, включая такие проблемы, как философия компании, направления ее деятельности, кратко- и долгосрочные планы по производству продукции и предоставлению услуг, всегда должны быть изложены с точки зрения полезности для клиента.
Определение возможностей
После того как идеи сформулированы, следует искать подходящие случаи для ознакомления с ними и подбирать соответствующих руководителей и исполнителей по их реализации. Необходимо использовать для этих целей совещания, отраслевые конференции, встречи за круглым столом, многотиражные и специализированные издания и телевидение. Если компания не придерживалась традиции участия в каком-либо многообещающем мероприятии, надо начать активно искать способы для участия в нем. Не следует ждать, пока вас позовут — можете не дождаться. И что еще хуже - ваши конкуренты заполнят нишу, которая нужна вам.
Когда однажды компания - ведущий производитель компьютеров - проинтервьюировала экспертов и покупателей в своей отрасли, то обнаружила, что конференции и форумы оказывают сильное воздействие на лидеров общественного мнения, которые в конечном итоге влияют на покупателей. Она также обнаружила, что наиболее действенными форумами для участия оптовиков являются те, которые посвящены главным проблемам покупателей или отрасли. Отраслевые мероприятия также предоставляют исключительные возможности в плане использования средств информации для расширения зоны действия связей на высшем уровне. В своих ответах на опрос, проведенный Ассоциацией издателей в области бизнеса, более 9800 подписчиков сообщили, что основным источником информации по приобретаемой ими продукции и услугам являются специализированные бизнес-публикации. А в обзоре мнений более 1000 владельцев небольших фирм США отраслевая пресса отмечалась как заслуживающая наибольшего доверия из всех средств массовой информации. |
Публикация в специализированной прессе интервью средств массовой информации с руководителями и авторских статей может усилить воздействие размещенных там ранее публикаций о предлагаемой компанией продукции, тем самым создавая интегрированный, беспрерывный поток информации, объединяющий продукцию и услуги со стратегией и философией компании. С использованием такого подхода наступательная программа выступлений в специализированной прессе может помочь в обеспечении значительной окупаемости при минимальных вложениях.
После определения возможностей абсолютно необходимо потратить некоторое время на встречи со спонсорами и сотрудниками редакций с тем, чтобы узнать, что нужно и чего хотят они или клиенты. Помните, что именно широкая аудитория определяет успех выступления или статьи. Если это выступление — предложите дополнить его наглядной демонстрацией новой технологии, товара или процесса вместо рекламного показа их в записи. Если это специализированное издание, предложите поместить оригинальные фотоснимки или посетить новый объект, чтобы сделать более наглядным рассказ о состоянии дел.
Как воспользоваться одобрением клиентов
Результаты исследований свидетельствуют, что доверие к любой информации возрастает, если ее сопровождают подтверждения со стороны клиента, делового партнера или эксперта в данной области. Было бы прекрасно, чтобы на сцене вместе с вами на несколько минут появились ваши клиенты, или чтобы они приняли участие в интервью для прессы. Среди других возможностей - видеорекомендации, включенные в выступление, или - в статье для специализированного органа печати -дополнительный материал о визите к покупателю.
|
Содержательность
выступлений
Считайте, что лишь половина дела сделана, если динамичное, наглядное выступление, особенно когда в него включена демонстрация нового товара или технологии, заканчивается уходом руководителя со сцены. В компании “Ай-Би-Эм” спичрайтеры (авторы текстов выступлений) несут ответственность за координацию деятельности работников различных функциональных подразделений, отвечающих за связи в сфере маркетинга, по обеспечению “долгой жизни” выступлений. С помощью мер наступательного характера во второй раз это выступление может дойти уже до сотен тысяч людей. Когда такие меры включаются в план с самого начала, то предполагаемые данные о вторичном охвате могут использоваться при решении вопроса о финансировании проекта. Возможности такого “сбыта” выступлений заключаются в следующем: |
рах с покупателями. Если мероприятие проводится в провинции, заметка на первой полосе местной газеты или сообщение в вечернем выпуске новостей - очевидная возможность.
• Авторская статья, основанная на выступлении, для опубликования в специализированном издании, в журнале для покупателей, финансируемом компанией, а также в публикации для служащих.
• Видеозапись мероприятия. Если позволяют средства, то это подчас может стать тактическим приемом для самого широкого охвата аудитории. Результаты проведенных недавно исследований показывают, что аудитория хочет поделиться своими впечатлениями после возвращения к себе, в свои компании. Распространяйте видеозапись среди экспертов в данной области и консультантов, которые не присутствовали на мероприятии, с тем, чтобы они смогли говорить о ней. Распространяйте среди ваших торговых агентов отредактированные сюжеты, которые можно использовать как динамичное вступление к разговору с клиентом. Распространяйте их для сведения среди сотрудников. Если видеозапись отредактировать сразу после проведения мероприятия, то ее можно распространить по телестанциям в качестве видеохроники. Если ваша компания имеет издание для клиентов, то пусть ваша видеопленка станет доступной для всей вашей клиентуры. Ищите другие возможности - среди дилеров и деловых партнеров - для дополнительных вариантов использования видеозаписи.
Установление обратной связи и пересмотр идей
При определении того, дошли ваши идеи до адресата или нет, ничто не может сравниться с объективными, поддающимися подсчету данными. Многие ассоциации, объединяющие отдельные компании, проводят тщательную оценку проведенных мероприятий. Поработайте с соответствующим комитетом вашей ассоциации, включите в повестку дня конкретные вопросы по предмету выступлений ваших руководителей. Если обратная связь программой не предусмотрена, то получите разрешение на распространение собственной весьма краткой анкеты. В результате подобных мер, обеспечивающих обратную связь, один из руководителей высшего ранга корпорации сумел повысить эффективность своих выступлений на 54%.
|
Что касается публикаций, проводите “слепые” опросы среди читателей специализированных журналов. Одна из компаний, вошедших в список “Фортуна 50”, обнаружила, что ее имидж повысился на 20% после появления поддерживающей статьи.
ЗАКЛЮЧЕНИЕ
Что касается контактов между деловыми кругами, включение плана взаимосвязей на высшем уровне в другие стратегические планы по работе со средствами информации отрасли может иметь огромное воздействие на имидж компании. Благодаря доверию к себе и своей дальновидности руководители высшего уровня зачастую могут стать архитекторами моста, соединяющего клиентов и торговых агентов. |
В результате воздействия комплексной, целевой, постоянной стратегии клиенты увидят, что компания понимает их нужды и выпускает продукцию и услуги, призванные удовлетворить эти потребности.
Это возвращает нас к исходной цели, изложенной в данной главе - сообщить то, что нужно, тому, кому нужно, тогда, когда нужно. Если вы достигнете этой цели и затем будете регулярно совершенствовать пути ее достижения, начнет нарастать ее движущая сила. Эксперты отрасли будут обладать достаточной информацией, чтобы компания постоянно упоминалась в печати. Потребители будут обладать достаточной информацией, чтобы рекомендовать продукцию и услуги компании. А ваш персонал по связям в области маркетинга будет располагать еще большим количеством материала, чтобы и в будущем году покупатели могли выразить свое заинтересованное отношение к вашей продукции.ТОРГОВЫЕОТНОШЕНИЯМайкл Рурк, вице-президент по связям и корпоративным вопросам компании “Грейт Атлэнтик энд Пасифик Ти Ко., Инк.”
|
ПРИНЦИПЫ ТОРГОВЫХ ОТНОШЕНИЙ
Из всех “видов общения”, оказывающих воздействие на жизнь корпорации, возможно, самый большой потенциал как в плане конфликтности, так и сотрудничества имеют торговые отношения. Снабженцы, клиенты, поставщики услуг и даже конкуренты представляют собой различные группы отрасли. Торговые отношения включают принципы и правила, которые регулируют взаимоотношения корпорации с этими группами.
Философия, лежащая в основе хорошо налаженных торговых взаимоотношений, базируется на уверенности в том, что общий имидж отрасли в целом зависит от всех ее членов. Хотя каждая отдельная корпорация ставит во главу угла результаты своей деятельности, очевидно, что любая из торговых групп в определенной степени делит ответственность за успех отрасли в целом. |
Данное равновесие удержать трудно, и наилучший пример - это лежащие в основе торговли отношения между продавцом и покупателем. В идеале они должны отражать профессионализм, взаимопонимание и честность. Они не должны быть антагонистическими, но не должны быть и излишне дружескими или “свойскими”, когда ради компромисса ущемляются интересы работников.
Случается, что это равновесие нарушается в ту или другую сторону в современной корпоративной среде, где ослабление сотрудничества и связей подчас продиктовано определенными событиями. Быстротечные организационные перемены и акцент на конечном результате до определенной степени размыли такие понятия, как лояльность в отношениях “работник -руководитель” и вера в межкорпоративное партнерство. А такие современные чудеса, как межкомпьютерные коммуникации, факсимильные аппараты и звуковая почта, увеличив скорость и подняв эффективность, сократили диалоговое общение как внутри организаций, так и между ними.
ФОРМИРОВАНИЕ ПОЗИЦИИ В ТОРГОВЫХ ВЗАИМООТНОШЕНИЯХ
Позиция в торговых отношениях, устанавливаемая руководством организации, реализуется на нескольких уровнях. Как и во всех ключевых политических сферах, именно президент или генеральный директор и другие руководители высшего ранга компании задают тон, уведомляя подчиненных о политическом курсе и взглядах, устанавливая принципы и параметры и в целом проецируя определенную корпоративную культуру на деловые отношения и встречи с партнерами в других компаниях.
|
В крупных организациях руководители высшего ранга служб связей в области маркетинга должны во многих отношениях быть представителями президента или директора. Обычно такие лица отвечают за участие во внешнеторговой деятельности и мероприятиях, объединяющих различные сегменты отрасли.
Наконец, есть те, кто находится “на линии’’ - покупатели, продавцы и работники операционных служб, которые часто вступают в прямой контакт, но при самых напряженных и затруднительных обстоятельствах. Их задача состоит в оптимизации получаемых результатов для своих компаний при соблюдении справедливости и честности во всех деловых связях. Для содействия такому отношению к работе руководство должно разработать и реализовать основные принципы, обеспечивающие верный подход, а также допускать определенную индивидуализацию, способствующую установлению профессиональных рабочих отношений.
ОФОРМЛЕНИЕ ПОЛИТИКИ В ПИСЬМЕННОМ ВИДЕ
Лучше всего начать с формулировки четкого, сжатого документа - этического кодекса компании. Письменное изложение политики и обеспечение того, чтобы ее четко понимал каждый из сотрудников, работа которого связана с внешнеторговыми контактами, является одним из лучших способов создания репутации честности, прямоты и последовательности реализации целей и позиций. Помимо изложения общей корпоративной философии в таком документе должны быть отражены особые правила, определяющие поведение любого лица, которое выступает в качестве покупателя или продавца, охватывающие такие вопросы, как конфликт интересов, использование или приемлемость подарков, вознаграждений (“благодарностей”), премий и других видов поощрений, а также другие относящиеся к данному вопросу соображения. |
Бремя разработки или толкования политики должно быть снято с тех, кто занимается ее ежедневным воплощением. Если этого не сделать, то не может быть никакой единой политики, а в конечном итоге общественность отрасли вообще не получит четкого представления о компании. И наоборот, четкие основополагающие правила, которые соблюдаются на постоянной основе, создают прочный и этически выдержанный фундамент для установления индивидуальных отношений, а также для более широкого взаимопонимания и между организациями.
ВОЗМОЖНОСТИ для ДИАЛОГА
После того как построен такой внутренний фундамент, руководство должно поощрять участие в деятельности организаций и в мероприятиях партнеров из других компаний, чтобы содействовать целям всей отрасли. К примеру, принимаемые федеральные и местные законы и правила зачастую затрагивают интересы всех компаний отрасли. Наилучшим образом реализации интересов отрасли в этих вопросах может способствовать объединение усилий различных подотраслей на общей платформе.
Такие возможности предоставляют корпоративное членство и активное участие в отраслевых ассоциациях на уровне штатов и на национальном уровне. Деловые встречи, семинары, проводимые совместно с государственными органами и группами потребителей, а также отраслевые совещания и конференции отвечают общим интересам отрасли, наряду с укреплением самостоятельных контактов и лежащим в основе добрых отношений духом сотрудничества.
Другим катализатором развития такого духа являются товарищеские отношения, развивающиеся в результате участия в ряде местных благотворительных и иных мероприятий, проводимых в духе коллективизма, которые часто объединяют подотрасли. Например, производители продуктов питания, оптовые и розничные торговые фирмы ежегодно передают в соответствующие фонды и в другие программы оказания помощи продукты питания на миллионы долларов. А единодушная реакция всех секторов отрасли на просьбы о выделении средств в пользу ряда нуждающихся организаций из года в год служит источником огромного взаимного удовлетворения.
|
Помимо оказания помощи нуждающимся, добровольно проведенное для координации этих усилий время объединяет людей всех секторов отрасли и формирует основу для продолжения сотрудничества в неформальной обстановке, вдали от строгой атмосферы повседневного бизнеса.
НОВАЯ ЭРА СОЦИАЛЬНОЙ ОТВЕТСТВЕННОСТИ |
Деловая общественность давно уже играет активную роль в оказании помощи обществу в решении некоторых из его самых наболевших проблем, и эта роль часто связана с тесным сотрудничеством с партнерами по отрасли. В начале 70-ых годов, когда первое нефтяное эмбарго ввергло США в энергетический кризис, обрабатывающие отрасли, оптовики и транспортники вместе занялись пересмотром систем, перепроектированием объектов и оборудования. Это был один из наиболее значительных примеров сотрудничества различных подотраслей всей американской индустрии, а плоды его и в настоящее время пожинают и корпорации, и потребители.
Сегодня корпорации могут добиться аналогичного результата по мере нарастания усилий, стимулирующих решение проблем охраны окружающей среды. Это могло бы фактически стать самым значительным примером многостороннего сотрудничества, поскольку для успеха требуется взаимный обмен идеями не только между подотраслями, но и между всеми отраслями экономики, правительством и потребителями.ОТНОШЕНИЯ В ОБЛАСТИ УПРАВЛЕНИЯРИСКОМРичард С. Хайд, компания “Хилл энд Кноултон, Инк.”Гейл X. Маркус, Комиссия по регулированию ядерной энергетики США
|
НЕОБХОДИМОСТЬ
Все чаще и чаще самые разные организации сталкиваются с необходимостью объяснять возможные опасности, связанные с их продукцией или деятельностью как в обычных, так и в чрезвычайных ситуациях. Потребность в предоставлении такой информации обусловлена повышенной реакцией общественности на потенциальные риски, связанные с товарами и процессами в современном индустриальном обществе. Необходимость информации о рисках становится важным элементом управления в области риска, а также корпоративных общественных отношений. Прежде всего требуется дать два определения: |
1. Информация в области управления риском. Это одна из составных частей любой эффективной программы, призванной управлять ситуацией или контролировать случаи возникновения риска. Информация в области управления риском направлена на объяснение организацией последствия применения ее продукции или использования процессов для здоровья и безопасности людей или для окружающей среды и раскрытие усилий, которые она предприняла для сведения рисков до минимума.
2. Информация при возникновении кризиса. При чрезвычайных обстоятельствах, таких, как крупные аварии на заводах или применение некачественных товаров, потребность в информации возрастает. Эта особая сфера информации по поводу риска именуется кризисной информацией.
ОБСТОЯТЕЛЬСТВА
Информация в области риска должна предусматривать следующие обстоятельства:
|
1. Выделение различных общественных групп, включая работников фирмы, живущих поблизости людей, пользователей и потребителей, государственные и федеральные органы, должностных лиц всех уровней и широкую публику.
2. Объяснение сложной и узкотехнической информации для широкой аудитории, не знакомой с такими специализированными понятиями, как коэффициент вероятности, факторы неопределенности или протоколы опытов на животных.
3. Признание того, что восприятие общественностью рисков в значительной мере зависит от факторов, не связанных с абсолютным уровнем риска, включая степень знакомства с предметом, осознание того, что рискованная деятельность осуществляется добровольно при самообладании и понимании максимально возможных потенциальных последствий.
При предоставлении информации о рисках необходимо постоянно помнить об особенностях аудитории. Информировать о рисках надо заранее, учитывая потенциальные причины для беспокойства, и продолжать на протяжении всего времени, пока осуществляется данная деятельность. Информация должна включать как обычные программные элементы, так и планы на случай чрезвычайных обстоятельств; хотя в ней могут использоваться различные подходы для удовлетворения потребностей, необходимо проявлять уважение к аудитории.
ЦЕЛИ
Информация о рисках может использоваться для удовлетворения различных потребностей, включая:
1. Инструктаж потребителей или работников по безопасному использованию продукции или оборудования (например, инструкции по пользованию приборами, плакаты о мерах безопасности на рабочих местах). |
2. Выполнение правовых требований (например, предупреждающие надписи на табачных изделиях и алкогольных напитках, справочные данные на фармацевтических товарах).
3. Получение одобрения общественности на размещение объекта.
4. Информирование работников и профсоюзов по поводу их тревог относительно угрозы для здоровья при занятии данным видом деятельности.
5. Инструктаж потребителей или жителей относительно порядка действий при чрезвычайных обстоятельствах (например, объявления и карточки, вкладываемые в карманы сидений на авиарейсах, сирены и объявления по радио).
6. Предоставление информации правительственным чиновникам, руководству корпорации, потребителям, жителям окрестностей и другим в случае кризиса, связанного с деятельностью или продукцией организации.
Хотя четкая программа предоставления информации может обеспечить процесс принятия решений с учетом понимания фактов, она не может гарантировать успех в сдерживании обеспокоенности общественности. Низкая вероятность риска, проведение аналогий с другими вариантами риска или соображения по поводу выгодности цены могут убедить, а могут и не убедить общественность. Это особенно относится к тревогам населения по поводу использования ядерной энергии. Тем не менее четкая программа предоставления информации обеспечит наличие необходимых сведений и тем самым увеличит шансы организации на достижение и сохранение благосклонного отношения общественности.
Для удобства стандартная и кризисная информация в сфере риска рассматриваются отдельно. Однако в ряде случаев наблюдается совпадение использования информационных материалов.
ОСНОВНЫЕ ПРИНЦИПЫ
Несмотря на то, что цели и адресаты стандартной и кризисной информации в сфере риска могут различаться, основные принципы остаются постоянными. Информация в сфере риска должна быть:
|
• Открытой и откровенной. В конечном итоге создание неверного представления о рисках, сокрытие или отрицание фактов, или просто непредоставление информации принесут только вред.
• Четкой. Информация должна предоставляться на таком уровне и таким языком, который сможет понять аудитория, для которой она предназначена, однакр это не должно идти в ущерб фактической точности или полноте информации.
• Доступной. Простого ответа на запрос о предоставлении информации обычно недостаточно. Отвечающая своим целям программа предоставления информации о рисках подразумевает охват соответствующих аудиторий.
• Непрерывной. Если информация не обновляется регулярно, то она забывается или сбивает с толку. Постоянная информация о новостях в этой области особенно важна на случай чрезвычайных обстоятельств.
• Объективной. Попытайтесь все
гда быть предельно точными, но если обнаружена ошибка или если новые факты противоречат предыдущим заявлениям, сразу же признайте это и объясните, что вы предпримете по этому поводу. / |
ИНФОРМАЦИЯ В СФЕРЕ СТАНДАРТНОГО РИСКА
Обычный незначительный выброс стоков промышленного предприятия, несчастные случаи, которые могут произойти из-за неправильного использования потребительских товаров, побочные действия лекарств или медицинских процедур, а также постоянные профессиональные опасности, с которыми сталкиваются рабочие, являются обычными последствиями индустриальной деятельности. В зависимости от степени и вида риска, наиболее важной может стать информация потребителей, местных жителей или работников фирмы. Очень часто информация о таких повседневных видах риска искажалась (или замалчивалась). Однако обычная информация часто становится также важной, как и кризисная.
Любая организация-производитель основной или побочной продукции, которая может создать ситуацию риска для здоровья или безопасности потребителей или своих работников, должна иметь свою программу предоставления информации в сфере риска. Программа подразумевает определение организацией цели программы, создание одного -двух методов передачи информации, распространение информации и поддержание процесса. В одних случаях программа может быть простой, в других она может охватывать деятельность множества людей и участие многих компонентов.
При разработке соответствующей программы организация должна рассмотреть следующие вопросы:
• Какие потребности нужно удовлетворить в условиях риска? Существуют ли какие-либо юридические требования? Их нужно как минимум удовлетворить. Требуется ли компании какое-либо первоначальное признание или благосклонное отношение, к примеру, при определении местоположения и строительстве объекта? Если это так, существует ли вероятность возникновения озабоченности на месте по поводу строительства объекта? Каков предыдущий опыт компании? Как обстоят дела в других подобных организациях?
|
• Какую нужно предоставлять информацию? Требуется ли общая трактовка проблемы риска? Являются ли действия компании по снижению риска ее главной заботой?
• Как лучше охватить все аудитории? Переписка, статьи или реклама в местных органах информации, интервью в местных ток-шоу и выступления в школах и перед общественностью -все это различные возможные варианты. В более крупных организациях для удовлетворения этих потребностей может оказаться полезным создание внутреннего бюро выступающих. Докладчикам должна предоставляться адекватная информация и им может потребоваться определенная подготовка в плане речевых приемов и в том, как справиться с трудными вопросами. В отдельных случаях уместным может оказаться создание специального информационного центра для посетителей. |
• Какая информация уже существует? В тех отраслях, которые уже давно были предметом общественной озабоченности, много полезной информации могло быть выработано отраслевыми группами, профессиональными организациями и даже отдельными компаниями. Если воспользоваться имеющимися возможностями, то это окажется эффективным, и может рассматриваться как нечто внушающее большое доверие. Однако имеющуюся информацию, скорее всего, придется изменить или дополнить. Где такой информации еще нет, можно рассмотреть возможности привлечения отрасли к участию в такой инициативе. странного происхождения, которых нужно охватить? Может потребоваться перевод на иностранный язык. Требуется ли специальная информация для предосторожности в отношении беременных женщин или женщин детородного возраста? Необходимо позаботиться о предоставлении информации для охраны здоровья, не вмешиваясь при этом в частную жизнь или не создавая несправедливого отношения к работникам. Есть ли инспекторы-контролеры, которые должны обучать других, принимать на себя определенную ответственность в чрезвычайных обстоятельствах? Возможно, им потребуется больше инструкций и больше информации.
• Как часто следует повторять информацию? Частота повторов может варьироваться по необходимости, однако в каждом отдельном случае периодическое повторение информации необходимо даже в тех аудиториях, которые уже слышали все это ранее. Частота повторов будет зависеть от сложности информации, важности получения отдельными лицами точной информации (очевидно, необходимость экстренной реакции гораздо более важна, чем потребность в общей информации), и от того, существуют ли какие-либо источники неверной или запутанной информации.
• Какую форму должно принять распространение информации? Чаще всего необходимо сочетание информации и печатной продукции. Брошюры, предупреждающие знаки и этикетки, подробные буклеты с инструкциями, плакаты, аудио и видеозаписи, компьютеризованные обучающие модули, курсы обучения и официальные презентации со слайдами - все они могут стать составными частями эффективной программы в зависимости от аудитории и необходимости повтора.
ПОДГОТОВКА МАТЕРИАЛОВ
Часто возникает вопрос: кто в организации должен заниматься разработкой материалов и распространением информации? Единого ответа не существует. Одни организации в значительной мере зависят от внешних консультантов, имеющих опыт в предоставлении информации о рисках. Другие располагают специальным штатом сотрудников службы общественных отношений. Третьи (в особенности это небольшие организации) полагаются в основном на руководителей организации или на технический персонал, обладающий навыками подготовки письменных текстов или выступлений. Многое зависит от размера организации, соответствующих сфер риска и квалификации отдельных лиц.
|
Во всех случаях нельзя пренебрегать преимуществами участия работников в неформальных отношениях. Служащие могут пользоваться большим доверием у местных жителей. Работник, живущий рядом с заводом, самим фактом проживания подтверждает свое понимание безопасности данного завода. Сотрудники, которые пользуются доверием местных жителей, скорее всего, будут считаться надежным источником информации. Хотя исключительно на это полагаться нельзя, однако на компанию это налагает обязательства по обеспечению работников информацией о соответствующих проблемах риска. Кроме того, предполагается, что компания будет поощрять и там, где это уместно, поддерживать участие работников в деятельности своей общины.
КРИЗИСНАЯ СИТУАЦИЯ
Повседневная информация о рисках, какой бы важной она ни была, не может предотвратить несчастных случаев или кризисов.
К работе в кризисных ситуациях лучше всего готовы те работники, которые занимаются повседневными проблемами риска, связанного с продукцией и деятельностью организации. Опытная команда по предоставлению информации о рисках, подобно закаленной в боях войсковой части, имеет больше шансов стать победителем и понести меньшие потери. Надлежащая подготовка к кризисным ситуациям начинается с предупредительного планирования. Эта процедура состоит из ряда логически обоснованных мер:
1. Определение типа наиболее вероятных ситуаций. Какие кризисы возникали в прошлом? Какие из них происходили с организациями, подобными вашей? |
2. Определение слоев общества, которых коснется каждая из ситуаций. Кого именно следует поставить в известность и в дальнейшем информировать - лиц внутри и вне организации, правительственных чиновников и органы власти, средства информации, поставщиков? Разлилось токсичное вещество, произошел несчастный случай со смертельным исходом, выпущен бракованный продукт - везде нужен разный подход.
3. Назначение подходящих представителей организации. Кто будет отвечать за связи с каждой из этих групп?
4. Разработка плана. Успех или неудача в преодолении кризиса в конечном счете зависит прежде всего от уровня мышления, коллективной работы и способностей руководителей, отвечающих за решение задачи. Однако без разработки плана преодоления кризисных ситуаций не обойтись.
План преодоления кризисных ситуаций
Насколько подробным должен быть план? Это определяется спецификой организации с учетом следующих рекомендаций:
• Обязательно составьте и обновляйте список всех лиц и организаций, которых нужно поставить в известность и информировать о развитии событий. В разгар чрезвычайных обстоятельств не полагайтесь на память, чтобы вспомнить всех, кого следует или нужно обязательно уведомить, особенно это касается требуемых по закону уведомлений или информированности тех, кому будут задавать вопросы средства информации и прочие.
• Разработайте меры по предотвращению занятости каналов связи, таких, как телефонные линии или факсы. Нужно ли уведомлять ра-
|
ботников, чтобы они не выходили на работу? Нужно ли предоставить членам кризисной группы прямые телефонные линии и номера? Нужно ли провести отдельные меры в местах встреч и заседаний для доступа к файлам и базам данных, нужно ли отдельно предупреждать компьютерных операторов и соответствующих работников?
• Необходимо предвидеть, какие материалы могут понадобиться (справки с изложением фактов, фотографии, вспомогательные документы, чертежи и диаграммы). Телевидение во все большей мере становится ключевым каналом информации, поэтому может потребоваться вспомогательный видеоматериал. Назначьте и подготовьте представителей, которые должны уметь сконцентрироваться, быть уверенными и понимающими важность проблемы при контактах со средствами информации и другими группами. |
сроки получения редакцией информации.
Реализация
Наилучший способ проверить план предоставления информации и улучшить работу команды управляющих риском - проведение занятий по имитации кризиса. Из подобных сценариев можно извлечь бесценные уроки, опыт и выводы. Особенно эффективную помощь оказывают видеозаписи имитаций и их просмотр. Такие мероприятия, как и многое другое, нужно продумать заранее, подготовить соответствующие документы и регулярно пересматривать и то, и другое. Пользу от этого получат все, даже если кризис никогда не случится.
Помните, что при возникновении любой ситуации риска, репортеры газет и агентств новостей, как и бригады теленовостей, должны придерживаться установленных сроков. Если информация не будет предоставлена вашей стороной, то средства информации найдут ее где-нибудь еще. Результаты могут быть печальными и крайне вредными.
Важность принятия правильных и быстрых мер является достаточной причиной для тщательного, продуманного предварительного планирования кризисных ситуаций. Это вид страховки, которым просто нельзя пренебрегать.МЕЖКОРПОРАТИВНЫЕМЕЖДУНАРОДНЫЕСВЯЗИДэвид Мец, старший вице-президент и директор по коммуникациям и общественным связям компании иИстман Кодак”
|
ПРОБЛЕМА
“Мыслить глобально, действовать локально”. Этот лозунг стал широко применяться в управлении. И все же сегодня, когда речь идет о разнообразных связях, компании должны не только “мыслить глобально”. Они также должны одновременно мыслить регионально и локально. Кроме того, специалисты службы связей компании не могут позволить себе “действовать локально”, игнорируя соображения регионального и глобального порядка.
Общий имидж любой компании состоит из сотен, даже тысяч идей, обращенных к самых разным аудиториям. Он создан из всех впечатлений, сложившихся о компании: от использования ее продукции и услуг, от используемой ею упаковки и рекламнопропагандистской деятельности, от любого ее печатного и устного слова, адресованного потребителям, дилерам, служащим, акционерам и общественности в тех частях света, где она ведет свою деятельность. В идеальном случае все эти различные обращения должны создаваться и передаваться одним глобальным “голосом”. Но несмотря на спутники, факсы, компьютерные сети и сложнейшие стратегии работы со средствами информации, лишь некоторые компании сегодня говорят в один голос со всеми своими ключевыми аудиториями. |
Вместо этого многие используют региональный подход. В крупных компаниях информация подготавливается в штаб-квартирах и рассылается на места в виде “пакета”. В то же время местные управляющие и специалисты службы по связям планируют свою собственную деятельность самостоятельно, отдельно в каждой стране или даже в каждом подразделении. Иногда корпоративные и местные обращения дополняют друг друга. Иногда нет. Целью должно стать единое общее послание, доводимое до местной аудитории с максимальным эффектом.
УСПЕШНЫЙ ПОДХОД
Эффективная программа международных связей была разработана одной из компаний, которая продавала тысячи видов продукции на различных национальных рынках. Она проанализировала свою рекламу и материалы о продукции и обнаружила, что это просто “видеозаставки”. Материалы создавались независимо друг от друга, по каждому виду продукции на каждом из местных рынков. Трудно было представить себе, чтобы все эти материалы исходили из одной компании.
|
Компания начала информационную кампанию глобального масштаба, в которой обыграла и историю своей организации, и основные принципы, и коммерческую тематику. Материалы были объединены общим графическим рисунком, который можно было использовать во всех уголках мира.
Результатами такой “зонтиковой” кампании стали экономия на издержках, исчисляемая миллионами долларов, высвобождение денег для использования их в средствах информации, а также выигрыш в создании механизма решения проблем сбыта. Что самое важное, успех привел к росту осознания самими работниками информационных служб необходимости включения в их деятельность принципа универсальной пригодности.
Глобальная сеть
Ключом к созданию служб связей является эффективная система, объединяющая все заинтересованные стороны. Такая система должна предоставлять нужные сведения в плане как точных данных на текущий момент, так и предполагаемых будущих проблем. Важную роль здесь играют технологии (к примеру, системы электронной и звуковой почты). Все, что вы сможете сделать для обеспечения надежной и своевременной информации на местном, региональном и мировом уровнях, создаст условия для эффективной и последовательной работы служб связей.
В конечном итоге именно люди, а не техника реализуют вашу информационную программу. Главная ваша потребность - в стойких, высококвалифицированных людях, которые достаточно сработались друг с другом, чтобы выработать чувство доверия. Их способность к сотрудничеству и прямому высказыванию мнений определит то, будет ли ваша компания говорить многими голосами, или на многих языках, но в один голос. Особенно важно это в сегодняшней постоянно меняющейся обстановке на рынке. |
Связи в региональном масштабе
Ведущее положение Японии и Южной Кореи прокладывает дальнейший путь для развития ряда динамичных, ориентированных на экспорт азиатских стран. Некоторые инициативы Содружества Независимых Государств и стран Восточной Европы ведут к созданию свободных экономических зон и совместных предприятий. Все более очевидной становится перспектива создания воистину общего рынка в Европе. Даже “три Китая” (КНР, Тайвань и Гонконг) когда-нибудь, возможно, объединятся в экономическом плане.
Поэтому для специалистов в области связей крайне важно мыслить и действовать в региональном масштабе. Равным образом важно учитывать и местные различия. К примеру, на фоторынке японские потребители предпочитают пленку с более розовыми телесными тонами, чем покупатели в США или Европе. Подавляющее большинство в мире перешло на 35-мм аппараты, тогда как мексиканцы предпочитают аппараты формата 110. Маловероятно, чтобы общая информационная программа, не учитывающая подобные местные различия, оказалась действенной.
Глобальная стратегия
На практике “глобализация” связей упрощается, когда предстоит большое событие или возникает острая проблема, на которой можно сосредоточить информационную деятельность.
В подобных случаях гораздо проще заинтересовать местные и региональные организации в общих перспективах.
Однако после таких больших событий люди склонны погружаться вновь в проблемы местного масштаба. Вероятно, это неминуемо. Попытка говорить со всем миром одним голосом может оставаться в какой-то степени недостижимой мечтой. Однако многие компании располагают возможностями приблизить эту мечту к реальности. Вот лишь некоторые из таких возможностей:
|
1. Старайтесь выделить такие крупные мероприятия, при освещении которых из различных составных элементов информационной структуры можно было бы создать единую структуру. Ищите способы, с помощью которых выпуск новой продукции станет не просто аппаратным шоу, но и событием регионального и местного значения.
2. Обратитесь к самым простым пропагандистским мероприятиям, которые можно осуществить во всемирном масштабе.
3. Когда определитесь с крупным мероприятием, пригодным для глобальной координации, доведите его потенциал до максимума. Если речь, например, идет о спонсорстве, свяжите воедино как можно больше товаров и услуг. Это расширит сферу маркетинга и поможет с распределением расходов.
4. Объедините ресурсы в области общей стратегии, такие, как отношения с оптовиками, фирмами, занимающимися связями с общественностью, и рекламными агент |
ствами. Координация деятельности вашей компании в области международных связей с помощью одной-двух служб информации может принести реальные дивиденды. В ряде случаев она может снизить издержки и увеличить отдачу. И еще более важно, она повышает вероятность того, что вся ваша деятельность в сфере международной (глобальной) рекламы и связей с общественностью будет однонаправленной.
5. Необходимо измерить воздействие вашей информации в странах и регионах. Не имея какого-либо способа оценки различий в образе действий потребителя, мы не сможем узнать, почему информация хорошо срабатывает в одной стране или регионе и не срабатывает в других.
6. По мере создания региональных группировок стран и слияния сфер коммерческой деятельности рынки многих товаров и услуг будут становиться все более похожими, и запросы потребителей будут все больше сближаться по своей направленности. Это, в свою очередь, создаст больше возможностей для воздействия региональных средств информации при сокращении издержек.ОЦЕНКА РЕЗУЛЬТАТОВ КОРПОРАТИВНЫХ СВЯЗЕЙДэвид Н.Ричардсон, старший вице-президент компании “Уиртлин Труп”Джеймс Грэйнджер, президент компании “Уиртлин Труп”
|
Многие из профессионалов в области связей с общественностью на самом деле не верят в то, что их работу можно измерить, по крайней мере таким упорядоченным образом, который обычно ассоциируется со словом “оценка”. В каком-то смысле они правы. Связи с общественностью никогда не будут столь же четкими, как, например, реклама. В рекламе, несмотря на влияние индивидуального творчества, конечный продукт всегда имеет определенную форму и появляется опосредованно.
Однако хотя связи с общественностью не обладают четкостью, все же их можно оценить. Методы оценки могут помочь преобразовать их из аморфной деятельности с прессой в программное средство достижения информационных целей. Существуют достаточные основания для того, чтобы оценку включить в любую программу службы по связям с общественностью:
1. Связи с общественностью почти всегда вызывают необходимость |
траты времени или денег. Соперничество за эти ресурсы часто возникает по аналогии с другими видами деятельности, где средства оценки эффективности представляются более ощутимыми. Если нельзя доказать, что результаты деятельности в области связей с общественностью оправдывают расходы, то может оказаться сложным получить средства на решение этих задач.
2. Оценка помогает организации измерить успех ее усилий в области связей с общественностью. Невзирая на конкуренцию по поводу денежных ресурсов, руководство должно потребовать, чтобы была доказана целесообразность деятельности любого из таких видов.
3. Оценка помогает планировать будущее. В комплексной программе службы связей с общественностью не все ее компоненты срабатывают одинаково хорошо. Эта служба использует различные средства: ин-
|
формационные подборки для прессы, пресс-конференции, специальные мероприятия, посещения объектов представителями средств информации, мероприятия с участием знаменитостей, изучение рейтингов, специально подготовленные по какому-либо случаю материалы и пр. Наличие процедуры разумно структурированной оценки помогает организации определить те пункты своей программы, которые срабатывают наилучшим и наихудшим образом, и спланировать свою будущую деятельность.
4. Связи с общественностью нуждаются в запротоколированной истории успехов и неудач с тем, чтобы в будущем информация была более эффективной.
5. Оценка вынуждает тех, кто отвечает за связи с общественностью, четко сознавать свои цели. Определив целевые аудитории и идеи, руководитель службы связей с общественностью может судить, насколько хорошо мы понимаем мнения тех, к кому мы обращаемся.
Оценка отношений с общественностью прошла определенную эволюцию; сначала было две оценки: хорошо или плохо. Однако никаких систематических инвестиций отрасли в развитие методов оценки, хотя бы приблизительно сравнимых с существующими в рекламной индустрии, до сих пор не было. У служб связей с общественностью нет своих методов, которые широко используются в рекламе.
Основной причиной отсутствия такой оценки в системе связей с общественностью является то, что они слишком разнородны, чтобы приспособиться к относительно четким формулам, используемым в рекламе. Возникает интуитивное понимание того, что хорошие связи с общественностью срабатывают, однако систематизированная причинно-следственная модель, которая бы гласила: “сделай А и получишь Б”, отсутствует.
Проблема измерений зависит и от степени приближенности информации к объекту. Чем ближе подступаешься к самой деятельности или мероприятию пресс-конференции, выпуску новостей, - тем легче измерить их воздействие и эффективность. В то же время тесная близость дает слишком мало информации по конечному результату наших усилий, например, повлияли ли мы на то, что люди думают о нашей организации. |
ПРОЦЕДУРА ОЦЕНКИ
Наиболее часто используемая процедура оценки проводит различие между причиной и следствием, измеряя самые доступные и самые привлекательные средства: вырезки из газет или вещательные программы. Службы рассылки вырезок из газет предоставляют копии всего того, что было опубликовано об организации в средствах информации, учитывая тираж или численность зрительской аудитории. С помощью подсчета организация может определить количество людей, которые могут что-либо знать о ней, а также то, сколько раз это происходило (используя рекламный жаргон, охват и частоту). Бытует имеющее основания предположение, что чем больше эти числа, тем выше знания и понимание идей.
Были попытки манипулировать этими показателями распространенности в средствах информации, чтобы выработать параметр “рекламной эквивалентности”, предназначенный для прямого сравнения расходов на организацию связей с общественностью и рекламу. Такая концепция привлекательна, поскольку как будто бы дает ответ на вопрос о сравнении издержек. Однако она требует таких больших допущений по поводу относительной ценности печатной статьи по сравнению с печатной или телевизионной рекламой, что сравнение может стать практически бессмысленным.
Более полно информацию из выдержек можно использовать для анализа содержания статей. Поскольку основная разница между системой связей с общественностью и рекламой заключается в том, что первая осуществляет не такой прямой контроль над тем, как подаются основные идеи, важно оценить, насколько эффективно излагаются эти идеи. Это довольно простая задача по кодированию содержания, и существует ряд коммерческих служб, которые представляют анализ и отчетность такого рода, основываясь на выступлениях в средствах информации.
|
Основным недостатком анализа средств информации является то, что здесь измеряется лишь средство. Более полные системы оценки связей с общественностью теперь включают исследования соответствующей группы населения. Дополнительным плюсом использования исследований при их оценке является то, что они предоставляют диагностическую информацию, которую можно использовать для разработки последующих программ.
СТРУКТУРА ОЦЕНКИ
Учитывая такой выбор параметров измерения, представляется логичным предположить наличие системы оценки, которая бы объединяла их. Такие системы действительно существуют, хотя они и не так широко распространены. Структура такого подхода к измерению довольно проста:
• Установите цели и дайте определение успеха.
• Определите, из чего должна состоять программа для того, чтобы достичь эти цели.
• Установите параметры, которые бы объединили все компоненты программы.
• Выполните измерения.
Одной из характеристик этой последовательности действий является ее сходство с обычным процессом создания и внедрения в жизнь программы связей с общественностью. Единственным дополнением является выработка параметров, которые смогут учесть ключевые компоненты программы, а также понимание того, что параметры оценки должны быть встроены в программу, а не приведены в конце ее.
Определение целей выглядит обманчиво просто. Цели могут широко варьироваться в зависимости от характера задачи - маркетинг, преодоление кризиса, финансовая или правовая ориентация и пр. Здесь главное - специализация задач. К примеру, целью должно быть не просто повышение уровня знаний, а повышение его с 40% до 48%. Зачастую определение целей представляет собой сложнейшую задачу при отсутствии прецедентов, однако без этого выводы об успехе сделать трудно. |
Каждый компонент связей с общественностью должен способствовать достижению одной или более целей. Это должно входить в концепцию программы. Отсюда следует, что надо основательно продумывать последствия каждого этапа программы. Например, если какая-либо знаменитость собирается посетить магазины, является ли целью повышение уровня знаний о магазинах, привлечение внимания к товару, сообщение чего-то главного об отдельном товаре или демонстрация социальной ответственности? Если управляющий соотнесет каждый компонент программы с отдельной целью, то он сможет выработать понимание относительной важности каждого компонента, а также структуры их взаимоотношений.
ПАРАМЕТРЫ ОЦЕНКИ
Что делает программу годной для оценки, так это параметры, которые разработаны для измерения достижений. Эти параметры подпадают под три широкие категории:
1. Параметры качества исполнения. Они оценивают способность группы связей с общественностью применять творческий, новаторский подход и использовать последние достижения для выполнения каждого элемента программы. Состоялась ли экскурсия для представителей средств информации? Прошла ли она по расписанию и в пределах сметы? Были ли там все нужные люди? Была ли она хорошо организованной, созидательной, целенаправленной? Все эти вопросы можно и должно задавать. Иногда возникает возможность количественного подсчета: число присутствовавших, количество просьб о выдаче материалов для прессы и другая информация.
2. Параметры распространенности. Они оценивают промежуточный эффект программы связей с общественностью. Для того чтобы они произвели воздействие, элементы должны “подаваться” через каналы средств информации. Первичным источником получения параметров распространенности являются материалы по выдержкам из газет и пр., соответствующим образом обработанные и проанализированные для определения содержания и объема освещения в средствах информации. Среди других параметров могут быть несколько сотен телефонных номеров и выполнение задачи по почтовой рассылке. Примеров таких параметров множество:
|
• Объем (количество и тираж или аудитория) освещения в средствах информации и впечатления.
• Качество освещения в средствах информации (правильно ли была выбрана газета или журнал для размещения статьи и в каком разделе статья была опубликована? Была ли это подробная статья?)
• Качество (или содержание) воспроизведения идей в этих публикациях (освещены ли основные идеи и главные их моменты?)
• Связь впечатлений и идей с продукцией или компанией, или с проблемой, являющимися объектом усилий.
3. Параметры качества воздействия. Они теснее всего связаны с изменением позиций и поведения, которые и являются целью компании. Примеры -уровень знаний, восприятия, позиции, убеждения и поведенческие намерения.
Обзоры с проведением замеров до и после целевой кампании среди населения - самый лучший способ получить информацию о позициях, уровне знаний и поведенческом намерении. Для интерпретации данных такого обзора важно соотнести с ними основные принципы связей с общественностью и другие факторы, которые могли бы повлиять на выбранную аудиторию.
Последней составной частью такого подхода к оценке является некая аналитическая основа, создающая структуру принятия решений. Она включает программу действий, направленных на придание значимости различным измерениям. Эта работа лишь выиграет, если к ней будет привлечен тот, кто имеет опыт в проведении анализа различных параметров. |
Частота проведения измерений
Результаты измерений лучше всего получить тогда, когда с ними можно еще что-то сделать. В отношении программ связей с общественностью, имеющих определенную регулярность, к примеру, цикл более чем в один год, для внесения корректив на половине пройденного пути помощь могут зачастую оказать промежуточные измерения результатов работы. А для организаций с годичным бюджетным циклом промежуточные результаты представляют собой вклад в план на будущий год. Что касается других программ, частота проведения измерений должна определяться остротой текущего момента и необходимостью тактической подстройки.
Точность и стоимость измерений
Неудивительно, что когда сокращается бюджет, одним из первых кандидатов на исключение бывает оценка. Возможно, это происходит из-за того, что ее считают менее важной, чем “фактические” работы по выполнению программы. Какой бы ни была причина, этому искушению стоит противостоять. Оценка программы - это инвестиция в настоящее и в будущее. Ее непосредственное значение заключается в том, что служба связей с общественностью старается строго выполнять намеченную программу. В течение более продолжительного срока она помогает понять, что нужно сделать, чтобы программа сработала лучше.
На полномасштабные оценки, включающие исполнение, распространение и воздействие, обычно требуется около 5% сметы реализации программы умеренного размера. Эти затраты могут быть выше, если программа предусматривает быстрые изменения или, если нужно разработать новые варианты обзоров. Издержки меньше, если уже предусмотрены отслеживающие события обзоры, охватывающие основные оценочные переменные.
Особые группы населения
Не существует концептуальной разницы в оценках, где аудиторией является широкая публика или специальная группа, например, законодатели, специалисты-аналитики в области финансов или врачи. Однако может существовать четкое различие в параметрах, приемлемых для каждой из групп. Средства информации могут играть второстепенную роль, и может возникнуть потребность в альтернативных параметрах распространенности. Параметры качества воздействия обычно уже имеются в каком-либо варианте: подсчет голосов, рекомендации или предписания. И обзоры могут проводиться по всем группам, хотя и не так легко или с большими издержками, чем для широкой публики. И все же основные принципы оценки применимы и здесь. Руководитель службы по связям с общественностью должен понимать и знать, на кого он хочет воздействовать, на какие позиции или поведение нужно повлиять и какие результаты будут успешными.
|
РЕЗУЛЬТАТЫ СВЯЗЕЙ С ОБЩЕСТВЕННОСТЬЮ
Существует ряд причин, по которым необходимо и в то же время трудно выделить результаты работы службы по связям с общественностью:
1. Связи с общественностью сочетаются с рекламой и пропагандой, причем все эти виды деятельности осуществляются одновременно и в них заложены сходные идеи.
2. Получение ответов задерживает проведение мероприятий, от которых зависит их реализация.
3. Получение ответов требует общих усилий.
4. Некоторые результаты получают в опосредованной связи с другими факторами. В качестве примеров: пишет ли журналист статью потому, что он недавно получил материалы для прессы, или потому, что уже есть эффект от их публикации? Принимает ли потребитель решение о покупке на крупную сумму только в связи с большим мероприятием по связям с общественностью, или это результат влияния всех сил воздействия? |
Эти трудности в разделении результатов воздействия связей с общественностью подчеркивает ценность системы измерений, построенной на различных параметрах, причем, одни из них весьма приближены к деятельности (исполнению), другие отражают промежуточные результаты (распространенность), а некоторые характеризуют конечный результат (воздействие). На этапе совершенствования определения относительного воздействия связей с общественностью и других факторов может применяться статистическое моделирование.
Наконец, наилучшим способом выделения результатов отношений с общественностью является включение в любую программу результатов обзора контрольных географических территорий или населения местностей, где это возможно. Для определения независимых результатов связей с общественностью и рекламы используется либо то, либо другое.
ЗАКЛЮЧЕНИЕ
Существует ряд фирм, которые предлагают либо выдержки из печатных изданий, либо кодирование (классификацию ответов). Многие фирмы, занимающиеся рыночными исследованиями, или связей с общественностью, способны проводить обзоры, хотя лишь немногие обладают опытом составления всесторонней оценки. Тем не менее помощь может быть найдена. А основной стимул разработки эффективной оценки должен исходить от самих практиков в области отношений с общественностью.
Оценка является важнейшим инструментом, помогающим определить цели, сохранить направленность программ, определить успехи и провалы и составить планы на будущее. Есть определенные четкие принципы, которые применяются к оценке связей с общественностью. Хотя инфраструктура не очень поддается воздействию, существуют различные подходы и возможности проведения оценки, которые находятся в распоряжении любого серьезного практика в области связей с общественностью.
Управление в условиях риска и страхованиеВВЕДЕНИЕСандра Г. Густавсон
|
|
Ситуации, в которых приходится работать менеджерам, постоянно усложняются, и будучи в состоянии растущей неуверенности, они вынуждены прибегать к самым разным формам принятия решений. Хотя в потенциале во многих из подобных ситуаций можно и получать прибыль, и убытки терпеть, но при определенных обстоятельствах возможны только потери. Среди очевидных примеров - уничтожение имущества/активов в результате пожара, получение травмы или смерть служащих и выплаты миллионов долларов в результате неблагоприятного судебного решения. События подобного рода, представляющие собой ситуацию риска, могут оказывать негативное воздействие как минимум на доходы; в отдельных случаях они могут угрожать и существованию всей организации. |
В первой главе раздела дано полное определение понятия управления в условиях риска как в плане разработки концепции, так и с практической точки зрения. При этом особый акцент делается на функции управления риском в рамках корпорации. Сам порядок осуществления контроля и управления риском описан в главе “Процесс управления в условиях риска”. В нем рассматриваются этапы идентификации
Сандра Г. Густавсон, доктор философии, экс-президент Американской ассоциации риска и страхования, декан и профессор факультета менеджмента риска и страхования университета штата Джорджия.
|
риска и его оценки, а затем следует краткий обзор способов преодоления трудностей в различных ситуациях. Высказывается суждение о том, что страхование является одной из форм борьбы с риском, использование которой необходимо в условиях возможности возникновения риска, если другие альтернативы оказываются неприемлемыми. Для большинства крупных и многих небольших организаций давно прошли те времена, когда для защиты от всех убытков достаточно было купить страховой полис.
Расширенное обсуждение вопросов идентификации риска и оценки подверженности ему приводится в следующих трех главах.
Глава “Риск потери имущества и доходов” сосредоточена на риске потерь как следствии владения или пользования имуществом. В главе “Ответственность за ущерб в условиях риска” дается обзор ряда источников возникновения риска ответственности, а глава “Риск потери человеческих ресурсов” посвящена идентификации рисков потерь, связанных с персоналом фирмы.
Вслед за этим обсуждением потенциальных потерь от рисков в результате деятельности компаний несколько следующих глав данного раздела акцентируют внимание на способах преодоления рисков после их выявления. В главе “Борьба с убытками” дается описание общих подходов, используемых для снижения частоты и глубины потерь. В главе “Собственные удержания для возмещения потерь от риска” излагаются возможности финансирования потерь непосредственно самой организацией. В идеале удержания для покрытия риска необходимо планировать заранее; они должны быть результатом тщательного анализа имеющихся альтернатив. Однако, если до факта потери источник риска не был выявлен, то организация будет вынуждена принять на себя связанные с этим убытки. |
Один из методов преодоления риска -передача потерь третьим сторонам. Вступление к этой теме дается в главе, написанной Стивеном Каном. Более детальное описание широкоизвестного метода передачи потерь - страхования -является предметом главы, подготовленной Робертом Эдгаром.
В трех заключительных главах данного раздела высказываются соображения по осуществлению организации управления риском. Организационная структура и способы действий, связанные с этой функцией, описываются Э. Дж. Левереттом, младшим; там же приводится образец руководства по осуществлению указанной деятельности. В большинстве фирм реализация отдельных путей преодоления риска может потребовать участия страховых агентов или брокеров. Глава Дэниела Дина и Карен Иперманис посвящена роли этих специалистов в системе управления риском. Наконец, некоторые особые соображения, относящиеся к фирмам, осуществляющим международную деятельность, обсуждаются в главе Джона Дж. Хэмптона.ФУНКЦИИ УПРАВЛЕНИЯ В УСЛОВИЯХ РИСКАКристофер А. Данкан, директор по менеджменту в условиях риска корпорации “Кентукки Фрайд Чикен”
|
|
В нынешней ситуации, чреватой разного рода опасностями и судебными разбирательствами, когда риск и связанные с ним операционные издержки растут не по дням, а по часам, управление риском постепенно стало составной частью общей системы управления. Угрозам могут быть подвержены самые важные активы, такие, как репутация, поставщики или клиенты, земля и оборудование, служащие, технология и финансовые ресурсы и само достояние организации. В качестве примеров можно назвать: пожары, ураганы, фальсификацию продукции, предание гласности неблагоприятной информации, вышедший из-под контроля судебный процесс, штрафные убытки, травмы рабочих, кражи, загрязнение окружающей среды и потеря доверия потребителя. Эти ситуации приводят ко все более растущей неуверенности при принятии решений и потенциально неприемлемых для бизнеса обязательств. Все чаще издержки управления в условиях риска становятся статьей расходов, такой же важной, как фонд заработной платы и расходы на сырье, и составляют значительную долю оборота. Успех или неудача реализации этой функции может характеризовать различие между прибылью и банкротством. По данным, опубликованным Нельсоном Бином, 43% всех предприятий, понесших катастрофические потери, так и не возобновили вновь свою деятельность; 28% тех, кто вновь открылся, спустя три года обанкротились. |
МЕНЯЮЩАЯСЯ РОЛЬ УПРАВЛЕНИЯ В УСЛОВИЯХ РИСКА
Помимо непосредственного воздействия функции управления риском на производимые затраты, многие руководители высшего звена признают тот факт, что разумное управление риском может содействовать разрешению других ключевых проблем в сфере управления, таких, как повышение производительности труда, удовлетворенность клиента и создаваемый у окружающих имидж компании. К примеру, уменьшение травматизма в конечном счете снижает издержки на рабочую силу и способствует повышению производительности труда посредством сокращения текучести, снижения дополнительных затрат на обучение и выплат заработной платы для замещающих работников; одновременно у работников повышается удовлетворенность трудом и сохраняется дух коллективизма. Открытость компании и своевременное рассмотрение претензий клиентов помогают уменьшить их неудовлетворенность после неожиданного и неприятного приобретения товара или пользования услугой; с учетом стремления большинства организаций удержать свою клиентуру служба претензий по качеству может помочь избежать “ухода” нынешних и потенциальных клиентов. Образ действий компании в случае, например, травмы клиента в результате падения, гораздо более важен для принятия клиентом решения о том, где сделать очередную покупку и для общего впечатления о данной организации, создаваемого у этого клиента, его друзей, семьи, сослуживцев и вообще у всех находящихся в зоне влияния этого клиента, чем их впечатление обо всех остальных прекрасных свойствах продукции или услуг фирмы!
|
Ушли времена приобретения недорогой страховки с широким покрытием риска ведения экономической деятельности. Претерпело эволюцию и само управление риском. Теперь основными видами риска занимается не страховой клерк, работающий на условиях частичной занятости и покупающий страховой полис, а квалифицированные и хорошо укомплектованные подразделения, которые создают и руководят комплексными программами предупреждения и контроля потерь, а также самыми современными программами финансирования имевших место убытков.
Изменилась также и цель управления риском. От менеджеров по риску теперь требуется не просто найти самую дешевую из имеющихся страховок. И вообще, страхование уже больше не выступает в качестве той страховой гарантии, какой она когда-то была: финансовая надежность страховых компаний может быть сомнительной; критические разоблачения могут не стать достоянием общественности; взыскание убытков или выплаты по полисам становятся все более пассивными, а страхователи часто снижают свой финансовый риск с помощью высоких вычитаний/удержаний и установления верхних пределов. Теперь от управляющих, специализирующихся на проблемах риска, ждут не только обсуждения запутанных условий приобретения страховки, но и предупреждения потерь; обучения служащих по вопросам безопасности; разработки новой продукции и процессов, которые помогут компании работать более безопасно и эффективно; соответствия расширяющейся законодательной деятельности правительства по охране окружающей среды и безопасности; защиты качества продукции или услуг; избавления от финансовых убытков и соответствующего ущерба в плане доверия потребителя и акционера к компании, ее продукции и услугам. |
Если бы мир был совершеннее, то не было бы необходимости в управлении риском как в функции экономической деятельности. Однако истина заключается в том, что неприятности все же происходят. Предотвращение нежелательных потерь и преодоление неизбежных затрат - суть функции управления в условиях риска.
МЕСТО УПРАВЛЕНИЯ РИСКОМ В КОРПОРАЦИИ
Обычно управление в условиях риска представляют как специализированную область, в которой разбираются лишь немногие из сотрудников, занимающихся координацией и планированием. Хотя менеджмент риска действительно требует специальных познаний в определенных ключевых областях (таких, как страхование и право), он все же является одной из немногих функций внутри организации, пересекающихся почти со всеми другими сферами деятельности компании - финансами, маркетингом, связями с общественностью, оперативным управлением и производством, материально-техническим снабжением, исследованиями и научными разработками, юридическими вопросами и пр. Глубокие знания во всех областях деятельности компании и хорошие рабочие отношения со всеми этими областями необходимы управляющему в области риска для того, чтобы выполнять основную функцию - защиту организации от нежелательных потерь.
|
В некоторых организациях управление риском является линейной функцией, непосредственно отвечающей за меры безопасности при производстве или обслуживании. Однако в большинстве организаций управление риском является функцией центрального аппарата, который консультирует оперативные подразделения по поводу того, как бороться с потерями и не допускать их возникновения. Возможно, именно аппарат исполнял эту роль в силу неразвитости менеджмента риска в те времена, когда приобретение страховок было первоочередной обязанностью сотрудников центрального аппарата. Сегодня службы управления в условиях риска объединяют элементы обязанностей как линейного, так и центрального аппарата в стремлении предотвратить потери или свести их к минимуму. Независимо от того линейные они или штабные, но в любом случае тесные производственные связи со всеми остальными службами компании, являются критически важными для четкого понимания риска и расходов компании.
Одной из вероятных трудностей для управляющего в области риска во взаимодействии с другими сферами является необходимость постоянной концентрации его внимания на долгосрочных перспективах, тогда как в хозяйственной практике чаще доминирует принятие рациональных оперативных решений. Возможно, на ежеквартальные доходы не окажут прямого воздействия разумное решение об инвестировании средств в систему пожарной безопасности важнейшего производственного объекта или разработка надежной и проверенной методики анализа отзывов о качестве продукции. Однако без таких далеко идущих инициатив могут быть поставлены под сомнение выживание компании как конечный итог и текущие ее доходы.
Из-за высоких издержек, связанных с функцией управления в условиях риска, большинство менеджеров в этой области подчиняются финансовой службе. Но есть немало исключений. Исследования, проведенные одной из фирм, показали, что 60% отделов менеджмента риска подчиняются финансовым подразделениям или финансовым управляющим, 14% - подразделениям человеческих ресурсов или администрации, 10% - управляющим высшего ранга и 16% - другим подразделениям. |
Независимо от подчиненности управляющих службой риска самым важным фактором успеха являются их частые контакты с высшим руководством компании с тем, чтобы руководители лучше понимали возможность возникновения риска и могли предпринимать шаги для ее защиты и способности приносить доход.
ФУНКЦИИ И ИЗДЕРЖКИ УПРАВЛЕНИЯ В УСЛОВИЯХ РИСКА
Направление и широта функций управления в условиях риска зависят от специфики отрасли и от основных видов возникающих рисков, с которыми сталкивается организация. В ресторане быстрого обслуживания главная забота - предотвращение травм служащих и клиентов, возникающих в процессе приготовления и подачи пищи, поскольку именно здесь сконцентрированы источники риска. Для фирмы-производителя автомобилей основные заботы связаны с претензиями по качеству продукции из-за взрывов бензобаков, непредсказуемости функционирования коробки передач и неспособности обеспечить безопасность при столкновении. Для здравоохранения главная зона внимания - претензии по поводу профессиональной некомпетентности. В химических фирмах причиной беспокойства руководства может стать предотвращение пожаров и рисков для окружающей среды, связанных с ними.
Ключевые для организации состояния риска оказывают глубокое воздействие на то, как реализуется специфика функции управления риском, какие существуют программы контроля за потерями, как укомплектован персонал службы, обладают ли работники специальной квалификацией и опытом, какая приобретается страховка или как осуществляется финансирование потерь от риска, как данная функция взаимодействует с другими функциями компании.
|
|
Точно так же, как неодинаково применение функции управления в условиях риска в различных отраслях и даже в различных компаниях, так же широко варьируются и издержки проведения этой работы, например, общие издержки управления в области риска, включая страхование, финансирование убытков за счет удержанной от распределения прибыли и административные издержки. Проведенные исследования показали, что даже на предприятии розничной торговли издержки риска могут составлять 2,4%, а в компании, специализирующейся в области здравоохранения - почти 13%. Средний уровень издержек для всех отраслей составил примерно 1 % от валового дохода. |
Без хорошо отлаженного управления в области риска и определенных издержек чистая прибыль может быть просто уничтожена. И наоборот, хорошо отлаженная система управления риска вносит свой положительный вклад в итоговую цифру финансового отчета, а для высшего руководства это всегда представляет главный интерес!ПРОЦЕСС УПРАВЛЕНИЯ В УСЛОВИЯХ РИСКАДжерри Д. Тодд, кафедра менеджмента риска Чарльза Э. Чивера университета Св. Марии
|
Для достижения целей управления в условиях риска необходимо разработать систематизированную процедуру, утвердить ее и сделать доступной для всех тех, кто отвечает за эту функцию. И если обязанности можно наметить и описать, то для выполнения своих обязанностей сами ответственные лица нуждаются в соответствующей мотивации и подготовке. В данной главе мы анализируем процесс управления в условиях возникновения риска, включающий четыре основных этапа:
1. Изучение и выявление возможных потерь - повреждение имущества, снижение дохода, ущерб, нанесенный персоналу. |
2. Оценка и измерение потерь -регулярность и степень тяжести, стоимость страхового возмещения, максимально вероятные потери, финансовые последствия потерь.
3. Контроль и финансирование риска - уклонение от деятельности, предотвращение или сокращение потерь от риска, повышение предсказуемости риска, страхование, удержания, передача третьей стороне.
4. Реализация и систематизация -проведение переговоров в отношении страхования, текущий контроль за программами сокращения потерь, текущий контроль за изменениями вариантов риска, раз-
|
работка механизмов самофинансирования.
ИЗУЧЕНИЕ И ВЫЯВЛЕНИЕ ВОЗМОЖНЫХ ПОТЕРЬ
Первый и наиболее важный этап в процессе управления риском - выявление всех потенциальных потерь и возможных их причин с тем, чтобы предотвратить потенциальную катастрофу и не допустить бессистемного отношения к риску. Необходимо выявить все зоны потенциального риска - здания, их содержимое, транспортные средства, оборудование, доходные статьи, чтобы потери от риска оценить соответствующим образом. Затем следует провести анализ потенциальных причин и вероятностей потерь по каждой из зон риска.
Менеджер по риску - это эксперт по изучению риска. Однако он не всегда может знать о потенциальной подверженности организации потерям. Следовательно, систематизированный план требует от всех служащих, особенно от руководителей подразделений, их информированности о зонах вероятных |
Рис. 12-1. Виды потерь потерь, а также наличия процедуры отчетности с тем, чтобы управляющий службы риска не оставался долгое время в неведении о какой-либо уязвимой зоне. Помощь можно получить у брокеров и агентов, особенно о вещах, которые могут быть предметом страхования. Однако именно менеджер по риску обязан постоянно знать о всех зонах повышенного риска организации.
Систематическое изучение риска требует представления о видах потерь, угрожающих любой организации. На Рис. 12-1 показано, что все зоны потерь можно подразделить на два вида: потери собственности (имущества) и потери трудоспособности людей.
Повреждение имущества связано с прямыми расходами на ремонт, а также с косвенным снижением доходов и стоимости аренды аналогичного имущества на время ремонта. На рисунке также указано, что существуют различные причины потерь - от стихийных бедствий (таких, как ураган, огонь и вода) до изъятия имущества (кража или легальные способы, через иски об ответственности за ущерб).
Потери
Имущество Снижение дохода или
I потеря трудоспособности
Физические утраты Изъятие Последствия Последствия
повреждения ущерба, нанесенного
имущества людям
Легальное Нелегальное Смерть Нетрудоспособность
|
Современные методы изучения не должны основываться на возможностях страхования, поскольку многие риски не страхуются, а некоторые из них вообще не могут быть предметом страхования. Используются четыре различных метода:
1. Выявление риска - этот метод эффективен благодаря своей дос |
кональности. По существу это контрольный список зон риска, общих для большинства организаций, вместе с информацией, необходимой для оценки финансового воздействия и страхования. Составление списка связано с использованием других методов: изучение финансовой документации,
|
личный осмотр имущества и составление графика последовательности операций.
2. Анализ финансовой документации - он необходим, поскольку методом личной проверки такие зоны риска, как счета дебиторов, наличность, рукописные тексты и доходные статьи, обычно не выявляются. Из этой документации можно узнать и стоимость соответствующих позиций.
3. График последовательности операций - он выявляет самые критически важные точки в производственных процессах, которые могут привести к закрытию всего предприятия, к примеру, отделочный или красильный цех. Графики также указывают на потенциальные последствия для производственной линии от потери поставщика. Финансовые графики анализируют, какие суммы могут быть незаконно растрачены и в каких сферах.
4. Личный осмотр - он должен проводиться менеджером риска в сопровождении руководителя соответствующего подразделения. Таким образом можно выполнить три задачи: выявить зоны риска, определить слабые места программы предотвращения потерь и довести до сознания руководства компании необходимость постоянного изучения потенциального риска.
ОЦЕНКА И
ИЗМЕРЕНИЕ ПОТЕРЬ
Выявив различные зоны подверженности риску и потенциальные причины потерь в каждой из них, управляющий службой риска теперь может заняться измерением и анализом риска, оценивая его абсолютную и относительную величину по каждой из зон и выявлением причин потерь. Это необходимо для того, чтобы, во-первых, установить относительную важность, во-вторых, решить, как справиться с риском и, в-третьих, определить соответствующую стоимость страхования или самострахования. Помимо подсчета стоимости страхового возмещения управляющий должен проанализировать варианты частоты и серьезности страховых случаев. Важность выявления зон открытости риску в первую очередь определяется потенциальным размером или значимостью потери, а не частотой или вероятностью потери. Следует оценить максимально вероятную потерю и потерю в результате определенного события, такого, как землетрясение, пожар или ураган. |
Необходимо рассмотреть все возможные варианты потерь: имущество, доход и ответственность за ущерб. Что еще более важно - это определить максимально вероятную ежегодную общую потерю денежных средств -максимальную сумму потерь, в которую может обойтись в течение данного года отдельный риск или группа рисков.
Финансовые последствия каждой отдельной потери важны, но часто они не принимаются в расчет. “Крупная” потеря - понятие относительное: ее величина зависит от того, как данная потеря может подействовать на дела компании. Потеря в 100 000 долларов может разорить небольшую фирму, но для крупной окажется лишь небольшим неудобством. Имеются три параметра, полезные для измерения финансового влияния потерь на оборотный капитал, на счет прибылей (или убытков) и на балансовый отчет. В том, что касается финансового воздействия, первым правилом управления в условиях риска является стремление избежать возможных катастрофических потерь.
КОНТРОЛЬ и
ФИНАНСИРОВАНИЕ РИСКА
Пути разрешения ситуаций, чреватых риском, можно разделить на две категории:
1. Снижение или недопущение риска и потерь - не допускать деятельности, связанной с риском, или владение рискованной собственностью, снижать частоту или серьезность потерь и увеличивать предсказуемость потерь с тем, чтобы их можно было соответственно предусмотреть в бюджете. Эту категорию часто называют контроли-
|
рованием риска или контролированием потерь.
2. Финансирование риска - страхование, собственное удержание средств на эти цели и перевод риска на другое лицо, то есть это оплата действительных потерь. На практике возможно сочетание этих методов. В отдельных случаях риск может быть переведен от застрахованной стороны на третье лицо. Пример - положение контракта, предусматривающее освобождение от ответственности, когда одна сторона согласна принять на себя правовое обязательство за гражданские правонарушения, которое, согласно общему правилу, могло бы быть обязанностью обеих сторон. |
РЕАЛИЗАЦИЯ И СИСТЕМАТИЗАЦИЯ
Решения по ликвидации ситуаций риска должны выполняться на основе обсуждения условий страхового покрытия, согласования программ недопущения или снижения потерь, составления имеющих законную силу контрактов и определения способов финансирования, процедур рассмотрения претензий в случаях, когда компания сама финансирует потери. Кроме того, должна быть создана система постоянного оперативного контроля за изменениями в зонах открытости риска, призванная также дать мотивацию менеджерам и служащим принимать на себя свою долю ответственности управления в области риска.РИСК ПОТЕРИ ИМУЩЕСТВА И ДОХОДАМайкл Ф. Грейс, консультант по вопросам страхования
|
Первыми вопросами, которыми обычно занимаются при выявлении зон риска в процессе управления, являются имущество и доходы. Они, как правило, наиболее очевидные, кажется, что их легче всего выявить и просчитать, и они могут принести самый большой убыток компании.
ИДЕНТИФИКАЦИЯ ИМУЩЕСТВА И ДОХОДА |
При определении типов имущества, уровня и источников доходов, имеющихся у компании и открытых для возможного убытка, используются три метода: контрольные списки, анализ финансовой документации и графики.
Контрольные списки
Контрольные списки могут представлять ценность при пересмотре организацией ее открытости для материального ущерба. К сожалению, многие контрольные списки выявляют лишь подлежащие страхованию случаи, но не предусматривают такие варианты открытости имущества для риска, которые могут считаться не подлежащими страхованию. Однако контрольные списки действительно помогают определить тип имущества, которое принадлежит компании или которым она управляет, а также выявить многие из опасностей, которые могут угрожать имуществу.
|
Образец контрольного списка, охватывающего не только зоны риска, которые могут быть застрахованы, составлен в 1986 году Гэри Робинсоном. Этот список включает следующие категории:
1. Недвижимость - материальные объекты (готовые или в стадии строительства), находящиеся на поверхности земли, в том числе производственные сооружения, офисы, склады, гаражи, ангары, жилые здания и фермы, резервуары, башни и трубопроводы, пристани и причалы, линии электропередач (наземные) и мосты.
2. Имущество под землей - кабели и провода, резервуары, убежища, тоннели, шахты и рудники, колодцы, подземные воды, трубопроводы и системы труб, спускные трубы для отходов, залежи полезных ископаемых (жидких, твердых, газообразных).
3. Движимое имущество - летательные аппараты, животные (домашние и скот), антенны (включая мачты), посевы и посадки (сады, газоны, кустарники, лес), оборудование для электронной обработки данных (компьютеры и периферийные устройства), оборудование и техника (машины, инструменты, матрицы, зажимы, формы, котлы, механическое электрооборудование, двигатели, турбины, конвейеры, лифты, подъемники, эскалаторы, краны, печи, электронное оборудование), ограды и ворота, предметы искусства (антиквариат, картины, драгоценности, библиотеки, коллекции), мебель и арматура, ядерные и радиоактивные материалы, ценные металлы, офисное оборудование, рекламные стенды, объекты для отдыха (парки, залы, кафетерии, сауны, тренажеры), приборы для обеспечения безопасности и обнаружения, товарные запасы (сырье, полуфабрикаты, готовая продукция), ценные документы (проекты, технические расчеты, счета дебиторов, патенты и авторские права, контракты, правовые титулы и документы, ценные бумаги, пленки, карточки, диски, программы, компьютерные чипсы, наличные деньги, заводские паспорта и таблички, закладные, документы по долговым обязательствам, договоры об аренде, страховые полисы, договоры о франчайзинге), автотранспортные средства (грузовые, личные пассажирские, принадлежащие подрядчикам, складское оборудование), водные суда (лодки, яхты, баржи, корабли, аппараты для погружения под воду, буи, буровые вышки), радио- и телевизионное оборудование. |
4. Нематериальные внешние активы - рынки, наличие ресурсов (финансы, поставщики, транспорт, коммунальные услуги, общественная охрана), коммуникации, природные условия, физическая среда, экономическая обстановка и стабильность, социальная и политическая среда, а также наличие консультантов и специалистов. Обычно все они не фигурируют в финансовой документации компании.
5. Нематериальные внутренние активы - научные исследования и опытные разработки, деловые связи и репутация, финансы (кредит у поставщиков, кредитные линии, страхование, лицензионная плата и рента, аренда, фонды компании, зачет потерь по уплате налогов за будущий период, налоговые скидки, доверие), персонал и права (на полезные ископаемые, патенты и авторские права, особые права или права на распространение, коммерческие тайны, договоры о лицензионной плате).
Несмотря на объемность списков, составленных г. Робинсоном, могут существовать активы, характерные лишь для одной области бизнеса и потому не внесенные в список. Именно к таким видам риска относятся спутники связи, которые все чаще используются и которыми все чаще владеют частные компании. Контрольные списки, составляемые ассоциациями отраслевых фирм, могут помочь при определении рисков, присущих лишь данной отрасли.
Анализ финансовой документации
Анализ финансовой документации должен раскрыть общее финансовое положение фирмы и ее способность “абсорбировать” случайные потери. Финансовая документация также полезна для учета активов и существенных обязательств, которые не нашли отражения в контрольных списках, но могут повлиять на жизнеспособность компании после крупной потери.
|
Счета прибылей и убытков показывают объем и характер производимых компанией расходов или, другими словами, источник и расходование средств. Такая информация имеет первостепенную важность при оценке возможной потери прибыли. Этот анализ требует изучения не только публикуемой финансовой документации. Нужно также проанализировать подробные записи в книгах активов и учета обязательств. Ценную информацию содержит книга учета основного капитала.
Графики
Графики в виде диаграммы или другой формы изображения показывают путь продукции от первоначального источника через производство или сборку до конечного потребителя. Такие графики особенно важны для идентификации отдельных видов оборудования или точек и отдельных элементов операции, которые могут привести к значительным потерям доходов, даже если они кажутся относительно незначительными или недорогими. Такой подход полезен для идентификации зависимости между внутренними подразделениями, предприятиями, внешними поставщиками и клиентами. Отдельный поставщик или отдельный клиент станут сразу весьма заметными, как только будет выстроен график. График может также использоваться для отражения вклада, вносимого различными сферами в деятельность фирмы.
КЛАССИФИКАЦИЯ ВИДОВ РИСКА ИЛИ ОПАСНОСТИ
Процедура классификации видов риска или опасностей, которым могут подвергнуться активы компании, важна для того, чтобы компания, определив наиболее эффективные методы сдерживания или недопущения потерь, могла разработать адекватные способы финансирования потерь, которых нельзя избежать. На этой основе было разработано большое количество контрольных списков. Некоторые из них носят общий характер, а другие специфичны для конкретной отрасли. |
В первом томе из двух написанных для курсов, которые были организованы для андеррайтеров при Американском институте страхования в Мал-верне, Пенсильвания, авторы излагают общую систему классификации риска, состоящую из трех групп опасностей:
1. Природные опасности. Это солнце, дождь, туман, снег, лед, град, молния, статическое электричество, ветер (торнадо, ураган, тайфун, буря), крайние значения температуры и влажности, засуха, извержение вулкана, землетрясение, плесень, вода, наводнение, приливы и отливы, цунами, воздушная опасность (обледенение, турбулентность ясного неба), морская опасность (айсберги, волны, песчаные отмели, подводные скалы), огонь естественного происхождения, испарения, ржавчина, коррозия, гниение, грибки, вредители, сорняки, неконтролируемая растительность, оползни/сели, эрозия, оседания, провалы почвы и наступление суши.
2. Опасности для человека. Это огонь и дым, загрязнение окружающей среды (дым, смог, вода, шум), едкий запах, падение сложенных в высокую кипу предметов, разрушение здания, радиоактивное загрязнение, обесцвечивание, перегрузка электросети, небрежность (ошибка, заблуждение, упущение, профессиональная небрежность, некомпетентность или недостаточная осведомленность), изменение температуры, сжатие, пыль, звуковой удар, гидравлический удар, утечка химических веществ, вибрация, забастовки, потеря обученного персонала, поджог, вандализм и злоумышленная порча имущества, расплавленный металл, бунты, народные волнения, саботаж, война, восстания, мятежные действия, воровство, подлог, мошенничество, терроризм, похищение людей, вымогательство, клевета, оскорбление, нарушение личных прав или прав собственности.
3. Экономические опасности. Среди них - экспроприация или конфискация, инфляция, обесценивание, износ, колебания курса, изменение вкусов потребителя, спад производства, спад на фондовой бирже.
|
Опасности можно классифицировать и по-другому. В справочнике, подготовленном для Министерства транспорта США, в контрольном списке риска приводится опасность “преступления”, а затем перечисляются подзаголовки -кража со взломом, компьютерные злоупотребления, фальшивомонетничество, подделка документов вкладчиков, нечестность служащих, подлог, мошенничество, подтасовка, грабеж и воровство.
ВИДЫ РИСКА ПОТЕРЬ ИМУЩЕСТВА
Имущество подвержено как прямым, так и косвенным потерям. Прямой убыток имеет место тогда, когда принадлежащему компании имуществу или имуществу, за которое она отвечает, наносится ущерб или оно уничтожается в результате возникновения риска.
Если огонь на складе, принадлежащем и используемом компанией, нанес ущерб зданию и уничтожил содержимое, то это прямая потеря для активов компании. Расчистка и удаление мусора после пожара - тоже прямая потеря. Косвенный убыток имеет место тогда, когда из-за прямого убытка утрачивается или снижается стоимость другого имущества. Прямой убыток или уничтожение имущества может положить начало цепной реакции, которая затронет и другую собственность, прибыль и людей. Когда прямой ущерб какому-либо имуществу приводит к снижению стоимости другого, то это косвенный убыток. Необходимо отметить, что косвенный убыток, от которого пострадала компания, не всегда связан с прямым ущербом.
Пример косвенного убытка: пожар на складе ведет к прекращению подачи электроэнергии к холодильникам склада. Итоговый убыток из-за испорченности продуктов - это косвенный убыток. А прекращение подачи электроэнергии могло быть также вызвано взрывом на электростанции, обслуживающей компании. Испорченные продукты будут косвенным убытком. Другой пример, когда теряется составная часть комплекта или пары предметов, если эта пара или комплект стоят дороже, чем отдельно взятые элементы. |
Если нанесен ущерб пиджаку от костюма, то снижение стоимости неповрежденных брюк - косвенный убыток. Еще один пример: здание частично разрушено, однако выдержало причиненный ущерб, так что теперь его нужно реконструировать в соответствии с пересмотренными местными строительными нормами. Новые нормы могут потребовать, чтобы все здание было оборудовано спринклерами (дождевальными установками), тогда как в старом здании их не было.
Виды имущества, подверженные убыткам:
1. Недвижимость - неосвоенная земля, включая все природные ресурсы, освоенная земля и материальные строения как на земле так и под землей.
2. Движимое имущество - это “движимость”, включая все имущество компании, материальные запасы и даже усовершенствования и новшества, внесенные съемщиком на арендуемой площади.
3. Нематериальная собственность - права, договоры, контракты и т.д., на что у компании имеется исключительное право, такие, как патенты и товарные знаки.
ВИДЫ РИСКА ПОТЕРЬ ДОХОДОВ
Многие крупные потери доходов возникают после прямых убытков для активов компании. Наиболее часто для описания такого риска в страховании используется термин “приостановка деятельности”. Вот некоторые примеры:
1. Сокращение валового дохода -после материального убытка, когда деятельность приостанавливается и обычный поток товаров или услуг уменьшается или прекращается, доходность сокращается; снижение доходов имеет место и тогда, когда готовой продукции причинен ущерб при прямом убытке. Если вы не способны использовать или позволить другим использовать наличную площадь, то это может привести к потере ренты, платы за обучение и вход и других видов платежей за пользование данной площадью. Если убыток осложняет учет дебиторской задолженности, то взыскание долгов может быть сокращено или в лучшем случае замедлено по сравнению с обычными темпами.
|
2. Увеличение расходов - многие фирмы не могут позволить себе прекратить деятельность даже на короткое время. Газеты, банки и химчистки -лишь некоторые примеры предприятий, которым потеря клиентуры в случае прекращения работы на непродолжительный срок нанесет серьезный ущерб. Молочные фермы должны продолжать доить коров, а больницы иметь возможность лечить ‘больных. Расходы, превышающие обычные эксплуатационные затраты и связанные с необходимостью непрерывной работы, могут быть огромными и включать в себя расходы по перебазированию, аренде, обеспечению безопасности, по оплате сверхурочной работы или найму дополнительной рабочей силы, а также транспортные расходы. Недавние пожары и связанные с ними убытки выявили необходимость использования радиотелефонов в большом количестве, а также других средств связи. Сумма убытков возрастает из-за расходов на ускорение решения важнейших вопросов, таких, как поставка запчастей, оборудования или выполнение необходимых ремонтных работ. Поскольку фирма будет пытаться успокоить своих клиентов и постоянно информировать их о последствиях, вызванных убытком, ей придется столкнуться с увеличением расходов на рекламу. Даже там, где риск потери своего места на рынке после убытка является минимальным, возникают дополнительные издержки, связанные с внедрением альтернативных методов работы.
3. Увеличение арендной платы -аренда всегда связана с риском, который может привести к увеличению расходов владельца здания или арендатора. Если фирме принадлежат поврежденные помещения и она их использует, или если в договоре аренды не содержится статья о снижении арендной платы, то тогда стоимость аренды другого помещения взамен имеющегося станет дополнительным расходом. |
Риск для арендатора может возникнуть по самым разным причинам, связанным с арендой.
4. Приостановление деятельности в конкретных ситуациях - как говорилось выше, косвенный убыток может произойти в результате прямого ущерба чужой собственности. Такая возможность трактуется как подчиненный риск собственности. Размеры такого риска зависят от степени доверия фирмы немногочисленным поставщикам или клиентам. Кроме того, к аналогичному риску могут привести отношения взаимозависимости внутри одной и той же компании. Например, технология производства, при которой поставки и работы осуществляются не заблаговременно, а в надежде, что никто не опоздает, может существенно повысить подверженность фирмы крупной потере доходов.
ИЗМЕРЕНИЕ СТЕПЕНИ ПОТЕРЬ ИМУЩЕСТВА
Легче всего измерить прямой убыток находящегося во владении имущества. Но и это не так просто. Целесообразно ли изучить вопрос о стоимости замены имеющегося имущества другим, обладающим аналогичными характеристиками (например, в случае со служебными помещениями), или имущество нужно воспроизвести, или скопировать ближе к оригиналу (например, в случае с антиквариатом или уникальным оборудованием)? Или стоит ли, например, исходить из “балансовой стоимости”, основываясь на финансовой документации компании, и отражает ли текущая рыночная стоимость имущества его истинную стоимость?
До сих пор мы избегали упоминания о страховании. Тем не менее страхование имеет прямое отношение к оценке стоимости имущества, поскольку для нее необходима информация о страховой оценке.
Чаще всего используются следующие понятия:
1. Затраты на восстановление -это производимые при утрате затраты на замену имущества, без учета обесценивания. К сожалению, в страховых полисах не дается четкого описания ни затрат на восстановление, ни обесценивания. Большинство из тех, кто застраховывает свое имущество, предполагают, что восстановление фактически означает воспроизводство. Во многих случаях при оплате страхового возмещения это не проблема. Однако в случае уникальности здания или предмета, которому был нанесен ущерб (старинные автомобили, антиквариат или здание, входящее в Национальный регистр), стоимость воспроизводства может быть значительно больше, чем стоимость замены поврежденного имущества новым.
|
2. Фактическая величина денежной наличности - дать определение этой категории довольно трудно, но чаще всего ее характеризуют как затраты на восстановление после ущерба за вычетом обесценивания. Понятие обесценивания в страховании отличается от амортизации, учитываемой в финансовой документации. В страховании обесценивание включает в себя потерю ценности имущества по любым причинам: физический износ, моральный износ или экономическое устаревание. Стоимость в текущих ценах зачастую используется как фактическая денежная стоимость личного имущества, такого, как автомобили или офисное оборудование. Стоимость в текущих ценах может также являться фактической денежной стоимостью недвижимого имущества, если оно морально полностью устарело. Стоимость имущества, записанная в бухгалтерских книгах фирмы, обычно не годится для оценки убытка в страховании.
Разбираться в этих понятиях необходимо, если фирма решает заниматься оценкой своей подверженности прямому или косвенному материальному убытку. Для того чтобы разработать способы соответствующего контроля и возможности финансирования риска, важно установить соответствующую стоимость недвижимого и движимого имущества. С одной стороны, если вы не сможете определить дополнительные затраты, необходимые на воспроизводство, а не на замену новым имуществом, то это может привести к тому, что средств окажется недостаточно. С другой стороны, оценка устаревшего здания по восстановительной стоимости в случае, если оно после значительного ущерба вообще не будет подлежать восстановлению, может привести к пустой трате средств, выделенных для осуществления контроля или финансирования риска. |
ИЗМЕРЕНИЕ ВЕРОЯТНОСТЕЙ ПОТЕРЬ ИЛИ СНИЖЕНИЯ ДОХОДА
Измерение вероятностей снижения дохода, связанных с потенциальными убытками, может быть трудным и длительным процессом. Значительная часть требуемой информации фактически может считаться конфиденциальной. Необходимо изучить практически все аспекты деятельности. Для успеха этого дела необходимы одобрение и полная поддержка высшего руководства.
В первую очередь надо определить вероятности потери прибыли, а также оценить все постоянные издержки, плюс любые дополнительные расходы, возникновение которых можно предположить, если потеря произойдет в самый неподходящий момент. Для магазина розничной торговли - это убыток в День благодарения. Для школы - в первый день учебного года. Для производителя ~ период максимального накопления запасов готовой продукции. Каждый должен сам установить для себя самое опасное критическое время.
Следующий шаг - определить, сколько времени потребуется для достижения обычного или прежнего уровня производства, а затем и для возврата к обычным объемам продаж. Для восстановления сделанного на заказ оборудования может потребоваться год или больше. Для старого несовременного оборудования поиск запчастей может оказаться проблемой. Или, наоборот, можно легко найти необходимые запчасти или иные источники, где можно приобрести предметы взамен уничтоженных или поврежденных. Возможно, для восстановления офиса или жилого дома понадобится лишь полгода, но пройдут годы, прежде чем будет достигнут уровень их использования “до убыточных” времен.
Для оценки времени и расходов, которые потребуются при восстановлении нормальной работы, необходимо разработать альтернативный оперативный финансовый план или план на случай непредвиденных расходов, являющиеся частью действенной программы контролирования риска. Возможно, фирма так и не сможет восстановить свое место на рынке после потери, поскольку клиенты найдут подходящую ей замену с точки зрения товаров или обслуживания. Многие компании концентрируют внимание на вероятностях потери прибыли, связанной с обработкой данных. Для некоторых - это подсчет дополнительных расходов по восстановлению способности обрабатывать информацию, а также восстановлению утраченных данных. У компаний, деятельность которых зависит от процесса обработки данных, готовы фундаментальные планы на случай непредвиденных обстоятельств. Необходимо распространить такую деятельность и на другие сферы.
|
Графики - один из наилучших способов определения как того, какое оборудование и операции являются для фирмы самыми критическими, так и узких мест в работе и в отношениях с другими фирмами. Для того чтобы компания могла точно оценить свои вероятные потери доходов в результате прямых и косвенных убытков, их необходимо идентифицировать.
КЛАССИФИКАЦИЯ ВЕРОЯТНОСТЕЙ ПОТЕРЬ
После установления стоимостей потерь следующий этап - определение вероятности или возможности того, что утрата произойдет.
Это можно сделать на основе простого присвоения порядковых номеров -скажем, 1, 2, 3 и т.д., или описательно с помощью слов “низкая”, “средняя” или “высокая” в отношении вероятности убытка. Необходимо располагать информацией о потерях, которые могут затронуть имущество или прибыль фирмы.
Первый источник информации, требующий изучения при примерной оценке убытка, - это факты утрат в истории самой фирмы. |
Большинству фирм таких данных для необходимых подсчетов потерь не хватит. Второй источник - информация о потерях других фирм той же или аналогичной отрасли. Эта информация может оказаться полезной, а получить ее можно из специализированных источников-ассоциаций данной отрасли. Третий источник - страховые агенты или брокеры.
Наконец, персонал страховой компании также может быть ценным источником информации, хотя их данные зачастую ограничиваются “возможностью быть объектом страхования”.
Заключительный этап идентификации и измерения подверженности имущества и прибыли потерям - определение того, во что могут обойтись потери. Важно оценить и “ранжировать” опасности потерь таким образом, чтобы внимание уделялось прежде всего наиболее критическим точкам. Классификация может также обеспечить использование наиболее приемлемых альтернатив контролирования и финансирования риска. Для изучения уровней убытков можно использовать следующие понятия:
1. Ожидаемая вероятность убытка - уровень потерь, имеющих место тогда, когда установленные системы и процедуры контролирования риска нормально срабатывают. К примеру, спринклеры включаются, как и было запланировано, напор воды и ее количество достаточны. Этот показатель может зачастую быть нулевым, то есть убытков не ожидается.
2. Максимальный ожидаемый убыток - предполагается, что некоторые из систем контроля не сработают, однако сам убыток из-лод контроля не выйдет.
3. Максимально возможный убыток - предполагается, что ни одна из систем не сработает и что все имущество, которое может пострадать от отдельно взятого убытка, уничтожено. В расчеты таких потерь необходимо включить оценку полной гибели объекта.ОТВЕТСТВЕННОСТЬ ЗА УЩЕРБ В УСЛОВИЯХ РИСКАДжек П. Джибсон, президент Международного института менеджмента риска
|
Каждый день мы слышим о судебных делах по невыполненным обязательствам на астрономические суммы. Иски предъявляются одними людьми другим, фирмам, правительствам и даже благотворительным организациям. Никто -и уж конечно ни одна организация -не застрахован от потенциальной юридической ответственности. Многие обозреватели сравнивают ее с лотереей, и действительно, многим достаются крупные выигрыши, тогда как за них расплачивается общество. Функция управления в условиях риска состоит в том, чтобы идентифицировать те виды риска, с которыми сталкиваются организации, и преодолевать такие ситуации с наименьшими затратами.
Принципиально важное значение имеет защита прав физических и юридических лиц в соответствии с законом. Есть три обширных класса правонарушений - гражданское правонарушение (деликт), уголовное преступление и нарушение контракта. Каждым из них занимаются разные отрасли права. Деликатное право защищает права физических лиц в случае гражданских правонарушений. Жертвы правонарушений обычно могут рассчитывать на правовую защиту в денежной форме, например, возмещение ущерба в размере понесенных убытков и возмещение убытков в виде штрафа. Такое обязательство правонарушителей по выплате потерпевшей стороне денежной компенсации представляет собой главную зону ответственности, которой занимается управление в области риска. |
Существует очень много видов ответственности, связанной с убытком (причем многие из них либо очень сложны, либо крайне неясны), поэтому идентификация тех из них, которые возникают у какой-либо организации, может быть трудным делом. Однако идентификация рисков облегчается, если сгруппировать опасности в соответствующие категории. Один из вариантов логичной классификации включает: (1) помещения, деятельность и связанные с ними опасности; (2) опасности, связанные с продукцией и выполненной работой; (3) опасности, связанные с автотранспортом, летательными аппаратами и плавучими средствами; (4) опасности, свойственные данной профессии, ошибки, упущения или профессиональная некомпетентность.
|
ПОМЕЩЕНИЯ, ДЕЯТЕЛЬНОСТЬ И СВЯЗАННЫЕ С НИМИ ОПАСНОСТИ
Людей, которые попадают в помещения, принадлежащие владельцу имущества (собственнику или арендатору), можно классифицировать по закону как приглашенные лица, обладатели права или нарушители владения. Пример приглашенного лица - посетитель магазина.
Пожарник, вызванный в магазин при чрезвычайных обстоятельствах, - обладатель права, а вор, вламывающийся в магазин, - нарушитель владения. В целом, согласно общему праву, магазин обязан позаботиться о том, чтобы не причинить вреда приглашенному лицу в значительной мере, обладателю права - в ограниченной мере, нарушителю владения - в низкой. Неспособность проявить заботу на должном уровне, например, не предупредить об опасности или не ликвидировать ее, считается небрежностью и может привести к правовой ответственности, если в результате кому-то будет причинен вред. Это называется ответственностью, связанной с помещениями.
Многие фирмы оказывают услуги за пределами собственных помещений. Эта опасность, именуемая ответственностью, связанной с деятельностью, включает в себя все виды потенциальной ответственности, вытекающие из деятельности, осуществляемой за пределами помещений организации, за исключением ответственности за продукцию, выполненную работу, автотранспорт, плавучие средства или летательные аппараты. К примеру, потенциальная ответственность, которую может понести подрядчик за вред, причиняемый людям на его рабочих объектах, -это ответственность, связанная с деятельностью.
Аналогична потенциальная ответственность продающего электроприборы магазина за вред, причиняемый домовладельцам, или за ущерб их имуществу из-за небрежности работников магазина при установке оборудования, то есть она связана с деятельностью. |
Непосредственно с ней связана так называемая ответственность независимых подрядчиков. В принципе, согласно общему праву, заказчик не несет ответственность за действия своих независимых подрядчиков. Однако из года в год суды делают многочисленные исключения из этого общего правила, и сейчас было бы неправомерным предполагать возможность такого освобождения от ответственности.
Эту опасность, вероятно, нагляднее всего можно продемонстрировать на примере строительных работ. Но и в других отраслях и видах деятельности могут возникать значительные угрозы. Независимых подрядчиков следует тщательно выбирать, и обычно от них нужно требовать страхования ответственности, защищающего и их, и заказчика.
Еще одна опасность, связанная с деятельностью, - это потенциальная ответственность за такие преднамеренные правонарушения, как нарушение владения, вмешательство в частную жизнь, оскорбление, порочащая репутацию клевета и незаконный арест. Преднамеренные правонарушения подобного рода часто возникают в связи с деятельностью по продаже, маркетингу или рекламе; обеспечению безопасности и правопорядка; а также при исполнении функциональных обязанностей по связям с персоналом. Следует отметить, что эти правонарушения тесно связаны с потерей репутации, стрессом и подобными травмами не физического характера. Профессионалы в области управления риском часто именуют их рисками “личного вреда”. Однако такое название противоречит терминологии, используемой юристами-профессионалами, поскольку они при использовании данного термина имеют в виду и физические телесные травмы.
Хотя основная категория ответственности в связи с помещениями, деятельностью и соответствующими опасностями достаточно проста, но внутри этой категории есть много расплывчатых трактовок опасностей, которые можно легко не принять во внимание.
Контракты
Договор об аренде, найме, строительстве и практически все другие контракты по сделкам предусматривают положения о компенсации убытков, освобождении от ответственности и о страховании,
|
согласно которым определенные обязанности и потенциальная ответственность передаются от одной договаривающейся стороны другой. К примеру, в договорах об аренде офисных помещений часто требуется, чтобы арендатор нес ту или иную ответственность за ущерб зданию, за травмы людям в помещениях.
Такие варианты риска можно предусмотреть в страховке или с помощью других средств, если их удастся распознать. Однако вряд ли будут учтены все необходимые варианты страхового обеспечения или альтернативы покрытия риска, если опасности или риск неизвестны. По этой причине необходимо тщательно изучать заключаемые контракты с точки зрения предусмотренных в них вероятностей риска.
Ответственность за производство и продажу алкогольных напитков
Тот, кто предлагает алкогольные напитки, может быть привлечен к ответственности за травмы третьим лицам, причиненные лицом, опьяневшим от потребления этих напитков. Этот риск легко распознаваем тогда, когда продажа или распространение алкогольных напитков является основным видом деятельности. Но существуют и менее очевидные ситуации, где такая опасность может возникнуть. К примеру, фирму можно привлечь к ответственности за травмы, полученные людьми в автомобильной катастрофе, случившейся из-за того, что служащий выпил слишком много на организованном фирмой пикнике или на другом мероприятии. Предмет мероприятия, где подается алкоголь, или вид деятельности, могут повлиять на степень подверженности убытку и на степень покрытия стандартным страховым полисом любой проистекающей из этого ответственности. Следовательно, важно выявить и проанализировать ту деятельность компании, которая вызывает подобный риск.
Ответственность по охране окружающей среды
Многие предприятия подвержены огромной потенциальной возможности |
возникновения ответственности из-за загрязнения окружающей среды. Такая потенциальная ответственность предусматривается общим правом, а также рядом федеральных и местных (на уровне штатов) законодательных актов. Ответственность за окружающую среду может быть связана с прошлой и текущей деятельностью по уничтожению отходов, протечкой резервуаров с хранящейся в них жидкостью, с использованием вредных компонентов (например, асбеста или формальдегида) при строительстве зданий и других сооружений, а также с загрязнением, вызванным иными видами деятельности. Такая ответственность бывает: (1) ответственностью перед третьими лицами за телесное повреждение или ущерб имуществу из-за загрязнения; (2) ответственностью перед правительством или третьей стороной за издержки по удалению загрязняющих веществ.
В целом от организации, которой принадлежит собственность и у которой хранились вредные отходы, могут потребовать удалить эти отходы и могут привлечь ее к ответственности за причиненный вред. Аналогичным образом компания может нести ответственность за компенсацию расходов по расчистке места, где хранились ее отходы, даже если они составляли лишь небольшую часть по сравнению с другими отходами, размещенными на этом месте. Другая большая область потенциальной ответственности за покрытие издержек по расчистке - это подземные резервуары.
Стальные резервуары, используемые длительное время, постепенно покрываются ржавчиной и дают течь. Тогда их нужно удалить и уничтожить, а эта операция стоит десятки тысяч долларов.
Что самое тревожное в рисках, связанных с окружающей средой, так это вероятность существования условий с потенциальной ответственностью, о которых руководство может и ничего не знать. Все чаще для предотвращения такой ситуации проводится анализ проблем, связанных с охраной окружающей среды. Специалисты задают вопросы производственному персоналу и проверяют имущество и объекты компании с тем, чтобы выявить потенциальные проблемы защиты окружающей среды.
|
Такие ревизии особенно целесообразны при покупке земли, приобретении другой организации или в случае, если компания в прошлом осуществляла деятельность, связанную с выработкой вредных побочных продуктов.
Ответственность за чужую собственность
Еще один связанный с ответственностью риск, с которым сталкиваются многие фирмы и который обычно требует особого подхода, - это потенциальная возможность нанесения ущерба чужому имуществу, в частности, имуществу клиентов. Примеров тому множество. Один из них - гаражные компании и многие другие фирмы принимают у себя автомобили клиентов; перевоз автомобильным и другим транспортом чужого имущества; подрядчики охраняют здания и осуществляют управление; ювелиры, скорняки, химчистки и прачечные, а также ремонтные мастерские также работают с чужой собственностью.
По многим видам такой деятельности осуществляется коммерческая передача имущества на временное хранение. В целом, хранитель во всех перечисленных случаях несет правовую ответственность (перед клиентом) за ущерб чужому имуществу, возникающий из-за собственной небрежности. Тем не менее ситуация ответственности обычно не создается, если ущерб не может быть приписан небрежности хранителя. К примеру, ущерб в результате пожара, урагана, бури или другого стихийного бедствия обычно не будет считаться небрежностью. С помощью контракта этот перечень ответственности можно расширить, как, например, если в договоре или даже рекламе указывается, что хранитель будет нести ответственность за ущерб имуществу клиента независимо от причины его возникновения. Однако попытки ограничить или избежать контрактной ответственности, скажем, за счет непризнания, напечатанного на обороте бланка, обычно считаются противоречащими государственной политике и поэтому не имеют силы. |
ОТВЕТСТВЕННОСТЬ ЗА ПРОДУКЦИЮ И ВЫПОЛНЕННУЮ РАБОТУ
Потенциальная ответственность перед клиентом или третьей стороной за телесные повреждения или ущерб имуществу, причиненный продукцией фирмы, или, в случае выполненной ею работой сервисного профиля, известна как опасность продукции или выполненной работы. Эта опасность начинается, когда продукция впервые попадает в коммерческий поток (например, когда покидает помещения производителя) или когда завершается деятельность (например, когда подрядчик передает достроенный дом владельцу).
Когда кто-то получает травму или когда имуществу наносится ущерб продукцией или выполненной работой, может возникнуть ответственность согласно правовым теориям о нарушении прямо оговоренной или подразумеваемой договорной гарантии, халатности или четко очерченной ответственности.
В качестве примера ответственности за продукцию может служить травма человека из-за дефектной детали его велосипеда. Все фирмы и предприятия, связанные с производством, распространением и продажей данного велосипеда, стоят перед потенциальной угрозой иска об ответственности за продукцию. В зависимости от обстоятельств ответственность может касаться розничного торговца, продавшего велосипед, оптовика, отдавшего его на реализацию розничному торговцу, производителя, занимавшегося сборкой велосипеда, а также производителя дефектной детали.
Закон об исковой давности
Особо можно выделить следующий аспект обсуждаемого риска - это исковая давность. Ссылки на давность редко кому помогают избежать ответственности за продукцию. В принципе, законы об исковой давности (которые препятствуют возбуждению судебного дела по истечении определенного срока) получают юридическую силу лишь после того, когда произойдет травма (или, если она скрытая, то после того, когда травма проявится). К примеру, представьте себе, что в 1966 году компания выпустила и продала молоток. В момент использования в 1988 году он треснул, и осколок металла попал рабочему в глаз. Представьте себе далее, что в данном штате, юрисдикция которого распространяется на подобный случай, принят закон об исковой давности сроком на пять лет.
|
Травмированный рабочий мог возбудить иск против производителя в течение пятилетнего периода: с 1988 по 1993 гг. А тот факт, что молоток был произведен и продан за двадцать два года до получения травмы, обычно не может служить аргументом против возбуждения иска.
Наследование риска
Еще одна уникальная черта ответственности за продукцию - это то, что одна компания может унаследовать риск другой компании. Такое положение именуется ответственностью преемника, и возникнуть оно может тогда, когда одна компания приобретает другую или даже просто товарный ассортимент другой компании. Обосновывается эта юридическая концепция тем, что потерпевшая сторона не может остаться без компенсации просто из-за того, что компания-производитель была поглощена другим производителем. В связи с вероятностью приобретения последующего риска ответственности преемника при приобретении, слиянии или объединении возникает настоятельная необходимость того, чтобы приобретающая компания внимательно изучила подверженность приобретаемой компании ответственности за продукцию. При этом надо исследовать не только риск, связанный с выпускаемой в настоящее время продукцией, но и любую продукцию или ассортимент изделий, выпуск которых был прекращен.
Анализ риска |
При анализе риска, связанного с продукцией или выполненными работами, в большей степени в расчет обычно принимается потенциальная ответственность за телесные повреждения и в меньшей степени - за ущерб чужому имуществу. Тем не менее есть два относящиеся сюда риска, требующие особого рассмотрения: возможность ответственности за компенсацию причиненного собственности ущерба в отношении самой продукции или выполненной операции; расходы, на которые необходимо пойти, чтобы изъять дефектную продукцию с рынка. Риск обязательства компенсировать ущерб, вызванный починкой или заменой поврежденного орудия труда, наиболее существен для подрядчиков и некоторых других организаций сферы обслуживания. В то же время многие производители сталкиваются с огромным риском снятия продукции с продажи. Обычно такие риски не покрываются стандартными полисами страхования от ответственности, что вызывает необходимость использования альтернативных методов управления риском.
ОТВЕТСТВЕННОСТЬ, СВЯЗАННАЯ С АВТОТРАНСПОРТОМ, ЛЕТАТЕЛЬНЫМИ АППАРАТАМИ И ПЛАВУЧИМИ СРЕДСТВАМИ
Ответственность в связи с автотранспортом, летательными аппаратами и плавучими средствами может рассматриваться в соответствии с общим правом, законодательными актами штатов или даже международными договорами. В целом ответственность может возникать в связи с владением, эксплуатацией, техническим обслуживанием и ремонтом или пользованием любого из этих средств передвижения.
Риск ответственности совершенно очевиден, если организация владеет, дает напрокат или регулярно берет напрокат автотранспорт, летательные аппараты или плавучие средства. Однако вполне возможна вероятность привлечения организации к ответственности без вины за действия другого юридического лица ~ за травмы или ущерб, вызванные эксплуатацией не принадлежащих этому лицу автотранспортом, летательных аппаратов или плавучих средств. Например, от компании требуют компенсации ущерба в связи с происшествиями, в которых пострадали принадлежащие служащим автомобили, летательные аппараты или плавучие средства в момент пользования ими по служебным делам. В большинстве программ управления риском предусматриваются и оговариваются случаи использования служащими своих автомобилей в поездках по служебным делам. Однако использование летательных аппаратов и до определенной степени плавучих средств - дело другое, и потенциальные обязательства по компенсации ущерба могут быть огромными. В связи с тем, что идентифицировать такие виды риска сложно, целесообразно проводить корпоративную политику, запрещающую использовать принадлежащие служащим летательные аппараты и плавучие средства в служебных целях без получения соответствующего разрешения.
|
ОТВЕТСТВЕННОСТЬ В СВЯЗИ С ИСПОЛНЕНИЕМ ПРОФЕССИОНАЛЬНЫХ ОБЯЗАННОСТЕЙ
Ответственность в связи с исполнением профессиональных обязанностей -это ответственность частных лиц или фирм, работающих в сфере обслуживания. Такими традиционными профессиями являются врачи, юристы, архитекторы и инженеры. Однако к этому списку можно добавить и много других видов деятельности, которые хоть и не достигли истинно профессионального статуса в нашем обществе, но все-таки связаны с возможностью привлечения к ответственности за существенные ошибки и упущения. Примеры таких занятий и видов деятельности - страховые агенты и агенты по недвижимости, директора и служащие корпораций, финансовые работники, сотрудники средств информации, фармацевты, аукционисты, консультанты по брачным контрактам, специалисты наркологических центров и многие другие, включая даже духовенство.
Иски по ответственности за исполнение профессиональных обязанностей могут основываться на нарушении контракта или, чаще, на допущении халатности. В том, что касается ответственности за халатность, истец должен доказать нарушение профессионалом профессиональных норм безопасности, которое привело к травме или убытку для истца. |
Одно из отличий таких видов риска от других заключается в том, что ответственность здесь несут, скорее, частные лица, а не организации. Следовательно, такие иски угрожают не корпоративным, а частным активам. В качестве примера можем привести риск ответственности для директоров и других должностных лиц. Если акционеры считают, что директора корпорации при исполнении своих обязанностей пренебрегли отзывчивостью, лояльностью и подчинением интересам корпорации, то они могут возбудить иск или вынудить корпорацию возбудить иск непосредственно против этих директоров.
Обычно у лиц и фирм, деятельность или род занятий которых в первую очередь связаны с предоставлением профессиональных или полупрофессиональных услуг, не возникает проблем с выявлением своей подверженности риску убытка. Тем не менее многие организации сталкиваются с побочными вариантами риска ответственности за исполнение профессиональных обязанностей, которые не так легко распознать. Самый простой пример - так называемый побочный риск преступной небрежности медицинских работников.
Он возникает тогда, когда организация принимает на работу медсестру, санитара или врача для оказания первой помощи или иного медицинского обслуживания. Другой пример - наём подрядчиком архитектора или инженера для оказания помощи в подготовке чертежей магазина, расчетов креплений и для другой аналогичной деятельности, связанной со строительством. Риск фидуциарной (основанной на доверии) ответственности возникает в случае, когда организация финансирует пенсионные программы и другие программы по выплате пособий, особенно если эти программы реализуются на основе самофинансирования.
Если компания нанимает людей, имеющих профессиональный статус, она должна внимательно изучить их деятельность, чтобы выяснить, может ли по их вине возникнуть риск, который не входит в обсуждавшиеся в данной главе риски ответственности, связанной с помещениями, деятельностью и продукцией. Если их деятельность действительно может вызвать риск ответственности за исполнение профессиональных обязанностей или за ошибки и упущения либо со стороны самих этих лиц, либо организаций, то потребуются особые усилия, чтобы предвидеть такой риск и справиться с ним.РИСК ПОТЕРИ ЧЕЛОВЕЧЕСКИХ РЕСУРСОВМайкл Т. Руссо, вице-президент по человеческим ресурсам, отделение “Интермедикс Пейсмейкер”, компания “Салзермедика”
|
|
Одной из важных функций служб человеческих ресурсов является идентификация различных вариантов риска, с которыми может столкнуться организация. После выполнения этой задачи риски должны быть зафиксированы во всеобъемлющем документе - руководстве по политике и процедурам. Такое руководство поможет организованно подходить к решению проблем, связанных с риском утраты человеческих ресурсов. Руководство должно быть проанализировано компетентным юридическим советником - специалистом в области трудового права с тем, чтобы компания могла достойно защищаться. Политика и процедуры в отношении вопросов дисциплинарного порядка должны быть оговорены отдельно и выполняться в точном соответствии с руководством. Необходимо предусмотреть порядок проведения бесед при увольнении, чтобы решить все “откровенные” вопросы, связанные с увольнением. В руководстве по политике и процедурам должно содержаться разъяснение того, что оно не является договором между работодателем и работником по найму. |
КОМПЛЕКТОВАНИЕ
ПЕРСОНАЛА
Работа по найму - это договорные отношения по оказанию услуг за вознаграждение. Самый первый риск, с которым работодатель сталкивается сегодня, - это наем кандидата, не отвечающего всем профессиональным требованиям.
Текущее законодательство предусматривает использование строгих критериев при найме работника. Заявление о приеме на работу должно носить недискриминационный характер, предусматривать возможность проверки изложенных фактов и содержать базу данных, отвечающих требованиям к отчетности со стороны Комиссии по вопросу равных возможностей занятости.
|
Необходима подготовка работников, которые будут проводить беседы с кандидатами, претендующими на рабочие места. Сотрудникам кадровой службы нужно знать, какие вопросы уместны, и понимать возможность возникновения рисков, связанных с проведением бесед. Они должны разбираться в таких вопросах, как возраст, пол, расовая принадлежность, а также в проблемах личного порядка, не связанных с должностными обязанностями. В соответствии с Законом “Об американцах с ограниченной дееспособностью” до найма на работу не допускается проверка физических качеств и способности выполнять работу.
Закон допускает до найма проверку наркологической зависимости. Однако не во всех штатах разрешено проводить выборочное тестирование на наркотики. Целесообразно изучить федеральные и местные (на уровне штатов) положения, если вы собираетесь внедрить такие программы. Проверка наркологической зависимости становится для работодателя орудием в борьбе против применения наркотиков на рабочем месте. Закон о недопустимости применения наркотиков на рабочем месте призывает работодателей выработать политику и ознакомить с ней каждого работника; компания должна разработать программу увеличения объема знаний о наркотиках, чтобы ознакомить работников и их семьи с преимуществами жизни и работы без наркотиков; компания должна помогать, поощрять и поддерживать усилия среднего руководящего персонала по выявлению и принятию соответствующих мер в отношении “проблемных” работников; компания должна разработать программу и выделять средства (в разумных масштабах) на лечение и восстановление здоровья работников. Предотвращение, принятие мер и помощь работникам в процессе восстановления их здоровья - это фундамент любой кадровой программы, направленной на решение проблемы наркологической зависимости. |
Многие компании занимаются реализацией программ помощи работникам, чтобы заблаговременно предотвратить проблемы подобного характера. Консультанты дают конфиденциальную и профессиональную оценку и советы по дальнейшим действиям. Программы предоставляют работнику приемлемую и доступную помощь, которая не угрожает ему неприятными последствиями; тем самым у работодателей появляется возможность решать большинство возникающих у работников проблем, затрудняющих выполнение ими своих обязанностей. Изучение правовых аспектов контракта компании с организацией, реализующей указанные Программы, особенно важно, такой контракт должен предусматривать сохранение конфиденциальности и освобождение от наказания.
ОЦЕНКА РАБОТЫ
Оценка работы призвана выявить подверженность риску, связанному с правовыми аспектами возможных потерь и убытков, если полученные в результате оценки данные используются для принятия кадровых решений. Системы оценки и получаемые результаты могут быть тщательно рассмотрены в суде (к примеру, оценки, которые использовались для продвижения по службе, наказаний, увольнений, переводов) или послужить основой для “доплаты за заслуги”. Оценка работы играет ключевую роль в деятельности службы человеческих ресурсов, поскольку она касается ожидаемой производительности труда работника. Эффективная система оценки работы также может быть использована компанией в процессе правовой защиты.
Нормы для оценки работы основываются на анализе требований к данной работе. Нормы должны быть доведены до сведения всех работников. Показатели производительности труда определяются и обосновываются объективными требованиями. Соответствие требованиям - это основа для аттестации каждого работника. Обычно проводится аттестация нескольких работников, особенно когда результаты аттестации тесно связаны с важными кадровыми решениями. Предельные показатели должны быть зафиксированы и необходимо установить официальную процедуру апелляции.
|
НОРМАТИВНЫЕ
ТРЕБОВАНИЯ
Установившаяся практика найма и работы по найму
Хотя в США в сфере человеческих ресурсов существует множество нормативных требований, основные из них -это ряд законодательных актов. Среди них Закон о справедливых трудовых стандартах содержит пять основных положений: минимальная заработная плата, плата за сверхурочную работу, равная оплата, требование о ведении учета и законодательство о детском труде. Б соответствии с указанным законом работодатели обязаны собирать, хранить и сдавать в отдел заработной платы и рабочего времени Министерства труда отчеты, содержащие огромный объем информации об их системе вознаграждения, а также о заработной плате и рабочем времени своих не пользующихся льготами работников. Законом о занятости запрещена дискриминация по расовой принадлежности, цвету кожи, полу, религиозным убеждениям, возрасту или национальному происхождению - в отношении любых условий, сроков или привилегий найма на работу со стороны работодателей, контор по трудоустройству и профсоюзов.
Закон об американцах с ограниченной дееспособностью обеспечивает защиту гражданских прав этой группе лиц, аналогичную защите, предоставляемой гражданам по причине расовой, половой принадлежности, национальному происхождению, возрасту и религиозным убеждениям. Он обеспечивает равные возможности в местах общественного пользования, на транспорте, в сфере занятости в плане отношения государственных и местных органов, а также телекоммуникаций для лиц с ограниченной дееспособностью. |
Программы Комиссии по вопросу равных возможностей занятости основываются на ряде законов и исполнительных приказов (директив исполнительной власти). Основные законы: Закон о гражданских правах, принятый в 1964 году, раздел VII, с учетом поправок, содержащихся в Законе о равных возможностях занятости от 1972 года, Закон о возрастной дискриминации при найме на работу (1967 год) с внесенными в 1978 году поправками, Закон о восстановлении в профессиональных правах (1973 год), статья 503 Закона об оказании помощи в адаптации ветеранам вьетнамской войны (1974 год). Хотя эти законодательные акты затрагивают все функции, связанные с человеческими ресурсами, их влияние распространяется сегодня главным образом на функции отбора и расстановки кадров. Закон о гражданских правах 1991 года допускает суд присяжных и предусматривает выплату штрафных убытков в пользу истцов в исках по вопросам дискриминации.
Закон о восстановлении прав (реабилитации) не содержит специального указания на то, что инфекционные заболевания (такие, как СПИД) являются препятствием при приеме на работу. Однако Верховный суд США вынес решение о том, что инфекционное заболевание и “ослабленное физическое состояние” являются препятствием при найме на работу. Недавно принятый федеральный закон придал статус закона этому судебному решению, и теперь лица с инфекционными заболеваниями подпадают под Закон о восстановлении прав. Далее, Закон об американцах с ограниченной дееспособностью запрещает принимать решения о трудоустройстве на основе безосновательных опасений и предрассудков по поводу инфекционных заболеваний типа СПИД. В конце концов прецедентное право закрепит это положение; постоянство в реализации процедуры приема на работу и строгое соблюдение функционального распределения обязанностей между сотрудниками позволят компаниям выработать концепцию, которую будет легко защитить.
Льготы и пособия
Основные нормативные требования при установлении и распределении льгот заложены в ряде законодательных актов (COBRA, ERISA и FLSA). Согласно установленным нормативам требуется, чтобы в плане охраны здоровья коллектива содержались пункты продления помощи лицам, которые в ином случае были бы лишены этого в связи с определенными событиями. Нормативы касаются спонсоров и участников планов охраны здоровья коллектива, причем спонсорам плана даются указания, необходимые для соблюдения законов. Обычно план охраны здоровья коллектива должен предоставить каждому “соответствующему требованиям бенефициару” (который иначе был бы лишен помощи, предоставляемой по плану, из-за наступления “налагающего ограничения события”) возможность продолжать пользоваться предоставляемой помощью по своему выбору. Такое предложение делается непосредственно до наступления “налагающего ограничения события”. Если план охраны здоровья коллектива не отвечает этим требованиям по продлению помощи, то работодатель не сможет вычесть (из облагаемой налогами суммы) вклады, сделанные в этот или иной другой план охраны здоровья, а отдельные лица, получающие высокие пособия, не смогут исключить из доходов (в целях подсчета при налогообложении) любую оказываемую работодателем помощь по этому или любому другому плану охраны здоровья коллектива.
|
|
Конгресс США продлил льготный период, предусматриваемый Законом о согласовании сводного многостатейного бюджета (COBRA), с 18 до 29 месяцев для тех соответствующих требованиям бенефициариев, которые потеряли трудоспособность (согласно определяющим нетрудоспособность положениям Закона о социальном обеспечении) в день наступления налагающего ограничения события. Данное продление льгот применяется к налагающим ограничения событиям, ведущим к сокращению рабочего дня или к добровольному (принудительному) увольнению. |
Закон о пенсионном обеспечении (ERISA) 1974 года был принят в целях реализации программ пенсионного обеспечения работников. Хотя этот закон не требует от работодателей обязательного предложения пенсионных программ, но когда такие программы работодателями предлагаются, то они должны отвечать определенным требованиям при условии, что работодатели хотели бы воспользоваться льготным налоговым режимом в отношении как своих взносов, так и отсрочки доходов работников. По мере развития программ пенсионного обеспечения новые законы налагают на работодателей все больший груз ответственности за количество предлагаемых способов и средств инвестиций, видов фондов, а также за возможности перераспределения средств внутри этих фондов. Компания должна следить за всеми изменениями и появлением новых требований, а также вести аккуратный учет по всем планам, относящимся к ведению Налогового управления.
ИНФОРМАЦИЯ, ЯВЛЯЮЩАЯСЯ СОБСТВЕННОСТЬЮ ФИРМЫ
При найме или увольнении работников компании необходимо выработать определенную политику и практику по вопросам, касающимся принадлежащей фирме информации. Главной задачей является обеспечение защиты производственных секретов, патентов и другой конфиденциальной информации. При найме на работу сотрудник должен подписать договор о неразглашении указанной информации и вновь поставить на нем свою подпись в момент увольнения. Если служащий переходит на работу в конкурирующую компанию, то должна быть изложена процедура оповещения конкурента о наличии договора о неразглашении. В некоторых штатах допускается заключение договоров, налагающих особые ограничения на обстоятельства и сроки принятия на работу сотрудника. Тем не менее во многих штатах заключение таких контрактов упрощается, а работники ставят под сомнение права компании, присваивающие себе право работника на труд. Исключительно важно до внедрения этой стратегии провести анализ правовых аспектов и формулировок.
БЕЗОПАСНОСТЬ
От компании требуется обеспечить охрану безопасности работников, не допустить недостойного поведения или возникновения беспорядков, а также создать необходимую рабочую обета-новку. Служба безопасности координирует вопросы, которые могут оказать неблагоприятное воздействие на активы компании, проводя расследования и докладывая о предполагаемых нарушениях установленных порядков, местных или федеральных законов, или о любых серьезных случаях недостойного поведения, или нарушениях норм безопасности, которые могли бы повлечь за собой дискредитацию компании.
|
ВЫПЛАТЫ ПОСОБИЙ ПО НЕТРУДОСПОСОБНОСТИ
Одна из самых больших статей расходов в промышленности сегодня - это выплаты по нетрудоспособности. Положения о таких выплатах в разных штатах различаются.
Строгое соблюдение этих положений необходимо для того, чтобы не допустить возникновения крупных финансовых потерь компании. Оплата нетрудоспособности - весьма изменчивая и динамичная сфера, в которой требуются постоянное внимание и наблюдение за изменением местных и федеральных постановлений и распоряжений Управления охраны труда. |
Травмы, вызванные монотонными движениями, могут привести к значительным убыткам. Задания, в которых труд связан с монотонными движениями, вызывая чрезмерное напряжение мышц и нервов руки или запястья в комбинации с прилагаемым усилием, создают проблему, известную под названием “кумулятивные травматические расстройства”. Наиболее широко известное из таких расстройств - синдром усталости кисти, вызываемый повторяющимися сгибаниями и выкручиваниями кисти одновременно с приложением усилия. Неправильная планировка рабочего места и постоянная тяжелая работа на станках могут приводить к такого рода травмам.
Для снижения травматизма от монотонности движений руководство, служба охраны труда и здоровья должны научиться тому, как выявлять существующие и предотвращать будущие эргономические проблемы на основе введения регулярных периодов отдыха, упражнений на растяжение, а также смены операций. Руководство должно внедрять программы, в соответствии с которыми инженеры-конструкторы будут учитывать эргономические проблемы при разработке новой продукции, процессов и инструментов.БОРЬБА С УБЫТКАМИЛэрри А. Уорнер, специалист-аналитик по управлению риском, компания “Марс”
|
Когда меня спрашивают, чем занимаются управляющие в области риска, чаще всего я отвечаю так: “Мы делаем все, чтобы ничто не взорвалось, не сгорело или не ушибло никого, а если это все-таки произойдет, мы делаем все, чтобы убыток компенсировался страховкой”. Надо иметь в виду, что страхование - это крайний случай, а значительная часть деятельности сосредоточена на предотвращении потерь, или борьбе с убытками.
Говоря по существу, борьба с убытками представляет собой приемы, используемые для сокращения частоты или серьезности убытков, возникающих в условиях риска. Борьба с убытками связана с широким разнообразием видов деятельности, включая охрану здоровья, безопасность продукции, предупреждение преступлений и управление транспортными средствами. При этом риск может быть направленным как против людей, так и против имущества.
При разработке эффективной программы борьбы с убытками требуются такие же методы и приемы, как и при разработке любых других мероприятий компании. Сюда относятся установление целей, планирование и выделение необходимых средств для их достижения. Эффективная борьба с убытками в любом из направлений деятельности включает пять этапов: (1) выявление риска, (2) выбор приемлемого средства борьбы с убытком, (3) осуществление мер, (4) текущий контроль за результатами, (5) адаптация. |
Борьба с убытками начинается с анализа имеющегося опыта компании в этом направлении с тем, чтобы выявить опасности, приведшие к убыткам. Источниками для анализа могут служить изучение данных прошлых убытков с помощью компьютера, сведения, хранящиеся в Управлении охраны труда, а также отчеты о расследованиях по поводу убытков. После того как сведения о всех прошлых потерях будут обобщены, надо выявить возможные опасные моменты, которые в будущем могут привести к подобным случаям. Скрытые и новые опасности можно выявить с помощью проверки безопасности используемого оборудования и объектов, учета требований безопасности при создании или приобретении нового оборудования и объектов. Гораздо эффективнее заняться этими проблемами на стадии проектирования, чем что-то менять впоследствии.
КОСВЕННЫЕ ИЗДЕРЖКИ
Если частоту убытков можно подтвердить документально и оценить, то серьезность убытков определить не легко. Прямые расходы, связанные с несчастным случаем, включают в себя пособия на лечение, восстановление трудоспособности, на выплаты за потерянное время, а также влияют на будущие компенсационные выплаты работникам. Косвенные издержки при этом гораздо больше: они в четыре - десять раз превышают прямые издержки. В своем большинстве косвенные издержки не имеют страхового покрытия.
|
Влияние косвенных издержек на компанию колеблется в широком диапазоне. Утрата работоспособности или потеря квалификации, которые обычно ассоциируются с потерпевшей стороной, оказывают косвенное финансовое воздействие. Хотя работа может быть передана другим или найдена замена травмированному работнику, однако в результате различия уровней квалификации этих людей может снизиться качество выполняемой работы или снизиться производительность труда. При оценке общих издержек от какого-либо убытка или утраты обычно забывают об издержках, связанных с браком, непроизводительным расходованием сырья или с незавершенностью работы, остановкой производства, расходами на ликвидацию последствий, ремонтом поврежденного оборудования или иного имущества. В косвенные издержки включаются также средства, затраченные на лечение и восстановление трудоспособности понесшего травму сотрудника, расходы на проведение расследования по несчастному случаю, а также по урегулированию претензий. Труднее всего поддаются учету косвенные издержки, связанные с продолжительностью простоев других работников сразу после происшествия и, что более важно, воздействием на моральное состояние других сотрудников после несчастного случая. Плохой настрой может привести к снижению производительности труда, а в худшем случае - к новым несчастным случаям.
ВЫБОР СРЕДСТВ БОРЬБЫ С УБЫТКАМИ |
После определения размера издержек, связанных с риском, можно выбрать соответствующие средства борьбы с убытками. Сюда входят: установление нормативов и разработка методов, с помощью которых можно производить определенную работу в этом направлении, к примеру, осуществлять регулярную проверку мер охраны безопасности. Среди примеров средств борьбы с убытками можно назвать контроль уровня шума, защиту органов слуха, глаз, лица и головы, изменение конструкции объектов, усиление техники безопасности при работе на различных видах оборудования, а также решение хозяйственных вопросов.
В принципе более выгодным оказывается предусмотреть средства борьбы с убытками (такие, например, как снижение уровня шума и обеспечение безопасности оборудования) уже в процессе проектирования и строительства объектов и оборудования, чем вносить изменения в процессе его эксплуатации. Этот принцип необходимо включить в общую программу борьбы с убытками.
РЕАЛИЗАЦИЯ
После выбора соответствующего способа борьбы с убытками следующий шаг - его реализация. Помимо самого внедрения этой процедуры необходимо ознакомить сотрудников с задачами и функционированием системы.
После внедрения системы следует подвести итоги, а ответственные за нее лица должны отчитаться за полученные результаты. Средства контроля — проверка мер безопасности, учет потерь и составление отчетности по расследованию потерь - практически те же, которые применяются для первоначального выявления риска. Для того чтобы стимулировать реализацию программы борьбы с убытками, необходимо ассигновывать непосредственно в распоряжение ответственных лиц средства для выплаты страховых премий и компенсации претензий. Руководство должно продемонстрировать свое отношение к борьбе с убытками, возложив прямую ответственность за результаты на руководителей линейных служб техники безопасности и их сотрудников.
Охрана труда - это превосходный пример того, как важно осуществлять текущий контроль. После того как фирма вложила средства в меры по обеспечению техники безопасности, проверка этих мер может обнаружить, что в отдельных ситуациях работники их нарушают. В подобных случаях необходимо вынести соответствующее порицание этим работникам, а также их руководителям, которые непосредственно контролируют процесс охраны труда.
|
Программы борьбы с убытками в силу динамичности производства нуждаются в постоянной адаптации и переработке. Не все намеченные меры дадут желаемый результат. Поэтому необходимо вносить изменения в указанные программы. Более того, фирмам не свойственна статичность. Их программы следует приспосабливать к изменениям в направлениях деятельности или технологиях, используемых фермой.
РОЛЬ УПРАВЛЕНИЯ
Какой бы внушительной ни была программа борьбы с убытками, без соответствующего отношения к ней руководства ее реализация не будет успешной. Важен не только сам факт приверженности руководства этой идее, но для достижения успеха реализации программы руководители должны внушить такое же отношение своим подчиненным и возложить на них ответственность за получаемые результаты. Они также обязаны играть активную роль в самом процессе борьбы с убытками. На начальном этапе, возможно, некоторые руководители будут сопротивляться программе в силу факторов экономического или эмоционального порядка. В подобных случаях персонал служб управления риском и охраны труда должны заинтересовать руководство преимуществами программы и доказать необходимость ее реализации.
С экономической точки зрения руководство может выразить озабоченность по поводу первоначальных вложений в борьбу с убытками; однако могут сыграть отрицательную роль и постоянно растущие издержки, связанные с реализацией и адаптацией программы. Хотя основные инвестиции сделаны в самом начале, преимущества или сэкономленные средства могут накапливаться постепенно. Для документального подтверждения таких накоплений необходимо осуществлять и демонстрировать руководству соответствующие расчеты. В любом случае при проведении анализа следует включать и косвенные издержки. |
Возможна и эмоциональная реакция руководства компании по поводу нецелесообразности борьбы с убытками из-за ошибочного представления о том, что несчастья всегда случаются с кем-то другим. Руководители могут также затягивать принятие мер, опасаясь показать невысокий уровень квалификации в этом отношении. Для того чтобы не допустить или сгладить такую реакцию, управляющий риском обязан представить борьбу с убытками в позитивном свете как способ совершенствования деятельности всей компании.
БЕЗОПАСНОСТЬ ПЕРСОНАЛА
Самым ценным достоянием фирмы являются ее работники; именно они, а не машины выполняют работу. Защита человеческих ресурсов ~ наиглавнейшая забота компании. Борьба с потерями в этой области целесообразна по гуманитарным, экономическим и правовым соображениям.
С 70-х годов в США резко возросли издержки, связанные с несчастными случаями на производстве и болезнями, которые имели серьезные отрицательные последствия в социальных процессах; как известно, несчастные случаи на производстве и болезни оказывают глубокое воздействие на общество. Они непосредственным образом влияют на работника, его семью, друзей, коллег по работе и на работодателя. В том, что касается правовых аспектов, Управление охраны труда выработало положения, придерживаться которых обязаны фирмы. Более того, фирмы и их руководители могут быть привлечены к уголовной ответственности за необеспечение своим работникам безопасной рабочей среды. Интересно, что зачастую при ликвидации опасностей, которые могут привести к несчастным случаям, средства борьбы с убытками могут повлиять на корректировку других проблем фирмы, например, вследствие перепроектирования или дополнительного контроля повысятся производительность труда и безопасность оборудования.
Травма - это заключительная стадия в ряду факторов. В хронологическом порядке этими факторами являются социальная среда (черты характера, складывающиеся под воздействием социального окружения), вина работника (ошибки, являющиеся непосредственной причиной нарушения техники безопасности или возникновения механических или физических опасностей), несчастный случай и получение травмы. Если устранить вероятность опасных действий работника и нарушений техники безопасности, то несчастный случай не произойдет. И в этом заложена суть борьбы с человеческими потерями.
|
Хотя результаты исследований показывают, что основная доля несчастных случаев приходится на опасные действия непосредственно работников, первоочередную роль во многих несчастных случаях играют дефекты (конструкционные или функциональные) оборудования - либо сами по себе, либо в сочетании с опасными действиями. Таким образом, любая программа борьбы должна предусматривать включение как человеческого фактора, так и фактора работы производственного оборудования.
ЗАЩИТА ИМУЩЕСТВА
Разработка общей программы борьбы с материальными убытками в принципе аналогична программе обеспечения безопасности работников - идентификация риска, выбор подходящих способов борьбы с потерями, реализация, оперативный контроль и адаптация. Основное отличие заключается в стоимости. Хотя стоимость огнетушителей, запасных входов/выходов, пожарной сигнализации и детекторов дыма выглядит более благоприятно в сравнении со стоимостью мер по технике безопасности для людей, стоимость установки противопожарной системы со спринклерами может намного превысить все эти уровни. Однако противопожарная охрана с помощью спринклеров может явиться оптимальным решением и средством борьбы с убытками. |
При оценке вариантов защиты имущества определяющим фактором является определение потенциального воздействия убытка. Охрана имущества, как и людей, связана не только с прямыми, но и с косвенными издержками. Косвенные издержки пожара могут быть незначительными, но иногда приводят и к катастрофическим и широким последствиям. Фактически они могут выйти далеко за пределы фирмы.
Риск пожара
Значительная часть средств охраны имущества направлена на предотвращение пожара или смягчение его последствий. Опасность пожара в целом несет в себе высокий потенциал в плане серьезности убытков. Если его не предотвратить или не сдержать,' то пожар может уничтожить весь объект.
Пожар не только может уничтожить объект и вызвать перерыв в производстве, но и воздействовать на дальнейшую жизнеспособность всей фирмы. Хотя с помощью страхования можно восстановить объект, предусмотреть компенсацию финансовых последствий перерыва в работе и соответственно невыпущенной продукции, или даже предусмотреть краткосрочное покрытие за потерю части рынка, но в конечном итоге может оказаться, что фирме не удастся восстановить свое прежнее положение в бизнесе. В прошлом это приводило к закрытию некоторых фирм. При оценке методов борьбы с материальными убытками необходимо анализировать факторы, подобные этим.
Компьютеры
Еще одна значительная область риска -это компьютеры и их данные. Предприниматели теперь работают в среде, которая все больше ориентирована на получение информации, поэтому большое значение приобретает защита информационных ресурсов фирмы.
Предупредить потери, связанные с использованием компьютерной техники, можно с помощью одного из двух средств. В случае, если фирма имеет несколько предприятий, она может использовать дублирующие системы. Если дублирование нецелесообразно, можно воспользоваться услугами ряда фирм, предоставляющих их в периоды катастроф. Такие фирмы либо обеспечивают замену оборудования, либо предоставляют возможность воспользоваться техническими средствами и программным обеспечением непострадавших предприятий. В этом случае для обеспечения беспрерывности работ главную роль играет предварительное планирование. В распоряжение продавца соответствующих услуг следует предоставить специальные данные о потребностях фирмы в компьютерном обеспечении до потери с тем, чтобы после такой потери принять скорейшие меры по ее восстановлению.
|
В случае, если убыток вызван предусмотренным риском, покрытие ущерба компьютерной техники обеспечивается полисами страхования; однако страхование предоставляет ограниченное (или вообще никакого) покрытие затрат на восстановление содержавшихся в технических средствах данных. Такое положение дел устраивает и страхователя, и страховщика. Программное обеспечение, стоящее тысячи долларов, может храниться на компьютерном диске стоимостью менее одного доллара. Страховщик никогда не сможет адекватно подсчитать риск, связанный с потерей этого обеспечения, а застрахованная фирма может принять простые меры для значительного снижения такого риска.
Риск потерь, связанных с программным обеспечением и компьютерными данными компании, можно недорого и эффективно защитить с помощью средств контроля. Все программное обеспечение должно дублироваться (один вариант - на предприятии, другой вне его). Дубликат, находящийся на предприятии, должен корректироваться ежедневно и храниться в сейфе с системой защиты от пожара класса “А”. Ежедневные корректировки гарантируют то, что самой крупной потерей окажется материал, накопленный за один день. Хранящийся на предприятии дубликат выполняет роль “страховки” по отношению к самому широкому диапазону событий от “зависания” до крупного ущерба. |
Дубликат, находящийся вне предприятия, обеспечивает компании защиту в случае полной потери программного обеспечения во время пожара, наводнения, кражи или любого другого риска, приводящего к уничтожению всех данных, хранящихся у компании. Находящийся вне компании дубликат нужно корректировать каждую неделю или чаще, если это целесообразно. Такой метод должен гарантировать то, что самая большая потеря, с которой может столкнуться фирма, - это потеря данных за неделю работы.
Безопасность продукции
Контролирование убытков, несмотря на то, что им часто пренебрегают, может сыграть важную роль в обеспечении безопасности продукции. Неспособность фирм правильно проанализировать риски, связанные с выпускаемой ими продукцией (включая неправильное ее использование потребителями), еще до ее производства, или предусмотреть наличие должной программы контроля за качеством, может привести к изъятию продукции, серьезным претензиям по качеству продукции и к плохой репутации. Кстати, теперь приняты распоряжения федеральных органов США, требующие от корпорации отчетности по продукции, причиняющей серьезный ущерб потребителям. Естественно, программа контроля за убытками, предусматривающая оценку продукции до ее выхода на рынок, а также постоянная программа контроля за качеством могут привести к значительной экономии денежных средств и защитить репутацию компании.
Предупреждение преступления
Угроза совершения преступлений двояка: нечестность работника и
“уличная” преступность, причем оба эти варианта встречаются все чаще и чаще. Нечестность работника может привести к серьезным потерям в зависимости от каждого конкретного случая, исходя из общей суммы средств или товаров, к которым работник имеет доступ.
Средства контроля - внешнего и внутреннего - являются ключом к предотвращению потерь от нечестности работника.
Средства внутреннего контроля позволяют снизить возможность совершения преступления, а средства внешнего контроля увеличивают вероятность обнаружения в случае, если преступление произошло.
|
Примеры средств внутреннего контроля - проверка анкетных данных и рекомендаций до найма работников, разделение служебных обязанностей и ограничение доступа к банковским счетам и важным финансовым документам. Если не удастся проверить рекомендации, то это может привести к найму на работу лица, не отвечающего заявленным качествам или имеющего в своем послужном списке самые неблагоприятные проступки, включая случаи грубого нарушения доверия в прошлом. Крайне важно правильно распределять задания между работниками. Разделение таких функций, как приобретение собственности, ведение счетов к получению и счетов к оплате, исключает возможность совершить преступление на фирме без тайного сговора. Персонал не должен иметь доступа к банковским счетам и важным документам, если это не связано непосредственно с исполнением должностных обязанностей. Если такой доступ не ограничить, то тем самым будет увеличена вероятность совершения преступления или нарушения доверия со стороны работника в силу появления для этого соответствующих условий.
Внешний контроль, такой, как периодические аудиторские проверки дипломированных бухгалтеров, служит достижению двух целей: сдерживания и обнаружения. Внешний контроль действует как сдерживающий фактор для работников, увеличивая вероятность обнаружения, и представляет собой одно из наиболее эффективных внешних средств выявления случаев нарушения доверия.
Нечестность работников часто остается нераскрытой, невзирая на меры контроля. Большинство преступлений раскрывается случайно. К сожалению, многие служащие, даже имея на руках достаточные доказательства наличия состава преступления, не принимают мер в отношении виновных. В случае, когда расхититель увольняется, отказ от судебного преследования порождает у других неверные представления о безнаказанности и приводит к частичному разрушению программы контроля за потерями. |
В “уличные” преступления входят кража со взломом и грабеж. Подходы к обеспечению контроля по предотвращению этих двух видов преступлений должны различаться. От кражи со взломом можно защититься главным образом с помощью охраны помещений. Среди средств борьбы с кражами - защитная ограда, достаточное внутреннее и наружное освещение; соответствующая конструкция окон, дверей и других проходов; использование замков, систем сигнализаций, услуг служб обеспечения безопасности, а также наличие сейфов. Если эти проблемы решить, то можно затем разработать соответствующую программу контроля за потерями, снижающую вероятность краж.
Риск грабежей можно снизить в результате обучения работников и на основе устоявшихся традиций ведения дел. Работники должны быть обучены тому, как нужно себя вести при ограблении. Такие простые вещи, как отказ от героизма, но оказание в случае необходимости посильной помощи своим сотрудникам и внимательное отношение к специфике поведения грабителя, могут спасти жизнь работников и способствовать поимке вора. А устоявшиеся традиции, такие, как ограничение сумм кассовой наличности только размерами, необходимыми для ведения дел, таблички с указанием предела кассовой наличности и присутствие двух человек при начале и окончании рабочего дня (один внутри и второй на всякий случай снаружи), делают фирму более защищенной перед фактом ограбления.
Транспортные средства
Автотранспорт - это особая статья в плане контроля за убытками. В отличие от других рассматриваемых выше сфер, за исключением безопасности продукции, где потребитель может получить травму из-за ее использования, потери и убытки, связанные с эксплуатацией автотранспорта обычно происходят вне обычного места функционирования фирмы. Это приводит к тому, что профессионалы в области контроля убытков не могут осуществлять прямой контроль. Поэтому первостепенными средствами контроля потерь в этой области являются разработка и неукоснительное выполнение правил найма на работу, обучение водителей и выбор видов автотранспорта. В процедуре приема на работу необходимо предусмотреть изучение данных о кандидате, с тем чтобы фирма не принимала на работу водителей, в прошлом нарушавших правила движения, которые могли бы создать неоправданный риск для компании. В обучении и работе водителей важную роль играет проведение занятий по безопасному вождению и соблюдению на фирме установленных правил.
Разные виды автотранспорта обладают разной степенью обеспечения безопасности. На частоту и серьезность дорожно-транспортных происшествий влияют оптимальные характеристики транспортных средств при эксплуатации, жесткость конструкции и наличие запасных частей. Соблюдение оптимальных характеристик позволяет водителю быстрее реагировать на сложные ситуации, повышая тем самым вероятность предотвращения дорожно-транспортного происшествия. Конструкция автомобиля может обеспечить защиту водителя во время аварии, тогда как наличие запасных частей позволяет сократить как затраты, так и время ремонта автомобиля после аварии. Следовательно, потери и убытки снижаются за счет как конструкции, так и наличия запасных частей.
СОБСТВЕННЫЕ УДЕРЖАНИЯ ДЛЯ ВОЗМЕЩЕНИЯ ПОТЕРЬ ОТ РИСКА
Илайша Финни, менеджер отдела управления риском и корпоративных кредитов компании “Вэриан Ассошиэйтс”
|
Потери неизбежны. А методы финансирования риска призваны обеспечить способы возмещения таких потерь. Финансирование риска можно подразделить на два основных вида: удержание риска - покрытие потерь от риска организацией, где они произошли и передача (уступка) риска по возмещению какой-либо другой организации. В этой главе обсуждаются собственные удержания на случай потерь от риска. (В следующих двух главах описывается передача риска).
Удержание для покрытия потерь от риска - это использование средств организации для финансирования случайных убытков. Удержания бывают запланированными или незапланированными. Запланированные удержания - результат целенаправленных, преднамеренных и активных действий; незапланированные удержания имеют место тогда, когда фирма не знает о существовании риска и, следовательно, не принимает никаких мер, или когда риск был выявлен, но недооценен. Запланированные удержания могут оказаться полезными и для организации в следующих областях:
1. Издержки. Страховые взносы включают в себя оцененные убытки, административные расходы и прибыль. С помощью удержания средств на случай риска, составляющие по административным расходам и прибыли, можно свести к минимуму или вообще устранить. Удержания могут также дать организации возможность не придерживаться циклов страхового рынка.
2. Покрытие. Страхование (соответствующего вида) может отсутствовать вообще, или риск может превысить установленные пределы. Страховщик может потребовать произвести удержания средств, чтобы стимулировать появление надлежащего контроля убытков или избежать “долларового свопинга” из-за частых потерь.
3. Удобство. Может оказаться более удобным удерживать средства для покрытия частых и небольших убытков. К примеру, вряд ли имеет смысл приобретать страховку и предъявлять доказательства убытков по поводу разбитых тарелок в корпоративном кафетерии.
4. Контроль. Удержания дают возможность обеспечить высокий уровень гибкости в сфере контроля за убытками и урегулирования претензий. |
Перед управлением риском стоит обширная задача минимизации общей суммы издержек от случайного убытка, отличающихся частотой и тяжестью. Удержания - это самый подходящий прием там, где вероятность серьезного убытка низка.
МЕТОДЫ
ФИНАНСИРОВАНИЯ УДЕРЖАННЫХ УБЫТКОВ
При определении наиболее эффективного метода удержания необходимо рассмотреть ряд факторов, таких, как размер фирмы; общие цели; стратегия; способность покрывать убытки активов, с помощью собственных средств или за счет кредита; способность предвидеть убытки. Хотя при формировании деловой стратегии вряд ли стоит исходить исключительно из соображений налоговой целесообразности, однако при отборе финансовых альтернатив нужно тщательно изучить вопрос о возможности вычета процента из суммы облагаемого дохода.
Удержания могут принимать самые разнообразные формы, включая полное принятие риска, самострахуемые удержания, а также планирование деятельности, подстраховывающей состояние ликвидности. Под какими бы названиями ни фигурировали различные методы удержания, самое главное здесь -сколько удержать и каким образом финансировать удержанные убытки. Методы финансирования удержанных убытков можно разбить по категориям в порядке возрастания их формализо-ванности или сложности:
1. Покрытие текущих расходов по убыткам. Этот метод основан на покрытии расходов за счет оборотного капитала относительно небольших и переносимых для бюджета убытков, которые возникают с такой регулярностью, что частоту и серьезность убытков можно достаточно точно предсказать. Это самый простой и недорогой метод удержания. Однако пользоваться им следует осторожно, поскольку фактическая стоимость убытков может существенно отличаться от предусмотренной в бюджете. Типичные примеры подобного удержания - битая посуда, повреждение автомобилей и грузов. В соответствии с этой альтернативой убытки вычитаются из суммы обложения налогами в том же размере, в каком были оплачены.
|
2. Использование заемных средств. Этот метод основан на получении кредита до или после убытка для оплаты удержанных убытков. Очевидный недостаток данного метода состоит в том, что не всегда можно получить кредит в момент, когда происходит потеря. Даже при существовании договора об автоматически возобновляемой кредитной линии может случиться так, что к моменту убытка максимальная сумма уже будет использована, или сам факт убытка может поставить фирму в положение, нарушающее условия предоставления кредита. Если нет договоренности о предоставлении кредита, то сам факт убытка может не позволить фирме получить требуемые средства. К примеру, если пожар уничтожил запасы готовых товаров на складе, то банк может отказать в предоставлении кредита, поскольку такой кредит уже не будет обеспечиваться товарными запасами. В целом стоимость убытков подлежит вычету из сумм налогообложения при уплате, и проценты подлежат вычету из сумм налогообложения по накоплении.
3. Резервирование для покрытия убытков (с выделением или без выделения средств). Этот метод позволяет создать бухгалтерский резерв в связи с имевшим место убытком или весьма вероятным будущим убытком; необходимо предусмотреть наполнение резерва за счет постоянных отчислений от операций. В инструкции о бухгалтерских стандартах, действующей в США, установлены два условия, которые необходимо выполнить прежде чем непредвиденные расходы на покрытие убытка будут отнесены за счет дохода: (1) должна существовать вероятность того, что денежные обязательства возникли в день составления финансового отчета; (2) необходим обоснованный предварительный подсчет суммы убытка. Инструкция не требует и не препятствует дисконтированию резервов для убытков; однако многие компании в своих финансовых отчетах представляют резервы по убыткам в недискон-тированном виде. Основная трудность, связанная с этим методом, - это сохранение целостности резервов. Традиционно резервы использовались в качестве популярного административного средства манипулирования и “сглаживания” получаемой прибыли. Хотя резервы для убытков и сокращают текущий доход при занесении в бухгалтерские книги, возможность вычета из суммы облагаемого дохода возникает только после фактической оплаты убытков. |
4. Дочерняя страховая компания. Это находящийся в полной собственности филиал, созданный для обеспечения страхования рисков материнской компании. Находясь под полным контролем материнской компании, филиал помогает осуществить план по самофинансированию за счет получения прибыли и регулярно выплачиваемых страховых взносов.
Помимо всех преимуществ, предлагаемых любой программой удержаний, филиал может предоставить фирме прямой доступ к страховщикам, которые обычно предпочитают страховать на более длительные сроки и при наличии благоприятных разных условий полисов страхования.
В целом выплачиваемые находящемуся в полной собственности компании филиалу взносы не освобождаются от налогообложения исходя из того, что договор о страховании должен предусматривать, чтобы расходы по переложению и распределению риска вычитались при налогообложении в качестве текущих расходов. Однако эта методика недавно подверглась сомнению, а несколько судебных дел еще находятся в процессе рассмотрения. В июле 1989 года Апелляционный суд Шестого окружного суда постановил по делу одной из компаний против страхового комиссара, что в данном конкретном случае существования дочерних компаний “брат-сестра” взносы, выплачиваемые филиалу материнской компании, подлежат вычету из налогов. Существует много факторов, которые необходимо учитывать при создании дочернего подразделения, и целесообразно иметь детальное техникоэкономическое обоснование до реализации этой финансовой альтернативы.
5. Ассоциированная дочерняя страховая компания. В ассоциированные дочерние компании входят группы дочерних компаний, отраслевые дочерние компании и “арендуемые” средства страхования, через которые проводится страхование рисков нескольких различных организаций. С помощью объединения ресурсов эти ассоциированные дочерние компании могут получить возможность страховать и удерживать гораздо более крупные риски. Некоторые из преимуществ группового объединения дочерних компаний - возможность распределения и переложения риска, а это может оказаться весьма позитивным фактором при налогообложении и накоплении внутреннего опыта в области урегулирования претензий, предотвращения убытков и возможностей перестрахования. Тем не менее, групповое объединение дочерних подразделений может подвергнуть отдельные компании гораздо большему риску, если у них нет опыта в плане покрытия убытков. Более того, такие группы могут не обладать необходимой гибкостью при предложении страхового покрытия и выработке программы.
|
Одна из компаний взаимного страхования нашла вариант сочетания преимуществ как взятой отдельной материнской компании, так и группы дочерних филиалов, без сопутствующих негативных сторон. С помощью создания уникальной структуры распределения собственности и компаний в целях защиты от всякого рода происшествий, наряду с созданием офшорной перестраховочной компании и эксцедентного страхования, программа предлагает воспользоваться возможностями экономически выгодного налогообложения и гибкого страхового покрытия.
ОПРЕДЕЛЕНИЕ УРОВНЕЙ УДЕРЖАНИЯ
Существуют различные методы установления уровней удержания — от “волевых” решений (методов “большого пальца”) до создания сложнейших финансовых моделей. Независимо от используемых методов обычно уровни удержания отражают следующие правила управления риском: (і) не рискуйте всем ради немногого; (2) не рискуйте большим, чем то, что вы можете потерять; (3) просчитайте шансы. Ниже приводятся “волевые” методы: |
• Метод “сумма баланса” - от 1% до 5%. Способность к удержанию основывается на кредитоспособности фирмы. Если отношение между собственными и заемными средствами достаточно велико, то предел для удержания должен быть где-то у низшего края диапазона.
• Метод оборотного капитала -от 1% до 5%. Способность к удержанию основывается на финансовом потенциале фирмы. Если оборотный капитал ликвиден, то уровень удержания может находиться у верхнего предела диапазона.
• Метод валовой выручки/активного сальдо - 1 % от текущей нераспределенной прибыли плюс 1 % от среднего уровня доходов до вычета налогов за предыдущие пять лет. Способность к удержанию основывается на доходах и кредитоспособности фирмы; этот метод широко используется для определения уровней удержания. Чем выше ликвидность фирмы, тем выше используемый диапазон.
• Метод процента от выручки -от 0,1% до 1%. Способность к удержанию основывается на финансовом благосостоянии фирмы. Чем выше объем реализуемой продукции и маржа прибыли, тем выше может быть используемый диапазон.
• Метод дохода на акцию - от 3% до 5%. Необходимо решение руководства в отношении максимального снижения доходности на акцию, которое может допускаться без серьезного ухудшения благосостояния акционеров.
В изложенных выше правилах даны общие принципы определения уровня удержания. Поэтому при структурировании программы управления в условиях риска не следует полагаться лишь на них из-за колоссальной разницы в получаемых результатах. Поскольку точный предварительный подсчет убытков невозможен, многие компании используют консервативный подход вокупного, так и по каждому убытку в отдельности. Кроме того, из-за “растянутости” большей части рисков ответственности уровни удержания должны выбираться с крайней осторожностью.
|
Уровень удержания должен отражать финансовую структуру фирмы и, что также важно, правовые и психологические факторы. Правовые ограничения, содержащиеся в договорах аренды и договорах об учреждении траста, могут ограничить способность фирмы удерживать риски. Среди психологических факторов можно назвать реакцию акционеров и эмоциональные возможности высшего руководства в плане признания удерживаемых убытков и последовавших в результате этого изменений в доходах.
Оптимальное удержание
Отдел научных исследований и опытных разработок службы управления риском одной из корпораций предложил свою процедуру определения оптимальных уровней удержания. Вот некоторые ее компоненты:
1. Анализ важнейшего сдерживающего фактора. Самый распространенный способ выявления финансовых ограничений - изучение ограничительных условий, содержащихся в соглашениях фирмы о предоставлении ссуды. Такой анализ связан с моделированием гипотетических финансовых данных в балансе в зависимости от повышения уровней страховых платежей или уровня удержания с одновременным соотнесением их с существующими финансовыми нормами, необходимыми для обеспечения успеха фирмы. Моделирование проводится с повышением общей суммы уровней издержек от риска до тех пор, пока не будет нарушено одно или более финансовых ограничений и пока не будет идентифицирован максимально осуществимый уровень расходов.
2. Анализ вероятности убытка. После идентификации максимальной способности к удержанию прогнозируются уровни убытков по каждому направлению покрытия на каждом исследуемом уровне удержания при вариантных доверительных интервалах статистических исследований. Чаще всего такой анализ проводится актуарием. |
3. Анализ текущей стоимости будущих платежей. Определяется уровень наименьших издержек при удержании через оценку альтернативных комбинаций удерживаемых убытков и эксцедентных страховых премий. Анализ текущей стоимости представляет собой самый подходящий способ для такого измерения из-за существенной разницы в сроках выплаты эксцедентных взносов и удержанных убытков. Примерные размеры эксцедентных взносов могут предоставить агент, брокер или антеррайтер: обычно они выплачиваются полностью заранее или ежеквартально. Примерный порядок осуществления платежей по различным видам удерживаемых рисков можно рассчитать исходя из предыдущего опыта фирмы или из средних данных по отрасли, которые можно получить у брокеров, андеррайтеров или актуариев. Затраты на финансирование риска сокращают денежные средства, предназначаемые на оплату других операционных издержек, на инвестиции или на сокращение задолженности. Следовательно, здесь уместно применение нормы процента на заемный капитал после удержания налогов, а не на средневзвешенную стоимость капитала. Затем приведенные к настоящему времени значения стоимости классифицируются по уровню удержания и убытка, и идентифицируются приростные сбережения.
4. Анализ дисконтной окупаемости. После идентификации по направлениям покрытия уровня наименьших издержек для удержания от риска на основе текущей стоимости, следующий шаг - оценка того, оправдано ли повышение уровня удержания приростных сбережений на страховых взносах. Такой анализ дисконтной окупаемости измеряет количество лет, на протяжении которых сэкономленные средства должны инвестироваться при краткосрочной процентной ставке на капитал после удержания налогов с тем, чтобы профинансировать возросшие суммы удержания. Уровни удержания с неприемлемой окупаемостью следует отвергать, хотя они и могут способствовать снижению расходов.
|
5. Перепроверка. Предусмотренные в пп.2, 3 и 4 меры осуществляются по каждому из направлений покрытия убытков от риска. После того как каждое из направлений в отдельности оценено и оптимизировано, запланированные по каждому из видов покрытия расходы нужно объединить и сравнить с финансовой способностью к удержанию, определенной в п.1. Если результаты мер, предусмотренных в п.5, выявляют, что совокупные удержания находятся в пределах финансовых возможностей фирмы, то анализ можно считать оконченным и оптимальным. Если результат приведенных в п.5 мероприятий выявляет показатели, превышающие финансовые возможности фирмы к удержанию, то вносятся коррективы с помощью снижения уровней удержания по отдельным направлениям начиная с самых продолжительных периодов окупаемости.
Важно отметить, что методы определения уровня удержания (за исключением метода определения процента ежегодного дохода) помогают определить итоговые суммы, которые должны быть удержаны в течение одного года, а не по отдельным убыткам. В стандартной программе управления риском для различных направлений страхования выбираются и различные уровни удержания. Все удержанные потери должны при определении оптимальных итоговых уровней удержания рассматриваться в совокупности. Например, единичный случай, такой, как землетрясение может привести к многочисленным удержаниям на компенсационные выплаты работникам, компенсацию материальных потерь и потерь, связанных с общей ответственностью. |
Прочие соображения
Помимо ограничений финансового, правового и психологического порядка, необходимо учитывать факторы, связанные со страхованием, включая следующие:
\. Льготные взносы. Собираются данные о котировках для разных уровней удержания, а решение основывается на объективном суждении о сэкономленных на страховых взносах средствах по сравнению с предполагаемыми убытками. К примеру, бытующее в управлении риском правило: “не рискуй всем ради немногого” приведет к тому, что вы застрахуете риск на дополнительные 100000 долл, ради всего лишь 100 долл, льготного взноса, даже если вы могли бы легко перенести убыток в 100 000 долл.
2. Рычаги воздействия при страховании. Уровни удержания можно использовать в качестве аргумента при обсуждении условий страхования, когда страховой рынок стабилизируется, поскольку в период стабилизации на страховом рынке зачастую можно добиться больших льгот для страховых взносов. Кроме того, если уровень удержания увеличен, страховщикам психологически трудно снижать удержания в будущем.ПЕРЕДАЧА РИСКА БЕЗ СТРАХОВАНИЯСтивен П. Кан, директор компании “Эдвансд Риск Мэнеджмент Текникс”
|
Любое лицо или организация могут либо удержать риск потери у себя, то есть сохранить ответственность за возмещение убытков, либо передать его другим. Риск потери может передаваться посредством приобретения страхового полиса или с помощью мер, проводимых вне сферы страхования.
Когда отдельное лицо или организация приобретают страховой полис, то это делается специально для того, чтобы финансировать случайные потери. Случайная потеря, компенсацию от которой ожидает получить страхователь, - это ущерб, причиняемый находящейся во владении собственности, от огня, судебного разбирательства по поводу дорожно-транспортного происшествия, от полученного работником телесного повреждения или какого-либо другого несчастного случая.
В страховом полисе описываются страховые случаи, нестраховые случаи, а также то, что должны предпринять страховщик и страхователь для защиты своих прав. Страховые полисы могут защитить от всевозможных вариантов случайных потерь. |
Передача риска без страхования осуществляется через включение в контракты статей и оговорок о компенсации, страховании и других соответствующих статей. Передача риска вторична по отношению к основной цели контракта - будь то аренда площади, приобретение оборудования или строительный проект. В этом заключается отличие от прямого приобретения страхового полиса, по которому страховщик ожидает получить прибыль от принятия риска.
В контрактах содержится много статей, изучение которых необходимо для определения того, какие риски передаются. Среди них:
1. Оговорки о компенсации, констатирующие, что одна сторона (гарант) возместит другой стороне (компенсируемой стороне) определенные потери.
2. Оговорки о возврате недвижимости, определяющие, в каком состоянии недвижимость должна возвращаться арендодателю по окончании срока аренды.
3. Оговорки об отмене арендной платы, устанавливающие сроки прекращения арендных платежей в случае ущерба арендуемым помещениям.
4. Статьи о страховании, перечисляющие виды, суммы и условия страховых полисов, которые должна приобрести одна или несколько сторон договора.
|
Во многие контракты включаются оговорки о компенсации, использование которой является одним из важнейших способов передачи риска без страхования. Важно весьма тщательно изучить их для понимания каждой из сторон пределов, до которых она принимает или передает ответственность за определенные потери. Что нужно помнить о компенсационных оговорках:
1. Их главная цель - констатировать, кто отвечает за повреждения или ущерб, возникающие в результате выполнения предусмотренной контрактом работы.
2. Обычно они не содержат предельных значений в долларовом выражении. Чаще всего гарант соглашается принять на себя ответственность за все потери в рамках соглашения о компенсации независимо от их размера.
3. Обычно не устанавливаются ограничения видов повреждений или убытка, к которым они применимы.
4. Оговорки о компенсации встречаются во многих местах контракта. Они могут быть изложены одной фразой или на нескольких страницах.
Требуется тщательно изучить весь контракт, чтобы понять масштаб и эффективность статьи о компенсации потерь.
Оговорки о компенсации можно классифицировать по-разному. Целесообразно разбить их на три вида или формы.
1. Ограниченная форма - подрядчик несет ответственность за собственную небрежность. Вариант изложения текста статьи: “Подрядчик согласен освободить фирму... от ответственности и возместить ей долговые обязательства, вытекающие из небрежности самого подрядчика или его работников”. |
2. Промежуточная форма - подрядчик несет ответственность за свою деятельность и обязательства, вытекающие из совместной (общей) небрежности подрядчика и другой компании. Статья может быть сформулирована так: “Подрядчик согласен освободить фирму... от ответственности и возместить ей все долговые обязательства, вытекающие из проекта, за исключением возникающих из-за небрежности самой фирмы...”.
3. Расширенная форма - подрядчик несет ответственность за все долговые обязательства, вытекающие из проекта (включая единоличную небрежность другой компании). Статья может быть сформулирована так: “Подрядчик согласен освободить фирму... от ответственности и возместить ей все долговые обязательства, вытекающие из проекта”.
Во многих штатах соглашения по компенсации расширенной формы не применимы, поскольку они чрезмерно освобождают “компенсируемую сторону” от ответственности за ее собственные действия. А это значительно повышает вероятность того, что соглашение о компенсации широкой формы будет объявлено недействительным.
Соглашение о компенсации промежуточной формы хорошо защищает компенсируемую сторону, в том числе от претензий, возникающих в результате деятельности подрядчика, а также от претензий, вытекающих из совместных действий гаранта и компенсируемой стороны. Соглашение промежуточной формы широко применяется в строительстве и в контрактах других видов.
Соглашение о компенсации возлагает ответственность за определенные потери на гаранта. Поскольку в соглашениях о компенсации обычно не устанавливаются пределы в долларовом выражении, то гарант может нести ответственность за потери на многие миллионы долларов. Вполне возможно, что гаранту не хйатит средств, чтобы финансировать потери, за которые он несет ответственность. К примеру, строительная компания среднего размера может оказаться не в состоянии оплатить иск на многие миллионы долларов, возникший в связи со строительным проектом. По этой причине обычно от гаранта требуется приобретение страхового полиса для покрытия в достаточной мере предсказуемых потерь.
|
В контракте должны указываться виды страховых покрытий, которые должна приобрести каждая из сторон, а также общая страховая сумма. Если этого не сделать, то компенсируемая сторона может лишиться тюй защиты, на которую она рассчитывала при составлении контракта.
Существует несколько способов проверки того, приобрела ли другая сторона требуемое страховое покрытие:
1. Получение стандартного страхового сертификата - документа, подтверждающего выписку страхового полиса. В него также включается общее изложение страхового покрытия. Он не гарантирует страхового обеспечения на весь срок действия контракта.
2. Многие организации составляют собственные сертификаты, чтобы в случае отмены страхового обеспечения получить соответствующее уведомление и чтобы были выполнены другие положения контракта, относящиеся к страхованию. |
3. Некоторые контракты требуют внесения особых корректив в страховой полис одной из сторон. Адекватное подтверждение некоторых изменений можно получить с помощью страхового сертификата. Для уверенности в том, что внесены все требуемые изменения, следует добиться проставления соответствующих подписей на страховом полисе.
4. Единственный способ надежно проверить, действительно ли вам известны все условия полиса, — тщательно изучить экземпляр самого страхового полиса. Этот способ потребует много времени и в основном он применим к самым крупным и сложным проектам.
Каждый из этих методов используется для получения подтверждения страхового обеспечения при определенных ситуациях. Поскольку необходимость получения подтверждений того, что другая сторона приобрела требуемое страховое покрытие, все больше и больше возрастает, то следует использовать и более надежный подход к получению подтверждения о страховании.СТРАХОВАНИЕРоберт Б. Эдгар, помощник вице-президента компании “Чабб энд Сан”
|
К счастью, в большинстве случаев убытки в хозяйственной практике бывают частичными и не ухудшают конечных результатов фирмы, однако этот факт имеет тенденцию усыплять бдительность руководства и внушать им ложную веру в то, что никакие колоссальные убытки “у нас-то не могут произойти”. Могут! Так во многих фирмах и происходит.
Предположим, вы признали тот факт, что вся ваша собственность может быть уничтожена при разовой потере. Статистика подтверждает, что даже с учетом страхования одна из каждых двух фирм так и не возобновляет своей деятельности после подобной потери. Более того, статистические данные показывают, что половина из тех, кто вновь открывается, в течение трех лет после потери объявляет о своем банкротстве, включая фирмы, имеющие страховое покрытие. Что вам нужно знать о страховании собственности и чего можно ожидать от него? Как оно должно увязываться с вашим планом управления в условиях риска (обеспечения беспрерывного функционирования и на случай катастрофы)?
Опять-таки предположим, что вы осознаете уязвимость своего предприятия в плане крупной потери, связанной с возмещением убытка, которая могла бы уничтожить все имущество.
Как мог бы пережить такую потерю ваш бизнес? Имеются ли в наличии адекватные финансовые ресурсы, включая соответствующее страхование от ответственности, чтобы защитить вас и урегулировать сравнительно небольшие и предсказуемые иски о возмещении убытков и в гораздо меньшей степени -крупные правовые иски, могущие подорвать ваш баланс? А не станет ли ваша фирма из-за подобных претензий более открытой для еще более сложных и серьезных судебных исков со стороны кредиторов, клиентов или акционеров? Может ли помочь страхование? Как должно оно вписаться в ваш план управления в области риска?
Все эти вопросы обоснованы. Бдительные менеджеры понимают механизм опасных ситуаций и разрабатывают планы по урегулированию подобных ситуаций. Экономический анализ потенциального катастрофического материального убытка или убытка, связанного с компенсацией ущерба, требует, чтобы в план включалось страхование. Многие менеджеры чувствуют себя в безопасности, когда приобретают страховые полисы, предусматривающие решение подобных проблем, однако страхование само по себе подразумевает нечто гораздо большее, чем просто приобретение полиса. |
О коммерческом страховании написана масса книг. Это обширный и временами очень сложный предмет, включающий в себя особые области знаний. В одной главе можно лишь очертить в целом концепции и подсказать читателю в общих чертах, какие существуют варианты страхового покрытия. А точное содержание покрытия зависит от условий и исключений, содержащихся в выдаваемых полисах. Поэтому требуется более детальный анализ и тщательное изучение страхового покрытия.
Первый шаг, если вы хотите дополнить свой план страхованием, - приобретение страхового полиса, который позволит вам достичь целей своего бизнес-плана. Это означает, что вы должны поработать вместе с вашим советником-профессионалом в области страхования - агентом, брокером или консультантом, чтобы понять, как будет срабатывать приобретаемая вами страховка, когда случится потеря. Хотя андеррайтеры и поработали над тем, чтобы упростить язык полисов, помните, что страховые полисы, подобно другим видам контрактов, буквально пропитаны положениями из общих правовых и специальных законодательных актов. Если вы в чем-то не уверены, то следует получить разъяснение относительно предусматриваемых полисом вариантов страхового покрытия.
Ваша программа страхования не будет срабатывать должным образом, если вы не сумеете объяснить своему страховому советнику специфику чрезвычайных обстоятельств, которые могут повлиять на деятельность вашей фирмы. И именно здесь должен помочь ваш план управления в условиях риска, который позволит вашему страховому советнику подобрать формы страхования к специфичным видам риска и чрезвычайным обстоятельствам, свойственным вашему направлению бизнеса.
ВИДЫ СТРАХОВЫХ ПОЛИСОВ
Вы можете приобрести либо монолинейный полис, либо полис комплексного страхования. Монолинейный страховой полис покрывает лишь один вид риска, такие, как пожар, общая ответственность или дорожно-транспортные происшествия. Комплексный полис объединяет разнообразные виды покрытий в единое целое, как правило, по цене со скидкой, так как страховщик экономит на расходах по обработке документов. Покрытие убытка обычно одинаковое как по монолинейному, так и по комплексному страхованию, однако комплексный полис оказывается более выгодным и для вас, и для страховщика с точки зрения эффективности производимых затрат и административных преимуществ (не последнюю роль среди которых играет возможность “одним махом” урегулировать все претензии, если речь идет о нескольких видах страхования). Покупатели страховых полисов на крупные суммы могут предпочесть монолинейное покрытие, поскольку их риски являются комплексными по своему характеру, и им гораздо выгоднее воспользоваться* услугами разных страховых компаний. Например, одна компания имеет большие возможности и располагает опытом и квалификацией специалистов в области страхования собственности, тогда как другая компания больше подходит для страхования гражданской ответственности. При определении того, где и как вы будете страховаться, ваш советник по страхованию должен найти наилучшую форму полиса.
|
ПОЛИС КАК ТАКОВОЙ
Полисы страхования как монолинейные, так и комплексные состоят как правило из четырех частей.
1. Декларативная часть. Обычно для нее отводится первая страница полиса, и она включает наименование страховой компании, наименование страхователя, общее описание предоставляемого покрытия, пределы, места размещения, подлежащие вычету суммы, используемые формы полиса, а также любые варианты залога. Короче говоря, декларативная часть позволяет приспособить полис к вашим особым требованиям. |
2. Страховочные договоренности. В этом разделе описываются те виды покрытий, которые оговариваются в декларативной части. Эти положения необходимо тщательно изучить, чтобы удостовериться в соответствии вашего покрытия вашему плану управления риском. К примеру, в разделе комплексного полиса, где говорится о страховом покрытии собственности, приводятся подробности о возможных рисках, покрываемых полисом, если только виды покрытия не будут изменены с помощью соответствующих подписей на обороте этого документа. В списке исключений перечисляются те опасности, условия и события, которые не покрываются за счет полиса.
3. Условия и определения. В этом разделе устанавливается то, как будут действовать положения полиса, а также приводится значение ключевых слов. Например, условия полиса требуют от страховщика в случае потери выполнения особых обязанностей, таких, как своевременное сообщение страховщику о потере.
4. Поправки. Они известны также под названием “одобрение” или “дополнения”. Поправки корректируют основные положения полиса, касающиеся, в частности, ваших рисков. Поправки могут или расширить, или ограничить виды покрытия, и их следует тщательно изучить.
ВИДЫ СТРАХОВОГО ПОКРЫТИЯ
Существует много видов полисов коммерческого страхования. Особые виды риска могут потребовать создания страхового покрытия, не указанного в данной короткой главе. Тем не менее в хорошо продуманную программу страхования обычно включаются следующие виды покрытия: имущественное страхование, общей ответственности, автотранспорта, компенсационных выплат рабочим и ответственности работодателей, ответственности директоров и должностных лиц за ошибки и упущения, а также ответственности по эксцеденту или зонтичной ответственности.
|
Имущественное страхование
В принципе для того чтобы привести в действие механизм страхования коммерческой собственности, потеря должна быть следствием прямого физического ущерба имущества под воздействием непосредственной или прямой опасности или причины (пожар, ветер, наводнение, кража), предусмотренной в полисе.
Косвенные или непрямые убытки большинством стандартных полисов не предусматриваются. Чтобы взыскать деньги по полису имущественного страхования, на момент потери объектом страхования должен быть страхуемый интерес (финансовый убыток). Помимо ваших собственных интересов, другие юридические лица также могут иметь свои страхуемые интересы. Банк, к примеру, может иметь такой интерес, если он является кредитором по закладной на здание, а производитель оборудования может иметь интерес, если он имеет залоговое право на это оборудование.
Любая из этих заинтересованных организаций может быть описана на декларативной странице в качестве кредитора по закладной или получателя средств, причитающихся за убыток. И опять-таки вам нужно проконсультироваться со своим страховым консультантом по поводу того, как наилучшим образом защитить другие страхуемые интересы, относящиеся к вашему полису.
Страховое покрытие собственности. Подобно тому, как существует множество видов собственности, существуют и разнообразные виды страхового покрытия имущества. Главными видами покрытия, которые должны рассматриваться в качестве составной части любого плана по управлению риском, являются строения и движимое имущество, доходы от деятельности, котлы и оборудование, преступления, речной и морской флот. |
Строения и имущество. Вам следует внимательно изучить приводимые в полисе определения строений и имущества. То, что вы считаете строениями и имуществом, может не считаться таковым с точки зрения стандартных полисов. Например, обычно из определения строений исключаются фундамент и подземные трубы. Чаще всего в собственность имущества не входит чужая собственность, так что если на вашей территории находится чужая собственность (включая собственность работников), то на нее нужно приобрести отдельный страховой полис.
Требуется тщательное изучение положений, связанных с оценкой полиса, поскольку они формируют основу для урегулирования претензий. Во многих полисах предусматривается покрытие на основе действительной денежной стоимости (восстановительная стоимость минус износ) с правом замены на восстановительную стоимость, если в этом случае выплачивается добавочная премия. Некоторые страховщики автоматически предоставляют страхование восстановительной стоимости. Отклонения играют огромную роль, и вам следует внимательно продумать, что же подходит для вашего предприятия.
В принципе страхование на основе восстановительной стоимости лучше, чем по действительной денежной стоимости. Во многих полисах имущественного страхования содержится пункт о совместном страховании, а это означает, что вам нужно приобрести страховой полис на сумму, равную как минимум какому-то заранее определенному проценту стоимости имущества на момент потери. Обычно в совместном страховании предусматривается обязательное долевое участие в размере 80%. Если собственность застрахована не полностью (на низкие суммы), то любые платежи по убыткам будут соответственно снижены.
Сегодня большая часть полисов страхования строений и имущественного страхования приобретается в форме страхования от всех рисков, где не приводятся наименования отдельных покрываемых опасностей, а скорее отдельные опасности исключаются из страхового покрытия. В разных страховых компаниях разработаны свои списки исключений. При оценке видов потерь (что является составной частью вашего плана по управлению в условиях риска), которые могут затронуть вашу собственность, вам следует убедиться в том, что у вас имеется покрытие (если оно вообще указывается в страховом деле) своих потенциальных причин убытков или потерь. Типичными исключениями, приводимыми в полисах страхования от всех рисков, являются (1) износ, (2) ржавчина, (3) нечестность, (4) война, (5) ущерб, возникающий от атомного риска, (6) действия правительств. Большинство страховых компаний либо не продают, либо ограничивают покрытие полисов, предусматривающих наводнение. Страховой полис на случай землетрясения необходимо приобретать отдельно, а в типовом полисе сумма обычно ограничивается. В ваш полис должны включаться опасности, которые выделены в вашем плане, как требующие покрытия за счет коммерческого страхования.
|
|
Доходы от деятельности/дополнительные расходы. Страхование доходов от деятельности необходимо для восстановления дохода, потерянного вашей фирмой в связи с сокращением объема работ в результате застрахованного ущерба, причиненного вашей собственности. В принципе страхование доходов от деятельности нужно объединить со страхованием дополнительных расходов, чтобы обеспечить страховое покрытие: (1) чистой прибыли, которую получила бы ваша фирма, если бы собственность не пострадала от прямого физического урона или ущерба, имевшего место по обеспеченной покрытием причине; (2) продолжающихся расходов, таких, как накладные расходы, поимущественный налог и оплата лечения, которые вы в любом случае обязаны оплачивать независимо от того, работает ваша фирма на полную мощность или нет; (3) расходов, связанных с выплатой заработной платы на период восстановления собственности; (4) чрезвычайных расходов сверх обычных текущих расходов. Как правило эти расходы необходимы для установления временного (восстановительного) режима работы или для смягчения понесенных потерь. |
Для определения того, на какую сумму нужно приобрести полисы страхования доходов от деятельности, нужно подсчитать (приняв за основу самый худший вариант ущерба) доход, который будет потерян за период восстановления вашей собственности до состояния, в котором она находилась до потери. Необходимо также подсчитать дополнительные расходы, которые потребуются для установления временного (восстановительного) или альтернативного режима работы. Вы всегда можете воспользоваться соответствующими рабочими ведомостями, которые помогут при подсчете общей суммы, на которую вам нужно приобрести страховое покрытие.
Котлы и оборудование. Из основных форм страхового покрытия строений исключены взрывы паровых котлов и механическая поломка вашего строения, обрабатывающих станков и оборудования. Некоторые страховые компании предоставляют такое покрытие в виде поправки к вашему обычному страхованию строений и имущества. Однако большинство компаний этого не делают. В зависимости от количества, вида и характера оборудования вам может потребоваться приобретение полиса на котлы и оборудование. Добросовестные страховщики котлов и оборудования часто предоставляют полезные услуги по осмотру котлов. Поинтересуйтесь при покупке полиса тем, предоставляются ли эти услуги.
Преступления. Главные виды рисков здесь - нечестность сотрудников, воровство, кража со взломом (насильственное вторжение или уход), подделка чеков, похищение денег и ценных бумаг. Многие полисы страхования от всех рисков имеют покрытие убытков от кражи, однако некоторые из них ограничиваются кражей со взломом. Если в вашем страховом полисе не предусмотрено страхование от воровства, то вам следует приобрести отдельный полис страхования на случай преступления, чтобы обеспечить защиту вашей собственности.
Но даже если воровство предусмотрено в основном полисе имущественного страхования, то, скорее всего, он не будет включать покрытие в связи с украденными деньгами или ценными бумагами, нечестным поведением служащих или подделкой документов. Поскольку такие виды риска могут иметь серьезные последствия, их нужно предусмотреть в вашем плане и приобрести соответствующее покрытие с помощью либо монолинейного, либо полиса комплексного страхования от преступлений.
|
Морское страхование. Обычно полисы страхования внутренних водных перевозок предоставляют страховую защиту от физического ущерба имущества при транспортировке или передвижении (то есть во время перевозки товаров или груза). Часто в морском страховании наибольшим спросом пользуются полисы транзитного покрытия (для отправленного товара), дебиторской задолженности (компенсация неполученной дебиторской задолженности), представляющие ценность документы и записи (затраты на воспроизводство) и электронной обработки данных (страхование электронного оборудования, программного обеспечения и средств распространения информации). Такие виды морского страхования традиционно предоставляют клиентам более широкое страхование от всех рисков, чем обычные виды, предусматриваемые формами страхования строений и имущества. Следует учитывать, что многие из этих видов покрытия включаются в умело составленный комплексный полис имущественного страхования. Если вы отправляете товар за рубеж, то целесообразно изучить полис океанских или воздушных перевозок груза, поскольку транзитные полисы не покрывают риски зарубежных перевозок. И здесь вам снова понадобятся советы профессионала, чтобы приспособить соответствующее покрытие к вашим рискам.
Общая ответственность |
Имущественное страхование в том виде, в каком оно описано в предыдущих параграфах, представляет собой страхование первой стороны, поскольку обеспечивает покрытие рисков собственности страхователя (первой стороны). Страхование гражданской ответственности зачастую относится к страхованию покрытия третьей стороны. Оно подразумевает участие трех представителей: первой стороны - страхователя, второй стороны - страховой компании и третьей стороны, которая заявляет, что страхователь несет юридическую ответственность за причиненный им ущерб. Страховая компания несет ответственность (в зависимости от условий и исключений полиса) за правовую защиту страхователя и компенсацию юридически доказанного ущерба, причиненного третьей стороне. Риски общей ответственности необходимо застраховать в таких пределах, которые наилучшим образом защитят активы вашей фирмы. В принципе всем фирмам следовало бы приобретать страхование общей ответственности.
В плане управления риском должны быть выявлены возможные риски, и там же должна приводиться их экономическая оценка. Хотя сам полис достаточно объемен, в нем, как и в имущественном страховании, существуют исключения и условия, которые вы должны хорошо понимать. Полис общей ответственности в принципе предоставляет защиту в трех областях:
1. Суммы, которые страховщик обязан по закону выплатить другим лицам в качестве компенсации убытков в связи с телесным повреждением или повреждением имущества. Такое страховое покрытие обеспечивает защиту от тех рисков, которые возникают в связи с собственной деятельностью или продажей продукции вашей фирмы.
2. Суммы, которые вы обязаны по закону выплатить в качестве компенсации убытков из-за нанесенного личного вреда или ущерба от рекламной деятельности. В полисе приводится обширное определение личного вреда, однако важно удостовериться в том, что полис защищает вашу фирму от обвинений в клевете или порочащих заявлениях, незаконном аресте или неправомерном задержании.
3. Медицинские расходы в отношении телесных повреждений - независимо от виновности - в случае, если таковые имели место на принадлежащих вам или арендуемых вами площадях.
|
Все три вида покрытия ограничиваются пределами и исключениями, оговоренными в полисе. Страховщик также должен оплатить расходы по защите вас от претензий на правовую ответственность подобного рода. Сама по себе правовая защита полисом страхования общей ответственности придает огромное значение для любой фирмы.
Страхование общей ответственности - весьма сложный вид страхования, и вашей фирме не стоит осуществлять свою деятельность без него. Только после того как вы проведете много времени за обсуждением подробностей с вашим советником по страхованию, вы сможете приобрести уверенность в том, что располагаете надлежащей защитой.
Автотранспорт — ответственность и физический ущерб
За несколькими исключениями обычно полисы общего страхования не предусматривают защиту от претензий по поводу телесных повреждений или повреждения имущества, причиненных транспортными средствами. Для подобного рода рисков требуется страховое покрытие ответственности в отношении непосредственно автотранспорта.
Полисы страхования имущества лишь изредка предусматривают покрытие в связи с повреждением ваших транспортных средств. Требуется полис, покрывающий физический ущерб автомобиля. Поскольку ваши транспортные средства принадлежат вам, то вы можете выбрать вид страхового покрытия, который наилучшим образом соответствует вашим финансовым потребностям: небольшие или крупные удержания, поименованные или особые риски в сравнении с сочетанием нескольких видов риска, а также покрытие на случай столкновения. |
У вас может возникнуть риск, связанный с автотранспортом, даже если вашей фирме не принадлежат никакие транспортные средства. Если вы или ваши сотрудники берут автомобили напрокат по служебным делам, это подвергает вас риску, связанному с использованием арендуемых автомобилей. Если сотрудники используют в служебных целях собственные автомобили (даже если нужно лишь передать посылку по пути домой с работы), у вас. может возникнуть риск, связанный с использованием чужого автомобиля.
Во многих штатах действуют обязательные условия страхования, содержащие требования по минимальному страхованию, предусматривающие покрытие рисков незастрахованных или недостаточно застрахованных водителей, а также покрытие медицинских расходов. Вместе с вашим советником по страхованию вы должны внимательно изучить свои риски, связанные с использованием автотранспорта. Покрытие перечисленных здесь “авторисков” обычно предлагается в едином полисе коммерческого страхования автотранспортных средств. Некоторые компании включают часть или все из этих вариантов покрытия в единый полис страхования автотранспорта.
Компенсация работникам и ответственность работодателя
В случае травмирования работников на рабочем месте или приобретения ими профессиональных заболеваний полис общей ответственности не предусматривает никакого страхового покрытия. В положениях разных штатов о компенсационных выплатах работникам им определяются пособия. Для того чтобы получить право на пособие, в большинстве случаев работник может просто получить травму в результате своей деятельности. При этом неважно, по чьей вине - работодателя или работника.
По этой причине в большинстве штатов требуется, чтобы у всех работников имелся приобретенный в страховой компании или фонде штата полис какой-либо формы, обеспечивающий страхование компенсационных выплат работникам. В некоторых штатах разрешаются программы самострахования компенсационных выплат работникам. Обычно такие программы требуют от работодателя предоставления существенных финансовых гарантий. Эти программы внимательно проверяются контролерами, чтобы защитить работников от безответственного (в финансовом плане) отношения работодателя в этих случаях.
|
В разных штатах существуют разные положения о компенсационных выплатах работникам и об ответственности работодателя. Не все претензии работников в отношении травм предусматриваются в положениях о компенсационных выплатах работникам и, следовательно, не все из них покрываются полисами компенсационных выплат. Соответственно фирме обычно приходится приобретать покрытие, известное под названием “ответственность работодателя”. Чаще всего оно представляет собой часть 2-ю полиса компенсационных выплат работникам. (Часть 1-я гарантирует защиту компенсационных выплат работникам). В отличие от полисов компенсационных выплат работникам, где на федеральном уровне не устанавливаются предельные размеры и существуют лишь установленные в соответствующем штате предельные размеры, ответственность работодателя ограничивается предельным размером приобретаемого страхового полиса. Полис компенсационных выплат работникам составляется по стандартной форме, установленной соответствующими органами штата, и представляет собой монолинейный полис, а не составную часть коллективного полиса. Работодателям следует изучить свои риски с советником по вопросам страхования, особенно если их деятельность проводится в нескольких штатах.
Ответственность руководителей и должностных лиц за ошибки и упущения
Никаких стандартных форм страхового покрытия ответственности руководителей и должностных лиц компаний не существует. Обычно такое покрытие предоставляется лишь специализированными компаниями. Оно защищает корпорацию, ее должностных лиц и руководителей от необходимости компенсировать убытки, которые они должны возместить по закону в связи с любым требованием о компенсации, к которому относится страховое покрытие. Подобные требования могут быть связаны с небрежными действиями, ошибками или упущениями при осуществлении деятельности фирмы. В это страховое покрытие обычно включаются расходы по защите от таких требований. |
Для страхования ответственности за ошибки и упущения также не существует никаких стандартных форм, и обычно оно предлагается лишь специализированными компаниями. Страхование ошибок и упущений защищает фирмы от необходимости компенсировать убытки, которые они должны возместить по закону в связи с любым требованием о компенсации, возникающим в результате небрежного действия, ошибки или упущения со стороны страхователя при предоставлении (или непредоставлении) услуг, оказываемых фирмой. Обычно подобное покрытие включает расходы по защите от подобных требований. Существование такого покрытия может иметь большое значение для фирм. И здесь руководителям фирм придется обсудить со своим страховым консультантом возможные требования и потребности.
Эксцедентная / зонтичная ответственность
Чем больше ваша фирма, тем больше потребность в расширении пределов защиты, предоставляемой страхованием ответственности. Эксцедентные и зонтичные полисы предусматривают лимиты, превышающие пределы общей ответственности, оговоренные в вашем основном или базовом полисе покрытии ущерба, в коммерческом полисе страхования в связи с автотранспортом, а также страховании ответственности работодателя. Часто для создания всесторонней программы страхования ответственности приходится приобретать несколько эксцедентных полисов. Если требуется общий объем страховой ответственности в размере 15 миллионов долларов, то делается это следующим образом: первичный полис - 1 млн. долл.; первый эксцедент - 5 млн. долл, (свыше 1 млн.); второй эксцедент - 9 млн. долл,
(свыше 6 млн.) и т.д. В случае убытка первый эксцедент не используется до тех пор, пока не будет истрачен 1 млн. долл., и т.д.
|
|
Эксцедентный полис обычно предусматривает лишь пределы, превышающие первоначальный лимит, который обычно указывается в полисе. Покрытие, как правило, остается тем же, которое предусмотрено для первичного предела. Зонтичный полис похож на эксцедентный, однако он может предусматривать определенные виды страхования, которые могут не включаться в первичные полисы, такие, как устные или письменные контрактные покрытия. Поэтому нужно посоветоваться со своим страховым консультантом, чтобы узнать, какой предел ответственности требуется для вашей фирмы и каким образом можно обеспечить приобретение эксцедентных пределов страхования. |
Для этих полисов стандартных форм не существует. Вы и ваш страховой советник должны изучить рынок для определения того, какая страховая компания и какой полис наилучшим образом будут отвечать вашим требованиям.ОРГАНИЗАЦИЯ И ПОЛИТИКА СЛУЖБЫ УПРАВЛЕНИЯ РИСКОМЭ. Дж. Леверетт, младший, профессор менеджмента риска и страхования, университет штата Джорджия
|
По мере увеличения размеров, масштаба и многообразия форм деятельности фирмы правой руке все труднее знать, что творит левая. Если фирма хочет добиться успеха, то ей нужно решить эту проблему согласованности действий. Невелико значение самого лучшего оборудования и персонала, если их работа не скоординирована и не продумана. Согласованной работы фирма может добиться на основе создания соответствующей организационной структуры и ознакомления сотрудников с установленными руководством общими принципами. Организационная структура создает для структурных единиц такие отношения, которые, основываясь на авторитете и ответственности, обеспечивают, в свою очередь, достижение наилучших результатов для фирмы. Общие принципы, которые часто именуются руководством по осуществлению деятельности, нацеливают управляющего службой риска на последовательные действия при разрешении специфических ситуаций.
Структура службы менеджмента риска определяется потребностями и перспективами фирмы на будущее. Если высшее руководство рассматривает управление в условиях риска как канцелярскую функцию, то это будет отражено в схеме организационной структуры. И если высшее руководство рассматривает управление риском как функцию, имеющую широкий базис, динамичную по характеру и взаимодействующую практически со всеми подразделениями внутри организации, то эта точка зрения также найдет отражение в схеме организационной структуры. Желательно, чтобы высшее руководство придерживалось мнения о том, что управление риском — это динамичная функция, имеющая широкий базис.
ОРГАНИЗАЦИОННЫЕ
ОСОБЕННОСТИ
Ясность
В схеме структуры организации должны быть четко отражены полномочия и ответственность службы управления риском. Нередко бывает так, что в пределах организации возникает ситуация частичного пересечения полномочий. При этом служба управления риском, из-за широкого характера своей деятельности, легко может оказаться в центре пересечения полномочий. К примеру, должен ли управляющий риском заниматься привилегиями или пособиями для служащих? Полагаем, что должен, однако сотрудники отдела человеческих ресурсов могут с этим и не согласиться. Следовательно, в схеме организационной структуры должны быть четко очерчены зоны деятельности и контроля с тем, чтобы не допустить возникновения конфликтов подобного рода.
Гибкость
Современные организации динамичны по своей сути. Поэтому невозможно создать схему организационной структуры с такой четкостью и полнотой, которые были бы адекватны любой возможной ситуации. Сама природа функции управления риском - это работа с неожиданными явлениями, поэтому не для всех возникающих ситуаций могут быть в наличии специальные инструкции, на основе которых их можно было бы разрешить. Вот почему в схеме организационной структуры должна быть заложена гибкость. |
При создании схемы организационной структуры, предусматривающей гибкость, необходимо учесть две особенности. Первая — способность структуры меняться для удовлетворения текущих потребностей организации. Вторая особенность - включение в сводный план такого подразделения, которое будет осуществлять функцию управления риском.
Полномочия
Нередко фирма, в которой осуществляется управление по целям, испытывает трудности из-за наличия жестких стандартов качества работы наряду с ограничениями, налагаемыми на исполнителя пределами полномочий. Общепринятое определение полномочий - право давать указания и требовать исполнения. А ответственность включает и ответственность за результаты. Когда высшее руководство поручает определенному лицу функцию управления риском и считает его ответственным за результаты, то это лицо должно располагать достаточными полномочиями, чтобы добиться требуемых результатов.
Вполне оправданно, когда высшее руководство считает управляющего службой риска ответственным за экономически эффективную программу управления в условиях риска. Однако управляющий службой риска должен быть наделен полномочиями по проектированию такой программы. Известны фирмы, которые указывали управляющему службой риска, что он может делать “все, что хочет с программой управления риском, только не менять брокера”. Этим я не хочу сказать, что все проблемы возникают из-за брокера или решаются сменой брокеров. Однако этот конкретный пример характеризует слишком распространенное явление, когда ответственности возлагаются без наделения полномочиями того, на кого она возлагается.
|
Коммуникации
Ни одна организация не сможет успешно функционировать без должного обмена информацией (то есть наличием коммуникаций). Управляющие службой риска не могут работать в вакууме. Им необходимо постоянное взаимодействие с другими людьми как внутри фирмы, так и вне ее. Управляющий службой риска находится в зависимости от поступления информации, и деятельность его не может быть эффективной без наличия надлежащих коммуникационных каналов. В схеме организационной структуры фирмы указываются такие официальные каналы обмена информацией, точно так же, как в схеме организационной структуры службы управления риском указаны каналы данного подразделения.
Для того чтобы добиться эффективности в своей работе, управляющий службой риска должен создать коммуникационные каналы со всеми подразделениями организации. По крайней мере подразделения управления риском должны наладить хорошие контакты со следующими подразделениями: бухгалтерией, финансовым, юридическим, операционным отделами, отделами маркетинга, кадров и транспортным отделом. Этот перечень, однако, представляет собой минимальный уровень для коммуникаций.
Если каналы для коммуникаций жестко ограничены, то неизбежно возникнут бесконтрольные ситуации из-за того, что не были предусмотрены исключения. Если организация не способна разрешить проблему возникновения исключений формально существующими средствами, то такая проблема будет решена неформальным коммуникационным средством, известным под названием “виноградная лоза”. “Виноградная лоза” - это система обмена информацией на основе дружеских связей, рабочих интересов и контактов с существующими внутри организации группами, объединенными какими-либо общими интересами. “Виноградная лоза” - это нормальное социальное взаимодействие между людьми, и его нужно использовать, а не бороться с ним. Управляющие не могут уничтожить “виноградную лозу”, поскольку не они ее создали. В общем-то здравомыслящие управляющие риском и не пытаются ее разрушить, а учатся использовать это средство общения для распространения и получения информации. |
Помимо внутреннего обмена информацией управляющим службой риска необходимы коммуникационные каналы во всей отрасли, к которой относится данное предприятие. Подобные внешние связи могут быть созданы на основе сотрудничества с различными организациями, занимающимися этими проблемами, такими, как Общество специалистов в области менеджмента риска и страхования, Американская ассоциация по управлению (АМА) и специфичными, характерными лишь для данной отрасли организациями, такими, как отделение менеджмента риска Ассоциации лесной продукции или Американская банковская ассоциация.
Если агенты или брокеры работают на должном уровне, то они могут стать надежным источником информации для управляющих в области риска. Кроме того, ценную информацию могут предоставить консультанты и страховые компании. На деятельность управляющих службой риска могут повлиять члены местных или федеральных законодательных органов, поэтому диалог с соответствующими законодателями должен основываться на регулярной основе.
СХЕМА ОРГАНИЗАЦИОННОЙ СТРУКТУРЫ
Если дать управляющему службой риска возможность выбора, то он предпочтет подчиняться главному должностному лицу компании. Такие отношения подотчетности возможны в небольших компаниях, но чем крупнее организация, тем дальше находится подотчетное лицо от главного должностного лица компании. Тем не менее положение, которое занимает подразделение по управлению риском в рамках структуры организации, и установление должного уровня подотчетности имеют важное значение. На практике нередко получается, что управляющий риском подотчетен должностному лицу, находящемуся двумя ступенями ниже генерального директора. Это не совсем правильно. В принципе, чем выше уровень должностного лица, которому подотчетен управляющий риском, тем более внушительной и весомой окажется его работа. Такое положение позволит ему получать более точную и своевременную информацию для принятия решений, связанных с риском.
|
|
Помимо генерального директора, ни на ком другом в организации не пересекается так много линейных связей между подразделениями, и никто другой не имеет большего доступа ко всем аспектам деятельности фирмы, чем управляющий в области риска. Если он правильно построит свою работу, то, скорее всего, большую часть времени сможет уделить задачам, связанным с риском в области финансирования, чем любым другим. Следовательно, подотчетность в финансовой иерархии должна осуществляться на максимально высоком уровне. |
Схема организационной структуры подразделения управления в условиях риска может варьироваться в зависимости от изменения структуры, географической сферы деятельности и размера фирмы. На Рис. 12-2 приводится образец схемы организационной структуры довольно типичного подразделения управления риском. Мы не претендуем на то, что данная схема является образцом для всех подразделений, однако ее можно использовать в качестве отправной точки.
Возможно, управляющий риском не сможет принять решение по численному составу или комплектации подразделения, и не все ячейки, приведенные на типовой схеме, будут заполнены. Однако кто-то все же должен будет исполнять указанные функции. В случае недоукомплектованности подразделения управления в области риска отдельные функции должны выполнять брокеры, страховые компании или какие-либо лица внутри фирмы.
|
|
Рис. 12-2. Структура подразделения управления риском |
 |
РУКОВОДСТВО ДЕЯТЕЛЬНОСТЬЮ В СФЕРЕ УПРАВЛЕНИЯ РИСКОМ
Руководство деятельностью в сфере управления риском проще всего осуществляется с помощью директив, определяющих поведение в особых ситуациях. Такое руководство, утверждаемое правлением компании, определяет рамки, внутри которых менеджеры менее высокого уровня смогут принимать решения по повторяющимся вопросам и проблемам. В руководстве должны быть письменно изложены цели, направления деятельности и позиции организации. В руководстве не говорится о том, каким образом осуществляются действия; в нем определены те действия, которые нужно предпринять. Это общее руководство к действию дает возможность службе управления в области риска нормально функционировать в рамках корпоративной структуры, прогнозируя то, как поступит другое подразделение при определенных ситуациях.
В руководстве деятельностью управления риском задается тональность для принятия менеджером решений, которые соответствовали бы деятельности организации в целом. Вот некоторые примеры таких общих принципов: (1) мы продаем только за наличные; (2) мы арендуем, а не покупаем офисные помещения; (3) мы приобретаем страхование на все имущество, оцениваемое на суммы свыше 10 000 долл.
Каждой организации присущи характерные лишь ей черты, которые играют свою роль при определении руководящих принципов для каждого структурного подразделения организации. При выработке политики в области управления риском менеджеру необходимо знать и понимать цели компании, ее внешнюю деловую среду и характерные особенности.
Корпоративные цели
Если для компании особое значение имеет цель достижения стабильности доходов, то, скорее всего, перед службой управления риском будет поставлена задача сконцентрировать усилия на контроле убытков и снижении рисков. Цель стабилизации доходов требует от управляющего риском еще более тщательного подхода к идентификации рисков. Цель стабилизации доходов, скорее всего, продиктует необходимость приобретения более широкого страхового обеспечения по сравнению с тем, если бы целью было расширение деятельности компании. Например, для обеспечения стабильности доходов управляющему в области риска придется приобрести страховое покрытие доходов от коммерческой деятельности и дополнительных расходов в большем объеме, чем при других обстоятельствах.
Окружающая среда |
Окружающая организацию среда - это ее клиенты, конкуренты, поставщики и лица, отвечающие за государственное регулирование предпринимательской деятельности. Каждый из этих компонентов окружающей среды может оказать свое влияние на политику и направление деятельности в области управления риском. К примеру, строительная компания может быть вынуждена прибегнуть к программе гарантированного размера компенсационных выплат, а не к другой, более восприимчивой к убыткам политике. Затраты на эту более восприимчивую к убыткам программу могут быть и меньше, однако фирма не имеет возможности заранее определить фактический размер компенсационных выплат работникам за какую-либо определенную работу из-за длительного интервала между предъявлением требования о возмещении и его выплатой. Скорее всего, клиент не согласится принять к оплате счет спустя семь лет после завершения работ. Министерство транспорта, осуществляющее государственное регулирование в своей области, потребует соблюдения особых пределов минимальной ответственности, если фирма намерена использовать грузовые автомашины, подпадающие под юрисдикцию министерства. Итак, каждый из этих компонентов окружающей среды диктует определенную политику в области управления риском.
Характерные черты компании
Окружающая компанию среда представляет собой основную силу, определяющую направление развития фирмы. Важную роль играет и предшествующая история деятельности фирмы (“былое” окружение влияет и сегодня на состояние компании). Однако при разработке стратегического курса ее развития нельзя игнорировать текущее положение дел. Текущую деятельность компании следует проанализировать для того, чтобы свести до минимума недоразумения, возникающие из-за неспособности провести различие между руководящими принципами и целями. Цель фирмы - это заявление о ее намерениях, а руководящие принципы более конкретны. Например, дается такое определение цели: управляющий в области риска должен направить усилия на недопущение “случаев простоя или незапланированных удержаний”. Руководящие принципы представляют собой директиву высшего руководства компании по принятию определенных мер для достижения поставленной цели. Устанавливаются определенные также пределы полномочий. В руководящих принципах не дается описание конечного результата — даются лишь указания, с помощью каких средств он будет достигнут. Если цель - это ориентир, то принципы - это специальная команда.
|
Формирование руководства по управлению риском
Менеджеры всех уровней организации должны участвовать в определении той или иной политики, однако утверждают политику генеральный директор и правление. Управляющий риском несет ответственность за толкование и применение руководящих принципов политики в области этого направления деятельности ~ в том виде, в каком она утверждена правлением. Кроме этого, управляющий риском несет ответственность за разработку специфических положений, применимых к своему подразделению.
Для создания надежного управления риском необходимо разработать определенную систему руководства, которая должна содержать по крайней мере пять параметров, чтобы способствовать принятию эффективных решений по управлению риском:
1. В руководстве должны быть письменно изложены цели и направления.
2. Правила и процедурные вопросы в руководство не входят.
3. Крайне важно предусмотреть гибкость руководства. Оно должно адаптироваться к динамичной сущности организации.
4. Руководство должно соответствовать общим целям организации.
5. Руководство должно отражать планы и намерения организации. |
Содержание руководства
В руководстве политикой в области риска должно содержаться разъяснение того, как служба управления риском вписывается в общую организационную структуру; оно должно показать значение функции управления риском. В руководстве описываются масштабы управления в области риска и те функции, которые данное подразделение должно выполнять, такие, как выбор брокера, приобретение страховых полисов, ответственность за контроль над убытками, урегулирование претензий и др. Необходимо отразить отношение организации к комплектации функциональных подразделений персоналом или к привлечению других лиц или организаций к выполнению определенных функций. Должно четко излагаться отношение организации к удержанию риска с указанием некоторых минимальных и максимальных пределов. Создание руководства по политике в области управления риском, конечно же, не ограничивается вышеизложенным, но в целом оно должно быть в русле общих целей организации.
Образец руководства
Многие фирмы, в которых руководство политикой в области управления риском отсутствует, просто не знают, с чего начать. Образец примерного руководства в этой области приводится на Рис. 12-3. Ни в коем случае образец не представляет собой предел стремлений в области определения политики в управление риском. Это только стартовая площадка для работы: образец руководства нужно скорректировать таким образом, чтобы его содержание соответствовало окружающей среде, к которой оно относится.
Рис. 12-3. Образец руководства в области управления риском
ФИРМА «КОРПОРЕЙТ ЭНТЕРПРАЙЗЕЗ ИНК.»
“Корпорейт Энтерпрайзез инк.” должна быть защищена от значительных финансовых потерь, которые по совокупности за любой финансовый период могли бы оказать существенное воздействие на персонал, собственность, бюджет или способность корпорации продолжать выполнение своих обязанностей по отношению к клиентам, акционерам и обществу. Предполагается использование значительных средств для предотвращения или контролирования вероятности потерь человеческих ресурсов или получение значительных травм работниками корпорации или другими лицами.
Данное руководство применимо к рискам, которые могут вызвать потери и которые не связаны с возможным извлечением прибыли. Примерами таких потерь являются пожар, стихийные бедствия, иски по долговым обязательствам, воровство, компенсационные выплаты работникам, снятие продукции с продажи и другие убытки - прямые и косвенные.
Подотчетность
Управляющий службой риска корпорации подчиняется вице-президенту по финансам.
Обязанности
Служба управления в области риска несет ответственность за следующие виды деятельности:
• Идентификация и анализ риска компании.
• Квантификация выявленного риска для определения максимального размера вероятной потери.
• Отбор агентов и брокеров.
• Определение самого экономичного способа преодоления выявленного риска.
• При принятии решения о страховании обсуждаются условия страхового покрытия с учетом особого внимания качеству, предоставляемым услугам и стоимости.
• Координация поступающей информации и оказание помощи со стороны консультанта по вопросам защиты от пожаров, безопасности, охраны и льгот или пособий для работников.
• Ответственность за то, чтобы уведомление о риске поступило и решение о нем принималось на должном уровне.
• В случае потери управляющий риском будет выступать в качестве руководителя группы, собирающий от бухгалтерии и других соответствующих подразделений данные о потерях, необходимые для получения средств по застрахованному убытку.
• Совместная работа с юридическим подразделением при урегулировании проблем, возникающих в связи с ответственностью по возмещению убытков, а также при анализе контрактов, несущих в себе риск.
• Распределение расходов на реализацию программы управления риском между различными подразделениями компании.
Преодоление риска
Управляющий риском дает рекомендации по различным уровням удержания риска и руководит программой удержания, если сумма потенциальных убытков не окажет серьезного воздействия на финансовое положение компании.
Рекомендации по борьбе с убытками, полученные из компетентных внешних или внутренних источников, передаются для реализации в соответствующее пострадавшее подразделение. Все возникшие в результате такой реализации расходы или поступления выделяются в распоряжение пострадавшего подразделения.
Рис. 12-3. (продолжение)
Приобретение страхового полиса
Страховой полис приобретается в следующих случаях:
1. Когда это требуется по закону или по контрактным обязательствам.
2. Когда желательно получить особые услуги (урегулирование претензий, инжиниринг, проверки и контроль и т.д.), которые входят в единый пакет страхового полиса и не могут быть приобретены дешевле как отдельно предоставляемые услуги.
3. Когда страхование экономически оправданно, поскольку расходы на снижение степени риска больше, чем стоимость страхового полиса.
4. Когда сумма потенциальных убытков достигнет установленного норматива или будет выше. Возможны исключения, если приобретение страхового полиса нецелесообразно с финансовой точки зрения или если риск не подлежит страхованию.
Страхование должно обеспечиваться страховыми компаниями, имеющими оценку “Б” или выше по рейтингу “Лучший страховщик”. Для размещения страхования в любой другой компании требуется письменный документ, обосновывающий такое решение. Этот документ представляется на рассмотрение Совета директоров.
Страховой полис приобретается через имеющих соответствующую лицензию агентов или брокеров, располагающих техническими возможностями и персоналом, достаточными для обслуживания предоставляемого полиса.
Условия, установленные для подразделений
Менеджер каждого из подразделений несет ответственность за осуществление деятельности в соответствии с нормами, политикой и требованиями устава компании. Менеджер подразделения обязан представлять планы по новым проектам на рассмотрение службы управления риском для изучения возможностей возникновения риска. Менеджер подразделения обязан доложить о возникновении любых претензий или убытков в подразделение управления риском.
Подразделения принимают на себя расходы на покрытие убытков до уровня, установленного для менеджера подразделения: однако эта сумма не должна составлять менее 1 000 долл, на каждый убыток. Расходы подразделений по страхованию определяются службой управления риском. В них входят пропорциональная доля от страховых и административных расходов компании, а также надбавка, покрывающая разницу между суммами удержания убытков подразделения и компании. Отчисления подразделений на страховые взносы включают в себя пропорциональную долю страховых и административных расходов компании плюс надбавку на покрытие разницы между суммами удержания убытков подразделения и компании. Убытки включаются в систему распределения страховых взносов, в функциональную систему и оценку по фактору производительности на момент проверки результатов.
Общие условия
Каждый из контролеров производственных подразделений должен отвечать за предоставление в службу управления риском информации об изменениях в стоимости собственности, реализации активов и о существенных изменениях в деятельности.
Для того чтобы быть в курсе дел по всем направлениям деятельности компании, управляющий риском или его представитель должны как минимум ежегодно .посещать все основные подразделения.
Совет директоров несет конечную ответственность за обеспечение беспрерывной реализации программы управления риском. Пересмотр программы, включая риски потерь, борьбу с убытками, планы по удержанию и страховое покрытие, проводится Советом директоров, его комитетом или консультантом не менее одного раза в год. В протоколе заседания Совета директоров фиксируется дата проведения пересмотра, а также утверждение его Советом.
РОЛЬ СТРАХОВЫХ АГЕНТОВ И БРОКЕРОВДэниел Дж. Дин, вице-президент компании “Фрэнк Кристал энд Ко.”Карен Иперманис, директор по менеджменту риска компании “Интермедикс”
|
В страховании существует различие между понятиями “агент” и “брокер”. Агент правомочен совершать операции по поручению другого лица. Следовательно, агент работает на одну или несколько страховых компаний и имеет право выступать от их лица. Брокер является посредником, который ведет переговоры об условиях соглашения между двумя или более сторонами. Настоящий брокер всегда учитывает интересы обеих (или нескольких) сторон.
Несмотря на юридическое различие между агентом и брокером, в современном обществе они зачастую оказываются взаимозаменяемыми. Это происходило постепенно, поскольку для поддержания благосостояния фирмы агенту или брокеру приходится удовлетворять как клиента, приобретающего страховку, так и страховщика. Таким образом, проводимое ранее различие между агентом и брокером в связи с их ролью стерлось и теперь они предоставляют аналогичные услуги. |
Единственное явное исключение -это агент прямых антеррайтеров. В данном случае агенту приходится работать только с одной страховой компанией, и роль агента прямого страховщика скорее похожа на роль торгового агента страховой компании, чем на посредника между двумя сторонами. В данной главе рассуждения касаются роли не только брокера, но и агента.
Сфера предоставляемых брокером услуг меняется от клиента к клиенту. Все зависит от таких факторов, как потребности клиента в определенных услугах, размер организации, сложность программы страхования. Роль брокера может расти от незначительной до роли управляющего внешними рисками. Функции брокера можно разбить на следующие четыре категории: (1) страховой администратор или рыночный агент; (2) внештатный сотрудник; (3) аудитор и (4) новатор.
СТРАХОВОЙ АДМИНИСТРАТОР ИЛИ РЫНОЧНЫЙ АГЕНТ
Самая обычная для брокера функция -работа на рынке с целью сбыта страховщику рисков клиентов, которые могут быть застрахованными, а также административное решение деталей страхования. Возможно, это единственная функция, которую обычно сам клиент в одиночку выполнять не может. Ресурсы для адекватного и постоянного отслеживания рыночных процессов обычно слишком велики, чтобы управляющий риском компании, выступая в качестве клиента мог справиться с этой задачей сам.
|
Рынок требует от брокера выявления тех страховых компаний, которые отвечают установленным клиентом критериям. В такие критерии входят размер страховой компании, финансовая стабильность, предоставляемые услуги, предлагаемый продукт и предельные расценки. Хотя многие из этих факторов могут быть заранее определены брокером, цена и условия страхового полиса, предлагаемые по продукции, чаще всего устанавливаются путем переговоров.
Брокер должен уметь вести переговоры. Расценки на некоторые страхуемые риски сдерживаются сложившимися на рынке расценками (установленными либо государственными органами, либо страховыми компаниями). Однако в большинстве случаев цены и условия страхового полиса определяются на основе переговоров. И именно на стадии маркетинга у брокера есть возможность наиболее очевидно продемонстрировать клиенту важность и ценность своей работы. Брокер, знающий риски своего клиента и умело подающий их в самом благоприятном свете, естественно, обгонит не так хорошо подготовленных брокеров.
После согласования продукта и цены в обязанности брокера входит обеспечение доставки продукта на договорных условиях и забота о деталях, присущих страховому продукту. Обеспечить необходимыми документами, изучить формулировки полиса и выписать страховой сертификат в нужный момент - все это обязанности брокера.
ВНЕШТАТНЫЙ СОТРУДНИК |
Другой важной функцией брокера является предоставление клиенту внештатных работников. Это существенно для клиента по двум основным причинам. Во-первых, брокер может держать наготове группу специалистов, которыми в случае необходимости сможет воспользоваться клиент. Обычно клиент не может держать штатных работников для выполнения той или иной работы, хотя в услугах таких специалистов иногда возникает потребность. Брокер может помочь клиенту воспользоваться знаниями, опытных специалистов без ненужных накладных расходов. Среди таких специалистов -эксперты по вопросам контролирования убытков, претензий, а также специалисты по вопросам страхового покрытия. Специалисты по вопросам страхового покрытия - это лица, в служебные обязанности которых входит один частный вид страхового полиса, такой, как ответственность директоров и должностных лиц, ответственность доверенного лица или международное страхование.
С этой функцией связана другая функция такого внештатного сотрудника. Иногда требуется в относительно короткий срок выполнить дополнительную работу. В качестве примера можно привести необходимость пролонгации страхования или периода составления бюджета компании. Хотя клиент может и сам располагать должными знаниями и опытом для выполнения этих функций, он не всегда в состоянии проделать всю необходимую работу на адекватном уровне за такой короткий срок. Передав основную часть административных деталей брокеру, клиент вполне сможет перенести такую краткосрочную перегрузку, сохранив нужный контроль за обычной работой.
АУДИТОР
Брокер выполняет также функцию аудитора. По своей природе управляющие риском сами по себе не склонны к риску. Большинство из них опасаются пробелов в страховом обеспечении. Тем не менее комплексность функции и огромное число сделок не исключают вероятности ошибок. Следовательно, крайне важно, чтобы за программой следила еще одна пара глаз. А это дает управляющим службой риска возможность спать спокойно.
|
Если фирма не настолько крупная, чтобы иметь свое собственное подразделение по управлению риском, то брокер может расширить свою функцию аудитора до положения, аналогичного внештатному управляющему риском. В этом случае брокер будет нести прямую ответственность за идентификацию рисков убытка и за представление рекомендаций по различным вариантам преодоления этих рисков. В такие рекомендации может входить снижение рисков за счет средств, не относящихся к страхованию, методов уступки или передачи риска.
НОВАТОР/КОММУНИКАТОР
Последняя из основных функций брокера ~ самая субъективная и, возможно, самая трудновыполнимая. Клиент ждет, чтобы брокер выдал новаторские идеи по совершенствованию программы страхования и по преодолению риска. День за днем работая на рынке, брокер буквально подвергается “атакам” новых идей. Отфильтровывая их, взяв их за основу и сообщая о результатах, брокер способен предложить клиенту новаторские идеи, направленные на совершенствование существующей программы. А если говорить о крупных рисках, то способность брокера вносить новаторские предложения и убеждать в них клиента зачастую определяет разницу между приобретением клиента и удержанием клиента в течение долгого времени. |
ПЕРСПЕКТИВНЫЕ
ТЕНДЕНЦИИ
По мере развития сферы управления риском и повышения уровня знаний клиента о внутреннем механизме страхования роль агента или брокера продолжает меняться. Одна из тенденций при этом ~ стремление управляющих в области риска установить прямые контакты со своими страховщиками и, следовательно, в меньшей степени полагаться на советы брокера в области страхования. В этой связи роль брокера, скорее, напоминает и функции внештатного сотрудника и новатора, чем функции страхового администратора или рыночного агента.
Еще одна тенденция - стремление мелких клиентов обращаться к прямым страховщикам. Такие действия становятся особенно популярными среди клиентов, которые нуждаются в страховании, однако не хотят платить за другие услуги, предоставляемые многофункциональными агентами или брокерами. Следовательно, агент или брокер чувствует себя зажатым между мелкими клиентами, пользующимися услугами прямого страхового агента, и крупными клиентами, ведущими дело напрямую со страховыми компаниями. Такая потеря брокером своей доли рынка будет продолжаться по мере того, как силы свободного рынка освобождаются от недостатков системы страхования. Как и на любом другом рынке, этот процесс неизбежно приведет к развитию сферы, которая будет меньше по объему, более эффективной и экономически здоровой.СТРАХОВАНИЕ И УПРАВЛЕНИЕ РИСКОМ В РАЗНЫХ СТРАНАХДжон Дж. Хэмптон, профессор в области страхования и менеджмента риска, Колледж страхования
|
Отдельным лицам, транснациональным корпорациям, некоммерческим организациям, государственным органам и прочим приходится защищать себя от риска не только в своей стране, но и в других государствах. Следовательно, страхование относится к национальным и транснациональным рынкам, где отдельным лицам и организациям предоставляются страховые полисы и программы страхования жизни, здоровья, имущества и страхования от несчастных случаев. Это требует соответствующей координации международных программ по управлению риском.
НАЦИОНАЛЬНЫЕ СТРАХОВЫЕ РЫНКИ
В большинстве стран мира существуют национальные страховые рынки. Их диапазон - от высокоразвитых до менее развитых и небольших рынков. Самые крупные и важные рынки существуют в следующих странах: |
1. Соединенные Штаты. Самый крупный рынок мира в области страхования имущества и страхования от несчастных случаев. Второй по величине в мире рынок страхования жизни. Тысячи компаний предлагают огромный выбор страховых полисов. Страховщики предлагают страхование пенсии по старости и другие варианты пенсионного страхования - либо напрямую частным лицам, либо в виде программ для отдельных групп. В сфере страхования имущества и страхования от несчастных случаев особое внимание уделяется риску ответственности в результате расширительного толкования судебными органами страны ответственности, вытекающей из правонарушений.
2. Япония. Первый в мире рынок страхования жизни и второй по величине в области страхования имущества и от несчастных случаев. Это закрытый рынок, где доминирует небольшое число крупных страховщиков. Большей частью страховые полисы предоставляются отечественными японскими компаниями. Высокорегламентированный рынок функционирует в результате ценовой конкуренции и иных ее видов. Страховой рынок дает возможность накопить капитал частным лицам, которые сознательно стремятся к накоплению сбережений. Он также предлагает программы страхования имущества и от несчастных случаев самым богатым собственникам мира.
|
3. Европейское сообщество. Это также высокоразвитый рынок, где существуют согласованные правила, призванные облегчить предложение страхового полиса и услуг за пределами территориальных границ стран-членов Сообщества. Однако национальные рынки различаются относительно того, что касается предлагаемых видов полисов, систем распределения и ожиданий потребителей. Рынок отражает явыковые, социальные и культурные различия, а также неодинаковые экономические условия и уровни жизни.
4. Четыре тигра: Сингапур, Гонконг, Тайвань и Южная Корея. Свойственная им высокоинтенсивная экономика позволяет объединить их в одно целое. А в отношении страхования они отличаются друг от друга. Рынок Сингапура упорядоченный и регламентированный, он отражает стремление его правительства и народа к стабильным накоплениям и деловому взаимодействию. В Тайване развивающийся национальный рынок, стремящийся выйти за рамки относительно ограниченного диапазона страхования жизни, пенсий и страхования от несчастных случаев, который предлагался на рынке еще в начале 90-х годов. Южная Корея занимается формированием развитого рынка страхования жизни и стремится освоить новую продукцию и услуги. А в Гонконге нетарифный рынок, который отражает широкий подход страны к бизнесу.
5. Китай. На этом крупном рынке доминирует один страховщик - Народная страховая компания Китая, обеспечивающая большую часть страхования жизни и имущества. До 1979 года страхование в стране было запрещено, однако в 1980 году оно начало быстро развиваться. Продолжение роста вполне вероятно, каким бы ни был политический климат, поскольку китайское руководство использует механизм страхования для накопления средств, идущих на капиталовложения и обеспечение потребностей граждан страны, включая больных и пожилых людей. |
6. Восточная Европа и бывший СССР. В эту группу входит много активно действующих и потенциальных национальных рынков, располагающих, однако, лишь самым рудиментарным механизмом предоставления страховых полисов. Скорее всего, эти рынки будут развиваться с разной скоростью, но в целом - медленно. Антисанитарные и нездоровые условия жизни создают проблемы для повышения уровня жизни и здоровья. Устаревшие и зачастую опасные для окружающей среды промышленные предприятия, а также старая техника безопасности труда требуют внимательного отбора страховщиками рисков при страховании имущества и от несчастных случаев.
7. Другие страны. Для каждой из них характерна своя специфика, однако можно выделить и общие направления в области страхования. В некоторых из них национальные страховые рынки хорошо развиты. В Других не хватает разработанных параметров страхования, обеспечивающих его эффективность. В целом на рынках этих стран преобладают отечественные страховщики. Во многих странах государственные компании имеют практически монопольные права. Существует разнообразие традиций и систем в отношении основных требований, предлагаемых видов страховых полисов, регламентации, а также социальной и экономической роли страховых компаний.
ПРОГРАММА УПРАВЛЕНИЯ РИСКОМ В МИРОВОМ МАСШТАБЕ
Для того чтобы справиться с различными видами риска и опасностями, подстерегающими транснациональные корпорации и некоммерческие объединения, они должны придерживаться плана, включающего ряд мировых тенденций. Ниже приводятся некоторые положения, свойственные программе управления риском в мировом масштабе:
1. Разнообразие видов страхового покрытия. У организаций имеются свои взгляды на соотношение между страхованием и удержанием в отношении рисков, связанных с ее собственностью и ответственностью. В странах, где надлежащее покрытие не обеспечивается, компании могут осуществлять некоторые международные операции. Все это должно быть определено в международной программе, скоординированной страховщиками и брокерами.
|
2. Разнообразие отношений с работниками. У компаний имеются программы, обеспечивающие льготное страхование жизни, здоровья, пенсионные выплаты, а также другие преимущества. Все это может быть объединено в единую программу, предусматривающую наличие социальных и экономических различий при осуществлении работы в разных странах.
3. Скоординированность покрытий. Законы разных стран могут устанавливать страховые выплаты обязательными, а это приведет к дублированию покрытий. Возможно также, что отсутствие страхования или средств контролирования убытков на местном уровне может привести к пробелам в общей стратегии организации. Для согласования деятельности. по управлению в области риска необходимо знать условия и традиции, существующие в разных странах.
4. Услуги на местном уровне. Претензии компании могут быть предъявлены в любой стране мира, с которыми она имеет экономические отношения. Способность адекватно реагировать на судебные иски, выполнять нормативные требования на национальном уровне и регулировать требования о компенсации убытков в связи с травмой или другими претензиями служащих, клиентов и третьих сторон - все это требует скоординированности возможностей реализации программы управления в условиях риска - на мировом и национальном уровнях.
5. Финансовые соображения. Управление в условиях риска связано с финансовыми проблемами. Некоторые программы могут использовать налоговые льготы, предоставляемые на местном уровне по одной-двум позициям. Кроме того, при проведении анализа и оценке возможностей защиты от убытков, а также использования местных преимуществ необходимо учитывать валютные ограничения, запреты и прочие проблемы. Все это может осложнить деятельность в странах, активно проводящих политику протекционизма в отношении обмена валюты. |
6. Информационные аспекты. Организация должна предусмотреть централизованное накопление информации о ходе реализации программы управления в области риска. Убытки могут быть и более разрушительными, чем потеря денежных средств. Примером может служить практика мер безопасности в организации, занимающейся производством деталей и являющейся поставщиком в мировом масштабе. Пожар может уничтожить фабрику как единственного поставщика необходимого узла. Убытки из-за прекращения деятельности могут намного превзойти материальный ущерб от самого пожара. Отсутствие информации о риске пожаров на местном уровне может привести к тому, что управляющий в области риска окажется не в состоянии принять меры по недопущению такой катастрофы.
МЕЖДУНАРОДНЫЕ
СТРАТЕГИИ
Страховые компании, брокеры и другие посредники, а также компании, предлагающие услуги по управлению в условиях риска, - все они могут конкурировать на международных рынках. Вот некоторые вопросы, требующие отдельного рассмотрения:
1. Контролирование рынка. Контролирует ли правительство или другие органы доступ на рынок? В некоторых странах доступ предоставлен лишь местным гражданам. В других странах доступ строго регламентирован.
2. Культура рынка. Каков этнический состав покупателей страховых полисов? К примеру, в ряде стран Юго-Восточной Азии предпринимательская деятельность ведется либо местным населением, либо иностранцами китайского происхождения. Особенности культуры каждой из категорий
|
потенциальных клиентов требует применения различных стратегий.
3. Особенности клиентов. Кто приобретает страховой полис или соответствующие услуги? На некоторых рынках решение о покупке от имени стороны, стремящейся обеспечить свой риск, принимает брокер или агент. В других случаях местная страховая компания может отфильтровывать для своего клиента все виды покрытия и услуг.
4. Стратегия выхода на рынок. Каким образом может организация выйти на местный рынок? В некоторых случаях для этого необходимо приобрести местную компанию со сложившейся репутацией. В других случаях возможно создание совместного предприятия. Возможен и вариант открытия отделения, укомплектованного местными жителями.
5. Стратегия извлечения прибыли. Существует ли вероятность или возможность извлечения прибыли на рынке? В некоторых случаях это невозможно из-за особенностей культуры. В других случаях возникает вероятность того, что из-за валютных ограничений прибыль, если даже она будет полу |
чена, нельзя будет вывезти из страны.
СРАВНЕНИЕ СТРАХОВАНИЯ НА МЕЖДУНАРОДНОМ УРОВНЕ
При ведении международных операций крупные организации обычно придерживаются одной из двух стратегий:
1. Глобальная ориентация. Данная стратегия предполагает предложение услуг практически во всех странах мира. Используя связи брокеров, агентов, местных отделений и других юридических лиц, компания может решить любую проблему клиента, независимо от того, где она возникает.
2. Международная ориентация. Такой подход заключается в предложении услуг на тех рынках, где они могут принести прибыль компании. При этом в разных странах будут существовать проблемы — либо географические, либо в плане предлагаемых услуг. Компания работает только на тех рынках, где такая деятельность целесообразна на текущий момент, и способна уйти с рынка, если условия изменятся.
Предпринимательство и малый бизнесВВЕДЕНИЕДональд А. Стрейтс
|
В какой-то момент каждым из нас овладевала мечта начать и вести свой собственный небольшой бизнес. Эта мечта заложила фундамент, на котором были созданы Соединенные Штаты. Дух свободного предпринимательства, содержащий в своей основе стремление сделать все собственными руками, вдохновил десятки тысяч людей на то, чтобы открыть свое дело. Многие из подобных попыток так и не увенчались успехом; зато другие превзошли самые бурные фантазии своих зачинателей.
Предпринимательство живет и процветает. Малый бизнес создает гораздо больше рабочих мест, чем все крупные корпорации вместе взятые. Из года в год представителями всех слоев населения - молодыми и старыми, богатыми и бедными, мужчинами и женщинами, людьми всех рас и национальностей - открываются тысячи новых фирм. Все эти люди полны стремлений и решимости добиться всего своими руками. Они хотят выжить и преуспеть за счет собственных усилий, добиться успеха, невзирая на любые трудности. |
Эта глава была написана для того, чтобы поделиться опытом, который ведет к успеху. Авторы - предприниматели, преподаватели, руководители корпораций и юристы - имеют большую практику в самых разных областях. Они делятся с вами знаниями и умениями, которые позволят повысить до максимума вероятность того, что начатое вами дело выживет и будет процветать на нашем полном конкуренции рынке.
Чтобы помочь вам в ваших устремлениях, авторы исследуют широкий круг проблем. Крайне важно начать с
Дональд А.Стрейтс, основатель и президент компании “Лидершип Ресурс”. Он также является профессором университета штата Огайо и университета Фэрли Дикинсона.
|
составления надежного бизнес-плана, который и станет одним из первых исследуемых здесь предметов. Полезные советы по подготовке эффективного плана изложены поэтапно.
В следующей главе рассмотрен вопрос, имеющий наибольшее значение: деньги. Если они у вас уже есть -прекрасно; если нет - как их раздобыть? Автор высказывает продуктивные идеи по источникам финансирования и установлению хороших отношений с банками и другими кредитными учреждениями.
В других главах рассматриваются функциональные области управления малого бизнеса - от использования человеческих ресурсов до маркетинга, обслуживания клиентов и контроля за денежными операциями. Освещаются и вопросы технического плана, такие, как налоги и бухгалтерский учет, предложения по работе с юристами. |
Оставшиеся главы посвящены специальным вопросам, с которыми сталкиваются предприниматели или потенциальные владельцы предприятий. Е одной из глав рассматривается франчайзинг как доказавший свою жизненность способ начать свое дело. В последующих главах излагаются возможности и препятствия, возникающие в семейном бизнесе, особое внимание уделяется освоению зарубежных рынков.
Путь предпринимателя к успеху нелегок. Авторы подтверждают, что возможности есть, но задача эта не из простых. Предприниматель должен целиком отдать себя делу, причем данное требование должно сочетаться с ежедневной усердной, напряженной работой и с творческим подходом.
И все же авторы признают, что дух предпринимательства силен, потенциальные награды велики, проблемы реальны, но их можно преодолеть.РОЛЬПРЕДПРИНИМАТЕЛЯ В ЭКОНОМИКЕЭлвин Pope, президент корпорации “Стыодентс ин фри интерпрайс”
|
Предприниматель - это действительно благородная профессия, ибо только служение другим обеспечивает успех. Если кто-то идет на риск, открывает новое дело и создает новые продукты и услуги, то делается это из эгоизма, в надежде на финансовые блага и получение личного удовлетворения. Однако добиться этого невозможно, если не служить и другим людям.
При рыночной экономике личного успеха можно добиться лишь в том случае, если предприниматель служит удовлетворению потребностей и желаний всего общества и, в частности, потребителя.
Чтобы удовлетворить нужды потребителя, предприниматель должен обеспечить занятость тех, кто производит товары или услуги. В рыночной экономике предприниматель должен создавать такие условия работы и стимулы, которые привлекают квалифицированных работников. |
Старая пословица гласит: “Любой может сосчитать желуди на дубе, но лишь Богу известно, сколько дубов получится из одного желудя”. То же самое можно сказать и о предпринимателе. Любой может сосчитать рабочие места в экономике, но никто не сможет подсчитать, сколько рабочих мест будет создано активным предпринимателем. Кто бы мог предположить, что владелец одного лишь магазина “Бен Франклин” в Арканзасе создаст 100 000 рабочих мест? Сэм Уолтон добился этого, превратив фирму “Уол Март” в крупнейшую в мире компанию розничной торговли менее чем за 30 лет. С начала 80-х годов малый бизнес создал миллионы новых рабочих мест, или 75% от их общего количества.
Предприниматели меняют ход истории. Новые идеи они превращают в новые товары и услуги, которые повышают уровень жизни работников и потребителей. Такие изобретения, как паровой двигатель, автомобиль, самолет, телефон, телевидение и компьютер -лишь некоторые из технологических нововведений, круто изменивших мир. Эти изобретения не были бы столь значительными, если бы не было предпринимателей, превративших их в товары и услуги. Пример того - создание хлопкоочистительной машины. Изобретатель Эли Уитни, не обладавший предпринимательскими способностями, не смог принести своим изобретением ощутимую пользу другим. Идеей Уитни воспользовался предприниматель и превратил ее в практичное дело, изменившее ход истории.
|
Массовое производство взаимозаменяемых деталей, сборочная линия и объединение в виде корпорации для накопления капитала - это лишь несколько примеров того, как предприниматели восприняли идеи просвещенного века и использовали их для повышения уровня жизни миллионов людей. Предприниматели идут на осознанный риск, основываясь на огромной вере в свои собственные идеи и на своих способностях доводить эти идеи до успеха.
Риск предпринимательства зачастую преувеличивают. Чаще всего приводятся статистические данные о том, что лишь 25% открывшихся в текущем году фирм будет еще существовать через пять лет. Но если более тщательно изучить эти данные, то мы увидим, что не все из 75% разорились: в большинстве своем они лишь изменили свое наименование или форму собственности. Можно поспорить, что эти фирмы фактически имели больший успех, поскольку они разрослись, чем 25%, оставшихся в бизнесе под тем же наименованием и с той же формой собственности. |
Неудачи в бизнесе действительно представляют определенные ориентиры для экономики. При рыночной экономике неудачи и провалы, связанные с продукцией, услугами и бизнесом в целом, являются следствием неспособности удовлетворить нужды потребителей. Коммерческий крах подсказывает, какие товары и услуги не имеют ценности и какие стратегии управления не срабатывают. В соответствии с этим не будут выделяться и так довольно ограниченные средства для неэффективного использования.
Важную роль играет предприниматель при предотвращении опасностей, угрожающих нашему жизненному уровню, превращая их в ценные ресурсы. Примером может служить загрязнение окружающей среды: новые товары и услуги снижают уровень загрязненности или перерабатывают загрязняющие вещества в другую, ценную продукцию. Тем самым предоставляются тысячи рабочих мест и повышается жизненный уровень миллионов.ПОДГОТОВКА БИЗНЕС-ПЛАНАУ. Кит Шилит, университет Южной Флориды
|
Когда президент-основатель фирмы, производящей компьютерные программы, поехал к своему банкиру с просьбой об открытии кредитной линии на 50 000 долл., он крепко держал подмышкой свой бизнес-план. Когда президент компании-производителя электронных деталей собралась определить планы на ближайшую пятилетку, то она тоже обратилась к своему бизнес-плану. И когда компания по обработке цитрусовых во Флориде искала внешних инвесторов для финансирования расширения производства, то она позаботилась о том, чтобы ее бизнес-план был на должном уровне. Все эти предприниматели осознавали ценность бизнес-плана.
Лишь некоторые инвестиции дают адекватную отдачу. Инвесторы устанавливают жесткие стандарты при оценке предложений о совместной деятельности. Огромное количество предложений отвергается. Таким образом, в качестве первого шага к подготовке бизнес-плана необходимо понимание того,
что инвестор увидит в плане и как он его оценит.
Многие предприниматели могут подготовить свой бизнес-план на “хорошо” или “хорошо с плюсом” без особых забот. Это было бы замечательно, если бы инвесторы соглашались финансировать такие планы. Однако финансируют они лишь те планы, которые составлены на “отлично” или “отлично с плюсом”. В принципе получающий оценку “хорошо” план ничем не лучше, чем удовлетворительный или неудовлетворительный план просто потому, что финансироваться он, скорее всего, не будет. А настоящее мастерство заключается в том, чтобы превратить “хороший” план в такой, который заслуживал бы “отлично с плюсом”.
Что отличает “хорошо” от “отлично”? Ключевая разница заключается в том, что составленный на “отлично с плюсом” план написан с точки зрения инвестора. Такой план, по мере раскрытия в нем проблем или ключевых вопросов деятельности фирмы, заставляет инвестора поверить в вашу продукцию или услуги, в ваш целевой рынок и вашу управленческую команду. Кроме того, такой план подсказывает, что в этой сделке есть нечто уникальное - то, что отличает эту возможность для инвестиции от сотен других, с которыми инвестор знакомится каждую неделю.
КАК УБЕДИТЬ ИНВЕСТОРОВ |
План для того, чтобы получить благоприятный отзыв инвестора, должен содержать четкое определение бизнеса, свидетельство о рыночных возможностях, доказательство способностей руководства и привлекательные финансовые условия.
Определение бизнеса
Существуют три основных вопроса, создающих представление о бизнесе:
1. Что представляет собой продукция или услуга?
2. Что представляет собой данная отрасль?
3. Что представляет собой целевой рынок?
Никакое предприятие малого бизнеса не сможет сделать все для всех. На ранних своих стадиях фирме крайне важно разработать четкую стратегию и избегать коренных изменений. Любое изменение может привести к тому, что стратегия подвергнет фирму еще большему риску.
Инвесторы всегда ищут чего-то такого, что даст компании решающее преимущество перед ее конкурентами. Это может быть новое качество продукции, преимущество в цене, технические усовершенствования, или еще что-то, дающее пользу клиенту. Великолепный способ завоевать благосклонность инвестора - уникальная продукция, на которую имеется право собственности - авторское право, фирменный знак, патент или что-то в этом роде, придающее эксклюзивность. Два классических примера компаний, воспользовавшихся своим авторским правом, - это “Полароид” с мгновенной печатью фотоснимков и “Ксерокс” с ксерографией.
Но хотя товар или услуга должны быть уникальными, одновременно они должны быть и простыми. Если вы не сможете описать товар или услугу одной-двумя фразами, то они слишком сложны. Кроме того, помните, что инвестор, скорее всего, не будет обладать особыми техническими познаниями. Если речь идет о продукции высоких технологий, нужно описать ее так, чтобы все было понятно всем, даже не имеющим технической подготовки.
Необходимо четкое описание соответствующей отрасли, которая должна иметь потенциал для роста. Инвесторы предпочитают финансировать предприятия в отраслях с самыми высокими темпами роста. Быстрый рост важнее высоких технологий: об этом свидетельствует то, что за последние годы венчурные фирмы стали уделять больше внимания специализированным предприятиям розничной торговли, а не фирмам, занимающимся развитием передовых технологий.
|
Многих инвесторов привлекают компании, имеющие возможности для создания абсолютно новой индустрии, как это было с ресторанами быстрого обслуживания “Макдоналдс ”, доставкой почты в течение суток “Федерал Экспресс”, лыжным оборудованием и снаряжением “Хид”, персональными компьютерами “Эппл”, и миникомпьютерами “Диджитал Эквипмент”. Широко известен рассказ Тони Бата - владельца одной из крупнейших компаний-производителей обуви, в котором изложены разные подходы к открытию новых рынков: “Двух продавцов обуви послали в нищую страну. Один телеграфирует: “Возвращаюсь. Здесь обувь не носят”. Второй: “Неограниченные возможности. До сих пор миллионы без обуви”.
Как правило, инвесторы предпочитают новаторские компании, только начинающие расти. Они получают самые большие прибыли по мере движения вверх по “кривой роста”. Инвесторы сторонятся революционной продукции в еще неразвитых отраслях.
Для вас крайне важно определить особый целевой рынок для своей продукции или услуг. Нехватка капитала не позволит вам охватить всех, и тем самым вы будете вынуждены сосредоточить внимание на своем целевом рынке.
Рыночные возможности
Есть четыре показателя, определяющих рыночные возможности фирмы: (1) польза для потребителя; (2) доказательство пригодности для рынка; (3) широкое распространение на рынке; (4) реализуемость. |
Наилучшим индикатором рыночных возможностей фирмы является способность продемонстрировать, каким образом клиент получит выгоду, преимущество или иную пользу от приобретения товара или услуг компании. Демонстрация пользы для потребителя подкрепит уверенность в том, что продукция или услуги компании могут продаваться и что компания представляет собой привлекательную возможность для инвестиций. Польза для потребителя может быть разной в зависимости от продукции. Тем не менее существуют несколько ориентировочных вопросов:
• Сэкономит ли продукция деньги потребителю?
• Сэкономит ли время?
• Повысит ли статус?
• Повысит ли жизненный уровень потребителя?
Там, где это возможно, следует производить количественные измерения преимуществ оказываемой услуги, чтобы оценить эффективность вложенных средств. Например, устройство для снижения потребления электроэнергии в среднем на 40% окупило себя в течение одного года. Экономию затрат потребителя можно измерить в пересчете на уменьшение процента брака, снижение затрат на гарантийный ремонт, затрат на рабочую силу, затрат на хранение, уменьшение складских расходов, сокращение времени простоя и другие преимущества.
Обычно инвесторы хотят получить какое-либо подтверждение того, что потребители пользовались товаром или услугой, пусть даже в виде пробы, и довольны ими. Наилучшим индикатором для будущих клиентов являются прошлые клиенты. В основном инвесторы предпочитают финансировать компании, располагающие каким-либо опытом работы, хотя при этом не обязательно, чтобы такая деятельность была прибыльной. Иными словами, инвесторы предпочитают тратить свои деньги на производство и продажу, а не на разработку продукции и рыночные исследования. Это сокращает риск и время для получения прибыли.
Как правило, инвесторы сторонятся фирм, основная продукция или услуга которых подстраиваются под нужды каждого отдельного клиента. Для таких ситуаций характерны высокие издержки (из-за особых требований к работе), невысокая прибыль (из-за невозможности получения преимуществ от экономии за счет количества) и медленный рост.
|
Вам необходимо показать весь путь движения продукции от магазина до покупателя. Это демонстрирует ориентацию на рынок, а не на продукцию. Еще одним важнейшим признаком успешного предпринимателя является умение продать. Вы можете располагать самым впечатляющим товаром, какой только можно себе представить, и необходимыми средствами его реализации, но если вы ими не воспользуетесь, то успеха не видать.
Способность управлять
Многие инвесторы предпочитают финансировать не продукцию, а применяемую менеджерами систему управления. Один выдающийся финансист даже заявил следующее: “Именно люди важны. А план просто дает инвестору возможность встретиться с людьми, узнать, что они собой представляют, узнать их взгляды и принципы и увидеть, какие знания и интеллект были приложены к составлению плана”.
Есть три показателя, характеризующих внимание компании к проблемам управления: (1) управленческая команда; (2) опытные менеджеры; (3) состав правления.
Инвесторы, скорее, будут финансировать опытную управленческую команду, нежели отдельных предпринимателей. Управленческая команда должна наглядно продемонстрировать свои прошлые успехи и обладать достаточной квалификацией. А правление компании должно в еще большей степени увеличивать возможности команды. Одна из самых больших проблем, с которыми сталкиваются неопытные предприниматели, - это наличие пробелов в управленческой команде. Опытные инвесторы могут помочь в заполнении этих пробелов через свои контакты с соответствующими руководителями в области маркетинга или финансов. |
В некоторых случаях инвесторам хочется играть активную роль в деятельности финансируемой ими компании. К примеру, компания “Клейнер Перкинс Каифилд энд Байерс” предоставила фирме “Дженентек” капитал, поддержавший ее на ранних стадиях роста. Компания также нашла для “Дженентек” генерального директора, что позволило научным руководителям фирмы вернуться в свои исследовательские лаборатории к разработке новой биотехнологической продукции. Это решение во многом содействовало выдающемуся успеху фирмы.
За последнее время многие опытные управляющие, достигшие превосходных результатов работы в известных компаниях, добивались успеха и после открытия своего собственного бизнеса. Аналогичным образом опытные предприниматели, такие, как Нолан Буш-нел (“Атари энд Пицца Тайм Театр”) и Стивен Джобс (“Эппл энд Некст”), обнаружили, что, располагая достаточным опытом, можно легко добиться инвестиций. Инвесторы вкладывают средства скорее в опыт предпринимателя, чем в потенциал роста определенного товара или услуги.
Инвесторы также восприимчивы к квалификации членов правления. Опытное правление может частично восполнить пробелы в управленческой команде.
Инвесторы часто выдвигают кандидатов в члены правления. В большинстве случаев они хотят видеть в правлении своих представителей, чтобы участвовать в принятии важнейших стратегических решений. Это весьма целесообразно, поскольку большинство инвесторов могут предоставить свой опыт и важные связи. По сути дела, вам настолько же нужны их советы, как и их деньги.
Цель работы правления — помогать должностным лицам компании, ставить перед ними задачи и (в случае необходимости) заменять их. Следовательно, пассивное, безынициативное правление может привести к катастрофе. Вам следует рассмотреть возможность привлечения двух-трех “чужаков” к работе в правлении, чтобы воспользоваться их помощью при принятии решений и контактах с внешней средой. Почти всегда есть возможность привлечь к работе квалифицированных руководителей, которые будут лишь приветствовать возможность работы в небольшой растущей фирме и которые согласятся на небольшую символическую оплату своих услуг в денежной форме или в виде доли в предприятии.
|
Финансовые условия
Инвесторы предпочитают иметь дело со стройной, систематизированной схемой, где отражены потребности предприятия в средствах и предлагается справедливое для обеих сторон распределение акционерного капитала. Условия обычно активно обсуждаются. В бизнес-плане должна быть указана точная сумма средств, необходимых для бизнеса. Предложения по размеру капитала могут быть самыми разными. Обычно принимаются предложения лишь свыше минимальной суммы в 200 000 долл.
Предложения на меньшую сумму оказываются нерентабельными. В финансовом разделе должны указываться приемлемые для инвесторов размеры прибыли на инвестированный капитал, содержаться оговорки о возможностях “ухода” и об участии других инвесторов, а также описание структуры сделки. *
Обычно инвесторы устанавливают срок от трех до семи лет, в течение которого они надеются получить прибыль от первоначальных инвестиций. Они также ожидают, что за этот период стоимость их инвестиций возрастет от пяти до пятнадцати раз без учета инфляции.
Прибыль от инвестиции зависит от рискованности вложения. Чем выше риск, тем выше ожидаемый доход. Риск обычно зависит от характера товара или услуги и от качества управления. Новые идеи всегда более рискованны, чем имеющие прочную репутацию товары и услуги.
Стэнли Рич и Дэвид Гамперт разработали систему (схему) оценки, предусматривающую четыре уровня для описания товара или услуги и четыре уровня для характеристики управления (рис. 13-1). Уровень 1 - самый рискованный и гарантирует самый высокий ожидаемый доход. Уровень 4 - наименее рискованный. Типичные примеры среднего ожидаемого дохода приводятся в следующей схеме (рис. 13-2). |
Указанные схемы могут служить лишь ориентирами; каждое предприятие оценивается по результатам его деятельности. Инвесторы будут согласны и на менее высокий доход, если компания располагает достаточными средствами или нормальным движением наличности, или если владельцы сами вложили в бизнес значительную часть средств.
После того как предложение преодолеет барьеры в виде критериев риска и прибыли, вступают в силу другие факторы. Прежде всего надо помнить о консерватизме венчурных фирм. Они заинтересованы в том, чтобы заработать много денег и не потерять те деньги, которые уже вложили. Для инвесторов крайне важно доказать, что они не потеряют свои инвестиции. Часто между предпринимателем и инвестором идет борьба. Предприниматель заинтересован в увеличении потенциала, а инвестор - в предотвращении риска. В конце концов достигается соглашение. Предприниматель начинает понимать потребности и предпочтения инвестора относительно риска еще до предоставления ему плана на получение средств.
Второй фактор, о котором необходимо помнить, это то, что не все предприятия добиваются успеха. Типичным является состояние, при котором венчурная фирма может иметь один крупный успех и три или четыре незначительных успеха, а также ряд убыточных или неудавшихся проектов. Чтобы сбалансировать низкую доходность, инвесторам нужна большая прибыль. Если они обеспечат себе владение 51% собственности компании, то это приведет к заинтересованности в возврате инвестируемых в предприятие средств, а не только к желанию крн-тролировать компанию.
Наилучший способ получения прибыли на вложения - продажа прав собственности. Для ценных бумаг, реализуемых на национальной фондовой бирже, рынок есть всегда. В отношении частных компаний рынок существенно ограничен. Есть четыре варианта “выхода” инвестора из сделки: (1) обратная покупка собственности учредителями компании; (2) замена на нового инвестора; (3) приобретение данной компании более крупной; (4) превращение частной компании в акционерную путем выпуска акций на рынок.
|
|
Рис. 13-1. Система оценки новых товаров или услуг |
|
|
|
|
Состав группы по управлению |
|
|
Статус товара или услуги |
Уровень 1 Индивидуальный
Учредитель-
предпринима
тель |
Уровень2 Два учредителя
О других участниках нет информации |
Уровень 3 Частично укомплектованная управленческая команда Известны кандидаты на работу после получения средств |
Уровень 4 Полный состав руководителей, опытная
управленческая команда |
Уровень 4
Полностью готовый товар или услуга. Прочный рынок. Довольные потребители. |
4/1 |
4/2 |
4/3 |
4/4 |
Уровень 3.
Полностью готовый товар или услуга. Пока мало потребителей. Рынок предполагается. |
3/1 |
3/2 |
3/3 |
3/4 |
Уровень 2.
Прошедшая испытания модель или образец. Еще не подготовлены условия для производства. Рынок предполагается. |
2/1 |
2/2 |
2/3 |
2/4 |
Уровень /.
Идея товара или услуги еще не проверена на практике. Рынок предполагается. |
1/1 |
1/2 |
1/3 |
1/4 |
Рис. 13-2. Средний ожидаемый доход в зависимости от стадии бизнеса
|
Стадия |
Средний ежегодный ожидаемый доход на инвестиции |
Ожидаемое увеличение первоначальной инвестиции |
|
Начало бизнеса (Стадия идеи) |
60% + |
10-15 х инвестиция |
|
Первая стадия финансирования (Новый бизнес) |
40%-60% |
6-12 х инвестиция |
|
Вторая стадия финансирования (Стадия разработки) |
30%-50% |
4-8 х инвестиция |
|
Третья стадия финансирования (Стадия расширения) |
25%-40% |
3-6 х инвестиция |
|
Ситуация оборачиваемости инвестиционных вложений |
50% + |
8-15 х инвестиция |
Выпуск акций на рынок нередко становится наиболее привлекательным, поскольку в этом случае инвесторы могут воспользоваться готовым рынком для того, чтобы изъять свои первоначальные вложения из дела. Это может принести и немалую прибыль.
Прекрасный способ привлечения инвесторов - демонстрация того, что другие инвесторы (и, в частности, нынешнее руководство компании) уже осуществили капитальные вложения в данный бизнес. Ходят разговоры о том, что Фредерик Смит в поисках необходимых для “раскрутки” компании “Федерал Экспресс” 90 млн. долл, использовал такой прием: просил потенциальных инвесторов дать ему тот самый “последний миллион” вместо того, чтобы просить “первые 89 миллионов”.
Инвесторы предпочитают конкретность. В этом случае бизнес-план должен содержать четкие ответы на следующие вопросы:
• Кто участвует в сделке?
• Сколько нужно денег?
• Каков минимальный объем вложений каждого инвестора?
• Как право владения “переводится” в обыкновенные или привилегированные акции, конвертируемые облигации и иные обязательства?
• Какова цена акции?
• Каков размер прогнозируемого совокупного годового дохода на последующие три - семь лет?
ЧТО ОТПУГИВАЕТ ИНВЕСТОРОВ
Помимо понимания того, что привлекает инвесторов, нужно знать, что их отпугивает. Те выхолощенные стандартные пакеты бизнес-планов, которые многие консультанты продают владельцам мелких предприятий, зачастую воспринимаются инвесторами как сигнал опасности. Таким пакетам присуще единообразие, не выражающее сущности компании или отрасли. А иногда они далеки от действительности. Хотя с помощью компьютерных программ можно выстроить аккуратные и математически точные колонки и ряды цифр, в конечном счете это, скорее всего, будет не то, что требуется инвесторам. Важны не цифры сами по себе, а связанные с ними прогнозы и предположения. |
Одна из ловушек - акцент на продукцию, а не на рынок для этой продукции. Многие изобретатели попадаются в эту ловушку.
Действительно, продукция должна быть новаторской и обладать феноменальными характеристиками. Однако главный вопрос заключается в том, будут ли клиенты покупать данную продукцию. Инвесторы обычно сторонятся предпринимателей, чересчур увлекающихся описанием достоинств продукции.
Когда речь заходит о финансовых прогнозах деятельности компании, инвесторов трудно обмануть. Предприниматели склонны завышать доходы и недооценивать расходы. Инвестор поставит под сомнение реальность прогнозов по 50-процентным темпам роста объема производства и по 60-процентной общей прибыльности компании, входящей в отрасль, для которой характерны 10-процентный рост и 25процентная прибыльность. Инвесторам нравится сравнивать прогнозы по наилучшему варианту, наихудшему варианту и наиболее вероятному варианту развития событий.
Необходимо, чтобы в бизнес-плане были представлены важнейшие варианты возможных рисков и проблем, с которыми можно столкнуться. Инвесторы обычно знают о некоторых из подобных видов риска, так что если о них умолчать, то тем самым будет подорвано доверие ко всему плану. Кроме того, инвесторы скорее профинансируют предпринимателей, проявляющих “осторожный”, а не “безоглядный” оптимизм. Описание возможностей риска может превратить “хороший” или “хороший с плюсом” план в разряд “отлично с минусом”. А превращение недостатков в достоинства может помочь ему завоевать стабильную “пятерку”.ИСТОЧНИКИ ФИНАНСИРОВАНИЯ НОВОГО БИЗНЕСААлан Р. Таббс, президент американской банковской ассоциации, президент “Мэджюкета стэйт банк”
|
САМОФИНАНСИРОВАНИЕ
Самофинансирование означает использование внутренних резервов компании для образования капитала. Пролонгирование торгового кредита, продажа неликвидных активов и счетов дебиторов, сокращение расходов - все это поможет изыскать средства при минимальной помощи со стороны. Одно из главных преимуществ самофинансирования заключается в его низкой себестоимости. Самофинансирование позволяет фирмам избежать крупных расходов по выплате процентов, которые могут истощить и без того ограниченные ресурсы еще на начальных стадиях развития бизнеса.
Для увеличения внутренних резервов главное - творческий подход. Если на переговорах с поставщиками вы сумеете добиться улучшения условий кредита, то это может привести к отсрочке платежей. Жесткий подход к сбору денег после продажи продукции или услуг позволит ускорить получение денег. Продление сроков расчетов с поставщиками в сочетании с ускорением платежей со стороны клиентов могут существенно сократить потребность в других формах финансирования. |
ФИНАНСИРОВАНИЕ ЗА СЧЕТ ЗАЙМОВ
Финансирование за счет займов может потребоваться в том случае, если ваша фирма только открылась и еще не имеет притока денежных средств. Среди множества источников финансирования за счет займов - выступает как частный, так и государственный секторы. Коммерческие банки - самый крупный источник займов для финансирования малого бизнеса.
При поисках начального капитала бизнесменам необходимо помнить, что коммерческие банки при определении платы за кредит одним из важных факторов считают риск. У кредиторов, обслуживающих солидных клиентов, обычно ставки процента по ссудам ниже, чем у тех, кто специализируется на работе с новыми или менее предсказуемыми компаниями. В то же время важно помнить, что некоторые финансовые учреждения нацелены на рынок малого бизнеса, и именно эти кредиторы могут быть наиболее восприимчивыми к вашей заявке на финансирование нового бизнеса.
|
Работа с банками
Бизнесмену, открывающему новое дело, весьма полезно попытаться представить свое положение с точки зрения банкира. Коммерческие банки существуют для того, чтобы зарабатывать деньги и увеличивать стоимость акционерного капитала своего банка. Делается это главным образом за счет предоставления займов новым предприятиям и предприятиям с прочной репутацией. Если банк хочет сохранить свою прочную финансовую основу, то как минимум 99 центов от каждого ссужаемого доллара должны быть возвращены. Помня об этом, банкиры при рассмотрении заявок на ссуды учитывают следующие факторы:
1. Репутация. Честность, опыт и подтвержденная способность заемщика возвращать долги. Банк обращает особое внимание на имеющуюся информацию о заемщике. В принципе основа получения кредита закладывается правильным ведением текущего счета. Овердрафтов не должно быть вообще или они должны сводиться к минимуму (краткосрочная ссуда, представляемая банком клиенту сверх его остатка на счете в данном банке путем дебитиро-вания его счета). Многие банки предлагают владельцам текущих счетов воспользоваться системой защиты овердрафтов. Если вы достаточно кредитоспособны и имеете стабильный источник дохода, то банк может открыть вам кредитную линию для покрытия овердрафтов. Это позволит вам избежать больших расходов, связанных с долговыми обязательствами, и погасить кредит тогда, когда ваш платежный баланс станет активным. Некоторые владельцы небольших предприятий используют подобный вид расчетов, чтобы помочь своему предприятию встать на ноги. Если вы пользуетесь кредитными карточками, то не забывайте производить обязательные платежи в срок. Доказав банку свое ответственное отношение к подобным вещам, вы тем самым повысите свои шансы на получение кредитов. |
2. Движение денежных средств. Вам нужно доказать наличие достаточного притока денежных средств на погашение расходов по заявке на получение кредита, покрытие расходов фирмы и обеспечение в будущем возмещения основного капитала.
Зачастую перед принятием решения о выделении кредита банкиры обращают внимание на движение денежных средств. Кроме того, ваш банкир будет полагать, что либо вы, либо кто-то из других руководителей имеет опыт работы в той сфере бизнеса, в которую вы стремитесь сейчас попасть. Если вы сможете показать, каких успехов вы добились в вашей или смежной области, то это придаст больший вес вашей заявке на предоставление займа.
3. Капитал. Давая оценку потребностям в капитале, банки обычно требуют, чтобы основная часть исходного капитала нового предприятия предоставлялась владельцами бизнеса.
Это дает банку гарантию того, что владельцы бизнеса уверены в успехе их нового предприятия. А вы будете чувствовать себя спокойнее, если банк не инвестирует в бизнес больше, чем владельцы, и не займет положение, дающее ему право осуществлять управленческий контроль.
4. Дополнительное обеспечение займа. Если речь идет о новом бизнесе, то ваш банкир почти наверняка будет настаивать на передаче активов в залог для обеспечения займа. Разные банки требуют разные суммы в качестве обеспечения, однако обычно банки США предоставляют ссуду на 75-80% рыночной стоимости недвижимости и 50% стоимости приемлемых в качестве обеспечения дебиторских задолженностей, товарной наличности и оборудования. Приемлемыми в качестве обеспечения дебиторскими задолженностями считаются находящиеся в обращении и инкассируемые дебиторские задолженности.
5. Экономические условия. Ваш банкир изучит экономические условия, которые могут повлиять на ваш бизнес и в целом на общее состояние отрасли или области, к которой относится ваш бизнес.
|
Заявка на получение ссуды
Заявка на получение ссуды должна быть тщательно подготовлена; в пакет документов должны входить заявление на получение кредита, финансовая информация, например, налоговая декларация и персональная финансовая отчетность; бизнес-план, если вы открываете новый бизнес. Бизнес-план должен показать, каким образом вы собираетесь организовать приток денежных средств, необходимых для погашения ссуды, что вы предложите в качестве дополнительного обеспечения и сколько ваших личных средств будет вложено в бизнес. Вклад владельца в бизнес именуется собственным капиталом. Инвесторы собственного капитала обычно получают часть доходов от бизнеса и обладают определенным правом голоса в вопросах, связанных с управлением бизнесом.
В бизнес-плане также должно говориться об экономической среде и о том, почему ваше дело добьется успеха на рынке. В бизнес-плане дается описание того, кто вы, . что собой представляет ваша компания, что вы намерены сделать, сколько денег вам потребуется и почему, а также каким образом вы сможете возвратить деньги, которые были вам предоставлены в качестве ссуды или инвестиции. Там же раскрываются риски данного бизнеса и дается изложение того, что вы сделаете, чтобы предотвратить или уменьшить эти риски. Ниже приводится схематичное изложение бизнес-плана:
Часть первая. Бизнес
A. Описание бизнеса
Б. Продукция или вид услуги
B. Рынок
Г. Местонахождение бизнеса
Д. Конкуренция
Е. Управление
Ж. Персонал
3. Назначение и предполагаемая эффективность инвестиции
И. Резюме
Часть вторая. Финансовые данные |
A. Источники и назначение финансирования
Б. Стоимость основного оборудования
B. Балансовый отчет
Г. Анализ экономического состояния
Д. Расчет прогнозируемых доходов
Е. Прогноз притока денежных средств
Ж. Финансовые отчеты прошлых лет
3. Резюме
Часть третья. Предложение об организации финансирования
Часть четвертая. Приложения
Бизнес-план - это средство долгосрочного планирования; он в любом случае принесет вашему бизнесу пользу независимо от вашей сиюминутной потребности в финансировании. Ваш бизнес-план поможет вам:
• Привести в порядок свои мысли относительно того, почему вы занялись этим бизнесом.
• Определить сильные и слабые стороны вашего нового бизнеса.
• Идентифицировать своих клиентов и конкурентов.
• Установить реальные цели.
• Послужит ориентиром и руководством для служащих и менеджеров.
• Покажет, какое содействие запрашиваемый кредит окажет в достижении целей вашей компании и как будет вознагражден предполагаемый инвестор.
Возможно, вы захотите привлечь бухгалтера или финансового советника к разработке своего бизнес-плана, чтобы он помог вам подготовить финансовый раздел. Прогнозы по притоку денежных средств дадут вам возможность определить, когда вы будете испытывать нехватку денег и какое финансирование необходимо вашему бизнесу. Существуют три основные категории банковского финансирования:
1. Краткосрочное финансирование. Обычный срок погашения - один год, используется для покрытия сезонного займа (обеспеченного товарными запасами), краткосрочных производственных или строительных ссуд, а также для решения кратковременных проблем с ликвидностью. Обычно для краткосрочного финансирования используется кредитная линия, которая применяется подобно кредитной карточке.
|
2. Среднесрочное финансирование. Срок погашения от одного года до пяти лет; обычно используется для финансирования закупок оборудования или для обеспечения оборотного капитала фирмам, находящимся в стадии быстрого роста.
3. Долгосрочный кредит. Обеспечивает долговременные потребности, такие, как потребности в основных средствах, которые будут использоваться и погашаться в течение длительного времени.
Приложения к бизнес-плану должны включать краткие биографические сведения, письма о намерениях от перспективных клиентов, рекомендательные письма от оказывающих поддержку и заслуживающих доверия лиц, данные переписи и демографические данные, договоры аренды или соглашения о купле-продаже.
В конечном счете самые большие шансы на одобрение заявки о ссуде получит тот потенциальный заемщик, который по-настоящему хорошо подготовит ее. Помните, что банкиры - не венчурные фирмы, не идущие на риск предприниматели и не азартные игроки.
Они и не могут быть ими, поскольку занимаются инвестированием чужих денег. Если банкир не может одобрить вашу заявку о ссуде, то он, возможно, сможет порекомендовать иной потенциальный источник финансирования.
Другие источники финансирования за счет займов |
Среди других источников финансирования за счет займов в частном секторе - финансовые компании, предоставляющие фирмам краткосрочные кредиты, и компании потребительского кредита, факторинговые компании, компании по страхованию жизни, депозитные учреждения и лизинговые компании. Прежде чем вы возьмете кредиты подобного рода, необходимо иметь в виду, что финансирование из этих источников обычно обходится дороже, чем из банков, а высокие издержки финансирования могут оказаться слишком обременительными для ограниченных ресурсов нового бизнеса и будут препятствовать его росту.
Обычно финансовые компании устанавливают высокий ссудный процент, что отражает высокую степень риска их инвестиционных портфелей. Если вы получаете ссуду от финансовой компании, то сначала узнайте, какую для вас установят действующую ставку процента, выплачиваемую ежегодно.
Факторинговые компании приобретут ваши счета со скидкой обычно около 5060% от их номинала. После инкассирования счетов к получению остаток разблокируется - за вычетом доли факторинговой фирмы, которая может составить от 2 до 10% номинала счетов к получению. Общая стоимость получения ссуды от факторинговой компании обычно превышает стоимость традиционного банковского финансирования.
Получение займа под денежную стоимость полиса страхования жизни дает владельцу бизнеса некоторую гибкость: можно избежать погашения займа, аннулировав полис. Естественно, при этом вы потеряете свое страховое покрытие, которое может потребоваться для других вариантов получения ссуд.
Если вы готовы выполнить установленные требования, то можете обратиться за ссудой, гарантируемой в США Управлением по делам мелких фирм. Такие ссуды, выдаваемые банками, гарантируются в пределах как максимум до 90% от основной суммы. Ставка процента на гарантируемую ссуду колеблется вокруг базисной ставки. В 1990 финансовом году Управление по делам мелких фирм выступило в роли гаранта по 18 301 ссуде - всего на 3,57 млрд. долл. Указанное управление также осуществляет некоторые целевые кредитные программы для инвалидов, ветеранов и меньшинств.
Инвестиционные компании мелкого бизнеса - это еще один источник средств, обеспечиваемых государством. В Соединенных Штатах существует около 380 инвестиционных частных компаний мелкого бизнеса, которые имеют доступ к гарантируемым федеральным правительством ссудам для долгосрочного финансирования мелких фирм. Обычно инвестиционные компании стремятся приобрести долю акционерного капитала фирмы, которую они помогают финансировать. Некоторые компании инвестирования в малый бизнес специализируются на оказании помощи предпринимателям, находящимся в социально или экономически неблагоприятных условиях.
|
Техническую помощь можно также получить через Вспомогательный корпус ушедших в отставку руководителей и через сеть расположенных по всей стране центров развития малого бизнеса. Обычно такие центры располагаются в колледжах и университетах.
ФИНАНСИРОВАНИЕ ЗА СЧЕТ ВЫПУСКА АКЦИЙ
Источниками такого финансирования могут быть обыкновенные и привилегированные акции, варранты (особый вид ценных бумаг - свидетельства, сертификаты), конвертируемые облигации и венчурный капитал. Большинство фирм не стремятся превратиться в акционерные компании открытого типа (из компаний закрытого типа) или продавать акции, пока не завоюют прочных позиций. Причины заключаются в том, что помощь юристов и требуемая для продажи акций регистрация документов в Комиссии по ценным бумагам и биржам могут оказаться весьма дорогостоящими. Кроме того, обычно фирмам быстрее удается привлечь инвесторов в акционерный капитал уже после того, когда они приобрели репутацию удачливых предпринимателей. Следовательно, наш предмет обсуждения - финансирование акционерного капитала нового бизнеса - ограничивается рынком венчурного капитала. |
Для венчурного капитала существует как официальный, так и неофициальный рынки. Официальный рынок венчурного капитала обеспечивает стартовый капитал менее чем 2% всех мелких фирм. Если ваша сделка будет достаточно крупной, а предполагаемый доход достаточно высоким, то ваша фирма может соответствовать требованиям для официального финансирования венчурного капитала. Для официального рынка венчурного капитала характерны объемы финансирования в размере свыше 1 млн. долл, и ожидаемая норма увеличения доходности -более чем на 40% в год.
Если ваш бизнес этим требованиям не отвечает, то вам, возможно, придется обратиться к более реальному источнику: неофициальному рынку венчурного капитала. Здесь речь идет о займах у богатых (или не таких уж богатых) родственников и друзей (неофициальный рынок венчурного капитала дает начинающим компаниям от 50 до 60 млрд. долл, в год). Чтобы максимально повысить свои шансы на финансирование от частного инвестора, к такому инвестору следует относиться так же, как к банку или иному финансовому учреждению. Подготовьте бизнес-план, пусть бухгалтер поможет вам отработать финансовую часть плана, и посоветуйтесь с профессионалами и юристами. Независимая третья сторона может вам помочь добиться равенства условий с потенциальными инвесторами, а также избежать неожиданностей, недоразумений и обид.
УПРАВЛЕНИЕ ЧЕЛОВЕЧЕСКИМИ РЕСУРСАМИ В МАЛОМ БИЗНЕСЕ
Дональд Грюнволд, профессор стратегии управления, колледж Айона
|
Успех в бизнесе обеспечивается умелым руководством, слаженным коллективом и эффективной организацией производства. В конечном успехе малого бизнеса ключевую роль играет управление человеческими ресурсами. Оно выполняет такие же важные задачи, как и продукция высокого качества и адекватное финансирование. Бизнесу нужны люди, которые могут эффективно трудиться в коллективе, достигая плодотворных результатов под руководством достойного лидера.
РУКОВОДСТВО
Некоторые предприниматели наделены качествами, необходимыми лидеру и руководителю. Это прирожденные менеджеры. Пожалуй, основное качество здесь - способность вызывать уважение подчиненных, которые понимают, что предприниматель знает свое дело и способен эффективно руководить. Если менеджер пользуется уважением, то можно легко решать все вопросы, касающиеся взаимоотношений между работодателем и работником. Добавьте к этому безукоризненную репутацию в личной жизни, неоспариваемую честность в деловых отношениях, исключительную вежливость, бережливость и продуктивность в делах - получится довольно хороший менеджер. |
Менеджер не может позволить себе позицию типа “делай, что я говорю, но не так, как делаю я”. Такое отношение может принести свои результаты, если он следит за работой подчиненного, но окажется негативным, если будет .занят другими делами. Работник, за которым нужно постоянно следить, вряд ли полезен. Например, если менеджер думает, что имущество предприятия можно использовать в личных целях (пусть это даже почтовые марки или звонки по телефону), работник посчитает вправе повторить подобные действия. Аналогичным образом, если менеджер тратит рабочее время на частные телефонные разговоры или “перекуры”, то и у работника возникает искушение поступать точно так же. Даже кража денег или товаров работниками может как бы поощряться попустительским отношением со стороны менеджера к надлежащей охране и контролю за припасами, денежной наличностью и товарами, особенно если самому менеджеру свойственна небрежность.
|
В основном работники бывают честными, но нельзя ждать от них стремления охранять имущество предприятия, если сам менеджер так не поступает. Менеджер должен быть примером для подражания, создавать деловую атмосферу, которой присущи систематичность и компетентность. Качество и производительность труда работника являются отражением деятельности хозяина предприятия.
Хорошие менеджеры могут поддерживать дружеские отношения с работниками при условии, что личная дружба не будет во вред бизнесу. В сегодняшнем мире бизнеса и руководитель, и работники должны быть достаточно образованными и компетентными. Умелый руководитель направляет и вдохновляет работников, содействуя развитию духа коллективизма и сотрудничества.
КОЛЛЕКТИВИЗМ
Потребность в коллективе зависит от характера бизнеса. Некоторыми предприятиями с успехом может управлять один человек. Однако большинству руководителей для достижения успеха необходима помощь квалифицированных лиц. Там, где нужен коллектив, наибольшего успеха добьется тот, кто заручится поддержкой коллектива людей, давно работающих вместе и преданных своему делу. Сильный коллектив повысит шансы на успех всего дела.
Иногда коллектив создается практически с момента образования фирмы. Начало деятельности некоторых коллективов закладывается на основе дружеских отношений между людьми, которые хотели вместе приступить к новому делу. Другие коллективы начинаются с одного предпринимателя, который, сознавая необходимость помощи со стороны, создает коллектив. Формирование коллектива начинается с учредителя или учредителей фирмы. При этом важно уметь ответить на следующие вопросы: какими способностями и умениями обладает учредитель или учредители? Чего хотел бы каждый из учредителей добиться в бизнесе? Сколько времени будет каждый из учредителей уделять делам фирмы? Для успеха бизнеса этого не всегда достаточно. В самом начале учредитель или учредители обычно сами справляются со всеми проблемами. По мере расширения бизнеса возникает необходимость в квалифицированных специалистах или в том, чтобы учредитель или учредители специализировались на том, что у них лучше всего получается. |
Постоянство успеха бизнеса обеспечивается командой людей, способных к коллективной работе. Если создание коллектива запланировано еще до начала бизнеса, то у потенциальных партнеров в период планирования бизнеса будет достаточно времени, чтобы оценить, насколько хорошо они могут сработаться. В случае возникновения конфликтов с одним из партнеров легче расстаться на начальной стадии.
Члены коллектива должны привнести в совместную работу дополнительные преимущества. Если кто-то любит заниматься реализацией товаров, но ненавидит цифры, то для их подсчета нужен другой работник. Необходимо распределить обязанности между членами коллектива. Обязанности могут меняться в зависимости от изменения потребностей бизнеса. Членам небольших коллективов приходится принимать на себя несколько обязанностей, однако следует избегать их дублирования. По возможности каждому из членов коллектива следует поручать то, с чем он может справиться лучше других. Поручения могут также со временем меняться или передаваться другим участникам, по мере изменения потребностей бизнеса и коллектива.
Для обеспечения слаженной работы и эффективности труда важно создать рабочую атмосферу. Особое значение имеют отношение и поведение менеджера, о чем говорилось раньше. Важную роль играют отношение и поведение остальных членов коллектива. Разумные менеджеры постараются создать атмосферу, способствующую высокой производительности.
Деловая рабочая обстановка подразумевает высокие требования, предъявляемые к качеству труда. Менеджер
|
должен добиваться самой высокой отдачи от остальных членов коллектива, которые обязаны разделять такое стремление к совершенству, достигаемому на основе четкости в распределении обязанностей и распорядка деятельности фирмы.
Если вы хотите добиться успеха, то члены коллектива должны также быть верны целям компании. Они обязаны принять на себя личную ответственность за достижение этих целей, но при этом необходимо и признание их заслуг.
Командный успех в спорте объясняется взаимопомощью и взаимопониманием между членами команды при достижении поставленной цели. Так и в бизнесе. Члены рабочей команды должны научиться тому, когда обращаться за помощью, а когда нужно помогать. И по ходу дела они могут приобрести ряд полезных навыков. Важно научиться внимательно слушать и задавать вопросы, чтобы прояснить проблему. Следует отказаться от предубежденного подхода к обсуждению и рассмотрению идей и вариантов решений.
Менеджер, который может быть хорошим командным игроком, скорее всего станет и хорошим руководителем. Лидеры необходимы, и менеджеры должны становиться лидерами. Если в коллективе возникают разногласия, то кто-то должен принять решение. Удача вряд ли будет сопутствовать руководителю, стремящемуся лишь к внешним проявлениям высокого положения (большой кабинет или престижный автомобиль), в отличие от того, кто в первую очередь заинтересован в результатах деятельности фирмы.
Каждый член коллектива должен получать соответствующую компенсацию за свою работу. В малом бизнесе такая компенсация может производиться передачей акций (или другого долевого участия), повышением заработной платы, предоставлением льгот и привилегий, а также должностей. Для отдельных членов коллектива денежное вознаграждение играет гораздо меньшую роль, чем моральная поддержка. Создание и укрепление здорового психологического климата в коллективе требует колоссальной работы как в финансовом, так и психологическом плане. |
Каждый из членов коллектива вносит свой вклад в успех бизнеса. В большинстве случаев такие вклады будут иметь для компании неодинаковое значение. Поэтому компенсационная политика должна учитывать эти различия; размер вознаграждений может со временем меняться.
Нет простого ответа на вопрос, каким должно быть вознаграждение членов коллектива. При определении его размеров и видов необходимо учитывать следующие факторы: кто был автором идей, заложенных в продукцию или услуги, сколько финансовых средств было вложено и сколько времени было посвящено бизнесу, как использовались профессиональные навыки в сферах маркетинга, финансирования, технологии, менеджмента; какова мера ответственности за успех предприятия. Можно также разработать систему премиальной оплаты за увеличение объема продаж или снижение процента брака, или за другие достижения.
ОРГАНИЗАЦИЯ
По сути дела, бизнес - это достижение результатов на основе использования человеческих ресурсов. Бизнесмен должен добиваться результатов в пределах времени и расходов, допускаемых конкуренцией. Менеджеры малого бизнеса используют “организацию” следующим образом:
1. При открытии бизнеса предприниматель организует его, совмещая идеи с путями и средствами реализации этих идей, тем самым готовясь к хозяйственным операциям.
2. Если к участию в бизнесе будет привлечен коллектив, то предприниматель объединяет людей, призванных стать ядром организации.
3. Организация деятельности фирмы связана с созданием деловых взаимоотношений между членами коллектива, определением их обязанностей, полномочий и ответственности наряду с подробным описанием распорядка их повседневной деятельности.
4. Руководитель занимается организацией своей личной работы и времени, которое он каждый день будет уделять бизнесу. Руководитель организации может также заниматься организацией работы любого подразделения (отдела сбыта или производственного отдела) или любого другого компонента бизнеса.
|
5. Время от времени руководитель может заниматься и реорганизацией тех элементов, где требуются новые планы или более эффективная система работы.
Эффективность управления подразумевает хорошую организованность персонала и режима работы.
Эффективное руководство фирмы увеличивает вероятность ее процветания. Некоторые предприниматели малого бизнеса наделены организаторскими способностями. Их рациональный ум обладает способностью преобразовывать все разнообразие элементов бизнеса в упорядоченный план работы. Лучшее понимание и использование организации бизнеса может способствовать более быстрому росту и процветанию многих предприятий малого бизнеса.
Если в фирме работает только один человек, то проблема в организации ограничивается распорядком дня, распределением работы самого владельца, планированием каждого часа рабочего дня с тем, чтобы достичь максимальной эффективности индивидуальных усилий.
Если в компании работают несколько человек, то возникает дополнительная необходимость в организации работы каждого из них. Менеджер должен быть достаточно компетентным, чтобы планировать и повышать отдачу от работы всех и каждого. Владелец или менеджер мелкой фирмы должен организовать соответствующее обучение всех работников. |
Проницательный работодатель надлежащим образом организует работу по инструктажу, обучению и контролю, а на самых ранних этапах сводит ее к наиболее систематизированной процедуре; тем самым повышается эффективность организации. Обычно работникам нравится работа, когда все детали, связанные с деятельностью фирмы, подчиняются систематизированным процедурам и порядкам. У них возникает ощущение безопасности, перспективности, а также появляются стимулы для высокой отдачи.
Организация бизнеса позволяет владельцу или менеджеру осуществлять управление бизнесом. В противном случае бизнес будет управлять владельцем. Если все рабочие режимы и порядки организованы и функционируют без сбоев, то у владельца появляется время обдумать, проанализировать положение дел в своей фирме, изучить состояние и тенденции на рынке, а также выработать планы по расширению объема продаж или иной своей деятельности.
Все элементы бизнеса должны быть отделены друг от друга и организованы по группам и отделам. Затем отбираются квалифицированные сотрудники, которые будут отвечать за каждое из подразделений. После этого владелец или менеджер может лишь контролировать деятельность каждого из руководителей подразделений.МАРКЕТИНГ В МАЛОМ БИЗНЕСЕФиллис Илнес, президент Международного института повышения квалификации работников торговли
|
Предприниматель подобен композитору: и тот, и другой начинают с навязчивой идеи. Появляются новые темы и построения (бизнес-план). Как только вы решите, что идея должна быть воплощена, вы ее записываете, чтобы структура идеи стала более наглядной и чтобы ею можно было поделиться с другими (план маркетинга). Наконец, кто-то (торговый агент) проигрывает эту идею перед аудиторией, которая просит повторять ее многократно.
Крупные корпорации “сочиняют классическую музыку” (идеальные, как учебник, планы маркетинга). И классическая музыка, и планы маркетинга имеют жесткую структуру, содержат хорошо отработанные вариации на темы, они полностью оркестрованы и исполняются профессионалами своего дела. В итоге - ощущение прекрасного у аудитории (потребителя), удовлетворенность и желание вызвать на “бис”. И наоборот, представление может быть вялым и скучным, если осуществляется без блеска или рассчитано не на ту аудиторию (люди не испытывают потребности или интереса). |
Малый бизнес обычно “создает джазовые композиции”. Великие джазмены изучали классическую музыку, могут ее хорошо исполнять и ценят ее красоту. Точно так же мелким предпринимателям требуется понимание планирования маркетинга. Однако их исполнению должна быть присуща большая свобода. Каждое исполнение отличается от других, поскольку зависит от реакции аудитории. Вначале исполнитель солирует. Позже к нему примыкают другие исполнители, принимающие идею и понимающие ее направленность. Помимо прочего результат определяется способностью импровизировать. Импровизация может привести к овации или к потере аудитории.
Большинство предпринимателей похожи на сочинителей джазовой музыки. Они должны понимать классический маркетинг, но сохранять способность к импровизации. В конечном счете маркетинг в малом бизнесе зарождается, существует и умирает вместе с основателем. Ваша продукция может быть великолепной, финансирование - щедрым, но если план маркетинга лишен ясности и четкости, то все может оказаться впустую.
Надо иметь в виду, что в бизнес легко попасть, но выход из него дешевым не покажется. Много достойных, трудолюбивых людей потеряли на своем бизнесе все, что заработали за всю жизнь. Пока вы еще находитесь на стадии планирования, отнеситесь серьезно к вопросам сбыта и маркетинга. Если у вас не будет плана, то вы можете допустить четыре ошибки:
|
1. Найдете партнера, который сам будет заниматься продажей. Лишь изредка такие варианты партнерства способны пережить тяжелые времена. Ни один из партнеров не может в полной мере оценить вклад другого партнера в процветание бизнеса.
2. Нанять торгового агента. Это то же самое, как отдать пьесу музыкантам, не знающим ноты. Сначала они должны услышать вашу песню, а уже потом повторить ее. Скорее всего, они все сделают не так.
3. Остаться солистом. Вы так уверены в своей продукции, что с энтузиазмом можете рассказать всему свету, какая она великолепная. Но результаты окажутся далекими от ожиданий. В наше время потребители устали от назойливых продавцов.
4. Вообще не заниматься продажей. Просто создать хорошую продукцию, полагать, что благодаря “мышеловке новой конструкции” весь мир окажется у ваших ног. Фантазер!
Какова же альтернатива? Это детально разработанный план маркетинга, главные элементы которого приводятся ниже.
ТОВАР ИЛИ УСЛУГА
Первый шаг к разработке плана маркетинга состоит в тщательном подходе к идентификации того, что вы продаете, кому и какое положение этот товар или услуга занимают на рынке. Чем больше вы будете знать, тем правильнее вы сможете выбрать направление своего бизнеса и свести на нет возможные риски. Некоторые ключевые вопросы: |
1. Что вы продаете. Поставьте перед собой задачу одной фразой выразить то, в чем состоит ваш бизнес. Затем проверьте результат на других, чтобы понять, правильно ли они объясняют то, чем вы занимаетесь.
2. Кому вы продаете. Поймите, что вы ничего не добьетесь стараниями угодить всем и каждому. Тщательно выявите, кому скорее всего понадобится ваш товар или услуга, кто располагает достаточными финансами, чтобы купить их, и кто готов купить их прямо сейчас. Это называется вашим целевым рынком. Определите, где живут и работают ваши целевые клиенты, каковы их предпочтения и как вам лучше всего обратиться к ним. Составьте прогнозы по объему продаж на год, квартал, месяц, неделю. Не слушайте свой внутренний голос - проведите исследование. Ваша местная торговая палата, советы экономического развития штата и местная библиотека - лучше мест для начала дела не найти.
3. Поиск места на рынке. Клиенты покупают продукцию, чтобы удовлетворить свои потребности. Уникальность — по сравнению с вашими конкурентами - придаст жизненную силу вашему бизнесу. Если же ваша продукция или услуга аналогичны предлагаемым вашими конкурентами, то путь ваш будет тяжелым.
Как вы собираетесь назвать свою компанию и свою продукцию? Как это поможет вам занять свое место на рынке или как это вам помешает? Наименование компании и продукции может четко описать то, что вы предлагаете. Оно не должно ограничивать представление окружающих о ваших возможностях.
На первое решение клиента, способствующее покупке, может оказать влияние упаковка товара. Клиенты хотят, чтобы товар выглядел дорогим, а был дешевым. Если вы сами не профессиональный художник-оформитель, то лучше прибегнуть к посторонней помощи. Простой рисунок на хорошей упаковке не обязательно должен быть дорогим, чтобы выглядеть эффектным.
|
ЦЕНА И ДВИЖЕНИЕ ТОВАРА ОТ ПРОИЗВОДСТВА К ПОТРЕБЛЕНИЮ
Установление цены в огромной степени зависит от следующего:
1. Вашего опыта работы в данной отрасли. Вы знаете, сколько единиц продукции можно продать за такой-то период времени, а также знаете, каковы издержки производства. Эти сведения помогут вам определить прибыльность ваших цен. В специализированных изданиях некоторых отраслей приводятся полезные данные по этому вопросу.
2. Вашего знания политики ценообразования у ваших конкурентов. Регулярно посещайте торговые точки своих конкурентов, чтобы следить за событиями. Прислушивайтесь к клиентам, от них тоже можно получить важную информацию.
3. Ваших целей. Постоянно стремитесь к тому, чего вы собираетесь достичь, а также к уровню рентабельности, необходимому для этого. Снижение цен снижает рентабельность. Предусмотрите маржу, запас в своем минимальном уровне рентабельности, чтобы иметь возможности пойти на временное снижение цены. Иначе вы подорвете свою способность достичь целей, которые вдохновили вас на занятие бизнесом.
Вы должны решить, как лучше, быстрее и дешевле всего доставить свою продукцию на свой целевой рынок. Изучите, каким образом это делают конкуренты. Разработайте системы контроля и отчетности, необходимые для обеспечения качества и количества поставок. Задайте себе вопрос: поможет или помешает вам этот способ в том, чтобы в будущем воспользоваться и другими каналами распределения.
РЕКЛАМА |
Постоянно следите за тем, какие рекламные средства эффективно срабатывают и каким образом они помогают выделить вас из толпы остальных конкурентов. Клиенты настолько перегружены рекламным воздействием, что у них вырабатывается иммунитет. Кроме того, покупателям нужно знать прежде всего, каким образом вы можете удовлетворить их особые потребности, а не то, подходят ли они этой продукции или услуге массового производства.
Тщательный контроль за результатами - непременное условие оценки рекламных действий. Одни виды рекламы рассчитаны на привлечение покупателей; другие - способствуют запоминанию наименования и созданию имиджа. Внимательно изучите следующее:
1. Когда наступит отдача? Сколько вы заработаете на своем вложении в рекламу и когда? Хватит ли этого, чтобы окупить расход времени и денег?
2. Эффективно ли реклама воздействует на ваш целевой рынок? Если нет, то это пустая трата денег.
3. Профессионально ли реклама изготовлена? На карту поставлен ваш имидж, а это влияет на оценку покупателем того, что вы собой представляете и на что способны.
ПРОДАЖА
Хороший план маркетинга может оказаться никчемным из-за плохого сбыта. Существует огромная взаимозависимость между продажей и маркетингом. С помощью продажи товар поступает к потребителю и выявляет, что в плане маркетинга срабатывает, а что нет. В результате недавних исследований выяснилось, что профессиональным продавцам присущи пять свойств:
1. Партнерские отношения. Они устанавливают партнерство со своими клиентами. Оба ищут наилучший вариант решения проблемы удовлетворения потребности. Они доверяют друг другу.
2. Целеустремленность. Им нравится то, что они делают, и они испытывают потребность в еще лучших результатах труда и обслуживании большего числа людей. Деньги - не центр притяжения, хотя и важный мотивационный
|
фактор. Продавцы понимают, что если удовлетворить достаточное число потребностей, то появятся деньги. Следовательно, они не тратят время на невыгодные визиты и звонки.
3. Умение выслушать и изучить спрос. Они превосходно умеют слушать и знают, как задавать вопросы. Это дает возможность клиенту расслабиться, а продавцу -лучше удовлетворить его потребности. Умелый продавец также помогает уточнить потребности покупателя при проведении обследований спроса.
4. Разносторонность. Высококлассный продавец обладает множеством приемов, помогающих клиенту чувствовать себя более комфортно. |
5. Более высокий уровень способностей к приобретению знаний. В своем стремлении к совершенству продавцы высокого класса становятся как бы “вечными студентами”. Они много читают и посещают занятия по повышению квалификации, стремясь найти что-то новое для себя. Следовательно, в своей работе они опережают время.
Вы как предприниматель, должны обладать теми же качествами, что и продавцы-профессионалы, но еще и высокой квалификацией при решении всех проблем вашего бизнеса. Если вы достаточно серьезно настроены, чтобы письменно изложить и оформить структуру своей идеи, а затем и самому реализовать ее, то это означает, что вам пора заниматься бизнесом.
РЕГУЛИРОВАНИЕ ПОТОКОВ ДЕНЕЖНЫХ СРЕДСТВ В РАЗВИВАЮЩИХСЯ ФИРМАХ
Джек Рейдер, исполнительный директор, Ассоциация финансового управления
|
После того как небольшая предпринимательская фирма добьется признания в качестве жизнеспособного и динамичного предприятия, скорее всего она вступит в стадию существенного роста. На стадии роста возникает ряд проблем или препятствий, которые нужно выявить и преодолеть, если фирма хочет добиться финансового успеха на длительный срок. Одна из главных проблем - управление потоком денежных средств фирмы.
Первоочередная цель управления денежными операциями - максимизация стоимости активов фирмы. Проще говоря, вам нужно получать деньги как можно быстрее и удерживать средства столько, сколько вы можете, до выплаты их другим сторонам. Для достижения этой цели вам следует изучить то, что представляют собой цикл оборота наличности, контроль и регулирование получения и выплаты денежных средств. |
ЦИКЛ ОБОРОТА ДЕНЕЖНЫХ СРЕДСТВ
Цикл оборота наличных денежных средств - промежуток времени от расходования фирмой наличности для приобретения ресурсов (через превращение этих ресурсов в товары или услуги) и до получения фирмой наличных средств. В результате обычных операций фирмы спонтанно возникает поток денежных средств. На него оказывают влияние общие экономические условия, специфика данной отрасли, внутренние оперативные решения и финансовая структура фирмы.
Операционные циклы в производстве, розничной торговле и сфере обслуживания различаются между собой. Например, цикл фирмы-производителя может включать в себя следующие этапы:
|
1. Приобретение сырья в кредит (образование кредиторской задолженности).
2. Затраты труда на переработку сырья в продукцию, имеющую сбыт.
3. Оплата труда работников и продавцов.
4. Продажа и доставка товара или оказание услуги клиенту.
5. Получение наличного платежа от клиента.
Обычно фирмы, занимающиеся розничной торговлей, покупают готовые товары и осуществляют значительный процент продаж в кредит. Хотя розничные операции не зависят от потребности процесса производства в наличных деньгах, им могут быть присущи значительные задержки (лаги) между наличными платежами оптовикам и поступлением наличных платежей от покупателей. Для фирм в сфере обслуживания характерна высокая интенсивность труда, поэтому они несут расходы по оплате труда даже в тот период, когда объем деловых операций может быть пониженным.
Независимо от особенностей цикла оборота наличности фирмы суть дела состоит в том, что до факта продажи и получения оплаты сначала нужно оплатить и приобрести ресурсы. Даже если фирма рентабельна, без наличных денег она не может быть жизнеспособной экономической единицей. Короче говоря, представьте себе цикл оборота наличности фирмы как ее кровеносную систему, следите за ней. В добрые времена она поможет процветанию, а в тяжелые - выживанию. Стоит выпустить указанную систему из-под контроля, как ваша фирма потерпит крах.
КОНТРОЛЬ и РЕГУЛИРОВАНИЕ ДЕНЕЖНЫХ ПОСТУПЛЕНИЙ
Наличные деньги |
Наличные деньги и чеки, получаемые в месте совершения продажи, следует быстро сдавать на хранение (депонировать). Фирмы, ежедневно получающие крупные суммы наличных денег, должны позаботиться о периодических доставках наличных денег в течение дня в соответствующее учреждение. Существует множество способов депонирования, включая прямые вклады (через кассира в банке), доставку с помощью вооруженных инкассаторов, курьерской службы. Оптимальный режим (регулярность) таких перевозок зависит от суммы собираемых денег и от стоимости доставки в учреждения депонирования.
Особую важность имеют безопасность и предотвращение краж. Получение денежных средств должно быть централизованным; нужно своевременно выверять выписки из банковского счета и документацию по депозитам; немедленно исследовать случаи несоответствий в документах; разделить функции по получению денег и бухгалтерскому отчету. Необходимо осуществлять текущий контроль за деятельностью служащих, работающих с наличными денежными средствами и чеками; нужно настаивать на том, чтобы эти работники брали достаточно продолжительные отпуска, чтобы можно было выявить любые случаи растрат или хищений денег. Кроме того, для недопущения краж целесообразно использовать специальное оборудование, устанавливаемое в местах осуществления продажи. Если кража все-таки произойдет, то такое оборудование предоставит четкий “аудиторский след” (отслеживание сделок) и поможет ее выявить. Специальное оборудование можно также встроить в системы управления материально-техническим снабжением и финансовой отчетности.
С чеками, получаемыми в месте продажи, можно поступать так же, как и с наличными деньгами, хотя соображения по безопасности и вероятностям краж несколько отличаются. Кража чеков может вызвать определенные неудобства, но поскольку получение денег по чеку кем-нибудь, кроме получателя, достаточно трудно, чеки не столь привлекательны для краж, как наличные. С другой стороны, фирмам приходится часто решать проблему подделки чеков. Персонал фирмы, работающий с чеками, должен быть обеспечен надежными процедурами идентификации клиентов и получения разрешения на акцепт счета.
|
Кредит
Если срок кредита продлен, то необходимо предпринять некоторые меры. Если кредит предоставляется фирмой, то о такой сделке следует как можно скорее уведомить отдел кредитов. Затем отдел кредитов должен немедленно проверить достоверность и точность выставленных счетов и расчетов, разослать их. Если кредит предоставляется третьей стороной (например, компанией, занимающейся кредитными карточками), то фирма должна придерживаться процедур, установленных кредитором с тем, чтобы не было задержек с выплатой денежных средств.
Кроме того, фирма должна выработать процедуры по немедленному уведомлению третьей стороны о состоявшейся сделке по продаже. Наконец, фирма должна осуществлять текущий контроль за своевременностью выплаты денег.
Фирмы, которые большую часть деловых операций осуществляют на условиях кредита, устанавливаемых до момента продажи, зачастую могут получить выгоду от использования системы абонированных ящиков. Такая система подразумевает присвоение адресов, используемых исключительно для получения платежей от клиентов. При обработке поступающей в абонированный ящик корреспонденции чеки отделяются от информации по переводу средств и поступают в систему клиринговых расчетов, чтобы ускорить кредитование средств на счет получателя. Одновременно обрабатывается информация по переводу средств, сопровождавшая чек, и направляется в фирму с тем, чтобы уожно было скорректировать документацию с учетом состоявшейся сделки. |
Все чаще фирмы в своей работе с клиентами и покупателями активно настаивают на переходе к использованию электронных систем перевода средств. За счет этого в сделках между фирмами достигается распределение между обеими сторонами прибыли от взаимного зачета платежных документов; кроме того, стороны заранее определяют, какая информация должна сопровождать сделку, чтобы можно было согласовать и провести проверку счетов обеих сторон. Главное преимущество этой процедуры - повышение эффективности работы обеих фирм в результате значительного сокращения объема обрабатываемых документов. При сделках, связанных с розничной торговлей, для ускорения сбора средств можно использовать покупку дебетовых карточек. При продаже в рассрочку и при некоторых видах покупок в кредит можно использовать систему автоматического перевода средств между банками получателя и плательщика.
КОНТРОЛЬ и
РЕГУЛИРОВАНИЕ ВЫПЛАТЫ ДЕНЕЖНЫХ СРЕДСТВ
Системы выплаты денежных средств должны включать в себя и регулировать решение ряда важных вопросов. Среди них:
1. Оценка дохода фирмы по денеж
ным средствам с момента начала оплаты и до момента дебетования счета плательщика. ‘
2. Издержки альтернативных возможностей, связанные с необходимостью постоянно иметь кассовую наличность в размере, превышающем потребности для урегулирования сделок по выплате денежных средств (то есть потерянный доход, поскольку компания удерживает денежные средства, вместо того чтобы вложить их в какой-либо более продуктивный актив).
3. Ценность сохранения кредитного рейтинга и хороших взаимоотношений с продавцами, служащими и другими заинтересованными сторонами.
4. Расходы на ведение дел, связанных с системой платежей.
5. Необходимость соответствующего финансового контроля, призванного сократить вероятность хищения средств.
Системы выплаты денежных средств, основанные на процедуре оформления документов, предлагают преимущество в виде возможности использования доходов на денежные средства за период оформления и передачи документов.
|
Альтернативой чекам являются переводные векселя (тратты), которые при определенных обстоятельствах могут использоваться в системе выплаты денежных средств. Тратты выступают в роли чеков, однако фактически выставляются не на банк, производящий выплаты, а на фирму. Получив вексель, банк уведомляет фирму, проверяет, было ли дано разрешение на платеж, а затем утверждает (или отклоняет) платеж. В результате на день или два увеличивается период получения дохода на вложенные средства и сокращается избыток кассовой наличности. Банковские комиссионные платежи за переводные векселя могут быть гораздо меньше комиссионных за чеки. Тем не менее ремитентам (третьим лицам) не всегда нравится система переводных векселей, поскольку при определенных обстоятельствах по ним трудно получить деньги.
Важно установить внутренний контроль за выплатами, связанными с оформлением документов. Если возможно, выплаты надо производить централизованно, а финансовые отчеты должны подготавливаться своевременно и последовательно с тем, чтобы можно было обеспечить проведение адекватного бухгалтерского контроля; необходимо требовать проставления двух подписей, а также проводить внешнюю ревизию.
Все шире используются электронные системы платежей, особенно при деловых операциях, переводе заработной платы, при продаже в рассрочку и для платежей по долгосрочным кредитам. Затраты на использование электронной системы платежей могут быть меньше по сравнению с другими системами, однако ее недостаток заключается в том, что у фирмы сокращается возможность использовать доход в период между началом платежа и дебетованием счета плательщика.
При использовании электронных систем платежей возникают специфические проблемы, связанные с обеспечением безопасности платежей. Однако есть ряд приемов для сокращения вероятностей ошибок или мошенничества, среди них: ограничение числа лиц, имеющих право заказывать электронные платежи, установление в письменной форме ограничений на электронные сделки с банками, использование контролируемых терминалов, дающих допуск к системе персональных компьютеров и факсимильных аппаратов, для сверки инструкций о платеже, а также использование кодов и шифров. |
Существуют три варианта электронной системы платежей. Система электронной связи Федеральной резервной системы США - самая быстрая и самая дорогая. Электронная система межбанковских клиринговых расчетов, созданная и эксплуатируемая Нью-йоркской ассоциацией клиринговых расчетов, осуществляет отсроченные платежи в тот же день по более низкой цене. Наконец, автоматизированные клиринговые расчеты, проводимые Национальной ассоциацией автоматизированных клиринговых расчетов, могут быть еще дешевле, если платежи осуществляются после накопления единым платежом. Поскольку такие автоматизированные клиринговые расчеты представляют собой платежи с отложенным исполнением, то возникает дополнительный риск неплатежа.
Многие фирмы используют прием, именуемый контролируемой выплатой. При системе контролируемых выплат банк фирмы осуществляет текущий контроль над тем, что предъявляется для оплаты, а затем информирует фирму об общей сумме с тем, чтобы фирма могла перевести средства, достаточные для покрытия платежей. При контролируемых выплатах используется подход, называемый счетом с нулевым сальдо. В этом случае нулевое сальдо сохраняется по наличным средствам, а банку предоставляются полномочия автоматически привлекать средства из другого источника на сумму, равную общей стоимости предъявленных на данный день чеков. Часто источником финансирования для счетов с нулевым сальдо является счет концентрации средств, о котором говорилось раньше. Естественно, комиссионные платежи по ведению счета с нулевым сальдо не должны превышать экономическую выгоду, получаемую фирмой при высвобождении своих наличных средств для других вариантов использования.
|
Равномерность движения денежных средств
Многие фирмы занимаются обеспечением равномерности в движении платежных средств для упрощения реализации своих программ контроля и регулирования. Стратегия равномерности движения денежных средств помогает прогнозировать вероятные платежи, которые производятся на регулярной основе и в относительно стабильных суммах. Затем фирма планирует свою деятельность по платежам и сбору средств с целью обеспечения наличности достаточных средств до запланированных платежей. Наиболее привлекательные стороны стратегии равномерности движения денежных средств -простота (после того, как она будет создана) и дешевизна.
Стратегии точного согласования движения средств все-таки не могут быть оптимальными, поскольку в этом случае компания не сможет воспользоваться возможностью получения значительного дохода от реинвестирования, то есть все-таки важно собрать причитающиеся средства настолько рано, насколько это возможно. Можно открыть специальные счета “для остатков” с тем, чтобы собранные средства, превышающие текущую потребность, автоматически переводились на счет краткосрочных инвестиций.
Принятие решений о кредите
Предоставление кредита и использование торгового кредита играют важную роль во всеобъемлющей программе контроля и регулирования денежных средств. С точки зрения продавца, продление срока кредита должно повысить спрос на товары или услуги фирмы, поскольку они стоят меньше (стоимость денег с учетом дохода будущего периода) и могут приобретаться с большей материальной выгодой. С точки зрения покупателя, торговый кредит приводит к менее высокой цене материалов или получаемых услуг, является более удобным и потенциально представляет собой менее дорогостоящую форму заимствования. |
При предоставлении кредита фирма должна иметь в виду, что это повлечет за собой возможную потерю прибыли на ссужаемые средства и что ей придется иметь расходы, связанные с анализом кредитоспособности, издержек по взиманию причитающихся ей платежей, а также расходы по безнадежным долгам. Для того чтобы пролонгация кредита увеличила стоимость активов фирмы, экономические выгоды от увеличения объема продаж и рентабельности должны превышать издержки, связанные с предоставлением кредита.
Предоставление кредита влияет на движение денежных средств фирмы самыми разными способами. Кредит отдаляет получение денег от момента продажи до какого-то момента в будущем, повышает возможность рисков, связанных со сбором средств, увеличивает расходование денег на оплату связанных с кредитом услуг, но в то же время надо надеяться, что при этом растет общая сумма платежей фирме. Следовательно, фирмы при предоставлении кредита должны:
1. Выписывать счет как можно ближе к моменту продажи.
2. Осуществлять тщательный текущий контроль за счетами клиента (например, сравнивая планы и неоплаченные счета, расклассифицированные по срокам давности, с предложенными условиями предоставления кредита).
3. Стимулировать своевременность платежей с помощью торговых скидок, начисления и взыскания штрафов за задержку платежей.
Другая сторона кредитования связана с тем, когда использовать торговый кредит и в каких размерах. Целью использования торгового кредита должно быть снижение общей стоимости финансирования фирмы за счет “заимствования” средств у поставщиков фирмы. Если кредит выдается на условиях минимальной оплаты, то экономически выгодно применить стратегию “купить сейчас, заплатить позже”. Осложняется принятие решения из-за скидок за досрочные платежи, начисления процентов, а также штрафов за задержку платежей. При принятии решения о том, воспользоваться торговыми скид-нами или нет, компании должны исходить из следующих критериев:
|
• Компания с достаточной кассовой наличностью может пользоваться скидкой за платеж наличными только в том случае, если издержки, связанные с неиспользованием скидки, превысят норму прибыли компании по ее краткосрочным, временным денежным вложениям.
• Если компания вынуждена брать деньги взаймы, чтобы воспользоваться скидкой, то она должна сделать это только в том случае, если издержки, связанные с неиспользованием скидки, превысят ставки процента на ссудный капитал. |
Фирма, которая использует скидки за платеж наличными, должна, естественно, выплатить средства в конце срока действия скидок, а не использующие такие скидки фирмы должны производить платежи в конце срока платежа по счету. Финансовые расходы и штрафы должны начисляться и выплачиваться только в том случае, если издержки, связанные с их выплатой, ниже издержек краткосрочного заимствования фирмы, а также если не существует никаких скрытых штрафных санкций (таких, как более низкий кредитный рейтинг).
Альтернативой своевременным платежам по счетам является задержка платы по счетам (систематическая и постоянная плата по счетам со значительным опозданием). Если этические проблемы, связанные с подобной практикой, являются не настолько убедительными, чтобы отговорить фирму от такой линии поведения, то следует рассмотреть возможность негативного воздействия подобной практики на кредитный рейтинг фирмы.ОБСЛУЖИВАНИЕ КЛИЕНТОВ В МАЛОМ БИЗНЕСЕ
Дик Лэйрд, исполнительный директор Центра коммерческого и экономического образования, Христианский университет Лаббок
|
Наиболее важной составляющей успеха бизнеса является наличие клиентов (покупателей). Сэм Уолтон, основатель “Вол-Март” сказал: “Покупатель - это тот, кто дает всем заработок и кто предрешает успех или провал бизнеса... Как только фирма начинает плохо к нему относиться, он начинает ликвидировать эту фирму”. Итак, просто истратив свои деньги у вашего конкурента, покупатели могут уволить всех работников в вашей компании начиная с председателя.
Если относиться к покупателям хорошо, то они обычно приходят вновь, потому что вы им нравитесь. А если вы им нравитесь, то и деньги свои они будут тратить у вас. А потом, поскольку они истратили свои деньги у вас, вы начнете относиться к ним еще лучше. Чем чаще к вам приходят покупатели вновь и вновь, тем меньше они будут бояться неизвестности и могут стать постоянными клиентами. Вот почему так важно произвести положительное впечатление на покупателя при первой встрече с ним. Помните, что именно удовлетворенный клиент рассказывает другим о вашем превосходном обслуживании и именно он поможет вам привлечь новых клиентов. Этот экономический цикл может стать бесконечным, если к нему правильно подойти. Клиент всегда должен быть у вас под “первым номером”. |
Однако разовый клиент не приносит особой выгоды. Если он не возвращается, то вы все свое время будете тратить на привлечение новых клиентов. Привлечение клиентов как таковых -задача сама по себе не столь значительна, но превращение их в постоянных клиентов - залог прибыли. Чем быстрее они вернутся, тем больше прибыли принесут, и тем скорее будет расти ваш бизнес.
Если мы прислушаемся к покупателям, то услышим, что им нужно. А там уже наступает наша очередь удовлетворять их нужды. Владелец местной фирмы в Техасе, уполномоченной вести операции по продаже автомобилей “Форд”, прислушавшись к своим клиентам, узнал, что его отдел техобслуживания всегда бывает закрыт после окончания рабочего дня. В ответ на пожелания своих клиентов этот торговец увеличил рабочий день отдела техобслуживания в течение рабочей недели до 9 часов вечера. Один этот шаг привел к значительному увеличению объема торговых операций.
|
Не бойтесь спросить у своих клиентов, чего они от вас ждут. Покупатели скажут вам, чего им хотелось бы, если дать им шанс. Если покупатели просят вас предоставить услугу, связанную с вашим бизнесом, всегда выполняйте их просьбы. Всегда позволяйте вашим клиентам самим сделать покупку; не давите на них. Если они совершают покупку сами, то чувствуют от этого удовлетворение. Если вы будете давить на них, то у них могут возникнуть сомнения и чувство обиды на вас. По мере расширения списка ваших покупателей вы должны стремиться искать товары еще лучшего качества или новые виды услуг. Все, что вы можете сделать для клиента, выставляет вас в лучшем свете и приносит дивиденды.
Вы сами должны хорошо знать продаваемый вами товар и соответственно подготовить ваших работников. Покупателям нужны продавцы, знающие свое дело, они любят задавать вопросы о товарах или услугах и хотят получить удовлетворяющий их ответ. К сожалению, слишком часто сегодня на рынке работники нанимаются на минимальную заработную плату и без обучения в той области, в которой будут работать.
Если вы хорошо информированы о своих товарах или услугах, то покупатели чувствуют это и будут доверять вашему мнению.
Чем больше они вам доверяют, тем чаще будут приходить к вам и полагаться на ваш совет. Энтузиазм по поводу ваших товаров или услуг бывает заразительным. Один известный оратор подчеркивал, что: “Энтузиазм - вещь такая же заразная, как корь, и столь же мощная, как динамит”. |
Даже ведущие американские фирмы-гиганты розничной торговли прибегают к найму работников на минимальную зарплату, не имеющих практически никакого опыта в данной области. А это означает, что дверь рынка широко открыта для бизнеса со знающими и опытными продавцами.
Если у вас не окажется того, что нужно вашим клиентам, позвоните своим конкурентам, чтобы найти нужную вещь. Если это вам не удастся, организуйте спецзаказ с доставкой в течение суток. Эти клиенты вернутся, поскольку вы проявили личный интерес к их потребностям. Эти клиенты расскажут другим о вашем особом отношении, а лучшей рекламы, чем слухи, не существует.
Все должно хорошо получиться с первого же раза. Если у вас не хватает на это времени в первый раз, то откуда оно у вас возьмется на исправление? Если сделана ошибка, то допустивший ошибку работник должен исправить ее, причем бесплатно. Ваш бизнес не может исправлять ваши ошибки за счет клиентов. Не делает ошибок тот, кто ничего не делает, однако если вы будите повторять одни и те же ошибки, то пора бить тревогу. Поэтому всегда учитесь на своих ошибках. Выполняйте обещанное клиентам. Не обещайте того, чего не можете сделать. Наилучший подход: обещать меньше, а делать больше.
Будьте всегда готовы к жалобе покупателя или к возврату проданного товара. Считайте любую жалобу клиента положительным фактором, поскольку клиент указал на ваши недочеты. Иногда жалобы покупателя дают вам повторную возможность оказать неудовлетворенному клиенту удовлетворяющую его услугу. То, как вы подходите к таким ситуациям, в конечном счете убедит покупателя в целесообразности приобретения именно у вас товаров или услуг.ВОЗМОЖНОСТИ МАЛОГО БИЗНЕСА НА МИРОВОМРЫНКЕТом Найленд, программа международной торговли в малом бизнесе, колледж Портленда
|
До последнего времени две трети покупательной способности всего мира сосредоточивались в США. Проведенные недавно исследования показали, что теперь им принадлежит лишь 2025% покупательной способности мира.
Неблагоприятный торговый баланс непосредственно обусловлен проблемами и задачами, стоящими ежедневно перед предпринимателями. Владельцы мелких фирм постоянно вынуждены бороться за господство на отечественном рынке. Некоторые просто не понимают, что происходит и почему. Другим приходится прилагать много усилий, чтобы только сохранить свою долю на отечественном рынке, приобрести оборотный капитал и сэкономить ресурсы. Для того чтобы соответствовать уровню технологических достижений и удовлетворять ориентированный на потребителя рынок, многим требуется финансирование капитальных затрат на приобретение оборудования. |
Мировой рынок способен оказать глубокое воздействие на состояние и стабильность малого бизнеса. Основная часть мелких и развивающихся фирм ориентируется на отечественный рынок. Лишь небольшой процент таких фирм занимается экспортом. А выход на международную арену на основе экспорта может помочь предотвратить снижение доли прибыли и способствовать общей стабильности.
Предприятия мелкого бизнеса с соответствующим уровнем управления обладают качествами и параметрами, необходимыми для успешного проникновения на зарубежные рынки. Это достигается путем усердных поисков и исследований, разработки жизнеспособных рынков и выработки соответствующих стратегий, направленных на выход на рынок. Обычно предприятия малого бизнеса способны быстро адаптироваться к рыночным условиям. Ведь для получения прибыли они должны гарантировать себе лишь небольшой сегмент рынка.
Однако экспортом могут заниматься не все компании, точно так же, как международная торговля не является панацеей от неудач или способом, помогающим быстро разбогатеть. Напротив, международная торговля требует затрат времени, энергии, ресурсов и капитала. Прежде чем заняться экспортом, предприятия малого бизнеса должны приобрести опыт работы на отечественном рынке. Создав жизнеспособное и прибыльное дело у себя в стране, вы сможете добиться притока достаточных денежных средств для международной деятельности. Вот некоторые преимущества международной торговли для предприятий малого бизнеса:
|
1. Более высокие темпы роста продаж на некоторых зарубежных рынках по сравнению с отечественными.
2. Заказы или рынки, которые могут принести неадекватные доходы.
3. Более широкая база для маркетинга, который может ускорить развитие производства и повысить доходность.
4. Более плавный производственный цикл и использование резервов производства.
5. Более эффективное применение способностей руководящего и технического персонала.
6. Продление срока полезности продукции за счет экспорта в те страны, где потребности рынка отличаются от потребностей отечественного рынка.
Решение о переходе на экспорт требует исследования целей и полной поддержки ведущими руководителями компании. Для фирм, намеревающихся продавать свою продукцию или услуги на международных рынках, крайне важно выработать соответствующий план маркетинга в условиях экспорта, с учетом возможностей и целей, установленных руководством. Одним из самых важных элементов плана международного маркетинга является определение рынков, располагающих самым высоким потенциалом.
Прежде чем приступить к деятельности по продаже продукции за рубежом, фирма должна провести ревизию своей продукции и производственных возможностей, чтобы определить, сможет ли она поставлять товары в достаточном количестве на постоянной основе. Предприятиям малого бизнеса США по поводу проблем международной торговли или проникновения на зарубежные рынки помогают: Управление по делам мелких фирм, консульства, Министерство торговли США, местные центры развития мелкого бизнеса, торговые палаты, всемирные торговые центры, компании, занимающиеся экспортом или международной торговлей. |
Предприятия малого бизнеса, включившиеся в международную торговлю и добившиеся там успеха, последовательно выполняли программу, обеспечивающую достижение поставленных целей. При этом они постоянно пересматривали и уточняли свои цели по мере необходимости. Для этих компаний достаточно быстро стала понятной необходимость в поддержке и обслуживании международного банка и международного экспедиционного агентства. А когда наступала пора заключать соглашения с агентами или дистрибьюторами, они пользовались услугами юриста-международника, чтобы обеспечить составление контракта, сулящего выгоды всем сторонам.
Важным условием успеха явилось то, что компании заранее знакомились с культурой страны, в которой они собирались работать, изучали нюансы осуществления коммерческих операций, а также искусство ведения переговоров: когда нужно говорить, а когда - слушать. Они были готовы перейти в наступление, поскольку их замыслы не ограничивались внутренними территориальными пределами.
В принципе существует два пути выхода мелких фирм на мировой рынок. Первый - опосредованный, если вы пользуетесь услугами экспортной или международной торговой компании. Второй путь - прямой, когда вам приходится заниматься всем самому, создав у себя подразделение экспорта. В стратегический план выхода на рынок должны включаться четыре основных вопроса:
1. Продукция. Может ли продукция экспортироваться в ее нынешнем виде? Если нет, то что надо с ней сделать? Какая требуется модификация или адаптация?
2. Цена. Как вы устанавливаете цену на свою продукцию? Стратегия ценообразования может принимать различные формы в зависимости от уровня конкуренции, каналов распространения и совершенства вашей продукции.
|
3. Стимулирование сбыта. Как вы рекламируете продукцию? Где? Переводите ли проспекты по вашей продукции на язык страны, в которой собираетесь работать?
4. Канал распространения. Используемый вами метод распространения продукции может повысить ее издержки и сделать вашу продукцию неконкурентоспособной. Или он может отрицательно сказаться на коэффициенте прибыльности вашей продукции.
Мировая экономика сегодня зависит от отливов и приливов импорта и экспорта. Чтобы добиться успеха в международной торговле и не на короткий срок, необходимо иметь в виду следующее:
1. Чтобы добиться успеха на внешнем международном рынке, вы прежде всего должны обеспечить успех деятельности на внутрен |
нем рынке, а также усвоить основополагающие принципы и законы бизнеса.
2. Вы должны твердо придерживаться курса на международный бизнес. Это потребует выделения ресурсов и времени, людей и капитала, как и при деятельности на внутреннем рынке.
3. Внешняя торговля требует терпения. Потребуется время, чтобы разработать бизнес-план, выбрать соответствующие товары для зарубежных рынков, установить контакты и договориться о сделках.
4. Международный бизнес требует понимания специфики рыночных условий, местных экономических особенностей, состояния конкуренции, а также знания специальных правил торговли.
5. Внешняя торговля должна основываться на доверии и готовности понять и принять сложившиеся культурные связи, а также на установлении долгосрочных отношений.НАЛОГООБЛОЖЕНИЕ И БУХГАЛТЕРСКИЙ УЧЕТЭ. Малколм Гринлис, колледж Линфилд
|
Вопросы бухгалтерского учета и налогообложения важны для руководителей коммерческих предприятий по двум причинам: (1) бухгалтерский учет является мерилом эффективности работы и успеха фирмы; (2) для обеспечения деятельности фирмы необходимо выполнять множество требований, связанных с отчетностью и ведением учета. Залогом успеха системы бухгалтерского учета и налогообложения в малом бизнесе является то, что она должна быть простой, полной и соответствующей последним событиям и достижениям. Менеджеры должны обращаться за консультациями к квалифицированному бухгалтеру, юристу и банкиру, с которыми можно легко связаться и попросить совета в отношении возникших проблем. У таких профессионалов должен быть опыт работы в малом бизнесе.
ОРГАНИЗАЦИОННЫЕ
ФОРМЫ
При определении организационной формы используйте старинную мудрость: “Форма должна соответствовать содержанию”. Размер и сочетание элементов вашего бизнеса должны строго учитываться при выборе наилучшей формы организации.
Единоличное владение
Самая простая форма организации малого бизнеса — единоличное владение. Предприятие в таком случае является как бы продолжением личности владельца. Его можно сформировать при минимальных трудностях, и создать простую организационную структуру принятия решений. Поскольку мы говорим о расширении форм участия личности, то, следовательно, единоличный владелец несет неограниченную правовую ответственность за хозяйственную деятельность предприятия.
Необходимо проводить различия между доходами и расходами при хозяйственной деятельности и операциях, носящих частный характер. При единоличном владении нужно лишь приобрести соответствующие права и лицензии на ведение хозяйственной деятельности, а также открыть отдельный счет в банке. В одной фирме могут работать и муж, и жена, и при налогообложении эта экономическая единица может рассматриваться как единоличное владение, а доход фиксироваться в совместной налоговой декларации. |
Нормативные требования при единоличном владении проще, чем при других формах организации. К примеру, выплаты заработной платы требуются лишь для работающих по найму, а для владельцев бизнеса либо не требуются вообще, либо выплачиваются по их усмотрению. Однако налоги по программам социального страхования и бесплатной медицинской помощи — установлены более высокими. Доходы владельца не облагаются налогом, направляемым в фонды для безработных, но у него нет и льгот при налогообложении. Наконец, ситуация с подоходным налогом достаточно проста. В дополнительной шкале (федеральная шкала ставок налогообложения), прилагаемой к индивидуальной налоговой декларации, указывается чистая прибыль предприятия.
Товарищество
Товарищество также представляет собой хозяйственную деятельность, но уже нескольких лиц. Основные преимущества товарищества — гибкость и привлечение других лиц к процессу принятия решений фирмы.
Для товарищества характерны особые проблемы, связанные с ответственностью. Каждый из членов товарищества может выступать от имени всего товарищества и нести за него ответственность, а не просто за свою долю бизнеса. Совместная ответственность может привести к тому, что один из партнеров вынуждает остальных придерживаться курса, выбранного именно им. В товариществе нужно иметь возможность полностью доверять партнеру. Товарищество оправдывает себя лишь в том случае, если все партнеры разделяют одни и те же цели и перспективы.
Обычно члены товарищества освобождаются от непосредственного выполнения требований по выплатам компенсаций работникам. Налоги по программам социального страхования и бесплатной медицинской помощи аналогичны взимаемым с единоличных владельцев. Налоги по безработице также не взимаются с доходов членов товарищества. Однако ситуация с подоходным налогом здесь оказывается более сложной: требуется отдельная налоговая декларация для товарищества. Но уплаты налогов не требуется. Получается, что доходы, получаемые партнерами, начисляются каждому из них и включаются в их личные налоговые декларации.
|
Для определения способов вознаграждения и разделения ответственности членов товарищества необходимо заключить письменное соглашение о товариществе. Если соглашение отсутствует, то может применяться положение, в соответствии с которым обычно требуется равное распределение доходов и убытков. Если ситуация вынуждает пойти на какие-либо отклонения от существующего порядка, то в письменном соглашении о товариществе могут быть определены порядки распределения доходов - по любой желаемой формуле.
Товарищество с ограниченной ответственностью
Эта форма является вариантом основного вида товарищества.
Его преимущество состоит в ограничении ответственности некоторых из членов товарищества. В любом товариществе с ограниченной ответственностью должен быть по крайней мере один генеральный партнер, несущий неограниченную ответственность.
Ведение административного учета товарищества с ограниченной ответственностью аналогично учету в небольших корпорациях. Налоговая структура аналогична товариществу в части безработицы и налогов по социальному страхованию. Требуется заполнение стандартной налоговой декларации товарищества.
Корпорации
Корпорации - наиболее распространенная форма хозяйственной деятельности. Корпоративная форма создает наибольшую гибкость при преобразовании из предприятия малого бизнеса в крупную транснациональную компанию. |
К преимуществам корпораций относятся: ограниченная ответственность; неограниченный период существования и передаваемость права владения; доступ на рынки капитала посредством выпуска акций и облигаций; широкое разнообразие дополнительных льгот для всех работников. Возможности ограниченной ответственности снижаются вследствие общепринятой деловой практики, требующей от владельцев небольших корпоративных предприятий подписывать личные гарантии ио займам. Такая практика лишает корпорацию защиты от ограничения обязательств по погашению долгов.
Главный недостаток корпоративной формы состоит в чрезмерном регулировании ее деятельности. Требуется ведение записей и учета по огромному множеству направлений, а также представление отчетов различным ведомствам. Второй основной недостаток -двойное налогообложение, при котором доходы корпорации облагаются налогом первый раз при поступлении в корпорацию, а второй - при распределении между отдельными владельцами или акционерами в виде дивидендов.
Нормативная среда корпораций гораздо сложнее среды единоличного владения или товарищества. Корпорация должна вести отдельный учет деловых операций и юридической документации. Требуются расходы на создание корпорации, а также на проведение ежегодных заседаний и регистрацию официальных документов. Необходимость поддерживать такое “отдельное” существование в юридическом плане является ключом к сохранению ограниченной правовой ответственности.
Корпорациям приходится также сталкиваться с более высокими налогами по программам социального страхования и по безработице. При корпоративной форме владельцы и управляющие, работающие на данном предприятии, считаются его работниками. Все работники корпорации обязаны платить вышеуказанные налоги. Кроме того, они имеют право на вознаграждение и подлежат налогообложению по безработице.
Корпорация обязана представлять свою собственную налоговую декларацию и выплачивать налог на свои доходы. Подоходный налог корпорации обычно бывает обусловлен специальными положениями, восприятие которых требует профессиональной помощи при составлении декларации.
|
Корпорации “S”
Корпорация “S” была создана для устранения недостатка, свойственного обычной корпорации, - то есть двойного налогообложения. Корпорация “S” функционирует как и обычная корпорация, но для нее характерны определенные ограничения общего числа акционеров и их состава. Корпорация “S” облагается налогами подобно товариществу; доходы и убытки переходят непосредственно к акционерам, в результате чего подоходный налог на корпоративном уровне не взимается.
БУХГАЛТЕРСКИЕ СЧЕТА
Ведение бухгалтерских счетов необходимо для удовлетворения требований различных государственных ведомств и органов налогообложения, а также для обеспечения точной самооценки и определения качества работы фирмы.
Принять решение о том, как вести учет в фирме, должен менеджер. Простые и недорогие компьютерные программы ускоряют и облегчают процесс бухгалтерского учета. Несмотря на такие удобства, большинство мелких предприятий полагает, что из-за сложности составления отчетных документов необходима помощь профессионалов в подготовке периодических отчетов.
Процедура ведения учета
Излагаемые ниже положения дают представление о том, какого рода учет должно вести предприятие малого бизнеса.
1. Система бухгалтерских счетов. Простая система группировки и кодирования счетов позволяет следить за всеми статьями доходов или расходов, а также за всеми отражаемыми в балансе покупками или принятыми на себя расходами по покрытию обязательств. |
2. Учет валовой выручки или товарооборота. Необходимо применение метода полного и точного учета всей валовой выручки. Ведите простую ежедневную регистрацию поступлений или дохода и ежедневно вносите деньги в банк. Выписка из банковского счета подводит итог вашим поступлениям и служит свидетельством учета ваших поступлений, осуществляемого третьей стороной. Введите систему контроля за получением денежных средств. По возможности избегайте работы с наличными. Если этого нельзя сделать, то позаботьтесь о надлежащем хранении денежных средств и учете всех сделок с наличностью.
3. Учет расходов. Наиболее простой способ - выписка чеков на всевозможные расходы. Тем самым у вас образуется письменный учет расходов и вы не забудете расходы, которые необходимо учесть при налогообложении. Не забудьте записать на каждом чеке, по какому поводу было произведено расходование средств. Если вы оплачиваете что-либо наличными или кредитной карточкой, то удостоверьтесь, что расходы отражены в ваших деловых записях.
4. Другие виды учета. Необходимо сохранять всю переписку с контрольными органами. Это может оказаться важным при разрешении возникших проблем, предъявлении доказательств подачи документов или ответов на запросы. Кроме того, необходимо документальное подтверждение всех расходов, связанных с протокольными мероприятиями, а также с использованием автотранспорта и компьютеров.
Основная часть предприятий малого бизнеса использует кассовый метод учета доходов и расходов. Записи о доходах делаются при получении денежных средств, а о расходах - при их выплате. Кассовый метод учета обычно дополняется начислением износа (что необходимо при налогообложении) и учетом счетов дебиторов, если фирма занимается продажей в кредит.
По мере роста и развития фирмы возникнет необходимость в использовании метода начислений при учете доходов и издержек на счетах. В этом случае записи о доходах делаются при их получении или когда у фирмы появляются на них права, а записи о расходах, когда берется обязательство по выплате денежных сумм.
|
Налогообложение предприятий малого бизнеса
Налоги могут быть самых разных видов. Подоходный налог и взнос в фонд страхования по безработице оказывают наибольшее воздействие на малый бизнес. Сложность и быстрота, с которой меняются правила налогообложения в бизнесе, вызывают необходимость в помощи консультанта по налогообложению. Обычно такие люди занимаются подготовкой документов, связанных с налогообложением, выступают в качестве бухгалтеров по налогообложению или являются адвокатами по делам налогообложения.
Планирование налога на заработную плату
Налоги на заработную плату довольно просты. Размер налога подсчитывается в зависимости от суммы заработной платы работников. В учетной документации должны быть тщательно зарегистрированы все заработки каждого из работников.
Недавно появилась новая тенденция: наем независимых подрядчиков, чтобы избежать выплаты различных обязательных взносов в фонды страхования по безработице и свести до минимума другие расходы, связанные с дополнительными выплатами. Если кто-то нанят в качестве независимого подрядчика, то именно он несет ответственность за выплату взносов в фонд страхования по безработице и за обеспечение дополнительных льгот. Использование труда независимых подрядчиков может значительно сократить налог на заработную плату. Менеджер, планирующий воспользоваться услугами независимых подрядчиков, должен знать правила и быть готовым к тому, что ему придется доказывать правомерность использования статуса независимого подрядчика.
Планирование подоходного налога
Существует ряд вопросов, характерных для любых типов организаций. |
1. Доход и выбор времени его получения. При использовании кассового метода учета доходы облагаются налогом только после их получения. Временная мера экономии на налогах - отсрочка получения дохода до будущего налогового года. Для декабрьских поступлений отсрочка может составить лишь несколько дней, однако воздействие она окажет на результаты целого года.
2. Снижение налогов из-за получаемых дивидендов. Закон разрешает корпорации, получающей какие-либо дивиденды от отечественной корпорации, вычитать из подлежащей налогообложению суммы до 70% размера этого дивиденда. Такое правило дает возможность мелким фирмам, осуществляющим свой бизнес в качестве корпораций, избежать множественности уровней налогообложения дивидендов.
3. Расходы. В принципе допускается вычет любого “обычного и необходимого” для ведения бизнеса расхода из дохода, полученного данной фирмой.
4. Охрана здоровья. Самостоятельные владельцы фирм и партнеры могут вычитать из облагаемого дохода часть сумм, выплаченных в счет страхования на случай болезни самих себя и семей, в качестве служебных расходов. Из облагаемого дохода может вычитаться вся сумма программ охраны здоровья сотрудников корпораций.
5. Соответствующие требованиям пенсионные программы. Собственникам мелких фирм и партнерам разрешаются вычеты их взносов в различного рода пенсионные программы, такие, как индивидуальные пенсионные счета или упрощенные пенсионные программы. Суммы и требования отличаются друг от друга, и их нужно обсудить с советником по налогообложению. Допустима реализация корпорационных пенсионных программ, при условии, что они будут отвечать определенным критериям, предусматривающим участие в них всех работников.
|
6. Другие дополнительные расходы. В целом другие дополнительные расходы вычитаются из облагаемого дохода собственников фирм и партнеров на ограниченной основе, а в отношении корпораций допускается более либеральная трактовка. Основой для возможности вычета дополнительных выплат из суммы облагаемого дохода служит уже упоминавшийся принцип “обычности и необходимости”.
7. Амортизация. Начисление износа допускается в соответствии с особыми правилами, предусмотренными в Нормах внутреннего налогообложения. От установленных в правилах ставок и методов начисления износа допускаются ограниченные отклонения.
8. Домашний офис. Допустимы перерасчеты в случае, если офис находится у вас дома, однако здесь необходимо соответствие определенным критериям. Подобное положение также является предметом усиленного внимания при проверках Налогового управления. Такой офис должен использоваться постоянно и исключительно в служебных целях, в том числе для регулярных встреч с покупателями и клиентами.
9. Безнадежные долги. Безнадежные долги в бизнесе могут вычитаться в качестве издержек осуществления хозяйственной деятельности. Прежде чем получить возможность вычета такого долга, важно учесть, что долг должен быть действительно служебным безнадежным долгом и что были приложены определенные усилия по его взиманию.
10. Благотворительная деятель
ность. Вклады, производимые корпорацией на благотворительные цели, обычно ограничиваются десятью процентами ее чистой прибыли. Для индивидуальных владельцев или партнеров ограничение составляет 50% скорректированного валового дохода.
11 .Расходы на долгосрочную аренду. Вычитаются расходы по дол |
госрочной аренде оборудования в служебных целях. Однако это действительно должна быть аренда с выплатой ренты или операционная аренда, а не вид покупки в рассрочку и ни какой другой финансовый механизм.
12 .Расходы на исследования и опытные разработки. Некоторые расходы, которые не должны приплюсовываться к стоимости актива, временно могут вычитаться в виде расходов или в отношении них могут применяться отсрочка и вычеты через определенный период времени. Такие расходы в случае соответствия требованиям могут подлежать льготному налогообложению.
13 .Учет запасов товарно-материальных ценностей. Если вы располагаете подобными ценностями, необходимыми для процесса производства или перепродажи, то вы сможете сократить свой подлежащий налогообложению доход, используя метод обработки в обратном порядке, который способен снизить размер подлежащего налогообложению вашего дохода в Периоды подъема цен.
14. Ограничения налогов или потери капитала. В отношении убытков, возникающих в результате продажи активов фирмы, применяются сложные правила, которые обычно ограничивают их облагаемость налогами. И наоборот, прирост капитала облагается налогом как обычная прибыль в год продажи.
15. Налоговые льготы. Для фирм, которые покрывают свои задолженности по налоговым платежам на основе “доллар за доллар”, предусмотрен ряд особых налоговых льгот. По этой причине они особенно выгодны.
Для того чтобы свести до минимума налоги, выплачиваемые фирмой, в процессе планирования необходимо постоянно рассматривать как эти, так и другие вопросы, которые могут быть включены в будущие законы о налогообложении.КАК ПОЛЬЗОВАТЬСЯ ПОМОЩЬЮ ЮРИСТОВДэвид С. Макловиц, юрисконсульт, “Сименс медикал корпорейшн”
|
Рано или поздно всем и каждому в бизнесе приходится обращаться к юристу. Поводом для такого обращения может служить оформление вашей фирмы, лицензирование вашей продукции или аренда дополнительной площади. В других случаях причиной работы с юристами служат вопросы Налогового управления по поводу ваших налогов, травма, полученная одним из ваших сотрудников на работе или иск со стороны клиента.
ГДЕ НАЙТИ ХОРОШЕГО ЮРИСТА
Не обращайте внимания на рекламу по телевизору. Возможно, реклама и окупает себя, однако выбор юриста на основе рекламы себя не окупит. Прежде всего опросите друзей, коллег или родственников, мнению которых вы доверяете. Совсем не обязательно, что юрист, зарегистрировавший и оформивший фирму вашего родственника или знакомого, поможет вам выиграть судебный процесс по коммерческому спору, однако через него можно было бы выйти на кого-то другого, компетентного в этой области. |
Если вопрос настолько деликатный, что вы не хотели бы обсуждать его даже с друзьями или коллегами (например, если он относится к ведению Налогового управления), то попытайтесь обратиться в местную ассоциацию адвокатов. Там вам, вероятно, смогут дать список юристов нужной вам специальности.
ЧТО НЕОБХОДИМО ВЫЯСНИТЬ
В ряде случаев вам приходится консультироваться не с одним, а с несколькими юристами. Заранее узнайте, берет ли каждый из них плату за консультацию, а главное выясните следующее:
1. Способности. Это можно выяснить, попросив ознакомиться с рекомендациями. Если юрист учился в одном из лучших университетов или связан с крупной юридической фирмой, то это уже хорошо. Ищите именно то, что вам нужно. Для анализа лицензионного соглашения вам нужен консультант, для урегулирования спора по контракту - уличный боец, для слияния с другой компанией - продавец. А если вопрос - вопрос жизни или смерти вашей компании, то вам нужны все трое.
2. Доступность. Многие связи, устанавливаемые между юристами и клиентами, нарушаются именно из-за недоступности первых. Юрист, со всех сторон обхаживавший вас на стадии предварительных переговоров, может забывать вам перезвонить или передает вас своему младшему по положению коллеге. Однако помните, что как и вам, юристам не нравится, когда постоянно приходится отвлекаться на пустяки или мелочные придирки. Хороший юрист всегда готов к услугам, но не будет вашим слугой.
|
3. Оплата. Иногда дорогостоящий юрист может сэкономить ваши деньги за счет своей квалификации или опыта. Если дело запутанное, наиважнейшее, сложное или неизведанное, готовьтесь к соответствующим расходам. От вас могут потребовать выплату гонорара по твердым расценкам, почасовую оплату или условное вознаграждение. У каждого из подобных подходов есть свои недостатки. Твердые расценки устанавливают потолок гонорара и позволяют определить сумму расходов. Если дело затягивается, то в результате ему может уделяться меньше внимания или к вам поступит требование выплатить дополнительные деньги. Опасность почасовой оплаты заключается в том, что адвокат может специально затягивать дело. Условное вознаграждение — процент от взыскиваемой суммы или от сделки - снижает риск проигрыша. Для большинства адвокатов оно неприемлемо - за исключением исков гражданской ответственности перед третьими лицами, где вероятна выплата в больших размерах.
4. Приветливость. Ваш юрист должен быть терпеливым, приветливым и должен уметь убеждать. Он не должен быть снисходительным, резким и не должен внушать чувство страха. Слишком многие юристы забывают, насколько нервными становятся люди при заключении сделок, выступлении в суде или создании своего дела.
СОСТАВЛЕНИЕ СМЕТ НА СУДЕБНЫЕ ПРОЦЕССЫ
Судебный процесс - это одна из тех областей, где затраты почти всегда превышают расчеты. Если ваш оппонент полагает, что у него больше денег, чем у вас, то он может намеренно попытаться выжать из вас все, что можно. |
Потребуйте от вашего адвоката сметы в письменном виде и графика выплаты гонорара. Попросите, чтобы счет предъявлялся ежемесячно вместе с подробным описанием проделанной работы, с указанием того, кто выполнял работу, по какой почасовой ставке и сколько нужно выплатить на сегодняшний день. Если у вас возникает вопрос по поводу счета, задайте его и потребуйте, чтобы за ответ с вас ничего не брали. Чтобы сократить расходы, тщательно готовьтесь к каждому разговору или встрече. Если своевременно подготовить нужную вашему адвокату информацию и документы, то впоследствии можно избежать дорогостоящих процедур. В частности, приготовьтесь к обсуждению не только желаемого результата, но и результата, с которым вы могли бы согласиться. Если вы производите почасовую оплату, не болтайте и не звоните по пять раз в неделю просто, чтобы справиться о новостях.
НУЖЕН ЛИ ВАМ СПЕЦИАЛИСТ?
Вопрос о потребности в специализированных знаниях - скорее, вопрос о специальной области юриспруденции, а не о сумме денег. Делами по товарным знакам и авторским правам традиционно занимаются юристы. Если у одного из занимающих ключевой пост работников возникает проблема иммиграционного порядка, или если Министерство труда хочет ознакомиться с вашими данными по выплате сверхурочных, то вы не можете позволить себе, чтобы юрист обучался своему делу за ваш счет.
В большинстве случаев требуется опыт, а не специализация. Многие области юриспруденции относительно просты — но только во второй раз. Пусть первая попытка юриста составить соглашение о создании совместного предприятия состоится где-то в другом месте, а не у вас, даже если вы не производите почасовую оплату.
|
ДЕЙСТВИТЕЛЬНО ЛИ ВАМ НУЖЕН ЮРИСТ?
Не всегда. Быть может, вам или одному из ваших сотрудников удастся договориться об урегулировании конфликта с клиентом или продавцом с меньшими затратами нервов или денег. Просчитайте, во что обойдется все дело - урегулирование плюс юридические услуги. А затем посмотрите, нельзя ли уладить это дело при меньших расходах.
Конечно, адвокат потребуется, если вопрос стоит о серьезных последствиях или если разбирается сложный правовой вопрос. Однако бывает и так, что юристы превращают мелкий конфликт в тотальную войну или теряют представление (если оно вообще у них есть) об основных вопросах, связанных с бизнесом.
КАК ОТКАЗАТЬСЯ ОТ ЮРИСТА |
Как только у вас возникают серьезные проблемы с вашим юристом, нужно задуматься над тем, не пора ли приступить к процессу увольнения и замены. Поскольку замена юристов - дело непростое и дорогое, а в конечном успехе уверенности быть не может, подумайте, разумно ли это. Выявите источники своего недовольства и обсудите их со своим юристом. Если вам требуется больше внимания, скорее всего, вы его получите. Если расходы слишком велики, наверняка можно что-либо сделать, чтобы сократить их.
Ваши жалобы нужно зафиксировать в письменном виде, поскольку часто за увольнением юриста следует конфликт по поводу оплаты его труда. Если дело доходит до этого, то вам не захочется выглядеть злостным неплательщиком. Обычно юристам не нравится преследовать по суду бывших клиентов, так что вам, вероятно, удастся быстро урегулировать любой такой конфликт. А особенно это важно потому, что, скорее всего, юрист не отдаст вам ваши документы и досье до тех пор, пока не будут оплачены все счета.
Найдите нового юриста, прежде чем уволить старого. Вы не можете позволить себе длительных перерывов между консультациями; кроме того, всегда существует вероятность того, что после переговоров с новыми юристами вам в конечном счете не захочется расстаться со старым.СЕМЕЙНЫЙ БИЗНЕСДэн Бишоп, основатель и президент Национальной ассоциации семейного бизнеса
|
Интересная особенность американского бизнеса - это преобладание фирм, принадлежащих или управляющихся семьями. Среди них - более 12 миллионов компаний, представляющих 95% всего американского бизнеса. По размеру они бывают и мелкими, и крупными, а средний срок существования составляет 24 года.
Деятельность семейных предприятий осложняется возникающими при этом личными отношениями. Многие семейные фирмы были открыты после второй мировой войны. Учредителями их были главным образом мужчины, и в основном они были предпринимателями, идущими на риск ради независимости.
Самая милая сердцу учредителя мечта - передать свое дело следующему поколению. Однако для этого нужно решить важные для существования фирмы проблемы, причем подход к ним должен быть реалистичным и лишенным сентиментальности. Семейному бизнесу присуща проблема неспособности членов семьи отделять семейные дела от бизнеса. Ситуации, возникающие в семьях и имеющие эмоциональную окраску, ежедневно влияют на принятие самых важных деловых решений. Бизнесом руководят потребности семьи, а не рынка.
СЕМЕЙСТВЕННОСТЬ
Словарь Webster's дает определение понятия “семейственность” как покровительственное отношение к родственнику (например, назначение на должность), основанное на сложившихся отношениях. Семейственность существует в большинстве семейных предприятий и может развиться еще больше из-за жесткой конкуренции на рынке труда, осложняя тем самым поиск работы молодым людям вне семейных предприятий. Однако хорошо уже то, что меняется внешний облик семейственности. Учредители фирм отдают предпочтение тому пути, когда их дети после окончания колледжа на начальном этапе своей карьеры работают где-то в другом месте. Там они набираются опыта и знаний, прежде чем начать работу в своей семейной фирме. Тем самым смягчается ожесточенное отношение к владельцам фирм со стороны работников, не являющихся членами семьи, а у детей сохраняется ощущение независимости и уважения к себе. Можно принять определенные практические меры для нивелирования негативных аспектов семейственности: |
• Оценить сильные и слабые стороны каждого из членов семьи и дать ему (ей) работу, на которой его (ее) знания и опыт принесут пользу как компании, так и самому члену семьи.
• Установить четкие должностные инструкции для членов семьи и других работников с тем, чтобы все в компании знали характеристики всех занимаемых должностей.
• Относиться ко всем работникам справедливо и избегать фаворитизма. Отношения должны быть деловыми.
СОПЕРНИЧЕСТВО
Равенство и конкуренция между детьми представляют собой древнейшую проблему, буквально терзающую родителей. Она присуща семьям с несколькими детьми и затрагивает деловые отношения, если дети работают вместе. Мудрый родитель - основатель фирмы может справиться с обуревающими детей чувствами разными способами:
• Разобраться, по какому поводу между детьми появилось соперничество и как оно отражается на бизнесе.
• Проконсультироваться со специалистами, которые могут дать совет и объективную оценку безотносительно к эмоциям.
• Внимательно проанализировать способности и характер каждого из детей. Помнить, что каждой личности нужно найти свою собственную нишу.
• Открыто поговорить с детьми о соперничестве и о том, какой вред оно может нанести деятельности компании. Если все поймут, что происходит, то появится больше шансов нейтрализовать такое соперничество.
ПЕРЕДАЧА ДЕЛ
Для семейного бизнеса не установлен возраст выхода на пенсию. Все понимают, что в конечном итоге владелец уже не захочет работать столь же напряженно, как и раньше, и начнет передавать обязанности по управлению делами своим детям и основным сотрудникам. Этот процесс может быть весьма болезненным для учредителя, который даже представить себе не может, что кто-то другой будет заботиться о его “детище” — пусть даже его собственные сыновья и дочери. Столь сложную проблему необходимо предвидеть и спланировать ее разрешение заранее.
|
Сотрудники, не принадлежащие к семье, являются важным ингредиентом в общей картине бизнеса. Незачем вызывать у них ощущение дискомфорта из-за того, что они не знают, как к ним относятся. Крайне важно заранее распределить роли и обязанности в процессе передачи дел. Необходимо в письменном виде изложить ответы на следующие вопросы:
• Каким образом между членами семьи будут распределены функции управления?
• Будет ли судьба ключевых сотрудников зависеть от прихотей детей?
• Правильно ли все спланировал учредитель, чтобы после его смерти дело продолжалось?
• Окончательно ли определен план пенсионного обеспечения учредителя?
• Принято ли решение, кто из членов семьи станет правопреемником? Подготовлен ли он должным образом для этой должности?
ПРЕЕМСТВЕННОСТЬ |
Подготовка к передаче и отходу от дел — занятие малоприятное для учредителей. При этом им приходится осознавать бренность своего существования. Иногда с трудом приходится смириться с тем, что итог всей прожитой жизни может быть подведен так быстро, а дело всей жизни может быть передано кому-то другому посредством простой подписи на нескольких юридических бумагах.
Структура плана по распоряжению имуществом будет зависеть от приоритетов, установленных членами семьи при рассмотрении ими вопросов обеспечения защиты супруга или супруги основателя, равноправного положения детей, преемственности бизнеса и снижения до минимума налогов на недвижимость. Начните планирование этого наиважнейшего процесса прямо сейчас. Семье будет нужна консультация постороннего человека, чтобы дать правильный ответ на следующие вопросы:
• Как осуществляется право собственности в настоящее время?
• Во что можно оценить состояние фирмы?
• Будет ли бизнес полностью оставлен супруге или супругу?
• Унаследуют ли супруг или супруга и дети все в равных долях?
• Какую компенсацию получат дети, если они не будут принимать активное участие в деятельности фирмы?
Если главные вопросы преемственности будут решены, причем достаточно заблаговременно, чтобы не допустить появления провалов в управлении и ликвидировать трудности финансового порядка в будущем, то тем самым снижается вероятность того, что бизнесу смогут угрожать какие-либо крупные проблемы.ФРАНЧАЙЗИНГ
Робин Д. Андерсон, директор центра предпринимательства Небраски, университет штата Небраска, Линкольн
Вэнс А. Меренс, директор международного центра по вопросам франчайзинга, университет штата Небраска, Линкольн
|
В Америке существует более 540 000 фирм, занимающихся франчайзингом, с объемом продаж в размере более 758 миллиардов долларов. Это составляет более 34% общего объема розничной продажи в США. Банкротами становятся менее 5% торговых предприятий, использующих франчайзинг, по сравнению с 65-80% независимых предприятий. В связи с этим франчайзинг выглядит привлекательной альтернативой для тех, кто стремится открыть свое дело. Однако у франчайзинга есть и свои недостатки. В этой главе анализируются преимущества и недостатки франчайзинга для предпринимателей, ищущих новые пути.
Франчайзинг - это не отдельная отрасль, а скорее способ распространения товаров и услуг. Он представляет собой один из каналов доставки товаров или услуг на рынок. Франчайзинг используется практически во всех сферах, включая бухгалтерский учет, автомобили и транспорт, финансовое обслуживание, строительство, питание, здравоохранение, отели, бытовые услуги, оптические приборы и магазины розничной торговли. |
Главными компонентами франчайзинга являются товар или услуга, фирменный знак и выплата комиссионного вознаграждения. Держатель лицензии получает право продавать или распространять товары или услуги по системе, предписанной выдавшей лицензию стороной. В свою очередь, выдавшая лицензию сторона получает первоначальное вознаграждение или постоянные лицензионные платежи-роялти. Хотя держатель лицензии может себя иногда чувствовать работающим по найму, фактически франчайзинг представляет собой договоренность между двумя партнерами.
Многие предприятия сталкиваются с одной из трех проблем, преодолеть которые помогает франчайзинг: (1) Предприятию может не хватать денег для расширения. (2) Найти хороших менеджеров и работников становится все труднее. (3) Предприятие может нуждаться в гораздо более быстром расширении деятельности, чем это позволяют традиционные методы.
Держатель лицензии предоставляет как начальный, так и оборотный капитал. Обычно держатели лицензий гораздо больше заинтересованы в успехе дела, поскольку они владеют своим собственным бизнесом. И, наконец, предприятие, выработавшее нужную именно в данный момент концепцию франчайзинга, может быстро расшириться, доминировать на рынке и подчас даже оттеснить конкурентов.
|
Главное преимущество франчайзинга для тех, кто собирается стать владельцем собственного дела, - уменьшение риска. Компания, предоставляющая лицензию, учла опыт прежних ошибок и передает свой опыт и знания держателю лицензии следующим образом:
1. Товар или услуга уже известны; сложилась репутация, а потребители знают о существовании товара или услуги. Методы ведения бизнеса проверены и вполне успешны. Это преимущество поможет держателю лицензии получать кредиты.
2. Держателю лицензии оказывается помощь в управлении и подготовке кадров. Такой доступ к информации и деятельности позволяет держателю лицензии вступить в бизнес практически без какого-либо ощутимого предыдущего опыта.
3. Поскольку компании, предоставляющие лицензии, устанавливают нормы контроля за качеством, то у всех держателей лицензии товары или услуги, деятельность, результаты и качество находятся на соответствующем уровне. Потенциальные клиенты уверены в товаре или услуге, которую они получат.
4. Держатель лицензии пользуется преимуществами коллективных закупок и установленных требований к наличию товарно-материальных запасов.
В разных фирмах рамки этих преимуществ бывают разные.
Основными недостатками с точки зрения держателя лицензии являются отсутствие возможности осуществлять полный контроль и реальная угроза потери независимости. Будущие держатели лицензий должны серьезно отнестись к рассмотрению следующих вопросов: |
1. Компания, предоставляющая лицензию, может и не оказать ту помощь, которую обещала вначале.
2. Услуги и помощь, оказываемые предоставляющей лицензию компанией, прямо или косвенно оплачиваются держателем лицензии. Таким образом, может получиться, что держатель лицензии косвенно платит за услуги, которые он не получает или в которых не нуждается.
3. Держатель лицензии может чрезмерно зависеть от помощи предоставляющей лицензию компании, невзирая на здравый смысл или кризисность ситуации.
4. На держателя лицензии будут наложены определенные ограничения в отношении территории, ценообразования и рекламы. Кроме того, держатели лицензий могут быть вынуждены (по контракту) участвовать в программах, к которым бы они не хотели быть причастными.
5. После окончания соглашения о франчайзинге судьба держателя лицензии может находиться полностью во власти предоставившей лицензию компании. Зачастую именно предоставляющая лицензию компания принимает решение о возобновлении или отказе от контракта.
6. Плохая работа или плохое обслуживание со стороны других держателей лицензии могут отрицательно сказаться и на вас.
После рассмотрения всех “за” и “против” франчайзинга вам нужно изучить и некоторые другие аспекты до того, как вы примете окончательное решение:
1. Самооценка. Поможет определить, каким именно направлением деятельности вам хотелось бы заняться, в какой отрасли и обладаете ли вы теми предпринимательскими качествами, которые держателю лицензии требуются для успеха.
2. Финансовые требования. В зависимости от рода занятий и отрасли расходы, необходимые для франчайзинга, могут быть самыми
|
разными. Оценка финансовых потребностей является для будущих владельцев лицензий непременным условием.
3. Сравнение предприятий, занимающихся франчайзингом. Федеральная торговая комиссия требует, чтобы предоставляющие лицензии компании распространяли среди всех перспективных держателей лицензии документ об обязательстве сообщать все факты, относящиеся к контракту. Этот документ послужит основой для анализа и оценки деятельности различных предприятий, занимающихся франчайзингом.
4. Беседы с держателями лицензий. До вложения денег в то или иное предприятие франчайзинга вам следует переговорить с другими держателями лицензий и посе |
тить их фирмы. Они являются превосходным источником информации.
5. Профессиональные консультации. Для будущих держателей лицензий важно, чтобы юрист и бухгалтер изучили соглашение о франчайзинге и документ об обязательстве сообщать факты. Соглашение представляет собой контракт между вами и предоставляющей лицензию компанией.
Преимущества франчайзинга очевидны. Тем не менее вы, будучи предпринимателем, должны принять'решение о том, сможете ли процветать под контролем другой компании. Вы должны взвесить все доводы: стоит ли малый риск провала дополнительных издержек франчайзинга.
МеждународныйбизнесВВЕДЕНИЕДжин Келли
|
Производственная и коммерческая деятельность многих фирм все чаще осуществляется в мировом масштабе. События 80-х годов разрушили многие из разделявших страны барьеров. События политической жизни сопровождались изменением подхода к коммерческой деятельности со стороны крупных организаций, имеющих свои подразделения в различных странах, и предприятий малого бизнеса, участвующих в международной торговле. Как и следовало ожидать, новая реальность повлияла на подход к деятельности на национальном и мировом рынках.
УПРАВЛЕНИЕ В УСЛОВИЯХ РИСКА |
Торговые операции и капитальные вложения, пересекающие национальные границы, должны исходить из необходимости понять и преодолеть опасности, связанные с производством и продажей товаров и предоставлением услуг. Следует также учитывать многообразие и сложность работы на различных национальных рынках.
Еще одно замечание, касающееся международной деятельности, - это масштаб рисков, с которыми организации сталкиваются в различных частях света. Калькутта или Гонконг — это не Лондон, Токио или Нью-Йорк. Нужно изучить местные условия, чтобы понять, что представляет собой рынок для определенной продукции или что необходимо для создания продукции на экспорт в другие регионы мира.
Учитывая существующие различия между странами, при оценке возможностей международной деятельности не-
Джин Келли, магистр искусств, магистр экономики управления. В настоящее время является руководителем учебных программ в Институте всемирной торговли в Нью-Йорке.
|
обходимо выработать процедуру отбора. С точки зрения отдельно взятой отрасли промышленности не все страны представляют равный интерес и не все являются в одинаковой степени перспективными. С точки зрения экспортера, импортера или транснациональной фирмы, в одних регионах мира существует более высокая степень риска, чем в других. Решение относительно того, в каком качестве целесообразно выйти на рынки - производителя или поставщика товаров или услуг, - зависит от местных обстоятельств и возможностей.
Решение относительно целесообразности организации производства или субсидирования иного вида деятельности в той или иной стране должно приниматься с учетом рисков и опасностей.
Международные возможности комплексного характера лучше всего использовать в тех регионов мира, где (с учетом специфики компании) можно добиться наибольшего успеха. Изучение особенностей отдельных выбранных стран позволяет детально рассмотреть те риски, с которыми можно столкнуться при пересечении национальных границ.
НАЦИОНАЛЬНАЯ
ЭКОНОМИКА
Все страны разные. Одни из них находятся в изоляции из-за проводимой правительством политики и практикуемых в бизнесе местных традиций. Другие страны относительно открыты для различных производителей товаров или поставщиков услуг из разных стран.
Национальный рынок можно изучать в качестве отдельной самостоятельной единицы. В этом контексте мы могли бы выделить более 160 стран, являющихся перспективными с точки зрения создания совместных предприятий, заключения соглашений на экспорт, для лицензионной и иной деятельности. При таком подходе сразу же становятся очевидными основные различия. Среди них:
1. Уровень развития экономики. Экономика некоторых стран достаточно велика и хорошо развита. |
Индустрия с широким диапазоном продукции и услуг представляется более перспективной, чем небольшой застойный рынок.
2. Коммерческие контакты. В некоторых странах имеются обширные рыночные секторы, взаимодействующие с другими странами мира. Высокий уровень взаимодействия с другими странами увеличивает вероятность успеха операций.
3. Регулируемость деятельности. В одних странах уровень регулирования деловых операций в отдельно взятой отрасли промышленности осуществляется на минимальном уровне. В других странах уровень регулируемости высок, а возможностей для нововведений или роста мало. В ряде стран не допускается участие зарубежных государств или напрямую, или с помощью различных нетарифных и инвалютных барьеров.
4. Роль частного сектора. Во многих странах определенные виды хозяйственной деятельности входят исключительно в область ведения государства. Чаще всего это здравоохранение, производство стали и банковские операции. Если страна, в которой участие в экономической деятельности на частном уровне не является для компании приоритетным, то такая страна в международном плане представляет ограниченный интерес.
АНАЛИЗ ВОЗМОЖНОСТЕЙ СТРАН
Получить верное представление о возможностях зарубежных рынков можно только в экономическом, политическом, правовом и культурном аспектах. Естественно, для этого потребуется провести анализ и осветить следующие вопросы:
1. Уровень экономической активности. Определяется размер существующего и потенциального рынков для продажи продукции или услуг. С точки зрения произ-
|
водства низкий уровень активности может свидетельствовать о неразвитости инфраструктуры, что затруднит операции.
2. Структура экономической системы. Для стран характерны разные подходы к управлению экономикой. В одних странах существует централизованно планируемая экономика с многочисленной группой чиновников-бюрократов, занимающихся планированием деятельности государственных корпораций. В других странах существует истинно рыночная экономика с активным частным сектором и ограниченным участием государства. Для третьих стран характерна смешанная экономика. В зависимости от степени контроля государства над экономической системой меняются и возможности для ведения бизнеса, включая доступ на рынок.
3. Политическая система. В одних странах существует представительная демократия. Для других характерны различные уровни контроля со стороны отдельных лиц, семей или политических альянсов. Способы осуществления экономической деятельности в стране могут оказать существенное воздействие на вероятность получения прибыли. Необходимо изучить местную политическую структуру как видимую, так и закулисную с тем, чтобы оценить существующие на рынке возможности и преграды.
4. Правовая система. В разных странах существует широкий диапазон подходов к созданию и регулированию личных и коммерческих отношений. Существующие различия отражаются в законах, регулирующих контрактные отношения, гражданские правонарушения и деловые отношения между отдельными лицами и организациями. Различия есть и в регулировании споров. Правовая система определяет деловые и финансовые риски, связанные с ведением операций в стране. Как могут составляться контракты? Как они будут толковаться? Какой механизм существует для регулирова |
ния разногласий? Ответы на эти вопросы определяются наличием законов и систем регулирования конфликтов, способных объективно защитить ту или иную сторону.
5. Культура. Идеи, обычаи, таланты и искусство страны являются компонентами ее культуры. Национальная культура определяет традиции, заложенные в бизнесе. Предпочитают ли местные этнические группы иметь дело лишь с членами своей группы? Допускаются ли контракты с посторонними лицами или весь бизнес должен вестись только между старыми знакомыми? Заключаются ли сделки в атмосфере искренности и доверия? В любом деловом предприятии должны учитываться местные обычаи.
КЛАССИФИКАЦИЯ МИРОВЫХ РЫНКОВ
Чтобы классифицировать 160 или более стран мира по группам, можно использовать разные подходы. Всемирный банк классифицирует страны по принципу дохода. Такой подход целесообразен для выявления регионов, которые могут оказаться пригодными для международных операций. Ниже приводятся существующие группы:
1. Организация экономического сотрудничества и развития (ОЭСР). Эта организация объединяет двадцать пять стран с высоким уровнем дохода. Некоторые из этих стран можно было бы более точно охарактеризовать как страны со средним уровнем дохода. В основном это развитые индустриальные страны с рыночной экономикой. Через ОЭСР они координируют свою политику и экономическую деятельность.
2. Азиатско-Тихоокеанский регион. В эту группу входят порядка десяти с^тран со средним уровнем дохода; они сгруппированы по региональному признаку и расположены вдоль Тихоокеанского побережья Азии. У некоторых из стран -низкий или средний уровень дохо-
|
да. Для этих стран характерна рыночная экономика как индустриального, так и сельскохозяйственного направления.
3. Латинская Америка. Эта группа включает около двадцати пяти стран со средним уровнем и от низкого до среднего уровня дохода, расположенных в Южной Америке - на континенте или рядом с ним. Для этих стран характерна тенденция к рыночной экономике со смешанными индустриальным и сельскохозяйственным секторами.
4. Африка и Ближний Восток. Здесь представлены примерно двадцать пять стран, сгруппированных по географическому признаку. Их экономическим или политическим системам присущи лишь немногие сходные черты. Сюда входят и богатые нефтедобывающие монархии, и бедные демократии, и страны социализма. Эти страны существенно различаются между собой по своим традициям, религиям и экономическим структурам.
5. Азиатские страны с планируемой экономикой. В эту категорию входят примерно семь стран с низким уровнем дохода и с контролируемой или планируемой экономикой. В данной категории доминирует Китай. Эти страны предлагают разнообразные возможности для бизнеса и торговли или других видов деловых отношений с другими странами.
6. Восточная Европа и бывший СССР. Сюда входят страны среднего уровня дохода, с меняющимися политическими системами и главным образом серьезными экономическими проблемами. Используемый для описания этой группировки термин “средний уровень дохода” включает широкий диапазон сельскохозяйственных и индустриальных систем. Одни из этих стран быстро развиваются на пути к рыночной экономике. Другим могут понадобиться десятилетия для преодоления несостоятельных систем централизованного планирования в экономике, политике и в области права. |
ГРУППИРОВКИ РЫНКОВ ДЛЯ ОТДЕЛЬНЫХ КОМПАНИЙ
Чтобы понять, какие особые перспективы могут ожидать вашу компанию, можно создать свою собственную группировку с помощью анализа экономических возможностей стран.
Давайте предположим в качестве примера, что компания стремится заняться экспортом оборудования. Схема группировки могла бы быть следующей:
1. США. Это крупнейший национальный рынок в мире. Его можно было бы изучить отдельно.
2. Европейское сообщество. Состоит из двенадцати стран и ассоциированных членов. Сообщество поставило перед собой цель превратиться в единый европейский рынок. На пути к этой цели достигнут определенный прогресс, хотя предстоит преодолеть большие препятствия. Если единый рынок будет создан, то он станет крупнее, чем национальный рынок США.
3. Бывшие социалистические государства. Что касается стран Восточной Европы и стран, ранее входивших в СССР, то экспорт оборудования в этот регион остается довольно проблематичным. Несмотря на различия между странами, некоторые виды оборудования могут быть проданы в самом скором времени. Другие виды оборудования не будут там пользоваться спросом еще долгое время. Целесообразно было бы рассматривать этот географический регион как единую территорию.
4. Япония. Это хорошо развитая, но как бы закрытая экономическая система. На рынке доминируют группировки, состоящие из работающих совместно компаний. И все же Япония является одним из крупнейших рынков мира. Отдельные виды оборудования могут продаваться с большим успехом, если у компании хватит терпения, чтобы изучить японскую систему.
|
5. Китай и “Четыре тигра”. Эта группа стран включает Китай, Тайвань, Сингапур, Корею и Гонконг. Характерная тенденция - от жестко ограниченной экономической среды Китая через стабильный и упорядоченный Сингапур к развивающимся Тайваню и Корее до широко открытого Гонконга. 1997 год — это ключевой этап, объединяющий Китай с остальным регионом в результате воссоединения Гонконга с материком. В этом регионе существуют все варианты возможностей для продажи оборудования.
6. Развивающиеся страны. Это многие страны мира, стремящиеся построить свою экономику. Им свойственны общие проблемы, включая нестабильные рынки и ограниченные связи с рынками твердых валют. Тем не менее, они будут приобретать необходимое им оборудование, поскольку не могут производить его у себя.
7. Исключения. В эту категорию могли бы входить другие страны мира, не отнесенные к той или иной категории. Это совсем небольшие страны, или находящиеся в какого-либо рода изоляции. Примеры - Израиль и Южная Африка как особого вида рынки для отдельных видов оборудования.
ПОКАЗАТЕЛИ ВОЗМОЖНОСТЕЙ для БИЗНЕСА
При проведении анализа экономической целесообразности компания может воспользоваться рядом индикаторов потенциальных возможностей для бизнеса, включая следующие:
1. Население. У некоторых компаний дела идут лучше, если их продукция производится или покупается большим числом людей.
2. Уровень затрат на товары производственного назначения и уровень потребительских расходов. Существуют ли в стране относительно высокие доходы, которые могли бы использоваться на приобретение нового оборудования? Достаточно ли развиты местные фирмы, чтобы располагать необходимыми для приобретения оборудования средствами? |
3. Размер существующего рынка. Имеются ли в продаже в данной стране предметы, аналогичные или идентичные продукции компании? Если нет, то имеются ли индикаторы потенциального спроса? Достаточно ли наличных средств для закупок?
4. Стоимость деятельности. Дорого ли будет стоить проведение местных операций? Даже если остальные перспективы выглядят заманчиво, издержки освоения нового предприятия в некоторых странах могут оказаться слишком высокими. В качестве примера: лицензионная деятельность или создание товарищества на местном уровне обычно обходится дешевле, чем открытие филиала. Местный партнер уже оплатил издержки, связанные с деятельностью на рынке. На “дорогих” рынках это помогло бы сократить риски. Но в странах, где издержки освоения нового производства ниже, этот фактор становится менее важным.
5. Прочие показатели. Компании следует изучить длинный перечень факторов, влияющих на перспективы успешной деятельности. Среди таких факторов - конкуренция, структура налогообложения, требования по предоставлению работникам обременительных для компании льгот.
ЗАКЛЮЧЕНИЕ
Рынки в мировом масштабе открывают для внешнеэкономической деятельности и возможности, и риски. Возможности можно более успешно реализовать, изучив местные условия. Риски можно наилучшим образом устранить, изучив тщательно варианты выхода на рынок, характер деятельности и вероятность успеха.
Тщательно подобранная в данной главе группа авторов помогает читателю решить изложенные проблемы.
РАЗРАБОТКА И ВНЕДРЕНИЕ ГЛОБАЛЬНОЙ СТРАТЕГИИ
Франсуаза Л. Саймон, Высшая школа бизнеса Колумбийского университетаДональд Э. Секстон, Высшая школа бизнеса Колумбийского университета
|
Для компаний практически любого размера и любой отрасли ключом к сохранению преимуществ в конкурентной борьбе служит разработанная глобальная стратегия, в основе которой должен быть заложен ряд последовательных решений.
Самым первым решением для любой фирмы среднего размера, работающей в основном на национальном рынке, станет решение об осуществлении международных операций. Последующие этапы связаны с определением точки проникновения (выбор страны) и способа проникновения (торговля или инвестиции).
Учитывая сложность осуществления выбора на мировых рынках, этапы принятия решений должны базироваться на систематизированном анализе ресурсов компании, динамики конкуренции и рыночного потенциала. После выбора точки проникновения и способа выхода на рынок компании разрабатывают общую стратегию, учитывая позиции конкурентов, собственные специфические преимущества компании и главные или только появляющиеся сегменты рынка. После создания такой стратегической основы фирма может выработать направления маркетинга, - от продукции (какие продукты могут претендовать на распространение в глобальных масштабах? В какой мере их нужно адаптировать к новым рынкам?) до решений, принимаемых по ценам, каналам и коммуникациям. Наконец, компания должна приняться за проблемы организации и контроля за маркетингом; их не смогли решить даже такие глобальные гиганты, как “Проктер энд Гэмбл” или “Нестле”. В последние годы обе компании решили некоторые из функций децентрализовать, а другие централизовать; обе компании работали с организационной формой, ориентированной на продукцию, а не на страну. На Рис. 14-1 приводятся основные этапы такого процесса разработки стратегии. Целью данной главы является описание этих этапов, акцентируя внимание на глобальной внешней среде, вступлении на рынок и решениях по факторам маркетинга.
МЕНЯЮЩАЯСЯ ГЛОБАЛЬНАЯ ВНЕШНЯЯ СРЕДА
Самые насущные причины глобализации (выхода компаний за рамки национальной экономики) имеют обычно защитительный характер, однако в настоящее время многие фирмы занимают наступательную, активную позицию при поиске возможностей на международной арене. Основные причины глобализации, носящие защитный характер, - это расходы и конкуренция; “проактивные” причины объясняются главным образом потребностями рынка. На Рис. 14-2 показана динамика тенденции к глобализации. |
Причины глобализации, носящие защитительный характер
Нравится нам это или нет, но в большинстве отраслей мы, видимо, уже достигли определенной точки, после которой возврата к прошлому нет: конкуренция приобрела всеобщий характер, так оно и будет продолжаться. США в настоящее время импортируют более одной трети своих компьютеров и полупроводников, а также более половины станков. Даже эти данные занижены, поскольку все большая доля “отечественного” производства приходится на американские заводы, находящиеся в иностранном владении; эту тенденцию усиливает дальнейшее развитие таких процессов, при которых, например, - персональный компьютер, номинально сделанный в Калифорнии, скорее всего, начинен азиатскими компонентами и частично собран в Мексике.
|
|
Рис. 14-1. Разработка глобальной стратегии |
 |
Рис. 14-2. Причины (стимулы) для глобализации
Сближение предпочтений и нужд потребителей
Клиентура в мировом масштабе Разные уровни развития рынка Различия в жизненном цикле продукта |
 |
Благоприятная торговая политика
Согласованность
технических,
стандартов
Единообразие процедур и норм |
Конкуренты на мировом рынке
Проникновение на отечественный рынок иностранных фирм Меньший уровень конкуренции на некоторых зарубежных рынках |
Эффект масштаба
Потребность в увеличении затрат на исследования и опытные разработки
Время выхода на рынок
Различия в издержках на рабочую силу
Эффективное
использование
системы
снабжения
|
Поводом для принятия решений по интернационализации производства традиционно служит стремление к экономии на увеличении его масштабов. В некоторых отраслях, таких, как фармакология и биотехнология, стоимость разработки нового лекарственного препарата возросла с 54 млн. долл, в 1976 году до 231 млн. долл, в 1987 году. Только продукт, созданный для мирового рынка, может выдержать высокий уровень риска инвестиций. Помимо расходов на исследования и разработку основным источником преимуществ в конкуренции стало теперь время выхода на рынок. Старая “каскадная” модель международной экспансии уже не срабатывает, поскольку в секторах высокой технологии разрыв между сроком технологической разработки новой продукции и сроком ее использования постоянно сокращается, а для потребительских товаров требуется еще более быстрая реакция рынка. К примеру, “Проктер энд Гэмбл” спланировала поставить свое последнее новшество - памперсы “Фазес” в 90 страна|х менее чем за 12 месяцев (против 27 месяцев, потребовавшихся для предыдущей модификации памперсов). |
Самой традиционной, а теперь и наименее убедительной причиной интернационализаций является стремление добиться за рубежом более низких издержек производства. Этим можно в определенной степени объяснить недавний подъем уровней инвестиций в Испании, пока там издержки были ниже среднего уровня Европейского сообщества. Аналогичным образом Япония частично перенесла производство из азиатских “Четырех тигров” (Сингапур, Тайвань, Гонконг и Корея) в Индонезию и Таиланд. Тем не менее ввиду ускорения темпов индустриализации и роста соответствующих издержек на рабочую силу все труднее компенсировать расходы на наладку производства до того, как новый объект начнет терять свое преимущество в плане экономии на издержках.
|
Рыночные факторы глобализации
Теодор Левитт, бывший редактор “Гарвард Бизнес Ревью”, писал в 1983 году о том, что технология подводит предпочтения потребителей во всем мире к единому знаменателю. И через шесть лет Кен Омэй все еще был согласен с этим мнением: “Потребители все чаще получают одинаковую информацию, стремятся к одинаковому образу жизни и желают иметь одинаковые товары... В каком-то смысле все хотят жить и покупать в Калифорнии”. Хотя некоторым сегментам присущ глобальный характер (особенно в верхних слоях рынка по таким эксклюзивным маркам товаров, как, например, “Мерседес Бенц”), все же далеко не все категории продукции имеют мировой характер. К примеру, существуют широкие различия в лекарственных средствах, которые хоть и “получены из общих молекул”, все же отражают предпочтения потребителей, отдаваемые разным рецептурам (шипучие витамины во Франции против флаконов с крышками в США) и разным обычаям при лечении (дозировка в рецептах в Европе и Японии может варьироваться на все сто процентов).
Фирма может нуждаться в проверке последовательности своих основных позиций по промышленной продукции и услугам после их реализации на зарубежных рынках. Девиз компании “Эрнст энд Янг”: “Одна фирма во всем мире” отражает тот факт, что ее основными клиентами были транснациональные компании, нуждавшиеся в общемировых услугах. Аналогичным образом японские поставщики запасных частей для автомобилей последовали за рубеж вслед за производителями автомобилей “Хонда”, “Тойота” и “Ниссан” к ужасу местных правительств, надеявшихся на “эффект постепенного стимулирования” местной занятости на основе зарубежных инвестиций. |
Самым сильным рыночным стимулом для выхода на мировой рынок может послужить зрелость экономики развитых стран с относительной усталостью многих основных торговых марок. Лекарства, сталкивающиеся с застойностью рынков развитых стран, такие, как антибиотики, в развивающихся странах получают второе дыхание. Подобным образом “Кока” и “Пепси”, яростно сражаясь за “место в глотке” на высокоразвитом рынке прохладительных напитков в США, создают свои рынки в менее насыщенных регионах за рубежом.
Преграды на пути к выходу на мировой рынок
Хотя с конца 40-х годов мировая торговля и получала выгоды от снижения тарифов и снятия других ограничений, в настоящее время в государственной политике прослеживаются два направления, которые могут привести к столкновению. Начиная с 1947 года Генеральное соглашение о торговле и тарифах (ГАТТ) значительным образом стимулировало торговлю в результате неоднократного и многостороннего понижения тарифов; с помощью ГАТТ тарифы на промышленные товары снизились со среднего показателя в 40% в 1945 году до 5% в 80-х годах; соответственно отношение экспорта США к валовому национальному продукту (ВНП) с 50-х годов утроилось. Однако трудности, возникшие при проведении Уругвайского раунда переговоров в рамках ГАТТ выявили недостатки этого соглашения и, прежде всего что оно, во-первых, не охватывает предоставления услуг (которые в настоящее время составляют 700 млрд. долл, в год по сравнению с объемом мировой торговли в размере 3,1 триллионов долл, в год), а, во-вторых, имеет громоздкий механизм, требующий консенсуса более ста стран-членов. •
Поскольку прежние политические блоки постепенно становятся достоянием истории, теперь основными конкурентами для системы ГАТТ становятся формирующиеся в Европе, Азии и Америке новые экономические блоки (рис. 14-3). За прошедшее десятилетие торговля внутри этих трех регионов росла быстрее, чем торговля между ними (в 80-х годах межрегиональная торговля увеличилась в среднем на 4,2% в год по сравнению с 5% во внутрирегиональной торговле и - 6% в
Азии). Некоторые явные признаки указывают на то, что эти блоки продолжают крепнуть. Европейская экономическая зона (ЕЭЗ) дополнила двенадцать стран-членов ЕЭС их соседями -членами Европейской ассоциации свободной торговли (ЕАСТ), за исключением Швейцарии; возможно, эта зона будет далее расширяться за счет соглашений с Восточной Европой.
Американцы пытаются следовать этому примеру. Вначале США и Канада в 1988 году подписали Акт о свободной торговле, затем в него вошла Мексика. Укрепляются связи внутри Латинской Америки: Чили подписала в 1991 году соглашение о свободной торговле с Мексикой, с 1985 по 1990 год объем торговли между Бразилией и Аргентиной удвоился (до 2,1 млрд, долл.), а Андский, Меркозурский и Центрально-Американский пакты могут из рамок свободных торговых зон вырасти до общих рынков. Несмотря на то, что в него войдут почти 700 млн. человек (более 400 млн. из которых находятся в Латинской Америке), этот предполагаемый американский блок все же будет слабым и несбалансированным.
Рис. 14-3. Эволюция торговых блоков (все цифры приведены в дол. США)
Северная Америка
Население: 277 млн. ВВП 1989 г.: 6052 млрд. ВВП 2000 г.: 7882 млрд.
268 млрд.
177 млрд, (торговля)
|
164 млд.
Европейское
сообщество
Население: 324 млн. ВВП 1989 г.: 4400 млрд \J3Bn 2000 г.: 6200 млрд^/ |
Г Азия
Население: 1560 млн.
Япония Другие страны
ВВП 1989 г.: 2600 млрд. 2200 млрд. уВВП 2000 г.: 4300 млрд. 3200 млрд, j
|
Самым знаменательным историческим событием явилось подписание в 1993 году США, Мексикой и Канадой Североамериканского соглашения о свободной торговле (САССТ).
Хотя соглашение и предусматривает некоторые меры протекционистского плана, все же оно несет в себе потенциал стать мощным экономическим стимулом для всех трех стран.
Несмотря на то, что Азиатско-Тихоокеанский регион наименее однороден в политическом плане, он превышает другие блоки по численности населения (1,8 млрд, человек) и своей сплоченности. В настоящее время он представляет собой интегрированную дефакто производственную и торговую зону, лидером которой является Япония. Каждые три года в Таиланде открывается новая японская фабрика; |
японские фирмы розничной торговли контролируют почти половину торговли в гонконгских универсальных магазинах; Япония направляет значительные инвестиции в индонезийскую нефть и газ; экспорт Японии на территории “Четырех тигров” в 1990 году составил 57 млрд, долл., что равно общей сумме экспорта США в Германию, Францию и Великобританию. Австралия и Малайзия предложили придать официальный статус этим связям с официальными экономическими группировками, и шесть стран-членов АСЕАН (Ассоциации стран Юго-Восточной Азии: Индонезия, Сингапур, Малайзия, Таиланд, Бруней и Филиппины) недавно оформили соглашение о свободной торговле.
Растущие опасения по поводу того, что эти блоки перекроют внешним партнерам доступ к себе, привели к переключению с экспорта на капитальные вложения; в 1987 году стоимость товаров и услуг, произведенных фирмами США в ЕЭС, превысила 235 млрд. долл, (в четыре раза больше объема экспорта США в данный регион), и этот разрыв продолжает увеличиваться.
|
Реакция компаний на дилемму интернационализации-регионализации в значительной степени зависела от их размеров и ресурсов. Боязни протекционизма противостоят компании-космополиты. Компания “АВВ” (“Эйшиа Браун Бовери” была создана в 1987 году в результате слияния шведской фирмы “Эйшиа” и швейцарской “Браун Бовери”, а в 1989 году была расширена посредством приобретения в США компании “Комбасшейн Инжиниринг”). Она имеет доход в 20 млрд, долл., номинально располагается в Цюрихе, высшим должностным лицом является “европеец”, дела ведутся на английском языке, а счета - в долларах.
Путь компаний меньшего размера к международному успеху виден не так отчетливо. Если сохранится нынешняя тенденция к созданию торговых блоков, то традиционная стратегия глобализации станет неприменимой. Этот стандартный поэтапный процесс, целью которого была минимизация риска и максимизация периода сбора информации, имел тенденцию перехода от экспорта к созданию альянсов и, наконец, к прямым инвестициям.
РАЗРАБОТКА ГЛОБАЛЬНОЙ СТРАТЕГИИ
Глобальная стратегия не всегда означает присутствие во всех регионах. Скорее она означает: комплексный подход к коммерческой деятельности; выявление наиболее сильных сторон бизнеса применительно к различным рынкам; передачу опыта ведущих рынков остальным; объединение во всемирном масштабе деятельности по поиску, использованию источников снабжения и маркетингу; постоянное сбалансирование между стандартизацией и локализацией факторов маркетинга исходя из рыночных условий и нужд потребителя. |
Первым этапом процесса выработки глобальной стратегии является выбор точек выхода на рынок, основанный на трех параметрах оценки: ресурсы компании, ее конкурентоспособность и привлекательность рынка. На втором этапе компания определяет способ вступления на рынок - от экспорта до вариантов, связанных с более высокой степенью риска и прибыльности.
Выбор рынка — точка проникновения
Решение о выборе страны является ключевым стратегическим решением, поскольку включение дополнительного рынка в портфель компании требует не только начального капитала, но и значительных ресурсов для обеспечения жизнеспособности предприятия в течение определенного времени. Подобный риск может быть уменьшен с помощью процедуры первичной проверки, включающей следующие основные факторы: потенциал рынка; ресурсы и конкурентоспособность компании; государственную политику данной страны по отношению к торговле и инвестициям; уровень развития технологии и рыночной инфраструктуры в данной стране; специфические запросы потребителей данной страны (рис. 14-4).
По какому принципу определять приоритетность этих факторов? Поэтапный подход делит их на четыре четких стадии.
На первом этапе компания оценивает свои ресурсы для определения кандидатов во всемирном масштабе (если таковые существуют) с точки зрения своей продукции, ее преимуществ в плане конкурентоспособности в других странах, наличия руководящих кадров для осуществления зарубежных операций, а также наличия капитала для создания нового предприятия.
Второй этап начинается с процесса “внешней” проверки, когда рынки выстраивают в ряд в зависимости от их относительной привлекательности в сравнении с интенсивностью конкурентной борьбы.
Третий этап завершает процесс внешней проверки, в результате которой производят фактическую оценку потенциального спроса на продукцию или услуги компании и определяют степень расхождения между нуждами потребителей на целевом и отечественном рынках. По окончании этого процесса число тех рынков, которые были определены на втором этапе в качестве привлекательных и благоприятных с точки зрения конкуренции, должно быть сокращено до одной или двух оптимальных точек вступления на рынок, исходя из предполагаемого спроса на продукцию.
Наконец, четвертый этап дает ответ на вопрос о способе выхода на рынок - от экспорта до создания совместных предприятий и организации производства. На Рис. 14-5 дается сжатое изложение этого процесса поэтапной проверки.
|
|
Рис. 14-4. Основные факторы, влияющие на принятие решения о выходе на рынок |
 |
Оценка привлекательности рынка.
Обычно легче всего определяется размер рынка, но этот индикатор все же не самый главный. |
В конечном счете, потенциал рынка может определяться более динамичными показателями темпов роста рынка и этапами жизненного цикла продукции.
|
Данные по ведущим рынкам мира в отношении основных категорий товаров можно получить в Министерстве торговли США, в зарубежных министерствах, в справочнике ООН, а также у частных организаций.
Наряду с размером рынка и темпами его роста важным фактором выбора является этап жизненного цикла продукции. Подобно тому, как жизнь устаревшей продукции можно продлить на отечественном рынке с помощью внедрения ее в другом сегменте рынка (как это было с детским шампунем |
фирмы “Джонсон”, который был предложен взрослым на основе лозунга “достаточно мягкий для ежедневного использования”), один и тот же продукт может получить более широкое распространение на зарубежных рынках - там, где он находится еще на одном из ранних этапов жизненного цикла. К примеру, в области фармацевтики такие достигшие уровня зрелости (устаревания) категории, как антибиотики, получают новую жизнь в развивающихся странах, где потребность в них находится еще в стадии роста.
|
|
Рис. 14-5. Выбор рынка — процесс поэтапной проверки |
 |
Анализ конкурентоспособности.
Если оценка привлекательности рынка выступает в качестве проверки положительных свойств, позволяя выделить наиболее удобные точки выхода на рынок, то анализ конкурентоспособности можно использовать в качестве механизма противодействия или проверки негативных аспектов, в результате которой из списка будут исключены привлекательные в иных отношениях рынки, где отмечается высокий уровень конкуренции. Специализированная канадская фирма-производитель химической продукции, к примеру, при рассмотрении возможностей выхода на европейские рынки сначала определила Германию как наиболее привлекательный рынок, однако была вынуждена исключить ее по причинам прочности позиций местных производителей и высокого уровня их технологий.
Консолидация - существующая в настоящее время тенденция, которая может стать существенным препятствием на пути внедрения на рынок. Например, хотя европейская индустрия авиалиний отстает от США, она уже начала консолидироваться: приобретение “Эйр Интер” и “ЮТА” помогло “Эйр Франс” охватить 97% французского рынка; несмотря на то, что Европейское сообщество не допустило планировавшегося слияния “Бритиш Эйрвэйс”, “КЛМ” и “Сабена” из-за “антитрестовских” соображений, в настоящее время обсуждаются возможности формирования ряда других альянсов между авиалиниями. В результате этого конкуренты-новички, такие, как обосновавшаяся в Мюнхене компания “Винге”, терпят крах, поскольку им не давали воспользоваться терминалами аэропортов или отказывали в присоединении к соглашениям между авиалиниями.
Глобализация данной отрасли также является фактором комплексного воздействия, поскольку она может открыть новые торговые каналы, но одновременно свидетельствует о присутствии на привлекательном рынке сильных транснациональных компаний, а также местных участников. Наконец, на том или ином рынке могут варьироваться способы и методы конкуренции. В США, например, экономных коммивояжеров можно “завоевать” с помощью скидок на билеты или программ льгот, устанавливаемых в зависимости от “налета” того или иного пассажира; на внутриевропейских маршрутах такие варианты встречаются гораздо реже, несмотря на процесс дерегулирования (устранения контроля государством над функционированием рынков). |
После выбора точек выхода на рынок с помощью сравнения рыночных возможностей и конкуренции следующий этап проверки связан с переходом от уровня всей отрасли на уровень категории продукции; здесь анализируется потенциал прибыльности продукции или услуг, которые уже определены в качестве “глобальных кандидатов”.
Потенциальный спрос на продукцию или услуги. Хотя реальный потенциал продукции (в виде доли рынка или объема продаж) оценить труднее, чем общий размер рынка, все-таки он является ключевым фактором при выборе не только рынка, но и стратегии выхода на рынок. Если косвенный экспорт может стать прибыльным при относительно невысоком объеме продаж, то для компенсации капитальных вложений в производство требуется высокий объем продаж.
Прогнозы по продукции можно составить с использованием нескольких источников, таких, как оценочные данные по отрасли промышленности, дистрибьюторам и покупателям, а также на основании мнений экспертов и изучения традиций. Данные о проникновении продукции позволяют провести первую оценку, демонстрируя относительное насыщение целевого рынка. Эту работу осложняет то, что классификации отдельных видов продукции могут в ряде случаев не совпадать: на одном рынке телевизор можно отнести к расходам на зрелища и развлечения, а на другом - к расходам на предметы обстановки.
Принципы сегментации также влияют на потенциальные возможности реализации продукции. Несмотря на то, что различным регионам могут быть присущи общие тенденции и сегменты (такие, как лица пожилого возраста, работающие супружеские пары или холостяцкое хозяйство), не следу-
|
ет полагать, что общность этих черт гарантирует спрос на стандартную продукцию. Одна из фирм, производящих товары личного потребления, попыталась выделить сегмент “ориентации на здоровье и мероприятия, предупреждающие заболевания”, причем этому сегменту были присущи общие демографические характеристики
(городские жители, более высокий уровень жизни, высшее образование и пр.). Однако такой принцип сегментации в конечном итоге оказался малоэффективным, поскольку в этом случае проявлялись различные варианты поведения при покупках; зубная паста, на которой специализировалась данная компания, использовалась внутри данного сегмента как редко, так и часто, а отказ от пользования зубной пастой компенсировался другими вариантами поведения, такими, как частое посещение дантиста для профессиональной чистки. Поэтому следовало бы задавать вопрос не о глобальности потребностей покупателя, а о том, на каком уровне клиент становится “глобализированным”?
Для того чтобы ограничить диапазон продукции и чтобы она отвечала местным потребностям, целесообразно выявление ведущей модели для данной страны. Таким образом поступила среди прочих компания “Ниссан”. Если бы этой компании поставили задачу создать отдельные автомобили для каждого из сегментов рынка ведущих развитых стран, то ей пришлось бы разработать около полусотни моделей, а это, естественно, превышает ее возможности. Тогда “Ниссан” изучила ведущие развитые страны - регион за регионом и выявила все потребности, существовавшие на основных рынках. Пользовавшиеся успехом модели “Пат-финдер” и 240SX были созданы для удовлетворения существующей в США потребности в спортивной модели, где все четыре колеса являются ведущими. А располагая укороченным списком ведущих моделей, “Ниссан” смогла сократить наполовину диапазон своей продукции и при этом обеспечить 80% своего объема продаж; оставшиеся 20% были покрыты за счет незначительных изменений в соответствии с местными потребностями. После проверки целевых рынков и выявления лишь нескольких кандидатов компания вступает в последний этап процесса принятия решения, касающегося способа выхода на рынок. |
Решение о выходе на рынок. Способ выхода
Выбор стратегии выхода на рынок, который начинался с четырех основных вариантов (экспорт, лицензирование, совместное предприятие и владение), теперь существенно расширился и включает новые возможности для объединения, охватывающие все этапы цепочки - от научных исследований до потребления. Учитывая ускорение темпов перемен в ряде отраслей, основное значение приобретает гибкость при выходе на рынок, совершенствовании или переходе на другой способ такого выхода.
Экспорт. Экспорт - это самый традиционный способ выхода на рынок, приемлемый для компаний любого размера, связанный с меньшей степенью риска по сравнению с вариантами, которые предусматривают непосредственное участие в производстве или акционирование. Однако от руководства компании экспорт требует принятия на себя существенных обязательств. Среди преимуществ экспорта - экономия на масштабности деятельности, обусловленная централизованным характером производства, а также возможность избежать риск на неустойчивых рынках. Недостатками экспорта являются вероятный высокий уровень тарифных или нетарифных барьеров и отсутствие прямого участия в зарубежном рынке, что может явиться предметом мер протекционистского характера.
Прямой экспорт требует использования большего объема ресурсов по сравнению с непрямым экспортом (с участием брокеров или экспортных посредников). Однако взамен этого он дает возможность лучше контролировать каналы распределения продукции.
В тех отраслях промышленности, где особую важность приобретают технические знания о продукции и обслуживании, более предпочтительным, даже по сравнению с предоставлением прав эксклюзивного дистрибьютора, становится создание находящегося в полной собственности компании операционного подразделения.
|
Но такой подход предусматривает довольно высокий уровень капитальных вложений: средства требуются на оборотные фонды, оплату местных управляющих, плату за объекты, кроме того, он связан с фиксированными торговыми и административными издержками.
Американских производителей обвиняют в краткосрочных интересах -экспорте продукции при благоприятном обменном курсе и уходе с рынка при ухудшении условий. Они искали подходящие экспортные модели в Японии, где целая пирамида мелких компаний обеспечивает продукцией крупных экспортеров в рамках своей “кейрецу” (консорциума торговых компаний, банков и производителей). Теперь выясняется, что в Германии сектор компаний среднего размера предлагает гораздо более подходящую модель.
Экономика Германии, составляющая 1,4 триллиона долл., - это менее четверти размера экономики США. Однако в 1990 году Германия выставила на экспорт товаров на сумму 432 млрд, долл., что опережает показатели Америки (394 млрд.) и Японии (286 млрд.). Основная часть из 300 000 мелких и средних германских компаний в отличие от их японских коллег сохраняет самостоятельность и при этом добивается огромных успехов, несмотря на самые высокие в мире затраты на рабочую силу и устойчивую валюту. Все они вместе обеспечивают 30% германского экспорта, ориентируя свою деятельность на мелкие, но прибыльные ниши за рубежом и отдавая предпочтение качеству и обучению по сравнению с кратковременным ростом доходности.
Хотя, как и можно было ожидать, почти две трети экспорта связаны с наукоемкими отраслями, Германия побеждает и в других секторах: совершенно неожиданно ей принадлежит первое место в мире по экспорту текстиля, и ежегодный объем продаж превышает 11 млрд. долл. - на треть больше Гонконга. В повышении экспортной конкурентоспособности США в будущем ключевую роль может сыграть использование торговых центров более высокого уровня в сочетании с долгосрочными программами. |
Лицензирование. При лицензировании одна компания позволяет другой использовать свою интеллектуальную собственность в обмен на лицензионный платеж или роялти. В собственности могут находиться патенты, товарные знаки, технология, производственный процесс.
Обычно лицензия предоставляется на ограниченный срок, который частично зависит от капитальных вложений зарубежного получателя лицензии. Основным преимуществом такого подхода является доступ на новый рынок без инвестиций. Однако в настоящее время лицензирование в области производства рассматривается как мероприятие, связанное с высоким риском.
Самыми очевидными угрозами при этом становятся вероятное превращение лицензиата в конкурента, отсутствие прямого участия в рыночной деятельности и неуверенность в качестве продукции.
Лицензирование в отраслях, производящих услуги, связано с меньшими рисками по сравнению с производством. Многие крупные фирмы использовали франчайзинг (особую форму лицензирования) в качестве инструмента расширения своей деятельности в мировом масштабе.
Блестящим примером успеха в области франчайзинга является империя “Макдоналдс”. В 1990 году зарубежные рынки принесли этой фирме от работы ресторанов, управляемых компанией, и от франчайзинга соответственно 51% и 24% итоговой суммы доходов. Главная причина успеха - в обширных программах обучения и контроле за качеством, но при этом сохранялась некоторая независимость лицензиатов, позволявшая двусторонний обмен опытом.
“Макдоналдсу” пришлось пережить кратковременные убытки ради конечного прироста прибыли: в среднем на то, чтобы добиться прибыльности на том или ином рынке, уходило от семи до десяти лет.
|
Первые рестораны во Франции были открыты в начале 70-х годов местным лицензиатом, однако возникли проблемы с комплектацией персонала и качеством; повторное открытие “Макдоналдс” состоялось в 1984 году, а к 1990 году число ресторанов достигло 150 в результате серьезных мер, направленных на адаптацию в плане архитектуры (свободная рассадка посетителей, как в кафе) и маркетинга (акцент на возможность семейного общения, а не на продукцию, как это принято в США).
Совместные предприятия. В отличие от лицензионных соглашений при создании новой единицы - совместного предприятия требуется внесение капитала, а доли партнеров могут быть равными, большими или меньшими. Обычно совместные предприятия создаются в отраслях, связанных с научно-исследовательской деятельностью - аэрокосмическая промышленность, компьютеры и телекоммуникации, - где такая совместная деятельность позволяет партнерам приобретать дополнительные технологии, экономить на масштабе или сферах производства или получать доступ на новые рынки.
Однако до настоящего времени от 30 до 60% международных совместных предприятий распадалось (эти показатели зависят от факторов успеха - коэффициента выживаемости, получения ожидаемой прибыли и т.д.). Среди известных случаев совместное предприятие между “Эй-Ти энд Ти” и “Оливетти”, наспех созданное для производства персональных компьютеров и ликвидированное через некоторое время из-за непримиримых противоречий в стилях управления, уровнях культуры и стратегических целях.
Довольно большое число неудач приходится на совместные предприятия между фирмами США и Японии. Самая популярная “формула провала” - это создание предприятия с участием фирмы из США, которой руководит стремление уйти от риска (снижение рисков, связанных с выходом на новый рынок или разработкой новой продукции), и японской компании, стремящейся приобрести технологию или изучить рынок. Эта формула проторила путь японской экспансии на потребительском рынке электронных товаров в США, а начиналось все с договоренностей с производителями оборудования, с помощью которых японцы постепенно узнали все о США, но сами не делились важнейшими результатами и достижениями в научно-исследовательской деятельности. |
Оптимальным вариантом для создания совместных предприятий между фирмами США и Японии мог бы стать переход к единоличному владению. Некоторые из фирм, которые несколько десятилетий назад с помощью совместных предприятий внедрились в непроницаемую в те времена японскую систему сбыта, теперь работают самостоятельно (“Проктер энд Гэмбл, “БМВ” и “Луис Вуиттон”). Помимо предусматриваемых в уставных документах оговорок о выходе из числа партнеров, существуют и другие меры, снижающие степень риска участия в совместных предприятиях, а именно: сокращение объема договоренностей до одной технологии; реализация только части, а не всей номенклатуры продукции; организация сбыта на ограниченном числе рынков или в течение оговоренного периода времени.
Альянсы. Недавно возникла новая, более гибкая форма стратегических альянсов, учитывающая предыдущий опыт удач и провалов обычных совместных предприятий. Такие альянсы часто ограничивают свою деятельность только одним из звеньев цепи: фундаментальные исследования, производство или сбыт.
В отличие от совместных предприятий при альянсе не требуется создания новой самостоятельной организационной единицы; не обязательно и участие акционерного капитала. В настоящее время альянсы формируются на основе двух абсолютно разных принципов: ограниченных (ограничительных) соглашений, которые могут выступать в роли транзитного средства для проникновения на зарубежные рынки; создание долговременных сетей, подобных японским “кейрецу” или корейским “чейбол”.
Созданная компанией “Форд” сеть является менее сложной, чем “кей-рецу”, но в нее входит владение 25% “Мазда” в Японии, 10% “Киа Моторе” в Корее, 75% “Астон Маотин Лагонда” в Великобритании и 49% “Автолати-на” в Бразилии и Аргентине (сборка автомобилей). Аналогичным образом компания “Форд” создала сеть поставщиков запасных частей - это “Кум-минс энд Эксцел Индастриз”, ей принадлежат 49% в компании “Гертц”, она предоставляет кредиты через семь полностью принадлежащих ей финансирующих подразделений; кроме того, она входит в восемь исследовательских консорциумов.
|
После 13 лет совместной работы соглашение “Форд-Мазда” процветает благодаря найденному сочетанию самостоятельности и двустороннего сотрудничества. Каждая из сторон держит отдельные виды продукции подальше друг от друга; партнеры работают по принципу разработки отдельных проектов. Однако если речь идет о совместных моделях компании “Форд” и компании “Мазда”, оба партнера участвуют в разработке продукции на равноправных началах, причем “Форд” занимается в основном разработкой стиля, а “Мазда” -инженерными разработками, такими, например, как рулевое управление.
Проведенное в 1991 году компанией “Мак-Кинзи” исследование 150 международных альянсов в ведущих развитых странах выявило ряд факторов, влияющих на успешную работу альянсов по сравнению с поглощением одной компании другой. Первый фактор: альянсы наилучшим образом функционируют в бесконфликтных ситуациях, то есть когда главный предмет бизнеса расширяется с охватом новых регионов, или при проникновении новых предприятий на тот же географический рынок. В противовес этому поглощение целесообразнее при упрочении позиций главного предмета бизнеса на существующем географическом рынке. Второй фактор: равновесие сил, в частности, при обменных операциях “продукция -рынок”; задача здесь заключается в том, чтобы не допустить деквалификации одного из партнеров, поскольку таким образом отношения между ними дестабилизируются. |
Среди прочих факторов успеха - автономия и гибкость, позволяющие альянсам развиваться вместе с новыми технологиями и с учетом изменения запросов потребителя. На Рис. 14-6 рассмотрены издержки и преимущества всех этих вариантов выхода на рынок - от экспорта до альянсов.
Возможно, что самым эффективным вариантом проникновения компаний на мировой рынок был бы гибридный подход. Если традиционный путь пролегал по линии от экспорта к совместным предприятиям или владению, то новые варианты основаны на целом наборе стратегий выхода на рынок, в котором одновременно используются экспорт, альянсы и прямое владение в зависимости от существующих на рынке условий.
Факторы международного маркетинга компании
При маркетинге во всемирном масштабе центральное место занимает постоянно возникающая проблема противоречия между стандартизацией и локализацией. Чем более стандартными в разных странах являются параметры продукции или услуги (упаковка, текстовая реклама и необходимые для реализации товара или услуги материалы), тем ниже издержки производства на единицу продукции. Но чем более стандартными являются эти элементы, тем выше риск того, что продукция или услуга могут представить меньшую ценность для потребителя на местном рынке или, что еще хуже, окажутся неприемлемыми из-за специфики местных потребностей, обычаев или существующих норм.
По мере развития операционных технологий, таких, как автоматизированное проектирование и производство, эти противоречия становятся все менее значимыми и актуальными. Однако многие компании до сих пор сталкиваются со множеством вариантов выбора между стандартизацией и локализацией, й зачастую эти варианты выбора проявляются в факторах маркетинга: разработке продукции или услуги, системе распределения, установлении цен и налаживании обмена информацией. Обычно в стратегии маркетинга во
Рис. 14-6. Стратегии проникновения на рынок: издержки и преимущества
|
|
Стратегия |
Преимущества |
Издержки |
Основные факторы успеха |
Косвенный
экспорт |
Вариант наименьшего риска |
Невозможность приобрести опыт работы на рынке |
Выбор агента с прочными связями и эффективными техническими и рыночными методами |
|
Прямой экспорт |
Возможен более высокий доход Контроль над распределением |
Финансовые инвестиции и инвестиции в человеческие ресурсы |
Рентабельность продаж филиала зависит от точности расчета объема сбыта |
Лицензирование/
производство |
Доступ на новый рынок или к новой технологии Опережение конкурентов |
Выявление своих конкурентов Зависимость от лицензиата
Отсутствие прямого участия в рынке |
Защита от основных конкурентов Соглашения о перекрестном лицензировании в неконкурентных областях |
Лицензирование/
услуги |
Быстрое вхождение на рынок
Финансовые инвестиции невелики |
Злоупотребление товарным знаком Проблемы контроля за качеством |
Прямой контроль за качеством и стандартизованное обучение Обоюдный обмен опытом в области маркетинга |
Совместные
предприятия |
Экономия на масштабе и сферах производства Взаимодополнение рынка и технологии |
Издержки и проблемы координации Деквалификация одного из партнеров |
Соглашение для защиты основных интересов Ограничение охватываемых рынков или продукции |
|
Альянсы |
Долевое участие в рынках и издержках
Более быстрое продвижение на рынок |
Односторонняя передача технологии Информационные барьеры |
Полное долевое участие в разработке продукции Больше подходит для неконкурирующих рынков или деятельности |
|
Поглощения |
Достижение критической массы
Полный контроль |
Самые высокие капитальные вложения
Проблемы интеграции в культурную среду |
Больше подходит для создания основного дела на существующих рынках |
всемирном масштабе излагаются основные характеристики продукции или услуги, тогда как программы реализации факторов маркетинга используются для того, чтобы обеспечить адаптацию предлагаемого товара или услуги к запросам местного национального рынка. По данным проведенных недавно обследований транснациональных компаний, гораздо более высоким уровень стандартизации оказался при проектировании продукции по сравнению с программами, касающимися факторов маркетинга, таких, как ценообразование и реклама.,
Национальная стратегия маркетинга. Зачастую перед управляющим, отвечающем за стратегию компании на национальном уровне, возникает несколько вариантов выбора стратегии международного маркетинга. Самые важные из решений касаются выбора местных целевых сегментов и позиций по каждому из сегментов. Как отмечалось выше, сегменты, которые оказываются привлекательными в одной стране, могут отличаться от сегментов, являющихся притягательными в другой стране. Это вызвано различиями в числе потенциальных клиентов, темпах роста, потребностях, привычках и т.п. Выбор позиции заключается в выявлении основных преимуществ, которые надо предоставить местным покупателям; следовательно, эти преимущества выступают в качестве фундамента принятия решений по факторам маркетинга в данной стране. Даже если речь идет об одном и том же товаре, его положение в разных странах может оказаться различным. К примеру, фотоаппарат “Кэнон АЕ-1” в США занял так называемую позицию “дружественного по отношению к пользователю” аппарата, а в Европе и Японии -причислен к передовой технологии.
Исследования в области национального маркетинга. Необходимость в исследованиях на местном уровне может возникнуть как до, так и после принятия решения по факторам маркетинга. Во многих странах услуги по исследованию оказываются на высоком профессиональном уровне. Но в отдельных странах проведение рыночных исследований или даже использование имеющихся данных могут вызвать проблемы. В начале 70-х годов многие компании осуществляли капитальные вложения в Иране и при этом отчасти основывали свои решения на официальных данных переписи населения. |
Однако эти данные следовало поставить под сомнение, поскольку в те времена счетчикам разрешалось вписывать в формуляры приблизительные данные, если не представлялась возможность получить сведения напрямую из местных источников. Последующие проверки переписи выявили огромные и невероятные диапазоны отклонений в ответах на некоторые из ключевых вопросов. В основные правила проведения исследования рынка на местном уровне входят следующие:
1. Получить отзывы о деятельности проводящей исследования фирмы и проверить их.
2. Внимательно и тщательно изучить примеры из предыдущей деятельности. Достать настоящие формуляры опросов и анкет и провести перепроверку основных статистических данных.
3. При составлении прогнозов использовать разные параметры. В качестве иллюстрации: можно было бы определить количество автомобилей в стране как с помощью данных о регистрации, так и сведений о производстве, импорте и экспорте.
4. Провести статистические анализы чувствительности стратегии на национальном уровне, используя прогнозы как наилучшего, так и наихудшего вариантов развития событий. Вполне возможно, что для некоторых из расчетных параметров не потребуется высокая степень точности.
Выбор продукции или услуги.
Сердцевиной стратегии международного маркетинга является определение особенностей основной продукции или услуги. Основному (или профилирующему) продукту присущи общепринятые характеристики для всех рынков данной страны. Если речь идет о компьютерах, то в основной продукт входит большая часть его аппаратного оборудования. Помимо основного продукта, существует непрофилирующий продукт, которому присущи свои характеристики, . к примеру, в компьютере - это клавиатура и ее раскладка.
|
Особенности национального рынка страны могут потребовать адаптации этих характеристик к местным потребностям. Существуют две главные причины адаптации продукции или услуги к местному рынку:
1. Необходимость в адаптации может возникнуть просто для того, чтобы продукция или услуга стали приемлемыми для рынка в соответствии с существующими нормами, особенностями культуры и поведением покупателей.
2. Адаптация может повысить потребительскую стоимость, если в результате нее товар будет более полно соответствовать потребностям местных покупателей.
Адаптацию продукции или услуг к местным условиям можно осуществить за счет многих факторов, которые относятся ко всей национальной среде или к особому рынку. Ниже приводятся проблемы, связанные с национальной средой:
1. Географическое положение и климат. Изменения в товаре или услугах может зависеть от природных факторов, таких, как рельеф местности, температурный режим или погода. Прокладываемые в горах трубы нефтепроводов должны быть легкими по весу и более простыми для укладки. Для сохранения эксплуатационных качеств при крайне низких значениях температур требуются некоторые изменения в используемых аккумуляторных батареях. Состав воды влияет на моющую способность стиральных порошков.
2. Инфраструктура. На эксплуатационные качества товара и вообще на его пригодность к эксплуатации влияют типы дорожных покрытий, параметры электрической сети и штепсельных розеток.
3. Нормативные требования. Изменению могут подлежать, помимо прочего, форма, маркировка продукции и условия ее покупки. Например, в разных странах предъявляются разные требования к корпусам некоторых видов электронной аппаратуры, что необходимо учитывать при проектировании изделия. |
Ниже приводятся проблемы, связанные с маркетингом:
1. Практическое применение. Продукция или услуги могут получить самое разное применение в различных частях света, поэтому и позицию они будут занимать разную. Например, на одних рынках велосипеды относятся к основным средствам передвижения; на других - к инвентарю для отдыха.
2. Культурные особенности. Культурные особенности страны предопределяют эстетику и возможный подтекст или двойное толкование. Запах “Камей” и вкус “Крест” меняли в зависимости от страны. В Японии число “4” мифологически связано с понятием “смерть”, поэтому здесь нельзя продавать товары в упаковках по 4 штуки (один из производителей мячей для гольфа узнал об этом, когда заметил отсутствие спроса на свою продукцию).
3. Язык. Множество провалов в международном маркетинге произошло из-за языковых особенностей. Один из своих грузовиков компания “Форд” назвала “Фиера”, что на испанском означает “уродливая старуха”, а “Матадор” фирмы “Америкэн Моторе” был истолкован как “убийца”.
4. Навыки. Умение использовать и, следовательно, оценивать продукцию и услуги может зависеть от накопленного опыта. Фотоаппараты, которые пользуются спросом у искушенных японских фотографов, могут продаваться не так легко на рынках в странах, находящихся на более ранней стадии развития, если только недостаток знаний не будет компенсирован соответствующими инструкциями и консультациями. Супы-концентраты фирмы “Кэмпбелл” вначале потерпели провал в Великобритании, поскольку потребители не привыкли добавлять воду к консервированным супам.
5. Дополнительные товары и услуги. Некоторые виды продукции и
|
услуг можно использовать наряду с другими. Особенности использования этих дополнительных видов продукции в разных странах могут потребовать адаптации того товара, который распространяется на мировых рынках. Жидкое моющее средство компании “Проктер энд Гэмбл” (первоначально именовавшееся “Визир”) начало пользоваться успехом после того, как к нему стали прилагать специальный разливной баллончик (чтобы моющее средство можно было более эффективно использовать в европейских стиральных машинах с верхней загрузкой).
6. Потребности. Потребители в одной стране по ряду причин могут стремиться получить преимущества, характерные лишь для данной страны. Частной телефонной станции в США может потребоваться способность выбирать самый дешевый вариант соединения абонентов при междугородном разговоре. В тех странах, где существуют единые расценки для любых вариантов соединений, такое предлагаемое свойство может оказаться излишним.
7. Характеристики продукции. Марка изделия и страна-производитель также могут оказывать неодинаковое воздействие на покупателей. В рекламе компании “Крайслер” утверждалось: “Со сборочной линии американского завода выходят два автомобиля. На одном ставится фирменная марка японского производителя, на другом американского, и покупатели предпочитают японский вариант”.
8. Периодичность покупок. На размеры упаковки и политику управления запасами могут влиять объем и периодичность типичных заказов. В США семьи, имеющие морозильные камеры, покупают продукты более крупными партиями, а в Японии меньший размер квартир и кладовок стимулирует покупку концентрированных средств для стирки.
9. Торгово-распределительная сеть. Протяженность торговораспределительных каналов или |
замедленный товарооборот могут вызвать необходимость в более длительном сроке годности при хранении товаров по сравнению с аналогичным сроком в страна-производителе.
\0.Конку ренты. При определении позиции продукции или услуги на местном (национальном) рынке следует учитывать также относительные показатели эффективности деятельности конкурентов на национальном и мировом уровнях.
Продукцию и услуги можно адаптировать с помощью: изменения характеристик основной или профилирующей продукции или услуги; изменения характеристик непрофилирующей продукции или услуги; перемен в области коммуникаций, включая рекламу и индивидуальную продажу. Любые изменения основной продукции, естественно, относительно дорогостоящие операции. Вот почему продукция общемирового предназначения должна планироваться для международных рынков еще до начала производства.
Компания “Ксерокс”, например, проводит обследование используемой бумаги в мировом масштабе; только после этого она проектирует свои копировальные машины.
Существует больше вероятностей того, что изменение характеристик непрофилирующего изделия не вызовет дополнительных расходов на стандартное профилирующее изделие и при этом будет отвечать местным нормативным требованиям или повысит ценность товара на местном уровне. Так, для удовлетворения местных потребностей можно изменить упаковку фармацевтической продукции. С помощью средств массовой информации можно высветить те характеристики и преимущества, которые представляют особую ценность для целевых потребителей в данной стране (как это сделала компания “Кэнон” со своим фотоаппаратом АЕ-1). В свое время “Вольво” подчеркивала в Германии преимущества технических характеристик своих автомобилей, в Швейцарии - безопасность, во Франции - престижность, а в Швеции - экономичность, прочность и безопасность.
|
Торгово-распределительная сеть.
На многих рынках ключом к успеху является система сбыта. В конце 80-х годов фирма “Кодак” добилась успеха на японском рынке, усилив там свою деятельность в области маркетинга, рекламы, исследований и опытных разработок. Однако самым трудным рынком для фирмы оказались киоски на железнодорожных станциях, где обычно продается лишь один вид пленки -“Фуджи”.
Бытует недопонимание того, как работает система распределения. Такие системы различаются как по охвату, так и по протяженности. В Японии, к примеру, половина всех оптовых торговых фирм держит на службе менее четырех человек, а каналы сбыта имеют довольно большую протяженность.
После того как дистрибьюторы и каналы распределения определены, заменить или изменить их будет довольно трудно.
Во многих странах действуют законодательные нормативы, запрещающие компаниям изменять продукцию или услуги, реализуемые через них. Поскольку может оказаться, что оптимальный для выхода на рынок канал впоследствии будет не самым подходящим, то участникам мировых рынков следует разрабатывать стратегии глобального распределения, “пересекающие” границы времени и пространства. В пределах одной страны компании нужно определить следующее:
1. Охват целевых сегментов рынка на данный момент. Каким образом продукция или услуги поступают к клиентам в настоящее время? Сколько существует каналов? Значение каких каналов возрастает? Почему?
2. Особенности имеющихся каналов распределения. Насколько точно определены их целевые рынки? Насколько быстро на их основе продукция или услуги попадают к клиентам? Насколько эффективной оказывается деятельность дистрибьюторов? Каким они обладают опытом и каков уровень их профессионализма? |
3. Потребности клиентов. Какая информация и какие виды услуг нужны клиентам или тем, кто занимается перепродажей, на каждом из уровней распределительной сети?
4. Альтернативные каналы. Существуют ли иные способы продвижения товаров или услуг к покупателям? Пригодны ли они с учетом бытующих привычек покупателя и нормативных требований?
5. Издержки. Каков уровень предполагаемых расходов, связанных с каждым из вариантов распределения? “Кэмпбелл Соуп Компани” обнаружила, что издержки сбыта ее продукции в Великобритании превышают аналогичные издержки в США на 30%. Вызвано это тем, что британские закупщики оптовых партий продуктов питания предпочитают приобретать меньшие объемы товаров.
При выборе каналов распределения товаров и услуг важными факторами являются масштабность и объем целей маркетинга, а также то, насколько быстро эти цели можно достичь. Тем не менее следует помнить, что тот канал, который дает самую быструю отдачу, возможно, не всегда будет способствовать дальнейшему росту. Одна из компаний предоставила исключительные права на реализацию своей продукции на территории Центральной Америки еще в то время, когда она специализировалась на выпуске лишь одного вида продукции. А позже, когда она расширила свою деятельность за счет таких областей, как медицинская технология и информационные системы, прежние контракты, предоставлявшие исключительные права, оказались препятствием, и их условия пришлось обсудить вновь, чтобы воспользоваться необходимой помощью дистрибьюторов-специалистов.
Наиболее подходящим для многих компаний каналом распределения могла бы стать система, в которой участвовали бы несколько различных дистрибьюторов, вместе обеспечивающих скорость, контроль и охват рынка. Привлечение дистрибьюторов должно начинаться со списка потенциальных кандидатов, составляемого на основании бесед с местными клиентами. Из этого списка отбираются те дистрибьюторы, которые соответствуют общей стратегии сбыта. Критерии отбора аналогичны используемым на отечественном рыуке, однако в них вносятся изменения в зависимости от специфики страны и конкретной ситуации. Среди возможных критериев: знание и охват рынка; охват зоной их действия данной продукции или услуги; специфика деятельности в сферах обслуживания, маркетинга и сбыта; возможности товарно-материальных запасов, финансовые возможности и контролируемость; заинтересованность в реализации продукции соответствующей компании; влияние, репутация на местном уровне и принадлежность к отраслевым группам.
|
Для постоянного контроля и регулирования деятельности дистрибьюторов требуются соответствующая мотивация, подготовка и оценка результатов деятельности. В контрактах должны предусматриваться варианты слияния организаций, изменения характера деятельности или прекращения отношений.
Ценообразование. Во всех странах мира ценообразованию уделяется значительное внимание со стороны руководящих органов. Хотя адвокатам компании, скорее всего, следует изучать все документы, связанные с факторами международного маркетинга, их консультации особенно необходимы при принятии решений о ценообразовании. Существует пять главных соображений, которые нужно учитывать при принятии любого решения о ценообразовании:
1. Ценность для клиента. Какие особенности и преимущества нужны клиентам в целевом сегменте рынка? Как они оценивают такие предложения? Сколько они готовы заплатить? Обед в московском ресторане “Макдоналдс” равен по стоимости нескольким часам работы российского рабочего, однако один из посетителей заявил: “Рублей... у большинства хватает. Проблема найти что купить”.
2. Издержки. Каковы переменные издержки одной единицы продукции или услуг? В частности, каковы именно международные издержки — такие, как транспорт, страхование и пошлины? |
3. Конкуренты. Что предлагают они? Как оценивают их потребители? Какие цены установили - и установят в будущем конкуренты?
4. Компания. Каких результатов в области маркетинга и финансов мы ожидаем на рынке данной страны? Когда? На что мы рассчитываем на рынке данной страны - сейчас и в будущем?
5. Национальная среда. Каковы законы, касающиеся цен как по импорту, так и по внутренним операциям? Как обычно устанавливаются цены? Какие условия обычно предлагаются? '
Ответы на эти вопросы создадут основу для определения цены при национальной стратегии маркетинга или стратегии, рассчитанной на одну страну. Однако по целому ряду причин ценообразование в международном масштабе оказывается сложнее.
“Серые рынки'. Когда цены на один и тот же товар на разных рынках стран различаются, то может возникнуть потребность в арбитраже. Если после сделки останется прибыль в достаточном размере и после вычета транспортных расходов, то товары можно отправить за пределы обычной распределительной сети — с рынка страны с низкой ценой на рынок страны с высокой ценой. Такое движение товаров именуется “серым рынком” или параллельным импортом. Часто “серые рынки” бывают легальными и отражают интернационализацию рынков с точки зрения использования достижений в области коммуникаций и транспорта. Что же касается отдельно взятой компании, то использование этих достижений приводит к сокращению краткосрочной прибыли и к тяжелому моральному положению дистрибьюторов, которым приходится конкурировать за право работы с клиентами, имеющими поставщиков продукции по низким ценам.
Предлагается множество мер по борьбе с “серыми рынками” как гарантии, действующие в разных странах. Среди них: имеющая отличия упаковка; различные модели; инструкции на одном языке; корректировка цен для ликвидации возможных арбитражных операций; установление единой цены для всех стран; заключение контрактов на распределение, запрещающих переотправку товара; и другие легальные санкции. Пригодность и вероятная эффективность таких мер по ликвидации “серых рынков” отличаются друг от друга. В лучшем случае их воздействие может быть кратковременным. Появление “серых рынков” означает, что компании может потребоваться переоценка ее долгосрочной внешнеэкономической стратегии.
|
Риск валютных операций. При плавающем обменном курсе та сделка, которая сегодня кажется очень выгодной, завтра может привести компанию к финансовому краху. Обменный курс трудно, а многие скажут, и невозможно, прогнозировать. В общем большинство управляющих рыночными операциями не станут играть на колебаниях обменного курса и предпочтут каким-либо способом оградить свою сделку от потерь. Некоторые валюты неконвертируемы, и покупатель не всегда имеет твердую валюту в требуемом объеме. В таких ситуациях могут использоваться некоторые виды бартера или встречной торговли. При встречной торговле продавец соглашается получить в обмен за свой продаваемый товар какую-либо продукцию или услугу или поступления от продажи продукции или услуги. Компания “Пепси” в обмен на свои сиропы для изготовления прохладительных напитков получает из России “Столичную” водку, а из Румынии - вино “Примат”.
Стратегии в области информации.
Три важнейшие области, в которых предстоит принять решения, — это заложенная в товаре идея, средства информации и расходы. Идеи, отвечающие интересам политики одной страны, могут не давать никакого эффекта или иметь отрицательное воздействие в других странах. Вот некоторые из факторов, оказывающих влияние на идею: |
1. Язык. Каков явный и скрытый смысл слов и фраз? Призыв одной компании, производящей прохладительные напитки, к “приданию бодрости”, был воспринят в Германии как призыв “восстать из могилы”. “Комнаты отдыха” одной из авиалиний США восприняли в Бразилии как “комнаты для любовных свиданий”. Используют ли члены целевого сегмента рынка несколько языков и диалектов в общении? Каковы последствия использования каждого языка?
2. Культура. Какие значения ассоциируются со звуками? Цветами? Белый цвет в Европе ассоциируется с непорочностью, а в Азии - со смертью. Зеленый цвет в Малайзии является символом джунглей, поэтому для некоторых из медицинских товаров он не подходит. Лозунг фирмы “Экссон” “Тигр в вашем баке” имел успех во множестве стран - но не в Таиланде, где тигр означает опасность, а не силу.
3. Регулирование. Какие ограничения существуют в отношении претензий? Во многих странах реклама, построенная на сравнениях, является противозаконной. На французском телевидении нельзя использовать многие слова в превосходной степени. Какие существуют ограничения для визуальных образов? Во многих штатах США Санта Клаус не может появиться вместе с изображением с алкогольных напитков. Как регулируется стимулирование сбыта?
4. Производственные ресурсы. Каков уровень квалификации работающих на местном оборудовании?
Ниже приводятся факторы, связанные со средствами информации:
1. Освещение. Какие имеются средства массовой информации? Традиционные или нетрадиционные? Какова их аудитория? В какое время в вещательных средствах информации демонстрируется реклама?
2. Контроль. Можем ли мы проконтролировать время и пространство, выделяемые для нашей рекламы? В некоторых странах сами средства информации решают, когда должна идти реклама.
3. Нормативные требования. Существуют ли ограничения по рекламе определенных товаров или услуг? В странах Европейского сообщества фармацевтические товары не могут рекламироваться перед общественностью.
|
4. Информационные традиции. Где ищут информацию потребители в целевом сегменте рынка? Какие средства информации работают на них?
Факторы, связанные с расходованием средств:
1. Издержки. Каковы расценки различных средств информации?
2. Налоги. Влияют ли налоги на добавленную стоимость или другие налоги на характер рекламы?
3. Цели. Являются ли цели компании по маркетингу и финансам реалистичными и коммерчески жизнеспособными?
В рекламной стратегии существуют две основные зоны действия: контроль и исполнение. Контроль относится к основным составляющим рекламной кампании, а исполнение - к специфическим вариантам выбора творческих приемов и средств информации. Деятельность в этих двух зонах можно организовать различными способами:
Контроль Исполнение
Централизованный Централизованное
Централизованный Местное
Местный Местное
Преимущества централизованного контроля и исполнения заключаются в том, что формируется общий имидж или представление о компании. К преимуществам контроля и исполнения на местном уровне можно отнести более полное соответствие потребностям национальных рынков. Различия в формах и методах обмена информацией в разных странах настолько существенны, что даже в случае варианта с централизованным контролем и исполнением необходимо получать сведения от местного представителя или местного рекламного агентства. Для большинства компаний типичен вариант, объединяющий централизованный контроль и местное исполнение. |
В некоторых компаниях вопросы о централизованном или местном контроле и исполнении решаются на основе проведения “типовой” кампании. В такую кампанию входит несколько реклам, которые местные управляющие могут использовать, не использовать или изменять по своему усмотрению. Существует несколько всемирных рекламных агентств, которые могут предоставлять услуги во многих странах мира. Однако у вашей компании может возникнуть желание воспользоваться услугами местного агентства в той или иной стране. Критериями отбора такого агентства могут стать услуги в области творческой реализации проектов, работы со средствами информации, исследования, содействия сбыту и торговле. Кроме того, вы можете отдать предпочтение агентству, которое занимается согласованием местной деятельности с глобальной стратегией в области информации и коммуникаций.
В заключение хотелось бы отметить, что приведенные здесь примеры свидетельствуют о следующем: для успеха компании в области разработки и реализации глобальной стратегии необходимы время, заинтересованность руководства, тонкий подход в вопросах культуры, а также стремление и готовность рассматривать каждую из международных возможностей в отдельности. Для того чтобы во всемирной битве одержать победу за свою долю на рынке и за доминирование собственной товарной марки, компаниям нужно все больше проявлять новаторский подход и гибкость при разработке своих стратегий по выбору рынка и выходу на него. Для того чтобы реализовать эти стратегии на уровне контролируемых компанией рыночных факторов, управляющие должны изучить то общее, что объединяет всех, и в то же время уметь воспринимать местные различия. Достижение успеха в этих двух направлениях - задача международного маркетинга.ВЗГЛЯД НА МИРОВОЙРЫНОКМишель Форзли, генеральный директор “Форзли энд компани”
|
События 80-х годов и технические достижения, такие, как факсы, спутниковая связь и высокоскоростные транспортные средства, ликвидировали многие из барьеров между разными странами и их населением. Политические перемены сопровождались развитием тенденций к ликвидации ограничений коммерческой деятельности как крупных государственных организаций, так и новых предприятий малого бизнеса, только начинающих свою работу на мировой арене. Буквально всем компаниям пришлось столкнуться с присутствием на местных рынках зарубежных участников. Одновременно росло осознание того, что весь мир стал рынком. А наряду с осознанием этого факта возникает вопрос: как заниматься международной торговлей.
Торговля, как правило, сводится к сделке между двумя сторонами. Когда один партнер сделки находится в США, а второй - в Париже, то это международная торговля. И это действительно лишь двусторонняя сделка подобно тому, как ведутся сделки с кем-то, кто находится в другом штате США или с соседом по улице. Основное различие заключается в том, что другой стороной в сделке не является гражданин США. Тем не менее товар или услуга все же продается или покупается. |
Термин международная торговля может ввести вас в заблуждение. Он наводит на мысль о том, что международный бизнес гораздо более трудное дело, чем оно есть на самом деле. А фактически - это то же дело, которым вы занимаетесь внутри страны. Только в данном случае продукция или услуга покинут пределы ЙША или поступят в них. Вам все равно придется определить рынок или источник, установить цену, провести переговоры, организовать поставку и получить оплату. Каждый из этих этапов по сути ничем не отличается от деятельности в любой точке земного шара.
Международная торговля осуществляется тремя способами: импорт, экспорт и операции на местном уровне. Вы можете стать импортером, а именно, ввозить в США продукцию, сырье или полуфабрикаты. Импортер покупает товары для своего собственного потребления или перепродажи. Экспортер продает продукцию, сырье, полуфабрикаты или услуги за пределами своей страны. Вы можете также проводить деловые операции в другой стране. Это можно сделать через агента, дистрибьютора, через создание совместного предприятия или местного операционного подразделения (отделение или представительство, филиал или производство). Если задуматься, то именно таким же образом ведутся дела и внутри страны: покупаются или продаются готовые товары, полуфабрикаты или сырье; открывается офис или фабрика в другом городе или штате, нанимается агент или дистрибьютор. Я надеюсь, что мне удастся в данном разделе разъяснить, с какими отличиями приходится сталкиваться в международном бизнесе. А остальное вы знаете сами, поскольку тут ничего нового нет.
|
ПРИЧИНЫ ВЫХОДА НА МЕЖДУНАРОДНЫЕ РЫНКИ
Бизнесом с выходом на другие страны занимаются по тем же причинам, по каким и у себя дома, - заработать деньги. Само определение бизнеса требует от работы направленности на извлечение прибыли. Компании ищут международные выходы по ряду причин. Прежде всего экспортеру важно расширение рынка для своей продукции. Возможно, вы уже насытили рынок в США или узнали, что для вашей продукции открыты рынки в других странах, или что в других странах конкуренция на вашу продукцию ниже или вообще отсутствует. Может статься, что ваша продукция устарела или вышла из моды здесь, но не там.
Первый вопрос, который следует задать себе при анализе зарубежного рынка - нужна ли ваша продукция кому-нибудь.
Если речь идет об импорте, то вы можете быть агентом, торговцем или дистрибьютором продукции, которой в вашей стране нет. Или вы имеете возможность закупить в другой стране продукцию, сырье или комплектующее изделие дешевле, чем здесь, и за счет этого увеличить свой доход. Или вы как производитель, считаете, что по прежним низким ценам здесь вашу продукцию уже нельзя производить. Вы можете воспользоваться предоставляющимися в другой стране возможностями приобретать или выпускать продукцию по более низким ценам. Проведите сравнительный анализ с другими странами мира и изучите вопрос о том, как международный бизнес может содействовать развитию вашего собственного бизнеса. |
Существуют и другие причины для выхода на международную арену. Главная из них заключается в том, что мировой рынок становится все более взаимозависимым. Раньше для того чтобы купить товар, можно было найти его в пределах собственной страны.
Но сейчас страны и географические регионы специализируются на выпуске определенных видов продукции и на отдельных услугах.
Кроме того, чтобы закупить самую лучшую продукцию по наиболее приемлемой цене, можно изучить предложения поставщиков из ряда стран. Взгляните на Европейское сообщество с точки зрения протекающих в нем после 1992 года процессов объединения. Вполне вероятно, что при этом вы увидите, как некоторые виды продукции и услуг можно получить только в определенных географических точках. Возможно, Милан стал столицей для фотографов мира моды, а заниматься недвижимостью можно только в Лондоне, сталь покупать только в Корее. Очевидно, что рынки меняются. Американские компании будут меняться вместе с мировым рынком и найдут свое место.
Ранее американским компаниям на рынке США хватало и работы, и прибыли. Кроме того, американским компаниям приходилось конкурировать лишь с другими отечественными компаниями. А сегодня в Европе и дальше на восток существуют огромные рынки; между границами Франции и Восточной Сибири живет 700 миллионов человек. Половина населения земного шара живет вдоль побережья Тихого океана. США -не единственный потребляющий рынок. Но зарубежные компании все быстрее проникают на рынок США, поскольку он считается крупным и постоянно увеличивающимся.
ПОДХОДЫ к
МЕЖДУНАРОДНОМУ РЫНКУ
То, какой способ международной торговли подходит именно вам, зависит от перспектив развития вашей компании. Производитель ищет рынки в других странах, где могла бы появиться потребность в его продукции. Производитель также может приобретать в других местах более дешевые запасные части или материалы. Ориентирующаяся на розничную торговлю компания исследует рынки США и других стран для того, чтобы узнать, можно ли найти более дешевую продукцию, можно ли найти то, что кому-то нужно, а здесь этого нет. Занимающиеся обслуживанием компании делают то же самое. Огромным спросом пользуется американское ноу-хау. Каждая из компаний вносит изменения в свой подход к изготовлению продукции; маркетинг, упаковка и цена продукции должны быть приемлемыми для рынка. “Макдоналдс” продает в Москве и Сингапуре все те же гамбургеры. “Эсти Лаудер” - губную помаду в Париже и Сиднее.
|
Способы занятия бизнесом одинаковы во всем мире. Стратегии выхода на рынок следующие:
1. Прямая покупка или продажа, при которой ваша компания ведет бизнес из собственной страны. Так делается постоянно. Ваши продавцы могут периодически выезжать в зарубежные города для посещения клиентов или поставщиков, однако большая часть сделок проводится по телефону, факсу и почте. Клиентов или поставщиков можно найти по различным источникам. В прямую продажу можно также включить продажу через экспортирующую торговую компанию.
2. Косвенная продажа через агента или дистрибьютора. Зарубежный агент - это местный житель, выступающий в роли агента или дистрибьютора и представляющий ваши интересы, то есть представитель, который знает свою территорию, разговаривает на данном языке и знает рынок для вашей продукции. Вы можете встретиться с местными агентами и получить информацию о том, каков их рейтинг в местной торговой палате или в аналогичных организациях. |
Возможно, что органы местной власти или правительство вашей страны могут составить списки людей, которые могут выступить в роли агентов. Вы предлагаете им работу. Вы могли бы также переговорить с другими людьми в вашей отрасли, которые пользовались услугами местных агентов в прошлом, и получить от них рекомендации. Подобно тому, как вы принимали бы на работу кого-то в США или Канаде с помощью имеющихся различных средств, можно поступить так же и в другой стране. В зарубежных странах, особенно в более развитых индустриальных, существуют биржи труда и фирмы, занимающиеся подбором специалистов по заявкам.
Вы можете пользоваться подобными же методами и при поиске местных дистрибьюторов. Однако при этом надо учитывать, что отношения между вами и местным дистрибьютором отличаются от ваших отношений с агентом. Агент подобен продавцу, получающему комиссионные. Дистрибьютор приобретает у вас товар и имеет товарные запасы. Дистрибьютор ведет отдельный бизнес. Чтобы добиться успеха, он должен предлагать послепродажное обслуживание и прилагать некоторые другие усилия. Использование услуг местных дистрибьюторов является прекрасным способом ведения бизнеса за рубежом, если только вы не располагаете неограниченным временем и банковским счетом для организации поездок в другие страны.
Как же определить, является ли потенциальный агент или дистрибьютор честным, надежным и компетентным? Многие компании располагают опытом выявления кредитоспособности клиента, этим опытом можно воспользоваться для оценки ваших кандидатов. Проверяются банковские референции. Удовлетворены ли потребители и клиенты? Что известно органам местной власти или посольству США о данном человеке? Никакие исследования не защитят вас от нечестного работника. Однако уделите все же должное внимание изучению кандидатов настолько, насколько это возможно.
3. Работа на местах. Еще один вид международного бизнеса - создание местного подразделения вашей фирмы. Всем видам местных подразделений приходится решать особые вопросы, касающиеся юридических формальностей, налогообложения и бухгалтерского учета, поскольку, если вы вступили на эту землю, то, естественно, подчиняетесь местным законам. При этом местное производство будет иметь смысл в том случае, если в результате этого издержки по выпуску продаваемого товара будут ниже аналогичных издержек производства товара у себя в стране. При этом способе требуются такое же планирование и анализ, как и при переводе производства из одного места в другое в пределах страны. Иногда для того чтобы завоевать новый рынок и обеспечивать реализацию продукции на нем, возникает необходимость в открытии своего представительства.
|
|
4. Передача технологий. Еще один способ ведения международного бизнеса - лицензии на вашу технологию. Этот метод позволяет другим организациям воспользоваться вашим процессом, методикой или технологией; за это вы получаете определенную плату - роялти. Этой концепцией передачи технологии пользуются во многих совместных предприятиях или при комбинации двух разных предприятий для того, чтобы продукция производилась местной компанией на месте. “Кока-кола” - хорошо известный пример того, как американская продукция производится во всем мире местными компаниями. Местные компании занимаются розливом, упаковкой и продажей на свЬих внутренних рынках. |
5. Прямые инвестиции в зарубежные страны путем создания производства, открытия офиса или других видов постоянного присутствия. Данная стратегия представляет собой такой уровень международного бизнеса, при котором проявляется самая высокая степень участия. Такой способ действий ставит компанию в зависимость от различных законов, правил и положений разных уровней. Подробное их описание выходит за рамки данного раздела.
6. Государственные заказы. И последний по порядку, но не по значимости способ: вы можете принять участие в торгах по выполнению работ для иностранных правительств. Все правительства привлекают частные предприятия для поставок товаров и услуг. На сотрудничество с большинством зарубежных правительств ограничений не существует.
МЕЖДУНАРОДНАЯ ТОРГОВЛЯ, ЛИЦЕНЗИРОВАНИЕ И ПЕРЕДАЧА ТЕХНОЛОГИЙ
Питер Б. Фитцпатрик, исполнительный вицепрезидент, Центр прогрессивных технологий
|
КАК ПОСТУПАТЬ НЕЛЬЗЯ
Джо Джонс был управляющим по продаже товаров невоенным организациям и частным лицам внутри страны и за рубежом компании “Бесткоуд Софтво”, расположенной в пригородах Вашингтона. Она производит средства комплексного программного обеспечения, а также ряд других средств программирования и несколько видов компьютерного оборудования, которое значительным образом повышает возможности использующих их компьютерных систем. |
“Бесткоуд” начала с создания систем для федерального правительства, в частности, для Министерства обороны, но после этого перешла на гражданский сектор рынка. На одном из заседаний, посвященном вопросам стратегического планирования, было принято решение о необходимости выхода компании на международный рынок. Джо получил задание “отработать” этот рынок, поскольку это представлялось естественным продолжением его функций внутри страны. Среди поставленных перед ним на год задач были поиск и привлечение дистрибьютора в Европе и начало продаж на этом рынке. Из-за занятости вопросами внутреннего характера Джо приступил к решению проблемы лишь за 45 дней до проводимой в конце года встречи с президентом компании. Пытаясь ухватиться за последнюю соломинку, он вылетел в Париж, чтобы успеть на последний день конференции по программному обеспечению, проводимой французским консорциумом. На конференции Джо повстречал Стэна Преско-вича - американца, эмигрировавшего в Париж восемь лет назад. После конференции Стэн и Джо пошли в бар, немного выпили, и Джо предложил Стэну заняться распространением продукции в Европе. Стэн согласился, они пожали друг другу руки, и Джо вернулся домой с сознанием того, что сможет доложить об успешном результате поисков европейского дистрибьютора и о том, что поставки товаров ему начнутся незамедлительно.
Конечно же, так нельзя выходить на какой бы то ни было рынок, и тем не менее с американцами подобное случается часто. Одна из консалтинговых фирм, “Рэдли Ресурсес, Инк.”, выявила 12 наиболее типичных при выходе на зарубежные рынки ошибок.
|
1. Отсутствие плана расширения рынка.
2. Недостаточное внимание руководства компании освоению зарубежного рынка.
3. Невнимательное отношение к выбору дистрибьюторов.
4. Беспорядочные поиски заказов по всему свету.
5. Пренебрежительное отношение к международным рынкам во время периодов активного подъема деловой активности в США.
6. Неспособность одинаково относиться ко всем дистрибьюторам.
7. Использование повсеместно одних и тех же приемов.
8. Нежелание изменять продукцию.
9. Необеспеченность литературой на местном языке.
10. Упущенная возможность воспользоваться услугами компании, специализирующейся на управлении экспортными операциями.
11. Упущенная возможность создания совместного предприятия или лицензирования.
12. Непредоставление клиентам обслуживания вместе с продажей продукции.
ФАКТОРЫ, ВЛИЯЮЩИЕ НА ЛИЦЕНЗИРОВАНИЕ
При решении проблемы о том, целесообразно заниматься лицензированием или иным образом распространять за рубежом вашу технологию, необходимо ответить на следующие важные вопросы:
1. Какие законы и существующие в США порядки повлияют на ваше решение?
2. Какие законы и положения соответствующей страны или региональной организации (такой, например, как Европейское сообщество) повлияют на ваши возможности добиться успеха? |
3. Какие традиции соответствующего рынка повлияют на вашу возможность заниматься распространением или лицензированием данной технологии?
Изучение зарубежного рынка
Любая стратегия выхода на рынок -независимо от того, является ее целью достижение лицензионного соглашения или соглашения о распространении, -должна основываться на знании зарубежного рынка. Вот некоторые из соображений.
1. Изучение культурной среды и рынка. Нельзя принимать никаких решений о приемлемой форме выхода на зарубежный рынок без предварительной подготовки стратегии такого выхода, учитывающей наилучшие способы реализации вашего продукта. К примеру, французские компании обычно предпочитают, чтобы программное обеспечение было приспособлено к их особым потребностям, тогда как немецкие компании зачастую готовы внести требуемые изменения в свою практику. При проведении такой подготовительной работы можно воспользоваться рядом имеющихся источников информации.
2. Изучение потенциальных партнеров. Особенно важно изучить репутацию любого отдельного лицензиата или агента, кандидатуру которого вы рассматриваете в свете использования на данном рынке. Имидж вашей продукции будет до определенной степени зависеть от репутации вашего лицензиата или дистрибьютора.
3. Соответствующие законы США и других стран. Важно еще на ранней стадии знать, возникнут ли проблемы правового характера во время вашей рыночной деятельности и можно ли использовать местное законодательство в качестве поддержки ваших усилий по охране своей интеллектуальной собственности. Для американских компаний, выходящих на зарубежные рынки, защита интеллектуальной собственности, в то же время допускающая передачу определенной технологии, является принципиально важным вопросом. Зачастую именно технология отличает качество американской продукции от продукции ее конкурентов. Если необходимая защита интеллектуальной собственности не будет обеспечена, то компания может потерять свои рыночные преимущества.
|
Изучение законов США
Когда речь заходит о законах США, крайне важно, чтобы вы не вступили в противоречие с рядом нормативных положений по следующим позициям:
1. Регулирование экспорта. Несмотря на окончание холодной войны, в США по-прежнему дискутируется вопрос о том, собираются ли они защищать интересы национальной безопасности с помощью охраны важнейших технологий, или содействовать конкурентоспособности страны, позволяя продавать за рубеж продукцию США, содержащую такие технологии. По всей вероятности, дебаты по данному вопросу так и будут продолжаться в кулуарах Вашингтона. И тем не менее еще на ранних этапах нужно определиться: возникнут ли у вас проблемы с получением лицензии на экспорт вашей технологии. Будущих неприятностей можно избежать, если заранее выяснить этот вопрос в Министерстве торговли.
2. Закон о практике подкупа в
других странах. Данный закон применим в случаях, когда иностранным чиновникам делаются выплаты, чтобы помочь американской компании начать или продолжить свой бизнес. Компании США привлекаются к ответственности за незаконные выплаты в тех случаях, когда они знали или имели причины знать о фактах неправомерных платежей. ,
3. Законодательство об отказе от бойкота. Законодательство США запрещает участие в арабском бойкоте Израиля на основе двух законов, один из которых реализуется Министерством торговли, а другой - Министерством финансов исходя из кодекса законов о внутренних доходах. Однако в законах нет прямого указания о способах регулирования, поэтому возможно ненарочное нарушение закона. Если вы ведете дела на Ближнем Востоке, то стоит узнать в соответствующем управлении Министерства торговли о планируемых мерах по выполнению соответствующих статей законов и о возможных “ловушках” в этой сфере. |
4. Антитрестовское законодательство. Часто при заключении дилерских сделок возникают проблемы с соблюдением антитрестовских законодательных актов, поэтому такие сделки нужно внимательно изучать в свете подобных законов. Проблемы могут создать контракты на продажу товара с принудительным ассортиментом, согласно которым иностранный дилер обязан покупать не только те товары, которые ему нужны, но и те, которые поставщик желает продать. Кроме того, антитрестовские законы могут оказаться нарушенными в связи с ограничениями, налагаемыми на перепродажу товаров в США зарубежными дилерами. Необходимо отметить, что выполнения положений антитрестовского законодательства США может оказаться недостаточным для зарубежных рынков, таких, как Европейское сообщество, где существует своя антитрестовская система, предусматривающая другие нормы.
Роль агентов, дистрибьюторов и лицензиатов
Закон в США проводит четкую грань между агентами, дистрибьюторами и лицензиатами. За рубежом многие из этих понятий сохраняют свое значение, однако права и обязанности могут различаться. К примеру, дистрибьюторы в США обычно сохраняют самостоятельность, имеют возможность приобретать и продавать товары за свой собственный счет и принимать на себя риск за потери, связанные с товаром. Агенты обычно имеют меньшую степень независимости, им выплачивается жалование или комиссионные в зависимости от объема продаж по отношению к надбавке на реализуемые товары. Здесь экономический риск обычно берут на себя поставщики, от которых непосредственно поступают товары клиентам. Дистрибьюторы не имеют права каким-либо образом связывать своих поставщиков; обычно они имеют право собственности на реализуемые ими товары, а складирование и хранение товаров осуществляют за
|
свой счет. Агенты часто имеют очевидное или зафиксированное право налагать на поставщиков определенные обязательства. Иногда понятие “зарубежный дилер” в других странах отличается от принятого в США.
Обычно лицензиаты производят продукцию на местах и выплачивают поставщикам роялти. Поставщики зачастую также требуют от лицензиатов приобретения комплектующих только у них.
Зарубежное законодательство, касающееся агентов и дистрибьюторов
Обычно договоры с агентом и дистрибьютором регулируются тремя видами зарубежного законодательства: (1) законами по защите прав дилеров; (2) законами, ограничивающими права дилеров; (3) законами о труде в той сфере, в которой работает дилер.
Важно понять, каким образом эти законы повлияют на вашу деятельность до установления каких-либо связей в зарубежной стране. Во многих странах, особенно в Латинской Америке, существуют законы, призванные защитить интересы местных агентов, дистрибьюторов и лицензиатов. Цель этих законов состоит в ограничении возможностей иностранных корпораций прекращать или изменять отношения с дилерами (часто независимо от условий любого письменного или устного договора о предоставлении дилерских прав) без выплаты зарубежному дилеру существенной компенсации. Сумма требуемой компенсации часто базируется на подсчете упущенной будущей прибыли. В подсчет могут включаться такие данные, как среднегодовая сумма прибыли дилера, “гудвилл” (условная стоимость деловых связей дилера), капиталовложения дилера в создание рынка для товаров поставщика, затраты дилера на рабочую силу и на складское хранение, а также затраты на покупку товаров, находящихся у дилера. |
Наилучшей защитой от безосновательного применения подобных положений могут стать четкое определение целей дилера и разработка норм в качестве оправданной причины для прекращения отношений. В некоторых странах существует стремление к ограничению деятельности дилеров, в частности, это характерно для стран Ближнего Востока. В других странах, например в Алжире, использование услуг дилеров категорически запрещено. В третьих, таких, как Саудовская Аравия, запрещается привлечение в качестве дилеров иностранцев и требуется, чтобы дилером был местный гражданин. Кроме того, во многих странах должна осуществляться регистрация дилеров.
Рабочее законодательство страны дилера может существенно повлиять на размер выходного пособия, выплачиваемого поставщиком такому дилеру. Иногда в момент прекращения отношений может потребоваться компенсация зарубежного эквивалента выплат по социальному страхованию и потере трудоспособности. Обязательство по выплате этих сумм возникает в случае, если будет определено, что отношения между поставщиком и дилером аналогичны отношениям между работодателем и работником. По этой причине при составлении проекта любого договора с дилером большое значение приобретает независимость дилера.
ЗАЩИТА ПЕРЕДАВАЕМОЙ ТЕХНОЛОГИИ И ИНТЕЛЛЕКТУАЛЬНОЙ СОБСТВЕННОСТИ
Защита интеллектуальной собственности - основа сохранения лидирующего положения на рынке технологий. В отдельных случаях минимальный уровень защиты могут получить и ноу-хау и профессиональные секреты. Основные проблемы:
1. Патенты и профессиональные секреты. Обычный способ охраны ноу-хау и профессиональных секретов за рубежом - включение положения о конфиденциальности в контракт с вашим дистрибьютором или лицензиатом. На большую часть продукции, изготавливаемой с применением тех или иных технологий, имеются патенты, причем абсолютно необходимо понимать различие между патентными законодательствами в США и в других странах. В системе патентования США патенты выдаются первому изобретателю. Согласно зарубежным законам патенты обычно выдаются лицу, первым подавшему заявку на патент. Важно определить с помощью вашего адвоката степень защиты ваших патентных прав как внутри страны, так и за рубежом.
|
|
2. Программное обеспечение. Иногда на программное обеспечение берут патенты, иногда получают авторские права. Во многих регионах мира обеспечить защиту программного обеспечения крайне сложно. Поэтому в США появился ряд организаций, пытающихся организовать контроль за выполнением правил по охране программного обеспечения во всем мире. Пример тому созданный в Вашингтоне Альянс предпринимательских прикладных программ. В разных юрисдикциях нужно уделять внимание разным проблемам. Скажем, Европейское сообщество находится сейчас в процессе согласования стандартов по всем видам продукции, причем вероятным следствием этих действий может стать недопущение или препятствие поступлению товаров США на этот рынок. Если речь идет о программном обеспечении, то американские компании обычно организуют его защиту с помощью получения авторских прав на опознавательный код согласно регистрационным требованиям Бюро по охране авторских прав США. Поскольку США подписали Парижскую конвенцию (1971 год) в рамках Бернской конвенции по охране литературных и художественных произведений, то в европейских странах обеспечивается общая защита в равной степени граждан данной страны при условии, что регистрация будет осуществлена в течение 12 месяцев. США являются также членом Всеобщей конвенции по охране авторских прав (Парижская конвенция, 1971 год). Хотя регистрация в США предоставит вам право на защиту в рамках европейского рынка, для гарантии охраны вам придется зарегистрироваться в соответствии с национальными законами различных стран, где вы намереваетесь продавать свою продукцию. |
Европейское сообщество выпустило директиву по охране программного обеспечения, с которой связаны два вопроса, вызывающих беспокойство у производителей программного обеспечения: охрана интерфейса (то есть совокупности технически : и программных средств), обеспечивающих совместимость различных компьютерных программ, и поощрение инженерного анализа компьютерных nporj іммных технологий. В директиве ука- явается, что часть программной продук ции, которая дает ей возможность работать с другим программным обеспечением и аппаратурой и позволяет другой аппаратуре и программному обеспечению работать с ней, не охраняется авторским правом. Цель этого документа в том, чтобы открыть доступ к интерфейсам и тем самым стимулировать создание более сильного европейского сообщества производителей и пользователей программного обеспечения. Предполагается также, что эта директива окажет содействие в разработке дополнительной периферийной продукции на рынках как программного обеспечения, так и технических средств. С другой стороны, одним из последствий данной директивы является то, что лидирующие на рынке компании - в основном это американские - могут потерять свою долю рынка.
Инженерный анализ дает американским разработчикам программного обеспечения еще больше поводов для беспокойства. Инженерный анализ-процесс, при котором разработчик программного обеспечения получает возможность войти в исходную программу, чтобы узнать, каким образом она была создана. И если в программе есть незащищенный продукт творчества, то такой разработчик может обнаружить его и включить в свою собственную продукцию. Создателям программного обеспечения, естественно, не нравится такой захват творческого элемента их программ, поскольку он может значительно сократить срок существования продукции на рынке.
3. Торговые марки, товарные знаки и знаки обслуживания. Торговые марки, товарные знаки и знаки обслуживания имеют на рынке огромную ценность. Их нужно регистрировать в каждой отдельной стране. Регистрация в Управлении торговых марок США обеспечивает защиту на их территории в течение 10 лет, после чего ее нужно возобновлять каждый раз. Чтобы обес-пенить охрану торговой марки, ее нужно активно защищать, поэтому важно от любого зарубежного дилера, имеющего право на использование торговой марки, требовать признания того, что поставщик обладает всеми правами и титулом на торговую марку, а также имеет материальный интерес. Кроме того, важно ограничить использование зарубежным дилером торговой марки и наименования фирмы лишь теми случаями, которые отвечают целям соответствующего договора о распределении или лицензировании. От зарубежного дилера нужно также получить подтверждение того, что он будет сообщать поставщику о любых случаях нарушений или незаконного использования марки или наименования фирмы, а также окажет содействие в принятии мер, обеспечивающих соответствующую охрану на территории дилера.
|
Такая охрана приобретает особое значение, поскольку право собственности на торговую марку обусловливается степенью контроля и защиты марки со стороны владельца. Если зарубежному дилеру разрешено беспорядочно использовать торговую марку и он не примет мер по ее защите, то права владения поставщика на данную марку могут оказаться подорванными.
Тесно связан с вышеизложенным и вопрос о необходимости контроля со стороны лицензиата или дистрибьютора за использованием торговых марок и товарных знаков в любых рекламных или пропагандистских материалах. Как указывалось выше, авторские права, торговые марки, товарные знаки и патенты по возможности должны регистрироваться в соответствующей стране. Поставщик должен обеспечить выполнение этого требования от имени поставщика, а не зарубежного дилера или какой-либо иной стороны; кроме того, он должен сделать так, чтобы по окончании действия любого договора с дилером или лицензиатом у любой из иностранных сторон не оставалось никаких прав на интеллектуальную собственность.
ПРОЧИЕ СООБРАЖЕНИЯ
Необходимо учесть целый ряд других соображений, включая следующие: |
1. Целесообразно заключать контракты с корпорациями или аналогичными юридическими лицами, а не с отдельными лицами, чтобы не подпасть под действие местных законов о труде.
2. После составления плана по выходу на рынок следует провести анализ компонентов плана с точки зрения налогов, чтобы определить, сможет ли компания вообще заработать деньги на этом рынке.
3. Если планируется установить отношения с дистрибьютором или агентом, а не лицензиатом, то лучше всего заключать краткосрочный контракт (на 1-2 года). По окончании этого периода контракт можно пересмотреть, чтобы определить, были ли достигнуты поставленные цели. Прекращение отношений должно быть оправданным и сосредоточиться в первую очередь на коммерческой жизнеспособности отношений в том виде, в каком они были определены бизнес-планом и планом организации маркетинга.
4. Вы должны определить территорию, на которой будет действовать ваш дистрибьютор или лицензиат. При этом подобные ограничения должны соответствовать антитрестовскому законодательству и США, и Европейского сообщества.
5. Обычно предпочтение отдается арбитражу, а не судебному процессу, особенно на международной арене.
6. Насколько возможно, платежи должны производиться в твердой валюте там, где валютные средства не замораживаются. В контексте платежных операций необходимо учитывать Закон о практике подкупа в других странах.
7. Если существует необходимость в поддержании на должном уровне товарно-материальных запасов в объектах или особом персонале, то это нужно указать в договоре.
8. Иностранная сторона должна дать согласие на неразглашение любой конфиденциальной информации и на возврат по окончании отношений любой информации, на кото-
|
рую имеются права собственности.
9. Обычно обе стороны защищаются положениями о форсмажорных обстоятельствах от претензий по невыполнению обязательств из-за стихийных бедствий или прочих непредусмотренных и неконтролируемых сил. Вам необходимо решить, согласитесь ли вы считать трудовые проблемы или забастовки приемлемыми форсмажорными обстоятельствами.
СПРАВОЧНЫЕ СВЕДЕНИЯ
Дополнительную информацию по вопросам зарубежного сбыта, лицензирования и передачи технологий можно получить из нескольких источников, включая следующие:
1. Бухгалтеры.
2. Банки ~ в США и иностранные.
3. “Бизнес Интернэйшнл”.
4. Торговые палаты — местные, американские и зарубежные.
5. Консультанты.
6. Конкуренты.
7. Экспедиционные и транспортные агентства.
8. Переговоры.
9. Ведомства на уровне штатов, занимающиеся экспортом.
10. Поставщики.
11. Исследования.
12. Профессиональные ассоциации.
13. Профессиональные издания.
14. Источники в правительстве США, такие, как Министерство торговли и Госдепартамент, посольства и атташе по торговле.
КОНТРОЛЬНЫЙ список ВОПРОСОВ
Некоторые вопросы управленческого плана, возникающие при выходе на зарубежные рынки
1. Каковы цели компании при выходе за рубеж? |
2. Существует ли приверженность высшего руководства компании таким планам?
3. Какую прибыль на инвестированный капитал ожидает получить руководство и в какие сроки?
4. Располагает ли компания опытом работы в международном масштабе?
5. Какая продукция пользуется наибольшим спросом на рынке?
6. Поставляется ли продукция вашей компании за рубеж вашими клиентами внутри страны?
7. Кто ваши основные конкуренты?
8. Каким опытом международной работы располагают ваши сотрудники?
9. Кому будет подчиняться международное операционное подразделение?
10. Сколько времени руководители высшего звена уделяют этому направлению деятельности?
11. Кто будет осуществлять планирование?
12. Каким образом деятельность в международном масштабе повлияет на производственные возможности?
13. Какие изменения потребуется внести в процесс производства или в конечный продукт?
14. Какие обязательства инвестиционного характера связаны с выходом на соответствующие рынки?
15. Как такая международная деятельность повлияет на налоги?
16. Какие дополнительные накладные расходы или издержки производства возникнут в результате международной деятельности?
17. Существуют ли у компании иные возможности в конкуренции помимо выхода на международную арену?
Некоторые соображения, которые нужно учитывать при выборе зарубежного представителя
1. Какова репутация представителя на рынке?
2. Кто в данной организации входит в число руководителей?
|
3. Какую долю в общем объеме деятельности данной фирмы будет занимать ваша компания?
4. Что потребуется от представителя, чтобы удовлетворить ваши потребности, связанные с выходом на рынок?
5. Сколько у представителя торговых агентов и каковы его планы по расширению деятельности?
6. Каковы размеры рынка или территории сбыта представителя в настоящее время? Соответствует ли предлагаемый им регион охвата обслуживанием вашим интересам?
7. Сколько и каких видов продукции представитель реализует на рынке в настоящее время? Дополняют ли они ваш ассортимент или конкурируют с ним?
8. Существует ли конфликт интересов и в чем он состоит?
9. Изменит ли зарубежный представитель ассортимент своей продукции, чтобы приспособиться к вашей номенклатуре?
10. Каким должен быть объем реализованной продукции, чтобы вызвать интерес у вас и у представителя?
И.Какими он располагает складскими помещениями, какие использует методы ведения учета запасов, охраны и страхования товаров?
12. Каким коммуникационным оборудованием (факс, телефон, телекс, компьютеры) представитель располагает и совместимо ли оно с вашим?
13. Как подготовлены его торговые агенты, как осуществляется управление их работой, какие используются стимулы и способы поощрения?
14. Кто входит в число постоянных клиентов зарубежного представителя, каковы их возможности и отвечают ли они вашим рыночным потребностям?
15. Может ли представитель помочь вам провести изучение рынка?
16. Какую рекламно-пропагандистскую деятельность ведет представитель по своей продукции и как он намерен вести такую же деятельность по вашей продукции? |
17.Может ли он при необходимости предоставлять услуги переводчиков?
Контрольный список вопросов для включения в договор с зарубежным представителем
Подготовка к переговорам
1. Исследование культурной среды и рынка.
2. Изучение соответствующих законов США и зарубежных стран.
3. Репутация предполагаемого представителя.
Положения договора
1. Вид отношений:
а) дистрибьютор, агент, лицензиат или иное лицо,
б) предложение и его принятие,
в) корпорация или физическое лицо.
2. Срок действия договора.
3. Территория.
4. Исключительные права.
5. Обязанности представителя:
а) объекты и персонал,
б) товарно-материальные запасы,
в) заявление о намерении приложить максимальные усилия,
г) заявление о соблюдении Закона о практике подкупа в других странах,
д) реклама, пропаганда и использование торговых марок,
е) квота на продажу,
ж) вопросы контроля за качеством,
з) требования к отчетности.
6. Условия продажи:
а) цена,
б) кредит,
в) передача права собственности,
г) валюта,
д) дефектные товары,
е) условия страхования и доставки,
ж) налоги,
7. Платежи и компенсации:
а) валюта,
б) местонахождение,
в) колебание курса валют.
8. Прекращение действия договора:
а) уведомление,
|
б) автоматическое прекращение действия по “обоснованной причине”,
в) исправимые случаи нарушения договора.
9. Арбитраж и законодательство:
а) правила Американской арбитражной ассоциации, Комитета по межштатному транспорту и торговле или иного органа,
б) местонахождение и язык,
в) применимое законодательство,
г) выплата сборов и вознаграждений - валюта.
10. Доверительность.
11. Положение об охране интеллектуальной собственности.
12. Прочие положения:
а) форсмажорные обстоятельства,
б) разделение прав и обязанностей,
в) переуступка, |
г) отказ от прав и претензий,
д) совокупность договоренности.
Реализация международных партнерских соглашений или договоров о лицензировании и передаче технологий во всем мире требует неослабного внимания и активных действий. При этом возникает необходимость как в использовании правовой защиты, к которой можно прибегнуть в разных странах, так и в тщательном юридическом структурировании договоров с зарубежными партнерами и дистрибьюторами. Если внимательным образом подойти к информации, получаемой в ответ на вышеизложенные контрольные вопросы, то тем самым можно смягчить риск самых худших вариантов развития событий или даже злоупотреблений в рамках подобных взаимоотношений.
ЗАРУБЕЖНЫЕ ВОЗМОЖНОСТИ И СТРАТЕГИЧЕСКИЕ АЛЬЯНСЫ
Алан Зиммерман, президент “Рэдлей Ресурсес Инк.”
|
Можно добиться всего самому при наличии достаточного времени, денег и удачи. Но всего этого не хватает. В условиях развития международной деятельности требуется создание альянсов, которые становятся абсолютно необходимыми с точки зрения стратегии.
Внешнеэкономическая деятельность стала сегодня для большинства компаний свершившимся фактом. Если фирма в настоящее время не участвует в конкурентной борьбе в мировом масштабе, то это наверняка произойдет в самом ближайшем будущем. Учитывая более свободный доступ на мировые рынки, появляются новые конкуренты на отечественных рынках, открываются новые возможности на зарубежных рынках. Для того чтобы осваивать рынки всего мира и работать на них, компаниям следует разрабатывать новые стратегические подходы.
Не существует единой формулы оптимальной организации предприятия. Появляются и развиваются и формальные, и неформальные структуры, причем настолько быстро, насколько это позволяет технология. Наиболее прогрессивные фирмы ищут способы оптимизации своего положения за счет создания стратегических альянсов. Под такими альянсами подразумеваются совместные предприятия с контрольным пакетом акций и без него, франчайзинг, поглощения, лицензирование, соглашения, касающиеся интеллектуальной собственности, контракт на производство и соглашения по маркетингу. Использование источников снабжения на мировом уровне и совместное производство — это лишь два примера из самого широкого диапазона стратегических альянсов.
Для того чтобы извлечь максимальные преимущества из этих возможностей, надо изменить традиционное стремление к тотальной конкуренции. Руководители компаний должны понять, что во многих случаях сотрудничество предпочтительнее конкуренции.
“Бенеттон” - образец фирмы, прекрасно приспособившейся к нуждам мирового рынка. Эта фирма разработала различные варианты стратегических альянсов для тех задач, при решении которых вклад в добавленную стоимость с ее стороны невелик; однако она оставила за собой те сферы, в которых “Бенеттон” уникальна или в которых может оказать значительное воздействие на результаты - это проектирование изделий и закупочная деятельность. |
Указанной фирме было дано такое описание: “она и не интегрированная, и не деинтегрированная. Она похожа на швейцарский сыр: крупная компания с дырками. А дырки точно соответствуют тем точкам, где внешние издержки меньше внутренних”.
Стратегическим альянсом может стать любой вид договоренности между одной фирмой и другой или другими компаниями для достижения особых целей. Главное здесь — слово “стратегический”. Обычно союзы подобного рода между фирмами сформировать трудно, при этом от руководства требуются огромные вложения средств и большие затраты времени. Следовательно, такие отношения нацелены на долгосрочное сотрудничество, а не на сиюминутную выгоду.
ОЦЕНКА СТРАТЕГИЧЕСКИХ АЛЬЯНСОВ
При изучении вопросов деятельности компаний на мировом уровне руководство должно найти ответ, сможет ли фирма решить все задачи за счет внутренних ресурсов. Поскольку все большее число фирм сталкивается с международной конкуренцией и новыми возможностями, то чаще всего одна компания практически не может профинансировать всю деятельность, обеспечивающую успех в мировом масштабе. Вместе с тем если фирма не использует эти возможности в самые сжатые сроки, то она может поставить себя в крайне неблагоприятное в плане конкуренции положение. Чтобы разрешить эту дилемму, многие фирмы пересматривают свою деятельность и вступают в тот или иной вариант стратегических альянсов. Преимущество этих отношений заключается в достижении таких показателей эффективности, каких фирма не смогла бы получить, если бы действовала в одиночку, а именно: альянс создает условия для снижения затрат в сферах материально-технического снабжения, производства, сбыта продукции и обслуживания.
Руководство должно изучить все звенья цепочки движения продукции от производства к потреблению, чтобы определить, в каких сферах на основе сотрудничества можно добиться наилучших результатов. Иногда бывает так, что компания оказывается слишком крупной для эффективного выполнения определенных задач, или слишком мелкой для выполнения других задач, тогда как при сотрудничестве на мировом уровне она получает экономию на снижении издержек. Так бывает с крупными транснациональными корпорациями.
|
Сотрудничество дает менее крупным фирмам шанс быстрого роста без значительных капитальных вложений, которые потребовались бы при более традиционном подходе. Сотрудничество может означать сокращение расходов на приобретение товара вследствие более низких затрат на рабочую силу или материальных затрат. Сотрудничество может привести к экономии за счет более высокой эффективности закупок или близкого расположения объекта к источнику снабжения. Сотрудничество может позволить обеспечить снижение издержек в результате приближения к потребителю, создания новых каналов сбыта, построения экспортной базы, преодоления тарифных или нетарифных экспортных барьеров или соответствия потребностям местных клиентов.
Среди других причин целесообразности вступления в стратегические альянсы можно назвать доступ к новой технологии, распространение новой технологии с помощью рынка или просто знания рынка партнерами на местах. Стратегические альянсы любого вида требуют от руководства компании мыслить в духе сотрудничества, а не конкуренции. Прежде чем вступить в любой стратегический альянс, необходимо понять, что установленное таким образом сотрудничество может продолжаться в течение значительного периода времени.
Когда компания начнет изучать возможности вступления в какого-либо рода сотрудничество, включая сотрудничество в поиске и использовании источников снабжения, совместные предприятия или любое из вышеизложенного, она должна оценить не только очевидные прямые расходы, на которых можно сэкономить при переходе к сотрудничеству, но и расходы на проведение сделок. Сюда входят расходы на поиск партнеров, заключение и выполнение договоров с этими партнерами. |
Сюда также входят и менее ощутимые издержки, связанные с появлением потенциального конкурента или потерей критически важной технологии.
На протяжении многих лет компания “Ай Би Эм” отказывалась от использования каких-либо внешних источников - боялась, что так называемый “источник” приберет к рукам ее важнейшую технологию. В конце концов “Ай Би Эм” все-таки создала в Мехико совместное производство по выпуску персональных компьютеров. В данном случае, видимо, экономия на издержках перевесила потенциальные риски, или технология изготовления персональных компьютеров уже широко распространена и не является такой исключительной, как технология выпуска более крупных компьютеров.
По мере того как стоимость передачи информации будет снижаться, станет легче организовывать тесное сотрудничество с партнерами. Несущественные потенциальные риски трудно оценить в долларах и центах. Каждый руководитель должен выработать свой собственный метод измерения степени риска и издержек по сравнению с преимуществами.
ВСТУПЛЕНИЕ В СТРАТЕГИЧЕСКИЙ АЛЬЯНС
Первый и самый важный этап для компании при создании стратегического альянса любого вида - это анализ собственных стратегических потребностей компании, преимуществ и недостатков. Фирма должна хорошо разбираться в своем бизнесе, включая знание того, где она производит добавленную стоимость или располагает особой квалификацией, а где нет. Итак, именно эти уникальные свойства компании на ближайший период и на перспективу следует изучить до того, как компания приступит к поиску стратегических партнеров.
После завершения этого анализа компания должна решить, где стратегическое партнерство может принести наибольшую пользу. Лучше всего это сделать на основе стоимостного анализа всей деятельности компании. После этого она может принять решение о том, в каком одном или двух ключевых направлениях ей следует работать (первый этап). Небольшое предостережение: опыт показывает, что, если фирмы пытаются одновременно заняться реализацией слишком большого числа разных и трудных международных проектов, то в конце концов выясняется, что все сводится к частичной оптимизации результатов по каждому из проектов. Важно, чтобы руководство сосредоточилось на одном-двух наиболее важных проектах и старалось успешно их завершить.
|
|
Второй этап - выявление потенциальных партнеров и тщательный анализ этих фирм до обращения к ним. Анализ должен охватывать всю широко доступную информацию и информацию частного порядка. Эти сведения можно получить от Министерства торговли США и из других источников, таких, как двусторонние торговые палаты и американские юридические, бухгалтерские или банковские учреждения, находящиеся в соответствующей стране. |
Основными факторами, обеспечивающими успех любого стратегического альянса, являются следующие: фирм, которая будет участвовать в потенциальной совместной деятельности, должна назначить своих представителей в группу по разработке объединенного плана. Такой объединенный план должен быть кратким: в нем детально излагаются основные цели, мероприятия и обязанности каждого из партнеров. Таким образом можно решить многие проблемы еще на ранних стадиях.
В некоторых случаях именно в этот момент выявляется расхождение в целях и даже стилях руководства, которое может показаться непреодолимым. И именно в этот момент всю деятельность можно остановить до того, как затраты выйдут из-под контроля. Важно создать атмосферу доверия на тот период времени, пока альянс не станет реальностью. Для иностранных партнеров такое доверие и возможности сотрудничества гораздо важнее, чем взаимоотношения между фирмами в пределах одной страны. Создание такой атмосферы требует перемен в образе мышления руководителей.
УПРАВЛЕНИЕ
СТРАТЕГИЧЕСКИМ
АЛЬЯНСОМ
Управлять стратегическим альянсом любого вида намного труднее, чем собственной фирмой. Руководству компании приходится мириться с различием подходов к целям, неопределенностью ситуаций и замедлением темпов принятия решений. Абсолютно необходимо, чтобы высшее руководство одобрительно относилось к этим стратегическим альянсам и поддерживало их существование. Поскольку сотрудничество может оказаться нелегким, его нужно поощрять и стимулировать.
Зачастую стратегические альянсы не требуют пристального к себе внимания со стороны руководства, то есть соответствующим работникам дается возможность поступать по-своему. Многие стратегические альянсы выросли из простых договоров о поставке или маркетинге и превратились в более формальные совместные предприятия или привели к поглощению одной компании другой. Такие последствия возможны в случае, когда партнерам предоставляется возможность самостоятельного развития.
|
Нежелательно, чтобы высшее руководство компаний поручало контроль за текущей работой этих альянсов неквалифицированным или не увлеченным этой идеей управляющим. Управляющие должны сознавать, что успех альянса нужен для их карьеры и что он ей не мешает.
Признание стратегического альянса внутри расположенной в США организации столь же важно, как и поддержка высшего руководства. Те, кто будет работать на эту организацию, должны быть осведомлены о предполагаемом альянсе еще до его создания, они должны принимать участие в решениях и в структуре любых договоров. Участвовать в работе должны и сотрудники центрального аппарата, и линейные работники; и они должны рассматривать свою работу как способствующую служебному росту. Важно подобрать рабочий стиль разных лиц в рамках стратегически сгруппированных организаций. Иногда может оказаться полезнее пожертвовать технической квалификацией ради дополняющих друг друга и подходящих стилей работы отдельных лиц.
Расположенные в США компании неохотно идут на участие в совместных предприятиях без контрольного пакета акций или без равной их доли. Тяга к контролю, олицетворяемая владением основной доли и испытываемая многими руководителями, часто не дает ощутимых преимуществ. Поскольку работники на местах обычно живут в данной стране и находятся ближе к потребностям и нуждам рынка, к поставщикам и работникам, то находящемуся в США управляющему целесообразно прислушиваться к совету партнера, работающего на месте. Это правило приемлемо, если местному партнеру принадлежит и меньшая, и равная, и большая доля.
Если расположенная в США компания участвует в совместном предприятии с меньшей или равной долей, то ее руководство должно принять меры к тому, чтобы главные решения не могли приниматься в правлении простым большинством. Этого можно добиться, если потребовать “супербольшинства” голосов для самых главных вопросов, таких, как капитальные вложения, внесение изменений в стратегии маркетинга, приобретение или реализация основных активов, наем и увольнение лиц руководящего состава. |
ИСПОЛЬЗОВАНИЕ
ЗАРУБЕЖНЫХ
ВОЗМОЖНОСТЕЙ
Производство продукции на мировой рынок - это характерная особенность стратегического альянса. Главная идея заключается в том, чтобы получить продукцию из самого лучшего источника независимо от его местонахождения. Трудность заключается в том, чтобы определить, за счет чего один источник предпочтительнее другого. Такими источниками могут быть совместные предприятия, производства, работающие на подряде или субподряде, лицензиаты или дочерние фирмы, находящиеся в полном владении.
Первоначально транснациональные компании источники снабжения искали за рубежом, поскольку хотели использовать преимущества дешевой рабочей силы. Потом этот подход расширился и теперь включает низкую стоимость производственных мощностей и налоговые стимулы, имеющиеся в ряде слаборазвитых стран. Короче говоря, основная причина поиска источников снабжения в определенной степени сводится к низкой себестоимости. Сегодня руководители фирм рассматривают и многие другие причины, среди которых приближенность к привлекательному рынку, обход торговых барьеров, приближенность к источнику снабжения основным сырьем, повышение качества и расположение проектировщиков ближе к рынку, чтобы наилучшим образом удовлетворять потребности рынка. Если источник находится близко к рынку, то это может также ускорить создание новой продукции.
Наряду с множеством преимуществ использования зарубежных возможностей, есть и опасности. Многие из тех фирм, которые бросились на поиск источников в страны Дальнего Востока, обнаружили, что стоимость перевозки продукции, проезда и связи “съедали” большую часть средств, которые планировалось сэкономить. Торговые расходы могут на 10-15% повысить стоимость продукции. Самым существенным косвенным расходом являются возросшие затраты, связанные с “товарным запасом на воде”. Это товарные запасы, требуемые для компенсации длительных периодов доставки; они могут добавить к издержкам производства до 10%.
|
Способность сохранять оптимальный уровень товарных запасов на ассортимент продукции, поступающей из различных мест, является основным фактором, позволяющим удержать эти буферные расходы под контролем; но для этого требуется комплексный анализ. Завод в КНР может выглядеть самым привлекательным образом, однако некоторые фирмы сталкивались с необходимостью ждать, пока грузовики стояли в пробках у мостов, а клиенты негодовали.
Среди других косвенных расходов — перепроектировка изделия из-за отсутствия необходимого оборудования там, где находится источник. Еще один вид расходов связан с тем, что требуются наличные средства на счету, а не открытие аккредитива. Использование зарубежных источников может привести к риску, о котором говорилось выше ~ появлению конкурента при совместном использовании технологии и ноу-хау. Подстерегать могут и политический, и валютный риски.
При выборе партнера по международным источникам обычно применяются многие из правил создания стратегических альянсов.
Прежде всего зарубежные источники должны использоваться параллельно с национальными до тех пор, пока руководство не удостоверится в том, что из этих источников качественная продукция будет поступать своевременно и по приемлемой цене.
Успех в деле использования зарубежных возможностей достигается в результате постоянно проявляемого руководством интереса.
Партнеры должны отбираться тщательно, после внимательной проверки сведений о них. До отбора потенциальных поставщиков необходимо провести анализ всех затрат, связанных с переходом на тот или иной источник. |
После отбора к таким партнерам нужно относиться как к деловым партнерам и заняться их обучением.
“Информационный взрыв” в получении и обработке информации позволяет осуществлять более пристальный контроль при меньшем количестве поездок. Хотя личные визиты необходимы, их число можно ограничить на основе создания подходящей системы передачи информации, которая поможет контролировать соблюдение сроков и уровней качества. Других рисков можно избежать с помощью финансового планирования с привлечением квалифицированного банкира; это делается для ослабления последствий колебания валютных курсов, если компания ведет дела с использованием местной валюты. Политический риск можно преодолеть, разработав тщательно продуманные планы на случай возникновения непредвиденных обстоятельств.
Особый случай в использовании источников в мировом масштабе - это долевое производство. В первую очередь это касается небольших фирм, которые хотят производить новую продукцию без строительства дорогостоящего объекта. Главное заключается в том, что производственные центры можно использовать для выпуска небольших партий. Фирмы могут арендовать время для использования отдельных машин или группы станков, чтобы проводить эксперименты с новыми проектами, материалами или изделиями. Все большее число фирм воспринимают идею долевого производства по мере распространения гибкого производственного процесса с использованием компьютеров. Один из руководителей Министерства торговли США предполагает, что производство превратится в функцию обслуживания и любая фабрика станет выпускать сотни видов продукции для разных компаний в разных отраслях промышленности. Долевое производство в собственной стране может стоить дешевле, чем переход на зарубежный источник, но при этом необходимо изучить все прямые и косвенные расходы.
Фирма должна проявить особое внимание к тому, чтобы долевое участие не ограничивало ее способность к быстрому росту в случае успеха выпуска определенного вида продукции. Кроме того, долевое производство может оказаться неприемлемым при использовании технологии, на которую имеется право собственности.
|
Для защиты любых подобных материалов или технологий потребуется тщательно продуманный договор, и тем не менее долевое производство дает мелким фирмам возможность воспользоваться самой сложной аппаратурой и оборудованием, что в других условиях было бы нереально.
ЗАКЛЮЧЕНИЕ
Стратегические альянсы позволяют фирмам обслуживать своих клиентов во всем мире продукцией и услугами, которые они в других случаях не могли бы предложить, если бы использовали только свои собственные ресурсы. Такие альянсы могут принимать разнообразные формы, но всем им присущи некоторые одинаковые требования.
Для того чтобы фирма могла добиться успеха, ей нужно анализировать свой бизнес, изучать и оценивать те сферы, в которые стратегический альянс может привнести ценный вклад. Этот анализ нужно провести до обращения к любым потенциальным партнерам. До прямого выхода на партнеров их необходимо тщательно проверить. После отбора потенциального партнера нужно разработать совместный план, чтобы проверить совместимость целей, организационной атмосферы и стилей. Руководители должны избегать участия в излишнем количестве стратегических альянсов, чтобы сконцентрироваться лишь на нескольких, которые нужно реализовать настолько тщательно, насколько это возможно. |
Каким бы ни был стратегический альянс, обе или все его стороны должны четко понимать цели его создания и то, какой вклад будет вносить каждый из партнеров. Большинство • американцев предпочитают формальный письменный договор, и хотя обычно зарубежные партнеры соглашаются с этим, успех предприятия будет зависеть главным образом от создания атмосферы доверия и сотрудничества. Практически в письменном документе невозможно предусмотреть все непредвиденные обстоятельства, поэтому для успешного разрешения неизбежных конфликтов требуется добрая воля партнеров. Способ урегулирования споров также должен быть включен в текст договора. После окончания предварительных этапов настоятельно рекомендуется использовать услуги адвоката, знакомого с работой международных альянсов, совместных предприятий и т.п.
Использование источников в мировом масштабе и долевое производство - это особые виды стратегических альянсов. Требуется такое же внимательное и предварительное их изучение, как и любого другого стратегического альянса. Тщательный анализ всех прямых и косвенных расходов необходим еще до принятия решений об использовании имеющихся возможностей. Абсолютно необходимо планировать пути преодоления различных рисков.
По мере того как фирмы сталкиваются с более сильной конкуренцией и находят новые возможности, международный бизнес станет необходимостью для любой компании. Способность изучить свой бизнес и определить, где сотрудничество или конкуренция принесут наилучшие результаты, - отличительный признак серьезного подхода к управлению в современных условиях.УПРАВЛЕНИЕ РИСКОМ В СОВМЕСТНЫХ ПРЕДПРИЯТИЯХДжон Дж. Хэмптон, руководитель “Принстон Консалтинг групп, Инк.”
|
Восьмидесятые годы стали периодом активных переговоров о создании совместных предприятий на договорной основе и совместных акционерных предприятий между частными корпорациями США и зарубежными предприятиями. Было заключено большое количество договоров, создано множество совместных предприятий, которые до сих пор функционируют в различных уголках мира. Управление ситуациями риска в таких предприятиях -важный аспект международной деятельности.
Западные партнеры указанных предприятий неохотно обсуждают трудности, с которыми они сталкивались в процессе переговоров и совместной деятельности в развивающихся странах. Тем не менее картина постепенно проясняется. Многие из надежд и стремлений 70-х и 80-х годов не были реализованы. А в некоторых случаях на смену разочарованию пришло ожесточение. |
Прежде чем заняться созданием совместного предприятия, руководители должны оценить деловую обстановку, сопутствующую созданию такого предприятия. Это целесообразно сделать по двум причинам. Во-первых, опыт работы в развивающихся странах дал представление о рисках в области экономики и политики, с которыми сталкиваются совместные предприятия. Проблемы остаются одними и теми же, но и различаются между собой для совместных предприятий, создаваемых в Восточной Европе, бывшем СССР, Китае и Латинской Америке. Во-вторых, это самое подходящее время для оценки. Мы накопили многолетний опыт работы с партнерами в других странах. Чему мы научились в 70-е и 80-е годы?
В 90-х годах будущее совместной деятельности во многих регионах мира обуславливается глубокими социальнополитическими изменениями. Царящая в какой-либо стране неопределенность заставляет человеческие и финансовые ресурсы перемещаться из нее в другую страну. В обстановке неопределенности и неуверенности западные партнеры неохотно идут на создание совместных предприятий. В этих условиях необходимо более полное понимание рисков и потенциальной отдачи. Давайте в качестве первого шага в этом направлении изучим некоторые основные виды рисков, с которыми сталкиваются партнеры в совместных предприятиях, и сопоставим их с уроками, которые мы извлекли из прошлого.
|
РИСК ХОЗЯЙСТВЕННОЙ ДЕЯТЕЛЬНОСТИ
Риск хозяйственной деятельности -это возможность того, что совместное предприятие окажется не в состоянии извлечь доход из основного направления деятельности. Например, может ли фирма производить товары, соответствующие стандартам своего или других рынков? Может ли она контролировать расходы так, чтобы товары реализовывались с прибылью? К сожалению, проблемы становятся буквально бедствием для многих из появляющихся совместных предприятий. Газеты и журналы пестрят статьями о товарах отвратительного качества и о задержках с поставками товаров из различных регионов мира.
Добившиеся успеха предприятия предпринимают ряд эффективных мер для того, чтобы сократить задержки, свести до минимума количество дефектных товаров и не допустить перерасхода средств в деятельности производственного предприятия или предприятия сферы обслуживания. По-видимому, решающую роль здесь играют два фактора:
1. Хорошо налаженное управление на местном уровне. Оперативный контроль за работой предприятия должен быть в руках опытных и независимых уп^ равляющих. Возможно, подготовкой местных управляющих придется заняться западному партнеру на расположенной в своей стране фабрике или где-то в другом месте. После начала деятельности совместного предприятия уже на месте должна находиться группа хорошо обученных специалистов, которые занимались бы подготовкой остальных. В большинстве случаев на начальном этапе руководители должны состоять из местных граждан и иностранцев, совместно работающих над разрешением возникающих проблем. В дальнейшем число иностранцев можно сократить. |
2. Постепенная динамика развития. График подготовки к открытию предприятия должен учитывать задержки и нестыковки с намеченными сроками. Затем понадобится дополнительное время на детальное обучение. В дальнейшем на стадии испытаний будет еще больше задержек, когда устраняются дефекты и преодолеваются препятствия. И, наконец, предприятие готово к работе и способно своевременно поставлять товары и предоставлять обслуживание.
Если будущим производством или предприятием обслуживания руководят неопытные управляющие, незнакомые с местными порядками, то это чревато дополнительными операционными рисками. Если в структуре финансирования предприятия не учитываются задержки, то предприятие может выкопать себе финансовую яму. Оба эти урока извлечены из обширного опыта работы совместных предприятий в 80-х годах.
РИСК, СВЯЗАННЫЙ с
ОСОБЕННОСТЯМИ
ИНФРАСТРУКТУРЫ
В большинстве развивающихся стран не хватает дорог, автотранспортных средств и железнодорожного подвижного состава, необходимых для доставки товаров на рынки. Связь, скорее всего, также будет осуществлять крайне трудно.
Коммунальные услуги, включая снабжение водой и электроэнергией, которые так нужны для современного производства, зачастую либо отсутствуют, либо ненадежны.
Совместным предприятиям угрожают убытки или расходы в результате ненадежности инфраструктур. Чтобы свести к минимуму неблагоприятное воздействие неадекватной инфраструктуры, предприятие должно быть расположено в городе, на побережье или в ином доступном месте, которые по меркам данной страны отличаются строительством дорог, прокладкой коммуникаций и предоставлением услуг.
|
В сельской местности можно найти дешевую рабочую силу, однако эти небольшие преимущества не перекрывают затрат, связанных с плохим качеством дорог и коммуникаций. Кроме того, выбранное место может оказаться в противоречии с интересами правительства страны по освоению сельской местности или предоставлению рабочих мест в небольших городках и селах. В других местах могут отсутствовать налоговые или иные льготы.
ФИНАНСОВЫЙ РИСК
Финансовый риск - это вероятность того, что совместное предприятие не принесет требуемых сумм в твердой валюте, чтобы оплатить долги и выплатить прибыль зарубежному партнеру. Перспективы доходности осложняются отношением во многих развивающихся странах к вопросу о стоимости денег с учетом дохода будущего периода. В ходе переговоров достаточно быстро может стать очевидным тот факт, что местный партнер не ориентируется на инвестирование капитала и получение прибыли от такого капитала. Это вполне объяснимо для стран, где высокий уровень инфляции фактически снижает стоимость валюты и где мало наличных денег. Такая ситуация может стать гибельной для западного партнера, который стремится получить прибыль на любое капитальное вложение.
Уровень финансового риска повышается из-за нехватки твердой валюты во многих странах. Даже при активном торговом балансе страны совместным предприятиям может не хватать твердой валюты. На ближайшую перспективу можно предположить, что во многих странах сохранится ситуация, когда для удовлетворения экономических потребностей страны конвертируемой валюты будет недостаточно. Ситуацию осложняют экономические спады в развитых странах. При этом вполне вероятно, что добившиеся успеха предприятия столкнутся с трудностями при получении одобрения правительства на репатриацию прибыли зарубежной материнской компании. |
Можно внести два предложения для снижения финансового риска совместных предприятий:
1. Ограничение инвестиций в твердой валюте. Если западный партнер ограничит размер конвертируемой валюты, вложенной в предприятие, то тем самым уменьшается воздействие задержек и других препятствий, связанных со стоимостью денег с учетом будущего периода. Проще говоря, не спешите со своими долларами, иенами или дойчмарками.
2. Удерживайте часть твердой валюты в зарубежных банках. Если предприятие не приносит дохода в твердой валюте, вопрос об удержании валюты остается открытым. Однако если предприятие приносит твердую валюту, то оно должно добиваться заключения договоров, разрешающих ему депонировать часть средств в зарубежных банках до востребования. Естественно, местные органы власти будут противостоять этому. Несмотря на такое сопротивление, вполне вероятно, что именно такую цену стране придется заплатить за привлечение капитала. К тому же справедливо настаивать на достойной отдаче от вложенного капитала.
Скорее всего, именно здесь возникнет вопрос: что произойдет, если правительство не разрешит ограничить инвестиции в твердой валюте или депонировать твердую валюту в зарубежных банках? Давайте по крайней мере в том, что касается молодых предприятий, ответим на вопрос вопросом. Что произойдет, если западный партнер не вступит в предприятие, если не будет гарантии получения доходов в твердой валюте? И для существующих предприятий: что произойдет, если западный партнер махнет рукой на шансы получения прибыли и уйдет? В 70-е и 80-е годы многие инвесторы были готовы пойти на вероятную потерю денег ради возможности участия в определенных рынках. Теперь ситуация изменилась. Конкуренция за дефицитные денежные ресурсы велика. Можно найти такие страны, где совместные предприятия способны принести доход.
|
РИСК, СВЯЗАННЫЙ с ОСОБЕННОСТЯМИ ПРАВОВОЙ СИСТЕМЫ
С начала 70-х годах многие страны добились прогресса в разработке законов и правовой системы, касающихся реализации контрактов и разрешения коммерческих споров. Однако некоторые системы на местах значительно отличаются от систем большинства развитых стран. Следовательно, совместным предприятиям необходимо учесть несколько простых фактов:
1. Местные контракты могут оказаться невыполненными. Наверняка существует какой-то способ смягчить это утверждение. Оно представляет собой нечто большее, чем просто мнение автора или предвзятое отношение управляющих обанкротившихся совместных предприятий. Невозможность принудительного выполнения контрактов уходит корнями в историю и культуру многих стран. Конфликты возникают в любом случае, а разрешаться они должны посредством переговоров между сторонами, возможно, включая участие представителей правительства. Разногласия относятся к сфере культуры, а не к юриспруденции.
Несмотря на эту очевидную и ясную истину, западные инвесторы зачастую проводят много времени над изучением местной правовой системы и оговорок об арбитраже в контракте. Документы изучаются западными юристами своей конторы или посторонней юридической фирмы. Эти меры в основном означают пустую трату времени в большинстве тех стран, где споры практически не разрешаются в суде.
2. Даже если местные контракты выполняются после решения суда, принудительное выполнение приводит к расторжению контракта. Контракт между западным и местным партнерами иногда сравнивают с западным брачным союзом. Конфликты возникают в любом случае, но они регулируются сторонами между собой. Какой брачный союз может выжить после разрешения серьезного конфликта в суде? |
И опять-таки западному партнеру нужно помнить, что конфликты берут свое начало в культурной, а не в юридической области.
3. Закон - лишь часть более крупной системы. Хотя в 80-е годы и был достигнут определенный прогресс, во многих странах законы по-прежнему практически не имеют независимого статуса. Следовательно, на них нельзя полагаться как на силу, действующую независимо от целей и задач местного правительства. И это действительно так, несмотря на предпринимаемые некоторыми правительствами усилия по привлечению иностранного капитала и защите прав западных партнеров.
Можно воспользоваться примером Китая, чтобы проиллюстрировать природу юридических проблем. В 80-е годы контракты регулировались статьей 9 Закона КНР о зарубежных экономических контрактах: “Контракты, противоречащие законам или государственным интересам Китайской Народной Республики, являются недействительными”. Проблема возникает с установлением момента совершенного нарушения. В результате нехватки твердой валюты после 1989 года некоторые контракты в одностороннем порядке объявлялись недействительными, если для их реализации требовалась столь дефицитная валюта. Готовность и наличие иностранной валюты гарантировались в момент, когда подобная гарантия отвечала государственным интересам Китая. Когда же государственные интересы изменились, изменилась и законность контрактов.
СТРАХУЕМЫЙ РИСК
Страхуемый риск - это возможные потери по причинам, лежащим вне сферы деятельности предприятия или не зависящим от его финансового положения. Примеры - пожар, уничтоживший фабрику, или потонувшее при шторме судно. Развивающиеся страны обладают скромным опытом принятия мер по повышению безопасности своих производственных мощностей. Так, электропроводка на фабрике может быть недостаточно надежной, рабочие места располагаются в хаотичном беспорядке, существует опасность возникновения пожаров и другие риски. Несчастные случаи происходят чаще, чем в индустриально развитых странах.
|
Страхуемый риск создает две существенные угрозы для совместного предприятия:
1. Приостановка деятельности. Пожар или аналогичный ущерб может вызвать остановку производства. Даже если прямой ущерб покрывается полисом местной страховой компании, остановка производства может стоить очень дорого. Возможно, придется продолжать выплату заработной платы работникам и нести другие расходы. Можно не найти страхового обеспечения, которое бы достаточно эффективно компенсировало остановку производства, особенно если такие остановки влияют на валютные ресурсы предприятия.
2. Физическая потеря оборудования, изготовленного вне данной страны. Некоторая часть станков и оборудования большинства производственных предприятий приобретается за конвертируемую валюту. В случае порчи или уничтожения такого оборудования. восстановить его с помощью денег от страхования можно лишь в том случае, если валюта платежа конвертируется в другие валюты. В зависимости от возможности обмена валют замена уничтоженного оборудования (даже если оно полностью застраховано) может быть неосуществимой.
Для того чтобы ослабить неблагоприятное воздействие страхуемых рисков, совместное предприятие должно приобрести часть своего страхового обеспечения у западного страховщика. Но это может быть запрещено местным законодательством, созданным для защиты национальных страховщиков.
РИСК, СВЯЗАННЫЙ с ПЕРЕВОДОМ ПРИБЫЛИ В ИНОСТРАННУЮ ВАЛЮТУ
То, что больше всего раздражает в отношении любого капитального вложения в развивающихся странах, - это невозможность перевода прибыли в твердую валюту, чтобы передать ее западным инвесторам. Как же тут поступить западному партнеру? Возможны три варианта: |
1. Вывоз в виде продукции. Если предприятие производит товары достаточно высокого качества, приемлемого для сбыта на зарубежных рынках, то прибыль можно включить в цену продукции. Это именуется установлением трансфертных цен. Например, товар может стоить 15 долл., продаваться торговой компании за 25 долл., а окончательная цена составит 30 долл. Если компания-филиал западного партнера приобретет его не за 25, а за 23 долл., то появится - вне рамок совместного предприятия - прибыль в размере 2 долл. И эта прибыль будет в твердой валюте.
2. Договоренность об удержании части полученной иностранной валюты. Учет в развивающихся странах, как и во всем мире, подвержен махинациям и манипуляциям. В развивающихся странах учет никогда не следует делать основой расчета прибыли, зарабатываемой партнерами. Вместо этого в договоре должно содержаться требование о выделении процентной доли получаемой прибыли. В контракте могло бы указываться, скажем, что западный партнер имеет право удерживать 5% общей суммы вырученной иностранной валюты.
3. Договоренность о получении прибыли до ее репатриации. В договоре можно указать, что вырученная иностранная валюта должна депонироваться в зарубежном банке, а выплата процентной доли западному партнеру может гарантироваться аккредитивом зарубежного банка.
Иногда инвесторы возлагают большие надежды на возможности, существующие в развивающихся странах. Они смотрят сквозь пальцы на политическую нестабильность и экономические трудности. Чтобы прояснить ситуацию, необходимо изучить различные варианты рисков, стоящих перед совместными предприятиями. В мире существует много возможностей, чтобы пойти на предвиденный риск. Но успеха добьются лишь те предприятия, которые учитывают местные реалии.ВСТРЕЧНАЯ ТОРГОВЛЯ: ПРОБЛЕМЫ И ВОЗМОЖНОСТИЛео С. Б. Уэлт, президент компании “Уэлт Интернейшнл”
|
ХАРАКТЕРИСТИКА
ДОГОВОРОВ
Договоры об обратной покупке, компенсационные и прочие- соглашения о встречной торговле предусматривают, что одна сторона принимает на себя обязательство компенсировать потребность другой стороны в поисках твердой валюты, которая в противном случае была бы нужна для завершения сделки. Это - нетрадиционная форма финансирования, которая иногда именуется финансовым инжинирингом. При такой форме финансирования продавец принимает на себя ответственность за реализацию новых или дополнительных экспортных поставок или услуг в стране клиента, а это, в свою очередь, принесет дополнительные поступления иностранной валюты. Такие договоры обычно рассчитаны на несколько лет и зачастую подразумевают передачу технологии, лицензий на производство, обучение, контроль за качеством и много других жизненно важных видов услуг в обмен на обязательство покупателя приобрести товары, предприятия “под ключ”, технологии или услуги, оговоренные в контракте. |
В основном пожелания покупателей и продавцов при соглашениях о встречной торговле бывают взаимоприемлемыми. Обе стороны стремятся к успешному завершению сделки и надеются достичь более широких целей, таких, как:
• Экономия инвалютных средств.
• Создание рабочих мест.
• Передача технологии и опыта профессиональной квалификации.
• Удовлетворение от получаемой возможности произвести оплату за то, что было куплено, и несколько сэкономить на этом.
• - Дополнительный рост капитала на
каждое капиталовложение или расширение основных фондов.
ПРЕИМУЩЕСТВА ВСТРЕЧНОЙ ТОРГОВЛИ
Финансовый инжиниринг, или поиск новых финансовых инструментов и методов, дает продавцам и продающим странам ряд преимуществ, включая следующие:
|
• Реализация продукции.
• Получение выгодной разницы между себестоимостью и продажной ценой.
• Сохранение давнишних покупателей и приобретение новых.
• Экономия за счет более длительных производственных периодов.
• Возможность поддерживать постоянные отношения между поставщиком и клиентом, сохраняя за собой функции по обслуживанию, предоставлению запасных частей, дополнительного оборудования, а также услуги по модернизации проданного оборудования.
• Возможность извлекать из продажи прибыль в виде иностранной валюты.
Если речь идет о сбыте военной продукции, то заинтересованные государства стремятся к:
• укреплению союзов,
• рационализации материальнотехнического обеспечения с помощью стандартизации,
• расширению и мобилизации средств за счет зарубежных вспомогательных резервов.
Последнее из соображений оказалось достаточно важным для того, чтобы получить одобрение в США на такие продажи в первые годы после второй мировой войны, невзирая на выдвигавшиеся убедительные аргументы экономического порядка против встречной торговли в некоторых из ее проявлений.
ФОРМЫ ВСТРЕЧНОЙ ТОРГОВЛИ
Каждая сделка в области встречной торговли имеет свои особенности и является результатом длительных переговоров. Тем не менее сделки во встречной торговле можно распределить на пять видов: |
1. Бартер. Это прямой обмен товарами. В использовании денег нужды нет; не используются и аккредитивы, хотя участники могут прибегнуть к получению параллельных банковских гарантий в виде “performance bond” (документа, подтверждающего обязательства продавца по выполнению контракта) или “standby bond” (резервной гарантии). Этими документами предусматривается в случае невыполнения обязательств выплата виновной стороной другой стороне компенсации в твердой валюте. При некоторых вариантах операций сделки проводятся параллельно и увязываются друг с другом посредством соглашений о взаимозачете - например, по обмену 50 000 тонн фасоли на 50 000 тонн сои.
2. Встречная или обратная закупка. Здесь поставщик в соответствии с контрактом дает согласие на закупки товаров или услуг у продавца в течение определенного периода времени. Сделки обычно бывают краткосрочными, а обязательство произвести встречную закупку составляет определенный процент от первоначальной продажи. По сути дела, встречные закупки или параллельные сделки представляют собой два отдельных контракта. Каждая из сторон выплачивает другой стороне денежные средства при установленных гарантиях. Эти две сделки увязываются вместе на основе протокола или соглашения о намерениях.
3. Компенсация. Компенсация связана с продажей технологии, оборудования или предприятия под контрактное обязательство приобрести определенное количество выпущенной продукции при полной или частичной оплате. Обычно такие сделки заключаются на крупные суммы и на длительный период. Финансовое обязательство по выкупу продукции достаточно популярно.
Компенсационные сделки также состоят из двух отдельных контрактов, объединенных протоколом. В контракте по передаче технологии или предприятия необходимо особое внимание уделить праву покупателя на передачу данной технологии, использование товарных знаков, а также сбыт конечной продукции.
4. Свидетельские или открытые счета. Это ~ коммерческие соглашения, обычно между производителями и иностранными правительствами, создающие основу для взаимного (двустороннего) торгового баланса. В этом случае компания продает заранее оговоренный объем товаров и услуг, приобретая взамен местную продукцию до подведения баланса. Обычно для встречной торговли продукция может приобретаться у самых разных ее поставщиков в пределах страны, а продаваться -по всему миру.
|
5. Двусторонние клиринговые соглашения. Это торговые соглашения между двумя правительствами, которые создают основу для торгового баланса. Достигается договоренность об обмене определенным объемом товаров и услуг в течение устанавливаемого периода времени. Для обеспечения надлежащего контроля счета оформляются в единой валюте. Любые превышения пределов взаимного кредитования “свинг” ведут к приостановке двусторонней торговли. По окончании периода сальдо покрывается либо денежными платежами, либо так называемым “свитчем”, то есть переуступкой третьей стране остатка на клиринговом счете.
Кроме того, существуют варианты “перекрестного сокращения” во встречной торговле , именуемые “своп” и “свитч”. “Свопы” связаны с обменом товарами в разных точках для экономии на транспортных расходах. “Свитч” позволяет любой из сторон двустороннего торгового соглашения передать сальдо третьей стороне.
Конечно, все формы встречной торговли отличаются друг от друга рядом признаков. Среди них - срок сделки, тип производимых расчетов, юридическое оформление, стоимость поставок, общий размер сделки, а также причины для передачи технологии. Каждая отдельная сделка может быть отнесена к той или иной категории, даже если она не обладает всем комплексом присущих этой категории характеристик. Одна сделка может включать в себя характеристики нескольких категорий.
РОЛЬ ВСТРЕЧНОЙ ТОРГОВЛИ
Выгодность сделки во встречной торговле зависит от способности торговца реализовать полученные товары. В идеале такие товары должны использоваться в существующем производственном процессе или реализовываться через существующую сеть. Но так бывает не всегда. |
Встречную торговлю можно использовать для совершенствования производственной базы. Вступив в соглашение, по которому западная фирма предоставляет ноу-хау и современную технологию в обмен на производимые товары, страна приобретает возможность использовать управленческие кадры, накопленный опыт, а также производство, которых в противном случае она бы не получила.
Наконец, встречную торговлю можно использовать в качестве средства сохранения уровня цены экспортируемых товаров. Страна может получить возможность реализовывать товары по более высокой цене по сравнению с приемлемой для рынка ценой при сделке, где за товар выплачиваются деньги. Номинальная цена сохраняется даже в случае, если западная компания просто завышает первоначальную стоимость. ОПЕК (Организация стран-экспортеров нефти) является наилучшим примером. Когда нефть продается в качестве составной части сделки встречной торговли, то осуществляется это по официальной цене за баррель, которая на несколько долларов выше цены, действующей на открытом рынке (рынке наличного товара).
КАК ДОБИТЬСЯ КОМПЕНСАЦИИ
При разработке соглашений о встречной торговле существует четыре подхода к компенсации. Они не всегда бывают взаимоисключающими. Это возможность:
1. Отдать на откуп. Воспользуйтесь услугами торговой компании или клиринговой палаты, которая приняла бы на себя обязательства по компенсации. В ряде случаев всевозможные платы за услуги, комиссионные и скидки будут настолько высокими, что сделка может не состояться.
|
2. Нанять консультанта. Это нужно сделать заранее с тем, чтобы консультант мог участвовать в подготовке предложения.
3. Использовать внутренние резервы. Выбранный из числа сотрудников фирмы руководитель должен иметь. прочные связи с руководителями служб, занимающихся закупками, маркетингом, а также с высшим руководством фирмы. Такой работник будет стремиться к поиску и включению в соглашения по обратной покупке или компенсации качественных товаров по выгодным ценам.
4. Создать экспортирующую торговую компанию. Для этого надо приложить усилия, а необходимость в такой компании могла бы |
возникнуть при решении вопроса о заключении ряда соглашений по встречной торговле.
Просто отдать что-либо на откуп другим - обычно наименее желательная альтернатива. Остальные варианты могут дополнять друг друга. Иногда консультанта, нанятого для первой сделки по обратной покупке или компенсации, можно затем привлечь уже как “внутренний резерв”. Впоследствии внутрифирменное подразделение может привлечь ограниченное число специалистов для решения особых проблем, связанных с организацией сбыта. Если создается экспортирующая торговая компания, то нет необходимости во внутрифирменном подразделении. Однако связи должны оставаться прочными, а высшему руководству следует участвовать в этой работе.УПРАВЛЕНИЕ В ЯПОНИИКристофер Э. Хелд, директор Азиатского исследовательского центра Конкордиа колледж (Япония)
|
|
В конце 80-х годов стало очевидным, что японские методы управления не являются той панацеей, в которую так верили многие американские менеджеры. Значительное снижение индекса курсов ценных бумаг Токийской фондовой биржи, рекордное количество банкротств и скандалы в японских финансовых кругах поколебали безупречную репутацию Японии. И тем не менее эти события не меняют того факта, что американские менеджеры могут многому научиться у своих японских коллег. |
КУЛЬТУРНЫЕ ИСТОКИ УПРАВЛЕНИЯ
Управление, где бы оно ни практиковалось, требует от менеджера эффективного и умелого использования человеческих и материальных ресурсов. Очевидно, что на этот процесс влияют специфика культуры страны и наличные ресурсы. Подобно тому, как невозможно трансплантировать ресурсы из одной страны в другую, невозможно трансплантировать и культуру.
|
Но было бы ошибкой отказаться от анализа японского стиля управления, приписав его успех культурным преимуществам, с которыми невозможно соревноваться. Ведь не остановили же японцев огромные преимущества США в наличии ресурсов, когда они с огромным успехом перенимали у американцев методы управления материальными ресурсами.
Изучение специфики культуры, присущей японским системам управления, - занятие интересное, однако его практическое применение становится особенно важным при установлении деловых отношений с японской компанией. В этом случае, чтобы добиться успеха, американскому управляющему следует глубже ознакомиться с японской культурой.
Остальным изучение японских систем управления может пригодиться для того, чтобы разобраться в функционировании своей собственной организации. Больше внимания следует уделить структуре, методам и организационным аспектам работы японских фирм, меньше - культурным особенностям. Так, американский менеджер может применить у себя стратегию планирования, аналогичную используемой в японской фирме. Хотя извлекаемая из такой стратегии польза или преимущества могут быть для обеих фирм сходными, в конечном итоге американскому управляющему для успешной реализации стратегии нужно исходить из особенностей американской культуры и организационных факторов.
ВЛИЯНИЕ СТРУКТУРНЫХ ОСОБЕННОСТЕЙ
Традиции Японии в сфере управления являются результатом функционирования сложной сети переплетающихся систем. Поэтому обсуждать деятельность на уровне фирмы без предварительного изучения более широкого круга вопросов бывает сложно. Поскольку некоторые аспекты управления человеческими ресурсами в Японии оказывают значительное влияние на процесс принятия решений, то давайте с них и начнем. В этом плане особый интерес представляют три основных компонента управления человеческими ресурсами: пожизненный наем, смена работы и право старшинства. |
Пожизненный наем
Иногда западные управляющие недопонимают данную концепцию. Происходит это по ряду причин:
1. Эта практика применима не ко всем японцам, работающим по найму. Фактически не более 40% рабочей силы в Японии входит в систему пожизненного найма. Для того чтобы соответственно реагировать на колебания потребностей в трудовых ресурсах, используются субподрядчики и временные работники.
2. Пожизненный наем гарантирован не на всю жизнь. Работник должен уйти на пенсию в возрасте от 55 до 60 лет. А поскольку продолжительность жизни приближается к 80 годам, то растущее число пенсионеров в Японии стало предметом для беспокойства.
3. Японская система пожизненного найма не связана традицией предоставления гарантий занятости. Эта система была введена для того, чтобы придать стабильность традиционно стесненным рынкам труда в условиях быстроразвивающейся экономики.
4. По мере вступления Японии в период медленного роста, свойственного эпохе постиндустриализации, система пожизненного найма создает для японских корпораций серьезные проблемы. В периоды быстрого роста применение всеувеличивающегося числа менеджеров среднего звена никогда не было проблемой. Но при замедленном росте ряды менеджеров среднего звена уже переполнились.
5. В настоящее время есть менеджеры, которые практически ничего не делают, а только получают заработную плату и ждут ухода на пенсию. Кроме того, избыток менеджеров среднего звена закрывает дорогу более молодым и зачастую гораздо более технически грамотным работникам.
|
Японская система пожизненного найма оказывает два вида воздействия - в функциональном и поведенческом аспектах - на принятие решений в японских фирмах:
1. Затраты на рабочую силу в японской фирме являются фиксированными, а в США они обычно считаются переменными или полупостоянными.
2. Фиксированность затрат на рабочую силу меняет всю структуру издержек в японских фирмах. Вследствие завышенных фиксированных затрат изменяются и уровни безубыточности, а решения принимаются с учетом численности работающих по найму и использования производственных мощностей.
Существует разнообразие поведенческих аспектов, на которые влияет система пожизненного найма, но более четко они проявляются при изучении в связи с проблемами смены работ и системы старшинства. Здесь надо лишь отметить, что пожизненный наем создает атмосферу уверенности и стабильности. Следовательно, общение становится более открытым, поскольку работники не связаны необходимостью держаться за свое положение.
Смена работы
С точки зрения компании, пожизненный наем подразумевает постоянное обучение работников. Поскольку работник в данной фирме остается на протяжении всей своей карьеры, то руководство не боится, что их вложения в подготовку трудовых ресурсов будут использованы конкурентами.
Такая приверженность подготовке трудовых ресурсов ведет к системе смены работ. В японских фирмах смена работ является одним из компонентов обучения работников. С помощью смены работ японский управляющий становится генеральным управляющим в полном смысле этого слова. Новый работник может начать свою карьеру в бухгалтерии. Там он проведет несколько лет, изучая все аспекты деятельности бухгалтерии. После этого его могут перевести в отдел кадров, где он пройдет такой же процесс обучения. Затем, еще через несколько лет, он может оказаться в отделе сбыта. В принципе начало карьеры японского менеджера характеризуется рядом горизонтальных перемещений из отдела в отдел, где он изучает весь комплекс стоящих перед отделом задач. |
Существенное отличие японских фирм от западных имеется в вопросах организации труда. В основном работа ведется по группам, именуемым “ка”, или отделами. В отделах могут работать по двадцать человек, а за порученную работу отвечает именно отдел: в японских фирмах не существует индивидуальных должностных обязанностей.
Напротив, западный управляющий обычно представляет собой специалиста с четко описанными должностными инструкциями. По мере накопления западным управляющим практического опыта, возрастает и его рыночная стоимость. Часто бывает так, что в поисках продвижения по служебной лестнице западный управляющий переходит из фирмы в фирму. Это возможно в западных странах, где организационная структура фирм предусматривает специализацию и подвижность рабочей силы. Этим они отличаются от японских фирм, в которых карьера выстраивается так, чтобы дать управляющему “глобальное” представление о деятельности компании.
Структура этапов карьерного роста в японских компаниях оказывает сильное воздействие на процесс принятия решений:
1. Самым положительным результатом смены работ является совершенствование горизонтальных отношений. Поскольку для принятия решений часто требуются информация и согласование деятельности нескольких подразделений, то эффективные горизонтальные связи играют огромную роль. В западных фирмах неудачно принятые решения иногда можно объяснить отсутствием механизма, лежащего в основе горизонтальных связей. В общем-то специалистам западных фирм практически свойственна ограниченность взглядов на деятельность фирмы.
В японской фирме смена работ создает тот механизм, который лежит в основе горизонтальных связей, позволяющих решить эту проблему. С помощью смены работ японский управляющий становится специалистом общего профиля, четко осознающим сильные и слабые стороны фирмы, имеющим личные контакты и понимающим самобытность культуры фирмы. А в итоге управляющий наиболее серьезно относится к изучению последствий принятия того или иного решения для других подразделений.
|
2. На протяжении всей карьеры в результате смены работ японский управляющий устанавливает личные контакты в рамках всей организации. В процессе таких контактов создается чувство взаимного доверия. Личные контакты облегчают обмен информацией и координацию деятельности подразделений, участвующих в процессе принятия решений.
3. Смена работ обеспечивает и незаметный внешний контроль, который стимулирует к взаимопомощи и совместному принятию решений.
Поскольку управляющий никогда не знает, где он будет работать в дальнейшем, то он внимательно относится и к мнениям других отделов. Поэтому он вряд ли будет способен “отфутболить” какую-либо проблему другому подразделению, в которой он сам вполне может оказаться через год.
Система старшинства
Третий компонент японского управления человеческими ресурсами - это система старшинства при продвижении по службе (“ненко йорецу”).
Система старшинства гарантирует новому работнику, что и по мере накопления опыта он с годами будет продвигаться по служебной лестнице. Размер жалованья зависит от старшинства занимаемой должности и колеблется вместе с финансовым положением работника на разных этапах его жизни. |
Система старшинства оказывает положительное воздействие на принятие решений. Этот упорядоченный способ продвижения по службе создает у работника чувство безопасности. В Японии руководитель отдела может быть уверен, что его не обойдет более предприимчивый младший менеджер. Со своей стороны младший управляющий знает, что со временем и он тоже получит повышение. Таким способом удается избежать пагубного соперничества и агрессивного поведения. В такой обстановке и обмен информацией осуществляется проще. Поскольку увеличить скорость продвижения по служебной лестнице невозможно, то вряд ли кто-нибудь будет укрывать информацию в своих корыстных целях.
Однако в системе старшинства есть и недостатки, которые особенно проявились с замедлением темпов роста экономики. Самой большой проблемой в сфере принятия решений является то, что продвижение по службе, основывающееся на праве старшинства, не воздает должного компетентности. А это отрицательно сказывается на мотивации более молодых работников и ослабляет у них стремление к внесению своего творческого вклада в процесс принятия решений.
Однако эта система не совсем уж игнорирует компетентных работников. В японской иерархии есть несколько ускоренный путь для их продвижения. Этот путь не так очевиден, однако он может подсказать служащим фирмы, кто именно продвигается наверх. В принципе этот путь состоит в том, что более компетентные работники получают продвижение в минимальном для данной должности возрасте, или они получают лучшие места. А когда окружающим становится ясно, кто именно продвигается по “скоростной” дорожке, то неприязненные чувства неравенства сводятся к минимуму на основе равной оплаты труда, основывающейся на старшинстве.
Из трех компонентов японской системы управления человеческими ресурсами наибольшее давление оказывается на систему старшинства с тем, чтобы изменить ее. И эта система действительно меняется. Самые острые ее проблемы - это раздутые кадры среднего звена управления и подавление у молодых работников творческого начала и новаторского подхода.
|
КУЛЬТУРНЫЕ
ОСОБЕННОСТИ В ПРОЦЕССЕ ПРИНЯТИЯ РЕШЕНИЙ
При попытке разобраться в японском процессе принятия решений происходит слияние понятий культуры и процедуры. Необходимо проанализировать две специфические черты культуры: групповые решения и достижение консенсуса.
При принятии группового решения создаются причастность и обязательство членов группы по отношению к окончательному решению. А это облегчает его реализацию. Кроме того, принятие решений группой обеспечивает выбор наилучших вариантов решения, поскольку в результате увеличения числа участников расширяется и объем рассматриваемой информации.
Наконец, принятие групповых решений компенсирует отсутствие компетенции у некоторых лиц, которые в противном случае были бы вынуждены принимать такое решение сами. Эта особенность согласуется с японской системой старшинства, где начальник отдела получает свою должность по праву старшинства, а не компетентности. С помощью коллективных решений можно избежать пагубных индивидуальных решений.
Среди недостатков групповых решений надо отметить то, что для их принятия требуется длительное время. Помимо этого, групповые решения открыты для рисков, связанных с отрицательными характеристиками динамики поведения коллектива, такими, как групповое мышление или подавление некоторых членов группы со стороны доминирующих.
Второй фактор культуры - это испытываемое японцами влечение к достижению консенсуса. В Японии коллективные задания выполняются более эффективно, поскольку согласие достигается заранее. Консенсус представляет собой единственное и уникальное решение группы. Он отличается от компромисса, который достигается путем переговоров. В японской фирме конкурентный характер достижения компромисса был бы губительным для коллективной работы. Наоборот, при терпеливой выработке консенсуса в него включаются (или по крайней мере учитываются) точки зрения всех участников окончательного решения. Это высоко демократичный процесс. |
Несмотря на его “согласующуюся” суть, достижение консенсуса связано с рядом проблем:
1. Консенсунс отнимает много времени. Начальные этапы формирования консенсуса бывают самыми трудными, поскольку члены группы не хотят высказывать свое мнение, не зная мнения коллектива. Прямое высказывание мнения считается чересчур самонадеянным; консенсус создается из намеков и косвенного обсуждения информации.
По мере выработки консенсуса члены группы чувствуют себя более раскованно; крепнет поддержка решения. Перед лицом консенсуса прямое изложение мнения меньшинством считается неприемлемым. Несогласные начинают поддерживать консенсус, поскольку они уверены, что их мнение было учтено.
2. Бихевиористские модели способствуют выработке группового мышления. Поскольку члены группы высказывают свое мнение с нежеланием, может появиться неверное решение. При отсутствии альтернативы группа поддержит такой бракованный консенсус ради гармонии в группе.
3. Консенсус может быть и не достигнут. Поскольку конкуренция при поиске выхода из тупика разрушила бы гармонию групповых интересов, то она недопустима. Следовательно, в такой ситуации никаких действий не предпринимается.
ПРОЦЕСС ПРИНЯТИЯ РЕШЕНИЙ
Процесс принятия решений в японских фирмах не всегда можно подразделить на четкие этапы. Тем не менее сам процесс можно описать так: внесение предложения, разработка предложения, развитие предложения и одобрение предложения.
|
Внесение предложения
Японский процесс принятия решений вполне правомерно характеризуют как идущий снизу вверх. Однако появиться предложение может на любом уровне организации. Затем оно направляется в отдел, где будет рассмотрено, и процесс “снизу вверх” начался.
Разработка предложения
Первоначальную форму предложение принимает на уровне отдела. Обмен информацией внутри отдела обычно бывает более открытым и свободным по сравнению с последующим обсуждением на уровне управления. Люди в отделе хорошо знают друг друга, и в результате смены работ в рамках отдела все знакомы с деятельностью всего отдела. Эти факторы облегчают достижение консенсуса на первоначальной стадии.
Если начальник отдела считает предложение заслуживающим внимания, то оно представляется на одобрение руководителю управления. Если оно не одобрено, то предложение возвращается в отдел для доработки. Если предложение принято, то оно будет передано в соответствующие отделы для рассмотрения и изучения.
Развитие предложения
На этой стадии предложение выходит за рамки отдела и вырабатывается консенсус между всеми отделами, причастными к его реализации. Представители соответствующих отделов проводят встречи для обсуждения деталей его внедрения. В зависимости от сложности предложения может состояться и большое число заседаний для выяснения всех деталей. Отдел, в котором предложение появилось, несет ответственность за предоставление требуемой информации. Поскольку участники этих встреч являются представителями своих отделов, то в случае возникновения трудной или неожиданной проблемы каждый из них должен вернуться в свои отделы для консультаций со своей группой. |
Здесь нужно ознакомить вас с японским термином “немаваши”. Точного перевода слова “немаваши” нет. Этот термин был заимствован из области японского садоводства, чтобы описать процесс, используемый при пересадке дерева.
В системе управления он имеет некоторое сходство с лоббированием. Однако если лоббирование связано с подсчетом голосов и тактикой нажима, то “немаваши” больше концентрируется на создании или закреплении личных контактов внутри организации с тем, чтобы заручиться поддержкой предложения. Практика “немаваши” присуща всем уровням организации, и в зависимости от того, насколько важен вопрос, для нее может быть выработана особая стратегия.
“Немаваши” по своему существу неформальна. Можно просто заглянуть в кабинет коллеги с пустяковым делом или пообедать вместе. В общем-то само предложение может и не обсуждаться, однако устанавливаются личные контакты, которые облегчат дальнейшие обсуждения. В других случаях делаются намеки, относящиеся к предложению, но и в том, и в другом случае обе стороны прекрасно понимают, о чем идет речь. В процессе “немаваши” свою роль играют и одолжения, и обязательства. Прямое напоминание коллеге об имеющемся долге неприемлемо, хотя случайная встреча служит достаточным напоминанием о неоплаченном одолжении.
Практика “немаваши” не всегда ведет к успеху, а просьба о поддержке может быть отвергнута. В этом отношении “немаваши” выступает в качестве средства для “сохранения лица”. Если процесс “немаваши”. не удался, то предложение никогда не будет представлено для официального одобрения. Таким образом можно избежать унижения из-за отказа или натянутых личных отношений. Если предложение достигает стадии одобрения, то оно почти наверняка будет принято.
Одобрение предложения
К этапу одобрения все детали - и формальные, и неформальные - уже выяснены. Достигнут общий консенсус, и предложение затем представляется на утверждение. И тут предложение официально проходит через процесс, именуемый “рингисеи”. Процесс “ринги” начинается с прикрепления к предложению стандартного формуляра, называемого “рингишо”, и передачи его соответствующим управляющим на одобрение. Шаг за шагом “рингишо” передвигается с самого низкого уровня организации до верхнего. По мере прохождения “рингишо” через отделы менеджеры ставят свою печать в качестве согласия — до тех пор пока оно не попадет к президенту компании. Одобрение президента завершает процесс, и предложение становится политикой.
|
Поскольку все детали предложения были проработаны в процессе “нема-ваши”, то “рингишо” будет одобрено практически наверняка. Система “ринги” является часто упоминаемой отличительной особенностью японской системы управления. А судьба предложения определяется в ходе менее формального процесса “немаваши”.
УРОКИ ДЛЯ МЕНЕДЖЕРОВ
Принятие решений в японских фирмах основывается на культурных и структурных особенностях японских организаций. Конкурировать с ними в западных условиях было бы трудно. Но в то же время для западных условий можно было бы рассмотреть некоторые идеи японского подхода к принятию решений, включая следующие:
1. Эффективность и продуктивность процесса принятия решений. Японскому подходу свойственна скорее эффективность, чем продуктивность. И в этом есть своя логика. А именно: процесс принятия решений может быть более или менее продуктивным, но найденное решение либо срабатывает, либо нет. На это можно возразить, что и решения могут быть более или менее эффективными, но здесь таится угроза того, что подобные решения сами могут порождать непредвиденные проблемы. Если принять эту точку зрения, то резкого повышения продуктивности (или производительности), что предусматривалось в процессе принятия решений, может и не произойти. |
2. Контроль за уровнем издержек. Несомненно, контроль за уровнем издержек имеет решающее значение. Однако целью является общая минимизация издержек. Издержки, понесенные при планировании и организации, на этапе предварительной проработки в процессе принятия решения оказываются минимальными по сравнению с издержками неудовлетворительной реализации решения.
Для примера рассмотрим запуск новой продукции в производство. Давайте предположим, что изучение возможностей рынка указывает на то, что продукт будет иметь успех. Продукт запускается в производство и начинают выявляться узкие места. Могут возникнуть проблемы со сбытом или издержки производства оказались выше, чем ожидалось. Заранее не позаботились о планомерной поставке материалов или комплектующих, или производство не отвечает техническим требованиям. Возможно, великолепный 1*овар загубило его неудачное оформление.
А теперь рассмотрим вопрос об издержках. Самые прямые из них связаны с “провалом” продукта. Даже если этот продукт “остается на плаву”, дело будет осложнять высокий уровень издержек, связанных с применением специальных мер для решения проблем. Пострадает репутация компании. Или, хуже того, закрепится неблаговидная репутация. Наконец, и это самый нежелательный результат, компания обеспечит, сама того не желая, великолепные возможности для конкурента.
3. Детальное планирование. Ключом к повышению эффективности и контролю за уровнем издержек является детальное планирование. В отличие от выработки консенсуса и групповых решений, разработанных в японской системе управления, в американских компаниях отсутствует механизм, который позволял бы неторопливо и методично изучать всю информацию на ранних этапах процесса принятия решений.
По сути дела, риск провала решения повышается в результате предположений и допущений. Предположения и допущения делаются из-за отсутствия информации или недостатка времени на уточнение данных. Следовательно, руководство должно ввести в практику проверку всех деталей, относящихся к издержкам, срокам и координации деятельности, а управляющие должны отвечать за точность расчетов.
|
4. Совершенствование горизонтальных связей. Предположения и допущения часто возникают из-за нехватки информации. Открытый обмен информацией и согласованность подразделений дают нужную информацию. Структура японской модели строится на отличных горизонтальных связях. Смена работ дает возможность ознакомиться с различными аспектами деятельности фирмы и установить личные контакты, облегчающие горизонтальный обмен информацией. В американских фирмах, как уже отмечалось, такой механизм отсутствует.
Одной из альтернатив решению проблемы горизонтальных связей является использование новейшей информационной технологии. Все более сложные информационные системы создают такие горизонтальные связи, которые позволяют менеджерам получать информацию от всех уровней организации. Внедрение этих систем помогает улучшить обмен информацией. Имея доступ к информации, управляющий может выявить перспективы порученного дела.
Помимо технических новшеств фирмы должны совершенствовать горизонтальные связи на основе действующих в структуре механизмов. Среди таких механизмов - создание комитетов с участием представителей всех подразделений. Кроме того, необходимо поощрять социальные контакты на индивидуальном уровне. |
Необходимо пересмотреть традиционно бюрократический западный подход к управлению. В принципе речь идет о том, что управляющие должны полагаться на помощь своих коллег в рамках организации. Такая помощь и сотрудничество не входят ни в какую формальную структуру. Следовательно, взаимопонимание должно устанавливаться на основе личных контактов.
5. Увеличение сроков. Механизмы, которые улучшают горизонтальные связи, одновременно замедляют процесс принятия решений до их реализации. Руководство должно учитывать такое увеличение сроков, имея в виду, что в итоге произойдет повышение результата при реализации предложения.
Затягивание начальных стадий процесса принятия решений может дать некоторые преимущества. Во-первых, в это дополнительное время возрастает объем информации, которую можно учесть при принятии решения. Это улучшит качество принимаемых решений. Во-вторых, увеличение времени ведет к большей степени участия сотрудников. Большая степень участия обеспечивает заинтересованность в процессе, что, в свою очередь, повышает результат. Следовательно, перед управляющими стоит задача таким образом направлять процесс, чтобы время не считалось затраченным впустую.
Сфера услугВВЕДЕНИЕРашель И. Векчиотти
|
Предоставление какой-либо услуги -это оказание помощи отдельным лицам или компаниям в решении необходимой для них проблемы, если они не могут решить эту проблему сами из-за отсутствия требуемых условий, знаний, опыта или времени.
Без конкретизации оказываемых услуг, будь то доставка пиццы, упаковка почты, подбор необходимой информации, в данном разделе изложены основные принципы организации рынка услуг. Авторы статей представили различные взгляды на индустрию сервиса. Однако все они высказывают мнение, что нематериальность услуг создает трудности для их оценки, оказывает влияние на организацию и управление индустрией сервиса. |
Некоторые авторы ведут вас от какой-либо идеи в области сервиса, от планирования и разработки стратегии к тому, как предоставить сервис клиенту. Другие раскрывают эффективный механизм, как найти рынок сбыта и продать свои услуги, включая стратегию ценообразования. Третьи дают практические советы по работе рынка услуг, рассматривая возрастающую роль техники в сфере обслуживания.
Ряд авторов рассматривают вопросы качества предоставляемых услуг и последовательного его обеспечения. Отмечается также необходимость профессиональной подготовки в области изучения спроса и умения продать свои услуги. Некоторые авторы говорят о важности выработки сотрудниками, которые напрямую общаются с заказчиками, умения совмещать несколько должностей - поставщика услуг, представителя по обслуживанию покупателя, представителя по сбыту и продаже какой-либо услуги. При этом все делать надо с улыбкой! Руководитель должен помнить о поощрении та-
Рашель Векчиотти, консультант по управлению, специализируется по созданию новых отраслей в сфере обслуживания, разработке новых аспектов характеристики продукции и услуг и формированию эффективных программ по маркетингу отраслей сервиса.
|
|
ких сотрудников, поскольку успех данного бизнеса ложится на их плечи. |
Быстрое развитие рынка услуг бросает вызов организаторам этого бизнеса во всех отраслях. В данном разделе собраны конструктивные соображения опытных практиков и ученых, которые делятся важнейшими стратегическими знаниями с организаторами индустрии сервиса. Эти знания помогут сделать их путь от сферы производства к организации сферы обслуживания менее болезненным. Вооруженный такими знаниями руководитель сможет в полной мере использовать резервы организации сферы услуг XXI века, удовлетворяя и опережая потребности своих клиентов.ДОСТИЖЕНИЯ В СФЕРЕУСЛУГ
Стэфан В. Браун, профессор по маркетингу, директор Первого общегосударственного центра по маркетингу рынка услуг, университет штата Аризона
Мэри Ио Битнер, доцент по маркетингу, университет штата Аризона
|
Сфера оказания услуг и организация ее работы привлекают все больше внимания. Крупные журналы по бизнесу постоянно пишут об организации рынка услуг, анализируют финансовое состояние, публикуют большое количество консультаций по организации работы фирм, оказывающих услуги, а также учебные программы.
Организация и продажа потребительских услуг выделились в отдельную, широко изучаемую с конца 70-х годов отрасль - индустрию сервиса. Ведущие теоретики и практики начали исследования в области изучения специфики товаров и услуг и создания условий для формирования самостоятельного рынка услуг. Вскоре исследования разделились по отдельным направлениям - изучение качества предоставляемых услуг, построение долгосрочных отношений с клиентами, изучение потребностей заказчиков. В результате были выработаны принципы организации управления и продажи потребительских услуг, которые включают вопросы основных требований к рынку услуг, создания спроса на услуги и условий организации такого рынка. При переходе к развитой экономике будущее рынка потребительских услуг вполне определенно выглядит составной частью деятельности компаний любых типов. |
ЗНАЧЕНИЕ СФЕРЫ УСЛУГ
Роль сферы услуг в экономике
Сфера услуг доминирует в экономике США и большинства развитых стран мира. В Соединенных Штатах примерно 65% валового национального продукта, 70% рабочей силы и 50% бюджета семьи приходится на сферу обслуживания. Сфера услуг создает большинство новых рабочих мест и в будущем окажет возрастающее свое воздействие на жизнь каждого человека и рост мировой экономики.
|
Традиционно считалось, что товары и услуги — совершенно разные категории; тем не менее совсем недавно эта граница стала условной. Товары и услуги часто производятся и продаются как одно целое. Фактически многие услуги становятся неотъемлемой частью производства товаров. Нельзя не согласиться со статистикой, свидетельствующей, что трудно переоценить истинное влияние сферы услуг на экономику.
Сфера обслуживания — объект конкурентной борьбы
Некоторые компании сферу услуг используют в борьбе против своих конкурентов за обеспечение для себя надежных конкурентоспособных преимуществ. В век электронной связи и быстрого технического прогресса нововведения в сфере производства дают компании только временное превосходство. Преимущества же, которые получает компания, оказывая дополнительные услуги, часто являются неотъемлемой частью ее культурного облика, и конкурентам трудно скопировать именно эту сторону деятельности. В результате обеспечиваются более длительные преимущества над конкурентами.
“Нордстром инкорпорейшн” и “Вол-Март” - две фирмы, которые получают значительную выгоду от оказываемых ими услуг. Большинство универсальных магазинов испытывают сейчас трудные времена, тем не менее две указанные фирмы преуспевают. Хотя они имеют разные стратегии ценообразования и уровни цен на товары, обе большое внимание уделяют дополнительным услугам, что позволяет им одерживать победу над конкурентами. Конкурирующие фирмы пытались скопировать принципы работы этих лидеров, но в основном это были поверхностные подделки типа лозунга “Мы заботимся” и тому подобное. Все их попытки оказывались несостоятельными, потому что клиенты быстро распознают такие маневры. Они чувствуют реальную заботу со стороны “Нордстром” и “Вол-Март” и вознаграждают эти фирмы тем, что становятся их постоянными клиентами. |
Другими словами, в современных условиях само по себе производство какого-либо продукта еще недостаточно. Для многих отраслей, производящих продукцию, которая пользуется все большим спросом (например, производство копировальной техники, компьютерного оборудования и т.д.), лучший способ выиграть в конкурентной борьбе - это прежде всего оказать дополнительные услуги высокого качества. Немедленная доставка товара, безошибочное составление транспортной накладной, упаковка товара - вот несколько примеров возможных дополнительных услуг, которые часто отличают ведущих производителей. Для лидеров бизнеса, таких, как “Ксерокс” и “Ай-Би-Эм”, оказание дополнительных услуг своим клиентам становится ключевым моментом в конкурентной борьбе.
Сфера услуг — необходимый фактор современной жизни
Сферу услуг люди считают основным источником повышения качества их жизненного уровня. Стиль жизни существенно изменился за последние двадцать лет. Сейчас часто встречаются неполные семьи, а также семьи, где оба родителя работают. Люди работают дольше, и остается меньше времени на отдых и решение бытовых проблем. Многие семьи постоянно пользуются основными услугами, такими, как доставка обедов, прачечные, нанимают домашних работников, поскольку сами не успевают это делать из-за плотного графика работы. Семьи, где оба родителя работают, могут иметь дополнительный доход, позволяющий им оплатить более редкие услуги, например, приходящей “няни” для их домашнего животного, массажиста, человека, который покупает продукты в магазине и некоторые другие услуги.
Люди и компании все чаще отказываются от функций, которые они раньше выполняли сами, доверяя их другим. Фактически многие компании считают, что лучшая стратегия в их работе - это сфокусировать внимание на их основной деятельности. Например, юридические фирмы, оказывающие определенные правовые услуги, отказываются от выполнения услуг, выходящих за рамки их специализации, так как другие фирмы могут это сделать лучше и по более низким расценкам.
|
Сфера обслуживания — условие выживания и процветания
Люди, занимающиеся бизнесом, отдают себе отчет в том, насколько важно качество оказываемых услуг. И действительно, - это важнейшее условие выживания в бизнесе. Многие компании добились успехов благодаря тому, что сосредоточили свое внимание на оказании услуг высокого качества. Вполне понятно, что такая работа привлекает внимание. Ряд книг по проблемам оказания услуг занимает верхние строки среди списка бестселлеров в США. Национальная премия Малкома Балдриджа за качество была учреждена для поощрения американских компаний, добившихся высочайшего качества своей работы. Премия Балдриджа нашла признание в мире бизнеса, став доказательством того, что американские предприниматели заботятся об удобствах для своих клиентов. Другие награды и публикации, такие, как японский приз Демина и “Момент истины” Жана Карлзона, иллюстрируют одержимость международного бизнес-сообщества в борьбе за качество и клиента.
ТОВАРЫ ПРОТИВ УСЛУГ
Услуги имеют специфические черты, которые отличают их от товаров. Хотя рынкам товаров и услуг присуще много общего, можно отметить определенные различия. Тщательное изучение этих различий может быть использовано для совершенствования способов создания как рынка товаров, так и рынка услуг.
Нематериальность сферы услуг |
Услуги нельзя увидеть, почувствовать или потрогать. Услуга оказывается клиенту. Например, оказанные услуги приводят к изменению потребностей клиентов или их собственности, но такие изменения не всегда можно заметить. Заказчику, может быть, трудно понять, для чего ему нужна данная услуга. Нет лучшего способа сделать услуги более видимыми, чем оказание действительно профессиональных услуг. Когда заказчик принимает на работу юриста или бухгалтера, их помощь в работе не будет материализована. Изменения, которые при этом произойдут, обычно не замечают партнеры или коллеги, и большинство заказчиков не могут точно определить, за что они платят.
Поставщики услуг стараются помочь заказчикам понять, какую услугу они покупают, и информируют клиента, как потреблять данную услугу. Юридические фирмы недавно начали использовать такой подход в целях рекламы. Партнеры описывают случаи использования и причины принятия на работу юриста. Рекомендательные письма используются для сообщения о том, какие услуги получил предыдущий клиент. Это помогает новому заказчику понять, на что он может рассчитывать.
Услуги не могут быть сохранены, складированы или перепроданы. Невозможно представить себе перепродажу медицинского обследования или заправку бензином. Таким образом, потенциальные доходы от оказанной услуги не могут быть реализованы; эти средства потеряны. Убытки от пустых мест в прибывающем самолете невосполнимы. Потенциальный доход от полученной услуги не может быть сохранен и продан позже, в более удобное время - эти затраты утеряны. Многие американские компании стараются максимально увеличить эти доходы. Авиакомпании предлагают билеты со скидкой и услуги по упаковке багажа с тем, чтобы привлечь путешествующих и заполнить в самолетах все места.
То обстоятельство, что преимущество, полученное от предоставленной услуги, должно быть использовано немедленно, бросает вызов спросу и предложению. Руководители должны быть постоянно готовыми, чтобы справиться со спросом и предложением, а также с возможной затратой дополнительных средств. Дневные спектакли, ночные просмотры фильмов и выезд на уик-энд в отель - вот немногие способы сделать результаты купленных услуг осязаемыми.
|
Разнообразие
Лица, имеющие такие профессии, как механик, врач, банковский кассир, являются поставщиками разного рода услуг. День ото дня они оказывают услуги по-разному, и каждый такой случай можно считать уникальным. Потребительский товар, например, коробка стирального порошка - предмет, подвергаемый гораздо меньшим изменениям. То, что услуги часто трудно оценить однозначно, в дальнейшем приводит к развитию различного восприятия их клиентами. Хорошая услуга - это не универсальное определение. Один человек может воспринять проворного клерка как высокоэффективного работника, а другой - как суетливого человека. Дополнительные сложности возникают из-за перемены потребностей заказчиков. То, что подходит заказчику сегодня, может не удовлетворить его завтра, поскольку у него может измениться настроение, восприятие или мнение о конкурентах. Если один механик может предложить ремонт машины в рассрочку, то заказчик думает, что все механики поступают подобным образом.
Такая разнородность в оценке услуг делает сложной и даже не всегда возможной стандартизацию предложения услуг. Возможность стандартизировать товары позволила создать различные системы качественного контроля, в том числе статистического. Хотя эти системы не всегда могут быть использованы для сферы услуг, систему качественного контроля можно принять во внимание. Детальный разбор процесса оказания услуг и “тайные покупатели” - два способа контроля и проверки качества в сфере сервиса. Для стандартизации предлагаемых услуг используются технические средства. Благодаря автоматизации появляется возможность унифицировать оценку качества услуги.
Разная оценка - это результат субъективного восприятия. Услугу можно оказать так, что она окажется более индивидуальной, чем большинство потребительских товаров. Для посетителей ресторана все может быть приготовлено, поджарено и сервировано по их вкусу. Многие заказчики готовы заплатить за радость быть обслуженными персонально и за повышенное внимание к ним. |
Одновременность производства и потребления
Процесс производства в сфере услуг также имеет специфические черты. Во многих случаях потребление услуги протекает в процессе ее производства, вследствие чего менеджеру остается мало времени, если вообще остается, на контроль и оценку ошибок. Одновременность производства и потребления услуг означает, что маленькая ошибка (или что-то воспринятое как ошибка) для заказчика является более видимой и часто имеет большие последствия, чем подобная ошибка в производстве товаров. Заказчики по опыту знают, что предоставление услуги не то же самое, что конечный продукт сферы услуг. Например, владелец животного, видя мышечный спазм у животного во время прививки, может предположить, что ветеринар не знает, как правильно сделать укол, хотя на самом деле - это естественная реакция при данной процедуре.
Продавцы услуг считают их доставку неотъемлемой частью процесса производства, включая ее в планирование производства. Например, производитель тяжелого оборудования “Катерпиллар” встраивает сервисные атрибуты прямо в продукцию еще в процессе дизайна, конструирования и производства. Продавцы услуг разрабатывают также сам процесс предоставления услуг, чтобы через него управлять клиентом. В Диснейлэнде, например, очередь выстраивают змейкой, чтобы посетители плавно переходили к аттракциону и не чувствовали, что они ждали так долго.
Кроме того, потребители часто присутствуют при исполнении какой-либо услуги и меняют свое восприятие в процессе ее получения. Физическое присутствие и процесс доставки становятся ключевыми моментами. В основном услуги оказываются не изолированно от заказчика. Например, услуга стрижки предоставляется клиенту непосредственно и он может стать частью процесса, изменяя его в любое время. В одно и то же время могут присутствовать несколько потребителей и они прямо или косвенно оказывают влияние на процесс предоставления услуги. Жалобы посетителей ресторана на еду могут быть услышаны и повлиять на посетителей за соседним столиком. Хотя вмешательство посетителей косвенное, но оно может повлиять на ожидания других клиентов, даже если они и сталкивались с хорошим обслуживанием в этом ресторане. Посетители кинотеатров или концертных залов в процессе положительных эмоций от зрелища могут одновременно испытать и отрицательные, если они сидят рядом с плачущим ребенком или разговаривающим во время представления человеком.
|
Из-за того, что услуга часто производится и потребляется одновременно, сотрудники нередко выступают в роли исполнителя и продавца этой услуги. Руководители должны обеспечить соответствующую подготовку и поддержку сотрудников, напрямую общающихся с заказчиками, чтобы они могли в полной мере реализовать свои возможности. Во многих случаях сотрудники, которые оказывают услуги, олицетворяют фирму в глазах потребителей, поэтому представляют огромную ценность для данной фирмы.
Неразрывная связь товаров и услуг
Специфика сферы услуг может создать впечатление, что товары и услуги совершенно разные категории, и отсутствие у услуг определенных характеристик означает якобы, что продуктами являются только товары. В действительности товары и услуги существуют в неразрывной связи, хотя некоторые являются только товарами, другие -только услугами. Большинство же продуктов тем не менее являются смешанными категориями, имея черты как товаров, так и услуг. |
Это как бы продолжение товаров в услугах может быть понятно лучше через связь материальности и немате-риальности товаров и услуг. Подобное продолжение имеют продукты, доминирующие в материальном аспекте, такие, как сахар или растительное масло. Они и стоят в одном конце линии этой связи. Продукты, в которых доминирует нематериальный аспект, такие, как образование или профессиональные услуги, находятся в другом конце и относятся к сфере чисто услуг. Другие предметы располагаются вдоль прямой линии этой связи, в соответствии с доминирующими в них характеристиками. Например, хлопья для завтрака считаются более осязаемыми, значит, относятся к товарам, в то время как инвестиционные услуги больше относятся к неосязаемой сфере, а значит -к сфере услуг. Полуфабрикаты попадают в среднюю часть, так как они охватывают и товары, и услуги и являются одновременно осязаемыми и неосязаемыми продуктами.
Продавцы услуг могут использовать эту и другие схемы не только для классификации своей продукции, но и для установления связей с другими компаниями (возможно, из совершенно другой сферы деятельности), с которыми они могут разделить эти характеристики. Идеи маркетинга могут быть заимствованы из одной компании, адаптированы к другой и применены к сфере услуг. Например, программа обслуживания постоянных клиентов в отелях “Марриот” была заимствована из программы обслуживания постоянных клиентов американской авиакомпании. Так, у клиентов, постоянно останавливающихся в отелях системы “Марриот” и покупающих какие-либо услуги (например, питание в ресторане), накапливаются средства, которые потом они могут использовать для бесплатного проживания и получения других льгот.
НОВЫЕ КОНЦЕПЦИИ И ПРОБЛЕМЫ РЫНКА УСЛУГ
В результате различий между товарами и услугами продавцы услуг сталкиваются с рядом требований по улучшению качества сферы разработки и предоставления услуг, установления цен и решения других вопросов. С годами появился ряд теорий, концепций и стратегий для реализации этих требований. Само появление самостоятельного рынка услуг является важным направлением расширения сферы бизнеса. В одних случаях это ведет к дальнейшему развитию в области услуг. В других - оказание дополнительных услуг помогает ускорить решение основных задач бизнеса.
|
Элементы рынка услуг
Состав рынка услуг - это набор переменных величин, которые могут быть творчески скомбинированы для решения задач фирмы на рынке. Например, различные средства информации, структуры ценообразования или методы распространения продукции могут быть предназначены для каждого продукта, а могут быть объединены для нескольких. Для рынка характерны традиционно четыре составляющие -продукт, цена, место и стимулирование, которые многие годы успешно используют продавцы товаров. Продавцы услуг нашли эту традиционную схему несколько ограниченной для своей отрасли, имеющей специфические черты. Исходя из этих различий для рынка услуг была создана расширенная версия. Для лучшего решения вопросов и проблем, встающих перед продавцами услуг, в традиционную схему были добавлены три элемента:
1. Участниками являются все люди, вовлеченные в сферу услуг. В эту категорию входят продавцы услуг, заказчики, а также будущие заказчики.
2. Физические факторы - внешняя среда, в которой оказываются услуги и в которой взаимодействуют продавец и клиент. Сюда включаются любые материальные элементы, которые помогают предоставлять услуги и служат связующим звеном между ними. Например, бизнес-карты, одежда служащих, оборудование и др.
3. Процесс - это процедура и деятельность, необходимые для предоставления услуг. Он включает этапы производства услуги, требуемые технические условия. |
Эти новые элементы структуры рынка оказывают различное воздействие на разные сферы. Например, внешняя среда менее значима для фирмы телемаркета, чем для юридической компании. Руководство фирмы может придавать неодинаковое значение разным элементам расширенной структуры рынка. Дорогой ресторан, например, потратит гораздо больше средств на свой декор и мебель, чем соседнее кафе. Тем не менее эти факторы будут продолжать свое воздействие на клиента, независимо от того, обратит на них внимание руководство фирмы или нет. Как и традиционные элементы структуры, эти новые факторы не существуют сами по себе; они влияют друг на друга и на традиционные элементы схемы. Стратегия фирмы частично отражена в уникальной комбинации всех этих элементов.
Качество услуг
Услуга сама по себе отвечает на вопрос - что является предметом услуги и отражает одну сторону качества. Другой стороной качества может считаться то, как эта услуга предоставлена. Например, успешно проведенная хирургическая операция — это то, что составляет предмет услуги, а искренняя забота врача - это как предоставлена услуга. Подлинное качество обеспечивается, когда что и как имеют одинаково высокое качество и удовлетворяют запросы клиента.
Наряду с существующими трудностями в описании качества услуг, ситуацию осложняет человеческий фактор. Каждый раз, когда заказчик платит за какую-нибудь услугу, он сомневается в качестве, с которым он столкнется. Если клиент переплатил за услуги зубному врачу или получил меньше, чем ожидал от заказа по каталогу, то уровень качества услуги окажет сильное воздействие на его дальнейшее поведение. Из-за такой неопределенности большинство клиентов испытывают некоторый риск, когда покупают или потребляют какие-либо услуги. Учитывая важность качества услуг, была разработана модель для анализа недостатков, которая может быть использована для описания и оценки качества.
|
• Ожидания заказчика - непонимание со стороны менеджера. Менеджеры не всегда понимают, чего ждет заказчик и что он понимает под качеством. Они могут не понять потребности заказчиков или их желания. Другими словами, менеджеры могут неправильно понять, чего ждет от них клиент. То или иное понимание менеджера может привести к упущению в качестве услуги. Даже если менеджеры понимают, чего хотят от них клиенты, они не всегда в состоянии удовлетворить их желания. Это может случиться из-за недостатка ресурсов (нехватка людей для обеспечения необходимого качества во время большого спроса), из-за рыночных условий, слабого внимания к качеству со стороны руководства.
• Достижение определенного качества услуги затрудняется из-за упущений в процессе предоставления услуги. Вполне возможно, что качество услуги и процедура ее предоставления разработаны хорошо, тем не менее, личные качества сотрудников могут помешать предоставлению услуги точно по спецификации. Нельзя исключить и того, что система предоставления услуг недостаточно разработана для того, чтобы поддерживать стремление сотрудников постоянно действовать по инструкции.
• Предоставление услуги наталкивается на упущения во внешних связях. Реклама и связи с другими фирмами могут повлиять на ожидание и восприятие заказчика. Обещание выполнить боль' ше, чем возможно, и связанное с
этим постепенное увеличение ожиданий клиента могут привести к возникновению проблемы. Надежды клиентов могут возрасти настолько, что фирма не в состоянии их удовлетворить. В то же время для некоторых неудовлетворенных клиентов только слух о том, что фирма старается облегчить решение их проблем, может помочь положительному восприятию ими деятельности фирмы. |
• Ожидаемая услуга неверно оценивается из-за неправильного ее восприятия. Оценка оказанной услуги зависит от того, удовлетворяет она или превосходит ожидания клиентов. Например, долгое ожидание услуги банковского кассира не вызовет раздражения у клиента, если в банке образовалась очередь. Тем не менее, если клиента не обслуживают быстро и при этом нет очередей, результатом будет неудовлетворенность услугой.
В целом эта модель выдвигает на первый план возможность возникновения проблем, на решении которых должны сосредоточить свое внимание менеджеры для выявления ошибок в качестве предоставляемых услуг и принять меры по их исправлению. Чем меньше несоответствие между ожиданием и реальностью, тем больше удовлетворен будет клиент.
Оценка контактов со сферой услуг
С точки зрения клиента, самое яркое впечатление о качестве услуги возникает при непосредственном контакте в период ее получения. Каждый раз, когда клиент взаимодействует с фирмой или ее сотрудниками, фирма имеет возможность доказать своё отношение к качеству. И каждый такой контакт в некотором роде влияет на общую оценку клиентом качества услуг. Со временем многократный опыт оказания качественных услуг дополняет превосходную репутацию фирмы. Таким образом, умение хорошо оказать услугу становится неотъемлемой частью в обеспечении ее качества. Очевидный путь доказательства отличного качества не должен иметь провалов в обслуживании клиентов; фирмы, заботящиеся о своем будущем, например “Ай-Би-Эм” проводят политику “нулевого дефекта” как ключевую в области сервиса. Это означает, что их целью является полное удовлетворение потребностей заказчика в любой момент через обеспечение высочайшего качества во всех элементах соприкосновения со сферой услуг - от отношения и поведения служащих до тщательного расчета.
|
Тем не менее, когда случаются неудачи, тщательно продуманная и управляемая стратегия должна пройти длинный путь - от ошибки к успеху. Например, когда рейс самолета задерживается, служащий аэропорта, признавая этот промах и предлагая собственные объяснения как своего рода компенсацию за неудобство, может смягчить недовольство клиентов.
Когда заказчики предъявляют какие-либо дополнительные требования, не входящие в обычный перечень услуг, способность фирмы удовлетворить их может оказаться очень полезной и склонить заказчика к позитивной оценке оказанной услуги. Более того, служащие, которые проявляют искреннее внимание и заинтересованность, могут доставить удовольствие клиентам. Например, водитель автобуса из отеля, встречающий посетителей, может заранее сообщить по радиосвязи, что один из прибывающих гостей на костылях. Служба регистрации может позаботиться о том, чтобы, минуя очередь внизу, этому человеку сразу помогли подняться в номер и произвели регистрацию по телефону.
Предварительное проектирование услуги
Оказание услуги - это практические действия, которые представляют собой процесс доставки и получения услуги в целом и имеют огромное значение для фирм с точки зрения завоевания ими рынка услуг. Фирмы начинают все больше внимания уделять разработкам в области качества с самого начала деятельности как в производстве товаров, так и в сфере оказания услуг. Для фирм, занимающихся сервисом, это в частности означает, что гораздо больше внимания разработке процесса предоставления услуги должно уделяться, когда планируется новый вид услуги или при поиске путей улучшения удовлетворения потребностей клиента и повышения качества сервиса. Часто оказывается, что основная причина недовольства или неудачи кроется в самом процессе оказания услуги. В связи с этим необходимо тщательно проверять план или схему услуги, чтобы убедиться в качественном проектировании оказания услуги. |
Гарантии на рынке услуг
Предоставление гарантий на оказываемые услуги - это одна из возможностей уменьшить сомнение заказчиков и снизить риск, ассоциирующийся с оплатой услуги. Хотя и нет универсального средства, предоставление гарантий может способствовать уменьшению риска, который клиенты чувствуют при покупке услуг. Эффективная система гарантий должна быть следующей:
• Безусловность. Гарантии должны исключать неопределённость и максимально уменьшать риск клиентов от получаемых ими услуг. Схема: “удовлетворяем требования полностью или ваши деньги возвращаем без вопросов” - может служить примером безоговорочной гарантии.
• Значимость. Эта характеристика эффективности сервисных гарантий является вдвойне важной. Гарантия прежде всего должна быть значимой и полностью снимать неудовлетворенность клиента. Примером этого могут служить услуги по проявлению фотопленок, где гарантируется сохранность пленки клиента или пленка будет заменена новой. Но эта гарантия не может считаться значимой, так как ущерб не компенсируется. Катушки пленок, деньги, затраченные на покупку пленки, могут быть незначительными по сравнению с материалом, отснятым на ней.
• Простота для понимания и обращения. Эффективная гарантия должна относиться как к клиентам, так и к работникам, оказывающим услугу. Формулировка должна быть краткой и содержать как можно меньше специальных слов. Клиенту должно быть ясно, что ему обещают. Так, компания “Домино Пицца” дает гарантию, отвечающую этому требованию: пицца будет доставлена вам в течение 30 минут или менее, в противном случае вы получаете ее на 3 доллара дешевле.
|
• Удобство при выполнении. Гарантия должна быть действенной. Руководство должно обеспечивать все возможности для выполнения данных им гарантий. Заказчики и служащие не должны испытывать неудобств при предоставлении ими гарантий, убеждаясь, что клиенты удовлетворены.
Письменное подтверждение предоставленной гарантии - бесполезно и бессмысленно, если она не выполняется. Руководство, гарантируя что-либо, должно убедить клиента, что его жалобы будут удовлетворены. Заказчик может быть поощрен за то, что обратился именно в данную фирму. Если у клиента действительно возникла претензия и фирма исправила свою ошибку, как и гарантировала, она застраховала себя от того, что клиент расскажет об этом другим потенциальным клиентам. Продавцы услуг должны использовать эту информацию для дальнейшего улучшения своей работы.
Система гарантий в сфере услуг принята не только в частном бизнесе. Некоторые муниципальные учебные заведения дают гарантии на выданные ими дипломы. Если выпускник школы не может найти работу из-за плохих знаний по основным предметам, школа проводит с ним повторный курс по основным предметам.
СОТРУДНИКИ СЕРВИСНЫХ ФИРМ
Знания и умения сотрудников определяют уровень услуг и степень удовлетворения, которые получают клиенты. В большинстве случаев сотрудник фирмы является для клиента олицетворением самой услуги или фирмы. Отбор и поддержка эффективно работающих сотрудников - важнейшее условие фирм, ориентирующихся на оказание услуг. Компания “Марриотт” высоко ценит своих сотрудников и относится к ним как к “союзникам”, вкладывая большие средства в их подготовку и совершенствование. Такой подход, в свою очередь, повышает доверие сотрудников к фирме и способствует удовлетворенности своей работой. Президент компании Билл Марриотт считает, что “счастливые сотрудники делают счастливыми клиентов”. Сейчас многие компании понимают, что высокая текучесть рабочей силы отражает какие-то проблемы и может привести к оказанию некачественных услуг. |
Сотрудники, занимающие самые низшие должности, обычно являются самыми близкими к клиентам. Они нередко обделены вниманием со стороны руководства и имеют минимальные средства на обучение, развитие и получение льгот. В то же время они постоянно испытывают сильнейший стресс в результате ежедневного тесного контакта с требовательными клиентами.
Все большее число руководителей понимают это и принимают меры для того, чтобы сотрудники чувствовали, что их добросовестное отношение к своим обязанностям не останется без соответствующей оценки и поощрения. Сотрудники нуждаются также в повышении профессиональных и технических навыков, которые являются неотъемлемой частью их деятельности. Они должны научиться внимательно слушать и общаться с клиентами. Многие сотрудники могли бы принести больше прибыли, понимая свою роль в реализации общей цели организации и в значимости услуг, которые они оказывают.
Инициативность сотрудников
Большое внимание заслуживает вопрос об инициативности сотрудников. Инициатива в данном случае означает возможности сотрудника делать все необходимое для удовлетворения потребности заказчика, не запрашивая разрешения у руководства. Например, инициативный сотрудник отеля может по почте уведомить посетителя о забытых очках по своей инициативе. Инициатива может способствовать своевременному оказанию качественных услуг клиенту во многих ситуациях.
Тем не менее инициативность не панацея и не может работать абсолютно» всегда. Более того, не каждый сотрудник захочет нести ответственность за проявленную инициативу. Руководитель должен оценить ситуацию, сотрудников, предполагаемых клиентов прежде, чем принять решение, где и когда можно позволить сотрудникам действовать без его предварительного одобрения.
|
Подбор и наём сотрудников
Подбор сотрудников является решающим фактором успешной работы фирмы, оказывающей услуги. Некоторые работодатели при подборе сотрудников используют моделирование ситуаций, в которых работник может оказаться. Потенциальные кандидаты разыгрывают ситуации и оцениваются по умению предоставить данную услугу, а также по способностям и возможностям приобрести определенные навыки.
Как упоминалось выше, сотрудники при выполнении своих обязанностей могут испытывать сильнейший стресс. Если сотрудник в течение длительного и непрерывного периода непосредственно общается с клиентами, то результатом этого могут стать перегрузки. Единственный путь бороться с такими перегрузками - как можно чаще менять его обязанности. Например сотрудники одного из международных аэропортов постоянно меняются на трех видах работ. Один месяц они работают в багажном отделении, второй - контролерами билетов, третий ~ выполняют работу на телефоне. Таким образом, тщательный отбор сотрудников в сочетании с эффективной программой подготовки и организации их труда помогает фирме сформировать слаженно работающий персонал.
ВНУТРЕННИЙ МАРКЕТИНГ
Привлечение и наём сотрудников, умеющих работать в сфере услуг, и содействие доброжелательным отношениям внутри персонала - это две составляющие внутреннего маркетинга. Задачами внутреннего маркетинга являются наём компетентных сотрудников, определение их запросов и удовлетворение этих запросов с целью уменьшения перегрузок и поощрения сотрудников. |
Персонал фирмы может оказывать услуги качественно, когда он хочет и способен это делать. Для оказания качественных услуг сотрудники прежде всего должны быть удовлетворены сами до того, как они удовлетворят потребности клиента. Для решения задач внутреннего маркетинга можно предложить ряд советов:
• Нанимая сотрудника в сервисную фирму, надо обучить его навыкам оказывать все услуги, которые предлагает фирма.
• Используйте поощрения и рекламу для того, чтобы показать сотрудникам, как ценит их фирма. Учитывайте, что реклама компании имеет такое же влияние на сотрудников, как и на внешних клиентов.
• Используйте исследования по маркетингу для определения запросов сотрудников (например, выпуск дополнительных акций, предоставление более длительного отпуска и т.д.). Предоставьте каждому сотруднику льготы, которые необходимы именно ему. Например, ресторан быстрого обслуживания, оплачивающий обучение рабочих с частичной занятостью, меньше подвергает своих работников риску перенапряжения и может обеспечить более высокий уровень обслуживания своих клиентов.
Расценки на услуги
Установление цен на услуги связано со многими трудностями, но одновременно предоставляет определенные возможности. Традиционно термин цена не используется для многих видов услуг. Вместо этого говорят взнос, гонорар, тариф, плата. Кроме того, по многим видам услуг трудно установить предмет услуги. Например, услуга может быть оплачена по затраченному на ее оказание времени (юридические услуги) или по результату (стрижка волос). Ключом к определению цены может быть определение того, что именно покупается.
Для более глубокого рассмотрения этого вопроса необходимо установить, как фиксированные расценки влияют на определение цены. Высокие расценки окажут существенное влияние на стоимость оказываемой услуги для фирмы и на цену для клиента. Контингент клиентуры может также повлиять на цену услуги и вызвать необходимость разработки ценовой сетки, отвечающей различным уровням обслуживания.
|
Культура обслуживания
Все затронутые выше проблемы рынка услуг решаются по-разному в зависимости от систем управления. Продавцы и руководители сервисных фирм проявляют инициативу в разработке программ и предпринимают активные попытки по расширению деятельности фирм, оказывающих различные услуги. Тем не менее изолированные программы не могут долго функционировать. Должна быть сформирована культура обслуживания. Частично ее можно представить следующим образом:
• Высококвалифицированное руково-• дство и совет директоров, имеющие ориентацию на сервис и на предоставление качественных услуг; они должны предвидеть направления сферы услуг.
• Умение понять и оценить значение качества услуг на всех уровнях деятельности фирмы, особенно на исполнительском.
• Обеспечение высококачественных услуг для клиентов — это образ жизни, норма поведения компании..
• Оценка и поощрение сотрудников в зависимости от их вклада в выполнение данной услуги, а не от прибыли, полученной фирмой.
• Промежуток времени между принятием решения и его выполнением должен быть коротким.
• Персонал фирмы должен обладать соответствующим уровнем квалификации и способностями для выполнения своей работы. |
Многие руководители используют некоторые или все эти идеи в своей практической деятельности. В то же время надо иметь в виду, что внедрение этих идей как постоянной части организации культуры является долгосрочным проектом. Компании, которые добились успеха в предоставлении услуг высокого качества путем воспитания культуры, достигли этого в результате высокой организации руководства и понимания того, что качественное управление является составной частью успеха в сервисе.
БУДУЩЕЕ РЫНКА УСЛУГ
Экономика рынка услуг быстро расширяется, создавая благоприятный климат для продавцов услуг. При этом надо принимать во внимание, что в будущем рынок сферы услуг будет развиваться в следующих направлениях:
• Глобальная конкуренция на рынке сервиса в скором времени значительно усилится. Когда люди думают о международной конкуренции, они в основном подразумевают материализованные товары, такие, как автомобили или компьютеры. Тем не менее, все чаще услуги экспортируются и импортируются, и этот обмен постоянно расширяется. Банковские и брокерские услуги, рекламных агентств, гостиничный и авиабизнес и другие услуги будут все больше занимать определенную нишу в глобальной конкуренции.
• Гарантии на оказанные услуги повысят свой статус и будут рассматриваться как значительная дополнительная услуга для клиентов. Например, некоторые банки обеспечивают клиентов кредитными карточками с двумя полисами защиты. Один обеспечивает защиту в случае, если они будут утеряны, украдены или от других неприятностей. Другой защищает от дальнейшей перепродажи. Если карточка продается в течение 30 дней после ее покупки, то банк вернет клиенту разницу между ценой покупки и продажи.
• Расширяются обратные связи на рынке услуг. Использование реверсного маркетинга должно укрепить отношения между поставщиками и продавцами с целью оказания расширения услуг клиентам и обеспечения высокого качества этих услуг. Во многих случаях продавцы стремятся строго контролировать качество продукции поставщиков с целью повышения своего рейтинга. Например, “Моторола” сотрудничает с поставщиками, имеющими премию Балдриджа, присуждаемую за высокое качество.
|
• Сотрудник, напрямую контактирующий с заказчиком, все больше выступает в трудной роли продавца и консультанта. Фирмам приходится полагаться на своих представителей в вопросах не только оказания услуг, но и продажи дополнительных услуг, проведения исследований рынка, решения возникающих проблем клиентов. Термин “многоуровневый маркетинг” все чаще должен использоваться для обозначения растущей роли на рынке услуг персонала, вступающего непосредственно в контакт с клиентами.
• Единая организационная структура становится более распространенной и действенной. Разные специалисты будут работать в одной команде для тщательного исследования, разработки услуг, оценки и определения рынка. Маркетинг и исполнение будут идти рука об руку для развития и предложения услуг на основе изучения потребностей заказчика. Эффективность деятельности предполагает оценку и установление систем поощрения для команды специалистов.
• Предоставление льгот будет использоваться для расширения клиентуры. Обладание какими-либо привилегиями способствует обеспечению высокого уровня качества предоставляемых услуг. Поддержка, обучение и реклама помогут владельцу льгот получить значительную прибыль. Некоторые услуги покупаются как средство удобства, и поэтому широкая распределительная сеть, обеспеченная системой льгот, будет иметь преимущества. |
• Сфера услуг все больше использует сложную технологию для удовлетворения требований заказчиков. Тем не менее технически оснащенная внешняя среда требует “человеческого прикосновения”. Например, торговые представители “Ай-Би-Эм” должны в пределах 24 часов общаться с клиентами, которые передали свои звуковые сообщения.
• Фирмы все больше признают необходимость качественных разработок в области создания новых видов услуг, как это делается в производстве товаров. Компании будут развивать процесс разработки техники, что сведет с самого начала в единое целое расширяющийся рынок, требования клиентов, нужды сотрудников и прочее со всеми разработками, нацеленными на качество.
• Большее внимание будет уделяться расширению предложений услуг, отвечающих различным и меняющимся потребностям клиентов. Клиенты будут реже принимать предложения, которые не отличаются индивидуальностью и не отражают культуру фирмы, ее сотрудников и заказчиков.
• Рынок товаров и услуг будет постоянно расширяться. Продавцы товаров не смогут больше заниматься продажей только товара, им придется продавать и соответствующие услуги. Кроме того, продавцам товаров и услуг придется полагаться больше на создание и укрепление отношений с клиентами, чем на цену.
Руководители как в сервисе, так и в производстве ищут новые решения в области повышения качества услуг, внутреннего маркетинга, новые возможности для достижения успеха в конкуренции на мировом рынке. Рынок услуг будет расширяться, давая возможность компаниям быстро развиваться и бросить вызов мировому рынку.ОРГАНИЗАЦИЯ ЭФФЕКТИВНЫХ УСЛУГШармейн Понкратс, вице-президент по маркетингу, компании “Вэллей Бэнкорпорейшн”
|
Стремительный рост инвестиций, осуществляемый многими корпорациями в индустрию сервиса, явился толчком для создания комплекса новых услуг. В то же время большим соблазном для компании становится ограничение своей деятельности тем, что она уже делает. Или по крайней мере компания может выждать, пока .ее конкуренты рискнут исследовать рынок первыми. (Следовательно, создавая комплекс услуг, компания имеет только две альтернативы.
1. Она может выполнять свои задачи и добиваться своих целей в рамках уже сложившегося ассортимента услуг. Это решение ставит ее в положение статуса-кво.
2. Она может изменить имеющийся комплекс услуг путем добавления новых их видов, меняя уже существующие или исключая те, которые больше не пользуются спросом.
Решение идти вторым путем (добавляя, модифицируя, исключая существующие услуги) связано с риском. Хотя определенной части риска можно избежать, сохраняя статус-кво или по крайней мере позволив кому-либо быть первым, полностью избежать риска нельзя. |
Проблема не только в том, что явный риск ассоциируется с предложением нового или реконструкцией старого, но и в том, что некоторый непредвиденный риск возможен при сохранении статуса-кво.
ЖИЗНЕННЫЙ ЦИКЛ УСЛУГИ
Организация эффективного сервиса начинается с представления о жизненном цикле услуги. Он может быть разделен на четыре стадии, как показано на Рис. 15-1.
Начало предоставления — “Большая авантюра”
Название “Большая авантюра” удачно характеризуют риск, связанный с решением начать работу по оказанию какой-либо услуги. В связи с тем, что новая услуга почти всегда предлагается единственной компанией, она может быть уникальной. Эта стадия характеризуется следующим образом:
1. Поскольку на стадии предоставления еще нет конкурентов, то нет необходимости придумывать много вариантов.
2. На установление цены влияет отсутствие конкуренции, и она обычно бывает выше, чем в период зрелости.
|
|
3. Так как новая услуга предлагается единственной компанией, рынок ее еще не знает и не понимает, то в рыночную стратегию этой |
фирмы должен быть включен вопрос о рекламе данного вида услуг. Затраты на рекламу, как правило, непропорционально велики.
4. И, наконец, предложение новой услуги, возможно, потребует значительных средств.
|
|
Рис. 15-1. Жизненный цикл услуги |
|
Общая продажа и прибыль |  |
Рост — “Время солнечного света”
Зачем заниматься этой авантюрой? Ответ прост: чтобы как можно лучше организовать дело, воспользовавшись периодом развития, соответственно названным “Временем солнечного света”. Характеристики этого периода следующие.
1. Значительный рост спроса, поскольку другие фирмы начинают предлагать такую же услугу, то осведомленность общего рынка достигает некоторой критической массы, а продажи достигают больших размеров.
2. На этом этапе новые конкуренты не создают серьезных проблем. Наоборот, другие фирмы, предлагающие подобную услугу даже по |
более высокой цене, расширяют рынок, поскольку осведомленность об этой услуге делает ее еще более популярной.
3. Несмотря на конкуренцию, объем продаж растет. Основные проблемы могут быть связаны с тем, как удовлетворить спрос. В течение этого периода конкуренция цен фактически отсутствует.
4. Растет количество разных вариантов услуг, так как конкуренты пытаются утвердиться на рынке.
5. Направленность усилий по рекламе услуги меняется. В течение первого периода (знакомство с услугой) нужно преодолеть информационный барьер. На этом этапе необходимо доказать предпочтительность обращения именно в данную компанию.
|
почтительность обращения именно в данную компанию.
6. Возможно, наиболее важной характеристикой этого цикла является то, что он должен быть периодом получения максимальных прибылей отраслями, оказывающими услуги.
Зрелость — “Сражение в окопах”
К этому времени данная услуга достигает своей зрелой стадии, общий объем продаж начинает характеризоваться тенденцией к снижению. Он может немного возрасти, если увеличится население. В данный период борьба переходит “в окопы”. Период имеет следующие характеристики:
1. Сильное давление со стороны конкурентов серьезно осложняет борьбу за место на рынке и получение прибыли.
2. Затраты возрастают, так как нужно вкладывать деньги в развитие различных вариантов предоставления этой услуги.
3. Конкуренция цен усиливается.
4. Затраты на рекламу услуги становятся менее эффективными.
Спад — “Извлечение выгоды из прошлого”
И вот услуга вступает в стадию спада:
1. Объем продаж фактически начинает уменьшаться, возможно, из-за предложения какой-нибудь новой услуги или отсутствия спроса, что свидетельствует о потере актуальности этой услуги. Часто стадия спада необратима.
2. Развивается ожесточенная конкуренция, так как компании отчаянно стараются выжить или свести убытки к минимуму.
3. На этом этапе прибыль получают только те компании, которые смогут приспособиться к новым обстоятельствам умирающего дела до самого конца. |
Особенности жизненного цикла услуги
Вопросы жизненного цикла какой-либо услуги были рассмотрены выше в целом и для всех видов отраслей. Объемы продаж и прибыли конкурирующих фирм внутри одной отрасли редко бывают одинаковыми. Организация, сделавшая крупные инвестиции на первой стадии, обычно имеет лучшие условия для получения прибыли на стадии развития и занимает доминирующее место на рынке в течение всего жизненного периода данной услуги. Чем позднее компания начинает заниматься какой-либо услугой, тем ей труднее занять свое место на рынке и получать прибыль.
Прибыль от того или иного вида услуг необязательно бывает высокой в течение всего периода роста, она может снижаться к концу периода, даже если продажи в данной отрасли еще растут. Это происходит из-за того, что период “Солнечного света” привлекает растущее число конкурентов, приводя к насыщению рынка и усилению конкуренции цен. Из этого следует вывод: продажа - это еще не прибыль, объем роста продаж необязательно ведет к росту прибыли.
ОЦЕНКА СТРУКТУРЫ РЫНКА УСЛУГ
Первый шаг в планировании какой-либо услуги - это определение статуса данной услуги с точки зрения жизненного цикла. Совсем необязательно пускаться в сложные математические расчеты или рыночные исследования для определения этой позиции. Нужно рассмотреть отдельную услугу, проанализировать ее характеристики и затем определить, на какой стадии находится эта услуга - представления, роста, зрелости или отмирания. Как показано на Рис. 15-2, целесообразно использовать семь показателей. В левой колонке отражены характеристики, в правой части - название стадий. Количество отметок в каждой колонке показывает, на какой стадии развития находится данная услуга.
После того как будет рассмотрен каждый пункт, можно определить, имеет ли услуга перспективу, скромное будущее или подвержена отмиранию. Из этого анализа можно извлечь по крайней мере три полезные вещи:
|
|
1. Необходимость рассмотреть самые существенные рыночные факторы и определиться внутри своей отрасли. |
2. Основываясь на том, какую стадию проходит услуга, вы можете установить предполагаемых конкурентов.
3. Зная своих конкурентов, вы сможете принять обдуманное решение в области разработок модификаций услуги, снижения стоимости и пр.
Рис. 15-2. Анализ жизненного цикла услуги
Стадии жизненного цикла одного рода услуг Характеристики услуги Предоставление Рост Зрелость Отмирание
1. Продажи по отрасли
2. Конкуренция
3. Сегмент рынка
4. Многообразие
5. Цена
6. Реклама
7. Прибыль по отрасли
|
ОПРЕДЕЛЕНИЕ ЦЕЛЕЙ И ЗАДАЧ
Немало времени может быть затрачено на определение общих целей и задач, как долгосрочных, так и краткосрочных, ибо они влияют на цену и специфику сервиса. Общие цели и задачи должны устанавливаться исходя из структуры рынка, включающей продукт, цену, место и рекламу товара. Вышедшие на рынок компании определяют свои цели в условиях высокоразвитого рынка. Работа специалиста, анализирующего рынок, заключается в определении рыночных принципов и разработке соответствующих целей и стратегий.
РЫНОЧНЫЕ СТРАТЕГИИ
После определения задач ключевым вопросом в процессе планирования становится определение рыночной стратегии. Будущие компании определяют четыре основные стратегии: (1) проникновение на рынок, (2) расширение рынка (3) развитие услуги, (4) многогранность услуги (рис. 15-3). |
Выбор стратегии даст возможность определить, какой должен быть выбран рынок - существующий или новый. Для тех компаний, которые планируют работать с услугой, находящейся в стадии роста, новые шаги уже предопределены, например,- стратегия поиска собственной ниши как на развитом, так и на расширяющемся рынке.
Когда рыночная стратегия уже выбрана, компания может использовать три тактических подхода к своей деятельности на этом рынке: (1) предложение новой услуги, (2) прекращение работы с услугой, (3) модификация услуги. Тактически модификация услуги предусматривает следующие специфические изменения.
1. Функциональность - изменение, которое повышает полезность и значимость услуги для заказчика. Примером такого повышения значимости услуги для клиента может служить переход финансовых учреждений от предложения традиционных закладных к представлению современных кредитов под ценные бумаги.
2. Стиль - осознание того, что клиент покупает продукт или услугу не только из-за ее функциональных возможностей. Примером может быть успех дорогих золотых Мастеркарт по сравнению с обычными Мастеркартами, которые предлагают в основном такие же услуги. (Мастеркарт - это предоставление услуг в кредит на основе специально оформляемой кредитной карты).
|
3. Качество - подразумевает изменение в восприятии клиентом значимости услуг. Примером может служить назначение старшего бухгалтера на работу непосредственно с клиентами для того, что-
Рис. 15-3. Рыночные стратегии |
бы понять важность отношения к тому, кто обеспечивает данную услугу.
Отдавая должное тактике, необходимо помнить о разнице между стратегией и соответствующими действиями. Стратегия - это главный путь, по которому надо следовать в пределах установленного времени. Действия отражают, как, с кем и когда следовать в соответствии с установленной стратегией.
Рынок
Новый
рынок
|
|
Услуги |
Существующий
рынок |
|
|
Существующие |
Новые |
|
услуги |
услуги |
|
Проникновение |
Развитие |
|
на рынок |
услуги |
|
Расширение |
Многогранность |
|
рынка |
услуги |
РАЗВИТИЕ НОВЫХ УСЛУГ Генерация идей
У менеджеров часто возникает идея о том, какой новый вид услуги или ее модификации может быть наиболее эффективным. Но отсутствует система для планирования новых услуг, с помощью которой можно произвести конкурентоспособную услугу без ущерба для самой идеи. Возможности компании создать новую хорошую услугу зависят от ее способности разрабатывать эффективные идеи для ее появления. Хотя эти идеи порой рождаются из ничего, успех в планировании зависит в основном от тщательной и соответствующей разработки самих идей. |
Отбор идей
Каждая сторона услуги, принятой к рассмотрению, оценивается по определенным критериям и устанавливается как: высокая, средняя или низкая. В зависимости от такой оценки выясняется, стоит или не стоит развивать этот вид услуг. Любая идея, которая не соответствует определенному набору критериев, должна быть немедленно исключена. Некоторые из этих критериев следующие:
|
1. Адаптивность клиента. Воспользуются ли современные заказчики новой услугой?
2. Инфраструктура. Может ли быть использована существующая инфраструктура для оказания этой услуги или нужны новые средства и технологии?
3. Образ. Будет ли эта услуга соответствовать образу, который старается создать компания?
4. Совместимость. Соответствует ли новая услуга вашим возможностям для ее оказания? Или она только поставит в затруднительное положение как продавцов, так и покупателей?
5. Уровень квалификации. Обладают ли ваши сотрудники необходимой квалификацией для оказания этой услуги? Не станет ли обучение слишком трудоемким и дорогим?
6. Условия для персонала. Есть ли у вас средства на выдачу заработной платы старым и новым сотрудникам, если иметь в виду, что последние наняты специально для этой услуги?
7. Риск компании. Какой требуется объем капитальных вложений? Сколько потребуется дополнительных сотрудников? Какова степень риска, если услуга окажется неэффективной?
8. Мотивация. Достаточно ли высока мотивация для выхода на рынок с новой услугой? Каковы реальные перспективы получения прибыли и роста?
Анализ и оценка
После начального отбора должны быть проведены анализ и оценка предполагаемых затрат, объема продаж, прибыли на какой-то будущий период времени. Это не всегда просто, потому что услуги подобного рода еще не было и в связи с этим трудно оценить затраты на нее, а следовательно, и установить объем продаж и прибыли. |
Несмотря на неопределенность, компании следует ориентироваться на значительные затраты потому, что следующий этап - непосредственно разработка процесса оказания услуги, -скорее всего будет дорогим. К следующему этапу должны быть обоснованы только многообещающие в финансовом плане предложения.
Стратегия ценообразования
Обычно используется одна из стратегий ценообразования:
1. Предварительное определение прибыли и цены. Нужно определить стоимость услуги и установить цену с учетом разницы обеспечения приемлемого размера прибыли. Преимущества указанного метода - простота, легкость для понимания, его беспристрастное и аналитическое выполнение. Недостатки его в том, что не учитываются потребности заказчика, объем рынка и конкуренция.
2. Конкурентная цена. Здесь важно знать цены, установленные конкурентами. Это может быть нелегкой задачей. Из-за множества скидок и разных ситуаций цены могут постоянно колебаться. Преимущества этого метода в том, что его проще понять и легче применить, чем предварительное определение прибыли и цены. Этот метод фокусирует внимание только на конкурентах и игнорирует затраты и требования заказчика.
3. Рыночная цена. Эта цена основана на том, как ее воспринимает рынок, и устанавливается исключительно с учетом требований клиента и других внешних факторов. Рыночная цена может быть эффективной, если она точно соответствует ценности самой услуги. Она может стать результатом идеальной цены, так как определена самим заказчиком. Из-за того, что в этой стратегии игнорируется фактор стоимости, она может оказаться убыточной несмотря на свою оптимальность. Эта стратегия требует сбора большого объема данных и значительного времени, существенно удорожая тем самым развитие услуги.
Когда анализ новой услуги завершен, выбрано решение, наступает время перехода от исследований к исполнению.
|
Организация предоставления услуг
Каждая услуга требует решения индивидуальных задач по ее организации:
1. Информация и подбор системы передачи данных. Включает создание информационного процесса. Это может быть сделано в письменном виде или с помощью электронной системы. Должно быть прослежено, где и каким образом собирается информация,- как она передается и как осуществляется обратная связь, чтобы руководство могло отслеживать организацию услуги. Этот набор задач должен быть решен еще до выхода на рынок, только тогда можно избежать многих проблем в этой ключевой области.
2. Система обучения сотрудников. Для оказания новой услуги должна быть утверждена система обучения сотрудников фирмы. Где возникла эта идея? Какое есть основание для предложения данной услуги? Каковы ее специфические черты? Какая польза от нее клиенту? Кто предполагаемый потребитель? В чем выражаются ее возможности быть проданной? Сотрудники должны быть подготовленными, чтобы они смогли дать ответы на эти вопросы.
3. Стратегия продажи. Компания должна разработать ряд дополнительных условий для той услуги, которую собирается предоставить. Оказывают ли эту услугу конкуренты? Как эта услуга вписывается в уже имеющийся ассортимент? Какая информация о наблюдениях за предоставлением этой услуги может быть получена от сотрудников? Какие нужно разработать соглашения, документы и контракты? Какова процедура открытия счетов?
4. Реклама. На стадии предоставления услуги стратегия рекламы и самой услуги должны быть объединены. Это позволит с максимальной эффективностью использовать рекламу, распространение информации и прямые продажи. На этой стадии главным становится информация, поскольку рынок должен быть осведомлен об этой услуге. |
5. Качество обслуживания. Компания, которая заботится о качестве, должна заботиться о том, чтобы оказывать эту услугу в течение длительного времени. Этот вопрос должен решаться на стадии ее разработки и включать установление общей ответственности для обеспечения того, что потенциально несет эта услуга.
Тестирование рынка
В основном есть три направления для тестирования услуги:
1. Может быть выбран отдельный рынок, возможно, район, близкий к расположению офиса.
2. Может быть проверен отдельный сегмент рынка, например оказание услуг для пожилого населения.
3. Вместо уже существующего рыночного способа тестирования могут использоваться целевые группы и другие методы.
Хотя ввод характеристик потребителя и был неотъемлемым компонентом процесса исследования, но услуга еще не работала на реально существующем рынке. Это целесообразно сделать на фазе тестирования. Кроме того, надо иметь в виду, что на этапе рыночной проверки новую услугу предоставляют конкуренты. Нужно позаботиться о том, чтобы конкуренты с этой услугой не вышли на рынок раньше вас. Для этого тестирование должно быть скрытым и его результаты не должны быть обнародованы публично.
Коммерциализация
Последний этап планирования цикла -это коммерциализация. После выхода услуги на рынок необходимо заставить ее работать согласно бизнес-плану, который был составлен. Компания может также столкнуться с другими проблемами обслуживания. Кроме того, она может стремиться к достижению более высоких целей. Это требует умения от руководителей стать лидерами. Информационная система должна обеспечивать соответствующие и значимые данные для быстрого развития и повышения качества этой услуги и исключения ситуации, когда приходится отказываться от проекта, не дождавшись его развития.РЫНОЧНЫЕ ОТНОШЕНИЯ В СФЕРЕУСЛУГДжон Коппетт, университет Хьюстон, Клиа Лэйк Уильям Степлз, университет Хьюстон, Клиа Лэйк
|
Покупатели как на потребительском, так и на промышленном рынке стали слишком искушенными, с точки зрения продавцов, которые по-прежнему используют методы “расхвали и продай”. В этой главе анализируется основа отношений продавца и покупателя на рынке.
Современные рыночные отношения отличаются от большинства отношений купли-продажи, совершавшихся в прошлом. В настоящее время отношения купли-продажи - целенаправленное взаимодействие между покупателем и продавцом, приносящее прибыль им обоим и таким образом благоприятствующее развитию дальнейших отношений. Роль продавца при этом является решающей. Он должен думать о будущих отношениях с клиентом уже сегодня. Например, продавцу необходимо задуматься над двумя вопросами: “Если я продам такой тип полиса этому клиенту сегодня, будет ли от него значительная польза клиенту в будущем?” и “Может ли покупка, которую я ему предлагаю, стать частью общей инвестиционной программы для этого клиента?” Ответы на эти вопросы могут сыграть для продавца важную роль в установлении дальнейших связей со многими клиентами и заказчиками. |
Изложенный подход противопоставляется ситуации, когда продавец концентрирует внимание только на успешной текущей продаже без каких-либо планов на то, как сделка повлияет на будущие отношения с клиентом. Такой бесперспективный подход ведет к нескольким негативным последствиям. Наиболее очевидное из них - отсутствие доверия между покупателем и продавцом. По завершении сделки покупателю придется самому отстаивать свои интересы. Если покупателю понравится товар, то это хорошо, но если нет, то торговому представителю придется искать другого клиента.
Следовательно, если торговый представитель завершил свою первую продажу успешно, но не может установить длительные отношения по каким-либо причинам, то, возможно, возникнет положение, при котором такая продажа будет с экономической точки зрения либо малорезультативной, либо вообще невыгодной для компании. Рис. 15-4 иллюстрирует такую ситуацию.
|
|
Если сравнить затраты и прибыль, ассоциирующиеся с “Продажей № Г*, можно легко увидеть, что на самом деле первая продажа приносит только убытки. Как это получается? Если учесть все затраты продавца (например, дорога, предпродажные приготовления и так далее), может случиться, что прибыль, которую принес продавец своей компании, состоит только в удержании клиента и привлечении его интереса к последующим покупкам. На Рис. 15-4 видно, что переломный момент наступает только тогда, когда сделка состоялась третий раз с одним и тем же покупателем. Чтобы это произошло, совершенно очевидно, нужно установить такие отношения с покупателем, которые бы свидетельствовали о том, что его потребности будут удовлетворены и в дальнейшем. И это не просто теоретическая предпосылка. Исследования показали, что примерно в пять раз дороже стоит найти нового заказчика по сравнению с затратами на поддержание отношений с постоянными клиентами. Постоянные отношения приносят дивиденды. |
|
|
Рис. 15-4. Сравнение затрат и прибыли в результате повторных продаж |
|
Деньги |  |
|
Время |
Какие отношения должны быть установлены между продавцом и клиентом? Есть три типа таких отношений, в которых продавец выступает в ролях: консультанта (советчика), поставщика, разработчика системы.
КОНСУЛЬТАНТ
Роль консультанта (советчика) требует проведения экспертизы и глубокого личного внимания к заказчику. Это относится прежде всего к сфере финансовых услуг, когда клиенту нужна помощь, чтобы сделать выбор, вложить ли ему средства в недвижимость, страховые компании, купить ли акции или другие ликвидные активы. Эти же отношения возникают при продаже оздоровительных программ и управлении пенсионными фондами. |
Во многих случаях заказчик знает, какую цель он хочет достичь, но не знает, как это сделать. Поэтому он высоко ценит совет знающего продавца. Следует учитывать, что продавцу нужно время, чтобы понять потребности и цель заказчика и обеспечить ее эффективное достижение.
Роль продавца в качестве консультанта и клиента характеризуется терпением и доверием. Продавцу приходится больше времени слушать, чем работать над самой сделкой. Продавец должен вызывать доверие и уверенность заказчика в нем. Основная стратегия - это подобрать и продавца, и покупателя соответствующего возраста, образования и опыта. Логика заключается в том, что покупателю лучше всего общаться с клиентом, похожим на него.
|
В большинстве отраслей сервиса, обращение к точной и современной информации — основа этих отношений. Составление инвестиционных программ для заказчиков, сведения о ценах на недвижимость, выбор оздоровительных программ и другая информация помогают добиться доверия заказчика.
ПОСТАВЩИК
Отношения с продавцом складываются, когда заказчик знает, какая услуга ему требуется, и он нуждается в помощи по ее оказанию со стороны поставщика. Роль продавца состоит в оказании этой услуги и решении всех проблем по ее обеспечению. Построение отношений при данных обстоятельствах требует внимания продавца после продажи и предусматривает оказание услуги, как было обещано, а также требует решения других проблем.
Важным аспектом этих отношений является предоставление покупателю информации о новых услугах, которые могут его заинтересовать. Заказчик, возможно, знает других продавцов и часто сравнивает их друг с другом. Обеспечение новой информации может быть важной частью в сохранении сложившихся отношений.
РАЗРАБОТЧИК СИСТЕМЫ
Роль продавца в качестве разработчика системы необходима, когда продавец должен предоставлять услугу, удовлетворяющую определенную потребность заказчика. Например, разработка оздоровительной программы или компьютерной сети для связи разных офисов и компаний.
Часто заказчик не знает, как разработанную систему использовать эффективно. Когда решение найдено, заказчик ожидает вступления всей системы в действие.
Роль продавца заключается в адаптации системы и введении ее в действие в среде заказчика, что может потребовать технической поддержки персонала. Поскольку определенный уровень знаний может быть определяющим фактором в реализации продажи, компания должна располагать мощными техническими ресурсами. |
Для того чтобы выступить в качестве разработчика системы, продавец должен иметь специальные знания и навыки. Прежде чем решить какую-либо задачу, он должен объяснить ее заказчику. Современные технические знания необходимо сочетать с умением общаться. Трудностей возникает больше, когда в совершении данной покупки должны разобраться и одобрить несколько человек.
Из-за сложности многих систем и быстроты технологических усовершенствований заказчик надеется, что торговый представитель будет отслеживать качество услуги после ее выполнения. Это хорошая возможность для развития дальнейших отношений. Повышение класса или модификация системы, обеспечивающие большую эффективность, также ведут к получению дополнительной прибыли. Прекрасные отношения, сложившиеся после первой продажи, могут позволить проникнуть в организацию, в среду, в которой вращается заказчик и где его рекомендации могут привлечь внимание других потенциальных покупателей.
ОСНОВНАЯ
ДЕЯТЕЛЬНОСТЬ ПРОДАВЦА
Рассматривая управление отношениями продавца и клиента, можно отметить, что продавец должен провести определенную работу, чтобы добиться успехов в продаже своих услуг. Она включает:
1. Определение перспективных покупателей - это задача по выявлению потенциальных заказчиков, сужение их числа до групп наиболее перспективных клиентов, отвечающих определенным критериям, и выбор продавца, подходящего для этой группы. В итоге продавец обращается к перспективному покупателю, используя описанные выше отношения.
2. Характеристика перспективных покупателей - это задача по превращению потенциальных клиентов в перспективных. Она заключается в определении, (1) нуждается ли какой-либо человек или организация в данной услуге и (2) могут ли они заплатить за нее.
|
3. Подготовка к визиту - подбор информации, необходимой для визита продавца к покупателю. Это критический момент на рынке услуг, потому что неподготовленный визит может перечеркнуть любые шансы на успех. Источники информации, которые могут помочь в такой подготовке, следующие:
• Каталог заказчиков. Продала ли фирма когда-либо и что-либо этому потенциальному заказчику?
• Журналы, газеты, специальные публикации по торговле. Могут ли указанные материалы дать информацию о заказчике, его потребностях или конкурентах?
• Финансовый отчет. Может ли заказчик заплатить?
• Ежегодный отчет. Дает возможность помочь получить информацию о деловых качествах покупателя.
• Другие торговые представители. Информация о тех продавцах, которые уже продали или пытались что-либо продать предполагаемому клиенту.
4. Переговоры с перспективным покупателем. Первый непосредственный контакт продавца с покупателем является решающим в развитии отношений между ними. Продавцу требуется сформулировать задачу своего визита. Задача должна быть реальной, объект продажи должен быть очевидным. Первая встреча может не дать результатов. В зависимости от природы услуги или других факторов на сделку может потребоваться пять-шесть посещений. Продавец должен предвидеть вопросы, которые может задать ему покупатель, и заранее подготовить ответы на них.
5. Презентация. В течение первого визита или после него презентация может быть или успешной, или неудачной. Прошло то время, когда формальная презентация была более эффективной, чем опрос определенного заказчика, анализ его потребностей и совместная работа над решением.
6. Поведение покупателя зависит от того, как сложатся отношения заказчика и продавца по поводу услуги, действий компании или самого продавца. Наиболее частые из них: |
• Цена - продавец может отстаивать цену, доказывая экономические выгоды услуги, разбивая общую стоимость на весь период действия услуги, или попросить заказчика дать объяснения своих возражении. Всегда опасно снижать цену, так как это может вызвать сомнение покупателя в качестве услуги.
• Отсутствие потребности - подобное положение может создать несколько проблем. Оно может свидетельствовать о том, что неправильно был установлен потенциальный клиент или продавец не понял содержания потребности покупателя и не смог объяснить, почему ему нужна эта услуга. Могут быть и скрытые мотивы у заказчика, например, он не может позволить себе приобрести данную услугу.
• Нерешительность покупателя -в некоторых случаях покупатель может быть еще не готов к покупке. Опытный продавец должен изучить причины этой нерешительности и использовать полученные результаты для формирования длительных отношений с покупателем.
7. Завершение продажи. Это только начало отношений. Если сделка заключена с постоянным клиентом, то это продолжение, но отнюдь не заключение. Восприимчивый торговый представитель обнаружит подходящий момент для ее завершения. Выражение “чувствовать температуру сделки” отражает как раз то, что надо уметь правильно распознать момент, когда клиент готов совершить покупку.
8. Контакты с заказчиком после продажи. Отношения уже сложились. Продавцу следует убедиться, что заказчик получил то, что ожидал. Умелый и целеустремленный продавец рассматривает заключительные визиты как возможность совершения будущих сделок.
ЗАКЛЮЧЕНИЕ
Так как при продаже услуг продавец имеет дело с нематериализованным продуктом, обычно все признают, что это требует от него навыков на порядок выше, чем при продаже продуктов. Хотя такая продажа является изначально трудной, она имеет достаточно шансов на установление и поддержание долгосрочных отношений с заказчиком и клиентом. Именно поэтому сегодня требуются профессионалы по продажам услуг. Умение поддерживать длительные отношения является мерой продуктивности работы продавца.
Менеджеру по продажам следует на основе статистики изучать и оценивать потенциальных долгосрочных клиентов. Станут ли ими постоянные покупатели, которые выражают удовлетворение и доверие продавцу лично, услуге, которая предложена им или компании? Воспользовавшись возможностью для развития долгосрочных отношений с заказчиком (вместо проведения одноразовых сделок), продавцы смогут работать не только лучше, но и прибыльнее.ПРОБЛЕМЫ ПРЕДОСТАВЛЕНИЯ НОВЫХ УСЛУГКрэйг Террилл, директор компании “Кузмарски энд Ассошиэйтс”Рашель И. Векчиотти, директор и ведущий научный сотрудник компании “Кузмарски энд Ассошиэйтс”
|
|
Почему так много компаний постоянно выступают на рынке с предложением новых услуг? Чему можно научиться у создающих новые услуги компаний? Каким образом некоторые компании осуществляют инновации при создании новых видов услуг, в то время как другие предлагают только производные от уже существующих? Чему может научить многолетний опыт развития новых услуг при ответе на эти вопросы? Мы должны признать, что новая услуга воспринимается часто как новый продукт. Как и продукт, каждая услуга служит решению существующей проблемы или удовлетворению возникших потребностей у группы клиентов. При дальнейшем развитии новая услуга должна приобретать особенности, характерные именно для нее. |
Хотя действительно можно извлечь много уроков и перенять опыт реализации нового продукта на рынке, продавцы новой услуги часто пытаются "подогнать” этот опыт к новой услуге. Эта глава посвящена десяти проблемам, с которыми обычно сталкиваются менеджеры, предлагая новую услугу, и рассматривает, насколько решение некоторых из этих проблем рынка услуг отличается от таких же проблем рынка продуктов. Понимание направления и преодоления этих трудностей является решающим, если компания в будущем хочет успешно работать с этой услугой на рынке.
|
ТРЕБОВАНИЯ К РАЗВИТИЮ НОВЫХ УСЛУГ
1 .Готовность руководства. Если руководство не осознает прогрессивного значения создания новых видов услуг, то организация будет постоянно отставать от других фирм, которые внедряют новые виды услуг непрерывно. Руководители должны понимать, что новые услуги повышают доходы и прибыль. Поэтому необходимо использовать потенциальные возможности и ожидаемые результаты от новых видов услуг в качестве составной части долгосрочной стратегии деятельности.
2. Развитие новаторских видов услуг. Накопленный опыт свидетельствует, что новый вид услуги, внедренный с высокой степенью творчества, хотя и является более рискованным, но обычно бывает наиболее успешным и стоит риска. Руководство должно бороться с искушением использовать идею, которая только имитирует конкурентоспособную услугу, являющуюся лишь модификацией существующей и отвечающую кратковременным требованиям клиентов.
3. Сокращение времени внедрения новой услуги на рынке. Продавцы новых услуг постоянно стоят перед необходимостью сокращать период времени от идеи, новой услуги до ее внедрения вследствие растущего спроса на вновь предложенную услугу. Компания должна сосредоточить усилия на сокращении времени внедрения новой услуги. Для новых услуг, которые являются производными от уже существующих, данное требование является особенно важным. При этом неправильно представлять, что на разработку услуги, в принципе новой для рынка, потребуется столько же времени, сколько и на разработку услуги, новой для компании. В этих случаях требуются неодинаковые затраты времени из-за необходимых дополнительных исследований, создания макета, проведения испытаний и подготовки персонала. |
4. Отказ в случае неудачи. Иногда новую услугу так и не удается внедрить или рынок ее потребления перестал существовать, пока она разрабатывалась. Но в то же время осталась определенная инерция и организация не хочет останавливать процесс. В этих условиях руководству следует сделать решительный шаг, и перевести свои ресурсы на реализацию более перспективных проектов.
5. Достижение высокого качества в период внедрения. Образность и индивидуальность услуги являются решающими факторами. Если в период вступления на рынок качество услуги оставляет желать лучшего, то первые покупатели вряд ли повторят покупку, пока не убедятся, что этот вид услуги усовершенствован. В отличие от продукта, при покупке которого заказчик может увидеть и почувствовать выгоду от его приобретения по мере пользования им, новая услуга должна с самого начала завоевывать доверие покупателя для того, чтобы привлечь постоянных клиентов. Люди, занятые оказанием этой услуги, организация работы и система управления - ключевые факторы в обеспечении высокого качества в период представления новой услуги на рынке.
Для решения предшествующих этому сложных задач, можно извлечь уроки из опыта как предоставления новых услуг, так и управления производством новых товаров. Однако организаторы новых видов услуг, стремящиеся добиться успеха, включая компании, занимающиеся производством товаров и желающие расширить свою деятельность за счет введения в нее услуг, не должны игнорировать следующие требования к внедрению новых видов сервиса.
6. Обеспечение необходимых человеческих, денежных и технологических ресурсов. Наихудший возможный сценарий для проекта новой услуги связан с дилеммой, когда компании выделяют слишком мало средств на развитие новой концепции услуги. К сожалению, те же самые компании, столкнувшись с проектом позднее, обычно выделяют достаточно средств на тот же проект. Продавцам новой услуги следует ориентироваться на уровень ожидаемой прибыли от продажи услуги, а также на вложение требуемых инвестиций для получения прибыли.
|
Обеспечение новой концепции услуги требуемыми ресурсами позволяет специалистам иметь достаточно времени для разработки проекта новой услуги, которая обычно занимает по меньшей мере половину общего рабочего времени. Потребность в ресурсах для разработки новых услуг несколько отличается от такой потребности для создания новых продуктов.
Количество вложенных средств для создания как услуг, так и продуктов увеличивается в течение всего периода — от разработки до поступления их на рынок. При этом продукты часто требуют вложений в производственные фонды, новые услуги прежде всего — в новые системы, процессы, коммуникации и обучение.
Преуспевающие продавцы услуг часто используют запатентованные прикладные информационные технологии для оказания этих услуг с целью достичь преимуществ в борьбе с конкурентами. Чтобы добиться этого, следует обеспечивать рабочие компоненты новой услуги (подобно качественным характеристикам новых товаров) с самого начала процесса разработки и проводить оценку стоимости и параметров изменения во время разработки. Чаще всего это требует переговоров с группой по информационным технологиям, чтобы освободить ведущих специалистов от рутинной работы. Нередко разработчики новой услуги пытаются сэкономить на численности группы по информационным технологиям. Но такая стратегия приведет к обратным результатам, так как задержит выход на рынок с новой услугой или вызовет много проблем сразу после ее представления на рынке. |
7. Привлечение всех сотрудников к разработке новой услуги. Услуги по своей природе больше, чем товары требуют взаимодействия людей. Покупатель новой услуги не ищет объяснения о подробностях ее разработки. Но он хочет, чтобы поставщик услуги убедил его в том, что он получит желаемые результаты. На восприятие покупателя влияют: уверенность, энтузиазм, знания и личный опыт продавца новой услуги. Например, мотивация к покупке увеличивается, когда покупатель знает, что его агент сам имеет страховой полис, который хочет ему предложить.
Развитие новой услуги зависит от подготовки и “генеральной репетиции” команды, что гарантирует ее высокое качество. Основной задачей должно стать “подтягивание” всей команды. Уверенность в ценности предложения услуги и глубокое понимание сущности своей работы ведут к полной отдаче команды при оказании услуги. Полная отдача команды и есть страховой полис для успешной работы.
8. Развитие уникальных отношений партнерства с будущими клиентами на стадии разработки услуги. Общеизвестна прочная зависимость между обеспечением успеха новой услуги и возможностью заинтересовать в ней новых клиентов еще на стадии ее разработки. Товары гораздо чаще, чем услуги нацелены на большую группу покупателей. Новые же услуги должны быть ориентированы на специфический рыночный сегмент и определенные потребности клиентов. Таким образом, команда занимающаяся разработкой новой услуги, может определить ее концепцию только на основе требований определенной категории заказчиков. Именно с учетом их требований решаются эти специфические проблемы и устанавливаются параметры решения последних. Концепции, выстроенные с учетом интересов заказчика, позволяют более точно определить новую услугу до того, как вложены значительные средства. Оценка запросов клиента помогает окончательному формированию услуги в процессе ее проверки на рынке.
Если создатели новой услуги хотят добиться завоевания рынка, то они должны включать заказчиков в процесс разработки, укреплять отношения между заказчиками и поставщиками услуг, определять уровень удовлетворенности клиента в течение периода предоставления услуги. Большинство заказчиков с радостью примут участие в таких исследованиях, если смогут первыми воспользоваться удобствами этой услуги.
|
Партнерство с заказчиком позволяет обеспечить огромное преимущество новой услуге в период представления ее на рынке, где она должна пройти проверку. Партнеры начинают пользоваться этой услугой немедленно, что помогает быстро достичь высокого объема продаж.
9. Создание необходимых условий для сотрудников, работающих над развитием идеи. Преуспевающие компании поощряют и поддерживают лидеров. Сотрудники, участвующие в развитии концепции новой услуги, являются главными внутри компании, дающими толчок продвижению новой идеи. Более того, когда идея выйдет за двери этой группы людей, им потребуется проявить силу воли, чтобы прорваться через бюрократические барьеры, которые часто сдерживают нововведения.
Практика показывает, что один человек не может продвинуть идею самостоятельно. Поэтому компания часто подбирает команду специалистов в разных областях, способных продвинуть развитие этой идеи. Прочное взаимодействие между ними и четкое осознание своих обязанностей установятся, скорее всего, тогда, когда вклад каждого из них будет оцениваться и поддерживаться с самого начала.
В преуспевающих компаниях руководители создают необходимые условия для сотрудников такой команды и поддерживают их предприимчивость. В этих компаниях руководство всегда стремится вознаграждать разработчиков в соответствии с уровнем выполнения поставленных задач и относится к данному процессу, скорее как к инвестициям, чем как к расходам. Благоприятный для работы климат повышает энтузиазм и отдачу команды. |
10. Обеспечение процесса развития услуги, которая эффективно отвечает потребностям заказчика. Во многих случаях разработчики нового продукта идут впереди разработчиков новых услуг. Те, кто разрабатывает новый продукт, знают, как организовать этот процесс, как сочетать формальности и гибкость для обеспечения его эффективности. Тем не менее в отличие от большинства создателей новых продуктов, разработчики новой услуги понимают, что современный процесс представления услуги на рынок часто захватывает больший рыночный сегмент и не учитывает специфики запросов клиентов. Поэтому сегодня представление новой услуги на рынке требует более интенсивных и срочных вложений, партнерских отношений с заказчиками, отлично разработанного процесса оказания услуги, отвечающего возросшим требованиям заказчиков. Процесс развития будет усложняться и дальше, так как обеспечение прибыли при обратной связи с покупателем носит индивидуальный характер. Разработчикам новых услуг следует подготовить четкие ответы, которые должны быть, насколько это возможно, приближены к предполагаемым вопросам о новых видах услуг. В дополнение ко всему развитие новой услуги осложняется необходимостью с самого начала и в течение всего процесса идею ее развития разрабатывать быстро и качественно.
ПРОЦЕСС РАЗРАБОТКИ
Процесс разработки новой услуги представлен на Рис. 15-5, где отражена необходимая комбинация соблюдения формальностей, гибкости и необходимых для выхода на рынок этапов, чтобы повысить рейтинг новой услуги.
• Описание проблемы. Обычно компании нетрудно создавать новые идеи. Трудности появляются при выборе эффективных идей для дальнейшего развития услуги. Успешное приближение к идее создания новой услуги начинается с определения состава клиентов или потребностей, которые существуют на рынке. Для воплощения в жизнь идеи новой услуги важно полностью понять и описать проблему. Этот этап базируется на исследованиях рынка.
• Формирование идеи. Имея четкое описание проблем заказчика, группа людей, сидя в кабинете, может придумать сотни идей. Но компании следует оторваться от закрытых заседаний и искать идеи у таких источников, как продавцы, имеющиеся и потенциальные заказчики, партнеры, конкуренты. Команда, создающая новые услуги, при формировании идеи должна ориентироваться прежде всего на рынок. Это позволит определить концепцию, обращенную к заказчику.
|
|
|
|
Рис. 15-5. Процесс разработки новой услуги |
 |
• Определение концепции. Одобренная идея должна принять четкие очертания, направления ее реализации и достижения конечной цели. Это и представляет собой этап определения концепции новой услуги. Эта стадия может быть очень сложной из-за того, что неизвестно, какие проблемы могут возникнуть в связи с новой услугой. Однако при определении концепции по крайней мере необходимо выявить возможную выгоду и дать описание “что это есть”. Но сделать это можно, только прибегнув к помощи клиента.
• Анализ и отбор. Прежде чем вложить в концепцию разработки новой услуги средства, затратить время, надо проанализировать и отобрать концепции с наибольшим потенциалом, соответствующие стратегическим целям компании. Проведенный анализ позволяет оценить потенциальные доходы и прибыль, объем рынка, внешнюю среду, затраты на разработку услуги и предоставление ее клиенту и, наконец, оценить реальные возможности компании.
• Разработка концепции. Оценка возможных внутренних и внешних результатов, полученная на стадии анализа и отбора, может внести изменения в определение концепции, только после этого можно приступить к ее разработке. Процесс разработки концепции включает детальное описание составляющих услуг и выгоды от ее предоставления, оценку покупательских возможностей заказчика и объема рынка, предполагаемых расходов, анализ состояния конкурентов. Кроме того, на этой стадии должны быть разработаны все важные системы и процессы поддержки. При подготовке рабочего проекта нового предложения команда разработчиков новой услуги может представить подготовленную ими концепцию для обсуждения другими сотрудниками, а также в целях установления обратной связи с потенциальным заказчиком.
• “Макет” и рабочая проверка. Кроме детального письменного описания, команда разработчиков должна подготовить макет процесса оказания услуг. Например, известная система гостиниц установила “комнату будущего” для испытаний на ней новых видов услуг. Большинство производителей одежды и компаний по ремонту используют макеты для выбора схемы наилучшей работы новых систем по программе оказания услуг клиентам. Этот этап обеспечивает обратную связь для оценки значимости, потенциальных преимуществ, главных препятствий и объема затрат при разработке новой услуги. Он также подготавливает компанию к рыночному тестированию.
• Рыночное тестирование. Как только предполагаемые выгоды от новой концепции оценены, разработчики услуги часто стремятся немедленно вывести услугу на рынок. Но спешка с представлением новой услуги на рынке может создать угрозу ее успеху. Поэтому мнения заказчиков о данной услуге являются очень важными перед представлением ее на рынке. В этих целях следует провести тестирование подготовленной системы. Сочетается ли новый вид услуги с внутренними возможностями компании? Сможет ли компания занять свою позицию на рынке? Сможет ли она максимально повысить свою продуктивность? Укрепит ли это позицию компании? Отвечает ли услуга финансовым целям? Примет ли ее заказчик? Перед представлением услуги на рынке ее разработчики должны ответить на эти вопросы.
|
• Формирование инфраструктуры. Если рыночное тестирование прошло успешно, компания может приступать к созданию необходимой инфраструктуры. Для подготовки к производству промышленного товара по стандартам качества часто требуются большие инвестиции. При создании инфраструктуры какой-либо услуги большое внимание уделяется структуре, системам, процессу, людям, — что также требует значительных денежных вложений. Подумайте только, сколько стоило “Американ Экспресс” создание глобальной сети по установлению своих аппаратов по выдаче наличных денег? Или сколько стоило авиационной компании предложить услугу по бронированию билетов с домашнего компьютера? Инвестиции в обучение и образование в этом случае принесут большие дивиденды в будущем.
• Представление на рынок. От качества новой услуги во время выхода ее на рынок зависит, будет ли новое предложение успешным или потерпит крах. Для достижения высокого уровня качества компании следует использовать специальную небольшую команду по оказанию данной услуги, иметь ограниченный контингент заказчиков, достаточно времени, прямую связь с главными потребителями и немедленную обратную связь. |
• Проверка после представления. Компания, которая представила свой новый вид услуги на рынок, должна определить, какие дополнительные изменения необходимы для поддержания конкурентоспособности и успешной работы. Обзор действия услуги в течение 6-12 месяцев позволяет определить, отвечает ли она финансовым и стратегическим целям.
ЗАКЛЮЧЕНИЕ
Для обеспечения успеха в будущем менеджеры по новой услуге должны реализовывать следующие принципы, чтобы добиться успеха в дальнейшей работе с этой услугой:
• Сопоставьте цели новой услуги с бизнес-планом.
• Создайте как можно раньше многофункциональную команду и не ликвидируйте ее после представления услуги на рынок.
• Определите и используйте форму
выражения новой услуги, чтобы
сделать идею более осязаемой.
• Широко проводите исследования рынка на начальных стадиях, а также перед представлением услуги на рынок.
• Придавайте особое значение отдельным стадиям разработки в зависимости от принятой стратегии.
• Определите и соблюдайте индивидуальную и коллективную от
ветственность.
• Обеспечьте условия для разработки и создания портфеля новых услуг.
• Укрепите связи и сотрудничество между руководством и командой разработчиков.
Самая большая преграда на пути развития новых услуг сегодня - это стремление руководства компании к получению краткосрочной прибыли. Поддаваясь давлению текущих дел, руководители не хотят финансировать нововведения в сфере услуг. Хотя при таком отношении можно получать определенную прибыль от существующих услуг, однако это приведет к параличу новых программ.УСТАНОВЛЕНИЕ ЦЕН НА УСЛУГИКент Б. Монро, Иллинойский университет
|
Устанавливая цену на услугу, руководство принимает одно из самых важных решений. Ценообразование является единственной рыночной стратегией, которая непосредственно приносит доход. Все другие переменные в рыночной структуре - реклама, подготовка услуги, распространение - требуют затрат. За последние годы экономическое и конкурентное давление привело к новым стратегиям в ценообразовании. В то же время практика ценообразования во многих компаниях остается интуитивной и рутинной. Часто устанавливают цену, определив объем затрат. Вместе с тем определение цен не является основным фактором в рыночной стратегии для сферы услуг. Сервисные фирмы должны быть активными в условиях постоянного давления растущей конкуренции.
Организациям, которые достигли успехов в установлении рыночных цен, удалось занять активную позицию в ценообразовании. Они смогли последовательно повышать или снижать цены без ответного воздействия со стороны конкурентов, а затем стать опережающей силой в области стратегии и тактики ценообразования. |
Для обеспечения успеха в ценообразовании есть две основные предпосылки. Во-первых, необходимо понимать, как работает цена. Из-за сложности ценообразования в условиях влияния поставщиков, продавцов, дистрибьюторов, конкурентов и потребителей, простые предписания традиционной микроэкономической теории не подходят для современной рыночной системы. Кроме того, компании, которые при определении цены ориентируются прежде всего на свои затраты, допускают серьезную ошибку.
Во-вторых, любому продавцу необходимо представлять, как потребитель воспримет цену и ее изменение. Цена играет две роли. Она используется как индикатор того, сколько должен заплатить покупатель, и как показатель качества услуги. Разница между ценами создает предпочтение для покупателя. Поэтому тот, кто устанавливает цену, обязан знать, как покупатель воспримет эту информацию. Более того, цена должна быть соизмерена с восприятием ценности этого товара покупателем. Пренебрежение этими основными принципами ведет к грубым ошибкам.
СОДЕРЖАНИЕ ЦЕНОВОЙ ОРИЕНТАЦИИ
При установлении цены должны быть приняты во внимание шесть основных факторов:
1. Требования. Уровень требований на услуги ограничивает потолок, или максимальную цену, которая может быть установлена. Определение максимальной цены зависит от восприятия заказчиком ценности предложения продавца.
|
2. Затраты. Они ограничивают нижний уровень или минимум возможной цены. Для существующих услуг характерные затраты -это затраты на создание, маркетинг и распространение. Для новых услуг — это будущие прямые расходы на весь жизненный цикл услуги. Разница между тем, что хочет заплатить покупатель, и минимальными затратами и составляет пределы, в которых продавец, назначающий цену, может действовать по своему усмотрению.
3. Факторы конкуренции. Они могут сузить эти пределы, прежде всего в результате снижения потолка цен.
4. Общие прибыли. Нужно принять во внимание желаемый уровень прибыли. Обычно он отражает уровень риска в бизнесе и сказывается на увеличении минимальной цены, устанавливаемой на основе затрат.
5. Рыночные цели. Может ли цена использоваться для расширения продаж на выбранном рынке?
6. Правовые и юридические ограничения. Есть ли какие-нибудь юридические акты, влияющие на ценообразование? Есть ли опасность будущих судебных процессов в связи с тем, что цена должна быть выше?
В зависимости от вида услуги, характера требований и конкуренции разброс цен может быть относительно большим, или его может не быть. Тем не менее, и некоторые другие важные факторы следует принять к сведению при установлении цены.
ЭКОНОМИКА
ЦЕНООБРАЗОВАНИЯ
Один из наиболее важных факторов в определении цены - это спрос. Точнее, речь идет об объеме услуги, которую покупатели хотят приобрести по определенной цене, то есть о спросе на эту услугу. Существует как основная теория установления цены, так и несколько важных аналитических концепций для практических решений в этой области. Некоторые из них следующие: |
1. Теория поведения покупателя. Цена влияет на выбор покупателя, так как для него является индикатором стоимости услуги. Покупатель хочет получить максимальное удовлетворение в пределах своих финансовых возможностей. Один из источников информации для покупателя ~ цена. Другие источники не всегда доступны. Неизвестная информация вводит заказчика в заблуждение по поводу возможности получения требуемого удовлетворения при покупке услуги. Итак, покупатель может использовать цену в качестве показателя как стоимости услуги, так и качества.
2. Эластичность цен. Возможность устанавливать уровень цен в зависимости от меры отношений между ценой и изменяющимся спросом на услугу. Когда спрос падает из-за повышения цены, эластичность отрицательная.
3. Эластичность дохода. Служит для измерения взаимосвязи между доходом и изменяющимся спросом на услугу. Если спрос расширяется при росте дохода, то эластичность положительная.
4. Эластичность смежных цен. Служит мерой влияния изменения цены другой услуги на спрос на данную услугу. Если эти взаимосвязи отрицательные, то обе услуги пользуются спросом. Если эти взаимосвязи положительные, то для обеих требуются изменения. Эластичность смежных цен также используется в качестве меры эффективности изменения цены конкурентами.
ДОБАВКА К ЦЕНЕ ЗА УСЛУГУ
Решения по ценообразованию принимаются под влиянием того фактора, что обычно есть несколько потребителей, которые могут заплатить больше установленной цены за данную услугу. В основном это означает, что установленная цена может быть ниже, чем оценивают значение этой услуги некоторые потребители. Разница между ценой, которую они готовы заплатить, и ценой, которую они платят в действительности, называется добавкой потребителя к цене.
|
По существу, добавка потребителя -это то, что потребитель получает при обмене денег на услугу. Ценность пользы (что получает потребитель) минус ценность обмена (цена) - разница положительная. Ценность пользы всегда превышает ценность обмена просто потому, что то, сколько потребители заплатили бы, должно быть больше того, сколько они действительно платят. Иначе они бы не приняли участия в обмене.
Важным здесь является то, что цена, по которой происходит обмен, не эквивалентна ценности, поскольку часто является предполагаемой. Общее желание заплатить должно учитывать собственно ценность обмена и добавку к цене за услуги.
Эта недавно разработанная концепция становится важным вкладом в определение цены. Вместо того чтобы концентрировать свое внимание на затратах при определении цены, лучше определить, какую ценность представляет собой данная услуга для потребителя.
ВОСПРИЯТИЕ ПОКУПАТЕЛЯ
Оптимальной считается цена услуги, которая установлена с учетом значимости данной услуги для покупателя. Восприятие услуги покупателем играет ключевую роль на рынке услуг. Восприятие обычно включает процесс распределения по категориям. Когда покупатель должен заплатить цену, отличающуюся от той, которую он заплатил в прошлый раз, он должен решить, является ли эта разница существенной. Если он решит, что порядок цен не изменился, он, возможно, будет действовать, как и в прошлый раз. Наоборот, если разница воспринята как довольно существенная, то покупатель может посчитать, что вновь предоставляемая услуга отличается от предоставляемой прежде и сделать свой выбор на основе цены. |
Покупатель принимает решение о покупке услуги в два этапа. Сначала он оценивает значимость предложения. Затем решает, сделать ли покупку. Не исключено также, что он отложит покупку до получения исчерпывающей информации.
Выбор покупателя зависит от восприятия качества или своей выгоды по отношению к цене. Покупая, он соотносит ожидаемое качество с убытком, связанным с необходимостью заплатить за него.
Должна быть достигнута эквивалентность цены и качества услуги, которая будет служить интересам дела. Действительно, в большинстве публикаций отмечается, что качество товара или услуги может стать мощным преимуществом в конкурентной борьбе. Если покупатель знает, что цена и качество взаимосвязаны на рынке услуг, он, скорее всего, воспримет цену как показатель качества. Если он знает, что цена не соответствует уровню качества, он будет использовать другие показатели для оценки качества.
ОШИБКИ
ЦЕНООБРАЗОВАНИЯ
Мы знаем, что у покупателя складывается представление о высоком и низком пороге цен и предполагаем, что он определяет для себя уровень приемлемых цен. Существование низкого порога означает, что хорошая услуга не может стоить дешевле этой нулевой отметки, так как в данном случае цена будет слишком низкой. В результате может возникнуть подозрение, что качество услуги низкое.
Ошибка состоит в том, что иногда игнорируется этот уровень цен. Проиллюстрируем это на следующем примере. Представьте себе двух бухгалтеров, которые открыли частную контору налогового бухгалтерского обслуживания. Они быстро завоевали отличную репутацию и выиграли в конкурентной борьбе с государственной налоговой консультационной службой. Тем не менее, конкуренты предложили дополнительные часы обслуживания и установили цены выше, чем у частных бухгалтеров. Вместо увеличения цен и предложения новых видов услуг частная консультационная служба поддерживала низкие цены. В результате они потеряли клиентов. Они проигнорировали очень важное звено - взаимосвязь между ценой и значимостью предоставляемых услуг.
|
Вторая ошибка возникает, когда компания не различает абсолютную и относительные цены. Обычно у покупателя есть возможность, позволяющая сделать правильный выбор и совершить обдуманную покупку. Цена при этом является дополнительным фактором, который облегчит процесс решения. Даже если установлено много различных цен, тем не менее это не означает, что ценовое восприятие будет различным.
Ошибкой является и небольшое повышение цен. Восприятие изменения цен может быть более существенным, чем величина их изменения. Доказано также, что люди более чувствительны к возрастающим ценам, а не к падающим. Ценовые решения должны отражать сложившееся отношение людей к изменениям цен.
СТРАТЕГИИ УСТАНОВЛЕНИЯ ЦЕН
Компания должна многое сделать, прежде чем установить цены на услуги, представляемые на рынке. С учетом специфики услуги цены зависят от типа потенциальных покупателей. Если разные потребители приобретают разное количество услуг, то должен ли продавец предложить скидку? Компания должна также решить вопрос, делать ли скидку, если покупатель платит вперёд, если да, то когда делать эту скидку и какой она должна быть. Обычно компания оказывает много услуг, и ответы на эти вопросы должны быть даны применительно к каждой услуге.
Одна из самых интересных и трудных задач - определение цены на новую услугу. Эти решения обычно принимаются при наличии очень небольшой информации о потребностях, затратах, конкуренции и других переменных величинах, которые могут повлиять на успех. Одни услуги не пользовались успехом у потребителей потому, что не давали того, что они ждали от них, или потому, что услуги не были предложены в нужное время и в нужном месте. Другие - потому что имели неправильную цену - слишком низкую или слишком высокую. Трудность определения цены на новую услугу состоит в том, что когда услуга получит широкое применение, она будет устаревать значительно быстрее. |
Ключом к установлению цены на новый товар или новую услугу является учёт чувствительности цены к спросу и росту прибыли, а также к затратам на производство товара или услуги. При этом главное - определить, почему товар или услуга заслуживают внимания покупателей, а не сколько они стоят продавцу. Здесь важно учесть, как взаимосвязаны цена на развивающийся вид услуги и восприятие покупателем пользы от этой услуги по сравнению с затратами на её покупку и с выбором, который есть у покупателя.
Скользящее ценообразование
Две альтернативные стратегии могут быть выбраны компанией относительно восприятия покупателем услуги. Некоторые виды услуг доказывают, что их развитие действительно направлено на удовлетворение потребностей клиентов. Для таких услуг в период их рыночной разработки может быть выбрана стратегия высоких цен в сочетании с высокими затратами на рекламу при следующих условиях:
1. Уровень продаж услуги ожидается менее чувствительным к цене на ранней стадии, чем на стадии, когда она полностью “созреет” и появятся конкуренты.
2. Установление высокой цены на новую услугу - это эффективное средство для разделения рынка на сегменты по различным потребностям. Изначально высокая цена дает возможность получить высокие доходы с рынка, который относительно не чувствителен к ценам.
3. Политика скольжения является более надежной с учетом того, что мы не знаем гибкости спроса; в период стадии исследования мы можем отказаться от установленной первоначально высокой цены.
4. Высокая цена может дать больший объем продаж, чем низкая начальная цена. При таких условиях скользящая цена дает возможность выделить средства для финансиро-
|
вания завоевания компанией более обширного сегмента рынка.
5. Существует определенное ограничение возможностей покупателя.
6. Существует высокий избыток потребителей на эту услугу.
Использование низких цен
Это вторая стратегия для установления цены на новую услугу. Несмотря на многие преимущества, политика скольжения приемлема не для всех видов новых услуг. Использование низких цен в самом начале как способ захвата более широкого рынка реально при следующих условиях:
1. Объем продаж очень чувствителен по отношению к цене даже на ранней стадии представления услуги на рынке.
2. Возможность обеспечения существенной экономии затрат при работе с большими объемами.
3. Услуга сталкивается с угрозой сильных потенциальных конкурентов сразу после периода представления услуги на рынке. Поэтому сильная позиция на рынке становится одной из первоочередных задач в период представления услуги.
4. Нет покупателей, желающих заплатить высокую цену за услугу.
Поскольку такая политика ценообразования может быть проведена на любой стадии жизненного цикла услуги, эта стратегия всегда должна быть проверена перед тем, как новая услуга будет представлена на рынке. Иногда переход к политике низких цен может спасти услугу от “смерти” после того, как на рынке были получены высокие доходы.
УПРАВЛЕНИЕ
ЦЕНООБРАЗОВАНИЕМ
Цена, определенная с учетом значимости услуги для потребителя, может дать возможность предотвратить ошибку установления неоправданно высокой цены. Установление цены для получения прибыли без восприятия ее потребителем часто сводит на нет попытки обеспечения преимуществ над конкурентами и возможности установить цену выше среднего уровня рыночных цен. Наряду с политикой и тактикой ценообразования существует ряд задач, которые нужно решить для установления цены: |
1. Согласование целей. Не все цели ценообразования могут совпадать. Например, стремление увеличить объемы продаж, получить наличные средства и прибыль могут вести к разным целям в политике ценообразования. Несмотря на противоречия, компании часто стараются достичь все эти цели одновременно. Поэтому необходимо четко сформулировать задачи, требующие своего первоочередного решения, и выделить из них главные. При этом каждый, кто имеет дело с ценообразованием на любом уровне организации, должен понимать необходимость согласования этих задач.
2. Программа исследования цен. Недостаток данных в области ценообразования нередко приводит к выработке необоснованных стратегий. Для того чтобы избежать этого, необходимо разработать и осуществить программу исследования цен, в которой как минимум надо разработать обоснованную классификацию затрат и определить, как соотносит потребитель цену с качеством и значимостью услуги. Такой подход необходим для того, чтобы понять, как изменение и существующая разница цен влияют на стоимость и объем услуг.
3. Поддержание обратной связи и контроль. Важно, чтобы компания убедилась в том, что принятая ею политика ценообразования соответствует общей рыночной стратегии фирмы. Часто цены устанавливаются исходя из финансовых интересов компании и игнорируют влияние потребностей покупателя. Более того, такая политика имеет тенденцию преувеличения аспектов затрат при установлении цены. Покупателя обычно не интересует, сколько стоит продавцу оказание данной услуги. Его больше интересует взаимосвязь цены и значимости услуги. Обратная связь дает информацию о такой взаимосвязи.
4. Тщательный анализ. При выборе стратегии ценообразования компания, оказывающая услуги, должна провести тщательный анализ целей организации, затрат на оказание специфических услуг, предложений и затрат конкурентов, значения этой услуги для потребителя. На каждую услугу должна быть установлена цена с учетом ее специфики и присущего еі места среди всех услуг, которые оказывает компания.ВЛИЯНИЕТЕЛЕКОММУНИКАЦИЙ НА СФЕРУ УСЛУГАнн М. Волф, вице-президент “Роберт Е. ла Бланк Ассошиэйтс, Инк.”
|
Универсальная телефонная связь - одно из основных средств среди множества различных телекоммуникаций, существующих сегодня в Соединенных Штатах. Прошло уже более 125 лет с момента изобретения телефона и введении в стране автономной телефонной сети. Спустя несколько лет после введения телефонных услуг в 1885 году была установлена регулярная телекоммуникационная связь. К 1893 году компания “Эй-Ти энд Ти” в основном обслуживала связь на дальние расстояния, взаимодействуя с 6 000 телефонными компаниями, обеспечивающими местную связь по всей стране.
Всеобщая телефонная связь начала действовать в 1910 году, когда компания “Эй-Ти энд Ти” установила монополию на всеобщую независимую телефонную связь для всех абонентов и просуществовала до 1984 года, когда “Эй-Ти энд Ти” была отделена от региональных телефонных компаний антимонопольным решением. Это событие было главным толчком к реорганизации телекоммуникационных услуг и ускорению конкуренции и перемен в телекоммуникационной промышленности. |
Телекоммуникационные технологии существенно изменились, создавая возможность телефонным компаниям развивать и предлагать новые виды услуг, поддерживая приемлемые цены для своих клиентов. Например, современные средства связи, цифровая передача и волоконная оптика, так же, как и другие технологические новшества, значительно уменьшили потребность телефонных компаний в персонале и оборудовании, снижая таким образом затраты на оказание телекоммуникационных услуг.
Переход на цифровую сеть сегодня позволяет предложить новые виды услуг, которые раньше были невозможны. Связь при помощи этой сети чище и в ней меньше шума. “Пакетирование данных” - другая технология, которая обеспечивает преимущества для бизнеса. Переданная таким путем информация приходит неповрежденной чаще и имеет меньше ошибок.
|
Рейтинг беспроводной связи растет гораздо быстрее, чем ожидалось. Удобство, простота, географическая широта использования побуждают абонентов выбирать эту технологию.
Другое технологическое достижение - это возросшие возможности телекоммуникационной передачи. Выгода очевидна, так как можно послать и получить больше информации быстрее, чем раньше. Практика использования этой технологии доказывает, что количество информации, которая может быть передана таким путем, в дальнейшем позволит снизить затраты на оказание телекоммуникационных услуг.
СТАНДАРТЫ
Повсеместность услуг отчасти зависит от соблюдения принятых стандартов производителями и продавцами услуг. Важность значения стандартов можно продемонстрировать на примере эволюции факсимильной связи. Оборудование для такой связи выпускается более двадцать пяти лет, но только с середины 80-х годов были приняты стандарты для связи при помощи факсов, что обеспечило расширение этой сферы услуг. Сегодня, благодаря стандартам, которых придерживаются как производители, так и те, кто оказывает услуги, связь при помощи факса стала повсеместной. Другие виды телекоммуникационной связи развивались также медленно из-за отсутствия стандартов, в частности, это относится к сервисной цифровой сети (ISDN). Недавно для нее был установлен североамериканский стандарт, и он получил быстрое развитие. Оценивая будущие возможности телекоммуникационной связи, надо отметить, что этот вид бизнеса нуждается в установлении единых стандартов, которые могли бы ускорить развитие данного вида услуг.
ИЗМЕНЕНИЯ В ТЕЛЕКОММУНИКАЦИЯХ
Новая технология, возросшая конкуренция, развитие новых видов услуг, изменения в управлении и другие процессы влияют на индустрию сервиса во многих направлениях. |
1. Затраты на телекоммуникации. Затраты на телефонные разговоры существенно уменьшились во второй половине XX века. Сегодня телекоммуникации могут быть использованы для оказания восьмидесяти видов услуг, о которых мы даже не могли предполагать 20 лет назад. Например, телемаркет, аудио- и видеоконференции. Ожидается, что, поскольку телефонные компании продолжают вносить улучшения для сдерживания расходов, а поставщики оборудования развивают новые технологии, общие затраты на обеспечение телекоммуникационной связи будут уменьшаться и соответственно цена на каждую услугу будет снижаться.
2. Новые виды телекоммуникационных услуг. Доступность телекоммуникаций продолжает расти, обеспечивая бизнесу возможности для повышения эффективности, расширения завоевания новых рынков. С 80-х годов были разработаны новые приспособления для телекоммуникаций, такие, например, как электронная почта, которые внесли изменения в деловые связи. Используя электронную почту, менеджеры могут эффективно связываться со своими партнерами на регулярной основе.
Стремясь к максимальной эффективности работы, при устройстве своего рабочего места нужно учесть требования телекоммуникаций Основная аппаратура для них такая, как факс, техника для передачи сообщений, звуковая и электронная почта, может значительно повысить эффективность работы. С расширением телекоммуникаций уменьшается потребность в офисном пространстве, услугах секретарей и других соответствующих услугах. Это снижает затраты на оказание услуг и открывает возможности для разработки и продажи новых видов услуг.
3. Развитие сети телекоммуникационных услуг. Поскольку в наши дни стали возможными развитые звуковые телекоммуникации, сотрудникам нет необходимости находиться рядом друг с другом для совместной работы или обмена информацией. Их местоположение выбирается строго в интересах дела, а связь будет осуществляться через телекоммуникационные устройства. Например, фирма системы телемаргет вместо того чтобы работать в районе, где она имела высокие затраты на телекоммуникации, может выбрать местом своего положения район с адекватной рабочей силой.
|
Работники, которые непосредственно заняты продажей, доставкой или оказанием других услуг, могут поддерживать постоянную связь со своими фирмами, передавая или получая информацию по беспроводным телекоммуникационным каналам. Такой вид связи экономит время, улучшает сервис и сокращает расходы.
4. Доступность информации. Сегодня телекоммуникации могут существенно увеличить наличие информации. Множество баз данных создано по различным предметам, и они доступны пользователям, стоит только набрать код. Руководство может получить нужную для компании информацию напрямую и не зависеть от других поставщиков информации.
5. Повышение уровня обслуживания. Доступность развитых телекоммуникаций создала возможности для более высокого уровня обслуживания потребителей. Например, услуги можно заказывать по телефону круглосуточно, информация по факсу передается в нужное время. Многие проблемы решаются по телефону без задержек. Можно предположить, что доступность новых и уже развитых видов телекоммуникаций в будущем повысит и оправдает ожидания потребителя. Ведение дела с помощью самых прогрессивных телекоммуникаций дает преимущество перед конкурентами.
ВОПРОСЫ, ТРЕБУЮЩИЕ РЕШЕНИЯ
Некоторые изменения, происходящие в телекоммуникационном сервисе, создали ряд проблем.
1. Секретность. Хорошо развитая сеть дает много преимуществ своему пользователю, но по своей природе она должна хранить огромное количество данных, включая информацию о самом пользователе. Возникает проблема, что эта информация может быть передана или стать доступной для нежелательных лиц. |
Вопрос о секретности постоянно вызывает много споров относительно услуги по установлению лица, выходящего на связь, по определению номера того, кто звонит. Несколько постоянных комиссий регулярно обсуждают, не будет ли подобная услуга вторжением в секретную информацию и какие меры необходимо принять для ограничения таких услуг.
2. Сложность. Сложность - это сопутствующий продукт телекоммуникаций, предлагающих огромную массу услуг. Пользователь, чтобы эффективно использовать необходимые для него услуги, должен понимать, как они работают и как эти услуги помогут ему в его деятельности. Поскольку возрастает количество услуг, то количество задач для понимания и использования увеличивается.
3. Устаревание. Быстрая смена технологий всегда ведет к устареванию. Должно быть принято решение о времени замены системы или снабжения ее дополнительным приспособлением. Как и при всех экономических решениях, затраты на оборудование для телекоммуникаций должны быть оценены ниже, чем польза, ожидаемая от них в будущем.
БУДУЩЕЕ
Некоторые изменения в системе телекоммуникаций могут быть такими радикальными, что их трудно предсказать. Чтобы проиллюстрировать это, представьте себе телекоммуникации, которые работают не по телефонным номерам, а как прямой звонок к пользователю независимо от его местоположения. Система может определить местонахождение клиента, будь то дом, офис, машина, и адресовать звонок на нужный телефонный аппарат. Преимущества этой системы для пользователя огромные.
Существенные изменения можно ожидать в развитии международных связей, когда телекоммуникационные системы разовьются по всему миру и станут частями одной предполагаемой мировой структуры. Инициатива исходит от многонациональных корпораций, которые все больше приближаются к источникам поставок, рынкам и потребителям и используют партнерство и союзы для построения новых структур
своей деятельности. Небольшие пред- скольку возможности всемирных связей приятия также будут прибыльными, по- развиваются, а затраты падают.
МЕНЯЮЩИЙСЯХАРАКТЕРПРОФЕССИОНАЛЬНЫХУСЛУГРоберт Смит, партнер фирмы “Смит и Хиатт”
|
ОПРЕДЕЛЕНИЕ УСЛУГИ
Профессиональная услуга - это дело, осуществленное с учетом единства знаний как теории, так и практики, согласно стандартам и современным требованиям, а также этическим нормам. Все эти факторы признавались и раньше, а в 90-х годах внимание к ним возросло.
Меняется сущность и значение услуги. Юрист может отобрать какие-либо факты, объяснить клиенту его права и, если нужно, подготовиться и провести судебный процесс. Бухгалтеры, финансовые консультанты и другие профессионалы выполняют подобные функции, когда требуются их опыт и умения. Сейчас просто выполнять свои обязанности - не означает оказывать услуги.
Юрист или другой профессионал должен уметь сделать все своевременно и часто обязан продемонстрировать особое поведение, документы или информацию, которые необходимы в сложном деловом мире. Сейчас услуга призвана обеспечивать следующее: |
• Удовлетворение потребностей определенного клиента. Стандартная судебная картотека вовсе не является стандартом. Юридическая фирма должна использовать все способы для подготовки документов, нужных именно данному клиенту.
• Объем работы. В изменившихся условиях фирма может работать одну неделю и не иметь работы на следующей неделе, так как клиенты пользуются услугами профессионалов время от времени. Юридическая фирма должна быть готова справляться с большим объемом одного дела и таким же большим объемом дела совершенно другого характера в будущем.
• Диапазон услуг. Юридическая фирма не может больше специализироваться на узкой проблеме, такой, как недвижимость или судебные процессы. Простое дело по заключению сделки о продаже собственности может затронуть инте-
МЕНЯЮЩИЙСЯ ХАРАКТЕР ПРОФЕССИОНАЛЬНЫХ УСЛУГ
15-41
|
ресы третьего лица, или вопросы работы над контрактами, финансирования покупки и загрязнения окружающей среды. Плохой совет, даже в неофициальной обстановке, может вызвать неудовлетворение клиента или даже расценен как плохая работа.
• Оправдание ожиданий. Даже если работа проведена на высоком профессиональном уровне, она может не оправдать всех ожиданий. Фирма может послать ответ, отпечатанный на машинке, а от нее ожидали компьютерную графику, выполненную на лазерном принтере. А может быть, клиент ожидал документы с ответом по факсу или электронной почте, с которыми можно было бы работать без дополнительных обращений в сервисную фирму?
• Совместимость. Услуги должны быть оформлены в системе, совместимой с системой клиента. Может быть, необходимо выполнение счетов определенного формата, что не потребует дополнительной работы и увеличения расходов. Могут понадобиться оформленные документы для электронного прочтения, финансовый отчет, оформленный по специальной программе или для определенной компьютерной сети.
Сейчас уже недостаточно оказывать услуги, исходя лишь из своих профессиональных знаний и возможностей. Клиенты требуют выполнение услуг, предъявляя собственные условия.
ОТНОШЕНИЯ С КЛИЕНТАМИ
В результате того, что требования клиентов возросли, солидные фирмы не могут больше полагаться на личные отношения при укреплении связей с заказчиками. Символ завтраков и совместной игры в гольф все еще существует, но отношения в стиле “свой человек” теперь ушли в прошлое, как и времена пишущих машинок. Разговоры с клиентом все больше касаются аккуратности оформления документов, своевременного выполнения работы, целесообразности затрат и того, что должно быть сделано в будущем для улучшения работы. |
Задача поддержания длительных отношений с клиентом усложняется временным характером многих профессиональных услуг, а также недолговечностью личных контактов с клиентом. Юрист меняет место работы согласно своим возможностям, а клиенты могут остаться, уйти и т. д. Клиент может возвращаться, так как связан со специалистом трёх-пятилетним соглашением, а может исчезнуть почти без напоминания о себе. Клиент может приехать из очень отдаленной местности, и нет оснований думать, что он будет сотрудничать с вами долгие годы, или новый клиент может жить далеко от места, где оказывается услуга.
На отношения с клиентами влияет конкуренция. Если раньше считалось некорректным переманивать клиента, то сейчас таких преград нет. Клиент - это добыча для любого “хищника в джунглях”. Во многих случаях клиенты натравливают друг на друга юристов, бухгалтеров, брокеров и других специалистов, чтобы выиграть в денежных средствах или получить другую выгоду. Верность долгосрочным отношениям нарушается по вине совета директоров, менеджеров, потребителей и других партнеров, которые ищут новые пути управления профессиональными услугами.
ВЛИЯНИЕ НА УПРАВЛЕНИЕ
Меняющиеся требования к услугам оказывают определенное влияние на фирмы, которые занимаются профессиональными услугами.
• Затраты на оборудование. Фирма должна рассчитывать свой бюджет на приобретение нового оборудования и поддержание тщательно продуманной системы. Равно как и на обучение сотрудников, которые должны отвечать всем современным требованиям и уметь пользоваться различным видами оборудования. Это относится даже к юридическим фирмам в связи с тем, что в юридической практике стали переходить от бумаг к использованию различных технических средств.
|
• Замена устаревшего оборудования. Речь идет об изменении подхода к срокам замены устаревшего оборудования. В те дни, когда работали на пишущих машинках, смена была нужна, когда машинка выходила из строя. Жизненный цикл машинки порою был дольше, чем жизнь работающей на ней машинистки. Модемы мощностью 1 600 baud все еще работают по пересылке документов и могут проработать еще лет десять. Но это не имеет смысла. Клиент хочет, чтобы документы йересыла-лись быстро и незамедлительно. Фирма, у которой устаревшее оборудование, теряет своих клиентов в пользу фирмы, которая имеет модемы мощностью 9 600 baud. Замена морально устаревшего оборудования становится еще одной ключевой проблемой.
• Человек или машина. Новое оборудование и системы, которые появляются в организациях, оказывающих профессиональные услуги, радикально меняют способы работы. Машинописное бюро ушло в историю. Корректирование документов сейчас является совместной задачей людей и машин. Некоторые проблемы исчезли полностью, так как машина напрямую общается с юристом, справляясь с тем, что раньше делали секретари и машинистки. Люди должны быть обучены методам выполнения новых задач. Во многих случаях ряд специальностей исчез навсегда.
• Возросшая роль управления. Повсеместно требуется значительно больше внимания к управлению организацией профессиональных услуг.
ОТВЕТСТВЕННОСТЬ
До настоящего момента мы рассматривали важные и реальные изменения в области предоставления профессиональных услуг. Но есть еще один вопрос: как бороться с нарушением законов. |
Судебные структуры освобождаются от юристов, которые совершают небрежность в работе. И это не без основания. Они также должны быть очищены от людей, которые допускают не просто халатность, а охотятся за деньгами, не брезгуя любыми средствами, и защищают тех, кто совершил противозаконные поступки.
Ответственность за успешную работу фирмы лежит на плечах руководства, которое должно обратить внимание на следующие моменты:
• Принятие работы к исполнению. Фирме не следует браться за работу, которую она не сможет успешно выполнить. Если не хватает сотрудников или дело в принципе вне ее компетенции, более разумно отказаться от этой работы.
• Обучающие программы. Фирме следует подготовить внутренние и внешние программы для повышения профессионального уровня сотрудников. Знания, необходимые для профессионалов, процедура ведения дел, политика фирмы и специфика поведения в рабочих ситуациях помогают избежать ошибок.
• Подбор работников. Особого внимания требует работа по подбору кадров. Очень деликатные и сложные задачи должны быть решены людьми, которые понимают риск провала и необходимость отлично выполненной работы.
• Политика и система. Фирма должна сделать все, чтобы свести к минимуму возможность ошибок. Намечаемые дела должны быть проверены не одним человеком, что позволит уменьшить риск. Специально разработанная система контроля может помочь выявить конфликтную ситуацию еще до начала работы.
Сейчас уже недостаточно усилий одного человека, чтобы избежать небрежности в работе. Все - от управляющего до рядового сотрудника - должны знать клиента и его дела настолько хорошо, чтобы оправдать ожидания клиента, когда он звонит, ищет информацию или получает услугу.
Безналичный оборот: Деньги - Расчеты - Карты
|