Безопасность инфосистемы
2.4. Безопасность инфосистемы
Ни одна сфера жизни современного общества не может функционировать без развитой информационной структуры. Национальный информационный ресурс является сегодня одним из главных источников экономической мощи государства. Проникая во все сферы деятельности государства, информация приобретает конкретные политические, материальные и стоимостные выражения. На этом фоне все более остроактуальный характер приобретает в последние десятилетия и, особенно в настоящее время, задача обеспечения информационной безопасности Российской Федерации, как неотъемлемого элемента ее национальной безопасности, а защита информации превращается в одну из приоритетных государственных задач.
Защита информации обеспечивается в любом государстве и в своем развитии проходит множество этапов в зависимости от потребностей государства, возможностей, методов и средств ее добывания, правового режима в государстве и реальных усилий его по обеспечению защиты информации.
Обеспечение информационной безопасности (ИБ) компьютерных систем различного назначения продолжает оставаться чрезвычайно острой проблемой. Можно констатировать, что несмотря на усилия многочисленных организаций, занимающихся решением этой проблемы, общая тенденция остается негативной.
На рисунке 10 представлен прогноз роста числа инцидентов в области ИБ, имеющих тяжелые последствия в крупных организациях по данным [8]. Основных причин две:
· Возрастающая роль информационных технологий в поддержке бизнес процессов, как следствие возрастающие требования к ИБ автоматизированных систем. Цена ошибок и сбоев информационных систем возрастает.
· Возрастающая сложность информационных процессов. Это предъявляет повышенные требования к квалификации персонала, ответственного за обеспечение ИБ. Выбор адекватных решений, обеспечивающих приемлемый уровень ИБ при допустимом уровне затрат, становится все более сложной задачей.
Первая причина носит объективный характер, ей можно противопоставить только способность организации обеспечивать возрастающие требования в области ИБ.
Для нейтрализации воздействия второй причины необходимо отслеживать соответствие квалификации персонала, ответственного за обеспечение ИБ и стоящих задач, получить объективную оценку состояния подсистемы ИБ.

Биржа как элемент рынка
1.1. Биржа как элемент рынка
Экономические и политические условия в нашей стране в 1990-1991 гг. привели к весьма своеобразному биржевому процессу и последующему развитию бирж [5]. Биржевая торговля реальным товаром переживает сейчас рыночный коллапс. Вместе с развитием рынка биржи в своем становлении уже прошли ряд этапов: зарождение, быстрый рост, спад, биржевую активность, реорганизацию бирж. И им еще предстоит нелегкая судьба варьирования в рыночных условиях. Накоплен солидный опыт биржевой деятельности, подготовлены биржевые кадры, выработано государственное законодательство, идет развитие теории биржевого дела. Все это позволяет делать вывод, что созданы предпосылки для следующих качественно новых шагов в биржевой сфере.
В России биржа является организованным рынком, т. е. представляет собой форму организации торговли товарами по заранее установленным правилам. Для нее характерны регулярность торговли в строго определенном месте, унификация основных требований к качеству товара, условиям и срокам поставки, ведение торговли на основе встречных предложений покупателей и продавцов, заключение сделок с поставкой товара как со склада, так и в будущем. Товарные биржи организационно оформлены в виде ассоциаций частных лиц, объединенных чаще всего в корпорации, преследующие цель не получения прибыли, а облегчения и удешевления торговли.
Как рынок биржа связывает микро - и макро уровни хозяйства, т. е. свободно хозяйствующих предпринимателей с производством. Биржа сосредоточивает в себе важнейшие рыночные механизмы: конкуренцию, спрос, предложения, ценообразования. Посредством действия механизма ценообразования биржа непрерывно снабжает хозяйствующих агентов информацией об изменениях на рынках, о возникновении новых условий обмена, появлении новых видов товара и т.д.
Биржа является элементом рынка, где самостоятельно хозяйствующие субъекты встречаются, чтобы, с одной стороны, реализовать свою продукцию с целью получения прибыли, а с другой стороны, удовлетворить собственный спрос (рисунок 1). На бирже покупатель и продавец не связаны друг с другом. Процесс купли-продажи осуществляется через посредников (брокеров, дилеров, трейдеров и т.д.). Цена зависит от спроса и предложения. Если производитель представит на бирже новый вид товара улучшенного качества, он вправе установить повышенную цену. В случае позитивной реакции потребителей производитель получит прибыль выше среднего уровня по отрасли. Это заставит других предпринимателей переналадить производство и выпускать хорошо зарекомендовавший себя товар. При этом предприниматели предложат его по более низкой цене в целях привлечения покупателей. Со временем предложение данного вида продукции удовлетворит спрос, рынок станет насыщенным, а цены стабилизируются на определенном среднем уровне. Если же производителя новейшего вида продукции постигнет на бирже неудача, т. е. его товар не будет пользоваться спросом, цена пойдет вниз и будет падать до тех пор, пока не будет реализована данная товарная партия.
Вследствие несбалансированности спроса и предложения покупатели или продавцы реального товара бывают не готовы к совершению акта купли-продажи. Тогда спрос или предложение временно поддерживают посредники, которые через механизм хеджирования снижают риски от последующего понижения или повышения цен и обеспечивают достаточную прибыль.

Биржевой и внебиржевой рынок
4 Биржевой и внебиржевой рынок
Вместе с тем цены свободного рынка оказывают в известном смысле определяющее воздействие на соотношение биржевых цен различных сортов товара. Высокая ликвидность и многократная перепродажа биржевого товара предполагают его унификацию, однородность. Между тем абсолютно однородных товаров не бывает, каждый товар различается десятками сортов. Биржевые правила предусматривают: контракты фиксируют лишь базовый сорт товара, и только его цена котируется и публикуется. Однако кроме базового сорта, для выполнения контрактов могут использоваться и другие сорта, допущенные биржевыми правилами, причем поставка товаров более высоких сортов (по сравнению с базовым) ведет в бесспорном порядке к надбавкам к цене базового сорта, а более низких сортов - к ценовым скидкам. Механизм определения надбавок к цене и скидок с нее устанавливается биржевыми правилами - он фиксирует расхождения цен разных сортов на небиржевом рынке на определенную дату. Таким образом, если биржевые котировки оказывают стабилизирующее влияние на общий тренд динамики цен, то цены свободного рынка, текущие спрос и предложение на этом рынке на товары конкретного качества и конкретного производственного назначения оказывают влияние на структуру биржевых цен. Тесное взаимодействие цен биржевого и небиржевого рынков придает устойчивость всей системе рыночного ценообразования.
Также биржи способствуют стабилизации денежного обращения и облегчению кредита. Биржа увеличивает емкость денежного обращения. Биржа является также одной из важнейших сфер приложения ссудного капитала, поскольку она предоставляет надежное обеспечение ссуд (товары и ценные бумаги) и сводит риск к минимуму.
Формирование первых биржевых рынков в Америке и в Европе было постепенным. Сначала сложился реальный товарный рынок, потом фьючерсный, контракты которого исполнялись через оговоренный срок. Затем появился финансовый и наконец фьючерсный рынок. В России фьючерсный рынок существует лишь три-четыре года. Причем по оценочным данным в конце 1991 г. насчитывалось около 500 бирж, из которых 60% - в Москве [1]. Теперь в Комиссии по товарным биржам официально зарегистрировано чуть более 70 по всей территории России. Первоначально фьючерсные контракты заключались на американский доллар и немецкую марку, поскольку при нестабильной экономике игра на колебаниях валют была наиболее прибыльным видом финансовых операций. Затем предпринимались попытки запустить срочный товарный рынок. В частности, на Российской бирже были фьючерсы на скандий, а на МТБ - на сахар. Но ничего не вышло. Произошло это из-за того, что не был учтен тот факт, что биржа не только должна предоставлять сервис, но и выступать гарантом по исполнению обязательств. Причем гарантом может быть и другой финансовый институт, но найти его обязана биржа. Однако с гарантиями как раз и возникли проблемы. Это и неудивительно, ведь биржи не имеют сейчас финансовых возможностей для формирования и содержания достаточных страховых товарных запасов, способных являться надежной гарантией исполнения биржевых фьючерсных сделок, не обеспечены складскими помещениями и иной необходимой инфраструктурой, Решение этих вопросов через формирование на договорной основе сети поставщиков-гарантов из числа коммерческих структур не дает тех гарантий надежности, которые требуются на этапе создания данного рынка. Кроме того, серьезная проблема заключается в стандартизации условий купли-продажи. Проанализировав прежние ошибки, эксперты Российской биржи предложили новую технологию торгов. В ее основе лежат гарантии исполнения фьючерсных контрактов государством в лице Госкомрезерва, с которым заключаются договоры заимствования продукции, соответствующей по качеству, упаковке и маркировке требованиям действующего стандарта.
В качестве основных базисных продуктов для котирования на фьючерсном рынке предложены нефтепродукты, лесотехническая продукция и сахар. Особенно перспективными обещают быть фьючерсы на сахар. Чтобы застраховаться от потерь, члены Расчетной сахарной палаты Российской биржи (РТСБ), куда входят такие фирмы, как "Алфо-Эко", "Менатеп-Импекс", Сибирская сахарная компания, АО "Росштерн", Торговый дом "Разгуляй", "Продэксимпорт", компания "Сахар" и кондитерская фабрика "Бабаевская", решили принять участие в организации фьючерсного рынка, что позволит надеяться, что новая попытка запуска товарного фьючерса будет гораздо успешнее предыдущих.
Российские биржи стали выходить на качественно новый уровень организации торговли. Сегодня их деятельность во многом ориентируется не на организацию товародвижения и восстановление хозяйственных связей, как было в начале", а на обслуживание торгового процесса. Оно подразумевает котировку цен, предоставление возможности участникам биржевой торговли застраховать свою цену и прибыль и сделках с реальным товаром на фьючерсном рынке, оперативное и точное проведение расчетов по биржевым сделкам, предоставление гарантий исполнения сделок участниками биржевой торговли.
Необходимо все же признать, что, несмотря на молодость и многие возникающие проблемы, российские биржи достигли определенных результатов. Наблюдается эволюционное развитие биржевой деятельности от сделок за наличный товар к форвардным сделкам (например, оборот Самарской биржи по форвардным контрактам на пшеницу за 1995 год составил 7.7 млрд. рублей), через них к фьючерсным контрактам (общая стоимость сделок с фьючерсными контрактами на свинец, алюминий и его сплавы, медь и никель на Московской бирже цветных металлов за тот же период превысила 724,3 млрд. рублей).
Однако при всех позитивных моментах в развитии и совершенствовании биржевой торговли есть ряд проблем, решить которые товарные биржи самостоятельно не могут, несмотря на высокую степень самоуправления, и саморегулирования.
Возникает естественный вопрос о необходимости создания законодательной базы для таких экономических явлений, как фьючерсная и опционная торговля, поскольку единственное упоминание о данных видах биржевой торговли имеет место только в Законе Российской Федерации "О товарных биржах и биржевой торговле", принятом еще в 1992 году. В настоящее время некоторые его положения стали серьезным препятствием для биржевого фьючерсного рынка. В частности, это касается запрета на учредительство и членство на бирже банков, кредитных учреждений, страховых, инвестиционных компаний и фондов. Данное ограничение планируется снять при внесении в указанный Закон изменений, разработка которых ведется Комиссией по товарным биржам.
Кроме того, потенциальные участники фьючерсной торговли - непосредственные производители и потребители сырьевых ресурсов, а также банки и кредитные учреждения не располагают достаточной информацией о целях и правилах фьючерсной биржевой торговли, а также о возможностях, которые предоставляет им фьючерсный рынок. Отсутствие правовой базы, четких "правил игры" и какого-либо государственного регулирования на фьючерсном рынке, а также недооценка необходимости его развития привели к тому, что он выглядит своеобразным белым пятном в экономике.
Для изменения сложившейся ситуации Государственным комитетом Российской Федерации по антимонопольной политике и поддержке новых экономических структур (ГКАП РФ) был разработан проект постановления Правительства Российской федерации "О развитии фьючерсных рынков". Суть проекта состоит поддержке государством фьючерсной торговли на товарных биржах, которая позволит создать рыночные механизмы ценообразования на важнейшие сырьевые ресурсы и регулятивного воздействия государства на товарные рынки. Развитие фьючерсных рынков повысит привлекательность кредитования коммерческими банками соответствующих отраслей промышленности, расширит спектр услуг, предоставляемых банками, даст возможность участникам биржевой торговли застраховаться от неблагоприятного изменения конъюнктуры цен.
Одной из главных задач разработанного проекта постановления являются оказание помощи товарным биржам в развитии фьючерсной торговли. Для этих целей предлагается предоставить Роскомрезерву право выступать в качестве гаранта исполнения биржевых фьючерсных контрактов на, договорной основе. Создание страховых запасов для обеспечения фьючерсной торговли за счет государственных материальных резервов позволит решить проблему страхования участников биржевой фьючерсной торговли. При этом госрезерв фактически не расходуется, а продукция временно заимствуется на основании контрактов (договоров), заключенных соответствующим органом управления государственным резервом с получателями, поскольку предусматривается механизм обязательного возобновления товаров за счет бирж. Дополнительных средств из бюджета на эти цели не требуется. Напротив, государственные резервы опосредованно становятся капиталом, который участвует в коммерческом обороте и приносит в бюджет страны дополнительные средства в виде налогов.
Введение предлагаемого механизма позволит сократить затраты бюджета на финансирование закупок материальных ресурсов в госрезерв для целей его обновления, так как обновление запасов будет происходить естественным образом по мере выпуска материальных ресурсов из госрезерва и последующего возврата.
В целом осуществление этих мер должно будет привести к стабилизации цен на сырьевых рынках и определению роли государства в их формировании и регулировании взамен утраченных ранее функций.
Перспектива развития фьючерсного рынка предполагает создание новой формы договорных отношений в виде переуступаемой складской расписки – товарного сертификата, являющегося универсальным инструментом для исполнения фьючерсных сделок и способного выполнять функции, облегчающие ведение взаиморасчетов участников фьючерсной торговли. В частности, он может служить обычной складской распиской, позволяющей ее владельцу получить товар вовремя, средством исполнения поставки по фьючерсным контрактам как документ, дающий право получить товар, а также выполнять функции залогового средства в биржевой торговле фьючерсными контрактами для обеспечения их исполнения и служить основанием для выдачи банковского кредита. Такой вид кредитования особенно привлекателен, т.к. в случае непогашения кредита банк становится собственником продукции, предоставляемой складской распиской. Кроме того, кредит под залог переуступаемой складской расписки может быть, выдан любому владельцу данного товара (не только производителю), что ускоряет оборот денежных средств. Создание же страховых запасов реального товара позволяет повысить надежность операций на фьючерсном рынке и привлечь коммерческие банки непосредственно к игре на бирже. В этой связи в проекте постановления предлагается в трехмесячный срок разработать и представить для утверждения в Правительство Российской Федерации соответствующее Положение о переуступаемых складских расписках (товарных сертификатах).
Особая роль в проекте отводится Комиссии по товарным биржам при Государственном комитете РФ к антимонопольной политике и поддержке новых экономических структур как государственному органу, который будет осуществлять контроль за порядком и правилами фьючерсной и опционной торговли на биржах.
Последствия принятия правительством этого постановления предполагают быть весьма позитивны. Его реализация позволит укрепить прямые связи между производителями и потребителями товаров, усовершенствовать систему товародвижения за счет внедрения в обращение товарных расписок (товарных сертификатов). Сделки, совершаемые на бирже, должны приобрести массовый характер, повысится сбалансированность между спросом и предложением. Возрастет скорость оборота денег, значительно увеличится доля кредитного капитала коммерческих банков и их заинтересованность в работе на товарных рынках.
Цели предприятия
3.1.1. Цели предприятия
Организация производства помехоустойчивых модемов для подключения потребителей электронных коммуникационных услуг к глобальным сетям посредством провайдера по коммутируемым аналоговым телефонным линиям.
Современное модемное оборудование, выпускаемое зарубежными фирмами, не выдерживает никакой критики применительно к устойчивости соединения между потребителем услуг и провайдером, предоставляющим услуги в сфере телекоммуникаций. Прежде всего, низкая помехоустойчивость импортного оборудования связана с техническими условиями, накладываемыми на параметры модемов, условия, работы которых – высококачественные цифровые телефонные сети развитых стран. Качество наших телефонных сетей кардинально отличается от качества зарубежных сетей, и в ближайшее время при существующих темпах развития в отрасли нельзя рассчитывать на появление в России в скором будущем качественных сетей. Следовательно, логично разработать специальный помехоустойчивый протокол и соответствующее модемное оборудование, ориентированное именно на Российские телефонные линии. Разработка и внедрение данного протокола и модемного оборудования позволит:
· Надёжно соединяться по телефонным линиям для выхода рядового потребителя к глобальным сетям
· Снизить затраты рядового потребителя на оплату телефонного разговора и оплату трафика глобальных сетей
· Снизить нагрузку на коммутационное и связное оборудование городских АТС
· Организовать научную группу из числа сотрудников НИИ и обеспечить их работой
· Загрузить работой Российские предприятия электронной отрасли
· Вытеснить импортные модемы с российского рынка
Четвертый тип биржи – это свободная...
Четвертый тип биржи – это свободная корпорация или частное учреждение. В этом случае биржа создается без вмешательства государства и представляет собой частную компанию, которая отождествляется с биржей (так происходило в США и в некоторых случаях в Великобритании), либо эта компания одной из своих целей ставит содержание и заведование биржей (Великобритания). Специального биржевого законодательства в этом случае может не быть либо оно очень ограничено.
Руководство биржей осуществляет биржевой комитет, который наделен широкими полномочиями и избирается общим собранием членов биржи. Такой тип биржи является, естественно, закрытым.
Анализ основных черт, характеризующих классификацию бирж на протяжении трех этапов, показал, что некоторые признаки сохранились до сегодняшнего дня. К ним относятся:
· регулярность возобновления торга, позволяющая сосредоточивать на бирже большое число покупателей и продавцов и выявлять базисные рыночные цены;
· приуроченность торговли к определенному месту и подчиненность заранее установленным правилам;
· свободная купля и продажа контрактов, когда покупатель волен выбирать продавца, а продавец - покупателя;
· действие рыночных цен, формирующихся под влиянием реального соотношения спроса и предложения;
· осуществление торгов по единым биржевым правилам, действие которых организует рынок;
· активное и непосредственное участие в торгах биржевых посредников (брокеров);
· типизация контактов и минимальные партии поставок, упрощающие ведение торгов.
Ряд же признаков потерял свое актуальное значение, среди них:
· торговля чугуном, углем, спиртом, солодом, сеном и другими товарами – вообще прекратилась;
· торговля реальным биржевым товаром трансформировалась в рынок прав на товар, акт купли-продажи права на будущий товар.
Динамика цен


Динамика котировок фючерсов
29 Динамика котировок фючерсов
На рисунке 29 приведена динамика цен по фьючерсным контрактам на микросхемы памяти DIMM64Mb на период с 14 февраля прошлого года по 28 января сего года, а также прогноз котировок на 6 дней вперёд. В частности данный метод позволил сделать верное предположение о падении цен на рынке, несмотря на кратковременный стремительный рост 20 января. Прогноз позволил избежать закупки комплектующих с целью их складирования в виде резервного запаса и тем самым сохранить денежные средства фирмы. Собственно именно для этого и применяется прогнозирование в процессе управления фирмой, в отличие от следующего примера, в котором основная цель – спекулятивная игра на разнице цен.
Эффективность применения методики
3.5. Эффективность применения методики
Проведём сравнительный анализ предприятия, работающего на рынке с помощью бирж и использующего вышепредложенную оригинальную методику обработки биржевой информации (в дальнейшем именуемого предприятие №1) и предприятия, работающего на рынке обычным способом, т.е. используя сложившиеся методы работы, включая работу с биржами (будем именовать это предприятие предприятием №2). Анализ будет проводится, исходя из предположения одинаковых финансовых, сырьевых ресурсов и основных фондов; одинаковой отраслевой принадлежности фирм; одинаковых сырьевых и товарных сегментах рынка. Сразу оговоримся, что рассматриваемые нами фирмы представляют собой малые и средние производственные предприятия и действуют на рынке рядом с гигантами промышленности, которые в основном формируют рынок и на которые ориентируются наши введённые фирмы.
Вкратце напомним основные положения современных методов работы с биржевой и небиржевой информацией, которыми пользуются обычные предприятия [19]:
1.Вообще малое число предприятий работают сегодня через биржи. Это объясняется развивающимся статусом бирж и низким уровнем развития экономики в целом. Многим руководителям кажется выходом налаживание и поддержка прямых связей с предприятиями - поставщиками и потребителями
2.Те фирмы, которые используют в своей работе биржевую информацию слабо задействуют глобальные и кампусные сети для передачи данных. Например, клиентов Нижегородской Фондовой Биржи, использующих программное и аппартное обеспечение для передачи котировок насчитывается всего три по всему городу.
3.Фирмы в целом практически не используют часть своих средств для спекулятивной игры на бирже – этим занимаются специально созданные для этого фирмы, но производственные предприятия не рассматривают игру как способ вложения свободных средств и источник дополнительного капиталла.
4.Связь с зарубежными биржами практикуют единицы фирм, работающих в высокотехнологичных отраслях.
5.Небиржевая информация черпается только из периодики или из телевизора, спецализированные информационные сервера игнорируются.
Главное преимущество первого предприятия над вторым является его большая уверенность в завтрашнем дне. Конечно, говорить об уверенности в его полном смысле при сложившейся экономически-политической ситуации в стране говорить не приходится, однако превая фирма горазо более подготовлена к неожиданностям в экономической и политической жизни как нашей страны так и стран-поставщиков комплектующих. Данная методика подразумевает постоянный мониторинг информации, касающейся положения нужных стран и прогнозирование ситуации на ближайшее будущее. Долгосрочные перспективы развития стран также возможны благодаря анализу финансовых вложений в дорогостоящие высокотехнологичные проекты, проводимые рядом крупнейших фирм некоторых стран. Так, например, вложение американской фирмы Motorola, действующей на тех-же рынках поставок и сбыта, что и наша гипотетическая фирма, на протяжении последних 3-ёх лет вложил порядка 1.2 млрд. долларов в проект глобальной общедоступной связи на низких геостационарных спутниках Iridium. Постоянное отслеживание ситуации на рынке услуг связи (которые, кстати, пакетами продаются на тех-же биржах) и анализ сфер применения специфических уникальных радиокомпонентов, в огромном количестве предлагаемых на биржах, дают основание утверждать, что хотя стандарт Iridium в силу корпоративности разработки не в состоянии потеснить монополиста спутниковой связи –международную систему Inmarsat, в ближайшие 5 лет Motorolla и её многочисленные дочерние структуры будут усиленно продвигать в течение этих лет, данный стандарт и соответствующее ему оборудование. Таким образом, руководство первой фирмы будет осведомлено о перспективах развития рынка спутниковой связи на ближайшие целые пять лет, в то время как вторая фирма может выбрать полностью провальную стратегию поведения. Надо заметить, что эта информация ни в одном источнике до-сих пор не проанализирована, и почерпнуть её из СМИ вторая фирма никоим образом неможет.
Преимущества первой фирмы также очевидны и в краткосрочном плане. Отрасль связи в настоящее время самая динамично развивающаяся отрасль и в общем, стратегическом плане сложно угадать неявные контуры флуктуаций сиюминутных потребностей рынка. Вторая фирма занимается именно “угадыванием” рынка, не имея чётко отлаженной и продуманной системы (именно системы!) сбора и обработки разрозненной информации предприятие обречено на блуждание в потёмках и построению своей политики, опираясь на собственные представления. В настоящих условиях неправильный курс фирмы приводит к катастрофическим последствиям, вплоть до разорения. Наглядный пример канадская фирма по производствe периферийных компонент к компьютеру Advanced Gravis inc. имеющая такие-же рынки маиериалов и товаров, что и наша гипотетичекая фирма. В начале 90-х годов эта фирма была лидером в области производства высококачественных звуковых плат к компьютеру, объёмы её продаж всегда были высокими и продукция фирмы всегда пользовалась спросом и авторитетом. Вероятно, это сыграло свою роль в некотором дистанциировании фирмы от рынка потребителей и потери общей ситуации на рынке устройств звуковывода. В чём-же причина “смерти” фирмы? Как могла такая преуспевающая фирма всего за 3 года скатится в пропасть и влачить сейчас жалкое существование? Виной всему слабое развитие информационной системы предприятия и напрочь отсутствующая методика сбора и анализа информации. В то время, как аналитики Gravis рапортовали об очередном увеличении объёмов продаж, никому неизвестная тогда тайваньская фирма Enchansed Sound System (ESS) выбросила на Гонкгонскую биржу высокотехнологичных компонентов дешёвую микросхему для звуковых плат, и аналитики Gravis-a не придали этому внимания. В результате эта микросхема (ess866a) уже тогда превысила по объёмам продаж выпуск микросхем для платы Gravis Ultrasound (gf1x) это явно было видно по котировкам, и подготовила плацдарм для наступления на рынок более современной микросхемой ess1868f, которая и стала настоящим бестселлером рынка с 96-го года и поныне, опередив всех конкурентов. Таким образом, неправильная однобокая методика обработки информации краткосрочного рыночного положения привела одну фирму (Advanced Gravis) к краху, а другую (ESS) к процветанию.
В этих двух примерах заложен ещё один огромный плюс предложенной методики: кросскорреляционный высокотехнологический анализ, или говоря проще анализ влияния тенденций развития рынка высокотехнологичных компонентов на казалось-бы независимый от этого рынок услуг в другой, несвязной отрасли. Изложенная методика позволяет первой фирме на основании результатов торгов на бирже сразу строить свои предположения о тенденциях развития например машиностроительной отрасли. Действительно, возникновение новых материалов или комплектующих с 99-ти процентной вероятностью приведёт к созданию предприятиями отрасли соответствующих новых изделий из материалов.
В данном случае наблюдается несколько алогичное направление ведения цепочек связи: не производство требует выпуска новых материалов, а новые материалы приводят к выпуску новых товаров. С точки зрения временного континнума вторая точка зрения абсолютно логична. Такой-же эффект наблюдается на рынке готовой продукции: не потребитель в краткосрочной перспективе формирует рынок товаров, а производство выпуском своих товаров заставляет потребителя покупать свой товары, иначе говоря, потребитель покупает не то, что хочет, а то что есть. Все возможные взаимосвязи отношения между субъектами рынка показаны на рисунках 29, 30 и 31.
На рисунке 32 рынок действительно формируется потребителем, который может выбирать из множества взаимозаменяемых товаров необходимый ему с нужными свойствами. Такая ситуация возможна прибольшом числе фирм, выпускающих товары и материалы к ним для свободного варьирования свойств товара. В данном случае предложенная методика неэффективна, т.к. точка съёма информации находится у потребителя, и вторая фирма из обычных СМИ напрямую выберет информацию и без нудных умозаключений однозначно выберет правильную позицию. В этой схеме преимущества методики могут проявится только в результате сбоя цепочки, и первая фирма, снимающая данные со всех информационных потоков, будет на некоторый промежуток времени более осведомелена о ситуации и при благоприятной ситуации может использовать это в свою сторону. Также выгода будет при разработке нового товара, или товара с необходимыми потребителю свойствами, когда остальные предприятия игнорируют требования покупателя. Такую технологию, в частности, я использовал при написании практической части диплома, и считаю, что несоблюдение методик при разработке товара на уже занятом рынке сродни хождению по минному полю.

Фактор риска
3.4.1. Фактор риска
Как было сказано выше арбитражные операции - это операции по купле-продаже валюты с целью получения прибыли. Следовательно, основная задача инвестора - это управление процессом получения прибыли, очевидно, с целью её увеличения. Эффективное управление предполагает достижение данной цели с наименьшими затратами. И как уже отмечалось, этими затратами можно считать время и риск. Таким образом критерий эффективности должен формироваться на основании соотношения доходности и риска.
Фьючерсы
1.4. Фьючерсы
Вот уже два десятилетия в странах Запада срочный рынок, и в частности рынок фьючерсов, выступает как полноправный элемент финансового рынка. В России эта сфера деятельности еще относительно молода и находится лишь в стадии развития, в то время как в индустриальных странах срочные сделки уже давно являются финансовым инструментом, широко применяемым для страхования от рыночного риска и не исключающим при этом возможности получения прибыли.
В соответствии с законом РФ от 20.02.92г. "О товарных биржах и биржевой торговле" фьючерсными называют сделки, связанные с взаимной передачей прав и обязанностей в отношении стандартных контрактов на поставку биржевого товара. При этом такие сделки в отличие от сделок на реальный товар не предусматривают обязательства сторон поставить или принять реальный товар (в срок, обусловленный контрактом), а предполагают куплю и продажу прав на товар (бумажные сделки).
Ныне фьючерсные биржи преобладают и действуют практически во всех странах Запада. Они позволяют быстрее реализовывать товар, уменьшать риск потерь от неблагоприятных изменений цен, ускорять возврат авансированного капитала в денежной форме в количестве, максимально близком первоначально авансированному капиталу, плюс соответствующую прибыль.
Кроме того, фьючерсная торговля позволяет ускорять возврат авансированного капитала в денежной форме в количестве, максимально близком первоначально авансированному капиталу плюс соответствующая прибыль. При этом происходит своеобразное разделение функций между банком и биржей: банк кредитует только ту часть товарной стоимости, которая, по его мнению, будет возмещена независимо от конъюнктурных колебаний, а фьючерсная биржа покрывает разницу между банковским кредитом и ценой реализации товара. Фьючерсная торговля обеспечивает экономию резервных средств, которые предприниматель держит на случай неблагоприятной конъюнктуры.
Наличие отечественного фьючерсного рынка позволит:
· Укрепить прямые связи между производителями и потребителями биржевой продукции за счет предоставления им возможности застраховать себя от изменения уровня цен;
· Значительно упростить процесс реализации товара за счет внедрения системы оборота складских обязательств (варрантов) - товарораспорядительных документов, дающих право его владельцу получить товар прямо со склада;
· Придать сделкам, совершаемым на бирже, массовый характер за счет организации биржевой торговли обязательствами перед расчетной палатой принять или поставить стандартную партию товара в виде передачи складских свидетельств (варрантов);
· Гарантировать исполнение любой сделки, совершаемой на бирже;
· Обеспечить сбалансированность между спросом и предложением за счет создания при расчетной палате гарантийного фонда и внесения каждым участником биржевой торговли гарантийных взносов в расчетную палату;
· Значительно увеличить скорость оборота денежных средств;
· Резко сократить издержки обращения;
· Предоставлять банками и другими кредитными учреждениями, являющимися членами расчетной палаты, своим клиентам новый вид услуг – совершение онкольных сделок (до-востребования).
Фьючерсные сделки заключаются на определенное число контрактов, а не на количество товара (количество товара определяется числом заключенных контрактов) и только на один стандартный вид товара, установленный данной биржей. Это так называемый базисный сорт. Иногда, помимо базисного сорта, биржа устанавливает еще несколько сортов, которые могут заменять базисный сорт. Расчет при этом производится на основе котировки базисного сорта со скидкой (дисконтом) но установленным нормам за товар более низкого сорта н с надбавкой (премией) за товар более высокого сорта (в биржевой торговле хлопком скидки обозначаются термином "офис", а надбавки – "онс"). Продавцу предоставляется право выбора сорта товара, предлагаемого к поставке (в пределах допустимого по общим условиям).
Инфраструктура фьючерсного рынка состоит из трех частей и показана на рисунке 3.

Государственное регулирование биржевого рынка
1.6. Государственное регулирование биржевого рынка
Увеличение оборотов торговли является, хотя наиболее важным, однако не единственным критерием качества организации биржевой структуры отрасли. Мировая практика как биржевой, так и внебиржевой торговли свидетельствует, что на рынке ценных бумаг существуют условия, при которых участники торговли и инвесторы могут понести существенные убытки, не обусловленные рыночными факторами. Речь идет о недобросовестной торговле и, прежде всего, о таких ее видах, как манипулирование ценами и инсайдерская торговля. Наиболее распространенными типами этих нарушений являются:
· вовлечение других участников торгов в процесс покупки/продажи ценных бумаг по более высоким/низким ценам за счет демонстрации фиктивной повышательной/понижательной тенденции путем договорных сделок;
· изменение цен закрытия и средневзвешенных цен в свою пользу;
· игнорирование интересов или обман клиентов при совершении сделок, извлечение собственной выгоды от знания намерений клиентов о купле-продаже ценных бумаг;
· купля/продажа ценных бумаг при получении сведений об эмитенте, влияющих на ценообразование, до момента их опубликования;
Очевидно, что возможность неограниченного манипулирования ценами или совершения инсайдерских сделок на тои или ином рынке является фактором, снижающим привлекательность этого рынка (прежде всего для инвесторов) и тормозящим его развитие. В определенном смысле манипулирование ценами и инсайдерская торговля являются разновидностью мошенничества. Достаточно возникнуть нескольким крупным скандалам на рынке, и доверие инвесторов к нему (наиболее массовой и чувствительной к всякого рода событиям на рынке категории участников) будет надолго потеряно. В качестве примера реакции рядовых российских инвесторов на обман можно привести их недоверчивое отношение к отечественным ПИФам, деятельность которых по аккумулированию денежных средств для инвестирования в акции и другие ценные бумаги пока ассоциируется с печально известной деятельностью таких институтов, как банк "Чара", АО "РДС", "МММ" и др. подобных организаций.
Таким образом, представляется, что помимо оборотов торговли важными критериями качества ее организации являются эффективность и справедливость рынка.
В нашем понимании рынок является эффективным, если участник (или группа участников) рынка не может получить существенную прибыль от операций с ценными бумагами путем манипулирования ценами, а именно – путем демонстрирования другим участникам рынка ложных намерений в отношении купли-продажи ценных бумаг для вовлечения их в процесс торговли по выгодным для манипулятора ценам, игнорирования интересов обслуживаемых клиентов при совершении сделок с ценными бумагами, а также извлечения собственной прибыли от знания намерений обслуживаемых клиентов о купле-продаже ценных бумаг.
Справедливым можно назвать рынок, на котором отсутствует (или пресекается) торговля с использованием привилегированной информации – т.е. любой, не являющейся общедоступной информации об эмитенте и выпущенных им эмиссионных ценных бумагах, которая ставит лиц, обладающих такой информацией до момента ее публичного распространения, в преимущественное положение по отношению к другим участникам торгов.
Вид регулирования рынка, направленного на своевременное выявление, расследование и пресечение случаев недобросовестной торговли, прежде всего таких ее видов, как манипулирование ценами и инсайдерская торговля, называется надзором на рынке ценных бумаг.
Следует отметить, что зарубежный опыт организации торговли ценными бумагами свидетельствует о том, что вопросам надзора на рынках уделяется серьезное внимание. Для этих целей в рамках саморегулируемых организаций (СРО) и бирж создаются специализированные подразделения надзора. В среднем штатная численность подразделений надзора составляет 5-7% от общего количества сотрудников биржи, а бюджет - от 5 до 50 млн. долл. США в год. По имеющимся сведениям, системы надзора функционируют на Нью-Йоркской, Лондонской, Стокгольмской, Джакартской, Австралийской фондовых биржах, в NASDAQ и на других крупных торговых площадках мира.
В области надзора на рынках ценных бумаг деятельность бирж и СРО тесно координируется с деятельностью национальных комиссий по ценным бумагам. "Излишество вредно, даже в добродетели", - писал А.П.Чехов. Это важно осознавать, говоря об организации надзора на рынке ценных бумаг.
С одной стороны, надзор обеспечивает условия для повышения ликвидности рынка (за счет притока средств инвесторов на надежный с точки зрения контроля за исполнением установленных правил торгов и снижения рисков, возможных убытков от недобросовестной торговли рынок) и, как следствие, возникновения благоприятных предпосылок для последующих размещений выпусков ценных бумаг эмитентами, ценные бумаги которых обращаются на контролируемом рынке, и т.д. И в этом смысле надзор является фактором, способствующим развитию рынка.
В то же время, существует и другая сторона медали. При определенных условиях введение надзора на рынке может вызвать снижение ликвидности, что является уже сдерживающим фактором. Снижение ликвидности может последовать, например, при введении необоснованно жестких ограничений на ценовые колебания; при запрещении любых типов сделок между брокерами/дилерами и их клиентами; при введении негибких условий и громоздких правил раскрытия брокерами информации перед организатором торговли о совершенных сделках и т.п. Поэтому при взвешенном подходе со стороны организатора торговли введение надзора на рынке ценных бумаг должно сопровождаться консультациями с участниками рынка, СРО и регулирующими органами. Применительно к ММВБ первые шаги в этом направлении уже сделаны.
Так, с 1997г. на ММВБ в режиме опытной эксплуатации функционирует автоматизированная система надзора за рынком ценных бумаг SMARTS (Security, Market, Automated, Research, Training & Surveillance). Целью опытной эксплуатации системы является отработка технологий ведения надзора, разработка понятийного аппарата, определение и классификация видов недобросовестной торговли применительно к российскому биржевому рынку ценных бумаг.
Имеющиеся к настоящему времени результаты эксплуатации позволяют сделать вывод об эффективности системы SMARTS при решении задач по трем основным направлениям:
· обнаружение фактов необычного поведения участников торгов, действия которых могут быть расценены как запрещенные (манипулирование ценами и/или инсайдерская торговля);
· автоматизированный контроль исполнения участниками установленных Правил торгов в Фондовой секции ММВБ и значений основных показателей состояния рынков ценных бумаг (в настоящее время осуществляется контроль критериев и показателей ценовой нестабильности, определенных Правилами торгов ММВБ);
· формирование базы данных о торгах и их первичная обработка для решения прикладных аналитических задач.
В целях создания эффективной системы надзора на финансовых рынках ММВБ биржей привлечены интеллектуальные ресурсы РАН. Намерения о взаимодействии между ММВБ и РАН в области развития биржевых технологий зафиксированы в "Меморандуме о сотрудничестве в области использования достижений РАН для развития биржевых технологий ММВБ", подписанном Сторонами 24 сентября 1997 г. В этом документе Стороны констатировали, что "одним из базовых направлений развития рынков капиталов является создание инфраструктуры биржевой торговли финансовыми инструментами, включающее разработку стандартов и технологии надзора на организованных рынках ценных бумаг" [7].
Важным условием организации эффективного надзора за рынком ценных бумаг является создание механизмов обмена информацией между биржей и участниками биржевого рынка по вопросам, связанным с проведением операций с ценными бумагами. На наш взгляд, такое взаимодействие может представлять существенный интерес для служб внутреннего контроля кредитных организаций при решении ими задач по предотвращению рыночных манипуляций и инсайдерской торговли, а также контроля взаимоотношений "клиент-брокер" в свете Указания Банка России N.510 "О порядке организации внутреннего контроля в кредитных организациях - участниках финансовых рынков" от 29 августа 1997 г.
Активизация усилий по регулированию рынка ценных бумаг в направлении ограничения манипулирования ценами наблюдается и со стороны НФА (НАУРаГ), а также НАУФОР. На наш взгляд, координация деятельности регулирующих органов, СРО, организаторов торговли и профессиональных участников фондового рынка в направлении разработки единого понятийного аппарата, правил мониторинга рынков, проведения расследований выявленных случаев манипулирования ценами и инсайдерской торговли, раскрытия информации о сделках и др. нормативных документов является актуальной задачей.
Необходимость разработки неотложных мер по восстановлению инвестиционного потенциала российского фондового рынка связана с тем, что ранее принимавшиеся программные документы по развитию российского фондового рынка (Концепция развития рынка ценных бумаг, утверждена Указом Президента РФ № 1008 от 1.07.1996; Государственная Программа защиты прав инвесторов, утверждена Постановлением Правительства РФ № 785 от 17.07.1998) оказались практически не выполненными.
Так, Государственная программа защиты прав инвесторов, которая была одобрена Правительством РФ в 1998 г., ставила своей целью построение системы защиты прав инвестора на “четкой и системной правовой базе финансового и фондового рынка России”.
Программа предусматривала разработку ряда законов и нормативных актов, проведение комплекса мер, направленных на обучение работников судебных и правоохранительных органов, а также на обеспечение эффективного взаимодействия указанных органов в целях противодействия нарушению прав инвесторов на рынке ценных бумаг. Но эта Государственная программа оказалась исполненной лишь частично (например, принят Федеральный закон “О защите прав инвесторов”). Большинство мер, предусмотренных Программой, осталось нереализованным. Это произошло из-за игнорирования основных проблем правоприменительной деятельности, в первую очередь, связанных с поддержкой судебной системы.
В результате финансового кризиса выявились недостатки отечественного рынка ценных бумаг:
· преобладающая направленность участников рынка на получение спекулятивного дохода и отсутствие интереса к долгосрочным вложениям;
· недостаточная заинтересованность эмитентов в выходе на открытый рынок капиталов, стремление удерживать крупные пакеты акций в собственности эмитентов, непонимание возможностей рынка по мобилизации капиталов;
· неотработанность системы взаимодействия органов государственного регулирования фондового рынка, отсутствие системы антикризисного регулирования рынка; неспособность государства оперативно и результативно воздействовать на текущие процессы; постоянно присутствующий конфликт интересов государственных органов, регулирующих рынок ценных бумаг;
· наличие больших пробелов и противоречий в нормативно-правовой базе фондового рынка; слабый контроль за выполнением уже имеющихся законодательных актов и Постановлений Правительства Российской Федерации по вопросам регулирования рынка ценных бумаг;
· слабая вовлеченность в работу на рынке ценных бумаг отечественных индивидуальных инвесторов.
Для создания эффективных механизмов рынка ценных бумаг, обеспечивающих переток инвестиций в реальный сектор экономики, необходим комплекс мер нормативно-законодательного, организационного, экономического, политического, социально-психологического характера, направленный на создание динамично развивающейся устойчивой системы функционирования российского фондового рынка (рисунок 8).
Прежде всего необходимо повышение мотивации вложений инвесторов в ценные бумаги.
Необходима Государственная Программа действий по выводу предприятий - эмитентов России на фондовый рынок. Эта Программа должна затрагивать практически весь спектр проблем, связанных с функционированием фондового рынка.
Важным элементом данной Программы должна стать задача разработки индивидуальных программ (бизнес-планов) по выводу предприятий-эмитентов на фондовый рынок; выработки индивидуальных предложений по дальнейшей корпоративной политике предприятия, включая предложения по реструктуризации, санации и в необходимых случаях – банкротству.
В целях активизации инвестиционных процессов на фондовом рынке в Программе было бы целесообразно предусмотреть поручение Федеральной комиссии по рынку ценных бумаг (ФКЦБ) при участии профессиональных участников фондового рынка, начиная с января 2000 г., ежемесячно выводить на организованный рынок ценных бумаг не менее30-35 российских эмитентов, в том числе под инвестиционные проекты и программы реструктуризации. Основой для выбора этих предприятий может стать ежегодно составляемый Российским союзом промышленников и предпринимателей совместно с Экспертным институтом и Московской межбанковской валютной биржей список “1000 лучший предприятий России”.

Государственное влияние на биржевой рынок
8 Государственное влияние на биржевой рынок
Методика работы с предприятиями должна быть отработана на пилотных проектах, которые должны начаться не позднее декабря 1999 г., совершенствуясь по мере накопления опыта. Выбор предприятий, на которых осуществляются пилотные проекты, должен проводиться, в первую очередь, с учетом их значимости для экономики того или иного региона.
Необходимо утвердить программу финансирования деятельности экспертов, работающих с предприятиями в рамках программ вывода их на фондовый рынок, и затрат, связанных с подготовкой и реализацией пилотных проектов. Это финансирование может осуществляться за счет средств профессиональных участников рынка ценных бумаг, а также из средств технической помощи международных финансовых институтов (включая заем Всемирного банка на развитие российского рынка капиталов).
Должна быть налажена работа с иностранными инвесторами, направленная на преодоление их отчужденности, сложившейся за последние годы, когда отдельные группы государственных и общественных деятелей пытались монополизировать право на защиту интересов иностранных инвесторов вместо того, чтобы добиваться проведения единой государственной политики по привлечению иностранного капитала.
При этом может дать серьезные результаты даже простое подключение иностранных инвесторов к обсуждению и решению вопросов правоприменительной практики на рынке ценных бумаг, также как и проведение с целью улучшения имиджа российской судебной системы серии “круглых столов” между юристами иностранных инвесторов и российскими судьями.
Не менее полезным будет проведение совместной с юристами иностранных инвесторов работы по совершенствованию юридических стандартов российского рынка ценных бумаг в рамках действующего законодательства.
При этом следует исходить из того, что иностранные инвесторы не могут претендовать на привилегии по сравнению с российскими инвесторами, не могут навязывать оценку имеющихся проблем с точки зрения отсутствующих в российском законодательстве юридических стандартов.
Должна быть налажена координация деятельности регулирующих, контролирующих, правоохранительных, судебных и налоговых инстанций путем создания при Правительстве РФ координационного органа, в рамках которого будут согласовываться решения государственных регулирующих органов по фондовому рынку.
Государство обязано укрепить судебную систему, расширив ее возможности по квалифицированному и быстрому рассмотрению дел, связанных с нарушением прав инвесторов и решением споров на рынке ценных бумаг.
Следует изменить законодательство в сторону увеличения прав акционеров, ужесточения контроля за его соблюдением, разработать и принять нормативные акты, определяющие ответственность руководителей компании-эмитента за соблюдение прав акционеров.
Перспективным направлением работы могло бы стать создание системы “правового ликбеза” для инвесторов и акционеров предприятий-эмитентов с целью разъяснения их законных прав и интересов. В рамках этой системы не сложно было бы обеспечить доступ населения к понятным и систематизированным авторитетным источникам законов и инструкций.
Следует также устранить имеющиеся противоречия между законодательством о рынке ценных бумаг, законодательством об акционерных обществах и приватизационным законодательством; создать механизмы контроля за разработкой административных инструкций и законодательно установить механизмы исполнения властных полномочий, которыми наделены субъекты Федерации.
Для решения указанных проблем можно было бы использовать средства займа Всемирного банка на развитие правовой реформы с распределением указанных средств через систему Министерства юстиции РФ.
Для успешной реализации Программы предлагается создание совещательного органа – Национального совета по финансовому рынку при Председателе Правительства РФ, включив в него представителей Федерального Собрания РФ, Администрации Президента РФ, Аппарата Правительства РФ, Банка России, ФКЦБ России, Минфина РФ, Минэкономики РФ, МНС РФ, представителей организаторов торговли, саморегулируемых организаций и профессиональных участников рынка ценных бумаг, независимых экспертов. Основная задача этого органа –формирование основных направлений государственной политики и согласования совместных действий на финансовом рынке во взаимосвязи с денежно-кредитной, валютной и бюджетной политикой.
Можно ввести в практику, начиная с 2000 г., разработку и утверждение ФКЦБ России совместно и по согласованию с Банком России и Минфином России ежегодных “Основных направлений государственной политики на рынке ценных бумаг”, а также ежегодных отчетов ФКЦБ России перед Президентом РФ и Правительством РФ о привлечении долгосрочных инвестиций через рынок ценных бумаг. Совершенно необходимо ввести в практику согласование с Высшим Арбитражным Судом РФ и Верховным Судом РФ правовой политики, проводимой на рынке ценных бумаг.
Готовность фирм Великобритании к сертификации.

16 Готовность фирм Великобритании к сертификации.
повысить уровень ИБ, то есть большинство руководителей уверено в действенности подобного мероприятия.
Следует отметить, что приведенные цифры отражают положение дел в Великобритании. В этой стране имеется длительный опыт (с 1993 года) добровольного применения стандарта по управлению информационной безопасностью [9], который в настоящее время применяет более 60 % организаций. Добровольная сертификация на соответствие этим стандартам логичное продолжение установившейся практики.
В других странах желающих пройти добровольную сертификацию меньше, но тенденция та же: независимый аудит ИБ начинают рассматривать как весьма действенное средство обеспечения режима ИБ. Кроме национальных институтов стандартов, работы по выполнению аудита выполняет ряд независимых международных организаций, например, Ассоциация аудита и управления информационными системами (The Information Systems Audit and Control Association & Foundation ISACA) [11].
Ниже рассматриваются основные особенности проведения аудита в соответствии с Британским стандартом [11] и стандартами ассоциации аудита и управления информационными системами.
Организация, решившая провести аудит ИБ, должна провести подготовительные мероприятия, привести в соответствие с требованиями стандарта документацию и систему управления ИБ. После этого приглашается аудитор. Процедура аудита рассматривается ниже, ее трудоемкость для крупных организаций может достигать 25-30 человеко-дней работы аудитора. Сертификаты выдаются после проведения аудита подсистемы ИБ на соответствие стандартам BS7799 [12] и действительны в течение 3 лет.
Задачи аудита состоит в том, что аудиторы должны проанализировать все существенные аспекты с учетом размера проверяемой организации и специфики ее деятельности, а также ценности информации, подлежащей защите. Как следствие, опыт и компетентность аудитора являются очень существенными факторами.
В результате проведения аудита создается список замечаний, выявленных несоответствий требованиям стандартов, а также рекомендаций по их исправлению. Аудиторы должны гарантировать, что были выполнены все требования процедуры сертификации.
Инфраструктура фьючерсного рынка
3 Инфраструктура фьючерсного рынка
Биржа – место для торговли, некоммерческая организация, основная цель деятельности которой – организация и координация работы всех подразделений, обеспечивающих функционирование фьючерсного рынка (расчетной палаты биржевых складов, членов биржи и расчетной палаты, независимых центров анализа качества биржевого товара и других).
Расчетная палата, являющаяся центральным звеном биржевой инфраструктуры. Она является органом, гарантирующим исполнение обязательств по биржевым контрактам (фьючерсам) и осуществляющим расчеты между участниками биржевой торговли. Поэтому при расчетах стороны сделок берут обязательства именно перед расчетной палатой. Расчетная палата организует все расчеты по операциям с фьючерсными (биржевыми) контрактами и осуществляет функцию оперативного регулирования биржевой торговли, цель которого - обеспечение сбалансированности фьючерсного рынка. Кроме того, в функцию расчетной палаты входит контроль за поставкой товаров (контролируется передача варрантов). Но привлечением вкладов и выдачей кредитов расчетная палата не занимается.
Система биржевых складов, представляющих собой отдельные совершенно независимые от биржи юридические лица, зарегистрированные на бирже и включенные в список официальных биржевых складов. Такие склады осуществляют хранение товаров, поступающих в качестве исполнения обязательств по фьючерсным контрактам, в строгом соответствии с условиями, установленными биржей.
Со временем товарная биржа перестает выполнять функцию обмена наличным товаром, но сохраняет функцию ценообразования, "открытия" цен. Фьючерсные биржи превращаются в своего рода эпицентр ценовых сигналов. Цены, устанавливающиеся на бирже, служат ориентиром, отправной точкой для рынков физического товара.
Биржа является рынком контрактов и в этом смысле не связывая движение больших масс товаров, выравнивает спрос и предложение, создает максимально эластичные по цене перманентный спрос и перманентное предложение. Предложение реального производителя и спрос реального потребителя сырья мало эластичны по цене. Производитель сырья не будет увеличивать его производство, реагируя на мимолетные и быстро сменяющиеся по направлению колебания цены в 1/100 цента, а главное, расширение производства требует, как правило, капиталовложений. Потребитель сырья также не станет расширять или сокращать свои запасы из-за мельчайших колебаний цены. Поэтому колебания цены, возникшие из-за расхождения реального спроса и реального предложения, слабо эластичных по цене, не погашаются немедленно, а превращаются в резке колебания цены. Именно биржевой спрос и биржевое предложение создают механизм сдерживания ценовых колебаний, предотвращают резкие перепады цен на сырьевые товары, что стабилизирует экономику в целом, позволяет рыночной экономике в принципе обходиться без государственного регулирования цен. Биржевая спекуляция является механизмом не вздувания, а стабилизации цен.
Стабилизации цен способствует уже сам факт наличия биржевого спроса и предложения. Функция стабилизации цен осуществляется через механизм биржевых спекуляций предусматривающих игру и на повышение, и на понижение цен и включающих в себя действия, способствующие как реальному их повышению, так и реальному их понижению.
Важными факторами стабилизации цен являются гласность заключения сделок, публичное установление цен на начало и конец биржевого дня (биржевая котировка), ограничение дневного колебания цен пределами, установленными биржевыми правилами (например, не более 2% в день по отношению к цене закрытия биржи в предыдущий день). Существенную роль играют также сбор и обработка информации, которую биржа предоставляет в распоряжение своих членов, клиентов и широкой публики. Эта информация касается производства биржевых товаров, динамики спроса на них, наличия товара на биржевых складах, цен на биржевых и внебиржевых рынках других стран и т. д.
Единство биржевого и внебиржевого рынков, организующая роль биржи во всей системе рыночного хозяйства наиболее явно проявляются именно в процессе биржевого и внебиржевого ценообразования (рисунок 4). Хотя по каналам биржи проходит лишь незначительная часть биржевых товаров, однако биржевые котировки оказывают определяющее воздействие на цены внебиржевого рынка. Эти цены могут отличаться от биржевых котировок, т.к. условия и сроки поставок на биржевом и небиржевом рынках могут расходиться, а насыщенность этих рынков предложением товаров может различаться по сезонам (например, по сельскохозяйственному сырью). Но разрывы биржевых и небиржевых цен не могут быть значительными, поскольку всегда существует возможность переключения части товара со свободного (небиржевого) рынка на организованный (биржевой) рынок, и наоборот.

Источники информации в части комплектующих
26 Источники информации в части комплектующих
· Цена использования –низкая, т.к. сервера российские, кроме того, большая часть информации бесплатная.
Именно в этой части отбора и проявляется в наибольшей степени выгодности технология порталов. Единая структурированная база данных по продажам периферийных устройств к компьютерам как таковая у российских биржевых структур отсутствует, но информация в полном объёме есть. Иными словами возникает парадоксальная ситуация: с одной стороны собрана и постоянно обновляется необходимая информация, а с другой доступ к ней весьма сложен по причине несовместимости форматов, времён обновлений и других технических параметров. Вывод о необходимости создания портала, осуществляющего преобразования и эквидистантные транзакции входной разнородной информации напрашивается сам собой.
Всемирный статус Интернет позволяет значительно, в несколько раз увеличить рынок сбыта товара. Например, сбыт товаров, тем более таких высокотехнологичных, какими являются модемы, в Сибири и на дальнем востоке буквально 5 лет назад организовывался по принципу что привезли то и продали, иными словами не соблюдался главенствующий принцип свободной рыночной экономики: потребитель формирует рынок, а не рынок формирует потребности потребителя. Сформированная высокоскоростная интегрированная Сибирская сеть общего назначения (см. анализ отрасли) предоставляет сейчас услуги доступа в реальном времени к информации фондовых и товарных бирж этого региона.
Аналитическую информацию о продажах модемов предоставляет сегодня огромное количество серверов как в России так и за рубежом. Из этих источников берётся информация о текущей конъюнктуре рынка, динамике спроса и предложения в этой отрасли. Рассмотрев формирование источников информации по сбыту, отобразим все наши рассуждения в виде схемы.

Источники информации в части сбыта
27 Источники информации в части сбыта
Вся выше предложенная схема показана на рисунке 26. В состав схемы вошли источники, подробно описанные в приложении А (биржи российские и зарубежные) и в приложении Б (информационные агентства, отраслевые сервера). Эта схема имеет более сложную и разветвленную архитектуру, чем предыдущая. Это объясняется прежде всего, бульшим количеством потенциальных потребителей продукции, чем поставщиков сырья. Также эта схема отличается подавляющим большинством местных российских связей, т.к. в бизнес целях указан российский целевой рынок, в частности для этого предназначены каналы связи с региональными биржевыми структурами, имеющими почти монопольный выход на удалённые от центра страны рынки.
Источники и каналы связи, сгруппированные по региональному признаку
24 Источники и каналы связи, сгруппированные по региональному признаку
Информация такого типа жизненно необходима для предприятия, работающего в отрасли, т.к. она обладает полным набором необходимых положительных качеств, позволяющем использовать её как основную в процессе выработки стратегии работы фирмы. Во-первых, содержание источника как нельзя лучше подходит к специфике работы предприятия. Во-вторых, замкнутость систем хоть и является ее (системы) недостатком, однако это препятствует умышленной или случайной порче информации и соответственно повышает надёжность источника. Кроме того, внутри отраслевой системы может вращаться информация, которая уникальна по своему содержанию доступна только внутри такой системы и представляет собой огромную ценность для предприятия.

Классификация источников
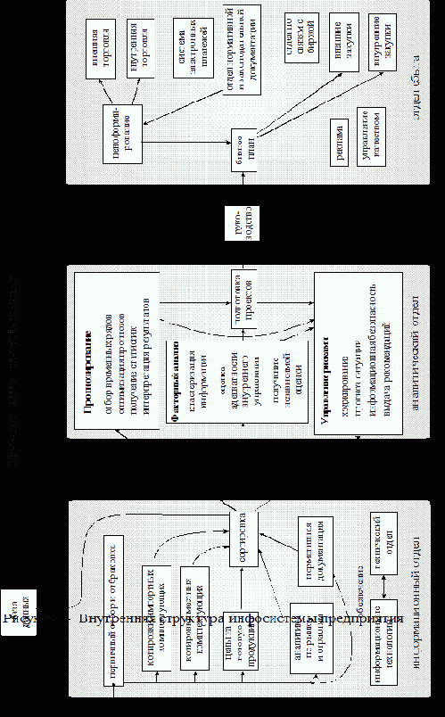
3.3.2. Классификация источников
1. По содержанию
Содержание источника– главная его характеристика, отражающая его назначение. Именно по этому критерию производится первичный отбор источников и их распределение во внутренней инфосистеме предприятия.
· Текущие торги: котировки, котировальные листы; объёмы сделок; индексы; котировки долговых обязательств; котировки акций эмитентов СНГ; финансовые индикаторы финансовый, валютный, фондовый рынки
· аналитика: предприятия, отрасли, экономики в целом
· списки: списки акций; список акций эмитентов СНГ; архив акций; список долговых обязательств; список сделок;
2. По периодичности
Периодичность обновления источника непосредственно влияет на оперативность реакции предприятия на внешние рыночные изменения. Современные каналы электронной связи и накопления информации позволили в течение предыдущего 1999 года перейти на эффективную схему одноминутного обновления, как бы поместив, таким образом, предприятие в гущу биржевых событий. Кроме того, малые задержки прохождения информации по глобальным сетям позволяют узнавать биржевые сводки Америки и Европы в своём офисе уже через 10-2- секунд. Однако управление такими потоками информации накладывает очень жёсткие требования на эффективность работы внутренней инфосистемы предприятия. В настоящее время всеми биржами поддерживаются следующие периодичности выдачи информации:
· котировки пятиминутные, десятиминутные, получасовые, часовые, полудневные, суточные
· индексы суточные, недельные, месячные, сводные за год
· индикаторы суточные, недельные
· аналитика за текущую неделю, месяц квартал, год, пять лет
3. По инфоёмкости
Этот критерий сильно рознится в зависимости от типа биржи, с которым работает предприятие. Информационное наполнение источника даже с одним и тем же содержанием непосредственно влияет на качество анализа рыночной ситуации, т.к. источник с малой ёмкостью не в состоянии предоставить всю многогранность динамики процесса, и, как следствие, менее предпочтителен для анализа и прогнозирования. Ниже представлены типовые наполнения источников с разным содержанием:
· котировки цена открытия, закрытия, средняя за транзакцию, верхний и нижний квартили котировки, относительные изменения соответствующих котировок, абсолютные изменения, цена, приведённая к объёму
· индексы российские РТС…; зарубежные Doy Johnes, NIKKEI-225, CAC-40, DAX; математические RSI…
· индикаторы: индекс потребительских цен, MosIBOR-7, LIBOR-30, Депозит-30, USD/DEM - Tenfore, Форвард - апрель
· аналитика по предприятию отрасли, по отрасли страны, по положению отрасли в мире в целом, по общему состоянию экономики.
4. По надёжности
Надёжность источника связана с риском предприятия получить неверную информацию и по ней сделать ложные выводы и принять неправильные решения. Сейчас количества сайтов в сети Интернет, предлагающих русскоязычным инвесторам возможность торговли акциями российских и иностранных эмитентов с использованием сети, постоянно увеличивается и естественно инвестирование денежных средств на наших и тем более иностранных фондовых рынках с использованием сети сопряжено с риском быть вовлеченным в различного рода мошеннические схемы или просто получить заведемо ложную информацию. Более подробно методика страхования от недоброкачественной информации приведена в главе “Информационная безопасность”, здесь приведём лишь классификацию источников по надёжности:
· Официальные государственные источники, нормативная документация, законы
· Официально зарегистрированные биржевые структуры, долгое время работающие на рынке
· Крупнейшие информационные агентства с многолетним опытом работы и сложившейся репутацией
· Региональные биржи и информационные агентства
· Частные торговые системы и коммерческие информационные агентства
5. По полезности
Оценка источника по полезности информации весьма сложна, т.к. сложно оценить парциальный вклад именно этой информации в выработку общего решения. Условно можно разбить данный пункт на три части
· Полезные источники, с помощью которых производится основной анализ и прогноз состояния рынка и которые вносят наибольший и стабильный вклад в принятие управленческих решений
· Дополнительные источники – содержат добавочную информацию и полезны при невозможности или недостаточной вероятности принятия обоснованного решения в процессе управления предприятием. Привлекаются по мере необходимости, но содержатся в базе данных предприятия.
· Бесполезные источники, – к сожалению, обязательный атрибут инфосистемы, источники, информация которых не используется ни одним из подразделений предприятия. Такие источники увеличивают нагрузку на инфосистему, однако полностью неистребимы, т.к. многие биржи поставляют информацию пакетами, в которой содержится информация разной полезности
6. По цене использования
Цена источника косвенно вбирает в себя все вышеописанные свойства источников, иными словами хорошая своевременная и надёжная информация стоит дорого. Для предприятия выбор источников похож на формирование инвестиционного портфеля и представляет собой задачу оптимизации совокупного качества источников приведённых к цене. При выборе ценовой политики покупки источников предприятие должно опираться на следующую классификацию источников по ценовому признаку:
· Дорогая информация– оперативные сводки ведущих бирж и агентств мира. Информация проверенная, “из первых рук”, и самая оперативная.
· Средняя ценовая категория – региональные продавцы информации (региональные биржи). Информация устаревшая и более подвержена искажению. Периодичность информации плохая, возможно мошенничество со стороны биржевых работников, основывающееся на незнании клиентов истинного положения дел на мировых биржах.
· Бесплатная информация – информация, на которую источник не даёт никаких гарантий и не несущий ответственность за убытки, понесённые предприятием в результате её использования. Часто используется в качестве дополнительной или сопровождающей.
Современная биржевая мировая инфосистема включают в себя информационные центры центральных годовых, товарных и валютных бирж, центральные аналитические и информационные агентства, региональные биржевые и информационные структуры, и учитывая развитие телекоммуникационных услуг предприятие вольно выбирать для себя любого информационного партнёра, включая западных.
При выборе источника рекомендуется обращать внимание не только на транзитные каналы, которыми располагает региональная биржа, а также искать прямые выходы на интересующую информацию с помощью прямых каналов связи. На рисунке 24 представлены каналы связи с источниками, сгруппированными по региональному признаку. Окончательный вариант выбора зависит от необходимой периодичности и стоимости информации.
Отраслевая биржевая инфосистема представляют собой специализированную по отраслевому признаку информационную структуру, предоставляющую информационные и биржевые услуги интересные для ограниченного числа клиентов. Формирование отраслевых структур началось с нефтегазовой отрасли, которая ещё в 80-х годах закладывала общую для отрасли автоматизированную систему управления технологическими процессами, а в начале 90-х первой начала конструировать отраслевую информационную систем для наиболее эффективного управления предприятиями отрасли, которые в силу специфики направление сильно разнесены территориально.

Классификация товарных бирж
1.3. Классификация товарных бирж
Если на заре своего существования биржа воспринималась как определенное место купли-продажи, то в настоящее время биржа воспринимается как сложный функционально-информационный организм. И поэтому очень важна четкая классификация бирж с точки зрения не только теории, но и практики.
Интересное исследование в области классификации бирж провел русский ученый А. Филиппов [1], изучающий товарные биржи начала VX в. Он выделил четыре основных типа бирж в зависимости от сочетания двух факторов: степени вмешательства государства в сферу биржевого оборота, формы организации бирж как открытых или закрытых рынков (рисунок 2).
Биржи первого типа – это доступное для всех собрание. Такие биржи либо вообще не имели каких-то законодательных норм, регулирующих их деятельность, либо это регулирование было весьма ограниченным. Правительство брало на себя функции только общего надзора за порядком на биржах. Любой желающий мог стать участником биржевого торга, а биржевое помещение предоставлялось либо правительством, либо какой-то компанией. Биржи такого типа существовали в Голландии, Бельгии и Франции.

Кодирование информации на канальном уровне
2.4.2. Кодирование информации на канальном уровне
К важнейшим задачам поддержания безопасности относятся идентификация пользователей, соблюдение конфиденциальности сообщений, управление доступом к секретным документам. Устанавливая контакт, стороны, обменивающиеся электронными сообщениями или документами, должны быть полностью уверены в "личности" партнера и твердо знать, что их документы тайна для третьих лиц. Сегодня уже существуют индустриальные решения этих задач, центральная роль в них принадлежит криптографии.
После того как шифрование с открытыми ключами приобрело популярность, стала вырисовываться потребность в цифровых сертификатах. Сертификат и соответствующий ему секретный ключ позволяют идентифицировать их владельца. Универсальное применение сертификатов обеспечивает стандарт Международного Телекоммуникационного Союза Х.509, который является базовым и поддерживается целым рядом протоколов безопасности [10].
Стандарт Х.509 задает формат цифрового сертификата. Основными атрибутами сертификата являются имя и идентификатор субъекта, информация об открытом ключе субъекта, имя, идентификатор и цифровая подпись уполномоченного по выдаче сертификатов, серийный номер, версия и срок действия сертификата, информация об алгоритме подписи и др. Важно, что цифровой сертификат включает в себя цифровую подпись на основе секретного ключа доверенного центра (Certificate Authority, CA). В настоящее время не существует общепризнанного русского аналога термина, который берет начало в области шифрования с открытыми ключами, Certificate Authority. Это понятие получило множество совершенно разных названий: служба сертификации, уполномоченный по выпуску сертификатов, распорядитель сертификатов, орган выдачи сертификатов, доверенный центр, центр сертификации, сертификатов и т.д. Подлинность сертификата можно проверить с помощью открытого ключа CA.
Однако одного наличия сертификата недостаточно. Защищенный обмен сообщениями, надежная идентификация и электронная коммерция невозможны без инфраструктуры с открытыми ключами (Public Key Infrastucture, PKI) [10]. PKI служит не только для создания цифровых сертификатов, но и для хранения огромного количества сертификатов и ключей, обеспечения резервирования и восстановления ключей, взаимной сертификации, ведения списков аннулированных сертификатов и автоматического обновления ключей и сертификатов после истечения срока их действия. Продукты и услуги, входящие в инфраструктуру с открытыми ключами, предлагаются на рынке целым рядом компаний. Большинство компаний, начинающих использовать технологию PKI, из двух путей выбирают один: они либо создают собственный орган выдачи сертификатов, либо предоставляют это сделать другим компаниям, специализирующимся на услугах PKI, например, VeriSign и Digital Signature Trust. Как правило, создание собственного доверенного центра предполагает выработку и обнародование правил организации сертификации, установку серверов управления сертификатами и серверов каталогов.
В последнее время в развитых странах банки, университеты, правительственные учреждения начали выдавать сотрудникам цифровые сертификаты, которые позволяют отдельным лицам шифровать сообщения электронной почты и электронные документы, а также снабжать их цифровой подписью. По прогнозам специалистов, цифровые сертификаты как способ электронной идентификации получат распространение в корпоративных сетях в течение ближайших двух лет. Со временем создание и распространение цифровых сертификатов должно стать одним из самых важных процессов защиты корпоративных информационных ресурсов, организации безопасного электронного документооборота и защищенного обмена сообщениями.
Комплектующие
3.3.3. Комплектующие
Комплектующие для производства модема представляют собой специализированные микросхемы сигнальных процессоров, микросхемы памяти, установочные изделия и корпус изделия. Производство специализированных микросхем сигнальных процессоров легче наладить в нашей стране, тем более что такой опыт уже есть: в 1997-м году в зеленограде для нужд ВПК была запущена опытная линия малой производительности для производства сигнальных процессоров TMS320cx0 по лицензии американской фирмы Texas Instruments. Учитывая схожесть задач (в модемах используются микросхемы такого же плана типа RCV1113vf), информационная часть проекта в при снабжении производства этой микросхемой состоит в обмене технологической и нормативной документацией между группой НИОКР нашей фирмы и КБ электронного завода. В соответствии с классификацией источников получаем:
· Содержание –технологическая и нормативная документация для организации линии производства сигнальных процессоров, проценте отбраковки, выходной цены микросхемы
· Инфоёмкость –подробная документация, большие объёмы данных, полное раскрытие информации
· Надёжность –подкрепляется взаимной заинтересованностью и сложностью подтасовки
· Цена использования –определяется только ценой аренды канала
Микросхемы памяти традиционно производятся за рубежом, и вследствие высоко технологичности процессов организация производства в России наталкивается на проблемы чисто технического плана. Кроме того, для выпуска конкурентной по цене продукции объёмы выпуска должны быть соизмеримы с ведущими производителями мира, что невыполнимо в условиях современного экономического положения в стране. Вывод напрашивается сам собой: микросхемы памяти необходимо закупать за рубежом. Оптовые цены на них определяются в нескольких точках планеты. Важнейшие из них – это биржа высокотехнологичных компонентов в Гонконге и American Internet Computer Exchange (AICE) – одна из крупнейших и наиболее популярных электронных бирж в мире. Российские цены на hardware определяются на основе торгов в Гонконге, однако долгосрочные тенденции лучше различимы при анализе торгов на AICE.
При таком раскладе выбор источников с одной стороны предельно прост, а с другой сложен. Наличие всего двух бирж практически устраняет проблему выбора, но с другой стороны высока вероятность искажения информации. Классифицируем полученную информацию:
· Содержание –котировки цен продажи микросхем памяти (закрытие суточной торговой сессии), объёмы сделок, котировальные листы
· Периодичность –ежедневные данные, по Гонконгской бирже в 12 дня (по московскому времени), а по Американской в 23 ночи. Фактически речь идёт о полудневных данных, на основе которых удобно производить более детализированное прогнозирование, чем при данных с одной биржи.
· Надёжность –обеспечивается прямым чтением информации с серверов выше обозначенных бирж и транзитная её передача в Россию. В качестве дополнительной можно использовать цены Московских бирж комплектующих, хотя их информация и запаздывает.
· Цена использования –чрезвычайно высокая, т.к. является платой за информацию “из первых рук”
В качестве дополнительных источников используются многочисленные бесплатные и дешёвые аналитические сервера, предоставляющие разнообразную информацию по ситуации и прогнозам на рынке высокотехнологичных товаров. Как уже указывалось, информация такого рода может рассматриваться только как вспомогательная, т.к. не имеет необходимой степени надёжности.
Интересным решением является создание резервного канала поставки комплектующих. Как показал последний кризис производства на Тайване, отсутствие резервных каналов поставки материалов даже у многих крупных фирм радиотехнической пол-отрасли привёл к временному прекращению производства продукции и последующий резкий рост её стоимости. Другим путём решения этой проблемы является увеличения складских запасов (чем и воспользовались многие фирмы-гиганты в дни кризиса), но в условиях нашей маленькой фирмы это нереально. Таким образом, биржа для предприятия также является источником бесценной информации о местах производства необходимых комплектующих в условиях нестабильной рыночной конъюнктуры.
В число источников информации также необходимо включить таможенные органы, таможенные сборы которых непосредственно входят в цену комплектующих ввозимых из за рубежа.
Аналогичным образом анализируются источники по поставке других комплектующих и установочных изделий. Производство корпуса (пластмассовая штамповка) не представляет собой сложности и здесь
подробно не рассматривается.
Вся выше предложенная схема показана на рисунке 25. В состав схемы вошли источники, подробно описанные в приложении А (биржи российские и зарубежные) и в приложении Б (информационные агентства, отраслевые сервера).
Конкурентное преимущество
3.1.4. Конкурентное преимущество
Здесь приведён список основных конкурентов с описанием их процентной доли на российском рынке. По результатам тестирования модемов этих фирм отечественными специалистами было выяснено, что на российских линиях все модемы работают одинаково неудовлетворительно и показывают примерно одинаково плохие характеристики. Выход в лидеры фирмы объясняется активной рекламной позицией и длительным временем работы на нашем рынке. Несколько лучшие характеристики имеют модемы Zyxel, однако негибкая ценовая политика вытеснила фирму с первых строчек таблойдов. В качестве ориентира можно выбрать продукцию фирмы Zyxel по качеству и продукцию US.
Ранее безусловным лидером на рынке модемов был US Robotics , что можно проследить на рисунке 21, где приведено соотношение предложения модемов различными производителями в те годы. Модемы этой фирмы занимают большую часть рынка во всех исследованных периодах. Летом 1995 г. их доля составляла 62% рынка, двумя годами позже – 57%, в июле 1998 г. – 68%, а сейчас она упала до 49% от общего числа предложений. Предложение модемов фирмы ZyXel, пользовавшихся популярностью в 1995 – 1997 гг. и занимавших второе место рейтинга в указанном периоде, снизилось к прошлому году до 4%, а на текущий момент не превышает 2%. Сейчас они делят шестое место с модемами Eline. На втором месте находится канадская фирма Acorp. Ее модемы более дешевы, чем US Robotics или IDC, и оттеснили IDC на третье место. На четвертом месте находятся модемы Zoltrix, их доля существенно не менялась за последние три года и колеблется в пределах 4–6%. В целом, на рынке представлены более двадцати производителей, но предложения доброй половины из них носят единичный характер и не представляют интереса для анализа.
Сегодня наиболее часто на рынке предлагаются модемы US Robotics (рисунок 20). Они традиционно занимают лидирующую позицию на протяжении последних пяти лет, и сейчас им принадлежит 62% рынка. На втором месте находятся модемы Acorp, доля которых за последние три месяца увеличилась на 3% и составляет сейчас 15%. Ранее, в 1994– 1997 гг., второе место принадлежало модемам ZyXel, которые не входят теперь даже в первую пятерку. На третье место неожиданно вышли модели Genius, представленные в середине лета единичными предложениями, а на четвертом – модемы IDC, год назад занимавшие второе место. Пятое место делят между собой Zoltrix и Lanbit. Если рассматривать предложение конкретных моделей, то наиболее часто встречаются модемы US Robotics Courier и US Robotics Sportster, имеющие как внутреннее, так и внешнее исполнение.
![]() |
1996![]() |
![]() |
2000![]() |
Корпоративные порталы
2.2. Корпоративные порталы
Портал представляет собой унифицированный по формату данных источник информации. Сейчас в отрасли по сетям передаются многомиллионные объёмы информации, однако возможность их использования зажата в рамки кросплатформенной переносимости форматов данных, и люди, работающие с обычными источниками вынуждены либо отказываться от использования части информации либо тратить драгоценное время на её преобразование. Правильно настроенный портал решает эти проблемы: несмотря на обилие, разнородных данных такая технология позволяет пользователю получать всю информацию отрасли в удобном для него формате. Если верить аналитикам, то уже через несколько лет средства будут вкладываться не в системы планирования ресурсов предприятия (ERP — enterprise resource planning), как сегодня, а в корпоративные информационные порталы (EIP — enterprise information portal), решающие более широкий круг задач [4]. Согласно прогнозам, рынок ЕIР будет ежегодно расширяться на 35% и к 2002 году достигнет 14 млрд. долл.
В условиях глобализации бизнеса и укрупнения компаний происходит трансформация самой модели порталов, первоначально предложенной Yahoo, Excite и другими, в некий универсальный источник информации для сотрудников организаций, их клиентов и поставщиков. В отличие от статичных сетей intranet, порталы способны предоставлять оперативно изменяющуюся информацию, соответствующую моменту обращения за ней посредством браузера. Кроме доступа к информации, порталы предлагают разнообразные услуги по работе с данными:
· публикацию отчетов;
· группирование и анализ информации;
· рассылку уведомлений по подразделениям корпорации.
Уже ведутся разговоры о порталах для вертикальных отраслей, содержащих данные и предоставляющих услуги, которые необходимы для ведения бизнеса, работы, научной деятельности во всех сферах человеческого знания. Предсказывают, что в ближайшие два года будет создано 10 тыс. таких “ворталов” (vortal — от vertical portal). Порталомания дошла до того, что возник даже портал для порталов .
Столь широкое распространение корпоративных порталов было бы невозможным без соответствующих инструментов и новых технологий работы с информацией. Давно существующие форматы хранения данных и способы их представления (HTML, PDF, СУБД и.т.п) подготовили почву для появления порталов, однако решающим, по мнению аналитиков, стало появление языка расширенной разметки XML и инструментов, поддерживающих работу с ним. Так, компания DataChannel разработала инструментальную среду RIO, основанную на открытом стандарте XML, позволяющую строить корпоративные порталы. Каталогизация всех информационных ресурсов организации осуществляется теперь через виртуальные “папки” или информационные каналы, доступные через браузер. Как и в Yahoo, при работе с системой RIO пользователь может комбинировать поисковую машину с указателями на различные ресурсы, формировать свой индивидуальный интерфейс и т. п.
Большинство порталов в современном понимании — лишь тонкая оболочка корпоративной сети intranet. Язык XML же делает доступным все полезные ресурсы, скрытые в недрах intranet. Скажем, SAP дает возможность пользователям R/3 получить информацию обо всех клиентах, партнерах и разработчиках по всему миру, имеющих дело с данной программной системой. XML стал ключевой технологией в создании порталов, делая из них качественно другую субстанцию, нежели таблица содержания. Теперь информация доставляется пользователю в удобном для него виде (таблицы, графики, формулы, ноты, тексты, картины), независимо от места ее хранения.
В обычном представлении электронный бизнес видится как поток транзакций, циркулирующих внутри организаций и между ними для поддержки бизнес процессов. Несмотря на всю красоту существующих технологий, используемых сегодня для обработки электронных транзакций, организации подстерегает ряд проблем, решить вторые способны лишь новые методы.
Несовместимость форматов данных. Как оформить заказ на поставку, оформив его в виде письма, включив туда выдержки из факсимильных сообщений и запись, полученную с автоответчика? Может потребоваться номер заказа, запрос окажется написанным на языке, отличном от языка документов, используемых при его оформлении. Единственное на сегодняшний день решение – обработка вручную, что несовместимо с технологией электронной коммерции. Возможное решение –ссбрать через Internet в одном месте информацию из разных источников и на время создания документа хранить ее в стандартном формате XML.
Консолидация бизнесов. Даже два отлично понимающих друг друга деловых партнера часто испытывают трудности при обмене данными — разные форматы документов, разные типы используемых аппаратно-программных средств, несовместимые системы обеспечения конфиденциальности и.т.п. Мало того, один раз, составленный заказ или письмо может использоваться многократно с небольшими изменениями, отражающими текущее состояние дел. Для организации такой работы опять же весьма подходит XlML, позволяющий задавать правила сбора и преобразования, данных различной природы.
Управление распределёнными корпоративными данными. Большинство корпораций, проявляющих живой интерес к электронной коммерции, не мыслят своего существования без филиалов, разбросанных по всему миру. Вполне естественно, что в каждом из них может эксплуатироваться своя ОС, система документооборота, СУБД и т.п. Возникает вопрос: где и как хранить важные данные без риска потери их целостности и качества?
Разношёрстные Internet-решения. Несмотря на охватившую столь многих Internet-эйфорию, возникли дополнительные трудности, связанные уже с самими Web-технологиями. Сложные сценарии и изощренные шлюзы часто оказываются бессильны перед большим трафиком, а статичные специализированные сценарии пасуют перед частыми изменениями условий ведения бизнеса. Кроме этого, концентрация технологических знаний у небольшого числа ИТ-специалистов вносит дополнительный риск в бизнес. В этой связи возможность интеграции с помощью корпоративных порталов разнообразных новых и старых архитектур, систем беспечения информации и пользовательских интерфейсов может помочь минимизировать издержки Internet-решений.
Можно привести много примеров развертывания корпоративных порталов за рубежом[4]. Однако, как это обычно бывает, вслед за появлением новых технологий возникает вопрос, насколько они затрагивают отечественных разработчиков и пользователей? Посмотрим, что в России внедряется технология порталов на базе XML.
Государственная центральная научная медицинская библиотека – крупнейшее в Европе специализированное хранилище информации по медицинской тематике, предоставляющее возможность работы с электронными каталогами. Такой пример, казалось бы, отвлечённый от тематики диплома, позволяет протестировать предложенную систему в критическом режиме сверхнагрузок по объёмам, т.к. библиотека на сегодняшний день насчитывает 15 каталогов, указывающих на 3 млн. томов хранения. Ежегодный прирост составляет 30 тыс. единиц хранения. ГЦНМБ выписывает более 250 отечественных медицинских журналов и ежемесячно получает 800 наименований иностранной периодики, формируя свой фонд из 2200 зарубежных журналов. Это означает, что практически все официально зарегистрированные во всем мире издания по медицинской тематике представлены в ГЦНМБ. Кроме этого, библиотека играет роль депозитария диссертаций, по медицине, которых в России ежегодно защищается свыше 5 тыс.
Опора на систематизированные знания и новые технологии дает возможность современному способному врачу работать гораздо эффективнее, чем самому талантливому доктору 100 лет назад, а современному выдающемуся врачу помогает сделать то, о чем раньше медицинский гений вряд ли мог даже мечтать. Поэтому более десяти лет назад в ГЦНМБ при участии компании ДИТ-М начались работы по созданию и реализации концепции электронных библиотек.
Электронные библиотеки состоят из двух компонентов: электронных каталогов и архива документов. Первые представляют собой объемную базу библиографических знаний о документах, а также поисковый язык, позволяющий формировать поисковые предписания для конкретной прикладной области. Главная цель каталогов –поиск и выдача указателя на место хранения первоисточника. Сегодня эта задача решена, и на передний план выходит следующая – предоставление пользователю возможности непосредственной работы с массивами найденных документов, хранящихся в самых разнообразных формах. Если раньше 70% всего времени, которое врач посвящализучению литературы, отнимал поиск и только 30% уходило на работу с самим документом, то сегодня, после развертывания систем электронных каталогов, соотношение стало составлять 5% к 95%. Узким местом оказалась доставка документа потребителю.
Общеизвестно влияние такого стратегического ресурса, как природный газ, на экономику России. Сегодня на территории страны имеется около сотни месторождений, включенных в единую, национальную систему газоснабжения через сеть газопроводов протяженностью 150 тыс. км, обслуживаемую на местах 25 дочерними предприятиями Газпрома. Невозможно управлять огромным хозяйством без информационных технологий. Именно с этой целью в 1976 году был создан ВЦ Министерства газовой промышленности СССР, преобразованный в 1991 году в Информгаз, дочернее предприятие РДО “Газпром”.
Основная функция Информ-газа –оперативное информационное обслуживание администрации РАО “Газпром”: получение, хранение и обработка информации по добыче газа, его транспортировке и поставке заказчикам в России, СНГ и Западной Европе. В его ведение “входит системно-техническое обслуживание вычислительной техники”, расположенной на двух площадках — на ул. Наметкина (1600 компьютеров) и ул. Строителей (около 500 компьютеров), а главное — информационная поддержка центрального производственно-диспетчерского управления (ЦПДУ).
Консолидированная информация о добыче газа, текущем состоянии газопроводов, параметрах транспортировки, режиме работы газокомпрессорных станций приходит по выделенным каналам связи от десятков предприятии из разных Точек страны. Эта информация используется для формирования балансов добычи и потребления газа, оптимизации маршрутов транспортировки и формирования соответствующих управляющих заданий работы для дочерних предприятий.
Для решения перечисленных задач создана Автоматизированная система сбора, передачи, обработки и отображения технологической информации (АССПО-ОТИ). Один из результатов ее работы — база данных для ЦПДУ, на центральном дисплее которого размещается вся схема и параметры магистральных газопроводов высокого давления.
Система обработки данных находится в постоянном движении: происходит смена форматов и сводок, модифицируется топология сети трубопроводов, появляются новые показатели, наконец, изменяется внешне - и внутриэкономическая обстановка, влияющая на работу газовой отрасли. Проблема модернизации соответствующих программ требует адекватного инструментария; в качестве такого инструментария избрана среда Natural.
Жизнь диктует новые задачи. С целью повышения оперативности сбора информации, используемой для своевременного реагирования на внештатные ситуации, планируется увеличить плотность мониторинга с 9 до 12 раз в сутки. Поступающая телеметрия будет накапливаться в долговременном хранилище данных, что позволит формировать более информативные отчеты, сводки и прогнозы. Доступ к общей базе данных будет возможен не только в центре, но и в локальных сетях дочерних предприятий.
Существенные изменения ожидают и систему телекоммуникаций –удаленные газодобывающие и обрабатывающие центры получают в свое распоряжение спутниковые каналы связи с высокой пропускной способностью. Это означает еще более интенсивный поток данных, повышение надежности и гибкости, а главное, обеспечение актуального учета состояния системы. В этой связи, по словам Виктора Климова, главного инженера Информгаз, Tamino вполне может помочь. Новые Internet-технологии, построенные на XML, позволят компании и в будущем справляться с задачами.
Место отрасли в национальном хозяйстве РФ
3.2.1. Место отрасли в национальном хозяйстве РФ
Руководство Советского Союза уделяло серьезное внимание развитию телекоммуникаций в стране, как важнейшему из составляющих военно-промышленного комплекса. Специальное управление КГБ курировало функционирование наиболее технологичных и прогрессивных направлений. В то же время темпы развития услуг связи для населения - телефон, телеграф, почта отставали от показателей оборонной промышленности и государственной безопасности. Исторически сложившиеся тенденции и условия развития связи, политика инвестирования отрасли, закрытость информации привели к межотраслевым и региональным диспропорциям. Последние были закреплены ведомственными барьерами: гражданскую связь курировало Министерство связи, в то время как остальными видами связи занимались оборонные министерства, такие как Минрадиопром и т.п. Административно-территориальная структура отрасли была закреплена системой государственных предприятий связи и информатики (ГПСИ). По существу, они выполняли функции управления и имели в своем составе все средства связи на территории области (края, республики) в виде структурных единиц, а также в виде самостоятельных предприятий, обладающих юридическими полномочиями и правами. Всего имелось 76 ГПСИ, включавших более 2600 структурных единиц основной деятельности и 15 самостоятельных предприятий, обеспечивавших все виды связи регионов с выходом на магистральную сеть [17].
Методика разработки
2.1. Методика разработки
В данной главе рассматривается поэтапный процесс создания инфоструктуры произвольной отрасли. Изложенная здесь точка зрения должна рассматриваться как метода, по которой необходимо совершенствовать уже имеющиеся наработанные связи между предприятиями и биржами отрасли. Метода полностью попадает под определение информационная технология, и, соответственно, многие черты этапов разработок уже существующих информационных технологий нашли своё применение и развитие в полученной методике.
Любая работающая информационная технология проходит следующие стадии жизненного цикла (таблица 2):
Планирование и организация: определение стратегии и тактики развития, информационных технологий, вытекающих из основных целей бизнеса; затем решаются вопросы, касающиеся реализации: архитектура системы, технологические и организационные аспекты, финансирование и т.д. На данной стадии выделяется 11 основных задач;
1.определение стратегических задач информационной системы
2.определение информационной архитектуры
3.определение технологического направления
4.определение организационных аспектов
5.управление финансированием информационной технологии
6.цели управления коммуникациями и направления их развития
7.управление людскими ресурсами
8.согласование с внешними требованиями
9.оценка рисков
10.управление рисками
11.управление проектами
12.управление качеством
Приобретение и ввод в действие: выбранные решения должны быть документально оформлены, спланировано приобретение необходимого оборудования и других средств и ввод их в действие. Выделяется 6 основных задач, решаемых на данной стадии;
1.выбор решений и их документирование
2.приобретение и поддержка прикладного ПО
3.приобретение и поддержка технологического оборудования
4.разработка и поддержка процедур информационных технологий
5.установка и проверка систем
6.управление изменениями
Доставка и поддержка: задачи, связанные с обеспечением процесса эксплуатации. Выделяется 13 основных задач, решаемых на данной стадии;
1.определение требований к сервису
2.управление сервисом, предоставляемым внешним организациям
3.управление выполнением и качеством
4.гарантии доступности сервиса
5.гарантии безопасности
6.идентификация свойств и их ценности
7.обучение пользователей
8.помощь и советы пользователям информационных технологий
9.управление конфигурацией
10.управление инцидентами и проблемами
11.управление данными
12.управление средствами
13.управление операциями
Мониторинг за процессами, составляющими информационную технологию: необходимо наблюдать и контролировать соответствие их параметров выдвинутым требованиям. Выделяется четыре основные задачи, решаемые на данной стадии.
1.Выделение процессов, за которыми необходимо наблюдать
2.оценка адекватности внутреннего управления
3.получение независимой оценки
4.обеспечение независимого аудита
Планирование и организация: вопросы стратегии и тактики развития, информационных технологий, вытекающие из основных целей бизнеса. После того как цели информационных технологий сформулированы, необходимо рассмотреть более широкий круг факторов, касающихся реализации: архитектура системы, технологические и организационные аспекты, финансирование.
Приобретение и ввод в действие: для реализации стратегии развития информационной технологии, выбранные решения должны быть зафиксированы, запланировано приобретение необходимого оборудования, других средств и ввод их в действие.
Поставка и поддержка: включает традиционный набор сервисов, связанных с поставкой, мониторинг, а всеми процессами, составляющими информационную технологию, необходимо соблюдать и контролировать соответствие их параметров выдвинутым требованиям. Для этого можно использовать как объективные методы, так и экспертные процедуры.
Каждый этап должен удовлетворять в необходимой степени следующим информационным критериям:
· действенность– соответствие потребностям бизнес процесса;
· эффективность– обеспечение получения информации при оптимальном использовании ресурсов;
· конфиденциальность;
· целостность;
· доступность;
· соответствие формальным требованиям – соответствие информации требованиям законов, контрактов и другим регулирующим актам;
· достоверность информации – обеспечение информации, на основе которой производятся ответственные управляющие воздействия или принимаются решения;
Каждый пункт требует некоторых ресурсов из списка:
· данные– структурированная и неструктурированная информация различного типа
· приложения – ПО и документация
· технология – вычислительная техника, прикладное ПО, операционные системы, СУБД, сетевая инфраструктура
· обеспечивающая инфраструктура – помещения, другие обеспечивающие средства информационной системы
· люди – сотрудники, обладающие необходимой квалификацией для планирования, создания и эксплуатации информационной системы
Началом всех начал является бизнес-планирование. На основе бизнес-плана выделяются бизнес цели. В соответствии с бизнес целями определяется структура инфосистемы отрасли. Первым этапом является стратегическое планирование инфосистемы (рисунок 9). Стратегическая задача нашей инфосистемы – наиболее полный сбор информации из доступных источников и наиболее эффективная её обработка. Технологическое направление выбирается тривиально: ставка на высокоскоростные глобальные сети общего пользования типа Интернет. Организационные аспекты сильно зависят от конкретной организации, но в общем, потоке выделить закупку оргтехники и установку на неё программного обеспечения, кадровую работу, и аудит безопасности. Финансирование информационной технологии в состоянии примерно определить на стадии бизнес планирования. Основными составляющими финансирования являются: оргтехника, лицензионное программное обеспечение, фонд оплаты труда и аренда зданий. Цели управления коммуникациями преследуют создание и поддержание наиболее эффективных, надёжных и дешёвых способов передачи информации как внутри фирмы так и снаружи.
Направления развития коммуникаций необычайно широки, и кардинальным направлением может служить создание высоко пропускной внутренней сети Интранет на базе АТМ. сетей с выходом в оптическое городское кольцо. Для бесперебойного функционирования вышеприведённого механизма отдельным этапом выделяют управление людскими ресурсами, в частности набор и материальное поддержание высококлассных специалистов в области информатизации и экономики. Всегда сложным и нудным пунктом при разработки нововведений является согласование разработки с внешними требованиями, т.е. соответствие инфосистемы формальным нормативным требованиям. Для того чтобы обезопасить себя от больших финансовых потерь при плохом стечении обстоятельств вводится оценка рисков. По полученной оценке потенциальных источников рисков и их классификации выстраивается система управления рисками. На предприятии в процессе разработки инфосистемы возникает множество связанных между собой проектов, для организации взаимодействия между которыми служит система управление проектами. Последним пунктом планирования инфосистемы является ставшая уже традиционной система управления качеством, назначение которой – мониторинг качества отдельных элементов, составляющих систему.
Следующим этапом является приобретение и ввод в действие технологии. На этом этапе происходит выбор конкретных решений и их
Мировая конъюнктура услуг связи
3.2. Мировая конъюнктура услуг связи
Бурное развитие телекоммуникаций в настоящее время стоит в одном ряду с такими техническими прорывами, как изобретение двигателя внутреннего сгорания и компьютерной революцией. По мере становления и развития "открытого общества", глобализации контактов всех со всеми спрос на услуги связи постоянно нарастает. На сегодняшний день типичная структура расходов на телекоммуникационные услуги среднего гражданина США выглядит следующим образом (таблица 4).
Таким образом, несмотря на внушительный перечень видов услуг связи, они не занимают в бюджете среднего американца подобающего веса. Поэтому потенциальный спрос на расширение номенклатуры и повышение качества телекоммуникаций сохраняется даже в наиболее развитых странах.
Модель рынка без обратной связи
34 Модель рынка без обратной связи
заметить, и руководство предприятия может долгое время перекладывать неудачи развития фирмы на свою плечи и не подозревать, что виной всему элементарные информационные преступления и осведомлённость конкурента о делах фирмы. Но это ещё не самое страшное. Настоящая неразбериха начинается, когда противник сознательно искажает всеми доступными средствами внутреннюю и приходящую/исходящую фирмы, вводя в очень тонкое заблуждение руководство фирмы и всех её работников. Такое паразитрование на инфосистеме фирмы в настоящее время находится ещё в зачаточном состоянии, но перспектива создания специализированных структур, в число сотрудников которых входят профессиональные экономисты менеджеры и программисты даёт основание предъявлять повышенные требования к вновь-создаваемым инфосистемам. Например, предложенная методика в максимальной степени, с помощью большого числа источников и сложной связанной системой анализа, позволяет избежать такого хирургического вмешательсва в дела фирмы. По крайне мере позволяет засечь момент внедрения. Тема информационной безопасности сложна и многогранна, здесь я лишь хочу показать сто предложенная инфосистема лучше других противостоит нападкам со сторны третих лиц , соотвественно более устойчива.
Модель рынка с частичной обратной связью
33 Модель рынка с частичной обратной связью
Ситуация, показанная на рисунке 34 встречается достаточно редко и более подходит к Российским предприятиям радиоэлектронной отрасли периода конца 90-х, целиком ориентированных на зарубежных производителей радиокомпонентов. Первая фирма получает информацию непосредственно с бирж компонентов, и лаг укорачивается до трёх-шести месяцев –время, за которое другое предприятие наладит выпуск своей продукции. За это время первая фирма должна изучить техническую документацию на вновь вводимые компоненты, оценить объёмы выпуска, прощупать целевой рынок, и выработать свою позицию к нововведению. Всвязи с малыми объёмами информации время анализа и реакции существенно сокращается, что даёт существенное конкурентное преимущество первой над второй фирмой.
Все три схемы работы абсолютно никчёмны и даже вредны при утечке внутренней информации, что её раз говорит и пристальнейшем внимании к методикам аудита информационных систем во всём мире [13]. Игнорирование требований безопасности может превратить предприятие№1 в бесплатный мощный информационный придаток к фирме №2. Современные технические средства разведки находятся сегодня на таком уровне развития, что воровство информации архисложно
Модель рынка с полной обратной связью
32 Модель рынка с полной обратной связью
На рисунке 33 показана ситуация, которая возникает, когда потребитель не в силах формировать рынок товаров, и предприятие - монополист ведёт собственные разработки, заказывая необходимые материалы у сторонних фирм или производя у себя (что значительно реже). Это наиболее выгодный вариант для первой фирмы (хотя предыдущий единственный верный при выпуске нового товара) т.к. фирма владеет информацией, которой вторая в принципе не владеет и благодаря свой инфоструктуре и методике не собирается владеть. Такая ситуация даёт первой фирме уникальный шанс использовать длинный временной лаг, порядка полугода-года, необходимого для разработки и внедрения компонента. За это время предприятие может полностью переделать свою стратегию и выйти на новый изменённый рынок уже подготовленным. Надо-ли говорить, что для второй фирмы неожиданная коррекция спроса всвязи с появлением нового товара будет полной неожиданностью и это даст первой фирме невиданное конкурентное преимущество.

Настройка информационного шлюза предприятия
2.4.3. Настройка информационного шлюза предприятия
Под информационным шлюзом предприятия понимается объект, который связывает внутреннюю инфосистему предприятия с внешним миром. В современном предприятии, как уже говорилось выше, большая часть информации поступает по глобальной сети Интернет, соответственно грамотная настройка Интернет шлюза (более известного под названием FireWall) позволяет следующее:
· на 95% исключить несанкционированное проникновение внешних неавторизованных пользователей к конфиденциальным инфоресурсам предприятия;
· по возможности снизить затраты на восстановления части электронной инфосистемы фирмы, разрушенной в результате хакерской атаки;
· предотвратить внутреннее "воровство” информации, путём отслеживания нежелательных контактов сотрудников по глобальной сети;
· вести подробный журнал активности сотрудников предприятия в сети, т.е. фискальные функции;
· при необходимости (в криминальных случаях) просматривать почту пользователей
Для внедрение на предприятие защитного шлюза необходимо провести следующие мероприятия:
1. Определение основных и побочных источников сети. Обеспечить максимальную пропускную способность для информации с основных источников (режим максимального приоритета) и режим особо сильного контроля для всех остальных источников;
2. создание подробного журнала адресов входящей информации с мониторингом интенсивности вхождения внешних пользователей во внутреннюю инфосистему предприятия;
3. мониторинг исходящих сообщений;
На рисунке 18 показаны взаимосвязи бирж и предприятий отрасли, сформированные в соответствии с предложенной методикой.
На рисунке 18 показаны взаимосвязи бирж и предприятий отрасли, сформированные в соответствии с предложенной методикой.

Оборудование и состояние производства
3.2.3. Оборудование и состояние производства
Отрасль продолжает оставаться наиболее динамично развивающимся сектором экономики России. Так, за 9 месяцев 1995 г. предприятиями связи было оказано услуг на сумму 13.8 трлн. руб., в т.ч. населению - 4.3 трлн. руб., что фактически в действующих ценах соответственно в 2.6 раза и 3.3 раза больше, чем за тот же период прошлого года. Однако качественное состояние первичной сети остается низким - только 15% от общего числа номеров цифровые, остальные - аналоговые. Состояние магистральной сети по сравнению с первичными и внутризоновыми сетями существенно лучше. Так, если в 1992 г. в России было всего 1000 международных каналов, из которых менее 1% составляли цифровые каналы, то уже к 1996 г. Ростелеком имел 50 тыс. цифровых каналов [17].
Сохранявшаяся в России в течение долгого времени ориентация на экстенсивный путь развития привела к отставанию качества оборудования, обеспечивающего функционирование системы в целом. Капиталовложения в такое оборудование не приносят прямого дохода и не ведут к увеличению числа подключенных номеров, но отражаются на уровне качества обслуживания абонентов.
Основные проблемы развития и модернизации телефонной сети заключаются в необходимости реструктуризации топологии сети и замены физически и морально устаревшее оборудование. Сегодня почти все внутригородские АТС связаны между собой медным кабелем. В ближайшее время в крупных городах планируется создать основное волоконно-оптическое кольцо, а также малые кольца, которые будут функционировать на местном уровне.
Оборудование для электросвязи делится на два вида: стационарное и линейное. Доля капитальных затрат на коммутационное оборудование для ГТС составляет примерно 50%, а на линии местной связи - 30%.
Определение надёжности источников
2.4.1. Определение надёжности источников
В связи с увеличением количества сайтов в сети Интернет, предлагающих русскоязычным инвесторам возможность торговли акциями американских и иных иностранных эмитентов с использованием сети Интернет, ФКЦБ России предупреждает российских инвесторов о том, что инвестирование денежных средств на иностранных фондовых рынках с использованием сети Интернет сопряжено с риском быть вовлеченным в различного рода мошеннические схемы. Данная информация подготовлена с использованием результатов анализа типичных мошеннических действий, выявленных Комиссией по ценным бумагам и биржам США:
1.Схема "увеличить и сбросить" (Pump&dump) - вид рыночной манипуляции, заключающийся в извлечении прибыли за счет продажи ценных бумаг, спрос на которые был искусственно сформирован. Манипулятор, называясь инсайдером или осведомленным лицом и распространяя зачастую ложную информацию об эмитенте, создает повышенный спрос на определенные ценные бумаги, способствует повышению их цены, затем осуществляет продажу ценных бумаг по завышенным ценам. После совершения подобных манипуляций цена на рынке возвращается к своему исходному уровню, а рядовые инвесторы оказываются в убытке. Данный прием используется в условиях недостатка или отсутствия информации о компании, ценные бумаги которой не часто торгуются.
2.Схема финансовой пирамиды (Pyramid Schemes) - при инвестировании денежных средств с использованием Интернет-технологии эта схема полностью повторяет классическую финансовую пирамиду: инвестор получает прибыль исключительно за счет вовлечения в игру новых инвесторов.
3.Схема "надежного" вложения капитала (The "Risk-free" Fraud) - через Интернет распространяются инвестиционные предложения с низким уровнем риска и высоким уровнем прибыли. Как правило, это предложения несуществующих, но очень популярных проектов, таких как вложения в высоколиквидные ценные бумаги банков, телекоммуникационных компаний, в сочетании с безусловными гарантиями возврата вложенного капитала и высокими прибылями.
4."Экзотические" предложения (Exotic Offerings) - например, распространение через Интернет предложения акций коста-риканской кокосовой плантации, имеющей контракт с сетью американских универмагов, с банковской гарантией получения через непродолжительный промежуток времени основной суммы инвестиций плюс 15% прибыли.
5.Мошенничества с использованием банков (Prime Bank Fraud) - заключаются в том, что мошенники, прикрываясь именами и гарантиями известных и респектабельных финансовых учреждений, предлагают инвесторам вложение денег в ничем не обеспеченные обязательства с нереальными размерами доходности.
6.Навязывание информации (Touting) - часто инвесторов вводят в заблуждение недостоверной информацией об эмитенте, преувеличенными перспективами роста компаний, ценные бумаги которых предлагаются. Недостоверная информация может быть распространена среди широкого круга пользователей сети самыми разнообразными способами: размещена на информационных сайтах, электронных досках объявлений, в инвестиционных форумах, разослана по электронной почте по конкретным адресам.
Анонимность, которую предоставляет своим пользователям сеть Интернет, возможность охвата большой аудитории, высокая скорость и гораздо более низкая стоимость распространения информации по сравнению с традиционными средствами делают Интернет наиболее удобным инструментом для мошеннических действий.
Таким образом, во избежание потерь средств при инвестировании на иностранных фондовых рынках инвестору следует придерживаться следующих правил:
1. Осознанно подходить к выбору объекта инвестиций.
Перед тем, как покупать ценные бумаги эмитентов, инвестору необходимо ознакомиться с профилем деятельности компании-эмитента, провести историческую оценку движения акций, динамики финансовых показателей эмитента, ознакомиться с последними годовыми и квартальными отчетами, получить информацию о последних корпоративных событиях. В этом смысле полезным источником информации для инвесторов будет сайт раскрытия информации Комиссии по ценным бумагам и биржам США EDGAR (www.sec.gov/edgarhp.htm), а также частные сайты (www.financialweb.com, www.companysleuth.com, www.hoovers.com, www.financewise.com, www.bloomberg.com). Сравнить кредитный рейтинг интересующего эмитента с рейтингом других эмитентов можно, используя информацию, размещенную на сайтах рейтинговых агентств Moody`s и Standard & Poors (www.moodys.com, www.standardpoor.com).
2. Обращаться к услугам брокера, к которому есть доверие.
Помимо выбора объекта инвестиций инвестор должен определиться в выборе брокерской компании, через которую он намеревается совершать операции. Для того, чтобы избежать возможных недоразумений и убытков, перед открытием счета в брокерской компании целесообразно:
а) выяснить, имеется ли у компании лицензия Комиссии по ценным бумагам и биржам США - Securities and Exchange Commission (SEC) на осуществление деятельности на рынке ценных бумаг (www.sec.gov);
б) узнать о дисциплинарной истории брокерской компании и нарушениях законодательства о ценных бумагах, выявленных у брокерской компании Комиссией по ценным бумагам и биржам США и Национальной ассоциацией дилеров ценных бумаг - National Association of Securities Dealers (NASD). Такую информацию можно найти на сайтах www.sec.gov, www.nasd.com, www.nasdr.com.
в) узнать, является ли брокерская компания членом Корпорации по защите интересов инвесторов в ценные бумаги - Securities Investor Protection Corporation (SIPC), организации, занимающейся разработкой компенсационных схем и выплатой средств инвесторам в случае неплатежеспособности брокерской компании (www.sipc.org).
3. Тщательно обдумывать различного рода "заманчивые" предложения, обещания высоких гарантированных прибылей, избегать контактов с организациями, которые не дают четких и подробных разъяснений в отношении своих инвестиционных механизмов. Брокеры, профессионально работающие на рынке и заботящиеся о своей репутации, заинтересованы в каждом клиенте и не откажут в предоставлении дополнительной информации о своей компании.
4. Проявлять должную осторожность и осмотрительность при предоставлении информации о паролях доступа к своему инвестиционному счету, номерах банковских счетов, номерах кредитных карт третьим лицам, за исключением случаев, когда есть полная уверенность в том, что получатель информации действует на законных основаниях и ее раскрытие действительно необходимо для совершения сделки.
5. Использовать лимитные приказы во избежание покупки или продажи акций по ценам выше или ниже желаемой. Лимитный приказ на покупку или продажу ценных бумаг предполагает наличие заранее определенной инвестором цены исполнения. В случае размещения рыночного приказа у инвестора отсутствует контроль за ценой исполнения приказа. Брокер может злоупотребить незнанием инвестора относительно цен, сложившихся на рынке, что может привести к непредвиденным финансовым потерям для инвестора.
Определения
3.3.1. Определения
В дипломе рассматриваются основные аспекты деятельности предприятия отрасли, действующего на рынке с помощью бирж. Для начала введём некоторые определения, которых в дальнейшем будем придерживаться:
Предприятие (фирма)– некоторое предприятие, принадлежащее отрасли и действующее по профилю. Цель предприятия– максимизация прибыли и уверенное положение на текущем рынке.
Отрасль – конкретное направление хозяйственно-экономической деятельности, в рамках которой работает наша фирма.
Рынок – совокупность продавцов и покупателей, взаимодействующих с нашей гипотетической фирмой, т.е. фирмы, продукция которых востребована нашей фирмой и которые заинтересованы в нашем товаре.
Биржа– в данной работе выделена из рынка, хотя несомненно является её частью. Именно биржа сосредоточивает в себе важнейшие рыночные механизмы: конкуренцию, спрос, предложение и ценообразование. Нас она будет интересовать прежде всего, с точки зрения источника информации о рынке.
Инфосистема– сокращённое название информационной системы. Включает в себя весь механизм по получению, обработке и выработке информации применительно к нашей фирме.
Источники– источники любой информации, прямо или косвенно относящиеся к отрасли.
Каналы связи– техническая и организационная структура, обеспечивающая доставку информации от источника к потребителю (в данном случае нашей фирме)
Аудит безопасности– комплекс мер по защите внутренней информации фирмы от посягательств сторонними лицами извне. База данных– информационная база, содержащая необходимую для нормального функционирования инфосистемы предприятия информацию.
Организационная структура систем сертификации и аттестации в России
17 Организационная структура систем сертификации и аттестации в России
В российских условиях рассмотренные стандарты также применимы, поскольку отличаются от соответствующих Российских РД в основном большей детализацией многих аспектов. Применимы и процедуры и методы проверки на соответствие этим требованиям.
Подчеркнем, что Гостехкомиссия России постоянно совершенствует нормативную базу информационной безопасности. Выпускаются новые Руководящие документы, изучается опыт зарубежных стран. Линия на гармонизациюнациональных и международных стандартов, в том числе в области аудита безопасности информаци

Отечественные инновационные программы
3.2.4. Отечественные инновационные программы
После начала производства оборудования связи в России западными фирмами оживились отечественные производители коммутационной техники. Создаются ФПГ, куда входят крупнейшие производители нашего оборудования, среди которых немало оборонных предприятий. Были разработаны и запущены в серийное производство современные цифровые АТС.
Новый импульс получила и кабельная промышленность. Спрос на ее продукцию обеспечило строительство ВОЛС. На многих оборонных предприятиях, таких как Санкт-Петербургский "Севкабель" стали разворачиваться производства оптико-волоконных кабелей. В процессе конверсии некоторые оборонные предприятия сумели найти зарубежных партнеров, благодаря которым плотно заняли нишу услуг мобильной связи. В русле конверсионных программ НПО "Вымпел", головное предприятие радиотехнической промышленности оборонного комплекса СССР получило от военных участок эфира, совпадающего с диапазоном американского сотового стандарта. После акционирования и заключения договора с американской Plexys на поставку оборудования Комитет по науке и технологиям при правительстве Москвы выделил новому предприятию - Межгосударственной акционерной корпорации "Вымпел" (позднее АО "Вымпелком", торговая марка "Билайн") льготный кредит в размере 240 млн. руб. [17].
Несколько сдерживает конкуренцию в этом секторе постановление Министерства связи, согласно которому в регионе должно быть не больше одного оператора каждого из стандартов связи. Например, в Москве стандарт GSM-900 первыми заняли "Мобильные телесистемы", поэтому "Вымпелкому" пришлось развивать относительно новый, конкурентно-способный стандарт связи DCS-1800.
На сегодняшний день количество абонентов мобильной связи превысило 160 тыс. На рынке этих услуг наряду с перечисленными выше зарубежными операторами и отечественными "Билайн" и "Мобильными телесистемами" активно работают "Московская сотовая связь", "Федеральная сеть сотовой связи" и др.
При сохранении нынешних темпов развития мобильной связи в стране к 2000 г. число владельцев сотовых телефонов превысит 1 млн. человек. К сожалению, аналоговый стандарт NMT пока имеет статус федерального. Когда будет завершено строительство федеральной сети сотовой связи, то телефоном этого стандарта можно будет пользоваться практически в любой точке России. Другое дело, что кроме скандинавских стран, почти никуда заграницу нет возможностей роуминга. Развитию сотовой связи препятствует отсутствие приоритетов в продвижении различных стандартов, что распыляет инвестиционные средства.
Отношения субъектов биржевого рынка
1 Отношения субъектов биржевого рынка
Товарная биржа служит местом формирования рыночных цен, коммерческой информации о состоянии рынка, его настроениях и т.д. Биржи оказывают все большее влияние на процесс ценообразования, оставаясь единственным источником ценовой информации. Биржевая информация публикуется, тогда как результаты актов купли-продажи являются коммерческой тайной.
Следует подчеркнуть, что сама товарная биржа не осуществляет торгово-посредническую деятельность, а лишь создает для нее условия. Торговлю осуществляют брокерские конторы и брокеры (дилеры, трейдеры). Согласно российскому законодательству биржа не вправе осуществлять вклады, приобретать доли (паи), акции предприятий, если данные предприятия не ставят целью осуществление деятельности, непосредственно связанной с организацией и регулированием биржевой торговли.
Товарные биржи в России в настоящий момент не связаны с мировым рынком, и одно из их назначений - организация торгового оборота внутри страны, от производителя к внутреннему потребителю. Это налагает на деятельность бирж особый отпечаток. Таким образом, на биржу возлагается организующая роль на рынке.
Не устраняя естественных законов рынка, закона спроса и предложения, товарная биржа вносит элементы оздоровления, регулирования и планирования в систему рынка нашей страны. Через биржу осуществляется быстрейшее движение товара из сферы производства в сферу потребления, так как биржевая торговля возможна только в случае получения дифференциальной прибыли (прибыли от спекуляции). Биржи у нас также выполняют роль экономического образования предпринимателей.
Биржа благодаря концентрации у себя товара служит местом распределения запасов во времени и пространстве. Пространственное распределение запасов происходит таким образом, что срочная торговля до тех пор держит товар в “воздухе”, пока не выяснится, где будут наивысшая цена и наибольшая потребность в этом товаре. Задача распределения во времени состоит в том, чтобы запасы не выпускать сразу на рынок по заниженным ценам, а более или менее равномерно в пределах возможности, создаваемой производителями, распределить их в течение года.
Для понимания сущности бирж как элемента рынка следует перечислить их отличительные признаки:
· регулярность возобновления торговли и организованность рынка;
· подчиненность определенным, заранее установленным правилам;
· приуроченность к определенному месту;
· установление стандартов на товары;
· разработка типовых контрактов;
· котировка цен;
· арбитраж – урегулирование споров;
· информационная деятельность биржи,
· совершение сделок в отсутствие самого товара;
· специфический характер сделок: встречный, по принципу двойного аукциона со стороны покупателей и продавцов;
· торговля массовыми однородными товарами, качественно сравнимые, отдельные партии которых полностью взаимозаменяемы,
· спекулятивный характер сделок, стремление участников торговли к максимальному коммерческому результату - экономический двигатель биржевой торговли.
Кроме того, дополнительные черты приобретает фьючерсная биржевая торговля:
· фиктивный характер сделок, целью которых является не потребительская, а меновая стоимость товара,
· косвенная связь с рынком реального товара (через хеджирование);
· полная унификация потребительной стоимости товара, представителем которой служит биржевой контракт;
· полная унификация большей части условий следки (количество товара, срок поставки);
· обеспеченность сделок и заменяем ость контрагентов по ним.
Фьючерсная биржа одновременно представляет собой рынок цен соответствующих товаров и оказывает существенное влияние как на формирование биржевых котировок, так и через механизм хеджирования на фактические цены конкретных сделок с реальным товаром, а в конечном счете, на конкурентоспособность фирм - производителей товаров[6].
Биржевой механизм поддерживает экономическую борьбу между предпринимателями за лучшие условия хозяйствования, за наиболее выгодные условия производства и реализации продукта, и получение максимального дохода. Конкуренция представляет собой эффективно действующий механизм на биржевом рынке.
Отраслевой стандарт на форму представления информации
2.3. Отраслевой стандарт на форму представления информации
Существует множество задач, связанных с разработкой и внедрением информационных технологий на рынке ценных бумаг. Кроме информации, непосредственно касающейся проведения сделок и перерабатываемой, в основном, "инфраструктурой рынка ценных бумаг", на рынке присутствует большое количество информации по рынку ценных бумаг - сведения об участниках рынка и рыночные цены. Эти сведения собираются и перерабатываются особой инфраструктурой - инфраструктурой поддержки инвестиционных решений. В этой инфраструктуре существенно задействованы не только участники рынка, но и регуляторы, информационные агентства, аналитические агентства. Речь здесь идет прежде всего, о трех видах информации - базовая (предоставляемая в ходе обязательного раскрытия) информация, новости рынка, а также информация о ценах и объемах торговли.
В частности, сегодня уже важно решать проблемы стандартизации представления информации в системе ведомственной подотчетности и раскрытия информации, стандартизации форматов сообщений между программными средствами участников рынка, регуляторов, информационных агентств, обеспечения надежности и целостности информации при ее обработке и поставке, выработке протоколов взаимодействия, учитывающих полностью безбумажную обработку информации по рынку ценных бумаг и т.д.
На сегодняшний день эти задачи решаются разрозненно силами различных участников рынка и ФКЦБ России. Ресурсы на создание эффективных стандартов форматов, обработки и поставки информации практически не выделяются - каждый участник рынка, каждое информагентство и даже ФКЦБ России не имеют достаточных ресурсов, чтобы решать эту обще рыночную задачу (ФКЦБ России тоже эпизодически занимается вопросами стандартизации в ходе подготовки тех или иных постановлений, связанных с установлением норм и правил для предоставления информации в целях ведомственной подотчетности и раскрытия информации).
К сожалению, ресурсы, которые могут сегодня выделить регуляторы рынка (ведомства и само регулируемые организации) явно недостаточны для организации нормальной работы по саморегулированию в данной области рынка. В ФКЦБ России этим занимается один эксперт, который не в состоянии обеспечить адекватный уровень обслуживания для участников рынка. Более того, разработки ФКЦБ России и информационных агентств на сегодняшний день недостаточно координируются, что может привести к множеству стандартов на одном рынке - а это явно не стимулирует потребительский спрос на информацию.
В подобной ситуации ФКЦБ России, в конце концов, выдаст очередную серию постановлений, плохо, но регулирующую различные аспекты деятельности участников рынка по сбору и поставке информации в связи с ведомственной подотчетностью и раскрытием. Качество же разрабатываемых Комиссией постановлений может оказаться неприемлемым для участников рынка.
Этот замкнутый круг разорвет организация Консорциума стандартизации информации по рынку ценных бумаг, как единого разработчика стандартов и правил работы с информационными технологиями для участников рынка, регуляторов, информационных и аналитических агентств. Целями Консорциума являются развитие основанной на открытых публичных стандартах инфраструктуры поддержки инвестиционных решений и поощрение сотрудничества в соответствующей отрасли. Роль Консорциума - обеспечивать нейтральное по отношению к поставщикам продуктов, технологий и сервисов архитектурное, инженерное и административное лидерство.
Консорциум стандартизации информации по рынку ценных бумаг может быть создан, как отдельная деятельность какой-либо нейтральной или исследовательской организации. Для ведения этой деятельности будет образован отдельный баланс, который сможет аккумулировать средства, получаемые от участников рынка, информационных агентств, аналитических агентств, спонсорских организаций, озабоченных качеством и содержанием соответствующих стандартов.
Доход Консорциума, больший, чем требуется для покрытия прямых и накладных расходов Консорциума, будет потрачен на инновационные работы по стандартизации инфраструктуры поддержки инвестиционных решений, как будет определено Директором согласно предложений Совета Консорциума (совещательного органа Консорциума).
На собранные в виде членских взносов деньги могут быть наняты дополнительные технические и содержательные сотрудники, закуплено дополнительное оборудование, оплачена аренда мест заседаний, организовано сопровождение списков рассылки и web-сайтов, что резко ускорит сроки разработок стандартов и позволит поднять их качество. Улучшение качества работ происходит за счет формализации отношений между сотрудниками, ответственными за разработку стандартов и остальными участниками рынка (то есть за счет применения формального трех стадийного процесса рассмотрения стандартов, включающего содержательные голосования членов Консорциума). Еще одно преимущество - решения будут приниматься быстро. Эти решения будут являться обоснованными (informed), но не будут следствием "чисто демократической" процедуры.
На сегодняшний день практически нет возможности привлекать к работе регуляторов по стандартизации участников рынка, информационные и аналитические агентства, консультантов. А ведь они не только могли бы принимать участие в разработках стандартов, они могли бы также официально спонсировать эти разработки путем уплаты членских взносов в Консорциум и временным командированием своих сотрудников в Консорциум для выполнения определенных работ. Им было бы выгодно делать это - потому что Консорциум позволил бы им иметь рыночное преимущество перед не членами Консорциума с одной стороны, не теряя при этом общественного имиджа своей деятельности. Достигается это тем, что результаты работы Консорциума являются открытыми и бесплатными, но открываются через месяц после окончания разработки. Процесс работы и промежуточные результаты могут быть доступны только членам Консорциума. Таким образом, члены Консорциума готовы оплачивать дополнительную экспертизу, которые они получают от участия в рабочих группах, а также ускорение доступа к рыночным стандартам, которое они получают по сравнению с не членами Консорциума.
Подобный механизм объединения ресурсов конкурирующих на рынке организаций для выработки общих стандартов в развитых странах получил наименование "industry consortium" и весьма широко распространился. Обычно такие отраслевые консорциумы представляют собой одну из форм саморегулирования на рынках, которые не контролируются государством. В приложении. В можно ознакомится с основными положениями стандарта
Подготовка организации к аудиту
2.4.5. Подготовка организации к аудиту
Подготовительные мероприятия включают подготовку документации и проведение внутренней проверки соответствия системы управления ИБ требованиям стандарта. Документация должна содержать:
политику безопасности;
· границы защищаемой системы;
· оценки рисков;
· управление рисками;
· описание инструментария управления ИБ;
· ведомость соответствия документ, в котором оценивается соответствие требованиям стандартов поставленных целей в области ИБ и средств управления ИБ.
Внутренняя проверка соответствия системы управления ИБ требованиям стандарта состоит в проверке выполнения каждого положения стандарта. Проверяющие должны ответить на два вопроса: выполняется ли данное требование, и если нет, то каковы точные причины невыполнения?
На основе ответов составляется ведомость соответствия. Основная цель этого документа дать аргументированное обоснование имеющим место отклонениям от требований стандарта. После завершения внутренней проверки устраняются выявленные несоответствия, которые организация сочтет нужным устранить.
Поглощение (на примере Азиатской биржи)
6 Поглощение (на примере Азиатской биржи)
обособленной собственности. Тем не менее, ее функционирование будет контролироваться материнской биржей. Контроль может быть, достигнут определенным долевым участием материнской биржи в капитале дочерней и соглашением между двумя биржами. Тем самым одна биржа ставится в зависимость от другой.
Мощные биржевые структуры, имеющие сеть дочерних бирж, могут стать своеобразным холдингом. Биржа-холдинг возникает не только через подчинение себе других организаций, но и путем “отпочкования” от себя секций, отделений и т.п. Например, РБ (РТСБ) создала 6 специализированных товарных секций. Все они зарегистрированы как самостоятельные юридические лица.
Холдинг может быть, создан путем добровольного внесения средств биржей и другими рыночными структурами – торговыми домами, банками, инвестиционными и страховыми фондами и фирмами, как, например, существовавшей в начале 1990-х годов “Гермес Союз”. В этом случае биржа сама будет, выступает как дочернее предприятие холдинга. Возможен и иной вариант- Биржа может преобразоваться в некоммерческую организацию управляемую советом брокеров или другими подобными организациями. Параллельно с биржей ее участники могут создать холдинг, управляющий структурами, которые прежде

Поглощения, слияния и фондовый рынок
1.5.1. Поглощения, слияния и фондовый рынок
Начиная с 1993 г. в деятельности российских бирж наблюдаются существенные перемены. Прежде всего, отмечались резкое падение деловой активности, снижение биржевых оборотов, а затем и закрытие целого ряда бирж. Причин для этого было несколько: начавшаяся либерализация цен и экономическая реформа, снятие ряда ограничений деятельности промышленных предприятий, изменения в системе налогообложения.
Начавшуюся после принятия Закона Российской Федерации “О товарных биржах и биржевой торговле” перерегистрацию бирж прошли далеко не все организации, называвшие себя на тот момент биржами. Так, к середине 1992 г. перерегистрировано было только около 270 бирж. А на начало 1995 г. в России, по данным Госкомстата, насчитывалось 160 бирж, к концу 1996 г. их осталось около 100 [7].
Наряду с падением деловой активности биржевых торгов и закрытием целого ряда бирж идет процесс их преобразования. Некоторые товарные биржи ушли от товарных аукционов к фьючерсной торговле (МТБ, РТСБ и др.). Они выполнили свою задачу – помогли сформировать горизонтальные связи между предпринимателями и тем самым создать рынок посредников. Теперь биржи поднимаются на новую, более высокую ступень биржевой деятельности. Конечно, такой переход труден и может повлечь за собой разорение некоторых организаций, именующих себя биржами, их слияние и взаимное поглощение.

Построение системы управления ИБ в соответствии с национальными и международными стандартами.
11 Построение системы управления ИБ в соответствии с национальными и международными стандартами.
Технология проведения аудита на соответствие подобным стандартам существенно отличается от технологий, применяемых для предыдущих поколений стандартов, к которым, в частности, относятся Руководящие документы (РД) Гостехкомиссии России 1992-1993 гг. Основное отличие заключается в гораздо большей степени формализации некоторых этапов, использовании поддающихся проверке показателей и критериев, то есть в большей детализации. Это, конечно, эволюционный путь развития, но на него в настоящее время специалистами возлагаются большие надежды: считается, что именно широкое использование процедур добровольной сертификации позволит переломить негативную тенденцию возрастания числа инцидентов в области ИБ, имеющих тяжелые последствия.
Практическая ценность реализованной...
Практическая ценность реализованной методики была продемонстрирована на примере предприятия, работающего на рынке с помощью бирж и использующего вышепредложенную оригинальную методику обработки биржевой информации и предприятия, работающего на рынке обычным способом, т.е. используя сложившиеся методы работы, включая работу с биржами. В черновых расчётах было показано преимущество первой фирмы. Большое количество примеров анализа фирм, действующих в рамках аналогичной отрасли, но имеющих серьёзные изъяны в своей информационной системе, позволило показать “узкие” места в процессе принятия фирмой управленческих решений и, тем самым, показать сильные стороны методики.
Заключение
В настоящее время всвязи со стремительным развитием телекоммуникационных и информационных услуг в процессе руководства предприятием возникает насущная проблема эффективного использования многочисленной рыночной информации, которая в огромных объёмах содержится в различного рода ведомственных и общих электронных сетях. В частности, для фирмы, работающей в пределах своих отраслей, предложена усовершенствованная методика поиска и обработки информации, в основном биржевого характера, дающая реальное конкурентное преимущество на рынке товаров. Основные преимущества фирмы, использующей такую методику – уверенное, стабильное положение на рынке, заблаговременная готовность к рыночным катаклизмам, быстрая реакция на внешние потрясения, большая устойчивость к информационным атакам.
Особый упор на биржевую информацию продиктован стремлением получить наибольшее количество информации затрачивая наименьшее количество усилий. В настоящее время только биржи имеют развитую инфраструктуру и именно биржи являются генераторами финансовой информации, на основании которой в дальнейшем строится анализ положения отрасли. Наконец биржа – это место, где встречается продавец с покупателем и формируется спрос-предложение.
Исходные материалы для написания дипломной работы, взятые из сети Интернет и из современных специализированных журналов за последние полгода подготовили благодатную почву для разработки нового механизма обработки информации, описанного в работе. В частности, внедрение технологии и инфраструктуры корпоративных порталов в организацию инфоструктуры предприятия делает работу особенно актуальной и свежей в свете новых инноваций в области информатизации корпораций. Все основные постулаты, от которых отталкивался автор в процессе работы были практически апробированы в реальных условиях и не вызывают сомнений.
Таким образом предложенная метода cовершенствования отраслевой информационной структуры предприятий, действующих на рынке с помощью бирж представляет собой очередной шаг на пути прогресса и самосовершенствованя современной мысли в области эффективного и оптимального управления предприятиями. Рынок телекоммуникационных услуг информатизации в настоящее время является самым динамично развивающимся и без использования предоставляемой этим рынком информации предприятию в общем флуктуациях сиюминутных потребностей рынка невероятно сложно угадать неявные контуры стратегического развития отрасли.
Список литературы
1. Каменева Н.Г. Организация биржевой торговли. - М.:Юнити, 1998. -303с.
2. Дегтярева О.И., Кандинская О.А. Биржевое дело. - М.: Юнити, 1997. -427с.
3. Покатаева Е. Б. Лидеры сетевого рынка: о времени и о себе //Сети и телекоммуникации. - 1999. - №10. - С. 16-40.
4. Логинов Б. Н. На пороге корпоративных порталов //Computerworld. - 2000. - №1. - С. 20-23
5. ИващенкоА.А. Биржи в СССР: первый год работы. - М.: Международные отношения, 1991. -177c.
6. Иванов К.Е. Фьючерсы и опционы: механизм хеджирования. - М.:Инфра-М, 1993. -392с.
7. Васильев Г.А., Каменева Н.Г. Организация и техника биржевой торговли. - М.: Экономическое образование, 1995. -102с.
8. Hill S. The IT security answer. -London:Logica views,1999, -298c.
9. С. Симонов Анализ рисков, управление рисками. -М.:Jet Info, 1999, -410с.
10. O'Higgins B. What is the Difference Between a Public-Key Infrastructure and a Certification Authority?, NY.:ETS, 1996.-540с.
11. Standards for Information Systems Auditing. ISACA Standards, 1998
12. Information security management. Part 2. Specification for information security management systems. -British Standard, BS7799, 1998
13. Положение по аттестации объектов информатизации по требованиям безопасности информации. -Гостехкомиссия России, 1994
14. Положение об аккредитации органов по аттестованию объектов информатики, испытательных центров и органов по сертификации продукции по требованиям безопасности информации. -Гостехкомиссия России, 1994
15. Лагутенко О.И. Модемы -СПб.:Лань,1997 -364с.
16. Пасковатов А.С., Смирнов П.А. Модемы: разработка и использование в России. Технологии электронных коммуникаций. -М.:Eco-trands Ko, 1996, -176с.
17. Связь России: обзор отрасли. М.:Аккорд-М, 1999 - 449с.
18. Козловский И.В. Производственный менеджмент. М.:Экономика, 1989. -564с.
19. Дональд Кей, Дерик Моррис Теория организации промышленности. -СПб.: Экономическая школа, 1999 -400с.
20. Четыркин Е.М. Статистические методы прогнозирования.-М.: Статистика, 1987. -184 с.
21. Марпл С.Л. Цифровой спектральный анализ и его приложения.-М.: Мир, 1990. - 584 с.
22. Розин Б. Б. Статистические модели в экономическом анализе, планировании и управлении.-М.: Наука, 1991. -215 с.
23. Савченко В.В. Бочаров И.В. Компьютерный анализ, моделирование и прогнозирование динамики экономических процессов. Тезисы доклада на 1 Всероссийской научно-технической конференции “Компьютерные технологии в науке, проектировании и производстве”, Н. Новгород: 1999. - с. 11-12
Приложение А
Основные центры биржевой торговли
Западные биржи
Для биржевой торговли характерна высокая концентрация оборотов по странам и биржам. Подавляющая часть биржевого оборота сосредоточена в ведущих торговых и финансовых центрах мира - США, Великобритании и Японии, на которые приходится до 98 процентов объема биржевых сделок с товарами в стоимостном выражении. Кроме того, на товарных биржах ведется так же фьючерсная и опционная торговая ценностями, валютами, процентными ставками и т.п.
Формирование центров биржевой торговли обусловлено действием целого ряда факторов. Среди них важнейшими являются наличие достаточных финансовых ресурсов, развитие средств связи и другой инфраструктуры, удобство географического положения, благоприятное законодательство в части налогового и валютного регулирования.
В отличие от международных, региональные биржи обслуживают преимущественно рынки нескольких стран. Так "Балтик фьючерз эксчэйндж" в Лондоне ведет торговлю сельскохозяйственной продукцией и ориентирована в основном на рынок стран ЕЭС. Существуют национальные биржи: японские, бразильские, некоторые американские. Они обслуживают интересы торговли, промышленности только страны своего местонахождения.
Крупнейшей товарной биржей мира является Чикагская торговая палата (Chicago Board of Trade, СВОТ, СВТ, CBTf, СВеТ), которую чаще называют Чикагской торговой биржей. На ней осуществляются операции с пшеницей, кукурузой, овсом, соевыми бобами, маслом и шротом, серебром и золотом, ценными бумагами, контрактами. В 1989г. число проданных фьючерсных контрактов достигало 112 млн, а совершённых сделок - 26 млн. Также биржа специализируется на фьючерсных и опционных сделках с зерновыми (пшеница, кукуруза, овес, соя-бобы), масличными (соевое масло и соевый шрот), драгоценными металлами (золото и серебро), казначейскими билетами и облигациями США, муниципальными облигациями, индексами акций и облигаций, варрантом.
Лишь незначительно уступает Чикагская товарная биржа (Chlicago Mercantile Exchange, СМЕ, Mere), где ведется торговля крупным рогатым скотом, свиньями, беконом, пиломатериа золотом, валютой, финансовыми инструментами и контрактами на базе индексов акций. В 1988 г. на бирже были заключены 65 663 тыс. фьючерсных и 12349 тыс. опционных сделок. Собственно товары составляют сравнительно небольшую часть ее оборота. В 1989 году лишь около 8 млн. сделок из 87 млн. было заключено на торговлю живым крупным рогатым скотом, живыми свиньями, пиломатериалами. Остальное количество приходилось на продажи контрактов, в основе которых лежат валюты, евродолларовые депозиты, государственные ценные бумаги. Объем опционных сделок превысил 17 млн. Большое количество сделок приходится на казначейские бумаги США, валюту (австралийские доллары, канадские доллары, французские и швейцарские франки, германские марки, фунты стерлингов, японские иены), евродоллары, индексы акций и др..
Третьим по обороту является "Нью-Йорк Меркэнтайл Эксчэйндж" (New York Mercantile Exchange, NYMEX), но по объему сделок с товарами эта биржа сопоставима с "Чикаго Борд оф Трейд". В 1989 году на ней было совершено более 32 млн. фьючерсных и 6 млн. опционных сделок с нефтью, бензином, дизельным топливом, пропаном, платиной и палладием, осмием и рутением.
Парижская биржа "МАТИФ" в 1989 году вышла на четвертое место по биржевому обороту после ранее перечисленных бирж США. Крупнейшей японской биржей является Токийская товарная биржа, оборот которой превысил 12 млн. контрактов. На ней заключаются сделки с хлопковой и шерстяной пряжей, каучуком, платиной, золотом, серебром.
Другие универсальные биржи общего типа:
Среднеамериканская товарная биржа (MidAmerica Commodity Exchange MACE, СОМЕХ) в последние годы несколько уменьшила объемы операций. Ведутся операции с индексами акций, торгует зерновыми (пшеница, кукуруза, овес, соя-бобы), масличными (соевый шрот), крупным рогатым скотом и свиньями, драгоценными металлами (золото, серебро, платина, палладий, осмий, рутений, радий), медью, алюминием, казначейскими билетами США, валютой (канадские доллары, швейцарские франки, германские марки, фунты стерлингов, японские иены);
Нью-йоркская биржа кофе, сахара и какао (Coffee, Sugar А Cocoa Exchange, NYCSCE), на которой совершаются торги соответствующими товарами разных сортов.
Нью-йоркская биржа хлопка и цитрусовых (NewYork Cotton Citrus Exchange) заключаются контракты с хлопком, концентратом апельсинового сока, пропаном. Ведутся также операции с индексом доллара, ЭКЮ, казначейскими билетами США;
Лондонская международная финансовая фьючерсная биржа (London International Financial Futures Exchange, LfFFE), осуществляет торговлю финансовыми инструментами (государственными ценными бумагами, валютой, индексами акций);
Лондонская биржа металлов (London Metal Exchange, LME) ведет биржевые торги с алюминием, медью, никелем, оловом, свинцом н цинком. До 1988г. осуществлялась также торговля серебром, но была ликвидирована;
Лондонская фьючерсная и опционная биржа (Futures А Option Exchange) осуществляет торговлю какао-бобами, кофе и сахаром;
Лондонская международная нефтяная биржа (International Petroleum Exchange) осуществляет операции с дизельным топливом, мазутом, североморской нефтью - бреет;
Балтийская товарная и фрахтовая биржа в Лондоне (Baltic Exchange), на которой ведутся операции с сельскохозяйственными товарами - соевым шротом и организация морских и воздушных перевозок.
Токийская товарная биржа, на которой осуществляются операции с ценными металлами (золотом, серебром, платиной и др.).
Сиднейская фьючерсная биржа (Sydney Futures Exchange) осуществляет операции в очень незначительном объеме с шерстью и крупным рогатым скотом, а остальные операции приходятся на банковские векселя, государственные ценные бумаги и индексы акций.
Крупнейшие современные фьючерсные биржи, как правило, международные. Они обслуживают потребности мирового рынка соответствующего товара, а установленные валютный, торговый и налоговый режимы не препятствуют проведению арбитражных сделок с биржами других стран, участию в торговле лиц и фирм не проживающих и не расположенных в стране, свободному переводу прибылей по операциям.
По составу товаров, продаваемых российскими товарными биржами, биржи можно отнести скорее к универсальному типу. Так и Российская и Свердлвская биржи реализуют многие виды продукции (сройматериалы, технику, оргтехнику и тд). РТСБ стремится стать монополистом по торговле углем. Руководство РТСБ переговоры с угледобывающими районами. Завершает подготовку по организации специализированной биржевой торговли цветными металлами. РТСБ стремится также захватить лидерство по биржевой торговле бумагой и лесом. Московская товарная биржа (МТБ) торгует нефтью и нефтепродуктами, сосредоточила большую часть торговли зерном,в том числе на реальный товар, но с отсрочкой- форвард. Конкурентом МТБ по торговле нефтью является Тюменская биржа, где цены нефти ниже.
Валютный рынок - это вся совокупность конверсионных операций по купле-продаже, расчетам и предоставлению в ссуду иностранной валюты на конкретных условиях (сумма, обменный курс, период) с выполнением на определенную дату, осуществляемых между участниками валютного рынка. Текущие конверсионные операции по обмену одной валюты на другую составляют основную долю валютных операций. В отношении конверсионных операций в английском языке принят устойчивый термин Foreign Exchange Operations , сокращенно FOREX или FX.
Мировой межбанковский валютный рынок FOREX приобрел нынешний вид в середине 70-х годов, после прекращения в1971г. действия Бреттон-Вудской системы регулирования валютных курсов и переходе к "плавающим курсам". С этого времени FOREX становится самым динамичным и ликвидным рынком. Это единственный в мире рынок, работающий круглосуточно. Быстрое движение средств, низкая стоимость проводимых сделок, высокая ликвидность делает FOREX одним из самых привлекательных рынков для инвесторов.
Существенное отличие рынка FOREX от всех остальных рынков это то, что он не имеет какого-либо определенного места торговли. FOREX это огромная сеть, соединенных между собой посредством телекоммуникаций, валютных дилеров, рассредоточенных по всем ведущим мировым финансовым центрам и круглосуточно работающим как единый механизм. Торговля валютой осуществляется по телефону или через терминалы компьютеров - сделки совершаются одновременно в сотнях банках во всем мире. Для получения информации о состоянии финансовых рынков в режиме реального времени, а также финансово-экономических новостей от международных и российских агенств используются международные информационные системы, такие как REUTERS, DOW JONES, CQG, BLOOMBERG, TENFORE и т.д. Более полную информацию об информационных системах можно найти здесь.
Основными валютами, на долю которых приходится основной объем всех операций на рынке FOREX являются доллар США, немецкая марка, японская йена, швейцарский франк и английский фунт стерлингов.
Участники валютного рынка Forex:
· коммерческие банки
· валютные биржи
· центральные банки
· фирмы, осуществляющие внешнеторговые операции
· инвестиционные фонды
· брокерские компании
· частные лица
Российские биржи
Московская межбанковская валютная биржа
Московская межбанковская валютная биржа (Moscow Interbank Currency Exchange - MICEX) - ведущая российская биржа, на основе которой создана общенациональная система торгов на всех основных сегментах финансового рынка - валютном, фондовом и срочном - как в Москве, так и в крупнейших финансово-промышленных центрах России. Совместно со своими партнерами (Расчетная палата ММВБ, Национальный депозитарный центр и др.) биржа осуществляет также расчетно-клиринговое и депозитарное обслуживание более 600 организаций - участников биржевого рынка.
Валюта
ММВБ - крупнейшая валютная биржа России, объем торгов которой по валюте составил в 1998 году около 38 миллиардов долларов США. С 1992 года Центральный банк РФ устанавливает официальный курс российского рубля с учетом результатов валютных торгов на ММВБ.
В системе электронных торгов (СЭЛТ) ММВБ, участниками которой являются более 300 банков, проводится Единая торговая сессия (ЕТС) для реализации экспортной выручки, а также обычные торги по 7-ми иностранным валютам, включая доллар США и евро.
Государственные ценные бумаги
На ММВБ действует общенациональная торговая система по государственным ценным бумагам, которая объединяет восемь основных финансовых центров России. В рамках программы реструктуризации внутреннего государственного долга России ММВБ возобновила в 1999 г. торги по ГКО-ОФЗ, а также начала проведение операций междилерского репо с государственными ценными бумагами.
Акции
ММВБ - ведущая биржевая площадка, на которой проходят торги по акциям более 100 российских эмитентов, включая "голубые фишки" - РАО "ЕЭС России", "НК Лукойл", "Мосэнерго", "Ростелеком", "Норильский никель", "Иркутскэнерго" и др. В торгах участвует более 300 банков и финансовых компаний - членов секции фондового рынка.
С сентября 1997 г. на ММВБ рассчитывается Сводный фондовый индекс ММВБ - первый и единственный российский биржевой индекс.
Корпоративные Облигации
В 1999 году на ММВБ начались размещение и вторичные торги по корпоративным облигациям ведущих российских компаний - "Газпром", "НК Лукойл", "Тюменская нефтяная компания" и др., которые являются новым и привлекательным для инвестора инструментом на фондовом рынке России.
Субфедеральные И Муниципальные Облигации
На ММВБ проходят аукционы и торги по облигациям около 50 субъектов РФ, включая Москву. Вместе с РСПП, ТПП, АРБ и Союзом российских городов, объединяющим около 100 городов, ММВБ работает над созданием эффективного рынка ценных бумаг российских городов и региональных эмитентов. С рядом областей и межрегиональных ассоциаций биржа подписала соглашения об изучении инвестиционного потенциала и развитии рынка ценных бумаг в регионах (Центральное Черноземье, Северный Кавказ, Сибирь, Забайкалье, Дальний Восток и др.).
Фьючерсы
С 1996 года на ММВБ организованы торги по срочным инструментам, среди которых фьючерсные контракты на самые популярные в России базовые активы: доллар США, ГКО, акции РАО "ЕЭС России" и НК "Лукойл", Сводный фондовый индекс ММВБ. Временно приостановив торги фьючерсами в связи с кризисом финансово-банковской системы в августе 1998 года, ММВБ готовится к восстановлению срочного биржевого рынка.
Гарантии
Предоставление максимально возможных гарантий исполнения сделок - главный принцип работы биржи. Расчеты по биржевым сделкам осуществляются по принципу "поставка против платежа" через специализированные организации - Расчетную палату ММВБ и Национальный депозитарный центр (НДЦ), который получил от Комиссии по ценным бумагам и биржам США статус “надежного иностранного депозитария”.
Технологии
ММВБ обладает одной из самых передовых электронных торгово-депозитарных систем в мире. Через оптико - волоконные линии к бирже подключено около 500 участников финансового рынка, находящихся в Москве, Новосибирске, Санкт-Петербурге, Ростове-на-Дону, Екатеринбурге, Владивостоке, Нижнем Новгороде и Самаре. Около 1500 удаленных рабочих мест установлено в офисах банков и других финансовых институтов. Началась установка удаленных рабочих мест за рубежом- в Париже, Лондоне, Люксембурге.
Информация
Информационная прозрачность является важным принципом организации биржевых торгов на ММВБ. Участники торгов и инвесторы имеют возможность наблюдать за ходом торговых сессий через "Интернет", а также ведущие информационные агентства - "Интерфакс", "Рейтер" и др. По итогам опроса средств массовой информации, проведенного Финансовым пресс - клубом, ММВБ признана в 1999 г. самой открытой компанией на финансовом рынке России.
Московская фондовая биржа
Некоммерческое партнерство "Московская Фондовая Биржа" ( Incommercial partnership "Moscow Stock Exchange".), учреждено решением собрания учредителей от 20 февраля 1997 года.
Целью деятельности Биржи является создание и развитие организованного рынка ценных бумаг через единую систему организации торговли ценными бумагами, обеспечение необходимых условий его нормального функционирования в интересах профессиональных участников рынка и инвесторов, а также иных целях, направленных на развитие и совершенствование механизма защиты прав и законных интересов инвесторов и профессиональных участников рынка ценных бумаг.
Предметом деятельности Биржи является:
· организация торговли ценными бумагами;
· определение их рыночных цен (цен, отражающих равновесие между спросом и предложением на ценные бумаги);
· клиринговая деятельность;
· распространение информации об обращающихся в торговой системе Биржи ценных бумагах путем:
· создания инфраструктуры организации торгов на рынке ценных бумаг и обеспечения ее функционирования на высоком профессиональном уровне в интересах всех участников;
· обеспечения координации в деятельности профессиональных участников рынка ценных бумаг в целях проведения единой политики в вопросах организации торгов ценными бумагами и исполнения заключенных сделок;
· создания инфраструктуры определения взаимных обязательств по сделкам, совершенным на Бирже (сбор, сверка, корректировка информации по сделкам с ценными бумагами и подготовка бухгалтерских документов по ним), зачета по поставкам ценных бумаг и расчетов по ним;
· внедрения и осуществления механизма контроля за добросовестным заключением и исполнением сделок с ценными бумагами в торговой системе Биржи;
· анализа складывающейся экономической конъюнктуры фондового рынка и определения на этой основе направлений деятельности Биржи, ее членов и их клиентов;
· оказания консультационных услуг по вопросам обращения ценных бумаг;
· выпуска и реализации информационно-консультационных материалов,
· создания условий для привлечения иностранных инвестиций в различные сферы экономики.
Санкт-Петербургская Валютная Биржа
Закрытое акционерное общество(ЗАО СПВБ). Stock company Saint-Petersburg Currency Exchange (SPCEX SC). Учреждена 21 мая 1992 года ведущими банками Санкт-Петербурга и Комитетом по внешним связям Мэрии Санкт-Петербурга. СПВБ зарегистрирована как юридическое лицо Регистрационной Палатой мэрии Санкт-Петепрбурга 3 июня 1992г. Регистрационный номер 855. 29 июля 1992 года состоялись первые торги.
Виды деятельности: Организация операций по купле и продаже иностранной валюты за рубли и проведение расчетов по заключенным сделкам в соответствии с действующим законодательством, регулирующим проведение валютных операций на территории Российской Федерации. Осуществление деятельности по организации торговли на рынке ценных бумаг; клиринговой деятельности
Краткое описание основных направлений деятельности Биржи
· торги иностранной валютой в секции "доллар США", секции "немецкая марка" и секции "евро"
· размещение и проведение торгов ГКО, ОФЗ и Облигаций Банка России (в качестве регионального представителя ММВБ)
· размещение и проведение торгов государственными именными облигациями Санкт-Петербурга (ГГКО)
· размещение и проведение торгов облигациями городского (внутреннего) займа Москвы (ОГМВЗ)
· размещение и проведение торгов государственными именными облигациями Администрации Оренбургской области (ОГКО)
· размещение и проведение торгов государственными именными облигациями Администрации Ленинградской области (ЛГО)
· размещение и проведение торгов именными облигациями государственного займа республики Саха (Якутия)(ЯГКО)
· размещение и проведение торгов государственными именными облигациями Омской области (ОМГКО)
· размещение и проведение торгов государственными именными облигациями Свердловской области (СГО)
· проведение торгов корпоративными ценными бумагами в собственной торговой системе СПВБ
· проведение торгов корпоративными ценными бумагами в торговой системе ММВБ
· срочные контракты на индекс ГКО и доллар США (в качестве регионального представителя ММВБ)
· проведение операций с векселями, выпуск бюллетеня гарантированных котировок векселей.
Развитие биржи "Санкт - Петербург"
1990: Первые торги в товарном зале. Товарный рынок Биржи был представлен широкой номенклатурой товаров, производимых в СССР: продовольствие, стройматериалы, древесина, самолеты, корабли, телевизоры, различные металлы и вся номенклатура товаров народного потребления. Существовавший в СССР товарный дефицит способствовал бурному развитию товарного рынка Биржи.
К 31 декабря 1991 года было зарегистрировано 4773 сделки на сумму 85’000’000 рублей. Торги проводились 12 раз. На них были представлены акции акционерных обществ, облигации, депозитарные сертификаты коммерческих банков, паи и брокерские места других бирж. В течение всего 1991 года шел процесс формирования рынка фьючерсов и опционов. Началось формирование номенклатуры товаров, пользующихся наибольшим спросом в Санкт-Петербурге и Северо-западном регионе, разработка концепции товарообращения биржевых товаров стандартными партиями, создание первичной сети уполномоченных биржевых складов для биржевого товарооборота.
1992: На ТФБ состоялись первые торги приватизационными чеками. С тех пор они проходили ежедневно. За 1992 год на товарном рынке Бирже было зарегистрировано 6747 сделок на сумму 7’264’000’000 рублей. Биржевые торги проводились по 6 секциям: химия и полимеры-36%, металлы- 28%, агропродукция-23%, техника - 11%, лес, бумага, стройматериалы, ТНП - 2%.
1993: Для отработки техники торговли фьючерсными контрактами была организована пробная торговля ими. "Пробный" контракт был с наличным исполнением. Всего в 1993 году на рынке фьючерсов и опционов было проведено около 30 торгов с общим оборотом около 45 тысяч долларов. На торгах работали до 10 участников. Ускоренными темпами были подготовлены первые торговцы фьючерсными контрактами. Всего в этом году было обучено и прошло школу пробных торгов около 25 фьючерсных брокеров. В течение года с приватизационными чеками было заключено около 250 сделок на сумму около 1,5 миллиарда рублей.
1994: Первые торги на рынке фьючерсных контрактов на $100 с наличным исполнением. В дальнейшем они проводились регулярно. До конца года на рынке было зарегистрировано в качестве непосредственных участников фьючерсной торговли 85 фирм и 40 клиентов. Проведено 154 торга, на которых было совершено более 5000 тысяч сделок и заключено около 15000 контрактов.
За 1994 год на товарном рынке было зарегистрировано 3583 сделки на сумму 51’320’000’000 рублей.Основные объемы торговли приходились на секции "Биржевой товар" и "Черные металлы".
1995: Первые торги Казначейскими Обязательствами.На Бирже введен в эксплуатацию Межбанковский центр обмена валюты. Начал работу рынок опционов. За 1995 год на товарном рынке было зарегистрировано 6288 сделок на сумму 81’200’000’000 рублей Основным товаром является прокат черных и цветных металлов.
1996: Создана вексельная площадка. На ней работают крупные банки и инвестиционные компании Северо-западного региона и Москвы. На протяжении всего 1996 года происходило дальнейшее развитие рынка муниципальных краткосрочных облигаций на Бирже "Санкт - Петербург". С июня происходил постоянный рост оборотов как при первичном размещении МКО, так и на вторичном рынке, и достиг максимального значения в ноябре - объем сделок при первичном размещении составил 63’441 миллион рублей, на вторичном рынке - 324’070 миллиона рублей. В целом за 1996 год объем торгов МКО на Бирже "Санкт-Петербург" составил около 3,5 триллиона рублей, увеличилось число официальных дилеров - с 11 в конце 1995 года до 16.
1997: За 1997 год суммарный оборот по товарному рынку составил 103,2 миллиарда рублей. Было зарегистрировано 5150 сделок. Наличный товарный рынок Биржи в основном был представлен секциями "Фармацевтические продукты" и "Черные металлы". Стабильно выставлялись на продажу и включалась в планы торговли продукция по секции "Цветные металлы", эпизодически по секциям "Лесо- и стройматериалы", "Энергоносители", "Продукция агропромышленного комплекса", "Промышленное оборудование". В структуре биржевого товарооборота и по количеству зарегистрированных сделок наибольший удельный вес (96 %) пришелся на секцию "Фармацевтические продукты". По этим товарам за год было заключено сделок на сумму свыше 99 миллиардов рублей (3.87 миллиарда рублей - остальные товары).
1998: ФКЦБ России выдала НП "Фондовая Биржа "Санкт-Петербург" лицензию сроком на 10 лет на осуществление деятельности в качестве фондовой биржи. Эта лицензия заменила лицензии на деятельность в качестве фондовой биржи по операциям с ценными бумагами (за исключением операций со средствами физических лиц) и на деятельность в качестве фондовой биржи с государственными ценными бумагами, ценными бумагами субъектов РФ и муниципальных образований, выданные Бирже в 1997 году сроком на 1 год.
Сибирская Межбанковская Валютная Биржа
Сибирская межбанковская валютная биржа (СМВБ) организована 15 сентября 1992 года. Биржа - закрытое акционерное общество, учредителями которого являются 35 коммерческих банков из 17 городов Сибири.
В настоящее время СМВБ - многофункциональный финансовый институт, предоставляющий комплекс услуг и обеспечивающий развитие инфраструктуры на биржевом сегменте валютного и фондового рынков сибирского региона.
Передоставляя услуги на финансовом рынке, биржа руководствуется следующими приоритетами:
· организация торгов по наиболее интересным для участников финансовым инструментам; комплексность услуг по всему циклу купли-продажи;
· предоставление максимальных гарантий участникам по сделкам;
· использование современных биржевых технологий;
· учет территориальной рассредоточенности участников.
Биржа является членом Ассоциации российских валютных бирж (АРВБ) и Ассоциации участников вексельного рынка (АУВЕР). На базе СМВБ открыто представительство АУВЕР по Сибирскому региону.
Основные направления деятельности:
· Организация торгов по иностранной валюте
· Организация торгов по корпоративным ценным бумагам и векселям
· Организация торгов на организованном рынке ценных бумаг
· Организация торгов по областным и муниципальным долговым обязательствам Информационно-аналитические услуги
Организация торгов по корпоративным ценным бумагам и векселям
Первые торги в данной торговой секции СМВБ состоялись в июне 1994 года. В настоящее время торговля ценными бумагами в секции корпоративных ценных бумаг и векселей осуществляется через информационно-торговую систему OLTS, позволяющая работать на базе технологий, предлагаемых глобальной сетью Internet.
В настоящий момент Участниками секции являются около 100 инвестиционных институтов. Операции в OLTS осуществляются с ценными бумагами, прошедшими установленные процедуры листинга или допуска СМВБ. Кроме того, в системе обращаются векселя крупных банков, векселя региональных властных структур, корпоративные векселя. Торги проходят в режиме текущего сведения спроса и предложения. Постторговое обслуживание биржей заключенных сделок предусматривает проведение гарантированных расчетов по деньгам и ценным бумагам (принцип "поставка против платежа").
Кроме того, в рамках OLTS проводится информационное обслуживание любых юридических и физических лиц по их индикативным заявкам на покупку-продажу ценных бумаг (поиск встречного контрагента, согласование условий поставки и расчетов).
Организация торгов на организованном рынке ценных бумаг
В октябре 1995 года СМВБ начала свое функционирование в качестве первого регионального представителя торгово-депозитарного комплекса Московской межбанковской валютной биржи (ММВБ) организованного рынка ценных бумаг (ОРЦБ). В настоящее время на ОРЦБ проходят торги по государственным и приравненным к ним ценным бумагам (ГКО,ОФЗ, облигациям РАО "ВСМ", ОБР), акциям наиболее привлекательных российских эмитентов, субфедеральными облигациям, фьючерсам. Работая в торговом зале СМВБ, дилеры участвуют в единых торгах на рынке в режиме реального времени по отношению к дилерам других семи российских валютных бирж, являющихся торговыми площадками ОРЦБ.
На сегодняшний день региональными уполномоченными дилерами ОРЦБ (сектор государственных и приравненных к ним ценных бумаг), осуществляющими операции через СМВБ, являются 14 финансовых институтов Западной и Восточной Сибири.
С декабря 1997 года СМВБ обеспечивает региональным участникам удаленный доступ к торговле на ММВБ корпоративными акциями и субфедеральными облигациями ОРЦБ. В настоящее время 8 региональных дилеров участвуют в торгах секции негосударственных ценных бумаг ММВБ через СМВБ.
Организация торгов по областным и муниципальным долговым обязательствам
С апреля 1996 года СМВБ организует обслуживание рынка субфедеральных и муниципальных ценных бумаг. Этот рынок представлен на СМВБ новосибирскими краткосрочными областными долговыми обязательствами (КОДО), областными долговыми облигациями (ОДО) и облигациями муниципального займа (ОМЗ).
Участие в торгах возможно как из торгового зала СМВБ, так и с удаленного рабочего места. Торги проходят ежедневно, расчеты по денежным средствам и ценным бумагам осуществляются в день заключения сделок. На СМВБ работают 15 дилеров рынка субфедеральных и муниципальных ценных бумаг.
Информационно-аналитические услуги
Биржа активно развивает деятельность по оказанию участникам финансового рынка информационно-аналитических услуг. Информационные продукты СМВБ отличаются разной степенью оперативности и периодичности. Особый интерес для участников рынка представляет информационная система QUIK, позволяющая наблюдать за ходом торгов на ММВБ и СМВБ в режиме реального времени.
Екатеринбургская фондовая биржа
Екатеринбургская фондовая биржа основана 20 февраля 1992 года. Собственный капитал в настоящее время превышает 100 тысяч МРОТ. Среди 65 членов некоммерческого партнерства "Екатеринбургская фондовая биржа" 43 - профессиональные участники рынка ценных бумаг, имеющие лицензии ФКЦБ России, и 22 - банки.
Торги проводятся ежедневно с помощью биржевой электронной системы.
Основными задачами ЕФБ являются:
Определение рыночных цен (курсовых цен) государственных, корпоративных и производных ценных бумаг;
Распространение информации о ценах на ценные бумаги;
Поддержание высокого уровня технологичности совершения сделок;
Оказание услуг на фондовом рынке.
Нижегородская Валютно-Фондовая Биржа
Общая информация о бирже
На бирже существуют две секции: валютная и фондовая, причём вексельная секция состоит в Ассоциации Участников Вексельного Рынка (АУВЕР) . Срочный рынок содержит информацию о срочном рынке ММВБ, значение и изменение сводного фондового индекса ММВБ. Также периодическ и проводятся аукционы по продаже дебиторской задолженности РАО "Газпром"
Биржевая и финансовая информация
· Информация в режиме реального времени - данные с рынков в реальном времени с небольшой задержкой.
· Торги ГКО-ОФЗ в реальном времени
· Торги корпоративными ценными бумагами в реальном времени
· Торги на срочном рынке ММВБ в реальном времени
· Котировки векселей
· Результаты валютных торгов
· Предлoжения на аукцион по продаже дебиторской задолженности РАО "Газпром" - таблица предложений на аукционах Газпрома.
Приложение Б
Крупнейшие информационные ресурсы России
ИТАР-ТАСС
Информационное телеграфное агентство России (ИТАР-ТАСС) - такое название наше агентство получило в январе 1992 года после провозглашения суверенитета России. ИТАР-ТАСС, являющийся сегодня одним из пяти ведущих мировых информационных агентств, сохранил свой статус центрального государственного агентства, приобретя новые черты, связанные прежде всего с демократическими преобразованиями в России, расширением доступа к информации и внедрением новых компьютерных и телекоммуникационных технологий.
Вся выпускаемая агентством информация, включая и ту, которая ранее была доступна лишь привилегированному кругу лиц, предлагается сейчас без исключений средствам массовой информации, всем заинтересованным ведомствам, организациям и частным лицам как в России, так и за ее пределами.
Одновременно с расширением круга подписчиков обогатилась и палитра предлагаемых агентством информационных продуктов, повысилась оперативность и увеличилось количество новостных сообщений, совершенствуются в соответствии с требованиями сегодняшнего дня технологии доставки.
Пример практического применения методов
3.4.2. Пример практического применения методов
Практическая ценность представленного метода прогнозирования с помощью модели авторегресии исследовалась в натурных условиях товарной биржи AICE - Американской биржи высокотехнологичных компонентов на примере динамики котировок цен по фьючерсным контрактам на микросхемы памяти DIMM64Mb. Полученные прогнозы иллюстрируются рядом следующих рисунков и таблиц. Все расчеты проводились, исходя из следующих условий:
|
Размер депозита |
$100000 |
|
Ставка кредита, годовых |
15% |

Процент организаций, имевших серьёзные инциденты в области информационной безопасности.
10 Процент организаций, имевших серьёзные инциденты в области информационной безопасности.
Для решения этих задач создаются организации аудиторов в области ИБ, ставящие своей целью проведение экспертизы соответствия системы ИБ некоторым требованиям, оценки системы управления ИБ, повышения квалификации специалистов в области ИБ. Статус таких организаций может быть как государственный (при национальных институтах стандартов) так и независимых международных организаций.
Идея проведения аудита ИБ и аттестации информационной системы на соответствие некоторым требованиям не нова. Система аттестации обычно появляется одновременно с принятием стандартов ИБ.
В последнее время в разных странах появилось новое поколение стандартов в области ИБ, посвященных практическим аспектам организации и управления ИБ, некоторые рассмотрены в. Особого внимания заслуживает британский стандарт BS7799 и ассоциированные документы, как наиболее проработанные и апробированные [9].
Построение системы управления ИБ в соответствии с этими стандартами предполагает наличие (рисунок 11):
· явно декларированных целей в области безопасности;
· эффективной системы менеджмента ИБ, имеющей совокупность показателей для оценки ИБ в соответствии с декларированными целями, инструментарий для обеспечения ИБ и оценки текущего ее состояния;
· некоторой методики проведения аудита ИБ, позволяющей объективно оценить положение дел в области ИБ.

Прогнозирование на биржах
3.4. Прогнозирование на биржах
Данная глава посвящена анализу методов прогнозирования, применяемых для краткосрочного прогнозирования динамики фондового и товарного рынков. Приведено подробное описание наиболее распространенных методов: метода скользящих средних, индекса относительной силы, авторегрессионной модели. Произведены расчеты вычислительных затрат на реализацию каждого метода, рассмотрены вопросы адаптации методов к конкретным условиям, сложившимся на рынке, а также границы и возможности применения методов. Отмечены существующие недостатки методов.
Практическая ценность рассмотренных методов прогнозирования исследовалась в натурных условиях на примере динамики котировок по фьючерсным контрактам на микросхемы памяти DIMM64Mb на AICE и котировок корпоративных ценных бумаг РАО "ЕЭС России" на Московской Межбанковской Валютной Бирже.
Опишем методы прогнозирования валютного рынка. Одним из наиболее универсальных и широко используемых инструментов в техническом анализе являются скользящие средние [19]. Метод построения и применения скользящих средних весьма прост, и видимо, поэтому эти инструменты достаточно часто используют в различных аналитических программах.

Прогноз цен
31 Прогноз цен
Спекулятивная игра на бирже.
На следующем рисунке 30 представлена динамика и пример прогноза (рисунок 31) динамики котировок корпоративных ценных бумаг РАО "ЕЭС России" на Московской Межбанковской Валютной Бирже на 10 торговых дней в будущее с использованием АР-модели. Основная ценность полученного прогноза заключается в том, что он хорошо согласуется с реальным процессом по динамике, т.е. моменты локальных минимумов и максимумов совпадают, а именно в такие моменты инвестор принимает решение о заключении сделки. Это пример спекулятивной игры– сторонний доход для фирмы.
Прямое воздействие Таблица 2

о- опосредованное воздействие
подробное документирование для полнейшего точного исполнения. Приобретение и поддержка прикладного ПО является составной частью общего процесса, однако нельзя исключать и собственные разработки. Приобретение и поддержка технологического оборудования – чисто техническая задача, нас интересует только с точки зрения надёжности и пропускной способности. Перспективным считается собственная разработка и поддержка процедур информационных технологий, не имеющих аналогов в распространённых программных продуктах. Заключительными стадиями идут установка и проверка систем и управление изменениями (мониторингом).
является главной задачей инфосистемы, т.к. она фактически сама по себе является поставщиком сервисных услуг для субъектов отрасли, и эта часть проекта должна быть выполнена наиболее тщательно. Для выполнения работы в срок и с надлежащим качеством параллельно с основными службами вводится служба управления выполнением и качеством. Гарантии доступности сервиса подразумевают круглосуточный информационный обмен информации внутри отрасли в любое время для любого предприятия отрасли. Гарантии безопасности более подробно рассмотрены в главе “информационная безопасность”. Управление инцидентами и проблемами должно обеспечивать быстрое и качественное устранение возникающих простоев в инфосистеме. Под управлением данными подразумевается логистически-оправданное переключение потоков информации в инфосистеме.
Мониторинг по времени жизни технологии занимает наибольшее место, т.к. проводится всё время непрерывно в течение всего времени существования системы: от момента запуска в действие до момента остановки. Перед мониторингом надо грамотно определить собственно те процессы, за которыми будет вестись наблюдение, и с периодичность раз в год производить общий независимый аудит всей системы.

Роль биржи в развитии рыночной экономики
1.2. Роль биржи в развитии рыночной экономики
Чтобы понять роль биржи в современной экономике, рассмотрим, как она возникла в России.
Убрав урожай, крестьяне везли его на ярмарку, чтобы продать, а затем взамен купить необходимые средства производства, одежду, обувь и т.д. По мере роста объемов и ассортимента товарной продукции, совершенствования транспортных средств и увеличения радиуса поставки товаров появилась необходимость строительства при рынках складов для хранения товаров, чтобы создать запасы и проводить вместо торгов один раз в неделю постоянную торговлю.
Постепенно отдельные базары, находящиеся в центрах производства зерна, скота и другой продукции, превратились в регулярно функционирующие оптовые рынки. Наряду с торговлей наличными товарами здесь стали заключать договоры на поставку товаров по образцам.
Затем были разработаны типовые контракты по каждому виду продукции, в которых указывалось не только ее качество, но и стандартный размер партии. Со временем сами контракты стали объектом купли-продажи, а товары в натуральном выражении на биржу привозить перестали. С помощью биржи обеспечивался контакт между наибольшим количеством продавцов и покупателей.
Таким образом, биржа родилась из базара, однако ее функции в результате эволюции изменились в такой степени, что для современной биржи купля-продажа товаров не является первостепенной задачей. Главными задачами для биржи стали:
· определение цен товаров на перспективу и обеспечение ценовой гласности;
· согласование планового и фактического спроса и предложения;
· страхование от колебаний цен.
Легко заметить, что в директивной экономике эти задачи решали Госплан, отраслевые и региональные плановые органы, Госкомитет цен, Госстрах. Однако методы их решения в директивной и рыночной экономике совершенно разные. При этом нужно признать, что пока директивная экономика вырабатывала и совершенствовала свои методы планирования, рыночная экономика шла к той же цели, но только своим путем.
Инструментом, позволяющим определить перспективную цену в рыночной системе, являются биржи. Исходное требование к торгам на бирже - это гласность.
Цена, по которой на бирже заключаются контрасты на поставку продукции в будущем, всегда определяется гласно. Определенная главным торгом цена сразу же поступает в компьютерную систему, и на следующий день ведущие газеты публикуют цены, по которым заключались контракты по каждому товару на каждый месяц перспективного периода. И каждый продавец и покупатель, в каком бы уголке земного шара он ни находился, прежде чем заключить контракт на куплю-продажу продукции, сначала ознакомится с ценами на крупнейших биржах мира, играющих важную роль в ценообразовании.
Российские нормативные документы
2.4.6. Российские нормативные документы
В 1993-1996 гг. была опубликована серия законов, постановлений правительства и нормативных документов Гостехкомиссии [13] в которых рассмотрены вопросы сертификации и аттестации по требованиям ИБ.
Вначале рассмотрим основные определения, использованные в этих документах.
· Сертификация средств защиты информации. Под сертификацией средств защиты информации по требованиям безопасности информации понимается деятельность по подтверждению их соответствия требованиям государственных стандартов или иных нормативных документов по защите информации, утвержденных Гостехкомиссией России [13].
· Объекты информатизации. Под объектами информатизации понимаются автоматизированные системы (АС) различного уровня и назначения, системы связи, отображения и размножения документов вместе с помещениями, в которых они установлены.
· Аттестация объектов информатизации по требованиям ИБ. Под аттестацией объектов информатизации понимается комплекс организационно-технических мероприятий, в результате которых подтверждается, что объект соответствует требованиям стандартов или иных нормативно-технических документов по безопасности информации, утвержденных Гостехкомиссией России [14].
Система аттестации объектов информатизации по требованиям безопасности является составной частью единой системы сертификации и подлежит государственной регистрации в установленном Госстандартом России порядке. Организационная структура систем сертификации и аттестации приводится на рисунке 17, функции определены в РД Гостехкомиссии [14].
Методы управления ИБ интенсивно развиваются. Основные направления развития связаны с совершенствованием:
· методологии выбора и формализации целей в области безопасности;
· инструментария (методик) для построения подсистемы ИБ в соответствии с выбранными целями;
· технологий аудита, позволяющих объективно оценить положение дел в области ИБ.
Эти составляющие неразрывно связаны и должны соответствовать друг другу. Использование современных методов управления ИБ позволяет поддерживать режим ИБ, соответствующий любым корректно сформулированным целям. Обязательной составной частью таких методов является действенная система аудита ИБ.
До недавнего времени лишь сравнительно небольшая доля организаций добровольно проходила аудит ИБ. Сейчас положение меняется. Приведение подсистем ИБ в соответствие с требованиями современных стандартов и добровольная сертификация на соответствие этим требованиям рассматриваются большинством руководителей как основной путь улучшения положения дел в области безопасности.
|
Система сертификации |
|
Система аттестации |
|
ß |
ß |
|
|
Гостехкомиссия России. Федеральный орган по сертификации средств защиты информации |
Гостехкомиссия России. Федеральный орган по сертификации средств защиты информации и аттестации объектов информатизации по требованиям ИБ |
|
|
ß |
ß |
|
|
Центральный орган системы сертификации средств защиты информации |
ß ß ß |
|
|
ß |
ß |
|
|
Органы по сертификации средств защиты информации |
Органы по аттестации объектов информатизации по требованиям ИБ |
|
|
ß |
ß |
|
|
Испытательные центры (лаборатории) |
Испытательные центры (лаборатории) по сертификации продукции по требованиям ИБ |
|
|
ß |
ß |
|
|
заявители (разработчики, изготовители, поставщики, потребители средств защиты информации) |
заявители (заказчики, владельцы, разработчики аттестуемых объектов информатизации) |
Рынки сбыта
3.1.3. Рынки сбыта
Основными потребителями данного продукта планируются рядовые пользователи Интернета. В настоящее время наблюдается следующая сегментация рынка модемов (рисунок 19)
|
1.Пользователи Интернет 2.Пользователи некоммерческих сетей 3.Провайдеры 4.Ведомственные сети 5.Другие |
![]() |
Сбыт
3.3.4. Сбыт
Сбыт продукции предоставляет большие возможности к поиску источников информации о рынках сбыта. Предполагается сбыт продукции в нашей стране, соответственно нас прежде всего, интересуют биржи, занимающиеся продажами продукции именно в этой отрасли. Такие биржевые структуры можно выбрать из списка в приложении А. Рассмотрим свойства источников:
· Содержание –цены продажи модемов коммутируемых линий 56к (закрытие суточной торговой сессии, средняя цена), объёмы сделок, динамика изменения цен (изменение предпочтений потребителя)
· Периодичность –ежедневные данные, по Московской бирже в 18 дня (по московскому времени). Данные сильно “размазаны” по течению дня. Обновление серверов периодичное.
· Надёжность –низкая. Отбор верных источников производится математическими методами (пороговый подавит ель по первичному входу) и аналитически в отделе анализа.

Сегментация рынка модемов (на 1999 год)
19 Сегментация рынка модемов (на 1999 год)
Как видно, основные потребители данного продукта (70%) это обычные рядовые пользователи сети Интернет.
Теперь обратимся к темпам роста продаж модемов частным лицам в нашей стране и за рубежом за последние 5 лет и прогноз темпов роста на 2 года вперёд [15]:

Слияние (на примере Иркутского биржевого союза)
5 Слияние (на примере Иркутского биржевого союза)
Процесс слияния бирж (рисунок 5) уже начался и происходит в двух формах: слияние путем образования новых компаний и поглощение. Так, по первой форме - слияние путем образования новой акционерной компании - был подписан договор Иркутской товарно-сырьевой. структура с уставным капиталом 50 млн. руб. была названа “Иркутский биржевой союз”. Аналогичное решение приняли акционеры Уральского биржевого центра Екатеринбургской (Свердловской) и Уральской товарных бирж.
Другая тенденция - слияние путем поглощения (рисунок 6) - нагляднее всего иллюстрируется на примере Азиатской биржи. Эта мощная организация превратила в свои отдаления несколько биржевых структур, т. с. практика поглощений используется ею для расширения собственной экспансии. Средние, мелкие и разоряющиеся биржи трансформировались в торговые дома, сочетающие мелкооптовую (мелкопартионную) и розничную торговлю, а также брокерские и дилерские операции или выступающие только в роли дилера. В последнем случае профессиональные биржевые посредники стали акционерами торгового дома. Переход биржи к такому типу предприятия связан с реорганизацией ряда функциональных звеньев, являющихся атрибутами биржи. Другие подразделения биржи, напротив, должны были создаваться, например отделы закупок, маркетинга, транспортировки, а особенно, складские объекты и т.д.
Наконец, некоторые биржи поступают таким способом: выделяют из своей структуры торговое предприятие. В качестве примера можно привести РБ (РТСБ), имеющую разветвленную сеть торговых домов. Эти торговые дома могли бы не только освобождать биржу от нетипичной биржевой продукции, но и содержать собственную складскую сеть и ряд розничных магазинов.
Возможен и иной вариант развития событий: превращение более слабых биржевых структур в дочерние компании. В данном случае биржа не теряет своего наименования, собственной правосубъектности и

Событийная оперативная информация
Событийная оперативная информация
· Единая новостная лента
· Новости из властных структур России
· Деловые новости
· Главные новости дня: России, других стран СНГ и Балтии, государств дальнего зарубежья
· ТАСС-анонс: ТАСС-анонс ежедневный, ТАСС-анонс еженедельный
· Дайджест центральной прессы
· Вести с пяти континентов
· Международная экспресс-информация
· Бюллетени и вестники
· "Пульс планеты": Америка, Европа, Азия и Тихоокеанский регион, Ближний Восток, Африка
· Россия: власть на местах
· Целевые информационные пакеты по заказам клиентов
· Специализированная информация и услуги региональных центров (рц) итар-тасс
· Подборка информационных материалов по индивидуальным заказам
· Справочные издания и услуги: Страны мира сегодня, Список руководителей, Календарь дат и событий
· Электронный банк данных "инфо-тасс": Новости, ИноТАСС, DATASS, Атлас, Законы, ИНТИ, Вега, Парламент, ЭкоТАСС, ЕсоТАSS
· Электронная новостная графика, интернет-технологии и услуги: Электронная новостная графика, Интернет-технологии и услуги, Подключение к Интернет, Проектирование и разработка представительства в Интернет, Размещение представительства в Интернет
Способы получения и доставки информации подписчикам: Интернет, Выделенные прямые телефонные и спутниковые каналы связи, Коммутируемые телефонные каналы связи, Почтовая доставка, электронная почта, Система "РАДИОТЕКСТ", Поиск и получение архивной информации, Программное обеспечение, Способы получения печатной продукции
Бизнес-информация агентства прайм-тасс
Оперативная информация:
· Бизнес-лента ПРАЙМ-ТАСС: Новости дня, Банки и финансы, Новости ТЭК, Товарные рынки и внешняя торговля, Рынок акций
· Business-News Line – xод и итоги торгов в режиме on-line на биржах: ММВБ, МФБ
· Ежедневные издания: Финансовые новости, Новости, Ценные бумаги, Валютный рынок, Кредитный рынок, рынок драгметаллов, EcoTASS-Daily, Card-on-line
· Еженедельные издания: Аналитическое обозрение, EcoTASS-Weekly, Business & Information Technologies (BIT)
· Ежемесячные издания: Регионы России
· Официальные издания Центрального банка России: Вестник банка России, Бюллетень банковской статистики
· Бесплатные разделы на www-сервере ПРАЙМ-ТАСС
Услуги рекламы и маркетинга: Планирование рекламной кампании, Подготовка, рекламных материалов, Пресс-релизы, Размещение рекламы в России, Размещение рекламы за рубежом, Регионы России
Дополнительные сервисные услуги: Учебный центр, Экспедиция, Организация презентаций и пресс-конференций, Пансионат "Пушкино", Зал русской кухни "ТАСС-клуб". Представители итар-тасс в регионах российской федерации.
Издания, выпускаемые при участии итар-тасс: Эхо планеты, издания анком-тасс, Конфиденциальный ситуационный анализ-прогноз, агентство "медиарама", Вестник Медиа
Интерфакс
Агентство Интерфакс, входящее в состав международной информационной группы Interfax Information Services, является ведущим поставщиком политической, деловой и финансовой информации из России, стран СНГ и Балтии.
Созданный в 1989 году, Интерфакс за годы своей работы завоевал на мировом рынке репутацию независимого, компетентного, достоверного и оперативного источника информации.
В настоящее время информацию Интерфакса получают многие тысячи подписчиков в более чем ста странах мира. В числе клиентов агентства - ведущие средства массовой информации, крупнейшие корпорации, инвестиционные фонды, банковские и финансовые институты, государственные организации и структуры.
Продукты Интерфакса являются главной составляющей информации по России, СНГ и Балтии в сетях крупнейших международных информационных компаний - Reuters, Bloomberg, Bridge, Dow Jones.
Агентство Интерфакс ведет информационную деятельность в нескольких ключевых направлениях:
· общеполитические новости;
· деловая и экономическая информация, дополненная аналитикой;
· финансовая информация;
· специализированные информационные продукты.
Всестороннее и глубокое освещение общественно-политической и экономической ситуации в России, СНГ и Балтии достигается путем сотрудничества и тесного взаимодействия Интерфакса с его партнерами по международной группе Interfax Information Services, действующими на территории бывшего СССР, информационные продукты которых дополняют и обогащают друг друга.
Новости из регионов России и ряда стран СНГ предоставляют Интерфакс-Евразия, Интерфакс-Москва, Интерфакс-Северо-Запад, Интерфакс-Украина, Интерфакс-Казахстан , Интерфакс-Узбекистан, Интерфакс-Бишкек (Киргизия) и действующее на территории Белоруссии агентство Интерфакс-Запад.
Международные новости предоставляются международными партнерами агентства: компаниями Интерфакс-Европа (Великобритания), Интерфакс-Германия (ФРГ), Интерфакс-Америка (США), Интерфакс-Азия (Гонконг), а также ведущими мировыми информационными агентствами.
Информацию агентства Интерфакс-АФИ (Агентство финансовой информации) получают сотни крупнейших банков и финансовых компаний, а также все основные государственные структуры.
Интерфакс-АНИ (Агентство нефтяной информации) - крупнейшая оперативная служба новостей, освещающая деятельность нефтегазового сектора бывшего СССР. Сотни крупнейших компаний мира являются подписчиками этого агентства. Интерфакс-АНИ - эксклюзивный информационный представитель ОПЕК в СНГ.
В 1998 году в целях создания более благоприятного информационного климата для инвесторов компания Интерфакс - M&CN начала предоставлять информацию по российским компаниям-эмитентам и ведущим предприятиям, обновляемую в оперативном режиме.
Для оценки кредитоспособности банков, страховых компаний, промышленных предприятий и долговых обязательств на базе Интерфакса было создано Национальное рейтинговое агентство.
Интерфакс постоянно расширяет круг своей информационной деятельности.
С 1995 года Интерфакс издает политико-экономическую газету Интерфакс-Время, тираж которой, вместе с вкладками в региональные газеты, превышает 500 тысяч экземпляров.
Аналитическая информация
Новости компаний. В базе данных информация о более, чем 300 российских предприятиях: история создания, руководство, корпоративная стратегия, финансово-экономические показатели, рынок акций. Аналитические обзоры рынков товаров и услуг
Подробная информация о конъюнктуре рынков. Оценка инвестиционной привлекательности компаний, отраслей экономики. Оценка кредитного риска
Кредитные рейтинги долговых обязательств исполнительных органов власти субъектов Российской Федерации и местного самоуправления, коммерческих банков, страховых и инвестиционных компаний, нефинансовых предприятий. Индексы РТС-Интерфакс
Сводный фондовый индекс, признанный ФКЦБ самым точным индикатором состояния российского рынка акций. Отраслевые индексы. Интерфакс 100: Крупнейшие российские банки
Ежеквартальный статистико-аналитический обзор состояния банковской системы. Рейтинги крупнейших российских банков. Интерфакс 100: Крупнейшие российские страховые компании
Ежеквартальный статистико-аналитический обзор страхового сектора экономики, анализ текущей ситуации и прогноз основных тенденций развития. Рейтинги крупнейших российских страховых компаний. Интерфакс-100. Крупнейшие российские компании нефинансового сектора
Рейтинг предприятий промышленности и сферы услуг по уровню рыночной капитализации.
Глобал один (Global One)
Группа компаний Глобал Один образована российским Центральным телеграфом и международной телекоммуникационной компанией Global One, учредителями которой являются мировые лидеры в области связи - Deutsche Telekom(Германия), France Telecom(Франция) И Sprint(Сша).
Глобал Один - один из крупнейших и динамично развивающихся операторов связи России. Деятельность Глобал Один на российском телекоммуникационном рынке отличают четыре ключевых компонента: передовые технологии, уникальный спектр и мировое качество услуг, надежность доступа к услугам, широта географии предоставления услуг.
Осуществляя тесную координацию с глобальной стратегией альянса Global One и подчиняя свою деятельность запросам и интересам клиентов, Глобал Один открывает перед ними практически безграничные возможности телекоммуникаций в национальном и международном масштабах.
Группа компаний Глобал Один начала свою деятельность в 1996 году. Базой для ее создания послужила широко известная российская группа Спринт, занимавшая лидирующие позиции на отечественном рынке телекоммуникационных услуг. Глобал Один, унаследовав присущие своему предшественнику шестилетний опыт работы, технические и технологические достижения, развитую инфраструктуру и высокую культуру предоставления услуг, последовательно осуществляет программу расширения спектра услуг, географии присутствия, развития своего кадрового и технического потенциала.
В Группу входят компания Глобал Один, осуществляющая продажу услуг, и компания Сеть Глобал Один, обеспечивающая предоставление услуг клиентам, поддержку функционирования и развитие технического комплекса Группы. Персонал Группы насчитывает свыше 500 высококвалифицированных и имеющих большой практический опыт специалистов в области маркетинга и организации продаж услуг, разработки и эксплуатации самых современных средств связи, поддержки работы клиентов.
Уникальная по широте охвата интегральная сеть Глобал Один с единым Центром управления связана с мировой сетью Global One, сетью Интернет, отечественными и зарубежными глобальными сетями.
Офисы Глобал Один находятся в 10 крупнейших экономических и культурных центрах России. Свыше 80 организаций-партнеров, число которых постоянно растет, осуществляют дистрибуцию услуг Глобал Один.
Все это позволяет Глобал Один предоставлять услуги глобальной связи по единым технологическим процедурам и стандартам качества десяткам тысяч клиентов на территории России, а также стран СНГ и Балтии. Приоритетным направлением деятельности Глобал Один является предоставление интегральных услуг связи для бизнес-клиентов, работающих на российском рынке.
Глобал Один плодотворно сотрудничает с Global One, с ведущими отечественными и зарубежными компаниями - разработчиками технологий и средств связи по использованию новейших научно-технических решений, что является залогом последовательного расширения спектра и качества услуг.
Сегодня в портфеле Глобал Один - все услуги, которые оказывает компания мирового уровня. Это и традиционная электронная почта, и различные виды телефонной связи, и самые современные АТМ-технологии, видеоконференции и виртуальные корпоративные сети.
Успешность деятельности Глобал Один нашла признание на самом высоком уровне - Госкомсвязи России своим решением присудил Глобал Один премию 1997 года как победителю конкурса в области качества предоставления услуг связи.
Спектр услуг Глобал один
Глобал Один располагает портфелем услуг, соответствущих потребностям самого широкого круга клиентов - от частных лиц до государственных структур, крупных компаний и банков.
Телефонная связь: международная, междугородная и местная автоматическая телефонная связь; создание виртуальных корпоративных телефонных сетей; телефонная связь с использованием специальных карт. •Передача данных: глобальная передача данных с использованием технологий X.25, IP, Frame Relay, ATM для решения широкого круга прикладных задач, включая обмен данными между локальными сетями. •Передача сообщений: глобальный обмен электронными почтовыми сообщениями, а также файлами данных, обмен сообщениями с абонентами телексной и телетайпной связи, передача сообщений на факс-аппараты. •Услуги и решения Интернет: комплекс услуг на базе IP- сети Global INternet (GIN), включая доступ к ресурсам GIN и Интернет, подключение коммуникационных узлов и серверов для организации доступа к сети GIN и использования сервисов Интернет, услуги электронной почты. •Услуги Интранет: создание и подключение к внешним сетям защищенного корпоративного информационного пространства компании, офисы которой могут быть расположены в различных географических точках. •Услуги ISDN: высокоскоростные коммутируемые соединения для обеспечения передачи речи, данных и факсимильных сообщений, организации видеоконференций, а также доступа к cетевым ресурсам. •Финансовые телекоммуникации: комплекс услуг в интересах широкого круга финансовых организаций, включающий доступ в режиме реального времени к электронным торгам на Московской межбанковской валютной бирже и региональных валютных биржах, на Московской центральной фондовой бирже, Российской торговой системе; доступ к дилинговым системам REUTERS, к системе межбанковских расчетов S.W.I.F.T., к международным системам электронных платежей и передачи денежных средств; создание и поддержка корпоративных банковских сетей, систем связи для операций с кредитными карточками и других банковских операций. •Специализированные услуги и решения: высокоскоростные некоммутируемые соединения географически удаленных офисов с возможностью одновременной передачи речи, данных и видеоизображения; решения "последней мили" на базе волоконно-оптических каналов и радиолиний.
Глобал Один первой в России получила сертификаты соответствия системы качества услуг передачи данных и телематических услуг общего пользования, услуг телефонной связи и услуг по аренде международных цифровых каналов связи требованиям Международной организации по стандартизации. ИСО серии 9001, принятым с 1995 года в качестве национальных стандартов России.
Инфраструктура Глобал один
Глобал Один располагает развитой инфраструктурой, компонентами которой являются интегральная телекоммуникационная сеть, региональные отделения и партнерские организации, предоставляющие услуги Глобал Один.
Интегральная телекоммуникационная сеть Глобал Один построена на базе скоростных магистральных каналов связи с использованием телекоммуникационного оборудования ведущих мировых компаний-производителей. Дублирование каналов и оборудования в сочетании с непрерывным централизованным мониторингом и управлением обеспечивают повышенную надежность сети и, соответственно, предоставления услуг клиентам. Сеть связана спутниковыми и волоконно-оптическими каналами с сетью Global One, с мировой сетью Интернет, с зарубежными сетями, имеет шлюзы в отечественные сети. Суммарная пропускная способность межсетевых каналов составляет сотни мегабит в секунду и постоянно увеличивается. Это обусловливает широкие возможности клиентов Глобал Один по обмену информацией в глобальном масштабе. По своему географическому покрытию сеть Глобал Один, точки доступа к которой находятся во всех областях и республиках России, на Украине, в Белоруссии, Казахстане, Грузии, Азербайджане, Узбекистане, Таджикистане, Киргизии, в странах Балтии, не имеет равных среди коммерческих сетей общего пользования России, а также ближнего зарубежья.
Контроль и управление сетью Глобал Один осуществляется из единого Центра управления, оснащенного самыми современными системами обработки и отображения информации. Используемые в Центре средства и технологии дают возможность вести упреждающее наблюдение за состоянием практически всего оборудования, включая оборудование клиентов, за магистральными каналами, линиями связи до клиентов. Способы отображения информации обеспечивают быстрое и правильное определение места и характера возникшей неисправности и ее устранение в кратчайшее время.
Представительства Глобал Один в Санкт-Петербурге, Самаре, Ростове-на-Дону, Сочи, Екатеринбурге, Новосибирске, Иркутске, Хабаровске, Владивостоке обеспечивают функционирование интегральных узлов сети и осуществляют свою деятельность в соответствии с региональной стратегией Группы, направленной на всемерное расширение географии оказываемых услуг. Важным элементом этой стратегии является взаимодействие с более чем 80 организациями-партнерами, которые предоставляют услуги Глобал Один на базе единых технологий и стандартов, принятых в Глобал Один. Благодаря такому сотрудничеству сетевой доступ к услугам Глобал Один возможен из более чем 300 больших и малых городов на территории России, СНГ и стран Балтии.
Развитию инфраструктуры Глобал Один способствует сотрудничество с отечественными и зарубежными операторами связи, а также участие в реализации проектов создания и обеспечения функционирования региональных и ведомственных сетей, связанных с сетью Глобал Один и наряду с решением целевых задач обеспечивающих доступ к ее услугам .
Бизнес
Бизнес в мире финансов сегодня невозможен без оперативного, надежного и безопасного обмена информацией. Увеличение объемов финансовых операций, их в значительной мере трансграничный характер, вовлечение в сферу финансового бизнеса все большего количества участников стимулируют развитие финансовых приложений современных телекоммуникаций. В их числе обмен информацией между банками, доступ к торговым и информационным финансовым системам, поддержка использования "пластиковых денег". При этом рост потребностей в ускорении процессов обмена финансовой информацией при соблюдении их конфиденциальности диктует повышенные требования к телекоммуникационным средствам и технологиям в области финансов. В России и СНГ развитие финансовых телекоммуникаций тесно связано с созданием и развитием новой банковской структуры, появлением новых финансовых институтов, видов финансовой деятельности, расширением международных финансовых операций.
Группа компаний Глобал Один предоставляет широкий спектр высококачественных телекоммуникационных услуг в интересах финансовых организаций:
•удаленный доступ в режиме реального времени к электронным торгам на:
•Российской торговой системе, •Московской межбанковской валютной бирже, •Санкт-Петербургской валютной бирже, •региональных валютных биржах - Нижегородской, Новосибирской и других, •Московской центральной фондовой бирже, •Московской фондовой бирже, •Российской бирже,
•удаленный доступ к Центральному Московскому Депозитарию; •удаленный доступ в режиме реального времени к информационным продуктам Dow Jones; •удаленный доступ в режиме реального времени к серии информационных продуктов "REUTERS 3000"; •подключение к дилинговым системам REUTERS (dealing 2000-1, domestic dealing); •подключение к системе межбанковских финансовых расчетов S.W.I.F.T.; •доступ к сети передачи данных Х.25 и информационным ресурсам Reuters Business Briefing, REMOS, DIALOG,Data-Star, Dow Jones, Международного финансового дома, ГТК и др; •подключение к глобальной сети Internet по выделенной линии; •соединение с сетью Internet по коммутируемой линии; •создание виртуального WWW - сервера; •предоставление московского телефонного номера с возможностью пользования всеми услугами городской телефонной сети; •подключение к телефонной сети Global One для обеспечения международной и междугородной связи; •сетевой доступ к международным системам электронных платежей и передачи денежных средств ведущих зарубежных банков, таких, как Bankers Trust, Bank of New York, Commerzbank, Deutsche Bank, CitiBank, а также ряда банков России; •связь банковского оборудования с процессинговыми центрами кредитных карточек (VISA, American Express, Eurocard/MasterCard, Diners Club, Union Card, STB Card), подключение банкоматов; •системы связи для межбанковских платежных операций, клиринговых расчетов и систем "клиент-сервер" коммерческих банков; •проектирование, реализацию и поддержку функционирования корпоративных банковских сетей, включая объединение территориально удаленных локальных сетей и учрежденческих АТС через цифровые волоконно- оптические и спутниковые каналы.
АО Веди
Акционерное общество закрытого типа "Аналитическая лаборатория "Веди" зарегистрировано в середине 1993 года, однако непосредственная деятельность организации и продвижение торговой марки фактически осуществлялись с начала 1992 года. (Более детально история создания АЛ "Веди" изложена американскими коллегами в материале, помещенном в Christian Science Monitor от 10 июня 1998 г.)
Учредители лаборатории ставили перед собой цель создать независимый аналитический центр, способный осуществлять постоянный информационно-аналитический мониторинг общеэкономической конъюнктуры и всех сегментов финансового рынка России. Необходимость в подобной структуре ощущалась весьма остро, поскольку аналитические подразделения большинства коммерческих банков и других финансовых организаций, государственных учреждений, институтов Российской Академии наук либо непосредственно подчинены ведомственным интересам, либо испытывают жесткие бюджетные ограничения, в обоих случаях эти особенности отрицательно сказываются на объеме и качестве предлагаемой информации и, кроме того, сужает возможности научной и информационной кооперации.
Деятельность лаборатории изначально была ориентирована на налаживание взаимодействия с другими информационными агентствами, основными московскими и региональными площадками, ведущими торги различными финансовыми инструментами, а также с государственными статистическими органами (Госкомстатом РФ, Статистическим комитетом СНГ, Центром экономической конъюнктуры при Правительстве РФ, Центральным банком РФ и др.). И, в отличие от большинства аналогичных организаций, основной акцент в работе АЛ "Веди" был сделан не просто на сборе и упорядочении входящего информационного потока, а на его верификации и глубокой системной обработке, что дало лаборатории возможность организовать выпуск своей продукции в форме периодических и продолжающихся изданий. Следование указанным принципам в конце концов позволило. АЛ "Веди" занять особое место на российском рынке информационно-аналитических услуг.
Основными направлениями в деятельности Аналитической лаборатории "Веди" являются:
· Сбор статистической информации по экономике России и отечественным финансовым рынкам (Статистическая база данных);
· Подготовка аналитических обзоров, помещаемых в ежемесячно издаваемых лабораторией обозрении "Финансовые рынки" и журнале "Экономическое развитие России";
· Написание ежеквартальных обзоров "Предпринимательский климат в России" (см., например, "Известия", 1993, ... "Деловой мир", ...);
· Выполнение специальных заказных исследований.
АЛ "Веди" поддерживает научные связи с широким кругом различных организаций, в том числе зарубежных и международных: с Центральным экономико-математическим институтом, Институтом народнохозяйственного прогнозирования, Институтом мировой экономики и международных отношений РАН, Всемирным банком, университетом "Хитоцубаси" (Токио), Институтом системных исследований (Ганновер, ФРГ) и др.
Лаборатория проводила исследования по заказам следующих организаций: Центрального банка России, Министерства финансов, Министерства экономики, Министерства труда РФ, Совета Федерации и Государственной Думы РФ, а также Всемирного банка, Экспортно-импортного банка Японии, Министерство внешнеэкономических связей Японии, инвестиционной компании "Саломон Бразерс" (Великобритания), крупнейших российских финансовых структур - Инкомбанка, группы "Мост" и др.
В течение последних лет сотрудники лаборатории выполнили крупные работы по заказу Центрального банка РФ ("Моделирование кредитно-денежной сферы экономики России", "Исследование движения финансовых потоков между регионами России", "Разработка моделей прогнозирования обменного курса рубля", "Использование матриц финансовых потоков и системы национальных счетов для исследования структурных изменений финансовой сферы экономики России"). Ежегодно представляются материалы по антиинфляционной программе в Комитет по экономической политике Государственной Думы. За последние годы выполнено большое количество заказных работ по исследованию и прогнозированию состояния всех сегментов отечественного финансового рынка.
Подробное ежемесячное описание и анализ экономического развития России и конъюнктуры отечественных финансовых рынков требовали тщательного и хорошо поставленного сбора статистической информации. В результате АЛ "Веди" располагает широкой и чрезвычайно полной базой данных по всем вопросам, касающимся макроэкономики, банковской системы, а также российских финансовых рынков. В частности, она содержит котировки ГКО и ОФЗ за всю историю существования данного рынка, результаты всех сессий ММВБ за весь период функционирования в России валютного рынка, котировки всех сессий РТС, где обращаются акции отечественных предприятий, и т. д.
Таким образом, база данных "Статистические индикаторы экономики России" представляет собой уникальный массив данных, предназначенных как для ретроспективного анализа, так и для текущих, а также прогнозных исследований.
Изменения, происходящие в России на протяжении последних лет, привели к существенному усилению роли регионов Российской Федерации в политической и экономической жизни страны. Содержащаяся в базе данных "Регионы России" информация позволяет оценивать текущее состояние и динамику экономического развития того или иного субъекта РФ, а также проводить сравнительный анализ регионов. В базе данных представлена экономическая и финансовая статистика по 89 субъектам Российской Федерации за период с 1994 г.
Интенсивность перемен, связанных с экономическими и политическими преобразованиями в России (например, постоянные изменения в составе правительства, резкий приток и отток иностранного капитала, колебания рыночной конъюнктуры и .п.), обусловили необходимость подготовки еженедельных обзоров.
Первое еженедельное издание лаборатория предприняла в мае 1995 г. совместно с агентством Бизнес-ТАСС ("Финансовая неделя"). В дальнейшем выпуск издания был продолжен для КБ "Российский кредит", а с февраля 1997 г., в рамках стратегического партнерства с АКБ "ДиалогБанк" , еженедельно выходит экономическое обозрение "Финансовые рынки". В материалах еженедельника даются краткая оценка состояния всех сегментов финансового рынка России и прогноз на следующую неделю (см., например, новогодний номер этого издания). Более детальный анализ событий в финансовой сфере содержится в наших ежемесячных изданиях.
С 1998 г. лаборатория начала выпускать еженедельник “Фондовые приоритеты”, в котором освещаются различные аспекты текущего состояния российского рынка акций. Оригинальная структура данного издания позволяет читателю составить компетентное мнение о краткосрочных перспективах национального фондового рынка.
Кроме того, в арсенале АЛ ”Веди” имеется широкий спектр информации о текущем положении ведущих российских компаний, чьи акции обращаются на вторичном рынке ценных бумаг (“Анализ эмитентов”, “Паспорт эмитента”).
Обозрение "Финансовые рынки" - одно из первых информационно-аналитических российских периодических изданий, посвященных проблемам отечественных рынков финансов. Первый номер журнала вышел в августе 1993 г.
В каждом разделе журнала предусмотрены специальные статьи, в которых представлены точки зрения ученых и аналитиков по конкретным вопросам. Только за последний год в обозрении были опубликованы аналитические материалы следующих авторов: Геннадия Бурбулиса (депутат Государственной Думы), Шамиля Султанова (политолог), Валерия Вдовенко (политолог, РИА "Новости"), Андрея Белоусова (Институт народнохозяйственного прогнозирования РАН), профессора Масааки Кубонивы (университет "Хитоцубаси", Токио), профессора Барри Икеса (Всемирный банк), аналитических служб существующих и уже обанкротившихся финансовых институтов.
В качестве авторов аналитического издания эксперты обозрения не могут давать конкретных рекомендаций по принятию оперативных финансовых решений, но, поскольку журнал призван отражать конъюнктуру и эффективность финансовых рынков, освещать основные макроэкономические тенденции, описывать различные методологии оценки текущей рыночной ситуации и прогнозировать важнейшие ее показатели на будущее, то представляемая в обозрении информация позволяет также вырабатывать оптимальные кратко- и среднесрочные экономические стратегии.
Ежемесячное аналитическое издание "Экономическое развитие России" сконцентрировано на освещении вопросов макроэкономического и финансового состояния национальной экономической системы. В трех постоянных разделах журнала - "Россия", "Регионы РФ", "Страны бывшего СССР" - содержатся материалы, посвященные текущему положению в отраслях российской промышленности, социально-экономической ситуации в регионах РФ, кратко- и среднесрочным прогнозам. Авторы стабилизационных программ регулярно публикуют в журнале свои предложения по выводу России из кризиса.
Архивы Аналитической лаборатории "Веди" - уникальное собрание материалов, в которых подробно воспроизведена вся история развития финансовых рынков России за весь период реформ. Текстовые и иллюстративные материалы архивов подкрепляются массивами экономических показателей, содержащихся в Статистической базе данных.
Сервер финансово-экономической информации Агентства "Финмаркет".
Агентство "Финмаркет" - одно из первых в России разработало специализированную систему представления финансовой информации на базе Интернет-технологий.
В начале 1996 г. агентство реализовало свой первый Интернет - сервер, позволивший выработать собственную концепцию представления финансовой информации в Интернет, на основе которой были разработаны оригинальные технологические решения. В том числе, впервые в России и, вероятно, одна из первых в мире, реализована технология передачи финансовой информации через Интернет в режиме реального времени. Программный комплекс, реализованный в рамках 3-х уровневой клиент - серверной архитектуры (сервер - MS SQL 6.5, сервер бизнес-логики, написанный на MS C++, клиент - на Java Symantec Сafe), более двух лет активно используется Агентством "Финмаркет" для трансляции хода торгов с ведущих российских бирж.
При создании последней версии нашего Web-сервера (www.finmarket.ru) мы постарались учесть не только собственный опыт, но и подробно ознакомились с наиболее удачными, на наш взгляд, проектами мировых провайдеров финансовой информации (www.quote.com, www.dljdirect.com, www.dbc.com) и сформулировали собственную идеологию представления финансовой информации в Интернет, основанную на разумном сочетании общедоступной популярной информации и платных страниц, предназначенных для финансовых специалистов. Интернет-сайт, созданный на основе данной идеологии, с применением широкого спектра технологических решений (JAVA, JAVA - Script, VB - Script (ASP), клиент- серверные технологии, ...) является одновременно привлекательным как для специалистов финансового профиля, так и для широкого круга лиц, интересующихся финансово-экономической тематикой и, как следствие, для рекламодателей.
Основными разделами, представленными на сервере, являются: экономика, финансы, биржи, аналитика и новости.
Экономика: раздел обновляется ежемесячно и содержит информацию о положении экономики России - важнейшие макроэкономические показатели, сведения об уровне производства, внешнеторговом обороте и состоянии финансовой системы.
Финансы: в разделе представлена ежедневная оперативная информация о состоянии финансового рынка в целом (индикаторы) и его отдельных секторов: денежный, вексельный, валютный рынок, рынок государственных и корпоративных ценных бумаг.
Биржи: раздел представляет возможность наблюдать динамику торгов в режиме реального времени с ведущих российских торговых площадок: ММВБ (торги корпоративными ценными бумагами, СЭЛТ, ВСМ, ОБР), РТС, МЦФБ, МФБ (акции "Газпром").
Аналитика: раздел посвящен аналитическим исследованиям, обновляется ежедневно по мере поступления информации и содержит оценку текущего состояния и тенденций, наблюдаемых на финансовом рынке, включая обзоры по всем секторам рынка и графики.
Новости: раздел содержит дайджест экономических новостей и информацию о важнейших событиях экономической жизни России, стран СНГ и Балтии, а также основные международные новости. Информация формируется в режиме реального времени с 9.00 до 18.30. При подготовке раздела используется информация Минфина, ФКЦБ, Центробанка, Госкомстата, Госдумы, деловой прессы и материалы собственных корреспондентов.
Таким образом, Интернет-проект ИА "Финмаркет" может служить примером популярного и общедоступного источника финансовой информации в Интернет (см. статистику Rambler, раздел: Бизнес/Финансы, одновременно являясь удачным и с коммерческой точки зрения.
Оплата информационных услуг, представленных на закрытых страничках сервера, осуществляется по подписке, с учетом объема данных, зависящего от формата (text, dbf, excel/word), спроса на тот или иной раздел (сектор рынка), стоимости услуг информационных источников (в частности, информации с бирж, передаваемой в режиме реального времени) и др. факторов.
Специальная Информационная Служба (SINS)
Закрытое акционерное общество "Специальная Информационная Служба" специализируется на информационно-аналитическом обеспечении управления предпринимательскими рисками. Средства массовой информации часто называют нас крупнейшим в России независимым информационно-аналитическим центром на рынке безопасности. Действительно, мы ежемесячно выполняем от 150 до 200 информационных и аналитических работ, ведем мониторинг проблем в области политики и экономики.
Базы данных
Предоставляемая информация из отечественных баз данных позволяет нашим клиентам составить полную и объективную картину о всех сферах человеческой деятельности: политической, экономической и культурной жизни, о современных достижениях в области высоких технологий, медицины и лекарственных препаратов и многое другое. Специалисты "СИнС" предлагают уникальную информацию по следующим направлениям:
Предприятия, компании, банки, фонды, учреждения, организации России и СНГТовары и услуги: • Товарные знаки и марки• Выставки и ярмарки• Цены на основные товары• Рекламно-информационные материалы• Коммерческие предложения Товарные рынки: • Рынок нефти и нефтепродуктов• Рынок черных и цветных металлов• Компьютерный рынок• Рынок продовольствия• Автомобильный рынок• Рынок недвижимости• Рынок промышленного оборудования Финансовый, валютный, фондовый рынкиНормативно-правовая информация и законодательство РоссииНовости: политика, экономика и финансы, промышленность, армия, культура, экологияАдресно-справочная информацияНаучно-техническая информацияЭлектронные версии различных изданий
Предоставляемая информация из зарубежных баз данных позволяет нашим клиентам составить полную и объективную картину о всех сферах человеческой деятельности: политической, экономической и культурной жизни, о современных достижениях в области высоких технологий, медицины и лекарственных препаратов и многое другое. Специалисты "СИнС" предлагают уникальную информацию по следующим направлениям:
Компании, предприятия и банки всех стран мира - более 6000 баз данных.Торговые марки и знаки: статус, данные о регистрации, описание и вид, владельцы.Материалы средств массовой информации
Финансовый рынок - не менее 200 баз данных, включая: новости на рынке ценных бумаг, обзор государственных ценных бумаг, котировки акций на крупнейших фондовых биржа мира, отслеживание и прогноз доходов по акциям конкретных компаний.Рынки и технологии: статистика добычи важнейших ресурсов, спрос и предложение ресурсов, промышленного оборудования и технологий на мировом рынке, новейшие разработки, крупные контракты, государственные исследовательские программы: Топливо и энергетика Химическая промышленность. Аэрокосмические исследования. Электронная промышленность. Металлургия. Медицина
Потенциальные деловые возможности по 194 странам мира: коммерческие предложения, результаты маркетинговых исследований, макроэкономические обзоры по странам, обзор законодательства, государственные и частные программы поддержки бизнеса в стране.Новости - мировых информационных агенств.Конференции, симпозиумы, выставки - по 100 странам мира.
В ходе предпринимательской деятельности руководителю любой компании приходится решать вопросы:
· Стоит ли начинать деловое сотрудничество с данной фирмой?
· В каком банке открыть счет?
· Выдавать ли кредит данному клиенту?
· Насколько сильны позиции конкурента?
· Можно ли доверять клиенту компании?
От правильно выбранного ответа и верно принятого решения будет зависеть не только успех конкретной сделки, но иногда и существование самой компании.
Чтобы сохранить деньги и репутацию своей компании, необходимо проверять деловых партнеров, знать о них как можно больше.
Доступ к огромному количеству коммерческих баз данных (отечественных и зарубежных), возможность обращения к банкам данных государственных организаций, доступ к мировым компьютерным сетям, возможность быстро изучить материалы отечественной и зарубежной прессы, широкая сеть партнеров по всему миру позволяют специалистам “СИнС” выполнять практически все поступающие информационные запросы по изучению компаний в том объеме, который требуется заказчику.
Деловая информация
Развитие бизнеса требует расширения партнерских отношений и круга клиентов. При этом степень предпринимательского риска слишком велика. Следовательно, выбирая банк, партнера, клиента нельзя опираться только на личные впечатления, интуицию или обрывочные сведения.
Для успешной деятельности на рынке любому предприятию необходима полная и достоверная информация о потребителях, фирмах-партнерах, конкурентах, о выпускаемой в отрасли продукции, товарных рынках, рынке ценных бумаг, инвестиционных возможностях и т.д. То есть нужна деловая информация.
Особую важность деловая информация имеет для фирм, планирующих выпуск новых товаров или выход на новые рынки. В этом случае речь идет о получении сведений о потенциальных партнерах и потребителях.
Для своих клиентов специалисты СИнС осуществляют квалифицированный поиск и подбор потенциальных партнеров:
· поставщиков;
· партнеров по совместному производству;
· дистрибьютеров;
· партнеров по НИОКР;
· участников инвестиционных проектов.
Критерии Отбора (сфера деятельности, регион, масштаб фирмы, условия взаимодействия и прочее) определяются самим заказчиком.Эксперты "СИнС" предоставят Вам по возможности наиболее полную информацию о фирмах, предлагаемых в качестве партнеров.
При современном потоке информации, при наличии сотен печатных изданий, освещающих одну и ту же проблему с различных точек зрения, умение оценивать происходящее и прогнозировать развитие событий является одним из основных источников успешного рвзвития бизнеса.
Руководителю необходимо располагать полной и достоверной информацией по тем аспектам политической и экономической жизни, которые способныны повлиять на деятельность его компании.
Аналитики “СИнС” готовят профессиональные обзоры, позволяющие клиентам правильно ориентироваться в сложных политико-экономических условиях, что позволяет принимать верные решения.
Тематика выполняемых аналитических обзоров:
По специальным заказам
· отдельные тенденции политической и экономической ситуации в России;
· отдельные отрасли, регионы и страны как потенциальные сферы приложения капитала;
· обзор сектора рынка (отрасли производства, кредитно-финансовой сферы, экспорта-импорта определенных товаров и т.д.). Например, отслеживание процессов в нефтяной отрасли, в черной металлургии, в алюминиевой промышленности;
· исследование отдельных субъектов экономической деятельности (крупных корпораций, компаний, банков, предприятий).
Конкретные темы исследований определяет Заказчик.
Постоянные исследования
Оперативно и подробно Заказчики получают информацию по следующим темам:
· положение в нефте-газовой отрасли России, важнейшие компании страны;
· состояние российской черной металлургии, мониторинг крупнейших металлургических комбинатов;
· положение в алюминиевой промышленности России, отслеживание ситуации на ведущих алюминиевых заводах;
· положение в банковской сфере России, подрбный мониторинг крупнейших банков.
Углубленные исследования
Если Заказчик заинтересован в более подробном освещении отдельных вопросов, мы проводим углубленные исследования. Их темы и методика проведения обсуждаются с Заказчиком.
Примеры тем:
· анализ доступных материалов по отдельным политическим фигурам, руководителям крупных корпораций, компаний, банков;
· проблемные исследования общего характера (например: организованная преступность, криминогенная ситуация в отдельных регионах, городах, районах крупных городов), так и специальные (например, вексельное обращение в России; проблемы медицинского страхования и многие другие);
· профессиональные обзоры прессы.
Маркетинговые исследования проводятся с целью уменьшения риска, сопутствующего принятию важных управленческих решений в бизнесе и включают в себя целенаправленный сбор, статистическую обработку и всесторонний анализ данных. Предметом маркетинговых иследований являются:
· рынки (изучение общей ситуации на рынках различных товаров),
· анализ конкуренции для тех компаний, которые рассматривают возможность деятельности в новых для себя сферах бизнеса или регионах,
· поведение потребителей,
· анализ всех элементов комплекса маркетинга.
Специалисты "СИнС" также осуществляют поиск и подбор потенциальных партнеров, проводят консультации относительно каналов сбыта и видов рекламы. Конкретным результатом маркетинговых исследований является максимально полная информация по интересующим заказчика вопросам, которая поможет сделать выбор и успешно осуществить реализацию стратегии и тактики деятельности предприятия.
Телекоммуникационные услуги
Наличие собственного представительства в Сети Интернет создает более привлекательный имидж компании, позволяет привлекать внимание клиентов, что дает новую возможность расширения рынка сбыта товаров и услуг.
ЗАО "СИнС" предлагает своим клиентам комплекс услуг по разработке и сопровождению корпоративных web-сайтов: проектирование, дизайн, разработку WWW-страниц Заказчика (представительство фирмы в Интернет); обслуживание и сопровождение WWW-страниц.
Одним из основных принципов нашей работы является индивидуальный подход к каждому клиенту, к каждому новому дизайн-проекту. Для каждого проекта разрабатывается своя идея дизайна, навигации, способа представления информации, которые наиболее полно отвечают поставленным задачам. Мы изготовим сервер любой сложности в соответствии запросами Заказчика.
Специалисты "СИнС" также осуществляют:
· разработку и размещение рекламы заказчика в Интернет;
· редизайн - обновление веб-сервера;
· регистрацию компании Заказчика и присвоение ей уникального адреса в Интернет (типа www.yourname.ru);
· регистрацию WWW-страниц в поисковых системах, международных каталогах, тематических указателях и т.д.
Сроки выполнения работ и их стоимость зависят от объема заказа.
В число наших клиентов входят такие предприятия, как “Российская национальная служба экономической безопасности”, “Управление информации МВД России”, “Национальная ассоциация телохранителей России”, Московское Региональное Отделение Федеральной комиссии по рынку ценных бумаг Россиии др.
Техническая безопасность
Сотрудники "Специальной Информационной Службы", имеющие профессиональные знания и опыт, помогают своим клиентам составить комплексный план обеспечения технической безопасности, компетентно и эффективно проводят оснащение различных объектов специальными средствами и системами безопасности, а также выявляют и нейтрализовывают возможные каналы утечки конфиденциальной информации.
"СИнС" постоянно работает над интеграционными процессами в области безопасности:
· налаживает информационный обмен между государственным и частным сектором правоохраны и безопасности;
· организует корпоративные сети информационного обмена общественных организаций на рынке безопасности;
финансирует:
· Координационно-методический Совет по информационно-аналитическому обеспечению управления предпринимательскими рисками,
· Виртуальный Клуб безопасности,
· информационно-аналитический журнал "Факт";
· проводит международные конференции, семинары, круглые столы по вопросам информации и предпринимательского риска;
· принимает участие во многих объединениях на рынке безопасности и многое другое.
Изучение деловых парнеров и конкурентовв условиях становления российского рынка такие явления, как неплатежеспособность партнеров, недобросовестная конкуренция, мошенничества в сфере кредитно-финансовых отношений, криминализация бизнеса представляют значительную опасность для любой компании.
Приложение В
SMML как формат раскрытия информации ФКЦБ
Данный документ содержит набор предложений по использованию формата SMML в качестве единого формата раскрытия информации ФКЦБ. Предполагается знакомство читателя со спецификацией формата SMML.
Структура системы раскрытия
Участник рынка ценных бумаг в силу закона "О рынке ценных бумаг" попадает под регулирование Федеральной комиссии по рынку ценных бумаг и предоставляет о себе и своей деятельности информацию по двум направлениям:
Ведомственная подотчетность. Предоставляемая участником рынка информация становится доступна аппарату Федеральной комиссии, регулирующей деятельность на рынке.
Публичное раскрытие информации. Предоставляемая участником рынка информация становится доступна лицам, желающим ее получить.
Действующая процедура обязывает участников рынка предоставлять помимо традиционной бумажной формы каждого отчетного документа, его электронную копию. До настоящего момента все электронные копии предоставлялись в виде текста в формате Microsoft Word. Подобный формат не обеспечивал возможности автоматизированного анализа поступающих документов, поэтому в настоящее время ФКЦБ осуществляет постепенный переход к предоставлению документов в формате SMML. Для этого был разработан программный продукт Электронная Анкета ФКЦБ, распространяемый среди участников рынка.
Часть данных, поступающих от участников рынка по линии ведомственной подотчетности, раскрывается самой комиссией. При этом документы одних типов (например, проспекты эмиссий, ежеквартальные отчеты эмитентов) раскрываются полностью, тогда как из документов других типов (например, отчетов профессиональных участников) раскрывается только та часть информации, которая предназначена для раскрытия.
Кроме этого, раскрытию подлежит часть реестров Федеральной комиссии, таких как реестр выданных лицензий профессиональных участников рынка ценных бумаг, реестр зарегистрированных эмиссий и т.д. При этом формат раскрытия должен обеспечивать привязку данных, хранимых в реестрах, к данным из других раскрываемых документов. К примеру, запись о каждой эмиссии в реестре зарегистрированных эмиссий должна содержать ссылку на документ, содержащий соответствующий проспект эмиссии, а также на все документы, содержащие ежеквартальные отчеты данного эмитента.
Требования к формату раскрытия
До сих пор раскрытие информации ФКЦБ осуществлялось в одной точке - на официальном Web-сервере ФКЦБ - www.fedcom.ru. Информация на данном сервере раскрывалась в виде, пригодном только для конечного пользователя, и формат раскрытия этой информации не допускал ее дальнейшего распространения. Кроме того, отсутствовала возможность какого либо анализа этой информации третьими лицами.
В настоящий момент ФКЦБ переходит к концепции раскрытия информации через информационные агентства. Поскольку раскрытие осуществляется по нескольким направлениям, встает вопрос о стандартизации формата раскрытия. К такому формату предъявляются следующие требования:
· Формат должен допускать автоматизированный разбор;
· Формат должен быть открытым;
· Формат должен быть расширяемым;
· Формат должен быть дескриптируемым, т.е. позволять описывать форматы конкретных структур данных;
· Формат должен допускать распределенное хранение данных (определенные части данных хранятся в отдельных файлах);
· Затраты ФКЦБ на поддержку системы раскрытия не должны зависеть от количеста информационных агентсв, пользующихся этой системой;
В качестве такого формата ФКЦБ предлагает использовать SMML.
SMML и другие форматы
При введении нового формата обычно возникает вполне законный вопрос "Зачем?". Имеется большое количество существующих форматов, почему бы не использовать один из них? Чтобы ответить на этот вопрос, попытаемся рассмотреть возможность использования других форматов в качестве формата раскрытия.
Прежде всего, рассмотрим возможные варианты построения модели данных.
Вариант 1 - чисто реляционная модель. В данной модели вся совокупность раскрываемых данных представляется в виде единой реляционной базы данных. Это может быть некий срез внутренней базы данных ФКЦБ или же специально подготовленная база данных по раскрываемой информации. В качестве формата раскрытия мог бы использоваться tab-delimited или же один из форматов баз данных, например DBF.
Против подобной модели раскрытия существуют существенные возражения. Во-первых, реляционная модель слишком сильно завязана на особенности конкретной реализации и мало подходит для описания общей модели предметной области. Во-вторых, реляционная модель очень чувствительна к любым изменениям в структуре данных, что в будущем затруднит развитие системы раскрытия. В-третьих, в реляционной модели данные могут быть рассмотрены только как единое целое, в частности модель не допускает вычленения из нее отдельных компонентов. Это может вызвать значительные технологические затруднения для получателей раскрываемой информации.
Вариант 2 - смешанная модель. В смешанной модели те данные, которые естественно представлять в виде документов (отдельных файлов), представляются в виде документов, а те данные, которые естественно представить в виде таблиц, представляются в виде таблиц. Например, отчетные документы, присылаемые участниками рынка являются документами по своей сути, и было бы естественно передавать их в систему раскрытия в том же виде, в котором они поступили (разумеется, если их полное раскрытие предусмотрено законодательством). Реестры ФКЦБ, напротив, являются по своей природе таблицами, и было бы естественно раскрывать их в виде таблиц.
Смешанная модель свободна от описанных выше недостатков чисто реляционной модели. Действительно, модель абстрагируется от структуры внутренней базы данных ФКЦБ и приближается к естественной бюрократической (в хорошем смысле этого слова) модели, которая работает в терминах отдельных документов и реестров. Данные внутри смешанной модели связаны в меньшей степени, чем в чисто реляционной, что облегчает модификацию структур данных и, как следствие, развитие всей системы. Модель также допускает вычленение из нее отдельных компонентов.
Учитывая вышесказанное, предлагается использовать в системе раскрытия смешанную таблично-документарную модель данных.
Рассмотрим теперь вопрос о выборе формата для описания модели данных. В качестве формата представления таблиц могли бы быть использованы те же tab-delimited или DBF (tab-delimited наименее предпочтителен, поскольку он не является дескриптируемым форматом). Сложнее обстоит дело с документами. Любой документ удобнее всего представить в виде иерархической структуры данных, как наиболее адекватно отражающей структуру его бумажной формы. Иногда в такую иерархическую модель могут быть введены ссылки. В соответствии именно с такой моделью строятся отчетные документы в формате SMML, присылаемые участниками рынка. Рассмотрим возможность использования существующих форматов, позволяющих описывать иерархическую структуру документа. Такие форматы, как RTF и HTML, отвергаются сразу, поскольку они описывают не структуры данных документа, а его визуальное представление. К наиболее известным форматам, описывающим иерархические структуры данных документа, можно отнести SGML, XML, XML-Data и МСF. Первые два являются метаязыками, предназначенными для описания форматов более высокого уровня и не являются удобными форматами раскрытия. Два последних, XML-Data и МСF, удовлетворяют необходимым требованиям, однако не позволяют задавать ограничения на значения элементов данных. Кроме того, эти два формата окончательно не стандартизированы, и не существует реального программного обеспечения, позволяющего с ними работать.
Формат SMML, используемый для предоставлении отчетных документов участниками рынка, позволяет описывать иерархические модели со ссылками, является дескриптируемым форматом и позволяет задавать ограничения на значения элементов данных. Кроме того, SMML является приложением стандартного языка XML, официально принятого WWW-консорциумом. Поскольку ФКЦБ получает документы в формате SMML, естественно раскрывать их в том же формате, не подвергая дополнительной обработке. Данные, не предназначенные для раскрытия, могут быть легко вырезаны из SMML-документа.
Благодаря наличию массивов, SMML может быть использован и для описания табличных структур. Таким образом, SMML может быть использован как единый формат для описания модели раскрываемых данных.
Использование SMML для раскрытия информации
Рассмотрим пример использования SMML для раскрытия реестра выданных лицензий профессиональных участников рынка ценных бумаг.
При подаче заявки на получение лицензии профессиональный участник обязан предоставит в ФКЦБ регистрационную форму, содержащую сведения о заявителе. Регистрационная форма должна содержать полное и сокращенное наименования организации, ИНН организации, место нахождения организации, дату государственной регистрации, сведения о всех банковских счетах организации, список филиалов и представительств с указанием полного наименования и места нахождения каждого, а также список членов органа управления. Шаблон для регистрационной формы в формате SMML мог бы выглядеть следующим образом:
Каждая запись в реестре выданных лицензий должна содержать полное наименование организации, место нахождения организации, номер лицензии, дату выдачи лицензии, наименование органа, выдавшего лицензию. Кроме этого она содержать ссылку на документ, содержащий регистрационную форму. Для старых форм это файл в формате Microsift Word, для новых - в формате SMML. Формат файла определяется по его расширению. Ссылка задается строкой, содержащей URL файла с регистрационной формой.
Соотношение предложений модемов различных производителей
21 Соотношение предложений модемов различных производителей
В таблице 3 приведены средние цены на модемы трех лидеров рынка Санкт-Петербурга. Модемы US Robotics и IDC занимают примерно одну ценовую нишу, в то время как Acorp значительно дешевле. Цены на внутренние модемы ниже, чем на внешние. Их соотношение разное у каждого производителя. Наиболее высокое оно у US Robotics: внешние дороже внутренних примерно в два раза. У Acorp оно составляет 1,3 – 1,4 раза, а у IDC – 1,2. Обращает на себя внимание любопытная деталь: цены на модемы с максимальной скоростью 56000 дешевле, чем со скоростью 33600 Бод (US Robotics и IDC), хотя должно было бы быть наоборот. Это связано с тем, что среди модемов 33600 указанных производителей на рынке остались большей частью более дорогие модели, в результате средняя цена на них оказалась выше, чем в соответствующей группе модемов со скоростью 56000 бод. За два прошедших месяца, на фоне общего снижения цен, средние цены на эти модели возросли (таблица 3).
Соотношение предложения модемов различных скоростей
22 Соотношение предложения модемов различных скоростей
словам генерального менеджера Intel по Европе, его отрасль сможет поддерживать подобные темпы прироста ближайшие пятнадцать лет. Процессор – сердце компьютера, и с ростом его производительности повышаются требования к другим устройствам, однако для каждого из них существуют свои пределы. Скорость модемов за прошедшие пять лет возросла почти в четыре раза (мы не рассматриваем специализированные некоммутируемые модемы для выделенных линий, способные работать со скоростью 128 Кбит/с) и достигла значений, зачастую превышающих пропускную способность конкретных телефонных линий (рисунок 22). В нашем городе есть как старые, аналоговые линии, скорость передачи данных в которых может достигать значений в 33,6 Кбит/с (4,1 Кбайт/с), так и новые, цифровые, где вполне доступна скорость 56 Кбит/с (6,8 Кбайт/с). Есть мнение, что пределом для современной цифровой телефонной линии является скорость в 65,5 Кбит/с, таким образом, у разработчиков еще есть небольшой запас скорости для совершенствования модемов, а дальше без кардинального улучшения каналов связи не обойтись.
Эти модели устойчиво присутствуют на рынке в течение более чем трех лет, что позволило сопоставить предложение и средние цены на них, приведенные в таблице 3. Легко увидеть, что средние цены на выделенные модели с течением времени снижаются, количество предложений модемов со скоростью 33,6 Кбит/с падает, а 56 Кбит/с увеличивается.
Создание консорциумов
7 Создание консорциумов
обслуживал биржу (банк, страховая компания и т.д.). В данном случае бирж как самостоятельная организация будет отделена от холдинга полностью. Такая модель реализована Азиатской биржей. Азиатская холдинговая компания объединяет торговый дом, ряд биржевых банков и страховую компанию. Поскольку холдинги не являются особым видом предприятия или типом компании, вполне вероятно, что в наших условия именно биржи как наиболее развитые рыночные структуры станут практиковать их широкое создание.
Еще одно направление развития биржевого сотрудничества – создание различных консорциумов, союзов, синдикатов и картелей (рисунок 7). В рамках этих структур биржи-участницы сохраняют самостоятельность, ограниченную действием взаимного соглашения. Помимо обмена производственной и коммерческой информацией участники объединений часто преследуют цель создания единого биржевого и брокерского пространства. Например, консорциум “Лесное биржевое кольцо” предполагает формирование единого рынка леса и лесоматериалов. В рамках консорциума будут унифицированы правила торгов и стандартизирована торговая продукция. Другая структура подобного типа - межбиржевой синдикат “Металл Украины”. Здесь не только унифицируются правила торгов и прочая биржевая документация, но и проводятся единые еженедельные торги. Для их проведения может быть создано более долговечное формирование, например, акционерное общество. В качестве примера можно привести АО “Конгресс бирж”, в рамках которого в начале февраля 1993 г. были проведены первые международные торги.
Временные объединения бирж могут привести к налаживанию устойчивых связей, ведущих затем к учреждению самостоятельной компании.
Таким образом, первый этап создания бирж пройден, а с ним связывают нынешний спад не только с инфляционным трудностями переживаемого момента, но и с окончанием биржевого бума вообще. Он длился год и сменился вторым этапом – слиянием, поглощением и иными трансформациями биржевых структур. От того, каким образом они будут преобразованы, будет зависеть и трансформация целого ряда региональных и местных биржевых структур.
Существует много различных способов, с помощью которых фирма может использовать накопленные средства, чтобы избежать ограничений присущей ей структуры затрат и доли рынка. Она может инвестировать в создание новых мощностей, вкладывать ресурсы в исследования и разработки, тратить деньги на маркетинг своей продукции. В каждом случае фирма приобретает и организует новые ресурсы. Однако существует ещё одна альтернативная возможность: приобретение ресурсов, уже организованных в виде фирмы или части фирмы, путем поглощения или слияния.
Поглощения и слияния являются важной частью функционирования рыночной экономики, где, подобно товарам и услугам, которыми обмениваются домохозяйства и фирмы таким образом, чтобы направить их тем, кто ценит их наиболее высоко, производится обмен фирмами или их частями с целью разместить активы так, чтобы использовать их наиболее производительно. Процесс поглощения, особенно в условиях оспариваемых поглощений (contested takeovers), при недостаточной информированности общества часто вызывает большой общественный интерес и озабоченность. Рассмотрим основные факторы, приводящие к поглощениям или слияниям и лежащие в основе любых попыток оценить желательность механизма поглощения.
Связь между активностью слияний и фондовым рынком на первый взгляд не очень понятна, поскольку курсы акций и скупщиков и “жертв” находятся под влиянием общего движения рынка. Но фирмы стремятся приобрести другие фирмы, которые по ряду причин недооценены фондовым рынком. Вероятность и размер ошибки в оценке на фондовом рынке будут, возможно, наибольшими, когда курс акций быстро меняется. Следовательно, расхождения в оценке фондовым рынком, очевидно, будут больше при оживлении или спаде на рынке акций. В частности, подъем на фондовом рынке создаст больше недооцененных компаний, чем при стабильном фондовом рынке, даже если имеется эквивалентное количество компаний с завышенной оценкой, так что общий уровень фондового рынка в среднем будет верным. Сложность данного толкования состоит в том, что оно также предсказывает бум слияний, если фондовый рынок падает. Решение этой проблемы предложено Гортом. Подъем общей экономической активности нарушает равновесие на рынках продуктов. В то же время ожидания будущего спроса в целом благоприятны. Слияния компаний представляют собой один из этапов в попытке извлечь преимущество из сложившихся условий в процессе приспособления к новому равновесию. В то время как одни ведущие фирмы приступают к слияниям, другие присоединяются к ним. Как утверждает Ньюболд, это происходит потому, что слияния компаний становятся “модными”. В исследовании деятельности по поглощению во время бума слияний он выявил, что основные приобретения проводились очень поспешно, только на основе неполной оценки, потенциальных перспектив присоединяемого объекта или его возможного вклада в успех скупающей компании, и использовал эти выводы в качестве аргумента в поддержку своего утверждения. Однако микроэкономические подтверждения, которые будут представлены в дальнейшем, предполагают разумным поглощение компанией других фирм, так как это может оказаться эффективной защитой данной компании от превращения ее в жертву. В период спада нарушение равновесия может быть значительным, но пессимистические предположения удерживают фирмы от приобретения дополнительных активов, прибыльность которых находится под вопросом. Дополняющая гипотеза состоит в том, что когда фондовый рынок находится на подъеме, то имеется также много переоцененных фирм. Эти переоцененные фирмы используют свои акции на приобретение других компаний.
Частичное подтверждение данному объяснению волн слиянии представили Джордж и Сильберстон. Они отметили, что до 1956 г. бумы слияний были в США более сильными, чем в Великобритании. Причиной этого являются, как они предполагают, ограничительные соглашения между фирмами в Великобритании (урезанные в 1956 г.), которые позволяли упорядочение” реагировать на изменяющиеся условия рынка, так что слияния не были необходимостью. Кинг, в свою очередь, высказал предположение о влиянии на бум косвенных налогов. Так как компании подлежат налогообложению, то между доходом после вычета налогов в корпоративном и некорпоративном секторах существует несоответствие. Это дополнительное налоговое бремя, очевидно, отражается в виде более низких цен акций. В результате, даже если существуют более высокие затраты приспособления, связанные с покупкой другой компании, по сравнению с приобретением нового капитала, фирмы могут найти покупку компании более выгодной. Абсолютная величина налогового клина, находящая отражение в курсе акций, будет тем больше, чем выше прибыль, усиливая стимулы к поглощению в период подъема.
Существует и другое, основанное на налогообложении, объяснение корреляции между активностью в области слияний и фондовым рынком. Мотивом к слиянию для некоторых фирм служат налоговые преимущества, которые появляются, когда убытки одной из объединяющихся фирм противопоставляются прибыли другой. Значимость этих преимуществ тем больше, чем выше прибыльность фирмы, которая в свою очередь будет коррелировать с ценами на фондовом рынке.
Основу для последующих доводов составляет функционирование рынков капитальных активов, причем наиболее важными являются повседневные операции на фондовом рынке. Роль рынка капитала в предоставлении новых средств фирмам с хорошими перспективами весьма высока, однако новые выпуски акций в целом составляют лишь незначительную часть операций на фондовом рынке. Намного более важной деятельностью представляется торговля акциями существующих компаний, т. е. передача части собственности компании от продавца к покупателю. Фондовый рынок, таким образом, работает в основном как рынок “подержанных" пакетов активов, чем по сути, является каждая фирма. Конечно, не все фирмы котируются на фондовом рынке, но большинство наиболее крупных котируются. Более того, в настоящее время существуют некоторые дополняющие рынки акций, типа рынка не котирующихся на бирже ценных бумаг (Unlisted Securities Market, USM), где не такие строгие правила торговли, а ряд принципов, которые будут рассматриваться ниже, можно применить и к некотирующимся компаниям.
На основании изложенного в данной главе можно сделать три основных вывода. Первый касается информационной эффективности фондового рынка. Хотя большинство данных указывает на эффективность фондового рынка в слабой и полусильной форме, курс акций может значительно отклоняться от фундаментальной оценки. Этот вывод основывается не только на данных, противоречащих эффективности в сильной форме, но и на возможности чрезмерно сильной реакции курса акций, а также на том факте, что обычные тесты эффективности хотя и способны показать невозможность систематического получения сверхдоходов, все же недостаточно очевидны для того, чтобы показать, что цены отражают фундаментальные оценки. Рассмотрение САРМ позволяет сделать вывод, что ожидания, вероятно, являются неоднородными, что инвесторы могут принимать в расчет больше факторов, чем только среднее значение и ковариация доходов, и что несовершенства фондового рынка также оказывают определенное влияние. Поведение курса акций при слияниях также согласуется с недооценкой компаний-мишеней.
Второй вывод заключается в том, что управленческие цели (рост и безопасность) являются важными, если не главными, мотивами поглощений. При этом не отрицается тот факт, что значительное число поглощений являются синергетическими, аллокативными, стяжательными или понижающими риск или что многие из них проводятся на основе комбинации мотивов. Но отсутствие реальных выигрышей от слияний, несмотря на обеспечение, более быстрого роста, наряду с наблюдаемой схемой финансирования слияний свидетельствует о доминировании мощных управленческих влияний.
Наконец, весьма незначительное количество данных свидетельствуют о том, что рынок акций действует на фирмы как сильный дисциплинирующий фактор, систематически создает возможность передачи ресурсов от неэффективного и (или) не максимизирующего прибыль руководства в руки более эффективного. В действительности данные говорят о том, что дисциплинирующее действие фондового рынка является относительно слабым. Этот вывод согласуется с расширяющимся теоретическим анализом, который предполагает, что рынок корпоративного контроля не действовует гладко или эффективно. Серьезные проблемы “безбилетника”, наличие только частичных способов их решения, использование “осажденным” руководством многочисленных мер защиты от поглощения — все это способствует торможению задействованных механизмов. Таким образом, подтверждается точка зрения, что управляющие обладают значительной свободой действий. Относительно слабыми могут быть не только ограничения отдельных продуктовых рынков и власть держателей акций компании, но и дисциплина, накладываемая фондовым рынком. Насколько существенно изменили положение наблюдаемые в последние годы некоторое облегчение финансирования поглощений и гораздо большее их распространение, еще предстоит увидеть.
Создание внутренней инфраструктуры защиты информации
2.4.4. Создание внутренней инфраструктуры защиты информации
Главными целью внутренней инфраструктуры защиты информации является предотвращение утечки конфиденциальной внутрефирменной информации за пределы фирмы, а также защита накопленной внутренней информации от разрушения.
Первый вопрос отчасти решает FireWall (см. предыдущую главу), однако это не панацея. Главную часть инфраструктуры составляет система аудита информационной безопасности. Ниже рассматриваются особенности современных зарубежных стандартов в области аудита и сертификации, введенных в действие в 1998 г, а также действующие в настоящее время Российские руководящие документы в области сертификации и аттестации. Некоторые специалисты [8] предсказывают наступление в скором времени бума добровольной сертификации, полагая, что это позволит резко улучшить положение в области ИБ работающих систем.
Основанием для такого вывода являются данные, представленные на рисунке 16. Британский стандарт со спецификациями системы управления ИБ [11], являющийся основой для проведения аудита ИБ, вышел в 1998 году. Всего за год существования стандарта и, соответственно, начала действия системы сертификации на его основе, около 3% фирм уже прошли сертификацию, около трети имеют твердые планы сделать это в ближайшее время и находятся на различных стадиях подготовки к сертификации. Более трети собирает дополнительную информацию, рассматривает такую возможность. Сознательно не собираются проводить сертификацию только 21% фирм.
Основной причиной добровольной сертификации является желание
Структура отрасли
3.2.2. Структура отрасли
Отрасль связи имеет три под отрасли: почтовая, электро - и радиосвязь. Некоторые сравнительные характеристики основных подотраслей приведены в таблице 6.
Основные виды деятельности электросвязи - обеспечение телефонных разговоров абонентов на территории городов или поселков городского типа (ГТС), сельского административного района (СТС), а также предоставление телефонных аппаратов, прямых соединительных линий к другим АТС, станциям абонентского телеграфа и международным телефонным станциям. Международная телефонная связь осуществляет междугородные и международные переговоры, передачу данных и предоставляет в аренду телефонные каналы. Электросвязь обладает почти 80% основных производственных фондов в отрасли, причем в самой электросвязи производственные фонды ГТС составляют примерно 45%, МТС - 24%, СТС - 23% и телеграфной связи - 8% [16].
По функциональному назначению не почтовая связь разделяется на два широких класса телекоммуникационных услуг: голосовая речь и данные. Каждый из них подразделяется на стационарные линии и беспроводную (радио) связь. Операторы стационарной связи делятся на два класса:
· операторы сетей общего пользования (ООП, - РАО "Ростелеком" и регионалы),
· операторы частных сетей (в основном СП с одним из российских ООП),
Субъективная оценка вероятных источников нападений.

14 Субъективная оценка вероятных источников нападений.
Следует отметить, что должный эффект может дать только комплексный подход к аудиту, то есть проверка на соответствие определенным требованиям не только программно-технической
составляющей некоторой информационной технологии, но и решений на процедурном уровне (организация работы персонала и регламентация его действий) и административном уровне
(корректность существующей программы обеспечения ИБ и практика ее выполнения). Иллюстрацией этого положения являются рисунки 12,
13 и 14, построенные на основании данных Института компьютерной безопасности (Computer Security Institute, CSI) [8].
В рамках предприятия предложим следующую схему разработки, внедрения и проверки системы безопасности (рисунок 15):
| Определение надёжности источников
|
| ß
|
| Кодирование информации на канальном уровне
|
| ß
|
| Настройка информационного шлюза предприятия
|
| ß
|
| Создание внутренней инфраструктуры защиты информации
|
| ß
|
| Аудит системы безопасности и ввод её в действие
|
| ß
|
| Постоянное совершенствование системы безопасности
|
Связь отраслевой и глобальной инфосистем
25 Связь отраслевой и глобальной инфосистем
Недостатком таких систем является использование собственных ведомственных каналов связи и соответственно распространения информации, в связи, с чем вход сторонней организации в такую инфосистему сопряжён с рядом трудностей технического и организационного характера. Такое обособление было вызвано слабым развитием телекоммуникационных услуг в конце 80-х и начале 90-х годов в нашей стране следствием чего стало повальная разработка собственных ни с кем не совместимых стандартов на хранение, передачу и переработку информации. Однако в настоящее время положение исправляется, и отраслевые инфосистемы медленно но верно находят выход в глобальные сети общего пользования благодаря установке специальных информационных шлюзов (рисунок 25). Прогнозируется в скором будущем полностью снять проблему доступа к информации, находящейся в ведомственных сетях.
После классификации доступных источников информации необходимо отобрать полезные и дополнительные, на основе которых руководство буде выстраивать свою линию управления предприятием. Для этого сначала необходимо посмотреть все доступные на данный момент и в ближайшем будущем источники. Затем из них отбираются те, информация которых будет нужна непосредственно, и просчитывается целесообразность использования данных источников в ценовом смысле, т.е. не будет ли полученная информация стоить дороже, чем добавочный доход, полученный при их использовании. Если источники удовлетворяют приведённым выше требованиям, то далее можно уже смотреть следующие пункты в классификации: надёжность, инфоёмкость, периодичность и.т.п.
Связь производства с отраслями
23 Связь производства с отраслями
Для радиотехнической под отрасли предприятие представляет собой потребителя сырья, комплектующих и материалов для производства продукции, а для производства, соответственно, предприятия отрасли являются поставщиками. Ситуация с отраслью связи обратная: фирма поставляет устройства связи, и отрасль является потребителем её продукции. Биржи в этой схеме являются промежуточными звеньями, в которых непрерывно аккумулируются товары и информация по ним.
Связь с отраслями
3.1.5. Связь с отраслями
Организация такого производства непосредственно затрагивает две отрасли: отрасль машиностроения (под отрасль радиоэлектроники), и отрасль связи (рисунок 23). Таким образом, такой пример как нельзя лучше подходит для практического описания предложенной методики.

Таблица 1
Таблица 1
|
№ |
Признак |
Виды бирж |
|
1 |
2 |
3 |
|
1 |
Организационно- правовой статус |
Государственные Частные Смешанные Акционерные общества Товарищества (общества) с ограниченной ответственностью Ассоциации |
|
2 |
Место и роль в мировой торговле |
Международные Региональные Национальные |
|
3 |
Вид биржевых товаров |
Товарные: реального товара, фьючерсные, фондовые, валютные |
Продолжение таблицы 1
|
1 |
2 |
3 |
|
4 |
Масштаб действия |
Центральные Межрегиональные Локальные (региональные, местные) |
|
5 |
Характер деятельности, т. е. по назначению |
Специализированные Универсальные |
|
6 |
Характер биржевых операций |
Реального товара Фьючерсные (опционные) Смешанные (электронные) |
|
7 |
Степень участия посетителей в биржевых торгах |
Закрытые Открытые |
|
8 |
Форма биржевой торговли |
Коммерческие (прибыльные) Некоммерческие (бесприбыльные) |
Для организации торговли реальным товаром создаются товарная биржа, ценными бумагами – фондовая, валютой – валютная биржа и т. д.
Биржи первоначального периода были биржами реального товарам или товарными. Они представляли собой организованный и регулярно функционирующий рынок, на котором осуществлялась оптовая торговля товарами по образцам и стандартам и по заранее установленным правилам. Для нее характерны регулярность торговли в строго определенном месте, унификация основных требований к качеству товара, условиям и срокам поставки, ведение торговли на основе встречных предложений покупателей и продавцов, заключение сделок с поставкой товара как со склада, так и в будущем. Товарные биржи организационно оформлены в ассоциации частных лиц, преследующие цель не получения прибыли, а облегчения и удешевления торговли. Современной формой товарной биржи является фьючерсная биржа.
Фьючерсная биржа – это торговля исключительно фьючерсными контрактами на поставку товаров в будущем. Фьючерсные биржи выполняют специфические для экономики в целом функции: перенос риска, выявление цены, повышение ликвидности и эффективности, увеличение потока информации.
Фондовая биржа – организованный и регулярно действующий рынок по купле-продаже ценных бумаг по заранее установленным правилам. В ходе купли-продажи устанавливается курс ценных бумаг, обращающихся на бирже. Он определяется приносимым доходом: в виде дивиденда или процента, уровнем ссудного процента и соотношением спроса и предложения. Сводными показателями движения курса ценных бумаг являются индексы акций. Наиболее известными являются индекс Доу-Джонса, отражающий курс акций крупнейших компаний, котируемых на Нью-йоркской фондовой бирже, на Лондонской – индекс Рейтера, на Франкфуртской – индекс Франкфуртер Альгемайне Цайтунг, на Токийской – индекс Никкей. Фондовые биржи имеются примерно в 60 странах мира, в том числе и в России [2].
Валютная биржа – организованный рынок национальных валют. На ней осуществляется свободная купля-продажа национальных валют исходя из курсового соотношения между ними (котировки), складывающегося на рынке под воздействием спроса и предложения. Котировка на валютных биржах зависит от покупательной способности обмениваемых валют, которая в свою очередь определяется экономической ситуацией в странах-эмитентах. Операции на валютных биржах основаны на конвертируемости валют, обмениваемых на ней. Этому типу биржи присущи все элементы классической биржевой торговли.
Таблица 3
Таблица 3
|
Производитель |
1998 |
1999 |
Изменение |
|
USR |
100 |
66 |
34 |
|
Acorp |
82 |
56 |
26 |
|
IDC |
120 |
87 |
33 |
|
Zyxel |
160 |
120 |
40 |
Если посмотреть на рисунок 22, где показано соотношение предложений модемов различных скоростей в октябре за последние три года, то можно заметить, что доля безусловных лидеров 1994 г. к октябрю 1997 снизилась до 19%, годом позже составила всего 4%, а на текущий момент модемы с этой скоростью совсем исчезли из продажи [15]. Напротив, доля самых скоростных на текущий момент моделей с максимальной скоростью 56 Кбит/с, в октябре 1997 г. занимавших 1% рынка, сейчас составляет 72%.
Вытеснение более новыми, совершенными моделями старых – одна из закономерностей компьютерного рынка, причем у разных комплектующих этот процесс идет с разной скоростью. Конечно, лидеры в данной области процессоры, где быстродействие новых моделей возрастает в два раза за каждые восемнадцать месяцев, и, по
![]() |
![]() |
![]() |
Таблица 4
Таблица 4
|
Вид связи |
Затраты |
|
Местная связь |
475-525 |
|
Междугородняя связь |
375-425 |
|
Кабельное телевидение |
300-345 |
|
Интерактивные услуги |
200-250 |
|
Сотовая связь |
400-450 |
|
Персональный компьютер |
200-250 |
|
Телерадиовещание |
600-700 |
|
Всего |
2350-3100 |
Наиболее перспективным направлением увеличения предложения, на взгляд специалистов является расширение услуг космической связи на основе низкоорбитальных спутников. Именно с прицелом на этот сегмент рынка происходит слияние и поглощение крупнейших телекоммуникационных корпораций, аккумулируются средства под программы "Иридиум" и "Морской старт". В то же время остается актуальным использование традиционных магистральных радиорелейных линий, но с использованием оптоволоконной технологии.
В частности нас интересуют затраты на персональный компьютер и местную связь, – говоря иными словами, это наш рыночный сегмент. Следует заметить, что статья затрат типа местная связь входит в первую тройку и уступает лишь телерадиовещанию.
Таблица 6
Таблица 6
|
Под отрасль |
Численность работников |
Стоимость фондов |
Доходы |
Эксплуатац. Расходы |
|
Почта |
50 |
8 |
17 |
40 |
|
Телеграф |
11 |
6 |
4 |
9 |
|
Телефон (межгород) |
14 |
26 |
42 |
17 |
|
Телефон (город) |
11 |
30 |
25 |
14 |
|
Телефон (село) |
7 |
13 |
4 |
8 |
|
Проводное вещание |
4 |
4 |
3 |
4 |
|
Радиосвязь и радиовещание |
2 |
5 |
1 |
4 |
|
Телевидение и спутниковая связь |
2 |
8 |
4 |
4 |
Беспроводная связь сегодня в России представлена по большей части зарубежными корпорациями и СП. Этот рынок еще формируется, он остается раздробленным более полусотней операторов, использующих в основном три сотовых стандарта: NMT, AMPS/DAMPS, GSM. Зоны обслуживания и развитие ограничено пределами мегаполисов Москвы, Санкт-Петербурга и др..
На рынке услуг по передаче данных доминируют иностранные операторы и СП, в которых российский партнер - часто бывшее оборонное предприятие или НИИ. Высокоразвитая технологическая и научная база Минрадиопрома послужила опорой ускоренного распространения Интернет-услуг (электронной почта, Всемирной паутины и телеконференций). К концу восьмидесятых годов ускорилось развитие провайдеров Интернета, высокоскоростных сетей передачи данных.
По вложенности телефонных сетей в электросвязи выделяются три уровня:
· первичный - телефонная сеть в пределах населенного пункта,
· внутризоновый - телекоммуникационная сеть между первичными сетями в пределах одного субъекта федерации,
· магистральный - телекоммуникационная сеть, обеспечивающая межзоновую и международную коммутацию.
Эксплуатацией первичных и внутризоновых сетей занимаются 85 телекоммуникационных компаний, созданных на базе ГПСИ (из них 76 эксплуатируют телефонные сети, остальные занимаются предоставлением услуг телеграфа), а магистральной - РАО "Ростелеком". Это крупнейший национальный оператор электросвязи. Кроме него, каждый российский регион (область или большой город) имеет своего оператора, которые могут быть сгруппированы по территориальному принципу.
Таблица 7
Таблица 7
|
Свойства |
Метод скользящих средних |
Относительной силы |
Авторегрес-сионная модель |
|
Границы применения |
Используется на трендовом рынке с длительными периодами однонаправленного движения цен |
Используется на циклических рынках и на рынках без ярко выраженного тренда |
Модель адаптирована к любому типу рынка |
|
Параметры моделей |
N1, N2- интервалы сглаживания длинной и короткой СС |
N - период усреднения, Аmin Аmax критические значения RSI |
N - объем “обучающей” выборки, Q - порядок АР- модели |
|
объем наблюдений |
N |
N |
N |
|
объем адаптации |
5-10 N |
10-15 N |
1-2 N |
|
Вычислительные затраты на реализацию методов |
пропорционально N2 |
пропорционально N2 |
пропорционально (Q*N)2 |
|
Примерное количество сделок в месяц |
2-4 |
1-2 |
5-10 |
|
Вид прогноза |
Интервальный |
Интервальный |
Точечный |
Причина возникновения доходности (или прибыли) при осуществлении финансовых операций - в непостоянстве рыночной стоимости валют, акций или иных ценных бумаг. Текущая котировка на бирже - это сиюминутное соглашение продавцов и покупателей о ценности данной ценной бумаги. Изменение этой ценности в глазах участников рынка ведет к изменению в структуре спроса и предложения, а это в свою очередь - к
изменению рыночной цены. На рынок, а точнее на участников этого рынка, воздействует огромное множество причин и факторов, меняющихся во времени, и в силу этого во времени меняется и стоимость валюты.
В наиболее широком смысле риск - это возможность получения нежелательного результата. То есть, если существует возможность неблагоприятного исхода какого-либо события, то существует и риск, иначе данное событие считается безрисковым. В случае инвестирования риск - это вероятность получения убытка (или неполучения прибыли). Чем выше такая вероятность, а также чем выше уровень убытков, тем выше риск.
Следует обратить особое внимание на то, что понятие риска включает в себя две принципиально важные компоненты. Одна из которых - уровень убытков - по своей природе связана с величиной доходности и имеет ту же причину возникновения - изменение котировок. Именно поэтому принято считать, что большая доходность влечет за собой больший риск.
Что касается второй компоненты - вероятности получения убытков, то она никоим образом не связана с величиной флуктуаций цен. Причина ее возникновения - в невозможности существования абсолютно точных прогнозов. Инвестор, в принципе не может учесть абсолютно все причины которые в конечном итоге повлияли на цену. Отсутствие знаний о закономерностях развития процесса, неполная, а зачастую неверная информация о процессе, излишнее упрощение методик анализа, ведет к более частому принятию неверных решений. Следовательно, причина возникновения инвестиционного риска кроется также и в недостаточной изученности и сложности законов функционирования биржевого рынка в целом.
Каковы же пути уменьшения риска при осуществлении спекулятивных операций? Один из наиболее распространенных способов - диверсификация. Этот способ в равной степени приемлем как для валютного рынка, так и для рынка ценных бумаг. Смысл диверсификации портфеля ценных бумаг - в распределении средств между государственными облигациями, облигациями и акциями различных фирм, работающих в разных отраслях, находящихся в разных регионах. В этом случае неблагоприятная ситуация, сложившаяся в какой-либо отрасли (например в нефтедобыче при падении мировых цен на нефть) или регионе (неурожай из-за засухи) не приведет к существенным потерям капитала, а в то же время в других отраслях или регионах ситуация может сложится более благоприятная, чем ожидалось. Диверсификация на валютном рынке означает открытие нескольких позиций по различным валютам, использование кросс - курсов и фьючерсных контрактов. Проще говоря, диверсифицировать портфель - это разнообразить его, “не класть все яйца в одну корзину”. Существует множество методик расчета оптимальных портфелей по различным критериям, помогающих инвестору правильно распределить средства между бумагами с различными показателями риск/доходность для получения, желаемого портфеля.
Вторым, не менее важным способом уменьшения риска при осуществлении арбитражных операций является улучшение качества и надежности прогнозов, касающихся динамики цен выбранных бумаг, а также прогнозов динамики развития рынка в целом. Наличие надежных прогнозов качественно меняет подход к эффективному управлению инвестициями, - смысл сводился бы не к перераспределению “яиц между корзинами”, а к выбору самой “надежной корзины”, в которую и необходимо “сложить все яйца”. Однако, как уже было сказано, наличие таких прогнозов невозможно без применения современных методов прогнозирования, без тщательного изучения общей экономической ситуации, валютного рынка и рынка ценных бумаг.
В данной работе основное внимание уделяется именно второму подходу, то есть снижению риска при осуществлении финансовых операций посредством повышения качества прогнозирования. Однако риск потери части капитала, безусловно, остается, и критерий рискованности тех или иных сделок, осуществляемых в соответствии с алгоритмами прогнозирования обязательно учитывается при сравнении методов прогнозирования.
В качестве критериев оценки рискованности операций, предлагаются следующие [22]:
· максимальный однократный убыток;
· максимальное количество подряд убыточных сделок;
· максимальный убыток подряд убыточных сделок;
· среднее количество убыточных сделок.
Все приведенные критерии оцениваются за какой-то достаточно продолжительный период, например за год, для каждого метода. Кроме этого, возможно, исследование показателей риска для конкретной валюты и временного интервала.
Особое значение для инвестора должен иметь показатель максимального убытка для серии подряд убыточных сделок и вероятности такой серии, так как он определяет минимально необходимый объем собственных средств во избежании полной потери капитала.
Таблица 8
Таблица 8
|
Сделка №1, покупка 3926
акций |
Средняя цена открытия 25,47 USD |
|
Сделка №2, продажа
3926 акций |
Средняя цена закрытия 26,54 USD |
|
Итог операции |
+1,07 на одну акцию |
|
Выручка от операции |
$1.07*3926=$4200 |
|
Проценты за кредит |
$40 |
|
Серия убыточных операций |
$52 |
|
Прибыль от операции |
4200-40=$4160 |
|
Средняя прибыль на операцию |
$4160-52=$4108 |
· Структура реальных финансовых процессов в целом хорошо согласуется с предлагаемой авторегрессионной моделью, однако лишь при достаточно высоком ее порядке q=30-50;
· Объем наблюдений, необходимый для адаптации АР-модели высокого порядка q=30-50 составляет не менее 100 отчетов данных;
· Из расчета 100 отсчетов данных, требуемый интервал анализа исследуемого временного ряда составляет от 1 до 3 месяцев в прошлое, что хорошо согласуется с его интервалом стационарности даже в условиях нестабильной рыночной конъюнктуры.
Опыт практического использования методов прогнозирования на валютном рынке позволил сделать также ряд общих выводов:
Наиболее приемлемым для работы на валютном рынке является метод прогнозирования с использованием авторегрессионных моделей. Несмотря на сравнимый итоговый результат с методом RSI, АР-модель обеспечивает существенно меньший по размерам средний риск на операцию. Отчасти это следствие большого числа транзакций, а следовательно, больше возможностей для пересмотра и корректировки стратегии, отчасти это объясняется высокими динамическими свойствами модели, то есть надежной оценкой (адаптацией) параметров по малой выборке наблюдений.
Метод скользящих средних показал малую результативность. Это объясняется сравнительно редкими для валютного рынка периодами однонаправленного движения цен. Пожалуй, только котировки японской йены, являют собой пример трендового рынка. На бестрендовых участках применение метода скользящих средних следует признать нецелесообразным.
Опыт прогнозирования экономических показателей с применением различных методов приводит к необходимости сравнения полученных моделей. При этом часто получают модели со сходными статистическими свойствами, в результате чего трудно отдать предпочтение какой-либо модели. Однако если предположить, что каждая из моделей описывает лишь одну сторону динамики данного экономического процесса, отображаемого исследуемым временным рядом, то совместное использование нескольких моделей позволит точнее и полнее описать и спрогнозировать эту динамику. Такая точка зрения приводит к идее объединения прогнозов, получаемых по отдельным моделям, и формировании на этой основе комплексного прогноза.
Практика разработки экономических прогнозов опирается на целую систему методов, среди которых статистические методы прогнозирования занимают важное место. Решающую роль при статистическом подходе к прогнозированию играет выбор соответствующей модели, которая, будучи наполненной числовыми параметрами, становится непосредственным инструментом прогнозирования - так называемым предиктором. Располагая предиктором, можно получить варианты прогноза, отвечающие определенным условиям и гипотезам, учтенным при его построении. Вместе с тем необходимо помнить, что механическое использование предиктора может стать причиной серьезных погрешностей и ошибок, которые на рынке неизбежно обернутся убытками.
Цель статистической модели - не заменить суждения и опыт специалиста, а дать ему в руки инструмент, позволяющий более глубоко проникнуть в существо исследуемых явлений, инструмент, в котором специфическим образом обобщена и приведена в систему разнообразная статистическая информация. Получаемые на основе предикторов прогнозы имеют смысл только в рамках тех условий, гипотез и предположений, которые были учтены при разработке соответствующих моделей и при их применении для прогнозирования. Иначе говоря, предлагаемые методы и модели прогнозирования позволяют выявить закономерности (например циклического свойства) которые могут присутствовать в исследуемом временном ряду. Если таких закономерностей нет, то любые, самые совершенные методы не позволят спрогнозировать ситуацию. Однако опыт показывает, что закономерности есть, только возможно присутствуют они в весьма завуалированной форме. Таким образом, разработка и применение моделей в прогностических целях предполагают углубленный экономический и экономико-статистический анализ.
Темпы роста продаж модемов
20 Темпы роста продаж модемов
Из графика видно, что рынок США уже пережил бурный рост Интернета (рисунок 20) и находится в состоянии наполненности. Рынок же России наоборот только начал развиваться и восстанавливаться после кризиса 1998 года. К 2001 году ожидается восстановление темпов роста. Период окупания затрат на покупку данного модема должен составить порядка 4 месяцев при средней интенсивности работы. Ценовая стратегия: первый год цены максимально снижены (на уровне себестоимости), затем, когда значительная (>30%) пользователей будут оснащены модемами данного типа поднять цену до высокого уровня: высокая цена – качественный товар.
Третий тип бирж – биржа закрытого...
Третий тип бирж – биржа закрытого типа, но всесторонне регламентируемая государством. В этом случае участники биржевой торговли объединены в корпорацию, и биржевой комитет избирается из их числа. Этот комитет строго подчиняется правительственному органу. Как и во втором случае, деятельность бирж регламентируется законами находится под административным контролем. Во многих случаях помимо членов биржевых корпораций на торг допускаются посторонние лица, но, как правило, по особому разрешению и с ограниченными правами. Такой тип бирж встречался в Австро-Венгрии и России.
Ущерб по видам нападений (количество нападений в год).

12 Ущерб по видам нападений (количество нападений в год).
Виды выявленных нападений обнаруженные в течение 1998 года (средний размер убытков, тыс. $)

13 Виды выявленных нападений обнаруженные в течение 1998 года (средний размер убытков, тыс. $)
Внутренняя инфосистема фирмы
3.3.5. Внутренняя инфосистема фирмы
Разработка внутренней инфосистемы конкретного предприятия представляет собой заключительный, третий этап в процессе модернизации общей отраслевой инфосистемы. Внутреннее устройство всех предприятий отрасли практически идентично и незначительные различия проявляются лишь при сильной специализации производства и выражаются в удалении некоторых лишних связей. Таким образом, предлагаемая инфосистема носит общий характер и применима к любому предприятию.
В первой части находится информационный отдел, который принимает на себя первый информационный удар со стороны внешних источников. Назначение отдела – своевременно принять информацию по нужным каналам (если информация не пришла – действовать по заранее определенной схеме) попутно защитившись от несанкционированного просачивания данных, преобразовать данные в единый внутрифирменный корпоративный стандарт (смотри главу 2.2 о корпоративных порталах) и рассортировать её для дальнейшего продвижения по конвейеру. Попутно собирается статистика информации, формируются отчёты для базы данных, производится миграция баз данных в связи со сроком давности информации. Отдел должен постоянно следить за вновь появляющимися системами обеспечения информационной деятельности предприятия (типа электронный документооборот) и, при необходимости, внедрять их.
Аналитический отдел представляет собой “мозг” всей информационной машины, “сердце” аналитического конвейера. Мной предложено разбить отдел на три части: прогнозирование, факторный анализ и управление рисками. Работа отдела прогнозирования более подробно описана в главе 3.2. Факторный анализ устраняет свойственные техническому анализу недостатки, и на мой взгляд, даёт более точные прогнозы. Смысл факторного или кластерного анализа заключается в нахождении взаимосвязей между событиями и группировка последних по серии признаков. Система управления рисками всегда присутствует там, где есть прогнозирование. Грамотное хеджирование позволит сохранить значительную часть вложенных средств, тогда как отсутствие защиты обычно ведёт к полному разорению предприятия. Надо заметить, что стрелки к блоку рисков ведут не только от предыдущего блока, но также и от блоков прогнозирования и анализа. Результатом работы аналитического отдела являются управленческие предложения, по структуре напоминающие бизнес-план, и по мнению разработчиков позволяющие улучшить положение предприятия, опираясь на информацию, полученную от внешних и внутренних источников. Руководство на данной схеме призвано выбрать один из предложенных аналитическим отделом проектов.
Заключительным этапом конвейера является отдел сбыта, назначение которого с позиции инфосистемы поддерживать постоянный информационный контакт с потребителями, в основном биржами. На этом этапе предложенное и выбранное руководством управленческое предложение материализуется в виде конкретных указаний. Блок делится на две большие части: внешняя торговля со всеми присущими ей таможенными атрибутами, и внутренняя торговля с обширными связями внутри страны. Здесь же расположен отдел нормативной и законодательной документации.
Отдельно над всеми тремя блоками стоит система обеспечения информационной безопасности, цели и устройство которой подробнейшим образом расписаны в главе 2.6.
В соответствии с вышеизложенной методикой была составлена следующая внутренняя инфоструктура предприятия, изображённая на рисунке 28.
Внутренняя инфосистема фирмы
28 Внутренняя инфосистема фирмы
Скользящие средние являются мощным инструментом сглаживания ценовых колебаний, поэтому их использование оказалось весьма эффективным в процессе выявления различных по срокам тенденций изменения цен (трендов). Усредняя уровни цен, сглаженная линия дает возможность проследить и уловить действительные тенденции, проявляющиеся на рынке.
Формула для расчета скользящей средней выглядит следующим образом:

Данная методика предполагает вычисление в течение каждого дня средней цены закрытия за некоторый период до даты вычисления. Для расчета скользящей средней можно брать различные периоды усреднения, увеличение интервала сглаживания позволяет выявить более продолжительные ценовые тенденции и наоборот.
Таким образом, линия скользящей средней показывает нам, какая тенденция является господствующей на рынке в данный момент - восходящая (т.н. повышательный тренд) или нисходящая (понижательный тренд). Исходя из предположения, что данная тенденция сохранится еще некоторое время, инвестор и осуществляет сделку - покупает (если восходящая) или, наоборот, продает валюту, ценные бумаги либо иные финансовые активы.
Основная задача заключается в правильном определении моментов изменения тренда, т.е. моментов совершения сделки. Именно для этого используются совместно несколько скользящих средних с различным периодом усреднения, позволяющие выделить как краткосрочные, так и средне - и долгосрочные ценовые тенденции.
Следует отметить, что преимущества данной торговой стратегии проявляются лишь на т.н. трендовых рынках, т.е. рынках с достаточно продолжительными по времени периодами повышения или понижения цен. И как следствие, несмотря на предельную простоту и ясность и даже некую автономность работы предложенного алгоритма, возникает необходимость в привлечении специалиста-аналитика, способного дать заключение о характере рынка в настоящий момент.








