Зотов В. Б. - Система муниципального управления
Целеполагание в муниципальной деятельности
В муниципальной деятельности, как любом виде человеческой деятельности, можно выделить две стороны: законность и целесообразность (эффективность). Соблюдение законности предмет муниципального права.
Определение целесообразности человеческой деятельности вопрос политики как системы постановки и реализации каких-то целей.
Цель управления достижение желаемого состояния управляемой системы.
С этой точки зрения можно говорить о муниципальной политике как системе взаимоувязанных целей муниципальной деятельности и механизмов их реализации.
Муниципальная политика базируется на использовании властных полномочий, которыми наделено местное самоуправление, а право выступает в качестве ограничивающего фактора, определяющего, что можно, а что нельзя делать в той или иной ситуации. Однако право не отвечает на вопрос: что в рамках закона целесообразно, а что нецелесообразно делать.
Целеполагание в муниципальной деятельности. Качество жизни населения
На выработку целей муниципальной деятельности и формирование муниципальной политики в конкретном муниципальном образовании влияют не только нормы права, но и множество иных обстоятельств. Это состояние дел в государстве и регионе, приоритеты федеральной и региональной политики.
Это деятельность хозяйствующих субъектов, расположенных на территории муниципального образования и преследующих свои корпоративные цели. Наконец, это население, жители муниципального образования и различные местные структуры гражданского общества, также преследующие свои, зачастую противоречивые цели.
Отсюда следует, что формирование муниципальной политики в каждом конкретном муниципальном образовании и в конкретной социально-экономической ситуации является весьма сложной задачей.
В зависимости от целей муниципального управления определяются его функции, выбираются формы, методы и средства управления. Грамотная постановка целей имеет основополагающее значение для организации муниципального управления. Из теории менеджмента известно, что всякая организация имеет свое предназначение (миссию) и соответствующую ей цель деятельности.
Если последняя сформулирована нечетко, бесполезно требовать четкой организации дела, эффективного управления.
Главная (генеральная) цель муниципальной деятельности и стратегическая задача муниципальной политики могут быть сформулированы как повышение качества жизни населения на территории муниципального образования.
Качество жизни человека важнейшее понятие, связанное с целеполаганием в муниципальной деятельности и формированием муниципальной политики. Под качеством жизни понимают систему показателей уровня жизни (например, безопасность, здоровье, обеспеченность жильем, уровень материального благосостояния, состояние окружающей среды, возможность получить образование, удовлетворять культурные и досуговые потребности, доступ к информации, возможность передвижения и т. д.) и степень их удовлетворения.
Качество жизни имеет объективную и субъективную стороны. Критерием объективной оценки качества жизни служат научно обоснованные нормативы материальных и духовных потребностей и интересов людей, по соблюдению которых можно судить о степени удовлетворения этих потребностей и интересов.
Критерием субъективной оценки качества жизни является оценка самим индивидом степени удовлетворения его потребностей.
Интегральный показатель качества жизни может быть определен весьма условно, но можно установить некую систему локальных показателей (критериев), каждый из которых поддается измерению. В международной статистике для этого используются три показателя:
¦ средняя продолжительность жизни (косвенно характеризует и состояние здоровья населения);
¦ средний уровень материального благосостояния (годовой доход или валовый внутренний продукт на душу населения);
¦ средний уровень образованности населения.
По каждому из этих показателей можно сравнивать отдельные регионы и муниципальные образования России, а также Россию и зарубежные страны. Такая статистика существует, и, как известно, она во многом не в пользу России (за исключением уровня образования).
Мировым банком делались также расчеты сводного индекса развития человеческого потенциала (ИРЧП) как средневзвешенного значения трех названных показателей, каждый из которых представляет долю некоего идеального значения. Так, ИРЧП российского жителя снизился с 0, 918 в 1985 г. до 0, 849 в 1992 г. и 0, 771 в 2001 г., а в 2003 г. он составил 0, 763.
На деле показателей, характеризующих качество жизни человека, гораздо больше. Измерителями отдельных таких показателей могут выступать потребительские, социальные, экологические, образовательные и иные стандарты и нормативы.
Муниципальная деятельность влияет на качество жизни человека лишь частично. Очевидно, что оно зависит от многих факторов: от самого человека, от состояния дел в государстве и его политики, от местной власти.
Например, состояние здоровья человека определяется его образом жизни и поведением, состоянием системы здравоохранения в государстве и в конкретном муниципальном образовании, состоянием окружающей среды и т. п. Вклад органов местного самоуправления в повышение качества жизни состоит в создании комфортной среды проживания и организации предоставления соответствующих муниципальных услуг. Именно в этом смысле можно говорить о муниципальной политике как о системе мер по повышению качества жизни населения на территории муниципального образования.
Система целей муниципальной деятельности
В соответствии с общей теорией менеджмента достижение генеральной цели муниципальной деятельности можно разложить на отдельные частные цели, каждая из которых обеспечивает одну из составляющих качества жизни, например экологическое благополучие или возможность получения образования. Отсюда появился термин частные муниципальные политики, которые являются составными частями целостной муниципальной политики.
Каждая из них реализуется органами местного самоуправления посредством предоставления конкретной муниципальной услуги или группы однородных услуг (рис. 3.2.1).
Частные муниципальные политики являются подцелями генеральной цели.

Первую группу подсистем, в свою очередь, можно разбить на две большие подгруппы: подсистемы, обеспечивающие создание благоприятной среды обитания человека на территории муниципального образования, и подсистемы, обеспечивающие развитие самого человека (человеческого потенциала). Подсистемы второй группы напрямую не связаны с предоставлением конкретных муниципальных услуг и обеспечивают функционирование подсистем первой группы. Такое структурирование позволяет устанавливать степень удовлетворения основных жизненных потребностей населения, выявлять узкие места, формулировать цели и задачи развития муниципального образования, формировать частные муниципальные политики и принимать на основе этого управленческие решения.
Характеристика основных подцелей (подсистем) муниципальной деятельности представлена в табл. 3.2.1.
В соответствии с приведенной структуризацией в муниципальном образовании может быть сформулирована градостроительная, жилищная, экологическая, социальная, образовательная, культурная, молодежная, спортивная, экономическая и иная политика.
Подсистема Управление по отношению ко всем остальным подсистемам занимает особое место, выполняя организующую и координирующую роль, роль управляющего звена в системе муниципальной деятельности. Ее цель организационное обеспечение муниципальной деятельности.
Это своеобразный мотор муниципальной деятельности, который гонит кровь по всем клеткам многосложного муниципального организма и обеспечивает превращение экономических и других ресурсов территории в жизненные блага для населения, а также скоординированное функционирование всех остальных подсистем.
Внутри подсистемы Управление следует особо выделить подсистему следующего порядка, связанную с вовлечением населения в процесс муниципального управления. Назовем эту подсистему Местное сообщество.
Ее цель обеспечение возможности и условий для самоорганизации населения на местном уровне и участия его в управлении муниципальным образованием, в принятии жизненно важных решений.
Специалист в области государственного и муниципального управления должен знать, какой должна быть политика муниципальной власти в той или иной сфере муниципальной деятельности, какие ресурсы необходимы для этого и откуда их взять, а самое главное как создать систему эффективного управления всеми социально-экономическими процессами на муниципальном уровне.
Вопросы для самоконтроля
1. Что такое муниципальная деятельность и муниципальная политика?
2. Какие факторы и условия влияют на выработку целей муниципальной деятельности?
3. Какова главная (генеральная) цель муниципальной деятельности? На какие подцели ее можно разбить?
4. Какова роль управления в достижении целей муниципальной деятельности?
Муниципальные услуги. Общая характеристика муниципальных услуг
Муниципальная деятельность реализуется благодаря системе муниципальных услуг, предоставление которых обеспечивает те или иные составляющие качества жизни. Управление оказанием муниципальных услуг служит важнейшей составной частью муниципального управления.
Поэтому вопрос о муниципальных услугах является ключевым к пониманию всех социально-экономических процессов, происходящих на местном уровне.
Муниципальная услуга является базовым элементом, клеточкой всей муниципальной деятельности, основой экономических и социальных отношений между людьми на территории муниципального образования.
Прежде чем характеризовать систему муниципальных услуг, необходимо рассмотреть особенности услуги как продукта человеческой деятельности. Свои потребности человек удовлетворяет с помощью материальных благ и услуг. Материальные блага это вещи, предметы, которые можно потрогать, подержать в руках: жилище, мебель, продукты питания, одежда, обувь, лекарства, телевизор и т. д. В давние времена, при натуральном хозяйстве, основную часть материальных благ люди производили для себя сами: выращивали хлеб, ткали ткани, шили одежду, изготавливали орудия производства и т. п. В современном обществе подавляющая часть материальных благ имеет форму товара, который человек приобретает в магазине, на рынке или в другом месте.
Другая часть человеческих потребностей удовлетворяется с помощью услуг, не имеющих материальной формы. Основные различия между материальными благами и услугами представлены в табл.
3.3.1.
Несмотря на эти различия, очевидно, что и на производство материальных благ, и на оказание услуг тратится человеческий труд, который должен быть оплачен.
Часть услуг человек оказывает себе сам или члены семьи оказывают их друг другу в рамках домохозяйства. Например, женщина в доме готовит пищу на всю семью.
Но вы можете сходить в ресторан, работники которого окажут вам услугу по приготовлению пищи, а потом вымоют использованную вами посуду. Здесь услуга сопровождает материальный продукт (продукты питания), следует за ним.
Следование за продуктом, одновременное предоставление товара и сопутствующих ему услуг достаточно распространенное явление. Вы можете сами отремонтировать свою квартиру, а можете пригласить профессионалов-ремонтников, можете сами починить телевизор, купив необходимые для этого детали, а можете вызвать мастера, который продаст вам эти детали и произведет ремонт, и т. д. По мере развития цивилизации и углубления разделения труда все меньшую долю услуг человек оказывает себе сам или в пределах домохозяйства и все чаще пользуется услугами со стороны.
Отсюда можно сделать вывод, что потребности людей в услугах будут постоянно возрастать.
Не все услуги, в которых нуждается человек, связаны с местом его проживания (например, транспортные услуги вне поселения, туристические, курортные и другие услуги). Однако подавляющее большинство услуг люди хотят получать там, где живут и работают.
Именно их мы будем называть муниципальными.
Муниципальными услугами называются такие услуги, которые предоставляются в месте проживания человека или вблизи от него и за обеспечение которыми органы местного самоуправления несут ту или иную ответственность.
Понятие муниципальные в данном случае подразумевает не форму собственности организации, оказывающей услугу, а местный характер услуги, определяемый местом проживания человека. К муниципальным услугам относится весь комплекс жилищно-коммунальных, транспортных (в пределах территории поселения), бытовых, торговых, образовательных, медицинских, культурных, досуговых и других услуг. К муниципальным услугам следует относить и такие, как обеспечение общественного порядка, обустройство и содержание территории, обеспечение ее экологического и санитарного благополучия и т. д. Даже то, что мы называем комплексным социально-экономическим развитием муниципального образования, означает не что иное, как целенаправленное изменение ситуации в сторону увеличения объема и повышения качества муниципальных услуг.
По отношению к функции оказания муниципальных услуг населению все остальные функции местного самоуправления производны.
Использование термина муниципальные услуги не означает, что услуги должны оказывать сами органы местного самоуправления. Но они отвечают за то, чтобы люди имели возможность получать на территории муниципального образования все необходимые им муниципальные услуги.
Перечень основных муниципальных услуг, оказание которых обязана обеспечить местная власть, перечислен в законодательстве о местном самоуправлении в качестве его предметов ведения или вопросов местного значения. Потребителями муниципальных услуг являются как жители, так и предприятия и организации, обслуживающие нужды населения. Школе или больнице нужны тепло, вода, электричество, вывоз мусора, услуги по ремонту помещений, больнице нужна стирка белья и т. д.
Специфические свойства муниципальных услуг:
¦ необходимость бесперебойного (для многих услуг круглосуточного) оказания услуг;
¦ необходимость рассредоточения оказания услуг по территории поселения с целью максимального приближения к месту проживания человека (для крупных городов это весьма сложная задача);
¦ увеличение числа потребителей услуг не влечет за собой уменьшения их полезности для каждого (свойство отсутствия соперничества);
¦ практическая невозможность ограничения доступа потребителей к некоторым муниципальным услугам;
¦ местный монополизм исполнителей некоторых муниципальных услуг (водоснабжение, электроснабжение и т. п.) такие услуги должны быть предметом особой заботы органов местного самоуправления.
Классификация и система оплаты муниципальных услуг
Долгие годы в советское время, а порой и сейчас в сознании многих людей сохраняется представление о бесплатности или низкой стоимости услуг в сравнении с материальными продуктами. Это ошибочное представление. В оказании услуг принимают участие работники, получающие за свой труд соответствующее вознаграждение. Оказание многих услуг предполагает потребление расходных материалов, энергоресурсов, использование специальной техники, зданий, помещений и т. п., приобретение и содержание которых также требуют определенных затрат.
Поэтому необходимо не просто платить за каждую услугу, а платить столько, чтобы поставщик услуги мог окупить свои расходы и получить хотя бы минимальную прибыль. Иначе в условиях рыночной экономики никто оказывать муниципальные услуги не будет.
Объем финансовых ресурсов, необходимых органам местного самоуправления для организации предоставления муниципальных услуг, зависит от того, кто конкретно будет платить за них: потребитель услуги, местный бюджет или оба они в какой-то пропорции. Самому исполнителю услуги это в принципе безразлично.
При прочих равных условиях органы местного самоуправления заинтересованы в том, чтобы потребители муниципальных услуг сами оплачивали их. Преимущества оплаты услуги ее потребителем:
¦ обеспечивается возможность количественной и качественной оценки услуги потребителем;
¦ появляется заинтересованность в экономном потреблении услуг;
¦ стимулируется качественная работа исполнителя услуг.
Бесплатность или заниженная плата за муниципальную услугу развращает
и исполнителя, и потребителя услуги, а также всегда ведет к некачественной работе и расточительному использованию ресурсов.
Для определения наиболее целесообразной формы оплаты муниципальных услуг представим их классификацию (рис. 3.3.1).

правовых форм, а также индивидуальные предприниматели. Для предоставления важнейших услуг, контроль над которыми местная власть не может выпустить из рук, администрация муниципального образования имеет право создавать муниципальные предприятия и учреждения.
Одновременно муниципальная власть должна создавать частному бизнесу благоприятные условия для оказания муниципальных услуг. Подробнее эти вопросы будут рассмотрены в главе 6.
Таким образом, роль органов местного самоуправления в оказании огромного спектра многообразных муниципальных услуг может быть различной:
1) за одну группу муниципальных услуг органы местного самоуправления несут полную ответственность, обязаны обеспечить их предоставление населению и финансировать их из местных бюджетов (содержание дорог, благоустройство территории, содержание школьных зданий, содержание мест захоронения и т. п.);
2) за другую группу муниципальных услуг основную ответственность и финансовую нагрузку несут органы государственной власти, а органы местного самоуправления содействуют в их оказании и могут участвовать в финансировании расходов (охрана общественного порядка, пожарная безопасность, социальная поддержка отдельных групп населения и т. п.);
3) по третьей группе муниципальных услуг органы местного самоуправления несут полную ответственность за их предоставление, хотя финансируют частично, в доле с населением и государством (льготные категории граждан). К этой группе относятся жилищно-коммунальные услуги, городской транспорт, детские дошкольные учреждения, здравоохранение, культура и т. п.;
4) четвертую группу муниципальных услуг (частные услуги) полностью финансируют их потребители, а органы местного самоуправления лишь создают условия для возможности оказания этих услуг путем правового регулирования, сдачи в аренду помещений, предоставления земельных участков и т. д. (например, торговля, бытовое обслуживание, гостиницы).
Управление процессом оказания муниципальных услуг, выбор наиболее эффективных измерителей и способов оплаты, сочетания личного и бюджетного финансирования услуг в различных сферах муниципальной деятельности, сочетания муниципального и частного секторов экономики при оказании муниципальных услуг является одним из ключевых моментов искусства муниципальной политики.
Вопросы для самоконтроля
1. В чем различия между материальным продуктом и услугой?
2. Каково определение муниципальных услуг?
3. Какое значение имеют муниципальные услуги для повышения качества жизни населения?
4. Каковы основные особенности муниципальных услуг?
5. Как можно классифицировать муниципальные услуги?
6. Каковы способы измерения объема муниципальных услуг?
7. Какова роль органов местного самоуправления в оказании муниципальных услуг?
Человек в муниципальном управлении. Понятия человеческого потенциала и человеческого ресурса
Выше отмечалось, что человек в муниципальном управлении выступает в трех качествах: как цель управления, как объект управления и как источник власти субъект управления. В связи с этим мы будем использовать термины человеческий потенциал (иногда говорят человеческий капитал) и человеческий ресурс.
Человеческий потенциал это совокупность физических, духовных, культурных и иных качеств человека и населения в целом. Развитие человеческого потенциала, приращение человеческого капитала и есть повышение качества жизни, которое является целью муниципальной деятельности.
Человеческий ресурс это совокупность свойств людей, необходимых для воспроизводства жизни на территории муниципального образования и для обеспечения самоуправления населения, т. е. для реализации роли человека как субъекта управления.
Иначе говоря, человеческий потенциал то, что вкладывается в человека, а человеческий ресурс то, что можно получить от него.
Понятия человеческого потенциала и человеческого ресурса тесно взаимосвязаны. Развивая и наращивая человеческий потенциал, вкладывая средства в укрепление физического здоровья, образование, культурное развитие населения, социальную поддержку отдельных категорий граждан, мы одновременно наращиваем и человеческий ресурс муниципального образования.
Создание условий для занятия физической культурой и спортом Создание условий для полноценного отдыха на территории муниципального образования, формирование рекреационных зон
Глава муниципального образования
Глава муниципального образования
Глава муниципального образования является его высшим должностным лицом, воз-, главляющим деятельность по осуществлению местного самоуправления на территории муниципального образования. Порядок избрания главы муниципального образования изложен выше. В пределах своих полномочий глава муниципального образования:
¦ представляет муниципальное образование в отношениях с органами местного самоуправления других муниципальных образований, органами государственной власти, гражданами и организациями, без доверенности действует от имени муниципального образования;
¦ подписывает и обнародует в порядке, установленном уставом муниципального образования, правовые акты, принятые представительным органом;
¦ издает в пределах своей компетенции правовые акты;
¦ вправе требовать созыва внеочередного заседания представительного органа.
Глава муниципального образования подконтролен и подотчетен населению и представительному органу муниципального образования.
Глава муниципального образования, являющийся одновременно главой местной администрации, имеет право отклонить нормативный правовой акт, принятый представительным органом муниципального образования, с мотивированным обоснованием отклонения либо с предложениями о внесении в него изменений и дополнений (отлагательное вето). Это решение может быть преодолено представительным органом, если при повторном голосовании за принятие указанного акта проголосовало не менее двух третей от установленного числа депутатов (квалифицированное большинство).
В этом случае глава муниципального образования обязан подписать нормативный правовой акт.
Вопросы структуры и деятельности местной администрации, контрольных и иных органов местного самоуправления рассматриваются в главе 8.
Вопросы для самоконтроля
1. Каковы основания для классификации органов местного самоуправления?
2. В чем особенности представительных и исполнительных органов местного самоуправления?
3. В чем различия моделей организационных структур органов местного самоуправления по федеральным законам 1995 и 2003 гг.? Какой из этих моделей соответствует структура органов местного самоуправления в вашем муниципальном образовании?
4. Какие из существующих согласно Федеральному закону 1995 г. моделей организационных структур местного самоуправления исключает Федеральный закон 2003 г.?
5. Что означает принцип разделения властей применительно к органам местного самоуправления?
Муниципальная служба. Понятия муниципальной службы и муниципального служащего
Под муниципальной службой понимают профессиональную деятельность на постоянной основе в органах местного самоуправления по исполнению их полномочий. Основные признаки муниципальной службы показаны на рис. 1.9.1.
В настоящем разделе излагаются правовые основы муниципальной службы в системе местного самоуправления. Вопросы практической организации муниципальной службы в рамках кадрового обеспечения муниципального управления рассматриваются в главе 8.

В процессе прохождения службы муниципальный служащий имеет право на периодическое повышение квалификации, переподготовку (переквалификацию) за счет средств местного бюджета. Во всем мире проблемам подготовки и переподготовки муниципальных служащих уделяется огромное внимание. Существуют детально разработанные программы для различных форм переподготовки и категорий служащих (с полным и частичным отрывом от производства, без отрывают производства и т. п.). Как правило, для занятия более высокой должности нужно пройти очередной цикл переподготовки.
Ведущую роль в подготовке и переподготовке муниципальных кадров играют университеты.
Поощрения и взыскания за работу на муниципальной службе, увольнения за допущенные нарушения осуществляются в соответствии с законодательством РФ о труде.
Служащий прекращает муниципальную службу по личному заявлению, в связи со сроком окончания контракта, выходом на пенсию, по другим основаниям. Увольнение муниципального служащего по инициативе руководителя муниципального органа возможно только по основаниям, предусмотренным законодательством.
Обязанности муниципального служащего и ограничения, связанные с муниципальной службой
Муниципальный служащий обязан:
¦ обеспечивать соблюдение законодательства, защиту прав и законных интересов граждан;
¦ своевременно рассматривать обращения граждан, общественных объединений, предприятий, учреждений и организаций, государственных органов и органов местного самоуправления, разрешая их в порядке, установленном законодательством;
¦ обеспечивать каждому гражданину возможность ознакомления с документами и материалами, непосредственно затрагивающими его права и свободы;
¦ исполнять приказы, распоряжения и указания (за исключением незаконных) руководителей, отданные в пределах их должностных полномочий;
¦ соблюдать правила внутреннего трудового распорядка, должностные инструкции, порядок работы со служебной информацией, поддерживать уровень своей квалификации;
¦ не разглашать сведения, составляющие охраняемую законом и иными нормативными правовыми актами тайну, а также сведения, ставшие ему известными в связи с исполнением должностных обязанностей, затрагивающие частную жизнь, честь и достоинство граждан, в том числе после прекращения муниципальной службы.
Федеральным законом установлен порядок, согласно которому муниципальный служащий ежегодно, а также гражданин при поступлении на муниципальную службу обязаны представлять в органы государственной налоговой службы сведения о полученных ими доходах и об имуществе, которые являются объектами налогообложения.
Деятельность муниципального служащего требует определенных ограничений, препятствующих использованию служебного положения в корыстных целях либо в ущерб населению. В частности, согласно Федеральному закону муниципальный служащий не вправе:
¦ заниматься другой оплачиваемой деятельностью, кроме педагогической, научной и иной творческой деятельности;
¦ быть депутатом всех уровней или выборным должностным лицом местного самоуправления;
¦ заниматься предпринимательской деятельностью лично или через доверенных лиц;
¦ состоять членом органа управления коммерческой организации, если ему не поручено по должности участвовать в управлении этой организацией;
¦ быть поверенным или представителем по делам третьих лиц в органе местного самоуправления, где он состоит на муниципальной службе;
¦ использовать в неслужебных целях средства материально-технического, финансового и информационного обеспечения, другое муниципальное имущество и служебную информацию;
¦ получать гонорары за публикации и выступления в качестве муниципального служащего;
¦ получать от физических и юридических лиц вознаграждения (подарки, денежное вознаграждение, ссуды, услуги, оплату развлечений, отдыха, транспортных расходов и иные вознаграждения), связанные с исполнением им должностных обязанностей;
¦ выезжать в командировки за счет средств физических и юридических лиц, за исключением командировок, осуществляемых на взаимной основе по договоренности с другими органами местного самоуправления, а также с органами государственной власти и органами местного самоуправления иностранных государств, международными и иностранными некоммерческими организациями;
¦ принимать участие в забастовках;
¦ использовать служебное положение в интересах политических партий, религиозных и других общественных объединений.
Муниципальные служащие не вправе образовывать в органах местного самоуправления структуры политических партий, религиозных и других общественных объединений, за исключением профессиональных союзов.
Муниципальный служащий обязан в установленном порядке передавать в доверительное управление под гарантию муниципального образования на время прохождения муниципальной службы находящиеся в его собственности доли (пакеты акций) в уставном капитале коммерческих организаций.
Права и социальные гарантии муниципальных служащих
Муниципальный служащий имеет право на:
¦ ознакомление с документами, определяющими его права и обязанности по занимаемой должности муниципальной службы, критерии оценки качества работы и условия продвижения по службе, а также условия, необходимые для исполнения им должностных обязанностей;
¦ получение в установленном порядке информации и материалов, необходимых для исполнения им должностных обязанностей;
¦ посещение в установленном порядке для исполнения своих должностных обязанностей предприятий, учреждений и организаций, независимо от их форм собственности;
¦ принятие решений и участие в их подготовке в соответствии с его должностными обязанностями;
¦ замещение вакантных должностей муниципальной или государственной службы с учетом его квалификационного разряда;
¦ увеличение денежного содержания с учетом результатов и стажа его работы, а также уровня квалификации;
¦ ознакомление со всеми материалами своего личного дела, отзывами о своей деятельности и другими документами до внесения их в личное дело, приобщение к личному делу своих объяснений;
¦ проведение по его требованию служебного расследования для опровержения сведений, порочащих его честь и достоинство;
¦ вхождение в профессиональные союзы;
¦ внесение предложений по совершенствованию муниципальной службы;
¦ обращение в соответствующие органы местного самоуправления или в суд для разрешения споров, связанных с муниципальной службой.
Специфика работы муниципального служащего требует установления для него четких социальных гарантий. Федеральный закон определяет, что муниципальному служащему должны быть гарантированы:
¦ условия работы, обеспечивающие выполнение им должностных обязанностей;
¦ денежное содержание и иные выплаты;
¦ ежегодный оплачиваемый отпуск;
¦ медицинское обслуживание его и членов его семьи, в том числе после выхода на пенсию;
¦ пенсионное обеспечение за выслугу лет и пенсионное обеспечение членов семьи муниципального служащего в случае его смерти, наступившей в связи с исполнением им должностных обязанностей;
¦ обязательное государственное страхование на случай причинения вреда здоровью и имуществу в связи с исполнением им должностных обязанностей, на случай заболевания или потери трудоспособности в период прохождения им муниципальной службы или после ее прекращения, но наступивших в связи с исполнением им должностных обязанностей;
¦ защита его и членов его семьи в порядке, установленном законами, от насилия, угроз, других неправомерных действий в связи с исполнением им должностных обязанностей.
Муниципальному служащему в зависимости от условий прохождения им муниципальной службы предоставляются в случаях и порядке, установленных уставом муниципального образования в соответствии с законами субъектов РФ, жилая площадь, служебный транспорт или денежная компенсация транспортных расходов.
Денежное содержание муниципального служащего состоит из должностного оклада, надбавок к должностному окладу за квалификационный разряд, особые условия муниципальной службы, выслугу лет, а также премий по результатам работы и других видов надбавок и выплат, предусмотренных нормативными правовыми актами муниципального образования, законами субъекта РФ и федеральными законами. Минимальный должностной оклад муниципального служащего не может быть ниже минимального должностного оклада государственного служащего соответствующего субъекта РФ.
Максимальный должностной оклад муниципального служащего не может превышать максимального должностного оклада государственного служащего соответствующего субъекта РФ.
Муниципальному служащему устанавливается ежегодный оплачиваемый отпуск продолжительностью не менее 30 календарных дней, дополнительный оплачиваемый отпуск за выслугу лет; могут предоставляться дополнительные отпуска в случаях и порядке, предусмотренном законодательством субъекта РФ и муниципальными правовыми актами.
Вопросы для самоконтроля
1. Различаются ли между собой понятия занимать муниципальную должность и находиться на муниципальной службе?
2. На каких уровнях власти осуществляется правовое регулирование муниципальной службы?
3. Как подразделяются муниципальные служащие в зависимости от занимаемой должности и квалификации?
4. Какие ограничения и с какой целью накладываются на муниципального служащего?
5. Какие социальные гарантии имеют муниципальные служащие?
Финансово-экономическое обеспечение местного самоуправления. Экономическая основа местного самоуправления
Для выполнения своих задач муниципальные образования должны обладать необходимыми материальными и финансовыми ресурсами, иметь право самостоятельного управления и распоряжения ими. Согласно Федеральному закону 2003 г., экономическую основу местного самоуправления составляют находящееся в муниципальной собственности имущество, средства местных бюджетов, а также имущественные права муниципальных образований.
В настоящем разделе излагаются правовые основы финансово-экономического обеспечения местного самоуправления. Вопросы формирования и использования отдельных компонентов муниципального имущества, финансовых средств, а также вопросы управления экономическими процессами на территории муниципального образования рассматриваются в главе 6.
Во всем мире финансовая автономия является существенной составной частью местного самоуправления. В ст. 9 Европейской Хартии о местном самоуправлении записано, что органы местного самоуправления имеют право на обладание средствами, которыми они могут свободно распоряжаться при осуществлении своих функций.
При этом финансовые средства должны быть соразмерны предоставленным им конституцией или законом полномочиям.
Состав и использование муниципального имущества
Состав муниципального имущества определяется в соответствии с федеральными законами и законами субъектов РФ. Согласно Федеральному закону 2003 г., в состав муниципального имущества входит:
¦ имущество, необходимое для решения вопросов местного значения, включая муниципальные земли и некоторые природные ресурсы;
¦ имущество, предназначенное для осуществления органами местного самоуправления отдельных государственных полномочий;
¦ имущество, предназначенное для обеспечения деятельности органов и должностных лиц местного самоуправления, муниципальных служащих, работников муниципальных предприятий и учреждений.
Федеральный закон 2003 г. конкретизирует состав муниципального имущества, которое может находиться в собственности поселений, муниципальных районов и городских округов. По закону в муниципальной собственности должно находиться только имущество, необходимое для выполнения полномочий органов местного самоуправления как публичной власти.
Имущество, предназначенное для коммерческого использования (извлечения прибыли), должно быть передано другим собственникам.
Муниципальное имущество в зависимости от его назначения может быть разделено на 2 основные группы: имущество, позволяющее вести хозяйственную де-ятельность, производить товары и оказывать услуги, и имущество, обеспечивающее выполнение управленческих и иных нехозяйственных функций местного самоуправления.
Имущество первой группы закрепляется за муниципальными предприятиями и учреждениями на правах хозяйственного ведения или оперативного управления. Оно позволяет хозяйствующим субъектам функционировать, а в ряде случаев извлекать прибыль и платить в бюджет налоги и сборы.
Имущество второй группы, не закрепленное за муниципальными предприятиями и учреждениями, составляет казну соответствующего муниципального образования.
Органы местного самоуправления от имени муниципального образования самостоятельно владеют, пользуются, распоряжаются и управляют муниципальным имуществом. В соответствии с законом они вправе передавать муниципальное имущество во временное или постоянное пользование физическим и юридическим лицам, органам государственной власти и органам местного самоуправления, отчуждать, совершать иные сделки.
Порядок и условия приватизации муниципальной собственности определяются населением непосредственно или представительными органами местного самоуправления самостоятельно. При этом доходы от приватизации объектов муниципальной собственности поступают в полном объеме в местный бюджет.
Органы местного самоуправления могут создавать муниципальные предприятия и учреждения, участвовать в создании хозяйственных обществ, в том числе межмуниципальных, необходимых для осуществления полномочий по решению вопросов местного значения. Органы местного самоуправления определяют цели, условия и порядок деятельности муниципальных предприятий и учреждений, утверждают их уставы.
Муниципальная собственность признается и защищается государством, как и государственная, частная или иные формы собственности.
Местные бюджеты
Каждое муниципальное образование должно иметь собственный бюджет (местный бюджет). Бюджетный кодекс РФ определяет местный бюджет как форму образования и расходования денежных средств, предназначенных для обеспечения задач и функций, отнесенных к предметам ведения местного самоуправления. Местные бюджеты составляют третий уровень бюджетной системы РФ. С разделением муниципальных образований на поселения, муниципальные районы и городские округа бюджетная система РФ становится четырехуровневой.
При этом бюджет муниципального района и свод бюджетов поселений, входящих в его состав, составляют консолидированный бюджет муниципального района.
В Европейской Хартии местного самоуправления (ст. 9) сформулированы следующие основные требования к финансовым ресурсам местного самоуправления:
¦ достаточность собственных финансовых средств и их соразмерность предоставленным полномочиям;
¦ свобода распоряжения этими средствами при осуществлении своих функций;
¦ поступление хотя бы части финансовых средств местного самоуправления за счет местных сборов и налогов;
¦ защита более слабых органов местного самоуправления за счет процедур финансового выравнивания;
¦ предоставление субсидий не должно идти в ущерб выбора политики органов местного самоуправления.
В зарубежных странах местные бюджеты формируются на территориях административных единиц, имеющих, как правило, выборные (представительные) органы управления.
В Великобритании местные бюджеты существуют в графствах, округах и городах; в Германии в общинах, районах и городах; во Франции в коммунах, департаментах и регионах; в Японии в префектурах, районах и городах; в Италии и Бельгии в коммунах и провинциях; в Дании, Норвегии, Швеции в сельских и городских коммунах и т. д.
Одним из звеньев муниципальных финансов являются средства субъектов хозяйствования. К ним относятся:
¦ финансовые ресурсы предприятий, находящихся в муниципальной собственности;
¦ финансовые ресурсы предприятий, фирм, организаций, используемые ими для финансирования социально-культурных и жилищно-коммунальных объектов на территории муниципального образования. Субъекты хозяйствования для социальной поддержки своих работников строят и приобретают жилые дома, квартиры, детские дошкольные учреждения, медицинские учреждения, и объекты для отдыха.
Нередко в общем объеме муниципальных финансов средства предприятий, направляемые на социальное развитие, занимают значительный удельный вес.
Государство предоставляет органам местного самоуправления определенные финансовые гарантии, необходимые для обеспечения потребностей населения. Важнейшей гарантией служит гарантия их финансовой самостоятельности, включая собственные источники доходов, самостоятельное формирование, утверждение, исполнение местных бюджетов при соблюдении бюджетного и налогового законодательства.
Самостоятельность формирования местных бюджетов заключается в том, что рассмотрение проекта бюджета, его утверждение, контроль за исполнением и утверждение отчета о его исполнении осуществляет представительный орган муниципального образования. К ведению исполнительных органов относятся составление проекта соответствующего бюджета, его исполнение и распоряжение его средствами, контроль за использованием выделенных бюджетных ассигнований.
Самостоятельность местного бюджета обеспечивается наличием у муниципальных образований собственных источников доходов и их правом определять направления расходования средств.
В соответствии с законодательством в доходной и расходной частях местных бюджетов раздельно предусматривается финансирование решения вопросов местного значения и осуществления органами местного самоуправления отдельных федеральных полномочий, полномочий субъектов РФ.
При недостатке собственных финансовых средств муниципальные образования вправе привлекать заемные средства. От имени местного сообщества они имеют право прибегать к заимствованиям только тогда, когда иное финансирование расходов недоступно или экономически нецелесообразно. Заемные финансовые ресурсы могут привлекаться путем выпуска муниципальных ценных бумаг от имени муниципального образования и кредитов.
Право осуществления муниципальных заимствований от имени муниципального образования и выдачи муниципальных гарантий другим заемщикам для привлечения кредитов принадлежит главе муниципального образования, если уставом муниципального образования не предусмотрено иное.
Доходы и расходы местных бюджетов
Доходы и расходы местных бюджетов формируются по статьям единой бюджетной классификации, установленной Федеральным законом О бюджетной классификации в РФ с использованием единой методологии и нормативной базы.
Законодательство разделяет доходы местных бюджетов на собственные и полученные в виде субвенций для осуществления отдельных государственных полномочий. К собственным доходам относятся: доходы от местных, региональных и федеральных налогов и сборов, закрепленные за местными бюджетами; средства самообложения граждан; безвозмездные перечисления из бюджетов других уровней, включая дотации на выравнивание бюджетной обеспеченности муниципальных образований; доходы от муниципального имущества; часть прибыли муниципальных предприятий; штрафы, добровольные пожертвования и иные поступления.
Следует отметить, что, несмотря на декларированную российским законодательством бюджетную самостоятельность органов местного самоуправления, уровень их собственных доходов очень низок. Местные налоги и сборы крайне незначительны и позволяют покрывать лишь 2-5 % бюджетных расходов.
В результате органы местного самоуправления не всегда в состоянии обеспечить нормальную жизнедеятельность населения, прогнозировать и планировать социально-экономическое развитие территорий.
Расходы местных бюджетов делятся на текущие и капитальные. К первым относятся расходы, обеспечивающие текущее функционирование органов местного самоуправления, бюджетных учреждений, оказание поддержки другим бюджетам и отдельным отраслям экономики в форме дотаций, субсидий и субвенций на текущее функционирование, а также прочие расходы бюджетов, не включаемые в капитальные расходы в соответствии с бюджетной классификацией РФ.
Расходная часть местных бюджетов включает:
¦ расходы, связанные с решением вопросов местного значения, установленные законодательством РФ и субъектов РФ;
¦ расходы, связанные с осуществлением отдельных государственных полномочий, переданных органам местного самоуправления, расходы, связанные с обслуживанием и погашением долга по муниципальным займам и ссудам;
¦ ассигнования на страхование муниципальных служащих, объектов муниципальной собственности, гражданской ответственности и предпринимательского риска, а также иные расходы, предусмотренные уставом муниципального образования.
В расходной части муниципального бюджета предусматривается создание резервных фондов. Их средства расходуются на финансирование непредвиденных расходов, в том числе на проведение аварийно-восстановительных работ по ликвидации последствий стихийных бедствий и других чрезвычайных ситуаций в текущем финансовом году.
Порядок расходования средств резервных фондов устанавливается нормативными актами органов местного самоуправления.
Инфраструктура муниципального образования
Политика зонирования территории города (функционального, правового, ценового) является важным фактором регулирования его развития, привлечения инвестиций, ограничения застройки отдельных участков, максимизации доходов от использования территории.
Вопросы для самоконтроля
1. Что такое городская среда и каково значение ее состояния для жизни города?
2. Чем определяется физико-географическое положение территории города и как оно влияет на состояние городской среды?
3. Какие существуют научные подходы к зонированию территории города?
4. Какие способы зонирования территории города используются в системе муниципального управления?
5. Что такое правовое зонирование территории города?
Инфраструктура муниципального образования
Природный комплекс муниципального образования, схема его планировки и застройки оказывают значительное влияние на состав объектов градообслуживающей и социальной сфер, формирующих инфраструктуру муниципального образования, которая обеспечивает его бесперебойную жизнедеятельность.
Состав городского хозяйства
Градообслуживающая сфера, или городское хозяйство, представляет собой сложный комплекс различных подотраслей, тесно связанных между собой и объединенных общей целью удовлетворения потребностей населения в его услугах. По классификатору отраслей народного хозяйства городское хозяйство относится к непроизводственной сфере.
В состав градообслуживающей сферы (рис. 2.5.1) входят:
1) жилищно-коммунальный комплекс (ЖКК);
2) транспортный комплекс;
3) строительный комплекс (жилищно-гражданское строительство и строительная индустрия местного значения);
4) службы общественной безопасности, обеспечивающие на территории муниципального образования в том числе экологическую безопасность (эти службы могут быть отнесены и к социальной сфере);
5) комплекс потребительского рынка (торговля, общественное питание, бытовое обслуживание населения);
6) системы управления, связи, информации и другие организации, обслуживающие городские нужды.

Важнейшей и самой крупной составной частью городского хозяйства является жилищно-коммунальный комплекс, который, в свою очередь, включает ряд подотраслей и хозяйств (рис. 2.5.2):
¦ жилищное хозяйство, т. е. жилые и нежилые здания с сетью обслуживающих их эксплуатационных, ремонтно-строительных и других предприятий и организаций;
¦ инженерное обеспечение (ресурсообеспечение) города: холодное и горячее водоснабжение, водоотведение, теплоснабжение, газоснабжение, электроснабжение;
¦ общегородское коммунальное хозяйство, объединяющее системы внешнего благоустройства и содержания территории города (дорожное хозяйство, уличное освещение, санитарная очистка города, сбор, вывоз и переработка бытовых отходов, зеленое хозяйство и т. п.), а также банно-прачечное, гостиничное, ритуальное и другие хозяйства.

Жилищное хозяйство. Жилищное хозяйство города включает жилищный фонд, нежилые здания и помещения общественного, социального и иного назначения, а также предприятия и организации, эксплуатирующие и обслуживающие жилищный фонд и нежилые здания.
В соответствии с Законом РФ Об основах федеральной жилищной политики жилищный фонд города представляет собой совокупность жилых помещений независимо от форм собственности: жилые дома (одноквартирные и многоквартирные), специализированные дома (общежития, гостиницы-приюты, дома маневренного фонда, дома-интернаты для инвалидов, ветеранов и т. п.), квартиры, служебные жилые помещения, иные жилые помещения в других строениях, пригодные для проживания. По мере роста благосостояния населения требования к объему и качественным характеристикам жилищного фонда города повышаются, соответственно изменяется и структура жилищного фонда города.
Обычный жилой дом является сложным инженерным сооружением насыщенным различными коммуникациями: отопление, холодное и горячее водоснабжение, электроснабжение, телефон, радио, телевидение (при наличии коллективных антенн), вентиляционные системы и т. п. В многоэтажных жилых домах имеются лифты и мусоропроводы. Если свои квартиры жильцы обустраивают сами, то для мест общего пользования (подъезды, чердаки, подвалы, кровля) необходимо специальное обслуживание.
Придомовая территория также требует специального обустройства и обслуживания.
Объекты нежилого фонда могут располагаться как в отдельных зданиях, так и на первых этажах жилых домов, где чаще всего размещаются предприятия торговли, бытового обслуживания, различные учреждения и организации, непосредственно связанные с обслуживанием населения. Их функционирование не должно создавать неудобства для жильцов.
Инженерное обеспечение поселений. Инженерное хозяйство одна из самых сложных систем городского хозяйства.
Бесперебойная подача в жилые и общественные здания тепла, воды, электроэнергии, газа требует высокого уровня организации инженерного хозяйства, большого объема ремонтных, очистительных и профилактических работ на инженерных сетях и сооружениях, функционирования эффективных аварийных служб. Для большинства районов России серьезной проблемой является ежегодная подготовка инженерных систем к работе в зимний период.
Водоснабжение и водоотведение. Существуют определенные требования к качеству воды для питьевых, хозяйственных и производственных нужд.
Если система водоснабжения в городе единая, вся подаваемая вода должна быть питьевого качества. Потребность предприятий города в свежей воде определяется с учетом их профиля и производственной мощности. На многих предприятиях действуют системы оборотного водоснабжения, в которых использованная вода не сливается в канализацию, а проходит необходимую очистку и вновь возвращается в производственный цикл. Это позволяет резко сократить потребность в свежей воде.
Для жилищного фонда существуют нормативы суточного потребления воды на человека. Жители, установившие в квартирах приборы учета воды, платят за нее по фактическому расходу, который обычно оказывается значительно ниже расчетного.
Водоснабжение города может осуществляться из открытых водоемов и из подземных водоносных горизонтов. В состав водопроводного хозяйства входят водозаборные сооружения, системы очистки и подготовки воды, насосные станции, водопроводные сети от водозабора до каждой квартиры.
Не менее сложна система водоотведения города. Объем стоков, попадающих в эту систему, превышает объем водопотребления, поскольку в канализационную сеть попадает и холодная, и горячая вода.
Система водоотведения состоит из самотечных коллекторов, подкачивающих насосных станций, сооружений по санитарной очистке сточных вод и сбросу их в водоемы.
Теплоснабжение. Система теплоснабжения города решает две задачи: отопление и горячее водоснабжение.
Потребление тепла более неравномерно, чем потребление горячей воды, поскольку в летний период помещения не отапливаются. Продолжительность отопительного сезона зависит от климатических условий.
Источниками тепловой энергии для нужд города могут быть тепловые электростанции и котельные. К горячей воде в качестве теплоносителя предъявляются высокие требования по чистоте, поскольку при высокой температуре примеси выпадают в осадок и постепенно выводят из строя тепловые сети и сооружения.
В силу этого у источников теплоснабжения имеются сложные инженерные сооружения химводоочистки.
Система теплоснабжения включает в себя прямые и обратные тепловые сети, подкачивающие насосные станции и распределительные тепловые пункты. Существуют две принципиально различные схемы теплоснабжения. По одной схеме горячая вода для отопления и для горячего водоснабжения поступает по одним и тем же трубопроводам; в этом случае по обратным трубопроводам идет меньше воды, чем по прямым.
По другой схеме по отдельным трубопроводам поступает только горячая вода для отопления, а горячее водоснабжение обеспечивается путем подогрева холодной воды непосредственно в жилых домах или группах домов в специальных котлах бойлерах. Источником тепла для бойлеров может быть как горячая вода из системы отопления, так и топливо, например природный газ.
В некоторых городах такие газовые котлы установлены в каждой квартире многоэтажного дома.
Газоснабжение. Во многих городах действуют системы бытового газоснабжения. Газ может поступать по трубопроводам от магистральных сетей либо завозиться в сжиженном виде во внутриквартальные газораздаточные станции.
В частном секторе распространена баллонная система газоснабжения.
Электроснабжение. Электроснабжение городов, как правило, осуществляется от централизованных региональных и межрегиональных энергосистем.
Источниками электроэнергии в энергосистеме являются тепловые, гидравлические, атомные и другие электростанции, независимо от места их размещения. Система электроснабжения включает в себя магистральные и внутриквартальные электрические сети, трансформаторные подстанции, распределительные пункты и другие сооружения.
Общегородское коммунальное хозяйство включает в себя ряд подсистем.
Дорожное хозяйство. Улицы и дороги города также являются сложными инженерными сооружениями.
На дорожной сети имеются мосты, путепроводы, виадуки, пешеходные тоннели, водостоки. В ряде городов имеются обустроенные набережные.
Для содержания и ремонта дорог нужны специальные заводы, производящие асфальт, гравий и другие материалы для дорожного покрытия. Зимой улицы и дороги необходимо чистить от снега, летом поливать и ремонтировать.
Санитарная очистка территории города включает уборку улиц, дорог, внутриквартальных проездов, вывоз снега в зимний период, сбор, вывоз и утилизацию бытовых отходов. Последняя проблема особенно сложна, поскольку ее решение предполагает строительство дорогостоящих полигонов для захоронения отходов и мусороперерабатывающих заводов.
Ливневая канализация для сбора и удаления дождевых и весенних стоков. Это сложная система коллекторов, ливневых насосных станций и очистных сооружений.
Современные технические требования не позволяют смешивать ливневые стоки с бытовыми, но во многих городах существует единая, так называемая общесплавная система канализации.
Инженерная защита территории необходима городам, расположенным на заболоченных территориях или на территориях с высоким уровнем грунтовых вод, чтобы защитить подземные сооружения от разрушений. Другой вид инженерной защиты территории ограждающие дамбы по берегам рек, необходимые в периоды паводков.
Серьезную проблему в ряде городов представляет повышенный уровень сейсмичности.
Уличное освещение и малые архитектурные формы (памятники, ограды, фонтаны, остановочные павильоны, киоски и др.) помогают формировать архитектурный облик города, повышают комфортность проживания. Особую роль в отдельных городах играет сохранение памятников истории и культуры.
Зеленое хозяйство. Оно во многом определяет облик города и комфортность проживания. Зеленые насаждения на территории жилой застройки имеют большое оздоровительное значение, так как очищают и увлажняют воздух, снижают силу ветра и городской шум, создают благоприятные условия для отдыха людей.
Зеленые насаждения на транспортных магистралях помогают обеспечивать безопасность движения и защищают жилые дома от вредного воздействия городского транспорта. Садово-парковое хозяйство формирует крупные зоны отдыха в городской черте. Озеленение санитарно-защитных зон крупных промышленных предприятий позволяет минимизировать вредное воздействие этих предприятий на жилые массивы города.
Озеленение территории и поддержание зеленого хозяйства города, от крупных садово-парковых массивов до внутриквартального озеленения, является достаточно сложной задачей. Важно правильно выбрать типы деревьев, кустарников и цветов, наиболее соответствующих условиям конкретного города.
Гостиничное хозяйство. Большинство гостиниц в российских городах частные.
К задачам городской власти относится обеспечение достаточного количества гостиниц.
Банно-прачечное хозяйство. Потребность в его услугах снизилась. Услугами прачечных пользуются в основном детские сады, больницы, общежития, гостиницы, предприятия общественного питания и т. п.
Ритуальное хозяйство обеспечивает содержание городских кладбищ и функционирование служб оказания ритуальных услуг. В большинстве городов ритуальное хозяйство относится к частному сектору, хотя есть и муниципальные предприятия.
Транспортный комплекс
Обеспечение населения, предприятий и организаций города транспортными услугами одна из самых сложных задач городского хозяйства. Транспорт предъявляет соответствующие требования к дорожной сети города, ее пропускной способности.
Потребность населения в транспортных перевозках крайне неравномерна по времени и по направлениям (спальные районы, центр города, районы размещения крупных предприятий, места массового отдыха и т. д.), что вызывает сложности в организации пассажирских перевозок.
За последние годы в осуществлении транспортного обслуживания населения и автосервисе повысилась роль частного сектора. Это позволило снять напряжение на ряде загруженных маршрутов, хотя и породило проблемы, связанные с экологией и безопасностью дорожного движения.
Бесперебойную работу городского транспорта обеспечивают такие службы, входящие в состав транспортного комплекса, как транспортные парки (автобусные, трамвайные, троллейбусные), автостоянки, автозаправочные станции, службы автосервиса, системы электроснабжения городского электротранспорта (сети, подстанции), специальная служба содержания трамвайных путей и т. п.
Важную роль в жизни города играют объекты внешнего транспорта, например железнодорожные и автовокзалы, речные и морские порты, аэропорты.
Комплекс потребительского рынка
Торговля и общественное питание. В состав этой сферы городского хозяйства входят не только магазины, рынки, предприятия общественного питания, но и большая сеть предприятий (хлебозаводы, молокозаводы, предприятия по производству мороженого и т. п.), оптовых баз, складов, холодильников и морозильников, упаковочных и расфасовочных цехов, специализированный транспорт (хлебовозы, молоковозы и т. п.).
Торговля и общественное питание в российских городах практически полностью приватизированы, однако городская власть обязана заботиться о рациональном сочетании крупных и мелких предприятий торговли и общественного питания, рациональном размещении торговых предприятий. Для этого используются такие рычаги, как выделение земельных участков и нежилых помещений, а также ставки арендной платы.
Городская администрация может также влиять на ценовую политику в торговле, устанавливая предельные торговые надбавки на жизненно важные товары (хлеб, молоко и некоторые другие).
Бытовое обслуживание населения включает многочисленную сеть парикмахерских, швейных и других ателье, химчисток, фотографий и фотолабораторий, мастерских и служб по ремонту квартир, одежды, обуви, бытовой техники, аудио-и видеоаппаратуры, пунктов проката и т. д. Эта сфера также практически полностью принадлежит частному сектору. Органы местного самоуправления должны создавать благоприятные условия для создания и функционирования предприятий службы быта, их равномерного размещения на территории города.
Строительный комплекс
Город не может существовать без строительства для городских нужд, реконструкции и ремонтов ранее построенных жилых и нежилых зданий и сооружений. В состав строительного комплекса города входят предприятия и организации, осуществляющие строительство, реконструкцию и капитальный ремонт жилищного фонда, объектов социальной сферы, дорог и других объектов городского хозяйства, предприятия по производству местных строительных материалов (песок, гравий, кирпич, бетон, асфальт), строительных конструкций. Большинство из них являются акционерными обществами, часть работ осуществляется малыми предприятиями.
Органы местного самоуправления способствуют развитию строительного комплекса на своей территории и выступают заказчиком работ, выполняемых за счет бюджетных средств.
Информационные службы
В эту сферу входят городские средства массовой информации (печать, радио, телевидение), телефон, телеграф, почта, современные средства телекоммуникаций, включая Интернет. Городские власти обязаны заботиться о рациональном размещении объектов данной сферы на территории города, выделении соответствующих помещений, доступности для населения услуг связи и информации.
Безопасность жизнедеятельности города
Безопасность жизнедеятельности города обеспечивают: милиция общественной безопасности, дорожная служба (ГИБДД), пожарная охрана, скорая помощь, службы гражданской обороны и чрезвычайных ситуаций, служба спасения на водах, экологическая служба.
Социальная инфраструктура города
Укрупненный состав социальной инфраструктуры города представлен на рис. 2.5.3. В состав отдельных блоков социальной инфраструктуры города входят:
¦ объекты здравоохранения: поликлиники, больницы, аптечная сеть, службы санитарно-эпидемиологического и ветеринарного надзора, иные лечебно. профилактические учреждения;
¦ объекты социальной поддержки отдельных групп населения: детские дома, дома престарелых и инвалидов, центры социального обслуживания, социальные приюты и т. п.;
¦ объекты образования и науки: общеобразовательные школы, детские дошкольные учреждения, учреждения среднего и высшего профессионального образования, специализированные образовательные учреждения, научные организации, расположенные на территории города;
¦ объекты культуры и искусства: библиотеки, музеи, кинотеатры, театры, дома и дворцы культуры, в крупных городах цирки, концертные залы, филармонии, специализированные учебные заведения культуры и искусства, памятники истории и культуры;
¦ объекты физической культуры и спорта: стадионы, спортивные площадки, плавательные бассейны, специализированные спортивные школы;
¦ объекты рекреации и досуга: парки, скверы, пляжи.

4. Что включает в себя жилищный фонд города?
5. Каково значение для города работы систем инженерного обеспечения?
6. Что включает в себя социальная инфраструктура города?
Город и пригородная зона. Взаимосвязь города и пригородной зоны
Современный город, особенно крупный, оказывает многостороннее влияние на окружающую территорию, которую называют пригородной зоной. Без нее город не может эффективно функционировать и развиваться.
В то же время функционирование и развитие пригородной зоны невозможно без от города.
Исторически пригородная зона концентрировалась в посадах. В Киевской Руси посадом называлась часть города вне городских стен.
В посадах, как и в слободах, жили те, кто занимался торговлей, ремеслом и другими промыслами. Посад размещался рядом с городом (кремлем).
Процесс урбанизации крайне обострил проблемы городов. Возник особый городской образ жизни, характерными чертами которого являются скученность, автомобилизация, проблемы транспорта, экологии и т. п. Центры многих городов оказались неблагоприятны для проживания, и богатые люди начали селиться в пригородах.
Постепенно они превратились в неотъемлемый элемент пространственной структуры города. Предназначение пригорода состоит в концентрации пространственного, трудового и продовольственного ресурса для развития города. С формированием пригородной зоны связаны маятниковые миграции, сопровождающие привлечение трудовых ресурсов пригородной зоны на предприятия города. В пригородах сосредоточена значительная часть площадей сельскохозяйственного назначения, а также участки промышленных и санитарно-защитных зон.
По объему пригородной зоны судят о перспективах градостроительства и размерах популяционной емкости самого города.
Согласно рекомендациям градостроителей, радиус пригородной зоны больших городов составляет в среднем: для города с населением свыше 1 млн чел. 35-50 км; с населением 0,5-1 млн 25-30 км; с населением 0,1-0,5 млн 20-25 км.
Такие пропорции в планировании пригородных зон необходимы для оптимизации пространственного, продовольственного и сырьевого ресурса развития города. Важное предназначение пригородной зоны для города состоит также в обеспечении экологического равновесия на территории, где размещается городское поселение, сохранении рекреационных зон и снижении антропогенной нагрузки на ландшафты.
В зарубежной литературе проблеме соотношения крупного города и пригородов уделяется большое внимание. Так, английские ученые Л. Классен и Г. Шимеми выделили четыре стадии в развитии городской территории с точки зрения соотношения численности населения в центральном городе и пригородах (табл.
2.6.1).
При росте центральной части города за счет пригородов проявляется начальная стадия рассматриваемого процесса урбанизация. На второй стадии дезурбанизации (субурбанизации) население центра сокращается быстрее, чем в пригороде, а рост наблюдается в пригороде.
Если центр города снова растет либо его население сокращается медленнее, чем население пригорода, говорят о стадии реурбанизации. Через эти стадии прошло развитие значительного числа городов, что связано с тенденциями ветшания жилищного фонда в центральных районах крупных городов, развитием автомобильного сообщения, нейтрализовавшего фактор транспортной доступности.
К примеру, в 1920-х гг. в США пригороды по темпам прироста населения начали существенно превосходить крупные города, что объяснялось двумя причинами развитием автомобильного транспорта и страхованием кредитов для частного строительства, которое приходилось на более дешевые пригородные земли. Среди жителей центральных районов стали преобладать люди со сравнительно низким достатком и невысоким социальным статусом, тогда как богатые высокостатусные группы предпочитают жить в пригородах.
В период 1970-1980-х гг. проявилась новая тенденция в развитии западных городов, названная джентрификацией. Она означает расширение строительства жилых домов улучшенного качества в центральной части крупных городов. Джен-трификация привела к оттоку высокостатусного населения из пригородов в центральную зону.
В связи с ростом спроса на жилище в центральной части города цены на городскую недвижимость начинают расти, что вынуждает бедных выезжать за пределы центральных районов.
В России процесс урбанизации породил устойчивую тенденцию перетока сельского населения в города, пик которой в России пришелся на 1960-1980-е гг. Однако тогда появилось стремление многих горожан приобрести дачные участки за городом.
Характерными особенностями пригородных зон в России является размещение здесь не только сельских поселений, дачных участков и зон массового отдыха, но и рабочих поселков. Особенностью такого поселка является, как правило, наличие промышленного предприятия, в результате строительства которого сельскохозяйственные виды деятельности оказались вытесненными несельскохозяйственными.
В пригородных поселках построены многоэтажные жилые дома, сформировалась самостоятельная инженерная и социальная инфраструктура.
Иногда пригородные поселки и близлежащие сельские поселения включаются в административную черту города и входят в состав городского муниципального образования. Однако чаще они либо остаются самостоятельными муниципальными образованиями, либо входят в состав муниципального образования сельского района, окружающего город.
Это вызывает ряд сложных проблем в системе муниципального управления, связанных с согласованием интересов муниципальных образований.
Городские агломерации
По мере расширения территорий городов одни пригородные поселки трансформировалась в городские районы, примыкающие к периферийной части городов, другие в процессе развития получили статус городов. Таким образом, вокруг крупного города возникло несколько других, менее крупных городов.
Подобное созвездие из нескольких близлежащих или даже слившихся между собой городов и поселков получило название городской агломерации.
Источники и потребители информации в муниципальном управлении
Пополнение кадрового резерва

либо сведения о предметах, явлениях, событиях и т. д. Различают следующие основные понятия:
¦ информационное ресурсы отдельные документы и массивы документов в библиотеках, архивах, фондах, банках данных, других информационных системах;
¦ информационная система организационно упорядоченная совокупность документов, массивов документов и информационных технологий, в т. ч. с использованием средств вычислительной техники и связи, реализующих информационные процессы;
¦ информационные процессы процессы сбора, обработки, накопления, хранения, поиска и распространения информации.
Информация выступает связующим звеном между объектом и субъектом управления, характеризуя состояние объекта управления в статике и в динамике, обеспечивая подготовку управляющего воздействия и сведения о результатах его реализации. Информация позволяет осуществлять обратную связь и корректировку целей в соответствии с требованиями конкретной ситуации.
Она служит предметом длительного пользования и не теряет своих свойств в результате неоднократного потребления. Информация в значительной степени обладает свойством саморазвития, т. е. по мере накопления информационных данных получается качественно новая информация.
Информация пронизывает все виды деятельности в органах местного самоуправления и обеспечивает восприятие работниками своих организационных ролей, фиксируемых в должностных инструкциях. В конечном счете, от эффективности информационных процессов зависит эффективность работы местной администрации в целом.
Основные элементы любого информационного процесса источник, сообщение, канал и получатель:
¦ источник это тот, кто создает сообщение и несет ответственность за его полноту и достоверность;
¦ сообщение это информация, которую источник передает получателю. В информационной системе сообщения передаются в различных формах (письменной, устной, электронной);
¦ канал это средство, с помощью которого сообщение передается от источника к получателю;
¦ получатель это тот, кому предназначено сообщение.
Информационное обеспечение включает организацию информации на всех этапах ее возникновения, преобразования, передачи и восприятия.
Информационное обеспечение системы управления это взаимосвязанная совокупность необходимой информации, форм и способов ее представления и организации в пространстве и во времени, обеспечивающая решение необходимых задач в системе управления.
Источники и потребители информации в муниципальном управлении
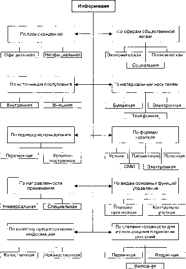
Информацию, поступающую в органы местного самоуправления, можно классифицировать по различным признакам (рис. 8.4.1).
Особенно важно разделение информации на внутреннюю (по отношению к органу местного самоуправления) и внешнюю. К внутренней относятся решения представительного органа муниципального образования, постановления и распоряжения главы администрации и его заместителей, протоколы заседаний коллегии, ведомости учета изданных муниципальных правовых актов, отчеты о работе структурных подразделений администрации, справки о ходе рассмотрения обращений граждан и т. д. Подобная информация дает возможность более полно представлять фактическое положение дел в администрации, рационально распределять силы и рабочее время, эффективно организовывать работу.
Организация внутренних потоков информации задача руководства муниципального образования.

Документооборот разделяется на входящие, исходящие и внутренние потоки документов. К основным параметрам потоков документов относятся: направление потока, определяемое пунктами отправления и назначения; объем потока, характеризующийся количеством документов, проходящих в единицу времени; структура потока, характеризующаяся разновидностью документов; авторство и другие признаки; режим потока, определяемый периодичностью движения информации через пункты обработки.
Порядок работы с документами в органах муниципального управления регламентируют такие нормативные акты, как Общие требования к документам и службам информационного обеспечения Государственной системы документационного обеспечения управления (ГСДОУ), Унифицированная система организационнораспорядительной документации (УСОРД), государственный стандарт УСОРД, а также инструкции по делопроизводству, издаваемые на основе этих актов органами муниципального управления.
Номенклатура дел утвержденный в установленном порядке, систематизированный список наименований дел, образуемых в органе муниципального управления. Она используется в качестве схемы распределения и группировки документов в делах (схема классификации), указателя индексации документов и дел, сроков хранения, а также как схема построения справочной картотеки на исполненные документы. Номенклатура дел позволяет находить документы по их видам и содержанию.
От качества построения номенклатуры дел зависят оперативность работы с документами и их сохранность.
При использовании информации для принятия управленческих решений необходимо учитывать следующие особенности исходной информации:
¦ исходная информация не всегда достоверна если это статистическая или отчетная информация, то погрешности возникают в результате неправильных расчетов, ошибок исполнителей или искажения отчетных данных, если это экспертная информация, ошибки могут возникать из-за некомпетентности экспертов и неправильных методов обработки;
¦ информацию не всегда возможно получить к необходимому моменту времени из-за срывов сроков отчетности или несоответствия их установленным срокам анализа, длительности сбора и обработки информации;
¦ в связи с тем, что каждое решение должно основываться на учете будущих условий его реализации, а прогнозная информация носит вероятностный характер, принимаемые на ее основе решения также будут подвержены влиянию случайных ошибок;
¦ большинство принимаемых решений на стадии подготовки носит многовариантный, альтернативный характер, причем чаще всего трудность состоит в отсутствии обобщенного критерия, позволяющего выбрать вариант решения.
Основные требования, предъявляемые к информации, приводятся на рис. 8.4.3.
Информационные технологии и системы в муниципальном управлении
Информационное обеспечение муниципального управления в современных условиях невозможно без использования современных информационных технологий, программных средств, баз данных и систем управления ими.

правовых, информационных, методических, программно-технических компонентов, обеспечивающая информационные процессы в системе управления. Структура информационной системы муниципального образования, внедрение новых информационных технологий определяются функциями этой системы, текущими и перспективными задачами (рис.
8.4.4).
Почти во всех органах местного самоуправления сегодня есть персональные компьютеры, частично используется локальные компьютерные сети. В то же время развитие компьютеризации в большинстве местных администраций проходит бессистемно.
Современные технологии построения информационных систем почти не применяются, прикладное программное обеспечение используется чаще всего только в бухгалтерии и делопроизводстве.
Современный подход к использованию информационных технологий в муниципальном управлении требует создания системы, включающей центральный сервер, компьютеризированные рабочие места и сеть, связывающую их с центральным сервером. Одним из эффективных инструментов информатизации работы администрации является система автоматизированного документооборота Гран-Док, разработанная в государственном научно-производственном предприятии Гранит-Центр. Система предоставляет полный набор функций по работе с документами в соответствии с требованиями и стандартами российского делопроизводства и способна поддерживать схемы делового документооборота муниципальных органов: горизонтальную схему (переписка внутри муниципалитета), вертикальную схему (организационно-распорядительные документы), внешнюю схему (входящая и исходящая корреспонденция).
Назначением системы является автоматизация работы с документами, фиксация пути прохождения документа от его поступления или создания до списания в дело, контроль на каждом этапе рассмотрения документа, получение справочной информации о документах, анализ документооборота.
Планомерное формирование в органах местного самоуправления собственных информационно-аналитических служб как важнейших структурных подразделений позволит значительно повысить эффективность и качество управленческих решений. Применение информационных технологий и систем в отдельных сферах муниципальной деятельности помогает решать следующие задачи.

¦ сбор, регистрация, хранение, обработка информации о техническом состоянии жилищного фонда;
¦ оперативный учет потребления энергоресурсов и воды;
¦ контроль технических параметров систем жизнеобеспечения и дистанционное управление объектами;
¦ бухгалтерский учет и расчеты платежей за жилищно-коммунальные услуги (создание компьютеризированных муниципальных расчетно-кассовых центров).
В сфере управления использованием территории города (геоинформационные системы) основной задачей является создание и ведение многослойной электронной карты (плана) города. Объектами компьютеризированного учета на этой карте могут быть:
¦ земельные ресурсы территории (земельный кадастр) по каждому земельному участку в разрезе прав собственности на землю, функционального назначения отдельных участков, их стоимостной оценки и др., формирование на этой основе базы данных для взимания платы за землю;
¦ генеральный план города (градостроительный кадастр);
¦ инженерные коммуникации разного назначения;
¦ объекты недвижимости (инвентаризация, размещение и стоимостная оценка объектов недвижимости, основных фондов, техническое состояние строений);
¦ дороги и транспорт (сведения о техническом состоянии дорог, качестве покрытия, технической характеристике мостов, проездов, переездов, дорожных знаках, экономические данные об использовании дорог для грузовых и пассажирских перевозок и в т. п.);
¦ экология (сведения о состоянии атмосферы, почв, шумовом и ином загрязнении отдельных участков территории, формирование базы данных для расчета платежей за загрязнение городской среды);
¦ потребительский рынок (размещение объектов торговли, общественного питания и бытового обслуживания населения);
¦ общественная безопасность (размещение объектов и постов ГИБДД, пожарной охраны, охраны общественного порядка, постов наблюдения, учреждений системы медицины катастроф, автоматизированное слежение за фактическим расположением патрульных машин, дислокация зон эвакуации и маршрутов следования для предприятий и населения при чрезвычайных ситуациях и т. п.);
¦ объекты социальной сферы (размещение образовательных, медицинских учреждений, учреждений культуры, досуговых зон, учреждений социальной защиты и т. п.);
¦ объекты и системы связи и телекоммуникаций, их размещение.
Используя возможности современных геоинформационных технологий, ряд администраций городов приступил к созданию собственных муниципальных кадастров. Такой кадастр представляет собой систему слоев (частных кадастров), наносимых на единую электронную подоснову.
Ответственным за ведение каждого слоя является соответствующее структурное подразделение администрации или предприятие (например, водоканал, теплосеть). Организацию деятельности всей геоинформационной системы города, обеспечение ее технического и программного единства может обеспечивать специальная служба муниципального кадастра.
В сфере управления муниципальными финансами:
¦ создание компьютеризированной системы муниципального казначейства, в которую должна быть встроена система муниципальных контрактов, предусматривающих расходование бюджетных средств (подробно об этом было сказано в главе 6). Такая работа ведется во многих городах.
Использование сети Интернет в муниципальном управлении
Интернет открывает широкие возможности для совершенствования муниципального управления. Наиболее эффективно его возможности могут быть использованы при создании муниципального сайта, ориентированного как на население города, так и на внешних пользователей.
Примерное содержание сайта города может быть следующим.
1. Представительская и деловая информация: визитная карточка города (приветствие главы муниципального образования, основные показатели и характеристики города); хозяйствующие субъекты (характеристика основных предприятий, финансовых структур, научных организаций, вузов и т. п. со ссылками на их сайты); данные о стратегическом плане развития города, основных городских программах развития, федеральных и региональных целевых программах, в которых участвует город; паспортные данные об имеющихся инвестиционных проектах и деловых предложениях предприятий города; молодежная страница; план города с указанием основных транспортных объектов и схем движения транспорта; информация для деловых людей и туристов (гостиницы в городе и окрестностях, проезд, питание, отдых, развлечения); достопримечательности города и его окрестностей.
2. Справочная и оперативная информация: городские новости; история и текущая статистика; страницы городских служб и организаций; состояние рынка труда и занятости населения; телефонный и адресный справочник; данные о средствах массовой информации города; городская доска объявлений; обратная связь (место для информации пользователей сайта).
Информация на сайте может быть представлена как на русском, так и на других языках.
Повышению привлекательности сайта и росту его посещаемости могут способствовать фотогалерея, web-камера (например, наблюдение за главной улицей или площадью города в режиме обновления кадра), новости дня города, книга жалоб, предложений и обращений, рубрика Ваше мнение о... (проблемный блок), прогноз погоды, гостевая книга, система поиска по сайту и т. д. Сайт может расти как кристалл, обрастая новыми функциями и возможностями.
Если сайт становится интерактивным и с его помощью пользователь может производить различные операции (например, оплачивать счета, бронировать места в гостиницах, заказывать билеты на транспорт или в театры и т. п.), то сайт превращается в интернет-портал. Он может служить платформой для деловых контактов, виртуально соединять всех хозяйствующих субъектов для обмена информацией и сотрудничества.
Межмуниципальные информационные системы
Наряду с Интернетом, важную роль в информационном обеспечении муниципальной деятельности играют специализированные межмуниципальные информационные системы и базы данных. Из имеющихся в России таких систем наиболее известна информационная сеть Ассоциации сибирских и дальневосточных городов (АСДГ).
Информационные компьютерные банки этой сети (их свыше 10) позволяют получать информацию о социально-экономических показателях городов-участников сети, принятых муниципальных актах и т. д. Но для этого каждый город должен регулярно размещать в сети свою информацию.
В стадии разработки находится создаваемая с участием Европейского союза общероссийская муниципальная информационная система (МИС), предназначенная для предоставления муниципалитетам информационных и консультационных услуг через Интернет и работающая в интерактивном режиме на двух языках: русском и английском. МИС содержит 4 раздела:
¦ Законодательство информация о нормативно-правовой базе местного самоуправления и изменениях в ней, необходимая для четкой ориентации муниципалитетов в изменяющемся правовом пространстве;
¦ Муниципальное управление информация об организации практической деятельности в области муниципального управления и менеджмента муниципальных предприятий;
¦ Экономика и бизнес экономическая и деловая информация, необходимая муниципалитетам для принятия стратегических решений, поиска новых партнеров, выхода на новые рынки;
¦ Европейский опыт информация об Европейском союзе и его опыте местного и регионального развития, который может быть полезен российским муниципалитетам.
Для удобства пользования МИС должно быть создано несколько рубрик, таких как Новости, Мнения, Досье, Консультации, Архив, Ссылки, Контакты.
Такая система после ввода ее в действие позволит существенно улучшить информационное обеспечение органов местного самоуправления.
Муниципальные образования в едином информационном пространстве России
Создание единого информационного пространства России имеет первостепенное значение для органов местного самоуправления и реализуется через функционирование информационной вертикали Федерация субъект РФ муниципальное образование. В этой информационной вертикали ключевым элементом являются информационные ресурсы муниципального образования.
На рис. 8.4.5 изображена схема информационного взаимодействия уровней публичной власти, отвечающая современным требованиям.

ориентированного подхода. Основной объем информации содержится в базовых кадастрах и регистрах и размещается на муниципальном уровне, где в процессе регистрации объектов и субъектов деятельности возникает первичная информация о них.
Система базовых кадастров и регистров отдельного субъекта РФ служит составной частью Единой системы государственных кадастров и регистров РФ (ЕСГКР), которая представляет собой взаимосвязанный комплекс территориально распределенных государственных кадастров, ведущихся на единой географической информационной основе и в соответствии с определенными правовыми, технологическими и экономическими нормами. Это позволяет обеспечить единую методологическую основу учета имущественных компонентов и природных объектов как объектов прав собственности, устранить ведомственную разобщенность и несовместимость кадастровых сведений, скоординировать проводимые в субъектах РФ различными министерствами и ведомствами кадастровые работы, повысить их качество, исключить дублирование и снизить затраты на выполнение.
Для эффективной информационной поддержки решения комплексных задач управления необходимо, чтобы базы данных, содержащие информацию об объектах, относящихся к одной предметной области, были технологически объединены в объектно-ориентированные региональные системы баз данных (СБД).
Организационной основой для объединения в СБД объектно-ориентированных баз данных могут стать территориальные информационные центры (ТИЦ Земля, ТИЦ Население и т. п.), создаваемые на базе организаций держателей соответствующих кадастров и регистров и обеспечивающие использование информационно-лингвистических, программных и технических средств обмена данными.
Далее, необходимо административно и технологически обеспечивать информационное взаимодействие между различными СБД, и в первую очередь между базовыми кадастрами и регистрами, а также доступ пользователей к информационным ресурсам СБД.
Для реализации административных и технологических функций по организации доступа к информационным ресурсам и обеспечения взаимосвязи между информационными ресурсами разных уровней публичной власти необходим региональный информационно-технологический центр (ИТЦ) с соответствующими подразделениями или иная служба, например, в составе телекоммуникационных центров субъектов РФ и муниципальных образований.
Наряду с технологической обработкой информации важно обеспечить ее аналитическую обработку в системе информационно-аналитических центров (ИАЦ). Такие ИАЦ должны создаваться в отдельных функциональных комплексах управления (бюджетно-финансовый, социальный, имущественный и т. д.), в администрациях муниципальных образований, в региональных комитетах по статистике.
Вопросы для самоконтроля
1. Как можно классифицировать информацию, поступающую в органы местного самоуправления?
2. Каковы основные источники информации, используемой органами местного самоуправления?
3. Из каких компонентов состоит система информационного обеспечения муниципального образования?
4. Как организован процесс движения информации в органе местного самоуправления?
5. В каких сферах муниципальной деятельности и для решения каких задач могут использоваться современные информационные технологии и системы?
6. Какой эффект может дать использование ресурсов сети Интернет в муниципальном управлении?
7. Какое значение имеет встраивание органов местного самоуправления в единое информационное пространство России?
Организация муниципальной статистики. Значение и проблемы муниципальной статистики
Статистическая информация служит одним из главных источников информационного обеспечения муниципальной деятельности. Объектами статистического изучения на территории муниципального образования являются население, среда его проживания и комплекс коллективных потребностей жителей: финансы, жилищное хозяйство, образование, здравоохранение, охрана общественного порядка, торговые, культурные, социальные, ритуальные и другие муниципальные услуги в их натуральном и стоимостном выражении.
В СССР существовала единая отлаженная и централизованно финансируемая система Госкомстата, включающая федеральные, региональные и местные органы государственной статистики и снабжающая статистической информацией все уровни публичной власти. В России при разделении функций между государственным и муниципальным уровнями власти произошло историческое недоразумение: структура Госкомстата была передана в ведение федеральных властей и стала обеспечивать только их потребности.
Органы местного самоуправления остались без собственных статистических служб и статистического обеспечения.
Федеральный закон 2003 г. относит к полномочиям органов местного самоуправления организацию сбора статистических показателей, характеризующих состояние экономики и социальной сферы муниципального образования, и предоставление указанных данных органам государственной власти в порядке, установленном Правительством РФ. К сожалению, в Законе ничего не сказано о встречной обязанности органов государственной власти и государственной статистики по обеспечению статистической информацией органов местного самоуправления.
Согласно действующему законодательству, обмен статистической информацией между органами местного самоуправления и органами исполнительной власти субъектов РФ, налоговыми, казначейскими и другими органами осуществляется безвозмездно в рамках ежегодно утверждаемой федеральной программы статистических работ, финансируемой за счет средств федерального бюджета. Однако в обобщенных данных, публикуемых органами государственной статистики, крайне мало информации, необходимой муниципалитетам.
Получить дополнительную информацию от территориальных органов государственной статистики можно только по отдельному заказу и за плату. Некоторые крупные города заключают соответствующие договоры с органами государственной статистики и получают от них необходимые аналитические подборки и обзоры статистических показателей.
Но для большинства муниципалитетов, особенно дотационных, это невозможно. Органы местного самоуправления могут также получать отдельные интересующие их статистические данные непосредственно от хозяйствующих субъектов, расположенных на территории муниципального образования.
Однако информация хозяйствующих субъектов, налоговых органов, коммерческих банков и других финансовых институтов также во многом является для них недоступной.
В связи с этим возникла необходимость воссоздания в России муниципальной статистики как отдельной подотрасли социально-экономической статистики и увязки ее с общей системой государственной статистики.
Организация муниципальной статистики тормозится рядом причин. Главная из них финансовая.
Существовавшие прежде в местных исполкомах отделы статистики были ликвидированы, и, как отмечалось, большинство муниципальных образований не имеют средств для создания своих органов статистики. Некоторый объем статистической информации накапливается в экономических и информационно-аналитических службах местных администраций, однако многие руководители муниципалитетов не придают работе с этой информацией должного значения.
Экономические проблемы управления муниципальным имуществом
В собственности городских округов могут находиться все виды имущества, перечисленные в таблице. Городские округа и муниципальные районы могут также иметь в собственности движимое и недвижимое имущество, переданное органами государственной власти для исполнения отдельных государственных полномочий (например, объекты социального обслуживания населения, транспортные средства и т. п.).
Как отмечалось, современные изменения в законодательстве направлены на ограничение перечня имущества, которое может находиться в муниципальной собственности, на исключение из этого перечня объектов, используемых в коммерческих целях (для пополнения доходов бюджета). В частности, не предусматривается существование муниципальных банков и иных финансово-кредитных учреждений, упоминавшихся в Федеральном законе 1995 г. Одна часть движимого и недвижимого имущества, находящегося в муниципальной собственности, передается в управление муниципальным предприятиям и учреждениям (вопросы управления этими предприятиями и учреждениями рассматриваются в следующем разделе), другая входит в состав муниципальной казны. Согласно Гражданскому кодексу РФ муниципальную казну составляют средства местного бюджета и имущество, не закрепленное за муниципальными предприятиями и учреждениями.
Эффективное управление муниципальным имуществом обеспечивает качественное оказание муниципальных услуг.
Нормативную базу управления муниципальным имуществом составляют федеральные и региональные законы. По вопросам, отнесенным к полномочиям местного самоуправления, представительными органами местного самоуправления принимаются муниципальные нормативные акты (положения). Наиболее типичные из них приведены на рис.
6.3.1.

продажи, обмена, дарения, аренды. Выбор способа использования осуществляется исходя из целей и задач развития муниципального образования.
Ниже рассматриваются особенности отдельных операций с муниципальным имуществом.
Купля-продажа. Неэффективная муниципальная собственность может быть приватизирована. Приватизация муниципального имущества осуществляется органами местного самоуправления самостоятельно в соответствии с порядком, установленным Федеральным законом О приватизации государственного имущества и об основах приватизации муниципального имущества в РФ, принятом в 1997 г. С точки зрения условий приватизации объекты муниципальной собственности разбиваются на категории:
¦ объекты, приватизация которых запрещается;
¦ объекты, приватизация которых может осуществляться по индивидуальному решению представительного органа местного самоуправления;
¦ объекты, приватизация которых осуществляется администрацией по программам, ежегодно утверждаемым представительным органом.
Представительный орган местного самоуправления утверждает перечни объектов муниципальной собственности, подлежащих приватизации и запрещенных для приватизации. Способы приватизации муниципального имущества муниципальное образование выбирает самостоятельно. Чаще всего это аукцион или коммерческий конкурс.
Аукцион проводится в форме открытых торгов, в которых выигрывает назвавший максимальную цену. Победителем коммерческого конкурса объявляется предложивший не только наиболее высокую цену, но и лучшие условия.
При равенстве предложений победителем признается участник, чья заявка была подана раньше. Для муниципального образования коммерческий конкурс имеет преимущества, так как оно может выдвигать такие условия приватизации, как сохранение профиля предприятия в течение определенного времени, сохранение рабочих мест и т. п.
Муниципалитет может приобретать в муниципальную собственность необходимое ему имущество. Продавцами выступают физические и юридические лица, а также органы государственной власти.
Государственную регистрацию прав собственности осуществляют специальные учреждения юстиции.
Мена. Муниципальное движимое и недвижимое имущество может быть обменено на другое имущество.
Дарение. Любое физическое или юридическое лицо может безвозмездно передать в муниципальную собственность движимое или недвижимое имущество.
Договор дарения также подлежит государственной регистрации прав собственности.
Аренда. В аренду могут быть переданы здания, строения, сооружения, жилые и нежилые помещения; оборудование, транспортные средства и другое имущество, не теряющее натуральных свойств в процессе использования.
Организации и граждане, желающие взять в аренду муниципальное имущество, подают заявку в Комитет. Заявка должна быть рассмотрена в течение определенного времени со дня ее регистрации.
При поступлении нескольких заявок проводятся коммерческие торги, которые выигрывает тот, кто предоставляет наилучшие условия аренды.
Администрация может выставить обязательные условия аренды (например, инвестиции в арендуемый объект, осуществление текущего и капитального ремонта помещений, содержание их в надлежащем состоянии и т. п.). Если все условия согласованы, заключается договор аренды между Комитетом и арендатором. Последний берет на себя коммерческий риск, самостоятельно осуществляет хозяйственную деятельность на базе арендованного имущества, получает прибыль.
Срок аренды определяет Комитет с учетом интересов муниципального образования. Арендная плата служит одним из источников доходов местного бюджета.
В отдельных случаях на сдачу муниципального имущества в аренду может проводиться некоммерческий конкурс, когда от арендатора требуют выполнения определенных условий. Целевым назначением, без проведения конкурса, муниципальное имущество может передаваться в аренду в исключительных случаях конкретному арендатору под определенный вид деятельности.
Экономические проблемы управления муниципальным имуществом
При формировании муниципальной собственности, управлении муниципальным имуществом и его приватизации возникают сложные экономические проблемы. Ниже рассматриваются некоторые из них.
1. Передача объектов в муниципальную собственность.
Основная доля ведомственного жилья, объектов инженерной инфраструктуры городов и объектов социального назначения уже передана в муниципальную собственность. При передаче в муниципальную собственность объектов, остающихся в собственности предприятий, возникают серьезные проблемы.
Проблема финансирования. При существующей практике, подписывая акт приемки объектов в муниципальную собственность, орган местного самоуправления далеко не всегда получает дополнительные доходы в бюджет для финансирования их содержания.
Отказ от приема тоже опасен, поскольку многие предприятия в условиях финансового кризиса не в состоянии содержать жилые дома, детские сады, другие объекты, которыми пользуются жители муниципального образования. Нередки случаи, когда предприятия просто бросают социальные объекты, имущество которых разворовывается.
Здесь не может быть общего рецепта, и в каждом конкретном случае орган местного самоуправления обязан принимать решение с учетом всех экономических и социальных факторов.
Проблема износа. По закону владелец должен передать объект в муниципальную собственность в состоянии, пригодном для эксплуатации.
На деле зачастую передаются ветхие жилые дома, требующие срочного капитального ремонта или даже сноса и переселения жильцов, изношенные инженерные сети, котельные и т. п. Муниципальное образование вправе отказаться от приема в собственность подобных объектов, но в отдельных случаях, сознавая безвыходность ситуации, соглашается на это. Такая практика отрицательно сказывается на финансовом состоянии муниципального образования.
2. Определение условий сдачи в аренду, обоснованное установление ставок арендной платы за использование нежилых помещений и другого муниципального имущества.
В данном случае важно найти баланс интересов между стремлением муниципального образования увеличить доходы бюджета от аренды и опасностью свертывания важных видов хозяйственной деятельности в связи с высокими затратами на арендную плату. Надежным средством решения этой проблемы является широкая дифференциация ставок арендной платы в зависимости от места расположения арендуемого объекта и вида деятельности, сочетающаяся с системой льгот и привилегий.
3. Определение целесообразности приватизации объекта в сравнении с арендой и совершенствование технологии приватизации.
Здесь могут быть реализованы разные подходы для экономически эффективных (доходных) и убыточных объектов. Доходный объект можно продать по высокой цене и получить крупные разовые поступления в бюджет.
В то же время арендная плата за этот объект будет пополнять бюджет постоянно и в связи с инфляцией со временем может возрастать. Формально выполненный экономический расчет обычно свидетельствует в пользу приватизации, однако представительный орган местного самоуправления при согласовании программы приватизации на очередной год не может ограничиться таким расчетом и должен взвесить все, в том числе отдаленные, последствия приватизации объекта.
Цель приватизации убыточных объектов сокращение расходов бюджета на их содержание. Цена объекта в этом случае может быть низкой. Единственным ограничителем выступает социальная значимость объекта.
Например, в одном из городов депутаты отказались включить в представленный администрацией план приватизации на очередной год убыточный книжный магазин, поскольку это был единственный в городе магазин, специализированный на продаже учебной и методической литературы. В условиях бюджетного дефицита принятие таких решений является нелегкой задачей.
4. Приватизация жилья.
Муниципальная власть заинтересована в том, чтобы все жители стали собственниками своих жилых домов и квартир. В соответствии с Федеральным законом 2003 г. муниципальное жилье сохранится только для малоимущих граждан. Фактически население, несмотря на бесплатность, приватизировало лишь около половины жилищного фонда. Основной причиной этого стали опасения, связанные с лишением владельцев частного жилья бюджетных дотаций.
Люди не хотят также приватизировать квартиры в ветхих жилых домах в надежде на улучшение жилищных условий. Основным способом решения проблемы служит работа с населением при четких обязательствах создания одинаковых экономических условий для приватизированного и муниципального жилья, содействие созданию товариществ собственников жилья, наглядная демонстрация их преимуществ.
Для осуществления работ, связанных с приватизацией жилья, в муниципальных образованиях создаются соответствующие структуры, чаще всего в форме агентств, имеющих статус муниципального учреждения. Наряду с этим приватизацию муниципального жилья могут осуществлять частные агентства.
5. Приватизация встроенных помещений в жилых домах.
Многие органы местного самоуправления при приватизации предприятий и организаций, расположенных на первых этажах жилых домов, отказывают в приватизации самих помещений, передавая их приватизированным предприятиям в аренду. Определенный смысл в этом есть, поскольку таким способом муниципальная власть сохраняет за собой рычаги воздействия на предприятия.
Отрицательным же моментом является то, что организация, не получив помещение в собственность, воздерживается от серьезных капитальных затрат на его обустройство.
Ситуация может измениться благодаря созданию товариществ собственников жилья. Встроенное помещение должно стать коллективной собственностью товарищества, и уже с ним арендатор должен будет устанавливать договорные отношения.
Однако и муниципальная власть может участвовать в товариществе как собственник встроенного помещения, если в этом помещении располагается, например, муниципальное учреждение.
Комплексный подход к управлению муниципальной недвижимостью. Организационные структуры управления
До недавнего времени управление муниципальной землей и управление муниципальным недвижимым имуществом рассматривались муниципальными образованиями как две различных задачи, решение которых возлагалось на разные органы: земельный комитет и комитет по управлению имуществом. Недостатком раздельного управления землей и недвижимым имуществом является отсутствие единой системы объективной оценки и взимания платежей за использование муниципальной недвижимости, что приводит к постоянному занижению ее стоимости и сокращению поступлений в бюджет.
Осложняются контроль за денежными потоками в сфере недвижимости, прогнозирование действующих тенденций и ожидаемых поступлений в местный бюджет. Все это снижает значимость недвижимости для муниципального образования.
Переход к единой системе управления муниципальной недвижимостью обеспечивает: создание цивилизованного местного рынка недвижимости, гарантии имущественных прав на недвижимость, а также привлечение инвестиций в недвижимость и, как следствие, увеличение доходов бюджета.
Для перехода на единое управление недвижимостью в некоторых городах созданы в составе администраций структурные подразделения (департаменты, комитеты) по управлению недвижимостью, в состав которых входят земельные комитеты и комитеты по управлению муниципальным имуществом. В этих структурных подразделениях централизованы ведение реестра недвижимости, бухгалтерский учет, юридическая служба и т. п. За счет этого муниципальные власти получили существенный эффект.
Особый интерес представляет создание при департаменте недвижимости Томска принципиально новой управленческой структуры муниципального учреждения Томское городское имущественное казначейство. Имущественное казначейство является единым многофункциональным балансодержателем всех объектов муниципальной собственности города, кроме жилищного фонда. Его основные задачи:
¦ контроль за эффективным и целевым использованием объектов муниципальной собственности, сдаваемых в аренду;
¦ контроль за эффективным использованием бюджетных средств на содержание и ремонт объектов муниципальной собственности;
¦ обеспечение сохранности муниципального имущества, в т. ч. временно пустующих помещений и изъятого имущества;
¦ анализ эффективности использования и систематический учет муниципального имущества.
В рамках этих задач упомянутое учреждение осуществляет:
¦ контроль за техническим состоянием и эксплуатацией закрепленных за ним зданий и помещений, определение необходимости и возможности ремонта объектов;
¦ экспертизу проектнотсметной документации и актов выполненных арендаторами работ при проведении капитальных ремонтов зданий и помещений, контроль за качеством и объемами выполненных работ;
¦ инвентаризацию и иные проверки выполнения договоров аренды и использования по назначению объектов муниципальной собственности;
¦ ведение реестра муниципальной собственности города, выявление, учет и принятие мер к постановке на свой баланс бесхозяйных объектов;
¦ организацию работы по паспортизации и проведению оценки стоимости объектов муниципальной собственности;
¦ контроль за своевременным поступлением арендной платы в бюджет города и за выполнением договоров между арендаторами и организациями, оказывающими коммунальные услуги;
¦ контроль за использованием муниципального имущества в соответствии с требованиями правил.
Таким образом, в Томске создана структура, призванная действительно в комплексе решать все вопросы управления муниципальной собственностью и обеспечить повышение эффективности ее использования.
Вопросы для самоконтроля
1. Каким образом разграничивается имущество между муниципальными образованиями разных типов?
2. Какие операции могут производить органы местного самоуправления с муниципальным имуществом?
3. Кто принимает и реализует решения по приватизации объектов муниципального имущества?
4. Какие экономические проблемы возникают в процессе управления муниципальным имуществом?
5. В чем преимущества централизованного управления муниципальной недвижимостью?
Управление муниципальными хозяйствующими субъектами. Состав и правовой статус муниципальных хозяйствующих субъектов
К муниципальным хозяйствующим субъектам относятся муниципальные унитарные предприятия (МУП) и муниципальные учреждения.
Унитарным предприятием называется коммерческая организация, не наделенная правом собственности на закрепленное за ней собственником имущество. Унитарными могут быть только государственные и муниципальные предприятия.
Разновидностью унитарного предприятия является казенное предприятие, которое создается органами местного самоуправления, если преобладающая или значительная часть производимой им продукции, работ и услуг предназначена для муниципального образования либо для осуществления отдельных дотируемых видов деятельности или ведения убыточных производств.
Муниципальное учреждение это организация, созданная органом местного самоуправления для осуществления управленческих, социально-культурных или иных функций некоммерческого характера и финансируемая им полностью или частично.
Правовой основой деятельности муниципальных предприятий и учреждений являются нормы Гражданского кодекса РФ и Федерального закона от 14 ноября 2002 г. О государственных и муниципальных унитарных предприятиях. Особенность управления названными хозяйствующими субъектами состоит в том, что переданное им в управление муниципальное имущество является неделимым, а руководители предприятий и учреждений обладают определенной степенью самостоятельности в управлении им.
Муниципальное имущество, переданное муниципальным предприятиям и учреждениям, выделено из состава муниципальной казны и находится у муниципальных унитарных предприятий на праве хозяйственного ведения, а у муниципальных учреждений и казенных предприятий на праве оперативного управления.
Право хозяйственного ведения предполагает, что собственник имущества (муниципальное образование) устанавливает лишь общие правила функционирования унитарного предприятия, не вмешиваясь в его текущую хозяйственную деятельность. Предприятие самостоятельно владеет, пользуется и распоряжается принадлежащим ему имуществом.
Право оперативного управления предполагает, что казенное предприятие или учреждение обладает правами владения, пользования и распоряжения муниципальным имуществом только в соответствии с целями своей деятельности и заданиями собственника (муниципального образования). Собственник вправе изъять излишнее либо используемое не по назначению имущество и распорядиться им по своему назначению.
Таким образом, право оперативного управления является значительно более ограниченным, чем право хозяйственного ведения.
Муниципальное унитарное предприятие (МУП) самостоятельный хозяйствующий субъект с правами юридического лица. На основе использования муниципального имущества такое предприятие производит и реализует продукцию, выполняет работы, оказывает услуги.
Как коммерческая организация оно обязано работать рентабельно.
Муниципальное казенное предприятие, как уже отмечалось выше создается органами местного самоуправления, если преобладающая или значительная часть производимой им продукции, работ и услуг предназначена для муниципального образования либо для осуществления отдельных дотируемых видов деятельности или в.едения убыточных производств.
Муниципальное учреждение, как уже отмечалось, финансируется из средств местного бюджета полностью либо частично (за вычетом дохода от оказания платных муниципальных услуг).
Проблемы управления муниципальными унитарными предприятиями
Самые сложные проблемы для органов местного самоуправления связаны с регулированием деятельности МУП. В российских городах и других муниципальных образованиях они обеспечивают оказание населению основной части жизненно важных муниципальных услуг в жилищно-коммунальном комплексе и городском транспорте. Во многих муниципальных образованиях МУП действуют также в сферах: торговли (муниципальные магазины и рынки), бытового обслуживания населения, здравоохранения (аптеки), культуры (кинотеатры), массовой информации (газеты, теле- и радиокомпании), производства отдельных видов продукции (молокозаводы, хлебозаводы, асфальто-бетонные, кирпичные заводы и т. п.).
Многие из них являются местными монополистами. В некоторых крупных городах число МУП измеряется сотнями, в малых муниципальных образованиях может быть всего одно или несколько многопрофильных МУП.
В целом же по России их количество составляет несколько десятков тысяч.
Функции уполномоченного органа местного самоуправления в отношении унитарного предприятия показаны на рис. 6.4.1.
Муниципальное образование не несет ответственности по обязательствам МУП, за исключением случаев, если несостоятельность (банкротство) такого предприятия вызвана собственником его имущества. МУП не вправе продавать принадлежащее ему недвижимое имущество, сдавать его в аренду, отдавать в залог, вносить в качестве вклада в уставный капитал хозяйственного общества или товарищества или иным способом распоряжаться таким имуществом без согласия органа местного самоуправления.
МУП ежегодно перечисляет в местный бюджет установленную собственником часть прибыли, остающейся в его распоряжении после уплаты налогов и иных обязательных платежей, а остальную часть вправе использовать по своему усмотрению.
Основная проблема российских МУП состоит в том, что большинство из них неэффективны, оказываемые ими муниципальные услуги исполняются некачественно, что вызывает жалобы населения, многие МУП доведены до банкротства. Значительная доля вины за это лежит на органах местного самоуправления, которые (в интересах населения) устанавливают экономически необоснованные цены и тарифы на продукцию и услуги МУП, не обеспечивающие их рентабельной работы.
В то же время они не в полной мере компенсируют (или совсем не компенсируют) выпадающие при этом доходы МУП, ссылаясь на дефицит бюджетных средств.
Через некоторое время предприятие неизбежно становится банкротом. Сами МУП также объективно не заинтересованы в повышении эффективности своей работы, ибо это приводит не к улучшению их финансового состояния, а к уменьшению или прекращению бюджетных дотаций.
Будучи местными монополистами, они крайне отрицательно относятся к появлению конкурентов в сферах своей деятельности.

хозяйственной деятельности. Недостатком акционирования является то, что получение дивидендов на акции акционерного общества (в отличие, например, от аренды) не гарантировано.
Однако для убыточно работающих МУП это несущественно.
Кадровое обеспечение муниципального управления
В теории менеджмента известно несколько стилей работы руководителя, оказывающих влияние на деятельность организации и поведение подчиненных. На крайних позициях находятся лидер авторитарного типа, замыкающий на себя решение всех больших и малых проблем, и либеральный лидер-стратег, оставляющий за собой лишь общее руководство и возлагающий решение всех текущих задач на членов подобранной им команды.
В реальной жизни всегда наблюдается сочетание того и другого.
Самим характером муниципальной деятельности востребован руководитель с демократическим стилем управления, умеющий организовывать коллегиальную работу, выслушивать различные точки зрения, постоянно сверять принятые решения с действительностью, не бояться вносить в них необходимые коррективы.
Вопросы для самоконтроля
1. Какое значение в деятельности местной администрации имеют организация и планирование ее деятельности?
2. Какие вопросы деятельности администрации определяются ее регламентом?
3. Для чего необходимы положения о структурных подразделениях администрации и должностные инструкции для работников?
4. Каков порядок планирования работы администрации?
5. Каковы основные цели разделения и кооперации труда в администрации?
6. По каким признакам осуществляется классификация видов управленческого труда?
7. Как должно осуществляться планирование индивидуальной работы муниципального служащего?
Кадровое обеспечение муниципального управления. Роль и значение кадрового обеспечения муниципального управления
Кадры муниципального управления это совокупность работников, профессионально выполняющих функции муниципального управления или способствующих их осуществлению, а также обеспечивающих управление муниципальным хозяйством.
Квалификация кадров, понимание работниками своих задач и отношение к делу являются решающими факторами эффективности муниципального управления. В органах местного самоуправления работает много специалистов высокой квалификации, с большим опытом работы в своих сферах, но воспитанных в старых традициях административно-командной системы.
Они не воспринимают собственную деятельность как специфическую муниципальную управленческую деятельность и используют в своей работе подходы, характерные для управления хозяйственными структурами (ориентированными на максимизацию дохода или прибыли) или структурами государственного управления. Причины такого положения дел это прежде всего недолгая история муниципального управления в России и несовершенная система подготовки, переподготовки и повышения квалификации муниципальных кадров.
Основной костяк кадров муниципального управления составляют муниципальные служащие. Вопросы правового обеспечения муниципальной службы были изложены в главе 1, вопросы организации труда в местной администрации и планирования работы муниципальных служащих в разделе 8.2.
Здесь рассматриваются требования, предъявляемые к муниципальным кадрам, и вопросы обеспечения органов местного самоуправления кадрами, отвечающими этим требованиям.
Кадры муниципального управления входят в более широкую категорию кадры управления, профессиональная деятельность которых полностью или преимущественно связана с выполнением функций по управлению социально-экономическими процессами. По существующей классификации кадры управления подразделяются на три группы в соответствии с участием в подготовке, принятии и реализации управленческих решений: а) руководители, б) специалисты, в) вспомогательно-технический и обслуживающий персонал.
Конкретный состав кадров администрации муниципального образования определяется ее штатным расписанием.
С учетом занимаемой должности предметом деятельности муниципального менеджера в различных соотношениях может быть выполнение собственно управленческих (руководящих), исполнительских и контрольных функций.
Требования к муниципальным кадрам
Требования к уровню знаний, умений и навыков муниципальных служащих зависят от занимаемой должности и выполняемых функций (табл. 8.3.1).
Низовое звено знание конкретной сферы деятельности специалиста, методов подготовки и принятия управленческих решений, способов мотивации труда, психологии, умение ослаблять напряжение, в т. ч. вызванное решениями руководства.
Среднее звено знание научных методов управления, общего менеджмента, специальных экономических и управленческих наук, владение практическими инструментами и методиками этих наук, знание социально-психологических методов управления, аналитические навыки.
Высшее звено умение предвидеть и оценить ситуацию, а также перспективность того или иного дела, гибкость и адаптивность к изменениям внешней среды, обладание качествами лидера, новаторское мышление, владение инструментами стратегического и инновационного менеджмента, знания по общим, экономическим, специальным и конкретным муниципальным наукам, навыки консультирования, социально-психологические и другие навыки.
Можно сказать, что чем выше занимаемая должность, тем более значительную роль в деятельности муниципального менеджера играют управленческие и экономические знания и тем меньше значение технических знаний и навыков.
Специфика и содержание управленческого труда в системе муниципального управления определяют требования не только к соответствующим профессиональным знаниям, навыкам и интеллектуальным способностям, но и к личностным качествам муниципального служащего.
К числу ключевых интеллектуальных способностей муниципального служащего относятся:
¦ способность быстро и легко усваивать информацию;
¦ способность наблюдать, суммировать, отбирать и оценивать факты;
¦ способность не только к анализу, но и к синтезу, к обобщениям;
¦ творческие способности.
Хотя перечисленные способности оказываются в разной мере востребованными у различных категорий муниципальных служащих, их наличие желательно для всех занятых в сфере муниципального управления.
Среди личностных качеств, необходимых муниципальным служащим, можно выделить следующие.
1. Способность понимать людей и работать с ними:
- уважение к мнению других людей;
- способность предвосхищать и оценивать человеческие реакции;
- легкость в налаживании человеческих контактов;
- способность выслушивать собеседника, завоевывать доверие и уважение;
- умение вести устное и письменное общение;
- способность убедить и создать мотивы для действия.
2. Интеллектуальная и эмоциональная зрелость:
- независимость в выводах;
- способность противостоять давлению извне;
- самоконтроль во всех ситуациях;
- гибкость и адаптируемость к меняющимся условиям.
3. Этические качества:
- искреннее желание помочь другим;
- честность;
- способность осознавать границы собственной компетенции;
- способность признавать ошибки и извлекать уроки из неудач.
Эти способности и качества приобретают особое значение для муниципальных служащих в силу того, что именно в этой сфере управленческой деятельности предоставляются жизненно важные услуги гражданам. Поэтому количество и интенсивность контактов с внешней средой (населением, предпринимателями, учреждениями, общественными организациями и т. д.) особенно велики.
Причем в эти контакты оказываются вовлеченными не только руководители, но и рядовые со* трудники органов муниципального управления.
В самом общем виде муниципальный управленец это сотрудник по оказанию услуг клиентам-гражданам, по удовлетворению их спроса и потребности.
Современные требования к муниципальному менеджеру основываются на понимании им ряда важнейших отправных положений (рис. 8.3.1).

либо проблеме из соответствующей сферы муниципальной деятельности и установлении на этой основе количественных показателей, определяющих уровень кандидата.
Поскольку найти идеального работника практически невозможно, обычно приходится идти на компромиссы. Учитывается, что подбор кадров это не только подбор конкретного работника на определенную должность, но и формирование всего коллектива работников. Поэтому подход с позиций коллектива позволяет качествами одного работника возместить нехватку аналогичных качеств у другого.
В итоге становится реальным из не вполне идеальных отдельных работников сформировать эффективно работающий коллектив.
Аттестация муниципальных служащих
Для определения уровня профессиональной подготовки муниципальных служащих и соответствия их занимаемым должностям, стимулирования роста квалификации и повышения ответственности за исполнение ими своих должностных обязанностей, развития у них инициативы и творческой активности проводится аттестация муниципальных служащих.
Аттестация проводится не чаще раза в два года и не реже раза в четыре года. Порядок и условия проведения аттестации устанавливаются правовыми актами муниципального образования.
Основным документом, регламентирующим проведение аттестации, является положение об аттестации.
На подготовительном этапе утверждаются график проведения аттестации и состав аттестационной комиссии. На каждого служащего, подлежащего аттестации, его непосредственный руководитель составляет служебную характеристику, с которой аттестуемый должен быть ознакомлен; подготавливаются материалы, необходимые для заседания аттестационной комиссии.
Аттестация проводится в присутствии аттестуемого и его непосредственного руководителя. Аттестационная комиссия заслушивает сообщение аттестуемого о своей работе, задает ему вопросы и рассматривает представленные материалы. По результатам аттестации муниципального служащего аттестационная комиссия дает одну из следующих оценок:
¦ соответствует занимаемой должности;
¦ соответствует занимаемой должности при условии улучшения работы и выполнении рекомендаций комиссии с повторной аттестацией через год;
¦ це соответствует занимаемой должности.
Комиссия дает также аргументированные рекомендации о поощрении отдельных работников за успехи, изменении должностных окладов, установлении, изменении или отмене надбавок к должностным окладам, о включении в резерв на выдвижение, понижении в должности и др. Оценка деятельности работника и рекомендации комиссии принимаются открытым голосованием в отсутствие аттестуемого.
Результаты аттестации заносятся в аттестационный лист и сообщаются служащему сразу же после голосования.
Изучение и анализ данных по проведению аттестации муниципальных служащих в ряде муниципальных образований позволяют отметить следующие недостатки в этой работе:
¦ нерегулярность проведения аттестации;
¦ проведение оценки .аттестуемых лишь по формальным критериям (образование, стаж работы и т. п.) и на основании служебной характеристики;
¦ незначительный процент муниципальных служащих, направляемых по результатам аттестации на переподготовку и повышение квалификации, а также зачисляемых в резерв на выдвижение;
¦ недостаточность методических разработок в этой области.
Для устранения этих недостатков необходимо изменить сложившееся отношение к аттестации как к формальному мероприятию. Это, в свою очередь, требует использования для аттестации более широкого арсенала методов количественной и качественной оценки.
Подготовка, переподготовка и повышение квалификации муниципальных служащих
Виды, мотивы, принципы системы подготовки, переподготовки и повышения квалификации муниципальных служащих представлены на рис. 8.3.3.
Первичная подготовка муниципальных служащих осуществляется в высших учебных заведениях в соответствии с государственными образовательными стандартами.
Под профессиональной переподготовкой понимается обучение муниципальных служащих с целью получения дополнительных теоретических знаний, практических навыков, необходимых для выполнения новых видов профессиональной деятельности. Профессиональная переподготовка осуществляется по программам в объеме свыше 500 ч, длится от трех до шести месяцев с отрывом от работы и от шести месяцев до года без отрыва от работы, заканчиваясь защитой дипломной работы.

с защитой реферата или обучение для углубленного изучения проблем по профилю профессиональной деятельности (свыше 160 ч.) с защитой выпускной работы. Срок обучения с отрывом от работы составляет от двух до шести недель и без отрыва от работы от шести недель до шести месяцев.
Обучение осуществляется по мере необходимости, но не реже раза в пять лет в течение всей трудовой деятельности муниципального служащего.
Стажировка является отдельным видом дополнительного профессионального образования. Во время стажировки изучается передовой опыт муниципального управления, приобретаются профессиональные и организаторские навыки по занимаемой или более высокой должности.
Система подготовки, переподготовки и повышения квалификации муниципальных служащих служит подсистемой образовательной системы России и в качестве структурных элементов включает:
¦ государственные и негосударственные учреждения высшего и дополнительного профессионального образования;
¦ профессиональные образовательные планы и программы (основные и дополнительные);
¦ соответствующие государственные образовательные стандарты;
¦ органы управления подготовкой и переподготовкой государственных и муниципальных служащих и подведомственные им учреждения и предприятия.
При функционировании системы подготовки, переподготовки и повышения квалификации муниципальных служащих должны учитываться следующие принципы.
1. Обеспечение опережающего характера обучения.
Реализация этого принципа связана с определением и анализом проблем развития территории, решение которых требует дополнительного обучения муниципальных служащих, выявлением приоритетных направлений и целей обучения, формированием системы мер, направленных на обеспечение дополнительного профессионального образования этих работников и создание действенной системы контроля за ходом ее реализации.
2. Непрерывность обучения.
Непрерывность обучения предполагает преемственность процессов подготовки, профессиональной переподготовки и повышения квалификации муниципальных служащих в соответствии с требованиями образовательных стандартов, т. е. такую организацию обучения, когда содержание текущей учебы связано с предыдущим обучением и обеспечивает необходимое качество выполнения должностных обязанностей.
3. Целевая направленность обучения.
Реализация этого принципа связана с обеспечением интенсификации и оптимизации учебного процесса, развитием послевузовского образования (аспирантура, докторантура, соискательство, магистратура). При этом возможно использование многообразных форм получения образования: очная, очно-заочная (вечерняя), заочная, дистанционное образование, экстернат в специальных образовательных учреждениях повышения квалификации, по месту работы муниципальных служащих, самообразование и т. п.
4. Научность.
Этот принцип предусматривает организацию образовательного процесса на основе внедрения в обучение результатов научных исследований, анализа современной практики муниципального управления, отечественного и зарубежного опыта.
5. Функционирование системы обучения преимущественно на основе государственного и муниципального заказа.
Этот принцип предполагает проведение обучения за счет средств федерального, региональных и местных бюджетов при возможном привлечении других финансовых источников. Государственный заказ на переподготовку и повышение квалификации муниципальных служащих определяет периодичность и сроки обучения в зависимости от форм и видов обучения, создает предпосылки для формирования механизма финансирования затрат на обучение служащих из федерального бюджета.
Объем и структуру госзаказа на обучение утверждает правительство РФ. Госзаказ размещается среди образовательных учреждений на конкурсной основе.
В качестве заказчиков выступают органы государственного и муниципального управления.
6. Единое научно-методическое управление деятельностью всех элементов системы.
Для совершенствования системы подготовки, переподготовки и повышения квалификации государственных и муниципальных служащих по специальности Государственное и муниципальное управление (061000) выделяются государственные вузы, которые осуществляют региональную координацию учебной деятельности по образовательным округам.
7. Обеспечение участия в процессе управления обучением заказчиков на образовательные услуги.
В системе подготовки, переподготовки и повышения квалификации муниципальных служащих действуют три субъекта: будущий специалист или муниципальный служащий, проходящий обучение; учебное заведение, реализующее программу обучения; муниципальный орган, заинтересованный в получении квалифицированного, компетентного специалиста. Эффективное взаимодействие всех заинтересованных сторон повышает действенность системы.
Таким образом, совершенствование кадрового обеспечения муниципальной службы во многом зависит от масштабов, содержания и эффективности образовательной деятельности системы подготовки, переподготовки и повышения квалификации служащих.
Формирование кадрового резерва и работа с ним
Одно из важнейших направлений в кадровой работе формирование резерва кадров и проведение планомерной работы по подготовке резервистов к выдвижению на руководящие должности.
Кадровый резерв создается с целью замены руководителей, выбывающих по различным причинам, замещения должностей во вновь создаваемых подразделениях. Создание кадрового резерва для выдвижения на руководящие муниципальные должности многоплановая работа, включающая:
¦ отбор наиболее достойных работников и включение их в состав резерва;
¦ ежегодную оценку состава резерва, его пересмотр и пополнение;
¦ изучение деловых и личностных качеств работников, включенных в резерв, организацию их подготовки и повышения квалификации;
¦ выдвижение кандидатов из резерва на руководящие должности.
Состав кадрового резерва служит основным источником замещения вакантных руководящих должностей муниципальной службы. Его количественный состав устанавливается исходя из общего количества номенклатурных должностей муниципальной службы (независимо от наличия вакантных должностей и сроков их замещения) с тем, чтобы на каждую руководящую должность в резерве оставались один-два кандидата. Резерв подбирается не на каждую должность, а на группу однородных должностей. Практика свидетельствует, что эффект резерва ослабевает, если ставка делается на одного человека.
Состязательность нескольких претендентов на одну должность повышает шансы отбора на замещение должности наиболее подготовленного кандидата. В основу отбора кандидатов в состав кадрового резерва должны быть положены требования профессиональной компетентности, творческого подхода, организаторских способностей, ответственности, высоких моральных качеств.
Резерв следует формировать как открытый, и работа с людьми, рекомендованными для выдвижения, также должна вестись открыто.
Каждого кандидата на выдвижение целесообразно готовить на конкретную должность. При таком подходе гарантируется подготовка кандидатов на замещение каждой должности на всех уровнях муниципального управления.
Подготовка зачисленных в резерв специалистов осуществляется на основе личных планов, по которым производится сопоставление характеристик каждого кандидата с портретом идеального сотрудника на данной должности. При этом целесообразно использовать тестирование и метод экспертных оценок.
Тестирование позволяет провести всестороннюю и достаточно объективную оценку резервистов, однако требует специально разработанных тестов для каждой должности и интерпретации их профессиональными психологами. Метод экспертных оценок заключается в оценке экспертами индивидуальных характеристик кандидата по каждой из составляющих портрета идеального сотрудника.
В качестве экспертов выступают знающие резервиста сотрудники. Достоинство этого метода состоит в его простоте и низких издержках. Результатом сопоставления характеристик резервиста и идеального служащего становится определение областей развития.
План развития должен содержать конкретные мероприятия, направленные на ликвидацию несоответствий, а также сроки их реализации.
Основной формой подготовки резерва является обучение в процессе трудовой деятельности. Содержание и объем подготовки определяются исходя из уровня соответствия знаний кандидата (выясненных в ходе экспертной оценки) требованиям, предъявляемым к данной должности. Помимо постоянного обучения на рабочем месте, практикуются перемещения работника по горизонтали и по вертикали.
Планируются командировки для изучения передового опыта, стажировки на различных должностях, замещение соответствующих работников на время их отпусков. Работники, зачисленные в кадровый резерв, должны в первую очередь направляться на переподготовку и повышение квалификации.
Необходима ежегодная оценка состава резерва. Ее результатом может стать корректировка плана развития или изменение состава резерва.
Эффективность работы с резервом в немалой степени зависит от срока пребывания кандидата в резерве. Опыт показывает, что для получения достоверной оценки способностей работника и выявления возможности его выдвижения на руководящую должность, достаточно трехлетнего срока.
При таком сроке находящийся в резерве работник, принимая должность уже будет в курсе всех дел, и замена пройдет гладко.
Содержание деятельности по созданию кадрового резерва муниципальной службы и его подготовке представлено на рис. 8.3.4.
Существующий в органах местного самоуправления механизм формирования кадрового резерва значительно отстает от запросов практики и носит скорее формальный, чем планомерный характер. Свидетельством этого служит высокая доля работников, назначаемых на должности не из резерва. В резерв нередко зачисляют кандидатов без тщательного отбора и оценки, поэтому туда попадают неперспективные работники, а кадровые службы создают лишь видимость серьезной работы по подготовке резерва. Бывает, что работника зачисляют в резерв всего за несколько месяцев до освобождения должности, когда вопрос о ее замещении уже решен.
Часто зачисление в кадровый резерв осуществляется лишь по результатам аттестации, что малоэффективно, поскольку аттестация проводится один раз в 2-4 года, а пополнение резерва должно осуществляться постоянно, по мере выбытия кандидатов из резерва.
Отсутствие или несовершенство методических и инструктивных материалов, регулирующих работу по формированию резерва, создают дополнительные трудности при выполнении данной работы.
Кадровые службы местных администраций
Реализация задач подбора, расстановки, оценки и аттестации, подготовки, переподготовки, повышения квалификации муниципальных служащих, формирования кадрового резерва и работы с ним предполагает соответствующее организационное обеспечение. Речь идет об укомплектовании кадровой службы местной администрации специалистами, способными выполнять весь комплекс задач кадрового обеспечения муниципального образования.
Кадровые службы (иногда это один специалист) с разными названиями и численностью есть во всех исполнительных органах муниципальных образований. Однако в большинстве случаев они действуют на основе традиционных представлений о кадровой работе и заняты в основном учетно-регистрационной деятельностью. Между тем задачи кадровой службы значительно шире она должна осуществлять маркетинг и мониторинг кадровой составляющей муниципального управления, выявлять проблемы социально-экономического развития территории, решение которых требует дополнительных теоретических знаний и практических навыков, формировать муниципальный заказ на подготовку специалистов муниципальной службы и т. п.
Критерии и измерители эффективности муниципального управления
¦ обоснование и выбор системы и структуры показателей эффективности муниципального управления, причем как показателей текущего функционирования, так и показателей стратегического развития муниципального образования;
¦ определение критериев и измерителей эффективности муниципального управления;
¦ разработка методов расчета отдельных показателей.
Для оценки эффективности муниципального управления может быть предложена система показателей, представленная на рис. 8.7.1.
Критерии и измерители эффективности муниципального управления
При определении системы критериев и измерителей эффективности муниципального управления можно выделить следующие критерии оценки муниципального управления: действенность, экономичность, качество, соотношение результатов и затрат, удовлетворенность работой, внедрение инноваций.

психологических условиях работы с фактическими условиями.
Внедрение инноваций отражает реальное использование новых достижений в области организации управления для достижения поставленных целей.
Измерителями эффективности муниципального управления могут быть: общая социальная эффективность, эффективность организации муниципального управления и эффективность системы муниципального управления. В качестве измерителя общей социальной эффективности муниципального правления выступает динамика уровня и качества жизни населения с учетом сделанных выше оговорок.
Два других измерителя могут быть разложены на отдельные компоненты (табл. 8.7.1).
1. Степень достижения основных целей муниципального управления
2. Сочетание потребностной, результативной и затратной эффективности (пояснения см. ниже)
3. Эффективность каждой подсистемы, входящей в систему муниципального управления
Определение эффективности организации муниципального управления
Показатели, используемые при оценке эффективности организации муниципального управления, представлены на рис. 8.7.2.
Они могут быть разделены на три группы.
Первая группа показателей характеризует эффективность процесса управления, т. е. соотношение затрат и результирующих показателей управленческого труда. В качестве затрат на управление могут применяться такие легко измеряемые показатели, как текущие расходы на содержание аппарата управления, эксплуатацию технических средств, содержание зданий и помещений, подготовку и переподготовку кадров управления.
Результирующие показатели процесса управления могут оцениваться как количественно, так и качественно и использоваться в качестве критериев эффективности, когда организационная структура изменяется в направлении улучшения одного или группы показателей без изменения (ухудшения) остальных.
Производительность аппарата управления может определяться объемом выработанной в процессе управления информации. Поіх экономичностью аппарата управления понимаются относительные затраты на его функционирование (например, удельный вес затрат на содержание аппарата управления).
Адаптивность системы управления определяется ее способностью эффективно выполнять заданные функции в определенном диапазоне изменяющихся условий. Чем шире этот диапазон, тем более адаптивной считается система.
Гибкость системы управления характеризует свойство органов управления изменять в соответствии с возникающими задачами свою роль в процессе принятия решений и налаживать новые связи, не нарушая присущей данной структуре упорядоченности.

технического уровня системы муниципального управления, может быть представлена в виде формулы:
Эоту = (К1 + К2 + КЗ + К4 + К5 + Кб + К7 + К8 + К9 + КІО + К11) / 11, где
Эоту эффективность организационно-технического уровня системы муниципального управления;
К1 уровень разделения труда служащих;
К1 = С1/С, где
С1 число служащих, действующих на основе должностных инструкций;
С общее число служащих;
К2 уровень технологичности управления;
К2 = Ф1 / Ф, где
Ф1 число функций органа или структурного подразделения, на выполнение которых имеются инструктивные или методические материалы;
Ф общее число функций органа или структурного подразделения;
КЗ уровень контроля за исполнением управленческих решений;
КЗ = Р1/Р, где
Р1 число контролируемых решений;
Р общее число решений;
К4 уровень планирования деятельности служащих;
К4 = Сп / С, где
Сп число служащих, работа которых планируется;
С общее число служащих;
К5 уровень числа служащих, текущие результаты которых постоянно оцениваются;
К5 = Со / С, где
Со число служащих, текущие результаты которых постоянно оцениваются;
С общее число служащих;
Кб уровень стабильности кадров;
Кб = 1 - С2 / С, где
С2 число служащих, уволенных за год;
С общее число служащих;
К7 уровень дисциплинированности кадров;
К7 = 1 - СЗ / С, где
СЗ число служащих, получивших за год дисциплинарные взыскания;
С общее число служащих;
К8 уровень организации рабочих мест служащих;
К8 = 1 - С4 / С, где
С4 число служащих, рабочее место которых соответствует требованиям научной организации труда на площади, оснащенной в соответствии с условиями труда;
С общее число служащих;
К9 уровень технической вооруженности служащих;
К9 = 1 - С5 / С, где
С5 число служащих, использующих персональные компьютеры;
С общее число служащих;
КІО уровень организации профессиональной подготовки служащих;
К10 = 1 -С6/С, где
С6 число служащих, прошедших профессиональную подготовку;
С общее число служащих;
К11 уровень работы с обращениями граждан в органы муниципального управления;
К11 = 1-01/0, где
01 число обращений граждан, по которым приняты решения в установленные сроки;
О общее число обращений граждан.
Определение эффективности системы муниципального управления
Для оценки эффективности системы муниципального управления могут использоваться следующие методы.
1. Оценка степени достижения основных целей муниципального управления.
Эффективность системы муниципального управления по данному методу рассчитывается по формуле:
Эц = Кув х Куж х Кунпч,
где
Эц обобщенный коэффициент достижения целей системы муниципального управления;
Кув коэффициент уровня выживания населения соответствующего муниципального образования;
Куж коэффициент уровня жизни населения на соответствующей территории;
Кунпч коэффициент уровня нарушений прав человека в соответствующем муниципальном образовании.
2. Метод соотношения потребностной, результативной и затратной эффективности.
Нередко считают, что отношение достигнутых результатов к поставленной цели (целевая эффективность) и отношение ресурсов к этим результатам (затратная и ресурсная эффективность) исчерпывают любую эффективность управления. Тем не менее недостаточно различать эффективность результативную (целесообразную) и экономическую (затратную).
Недостаточно говорить о целесообразности и результативности затрат. Необходим еще и анализ обоснованности самих целей деятельности, т. е. анализ эффективности муниципальной деятельности с точки зрения соответствия ее целей нормативным идеалам и ценностным нормам, принимаемым местным сообществом на определенном этапе его развития.
Комплексному понятию эффективности соответствует выражение:
Эк = Ц/ ПхР/ЦххР/3,
где .
потребностной эффективности (отношение целей к потребностям, идеалам и нормам) соответствует формула:
Эф = Ц / П;
результативная эффективность (отношение достигнутого результата к преследуемым целям) измеряется с помощью выражения:
Эф = Р / Ц;
наконец, для определения затратной эффективности (отношение затрат к достигнутым результатам) используется формула:
Эф = Р/3.
3. Метод оценки эффективности системы муниципального управления на основе оценки эффективности управления в каждой входящей в нее подсистеме.
Задача сводится к решению частных задач оценки эффективности системы управления в отдельных сферах муниципальной деятельности и выведению совокупной оценки эффективности на основе рейтинговых значений важности отдельных сфер. Рейтинговые значения в каждом случае могут быть определены экспертно, исходя из степени остроты отдельных проблем в конкретном муниципальном образовании и в определенный период времени.
Таким образом, эффективность муниципального управления многогранное понятие. Она может быть измерена только системой показателей. Для измерения эффективности муниципального управления требуется совокупность не-
скольких методических подходов, при каждом из которых эффективность имеет свое качественное содержание. Поэтому в каждом конкретном случае необходимо обосновать и разработать систему критериев и показателей, которая по своей сложности соответствовала бы сложности самого объекта управления. При этом наряду с локальными и частными критериями, отражающими отдельные стороны и уровни управления, необходимы обобщающие критерии и интегрированные показатели эффективности. .
Вопросы для самоконтроля
1. Для чего необходимо измерять и оценивать эффективность муниципального управления?
2. В чем состоят сложности измерения и оценки эффективности муниципального управления?
3. Может ли и в какой мере показатель изменения качества жизни населения служить показателем эффективности муниципального управления?
4. Какие показатели могут быть использованы для оценки эффективности отдельных компонентов муниципального управления?
ОСОБЕННОСТИ МУНИЦИПАЛЬНОГО УПРАВЛЕНИЯ В ГОРОДАХ ФЕДЕРАЛЬНОГО ЗНАЧЕНИЯ
В настоящей главе рассматриваются принципы и особенности организации местного самоуправления в городах федерального значения, правовые основы управления этими городами, законодательство городов федерального значения о местном самоуправлении и практический опыт организации муниципального управления в Москве и Санкт-Петербурге.
Результатом изучения главы должно быть понимание особенностей муниципального управления в городах федерального значения и возможных путей повышения эффективности местного самоуправления в этих городах.
Специфика и законодательная база организации местного самоуправления в городах федерального значения. Специфика управления крупнейшими и столичными городами
Москва и Санкт-Петербург являются мегаполисами со всеми присущими им особенностями:
¦ многомиллионным населением;
¦ высоким уровнем ежесуточной внутригородской и пригородной миграции;
¦ сосредоточием общефедеральных государственных, общественных и политических структур;
¦ наличием крупнейших систем жизнеобеспечения федерального значения (железнодорожные, автомобильные и авиационные узлы, центры управления энергетическими системами и др.);
¦ наличием большого количества иностранных посольств и представительств.
Москва и Санкт-Петербург крупнейшие научные и культурные центры страны. При этом Москва столица современной России, а Санкт-Петербург бывшая столица Российской империи.
Специфика организации городского хозяйства и жизнедеятельности населения городов федерального значения определяет их особенности как объектов управления (рис. 9.1.1).
Эти особенности существенно осложняют организацию местного самоуправления. Масштаб города федерального значения слишком велик для решения всех вопросов местного значения на общегородском уровне, а создание внутригородских муниципальных образований осложнено многими перечисленными особенностями.
Границы между внутригородскими муниципальными образованиями зачастую условны и далеко не всегда могут быть обозначены реальными преградами в виде оживленных автомагистралей, железных дорог, рек, промышленных или парковых зон и т. п. Если человек проживает в одном муниципальном образовании, работает в другом, удовлетворяет свои культурные потребности в третьем, а занимается спортом в четвертом, то затрудняется формирование местного сообщества территориального коллектива, связанного условиями совместного проживания и необходимостью удовлетворения коллективных потребностей в рамках локальной территории.

Петербурга в соответствии с Конституцией РФ является их статус субъектов РФ. В то же время они являются городскими поселениями, в которых должно осуществляться местное самоуправление.
Однако ни Конституция РФ, ни Федеральный закон 1995 г. не дали ответа на вопрос, являются ли Москва и Санкт-Петербург муниципальными образованиями или таковыми могут быть только внутригородские территории этих городов.
Впервые специфика городов федерального значения нашла отражение в принятых в марте 1997 г. ( 55-ФЗ) поправках к Федеральному закону 1995 г. Изменения регулировали: вопросы территорий, на которых создаются муниципальные образования; компетенцию органов местного самоуправления; объекты собственности, передаваемые органам местного самоуправления. В частности, было указано, что на внутригородских территориях городов Москвы и Санкт-Петербурга местное самоуправление осуществляется при сохранении единства городского хозяйства в соответствии с уставами и законами субъектов РФ городов федерального значения Москвы и Санкт-Петербурга.
Население городских поселений, входящих в состав субъектов РФ городов федерального значения Москвы и Санкт-Петербурга, не может быть лишено права на осуществление местного самоуправления.
Однако и эта формулировка не дала ответа на вопрос, могут ли Москва и Санкт-Петербург (наряду с внутригородскими территориями) рассматриваться как муниципальные образования и, соответственно, должны ли на общегородском уровне формироваться органы местного самоуправления. Следствием этой неопределенности стало провозглашение Уставом Москвы двойного статуса города.
Было установлено (редакция Устава 2000 г.), что жители Москвы в совокупности образуют городское сообщество и осуществляют самоуправление. Представительный и исполнительный органы власти города Москвы имеют двойной статус, т. е. одновременно являются органами городского (местного) самоуправления и органами государственной власти.
В то же время согласно Уставу Санкт-Петербурга его органы власти являются только государственными органами, а органы местного самоуправления, создаваемые на территории Санкт-Петербурга, не входят в систему органов государственной власти.
Большое значение имеет провозглашенное Федеральным законом 1997 г. 55-ФЗ соблюдение при организации местного самоуправления принципа единства городского хозяйства в городах федерального значения. Этот принцип позволяет предотвратить угрозу растаскивания объектов городского хозяйства, имеющих общегородское значение, по муниципальным образованиям.
Неопределенность в правовом статусе городов федерального значения была снята лишь в Федеральном законе 2003 г. Статья 79 Закона определяет особенности организации местного самоуправления в городах федерального значения, показанные на рис. 9.1.2.
Эти особенности заключаются в следующем.
1. В соответствии с уставами указанных субъектов РФ местное самоуправление в Москве и Санкт-Петербурге осуществляется органами местного самоуправления на внутригородских территориях. Внутригородской территорией города федерального значения является часть территории города федерального значения, в границах которой местное самоуправление осуществляется населением непосредственно и (или) через выборные и иные органы местного самоуправления.
2. В городах федерального значения установление и изменение границ внутригородских муниципальных образований, а также их преобразование осуществляется законами городов федерального значения с учетом мнения населения соответствующих внутригородских территорий.
3. Перечень вопросов местного значения, источники доходов местных бюджетов внутригородских муниципальных образований городов федерального значения определяются законами этих городов исходя из необходимости сохранения единства городского хозяйства. Установленные федеральными законами источники доходов местных бюджетов, не отнесенные законами городов федерального значения к источникам доходов бюджетов внутригородских муниципальных образований, зачисляются в бюджеты городов федерального значения.
4. Состав муниципального имущества внутригородских муниципальных образований городов федерального значения определяется законами этих городов в соответствии с перечнем вопросов местного значения, установленным для муниципальных образований законами этих городов.

Особенности управления некоторыми крупнейшими городами в зарубежных странах
Отмеченные проблемы организации управления в городах федерального значения РФ характерны для всех государств, имеющих в своем составе крупнейшие мегаполисы. Ниже рассмотрены примеры решения этих проблем.
Берлин. Город является одновременно субъектом Федерации (землей) и городом (коммуной).
Соответственно этому двойному статусу органам власти города надлежит решать как государственные задачи, так и вопросы местного значения. Берлин состоит из 12 районов, управление которыми осуществляется в соответствии с положениями о местном самоуправлении. Вопросами общегородского значения Конституцией Берлина признаются общие вопросы управления городом, вопросы деятельности полиции, юстиции, налоговые вопросы, а также все те вопросы, которые требуют незамедлительных действий под ответственность исполнительного органа. К полномочиям районов относятся вопросы, не имеющие общегородского значения.
Районы не имеют выборных органов, не обладают правом принятия нормативных актов и финансовым суверенитетом, а только самостоятельно нанимают персонал и определяют внутреннюю структуру своих органов управления.
Районы города не имеют собственных бюджетов. Все доходы зачисляются в бюджет города, из которого районам на осуществление своих задач выделяется общая сумма.
Этой суммой районы распоряжаются самостоятельно, а по истечении года отчитываются о расходовании выделенных средств. Таким образом, местное самоуправление на внутригородских территориях Берлина практически отсутствует.
Вена. Как и Берлин, Вена имеет двойной статус земли и муниципалитета. На общегородском уровне функции власти осуществляют муниципальный совет и избираемый им бургомистр, который одновременно руководит исполнительным органом города магистратом. Город состоит из 23 районов, в которых осуществляется местное самоуправление.
В районах функционируют районные советы, районный судья, районные руководители и районные ведомства магистрата. Районный совет состоит из 40-60 советников, избираемых населением на 5 лет и работающих без отрыва от основной работы. Районный совет выбирает руководителя районного органа управления, в также образует две постоянно действующие комиссии финансовую и по строительству.
Руководители районных органов управления разделяют ответственность с городскими властями в вопросах поддержания порядка на улицах, уборки отходов и мусора, содержания культурных и исторических памятников, фонтанов и т. д. К совместному владению городских властей и районов относятся строительство транспортных развязок, развитие общественного транспорта, определение порядка и времени работы предприятий сферы торговли, планирования городского строительства, меры по защите окружающей среды.
Формально бюджета у городского района нет. Финансовые средства выделяются по смете из городского бюджета и распределяются по принципу: 40 % средств зависит от количества населения района, 40 % от протяженности дорог и 20 % от числа учащихся в районе. Этими средствами районы распоряжаются самостоятельно, в т. ч. при решении следующих вопросов:
¦ эксплуатация зданий школ и детских садов и благоустройство прилегающих к ним территорий;
¦ дороги и дворы, подъездные пути (поддержание в исправности, проведение дорожно-строительных мероприятий, сооружение транспортных знаков, светосигнальных установок и т. п.);
¦ объекты общественного пользования (поддержание в исправности освещения и часов в общественных местах, сооружение и поддержание в исправном состоянии зеленых насаждений);
¦ разбивка и поддержание в исправности игровых площадок для молодежи, детей дошкольного возраста и площадок для игры в мяч;
¦ руководство клубами для пенсионеров;
¦ экспертные заключения по новому строительству.
Париж. Этот город также наделен двойным статусом коммуны (муниципального образования нижнего уровня) и департамента (территории). Город имеет только один законодательный орган (Совет Парижа) и одну исполнительную власть (мэр Парижа).
Административные подразделения коммуны и департамента, как правило, являются общими.
Город разделен на 20 округов (коммун). Избиратели выбирают на шестилетний срок 354 советников округов, из которых формируются 20 окружных советов.
163 советника, возглавляющие списки кандидатов, являются одновременно советниками Парижа. Сформированный таким образом Совет Парижа выносит решения в зависимости от их назначения: в качестве муниципального совета (органа местного самоуправления коммуны) или Генерального совета (органа местного самоуправления департамента).
Окружные советы возглавляют мэры округов, которые выбираются из числа членов этих советов и являются советниками Парижа. Мэр округа уполномочен вырабатывать решения, относящиеся к его компетенции.
Финансовая деятельность окружного совета связана с обслуживанием оборудования и сооружений, находящихся на его территории, список которых устанавливается законом. Эксплуатационные расходы, связанные с обслуживанием оборудования и сооружений, находящихся в ведении округов, компенсируются за счет дотаций, выделяемых Советом Парижа.
Для исполнения установленных функций в распоряжении мэров округов находятся сотрудники, назначаемые городскими властями по заявкам мэров округов. Последние могут также в случае необходимости использовать возможности городских хозяйственных структур и служб (градостроительство, жилищная политика, уборка территории, транспортные коммуникации, образование и т. д.).
При мэрах округов назначаются генеральные секретари, которые руководят административными службами мэрий округов. Они назначаются мэром города по предложению мэров округов.
Лондон. Отличительной особенностью Лондона является то, что управление в нем реализовано только на окружном (муниципальном) уровне. Город разделен на 32 округа, управляемых муниципальными советами.
Общегородской орган муниципального управления Совет Большого Лондона был упразднен Законом о местном самоуправлении 1985 г. Часть полномочий Совета Большого Лондона была передана окружным советам, а часть (более масштабные функции, требующие широкой координации действий, такие как управление полицией, противопожарной безопасностью, общественным транспортом) специализированным государственным структурам.
Мегаполисы
Городской агломерацией является компактная и многообразная система территориальных поселений, образующаяся в центре притяжения крупного города. Эта система поселений связана между собой производственными, трудовыми, транспортными, рекреационными и многими другими связями. Используя эффект ближних связей, входящие в состав агломерации поселения минимизируют затраты на перемещение сырья, сбыт продукции, приобретение оборудования и т. д. Образование агломераций, т. е. агломеризация, возможно двумя способами: от города и от района. Агломеризация от города предполагает формирование городов-спутников, выполняющих отдельные функции, переданные им центральным городом в рамках региональной системы разделения труда.
Агломеризация от района осуществляется за счет усиления экономического развития пригородных поселков, в результате чего они начинают приближаться по своему экономическому потенциалу к центральному городу. Городская агломерация обеспечивает устойчивый механизм взаимодействия города с пригородами, образуя с ними единый хозяйственный комплекс.
В СССР основная часть городских агломераций сформировалась в 1930-1950-е гг. благодаря форсированной индустриализации. Однако специфической особенностью российских агломераций оставалась их крайняя неравномерность в распределении на экономическом пространстве страны.
Концентрация производственного и кадрового потенциала в крупных населенных пунктах не позволяла пропорционально распределять производительные силы страны между географически приближенными к ним поселениями. Вследствие этого различия в численности населения крупных центральных городов и районных центров, входящих в состав одного региона, составили в отдельных случаях 50 раз. К примеру, при численности областного центра Омской области (г.
Омска) 1,138 млн чел. численность второго по величине города области (Исиль-Куля) составляет всего 27 тыс. чел. Это чрезвычайно усиливает центростремительные тенденции в структуре агломерации, способствуя смещению способа агломеризации от района к агломеризации от города.
Такое смещение вызывает миграционный отток населения районов в центральные города, сдерживая экономическое развитие пригородов.
Неотъемлемый признак городской агломерации маятниковая миграция, охватывающая центральный город и пригородную зону, а также высокая степень концентрации в центральном городе промышленного, банковского и торгового капитала, обеспечивающего значительные масштабы экономического влияния на сопряженные территории. Первые городские агломерации выявились в СССР в ходе переписи 1926 г., когда были выделены 9 городских агломераций: Москва, Ленинград, Ростов-на-Дону, Харьков, Киев, Одесса, Баку, Тифлис и Ташкент. За 1959-1989 гг. их число увеличилось с 26 до 49 и включало в себя 332 города. Доля населения, приходящаяся на агломерации, в 1989 г. достигла половины всей территории СССР.
Центрами городских агломераций в современной России являются большинство городов-миллионников, а также Новокузнецк, Иркутск, Сочи и некоторые другие.
Мегаполисы
Следующая стадия укрупнения и слияния городских поселений создание мегаполисов. Схематически трансформация городского поселения от поселка до мегаполиса представлена на рис.
2.6.1.
Мегаполис представляет собой взаимосвязанную систему агломераций. В 1990 г. 33 % городского населения мира было сосредоточено в городах с численностью населения более 8 млн чел. В США в 35 городах-миллионниках живут более 100 млн чел.
Самый крупный американский мегаполис на Северо-Восточном побережье включает 50 млн чел. В Бангкоке проживает 50 % всего городского населения Таиланда, в Сеуле не менее 30 % населения Южной Кореи, в Стамбуле 20 % населения Турции.
Бесконтрольное расширение мегаполисов сопряжено с целым рядом серьезных социальных, экономических и экологических проблем. Так, исследования процессов урбанизации выявили, что по мере расширения границ городов растет отчужденность людей по отношению друг к другу, снижается общественная активность, что компенсируется, однако, усилением процессов этнической и экономической сегрегации на городской территории, а также укреплением родственных и дружеских связей. Экологические последствия мегаполизации заключены в обострении таких проблем, как загрязнение воздуха, антисанитария на улицах, автомобильные пробки и т. п.
Вопросы для самоконтроля
1. Что такое пригородная зона?
2. С какими преимуществами и какими проблемами связано существование пригородной зоны?
3. Что такое городская агломерация?
4. Что такое мегаполисы и как они возникают?
Эволюция и устойчивое развитие городов. Жизненный цикл города и его фазы
Всякой системе свойствен особый жизненный цикл возникновения, развития и угасания. Как человек проходит свою жизнь от младенчества до старости, так и город, будучи динамичной системой, изменяющейся во времени, объективно проходит в своем жизненном цикле определенные этапы (фазы).
Для принятия управленческих решений по развитию города органы местного самоуправления должны объективно оценить существующую ситуацию в своем городе, определить, на каком этапе жизненного цикла находится город в данный момент.
П. Ореховский [7] выделяет следующие фазы жизненного цикла города: развитие (имеется в виду интенсивный рост), рост (имеется в виду замедляющийся рост), стагнация, упадок. При отсутствии целенаправленного воздействия на развитие города переход его из одной фазы в другую происходит стихийно, естественным путем.
Интенсивный рост состояние города, когда общая площадь жилья и объем общественных благ увеличиваются быстрее количества жителей и количества рабочих мест. Чаще всего это связано со строительством или расширением градообразующих предприятий или другими факторами, обеспечивающими инвестиционную привлекательность города. Безработицы в таком городе нет, может наблюдаться дефицит рабочих мест, комфортность проживания (объем жизненных благ на душу населения) возрастает, состояние городской среды улучшается. Город становится все более притягательным для жителей других районов.
Наращивание объемов жилищного строительства привлекает все новых переселенцев. Такое состояние не может продолжаться долго, и город переходит в фазу замедляющегося роста.
Замедляющийся рост состояние города, когда количество жителей и рабочих мест растет быстрее, чем строительство жилья и увеличение объема жизненных благ. Большинство городов советского периода сразу начинали свою жизнь с этой фазы. Отставание строительства жилья и объектов инфраструктуры чаще всего связано с недостатком инвестиций, а также с недостатком земли под застройку. Данная фаза характеризуется прекращением дальнейшего развития градообразующих предприятий и ростом степени износа их основных фондов.
Следствием снижения инвестиционной деятельности является рост удельного веса старого жилищного фонда и затрат на его поддержание. Состояние городской среды перестает улучшаться.
Город становится менее удобным для жизни, но все еще притягателен для переезда в него из-за наличия рабочих мест, в том числе высокооплачиваемых. Сохранение такого положения в течение длительного периода неизбежно переводит город в фазу стагнации.
Стагнация состояние города, когда разрыв между количеством рабочих мест и объемом жилищного фонда и жизненных благ достигает такой величины, что прирост населения за счет миграции прекращается. В данном случае имеет значение и экологический фактор, связанный с промышленным ростом.
На этом этапе отсутствие работы или занятость на убыточных предприятиях вызывают желание людей уехать в другое место, но их сдерживает невозможность продать жилье по хорошей цене. Состояние городской среды начинает ухудшаться.
Под упадком понимается состояние города, когда дискомфортность жизни в нем, вызванная плохими жилищными условиями, недостаточным уровнем предоставляемых общественных благ, неблагоприятной экологической ситуацией и отсутствием перспектив трудоустройства приводит к сокращению рабочих мест и оттоку населения. Старение промышленных предприятий или исчерпание ресурсов на добывающих предприятиях ставит вопрос об их закрытии.
Состояние городской среды катастрофически ухудшается. Город оказывается в крайне тяжелой ситуации.
Такие города называют депрессивными. Депрессивные города, как правило, не могут самостоятельно решить проблемы выхода из стадии упадка и нуждаются в чрезвычайной государственной поддержке. Государство со своей стороны также заинтересовано в ликвидации депрессивных городов, ибо они становятся центрами социально-экономической напряженности и оказывают негативное воздействие на близлежащие территории.
Характерными примерами депрессивных городов явились в 1990-х гг. шахтерские города в Республике Коми, Кузбассе и некоторых других регионах, когда вследствие закрытия нерентабельных угольных предприятий здесь возникла кризисная ситуация.
Определение этапа жизненного цикла города является важнейшим средством оценки состояния и перспектив развития городской территории, основой для выработки управленческих решений и выбора стратегических приоритетов политики его руководства.
Переход от состояния стагнации или упадка города к фазам развития требует выявления и эффективного использования точек, ядер роста, объективно существующих или потенциально возможных факторов, предпосылок, объектов, структур, с помощью которых можно переломить ситуацию. Такие ядра роста могут обнаружиться в градообразующей сфере (новые технологии на предприятиях, новые, конкурентоспособные виды продукции), в природных факторах (высокоэффективные полезные ископаемые, транспортное положение, лечебные, туристические и другие факторы), в научной, образовательной, культурной и других сферах.
Обеспечение устойчивого развития города
В процессе развития города и при организации перехода депрессивного города в фазы развития важно, чтобы это развитие было устойчивым.
Градостроительный кодекс РФ дает следующее определение устойчивого развития. Устойчивое развитие - развитие территорий и поселений при осуществлении градостроительной деятельности в целях обеспечения градостроительными средствами благоприятных условий проживания населения, в том числе ограничение вредного воздействия хозяйственной и иной деятельности на окружающую природную среду и ее рациональное использование в интересах настоящего и будущего поколений.
В приведенном определении важно следующее. Во-первых, достижение разумного баланса между хозяйственной деятельностью человека и состоянием окружающей природной среды.
Во-вторых, учет интересов не только настоящего, но и будущих поколений.
Термин устойчивое развитие появился сравнительно недавно. Растущая концентрация промышленных предприятий на городских территориях, бесконтрольное увеличение масштабов застройки, сокращение доли рекреационных территорий, замещаемых зонами производственного назначения и новыми линиями транспортных и инженерных коммуникаций, привели к нарушению равновесия техногенной и природной среды. Чем крупнее и благоустроеннее становятся города, тем больше ресурсов им требуется из окружающей среды и тем выше риск нанесения природной среде непоправимого ущерба. Эта проблема связана, во-первых, с концентрацией значительного числа людей в одном месте, во-вторых, с человеческой психологией и этикой.
Человеку трудно осознать, что потребление ресурсов может быть ограниченным, что нужно задумываться о потребностях будущих поколений. В противовес этой тенденции была выдвинута идея о необходимости переосмысления традиционных и формирования новых базовых принципов развития городов, названных концепцией устойчивого развития.
Эта концепция опирается на сочетание экономических, социальных и экологических критериев, учитывающих интересы будущих поколений.
Идея устойчивого развития носит глобальный для человечества характер и основана на необходимости сочетания темпов роста и направлений развития экономики с природными возможностями планеты. В научном мире проблема устойчивого развития стала активно обсуждаться в середине XX в. В 1983 г. была создана международная комиссия ООН по окружающей среде и развитию, выдвинувшая тезис о том, что человечество способно сделать свое развитие устойчивым, т. е. обеспечить, чтобы оно удовлетворяло нужды нынешнего поколения, не подвергая риску интересы будущих поколений.
В обеспечении устойчивого развития человечества решающая роль принадлежит городам, причем наиболее острыми из городских проблем с позиций устойчивого развития являются проблемы энергосбережения и утилизации отходов.
В 1994 г. участниками Европейской конференции по проблеме устойчивого развития больших и малых городов (Ольборг, Дания) была принята Хартия устойчивого развития европейских городов. Союзом российских городов разработана Концепция устойчивого развития российских городов в начале нового века. Аспектами устойчивого развития, изложенными в хартии, являются:
¦ устойчивое развитие как творческий процесс поиска баланса, происходящий на уровне города;
¦ направленность городской экономики на устойчивое развитие;
¦ социальное равенство для устойчивого городского развития;
¦ планирование устойчивого землепользования;
¦ разумное планирование передвижения по городу;
¦ местное самоуправление как предварительное условие;
¦ граждане основные действующие лица и т. д.
Обеспечение устойчивого развития города требует активной, целенаправленной собственной политики городской власти. Эта политика должна быть одновременно реалистичной и эффективной.
Иногда употребляют термин активный город в отношении города, имеющего и реализующего такую политику. Это город-предприниматель, сплоченный, имеющий привлекательную для потенциальных инвесторов идею городского развития, поддержанную деловыми кругами и населением города (вторым и третьим секторами городского сообщества), готовый к конкуренции с другими городами за привлечение внешних ресурсов развития, умело рекламирующий себя.
Цели поддержания устойчивого состояния города и достижения его устойчивого развития могут вступать в противоречие. Одна из задач муниципального управления достижение возможного баланса этих целей, распределение имеющихся ограниченных ресурсов на решение текущих и перспективных задач.
Вопросы для самоконтроля
1. Каковы основные фазы развития города?
2. Каковы симптомы стагнации и упадка города?
3. Какие условия необходимы для вывода города из состояния депрессии?
4. Что входит в понятие устойчивое развитие города?
КОНЦЕПЦИЯ МУНИЦИПАЛЬНОГО УПРАВЛЕНИЯ
Глава 3 знакомит читателя с теоретическими и методологическими основами муниципального управления. Исследуются особенности муниципального управления, его отличия от других видов управленческой деятельности, рассмотрен в общем виде процесс муниципального управления.
Раскрываются базовые понятия: муниципальной деятельности, муниципальной политики, муниципальных услуг. Формулируется система целей муниципальной деятельности. Изучается роль человека в системе муниципального управления.
Обосновывается необходимость стратегического подхода к решению проблем муниципального управления.
Материал главы позволит понять и усвоить основные принципы муниципального управления, чтобы использовать их при изучении вопросов управления отдельными видами (направлениями) муниципальной деятельности.
Специфика муниципального управления. Муниципальное управление как вид управленческой деятельности
В СССР управление рассматривалось в двух основных аспектах, связанных либо с производством материальных благ и услуг (хозяйственное управление), либо с деятельностью органов власти различных уровней (государственное управление). Управлять значило управлять производственными процессами и организациями разного уровня либо быть включенными в разветвленную систему государственного управления.
Управление местным развитием, соответственно, входило в круг полномочий либо государственного (по линии партийных и советских органов), либо хозяйственного (по линии министерств и ведомств) управления. С позиций хозяйственников управление жизнедеятельностью территории рассматривалось как составная часть обеспечения основного производственного процесса: город или поселок социальный цех предприятия, село социальный цех колхоза или совхоза. В рамках представлений о государственном управлении управление локальной территорией рассматривалось как обеспечивающее внешние задачи воспроизводства и развития государства. При этом государственная линия во многом определялась не общегосударственными, а отраслевыми интересами.
Территория (особенно городская) оказывалась поделенной между сферами влияния разных отраслей, каждая из которых преследовала свои ведомственные интересы.
Управление воспроизводством и развитием городского или сельского поселения как места проживания людей, как самостоятельной цели возникло в России лишь в конце XX в. на волне демократизации общества как принципиально новый тип и уровень управления. Оно не подпадает ни под один из ранее сложившихся типов управления.
Идеология муниципального управления ориентирована на ценности, ресурсы, задачи и возможности, связанные с локальной территорией, и созвучна традиционным российским основам организации местной жизни.
Характерными чертами муниципального управления как вида управленческой деятельности являются:
¦ концепция муниципального управления опирается на философию и базовые принципы местного самоуправления;
¦ в системе муниципального управления объектами управления являются локальная территория и происходящие на ней социально-экономические процессы;
¦ в системе муниципального управления имеются два субъекта управления: население муниципального образования (местное сообщество) и органы местного самоуправления, действующие от имени местного сообщества.
Схематически система муниципального управления представлена на рис. 3.1.1.

Можно сравнить с кооперативом или акционерным обществом, участники которого объединились в целях реализации общих интересов. В качестве иллюстрации в табл.
3.1.1 показаны сходства и различия между акционерным обществом и муниципальным образованием.
Наконец, пятая особенность муниципального управления множество одновременно решаемых проблем, каждая из которых носит локальный, частный характер. Из этого логически следует и стремление муниципальной власти решать каждую из таких проблем локальными мерами.
При тотальном дефиците финансовых и прочих ресурсов выбор приоритетов развития представляется для муниципальной власти особенно сложной задачей. В отличие от государственного управления, где важность стратегических проблем признавалась всегда, в муниципальном управлении легко отдать приоритет тактике действий перед стратегией, латанию дыр перед перспективой.
Поэтому обеспечение стратегического подхода в муниципальном управлении приобретает особую важность. Эти вопросы рассматриваются в разделе 3.5.
Общий вывод состоит в том, что муниципальное управление является более сложным и более рискованным занятием, чем любая другая управленческая деятельность. Ни в одном другом виде управленческой деятельности нет столь глобальной зависимости муниципальной власти как субъекта управления от воли и интересов населения и как второго субъекта, и как объекта управления.
За государственным управлением стоят социальная машина и тщательно разработанные процедуры, сила формы, закона и инструкций, легитимного принуждения. Для муниципального управления все это нехарактерно.
Особенности процесса управления и принятия решений на муниципальном уровне
Процесс муниципального управления и принятия управленческих решений предполагает управляющие воздействия субъекта управления (населения и органов местного самоуправления) на объект управления (муниципальное образование). В муниципальном управлении сами субъекты управления неизбежно привносят в систему управления элементы неопределенности и субъективности принимаемых решений.
Следовательно, особенности процесса муниципального управления вытекают из особенностей самого муниципального образования как объекта управления, а также из особенностей муниципального управления как вида управленческой деятельности.
С точки зрения возможностей воздействия субъекта управления на объект управления необходимо разделить характеристики муниципального образования, рассмотренные в главе 2, на устойчивые, изменение которых в процессе управления затруднено, и изменяемые, восприимчивые к управляющим воздействиям (рис. 3.1.3).
Устойчивые характеристики муниципального образования как объекта управления характеризуются тем, что их изменение приводит к изменению сущностных параметров объекта и влечет за собой коренное изменение соотношений между объектом и субъектом управления. Поэтому процесс муниципального управления осуществляется главным образом через воздействие на изменяемые характеристики муниципального образования.
Например, повышая квалификацию трудовых ресурсов или совершенствуя систему взаимоотношений органов местного самоуправления с хозяйствующими субъектами и структурами гражданского общества, можно добиться существенного улучшения социально-экономической ситуации в муниципальном образовании.
Процесс муниципального управления, как и всякий управленческий процесс, включает изучение и анализ исходной ситуации, планирование, координацию, разработку, принятие и реализацию управленческих решений, контроль над их осуществлением.

Муниципальное управление в этом смысле служит формой организации муниципальной деятельности. Предметом муниципальной деятельности являются благоустройство жизни на территории муниципального образования (благоустройство в широком смысле, как устройство на благо людей) и организация оказания населению различных муниципальных услуг. Эта деятельность многогранна и многоаспектна, поэтому можно говорить об отдельных сферах муниципальной деятельности: охрана общественного порядка, водоснабжение, школьное образование и т. д.
Механизмы и органы муниципального управления строительством
В заключительном разделе Обоснований делаются общие выводы о хозяйственной необходимости, технической возможности, коммерческой, экономической и социальной целесообразности инвестиций в строительство объекта с учетом его экологической и эксплуатационной безопасности. Приводятся основные технико-экономические и финансовые показатели объекта инвестиций, программа проектирования и проведения необходимых исследований и изысканий, план-график осуществления инвестиционного проекта, а также рекомендации по порядку дальнейшего проектирования, строительства и эксплуатации объекта, обеспечивающих инвестору получение максимальной и стабильной во времени прибыли, достижение положительных социальных результатов и других целей.
Для муниципальных объектов чаще всего важен именно социальный, а также экологический результат проекта.
Проектная документация включает в себя проект и рабочую документацию на строительство. Рабочая документация разрабатывается на отдельные части проекта (виды работ) после экспертизы проекта и утверждения его заказчиком.
Для несложных объектов проектная документация может разрабатываться в одну стадию в форме единого проекта.
Для объектов производственного назначения проект строительства состоит из следующих разделов:
¦ общая пояснительная записка;
¦ генеральный план и транспорт;
¦ технологические решения;
¦ организация и условия труда работников;
¦ управление производством и предприятием;
¦ архитектурно-строительные решения;
¦ инженерное оборудование, сети и системы;
¦ организация строительства;
¦ охрана окружающей среды;
¦ инженерно-технические мероприятия гражданской обороны;
¦ мероприятия по предупреждению чрезвычайных ситуаций;
¦ сметная документация;
¦ эффективность инвестиций.
Для жилых зданий, объектов социального назначения и городского хозяйства и других несложных проектов отдельные разделы проекта могут отсутствовать.
Механизмы и органы муниципального управления строительством
Государство принимает меры по восстановлению и развитию строительного производства на новых рыночных принципах. Они ориентированы на институциональные преобразования как самого объекта строительной деятельности земельного участка и сооружаемого объекта недвижимости, так и на стимулирование основного потребителя строительной продукции частного инвестора и застройщика.
Предполагаются адаптация действующих строительных норм и правил к требованиям прогрессивных форм и технологий жилищного строительства, упрощение процедур получения разрешения на строительство и экспертизы проектной документации, завершение перехода к обязательной конкурсной системе отбора поставщиков строительных материалов и строительных организаций для жилищного строительства, финансируемого с привлечением бюджетных средств.
Осуществление названных мероприятий обеспечит развитие процессов проектирования и строительства на территории муниципальных образований на новой правовой, экономической и финансовой основе, что, в конечном счете, повысит эффективность программ социально-экономического развития муниципальных образований.
Для регулирования процессов строительства на всех его этапах при местной администрации обычно создается муниципальный орган управления капитальным строительством (ОКС, УКС). Он может иметь форму структурного подразделения администрации или муниципального учреждения. В администрациях крупных муниципальных образований существует должность заместителя главы администрации по строительству. Основные функции муниципального органа управления капитальным строительством показаны на рис.
4.7.5.
Если строительство ведется без привлечения бюджетных средств, то на муниципальный орган возлагаются в основном координирующие, согласовывающие и контрольные функции. Если же строительство осуществляется с полным или частичным бюджетным финансированием, муниципальный орган управления строительством выполняет роль заказчика строительств, и объем его функций существенно расширяется.
На нем лежит ответственность за бесперебойное финансирование всех стадий строительного процесса, обеспечение его проектно-сметной документацией, оборудованием, осуществление авторского надзора за строительством и передачу объекта, законченного строительством и принятого государственной комиссией в эксплуатацию, той организации, которая будет эксплуатировать объект.
Вопросы для самоконтроля
1. Какие задачи решает строительный комплекс муниципального образования и что входит в его состав?
2. Каковы основные технологические этапы и основные субъекты инвестиционной деятельности.
3. Каков должен быть состав проектной документации на строительство?
4. Какие функции выполняет муниципальный орган управления строительством?
Муниципальное управление состоянием окружающей среды. Экологическая ситуация и экологические проблемы городов
Состояние окружающей среды служит одним из важнейших параметров, определяющих качество жизни населения на территории муниципального образования. Экологическая безопасность территории существенный компонент общественной безопасности, поэтому муниципальная власть, особенно в городах с неблагополучной экологической ситуацией, должна вырабатывать и реализовывать местную экологическую политику, увязанную с экологической политикой государства и направленную на охрану окружающей среды от неблагоприятных техногенных воздействий.
Проведение эффективной муниципальной экологической политики позитивно влияет на экологическую ситуацию не только в конкретном муниципальном образовании, но и в регионе и в государстве в целом. И наоборот, муниципальное образование с неблагоприятной экологической ситуацией, как подсистема государства и региона, вправе рассчитывать на участие государства и на привлечение его ресурсных возможностей для исправления той или иной ситуации.

экономических и экологических задач в интересах нынешнего и будущих поколений.
Основные загрязнители окружающей среды на муниципальных территориях показаны на рис. 4.8.1

хозяйственный характер, поскольку связаны с функционированием конкретных хозяйствующих субъектов, загрязняющих окружающую среду. Эколого-хозяйственные проблемы могут проявляться очень по-разному и должны рассматриваться с учетом пространственно-временной и причинно-следственной обусловленности. Только на этой основе можно выбрать эколого-хозяйственные приоритеты.
Порядок выбора таких приоритетов представлен на рис. 4.8.3.
На основе анализа вырабатываются экономико-технологические и организационно-правовые мероприятия по устранению или нейтрализации неблагоприятных факторов, включающие:
¦ внедрение прогрессивных технологий и модернизацию материально-технической базы конкретных производств;
Система муниципального управления Порядок выбора эколого-хозяйственных приоритетов

Постоянно действующие: загазованность и запыленность атмосферы, особенно вблизи транспортных магистралей или в зоне влияния стационарных источников.
Периодически повторяющиеся: разливы рек; атмосферные инверсии с запредельными концентрациями высокотоксичных ингредиентов. Ациклические, не поддающиеся строгим временным прогнозам, но предсказуемые при условии всестороннего учета причинноследственных факторов
Оперативный отбор информации о возникающих ситуациях, включение их в планирование управленческой деятельности, обеспечение ресурсами, а также механизмами реализации муниципальной экологической политики
Реализация системы принципов сохранения здоровья населения и благополучного состояния среды жизнедеятельности человека. Соблюдение количественных и качественных пропорций природопользования, обеспечивающих устойчивое равновесие природных и социальноэкономических систем на территории
Изучение ресурсного потенциала территории, который может быть задействован в местном воспроизводственном процессе. Определение на этой основе степени самостоятельности муниципального образования при решении первоочередных и стратегических задач эколого-хозяйственного развития
¦ перепрофилирование, перебазирование или ликвидация экологически опасных производств;
¦ многооборотное ресурсопользование (утилизация отходов производства, оборотное водоснабжение и т. п.);
¦ создание санитарно-защитных зон вокруг экологически вредных производств;
¦ использование экономических инструментов регулирования природопользования.
Механизмы реализации муниципальной экологической политики
Субъектами муниципального управления окружающей средой являются органы местного самоуправления, взаимодействующие со специально уполномоченными государственными органами и с общественностью. Объектами муниципального управления выступают все природопользователи: юридические и физические лица, независимо от характера осуществляемой деятельности и организационноправовых форм хозяйствования.
Основные задачи муниципального управления в сфере экологии:
¦ формирование эффективной системы экологического мониторинга, выявление и инвентаризация хозяйствующих субъектов и производственных процессов на территории, оказывающих негативное воздействие на состояние окружающей среды;
¦ создание программы и механизмов управления состоянием окружающей среды и рациональным использованием природных ресурсов, выработка и реализация системы административных мер и экономических рычагов, обеспечивающих качество окружающей среды.
Экологически ориентированное муниципальное управление - специальная область управления, предполагающая регулирование воздействия хозяйствующих субъектов на окружающую среду для защиты интересов населения при одновременном обеспечении устойчивого, сбалансированного развития территории.
Реализация муниципальной экологической политики базируется на экономическом механизме природопользования, включающем принципы, показанные на рис. 4.8.4.

загрязнители представляют спрос, а органы муниципального управления предложения.
Разработка и реализация экологической политики требует организации правового, информационного, технического, социально-психологического, финансового обеспечения. Центральное место занимает кадровое обеспечение.
Обучение специалистов предприятий и органов местного самоуправления является необходимой предпосылкой для выработки и реализации эффективных мер по уменьшению загрязнения окружающей среды, улучшению природоохранной деятельности.
Для осуществления эффективной муниципальной экологической политики целесообразно формирование специальных экологических фондов за счет платежей и налогов за ресурсы, штрафов, муниципальных взносов.
Эффективное решение экологических проблем может быть достигнуто на основе согласованной деятельности органов местного самоуправления с органами государственного управления и субъектами хозяйствования при четком определении их прав и ответственности за природопользование и улучшение экологической ситуации на территории.

хозяйственных приоритетов при формировании муниципальной политики?
6. Каковы механизмы экономического регулирования природопользования?
7. Какими правами в области охраны окружающей среды обладают граждане и созданные ими экологические организации?
Литература к главе 4
1. Бузырев В. В., Чекалин В. С. Экономика жилищной сферы. М.: ИНФ-РА-М, 2001.
2. Воронин А. Г., Лапин В. А., Широков А. Я. Основы управления муниципальным хозяйством. М.: Дело, 1988.
3. Зотов В. Б. Новые организационные формы управления в жилищно-коммунальном комплексе: управление кондоминиумом. М.: ГУУ, 1998.
4. Кириллова А. Я. Проблемы управления жилищным фондом ИРЭИ: Система управления собственностью города Москвы. М., 2001.
5. Кириллова А. Я. Управление городским коммунальным имуществом / ИРЭИ: Система управления собственностью города Москвы. М., 2001.
6. Кузнецов Е. Я., Дыбов А. М., Сутырин Я. М. Техника и технологии отраслей
городского хозяйства. Издательство Института экономики и управления Уд ГУ, 2001. .
7. Иванов В. В., Коробова А. Я. Муниципальный менеджмент. М.: ИНФ-РА-М, 2002.
8. Таги-Заде Ф. Г. Энергоснабжение городов. М.: Стройиздат, 1992.
9. Фомичева Е. В. Экономика природопользования. М.: Торговая корпорация Дашков и К, 2003.
10, Чернышов J1. Я. Реформа ЖКХ: Теория, практика, новые подходы. М.: Госстрой России, серия Градостроительство и городское планирование.
Выпуск 11, 2003.
МУНИЦИПАЛЬНОЕ УПРАВЛЕНИЕ СОЦИАЛЬНОЙ СФЕРОЙ
Изучение главы позволит:
¦ получить системное представление о целях и задачах муниципальной социальной политики;
¦ уяснить разграничение полномочий и взаимодействие органов государственной власти и местного самоуправления в управлении социальной сферой;
¦ научиться анализировать социальные явления и процессы на муниципальном уровне, выявлять проблемы и приоритеты в развитии социальной инфраструктуры;
¦ изучить функции и методы муниципального управления социальной инфраструктурой и социальными процессами.
Материал главы даст возможность овладеть методами и технологиями муниципального управления социальными объектами и процессами.
Основы государственной и муниципальной социальной политики
Роль социальной сферы и социальной политики в муниципальном управлении
Как отмечалось в главе 3, социальная сфера воспроизводит и развивает главное богатство муниципального образования его человеческий потенциал, человеческий капитал. Содержание и развитие социальной инфраструктуры муниципального образования поглощает значительную долю средств местных бюджетов. В отраслях социальной сферы работает основная часть так называемых бюджетников, т. е. работников, получающих заработную плату из бюджетных средств.
Поэтому одной из главных задач органов местного самоуправления является формирование и реализация муниципальной социальной политики.
Муниципальная социальная политика это система целей, задач и механизмов их реализации, направленных на обеспечение населения социальными услугами, на содержание и развитие социальной сферы муниципального образования.
Муниципальная социальная политика строится в русле социальной политики государства и во взаимодействии с органами государственной власти, в первую очередь с органами власти субъектов РФ. Через муниципальную социальную политику реализуются как собственные полномочия местного самоуправления, так и переданные на муниципальный уровень государственные полномочия в социальной сфере.
Социальная сфера и социальная политика (государственная и муниципальная) может рассматриваться в широком и в более узком смысле слова. В широком смысле к социальной сфере относят все, что обеспечивает жизнедеятельность человека. В этом понимании вся муниципальная политика является социальной. В более узком смысле под социальной сферой муниципального образования, как сказано, понимается сфера воспроизводства самого человека, его физических и духовных параметров, тогда как воспроизводство материально-вещественной среды обитания человека относится к градообслуживающей сфере.
В настоящей главе мы дадим краткую характеристику социальной политики в широком смысле слова, а затем сосредоточимся на отдельных, более узких ее аспектах. В состав главы включены также вопросы занятости населения и обеспечения граждан жильем ввиду их огромной социальной значимости, хотя эти вопросы нельзя напрямую отнести к вложениям непосредственно в человека. Вопросы муниципального управления такими социально важными для человека сферами, как жилищнокоммунальное хозяйство, транспорт, общественная безопасность, торговля, бытовое обслуживание и т. п., были рассмотрены в главе 4.
Основы государственной социальной политики
Социальная политика государства представляет собой систему принципов, целей, задач и средств, обеспечивающих такое социально приемлемое и допустимое материальное, политическое, культурное положение социальных групп и слоев населения, при котором они могут реализовать личные интересы и различными видами деятельности способствовать собственному развитию и развитию общества в целом.
Социальная политика осуществляется через интересы людей и выступает как управление интересами. Она призвана устранять противоречия между несовпадающими интересами различных субъектов, между текущими и перспективными интересами общества.
Социал-демократическая модель опирается на принципы скандинавского или нордического подходов. Она исходит из того, что социальное обеспечение является правом всех граждан и должно обеспечиваться главным образом государственным сектором (бюджетом).
Классическими странами, где применяется эта модель, считаются Швеция, Норвегия, Финляндия.
Консервативную модель называют континентальной европейской или институциональной. Ее центральный принцип упор на рынок и страхование под государственным наблюдением.
Из-за приверженности к системе социального страхования, организуемой и финансируемой социальными партнерами (так называют в ЕС нанимателей и нанимаемых), консервативная модель основана на том, что труд определяет последующее социальное обеспечение. Страной, где максимально полно реализованы принципы консервативной модели, является Германия.
Либеральная модель отличается от консервативной по крайней мере в двух отношениях. Она предусматривает социальное обеспечение остаточного типа: люди должны быть способны существовать в обществе и без социального обеспечения.
Далее, на правительство возложена ограниченная и тем не менее всесторонняя ответственность за социальное обеспечение граждан. Из-за остаточного характера финансирования социальных выплат реализация модели зависит от объема добровольной и неформальной помощи.
Классическими странами либеральной модели считаются Великобритания и США.
Принципы католической модели приведены в ряде папских писем, изданных Ватиканом в течение XX в. Главным из них остается идея вспомогательности, означающая, что ближайшая к человеку инстанция должна всегда пытаться решать возможные проблемы. Естественно, сам индивид и является такой инстанцией. Если он не может сам себе помочь, то вправе обращаться к семье и родственникам.
Следующей инстанцией будет местная община, включая церковь и гражданские организации, а также соседей и т. д. Если и это не поможет, то индивиду следует воспользоваться услугами страхования. И последняя инстанция государственный сектор.
В католической модели основную роль играют семья и прочие институты гражданского общества в местной общине.
Комиссия Европейского сообщества (ЕС), к задачам которой относится разработка унифицированной модификации социальной политики для общеевропейского дома, выделяет две модели, охватывающие все вышеперечисленные: бисмарковская модель (по имени ее автора канцлера Германии Бисмарка), устанавливающая жесткую связь между уровнем социальной защиты человека и успешностью (длительностью) его профессиональной деятельности, и бевериджская, исходящая из того, что любой человек, независимо от принадлежности к активному населению, имеет право на минимальную защищенность по отношению к заболеваниям, старости или иной причине сокращения своих ресурсов. В странах, выбравших эту модель, действуют системы обязательного страхования по болезни, а пенсионные системы обеспечивают минимальные доходы всем престарелым, независимо от уровня отчислений от заработной платы.
Государства, придерживающиеся бисмарковской модели, принято считать либеральными, а придерживающиеся бевериджской модели социальными. В обобщенном виде различия между социальным и либеральным государством сводятся к сочетанию трех принципов социальной поддержки гражданина со стороны государства и общества:
¦ что ты имеешь; .
¦ что ты сделал;
¦ кто ты есть.
В социальных государствах система социальной защиты основана прежде всего, на принципе кто ты есть (к какой возрастной или социальной группе принадлежишь) и частично на принципе что ты сделал (трудовой стаж, средний заработок и т. д.). В этих государствах действуют мощные перераспределительные механизмы, позволяющие с помощью налогов забирать излишки у богатых в бюджет государства и отдавать их в качестве социальной поддержки бедным.
Следствием высокого уровня налогообложения в социальных государствах являются относительно низкие темпы экономического роста.
Муниципальная социальная политика в сельской местности
4. Какие новые задачи в сфере жизнеобеспечения сельских поселений встают перед органами местного самоуправления в связи с вступлением в силу Федерального закона 2003 г.?
Муниципальная социальная политика в сельской местности. Современная ситуация в социальной сфере сельских поселений
Социальная инфраструктура в сельской местности, как и инженерная инфраструктура, существенно уступает городской.
В среднем по России на 100 сельских поселений приходится 26 детских дошкольных учреждений, 32 школы, 42 клуба, 30 учреждений здравоохранения. Значительная часть сельских населенных пунктов удалена от школ, больниц, объектов культуры на 10-20, а иногда и на сотни километров и не имеет с ними регулярного транспортного сообщения.
За последнее десятилетие участковых больниц стало меньше на 1533 (32 %), фельдшерско-акушерских пунктов на 1901 (4 %). На 10 тыс. чел. в сельской местности приходится только 60,1 врачебной больничной койки (в городах 134,5), обеспеченность амбулаторно-поликлиническими учреждениями в расчете на 10 тыс. жителей на селе в 2,2 раза меньше, чем в городе.
Обеспеченность сельского населения врачами меньше в 4,4 раза, а средним медицинским персоналом в 1,9 раза по сравнению с городским населением.
Сеть физкультурно-оздоровительных и спортивных сооружений сократилась на 60 %, их единовременная пропускная способность составляет 17 % норматива. Занимаются физкультурой и спортом всего 3-5 % взрослого населения и 8-10 % учащейся молодежи, тогда как в экономически развитых странах этот показатель достигает 40-60 %.
Сеть дошкольных образовательных учреждений по сравнению с 1990 г. сократилась на 40 %. Из 24,3 тыс. детских дошкольных учреждений в 2001 г. 85 % являются малокомплектными (на 1-3 группы).
Количество детей, занимающихся в общественных дошкольных учреждениях, снизилось с 56 до 36 %, тогда как в городе оно составляет 64 %.
Количество сельских общеобразовательных учреждений сократилось на 3 тыс. ученических мест при увеличении численности учащихся на 218 тыс. чел.
В результате сокращения сети общеобразовательных учреждений и отсутствия организованной доставки детей в них обострилась проблема доступности общего образования.
За последние годы резко сократилась подготовка в сельских профессиональных училищах специалистов для агропромышленного комплекса. Если в 1991 г. выпуск профессиональных кадров для АПК составил 228 тыс. чел., то в 2001 г. только 102 тыс. чел.
За последнее десятилетие число клубов и домов культуры сократилось на 23 %, киноустановок на 7 %, библиотек на 6 %, библиотечный фонд уменьшился на 53 млн экз. (13 %).
Финансирование социальной инфраструктуры в сельской местности традиционно осуществлялось по остаточному принципу. В то же время без развития социальной сферы не могут быть решены никакие другие задачи сельских поселений, включая задачи модернизации и развития агропромышленного комплекса.
Цели и задачи муниципальной социальной политики в сельской местности
Муниципальная социальная политика в сельской местности должна быть ориентирована на достижение следующих целей:
¦ развитие социальной сферы сельских поселений, сокращение разрыва между городом и селом в уровне обеспеченности объектами социальной сферы;
¦ создание основ для повышения престижности проживания в сельской местности, содействие решению общегосударственных задач в области миграционной политики;
¦ расширение рынка труда в сельской местности путем создания условий для развития сельской экономики и роста доходов сельских жителей;
¦ создание условий для завершения передачи объектов социальной сферы сельскохозяйственными предприятиями и организациями в ведение органов местного самоуправления.
Для реализации этих целей необходимо решение следующих задач:
¦ стимулирование привлечения и закрепления для работы в социальной сфере и других секторах сельской экономики выпускников высших учебных и средних профессиональных заведений, молодых специалистов;
¦ улучшение состояния здоровья сельского населения за счет повышения доступности и качества первичной медико-санитарной помощи;
¦ повышение роли физической культуры и спорта для предупреждения заболеваний, поддержания высокой работоспособности населения, профилактики правонарушений, преодоления распространения наркомании и алкоголизма;
¦ повышение образовательного уровня учащихся сельских школ, приведение качества образования в соответствие с современными требованиями, обеспечивающими конкурентоспособность кадров на рынке труда;
¦ активизация культурной деятельности на селе;
¦ повышение уровня занятости сельского населения, сохранение и создание новых рабочих мест.
Учитывая ограниченность средств бюджетов всех уровней, основные пути решения поставленных задач могут быть следующими:
¦ приоритетная государственная поддержка развития социальной сферы сельских поселений на федеральном и региональном уровнях;
¦ разработка и реализация эффективного экономического механизма, обеспечивающего содержание и эксплуатацию объектов социальной сферы села на уровне нормативных требований;
¦ повышение эффективности использования материально-технических и кадровых ресурсов социальной сферы села путем формирования предприятий интегрированного типа, внедрения новых прогрессивных форм деятельности;
¦ создание условий для привлечения в социальную сферу села средств сельскохозяйственных товаропроизводителей, а также других внебюджетных источников, содействие организации и функционирования в сфере социального обслуживания сельского населения малых предпринимательских структур;
¦ формирование правового и методического обеспечения социального развития села.
Деятельность сельских органов местного самоуправления в социальной сфере
По сложившейся практике представительные органы сельских муниципальных образований ежегодно утверждают программы развития социальной сферы в качестве составной части комплексных планов социально-экономического развития территорий. В составе местных бюджетов утверждаются расходы на содержание и развитие социальной сферы. Местная администрация наделена в социальной сфере следующими полномочиями:
¦ организует и координирует с учетом национально-культурных традиций населения работу учреждений социально-культурного назначения, обеспечивает их материально-техническое снабжение, создает в школах внебюджетные фонды за счет собственных и привлеченных средств; содействует организации трудового обучения и профессиональной ориентации школьников;
¦ вносит предложения в соответствующие органы об объявлении памятниками природы, истории и культуры объектов местного значения, находящихся на территории поселения и представляющих экологическую, историческую, культурную или научную ценность, охраняет памятники истории и культуры и организует использование памятников, переданных в ведение органов местного самоуправления;
¦ оказывает жителям помощь в назначении пенсий;
¦ организует учет лиц, которые получают социальную помощь за счет средств местного бюджета, в соответствии с решениями представительного органа распоряжается средствами фонда социальной защиты населения и принимает меры к его пополнению, может назначать при наличии собственных и привлеченных средств пособия, а также доплаты к пенсиям;
¦ организует для обеспечения занятости населения общественные оплачиваемые работы по благоустройству, строительству и ремонту дорог, зданий, сооружений и т. п. за счет средств местного бюджета и привлеченных средств;
¦ принимает меры по улучшению жилищных, материальных и социальнобытовых условий инвалидов, семей, потерявших кормильца, престарелых граждан, нуждающихся в обслуживании на дому, способствует устройству нуждающихся граждан в учреждения социального обеспечения;
¦ предоставляет в пределах своих полномочий установленные льготы и помощь, связанные с охраной материнства и детства, улучшением условий жизни многодетных семей, принимает меры к устройству детей, оставшихся без попечения родителей, в детские дома, школы-интернаты, интернаты при школах и на воспитание в семьи граждан;
¦ назначает опекунов и попечителей, контролирует выполнение ими своих
' обязанностей;
¦ получает от расположенных на территории муниципального образования предприятий, организаций сведения о высвобождении работающих, заслушивает сообщения руководителей предприятий, организаций по этим вопросам.
Изменение задач и функций сельских органов местного самоуправления в социальной сфере в связи с вступлением в силу Федерального закона 2003 г.
В связи с вступлением в силу Федерального закона 2003 г. задачи и функции сельских органов местного самоуправления существенно изменяются. Многие из ныне выполняемых ими функций не включены в перечни вопросов местного значения и приобретают статус государственных полномочий.
К ним относятся, в первую очередь, вопросы социальной поддержки отдельных категорий граждан, а также финансирование расходов на обеспечение образовательного процесса. Последнее особенно важно для обеспечения бесперебойной выплаты заработной платы сельским учителям, обеспечения сельских школ учебниками, методическим пособиями, компьютерной техникой.
За уровнем сельских поселений в социальной сфере закрепляются вопросы, не требующие крупных затрат, такие как:
¦ организация библиотечного обслуживания сельского населения с помощью библиотечного коллектора муниципального района;
¦ создание условий для организации досуга и обеспечения сельских жителей услугами организаций культуры (например, содержание сельского клуба);
¦ создание условий для массового отдыха сельских жителей и организация обустройства мест массового отдыха (скверы, парки, пляжи, игровые площадки и т. п.);
¦ оказание содействия органам местного самоуправления муниципальных районов в установлении опеки и попечительства над нуждающимися в этом жителями сельских поселений.
За муниципальными районами закрепляется предоставление сельским жителям широкого спектра образовательных и медицинских услуг, опека и попечительство, организация библиотечного обслуживания сельских поселений.
Такое разграничение функций требует тщательной проработки вопросов обеспечения содержания и ремонта сельских школ и детских дошкольных учреждений, особенно в малочисленных сельских населенных пунктах, а также содержания в сельских поселениях пунктов оказания первичной медико-санитарной помощи.
Вопросы для самоконтроля
1. Какие цели преследует социальная политика в сельской местности?
2. В чем специфика современных задач социальной политики в сельской местности?
3. Какими полномочиями наделена сельская администрация в области социально-культурного обслуживания и социальной защиты населения?
Литература к главе 10
1. Бутов В. И., Игнатов В. Г., Кетова Н. П. Основы региональной экономики. Ростов н/Д: МарТ, 2001.
2. Иванов К. П. Проблемы этнической географии. СПб.: Изд-во СПбГУ, 1998.
3. Конкурентоспособность предприятий и территорий в меняющемся мире. Тезисы международной научно-практической конференции.
Екатеринбург, 5-6 декабря, 2002. Екатеринбург, 2002.
4. Мозохин С. И.,МозохинД. С. Самоуправляемая деревня.
М.: Муниципальная власть, 1999.
5. Петриков А. Актуальные проблемы экономической и социальной политики в аграрной сфере // Аграрная реформа. Экономика и право. 2002, 6.
6. Стратегическое планирование в российских муниципалитетах. М.: Муниципальная власть, 2000.
ГЛОССАРИИ
Бюджетные услуги (применительно к муниципальному управлению) муниципальные услуги, финансирование которых полностью или частично осуществляется из средств местного бюджета.
Вопросы местного значения вопросы непосредственного обеспечения жизнедеятельности населения, решение которых осуществляется населением и (или) органами местного самоуправления самостоятельно и не требует вмешательства органов государственной власти.
Городское поселение город или поселок с прилегающей территорией, на которой осуществляется местное самоуправление.
Городской округ городское поселение, которое не входит в состав муниципального района.
Город федерального значения (применительно к муниципальному управлению) город, в котором местное самоуправление осуществляется на внутригородских территориях.
Градообразующая сфера совокупность предприятий и организаций, расположенных на территории поселения, продукция которых в основной части реализуется за его пределами в рамках территориального разделения труда.
Градообслуживающая сфера совокупность предприятий и организаций, основная часть продукции и услуг которых реализуется внутри поселения и обеспечивает его функционирование и развитие.
Градостроительный регламент совокупность установленных правилами землепользования и застройки параметров и видов использования земельных участков и иных объектов недвижимости в городских и сельских поселениях.
Инфраструктура поселения комплекс сооружений и коммуникаций, обеспечивающий функционирование и устойчивое развитие поселения. Подразделяется на инженерную, транспортную и социальную инфраструктуру.
Маркетинг территории муниципального образования деятельность органов местного самоуправления по привлечению инвестиций на территорию муниципального образования путем наиболее полного раскрытия его инвестиционного потенциала.
Межселенная территория часть территории муниципального района, находящаяся вне границ поселений.
Местное самоуправление форма осуществления народом своей власти, обеспечивающая самостоятельное и под свою ответственность решение населением непосредственно и (или) через органы ме стного самоуправления вопросов местного значения.
Местное сообщество население муниципального образования, объединенное коллективными интересами по решению вопросов местного значения.
Местные налоги и сборы налоги и сборы, устанавливаемые органами местного самоуправления самостоятельно, в соответствии с действующим законодательством.
Местный бюджет бюджет муниципального образования.
Муниципальная деятельность деятельность населения муниципального образования и (или) органов местного самоуправления по решению вопросов местного значения.
Муниципальная казна средства местного бюджета и муниципальное имущество, не закрепленное за муниципальными предприятиями и учреждениями.
Муниципальная политика система целей муниципальной деятельности и способов их достижения на основе властных полномочий, закрепленных за органами местного самоуправления.
Муниципальная служба профессиональная деятельность на постоянной основе в органах местного самоуправления по исполнению их полномочий.
Муниципальная экономика совокупность экономических ресурсов муниципального образования, обеспечивающих удовлетворение жизненных потребностей населения на местном уровне, и отношений по их использованию.
Муниципальное имущество имущество, находящееся в собственности местного сообщества. Термины муниципальное имущество и муниципальная собственность могут использоваться как идентичные.
Муниципальное образование городское, сельское поселение или несколько поселений, объединенных в муниципальный район, в пределах которого осуществляется местное самоуправление, имеются муниципальная собственность, местный бюджет и органы местного самоуправления.
Муниципальное предприятие предприятие, собственником имущества и учредителем которого является муниципальное образование.
Муниципальное управление управление муниципальной деятельностью.
Муниципальное учреждение учреждение, собственником имущества и учредителем которого является муниципальное образование.
Муниципальные минимальные социальные стандарты устанавливаемые органами местного самоуправления минимальные нормы и нормативы предоставления муниципальных услуг по объему, качеству и срокам (периодичности).
Муниципальные услуги услуги, которые должны предоставляться в месте проживания человека или вблизи от него и за обеспечение которых органы местного самоуправления несут ту или иную меру ответственности.
Муниципальные финансы совокупность денежных средств, которыми располагает орган местного самоуправления для решения возложенных на него задач.
Муниципальный заказ совокупность муниципальных контрактов, система финансирования расходов местного бюджета через заключение муниципальных контрактов.
Муниципальный контракт договор, заключаемый органом местного самоуправления, бюджетным учреждением, уполномоченным органом или организацией от имени муниципального образования с физическими или юридическими лицами на поставку товаров, производство работ, оказание услуг за счет средств местного бюджета.
Муниципальный район несколько поселений или поселений и межселенных территорий, объединенных общей территорией, в границах которой местное самоуправление осуществляется в целях решения вопросов местного значения межпоселенческого характера.
Органы местного самоуправления избираемые непосредственно населением и (или) образуемые представительным органом муниципального образования органы, наделенные собственными полномочиями по решению вопросов местного значения.
Поселение городское или сельское поселение.
Правила землепользования и застройки нормативные правовые акты органов местного самоуправления, регулирующие использование и изменения объектов недвижимости на территории поселений.
Сельское поселение один или несколько объединенных общей территорией сельских населенных пунктов, в которых осуществляется местное самоуправление.
Территориальное общественное самоуправление самоорганизация граждан по месту их жительства на части территории муниципального образования для самостоятельного и под свою ответственность осуществления собственных инициатив по вопросам местного значения.
Муниципальное образование как социально-экономическая система
Муниципальное образование как социально-экономическая система
Эффективное управление невозможно без исследования объекта управления, которым в данном курсе служит муниципальное образование. Изучение объекта управления требует системного подхода, позволяющего сформировать целостное представление об объекте на базе информации о составляющих его элементах.
При рассмотрении муниципального образования как системы необходимо опираться на общую теорию и методы системного анализа.
Под системой понимается комплекс взаимосвязанных составных частей, образующих определенную целостность. Целостность системы ее способность проявлять себя во взаимодействии с внешним миром, внешней средой как единое целое.
Целостность системы обусловлена тем, что система как целое обладает такими свойствами, которых нет у составляющих ее частей. При этом внутренние связи частей системы в каком-то отношении сильнее, существеннее, важнее, чем внешние. По интенсивности взаимодействия с внешней средой (коммуникативности) выделяют открытые и закрытые системы, хотя абсолютно закрытых систем не существует.
Можно вообразить замкнутую систему, но невозможно проверить ее реакцию на внешние воздействия, т. е. доказать ее реальность. Поэтому правильнее говорить о более открытых и менее открытых системах. Муниципальное образование это система с интенсивными внешними связями. Что касается внутренних связей, формирующих целостность системы, они значительно сильнее в муниципальном образовании, состоящем из одного городского или сельского населенного пункта, чем в случае, когда в состав муниципального образования входят несколько населенных пунктов.
Что касается городского или сельского поселения, состоящего из нескольких населенных пунктов, то расстояния между последними чаще всего составляют несколько километров (иногда свыше 10), в муниципальном районе десятки, а иногда сотни километров. В дальнейшем, говоря о муниципальном образовании как о системе, мы будем иметь в виду муниципальное образование в составе одного населенного пункта.
Все, что существует в мире, системно. Системность есть всеобщее свойство материи, человеческой деятельности и мышления. Всякая система в отсутствие внешних возмущающих воздействий (или при постоянных воздействиях) способна сохранять свое состояние сколь угодно долго, т. е. находиться в состоянии равновесия.
Однако этого недостаточно. Система должна обладать способностью возвращаться в состояние равновесия после того, как была выведена из него под влиянием неблагоприятных внешних воздействий либо ошибок в управлении. Это свойство систем называется устойчивостью. Без него никакая система не могла бы существовать длительное время.
К поселению это требование относится в полной мере.
Простейшая часть системы называется элементом. Ответ на вопрос, что считать элементом, зависит от цели анализа.
Членимость любой системы в принципе бесконечна, поэтому правильнее сказать, что элемент это предел членения системы с точки зрения решения конкретной задачи и поставленной цели.
Система может быть разделена на элементы не сразу, а последовательным разбиением на подсистемы.
Подсистемой называется совокупность взаимосвязанных элементов системы. Сложная система может объединять подсистемы разных уровней. Подсистема любой системы сама является системой по отношению к входящим в нее элементам и подсистемам.
В свою очередь, всякая система является подсистемой системы более высокого порядка. Например, город является подсистемой региона и государства, которые по отношению к нему являются системами более высокого порядка, а городской микрорайон это подсистема города.
Структура системы это совокупность ее подсистем и элементов и связей между ними. Структура сложной системы может быть неочевидной, и для ее построения требуется специальный анализ.
При исследовании какого-либо элемента или подсистемы они описываются не сами по себе как таковые, а с учетом их места в системе. Этот подход обязателен при исследовании муниципального образования.
Системы могут быть созданы природой и человеком или с участием человека. Для систем, созданных человеком или с его участием, характерно целеполагание. Система создается человеком для достижения определенной цели. Каждая подсистема такой системы реализует свою цель, служащую подцелью по отношению к цели всей системы.
В многоуровневой системе может быть построено дерево целей, используемое как элемент системного анализа. Если оно построено правильно, каждая подсистема или элемент, достигая своей цели, вносит необходимый вклад в достижение общей (генеральной) цели системы.
Цель системы определяет ее структуру и функции. Системы, созданные человеком, могут быть машинными или автоматическими (способными действовать в течение какого-то периода времени без участия человека), человеко-машинными (основанными на постоянном взаимодействии человека и машины) и социальными (основанными на взаимодействии между людьми). Каждый тип систем обладает определенными особенностями, свойствами (рис.
2.1.1).

При этом одна социально-экономическая система может быть подсистемой другой социально-экономической системы. Как отмечалось, город как социально-экономическая система является подсистемой региона и государства.
В этих системах город выполняет множество различных функций: административную, производственную, транспортную, образовательную, культурную, научную и др.
Характеристика города как системы
Рассмотрим некоторые свойства систем применительно к городу.
Состояние мгновенная (статическая) характеристика системы, ее параметры, множество свойств, которыми она обладает в данный момент времени. Без знания состояния города в данный момент принятие обоснованного решения по какому-либо вопросу невозможно.
Поведение способность и закономерности перехода системы из одного состояния в другое, изменения ее параметров. Если состояние города это его статическая характеристика, то поведение динамическая.
Анализ ситуации в городе всегда должен производиться в динамике.
Коммуникативность характеристика степени тесноты связей (коммуникаций) системы с внешней средой. Как уже отмечалось, для города она весьма велика.
Речь идет о производственных, транспортных, культурных, научных, информационных и прочих связях, которые необходимо учитывать в управлении городом.
Устойчивость важное условие нормальной жизнедеятельности города. В то же время город не может быть и не должен быть чисто равновесной системой. Для города важны внешние воздействия, благоприятно влияющие на его изменение и устойчивое развитие.
В то же время город должен быть устойчивым к неблагоприятным воздействиям, т. е. обладать определенным запасом устойчивости. С устойчивостью системы связано такое ее свойство, как адаптивность способность приспосабливаться к изменяющимся условиям функционирования.
Самоорганизация свойство социальных и социально-экономических систем. Люди ставят перед собой частные цели и имеют интересы, далеко не всегда совпадающие с целью системы как единого целого. Для достижения общих целей системы люди должны договориться между собой, в известной мере ограничить свои частные интересы во имя системных (общих) интересов, что и является самоорганизацией.
Самоорганизация города как системы, построенной на принципах местного самоуправления, проявляется в формах прямого волеизъявления населения (например на референдуме, решения которого обязательны для всех), а также в деятельности органов местного самоуправления, наделенных необходимыми полномочиями от имени населения.
Следующим свойством социальных и социально-экономических систем является их слабая структурированность. Это означает, что состав подсистем и элементов, а также взаимосвязи между ними характеризуются некоторой долей неопределенности.
Поведение такой системы не может быть описано с помощью строгих математических формул, однако современные методы системного анализа и имитационного моделирования позволяют осуществлять вероятностное прогнозирование поведения этих систем.
Структура города как системы
Для управления муниципальным образованием как системой необходимо провести ее структуризацию и рассмотреть основные подсистемы. Характер структуризации любой социально-экономической системы зависит от цели исследования и может осуществляться с разной степенью детализации. В этом смысле он носит субъективный характер.
Так, рассмотренная ниже предметная структуризация города отражает основные материально-вещественные компоненты этой системы, их балансовые пропорции и внутрисистемные связи. Территориальная структуризация города на жилые, промышленные и иные зоны, микрорайоны, кварталы и т. д. позволяет осуществлять рациональную планировку и застройку городской территории. Функциональная структуризация (по функциям или по целям), позволяющая построить дерево целей системы управления городом, будет рассмотрена в главе 3.
В материально-вещественной структуре города (рис. 2.1.2) можно выделить следующие главные подсистемы.
1. Территория.
2. Население.
3. Градообразующая сфера.
4. Градообслуживающая сфера, или городское хозяйство.
5. Социальная сфера.

спортивные и другие услуги, создают рабочие места. Значительная часть объектов социальной сферы города полностью или частично содержится за счет средств местного бюджета, хотя отдельные учреждения могут быть частными и самоокупаемыми (стоматологические клиники, плавательные бассейны, организация ряда зрелищных мероприятий и др.) и государственными (крупные объекты межмуниципального, регионального и межрегионального значения).
С развитием рыночных отношений доля частного сектора в оказании социальных услуг населению возрастает.
Таким образом, если первопричиной возникновения города явилось создание градообразующего предприятия, то при расчете численности трудоспособного населения города необходимо учитывать потребности не только этого предприятия, но и городского хозяйства и социальной сферы. С учетом неработающего населения соотношение численности населения города к численности работников градообразующих предприятий (градообразующий коэффициент) может составлять 4-5 и более, в зависимости от конкретных условий.
Этот коэффициент важен при проектировании города.
Внешние связи города как системы
Градообразующие предприятия и объекты городской инфраструктуры нуждаются в различных ресурсах из внешней среды. Однако встречное предложение товаров и услуг во внешнюю среду, за которые можно приобрести ресурсы для всех сфер города, обеспечивает в основном градообразующая сфера.
Отсюда следует, что экономическое положение градообразующих предприятий оказывает решающее влияние на все стороны жизни города.
Как отмечалось, всякая система является более или менее открытой и связана с внешней средой. Под внешней средой понимается множество систем, подсистем и элементов, которые не входят в данную систему, но изменение состояния которых вызывает изменения в поведении данной системы.
Город как открытая система имеет многочисленные связи с окружающей внешней средой, из которой он получает необходимые материальные ресурсы (от промышленного сырья и материалов до продовольствия), энергию, информацию и в которую отдает произведенную продукцию, услуги, энергию, информацию. Сумма поступающих в город извне ресурсов в денежном выражении может быть не равна (меньше либо больше) сумме продукции (услуг), отдаваемых градообразующими предприятиями во внешнюю среду.
Важнейшими элементами внешней среды города являются государство, регион и окружающая территория (пригородная зона). Если рассматривать город как подсистему в системах государства или региона, то его внешние связи оказываются внутренними связями этих систем.
Состояние и развитие внешней среды оказывает большое влияние на жизнь города. В свою очередь, развитие города может и положительно, и отрицательно сказаться на состоянии государства, региона и окружающих территорий.
Наиболее сильно город влияет на пригородную зону. Например, быстрый рост города вызывает миграцию населения из окружающих поселений, что может лишить предприятия, расположенные в этих поселениях, трудовых ресурсов.
Исследование экономических и социально-политических процессов во внешней среде служит необходимым условием для анализа ситуации в муниципальном образовании.
Вопросы для самоконтроля
1. В чем заключаются принципы системного подхода?
2. Каковы основные типы систем и к какому из этих типов относится город?
3. Каковы основные свойства города как системы?
4. Каковы основные материально-вещественные компоненты города как системы? Как они связаны между собой?
5. Какое значение имеют для города внешние связи?
Типология муниципальных образований. Способы классификации муниципальных образований
Муниципальные образования в России исключительно разнообразны по численности населения и многим другим параметрам и могут классифицироваться по различным признакам.
В главе 1 были приведены данные об общем количестве муниципальных образований России и рассмотрена их классификация по правовому статусу: городские поселения, сельские поселения, муниципальные районы, городские округа. Эта классификация, в свою очередь, связана с различиями муниципальных образований по другим параметрам.
Разнообразие муниципальных образований вызвано различием природных, исторических, социально-демографических и других факторов, обусловливающих обособленность и структуру этих территорий. Так, одна часть муниципальных образований, несмотря на тенденцию к размыванию границ между смежными территориями, стремится сохранить свои границы с целью недопущения утраты социокультурной и исторической самобытности.
Другая часть муниципальных образований обособлена по национальному принципу, способствуя сегрегации на данной территории представителей определенной национальности или культуры. Такое обособление позволяет жителям не только сохранять традиции и культуру, но и эффективнее защищать свои экономические и социальные интересы.
Особенностями отдельных муниципальных образований являются их принадлежность к экстремальной климатической зоне, рельеф местности, наличие природных достопримечательностей, уникальных месторождений полезных ископаемых и т. п. Не меньшее значение имеет возраст поселения, влияющий на особенности его социально-демографической структуры. В частности, в новых городах средний возраст проживающих значительно ниже, чем в старых, различны пропорции между мужчинами и женщинами.
Учет этих факторов важен для организации муниципального управления.
А. Воронин [1] классифицирует муниципальные образования на следующие три группы.
1. Поселенческие (города, поселки, сельские населенные пункты), имеющие собственную минимально необходимую инженерную и социальную инфраструктуру.
2. Территориально-поселенческие, состоящие из нескольких населенных пунктов, связанных общностью инфраструктуры и хозяйственного интереса. Это могут быть сельский район или округ, город с пригородными поселками и сельскими населенными пунктами, город и окружающий его район.
3. Территориальные, характеризующиеся самостоятельным ведением хозяйства на малочисленных территориях, например на хуторах или при кочевом образе жизни в условиях Крайнего Севера.
Наиболее существенным является различие между городскими и сельскими муниципальными образованиями, которое вытекает из различия видов хозяйственной деятельности, формы расселения и уклада жизни в городской и в сельской местности. Для сельских поселений больше характерна адаптация к природной среде, тогда как для городов преобладающую роль играет их целевая функция. Основные различия между городскими и сельскими поселениями представлены в табл.
2.2.1.
К промежуточной форме между сельскими поселениями и городами относятся поселки городского типа (рабочие поселки). Многие из них по мере расширения преобразовались в города.
Однако наблюдается и обратная тенденция преобразование поселков городского типа и некоторых малых городов в сельские поселения, что позволяет их жителям получать ряд социальных льгот. По данным всероссийской переписи населения, за период между переписями 1989 и 2002 гг. таких поселений оказалось около 300.
В настоящем разделе рассмотрены особенности города как муниципального образования. Специфика сельских муниципальных образований исследуется в главе 10.
Возникновение и развитие городов
Городом принято называть крупное поселение, население которого занято преимущественно несельскохозяйственным трудом. Границы размеров города весьма условны и зависят от многих факторов. В России статус городов обычно получают населенные пункты с числом жителей более 10-12 тыс. чел.
В то же время 135 городов России, или 15,8 % от всего их числа, имеют численность населения менее 5 тыс. чел. В то же время есть много поселков городского типа и даже сельских населенных пунктов с числом жителей более 10 тыс. чел.
В США, например, нет понятия, аналогичного нашему понятию поселок городского типа или рабочий поселок, и все они считаются городами. Поэтому там можно встретить множество городов с числом жителей даже менее тысячи.
Слово город происходит от слов городить, огораживать. Возникновение первых городов относится к периоду перехода от кочевого к оседлому образу жизни, от первобытнообщинного строя к рабовладельческому, периоду первого крупного разделения труда в человеческом обществе на сельскохозяйственный и ремесленный труд.
Разделение труда привело к появлению обмена продукцией и развитию торговли. Поэтому первые города чаще всего возникали на перекрестках торговых путей.
Первые крупные города появились еще в І?-? вв. до н. э. Так, численность населения Вавилона и Древнего Рима достигала 1 млн чел. Города становились предметом проектирования и обустройства, что требовало развития ремесел и наук, материальной базы и развитого сельскохозяйственного производства на окружающих территориях. Территории городов тогда составляли 19 кв. км в Сиракузах, 17,5 в Риме, 8 в египетской Александрии, 2,5 в Афинах (См.: Блаватский В.Д.
Природа и античное общество. М.: Наука, 1976).
Первыми элементами городского хозяйства были водопроводные и канализационные системы, бани, мощение улиц (из В. В. Маяковского: Как в наши дни вошел водопровод, сработанный еще рабами Рима).
Древний город был городом-крепостью. Стены, окружавшие Вавилон, имели в толщину несколько метров, вдоль них тянулся глубокий ров с водой.
Центральное место в древних городах занимали дворцы и храмы, которые строили из камня; жилые дома были, как правило, деревянными. Для рабов сооружались землянки.
Город античного типа часто был одновременно и государством (Афины и другие греческие города). Древние городские цивилизации существовали и в других районах Земли: Китае, Средней Азии и др.
В средние века основой феодального строя были сельскохозяйственный труд и мелкое ремесло, поэтому крупные города не были востребованы и пришли в упадок. Так, Вавилон был полностью уничтожен, а в Риме после его разорения осталось всего 40 тыс. жителей. Средневековые города развивались как центры ремесел и торговли, на перекрестках торговых путей, вокруг феодальных замков.
По мере развития производства территории городов расширялись, за городскими стенами появились слободы и посады. Крупнейшими городами Средневековья были Париж (100 тыс. чел.) и Венеция (200 тыс. чел.).
В эпоху Возрождения, Великих географических открытий, расцвета торговли и мануфактурного производства, развития науки и культуры в Западной Европе возникли вольные города, обладавшие большой самостоятельностью от феодальных государственных властей и получавшими за счет торговли большие доходы.
При переходе к капитализму города стали быстро расти и приобретать современный облик. Но тогда же начали возникать сложные проблемы их жизнеобеспечения (скученность населения, недостаток и неблагоустроенность жилищного фонда, проблемы транспорта, канализации, благоустройства территории, уборки мусора и т. п.), иначе говоря, все, что сейчас связывают с процессом урбанизации.
В России первыми крупными городами были Киев, Новгород, Псков. Позднее приоритет перешел к Москве.
В эпоху Петра I возник и стал быстро расти Санкт-Петербург, обогнавший по численности населения Москву. Однако со временем Москва, сделавшись столицей, снова стала самым крупным городом СССР и России.
Причины быстрого роста одних городов и упадка других были самыми разными. Например, город Новониколаевск (нынешний Новосибирск) когда-то был небольшим уездным городом Томской губернии. Однако когда строящаяся Транссибирская железнодорожная магистраль прошла через Новосибирск, миновав Томск (такое решение пролоббировали томские купцы, не желавшие терять доходы от конского извоза), ситуация изменилась.
Новосибирск быстро вырос, а развитие Томска замедлилось.
В первые годы после Октябрьской революции 1917 г. с упадком промышленности многие города стали угасать и были преобразованы в сельские поселения. Однако с началом эпохи индустриализации количество и численность населения городов начали быстро расти.
Классификация городов
Как отмечалось, в настоящее время в РФ насчитывается 1097 городов. Большинство их сконцентрировано в Центральном федеральном округе 304 города.
Меньше всего в Дальневосточном 70 городов. Градостроительный кодекс РФ классифицирует города по численности населения на следующие категории:
¦ малые (до 50 тыс. чел.);
¦ средние (50-100 тыс. чел.);
¦ большие (100-250 тыс. чел.);
¦ крупные (250-1000 тыс. чел.);
¦ крупнейшие (свыше 1 млн чел.).
Особо важной является граница, отделяющая малые и средние города от больших. Как правило, город, переходя рубеж в 100 тыс. жителей, начинает приобретать новые качества, иной вид, обрастать городами и поселками-спутниками.
85 % всех городов России малые и средние города, в которых проживает порядка 40 млн чел.
Еще одним основанием классификации городов является их специализация, определяющая структуру занятости в городах, а также профиль производственной деятельности градообразующих предприятий. Положенный в основу классификации критерий занятости впервые был использован в 1943 г. американским ученым Ч. Гаррисом, разработавшим классификацию для 377 американских городов.
На базе ее было выделено 9 категорий городов: промышленные города, города со сравнительно мало выраженными промышленными функциями, города горнодобывающей промышленности, города розничной торговли, города оптовой торговли, коммуникационные города, университетские города, курортные города и многофункциональные города. Специализацию города можно определить с помощью индекса специализации, рассчитываемого по формуле:
S~(N-N)/Nr
где 5. индекс специализации города і по отрасли N; N. доля отрасли Nb суммарной занятости города і; N доля отрасли Nb суммарной занятости в стране.
В России по функциональному признаку можно выделить: административные центры территорий, промышленные, ресурсодобывающие, агропромышленные города, транспортные узлы и порты. Так, из числа малых и средних городов России 58 % выполняют агропромышленную функцию, 75 % промышленную, 70 % транспортную, 32 % рекреационную, 21 % города-спутники, специализирующиеся на обслуживании крупных городов.
Особенностями отличаются курортные города, наукограды, закрытые административно-территориальные образования (ЗАТО). Однако большинство городов, в том числе все крупные и крупнейшие города, имеют многофункциональное назначение (рис.
2.2.1).
Муниципальное регулирование экономики в сельской местности
Важное место в системе местного самоуправления в сельской местности занимают районные центры города (особенно малые), рабочие поселки, крупные села. В них располагаются основные предприятия по переработке сельскохозяйственной продукции и объекты социальной инфраструктуры (школы, больницы, библиотеки, кинотеатры и т. п.).
Они связывают в единый организм органы государственной власти субъектов РФ с сельским населением. Наличие городов и рабочих поселков на сельской территории требует учета эффекта урбанизации и оттока сельских кадров в другие отрасли народного хозяйства, часто с невозможностью обратной адаптации к сельскому труду.
В этом случае важно обеспечить комплексное, пропорциональное развитие социальной сферы, как районного центра, так и более мелких сельских населенных пунктов.
Органы местного самоуправления в сельской местности (в основном районного уровня) участвуют в осуществлении как местных, так и ряда важных государственных функций (рис. 10.2.2).

техническое, кадровое, организационнометодическое и информационное обеспечение;
¦ подготовка квалифицированных кадров для новых органов сельского самоуправления, в особенности в сферах экономики, финансов, юриспруденции и информатизации;
¦ привлечение широких слоев сельских жителей к активному участию в решении вопросов местного значения, содействие созданию органов территориального общественного самоуправления в населенных пунктах, не являющихся поселениями.
Вопросы для самоконтроля
1. Какими возможностями в реализации функций местного управления обладала сельская община в дореволюционной России?
2. Какие типы сельских территорий (с позиций самоуправления) сложились в России к началу нынешнего столетия?
3. Какие функции выполняют органы местного самоуправления в сельской местности в соответствии с существующим законодательством?
4. Каковы направления реформирования системы местного самоуправления в сельской местности?
5. Какие задачи встают перед системой местного самоуправления в сельской местности в связи с реализацией Федерального закона 2003 г.?
Муниципальное регулирование экономики в сельской местности. Экономическая ситуация в аграрном секторе
Экономическая деятельность имеет решающее значение для повышения качества жизни в сельской местности и, следовательно, для организации муниципального управления. Характер и результаты этой деятельности определяются стратегической ролью сельскохозяйственного производства в обществе и аграрной политикой государства.
По данным Всемирного банка, в 2002 г. Россия располагала 9 % сельскохозяйственных угодий мира при доле населения всего 2,4 %. Сельскохозяйственный потенциал России позволяет обеспечить собственные продовольственные потребности и успешно конкурировать по ряду позиций на мировых рынках. Развитие сельского хозяйства способствует также социальному контролю над территорией, сохранению исторически сложившихся агроландшафтов, экологическому благополучию природной среды, росту рекреационного потенциала территорий и т. д. Многие государства, в частности страны ЕЭС, реализуют у себя концепцию многофункционального сельского хозяйства, учитывающую перечисленные факторы.
Большинство сельскохозяйственных угодий России находятся в зоне рискованного земледелия с относительно низкими среднегодовыми температурами и недостаточной увлажненностью почвы. Это предполагает соблюдение особых требований к культуре хозяйствования в агропромышленном комплексе для формирования его конкурентных преимуществ.
В условиях плановой экономики в основном были задействованы только экстенсивные факторы роста: вовлечение в оборот новых земель, увеличение выпуска сельскохозяйственной техники, привлечение трудовых ресурсов из других отраслей народного хозяйства для выполнения сельскохозяйственных работ, а также экономические льготы.
В 1990-х гг. сельскохозяйственное производство в России пережило жесточайший экономический кризис, связанный со сменой форм собственности, распадом колхозов и совхозов и заменой их на акционерные общества и другие формы хозяйствования, в т. ч. фермерского. Этому процессу сопутствовали резкое сокращение государственного финансирования и диспаритет цен на продукцию сельского хозяйства и потребляемых им ресурсов (техника, минеральные удобрения, горюче-смазочные материалы и др.). Аграрная экономика во все большей степени стала превращаться в биполярную структуру, на одном полюсе которой сосредоточились предприятия, обеспечивающие экономический рост и прибыль, а на другом деградирующие, убыточные.
Большинство сельских товаропроизводителей продолжают накапливать долги и не имеют ресурсов не только для технологического обновления производства, но и для приостановки его дальнейшей деградации.
После дефолта 1998 г. в агропромышленном комплексе (АПК) начался экономический рост. Девальвация рубля позволила на время ослабить давление импорта продовольствия на отечественных товаропроизводителей и дала им возможность расширить и укрепить рыночные позиции.
Доля финансово благополучных хозяйств стала расти, а нежизнеспособных снижаться. Исчерпание этого резерва обусловливает необходимость более эффективного регулирования агропромышленного комплекса на государственном и муниципальном уровнях.
Государственное регулирование агропромышленного комплекса
Главные задачи государственного регулирования АПК совершенствование законодательной базы и проведение ясной структурной политики. Требует изменения Федеральный закон О государственном регулировании агропромышленного производства, который не увязан с бюджетным процессом. Одной из задач государственного регулирования АПК должно быть четкое разграничение полномочий и ответственности федерального центра и регионов, отсутствие которого препятствует формированию единого экономического пространства и создает торговые барьеры.
Целесообразна также разработка комплексной федеральной целевой программы устойчивого развития сельской местности.
Структурная политика государства в аграрной сфере предусматривает переход земли и имущества к эффективным пользователям и собственникам, но без чрезмерного расслоения сельского общества, а также привлечение инвестиций в развитие АПК, включая инвестиции в объекты инфраструктуры сельских поселений. Инвесторы, как правило, создают централизованно управляемые и вертикально интегрированные формирования, объединяющие сельское хозяйство, перерабатывающие отрасли и торговлю. Это обеспечит сокращение трансакционных издержек в цепочке производственных связей и позволит системно решить следующие задачи:
¦ вовлечение в сельскохозяйственный оборот заброшенных земель;
¦ обеспечение прав владельцев земельных долей;
¦ создание общих институциональных условий развития сельского хозяйства, в частности правил реорганизации и функционирования сельскохозяйственных предприятий и семейных хозяйств;
¦ увеличение государственной поддержки аграрного сектора; ,
¦ устранение диспаритета цен в обмене сельского хозяйства с промышленностью;
¦ осуществление программ реорганизации, реструктуризации, реконструкции и модернизации в целях повышения конкурентоспособности АПК;
¦ рост занятости сельского населения, повышение уровня оплаты труда и профессиональной подготовки управленческого и производственного персонала;
¦ стимулирование эффективной работы в низовых производственных единицах интегрированных агропромышленных формирований;
¦ развитие механизма взаимодействия агрофирм и агрохолдингов с региональными и муниципальными органами управления АПК;
¦ повышение уровня социальной ответственности интегрированных агропромышленных структур в решении проблем развития сельской социальной инфраструктуры;
¦ стимулирование участия инвесторов в реструктуризации долгов и выводу из банкротства сельскохозяйственных предприятий.
Роль сельских органов местного самоуправления в реализации аграрной политики
Органам местного самоуправления муниципальных районов и частично сельских поселений может быть отведена роль инструмента реализации федеральных и региональных программ развития АПК. Муниципальные сельские программы разрабатываются с учетом положений федеральных и региональных программ, а также полномочий органов местного управления по регулированию агропромышленного комплекса.
При разработке и реализации программ муниципальное образование взаимодействует с предприятиями и организациями, осуществляющими основные, вспомогательные и обслуживающие процессы в единой системе по производству сельскохозяйственных товаров.
Для формирования конкурентоспособных вертикально интегрированных структур АПК требуется пересмотр методов правового, организационного, экономического и социально-психологического воздействия. Это требует высокого профессионализма кадров, в т. ч. на муниципальном уровне.
Особого внимания требует задача подготовки управленческих команд муниципальных районов и сельских поселений в форме стратегических тренингов, позволяющих развивать устойчивые навыки работы в проектных режимах изменений и реализации конкурентных преимуществ. Цели, задачи, функции, организационная структура, методы управления, финансово-кредитная и кадровая политика сельских муниципальных образований должны постоянно адаптироваться к различным этапам реализации программ развития АПК.
Задачи сельской экономики по реализации Федерального закона 2003 г.
В связи с вступлением в силу Федерального закона 2003 г. перед сельскими муниципальными образованиями в сфере экономики и финансов встают новые сложные задачи.
1. Формирование имущественной базы новых сельских поселений, соответствующей перечню решаемых вопросов местного значения.
Потребуется принять от административных районов в собственность сельских поселений земельные участки и недвижимое имущество, организовать учет и эффективное использование муниципального имущества, создать в составе администраций сельских поселений органы по управлению муниципальным имуществом.
2. Формирование финансовой базы сельских поселений.
Потребуется определить налоговый потенциал сельских поселений, организовать бюджетный процесс, казначейское исполнение бюджетов, обеспечить взаимодействие с финансовыми органами муниципальных районов, налоговыми органами, органами федерального казначейства, банками и другими финансовокредитными организациями. В администрациях новых сельских поселений потребуется создать финансовые органы и обеспечить их квалифицированными кадрами.
3. Реформирование финансовой системы административных районов, преобразуемых в муниципальные районы.
Объем финансовых ресурсов муниципальных районов существенно сократится в связи с направлением части этих ресурсов в бюджеты поселений.
4. Реформирование межбюджетных отношений в сельской местности. В соответствии с Федеральным законом 2003 г. органы местного самоуправления муниципальных районов могут наделяться государственными полномочиями субъекта РФ по выравниванию бюджетной обеспеченности поселений, входящих в состав муниципального района. В этом случае в составе бюджета муниципального района формируется фонд финансовой поддержки поселений.
Из него будут направляться дотации тем сельским поселениям, уровень бюджетной обеспеченности которых окажется ниже критериального уровня, определенного в соответствии с методикой, утверждаемой законом субъекта РФ. Этот уровень бюджетных доходов в расчете на одного жителя должен обеспечивать сельским поселениям возможность осуществлять свои полномочия по решению вопросов местного значения. Средства районного фонда финансовой поддержки поселений формируются за счет субвенций из соответствующего регионального фонда. Распределение дотаций между поселениями утверждается решением представительного органа муниципального района о его бюджете на очередной финансовый год.
Дотации поселениям из районного фонда финансовой поддержки могут быть заменены дополнительными нормативами отчислений от федеральных и региональных налогов и сборов в порядке, установленном законом субъекта РФ. Аналогичным способом осуществляется выравнивание уровня обеспеченности самих муниципальных районов из регионального фонда финансовой поддержки.
Вопросы для самоконтроля
1. Как можно оценить современное состояние агропромышленного комплекса в России?
2. В чем заключаются основные задачи инвестиционной и структурной политики в АПК?
3. В чем состоит содержание изменений в механизмах управления сельским муниципальным образованием при разработке и реализации целевых программ развития АПК?
4. Какие новые задачи в сфере экономики и финансов встают перед сельскими органами местного самоуправления в свете Федерального закона 2003 г.?
Муниципальное регулирование планировки, застройки и жизнеобеспечения сельских поселений. Современная ситуация в системах жизнеобеспечения сельских поселений
Как известно, уровень бытовой и коммунальной обустроенности основной массы сельских поселений существенно отличается от городского. Комплексная застройка и благоустройство характерны только для 10 тыс. сельских поселений.
Частично обустроены примерно 50 тыс. поселений, а более 90 тыс. не вовлечены в этот процесс.
Сельский жилищный фонд благоустроен значительно хуже городского. Основная часть жилищного фонда сельских домохозяйств не имеет элементарных коммунальных удобств.
Водопровод есть в 36 % поселений, центральное отопление в 37 %, канализация в 30 %, горячее водоснабжение в 17 % сельских жилых домов.
К началу 2001 г. в сельской местности более 12,7 тыс. км воздушных электрических линий и 3,9 тыс. трансформаторных подстанций, находящихся на балансе предприятий, отработали свой нормативный срок и требуют замены, их дальнейшая эксплуатация опасна для жизни потребителей. Более 30 % линий электропередач, относящихся к муниципальной собственности, в результате сверхнормативной эксплуатации находится в ветхом, технически непригодном состоянии.
Потери электроэнергии из-за сверхнормативного износа электрических сетей возросли на 20-25 %, продолжительность перерывов в электроснабжении сельских объектов возросла до 75 ч в год.
В сельской местности эксплуатируется 258 тыс. км. распределительных газовых сетей, газифицировано 13 млн домов (квартир), что составляет лишь около 28 % общего количества. .
Централизованным водоснабжением пользуются жители 73 тыс. сельских поселений с населением 25,4 млн чел., или 64,8 % сельского населения страны. Большинство систем водоснабжения не имеют необходимых сооружений и технологического оборудования для улучшения качества воды или оно работает неэффективно, 65 % локальных водопроводов нуждаются в реконструкции и 10 % в полном восстановлении.
В результате 75 % сельского населения вынуждено пользоваться водой, не соответствующей санитарным нормам и стандартам.
Основная масса сельского населения живет в условиях ограниченного информационного поля или вообще находится в условиях информационной изоляции. Треть сельских поселений не имеет телефонной связи, более половины учреждений социальной сферы и торгово-бытового обслуживания также не телефонизировано. Существующая телефонная сеть в сельских муниципальных образованиях физически и морально изношена.
Только 28 % абонентов имеют автоматический выход на междугородные телефонные станции. В сельской местности всего 8,6 телефона на 100 чел. (в городах около 18).
Это сдерживает развитие современных информационных систем и использование их ресурсов в целях социально-экономического развития села.
Сельская дорожно-транспортная сеть не соответствует растущим потребностям сельскохозяйственных товаропроизводителей, сдерживает интеграционные процессы, тормозит формирование в аграрном секторе рыночной инфраструктуры и препятствует организации выездных форм социального обслуживания сельского населения, развитию торгово-бытового и других видов сервиса. Из-за бездорожья свыше 40 тыс. сельских поселений остаются без автобусного сообщения.
В результате недостаточных инвестиций снизились объемы строительства объектов социальной сферы и инженерной инфраструктуры в сельской местности, увеличился сверхнормативный износ их основных фондов, сопровождающийся интенсивным сокращением имеющихся объектов социальной сферы и систем жизнеобеспечения.
В связи с увеличением издержек и резким падением платежеспособного спроса сельского населения розничная торговая сеть на селе сократилась по сравнению с 1990 г. на 66 %. Снизились объемы закупочной и производственной деятельности потребительской кооперации. Практически прекратила функционировать в сельских поселениях сеть предприятий бытового обслуживания.
Осталось менее половины предприятий общественного питания по сравнению с 1990 г..
Решение перечисленных проблем требует значительных инвестиций и длительного времени.
Деятельность органов местного самоуправления в сфере жизнеобеспечения сельских поселений
Одной из важных задач муниципального управления в сельской местности является регулирование планировки и застройки сельских поселений, содержание инженерной инфраструктуры, обеспечивающей жизнедеятельность поселений. Основные решения в этой сфере принимаются представительными органами сельских муниципальных образований. Местная администрация (чаще всего районного уровня), как правило, наделяется следующими полномочиями:
¦ организует подготовку проектов застройки населенных пунктов, утверждает проекты и титульные списки строек, осуществляемых за счет средств местного бюджета, и контролирует их соблюдение;
¦ организует за счет собственных средств и на долевых началах строительство и ремонт муниципальных жилых домов, объектов коммунального хозяйства и социально-культурного назначения, дорог, привлекает в установленном порядке к дорожному строительству сельскохозяйственные и другие предприятия и организации;
¦ выступает заказчиком по строительству муниципальных объектов; назначает приемочные комиссии и утверждает акты приемки в эксплуатацию законченных строительством объектов;
¦ выдает разрешение на строительство на территории поселка, сельсовета всех объектов производственного назначения; приостанавливает строительство, осуществляемое с нарушением утвержденных проектов, планов и правил застройки;
¦ контролирует работу транспортных предприятий и организаций на территории муниципального образования, согласовывает маршруты и графики движения транспорта, привлекает на договорных началах к транспортному обслуживанию населения предприятия и организации, действующие на подведомственной территории;
¦ организует работу предприятий связи, развитие радио- и телевещания;
¦ организует эксплуатацию муниципального жилищного фонда, объектов коммунального и дорожного хозяйства, предприятий торговли, общественного питания и бытового обслуживания населения, находящихся в муниципальной собственности;
¦ распределяет в установленном порядке муниципальный жилищный фонд, ведет учет граждан, нуждающихся в улучшении жилищных условий, предоставляет им жилые помещения в домах муниципального жилищного фонда, решает вопросы продажи домов и квартир, использования нежилых помещений, аренды зданий и сооружений, находящихся в муниципальной собственности, выдает ордера на заселение жилой площади, за исключением домов, принадлежащих гражданам;
¦ принимает меры по обеспечению населения топливом;
¦ организует благоустройство сельских населенных пунктов, привлекает на договорной основе к этой работе предприятия, учреждения, организации, а также население;
¦ контролирует благоустройство производственных территорий в сельских поселениях, организует озеленение, охрану зеленых насаждений и местных водоемов, участвует в создании мест массового отдыха граждан, присваивает наименования улицам и другим частям населенных пунктов, устанавливает нумерацию домов;
¦ координирует планы розничного товарооборота организаций торговли в сельских поселениях, организует рынки и ярмарки;
¦ устанавливает правила торговли, контролирует соблюдение цен и правил торговли, санитарное состояние мест торговли;
¦ устанавливает удобный для населения режим работы предприятий коммунального хозяйства, торговли и общественного питания, бытового обслуживания населения;
¦ ведает кладбищами, обеспечивает содержание в надлежащем состоянии иных мест погребения.
Многие из перечисленных функций на практике выполняются местной сельской администрацией не в полном объеме или не выполняются совсем из-за недостатка бюджетных средств.
Государственная поддержка жилищного строительства в сельской местности
Наиболее сложной и дорогостоящей из всех задач жизнеобеспечения сельских поселений является задача улучшения жилищных условий сельских жителей и обеспечения жилых домов коммунальными услугами. Решить эту задачу за счет самих жителей и средств местных бюджетов невозможно.
В целях улучшения жилищных условий сельских граждан, не обладающих достаточными собственными накоплениями, Правительством России была принята федеральная целевая программа Социальное развитие села до 2010 г., которая предусматривает:
¦ формирование финансовых, организационных и кредитно-финансовых механизмов приобретения и строительства жилья, включая механизмы ипотечного жилищного кредитования;
¦ создание механизмов, способствующих привлечению внебюджетных средств в жилищное строительство в сельской местности.
Средства федерального бюджета выделяются на безвозвратной основе субъектам РФ на условиях долевого финансирования, осуществляемого в порядке межбюджетных отношений, в виде субсидий сельским гражданам на строительство (приобретение) жилья в сельской местности. Увеличение жилищного строительства на селе влечет за собой рост отраслей строительной индустрии: деревообработки, производства строительных материалов из местных сырьевых источников, металлоконструкций, что повышает занятость населения.
Новое жилье стимулирует приобретение новой бытовой техники и товаров длительного пользования.
Выполнение программных мероприятий позволит:
¦ улучшить жилищные условия более 141 тыс. сельских семей и повысить уровень коммунального обустройства жилья в сельской местности;
¦ сформировать систему ипотечного жилищного кредитования в сельской местности на базе государственных стандартов, разрабатываемых для создания системы ипотечного жилищного кредитования граждан, постоянно проживающих в сельской местности, порядок выдачи и погашения ипотечных жилищных кредитов, их обслуживания, а также механизм их рефинансирования;
¦ привлечь для финансового обеспечения внебюджетные источники финансирования, в т. ч. кредиты коммерческих банков.
Задачи органов местного самоуправления в сельской местности в сфере жизнеобеспечения поселений, вытекающие из Федерального закона 2003 г.
Как отмечалось, в соответствии с Федеральным законом 2003 г. большинство вопросов жизнеобеспечения населения в сельской местности, включая вопросы планирования застройки поселений, жилищно-коммунального хозяйства, строительства, торговли, общественного питания, бытового обслуживания, связи и т. д., отнесены к вопросам местного значения поселений, а не муниципальных районов. Соответственно, финансирование решения этих вопросов будет осуществляться из бюджетов поселений. Освоение новых функций органами местного самоуправления поселений является задачей большой сложности.
Для обеспечения жилыми помещениями малоимущих граждан, проживающих в сельском поселении и нуждающихся в улучшении жилищных условий, потребуется активная работа органов местного самоуправления поселений по выявлению и учету таких граждан и по включению строительства жилья на территории конкретного поселения в состав мероприятий федеральной целевой программы Социальное развитие села до 2010 г..
Вопросы для самоконтроля
1. В чем состоят основные проблемы жизнеобеспечения сельских поселений?
2. Какими полномочиями обладают органы местного самоуправления в вопросах регулирования планировки, застройки и жизнеобеспечения сельских поселений?
3. В чем заключаются основные положения федеральной целевой программы Социальное развитие села до 2010 года?
Муниципальное управление жилищным фондом
Содержание и ремонт жилищного фонда потенциально рентабельная и конкурентная сфера деятельности. Между тем во многих муниципальных образованиях все эти работы выполняются муниципальными унитарными предприятиями, подчиненными местной администрации.
Она выступает в этом случае как прямой участник хозяйственной деятельности и как местный монополист.
В условиях многообразия форм собственности на жилищный фонд и нежилые помещения все собственники, включая органы местного самоуправления, юридические и физические лица, вправе самостоятельно определять организации для целей управления и обслуживания принадлежащего им жилищного фонда. Создание конкурентной среды в этой сфере, как отмечалось, служит ключевой задачей муниципальной власти. Для этого необходимо разделение функций и формирование договорных отношений между собственником жилья (или уполномоченной им организацией), управляющими компаниями и подрядными эксплуатирующими организациями. Этапы перехода системы муниципального управления жилищным фондом от централизованной к функционально разграниченной показаны на рис.
4.3.3.
Особенно важным для этого перехода является разделение функций органов местного самоуправления как собственников муниципального жилищного фонда и организаций, управляющих жилищным фондом. Как отмечалось, управляющая организация может иметь любую форму собственности, определяться на конкурсной основе и функционировать на основе договора с уполномоченным органом местного самоуправления.
Покажем в обобщенном виде разграничение функций между органом местного самоуправления как собственником муниципального жилищного фонда и управляющей организацией.
Управляющие компании:
1) поддержание жилищного фонда в надлежащем состоянии;
2) выбор исполнителей ЖКУ (подрядчиков) и заключение договоров с ними;
3) осуществление системы контроля за выполнением договоров;
4) организация сбора платежей за ЖКУ.
Органы МСУ как собственники:
1) соблюдение нормативнотехнических требований содержания жилья и инфраструктуры;
2) обеспечение финансирования содержания муниципальной недвижимости;
3) заключение договоров социального найма, найма
или аренды муниципального жилищного фонда и нежилых помещений;
4) заключение договоров с управляющей компанией на управление муниципальным жилищным фондом и на услуги энергосервиса;
5) контроль над соблюдением договоров.
Основным требованием при формировании или выборе управляющей компании должна являться ориентированность на удовлетворение нужд нанимателей и собственников жилья. В роли подрядчиков по техническому обслуживанию, содержанию и ремонту жилищного фонда могут выступать жилищно-эксплуатационные организации (ЖЭО) всех форм собственности и организационно-правовых форм.

Рис. 4.3.3. Трансформация муниципального управления жилищным фондом
Разделение функций заказчика и подрядчика в современных условиях осуществляется на основе создания муниципальных служб заказчика, частных управляющих компаний и товариществ собственников жилья (ТСЖ). Понятие управ-ляюіцей организации было впервые введено Федеральным законом О товариществах собственников жилья.
Муниципальная служба заказчика как управляющая организация может быть учреждена органом местного самоуправления в форме муниципального учреждения.
Важную роль в системе эксплуатации жилищного фонда играют расчетно-кассовые центры (РКЦ). Это специализированные информационно-вычислительные организации, осуществляющие деятельность по обработке и сбору платежей граждан.
Они могут создаваться органами местного самоуправления в форме муниципальных учреждений или хозяйственных обществ.
Участие граждан в управлении жилищным фондом
Важнейшее условие успешного реформирования ЖКК участие граждан в этом процессе, превращение жителя из пассивного потребителя ЖКУ и жалобщика на их низкий уровень в полноправного собственника жилищного фонда. Во всем мире основная часть жилищного фонда находится в частной собственности; собственник сам содержит его, оплачивая услуги коммунальных служб. Собственник многоквартирного жилищного фонда сдает квартиры в аренду. Муниципального жилья в зарубежных городах очень мало.
Как правило, это жилье невысокого качества для малообеспеченных слоев населения.
Федеральным законом 2003 г. предусмотрено сохранение в муниципальной собственности только жилищного фонда социального назначения для обеспечения жилыми помещениями малоимущих граждан на условиях договора социального найма. Следовательно, весь остальной муниципальный жилищный фонд сменит собственника.
Одна из важных задач реформирования ЖКК постепенная передача управления жилыми домами и прилегающими к ним территориями объединениям собственников жилья: ТСЖ, жилищным и жилищно-строительным кооперативам. Порядок создания и деятельности ТСЖ определен Федеральным законом О товариществах собственников жилья.
Жилищные и жилищно-строительные кооперативы, основанные на объединении их членами своих имущественных паев, рекомендуется преобразовывать в ТСЖ.
Товарищество собственников жилья некоммерческая организация, форма объединения домовладельцев для совместного управления и обеспечения эксплуатации общего недвижимого имущества в кондоминиуме.
Кондоминиум имущественный комплекс, включающий один или несколько жилых домов с прилегающим земельным участком.
Кондоминиум как неделимый имущественный комплекс подлежит государственной регистрации в органах юстиции. Отдельные жилые помещения в кондоминиуме находятся в собственности граждан, юридических лиц, муниципального образования или других собственников, а общее имущество находится в долевой собственности.
К общему имуществу в кондоминиуме относятся лестничные клетки, лифтовые шахты, крыши, технические этажи и подвалы, прилегающие земельные участки и другие объекты.
Предметом ведения ТСЖ является распоряжение общим имуществом кондоминиума, а также деятельность по содержанию, сохранению и приращению недвижимости в кондоминиуме. ТСЖ юридическое лицо, подлежащее государственной регистрации в органах юстиции.
Органы местного самоуправления обязаны оказывать поддержку ТСЖ, предоставлять им налоговые и иные льготы, предусмотренные для нанимателей муниципального жилищного фонда. Практика функционирования ТСЖ свидетельствует о существенном улучшении эксплуатации жилищного фонда и снижении затрат на его содержание, появлении у членов ТСЖ чувства подлинного хозяина своего и общего имущества.
ТСЖ может управлять своим жилищным фондам по одной из трех схем, показанных в табл. 4.3.1.
По первой схеме ТСЖ самостоятельно обслуживает свой жилищный фонд, выступая в роли и собственника, и эксплуатирующей организации; имеет своих сантехников, электриков, дворников и т. п. управляющей организации в этом случае не требуется. По второй схеме ТСЖ заключает договор на обслуживание своего жилищного фонда с любой муниципальной или частной жилищно-эксплуатационной организацией, выступая в роли собственника и управляющей организации заказчика ЖКУ.
По третьей схеме ТСЖ заключает договор на управление своим жилищным фондом с управляющей организацией, выступая только в роли собственника и доверяя управляющей организации выбор эксплуатирующих организаций и заключение договоров с ними.
Вопросы для самоконтроля
1. Каковы основные проблемы ЖКК в России и в чем их причины?
2. Каковы основные направления реформирования ЖКК?
3. Каковы задачи органов местного самоуправления в связи с реформированием ЖКК?
4. Какое и для чего необходимо разграничение функций по управлению и эксплуатации жилищного фонда?
5. Каковы задачи и функции органа местного самоуправления как собственника муниципального жилищного фонда?
6. Каковы задачи и функции организации, управляющей жилищным фондом?
7. Что такое ТСЖ и что такое кондоминиум?
8. Какие организационные структуры необходимы в муниципальном образовании для обеспечения управления жилищным фондом?
9. Какое значение для улучшения эксплуатации жилищного фонда имеет создание ТСЖ?
Муниципальное управление инженерным обеспечением поселений и общегородским коммунальным хозяйством
Состояние и проблемы инженерного обеспечения поселений
К инженерному обеспечению поселений относится обеспечение такими ресурсами, как электроэнергия, тепло, газ, вода. Ресурсоснабжающими организациями в системе ЖКК являются организации, поставляющие данные ресурсы потребителям через присоединенные сети, а также организации, оказывающие услуги по водоотведению.
Потребителями этих ресурсов на территории муниципального образования служат предприятия, учреждения, организации всех форм собственности и граждане.
Основные снабжающие организации по отдельным видам ресурсов:
¦ электроэнергия централизованные региональные энергосистемы, входящие в состав РАО ЕЭС России, а в удаленных районах местные электростанции;
¦ природный газ организации, входящие в состав РАО Газпром;
¦ теплоэнергия ТЭЦ, принадлежащие региональным энергосистемам, и местные котельные, значительная часть которых находится в муниципальной собственности;
¦ водоснабжение, водоотведение организации типа Водоканал, в большинстве своем муниципальные предприятия, в отдельных городах акционерные общества.
Предприятия, обеспечивающие поставку перечисленных ресурсов по распределительным сетям, относятся к числу естественных локальных монополистов.
Отношения между ресурсоснабжающими организациями и потребителями ресурсов регулируются нормами Гражданского кодекса РФ, определяющими правила заключения договоров энергоснабжения, и распространяются на поставки ресурсов как юридическим лицам, так и гражданам. Во многих городах между ресурсоснабжающими организациями и конечными потребителями ресурсов стоят муниципальные предприятия, ведающие распределительными внутриквартальными и внутридомовыми сетями и сооружениями.
Они действуют на основе договоров с конечными потребителями и с ресурсоснабжающими организациями, выступая в роли перепродавцов ресурсов, собирают с населения и других конечных потребителей плату за потребляемые ресурсы и расплачиваются с их поставщиками.
В расчет цены ресурсов, поставляемых ресурсоснабжающими организациями, включаются расходы с учетом затрат по транспортировке ресурсов до конечного потребителя либо до границы балансовой принадлежности с муниципальной распределительной организацией. В последнем случае тариф для конечных потребителей устанавливается с учетом расходов муниципальной организации по обслуживанию распределительных сетей и сооружений.
Процессы тепло-, электро-, водоснабжения и водоотведения поселений, несмотря на их разнородность, характеризуются рядом общих признаков (рис. 4.4.1).

предупредительные ремонты уступили место аварийно-восстановительным работам, затраты на которые в 2-3 раза выше. Износ основных фондов, особенно в системах тепло- и водоснабжения, стал одной из причин массовых отключений потребителей, появления замерзающих городов и поселков.
Другой причиной кризиса явился неконтролируемый (в том числе в середине финансового года, когда все бюджетные ассигнования распределены) рост тарифов на ресурсы, породивший цепочку неплатежей, особенно между поставщиками и перепродавцами ресурсов. При существующей системе оплаты потребления тепла и воды по нормативам на жителя или на 1 кв. м жилой площади у поставщиков ресурсов нет экономических стимулов к экономии и снижению затрат. В итоге затраты электроэнергии на производство и реализацию 1 куб. м воды в России на 30% выше среднеевропейского уровня, численность персонала в расчете на 1000 обслуживаемых жителей в 1,5-2 раза выше, чем на аналогичных европейских предприятиях. Существующая система тарифного регулирования препятствует привлечению частных инвестиций в развитие инженерной инфраструктуры поселений, поскольку не дает возможности использовать сэкономленные в результате снижения затрат средства на развитие и модернизацию производства.
Долги ресурсоснабжающим организациям составляют основную часть общей задолженности местных бюджетов, муниципальных предприятий и учреждений.
Государственная политика в сфере инженерного обеспечения поселений
Подпрограммой реформирования и модернизации ЖКК предусмотрена система мер по исправлению сложившейся ситуации в сфере ресурсообеспечения поселений (рис. 4.4.2).

Функции органов местного самоуправления в сфере инженерного обеспечения поселений
Действуя в рамках рассмотренных основных направлений, органы местного самоуправления ориентированы на выполнение задач, показанных на рис. 4.4.3.

При разработке таких схем необходимо, в частности, сопоставление эффективности использования в каждом конкретном случае теплоэнергии от централизованных (через распределительные сети) и автономных источников. Автономные источники (котельные) оказываются, как правило, эффективнее на территориях с малой плотностью застройки, при сложном рельефе местности, в местах, удаленных от крупных источников тепловой энергии, когда стоимость услуг по передаче энергии сопоставима со стоимостью ее производства.
Экономически обоснованные тарифы на услуги тепло-, водоснабжения и водоотведения должны быть увязаны с уровнем тарифов, устанавливаемых на федеральном и региональном уровнях. При принятии решений об установлении тари-фов должны использоваться результаты комплексных обследований предприятий, включая независимые экспертизы, и проверки за счет бюджетных средств. Процесс формирования тарифов должен заключаться в поиске компромисса между техническими задачами и финансовыми потребностями поставщиков услуг и платежеспособным спросом потребителей. Процедуры тарифного регулирования должны обеспечивать публичность процесса, что важно для достижения доверия потребителей ресурсов, а также установления баланса интересов в процессе регулирования тарифов.
Публичность системы должна обеспечиваться процедурами мониторинга деятельности предприятий коммунальной энергетики, подготовки и рассмотрения заявок на пересмотр тарифов, их утверждения и вступления в силу. В условиях нестабильной экономики установление срока действия тарифа следует дополнять определением внешних факторов, изменение которых приведет к автоматическому перерасчету тарифа или изменению производственной программы предприятия. В крупных городах органы местного самоуправления способны сформировать профессиональные органы по регулированию тарифов для предприятий коммунальной инфраструктуры. Для малых муниципальных образований эти функции могут быть переданы организациям регионального уровня.
На тепловую энергию и воду целесообразно устанавливать двухставочные тарифы, позволяющие обеспечивать раздельный учет постоянных и переменных затрат, что обеспечит снижение сезонных колебаний в платежах.
Приборы учета расходов теплоэнергии, холодной и горячей воды необходимо устанавливать поэтапно: в первую очередь для бюджетных организаций и многоквартирных жилых домов в целом, а в дальнейшем индивидуальных приборов учета в квартирах. Последняя задача технически сложна, поскольку предполагается переустройство внутридомовых инженерных сетей, особенно сетей отопления.
По мере установки таких приборов необходим переход от оплаты за ресурсы по нормативам потребления к оплате на основе показаний приборов учета.
Задача сокращения потерь тепла в жилых и общественных зданиях может быть решена при их капитальном ремонте и реконструкции, наряду с переустройством внутридомовых сетей и установкой индивидуальных приборов учета. Организация, управляющая жилищным фондом, должна оценить эффективность такой реконструкции.
Формирование местных рынков тепловой энергии в городах предполагает разделение ее монопольной транспортировки по единым муниципальным городским сетям и конкурентного производства на различных теплоисточниках. Это предполагает передачу муниципальных теплосетей и источников теплоэнергии в управление разным хозяйствующим субъектам. Такая схема может дать значительный экономический эффект, поскольку во многих крупных городах есть избыток мощности по тепловой энергии и существует объективная возможность покупать ее у производителя, предлагающего более низкую цену.
Созданию конкурентной среды будет способствовать также внедрение новых технологий, позволяющих эффективно обслуживать относительно небольшие группы потребителей. В частности, компания, управляющая жилищным фондом, будет иметь возможность рассматривать альтернативные варианты создать собственный локальный источник теплоснабжения или воспользоваться услугами централизованной системы.
Поиск инвесторов для модернизации муниципальных объектов и коммуникаций в системах инженерного обеспечения городов должен решаться в совокупности с поиском наиболее эффективной формы участия частного капитала в решении этой задачи. Как уже отмечалось, такой формой служат концессионные соглашения, однако конкретные условия подобных соглашений определяются местной спецификой.
Муниципальная власть должна создать для инвесторов благоприятные условия.
Муниципальное управление общегородским коммунальным хозяйством
Управление общегородским коммунальным хозяйством включает деятельность органов местного самоуправления в таких сферах, как строительство и содержание улиц и дорог, обустройство и содержание мест массового отдыха, инженерная защита территории, ее санитарная очистка, благоустройство, озеленение, создание малых архитектурных форм, вывоз, утилизация и переработка бытовых и частично промышленных отходов, организация уличного освещения, баннопрачечное хозяйство, гостиничное хозяйство, содержание мест захоронения, оказание ритуальных услуг и т. п.
Большинство из перечисленных сфер муниципальной деятельности обеспечивают предоставление муниципальных услуг общественного характера. Как отмечалось в главе 3, заказчиком этих работ выступает муниципальное образование, и финансируются они из местного бюджета.
Отдельные услуги частично или полностью оплачиваются их потребителями, например вывоз бытовых отходов, гостиницы, ритуальные услуги.
Основная цель муниципального управления общегородским коммунальным хозяйством заключается в наиболее полном удовлетворении потребностей населения в соответствующих услугах. Задачи органов местного самоуправления в этой сфере показаны на рис.
4.4.4.
Количественная оценка степени реализации поставленных целей и задач определяется с помощью системы муниципальных нормативов или стандартов, устанавливаемых органами местного самоуправления. Система этих нормативов может включать:
¦ степень технического состояния и объемы содержания территории муниципального образования, соответствующие предъявляемым требованиям, по
¦ отношению к общей площади территорий, отдельно по магистралям, проездам, внутриквартальным территориям;
¦ уровень качественного санитарного состояния территорий, определяемых как отношение периода времени (месяц, недели), при котором состояние площадей, улиц, проездов и т. д. соответствовало санитарным нормам, к общему годовому (квартальному) времени;
¦ объем отходов, подлежащих обработке (ликвидации, утилизации);
¦ уровень площади озеленения территории, определяемый соотношением фактически достигнутого и нормативного уровня, при обеспечении условий соответствия требованиям качества зеленых насаждений;
¦ уровень освещенности территорий;
¦ нормативы содержания рекреационных зон, развития гостиничного и банно-прачечного хозяйств и т. д.

Муниципальная власть должна позаботиться о четкой координации этих работ, создании конкурентной среды, своевременной выдаче муниципального заказа на бюджетные услуги и его финансировании.
В крупном городе может существовать большое количество специализированных муниципальных и частных предприятий по выполнению отдельных перечисленных видов работ и услуг. Например, содержанием зеленого хозяйства крупных городов занимаются специализированные предприятия, в составе которых есть теплицы для выращивания цветов, питомники древесных и кустарниковых растений.
В ряде городов существуют специальные службы инженерной защиты территории и т. д. В малом муниципальном образовании может быть всего одно многопрофильное муниципальное предприятие, обеспечивающее весь комплекс работ.
При планировании работ по техническому содержанию площадей, улиц, сбору, вывозу и утилизации бытовых отходов, озеленению и благоустройству необходимо сбалансировать требуемые нормативы и стандарты обслуживания с наличием финансовых средств. При этом возможно получение доходов от использования вторичных ресурсов при переработке отходов, создания безотходных технологий при санитарной очистке территорий и т. д.
Повышение эффективности муниципального управления общегородским коммунальным хозяйством должно происходить за счет совершенствования организационного обеспечения, создания индикативного экономического механизма и системы мероприятий по достижению установленных нормативов и стандартов качества содержания, внедрения современных технологий и технических систем и оборудования для снижения удельных затрат при проведении работ.
Курирование деятельности общегородских коммунальных служб в местной администрации обычно осуществляет отдел (комитет, департамент и т. п.) жилищно-коммунального хозяйства.
Вопросы для самоконтроля
1. Что понимается под системой инженерного обеспечения поселений?
2. Каковы причины кризисной ситуации в системах инженерного обеспечения поселений?
3. Каковы основные направления реформирования коммунальной энергетики?
4. Каковы задачи и функции органов местного самоуправления по организации инженерного обеспечения поселений?
5. Управление какими видами деятельности включает в себя муниципальное управление общегородским коммунальным хозяйством?
6. В чем особенности финансирования работ в сфере общегородского коммунального хозяйства?
7. Каковы цели и задачи муниципального управления общегородским коммунальным хозяйством?
8. Какие нормативы и стандарты могут быть использованы при оценке эффективности управления общегородским коммунальным хозяйством?
Муниципальное управление транспортным комплексом. Особенности управления транспортным комплексом города
Транспортный комплекс города включает в себя внутригородской пассажирский транспорт (автобус, трамвай, троллейбус), междугородный и пригородный пассажирский транспорт, грузовой транспорт, специализированный транспорт (перевозка хлеба, молока, бензина, вывоз бытовых отходов, медицинский транспорт и др.), транспортные парки или депо, гаражи, службы по содержанию трамвайных путей, контактной сети электротранспорта, вокзалы, автостоянки, заправочные станции, ремонтные и другие сервисные службы. В некоторых городах для внутригородских перевозок используется железнодорожный и водный транспорт, в крупнейших городах метрополитены.
Столь сложный комплекс требует муниципального регулирования и управления.
Федеральный закон 2003 г. относит к компетенции поселений создание условий для предоставления транспортных услуг и организацию транспортного обслуживания населения в границах поселения, а к компетенции муниципальных районов межпоселенческие перевозки в границах района. Особую проблему представляет
муниципальное регулирование пассажирских перевозок в условиях конкуренции муниципального и частного транспорта.
При организации управления транспортным комплексом города должны учитываться его особенности, показанные на рис. 4.5.1.

Распределение пассажиров по маршрутам определяется с помощью коэффициента неравномерности, характеризующего наполняемость подвижного состава по длине маршрута. Он представляет собой отношение произведения максимального числа пассажиров на длину перегона к общему объему работы транспорта на данном направлении.
Этот коэффициент используется при расчете маршрутной системы города.
Муниципальные целевые программы
3. Из каких основных этапов состоит разработка концепции и стратегического плана социально-экономического развития муниципального образования?
4. Для чего проводится экспертиза концепции социально-экономического развития муниципального образования?
5. Какова роль населения и общественности в перспективном планировании социально-экономического развития муниципального образования?
Муниципальные целевые программы. Место целевых программ в социально-экономическом развитии муниципального образования
Реализация текущих и перспективных планов комплексного социально-экономического развития муниципального образования предполагает разбивку их на отдельные мероприятия. Муниципальные целевые программы представляют собой взаимоувязанные блоки таких мероприятий, позволяющие комплексно и системно решать отдельные проблемы социально-экономического развития муниципального образования.
Муниципальные целевые программы могут быть текущими и перспективными и входят составными частями в соответствующие планы. Расходы на реализацию целевых программ формируют бюджет развития муниципального образования.
Муниципальная целевая программа представляет собой увязанный по ресурсам, исполнителям и срокам осуществления комплекс социально-экономических, организационно-хозяйственных и других мероприятий, обеспечивающих эффективное решение задач в области экономического, экологического, социального, культурного и иного развития территорий.
Существует множество видов целевых программ, которые можно классифицировать по статусу, назначению, срокам реализации, направленности и механизмам реализации (рис. 7.4.1).
По статусу целевые программы делятся на федеральные, межрегиональные, региональные и муниципальные. Широко известны такие крупные межрегиональные программы для федеральных округов, как Сибирь, Дальний Восток, Юг России.
По назначению различают комплексные целевые программы, обеспечивающие социально-экономическое развитие страны, региона или муниципального образования, и проблемные целевые программы, обеспечивающие решение одной определенной проблемы. Среди муниципальных программ преобладают проблемные программы.
По срокам реализации различают краткосрочные (1 год), среднесрочные (3-5 лет) и долгосрочные (10-15 лет) целевые программы. Муниципальные целевые программы чаще всего бывают краткосрочными, входя в состав текущих планов, и реже среднесрочными.
По направленности решаемых проблем различают социальные, экологические, экономические, научно-технические, специальные и иные целевые программы.
По механизму реализации различают заказные целевые программы с заранее определенными исполнителями и конкурсные целевые программы, когда исполнители мероприятий определяются по конкурсу после утверждения программы и объемов ее финансирования.

экономического развития муниципальных образований могут решаться целевыми программами всех трех уровней: федеральными, региональными и муниципальными. Поэтому органы местного самоуправления должны одинаково хорошо владеть технологией разработки, утверждения и реализации целевых программ, имеющих различный статус. Это важно еще и потому, что наиболее полно технология разработки, утверждения и реализации целевых программ разработана на федеральном уровне.
На муниципальный уровень переносятся лишь ее отдельные положения, приспособленные к соответствующим условиям реализации.
Порядок, принципы разработки, утверждения и реализации федеральных целевых программ определены Федеральным законом О поставках продукции для федеральных государственных нужд и постановлением Правительства РФ О реализации Федерального закона "О поставках продукции для федеральных государственных нужд". Министерством экономического развития и торговли России введен Порядок согласования мероприятий (объектов) программ экономического и социального развития субъектов РФ, имеющих федеральное значение, и типовой макет программы экономического и социального развития субъекта РФ.
Основной целью его введения является обеспечение методологического единства региональных программ и согласование их с государственной стратегией экономического и социального развития.
Порядок разработки муниципальных целевых программ
Основная цель муниципальной целевой программы социально-экономического развития решение ключевых социально-экономических проблем территории в рамках текущего или перспективного плана.
Муниципальная целевая программа социально-экономического развития в общем случае должна включать следующие разделы:
¦ социально-экономическое положение и основные направления развития муниципального образования, обосновывающие необходимость осуществления данной программы;
¦ цели, задачи, сроки и этапы реализации программы;
¦ система программных мероприятий;
¦ механизм реализации программы;
¦ ресурсное обеспечение программы;
¦ оценка эффективности программы;
¦ организация управления программой и контроль за ходом ее реализации.
Проблемные муниципальные целевые программы могут разрабатываться по
разным направлениям:
¦ создание благоприятного инвестиционного и предпринимательского климата;
¦ нормативно-правовые преобразования;
¦ формирование благоприятного социального климата для деятельности и здорового образа жизни населения;
¦ оздоровление окружающей среды и предупреждение чрезвычайных ситуаций;
¦ содействие реформированию промышленности;
¦ развитие инфраструктуры транспорта, связи и обеспечение бесперебойной работы жилищно-коммунального хозяйства;
¦ развитие межрегиональных и международных связей муниципального образования и т. п.
Программа создания благоприятного инвестиционного и предпринимательского климата предполагает проведение институциональных преобразований, направленных на развитие финансовой инфрастуктуры: создание муниципальных или привлечение на территорию филиалов бизнес-центров, консалтинговых фирм, страховых компаний, залоговых фондов; упрощение процедуры регистрации и лицензирования (реализация принципа одного окна, создание условий для развития малых и средних предприятий).
Программы нормативно-правовых преобразований включают урегулирование специфики трудовых отношений, создание прозрачных и стабильных правил осуществления экономической деятельности, стимулирующих развитие предпринимательской инициативы, дебюрократизацию экономики упорядочение регулирующих, контрольно-ревизионных функций органов местного самоуправления, сокращение административного вмешательства в предпринимательскую деятельность, повышение эффективности управления муниципальной собственностью.
Социальные программы могут включать: мероприятия по упорядочиванию миграционных процессов; развитие и техническое переоснащение объектов здравоохранения; развитие службы охраны материнства и детства; проведение мероприятий по борьбе с социально опасными заболеваниями; развитие материальной базы и техническое переоснащение объектов образования; создание эффективной системы обучения в школах, включая использование современных информационных технологий; строительство и техническое переоснащение объектов культуры, физкультуры и спорта; развитие сети домов-интернатов для престарелых и инвалидов, детей-сирот и т. д.
Экологические программы могут предусматривать проведение мероприятий по оздоровлению окружающей среды и предупреждению чрезвычайных ситуаций, мониторинг зон кризисного состояния, оценку экологического состояния территории и его влияния на здоровье населения, стимулирование инвестиций, направленных на снижение негативной нагрузки на окружающую среду муниципального образования.
Программы содействия реформированию промышленности включают разработку мер содействия техническому перевооружению и модернизации предприятий, находящихся на территории муниципального образования. Программы развития инфраструктуры предусматривают мероприятия по развитию городского транспорта, связи, обеспечению бесперебойной работы жилищно-коммунального хозяйства, внедрению энергосберегающих технологий, повышению эффективности работы систем жизнеобеспечения, предотвращению аварий техногенного характера.
Программы развития межмуниципальных, межрегиональных и международных связей муниципального образования рассматривались в главе 6.
При разработке муниципальных целевых программ необходимо оценивать каждое программное мероприятие по ряду критериев: цель и решаемая проблема, планируемые объемы производства продукции или услуг (для инвестиционных проектов), сроки реализации, объемы и источники финансирования, показатели эффективности (чистая прибыль, платежи в бюджеты всех уровней, сроки окупаемости, количество новых рабочих мест) и т. д.
Механизмы реализации муниципальных целевых программ
Поскольку в большинстве муниципальных целевых программ принимают участие предприятия и организации различных форм собственности и субъекты управления различного уровня, базовым принципом построения механизма реализации программы служит принцип баланса интересов, подразумевающий обеспечение соблюдения интересов всех участников программы.
Важнейшей составляющей механизма реализации программы является определение возможных источников и способов финансирования мероприятий. При реализации муниципальных целевых программ могут использоваться:
¦ средства вышестоящих бюджетов;
¦ средства местного бюджета;
¦ собственные источники финансирования заявителя проекта (нераспределенная прибыль, амортизационные отчисления, акционерный капитал, работы, выполненные собственными силами в рамках реализации проекта и т. п.);
¦ средства российского Банка развития, российских и иностранных кредитных учреждений, привлекаемые под гарантии Правительства РФ, а также под гарантии бюджета субъекта РФ и местного бюджета;
¦ другие внебюджетные источники финансирования.
Участие в разработке и реализации целевых программ многих муниципальных структур требует наделения каждой из них определенными правами и обязанностями и четкой координации работы. Возможная схема такого распределения обязанностей внутри местной администрации может быть следующей.
Экономическая служба вносит предложения по перечню целевых программ, предлагаемых к финансированию из местного бюджета на очередной финансовый год, по определению приоритетности программ, контролирует исполнение федеральных, региональных и муниципальных целевых программ на территории муниципального образования.
Отраслевые структурные подразделения осуществляют планирование разработки, разработку, текущее управление отраслевыми целевыми программами, составляют бюджетные заявки на финансирование из средств местного бюджета, а также из региональных и федеральных программ.
Ответственный заместитель главы администрации определяет формы и методы управления программой, вносит при необходимости коррективы в распределение средств между мероприятиями в течение финансового года, отвечает за целевое использование бюджетных средств.
Финансовая служба отвечает за финансирование муниципальных программ, контроль за ходом финансирования федеральных и региональных программ.
Коллегия администрации одобряет целевые программы и изменения к ним по представлениям руководителей программ. Одобренные коллегией целевые программы вносятся главой администрации на утверждение представительного органа муниципального образования.
Представительный орган рассматривает и утверждает целевые программы, а также санкционирует в случае необходимости гарантии местного бюджета по кредитам коммерческих банков для предприятий и организаций, участвующих в реализации целевых программ.
Такая система управления целевыми программами имеет ряд преимуществ:
¦ высокий уровень специализации, глубокое знание проблем отдельных отраслей муниципального хозяйства и социальной сферы;
¦ четкое обозначение ответственности за реализацию программных мероприятий;
¦ ответственность за целевое использование бюджетных средств;
¦ постоянный контроль за ходом реализации программных мероприятий;
¦ контроль за перераспределением средств между программными мероприятиями, за введением дополнительных программных мероприятий в течение финансового года.
Вместе с тем эта схема имеет и определенные недостатки:
¦ зависимость от инициативности и активности отдельных структурных подразделений администрации;
¦ недостаточная квалификация кадров, занимающихся разработкой целевых программ в структурных подразделениях администраций;
¦ ориентация большинства руководителей и разработчиков программ на бюджетное финансирование как основной источник получения средств на реализацию программных мероприятий.
Для устранения перечисленных недостатков при реализации крупных муниципальных целевых программ может создаваться дирекция программы из представителей органов местного самоуправления и исполнителей ведущих мероприятий программы. Дирекция может создаваться как с образованием, так и без образования юридического лица.
Она действует на основании положения, утверждаемого главой администрации. К основным функциям дирекции относятся: координация исполнения программных мероприятий, включая мониторинг их реализации, оценка результативности, содействие решению спорных (конфликтных) ситуаций, непосредственный контроль за ходом реализации мероприятий и подготовка отчетов о реализации программы.
Функции директора такой программы могут быть возложены на соответствующего заместителя главы администрации.
По завершении каждого этапа и программы в целом представляются количественные и качественные результаты ее выполнения согласно изложенным выше критериям.
Вопросы для самоконтроля
1. Какова связь муниципальных целевых программ с планами социально-экономического развития и бюджетом муниципального образования?
2. По каким признакам классифицируются целевые программы?
3. Из каких разделов состоит муниципальная целевая программа?
4. Каковы могут быть источники финансирования муниципальных целевых программ?
5. Какие организационные структуры могут участвовать в реализации муниципальных целевых программ или создаваться для этого?
Привлечение инвестиций в социально-экономическое развитие муниципального образования
Роль инвестиций в социально-экономическом развитии муниципального образования
Реализация планов социально-экономического развития муниципальных образований, а также отдельных целевых программ требует привлечения инвестиций. Муниципальная власть заинтересована в привлечении инвестиций на свою территорию.
Кроме решения конкретных задач каждого инвестиционного проекта, инвестиции обеспечивают занятость населения и пополнение местного бюджета. Деятельность органов местного самоуправления по привлечению и наиболее эффективному использованию средств, вкладываемых на территории муниципального образования, составляет суть муниципальной инвестиционной политики.
Под инвестициями понимаются денежные средства, ценные бумаги, иное имущество и права, имеющие денежную оценку и вкладываемые в целях получения прибыли или иного полезного эффекта. Под инвестиционной деятельностью понимаются вложение средств (инвестирование) и практические действия по их использованию.
Законодательную базу инвестиционной деятельности в РФ составляют федеральные законы: О бюджете развития РФ, Об инвестиционной деятельности в РФ, осуществляемой в форме капитальных вложений, Об иностранных инвестициях в РФ.
Различают два вида инвестиций инвестиции в форме капитальных вложений, обеспечивающие воспроизводство основных средств, и портфельные инвестиции (приобретение ценных бумаг), обеспечивающие воспроизводство финансовых средств. Для муниципальных образований основную роль играют капитальные вложения затраты на новое строительство, расширение, реконструкцию и техническое перевооружение действующих объектов, приобретение оборудования, проектно-изыскательские работы и т. д.
Условия и предпосылки привлечения инвестиций на территорию муниципального образования
Для привлечения инвестиций на территорию муниципального образования необходимы как объективные, так и субъективные условия и предпосылки. К объективным предпосылкам относятся реальные экономико-географические и иные факторы, связанные с расположением территории. Они составляют инвестиционный потенциал данной территории и могут представлять интерес для инвесторов.
К субъективным факторам такого рода относится деятельность муниципальной власти по раскрытию этого потенциала и привлечению инвестиций на свою территорию.
Инвестиционный потенциал территории складывается из ряда факторов (рис. 7.5.1)

культурного строительства.
Во втором случае органы местного самоуправления напрямую участвуют в инвестиционной деятельности. Наряду с перечисленными мерами по созданию благоприятных условий для инвестирования, такое участие предполагает:
¦ использование средств местных бюджетов для полного или частичного финансирования инвестиционных проектов;
¦ разработку и утверждение инвестиционных проектов, осуществляемых за счет или с участием бюджетных средств;
¦ привлечение для инвестиционной деятельности кредитных ресурсов путем выпуска муниципальных займов (подробнее об этом см. ниже);
¦ проведение конкурсов исполнителей, экспертизы и отбора инвестиционных проектов.
Контроль над целевым и эффективным использованием средств местных бюджетов, направляемых на капитальные вложения, осуществляют уполномоченные органы местного самоуправления.
Важным направлением инвестиционной политики органов местного самоуправления является работа по включению инвестиционных проектов, важных для жизнеобеспечения муниципального образования, в федеральные и региональные инвестиционные программы. Эта работа особенно актуальна для таких сфер, как снос ветхого жилья, коммунальная энергетика, социальная сфера и т. п. Как правило, мероприятия федеральных и региональных программ финансируются из бюджетов нескольких уровней на основе долевого участия.
При участии органов местного самоуправления в финансировании инвестиционных проектов на уровне всей страны или субъектов РФ их разработка и утверждение согласовываются с органами местного самоуправления.
Маркетинг территории муниципального образования
Под маркетингом территории понимается деятельность органов местного самоуправления, направленная на создание, развитие, эффективное продвижение и использование конкурентных преимуществ территории в интересах привлечения внутренних и внешних инвесторов.
В СССР вопросы размещения инвестиционных объектов решались централизованно, на уровне Госплана. В условиях рыночной экономики этот процесс носит стихийный характер и его результат во многом зависит от случайных факторов.
Здесь происходит то же, что и на товарном рынке: выигрывает тот, кто предлагает лучший товар за меньшую цену. Маркетинг территории муниципального образования преследует главной целью формирование и улучшение имиджа муниципального образования, его престижа, деловой и социальной конкурентоспособности, обеспечивающей возможность привлечения инвестиций для более эффективного решения проблем социально-экономического развития.
В основе маркетинга территории муниципального образования, согласно мировой практике маркетинга, лежат четыре компонента: продукт, цена, позиционирование, продвижение (рис. 7.5.2):

Такие разработки и технологии имеются в ряде муниципальных образований с развитым научным потенциалом. Крайне важно знать об имеющихся разработках, провести их соответствующую экспертизу, осуществить рекламу.
Для реализации целей муниципального маркетинга необходим ряд условий (рис. 7.5.3).

планы претендентов на реализацию проекта должны быть подвергнуты всесторонней экспертизе, по результатам которой принимается решение о допуске проекта к конкурсу на получение муниципальных инвестиций. Конкурс проводится после проведения экспертизы. С его победителем заключается договор о предоставлении заемных средств на возвратной и платной основах.
Возврат и уплата процентов за полученные бюджетные средства должны иметь надлежащее обеспечение. В качестве его могут выступать: залог ликвидного имущества, гарантия банка, поручительство третьих лиц, обладающих необходимыми денежными средствами или ликвидным имуществом.
Бизнес-план заемщика по реализации инвестиционного проекта прилагается к договору и подписывается обеими сторонами. Финансирование инвестиционных проектов начинается после официального решения о включении их в перечень муниципальных инвестиционных программ.
Вопросы для самоконтроля
1. Что такое инвестиционный потенциал территории муниципального образования?
2. В чем состоят объективные и субъективные условия и предпосылки для привлечения инвестиций на территорию муниципального образования?
3. Что такое маркетинг территории муниципального образования?
4. Каковы основные компоненты маркетинга территории?
5. Какую роль в привлечении инвестиций на территорию муниципального образования могут играть муниципальные займы?
6. Каков порядок (алгоритм) выпуска муниципального займа?
7. Каковы критерии отбора инвестиционных проектов органами местного самоуправления?
Управление пространственным развитием поселений. Пространственное развитие в комплексном социально-экономическом развитии муниципального образования
Социально-экономическое развитие муниципального образования (далее будет идти речь в основном о городе) осуществляется в его территориальных границах. При этом территория каждого поселения должна быть соответствующим образом организована и обустроена.
Основные требования к зонированию территории города и организации городского пространства затрагивались в главе 2. Однако фактический уровень использования и организации территории в разных поселениях существенно различен, что связано главным образом с исторически сложившейся планировкой и застройкой.
Следствиями неэффективной организации территории поселения могут быть, например, усложнение транспортных связей, удлинение инженерных коммуникаций, близость экологически вредных производств к жилым районам, недостаточность зеленых массивов в городской черте. Во многих городах исторически сложившийся старый центр остается менее благоприятным для жизни, чем новые микрорайоны.
Поэтому повышение эффективности организации территории является одним из важнейших компонентов комплексного социально-экономического развития муниципального образования.
Градоустройство это рациональная организация и пространственное развитие территории поселения с целью повышения комфортности среды проживания.
Доктрина пространственного развития современных городов, цели и задачи городской политики в сфере градоустройства были изложены мировым архитектурным сообществом в документе, известном как Афинская хартия [1]. Основной ее постулат сводится к обеспечению городскому жителю благоприятной среды обитания, чтобы жить, работать, отдыхать, передвигаться.
Пространственное развитие города часто воспринимается как приращение его территории. Между тем освоение новых территорий и строительство новых объектов часто лишь усложняет процессы организации городского пространства и жизнеобеспечения населения, а качество городской среды понижается.
Поэтому первоочередной задачей пространственного развития города является поиск ресурсов уже освоенных территорий, и лишь при исчерпании этих ресурсов целесообразно расширение территории города. В последнее время распространенным становится подход к градоустройству как к развитию и приращению цены городской недвижимости. Действительно, земельный участок, к которому подведены дороги и инженерные коммуникации, возрастает в цене не только на величину произведенных расходов, но и сам по себе. Неиспользуемое здание с ничтожной балансовой стоимостью может резко подорожать при реализации того или иного инвестиционного проекта.
При обустройстве отдаленного микрорайона и улучшении его транспортных связей с центром города стоимость квартир в нем на вторичном рынке жилья возрастает. Стоимость квартир в районе города может также увеличиться, например, в связи с ликвидацией или коренной реконструкцией близко расположенного экологически вредного предприятия.
Муниципальный заказ в бюджетном процессе
Казначейское исполнение местного бюджета в настоящее время осуществляется в разных муниципальных образованиях по одной из двух схем.
Первая схема предусматривает создание в муниципальном образовании своего муниципального казначейства, как правило, в составе финансового органа администрации. Распорядители бюджетных средств открывают в муниципальном казначействе лицевые счета. Казначейство играет роль кассира всех распорядителей и получателей бюджетных средств.
Оно проверяет правильность заявок распорядителей бюджетных средств на финансирование расходов, их соответствие бюджетной росписи и оплачивает счета поставщиков. На расчетные счета бюджетных организаций перечисляются только расходы на заработную плату работников.
Вторая схема предусматривает заключение соглашения о кассовом обслуживании исполнения местного бюджета с территориальным органом Федерального казначейства или казначейства субъекта РФ. Данные органы не вправе отказать муниципальному образованию в заключении такого соглашения.
Переход на казначейское исполнение бюджета сложная процедура, требующая создания соответствующих компьютерных программ и баз данных о распорядителях и получателях бюджетных средств, обучения персонала. В настоящее время на рынке программных продуктов присутствует несколько программ казначейского исполнения местных бюджетов, разработанных разными внедренческими организациями.
Каждый из продуктов имеет достоинства и недостатки; при этом муниципальные образования внедряют у себя разные модели. Отсутствие унифицированного программного обеспечения приведет к негативным последствиям, осложняя обмен информацией.
Муниципальный заказ в бюджетном процессе
При рассмотрении в разделе 6.7 вопросов организации муниципального заказа обращалось внимание на его связь с бюджетным процессом, а муниципальный заказ в широком понимании характеризовался как идеология формирования и исполнения расходной части бюджета. Переход на казначейское исполнение бюджета придает этой связи новый аспект.
Действительно, при казначейском исполнении бюджета стоимость каждой позиции муниципального заказа уже внесена в базу данных бюджетной росписи. При заключении конкретного муниципального контракта осуществляется автоматизированная сверка суммы контракта с предусмотренной в бюджетной росписи и блокируется заключение контрактов, превышающих выделенные лимиты ассигнований.
Схема взаимосвязи муниципального заказа с исполнением бюджета представлена на рис. 6.9.3.
Реализация такой схемы требует соответствующей доработки программного обеспечения казначейского исполнения бюджета, но позволяет установить надежный контроль за обоснованностью муниципальных контрактов и финансированием обязательств бюджета по их оплате.
Муниципальный кредит
Эффективным инструментом муниципальной финансовой политики может быть использование финансово-кредитных отношений. Согласно Федеральному закону 2003 г. муниципальные образования вправе привлекать заемные средства, в т. ч. за счет выпуска муниципальных ценных бумаг, в порядке, установленном представительным органом местного самоуправления в соответствии с действующим законодательством.
Бюджетный кодекс РФ определяет, что органы местного самоуправления имеют право на заключение кредитных соглашений и договоров, получение муниципальных займов, осуществляемых путем выпуска муниципальных ценных бумаг (муниципальные облигации, жилищные сертификаты), получение бюджетных ссуд и бюджетных кредитов из бюджетов других уровней, выдачу муниципальных гарантий. В этих случаях у муниципального образования возникает муниципальный долг.

Сумма данных раздела I дает объем образованных на территории финансовых ресурсов (без средств населения). Итоги раздела II представляют собой объем затрат (без средств населения), произведенных на территории.
Итоги раздела III характеризуют баланс доходов и расходов. В разделе IV отражены источники покрытия дефицита бюджета.
При разработке сводного финансового баланса территории используются данные местных экономических, финансовых, налоговых, статистических органов, функциональных подразделений территориальных органов государственной власти, экономические нормативы и лимиты по основным показателям развития территории, данные местного бюджета, балансов доходов и расходов всех предприятий и организаций, расположенных на территории.
Вопросы для самоконтроля
1. Каковы цели и задачи муниципальной финансовой политики?
2. Какие инструменты могут быть использованы при реализации муниципальной финансовой политики?
3. Каковы основные этапы бюджетного процесса в муниципальном образовании?
4. Чем характеризуется казначейское исполнение местных бюджетов?
5. Какое влияние может оказать казначейское исполнение бюджета на организацию работы по муниципальному заказу?
6. Какими правами обладает муниципальное образование в сфере финансовокредитных отношений?
7. Для чего нужен сводный финансовый баланс территории муниципального образования?
Хозяйственная кооперация и внешние экономические связи муниципальных образований. Межмуниципальная хозяйственная кооперация
Муниципальные образования могут решать многие экономические проблемы совместно и более эффективно. Межмуниципальная хозяйственная кооперация позволяет снизить стоимость продукции для муниципальных нужд за счет сооружения и эксплуатации более крупных совместных объектов, получения одними муниципальными образованиями продукции и услуг с предприятий и учреждений, расположенных на территории близлежащих муниципальных образований, увеличения масштабов производства товаров и услуг.
В зарубежной практике межмуниципальная хозяйственная кооперация получила широкое развитие и осуществляется в различных формах (табл. 6.10.1).
При кооперации небольших муниципалитетов с крупным для координации сотрудничества создается единый орган, в который входят представители всех заинтересованных муниципалитетов. Государство не контролирует такую кооперацию. При совместном решении общих вопросов создается руководящий орган с участием всех муниципалитетов. В некоторых случаях он обладает полномочиями по утверждению бюджета, тогда как в других случаях это делают местные органы участвующих в соглашении муниципалитетов.
Совместное строительство и эксплуатация хозяйственных объектов и создание управляющих компаний особенно эффективны в сферах инфраструктуры, требующих крупных инвестиций.
Практика использования межмуниципальной кооперации за рубежом характеризуется как достоинствами, так и недостатками. С одной стороны, кооперация позволяет эффективно и гибко решать определенные договором задачи. Услуга, приобретенная с помощью кооперации, обходится муниципалитету дешевле, чем ее самостоятельное производство.
С другой стороны, возникают проблемы компетенции и ответственности. Так, у принимающих участие в кооперации местных советов меньше возможностей по самостоятельному управлению совместным предприятием, чем в случае, если бы этим предприятием руководил сам муниципалитет. Общественности также труднее вникнуть в суть дела.
Решение многих задач независимыми межмуниципальными компаниями может ограничить свободу действий участвующих в кооперации муниципалитетов. Возникают сложности, которые не всегда можно разрешить силами двух муниципалитетов, участвующих в соглашении.
Муниципалитет, приобретающий услугу у другого муниципалитета, не в состоянии влиять на ее качество (например, на выбор интерьера и порядок эксплуатации лечебницы). Поэтому многие из соглашений по межмуниципальной кооперации должны утверждаться государственными инстанциями.
Во многих странах основным направлением межмуниципальной кооперации служат совместные строительство и содержание объектов, обслуживающих несколько соседних муниципалитетов. В этом случае создаются специальные округа по содержанию соответствующих объектов, границы которых не совпадают с границами муниципалитетов.
Широко известны школьные округа, а также водохозяйственные и иные специализированные межмуниципальные округа.
В России правовая база для межмуниципальной хозяйственной кооперации отсутствует и почти нет практического опыта. Однако такие возможности откроются после вступления в силу Федерального закона 2003 г. Законом предусмотрено, что представительные органы муниципальных образований для совместного решения вопросов местного значения могут учреждать межмуниципальные хозяйственные общества в форме закрытых акционерных обществ и обществ с ограниченной ответственностью.
Для совместного решения социальных задач представительные органы муниципальных образований могут учреждать межмуниципальные некоммерческие организации в форме автономных некоммерческих организаций и фондов.
Все перечисленные общества и организации подлежат государственной регистрации в соответствии с действующим законодательством и функционируют в соответствии с нормами Гражданского кодекса РФ.
Внешние экономические связи муниципальных образований
Многие города активно участвуют в международных экономических связях, как с целью закупок ряда необходимых товаров (подвижной состав транспорта, медикаменты, медицинское оборудование и многое другое), так и для привлечения инвестиций.
Для реализации внешних экономических связей в администрациях городов могут создаваться особые структурные подразделения. Основные этапы деятельности местной администрации при проведении закупок по импорту показаны на рис.
6.10.1.

меж-дународников и созданию условий для повышения квалификации специалистов, работающих в области внешнеэкономической деятельности и международных связей;
¦ поддержка научных исследований и мероприятий, направленных на изучение внешнеэкономической деятельности и международных связей города, процесса привлечения инвестиций, изучение рынков сбыта и т. п.
Еще одно из направлений внешних экономических связей российских городов создание совместных предприятий. Это позволяет привлекать инвестиции в создание или реконструкцию необходимого для города объекта, а зарубежным инвесторам получать выгодные заказы и долю в прибылях или часть производимой продукции.
В ряде городов созданы представительства инофирм.
Опыт кооперационных и внешних экономических связей российских муниципальных образований еще невелик, ио достигнутые результаты позволяют надеяться на расширение этой сферы деятельности и повышение ее эффективности.
Вопросы для самоконтроля
1. В чем основные преимущества межмуниципальной кооперации?
2. Каковы основные формы межмуниципальной кооперации за рубежом?
3. Какие проблемы возникают в межмуниципальном хозяйственном сотрудничестве?
4. Какие возможности межмуниципального экономического сотрудничества открывают нормы Федерального закона 2003 г.?
5. Каковы направления внешнеэкономической деятельности органов местного самоуправления?
Организационные формы комплексного управления экономикой и финансами муниципального образования
Широкий круг экономических проблем, решаемых органами местного самоуправления, реализация муниципальной экономической политики требуют создания соответствующих организационных структур. Функции некоторых из подобных структур рассматривались в предыдущих разделах.
Здесь излагается вопрос о системном руководстве и комплексном управлении муниципальной экономической политикой.
Как отмечалось, за последние годы для выполнения новых экономических функций в местных администрациях появились новые организационные структуры: по управлению имуществом, земельными ресурсами, по инвестиционной политике, по налоговой, ценовой и тарифной политике, по работе с промышленными и предпринимательскими структурами, по муниципальному заказу, по казначейскому исполнению бюджета, по внешним экономическим связям и т. п. Реже встречаются такие новые структуры, как служба стратегического развития, единая служба управления недвижимостью, структурные подразделения, отвечающие за привлечение и эффективное использование заемных средств. Эти новые подразделения должны так или иначе сочетаться с прежними организационными структурами администраций.
В связи с развитием рыночной инфраструктуры на территории муниципальных образований возникают такие финансово-экономические институты различных форм собственности, как банки, страховые компании, пенсионные фонды, лизинговые компании, залоговые фонды, аудиторские, консалтинговые фирмы и т. п., взаимодействие с которыми для местной администрации необходимо.
Функционирование в составе администрации и вне ее множества разнообразных (в т. ч. новых) организационных структур, так или иначе воздействующих на формирование муниципальной экономической политики, поставило вопрос о том, кто отвечает за эту политику в целом, обеспечивая ее координацию, целенаправленность и эффективность.
В муниципальных образованиях этот вопрос решается по-разному. Немаловажную роль играют и личностные факторы, например профессиональная квалификация самого главы администрации и его заместителей.
Из всего многообразия существующих структур местных администраций и методов координации экономической политики муниципального образования можно выделить четыре принципиальных схемы.
Децентрализованная, Планово-экономическая служба, финансовая служба, управление имуществом, управление инвестициями, работа с промышленностью и предпринимателями являются независимыми друг от друга структурными подразделениями и находятся в подчинении непосредственно главы администрации и разных его заместителей. Роль координатора экономической политики при этом неизбежно ложится на главу администрации.
В основном децентрализованная, но с усиленным комитетом (управлением, департаментом) экономики. В ведение последнего передаются некоторые дополнительные функции: инвестиционная политика, работа с предпринимательством, потребительский рынок и т. п.
Частично централизованная на уровне влиятельного заместителя главы администрации по экономике с координирующими функциями. В его ведении находятся вопросы собственно экономики, промышленности и т. п., иногда весь блок вопросов перспективного развития муниципального образования, использования земель, взаимодействия с банковскими и иными коммерческими структурами.
Но управление имуществом и финансовый орган местного самоуправления этому заместителю не передаются.
Полностью централизованная. Первый заместитель главы администрации управляет всем экономическим блоком, включая экономику, финансы и недвижимость.
Большинство муниципальных образований используют вторую и третью из названных схем в различных модификациях. Однако наиболее рациональной представляется централизованная схема управления экономическим блоком, ибо только при этой схеме в муниципальном образовании создаются наилучшие условия для системного планирования и координации экономической политики, включая:
¦ целевую направленность муниципальной экономики на повышение качества и эффективности оказания муниципальных услуг населению;
¦ концентрацию на решении этой задачи всех ресурсов территории, включая объекты муниципальной собственности и ресурсы хозяйствующих субъектов;
¦ обеспечение поддержки немуниципального сектора экономики;
¦ увязку экономического и финансового планирования;
¦ увязку решения текущих и перспективных задач.
Вопросы для самоконтроля
1. Какие организационные структуры участвуют в управлении муниципальной экономикой?
2. Как обосновать выбор наиболее рациональной организационной структуры управления муниципальной экономикой?
УПРАВЛЕНИЕ КОМПЛЕКСНЫМ СОЦИАЛЬНО-ЭКОНОМИЧЕСКИМ РАЗВИТИЕМ МУНИЦИПАЛЬНОГО ОБРАЗОВАНИЯ
Цель данной главы познакомить читателя с методами прогнозирования и планирования комплексного социально-экономического развития муниципальных образований, управления инвестиционными процессами и градостроительной деятельностью на муниципальном уровне. Рассматриваются вопросы анализа социально-экономического положения, прогнозирования и стратегического планирования социально-экономического развития муниципального образования, реализации планов развития с помощью целевых программ, привлечения инвестиций в социально-экономическое развитие муниципального образования, организации градостроительства как важнейшего компонента развития территории.
Результатом изучения главы должно быть овладение методами и практическими навыками прогнозирования и планирования социально-экономического развития территорий.
Условия и факторы социально-экономического развития муниципального образования. Постановка задачи
Выше отмечалось, что муниципальное образование как сложная социально-экономическая система должно одновременно обладать и устойчивостью к неблагоприятным внешним воздействиям, и нацеленностью на благоприятные изменения, т. е. на развитие, причем устойчивое. Управление состоянием муниципального образования позволяет поддерживать на достигнутом уровне все системы его жизнеобеспечения, объемы и качество муниципальных услуг.
Управление развитием нацелено на повышение этого уровня при заданной генеральной цели муниципальной деятельности: повышение качества жизни населения.
Управление состоянием и управление развитием две взаимосвязанных стороны муниципального управления. .
В предыдущих главах при характеристике управления отдельными сферами муниципальной деятельности так или иначе затрагивались вопросы развития. Настоящая глава посвящена вопросам управления комплексным социально-экономическим развитием муниципального образования.
Обеспечение устойчивого социально-экономического развития муниципального образования включает в себя ряд взаимосвязанных и последовательно решаемых задач (рис. 7.1.1).

развития муниципального образованияэкономического
Исходной базой для планирования комплексного социально-экономического развития муниципального образования является анализ внутренней и внешней среды. Анализ существующей социально-экономической ситуации в муниципальном образовании позволяет делать выводы о внутренних ресурсах, возможностях, направлениях и перспективах его социально-экономического развития.
Анализ внешних условий развития, включая общую социально-экономическую ситуацию в государстве, состояние нормативно-правовой базы, систему и подходы к управлению социально-экономическим развитием в России и конкретном регионе, позволяет диагностировать и учитывать те проблемы, с которыми можно столкнуться при разработке и реализации планов и программ развития муниципального образования.
Взаимосвязь социально-экономического развития государства и муниципальных образований
В основе социально-экономического развития СССР лежали государственные пятилетние планы, составной частью которых были планы развития макрорегионов, отраслей народного хозяйства, территориально-производственных комплексов, республик, краев и областей и отдельных локальных территорий (нынешних муниципальных образований). Эти планы были увязаны по срокам, объемам выделяемых капитальных вложений, мощностям строительных организаций, поставкам оборудования и т. д. Основные мероприятия планов развития финансировались и осуществлялись соответствующими министерствами и ведомствами.
Для городов разрабатывались и утверждались генеральные планы развития на срок до 15-20 лет. Хотя эти планы зачастую вели к неэффективному использованию ресурсов в угоду отраслевым интересам и практически никогда не выполнялись в полном объеме, они все же служили определенными ориентирами развития.
При переходе к рыночной экономике и многообразию форм собственности прежняя система всеобщего директивного планирования социально-экономического развития страны и отдельных территорий была разрушена. В начале 1990-х гг. был выдвинут тезис о несовместимости рынка и плана. Однако к настоящему времени надежда только на рыночные силы иссякла, а в странах с развитой рыночной экономикой стратегическое планирование уже давно выступает действенным инструментом государственного регулирования экономики и социального развития.
Планомерное развитие общества одно из основных достижений человеческой цивилизации. С помощью стратегического планирования и программно-целевого подхода обеспечивается комплексность развития всех звеньев хозяйственной системы.
Управление социально-экономическим развитием России регулируется Федеральным законом О государственном прогнозировании и программах социальноэкономического развития Российской Федерации. В законе содержатся положения о необходимости проведения на федеральном и региональном уровнях работ прогнозно-аналитического характера, формирования концепций и программ развития.
Закон установил, что результаты государственного прогнозирования социально-экономического развития Российской Федерации используются при принятии органами законодательной и исполнительной власти конкретных решений в области социально-экономической политики государства. Наиболее важные его положения могут и должны быть применены для разработки прогнозов, концепций и программ комплексного социально-экономического развития на муниципальном уровне.
Муниципальный заказ
Особую значимость в последнее время приобрело муниципальное регулирование тарифов на жилищно-коммунальные услуги. Проводимая в России реформа ЖКК предполагает, что в перспективе каждый житель должен полностью оплачивать все услуги по содержанию и коммунальному обслуживанию своего жилища с учетом выплат по жилищным субсидиям.
Однако конкретные сроки достижения этой цели неясны и неоднократно отодвигались решениями федеральных органов.
При выработке механизма регулирования тарифов на жилищно-коммунальные услуги следует учитывать следующие факторы.
Во-первых, целесообразно на некоторые жилищные услуги устанавливать не единый тариф по всей территории муниципального образования, а дифференцировать его в зависимости от планировки квартир, высоты потолков, уровня благоустройства, изношенности дома, района расположения и т. п. Тем самым большую плату будут вносить обладатели престижного жилья. Естественно, для установления подобной дифференциации расценок требуются е серьезные исследования.
Во-вторых, льготы следует предоставлять не поставщикам, а потребителям жилищно-коммунальных услуг, причем адресно. Предоставление льготы, например, теплоснабжающей организации при пониженном тарифе на теплоэнергию означает, что местный бюджет за счет собранных налогов дотирует всех потребителей теплоэнергии, независимо от их жизненного уровня, причем наибольшую выгоду получат как раз те, у кого больше жилплощадь, т. е. состоятельные слои населения.
Некоторые возможности имеет муниципальная власть и в регулировании цен на потребительском рынке. Инструментами такого регулирования могут быть установление предельных торговых надбавок на реализацию отдельных наиболее важных видов продовольствия, организация муниципальных рынков с пониженными ставками арендной платы и др.
В ряде муниципальных образований устанавливаются предельные цены на реализацию наиболее значимых продуктов (например хлеба).
Вопросы для самоконтроля
1. В чем заключается взаимосвязь между налогами, ценами и тарифами на муниципальные услуги?
2. Каковы возможности органов местного самоуправления в вопросах налогового регулирования?
3. Каковы возможности органов местного самоуправления в вопросах регулирования тарифов на муниципальные услуги?
4. В чем состоит специфика формирования тарифов на жилищно-коммунальные услуги?
Муниципальный заказ. Роль муниципального заказа в экономике муниципального образования
Система муниципального заказа служит одним из самых важных регуляторов экономических процессов на муниципальном уровне. Зачастую понятие муниципального заказа трактуется достаточно узко как способ конкурсной закупки отдельных видов материальных ресурсов для муниципальных нужд либо (реже) для оказания некоторых муниципальных услуг.
С такой трактовкой согласиться нельзя. Через муниципальный заказ должны проходить вся продукция, закупаемая для муниципальных нужд, и все бюджетные муниципальные услуги, оказываемые как муниципальными, так и иными исполнителями.
В этом смысле муниципальный заказ следует рассматривать как идеологию формирования и исполнения расходной части местного бюджета, как элемент системы управления финансовыми ресурсами муниципального образования.
К сожалению, во многих муниципальных образованиях конкурсное размещение муниципального заказа является скорее исключением, чем правилом. Нет единой службы, ответственной за организацию муниципального заказа.
Каждое структурное подразделение администрации самостоятельно ищет поставщиков необходимой ему продукции и услуг или работает с ранее известными (знакомыми) поставщиками, не имеет достаточной информации о конъюнктуре цен и качественных характеристиках продукции данного поставщика в сравнении с аналогами. За счет этого местные бюджеты теряют значительные средства.
В Бюджетном кодексе РФ используются термины муниципальный контракт и муниципальный заказ.
Муниципальный контракт это договор, заключенный органом местного самоуправления, бюджетным учреждением, уполномоченным органом или организацией от имени муниципального образования с физическими и юридическими лицами в целях обеспечения муниципальных нужд, предусмотренных в расходах местного бюджета.
Муниципальный заказ это совокупность заключенных муниципальных контрактов на поставку товаров, производство работ, оказание услуг за счет средств местного бюджета.
Предметом муниципального заказа служат работы по благоустройству территории, строительство, реконструкция и капитальный ремонт дорог, строительство и ремонт объектов социальной инфраструктуры, поставка горюче-смазочных материалов для муниципальных нужд, переработка и утилизация отходов, содержание, обслуживание, текущий и капитальный ремонт жилищного и нежилого муниципального фонда, инженерных сетей, производство отдельных видов продукции для муниципальных нужд, производство товаров народного потребления, в первую очередь для детей и малоимущих граждан, оказание иных услуг, необходимых для удовлетворения бытовых и социально-культурных потребностей населения. С помощью муниципального заказа могут решаться различные задачи: снижение затрат на отдельные виды товаров и услуг, адресное предоставление услуг гражданам, нуждающимся в социальной поддержке, приоритетное развитие отдельных видов услуг, объемы которых по разным причинам не регулируются рыночными механизмами, сокращение сроков исполнения и обеспечение качества предоставляемых услуг.
Объем муниципального заказа и сферы его применения должны выбираться с учетом реально имеющихся ресурсов и приоритетов в решении отдельных задач. Принципы осуществления муниципального заказа:
¦ жесткий контроль за размещением контрактов;
¦ экономия бюджетных средств;
¦ соблюдение свободы конкуренции.
Процесс формирования и исполнения муниципального заказа
В разных муниципальных образованиях могут использоваться разные схемы формирования и исполнения муниципального заказа. Этот процесс (рис.
6.7.1) чаще всего включает четыре этапа.
IV этап

15 % и свести к минимуму факты коррупции при распределении муниципальных контрактов.
Способы размещения муниципального заказа
В мировой и отечественной практике используются следующие способы размещения муниципального заказа (рис. 6.7.2).

мажорные (чрезвычайные) обстоятельства: наводнения, пожары, разрушение муниципальных объектов;
¦ из-за невыполнения требований конкурса все заявленные на конкурс предложения отклонены.
Бесконкурсное размещение муниципального заказа используется в основном при выполнении работ местными монополистами или неразвитости конкурентной среды.
Администрация муниципального образования должна подготовить методическое обеспечение муниципального заказа, т. е. выбрать и обосновать форму проведения мероприятий по отдельным контрактам, установить критерии отбора исполнителей.
К потенциальным исполнителям муниципальных контрактов в зависимости от их характера могут быть предъявлены следующие требования. Исполнитель должен иметь необходимые профессиональные знания и квалификацию, финансовые средства, оборудование и другие материальные возможности, опыт и положительную репутацию, быть надежным, обладать необходимыми трудовыми ресурсами для выполнения муниципального контракта, исполнять обязательства по уплате налогов в бюджеты всех уровней, не должен быть неплатежеспособным, находиться в процессе ликвидации (для юридического лица), быть признан несостоятельным (банкротом).
Поставщиком не может являться организация, на имущество которой наложен арест и (или) экономическая деятельность которой приостановлена.
Особенности организации муниципального заказа в социальной сфере
Методы муниципального заказа стали распространяться и на отдельные социальные услуги, в первую очередь в медицинском обслуживании и образовании. Исходя из наличия бюджетных средств, органы местного самоуправления определяют объем медицинских, образовательных и других социальных услуг, которые они в состоянии профинансировать, и на этот объем заключают договоры (контракты) с соответствующими муниципальными, государственными или частными учреждениями. Так появился термин муниципальный социальный заказ.
В некоторых городах этот заказ стал основной формой управления муниципальными учреждениями со стороны местной администрации.
Так, в Новосибирске действует положение о муниципальном социальном заказе. С его помощью решается несколько задач:
¦ осуществляется правовое и бюджетно-финансовое закрепление обеспечения социальных программ;
¦ повышается эффективность использования средств, выделяемых на решение социальных вопросов;
¦ увеличивается прозрачность финансирования социальной сферы, т. е. расходование бюджетных средств на эти цели становится открытым для контроля со стороны общественности;
¦ обеспечивается возможность конкуренции в оказании социальных услуг и др.
Технология выдачи муниципального социального заказа состоит в следующем. Органы местного самоуправления, зная актуальные проблемы в социальной сфере, объявляют в прессе конкурс проектов, решающих ту или иную проблему. Заказчиком выступает местная администрация.
Исполнителем (подрядчиком) могут выступать организации всех форм собственности.
Критерии отбора наиболее эффективного социального проекта определяет заказчик. Среди них могут быть:
¦ организационная самостоятельность исполнителя;
¦ наличие опыта в направлении конкурсного вида социальной деятельности или объекта социального заказа;
¦ уровень проектной проработки мероприятий, связанных с выполнением конкретного социального заказа.
В случае неисполнения (некачественного исполнения) контракта социального заказа муниципальные органы вправе требовать возмещения ущерба от исполнителя.
Организация управления муниципальным заказом
В большинстве муниципальных образований размещение муниципального заказа производится децентрализованно, т. е. каждое структурное подразделение администрации самостоятельно изыскивает поставщиков необходимой продукции (в пределах выделенных бюджетных средств) и заключает муниципальные контракты. Однако в администрациях ряда городов для организации работ по муниципальному заказу созданы специальные структурные подразделения.
Создание такой службы позволяет экономически грамотно рассматривать и сопоставлять предложения, поступающие от потенциальных исполнителей и отраслевых структурных подразделений администрации, проводить единую политику в сфере муниципального заказа, организовывать конкурсы, подписывать контракты на весь объем муниципального заказа, осуществлять контроль за их выполнением.
В последнее время активно развивается система организации муниципальных закупок через Интернет, что позволяет расширять географию поставщиков и экономить бюджетные средства.
Вопросы для самоконтроля
1. Что такое муниципальный заказ и муниципальный контракт?
2. Что может быть предметом муниципального заказа?
3. Каковы основные этапы формирования и размещения муниципального заказа?
4. Каковы основные способы размещения муниципального заказа?
5. В чем преимущества централизованного управления муниципальным заказом перед децентрализованным?
Система муниципальных финансов. Финансовые ресурсы местного самоуправления и их классификация
Правовые основы и принципы организации муниципальных финансов изложены в главе 1. В настоящем разделе рассматриваются вопросы формирования и расходования финансовых ресурсов местного самоуправления, в разделе 6.9 будут рассмотрены технологии и инструменты управления муниципальными финансами.
В Европейской Хартии о местном самоуправлении изложены следующие принципы обеспечения самостоятельности и достаточности местных бюджетов:
¦ достаточность собственных финансовых средств и их соразмерность предоставленным полномочиям;
¦ свобода распоряжения этими средствами при осуществлении своих функций;
¦ поступление хотя бы части финансовых средств местного самоуправления за счет местных сборов и налогов;
¦ защита более слабых органов местного самоуправления за счет процедур финансового выравнивания;
¦ предоставление субсидий не должно идти в ущерб выбора политики органов местного самоуправления.
В России эти принципы соблюдаются не полностью, особенно в части достаточности собственных финансовых средств, их соразмерности предоставленным полномочиям, размера местных налогов и сборов и свободы распоряжения финансовыми средствами.
Финансовые ресурсы местного самоуправления классифицируются по различным признакам:
¦ налоговые и неналоговые (к неналоговым относятся доходы от использования муниципального имущества и предоставления муниципальных услуг);
¦ собранные на территории муниципального образования и полученные от других уровней бюджетной системы в порядке бюджетного регулирования;
¦ законодательно закрепленные (собственные) и полученные от государства целевым назначением (субвенции) для выполнения отдельных государственных полномочий;
¦ принадлежащие муниципальному образованию и заемные;
¦ входящие в состав муниципальной казны и принадлежащие муниципальным предприятиям и учреждениям.
Для обеспечения единой методологии и сопоставимости показателей бюджетов всех уровней в Российской федерации введена единая бюджетная классификация, установленная Федеральным законом О бюджетной классификации РФ. Органы местного самоуправления (как и органы представительной власти субъектов РФ) вправе производить дальнейшую детализацию объектов бюджетной классификации, не нарушая общих принципов построения и единства бюджетной классификации РФ.
Федеральный закон 2003 г. разграничил источники доходов и расходные полномочия между муниципальными образованиями разных типов (поселениями, муниципальными районами и городскими округами), установил принципы выравнивания уровня бюджетной обеспеченности муниципальных образований и процедуры финансирования отдельных государственных полномочий, передаваемых органам местного самоуправления. Конкретные перечни и ставки налоговых платежей, поступающих в бюджеты муниципальных образований разных типов, подлежат определению при корректировке Бюджетного и Налогового кодексов РФ.
Доходы местных бюджетов
Источники доходов местных бюджетов показаны на рис. 6.8.1.

коммунальное хозяйство, образование и здравоохранение. В некоторых муниципальных образованиях на эти три статьи расходуется до 75-80 % бюджетных расходов.
В перспективе структура расходов будет меняться. В частности, будут сокращаться расходы на финансирование жилищнокоммунального комплекса в связи с передачей бюджетных средств на эти цели от жилищно-эксплуатационных организаций к гражданам, причем выплата жилищных субсидий будет финансироваться через федеральный бюджет и бюджеты субъектов РФ.
Расходы на образование и здравоохранение будут сосредоточены в бюджетах муниципальных районов и городских округов, а расходы на финансирование образовательного процесса, включая заработную плату педагогических работников, передаются на уровень субъектов РФ.
В бюджете текущих расходов могут выделяться защищенные статьи, по которым сокращение расходов недопустимо ни при каких обстоятельствах. К таким статьям обычно относятся расходы на заработную плату, оплату коммунальных и транспортных услуг бюджетных организаций, питание в бюджетных учреждениях (больницы, детские учреждения и др.), медикаменты, выплату пособий и компенсаций и пр.
Средства бюджета развития расходуются на капитальное строительство, капитальный ремонт и иные инновационные мероприятия. В условиях экономического кризиса и дефицита средств на текущие расходы большинство муниципа-
литетов сегодня не в состоянии сформировать бюджет развития и все имеющиеся у них средства направляют на неотложные текущие нужды. Но и в экономически благополучных странах прямые бюджетные расходы на цели развития обычно невелики, и основная доля средств формируется за счет муниципальных займов.
Возможные пути сокращения расходов местных бюджетов показаны на рис. 6.8.3.

доноры, которые вносят основной вклад в формирование консолидированного бюджета субъекта РФ. Для них становится выгодным иждивенчество и невыгодным наращивание собственной доходной базы, ибо это приводит к сокращению дотаций в следующем году.
Поэтому размер консолидированного бюджета субъекта РФ не растет, и с каждым годом становится все труднее обеспечивать финансирование действительно дотационных территорий.
Другим фактором несбалансированности и неустойчивости местных бюджетов является возложение на них ряда государственных полномочий, финансируемых крайне неудовлетворительно или вовсе не финансируемых.
Федеральный закон 2003 г. устанавливает принципиально иной механизм выравнивания уровня бюджетной обеспеченности муниципальных образований и четко определяет порядок финансирования передаваемых органам местного самоуправления государственных полномочий, исключая возможность появления нефинансируемых мандатов. Эти вопросы относятся не к сфере муниципального управления, а к вопросам политики государства по отношению к местному самоуправлению и были рассмотрены в главе 1.
Вопросы для самоконтроля
1. От чего зависит потребность муниципального образования в финансовых средствах?
2. Каковы источники доходов местных бюджетов?
3. За счет чего можно увеличивать доходы местных бюджетов?
4. Каковы основные направления (статьи) расходов местных бюджетов?
5. Какие существуют способы сокращения расходов местных бюджетов?
6. Каковы причины образования и источники покрытия дефицита местных бюджетов?
Управление муниципальными финансами. Муниципальная финансовая политика
Муниципальное образование заинтересовано в эффективном использовании своих финансовых ресурсов, в разумном, не подавляющем деловую активность увеличении доходов бюджета и экономном расходовании бюджетных средств.
Совокупность целей и методов эффективного использования финансовых ресурсов муниципального образования в интересах населения составляет суть муниципальной финансовой политики.
Цели и основные инструменты муниципальной финансовой политики представлены на рис. 6.9.1.
Система целей муниципальной финансовой политики логически вытекает из общей задачи обеспечения финансовыми средствами исполнения собственных полномочий муниципального образования, его комплексного и устойчивого социально-экономического развития, а также исполнения государственных полномочий, возложенных в установленном порядке на данное муниципальное образование.

Рассмотрение бюджета в представительном органе обычно происходит в два или три этапа (чтения).
На первом этапе проект бюджета рассматривается в комитетах и комиссиях, а затем на заседании представительного органа, где заслушивается бюджетное послание главы администрации. После этого бюджет принимается в первом чтении, т. е. согласовываются его основные параметры. Для рассмотрения возможных разногласий по проекту между администрацией и представительным органом создается согласительная комиссия.
Проект бюджета, принятый в первом чтении, публикуется в средствах массовой информации для всенародного обсуждения.
На втором этапе собираются и анализируются мнения и предложения населения и общественных организаций по проекту бюджета проводятся публичные слушания по проекту и работает согласительная комиссия. По итогам ее работы администрация корректирует проект бюджета и повторно вносит его в представительный орган.
Если разногласия удалось преодолеть, бюджет утверждается представительным органом во втором чтении.
Третий этап требуется, если голосование во втором чтении не дало результата. На этом этапе продолжается работа сргласительной комиссии, после чего бюджет утверждается в третьем, окончательном чтении.
Если к началу финансового года бюджет не будет утвержден, то финансирование бюджетных расходов осуществляется ежемесячно в размере {/п фактических расходов бюджета предыдущего года. Поскольку этот порядок существенно осложняет процесс финансирования, администрация и представительный орган заинтересованы в том, чтобы преодолеть разногласия и утвердить бюджет к началу финансового года.
Исполнение утвержденного бюджета осуществляется администрацией в строгом соответствии с бюджетной росписью по статьям расходов, которая доводится до сведения всех распорядителей и получателей бюджетных средств.
В процессе исполнения бюджета может возникнуть необходимость в перераспределении бюджетных средств по статьям расходов. В положении о бюджетном процессе должно быть указано, в каких пределах администрация имеет право производить такое перераспределение самостоятельно. В случае превышения этого предела администрация должна внести на утверждение представительного органа предложения о внесении изменений в утвержденный бюджет.
Если в процессе исполнения бюджета происходит снижение ожидаемого объема поступлений в бюджет не более чем на 10 %, администрация вправе ввести режим сокращения расходов бюджета (секвестр). Если снижение доходов составляет более 10 % от утвержденной суммы, администрация вносит в представительный орган предложения о внесении изменений в бюджет.
Не реже чем один раз в квартал администрация представляет на рассмотрение представительного органа информацию о ходе исполнения бюджета. Контроль за исполнением бюджета осуществляет контрольный орган муниципального образования, который информирует представительный орган о выявленных нарушениях.
Годовой отчет об исполнении бюджета представляется администрацией на утверждение представительного органа в сроки, установленные положением о бюджетном процессе. При обнаружении несоответствия исполнения бюджета утвержденным параметрам представительный орган имеет право не утверждать отчет и обратиться в органы прокуратуры для проверки обстоятельств нарушения бюджета и привлечения к ответственности виновных должностных лиц.
Казначейское исполнение местных бюджетов
Бюджетный кодекс РФ установил обязательность казначейского исполнения бюджетов всех уровней, включая местные.
Существовавшая (а во многих случаях еще существующая) система исполнения местных бюджетов предусматривает последовательное перечисление бюджетных средств на оплату закупаемой продукции и бюджетных услуг со счета финансового органа муниципального образования на расчетные счета заказчиков продукции и услуг распорядителей бюджетных средств, а затем с их счетов на расчетные счета поставщиков продукции и исполнителей услуг. Перечисление осуществляется через соответствующие банки.
Поскольку перечисленные участники бюджетного процесса могут хранить свои расчетные счета в разных банках, этот процесс занимает много времени, в течение которого финансовые средства замораживаются. Следствием такой схемы являются:
¦ отсутствие прозрачности в исполнении местного бюджета;
¦ неэффективный контроль за целевым использованием бюджетных средств;
¦ отсутствие оперативной информации о произведенных расходах, что затрудняет расчет необходимых заемных средств;
¦ нерационально большой уровень средних остатков бюджетных средств на счетах коммерческих банков и т. п.
Казначейское исполнение бюджета характеризуется тем, что все расчеты с поставщиками продукции и исполнителями услуг производятся на основе принципа единства кассы с единого счета, на который поступают все доходы бюджета. Главные цели перехода на казначейское исполнение бюджета установление оперативного контроля над целевым использованием бюджетных средств и ходом исполнения бюджета, сокращение сроков прохождения платежей, повышение точности планирования и обоснованности использования средств за счет централизованного управления финансовыми потоками.
Основными результатами казначейского исполнения бюджета должны стать:
¦ обеспечение контроля целевого использования бюджетных средств;
¦ обоснованное планирование смет расходов;
¦ получение оперативной информации о состоянии бюджетных счетов в разрезе учреждений, отраслей, статей расходов;
¦ оптимизация бюджетных потоков.
В результате введения казначейского исполнения бюджета распорядители расходов отделены от получателей; потоки доходов и расходов централизованы и оптимизированы, обеспечивается гибкое маневрирование ресурсами. Практический опыт показал, что с введением казначейского исполнения бюджета исключается возможность нецелевого использования бюджетных средств, а их экономия за счет ускорения оборота составляет до 10-15 %.
Наименование правового акта или решаемые вопросы
Устав муниципального образования и решения, принятые путем прямого волеизъявления граждан на местном референдуме (сходе), обладают высшей юридической силой на территории муниципального образования. Порядок проведения местных референдумов и сходов рассматривается в разделе 1.6.
Нормативные правовые акты представительного органа регулируют важнейшие процессы жизнедеятельности муниципального образования. Наиболее типичные из них:
¦ положение о местных референдумах и местных выборах;
¦ положение об организации территориального общественного самоуправления на территории муниципального образования;
¦ положение о порядке управления собственностью муниципального образования;
¦ правила землепользования и застройки;
¦ правила торговли;
¦ положение о муниципальном заказе;
¦ положение о муниципальной службе и т. д.
Проекты муниципальных правовых актов могут вноситься органами территориального общественного самоуправления, а также инициативными группами граждан.
Наряду с правовыми актами нормативного характера, органы и должностные лица местного самоуправления принимают акты индивидуального назначения. Необходимость принятия этих актов связана с осуществлением организационной, исполнительной и контрольной деятельности в системе местного самоуправления (например приказ о назначении лица на муниципальную должность, о проведении проверки и т. п.).
Устав муниципального образования
Устав муниципального образования своеобразная местная конституция, основной нормативный акт муниципального образования. В нем, согласно Федеральному закону 2003 г., отражаются следующие положения:
¦ наименование муниципального образования;
¦ перечень вопросов местного значения;
¦ формы, порядок и гарантии участия населения в решении вопросов местного значения, в том числе путем образования органов территориального общественного самоуправления;
¦ структура и порядок формирования органов местного самоуправления;
¦ наименования и полномочия выборных и иных органов местного самоуправления, должностных лиц местного самоуправления;
¦ виды, порядок принятия, официального опубликования (обнародования) и вступления в силу муниципальных правовых актов;
¦ срок полномочий представительного органа муниципального образования, депутатов, членов иных выборных органов местного самоуправления, выборных должностных лиц местного самоуправления, основания и порядок прекращения их полномочий;
¦ виды ответственности органов местного самоуправления и должностных лиц местного самоуправления, основания наступления этой ответственности и порядок решения соответствующих вопросов, в том числе основания и порядок отзыва населением выборных должностных лиц местного самоуправления, досрочного прекращения полномочий выборных органов местного самоуправления и выборных должностных лиц местного самоуправления;
¦ порядок формирования, утверждения и исполнения местного бюджета, а также порядок контроля за его исполнением;
¦ порядЬк внесения изменений и дополнений в устав муниципального образования.
Уставом муниципального образования регулируются и иные вопросы организации местного самоуправления в соответствии с федеральными законами и законами субъектов Российской Федерации.
Муниципальное образование разрабатывает устав самостоятельно. Согласно Федеральному закону 2003 г., устав муниципального образования принимается соответствующим представительным органом. Однако для привлечения населения к принятию столь важного документа возможно предварительное вынесение некоторых его основных положений на местный референдум.
После принятия решения по этим вопросам на референдуме остальные положения и устав в целом принимаются представительным органом.
Представительный орган муниципального образования принимает устав тайным голосованием. За принятие устава или внесение изменений и дополнений в него должно проголосовать не менее двух третей от установленного числа депутатов.
В поселениях с численностью избирателей менее 100 чел. принятие устава должно осуществляться населением непосредственно на сходе граждан.
Устав муниципального образования, внесенные в него изменения и дополнения подлежат официальному опубликованию (обнародованию) после их государственной регистрации.
Вопросы для самоконтроля
1. Каков состав правовой базы местного самоуправления?
2. Каковы важнейшие документы федерального уровня, регламентирующие деятельность местного самоуправления?
3. Какие компоненты деятельности местного самоуправления регулируются законодательством субъектов РФ?
4. Почему устав называют основным законом жизни или конституцией муниципального образования?
5. Каков порядок разработки и принятия устава муниципального образования?
Территориальная организация местного самоуправления. Муниципальное образование территориальное звено местного самоуправления
Территориальная организация один из самых сложных вопросов формирования системы местного самоуправления в России. Выбор оптимальных размеров территории, на которой должно осуществляться местное самоуправление, зависит от многих разнонаправленных факторов. Он по-разному решался на отдельных этапах становления и развития местного самоуправления в России. Так, Закон СССР Об общих началах местного самоуправления и местного хозяйства в СССР (1990 г.) и Закон Российской Федерации О местном самоуправлении (1991 г.) предусматривали осуществление местного самоуправления на территориях существующих административно-территориальных единиц: сельсовет, поселок, сельский район, город, район в городе и т. п. При этом одна самоуправляемая единица могла находиться в административном подчинении другой самоуправляемой единицы.
В Федеральном законе 1995 г. для характеристики самоуправляемой территории был введен термин муниципальное образование и дано его определение: Муниципальное образование городское, сельское поселение, несколько поселений, объединенных общей территорией, часть поселения, иная населенная территория, в пределах которой осуществляется местное самоуправление, имеются муниципальная собственность, местный бюджет и выборные органы местного самоуправления.
Основные признаки любого муниципального образования приведены на рис. 1.4.1.

территориальных единиц субъекта РФ. Логика здесь состоит в том, что целевое назначение муниципальных образований и административно-территориальных единиц различно.
Деление на муниципальные образования предусматривает создание необходимых условий для самостоятельного решения населением вопросов местного значения. Деление же на административно-территориальные единицы осуществляется ради более эффективного осуществления полномочий государственной власти через ее территориальные органы.
Принципы формирования территории муниципального образования
При установлении размеров территории каждого конкретного муниципального образования необходимо учитывать две противоположных тенденции. Первая приближение местной власти к населению.
Определяющим фактором является наличие местного сообщества, в интересах которого и осуществляется местное самоуправление. Интересы местного сообщества диктуют следующие принципы территориальной организации местного самоуправления.
1. Принцип эффективности самоорганизации, основанный на осознании населением общих интересов и участии в их реализации. Эффект самоорганизации снижается с увеличением размеров территории и удалением местной власти от населения.
2. Принцип подконтрольности органов и должностных лиц местного самоуправления населению, требующий максимально возможной ограниченности территории, что позволяет населению оперативно реагировать на действия местной власти.
3. Принцип доступности органов местного самоуправления для граждан в течение короткого времени. Выполнение этого условия определяется развитостью транспортной инфраструктуры.
Вторая тенденция укрупнение самоуправляемых единиц, обеспечивающее на территории муниципального образования необходимый экономический потенциал, развитую инженерную и социальную инфраструктуру. Последняя необходима для эффективного решения вопросов местного значения и оказания услуг населению.
Действие отмеченных противоположных тенденций предопределяет целесообразность муниципальных образований разных типов, решающих разные вопросы местного значения. Однако Федеральный закон 1995 г. не создал необходимых для этого предпосылок.
Для миллионного города и сельсовета с численностью населения 2-3 тыс. чел. были установлены одинаковый объем функций и полномочий, хотя возможности этих муниципальных образований существенно разнятся.
Практика территориальной организации местного самоуправления в субъектах РФ
Учитывая наличие противоположно действующих факторов, субъекты РФ по-разному подошли к решению вопросов территориальной организации местного самоуправления и использовали следующие подходы.
1. Поселенческий подход основан на приоритете приближения органов местного самоуправления к населению. Муниципальными образованиями при этом являются все города, поселки, крупные сельские поселения и сельсоветы (волости, сельские округа), объединяющие малые поселения.
2. Экономический исходит из того, что критерием для создания муниципального образования служит уровень экономического развития, наличие развитой инженерной и социальной инфраструктуры, что позволяет оказывать услуги населению. В этом случае муниципальными образованиями являются только крупные города и сельские районы.
3. Третий подход предполагает создание двухуровневой системы муниципальных образований в соответствии с административно-территориальным делением субъектов РФ. Муниципальные образования верхнего уровня создаются в крупных городах и сельских районах, из которых состоит территория данного субъекта РФ.
Муниципальные образования нижнего уровня создаются в поселениях или компактных группах поселений (малые города, поселки, волости, сельсоветы), находящихся в границах муниципальных образований верхнего уровня. Функционированию двухуровневой модели территориальной организации местного самоуправления препятствует бюджетная система РФ, в которой существует только один уровень местных бюджетов. При разработке двухуровневой модели было неясно, как разделить налоговые поступления между уровнями, в результате чего оказалось, что муниципальные образования нижнего уровня остались без местных бюджетов и функционировали по сметам расходов, утверждаемым районной властью.
При этом ни о каком реальном самоуправлении речи идти не могло.
На основе изложенных подходов в субъектах РФ сложились различные основные модели территориальной организации местного самоуправления.
1. Территориальная, или районная, модель. Административный район с расположенными на его территории городами районного значения, поселками, волостями, сельсоветами и сельскими поселениями является единым муниципальным образованием.
В городах районного значения, поселках, волостях и сельсоветах на территории района создаются территориальные администрации, подчиненные администрации района. Число муниципальных образований в одном субъекте РФ при данной модели измеряется десятками. Эта модель проще других в управлении и принята в большинстве субъектов РФ.
Однако она лишает низовые территориальные единицы, в том числе города районного значения и крупные поселки, муниципальной собственности, своего бюджета и выборных органов местного самоуправления.
2. Поселенческая, или волостная, модель. Муниципальными образованиями являются все города, волости (сельсоветы) и рабочие поселки. В сельских административных районах создаются местные органы государственной власти, а органы местного самоуправления на данном уровне отсутствуют. Главной особенностью этой модели является наличие в субъекте РФ не одного, а двух уровней государственной власти - центральной и районной.
Число муниципальных образований в одном субъекте РФ при данной модели измеряется сотнями.
3. Двухуровневая модель. Муниципальными образованиями являются и административные районы, и поселения внутри районов с разграничением между ними полномочий, собственности и источников доходов.
В ряде субъектов РФ сосуществуют несколько моделей. Муниципальным образованием могут быть и город, и город вместе с окружающим районом, и сельский район, и поселения внутри района. Соотношение количества административно-территориальных единиц и муниципальных образований в России в 2003 г. характеризовалось данными табл.
1.4.1.
В среднем на один субъект РФ в 2003 г. приходилось около 130 муниципальных образований. По отдельным субъектам РФ наблюдалась следующая картина.
Территориальная модель была принята в 43 субъектах РФ, в том числе в 6 субъектах РФ муниципальные образования существовали только на уровне районов и в 37 на уровне районов и крупных городов. Число муниципальных образований при этой модели составило от 3 в Эвенкийском автономном округе до 70 в Московской области.
Поселенческая модель была принята в 16 субъектах РФ, в том числе в 11 субъектах РФ муниципальные образования созданы на уровне городов и сельских округов и в 5 субъектах РФ на уровне сельсоветов, поселков и малых городов. Число муниципальных образований составило от 55 в Республике Адыгея до 983 в Республике Башкортостан.
Двухуровневая, или смешанная, модель была принята в 23 субъектах РФ, число муниципальных образований верхнего уровня составило от 2 в Курганской области до 71 в Алтайском крае и нижнего уровня от 10 в Брянской области до 695 в Алтайском крае.
Все муниципальные образования подлежат включению в единый реестр муниципальных образований РФ. Его ведение возложено на специально уполномоченный государственный орган.
Включение муниципального образования в реестр и исключение из реестра осуществляются на основании заявления муниципального образования и по представлению органа исполнительной власти соответствующего субъекта РФ.
Зарубежные модели территориальной организации местного самоуправления
В большинстве зарубежных стран, особенно крупных, используются двух- или даже трехуровневые модели территориальной организации местного самоуправления с четким законодательным разграничением функций, полномочий и источников доходов каждого уровня. Так, в Англии и Индии крупные поселения и населенные территории (муниципальные корпорации) и более мелкие (муниципалитеты) разнятся объемами полномочий и структурой органов местного управления.
В США города (муниципалитеты) располагаются на территориях округов (графств), причем четко известно, какие услуги жителям оказывает город и какие округ. Соответственно, житель города платит определенные законом местные налоги и в бюджет города, и в бюджет округа.
Совершенствование территориальной организации местного самоуправления
Федеральный закон 2003 г. предусматривает кардинальное изменение принципов территориальной организации местного самоуправления. Все муниципальные образования разделяются в правовом отношении на три типа: поселение (городское или сельское), муниципальный район, городской округ. Кроме того, вводится новое понятие межселенная территория.
Система муниципальных образований на территории субъекта РФ представлена на рис. 1.4.2.

территориальное деление субъекта РФ и территориальная организация местного самоуправления?
2. Каковы основные признаки муниципального образования?
3. Какие тенденции и принципы необходимо учитывать при формировании территории муниципального образования?
4. Каковы принятые в субъектах РФ модели территориальной организации местного самоуправления, их достоинства и недостатки?
5. Каковы основные направления совершенствования территориальной организации местного самоуправления, предусмотренные Федеральным законом 2003 г.?
Местное самоуправление и государство. Государственное регулирование местного самоуправления
Эффективность местного самоуправления в значительной мере определяется политикой государства по отношению к нему, системой взаимоотношений между органами государственной власти и органами местного самоуправления. Государственное регулирование местного самоуправления охватывает широкий спектр воздействий, представленный на рис.
1.5.1.

либо органа. А такой предмет ведения, как местные финансы, не содержит в своем названии какой-то функции.
Полномочия это права, которыми наделен каждый уровень власти и управления для выполнения возложенных на него функций. Но одновременно это и обязанность выполнять данные функции.
Таким образом, полномочия это права, совмещенные с обязанностями. Под компетенцией понимается сочетание предметов ведения и полномочий.
Принципы разграничения предметов ведения и полномочий между уровнями публичной власти определены в Конституции РФ, разграничивающей предметы ведения РФ, предметы совместного ведения РФ и ее субъектов и предметы ведения субъектов РФ. Согласно ст. 72 Конституции, установление общих принципов организации местного самоуправления относится к совместному ведению РФ и ее субъектов.
Порядок разграничения полномочий по предметам совместного ведения, установленный ст. 76 Конституции РФ, состоит в том, что по этим вопросам издаются федеральные законы, в соответствии с которыми принимаются законы и иные нормативные правовые акты субъектов РФ.
Таким образом, предметы ведения и полномочия местного самоуправления устанавливаются федеральным законом и могут конкретизироваться законами субъектов РФ.
Принципиально важен вопрос об эффективности разграничения предметов ведения и полномочий между уровнями публичной власти. Эффективным может быть признано такое разграничение, при котором за каждым уровнем закреплены те предметы ведения, которые данный уровень может решать наилучшим образом.
Этот принцип европейцы называют субсидиарностью. Согласно принципу субсидиарности, все вопросы, которые могут быть решены на нижнем, максимально приближенном к населению, уровне управления, должны быть закреплены за этим уровнем.
На верхний уровень управления передаются только те вопросы, которые не могут эффективно решаться на нижнем. Верхний уровень несет субсидиарную ответственность за деятельность нижнего, и его представители обязаны вмешиваться, когда неудовлетворительная деятельность нижнего уровня может создать угрозу для благополучия населения.
Для характеристики предметов ведения местного самоуправления в российском законодательстве используется термин вопросы местного значения. К вопросам местного значения принято относить такие вопросы, которые: а) могут самостоятельно решаться населением или органами местного самоуправления и не требуют вмешательства органов государственной власти и б) последствия решения которых не выходят за пределы территории данного муниципального образования, т. е. не оказывают неблагоприятных воздействий на соседние территории.
Основными предметами ведения местного самоуправления во всем мире являются: благоустройство местной территории (в широком смысле как устройство на благо людей), ее социально-экономическое развитие и организация предоставления населению различных услуг на местном уровне (муниципальных услуг). Подробно вопрос о муниципальных услугах рассматривается в главе 3.
В Европейской Хартии местного самоуправления провозглашены следующие принципы установления компетенции органов местного самоуправления.
1. Основные полномочия органов местного самоуправления устанавливаются конституцией или законом. Однако это положение не исключает предоставления органам местного самоуправления в соответствии с законом отдельных конкретных полномочий.
2. Органы местного самоуправления в пределах, установленных законом, обладают полной свободой действий для осуществления собственных инициатив по любому вопросу, который не исключен из их компетенции и не отнесен к компетенции другого органа власти.
3. Осуществление государственных полномочий, как правило, должно преимущественно возлагаться на органы власти, наиболее близкие к гражданам. Предоставление каких-либо из этих полномочий иному органу власти должно производиться с учетом объема и природы поставленной задачи, а также требований эффективности и экономии.
4. Предоставляемые органам местного самоуправления полномочия должны быть, как правило, полными и исключительными. Они могут быть оспорены или ограничены иным органом власти, центральным или региональным, только в пределах, установленных законом.
5. При делегировании полномочий центральными или региональными органами местные органы самоуправления должны, насколько это возможно, обладать свободой приспосабливать их осуществление к местным условиям.
Однако в силу специфики государств и местных традиций перечень предметов ведения и полномочий местного самоуправления в отдельных странах весьма различен (табл. 1.5.1).
Население муниципального образования
Моноструктурный характер экономики ставит жизнедеятельность таких городов в жесткую зависимость от градообразующего предприятия. Однако некоторые ресурсодобывающие города впоследствии обросли перерабатывающими отраслями и превратились в многофункциональные.
Некоторые города в СССР сразу создавались как центры и добычи, и переработки того или иного ресурса (например Магнитогорск, Норильск).
Для транспортных центров и портовых городов транспортные предприятия являются градообразующими (Туапсе, Игарка, Находка и др.). Многие из них выросли на пересечении железных дорог с крупными водными артериями или как железнодорожные узлы.
Ряд транспортных центров превратился в многофункциональные города и административные центры (Новосибирск, Владивосток и т. д.).
Главной особенностью агропромышленных городов является их ориентация на переработку сельскохозяйственной продукции, техническое и инфраструктурное обслуживание сельскохозяйственного производства на окружающей территории. Как правило, эти города небольшие, с незначительной плотностью населения, преимущественным распространением малоэтажных жилых строений.
Располагаются они в благоприятных для сельского хозяйства климатических районах, например в Центрально-Черноземной зоне, на Северном Кавказе, Алтае.
В курортных городах практически нет промышленности. Они формируют градообразующую базу за счет обслуживания населения других регионов и стран.
Расположение курортных городов в благоприятных географических условиях способствует привлечению населения на эти территории. Благоприятный для города результат достигается в этом смысле за счет высокой доли гостиничных и санаторных комплексов, широкого представительства туристических, медицинских и транспортных профессиональных групп в структуре городской занятости.
Курортные города относятся к уникальным природным комплексам с развитой системой обслуживания и организации досуга (Сочи, Анапа, Белокуриха и т. д.).
Статус наукограда присваивается муниципальному образованию Президентом РФ по представлению Правительства РФ на срок до 25 лет. При его присвоении утверждаются приоритетные направления его научной, научно-технической, инновационной деятельности, экспериментальных разработок, испытаний, подготовки кадров в соответствии с государственными приоритетами развития науки и техники, а также программа развития, в которой определяются меры государственной поддержки данного наукограда с учетом его специфики.
Порядок образования и управления, закрытых административно-территориальных образований (ЗАТО) определен федеральным законом. Предложение о создании ЗАТО вносится Правительством РФ по согласованию с органами государственной власти субъектов РФ, а решение о создании принимает Президент РФ.
В России около 40 ЗАТО, созданных в свое время в границах закрытых городов, специализирующихся на выполнении оборонных заказов. Земли, занимаемые предприятиями ЗАТО, находятся в федеральной собственности и передаются этим предприятиям в бессрочное пользование. Предприятия, выполняющие государственный оборонный заказ, должны перечислять определенную сумму в бюджет ЗАТО для финансирования социальных программ местного значения.
Если на территории ЗАТО по согласованию с Правительством РФ и местными властями зарегистрированы юридические лица из других регионов или государств, то и они должны направлять часть своих доходов в местный бюджет. Дефицит бюджета ЗАТО покрывается из федерального бюджета.
Кроме того, можно выделить отдельные категории городов по профессиональному признаку: военные городки, гарнизоны, вахтовые поселки и т. д.
Принадлежность муниципального образования к одной из типологических групп позволяет определить особенности управления в нем как с точки зрения внутренней организации управления, так и во взаимоотношениях с внешней средой.
Вопросы для самоконтроля
1. Какие типы муниципальных образований вы знаете?
2. Чем отличаются городские поселения от сельских?
3. По каким основаниям можно провести классификацию городов?
4. В чем недостатки города с моноструктурным характером экономики?
Население муниципального образования. Демографические характеристики населения муниципального образования
Численность населения и его демографическая структура являются важнейшими характеристиками муниципального образования. На основе информации о демографических процессах органы местного самоуправления планируют объем муниципальных услуг, сеть муниципальных учреждений образования, здравоохранения и т. п., вносят изменения в бюджеты, корректируют социальную политику, определяют приоритеты в финансировании различных проектов.
Демографические показатели населения муниципального образования могут быть разделены на статические, фиксируемые на определенный момент времени, и динамические. К статическим относятся, в частности, общая численность населения, количество трудоспособного населения, половозрастная структура (в том числе количество детей разных возрастов и пенсионеров), образовательный уровень, квалификационный уровень, этнический состав, структура занятости, уровень безработицы, уровень и качество жизни.
К динамическим изменения перечисленных статических показателей, показатели рождаемости и смертности, естественный прирост, миграционное сальдо, темпы изменения безработицы и др.
Демографическая структура населения муниципального образования зависит от возраста поселения, его производственной специализации, характера миграционных процессов. Демографическая структура населения городских поселений отличается от структуры населения сельских поселений. Специфической особенностью сельской демографической структуры является сравнительно невысокая доля жителей в возрастном диапазоне 20-30 лет, что объясняется отсутствием возможностей карьерного роста в сельской местности.
Структура сельской занятости не привлекает молодежь, стремящуюся к трудовому разнообразию, и способствует расширению тех видов деятельности, для осуществления которых необходимы опыт и трудовые навыки. На селе явно обнаруживается более активная миграционная роль женщин, что можно объяснить низкой востребованностью женского труда и неустроенностью быта, особенно остро переживаемых молодыми женщинами.
В городах по численности женщины чаще преобладают, особенно в старших возрастных группах. Исключение составляют города с ярко выраженной производственной специализацией, а также молодые города с неразвитой инфраструктурой.
Одной из характеристик демографической структуры муниципального сообщества является социально-профессиональная структура, в основе которой лежат такиё критерии, как социальный статус человека, характер и размеры извлекаемого им дохода, уровень образования, а также содержание и интенсивность труда.
Источники информации о населении муниципального образования
Информационная база о населении муниципального образования, его демографической структуре и ее динамике создается на основе периодических переписей населения. После революции 1917 г. в СССР и России было проведено восемь переписей в 1920, 1926, 1939, 1959, 1970, 1979, 1989, 2002 гг. На основе переписи государство получает информацию о национальном составе населения, профессиональной структуре, жилищных условиях людей, их общественном положении и т. п. Эти сведения получают путем непосредственного опроса каждого взрослого человека в соответствии с нормой его самоопределения, что делает результаты переписи социально обоснованными.
По данным переписи 2002 г., население России составило 145,2 млн чел. Из них 106,5 млн пришлось на городские поселения и 38,7 на сельские.
По сравнению с переписью 1989 г. численность населения России сократилась на 1,8 млн чел., причем сокращение коснулось как городского, так и сельского населения. Наряду с переписями, большое значение имеют также данные демографической статистики, публикуемые Госкомстатом РФ (ныне Федеральная служба) на основе микропереписей в регионах, данные паспортного учета, социальные паспорта, составляемые органами местного самоуправления при участии органов территориального общественного самоуправления.
Домохозяйства в структуре муниципального образования
Следствием социально-демографической неоднородности населения является неоднородность его потребностей в муниципальных услугах. Население как потребитель многих муниципальных услуг структурировано по домохозяйствам, поэтому для муниципальных органов власти необходима информация не только о численности и демографической структуре населения муниципального образования, но и о численности и структуре домохозяйств.
Отношения внутри домохозяйств не принимают товарной формы, поэтому формально они не участвуют в создании национального дохода. Однако, по некоторым оценкам, доля домашнего труда в структуре ВНП в различных странах доходит до 30-50 %. В России особенно высока роль домохозяйств в сельской местности, где доля формального сектора занятости остается невысокой.
Совместное проживание людей друг с другом способствует выработке общей ориентации, вынуждая их формировать совместный бюджет, определяющий порядок распределения доходных и расходных средств каждого домохозяйства во взаимодействии с внешней средой.
Домохозяйство территориально локализованная хозяйственная единица, специализирующаяся на производстве и потреблении товаров и услуг и замещения на кооперационной основе специализированных рыночных операций. Это комплексное внутри- и межсемейпое образование, располагающее неделимой собственностью, общим бюджетом и согласованным поведением его членов на местных рынках. В отличие от семьи домохозяйство может строиться не только на родственных связях.
Выделение домохозяйств имеет, в первую очередь, экономическое значение, как хозяйственная единица, ориентированная на минимизацию расходов и максимизацию коммерческой выгоды.
Основные критерии типологизации домохозяйств - количество членов домохозяйства, его половозрастная структура, количество и возраст несовершеннолетних детей, гражданское состояние. Основанием типологизации выступает способность (неспособность) домохозяйства к самодостаточности и максимально полному удовлетворению потребностей своих членов.
К свойствам домохозяйства, определяющим его профиль и реакцию на изменения в рыночной среде, можно отнести доход на каждого его члена, профессиональный статус трудоспособных членов домохозяйства, размер располагаемого имущества, местонахождение и качество жилья, наличие постоянной работы и т. д.
На рис. 2.3.1 приводится типологизация домохозяйств, основным критерием которой является степень полноты с точки зрения состава его членов.

Женщины в таких домохозяйствах либо не работают, либо привлекают с целью надзора за детьми родственников или наемных работников.
Полные сложносоставные домохозяйства включают также родителей взрослых членов семьи (дедушек и бабушек), чем обеспечивается возможность частичного освобождения женщин от домашних обязанностей. В целом этот тип домохозяйств отличается неоднозначностью своей роли лидера, разделенной между представителями старшего и среднего поколений.
Данный тип домохозяйств обнаруживает неопределенность ценностной ориентации, невысокую степень концентрации расходных средств, стесненность жилищных условий.
Неполные возрастные домохозяйства состоят из лиц пенсионного возраста, составляющих семейные пары. Дети пенсионеров живут отдельно и могут периодически оказывать родителям посильную помощь. В эту же категорию можно отнести бездетных одиноких членов среднего поколения, проживающих со своими родителями. Их поведение на потребительских рынках всецело определяется размером пенсий, зарплат и емкостью приусадебного участка.
Представители домохозяйства крайне рациональны в своих действиях, преимущественно приобретают товары краткосрочного пользования, откладывая небольшую часть своих доходов на черный день. На рынке труда представители этого типа, регистрируемые как работающие пенсионеры, заняты на низкооплачиваемых работах с умеренным режимом труда.
Неполные мужские домохозяйства включают в себя обремененные детьми семьи, лишенные материнской поддержки. Такой тип представляет собой сочетание в мужчине функций зарабатывания средств, хранителя очага, воспитателя.
Наличие в таком домохозяйстве несовершеннолетних детей чрезвычайно усложняет его функционирование, обрекая подрастающее поколение на сравнительно жесткие условия воспитания. На потребительском рынке такое домохозяйство склонно к неупорядоченной деятельности с ориентацией на приобретение товаров краткосрочного пользования.
Неполные женские домохозяйства, пожалуй, чаще всего встречаются в России как разновидность неполного типа, отличающейся от мужского тем, что дети лишены отцовской поддержки. Этот тип характерен чрезвычайно активной ролью женщины на рынке труда, выраженной тем сильнее, чем больше иждивенцев в составе домохозяйства.
На потребительском рынке такое домохозяйство действует наиболее последовательно и рационально с акцентом на приобретение товаров кратко- и среднесрочного пользования. В силу стесненности материальных средств в таком домохозяйстве оно склонно к самозанятости и находится в сфере неформального сектора региональной и местной экономики.
Неполные одиночные домохозяйства представляют собой людей, живущих в одиночестве, независимо от пола и возраста. Разброс в доходах этого типа может достигать значительных размеров, что делает реакцию на территориальных рынках со стороны этих домохозяйств неопределенной и малопрогнозируемой.
Количество, типология и структура домохозяйств в конкретном муниципальном образовании зависят от многих факторов. В молодых городах периода индустриализации и освоения новых территорий было много детей и мало пенсионеров, в депрессивных городах с дефицитом рабочих мест структура может быть иной.
Эти показатели относятся к числу ключевых стратегических показателей для любого муниципального образования, представляя собой точный индикатор его состояния и перспектив развития.
Вопросы для самоконтроля
1. Какие сведения о населении необходимы для муниципального управления?
2. Каковы основные демографические категории населения в муниципальных образованиях?
3. Каковы источники информации о численности и структуре населения муниципального образования?
4. Что такое домохозяйства и какова их роль в муниципальном управлении?
Территория муниципального образования. Общая характеристика территории муниципального образования и ее среды
Как отмечалось, территория муниципального образования может включать в себя один (город, поселок, сельский населенный пункт) или несколько населенных пунктов, объединенных общей территорией. При этом для муниципального района расстояния между входящими в него поселениями могут быть весьма значительными.
В настоящем разделе предметом изучения служит территория города. Особенности расселения в сельской местности рассматриваются в главе 10.
Все процессы жизни города осуществляются на относительно небольшой территории. Внешняя граница города, отделяющая территорию города от других земель, называется городской чертой.
Городская черта утверждается органом государственной власти субъекта РФ.
Территорию города характеризуют две основные составляющие: природный комплекс и созданная человеком планировка и застройка. Сочетание этих факторов формирует городскую среду.
Городская среда это совокупность множества природных, архитектурно-планировочных, экологических, социально-культурных и других факторов, в которых обитает городской житель и которые определяют комфортность его проживания на данной территории.
Все жители города заинтересованы в том, чтобы городская среда была максимально комфортной. Они хотят влиять на состояние городской среды или, по крайней мере, рассчитывать, что их мнение по данному вопросу будет учтено муниципальной властью.
Однако система ценностей в отношении отдельных параметров городской среды у разных групп населения может быть неодинаковой. Так, владелец автомашины желает, чтобы она стояла под окнами его дома, а другие жильцы дома выступают против.
В разных районах города состояние городской среды может быть неодинаковым.
Улучшение состояния городской среды затрагивает все подсистемы города, поэтому пространственная организация его территории должна рассматриваться как важнейший компонент муниципального управления. Здесь совершенно недопустимо принятие управленческих решений, ориентированных на краткосрочный результат.
Должны учитываться все факторы: природные, исторические, социальные, экономические, экологические, культурные.
Важнейший элемент территории города составляет природный комплекс. Его основу образует физико-географическое положение, определяемое границами природных зон, климатическими условиями, количеством осадков, особенностями ландшафта, рельефом местности, ветровым и солнечным режимом территории, типом и строительными характеристиками грунтов, наличием водоемов (рек, озер), памятников природы и т. п. Физико-географическая среда урбанизированных территорий сильно трансформирована и представляет собой особую экологическую систему.
Человек в состоянии максимально эффективно использовать природные факторы территории для формирования благоприятной городской среды, удобной для проживания.
В зависимости от характера природного окружения города различаются дизайном застройки, этажностью зданий, расположением рекреационных зон. Так, в ряде северных городов России особенности климата и почв формируют низкоэтажную застройку территории, для южных и засушливых территорий особую важность приобретают проблемы озеленения городов и т. д. Пространственная организация каждого города уникальна и неповторима, двух одинаковых городов нет.
Научные основы организации территории города
В научной литературе принято несколько подходов к организации планировки и застройки территории города, ее зонированию. Один из них основан на концепции опорного экологического каркаса. В основе ее лежит разделение территории на пространственные зоны: зону наивысшей хозяйственной активности, зону экологического равновесия и буферную зону.
Каждая из них выполняет особую функцию. И если зона наивысшей хозяйственной активности включает жилые массивы, участки производственных и торговых предприятий, кое-где разделенные зелеными насаждениями, то зона экологического равновесия предназначена для воспроизводства природных ресурсов, зеленого пояса вокруг крупных урбанизированных территорий.
Зона экологического равновесия может охватывать и пригородные районы. Буферные зоны образуются на стыке систем расселения и призваны снизить экологический дефицит территорий с насыщенной промышленной инфраструктурой.
Другой подход предполагает разделение территории города на ядро, центральный район, специализированный район и периферию.
Ядром города служит исторический центр, включающий, как правило, главные административные здания, культурные учреждения и торговые центры. Наличие ядра характерно для исторических городов, в ряде из них в качестве такого ядра выступает кремль (Москва, Нижний Новгород, Великий Новгород, Псков, Казань и т. д.).
Центральный район по сравнению с ядром более открыт и ориентирован на обслуживание основных функций города, обеспечивая его реализацию преимущественно деловых и торговых функций.
Специализированный район предполагает образование на территории города отдельных, достаточно обособленных жилых комплексов микрорайонов или даже целых городских районов. Строительство таких соцгородов с развитой локальной инфраструктурой было характерно для СССР периода индустриализации.
Как правило, соцгорода возникали при крупных промышленных предприятиях, их строительство финансировалось по титулам соответствующих министерств и ведомств. В таких городах, как Тольятти, при строительстве АвтоВАЗа был создан по сути новый город, значительно переросший по масштабам старый центр.
Периферия район внешней границы городской территории, характеризующийся низкой степенью временной доступности (высокими средними временными затратами), недостаточным развитием социально-бытовой сферы. В этих частях города преобладает одноэтажная жилая застройка частного сектора.
Однако близость к рекреационным участкам пригородной зоны делает этот сегмент городской территории коммерчески привлекательным.
Зонирование территории города
Перечисленные подходы формируют научную основу организации городского пространства. Правовую основу зонирования территории города составляют нормы Земельного и Градостроительного кодексов РФ. В этих документах, как и в практике муниципального управления, зонирование территории города проводится на основе трех основных факторов (критериев): функциональному, правовому и экономическому, или ценовому (рис.
2.4.1).
Функциональное зонирование предполагает использование разных участков (зон) городской территории для различных целей (функций). Их перечень определен Земельным кодексом РФ (ст.
85). Соблюдение требований к функциональному зонированию территории города контролируется Федеральной службой земельного кадастра (ныне Федеральное агентство кадастра объектов недвижимости).
Правовое зонирование устанавливает систему разрешений и ограничений по использованию отдельных участков территории города. Градостроительный кодекс РФ характеризует правовое зонирование как деятельность органов местного самоуправления в области разработки и реализации правил застройки территорий городских и сельских поселений, других муниципальных образований. Муниципальная власть имеет возможность правового регулирования и принятия управленческих решений по следующему кругу вопросов:
¦ интенсивность использования отдельных участков территории города (плотность застройки);
¦ территориальные границы зон с ограничениями по этажности застройки;
¦ территориальные границы зон различных видов собственности (государственной, муниципальной, частной);
¦ территориальные границы зон, в пределах которых предполагается отчуждение (принудительный выкуп) недвижимости;
¦ территориальные границы зон с различными условиями подключения к транспортным и инженерным коммуникациям;
¦ территориальные границы зон с различными геологическими условиями, режимами инженерной защиты и благоустройства;
¦ определение границ земельных участков, обремененных публичным сервитутом, т. е. ограниченным правом пользования чужим земельным участком в общественных целях (подробнее см. в главе 6).
Такая информация особенно важна для потенциальных инвесторов.
Правовое регулирование использования территории города определяется специальным документом правилами землепользования и застройки устанавливающим градостроительные регламенты. Подробнее об этих документах сказано в главе 7.
Ценовое зонирование осуществляется органом местного самоуправления на основании установленных земельным кадастром базовых цен на отдельные земельные участки. Органы местного самоуправления при установлении ставок земельного налога, размеров арендной платы за земельные участки, нежилые помещения и другие объекты недвижимости на различных участках городской территории могут дифференцировать их с учетом транспортной доступности, инженерной обеспеченности и престижности.
Такое зонирование позволяет через систему повышающих и понижающих коэффициентов экономически стимулировать освоение территорий, в которых заинтересован город, и взимать повышенную плату в бюджет города с престижных участков.
Непосредственное участие граждан в местном самоуправлении
Непосредственное участие граждан в местном самоуправлении. Формы участия граждан в местном самоуправлении
Конституция РФ (ст. 130 п. 2) предусматривает, что местное самоуправление осуществляется гражданами путем референдума, выборов, других форм прямого волеизъявления через выборные и другие формируемые органы местного самоуправления.
Тем самым предусмотрены две основные группы форм осуществления населением местного самоуправления.
Первая включает формы непосредственной демократии, когда сам гражданин непосредственно принимает участие в решении того или иного вопроса. Вторую группу составляют формы представительной демократии выборные и другие органы местного самоуправления, когда участие гражданина состоит в выборах своих представителей для решения вопросов местной жизни. В настоящем разделе рассматриваются формы непосредственной демократии.
Вопрос об органах местного самоуправления рассматривается в разделе 1.8.
Согласно Федеральному закону 2003 г., формы непосредственной демократии также делятся на две группы (рис. 1.6.1).
Первая группа формы непосредственного осуществления населением местного самоуправления путем принятия обязательных для исполнения решений. Вторая формы участия населения в осуществлении местного самоуправления на основе собственных инициатив. Формами непосредственного осуществления населением местного самоуправления являются:
¦ местные референдумы;
¦ муниципальные выборы;
¦ голосования по отзыву депутатов и выборных должностных лиц местного самоуправления, по вопросам изменения границ и преобразования муниципальных образований;
¦ сходы граждан в малых муниципальных образованиях.

Если принятое на референдуме решение противоречит действующему законодательству, оно может быть опротестовано органами прокуратуры и отменено в судебном порядке.
Решение о проведении местного референдума принимается представительным органом муниципального образования по собственной инициативе, инициативе населения, избирательных объединений или главы местной администрации. Порядок проведения местного референдума определяется Федеральным законом Об основных гарантиях избирательных прав и права на участие в референдуме граждан Российской Федерации. В местном референдуме имеют право участвовать жители муниципального образования, обладающие избирательным правом.
Он проводится на основе всеобщего, равного и прямого избирательного права при тайном голосовании. Итоги голосования и принятое на местном референдуме решение подлежит официальному опубликованию (обнародованию).
Органы местного самоуправления обеспечивают исполнение решения, принятого на местном референдуме, в соответствии с разграничением полномочий между ними.
Муниципальные выборы
Муниципальные выборы проводятся с целью избрания депутатов и выборных должностных лиц местного самоуправления на основе всеобщего, равного и прямого избирательного права при тайном голосовании. Выборы назначаются представительным органом местного самоуправления в сроки, предусмотренные уставом муниципального образования.
При отсутствии решения представительного органа выборы могут быть назначены муниципальной избирательной комиссией или судом.
Гарантии избирательных прав граждан устанавливаются федеральными законами. В соответствии с ними органы государственной власти субъектов РФ вправе устанавливать порядок проведения муниципальных выборов: порядок назначения и объявления даты выборов, составления списков избирателей, регистрации кандидатов, проведения предвыборной агитации, правил голосования на избирательных участках, подсчета голосов и установления результатов выборов.
При проведении муниципальных выборов используются различные избирательные системы (рис. 1.6.2).
Основные из них выборы по избирательным округам (мажоритарная система) и пропорциональная система.

Жалоба обращение гражданина или группы граждан по поводу нарушения их прав или охраняемых законом интересов. Заявление обращение гражданина или группы граждан по поводу реализации принадлежащих им или другим гражданам прав, свобод и законных интересов.
Органы местного самоуправления в соответствии со своими полномочиями в течение месяца обязаны рассмотреть обращение гражданина (граждан) и дать на него письменный ответ. Для этого они имеют право запрашивать и получать от органов государственной власти и местного самоуправления, учреждений и организаций сведения и материалы, необходимые для рассмотрения обращений.

Проведение таких акций, как правило, является символом неблагополучия.
Конституцией РФ и федеральным законодательством гарантируется право граждан на проведение мирных массовых акций. Местные особенности их проведения регулируются уставами муниципальных образований. В частности, для проведения мирных массовых акций населения города требуется предварительное уведомление местной администрации.
Требования, предъявляемые к уведомлению, и порядок его подачи определяются муниципальным правовым актом. Как правило, в уведомлении должно быть указано место, время и продолжительность акции, ее цель, предполагаемое количество участников, ответственные лица. Администрация, получив уведомление о массовой акции, обязана обеспечить общественный порядок при ее проведении.
Администрация вправе перенести место проведения акции, если ее проведение на заявленном месте может нарушить общественный порядок, например прервать движение общественного транспорта на важных магистралях. Организаторы массовой акции несут ответственность за ее соответствие заявленным целям и форме проведения.
При проведении массовых акций никто не освобождается от ответственности за нарушение закона и общественного порядка.
Вопросы для самоконтроля
1. Каковы основные организационные формы осуществления местного самоуправления в РФ? Каковы их общие черты и отличия?
2. Как вы понимаете выражение всеобщее, равное и прямое избирательное право?
3. Почему принято считать, что именно пропорциональная избирательная система более всего способствует развитию муниципального образования?
4. В чем сходство и различие между сходом и собранием граждан?
5. В чем сходство и различие между опросом граждан и местным референдумом?
6. Какую форму прямой демократии вы считаете наиболее эффективной и почему?
Территориальное общественное самоуправление. Основы территориального общественного самоуправления
Одной из форм участия населения в осуществлении местного самоуправления является территориальное общественное самоуправление (ТОС). Под ТОС понимается самоорганизация граждан по месту их жительства на части территории поселения для самостоятельного и под свою ответственность осуществления собственных инициатив по вопросам местного значения. ТОС максимально приближенная к населению и исключительно гибкая форма участия граждан в местном самоуправлении.
Она сочетает и прямое волеизъявление граждан, и деятельность органов ТОС, избираемых гражданами.
Порядок организации и деятельности ТОС устанавливается в уставе и нормативных правовых актах муниципального образования. ТОС считается учрежденным с момента регистрации его устава, в котором устанавливаются:
¦ территория, на которой осуществляется ТОС;
¦ цели и задачи, формы и основные направления деятельности;
¦ порядок формирования, прекращения полномочий, права и обязанности, срок полномочий органов ТОС;
¦ порядок принятия решений;
¦ порядок приобретения имущества, а также пользования и распоряжения указанным имуществом и финансовыми средствами;
¦ порядок прекращения деятельности органов ТОС.
ТОС может являться юридическим лицом и подлежит государственной регистрации в форме некоммерческой организации. В отличие от органов местного самоуправления органы ТОС:
¦ не имеют властных полномочий (это общественное самоуправление), хотя и могут наделяться отдельными распорядительными полномочиями по решениям муниципальных органов;
¦ не носят обязательного характера (на какой-то части территории муниципального образования они могут действовать, на другой нет);
¦ не имеют законодательно установленного перечня решаемых вопросов, его устанавливают сами жители применительно к местным условиям;
¦ могут заниматься или не заниматься хозяйственной деятельностью и, соответственно, иметь или не иметь статус юридического лица.
В то же время органы ТОС отличаются от органов общественной самодеятельности (ООС), образуемых по месту жительства. Это показано в табл.
1.7.1.
Органы ТОС создаются гражданами на основе добровольного волеизъявления по месту их жительства на части территории муниципального образования: территориях сельских населенных пунктов, не являющихся поселениями, городских микрорайонов, кварталов, улиц, дворов, многоквартирных жилых домов или группы таких домов и др. Система организации ТОС представляет собой совокупность организационных форм, посредством которых реализуются инициативы населения по решению местных вопросов (рис.
1.7.1).

Важную роль в развитии ТОС играют позиция органов местного самоуправления, их доверие и поддержка самоорганизации населения.
Благодаря ТОС развиваются и укрепляются важнейшие элементы гражданского общества, повышается активность населения, упрощаются и активизируются избирательные и другие процессы, выявляются и используются внутренние резервы территории. Необходимо, однако, учитывать, что органы ТОС могут создаваться только по инициативе населения, а их компетенция определяется самими гражданами.
Развитие ТОС отвечает принципу субсидиарности, соответствует концепции местного самоуправления как вырастания власти снизу вверх.
Вопросы для самоконтроля
1. Что понимается под ТОС?
2. Как образуются органы ТОС?
3. Какова роль ТОС в осуществлении местного самоуправления?
4. На каких территориях могут создаваться органы ТОС?
5. Какие задачи могут решать органы ТОС?
6. Каковы источники финансирования ТОС?
Организационные основы местного самоуправления. Органы и должностные лица местного самоуправления
Организационные основы местного самоуправления это комплекс вопросов, связанных с определением структуры и наименования органов и должностных лиц местного самоуправления, их статуса, компетенции, разграничения полномочий между ними, системы взаимоотношений, порядка принятия решений, методов разрешения противоречий, порядка прекращения полномочий.
Органы местного самоуправления могут избираться непосредственно населением и (или) образовываться представительным органом муниципального образования. Каждый из этих органов наделяется собственными полномочиями по решению вопросов местного значения.
Должностное лицо местного самоуправления может быть выборным либо нанятым по контракту (трудовому договору) и наделяется исполнительно-распорядительными полномочиями по решению вопросов местного значения и (или) по организации деятельности органа местного самоуправления.
Структуру органов местного самоуправления составляют: представительный орган муниципального образования, глава муниципального образования, местная администрация (исполнительно-распорядительный орган), контрольный орган, иные органы, предусмотренные уставом муниципального образования, например муниципальная избирательная комиссия, руководитель милиции общественной безопасности и др. При этом, согласно Федеральному закону 2003 г., наличие представительного органа, главы и администрации муниципального образования является обязательным. Их наименования устанавливаются законом субъекта РФ с учетом местных традиций.
Порядок формирования, полномочия, срок полномочий, подотчетность, подконтрольность и иные вопросы деятельности органов и должностных лиц местного самоуправления определяются уставом муниципального образования.
Участие органов государственной власти и их должностных лиц в формировании органов и назначении должностных лиц местного самоуправления не допускается, за исключением предусмотренных законодательством случаев. В частности, Федеральный закон 2003 г. предусматривает участие представителей органов законодательной власти субъекта РФ в конкурсных комиссиях по замещению должностей глав местных администраций муниципальных районов и городских округов (У3 состава комиссии).
Органы местного самоуправления являются юридическими лицами.
Классификация органов местного самоуправления
Органы местного самоуправления классифицируются по различным признакам (рис. 1.8.1).
По способу образования и делегирования полномочий они делятся на выборные и другие. Первые отличаются тем, что население напрямую наделяет их полномочиями по решению вопросов местного значения. Вторые создаются для обеспечения этих полномочий и могут подразделяться на формируемые на добровольной основе с последующим утверждением (например, комиссии представительного органа), на основе назначения (местная администрация), на основе кооптации по установленным нормам (муниципальные комиссии: административная, жилищная и пр.). Выборные органы получают полномочия непосредственно от населения, т. е. выборы являются не только способом образования органов, но и способом наделения их полномочиями.
Органы, формируемые иными способами, получают свои полномочия чаще всего от выборных органов.
По назначению органы местного самоуправления делятся на органы общего и специального назначения (или органы с широкой и узкой специализацией). Под первыми понимаются те органы, деятельность которых распространяется на все или большую часть сфер деятельности местного самоуправления (представительный орган, администрация, а также такие органы, как, например, финансовый орган или орган по управлению муниципальной недвижимостью). Под вторыми
понимаются отраслевые органы, занимающиеся одной или несколькими сферами муниципальной деятельности (например, городской транспорт, образование, культура и т. д.).
Органы местного самоуправления
Деление по исполняемым полномочиям вытекает из классификации самих полномочий местного самоуправления, которые подразделяются на следующие группы:
¦ собственные полномочия по решению вопросов местного значения, выполняемые в обязательном порядке согласно Конституции РФ, федеральным и региональным законам;
¦ полномочия, делегированные органами государственной власти федеральными или региональными законами;
¦ добровольные полномочия, порученные населением муниципального образования или реализуемые муниципальной властью по своему усмотрению. Последние связаны, например, с кооперированием муниципальных образований, с выполнением договоров (в том числе с зарубежными партнерами), членством в различных ассоциациях, союзах и т. п.
В зависимости от способа принятия решений органы местного самоуправления подразделяются на коллегиальные и единоличные. Коллегиальное принятие решений характеризует саму суть выборных органов. Оно целесообразно, если решения имеют принципиальное значение для муниципального образования, а также в тех случаях, когда со стороны населения возможны предположения о предвзятом отношении или личном интересе должностного лица (например, предоставление муниципального жилья, размещение муниципального заказа, оказание социальной помощи отдельным лицам и т. п.).
Такие решения могут приниматься специально создаваемыми коллегиальными органами.
В то же время вопросы оперативного управления муниципальным хозяйством более эффективно решаются на основе единоначалия, когда конкретными сферами деятельности управляют профессионалы, несущие ответственность за результаты этой деятельности.
По типу исполняемых функций органы местного самоуправления делятся на представительные (проектная функция) и исполнительные (программная функция). Представление интересов заключается в их выявлении, агрегировании, аккумулировании, принятии программы (проекта) развития муниципального образования (отсюда термин проектная функция) и правовых актов, необходимых для реализации проекта. Реализация интересов обеспечивается путем разработки и исполнения программы деятельности органов местного самоуправления (программная функция), направленной на осуществление проекта.
Этим типам функций соответствуют основные типы органов местного самоуправления представительные и исполнительные.
С точки зрения данной классификации можно охарактеризовать каждый орган местного самоуправления. Например, комитет по социальной политике является: по способу образования формируемым на основе назначения, по назначению органом специального назначения, по полномочиям исполняющим и собственные, и делегированные полномочия, по способу принятия решений коллегиальным, по типу исполняемых функций исполнительным.
Однако такое разделение достаточно условно и практически по всем классификационным признакам возможны варианты частичного или даже полного совмещения разнородных функций в одном органе.
Зарубежный опыт организации муниципальной власти
Организационные модели местного самоуправления строятся на основе сочетания трех основных элементов: представительного органа, местной администрации и высшего должностного лица. Различие между моделями обусловлено распределением полномочий между этими элементами, численностью населения муниципального образования, размерами его территории, объемов и сложностью решаемых вопросов, социально-политической ситуацией и множеством других факторов.
Мировой опыт знает множество организационных форм местного самоуправления с различными схемами формирования органов местного самоуправления и разграничением полномочий между ними. Основные из этих схем, принятые в США, изображены на рис.
1.8.2.
I. Совет слабый мэр

В Японии, напротив, состав местных советов довольно многочислен: 40-120 членов в ассамблеях префектур и 12-100 членов в муниципальных ассамблеях. Во Франции численность советников в муниципальных советах может составлять от 9 (в коммунах с населением менее 100 чел.) до 69 членов (в коммунах с населением более 300 тыс. чел.).
В России Федеральным законом 2003 г. установлен нижний предел численности представительного органа, исходя из численности населения и типа муниципального образования:
¦ 7 при числе жителей менее 1000;
¦ 10 при числе жителей от 1 до 10 тысяч;
¦ 15 при числе жителей от 10 до 30 тысяч; ,
¦ 20 при числе жителей от 30 до 100 тысяч;
¦ 25 при числе жителей от 100 до 500 тысяч;
¦ 35 при числе жителей свыше 500 тысяч.
Число депутатов представительного органа муниципального района не может быть менее 15.
Депутаты представительного органа избираются населением на муниципальных выборах. Для муниципального района закон допускает 2 схемы.
В исключительной компетенции представительного органа местного самоуправления находятся:
¦ принятие устава муниципального образования, внесение в него изменений и дополнений; .
¦ утверждение местного бюджета и отчета о его исполнении;
¦ установление, изменение и отмена местных налогов и сборов в соответствии с законодательством РФ о налогах и сборах;
¦ принятие планов и программ развития муниципального образования, утверждение отчетов об их исполнении;
¦ определение порядка управления и распоряжения имуществом, находящимся в муниципальной собственности;
¦ определение порядка принятия решений о создании, реорганизации и ликвидации муниципальных предприятий и учреждений, а также об установлении тарифов на услуги муниципальных предприятий и учреждений;
¦ определение порядка участия муниципального образования в организациях межмуниципального сотрудничества;
¦ определение порядка материально-технического и организационного обеспечения деятельности органов местного самоуправления;
¦ контроль за исполнением органами местного самоуправления и должностными лицами местного самоуправления полномочий по решению вопросов местного значения.
Организацию деятельности представительного органа в соответствии с уставом муниципального образования осуществляет его глава или избираемый из числа депутатов председатель.
Разнообразие вопросов, решаемых представительным органом, вызвало необходимость выделения в его составе структурных единиц комитетов и комиссий по определенным направлениям деятельности, а также групп (фракций) депутатов, сформированных по территориальному или партийному признаку. Структурные подразделения готовят проекты решений представительного органа, им может также передаваться право самостоятельного решения определенного круга вопросов.
Расходы на обеспечение деятельности представительного органа предусматриваются в местном бюджете отдельной строкой.
Организация и планирование работы местной администрации
При возникновении новой проблемы, требующей решения в течение определенного отрезка времени, составляется программа работ, выделяются необходимые для выполнения программы ресурсы и формируется временный коллектив работников. Сотрудники органа муниципального управления, вошедшие во временный коллектив по выполнению целевой программы, находятся на время ее решения в двойном подчинении: в административном подчинении своему линейному руководителю (вертикальная связь) и в функциональном подчинении руководителю программы (горизонтальная связь).
В системе муниципального управления программно-целевые структуры реализуются в виде комиссий, штабов, рабочих групп и т. п. Перечень таких подразделений периодически меняется. Одни ликвидируются, другие появляются вновь, многие существуют годами.
Комиссии создаются на определенный срок для решения какой-либо обострившейся проблемы. Цель создания комиссий найти выход из сложившейся управленческой ситуации.
Комиссии в своей работе используют методы ситуационного анализа.
Создание рабочих групп внутри администрации связано с решением конкретных управленческих задач и носит временный характер. Как правило, рабочие группы выполняют проектировочные задачи.
Например, при реорганизации органа власти эффективно создание особой группы для организационного проектирования структуры администрации, выработки новых технологий работы.
При формировании структур программно-целевого управления целесообразно разрабатывать карты (матрицы) распределения прав и ответственности между органами линейно-функциональной и программно-целевой структур. В них детально и наглядно фиксируются общие правила принятия решений, разделение ответственности нескольких органов за разные аспекты одного результата, роль коллегиальных и консультативных органов в процессе принятия решений.
Необходимость реализации программно-целевых функций требует создания в структуре администрации отдельного стратегического, инновационного блока. Его деятельность должна быть направлена на выявление проблемных ситуаций и постановку проблем, перевод проблем в пакеты задач и передачу их в отраслевые и функциональные подразделения.
Основные задачи стратегического блока таковы.
1. Постоянный мониторинг существующего состояния, сложившихся норм и отношений в различных областях местной жизни: анализ ситуации, фиксация рассогласований и конфликтов, организация исследований.
2. Разработка программ по предотвращению кризисных ситуаций, а также проектов по реорганизации и изменению ситуации в различных сферах жизни, обеспечивающих доведение ее основных параметров до уровня, соответствующего объективным представлениям о поселении. Эта работа включает разработку технических заданий на программы и проекты, их аналитическое и правовое обеспечение, экспертизу стратегических решений, представляемых на утверждение главе администрации, разработку планов-графиков выполнения подпрограмм и проектов, их бюджетирование, разработку бизнес-планов и т. п., а также внутренний управленческий аудит.
Совершенствование организационных структур муниципального управления
Основные недостатки существующих линейно-функциональных структур муниципального управления связаны не только с их организационным построением, но и с самой сложившейся идеологией муниципального управления. Эти недостатки сводятся к следующему.
1. Укоренившейся подход к муниципальному образованию и, соответственно, к управлению им как к производственной или социально-производственной системе.
Основной упор при этом делается на улучшение показателей работы самих структурных подразделений администрации (жилищно-коммунального, транспортного, здравоохранения и т. д.), а не на степень и качество удовлетворения потребностей населения в той или иной муниципальной услуге. Иными словами, критерием эффективности службы являются ее собственные показатели, а не конечный результат деятельности.
2. Нацеленность на решение текущих задач, связанных с жизнеобеспечением муниципального образования, и отсутствие стратегического подхода к управлению.
Многообразие текущих частных задач и целей муниципального управления неизбежно порождает противоречия между ними, обусловленные прежде всего ограниченностью материальных и финансовых ресурсов. Каждое структурное подразделение нацелено на решение своей задачи и добивается получения максимума ресурсов для этого.
В данном случае вся система управления часто работает неэффективно.
3. Нечеткость системы функциональных связей между отдельными структурными подразделениями, дублирование функций, неравномерная загруженность работников, отсутствие четких организационных процедур, с помощью которых подразделения взаимодействуют между собой.
В результате основной объем работы ложится на плечи главы администрации, которому приходится решать множество координационных вопросов.
4. Смешение управленческих функций и непосредственной хозяйственной деятельности. Многие структурные подразделения администраций, являясь юридическими лицами, оказывают различные платные услуги и зарабатывают средства на свое существование, т. е. по сути занимаются коммерческой деятельностью.
Этот бизнес является безрисковым, поскольку ведется на базе муниципальной собственности, за эффективным использованием которой должного надзора нет. По этой причине некоторые структурные подразделения администрации из органов муниципального управления стали превращаться по типу деятельности в финансово-промышленные группы.
В силу изложенного реорганизация структур муниципального управления представляет собой сложнейшую комплексную задачу.
Как и любая другая организация, местная администрация является социальной системой. Социальная организация (в отличие от профессиональной) не ориентирована на развитие, ее главные критерии стабильность и неизменность.
Всякие попытки изменить состояние социальной организации воспринимаются ей как угрозы существованию и по возможности отторгаются. Инновации вызывают в социальных системах определенное смещение равновесия и не всегда предвидимые последствия.
Поэтому требуются специальные методы активизации инновационных процессов.
Кроме противоречий между традиционной и инновационной деятельностью, на практике еще более важны противоречия внутри самой инновационной деятельности между радикальными и совершенствующими ее видами. Радикально реорганизовать любую структуру изнутри невозможно, поскольку для этого необходимо, образно говоря, подняться над проблемой и посмотреть на нее сверху.
Если говорить о собственно организационных структурах местных администраций, то основные направления их реорганизации могут быть следующими.
1. Вывод за рамки администрации структур, занимающихся хозяйственной деятельностью и имеющих в силу этого статус юридического лица, придание им формы муниципальных учреждений. Федеральный закон 2003 г. предусматривает, что органы местного самоуправления, наделяемые статусом юридического лица, являются муниципальными учреждениями, предназначенными для выполнения управленческих функций, и подлежат государственной регистрации в качестве юридических лиц.
2. Создание в структуре администрации крупных организационно-административных блоков, руководители которых несут полную ответственность за реализацию муниципальной политики в соответствующих сферах, за достижение ее конечных целей. Такими блоками могут быть блок экономики и финансов, блок управления муниципальной недвижимостью, блок городского хозяйства, блок социальной политики, блок общественной безопасности и в т. п. Эти вопросы частично затрагивались в предыдущих главах.
Создание крупных блоков позволяет существенно снизить нагрузку на главу администрации по решению текущих вопросов, позволяет ему посвящать основную часть своего времени и сил задачам стратегического управления.
3. Создание наряду с классическими линейно-функциональными организационными структурами структур программно-целевого или программно-функционального типа, о чем было сказано выше.
Необходимость сочетания различных типов организационных структур и методов достижения целей предопределяет сложность задачи разработки и внедрения эффективной системы муниципального управления, реорганизации организационной структуры администрации. Требуется разработать модель и организационный проект реорганизации, пакет нормативных предписаний для отдельных структур и сфер их деятельности.
Необходимо также (и это самое главное) убедить работников администрации в необходимости и целесообразности реорганизации, некоторых специалистов переучить. При этом реорганизация структур муниципального управления должна разворачиваться одновременно по нескольким параллельным линиям:
¦ разработка модели и организационного проекта реорганизации;
¦ разработка нормативно-правовой базы деятельности органа местного самоуправления;
¦ разработка пакета нормативных предписаний для различных областей муниципального деятельности;
¦ разработка положений об основных организационно-административных блоках;
¦ описание организационных процедур и функциональных связей всего пространства взаимодействия различных структур управления, основных рабочих мест и подготовка должностных инструкций;
¦ переподготовка и повышение квалификации работников администрации;
¦ подготовка резерва кадров для муниципального управления.
Вопросы для самоконтроля
1. Какие факторы влияют на формирование организационной структуры местной администрации?
2. Как осуществляется распределение задач и функций между структурными подразделениями местной администрации?
3. Какие типы организационных структур используются в муниципальном управлении?
4. Каковы основные принципы построения организационной структуры местной администрации?
5. Какие стадии включает в себя процесс формирования организационной структуры местной администрации?
6. Каковы основные виды структурных подразделений местной администрации?
7. Каковы основные направления совершенствования организационных структур местной администрации?
Организация и планирование работы местной администрации. Роль и значение организации и планирования работы местной администрации
Формирование рациональной организационной структуры органов местного самоуправления является необходимым, но недостаточным условием их эффективной работы. Не меньшее значение имеет организация деятельности муниципальной власти, воплощенная в планах, регламентах, инструкциях, организационных процедурах.
Любая модель структуры управления должна быть подкреплена системой функциональных связей между структурными звеньями.
Изучение практики муниципального управления позволяет сделать вывод не только о несовершенстве организационных структур, но и о нечеткости функциональных связей и взаимодействий. Наблюдаются дублирование функций и неравномерная загруженность работников (причем чем выше должность, тем больше нагрузка), отраслевая разобщенность структурных подразделений, слабое горизонтальное взаимодействие между ними. В результате усложняются процессы информационного обмена, затрудняется выполнение совместных поручений. Это, в свою очередь, приводит к некачественному выполнению заданий, перекладыванию структурными подразделениями ответственности друг на друга.
Отсутствуют карты организационных процедур, с помощью которых подразделения взаимодействуют между собой (например процедура прохождения проекта бюджета, формирования муниципального заказа, принятия решений об операциях с недвижимостью и др.). Положения о подразделениях администрации и должностные инструкции работников не всегда дают четкое представление об объеме выполняемых ими функций, а реально выполняемые функции существенно отличаются от указанных в официальных документах.
Устранение перечисленных недостатков требует четкой организации, регламентации и планирования всех сторон деятельности муниципальной власти и ее структурных подразделений.
Регламентирование работы местной администрации
Основным документом, определяющим организацию деятельности местной администрации, является ее регламент, утверждаемый главой администрации.
Основные вопросы, регулируемые регламентом работы местной администрации, показаны на рис. 8.2.1.
Соблюдение регламента позволяет установить четкие границы между уровнями управления и горизонтальные связи между подразделениями. На основе регламента организуются документопотоки, распределяются обязанности, ответственность и права, формируется система единых требований к руководителям.
Наряду с регламентом работы администрации, важную роль в организации ее деятельности играют нормативные документы, регламентирующие деятельность отдельных структурных подразделений и исполнителей. К числу таких документов относятся положения о структурных подразделениях и должностные инструкции работников.
Положения о структурных подразделениях предназначены для нормативноправовой регламентации деятельности подразделений, распределения их функций, прав и ответственности в системе управления администрацией. Составлению положений предшествует анализ содержания и объема выполняемых подразделениями функций.
Положения для всех структурных подразделений должны составляться по единой методике и на основе современных технических средств.
В соответствии с положениями и профилем своей работы структурные подразделения администрации:
¦ курируют работу подведомственных предприятий, организаций и учреждений;
¦ осуществляют сбор информации, анализ состояния социально-экономической и экологической ситуации в муниципальном образовании;
¦ готовят необходимые справочно-информационные и аналитические материалы;
¦ по поручению главы администрации, его заместителя или по собственной инициативе готовят проекты постановлений;
¦ осуществляют экспертизу проектов постановлений главы администрации по профилю своей деятельности, визируют указанные проекты;
¦ организуют по профилю своей деятельности консультативную поддержку главы администрации, его заместителей, других структурных подразделений, выполняют иные работы и поручения.

правовых актов, требующих рассмотрения в представительном органе, и график их разработки. Раз-работниками проектов отдельных правовых актов являются профильные структурные подразделения администрации, а общая организация работ и контроль за их ходом возлагаются на руководителя аппарата.
Проекты правовых актов должны быть в обязательном порядке согласованы с руководителем аппарата и с юридической службой, а также с финансовой службой администрации (если требуется финансирование) и другими заинтересованными службами.
Представители администрации участвуют в предварительном рассмотрении проектов правовых актов в комитетах и комиссиях представительного органа, в работе согласительных комиссий. Депутаты представительного органа могут участвовать в подготовке проектов правовых актов.
Организация работы коллегии администрации
Как отмечалось, во многих муниципальных образованиях при главе администрации создается коллегия или иной по названию совещательный орган, предназначенный для коллективного обсуждения наиболее важных вопросов жизнедеятельности муниципального образования. В состав коллегии обычно входят по должности: глава администрации (председатель коллегии), его заместители, руководитель аппарата, руководитель финансового органа администрации, руководитель местного органа внутренних дел и могут входить руководители некоторых предприятий, организаций и учреждений, расположенных на территории муниципального образования, а также высококвалифицированные специалисты отдельных сфер муниципального управления.
Их участие обеспечивает всестороннее, квалифицированное и объективное решение проблем управления муниципальным образованием.
Заседания коллегии проводятся по мере необходимости, но не реже одного раза в месяц. На них обычно рассматриваются крупные и комплексные вопросы, в частности:
¦ планы и программы социально-экономического развития муниципального образования;
¦ предложения к планам и программам, принимаемым органами власти субъекта РФ и затрагивающим интересы муниципального образования;
¦ проекты крупных договоров на поставку и приобретение продукции за счет бюджетных средств;
¦ программы по охране окружающей среды, вопросы строительства и реконструкции природоохранных объектов;
¦ вопросы деятельности структурных подразделений администрации по исполнению их полномочий;
¦ предложения о размещении, развитии и специализации предприятий и организаций различных форм собственности, деятельность которых имеет большое значение для муниципального образования;
¦ сложные (неординарные) ситуации, возникающие в муниципальном образовании и требующие принятия всесторонне продуманных решений.
Перечень вопросов, выносимых на заседание коллегии, зависит от специфики конкретного муниципального образования.
Порядок работы коллегии определяется положением, утверждаемым главой администрации. Решения, принятые на коллегии, оформляются, при необходимости, постановлениями и распоряжениями главы администрации.
Работа администрации с письмами и обращениями граждан
Закон устанавливает право граждан на индивидуальные и коллективные обращения в органы и к должностным лицам местного самоуправления, которые обязаны в течение месяца дать ответ по существу обращений граждан. За нарушение сроков и порядка рассмотрения обращений граждан законами субъектов РФ может быть установлена административная ответственность.
Регламентом работы администрации предусматривается определенная система приема граждан руководителями администрации. Устанавливаются дни и часы приема посетителей каждым руководителем (обычно 1-2 раза в месяц), а также порядок записи на прием.
В приемной граждан все устные и письменные обращения регистрируются, а затем направляются, в зависимости от значимости вопроса, главе администрации, его заместителю либо в структурное подразделение. Приемная граждан также осуществляет контроль (иногда компьютеризированный) за соблюдением сроков рассмотрения обращений граждан.
В некоторых крупных городах создана сеть общественных приемных в районах.
Для неотложных обращений граждан (например, по поводу аварий в системах жизнеобеспечения) в администрациях создается срочная диспетчерская служба (круглосуточная). В выходные и праздничные дни устанавливаются дежурства ответственных работников администрации.
Организация проведения совещаний
Еще одним механизмом организации деятельности местной администрации являются совещания, семинары и другие подобного рода мероприятия с участием работников администрации и заинтересованных приглашенных лиц. Совещания и семинары проводятся в соответствии с планами работы администрации и ее структурных подразделений.
Как правило, на них выносятся вопросы, которые требуют координации деятельности нескольких структурных подразделений.
Семинары проводятся с целью обучения сотрудников новым формам и методам управленческой деятельности. К работе семинаров целесообразно привлекать не только работников администрации, но и представителей высшей школы и исследовательских организаций.
Семинары менее формализованы, чем совещания, и в большей мере ориентированы на свободный обмен мнениями по вопросам, выносимым на обсуждение.
Организация труда работников администрации
Организация управленческого труда муниципальных служащих один из важнейших факторов эффективной работы местной администрации. Его значение зачастую недооценивается руководителями и специалистами администраций.
Однако именно рациональная организация управленческого труда существенно влияет на обоснованное распределение обязанностей внутри управленческого аппарата, методы и сроки внедрения различных технических и организационных нововведений, технологию выполнения управленческих работ, обеспечивая устойчивое положение муниципальных образований.
Одним из направлений научной организации труда муниципальных служащих является создание рациональной системы разделения труда и кооперации.
Разделение управленческого труда означает разграничение и обособление различных видов деятельности, а кооперация труда совместное участие работников в одном или связанных между собой процессах управленческого труда. Вместе они призваны обеспечить качественное и эффективное выполнение возложенных на работников функций.
Разделение и кооперация труда взаимосвязаны и взаимообусловлены. Это выражается в том, что расчленение процесса труда на отдельные составные части с закреплением их за определенными работниками или группами работников в значительной степени предопределяет и форму взаимодействия работников.
Цели рационального разделения и кооперации труда в местной администрации представлены на рис. 8.2.2.
Разделение и кооперация труда позволяют обеспечивать стабильность системы муниципального управления.

еженедельник, записная книжка, разграфленный определенным образом лист ватмана, картотека и т. п. Классификация затрат и рабочего времени управленческого персонала местной администрации представлена на рис. 8.2.3.
Планирование личного бюджета времени по существу сводится к составлению проекта процессов труда на предстоящий период. Это необходимо для того, чтобы работник четко представлял себе, что ему необходимо выполнить в первую очередь, какие менее важные дела можно отложить или перепоручить другим исполнителям, а каких нагрузок можно избежать вовсе.
При индивидуальном планировании работы муниципального служащего целесообразно придерживаться ряда проверенных практикой принципов.
1. План целесообразно составлять только на определенную долю рабочего времени, согласно рекомендациям специалистов примерно на 60 %. Из оставшихся 40 % около 20 % времени приходится на непредвиденную активность (резерв времени и непланируемые действия), а еще 20 % остается на спонтанную активность, т. е. и творчество. В зависимости от вида и рода занятий возможны отклонения в запланированных объемах времени.
2. Необходимо систематически анализировать виды деятельности и расходы
времени, для чего следует фиксировать и перепроверять, как используется время. Это позволяет постоянно контролировать собственный бюджет времени и накапливать опыт в определении затрат времени на различные виды трудовой деятельности, корректировать распределение рабочего времени. *
3. Задачи, которые предстоит решить в плановом периоде, следует свести воедино, составить последовательный план действий, предварительно разделив все задачи на долго-, средне- и краткосрочные и установив приоритетность выполнения.
Составляя план работы, целесообразно руководствоваться следующими правилами:
¦ в план надо включать только такой объем работ, который реально может быть выполнен;
¦ план должен быть гибким, приспособленным к меняющимся условиям, поскольку важно достижение поставленных целей, а не просто соблюдение позиций плана;
¦ необходимо стремиться к восполнению потерь рабочего времени;
¦ временнбй план целесообразно составлять на специальных карточках (формулярах), а невыполненные задачи, которые по достижении контрольного срока не потеряли своего значения, следует переносить на следующий период;
¦ желательно согласовывать личный план с планами коллег и ожидаемых посетителей.
Большую помощь в планировании и организации личного рабочего времени муниципальным служащим как работникам умственного труда оказывают технические средства и специальные приспособления, позволяющие облегчить труд и сделать его более продуктивным. Особенно актуальными для муниципальных служащих становятся рационализация документооборота, разработка процедур принятия управленческих решений, условия труда, организация автоматизированных рабочих мест.
Стиль работы администрации и роль ее лидера
Система планирования, организация и стиль работы муниципальной администрации в значительной степени зависят от личности ее руководителя. В отличие от представительного органа, где все решения принимаются коллегиально, а руководитель исполняет лишь функции ведущего (спикера), администрация, как любой исполнительный орган, организуется на принципе единоначалия.
В зависимости от прежней профессии, квалификации и личных качеств главы администрации может изменяться и сама ее структура, например количество заместителей и распределение обязанностей между ними.
Организация управления и финансирование культуры

правовые и организационно-методические документы, предоставляется материально-финансовая, методическая и иная помощь учреждениям культуры и искусства.
Муниципальная политика в сфере культуры строится на основе общих принципов государственной политики. Федеральный закон 2003 г. относит к вопросам местного значения поселений и городских округов создание условий для обеспечения жителей услугами организаций культуры, организацию библиотечного обслуживания населения, охрану и сохранение объектов культурного наследия (памятников истории и культуры) местного (муниципального) значения.
К компетенции муниципальных районов отнесена организация библиотечного обслуживания поселений (обеспечение услугами библиотечного коллектора).
Организация управления и финансирование культуры в муниципальном образовании
Органы местного самоуправления осуществляют строительство зданий и сооружений муниципальных организаций культуры, обустройство прилегающих к ним территорий. В собственности муниципальных образований могут находиться имеющие историко-культурную значимость здания, сооружения, предметы, иные объекты культуры (музеи, галереи, библиотеки и т. д.).
Финансирование муниципальной сферы культуры осуществляется за счет бюджетных средств и оказания платных услуг. Общественные объединения, предприятия, организации и граждане имеют право самостоятельно или на договорной основе создавать фонды для финансирования культурной деятельности.
В качестве соучредителей фондов могут выступать также и органы местного самоуправления.
Органы местного самоуправления, участвуя в осуществлении государственной политики в области культуры, не могут вмешиваться в творческую деятельность граждан и их объединений, за исключением случаев, предусмотренных законом (если эта деятельность ведет к пропаганде войны, насилия, жестокости и т. д.). Культурная деятельность может быть запрещена судом в случае нарушения законодательства. Органы местного самоуправления должны исходить в своей деятельности в этой сфере из признания равного достоинства культур, равенства прав и свобод в области культуры всех проживающих на территории муниципального образования этнических общностей и религиозных конфессий. Органы местного самоуправления могут передавать национально-культурным автономиям, их некоммерческим учреждениям и организациям муниципальное имущество в собственность или аренду.
Они также решают вопросы финансовой поддержки местных национально-культурных автономий в соответствии с действующим законодательством.
Деятельность органов местного самоуправления в области культуры должна быть направлена на обеспечение общедоступности культурной деятельности, культурных ценностей для населения. В пределах своей компетенции органам местного самоуправления следует создавать условия для развития сети специальных учреждений и организаций: школ искусств, студий, курсов, оказывать поддержку этим учреждениям, обеспечивать доступность и бесплатность для населения основных услуг библиотек, расположенных на территории муниципальных образований, других учреждений культуры.
Органы местного самоуправления вправе приостанавливать предпринимательскую деятельность организаций культуры, если она наносит ущерб уставной деятельности организации, до решения суда по данному делу. Осуществляя контрольные функции в сфере культуры, органы местного самоуправления осуществляют охрану памятников природы, культуры, истории, находящихся в их ведении.
Организация сферы досуга в муниципальном образовании
Понятие досуг в отличие от понятия культура имеет одно толкование свободное время. Система предпочтений и ценностная направленность досуга характеризуют уровень культуры человека, степень его социализации и оказывают прямое влияние на его профессиональную деятельность и, как следствие, на экономическую стабильность общества.
К объектам досуга на территории муниципального образования относятся городские леса и парки, скверы, пляжи, иные рекреационные объекты, детские городки, аттракционы, иные развлекательные сооружения. Федеральный закон 2003 г. относит к вопросам местного значения поселений и городских округов создание условий для организации досуга и массового отдыха жителей, организацию обустройства мест массового отдыха.
Забота о содержании этих объектов, как правило, возлагается на муниципальные органы культуры финансируется через них. К достижениям культуры, как правило, приобщаются на досуге, поэтому и существует термин культурно-досуговая сфера.
Одной из функций местных органов культуры является организация и проведение массовых мероприятий развлекательного характера: праздников, фестивалей, иных зрелищных мероприятий.
Культурно-досуговая сфера вышла далеко за пределы традиционной клубной практики и культурно-массовой работы. Ее характеризуют развитие интеграционных процессов и ломка межведомственных барьеров: всплеск самоуправляемых общественных инициатив в виде фондов, ассоциаций, движений, формальных и неформальных любительских объединений; широкий спектр развлечений, предоставляемых досуговой индустрией, и, наконец, вторжение в культуру рынка с его жесткими рациональными законами.
Особенностью современной ситуации является развитие любительского движения, создание различных объединений, возрождение камерных, салонных форм общения.
На выбор вида досуговой деятельности влияет много факторов образовательного, социального, экономического характера, а также состояние материальнотехнической базы учреждений культуры как основы социального досуга. Все эти факторы не могут не отражаться на статусе, типологии и функциональных особенностях самих учреждений культуры и досуга.
Многие сферы массовой культуры и досуга самоокупаемы, а некоторые (например, организация концертов популярных артистов, казино и др.) служат источниками пополнения доходов местных бюджетов.
Местная власть должна способствовать развитию всех форм организации культурной и досуговой деятельности на территории муниципального образования.
Муниципальные органы культуры
Для осуществления функций регулирования и поддержки культуры и искусства и организации сферы досуга в администрации муниципального образования может создаваться структурное подразделение по вопросам культуры с правами юридического лица. При этом подразделении могут формироваться совещательные органы: общественный совет по культуре, художественный совет, советы директоров, объединенные методические советы учреждений культуры, советы по кино, другие совещательные органы.
Основные функции муниципального органа управления культурой показаны на рис. 5.7.2.

экономическое воздействие на общественное развитие человечества.
Сфера физической культуры и спорта делится на две большие части: профессиональный спорт (спорт высших достижений) и массовая физическая культура и спорт. Профессиональным спортом занимаются федеральные и региональные органы государственной власти, массовой физической культурой и спортом органы местного самоуправления.
Впрочем, многие крупные города содержат профессиональные спортивные коллективы и отдельных спортсменов за счет средств местных бюджетов и спонсорской поддержки.
Регулирование развития физической культуры и спорта в муниципальных образованиях осуществляется по следующим направлениям (рис. 5.8.1).
Правовое регулирование отношений в сфере формирования и реализации местной политики развития физической культуры и спорта осуществляется в соответствии с Конституцией РФ, Законом О физической культуре и спорте в Российской Федерации, другими законами и иными нормативными правовыми актами РФ и субъектов РФ.

спортивных организаций. Основная цель ориентация деятельности физкультурно-спортивных учреждений и общественных организаций преимущественно на развитие массовой физической культуры и спорта.
На муниципальном уровне регулирование вопросов развития физической культуры и спорта осуществляет соответствующее структурное подразделение (управление, отдел, комитет и т. д.) администрации, которое совместно с другими (в области образования, здравоохранения и др.) регулирует деятельность следующих учреждений и организаций:
¦ спортивных клубов, коллективов физической культуры, действующих на са-ямодеятельной и профессиональной основах в образовательных учреждениях, иных организаций независимо от форм собственности и по месту жительства граждан;
¦ детско-юношеских спортивных школ, детско-юношеских клубов физической подготовки, детско-юношеских спортивно-технических школ, специализированных детско-юношеских школ олимпийского резерва;
¦ образовательных учреждений и научных организаций в области физической культуры и спорта всех типов и видов независимо от организационно-правовых форм;
¦ муниципальных физкультурно-оздоровительных, спортивных и спортивно-технических сооружений (бассейнов, спортивных залов, кортов, велотреков и др.).
В соответствии с Федеральным законом Об общественных объединениях органы управления в области физической культуры и спорта взаимодействуют с ними по всем вопросам развития данной сферы, в частности:
¦ совместно проводят спортивные соревнования, спартакиады, другие физкультурно-спортивные мероприятия, организуют пропаганду физической культуры и спорта, осуществляют профессиональную подготовку работников физкультурно-спортивных организаций и обеспечивают повышение их квалификации, обеспечивают эффективное использование спортивных сооружений и строительство новых спортивных сооружений;
¦ оказывают помощь физкультурно-спортивным объединениям, содействуют выполнению ими уставных задач, заслушивают информацию по основным вопросам развития физической культуры и спорта, принимают соответствующие решения и контролируют их исполнение. Совместная деятельность осуществляется на условиях договоров;
¦ осуществляют в установленном законодательством порядке сбор информации, предоставляемой физкультурно-спортивными организациями в соответствии с формами, утвержденными федеральным органом исполнительной власти в области статистики, и дают по ним заключения и рекомендации.
В соответствии с приоритетом развития массового участия населения в физкультурно-оздоровительных и спортивных мероприятиях физическое воспитание детей дошкольного возраста, а также обучающихся в образовательных учреждениях составляет важнейшее направление социальной политики органов местного самоуправления. Поэтому последние при участии физкультурно-спортивных, профсоюзных, молодежных и иных организаций реализуют программы, в которых предусматриваются:
¦ повышение качества физического воспитания на основе обязательных нормативных требований физической подготовленности в дошкольных и иных образовательных учреждениях, детских оздоровительных, молодежных и спортивных лагерях;
¦ расширение и реконструкция действующих спортивных сооружений, строительство новых спортивных сооружений для проведения физкультурнооздоровительной работы и подготовки спортивных резервов;
¦ введение дополнительных учебных и внеучебных физкультурно-спортивных занятий в образовательных учреждениях по согласованию с органами исполнительной власти субъектов РФ в области образования и в области физической культуры и спорта.
Органы местного самоуправления, физкультурно-спортивные объединения совместно с физкультурно-спортивными объединениями инвалидов участвуют в организации физкультурно-оздоровительной работы с инвалидами, проведении с ними физкультурно-оздоровительных и спортивных мероприятий, подготовке спорт-сменов-инвалидов и обеспечении направления их на всероссийские и международные спортивные соревнования.
В рамках молодежной политики органы местного самоуправления участвуют в организации физкультурно-оздоровительной работы с молодежью, способствуют ее привлечению к систематическим занятиям физической культурой и спортом в целях формирования здорового образа жизни, осуществляют мероприятия по профилактике правонарушений, совершаемых молодежью, совместно с физкультурно-спортивными организациями проводят массовые спортивные соревнования и спартакиады; создают с участием молодежных, детских и других организаций физкультурно-оздоровительные и спортивные клубы, в том числе оборонно-спортивные клубы.
Развитие физической культуры и спорта по месту жительства и в местах массового отдыха может осуществляться органами местного самоуправления в соответствии с муниципальными программами развития физической культуры и спорта.
Финансирование развития физической культуры и спорта на муниципальном уровне
Источниками финансирования развития физической культуры и спорта на муниципальном уровне являются средства местного бюджета, физкультурно-спортивных организаций, в том числе общественных физкультурно-оздоровительных объединений, а также от продажи билетов спортивных лотерей, благотворительные пожертвования юридических и физических лиц и другие поступления. При этом поступление средств из внебюджетных источников не может служить основанием для сокращения бюджетных отчислений на развитие физической культуры и спорта.
Органы местного самоуправления также имеют право:
¦ устанавливать льготы по налогам, сборам и платежам в местные бюджеты физкультурно-спортивным организациям, спортивным сооружениям всех форм собственности, осуществляющим деятельность в области оздоровления людей, массовой физической культуры и спорта;
¦ освобождать организации от уплаты части налога, поступающей на создание, содержание спортивных сооружений, а также на проведение массовых спортивных мероприятий;
¦ вводить дополнительные компенсации и гарантии спортсменам, тренерам и другим организаторам физической культуры и спорта, призерам городских, районных соревнований и их тренерам за счет средств местного бюджета.
Органы местного самоуправления могут регулировать цены на посещение спортивных соревнований, аренду спортивных сооружений, находящихся в их собственности, продажу абонементов гражданам на пользование такими сооружениями, разрешать проведение в муниципальных спортивных сооружениях занятий бесплатно или на льготных условиях для детей дошкольного возраста, детей малообеспеченных и многодетных семей, а также для обучающихся в образовательных учреждениях, пенсионеров, инвалидов и в случае необходимости предусматривать компенсацию соответствующим спортивным сооружениям за счет средств местных бюджетов или других не запрещенных законом источников.
Содержание физкультурно-оздоровительных и спортивных сооружений по месту жительства граждан, в т. ч. ремонт таких сооружений, организация массовых спортивных мероприятий, оплата труда работников физкультурно-спортивных организаций, проводящих занятия с жителями микрорайонов или поселков, осуществляются в порядке, определенном правовыми актами органов местного самоуправления.
Вопросы для самоконтроля
1. Каковы цели и приоритеты развития физической культуры и спорта в муниципальном образовании?
2. Каковы основные направления деятельности органов местного самоуправления в области физической культуры и спорта?
3. Какие существуют источники финансирования физической культуры и спорта на муниципальном уровне?
4. Насколько отвечают методы регулирования в области физической культуры и спорта целям и задачам реформирования социальной сферы муниципального образования?
Муниципальная молодежная политика. Цели и задачи государственной и муниципальной молодежной политики
В последние годы в России возросло внимание общественности к проблемам молодежи, проводятся мероприятия по оказанию молодежи практической помощи в социализации. Однако пока не создано условий для осуществления долговременной эффективной молодежной политики, а влияние государства на ситуацию в молодежной среде не носит системного характера. Нынешнее положение большей части молодых россиян вызывает серьезную тревогу.
Продолжающееся социальное расслоение в молодежной среде, трудности с трудоустройством и получением достойной и хорошо оплачиваемой работы, утеря равных шансов на получение образовательных, медицинских, социально-бытовых и других социальных услуг, возрастающее различие взглядов среди молодежи по мировоззренческим, политическим и культурным вопросам, рост преступности, распространение наркомании ведут к духовному и экономическому обнищанию подрастающего поколения, его нравственной и физической деградации. Такая ситуация требует формирования и реализации эффективной молодежной политики, направленной на решение проблем молодежи, обеспечение активного участия молодых граждан в социально-экономическом развитии России.
Муниципальная молодежная политика совокупность целей и мер по их реализации, принимаемых органами местного самоуправления в целях создания и обеспечения условий и гарантий для самореализации личности молодого человека и развития молодежных объединений, движений и инициатив. Эта политика осуществляется на основе нормативных правовых актов представительных органов местного самоуправления и в русле государственной молодежной политики, придавая ей логическую стройность, системный и целостный характер и делая демократичными механизмы ее реализации. Молодежная политика разрабатывается и реализуется в отношении лиц в возрасте от 14 до 30 лет, общая численность которых в России превышает 30 млн чел.
Правовые основы государственной молодежной политики определены Постановлением Верховного Совета РФ Об основных направлениях государственной молодежной политики в Российской Федерации в 1993 г. С тех пор ее главные направления не корректировались (даже после принятия Конституции РФ). В условиях возникшей правовой неопределенности субъекты РФ взяли на себя инициативу по развитию законодательного обеспечения в этой сфере, и в 1996-1997 гг. законы о молодежной политике были приняты почти в 40 регионах.
Основные цели государственной молодежной политики:
¦ социальное становление, культурное, духовное и физическое развитие молодежи;
¦ реализация выдвигаемых молодежью общественно полезных инициатив, программ и проектов;
¦ наиболее полное участие молодежи в социально-экономической, политической и культурной жизни;
¦ расширение возможностей молодого человека в выборе своего жизненного пути, достижении личного успеха.
Для достижения поставленных целей необходимо взаимодействие органов государственной власти РФ, органов власти субъектов РФ и органов местного самоуправления (рис. 5.9.1).
Только объединив усилия всех, кто участвует в разработке и реализации молодежной политики, можно успешно решить многочисленные и подчас очень сложные молодежные проблемы, которые проявляются как на муниципальном, так и на региональном и общероссийском уровне. Субъектами государственной молодежной политики в РФ выступают органы государственной власти, органы местного самоуправления, работодатели, общественные объединения, другие юридические и физические лица, осуществляющие деятельность по созданию необходимых условий для жизни молодежи, ее образования, воспитания и развития.
Координация деятельности органов власти в области государственной молодежной политики в РФ в соответствии с Указом Президента РФ от 17 мая 2000 г. 867 осуществляется Министерством образования РФ, на которое с этого времени возложено осуществление функций действующего ранее и упраздненного Государственного комитета РФ по молодежной политике.
В структуре органов исполнительной власти субъектов РФ созданы и функционируют государственные органы по делам молодежи, которые нуждаются как в координации своей деятельности, так и в методической, кадровой и организационной поддержке со стороны федерального центра.
Реализация основных направлений муниципальной молодежной политики должна строиться так, чтобы укреплять целостность общегосударственной молодежной политики. Основные направления, программы и проекты молодежной политики целесообразно реализовать в едином пакете федеральных, региональных и местных программ социально-экономического развития соответствующей территории.

Реализация молодежной политики на муниципальном уровне сопряжена с рядом проблем.
1. Сохраняются ведомственная разобщенность и недостаточная координация в управлении молодежной политикой. Например, отделы по молодежной политике во многих муниципальных образованиях находятся в непосредственном подчинении заместителей глав администраций по социальным вопросам, которые, как показывает практика, в большинстве случаев не относят проблемы молодежи к числу первоочередных.
2. Объекты социальной инфраструктуры для молодежи (например оздоровительные лагеря) находятся в разноведомственной подчиненности, что не способствует координации действий.
3. Объем финансирования мероприятий в сфере молодежной политики не позволяет решать даже самые острые вопросы. В этих условиях важнейшей задачей комитетов и отделов по делам молодежи всех уровней является поиск источников финансирования. В ряде регионов привлеченные средства на молодежную политику в 1,5-2 раза превышают бюджетное финансирование.
Эти средства складываются из различных фондов, федерального финансирования, привлеченных средств соисполнителей по программам, в том числе балансодержателей объектов социальной инфраструктуры, поддерживаемой из бюджета.
Практика реализации молодежной политики показывает, что наиболее перспективным является программно-целевой подход к реализации муниципальной молодежной политики. Он предполагает развитие на муниципальном уровне системы ежегодных государственных социальных заказов в сфере молодежной политики, которые распределяются на открытой конкурсной основе по итогам юридической, финансовой и социальной экспертизы.
Система социального заказа основана на существующих в пределах конкретной территории острых проблем развития молодежи и необходимости их эффективного решения. Получение социального заказа предполагает, что представленные на конкурс проекты и программы имеют необходимое ресурсное обеспечение.
В частности, экономические ресурсы предусматривают следующее: возможность федерального финансирования или получения гранта; самофинансирование за счет разработки и осуществления самоокупаемых проектов, прежде всего на рынке информационных услуг; поиск спонсоров, заинтересованных в конечном результате.
Муниципальные органы реализации молодежной политики
Для реализации молодежной политики в муниципальных образованиях создаются структурные подразделения по делам молодежи. Их основные задачи:
¦ проведение единой молодежной политики в муниципальном образовании;
¦ создание социально-экономических и правовых условий и гарантий для самореализации и становления молодого человека;
¦ обеспечение реального соблюдения на территории муниципального образования прав и интересов молодежи;
¦ привлечение молодежи к решению социальных, экономических и общественных задач на местном уровне;
¦ духовное, патриотическое и интеллектуальное развитие молодежи;
¦ поддержка и реализация научно значимых инициатив в области социальной защиты молодежи и развития досуговой сферы;
¦ организация научных исследований по анализу положения дел и прогнозированию молодежной среды; .
¦ осуществление межмуниципального, межрегионального и международного сотрудничества молодежных организаций;
¦ координация деятельности муниципальных учреждений, занимающихся решением молодежных проблем.
В целях решения перечисленных задач муниципальные органы по вопросам работы с молодежью осуществляют следующие функции (рис. 5.9.2).
Органы местного самоуправления в Санкт-Петербурге
¦ организация, содержание и развитие муниципальных учреждений дошкольного и основного общего образования;
¦ обеспечение санитарного благополучия населения муниципального образования, осуществление мероприятий по охране окружающей среды на территории муниципального образования;
¦ текущий ремонт и озеленение придомовых и внутридворовых территорий;
¦ создание условий для обеспечения населения муниципального образования услугами торговли, общественного питания и бытового обслуживания;
¦ содержание и развитие муниципального транспорта и т. д.
Однако часть этих полномочий на практике не реализуется. Так, по состоянию на конец 2003 г. в Санкт-Петербурге не принят закон о пообъектном составе собственности, передаваемой органам местного самоуправления.
Практически муниципальным образованиям не переданы жилищный фонд и нежилые помещения. Ими управляют органы государственной власти Санкт-Петербурга, сужая тем самым сферу деятельности органов местного самоуправления.
В дальнейшем произошла определенная дифференциация подхода к муниципальным образованиям разных типов. В соответствии с Законом О внесении изменений в Закон Санкт-Петербурга "О местном самоуправлении в Санкт-Петербурге" от 11 февраля 2000 г. муниципальным образованиям, созданным в пригородах и поселках, были переданы дополнительно 10 вопросов местного значения: благоустройство и озеленение территории муниципального образования, осуществление контроля за соблюдением законодательства о розничной торговле, муниципальное дорожное строительство и содержание дорог местного значения и др. Законом СанктПетербурга от 10 октября 2000 г. О порядке определения органами местного самоуправления территорий, на которых не допускается розничная продажа алкогольной продукции в ведение муниципальных образований был передан вопрос определения территорий, на которых не допускается продажа алкогольной продукции. Однако даже эти небольшие по объему реально исполняемые полномочия местного самоуправления пересекаются с полномочиями территориальных управлений администрации Санкт-Петербурга.
Это прежде всего полномочия, связанные с размещением объектов розничной торговли, осуществлением контроля за розничной торговлей и санитарным благополучием, а также полномочия в сфере благоустройства. Такое положение становится причиной осложнения отношений между органами государственной власти и местного самоуправления.
В то же время недостаточность объема полномочий у местной власти делает нерентабельным содержание ее органов.
Так, если в расходах консолидированного бюджета Санкт-Петербурга расходы по статье Государственное и муниципальное управление не превышают 3 % всех расходов, то в бюджетах муниципальных образований на эту статью в 2002 г. приходилось 27,2 % всех расходов, а в бюджетах отдельных муниципальных образований она колебалась от 12,4 до 63 %.
Органы местного самоуправления в Санкт-Петербурге
В Санкт-Петербурге реализована одноуровневая система местного самоуправления. Формы осуществления местного самоуправления определяются Уставом Санкт-Петербурга (их перечень не является исчерпывающим): референдум, выборы, собрания, петиции (народные инициативы); выборные и другие органы местного самоуправления, другие формы.
К органам местного самоуправления Санкт-Петербурга относятся:
¦ представительные органы местного самоуправления, состоящие из депутатов, избираемых населением муниципального образования. Ими являются муниципальный совет города-пригорода, поселка, муниципального округа;
¦ глава муниципального образования (должность и порядок избрания на нее могут быть предусмотрены уставом муниципального образования);
¦ администрация муниципального образования (местная администрация), формируемая муниципальным советом;
¦ иные формируемые муниципальным советом органы и должностные лица местного самоуправления.
Численный состав муниципальных советов устанавливается Законом СанктПетербурга в пределах от 9 до 30 депутатов в зависимости от численности населения соответствующего муниципального образования. Структура органов местного самоуправления Санкт-Петербурга представлена на рис.
9.3.2.
В Санкт-Петербурге во многих муниципальных образованиях сложилась практика, когда, с одной стороны, избранные населением в муниципальный совет депутаты работают на постоянной основе, исполняя предметы ведения местного самоуправления, с другой стороны, руководящие должности в исполнительном органе муниципального образования (администрации) замещаются депутатами. В обоих случаях депутаты выполняют по существу две несовместимые функции: функцию представителя населения, который должен обеспечить организацию местной исполнительной власти и контроль за ее деятельностью, а также функцию муниципального чиновника, работающего в недрах этой власти. После выборов 2000 г. возросло число депутатов, занятых на постоянной основе (примерно 300-400 из 1500 человек общего числа депутатов).
Такая схема напоминает комиссионную модель местного самоуправления, существующую в США (см. раздел 1.8). Эта модель не предусмотрена Федеральным законом 2003 г. и требует замены.

Финансово-экономическая основа местного самоуправления в Санкт-Петербурге
Закон О местном самоуправлении в Санкт-Петербурге устанавливает финансово-экономическую основу местного самоуправления. Ее состав соответствует действующему законодательству.
Собственные доходы местных бюджетов формируются главным образом за счет налоговых доходов (более 75 %), их доля заметно менялась по годам. В условиях постоянно меняющейся налоговой базы и отсутствия муниципальной собственности как стабильного собственного источника доходов муниципальные образования не могут адекватно планировать свои бюджеты.
В целом финансовая деятельность внутригородских муниципальных образований весьма незначительна. Уровень децентрализации бюджетных расходов в Санкт-Петербурге низок. В 2001 г. суммарное исполнение местных бюджетов муниципальных образований Санкт-Петербурга составило примерно 3 % доходов и расходов городского бюджета.
Для сравнения расходы территориальных управлений районов города составляют порядка 18,7 % бюджета Санкт-Петербурга.
Уровень обеспеченности минимальных расходов местных бюджетов собственными доходами сильно варьирует: размер дотации одних муниципальных образований составляет до 80 % от минимального бюджета, собственные доходы других муниципальных образований в 4-6 раз превосходят их расчетный минимальный бюджет. Расходы местных бюджетов в расчете на одного жителя в разных муниципалитетах отличаются во много раз.
Вопросы для самоконтроля
1. Каковы административно-территориальное деление города и система органов государственной власти в Санкт-Петербурге?
2. Каковы основные типы муниципальных образований в Санкт-Петербурге?
3. Каков состав и порядок формирования органов местного самоуправления в Санкт-Петербурге?
4. Каковы особенности и недостатки системы финансового обеспечения местного самоуправления в Санкт-Петербурге?
Направления совершенствования муниципального управления в городах федерального значения
Дальнейшее совершенствование муниципального управления в Москве и Санкт-Петербурге предполагается осуществлять в контексте общих направлений реформирования местного самоуправления в Российской Федерации, предусмотренных Федеральным законом 2003 г., и с учетом специфических особенностей городов федерального значения, изложенных в разделе 9.1. Для этого потребуются внесение ряда существенных изменений в уставы Москвы и Санкт-Петербурга и в законы о местном самоуправлении в этих городах, устранение недостатков и решение проблем, отмеченных в разделах 9.2 и 9.3.
Оптимальной для городов федерального значения представляется трехуровневая система публичной власти с двумя уровнями государственной власти (общегородской и в крупных районах или префектурах) и одним уровнем местного самоуправления.
Основные направления совершенствования муниципального управления в городах федерального значения приведены на рис. 9.4.1.

бытового назначения; объекты нежилого фонда; отдельные объекты образования, здравоохранения, культуры, спорта, работы с детьми; другие имущественные комплексы, необходимые для обеспечения комплексного социально-экономического развития территории и не имеющие общегородского значения.
Передача перечисленного имущества в собственность внутригородских муниципальных образований может осуществляться по инициативе населения, органов местного самоуправления или городских органов и оформляться соответствующими договорами, предусматривающими решение вопросов финансирования.
3. Финансовое обеспечение внутригородских муниципальных образований.
Расширение полномочий внутригородских муниципальных образований обусловливает необходимость их соответствующего финансового обеспечения. Дополнительные финансовые средства целесообразно предоставлять из бюджетов городов с учетом реального объема расходных полномочий каждого внутригородского муниципального образования. Такая схема принята и в зарубежных мегаполисах (см. раздел 9.1).
Однако не исключено закрепление за местными бюджетами внутригородских муниципальных образований отдельных собственных источников доходов, администрирование которых может эффективнее осуществляться на муниципальном уровне. Это могут быть, например, земельный налог и арендная плата за землю, налог на имущество физических лиц, часть налогов на малый бизнес, доходы от наружной рекламы и некоторые другие платежи.
Каждое такое решение требует отдельного рассмотрения.
Для определения объемов бюджетных средств, необходимых внутригородским муниципальным образованиям для исполнения их полномочий, потребуется разработка нормативов бюджетной обеспеченности на одного жителя. Механизм выравнивания бюджетной обеспеченности отдельных внутригородских муниципальных образований может быть аналогичным принятому в Федеральном законе 2003 г.
4. Развитие территориального общественного самоуправления в микрорайонах.
Для городов федерального значения создание эффективно действующей системы ТОС имеет более важное, чем для других территорий, значение. Это связано с трудностями формирования местных сообществ на территориях внутригородских муниципальных образований, о чем говорилось в разделе 9.1. Исходя из принципа субсидиарности, решение ряда проблем жизнеобеспечения населения более эффективно на таком уровне, когда люди знают друг друга и связаны общими интересами совместного проживания.
Поэтому муниципальные власти внутригородских муниципальных образований должны уделять развитию ТОС на своих территориях особое внимание.
Налаживание эффективного взаимодействия муниципалитетов с органами ТОС, передача в их компетенцию отдельных видов муниципальной деятельности вместе с финансовыми ресурсами будут способствовать развитию демократических процессов в городах федерального значения.
5. Формирование полноценных муниципальных образований на пригородных территориях.
Как отмечалось, в состав городов федерального значения как субъектов РФ входят не только сами города Москва и Санкт-Петербург, но и пригородные территории с расположенными на них городами и поселками. Система местного самоуправления здесь не может быть такой же, как на внутригородских территориях.
Города-пригороды целесообразно преобразовать в городские округа с полным объемом полномочий, составом муниципального имущества и источниками доходов. Они не должны чем-либо отличаться от городских округов в других субъектах РФ, а схема их взаимодействия с органами государственной власти Москвы и Санкт-Петербурга должна соответствовать схеме, принятой в других субъектах РФ.
В процессе реформирования поселковых муниципальных образований необходимо в каждом конкретном случае искать компромисс между принципом доступности (в пользу маленьких муниципальных образований) и принципом эффективности управления (в пользу крупных муниципальных образований).
Вопросы для самоконтроля
1. По каким основным направлениям может совершенствоваться система муниципального управления в городах федерального значения?
2. Какие полномочия по жизнеобеспечению населения и почему целесообразно закрепить за органами местного самоуправления в городах федерального значения?
3. Какое имущество целесообразно передавать в собственность внутригородских муниципальных образований?
4. Какой может быть модель финансового обеспечения внутригородских муниципальных образований городов федерального значения?
5. Какое значение имеет для городов федерального значения развитие территориального общественного самоуправления?
ОСОБЕННОСТИ МУНИЦИПАЛЬНОГО УПРАВЛЕНИЯ В СЕЛЬСКОЙ МЕСТНОСТИ
Цель данной главы выявить особенности организации муниципального управления в сельской местности. Рассматриваются особенности социально-демографической ситуации на селе, историческое прошлое и современное состояние местного самоуправления в сельской местности, особенности муниципального регулирования экономики, управления вопросами планировки, застройки и жизнеобеспечения сельских поселений, реализации социальной политики на селе.
В результате изучения главы читатель должен овладеть методами и технологиями муниципального управления применительно к сельской местности.
Сельская местность как объект муниципального управления. Цели и задачи муниципального управления в сельской местности
Общие принципы, цели и задачи муниципального управления в сельской местности в условиях перехода к рыночным отношениям аналогичны городским и направлены на повышение качества жизни сельского населения. В то же время, как отмечалось в главе 2, сельские поселения существенно отличаются от городских (рис.
10.1.1).
Эти различия существенно влияют на систему муниципального управления в сельской местности.
Сельское самоуправление занимает особое место в общей системе местного самоуправления. Сельское поселение, как и городское, представляет собой сложную социально-экономическую систему, которая функционирует и развивается в рамках государственной и региональной стратегий социально-экономического развития, государственной и региональной политики, изменяющегося законодательства. Основные задачи муниципального управления в сельской местности показаны на рис.
10.1.2.
Социально-демографическая ситуация в сельской местности
Социально-демографическая ситуация в сельской местности всегда отличалась своими особенностями. В свое время в Программе КПСС была поставлена задача ликвидации существенных различий между городом и селом, но решить ее по понятным причинам не удалось.
В настоящее время изменение социально-демографической ситуации в сельской местности характеризуется рядом негативных тенденций.

инженерная инфраструктура и социальная сфера на селе находятся в кризисном состоянии, увеличилось отставание села от города по уровню и условиям жизни. Стремительно ухудшается демографическая ситуация на селе. Естественная убыль сельского населения за последние 8 лет увеличилась в 9,3 раза (с 30 до 278 тыс. чел.).
Коэффициент смертности на селе в расчете на 1 тыс. чел. составляет 17 промилле, что на 16 % выше по сравнению с городом. Продолжительность жизни снизилась до 64,2 года против 65,7 года в городе. Смертность значительно увеличилась во всех возрастных группах сельского трудоспособного населения, особенно у мужчин в возрасте 30-34 лет.
Особую тревогу вызывает рост младенческой смертности.
Продолжается тенденция снижения кадрового потенциала сельского хозяйства. Численность работников сельскохозяйственных предприятий в 2000 г. уменьшилась на 285 тыс. чел. (5,9 %) и на начало 2001 г. составила 4,6 млн чел.
Существенно ухудшается качественный состав кадров сельского хозяйства. По сравнению с 1998 г. удельный вес механизаторов 1-го и 2-го класса сократился с 61 до 56 %. В структуре сельского населения быстро увеличивается доля пожилых людей.
Распространение алкоголизма как социального стандарта образа сельской жизни пагубно отражается на качественных характеристиках человеческого потенциала. Многие сельские жители деквалифицируются как работники и сокращают свое участие в производстве сельскохозяйственной продукции.
По этой причине на 4-5 % в год снижается численность количества коров в личных подсобных хозяйствах.
Для преодоления кризисной ситуации необходим комплекс мероприятий системного характера. Важно формирование нового образа жизни российского села в рамках принципиально новых представлений, понятий, системы оценок, перспективных моделей и особых традиций, обеспечение устойчивого социальноэкономического развития и эффективного функционирования агропромышленного производства, активизация человеческого потенциала.
Значительная роль в решении этих задач принадлежит организации муниципального управления в сельской местности.
Вопросы для самоконтроля
1. В чем особенности сельских поселений в сравнении с городскими?
2. Каковы основные задачи муниципального управления в сельской местности?
3. Какими признаками характеризуется социально-демографическая ситуация в сельской местности? ‘
Система самоуправления в сельской местности. Исторические традиции сельского самоуправления
Сельское самоуправление относится к числу исторических и культурных традиций российского общества. Неотъемлемыми атрибутами общинного (земского) самоуправления были демократические собрания, сходы (волостные, сельские и селянские), которые проводились под руководством выборного сельского старосты.
Значительным влиянием пользовались советы старейшин лиц с большим жизненным опытом и репутацией. В зависимости от практических задач самоуправления могли формироваться другие выборные органы (комиссии).
Для решения практических организационных и хозяйственных задач сельского самоуправления создавались артели добровольные товарищества работников, построенные на принципах взаимопомощи и взаимовыручки.
Уникальным явлением не только в России, но и во всем мире является казачество. Наряду с гласной выборностью на посты умных, смелых и ничем не опороченных людей существовали обычай подчинения старшим и строгий спрос за поведение.
Основные функции российской сельской общины показаны на рис. 10.2.1.
Практически сельская община руководила всей жизнью крестьян, выступала перед государственными органами защитницей их интересов. Она являлась не только самоуправляемой организацией, но и административно-политическим институтом, при помощи которого государство взимало с крестьян налоги, повинности, набирало рекрутов и т. д.
Община, с одной стороны, была демократической организацией, сложившейся для удовлетворения коллективных потребностей сельских жителей, а с другой официальной местной структурой, которую центральная власть использовала в своих целях. Конечно, цели государства и крестьян совпадали далеко не всегда, что характерно и для современного периода.
Анализ функционирования дореволюционной сельской общины обнаруживает следующие главные принципы, которыми она руководствовалась в своей деятельности и элементы которых можно было бы внедрять в сельское самоуправление сегодня:
¦ коллективный демократизм соблюдение интересов всей общины, взаимная ответственность;
¦ допущение инициативы со стороны отдельных членов общины в рамках традиций и обычаев;
¦ право всех членов общины на собственность и труд, равенство прав и обязанностей крестьян, обеспечение всех участников сельской общины средствами к жизни и поддержание платежеспособности каждой крестьянской семьи;
¦ право на участие в общественных делах (сходы, выборные должности, крестьянский суд);
¦ право отдельных семей на помощь общины в кризисных ситуациях;
¦ невмешательство общины во внутрисемейные и личные дела своих членов до тех пор, пока они совершаются в пределах обычаев, традиций и не нарушают интересов общины в целом.
Эти принципы были неписаными законами общинной жизни. Альтернативу общине находила лишь немногочисленная часть крестьянства, занятая предпринимательством или продажей своей рабочей силы в городах.
Долговечность и прочность российской общины объясняется тем, что она была рациональной социальной, хозяйственной и правовой организацией. Недостатки правового регулирования деятельности общины компенсировали и уравновешивали ее положительные, с точки зрения большинства крестьян, стороны преобладание неформальных человеческих отношений между людьми, объединение и защита сельских жителей, сдерживание всех видов неравенства, обеспечение необходимыми средствами к жизни, стремление к самоуправлению.
Сельское самоуправление в современной России
Сельское самоуправление в различных субъектах РФ осуществляется в рамках одной из трех моделей (территориальной, поселенческой или двухуровневой), оха-
рактеризованных в главе 1. В соответствии с этими моделями с позиций организации местного самоуправления существуют следующие типы сельских территорий:

¦ сельские административные районы, в которых функционируют территориальные органы государственной власти субъекта РФ;
¦ сельские округа (волости, сельсоветы и т. п.) или отдельные крупные сельские населенные пункты, входящие в состав административных районов и являющиеся муниципальными образованиями. Статус этих территорий мало зависит от того, какой тип власти (местное самоуправление или государственная власть) существует на уровне района. Многие такие муниципальные образования существуют формально, не имеют объектов муниципальной собственности, местных бюджетов и финансируются по сметам расходов;
¦ сельские округа (волости, сельсоветы и т. п.), не являющиеся муниципальными образованиями. Как правило, на таких территориях действуют администрации, являющиеся территориальными органами районных администраций; главы этих администраций назначаются главой администрации района. Финансирование деятельности территориальных администраций осуществляется по сметам расходов;
¦ сельские населенные пункты, не являющиеся муниципальными образованиями, входящие в состав сельских округов (волостей, сельсоветов) и не имеющие органов административного управления. Среди них необходимо особо выделить малочисленные (менее 100 жителей) населенные пункты и населенные пункты, находящиеся в удаленных или труднодоступных местностях.
В таких сельских населенных пунктах обычно избираются старосты и могут создаваться органы территориального общественного самоуправления.
Очевидно, что возможности населения перечисленных территорий в осуществлении местного самоуправления различаются весьма существенно. Наибольшая эффективность самоуправления и наибольшая степень ресурсной самообеспеченности достигаются именно в малочисленных, удаленных и труднодоступных сельских населенных пунктах, однако на крайне низком, иногда примитивном уровне.
Серьезной ошибкой при реформировании системы управления в сельской местности были попытки сселения сельских жителей из малочисленных населенных пунктов в крупные, пусть даже более благоустроенные. Опыт показал, что в этом случае начинался процесс крестьянской деквалификации, запустения плодородных земельных участков, разрушения личных подсобных хозяйств, невосполнимой потери природной связи сельского жителя с сельским ландшафтом и желания вести сельский образ жизни.
Основы градостроительной деятельности
Задачи пространственного развития города представлены на рис. 7.6.1.

Основы градостроительной деятельности
Градоустройство, пространственное развитие города осуществляется посредством градостроительной деятельности. Под ней понимается деятельность государственных органов, органов местного самоуправления, физических и юридических лиц в области градостроительного развития территорий и поселений, проектирования, с учетом интересов граждан, общественных и государственных интересов, а также национальных, историко-культурных, экологических, природных и других особенностей конкретных территорий.
Градостроительная деятельность направлена на создание градостроительными средствами благоприятных условий проживания населения, ограничение вредного воздействия хозяйственной и иной деятельности на окружающую природную среду и ее рациональное использование в интересах настоящего и будущих поколений.
Посредством градостроительной деятельности реализуются большинство муниципальных целевых программ и инвестиционных проектов, формируются планировка и застройка территории, оптимизируется в соответствии с зонированием территории размещение объектов жилищного строительства, городского хозяйства и социальной сферы, транспортных и инженерных коммуникаций, формируется архитектурный облик поселения, улучшается состояние городской среды.
Знание методологических принципов и законодательства, регулирующего градостроительные процессы, является залогом успешного управления комплексным социально-экономическим развитием муниципального образования.
Градостроительная деятельность должна осуществляться с учетом государственных, общественных и частных интересов.
Государственные интересы в области градостроительной деятельности состоят в обеспечении условий для устойчивого развития поселений и межселенных территорий, функционирования государственных систем инженерной и транспортной инфраструктур, сохранения природных ресурсов, охраны объектов историко-культурного и природного наследия государственного значения, территорий традиционного проживания коренных малочисленных народов.
Общественные интересы в области градостроительной деятельности это интересы населения городских и сельских поселений в обеспечении благоприятных условий проживания, ограничении вредного воздействия хозяйственной и иной деятельности на окружающую среду, улучшении экологической обстановки, развитии инженерной, транспортной и социальной инфраструктуры поселений и прилегающих к ним территорий, сохранении объектов историко-культурного и природного наследия местного значения.
Частные интересы в области градостроительной деятельности это интересы граждан и юридических лиц в связи с осуществлением градостроительной деятельности. Их градостроительная деятельность может быть ограничена, если она препятствует реализации прав и законных интересов собственников, землевладельцев, землепользователей и арендаторов сопредельных земельных участков и иных объектов недвижимости. ,
Государственные, общественные и частные интересы в области градостроительной деятельности обеспечиваются посредством выполнения требований государственных градостроительных нормативов и правил при соответствующем контроле. Согласование государственных и общественных интересов в области градостроительной деятельности обеспечивается органами государственной власти и органами местного самоуправления в соответствии с законодательством о градостроительной деятельности.
Законодательство о градостроительной деятельности состоит из Градостроительного кодекса РФ, иных федеральных законов и правовых актов, а также законов и иных правовых актов субъектов РФ. Органы местного самоуправления принимают местные правовые акты по вопросам градостроительной деятельности в пределах своей компетенции.
Система градостроительной документации представлена на рис. 7.6.2
Наиболее важным для города документом, комплексно отражающим весь круг задач его пространственного развития, является генеральный план развития города. В условиях многообразия форм собственности генеральный план перестал быть директивным документом, его правовой и управленческий аспекты существенно изменились, но остались исключительно важными.
Генеральный план утверждается представительным органом муниципального образования и имеет обязательную силу для администрации города при подготовке, согласовании и утверждении градостроительной документации, а также для всех физических и юридических лиц, осуществляющих градостроительную деятельность.
Генеральный план города и его пригородной зоны может разрабатываться как единый документ на основе соглашения между органами местного самоуправления сопредельных территорий.
Другой важный градостроительный документ проект городской черты и черты прилегающих к городу поселений. Он разрабатывается на основе генерального плана и утверждается органами государственной власти субъектов РФ по согласованию с органами местного самоуправления сопредельных территорий.
На основе генерального плана разрабатываются все документы о застройке отдельных территорий в пределах городской черты.
Механизмы и органы муниципального управления градостроительной деятельностью
Управление застройкой территории муниципального образования осуществляется органами местного самоуправления на основе проектов планировки, межеваний и застройки территорий.
Проекты планировки разрабатываются для частей территорий городских и сельских поселений в соответствии с генеральным планом. Проекты межевания территорий разрабатываются для застроенных и подлежащих застройке территорий и служат основанием для установления границ земельных участков на местности. Проекты застройки территорий разрабатываются для территорий кварталов, микрорайонов и других элементов планировочной структуры городских и сельских поселений.
В проектах застройки определяются, в частности, расположение зданий, строений и сооружений, этажность, тип и другие их характеристики, архитектурное решение застройки, системы инженерного оборудования, связи и благоустройства, организация движения транспортных средств и пешеходов.
Учет зонирования территории муниципального образования для градостроительных целей осуществляется путем разработки правил землепользования и застройки и градостроительного регламента территории.

творческим общественным организациям в области архитектуры и градостроительства союзам архитекторов и т. п. Они имеют право вносить в органы государственной власти предложения о разработке законов в области градостроительства, участвовать в разработке законов, в проведении конкурсов, разработке и государственной экспертизе градостроительной документации. Ведущим органом архитектурной общественности является Российская академия архитектуры и строительных наук.
Вопросы для самоконтроля
1. Какую роль играет градоустройство в решении задач комплексного социально-экономического развития муниципального образования?
2. Каковы цели и задачи пространственного развития города?
3. Что такое градостроительная деятельность?
4. Каковы основные виды градостроительной документации?
5. В чем заключаются основные функции муниципального органа управления градостроительством?
6. Какую роль играет общественность при осуществлении градостроительной деятельности?
ОРГАНИЗАЦИЯ ДЕЯТЕЛЬНОСТИ МУНИЦИПАЛЬНОЙ ВЛАСТИ
Цель настоящей главы изучение местной власти как управляющего звена в системе муниципального управления. Рассматриваются вопросы построения и совершенствования организационных структур исполнительных органов местного самоуправления, планирования и организации их деятельности на основе современных технологий муниципального управления, кадрового и информационного обеспечения муниципального управления, организации контроля в муниципальном образовании.
Характеризуются критерии и методы оценки эффективности муниципального управления.
Усвоение материала главы позволит читателю овладеть методами формирования рациональных моделей и организационных структур органов местного самоуправления и практического решения проблем муниципального управления применительно к особенностям конкретного муниципального образования
Организационная структура местной администрации. Факторы, влияющие на организационную структуру местной администрации
Общая структура органов муниципальной власти, разграничение полномочий и система взаимоотношений между тремя ее основными звеньями (представительный орган, глава муниципального образования, местная администрация) рассматривались в главе 1 в основном с правовых позиций. Здесь речь идет о практической организации и технологическом процессе муниципального управления.
Важнейшую роль в этом процессе играет местная администрация как исполнительно-распорядительный орган муниципального образования. Поэтому изложение вопросов организации муниципального управления начинается с рассмотрения организационной структуры местной администрации.
Организационная структура важнейший фактор деятельности органа местного самоуправления, форма, в которой реализуется процесс муниципального управления.
Под организационной структурой понимается состав и соподчиненность взаимосвязанных организационных единиц (отдельных должностей), звеньев (управленческих подразделений) и ступеней (уровней), наделенных определенными правами и ответственностью для выполнения соответствующих целевых функций управления.
Звено управления представляет собой обособленную ячейку со строго ориентированными функциями управления, а ступень (уровень) управления совокупность звеньев управления, расположенных на определенном иерархическом уровне.
Выше было показано, что муниципальные образования существенно различаются по размерам территории, численности и составу населения, положению в системе территориального разделения труда, экономическому потенциалу, составу муниципального хозяйства, уровню развития инженерной и социальной инфраструктуры. Тип муниципального образования предопределяет состав предметов ведения местного самоуправления, что, со своей стороны, обусловливает объем задач и функций всех органов муниципального управления, включая администрацию.
Цели, задачи и функции муниципального управления непосредственно влияют на структуру местной администрации и служат основой для выделения в ней самостоятельных подразделений, отвечающих за достижение конкретных целей и решение отдельных конкретных задач. Чем сложнее в том или ином муниципальном образовании хозяйственный комплекс, тем более важны взаимосвязь всех его составляющих, комплексное решение вопросов социально-экономического развития и охраны окружающей среды.
Соответственно для реализации этих целей в составе администрации организационно выделяются или усиливаются соответствующие структурные подразделения.
Состав основных факторов, влияющих на организационную структуру местной администрации, представлен на рис. 8.1.1.

Наряду с перечисленными внешними факторами, следует выделить внутренние факторы, воздействующие на структуру администрации: кадры, техника, технология управления, организация труда. С одной стороны, они влияют на организационную структуру управления, с другой сами определяются ею. Так, кадры управления воздействуют на структуру управления с точки зрения перераспределения функций между подразделениями и отдельными работниками.
Но в основном именно структура управления определяет состав должностей и требования к личностным качествам работников. Внедрение информационных технологий влияет на структуру администрации в плане как сокращения числа работников отдельных подразделений, так и появления новых подразделений (информационного обслуживания).
При формировании организационной структуры администрации необходимо учитывать и внешние, и внутренние факторы.
Важнейшим фактором, влияющим на формирование организационной структуры, является норма управляемости (диапазон управления).
Нормой управляемости называется максимально допустимое число работников, деятельностью которых может эффективно управлять один руководитель при определенных организационно-технических условиях.
От нормы управляемости зависит как численность сотрудников в отдельном подразделении, так и количество подразделений администрации. В свою очередь, норма управляемости зависит от ряда факторов (рис.
8.1.2).

экономическим развитием муниципального образования. С этой целью в организационной структуре необходимо предусмотреть блок перспективного, стратегического управления, отделив его от блока оперативного и текущего управления.
На практике это достигается разделением полномочий между представительным и исполнительным органами, а также созданием в организационной структуре администрации специальных подразделений, занимающихся стратегией развития муниципального образования.
3. Способность к развитию (адаптивность).
Необходимость развития оргструктуры объясняется тенденцией постоянного изменения внешних условий, появляющимися диспропорциями в системе муниципального управления. В этих условиях организационная структура должна быть достаточно эластичной, способной адаптироваться к восприятию корректирующих воздействий.
На практике это достигается путем периодического внесения изменений в организационные структуры органов местного самоуправления, а также путем создания временных целевых подразделений (штабов, комиссий, комитетов).
4. Комплексность.
При построении организационной структуры местной администрации необходимо учитывать, что должны быть структурно обеспечены все этапы осуществления управленческой деятельности:
¦ аналитический этап (анализ проблемы, определение возможных путей решения);
¦ постановка задачи (выявление приоритетов деятельности);
¦ принятие управленческого решения (выбор технологии и алгоритма решения задачи, определение конечного и промежуточных результатов);
¦ исполнение решения (конкретная деятельность по реализации управленческого решения);
¦ оценка результатов (анализ результатов деятельности, подготовка к очередному аналитическому этапу и новому циклу).
Принцип комплексности требует при анализе структуры исходить прежде всего из целостности той или иной функции. Особенно это важно, когда исполнение функции разведено по разным структурам или для исполнения данной функции необходимо задействовать несколько структурных подразделений администрации.
Желательно, чтобы вопросы, отнесенные к ведению того или иного структурного подразделения администрации, носили максимально завершенный характер, что особенно важно для отраслевых структурных подразделений.
5. Индивидуализация.
Формирование организационной структуры должно основываться на учете индивидуальных особенностей конкретного муниципального образования. В связи с этим всякого рода типовые организационные структуры могут использоваться лишь как рекомендательные и ориентировочные.
Как показывает практика, отказ от унифицированных моделей, опора на анализ и учет местных особенностей дают положительные результаты.
6. Экономичность.
Организационная структура должна обеспечивать эффективное и рациональное осуществление процесса муниципального управления, возможность получать необходимые результаты самым экономичным путем. Экономичность может достигаться с помощью различных мероприятий, в т. ч. за счет введения должностей (системного администратора, специалиста по информационным технологиям и т. п.), в функции которых входит анализ действующей организационной структуры, функционального и иерархического разделения полномочий, оплаты труда муниципальных служащих, механизации и автоматизации процессов управления с целью их совершенствования.
Принципы построения организационных структур могут уточняться, а формы и методы использования этих принципов могут изменяться в связи с меняющимися внешними условиями, целями и задачами. Однако основные принципы должны соблюдаться, так как выражают общие требования к организации муниципального управления.
Подходы к формированию организационной структуры местной администрации
Организационная структура местной администрации как исполнительно-распорядительного органа строится на принципах единоначалия и иерархической подчиненности. Процесс формирования организационной структуры местной администрации включает в себя формулировку целей, задач и функций, определение состава и места подразделений, их ресурсное обеспечение (включая численность работающих), разработку соответствующих регламентирующих процедур и документов.
Этот процесс разделяется на несколько этапов (рис. 8.1.3).

целевой подход с ориентацией на конечные результаты деятельности системы. Вопросы целеполагания в муниципальной деятельности рассматривались в главе 3. Определение системы целей (дерева целей) и задач конкретного муниципального образования служит главным ориентиром формирования его организационной структуры.
При формировании организационной структуры на основе дерева целей требуется декомпозиция целей и задач муниципального управления до конкретных управленческих функций.
Таким образом, при системно-целевом подходе создаются реальные условия для индивидуализации процесса формирования организационной структуры применительно к особенностям конкретного муниципального образования.
Системно-целевой подход в данном случае заключается в том, чтобы, исходя из конечных целей управления муниципальным образованием:
¦ не упустить из виду ни одну из управленческих задач, без решения которой реализация целей окажется неполной;
¦ выявить и увязать применительно к этим задачам систему функций, прав и ответственности по вертикали управления;
¦ исследовать и организационно оформить связи и отношения по горизонтали управления, т. е. по осуществлению координации деятельности разных звеньев и организационных единиц при выполнении общих задач;
¦ обеспечить органическое сочетание вертикали и горизонтали управления, найти оптимальное для данных условий соотношение централизации и децентрализации в принятии решения.
При построении организационной структуры на основе дерева целей важно дать качественную и количественную характеристику целей и задач. Качественная характеристика служит обоснованием для выделения функций управления, количественная для определения вида организационной единицы (отдел, управление, департамент и т. д.).
Распределение задач между подразделениями местной администрации может осуществляться по нескольким признакам:
¦ по группам объектов управления (отраслям муниципальной деятельности), обеспечивающим предоставление муниципальных услуг определенного типа: образование, здравоохранение, строительство, молодежная политика и т. д.;
¦ по функциональному признаку, определяемому характером, функциями и стадиями управленческой деятельности и управленческого цикла: анализ и планирование, контроль, управление имуществом, финансами, правовое обеспечение, информационное обеспечение и т. д.;
¦ по территориальному признаку (в настоящее время для муниципальных образований сельских районов и для крупных городов, а после вступления в силу Федерального закона 2003 г. только для крупных городов).
Практика построения организационных структур местных администраций
В современной муниципальной практике типичными звеньями организационной структуры местной администрации являются:
¦ глава администрации;
¦ его заместители по сферам муниципальной деятельности, среди которых могут быть один или два первых заместителя;
¦ структурные подразделения различных типов, которые могут находиться в подчинении главы администрации, одного из его заместителей или в соподчинении между собой (например, отдел в составе управления);
¦ коллегиальные совещательные органы: коллегия администрации, экономический и другие советы;
¦ аппарат администрации.
С точки зрения изложенного выше распределения задач и целей деятельности структурные подразделения администрации подразделяются на четыре группы (рис. 8.1.4).

¦ контроль за исполнением решений;
¦ организацию приема граждан, работу с жалобами и предложениями;
¦ материально-техническое, юридическое, кадровое, информационное, финансовое обеспечение деятельности администрации;
¦ взаимодействие администрации с представительным органом и зачастую его хозяйственное обслуживание.
Руководитель аппарата обычно по статусу приравнивается к заместителю главы администрации.
В составе аппарата администрации могут быть такие службы, как общий отдел (работа с документацией), кадровая служба (иногда она подчиняется непосредственно главе администрации), приемная граждан, юридическая служба, информационная служба, хозяйственные службы, пресс-служба, собственная бухгалтерия, контрольный аппарат и т. п.
Глава администрации и его заместители могут иметь свой аппарат, в состав которого входят, в частности, секретари, помощники, референты, советники.
Такие организационные структуры получили название линейно-функциональных, поскольку они основаны на определенной системе взаимодействия линейных (отраслевых) и функциональных структурных подразделений и принятия решений линейными подразделениями по согласованию с функциональными.
В соответствии с объемами и распределением задач и функций в составе администрации создаются конкретные организационные единицы: управления, отделы, комитеты, департаменты и т. д. Для решения управленческих задач крупные организационные единицы делятся на более мелкие, образующие новые уровни. Для крупных городов, имеющих большой аппарат управления, целесообразно как можно детальнее разграничивать функции управления, создавая специальные подразделения для их исполнения.
Для небольших поселений наиболее приемлема схема, при которой выполняемые функции группируются, при этом в первую очередь должны объединяться функции отраслевых подразделений. Однако объединение функций подразделений, интересы которых противоречат друг другу, в рамках одного подразделения нежелательно.
Для выполнения функций, делегированных органами государственного управления, иногда целесообразно использовать отдельные обособленные структурные подразделения. Это важно потому, что в части исполнения делегированных полномочий органы местного самоуправления финансируются и подконтрольны соответствующим органам государственной власти.
Коллегия тот или иной совещательный орган при главе администрации играет особую роль в работе Администрации. Она принимает решения по важнейшим вопросам управления муниципальным образованием, за исключением решений, находящихся в компетенции представительного органа.
Решения коллегии при необходимости оформляются постановлениями и распоряжениями главы администрации.
Программно-целевые структуры в местных администрациях
В условиях осуществления экономической и политической реформ линейно-функциональные организационные структуры управления в ряде случаев не отвечают требованиям, предъявляемым к управлению постоянно усложняющимися объектами и целями муниципального управления. Для устранения этого несоответствия линейно-функциональные структуры администраций могут дополняться структурами нового типа программно-целевыми.
Они создаются для решения конкретных целевых задач и могут быть постоянными либо временными. В результате такого дополнения образуются матричные организационные структуры муниципального управления.
Полномочия местного самоуправления
Политика социально-экономического развития государства должна быть основана на взаимосвязи и взаимообусловленности развития страны в целом, отдельных регионов и муниципальных образований. Особенно важна взаимосвязь задач регионального и муниципального развития. Действительно, все объекты социальной и экономической деятельности региона дислоцируются на территории какого-то конкретного муниципального образования. Именно здесь протекают основные процессы социально-экономического развития.
Поэтому уже сформировавшиеся принципы региональной политики государства могут служить методологической базой для решения проблем социально-экономического развития муниципальных образований.
Важными компонентом взаимосвязи регионального и муниципального развития являются экологически обоснованное размещение производительных сил, разрешение противоречия между развитием производительных сил и сохранением экологического равновесия. Без решения этой проблемы говорить об устойчивом развитии не приходится.
Механизмом реализации задач социально-экономического развития всей страны и отдельных территорий служат федеральные, региональные и муниципальные целевые программы. Перечни федеральных целевых программ социально-экономического развития регионов должны определяться при подготовке общероссийских концепций и программ на среднесрочную и долгосрочную перспективу и входить в состав этих документов.
Средства на реализацию целевых программ отражаются в соответствующих бюджетах всех уровней. Таким образом, муниципальные образования, на территории которых реализуются мероприятия федеральных и региональных целевых программ, могут получать соответствующие объемы инвестиций из федерального и регионального бюджетов.
Полномочия местного самоуправления в сфере социально-экономического развития территорий
Федеральный закон 2003 г. относит к полномочиям органов местного самоуправления принятие и организацию выполнения планов и программ комплексного социально-экономического развития муниципального образования. К вопросам местного значения муниципальных образований разных типов закон относит планирование застройки территорий, установление правил землепользования и застройки, территориальное зонирование земель, контроль за использованием земель, экологический контроль и другие функции, необходимые для реализации планов и программ комплексного социально-экономического развития.
Базовым документом для разработки программ социально-экономического развития муниципальных образований служит указ Президента РФ Об Основных положениях региональной политики в Российской Федерации (1996 г.). В этом документе указано, что основной задачей органов местного самоуправления в сфере социально-экономического развития является обеспечение комплексного решения вопросов обслуживания населения и достижение тем самым политической и социальной стабильности в регионе посредством взаимосогласованных действий органов государственной власти субъектов РФ и органов местного самоуправления.
Отмечено, что только действительно самостоятельные, независимые в организационном, финансовом, правовом отношении органы местного самоуправления способны успешно осуществлять региональную политику, учитывающую потребности населения.
Особую роль в социально-экономическом развитии государства и регионов играет стимулирование развития городов, располагающих крупным экономическим и научно-техническим потенциалом и могущих стать локомотивами и точками роста экономики соответствующих субъектов РФ.
Вопросы для самоконтроля
1. Как связаны между собой задачи текущего жизнеобеспечения и социальноэкономического развития муниципальных образований?
2. Каковы цели и задачи государственной политики социально-экономического развития регионов и муниципальных образований на современном этапе?
3. Как связаны между собой муниципальные и региональные программы социально-экономического развития?
4. Каковы полномочия и задачи органов местного самоуправления в вопросах комплексного социально-экономического развития территорий?
Анализ, прогнозирование и планирование социальноэкономического развития муниципального образования
Анализ социально-экономического положения
Анализ социально-экономического положения муниципального образования является необходимой предпосылкой принятия органами местного самоуправления различных управленческих решений, в т. ч. и в сфере комплексного социально-экономического развития территории. Он проводится путем сопоставления фактических показателей анализируемого периода с плановыми и с фактическими показателями за предшествующие периоды.
Целью анализа является установление причин и факторов отклонения фактических показателей от плановых и от показателей предшествующих периодов, выявление позитивных тенденций, которые необходимо развивать, и негативных, которым необходимо противостоять, определение узких мест и диспропорций в развитии отдельных сфер муниципальной деятельности, выявление резервов роста.
С целью разработки планов и программ развития анализ социально-экономического положения муниципального образования обычно проводится за предшествующий трехлетний период по нескольким направлениям (рис. 7.2.1).
По завершении анализа возможно сравнение отдельных показателей с показателями соседних муниципальных образований, сходных по специализации и типу хозяйства, с показателями по субъекту РФ, федеральному округу и стране в целом, а также с нормативными значениями. Затем дается оценка ранее принятым мерам по улучшению социально-экономического положения муниципального образования. Здесь рассматриваются используемые формы и методы управления, действующие нормативно-правовые акты различных уровней, регулирующие процессы социально-экономического развития, а также определяется эффективность реализуемых мер на основе оценки динамики социально-экономических показателей.
Оценивается также воздействие на социально-экономическое развитие муниципального образования реформ, осуществляемых на федеральном, региональном и муниципальном уровнях.
Анализ показателей для каждой сферы муниципальной деятельности осуществляют соответствующие отраслевые подразделения местных администраций. На этой основе экономическая служба администрации проводит сводный анализ социально-экономического положения территории.
Его качество в значительной мере предопределяет обоснованность прогнозов и планов социально-экономического развития муниципального образования.
Основными исходными данными для анализа социально-экономического положения муниципального образования являются данные, получаемые от органов государственной статистики и других органов государственной власти. На безвозмездной основе осуществляется обмен информацией между органами местного самоуправления, органами исполнительной власти субъектов РФ, налоговыми органами, территориальными органами Федерального казначейства и пр. Органы местного самоуправления могут также получать отдельные интересующие их данные непосредственно от хозяйствующих субъектов, расположенных на территории муниципального образования.
Вопросы информационного (в т. ч. статистического) обеспечения муниципальной деятельности подробно рассматриваются в главе 8. Кроме того, при анализе и оценке социально-экономической ситуации в муниципальном образовании должны учитываться мнение населения (в частности, через анализ жалоб и обращений граждан), оценки общественных объединений граждан, средств массовой информации и т. д. При использовании такой информации важно оценивать уровень ее достоверности и объективности.

экономического положения муниципального образования
Измерителями уровня отдельных показателей социально-экономического положения муниципальных образований служат минимальные государственные социальные стандарты и нормативы (вопрос о них рассматривался в главе 5), а также строительные, экологические и другие нормативы. Строительные нормы и нормативы определяют, в частности, параметры и размеры земельных участков градостроительных объектов различного назначения и используются в качестве расчетных при разработке градостроительных решений. Такие нормы и нормативы разработаны для учреждений образования, здравоохранения, социального обеспечения, спортивных и физкультурно-оздоровительных сооружений, учреждений культуры и искусства, предприятий торговли, общественного питания и бытового обслуживания, предприятий связи, жилищно-коммунального хозяйства и т. п.
Социальные нормы и нормативы используются при решении вопросов, связанных с развитием учреждений социальной сферы муниципального образования. В 1999 г. Правительство РФ одобрило Методику определения нормативной потребности субъектов РФ в объектах социальной инфраструктуры.
Органам исполнительной власти субъектов РФ и органам местного самоуправления рекомендовано использовать указанную методику при разработке планов инвестиционной деятельности по развитию социальной инфраструктуры на территории субъектов РФ.
Экологические нормы и нормативы по загрязнению воздушного бассейна, водоемов и почв на территории муниципального образования устанавливаются государственными органами и могут служить основанием для принятия управленческих решений по исправлению сложившейся экологической ситуации.
Анализ социально-экономического положения муниципального образования завершается формулированием и количественной характеристикой основных проблем. Выявление основных проблем создает объективную основу для системного построения структуры целей и задач программ комплексного социальноэкономического развития.
Общие подходы к планированию социально-экономического развития муниципального образования
Система планирования комплексного социально-экономического развития муниципального образования включает в себя три взаимосвязанных элемента: прогнозирование, текущее планирование и перспективное (стратегическое) планирование.
Переход российской экономики к рыночным отношениям был одоновременно переходом от директивных методов планирования к индикативным. Следствием этого перехода стало возрастание роли прогнозов в планировании. При действии на территории муниципального образования хозяйствующих субъектов различных форм собственности и организационно-правовых форм единственным документом, характеризующим в сводном виде показатели дальнейшего развития муниципального образования, может быть только прогноз. Последний может быть краткосрочным (для обоснования текущих планов), среднесрочным и долгосрочным.
Для муниципального хозяйства в целом и отдельных муниципальных предприятий и учреждений может быть разработан директивный план, обязательный для исполнения.
Основу прогноза составляют показатели социально-экономического развития Российской Федерации и соответствующего субъекта РФ, а также дефляторы, характеризующие изменение ценовых факторов по сравнению с предыдущим годом. Эти показатели доводятся до сведения муниципального образования органами государственной власти.
Разработка прогноза комплексного социально-экономического развития осуществляется по тем же группам показателей, которые использовались при анализе социально-экономического положения. В прогнозе важно сформулировать основные цели и задачи муниципального образования на планируемый период и пути их достижения. Далее эти цели конкретизируются по направлениям.
Разработка прогноза развития и бюджета муниципального образования на очередной год должны вестись совместно.
Для большинства муниципальных образований, особенно имеющих моноструктурный характер экономики, в основу прогноза должны быть положены прогнозы и планы развития градообразующих предприятий. Именно они определяют налоговый контингент местного бюджета, занятость населения, участие предприятий в комплексном социально-экономическом развитии территории и содержании отдельных сфер муниципального хозяйства. Прогнозные показатели развития градообразующих предприятий и формы их участия в развитии территории должны быть предметом совместного детального рассмотрения и согласования между администрацией муниципального образования и руководителями предприятий.
Сложнее прогнозировать показатели развития малых и средних предприятий, когда основой исследования служат данные предыдущих лет и экспертные оценки.
Текущее планирование и прогнозирование
Текущее планирование и прогнозирование в муниципальном образовании осуществляется на очередной год с разбивкой по кварталам. На основании прогноза социально-экономического развития территории и вытекающих из него бюджетных проектировок администрация разрабатывает комплексный годовой план социально-экономического развития территории.
В нем устанавливаются конкретные задачи и показатели для всех сфер муниципальной деятельности: жилищно-коммунального хозяйства, транспорта, связи, охраны общественного порядка, здравоохранения, социальной поддержки отдельных слоев населения, образования, культуры, спорта, молодежной политики и т. д. Поскольку сумма отраслевых заявок всегда превышает возможности бюджета, необходимо организовать компетентное рассмотрение всех предложений, обеспечить их отбор в соответствии с выбранными приоритетами. Решающая роль в этой работе принадлежит экономической службе администрации.
Существенной составной частью годового плана являются муниципальные целевые программы по решению отдельных задач развития, которые также должны быть увязаны с прогнозируемыми объемами бюджетных ассигнований. И здесь необходим тщательный анализ и отбор заявок.
Комплексный план социальноэкономического развития территории и целевые программы к нему вносятся главой администрации на рассмотрение представительного органа местного самоуправления вместе с бюджетом и должны утверждаться совместно, во взаимной увязке.
Вопросы для самоконтроля
1. С какой целью проводится анализ социально-экономического положения муниципального образования?
2. Какие основные показатели используются при анализе социально-экономического положения муниципального образования?
3. Какие данные используются в качестве измерителей социально-экономического положения муниципального образования?
4. Каково соотношение плана и прогноза комплексного социально-экономического развития муниципального образования?
5. Каков порядок разработки текущего (годового) плана комплексного социально-экономического развития муниципального образования?
Стратегическое планирование в муниципальном образовании. Необходимость стратегического планирования на муниципальном уровне
Разделение планирования на текущее и стратегическое одна из важнейших особенностей современной теории управления. В отличие от текущего, стратегическое планирование предполагает учет влияния внешней среды на современное и будущее состояние муниципального образования, его сильных и слабых сторон (недостатков и преимуществ) и активное использование этой информации для определения стратегии развития.
Как отмечалось в главе 3, стратегическое планирование является важнейшей составной частью общей системы стратегического управления муниципальным образованием.
Необходимость стратегического планирования комплексного социально-экономического развития муниципальных образований все больше осознается органами местного самоуправления. Однако недостаток опыта стратегического планирования, комплексного подхода к определению целей и приоритетов перспективного развития муниципальных образований создает почву для неэффективных управленческих решений.
Вследствие слабой научной и организационно-методической обеспеченности стратегического планирования разработанные концепции и стратегические планы зачастую носят декларативный характер, отсутствуют механизмы их реализации.
Недоучет стратегических факторов может привести к серьезным последствиям для муниципального образования, особенно если требуется структурная перестройка экономики территории. Такая необходимость может возникнуть, например, в связи с исчерпанием запасов полезных ископаемых, снижением потребности в продукции градообразующего предприятия, утраты им конкурентоспособности в результате старения технологии и оборудования, сокращения государственного заказа на оборонную продукцию и т. п. Следствием таких событий являются массовая безработица в муниципальном образовании, снижение жизненного уровня населения, рост социальной напряженности.
Поэтому одна из важнейших задач стратегического планирования предвидение грядущих перемен и своевременное принятие необходимых упреждающих решений.
Обобщение результатов теоретических исследований и опыта практических разработок в сфере комплексного социально-экономического развития муниципальных образований России позволяет рекомендовать два основных прогнозных документа, подлежащих разработке на муниципальном уровне. Это концепция социально-экономического развития и разрабатываемая на ее основе комплексная программа (стратегический план) социально-экономического развития муниципального образования.
Может быть разработан и один обобщающий документ. В зависимости от стоящих задач концепции и стратегические планы бывают среднесрочные (3-4 года) и долгосрочные (до 10-15 лет).
Чем глубже характер предстоящих перемен, тем на больший срок разрабатывается стратегический план, но и в долгосрочных программах важно выделять среднесрочную перспективу.
Структура концепции комплексного социально-экономического развития муниципального образования
Структура этой концепции обусловлена системой целей и задач социально-экономического развития муниципального образования, изложенных в разделе 7.1, и может включать следующие разделы (рис. 7.3.1).

Для этих разделов характерно следующее содержание.
1. Стартовые условия и оценка исходной социально-экономической ситуации.
Прежде всего анализируется имеющаяся информация о социально-экономической ситуации и концепции развития страны и региона, без чего разработка реального стратегического плана развития отдельного муниципального образования невозможна. Затем рассматриваются роль и место данного муниципального образования в стране и регионе, особенности его социально-экономического положения, предпосылки и условия развития.
Объем и задачи анализа были рассмотрены выше.
2. Стратегические цели и приоритеты социально-экономического развития.
Здесь рассматривается стратегический выбор муниципального образования.
Две крайних позиции в этом вопросе могут быть следующими:
¦ сохранение существующего направления развития (инерционная стратегия);
¦ полная смена приоритетов и структурная перестройка экономики муниципального образования (инновационная стратегия).
В действительности, скорее всего, потребуется сочетание обеих этих стратегий в разных пропорциях, в зависимости от конкретных условий данного муниципального образования. С учетом этого должны быть определены и основные цели и задачи перспективного развития.
Они должны носить вариантный характер и учитывать возможные сценарии развития государства в целом, его экономической политики и политики субъекта РФ. Чаще всего рассматриваются три сценария: оптимистический, пессимистический и средний.
Стратегический выбор самый ответственный момент в разработке концепции и стратегического плана, поскольку он предопределяет все остальные решения.
3. Раздел Основные направления реализации стратегических целей включает следующие подразделы:
¦ развитие и структурная перестройка промышленного потенциала территории;
¦ формирование и развитие элементов инфраструктуры рыночной экономики;
¦ социальная политика;
¦ обустройство территории: градостроительство, благоустройство, развитие инженерной инфраструктуры и всех отраслей городского хозяйства;
¦ экологическая политика;
¦ развитие человеческого потенциала территории;
¦ совершенствование организации и деятельности муниципальной власти.
4. Подпрограммы.
В составе концепции или стратегического плана могут быть выделены подпрограммы (целевые программы) по отдельным проблемам, например Жилье, Социальная защита, Здравоохранение и т. п. Вопросы разработки целевых программ рассматриваются в следующем разделе настоящей главы.
На основе общей концепции развития органы местного самоуправления принимают ряд других программных документов: программы приватизации, концепции генеральных планов, планы планировки и застройки населенных пунктов и др.
5. Механизм реализации концепции социально-экономического развития.
Здесь должны быть рассмотрены:
¦ механизмы государственной и муниципальной поддержки выполнения намеченной стратегии, в т. ч. нормативно-правовой;
¦ источники и финансовые механизмы реализации намеченной стратегии (оценить сводный баланс финансовых ресурсов территории, рассмотреть варианты финансирования предстоящих расходов, включая самофинансирование, внутренние и внешние инвестиции, привлечение средств вышестоящих бюджетов, средств населения, займы, кредиты и т. д.);
¦ механизмы совершенствования системы муниципального управления (привлечение граждан к принятию управленческих решений, развитие информационных технологий управления, переподготовка муниципальных кадров и т. д.).
Порядок разработки концепции и стратегического плана социальноэкономического развития муниципального образования
Разработка концепции и стратегического плана социально-экономического развития муниципального образования сложная задача, требующая привлечения высококвалифицированных специалистов и продуманной технологии работы. Основные этапы разработки концепции показаны на рис.
7.3.2.

экономической политики; уточнение потребности в ресурсах, необходимых для реализации намеченных целей, и источников их покрытия. Как правило, проводится юридическая, экономическая, экологическая и социальная экспертиза концепции, а также ее общественное обсуждение (общественная экспертиза).
5. Этап согласования и утверждения концепции. На этом этапе производятся доработка проекта концепции по результатам экспертизы и общественного обсуждения, увязка принимаемых решений с возможными объемами финансовых и других ресурсов, согласование концепции с органами государственной власти субъекта РФ, природоохранными органами, в отдельных случаях с заинтересованными министерствами и ведомствами РФ и утверждение концепции представительным органом муниципального образования.
При.принятии решения о разработке концепции перспективного развития муниципального образования необходимо обратить особое внимание на следующие моменты.
1. Формирование в составе администрации структурного подразделения (или временной рабочей группы), занятого разработкой концепции и непосредственно подчиненного главе администрации или (как минимум) его первому заместителю. Возложение этой работы в качестве дополнительной на структурные подразделения, занятые текущими задачами, как правило, ведет к ее провалу.
2. Создание, наряду с административной группой, общественного координационного органа по разработке и реализации стратегии развития муниципального образования. Одной из известных форм такого органа является Агентство развития, учредителями которого, кроме местной администрации, могут быть предприятия города и их союзы, коммерческие структуры, банки, фонды экономического развития, профсоюзы, общественные организации, корпоративные организации ученых и экспертов, университеты и т. п. В составе агентства организуются научные советы и группы по разработке отдельных разделов концепции. Головной его структурой могут быть научный центр, высшее учебное заведение, проектная организация и т. п.
3. Широкая и постоянная информированность населения о целях и задачах стратегического плана, необходимости и полезности его для каждого жителя, организация сбора и обсуждения предложений, поступающих от населения и различных местных сообществ. Люди должны сознавать, что разработка стратегии развития муниципального образования их общее дело и они его участники.
Вопросы для самоконтроля
1. Для чего необходимо стратегическое планирование социально-экономического развития муниципального образования?
2. Каков примерный состав концепции социально-экономического развития муниципального образования?
Предмет, методы, задачи муниципальной статистики
В то же время жизнь вынуждает предпринимать шаги к организации муниципальной статистики и включению ее информационных ресурсов в процесс принятия управленческих решений. В некоторых субъектах РФ, например в Тюменской области (см. Муниципальная экономика, 2003. 1), приняты региональные законы о муниципальной статистике, выделяются соответствующие бюджетные средства.
Отдельные крупные города создают свои органы и системы муниципальной статистики. Министерство образования РФ инициировало подготовку профессиональных кадров по муниципальной статистике в вузах страны.
В рамках образовательных программ IREX (США), TEMPUS/TACIS (Евросоюз) ведутся отдельные работы на основе грантов по созданию в некоторых российских регионах органов муниципальной статистики. Однако все это локальные меры, и в целом по России проблема организации муниципальной статистики остается нерешенной.
Предмет, методы, задачи муниципальной статистики
Предметом муниципальной статистики служат количественные и качественные характеристики однородных массовых экономических, социальных, демографических, экологических и других явлений и процессов, происходящих на территории муниципального образования. Она должна охватывать статистическим наблюдением все сферы и объекты муниципального управления в динамике, выполнение целевых программ и т. д.
Муниципальная статистика использует как общие, так и специфические методы исследования количественной и качественной стороны общественных явлений. Традиционно выделяются три этапа исследования:
¦ статистическое наблюдение за массовыми явлениями;
¦ сводка результатов наблюдения, которая предусматривает обобщение материалов наблюдения в соответствии с классификациями, их группировку, расчет обобщающих аналитических показателей;
¦ заключительный этап анализ материалов сводки, прогнозирование и подготовка материалов для соответствующих пользователей.
При проведении статистического наблюдения могут возникнуть проблемы в выборе его форм, видов, способов, в частности, в связи с переходом на выборочные и цензовые методы. Федеральные выборочные наблюдения нерепрезентативны для муниципального уровня и не могут служить надежным источником информации для принятия решений.
Статистическая информация должна отвечать требованиям достоверности, объективности, однозначности, своевременности, полноте охвата изучаемого явления в соответствии с поставленными задачами. Для этого необходимо соблюдать единство методологии исчисления обобщающих показателей, их сопоставимости во времени, многократности применения, длительности хранения в банках данных и т. д.
Оперативность и качество разработки статистических данных зависят от используемых систем, прикладных программ, табличных процессоров. Их применение дает возможность улучшить оформление аналитических материалов, дополнить их таблицами и графиками.
Возможно внедрение безбумажной технологии сбора и обработки статистической информации, формирование выходных таблиц для обеспечения информацией местных органов с применением пакетов прикладных программ.
Организационно муниципальная статистика должна быть элементом муниципальной информационной системы. Возможная схема организации муниципальной статистики представлена на рис.
8.5.1.

¦ построение интегральных индикаторов эффективности функционирования объектов;
¦ выявление скрытых факторов, определяющих течение того или иного социально-экономического процесса;
¦ исследование происходящих на территории муниципального образования экономических, социальных, духовных, экологических явлений в их взаимосвязи, обобщение и прогнозирование тенденций их развития, исследование динамики состояния объектов;
¦ обеспечение органов местного самоуправления статистической информацией, необходимой для управления муниципальным хозяйством, распоряжения имуществом и объектами муниципальной собственности, формирования и исполнения местного бюджета;
¦ наблюдение за ходом выполнения муниципальных программ;
¦ информирование населения о комплексе социально-экономических явлений, происходящих на территории муниципального образования.
Система показателей муниципальной статистики
Алгоритм формирования системы показателей муниципальной статистики показан на рис. 8.5.2.

экономического положения муниципального образования, был утвержден постановлением Госкомстата РФ в 1998 г. Информация по данному перечню должна предоставляться органам местного самоуправления соответствующими территориальными структурами федеральных органов исполнительной власти и органов исполнительной власти субъектов РФ. В свете требований Федерального закона 2003 г. этот перечень подлежит пересмотру с разделением по типам муниципальных образований в соответствии с их компетенцией.
Для получения внутренних статистических показателей, отражающих специфику градообразующей, градообслуживающей и социальной сфер конкретного муниципального образования, форм собственности в этих сферах и т. д., следует определить потребность в таких показателях, разработать формы статистической отчетности, инструментарий по сбору информации, установить объекты наблюдения, сроки, формы, виды и способы наблюдения. Состав показателей может изменяться во времени в сторону как большей, так и меньшей детализации.
Органам местного самоуправления необходимо ответственно подходить к формированию набора показателей внутренней статистики, предъявлять разумные требования к объему и качеству информации.
В настоящее время соответствующим подразделениям местных администраций приходится самостоятельно и различными способами собирать необходимую им информацию, пользоваться статистическими бюллетенями, сборниками, публикуемыми региональными подразделениями Госкомстата России. Используются данные финансовых органов, банков, органов здравоохранения, образования, внутренних дел, ЗАГС и других структур.
В результате информация, находящаяся у органов местного самоуправления, носит во многом экспертный, эвристический характер.
Сознавая ненормальность сложившейся ситуации, органы местного самоуправления, их союзы и ассоциации, а также вузы и научные организации предпринимают попытки разработать комплексную систему показателей муниципальной статистики, пригодных для использования в муниципальной практике. Интерес в связи с этим представляет Инвентарная книга территории, макет которой создан в Кубанском госуниверситете.
В Ассоциации сибирских и дальневосточных городов (АСДГ) разработана система показателей социально-экономического положения муниципальных образований, наиболее часто используемых в практической работе органов местного самоуправления, создан компьютерный банк этих данных и организован обмен показателями. Показатели разделены на представляемые ежегодно, ежеквартально и ежемесячно.
Задачи организации муниципальной статистики
Организация муниципальной статистики на уровне, отвечающем современным требованиям, возможна двумя способами: путем создания органов статистики при местных администрациях и путем создания в системе Федеральной службы государственной статистики (бывший Госкомстат) местных органов, ориентированных на информационные потребности муниципальных образований.
В пользу организации муниципальной статистики в системе Федеральной службы свидетельствуют ее колоссальные информационные, административные и материальные ресурсы, надежность финансирования, обеспечение методологического единства. На основе результатов обследования информационных ресурсов и потребностей муниципальных органов потребуется сформировать перечень проблем, требующих статистического обеспечения, заключить договоры с органами местного самоуправления о совместной деятельности по их информационному обеспечению.
В договорах должны определяться перечень, вид, способ и периодичность представления информации. Но все же неясно, насколько гибко органы государственной статистики смогут приспосабливаться к специфическим и быстро изменяющимся информационным потребностям отдельных муниципальных образований.
С этой точки зрения более привлекательным является создание муниципальных органов статистики. Однако и при этом возникает много проблем. Одна из них обеспечение взаимодействия между органами государственной и муниципальной статистики. Потребуется активная методическая и организационная поддержка органов муниципальной статистики со стороны подразделений Федеральной службы.
Информация, формируемая органами муниципальной статистики, должна базироваться на государственных статистических стандартах, обеспечивать единую методологию сбора, обработки и использования информации. Необходимо будет принять федеральный и региональные законы об органах муниципальной статистики, местные нормативные акты, типовые договоры о взаимоотношениях органов государственной и муниципальной статистики.
В бюджетную классификацию РФ потребуется внести расходы местных бюджетов на содержание органов статистики, разработать нормативы этих расходов. Видимо, органы муниципальной статистики окажется целесообразным создавать на уровне городских округов и муниципальных районов.
Муниципальные органы статистики должны периодически представлять местным администрациям доклады о социально-экономическом положении данного муниципального образования. В докладах следует подробно отражать основные тенденции развития экономики на территории муниципального образования, его внешнеэкономическую деятельность, реализацию финансовой и социальной политики, динамику цен и тарифов, состояние занятости населения и рынка труда, демографическую обстановку, уровень преступности, заболеваемости и т. п.
Подразделения муниципальной статистики должны работать в тесном контакте со службами администрации, совместно разрабатывать формы статистической отчетности и статистических наблюдений, прогнозы развития территорий, материалы по мониторингу уровня жизни населения, предоставлять материал для анализа и прогнозирования местного бюджета.
Необходимо также формировать базы данных по характерным для данного муниципального образования проблемам (задолженность по заработной плате, рынок труда, демографическая ситуация и т. д.), а также проводить работу по мониторингу целевых комплексных программ, принятых в данном муниципальном образовании.
Таким образом, чтобы на должном уровне организовать муниципальную статистику, необходима большая и сложная работа.
Вопросы для самоконтроля
1. Для чего необходима муниципальная статистика?
2. Какие задачи муниципального управления могут решаться с помощью статистической информации?
3. Как можно классифицировать статистическую информацию, используемую органами местного самоуправления?
4. Какие существуют способы организации муниципальной статистики, какой из них и почему представляется вам более предпочтительным?
Система контроля в муниципальном образовании. Значение и виды контроля в муниципальном образовании
Контроль служит одной из составляющих управленческого цикла, выступая в качестве элемента обратной связи, сигнализирующей субъекту управления о результатах его воздействия на объект. Под контролем в муниципальном образовании понимается проверка соответствия количественных и качественных характеристик объектов и процессов установленным (плановым, нормативным) требованиям.
Этот контроль ориентирован на соблюдение государственных и муниципальных норм и стандартов, строится на принципах законности, плановости, полноты и достоверности информации, целевого использования муниципального имущества и финансовых средств, эффективности контрольной деятельности.
Необходимость контроля в муниципальном образовании связана с неопределенностью, присущей любому управленческому решению. Между планируемым и реальным развитием ситуации всегда наблюдается временной разрыв, способный вызвать отклонения от плана.
Суть контроля заключается в получении информации о фактическом состоянии объекта контроля и соответствии полученных результатов ожидаемым. В результате контроля могут быть выявлены не только недостатки в выполнении принятых решений, но и недостатки в самих решениях.
Зачастую результаты контроля являются основанием для руководителей органов местного самоуправления корректировать принятые ранее планы и решения.
Существуют разные классификации видов контроля в муниципальном управлении (рис. 8.6.1).
Наиболее важно разделение контроля на внешний (государственный), внутренний, осуществляемый органами местного самоуправления, и общественный. Вопросы государственного контроля и надзора за деятельностью органов местного самоуправления рассматривались в главе 1. В настоящем разделе рассматриваются вопросы внутреннего и общественного контроля как составных частей системы муниципального управления.
По продолжительности контроль может быть периодическим и непрерывным. Непрерывный контроль обычно связан с применением технических средств контроля.

политических аспектах, а частные отражают организационно-техническую сторону.
К методам контроля относятся:
¦ анализ документов, характеризующих объект контроля, планы работы, отчеты, решения и т. д.;
¦ отчеты должностных лиц на заседаниях;
¦ изучение объектов контроля на месте;
¦ аттестация служащих на соответствие занимаемым должностям.
Контроль должен быть своевременным и гибким, ориентированным на решение поставленных перед организацией задач.
Непрерывность контроля обеспечивается специально разработанной системой мониторинга хода реализации работ и принятых решений. Для более эффективного осуществления контроля за выполнением большого числа работ и принятых решений целесообразно использовать такие инструменты, как сетевые и ленточные графики, диаграммы Ганта, матричные расписания и т. д.
Эффективное функционирование системы муниципального контроля невозможно без современной вычислительной техники и современных систем поддержки и сопровождения процесса выработки (принятия) управленческих решений. Многие местные администрации осуществили у себя компьютеризацию контроля, для чего сведения о каждом решении, поставленном на контроль, заносятся в банк данных и создаются соответствующие программы работы с этим банком.
Автоматизированная система контроля исполнения документов значительно повышает оперативность управления, позволяет получать информацию о ходе исполнения документов в любое время.

счетная палата, ревизионная комиссия и др.) формируется либо на муниципальных выборах, либо представительным органом муниципального образования в соответствии с его уставом. К полномочиям контрольного органа относится контроль за исполнением местного бюджета, соблюдением установленного порядка подготовки и рассмотрения проекта местного бюджета, отчета о его исполнении, а также контроль за соблюдением установленного порядка управления и распоряжения имуществом, находящимся в муниципальной собственности.
Результаты проверок, осуществляемых контрольным органом муниципального образования, подлежат опубликованию (обнародованию). Органы и должностные лица местного самоуправления обязаны представлять в контрольный орган муниципального образования по его требованию необходимую информацию и документы по вопросам, относящимся к их компетенции.
Действующий Федеральный закон 1995 г. также предусматривал за представительным органом муниципального образования соответствующие контрольные полномочия, однако механизмов и процедур их реализации установлено не было. У депутатов практически не было возможности противодействовать нецелевому использованию бюджетных средств. Зачастую им не хватало квалификации для своевременного выявления нарушений.
Нормы Федерального закона 2003 г., создание компетентных муниципальных контрольных органов, обеспечение гласности результатов проверок позволяют кардинально улучшить систему представительного контроля в муниципальном образовании.
Административный контроль осуществляется исполнительными органами муниципального образования в различных формах. Руководители структурных подразделений администрации обязаны осуществлять контроль за действиями подчиненных на предмет законности их действий, необходимости, целесообразности и эффективности.
Данная форма контроля включает в себя право отдавать приказы, распоряжения, предписания, изменять или отменять решения, принятые подчиненными. В тексте каждого принятого решения должны быть указаны ответственные за исполнение, сроки исполнения и лицо, ответственное за контроль исполнения.
Общий контроль за исполнением решений в администрации обычно осуществляет руководитель аппарата.
Администрация муниципального образования обязана обеспечивать не только внутренний контроль за выполнением своих решений, но и контроль за выполнением решений органов местного самоуправления всеми гражданами, предприятиями и организациями, расположенными на подведомственной территории.
Общественный контроль в муниципальном образовании
Муниципальная власть избрана населением, действует от его имени и в его интересах и не может не контролироваться населением. Общественный контроль осуществляется гражданами, общественными организациями и движениями путем обращения в органы местного самоуправления, в государственные, судебные и другие органы.
Общественный контроль позволяет выявлять незаконные или наносящие ущерб гражданам действий местных властей.
В Федеральном законе 2003 г. говорится о праве граждан на индивидуальные и коллективные обращения в органы и к должностным лицам местного самоуправления, об обязанности последних обеспечить возможность получения гражданами полной и достоверной информации о деятельности органов местного самоуправления, а также об обязательности проведения публичных слушаний по ряду вопросов местной жизни. Однако в Законе ничего не говорится о праве граждан на осуществление контроля за деятельностью органов и должностных лиц местного самоуправления. Обращения, гласность, публичные слушания важные условия контроля, но еще не сам контроль.
В то же время в Федеральном законе об экологической экспертизе, в Градостроительном кодексе РФ и в Земельном кодексе РФ содержатся прямые нормы, предусматривающие участие общественности в принятии соответствующих решений (см. главы 4, 6, 7).
В уставах многих муниципальных образований предусмотрено право граждан на участие в обсуждении проектов городских правовых актов, проектов планов и программ социально-экономического развития территорий, бюджетов, на участие в заседаниях представительного органа и его комиссий и др. Эти вопросы рассматривались в главе 3. Однако механизмы реализации этих прав обычно отсутствуют.
Между тем общественный контроль и общественная экспертиза деятельности органов местного самоуправления необходимы по самому широкому спектру вопросов как на стадии разработки планов и проектов, так и на стадии их реализации.
Зачастую местные администрации негативно относятся к общественному контролю за их деятельностью, не ориентированы на сотрудничество в этой сфере. Большинство муниципальных чиновников полагает, что представительная власть уже выполняет эти функции по отношению к исполнительной власти, а население может участвовать в этом процессе лишь через своих депутатов (в частности, через депутатские наказы). Общественный контроль предполагают нечто совсем другое полную прозрачность и открытость органов местной власти: ты просто делай то, для чего мы (жители) тебя наняли, а мы будем за тобой присматривать. В некоторых городах уже созданы органы общественного контроля (группы, комитеты, комиссии) за деятельностью органов и должностных лиц местного самоуправления.
Однако их правовой статус законодательно не определен.
Необходимо включать в уставы муниципальных образований пункты о формах контроля граждан за деятельностью органов и должностных лиц местного самоуправления и о конкретных механизмах общественного контроля.
Вопросы для самоконтроля
1. Какие задачи решаются посредством контроля в муниципальном образовании?
2. Как классифицируются виды контроля в муниципальном образовании?
3. Какие принципы должны соблюдаться при проведении контроля?
4. Какие органы местного самоуправления осуществляют контроль на территории муниципального образования?
5. Какова роль общественного контроля в муниципальном образовании?
Эффективность муниципального управления. Оценка эффективности муниципального управления
Муниципальное управление, как и любой вид управленческой деятельности, нуждается в измерении и оценке его эффективности. Такая оценка позволяет:
¦ выявлять управленческие факторы, воздействующие на реализацию генеральной и частных целей муниципальной деятельности;
¦ получать по результатам контроля (см. предыдущий раздел) информацию, необходимую для анализа причин и источников неэффективных управленческих решений, а также для выявления процессов, не поддающихся или трудно поддающихся управленческим воздействиям;
¦ выявлять влияние управленческих решений на эффективность использования всех видов местных ресурсов;
¦ разрабатывать прогнозы, определять направления и пути совершенствования процессов муниципального управления, в конечном итоге, воздействовать на тенденции развития муниципального образования.
Поскольку генеральной целью муниципальной деятельности является повышение качества жизни населения на территории муниципального образования, данный показатель в динамике мог бы выступать в качестве обобщающего критерия эффективности муниципального управления. Однако это будет верно лишь отчасти. Как отмечалось в главе 3: а) качество жизни населения измеряется не одним показателем, а их совокупностью, при этом отдельные показатели могут улучшиться, а другие за тот же период ухудшиться; б) изменение качества жизни населения зависит не только от эффективности муниципального управления, но и от множества других факторов, в т. ч. от общей социально-экономической ситуации в государстве, политики федеральных и региональных властей.
Поэтому эффективность муниципального управления не может быть измерена каким-либо одним показателем и определяется как результат сложного взаимодействия различных факторов: природных, человеческих, социально-экономических, экологических и других, оказывающих влияние на принятие и реализацию управленческих решений.
Сложность выработки и измерения достаточно объективных показателей эффективности муниципального управления определяется:
¦ спецификой муниципального образования как сложного объекта управления, имеющего иерархическую структуру;
¦ трудностями формализованного описания социально-экономических процессов, протекающих на территории муниципального образования;
¦ сложностью получения достоверной исходной информации;
¦ трудностями измерения отдельных показателей, имеющих комплексный, обобщенный характер.
Все эти трудности объективны. Так, состояние обобщенного показателя зависит и от состояния его составляющих, и от их взаимовлияния. Обобщенный показатель может оцениваться непосредственно (например, экспертами), но изменить этот показатель можно, лишь воздействуя на его составляющие.
Поэтому в структуре объекта управления должны быть выделены для различных ситуаций исходные показатели, воздействие на которые может стать управляющим. Иерархическая структура системы муниципального управления требует выявления связей между локальными подсистемами через входные и результирующие показатели. Для значительной части параметров, характеризующих функционирование отдельных сфер муниципальной деятельности, крайне трудно, а порой просто нереально получать значения этих параметров путем обычных измерений. В то же время среди существенных для каждой сферы критериев можно почти всегда выделить группу критериев, которые не поддаются строгому количественному выражению, но могут быть охарактеризованы с помощью некоторых количественных понятий в соответствии с заранее заданной содержательной шкалой.
Все это повышает роль экспертных методов как для оценки исходных показателей, так и для преобразования количественной информации (если такая имеется) в качественную.
Следует также учитывать, что необходимый эффект управления, т. е. достижение требуемого состояния объекта управления по какому-то обобщенному показателю, может быть обеспечен различными вариантами воздействия на отдельные составляющие факторы или их группы. Варианты воздействия определяются характером взаимосвязей между факторами и их действительным состоянием, а следовательно, фактическим состоянием итогового показателя.
Поэтому формулировка управленческой задачи, обеспечивающей достижение поставленной цели, должна содержать все возможные сочетания значений исходных факторов, при которых обеспечивается требуемое состояние объекта оценки, т. е. должна быть представлена в виде структуры объекта оценки, включающей все действующие факторы и взаимосвязи между ними. Можно выделить следующие компоненты оценки эффективности муниципального управления:
Предметы ведения и полномочия местного самоуправления
В Конституции РФ перечень вопросов местного значения определен в укрупненном плане (см. раздел 1.3). Подробный перечень вопросов местного значения был приведен в ст.
6 Федерального закона 1995 г. Эти вопросы можно разбить на две большие группы: вопросы, связанные с исполнением властных, регулирующих и контролирующих функций, и вопросы хозяйственного плана, связанные с жизнеобеспечением поселений и оказанием муниципальных услуг населению.
К вопросам первой группы можно отнести: принятие и изменение уставов муниципальных образований, владение, пользование и распоряжение муниципальной собственностью, формирование, утверждение и исполнение местного бюджета, установление местных налогов и сборов, комплексное социально-экономическое развитие муниципального образования, регулирование планировки и застройки территорий, контроль за использованием земель, регулирование использования водных объектов местного значения и др.
Вопросы второй группы, связанные с оказанием муниципальных услуг населению, в свою очередь, можно разбить также на две группы. Для одной закон употребляет термины организация, содержание и развитие, что предполагает полную ответственность органов местного самоуправления за их решение и частичное или полное финансирование решения этих вопросов из средств местных бюджетов.
К таким вопросам относятся: содержание муниципального жилищного фонда и нежилых помещений, муниципальных учреждений образования, здравоохранения, муниципальных систем энерго-, газо-, тепло-, водоснабжения и канализации, снабжение населения и муниципальных учреждений топливом, содержание и строительство дорог местного значения, благоустройство и озеленение территории муниципального образования, организация утилизации и переработки бытовых отходов, организация ритуальных услуг и содержание мест захоронения, организация транспортного обслуживания населения, организация и содержание муниципальной информационной службы, обеспечение социальной поддержки населения, обеспечение противопожарной безопасности, содержание муниципальной пожарной службы и т. п. Для другой группы вопросов в законе используются термины создание условий, участие, содействие, что предполагает осуществление соответствующих функций иными субъектами деятельности, отсутствие обязательного бюджетного финансирования и возложение на органы местного самоуправления лишь части ответственности за решение этих вопросов. К их числу относятся: жилищное и социально-культурное строительство, обеспечение населения услугами торговли, общественного питания и бытового обслуживания, деятельность учреждений культуры, деятельность средств массовой информации, организация зрелищных мероприятий, развитие физической культуры и спорта в муниципальном образовании, содействие занятости населения, участие в охране окружающей среды на территории муниципального образования.
Приведенный в ст. 6 Федерального закона 1995 г. перечень вопросов местного значения не является исчерпывающим. Органы местного самоуправления вправе принимать к своему рассмотрению и иные вопросы, отнесенные к вопросам местного значения законами субъектов РФ, а также вопросы, не исключенные из их ведения и не отнесенные к ведению других органов.
Эта норма дает органам местного самоуправления право решать вопросы жизнеобеспечения населения в случаях, не отрегулированных законодательством.
Установленный Федеральным законом 1995 г. перечень вопросов местного значения имеет ряд серьезных недостатков. Во-первых, предметы ведения не отделены от полномочий, в ряде пунктов неясно, где здесь сфера деятельности, а где полномочие. Например, принятие и изменение устава муниципального образования это не вид деятельности, а полномочие, которым наделены органы местного самоуправления.
Во-вторых, многие перечисленные в законе вопросы местного значения не могут быть исключены из сферы государственного регулирования. Это вопросы образования, здравоохранения, социальной поддержки населения, охраны общественного порядка, обеспечения санитарно-эпидемиологического благополучия населения, противопожарной безопасности и др. Закон не дает ответа на вопрос, в какой мере за эти сферы деятельности отвечает государство и в какой местное самоуправление, т. е. не разграничены полномочия по предметам ведения.
В-третьих, перечень вопросов местного значения одинаков для всех муниципальных образований от крупного города до сельского населенного пункта, тогда как их возможности по самостоятельному решению перечисленных в законе вопросов несопоставимы.
Предметы ведения и полномочия местного самоуправления в Федеральном законе 2003 г.
В Федеральном законе 2003 г. предметы ведения и полномочия органов местного самоуправления установлены исходя из следующих отправных положений.
1. Вопросы местного значения, являющиеся предметами ведения местного самоуправления, разделены по типам муниципальных образований на вопросы местного значения поселения, муниципального района и городского округа. Общими для всех типов муниципальных образований являются такие вопросы, как формирование, утверждение и исполнение соответствующих бюджетов, контроль за их исполнением, установление, изменение и отмена закрепленных за данным уровнем местных налогов и сборов, владение, пользование и распоряжение муниципальным имуществом.
Остальные вопросы местного значения четко разграничены между поселениями и муниципальными районами, а за городскими округами закреплена вся сумма вопросов местного значения поселений и муниципальных районов.
2. К ведению поселений отнесен круг вопросов, связанных в основном с повседневным жизнеобеспечением населения. Это: обеспечение малоимущих граждан жилыми помещениями в соответствии с жилищным законодательством, организация строительства и содержание муниципального жилищного фонда, создание условий для жилищного строительства, организация в границах поселения тепло- и водоснабжения населения, водоотведения, снабжения населения топливом, обеспечение первичных мер пожарной безопасности, создание условий для организации досуга и обеспечения жителей поселения услугами организаций культуры, для развития массовой физической культуры и спорта, массового отдыха, организация благоустройства и озеленения территории, планирование застройки поселений, организация освещения улиц, установки уличных указателей и т. п.
3. Многие вопросы местного значения отнесены к предметам ведения и поселения, и муниципального района. Разграничение между ними произведено по такому принципу, что в границах поселения за их решение отвечает поселение, а за межпоселенческие вопросы муниципальный район.
Например, к вопросам местного значения поселения отнесена организация транспортного обслуживания населения в границах поселения, а к вопросам муниципального района организация транспортного обслуживания населения между поселениями в границах муниципального района. К уровню поселения отнесены: организация сбора и вывоза бытовых отходов и мусора, организация библиотечного обслуживания населения, организация ритуальных услуг и содержание мест захоронения; к уровню муниципального района организация утилизации и переработки бытовых отходов и мусора, организация библиотечного обслуживания поселений (библиотечный коллектор), содержание межпоселенческих мест захоронения и организация ритуальных услуг и т. д.
4. Полностью на уровень муниципального района вынесены вопросы, решение которых требует наличия развитой инфраструктуры и крупных затрат на ее поддержание. К ним относятся: организация охраны общественного порядка, предоставления начального и среднего общего образования, дошкольного образования, отдыха детей в каникулярное время, основных видов медицинской помощи, организация и осуществление экологического контроля территории и ряд других. При этом в сфере образования полномочия по финансовому обеспечению образовательного процесса (заработная плата педагогического персонала, учебные пособия, средства технического обеспечения учебного процесса и т. д.) возложены на органы государственной власти субъектов РФ.
Эта мера призвана гарантировать получение качественных образовательных услуг во всех муниципальных образованиях, независимо от состояния их доходной базы.
5. Учитывая различные возможности отдельных поселений (например, сельское поселение из нескольких населенных пунктов с общей численностью жителей 1-2 тыс. и городское поселение с населением 30-50 тыс. жителей), закон устанавливает, что органы местного самоуправления поселения и муниципального района вправе заключать между собой соглашения о передаче друг другу части своих полномочий. Данная норма позволяет экономически слабому и дотационному поселению передавать часть своих функций муниципальному району (с соответствующим сокращением объема дотаций), а городскому поселению принимать на себя ряд функций муниципального района.
6. В отличие от Федерального закона 1995 г., в Федеральном законе 2003 г. установлено, что органы местного самоуправления вправе решать иные вопросы, не отнесенные к их компетенции и компетенции других уровней публичной власти, только при наличии собственных материальных и финансовых ресурсов.
7. Полномочия органов местного самоуправления по решению вопросов местного значения выделены в отдельную статью закона, т. е. отделены от перечня этих вопросов. Эти полномочия являются общими для всех типов муниципальных образований и включают в себя такие пункты, как принятие и из-
менение уставов муниципальных образований и иных муниципальных правовых актов, установление официальной символики муниципальных образований, создание муниципальных предприятий и учреждений, установление тарифов на их услуги (если иное не предусмотрено федеральными законами), формирование и размещение муниципального заказа, проведение муниципальных выборов, референдумов и голосований, принятие и организация выполнения планов и программ комплексного социально-экономического развития муниципальных образований, учреждение муниципальных средств массовой информации, привлечение граждан к выполнению на добровольной основе общественных работ в порядке и на условиях, установленных законодательством, осуществление международных и внешнеэкономических связей в соответствии с федеральными законами и т. п.
8. Установлено, что перечень вопросов местного значения всех типов муниципальных образований не может быть изменен иначе, как путем внесения изменений и дополнений в Федеральный закон. Финансирование решения этих вопросов осуществляется за счет средств местных бюджетов и может дополнительно финансироваться из бюджетов других уровней и государственных внебюджетных фондов.
Федеральные законы и законы субъектов РФ не могут содержать положений, определяющих объем расходов за счет средств местных бюджетов.
Таким образом, Федеральный закон 2003 г. кардинально меняет всю схему определения предметов ведения и полномочий местного самоуправления, делает ее более четкой, разграничивает по типам муниципальных образований, увязывает с решением вопросов финансирования. Все это будет способствовать совершенствованию всех сторон деятельности местного самоуправления.
Осуществление органами местного самоуправления отдельных государственных полномочий
Особым предметом ведения органов местного самоуправления является выполнение ими отдельных государственных полномочий. Исходя из принципа субсидиарности, передача ряда государственных полномочий и функций на местный уровень является эффективной.
Это позволяет экономить затраты на создание соответствующих территориальных государственных органов и улучшить обслуживание населения.
Всякое полномочие органа публичной власти включает в себя три компонента: нормативно-правовое регулирование, финансирование, реальное предоставление тех или иных услуг.
Для вопросов местного значения все они закреплены за органами местного самоуправления. Что касается вопросов государственного значения, передаваемых органам местного самоуправления, то здесь делегируются только полномочия по предоставлению услуг. Уровень власти, осуществляющий нормативно-правовое регулирование в той или иной сфере, устанавливающий нормативы и стандарты предоставления услуг, а также различные социальные льготы, должен представлять, с какими затратами связано обеспечение этих нормативов, стандартов и льгот, и нести ответственность за их финансовое обеспечение.
Несоблюдение данного принципа привело к тому, что в 2003 г. финансовые обязательства государства только по социальным льготам превысили весь его консолидированный бюджет.
Согласно Федеральному закону 1995 г., наделение органов местного самоуправления отдельными государственными полномочиями осуществляется только федеральными законами и законами субъектов РФ с одновременной передачей необходимых материальных и финансовых средств. Реализация переданных полномочий должна быть подконтрольна государству.
Условия и порядок контроля за осуществлением органами местного самоуправления отдельных государственных полномочий определяются соответственно федеральными законами и законами субъектов РФ.
Наделе этот порядок не соблюдается. Исчерпывающий перечень государственных полномочий, возлагаемых на органы местного самоуправления, отсутствует. В отраслевых федеральных законах присутствуют десятки норм, возлагающих на органы местного самоуправления те или иные функции, не обеспеченные финансированием.
Особо обременительным для местных бюджетов является предоставление различных льгот и гарантий отдельным социальным слоям населения, установленных федеральными законами, - так называемые федеральных мандатов (бесплатный проезд на городском транспорте, льготы по оплате жилищнокоммунальных услуг, лекарственных средств, выплаты в фонд обязательного медицинского страхования за неработающее население и т. п.). На органы местного самоуправления были возложены такие функции, как организация выплаты государственных пенсий, выплата детских пособий, запись актов гражданского состояния, воинский учет, содействие призыву на военную службу, отдельные виды государственного надзора (архитектурно-строительный, ветеринарный) и т. д. Выявилась опасная тенденция перегрузки органов местного самоуправления государственными функциями.
В бюджетах отдельных городов доля расходов на выполнение государственных полномочий и мандатов превысила треть всех расходов бюджета.
В 2000-2003 гг. часть перечисленных функций была возвращена органам государственной власти (организация работы по выплате государственных пенсий, выплата средств в фонд обязательного медицинского страхования за неработающее население, запись актов гражданского состояния). Компенсация льгот, для ветеранов, инвалидов на и детские пособия, предоставляемых органами местного самоуправления в соответствии с федеральными законами стала осуществляться через органы Федерального казначейства.
Все это позволило снизить нагрузку на местные бюджеты. Однако в целом решить проблему финансирования государственных полномочий, передаваемых на местный уровень, в рамках Федерального закона 1995 г. не удалось.
Федеральный закон 2003 г. позволяет кардинально изменить эту ситуацию. Прежде всего в нем установлено, что все полномочия органов местного самоуправления, не отнесенные данным законом к вопросам местного значения, являются отдельными государственными полномочиями, передаваемыми для осуществления органам местного самоуправления.
Таким образом, появляется простой и понятный критерий разделения муниципальных и государственных полномочий: все, что отсутствует в перечне вопросов местного значения, относится к государственным полномочиям. Выполнение отдельных государственных полномочий, как правило, возлагается на органы местного самоуправления муниципальных районов и городских округов.
Установлено, что финансовое обеспечение передаваемых государственных полномочий осуществляется только за счет субвенций из соответствующих бюджетов. В федеральном законе или законе субъекта РФ, предусматривающем наделение органов местного самоуправления отдельными государственными полномочиями, должны быть перечислены права и обязанности органов местного самоуправления и органов государственной власти, связанные с передачей полномочий, способы расчета нормативов для определения объема субвенций, перечень передаваемых с этой целью материальных средств или порядок их определения, порядок отчетности и контроля, условия и порядок прекращения полномочий.
Положения соответствующих федеральных и региональных законов вводятся в действие ежегодно и только в том случае, если в федеральном законе или законе субъекта РФ о бюджете на очередной финансовый год предусмотрены необходимые для этого средства. Органы местного самоуправления несут ответственность за осуществление отдельных государственных полномочий в пределах выделенных на эти цели материальных ресурсов и финансовых средств.
Принятие данных законодательных норм влечет за собой пересмотр многих отраслевых федеральных законов, возлагающих на органы местного самоуправления нефинансируемые государственные полномочия. Указано, что признанное в судебном порядке несоответствие федеральных законов, законов субъектов РФ, иных федеральных нормативных актов, предусматривающих наделение органов местного самоуправления отдельными государственными полномочиями, требованиям Федерального закона 2003 г. является основанием для отказа от исполнения указанных полномочий.
Таким образом, органы местного самоуправления получают право в судебном порядке защищаться от наделения их полномочиями, не обеспеченными материальными и финансовыми ресурсами.
Взаимоотношения органов местного самоуправления с территориальными структурами органов государственной власти
На территории муниципального образования действуют многочисленные территориальные подразделения федеральных органов государственной власти. Правовую основу их деятельности составляют отраслевые федеральные законы и ведомственные нормативные акты. Эти органы не вмешиваются в деятельность местного самоуправления, если это не входит в их должностные обязанности, а органы местного самоуправления не вмешиваются в деятельность органов государственной власти. Для решения общих задач между ними должно быть установлено взаимодействие.
Муниципальное образование содействует государственным органам в аренде служебных помещений, выделении земельных участков, оказании социальных услуг для их работников (за средства последних). Решения органов местного самоуправления по вопросам местного значения обязательны для государственных органов и их работников как жителей муниципального образования.
К числу соответствующих государственных структур относятся следующие.
1. Силовые, правоохранительные, фискальные органы, т. е. воинские части, военкоматы, суды, органы прокуратуры, МВД, ФСБ, исправительно-трудовые учреждения, налоговые, казначейские, таможенные и другие органы, действующие в соответствии с поставленными перед ними задачами. Однако они обязаны согласовывать с органами местного самоуправления проводимые ими акции, способными повлиять на жизнедеятельность населения. Глава муниципального образования в пределах своих полномочий может давать
этим органам отдельные поручения (например провести проверку, представить информацию и т. п.). Силовые органы информируют главу муниципального образования - при соблюдении необходимой служебной тайны - о состоянии безопасности и правопорядка на территории и о своих мероприятиях.
Муниципальное образование оказывает содействие в их работе. В ряде случаев законодательство предусматривает прямое участие органов местного самоуправления в решении задач территориальных федеральных органов (например призыв на военную службу).
2. Инфраструктурные ведомства, включая естественные монополии (электроэнергетика, газоснабжение, железная дорога, почта, телеграф, средства телекоммуникации и т. п.). Большинство этих компаний акционировались, хотя государство сохранило решающее влияние на их деятельность, обладая нередко контрольным пакетом акций. Деятельность инфраструктурных ведомств оказывает огромное воздействие на жизнеобеспечение местных сообществ.
Они могут выполнять отдельные поручения главы муниципального образования, данные в пределах его компетенции. Но в целом органы местного самоуправления практически не могут оказывать существенного влияния на деятельность естественных монополий и их ценовую политику.
3. Органы государственного надзора (контрольно-ревизионная служба Минфина, службы земельного кадастра, санэпиднадзор, ветеринарный надзор, экологический надзор, горный надзор, лесоохрана, водный надзор, рыбнадзор и т. п.). Их задача - проверять соблюдение законодательства и норм в соответствующих сферах всеми субъектами деятельности на территории муниципального образования, в т. ч. и самими органами местного самоуправления. Органы государственного надзора обязаны информировать органы местного самоуправления о выявленных нарушениях, выдавать нарушителям предписания об устранении нарушений.
Органы местного самоуправления содействуют устранению нарушений и обязаны рассматривать адресованные им, а также муниципальным предприятиям и учреждениям предписания, а кроме того принимать соответствующие меры. Некоторые органы государственного надзора наделены правом наложения штрафных и иных санкций в административном порядке.
4. Территориальные подразделения службы занятости. Федеральные органы занятости населения во взаимодействии с органами местного самоуправления проводят большую работу по созданию и регулированию рынка рабочих мест, переподготовке кадров, учету граждан, нуждающихся в трудоустройстве, выплате пособий по безработице, снижая тем самым уровень социальной напряженности на местах.
5. Территориальные органы Государственного пенсионного фонда, работающие в тесном взаимодействии с муниципальными органами социальной защиты населения.
6. Органы государственной статистики. Органы местного самоуправления обязаны безвозмездно предоставлять им всю необходимую информацию в установленном порядке.
Со своей стороны, органы местного самоуправления заинтересованы в получении от статистических органов сводной, обзорной и аналитической информации и устанавливают с ними договорные отношения.
7. По ряду сфер деятельности, где имеются общие интересы государства и местного самоуправления, могут создаваться органы двойного подчинения. Типичным примером органа двойного подчинения является милиция. На органы милиции возложена как борьба с преступностью, которая является государственным делом, так и охрана общественного порядка, относящаяся по законодательству к вопросам местного значения. Во многих странах государственная и местная полиция разделены и имеют собственные полномочия.
По российскому законодательству милиция является государственным органом, но местное управление (отдел) внутренних дел имеет двойное подчинение, считаясь подразделением местной администрации. Оно оперативно подчиняется главе местной администрации, в то время как финансирует его местное управление внутренних дел, назначает и снимает его начальника руководитель органа внутренних дел субъекта РФ.
Федеральным законом 2003 г. предусмотрена передача организации охраны общественного порядка на территориях муниципальных районов и городских округов органам муниципальной милиции, которая должна быть создана.
Вопросы для самоконтроля
1. Каковы основные формы государственного регулирования деятельности органов местного самоуправления?
2. Как можно определить понятия предметы ведения, полномочия, компетенция, вопросы местного значения?
3. В чем состоит принцип субсидиарности?
4. Каковы недостатки Федерального закона 1995 г. в определении предметов ведения и полномочий местного самоуправления и каковы соответствующие преимущества Федерального закона 2003 г.?
5. По какому принципу в Федеральном законе 2003 г. разграничены предметы ведения между поселениями, муниципальными районами и городскими округами?
6. Каким должен быть порядок наделения органов местного самоуправления отдельными государственными полномочиями?
7. Какие структуры федеральных органов государственной власти функционируют на территории муниципального образования и как должны строиться их взаимоотношения с органами местного самоуправления?
Предпосылки использования человеческого ресурса
Реализация этих задач требует скоординированных действий органов местного самоуправления, органов государственной власти (с учетом разграничения полномочий между ними) и общественности. Подробнее эти вопросы будут рассмотрены в главе 5.
Вложения в человека, в развитие его потенциала, в наращивание человеческого капитала самый выгодный вид вложения средств, хотя количественно оценить эффективность этих вложений довольно трудно.
Ориентация на развитие человеческого потенциала означает, что основной формой организации жизни поселения должна быть не традиционная форма производственного поселения (социальный цех градообразующих предприятий), а поселение как самоценность для человека, как среда обитания и общения, как место, где формируется человеческое сообщество, как составная часть гражданского общества, где каждый имеет возможность реализовать свои потребности, интересы, способности в рамках цивилизованных отношений.
Предпосылки использования человеческого ресурса в муниципальном управлении
Превращение человеческого потенциала в главный фактор развития муниципального образования, использование его в качестве ресурса в муниципальном управлении составляют стратегическую задачу муниципальной деятельности. В главе 1 были показаны возможные формы участия граждан в местном самоуправлении. Однако решение этой задачи осложняется отечественными традициями, для которых характерна сильная ориентация человека не на самого себя, а на органы власти всех уровней. Забота власти о рядовом жителе воспринимается им как должное.
Вследствие этого слаба ориентация жителей, особенно городских и в меньшей степени сельских, на экономическое и иное самообеспечение. Это явление принято называть социальным иждивенчеством, его преодоление потребует длительного времени.
Использование человеческого ресурса в муниципальном управлении основано на принципе субсидиарности. Как отмечалось в главе 1, согласно этому принципу решение каждого вопроса должно передаваться на возможно более близкий к гражданину уровень. Государству следует передавать в ведение местного самоуправления все те вопросы жизнеобеспечения населения (в том числе часть вопросов государственного значения), которые могут быть решены на местном уровне.
Но и муниципальная власть должна стремиться оставлять на решение самих граждан и создаваемых ими различных структур гражданского общества (третьего сектора) все те вопросы жизнеобеспечения, которые они могут решать самостоятельно. Этот принцип на муниципальном уровне предусматривает субсидиарную ответственность власти и общественных структур за состояние дел в муниципальном образовании.
Можно выделить такие сильные стороны третьего сектора в решении муниципальных проблем, как умение удовлетворять потребности различных слоев населения, сочувствие и преданность, одухотворенный подход к решению проблем, умение завоевывать доверие (8). С учетом этих сильных сторон организациями третьего сектора лучше всего решаются социальные задачи:
¦ требующие добровольного труда, сострадания и личностного внимания к конкретным людям;
¦ не связанные с извлечением прибыли;
¦ основанные на соблюдении принципов морали, взаимного доверия и развитии чувства личной ответственности за благополучие других.
Местные сообщества в муниципальном управлении
Разные слои населения в разной мере заинтересованы в решении тех или иных вопросов муниципальной жизни. Поэтому субсидиарное участие населения в муниципальном управлении предполагает структуризацию населения на группы (слои), имеющие и отстаивающие те или иные корпоративные интересы. Эти группы гражданского общества мы будем именовать местными сообществами.
Поскольку термин местное сообщество обычно применяется по отношению ко всему населению муниципального образования, то в нашем случае можно говорить о локальных, корпоративных местных сообществах внутри местного сообщества всего муниципального образования.
Выделяют четыре признака любого местного сообщества, определяющих его устойчивость (8): население общность людей, территория ограниченное пространство, социальное взаимодействие, чувство сообщества (рис. 3.4.1).

строительные и гаражные кооперативы, дачные товарищества и т. п.);
¦ национальные общины, религиозные организации разных конфессий заинтересованы в сохранении своих национальных и культурных традиций, образа жизни, объектов религиозного культа;
¦ благотворительные организации (фонды, попечительские советы, волонтерские организации школьников, студентов, пенсионеров и др.) хотели бы рассчитывать на поддержку органами местного самоуправления своих акций и начинаний;
¦ организации по интересам (правозащитные, экологические, по борьбе с наркоманией, защите животного и растительного мира, культурные, спортивные, туристические, охотников и рыболовов, собаководов и т. п.) также рассчитывают на поддержку органами местного самоуправления своих программ и действий.

правовую форму общественной организации, религиозной организации, потребительского кооператива, объединения юридических лиц, фонда, учреждения и т. д.
НКО и другие местные сообщества принимают участие в выработке муниципальной политики и в муниципальном управлении и готовы нести субсидиарную ответственность с муниципальной властью лишь в той мере, в которой это будет отвечать их интересам. Поэтому местная власть должна знать типы и состав местных сообществ, имеющихся в данном муниципальном образовании, внимательно изучать их интересы и потенциал и уметь работать с каждым из них.
Информированность населения как предпосылка использования человеческого ресурса в муниципальном управлении
Чтобы различные местные сообщества могли участвовать в выработке муниципальной политики и в процессе муниципального управления, они должны быть хорошо информированы о социально-экономическом положении муниципального образования, задачах, которые ставит перед собой муниципальная власть, роли, которую может сыграть каждое местное сообщество в решении этих задач. В связи с этим деятельность муниципальной власти должна иметь открытый характер.
В настоящее время намерения, решения и действия органов местного самоуправления в большинстве случаев не обладают необходимой информационной прозрачностью. Между тем в условиях самоуправления население должно быть не только осведомлено о деятельности муниципальной власти, но и иметь возможность выражать свое мнение по поводу этой деятельности. Это мнение может выражаться путем опросов, писем и обращений граждан, публикаций в средствах массовой информации.
Тем самым обеспечивается обратная связь населения и власти (рис. 3.4.3).
Важным индикатором мнения населения о деятельности органов местного самоуправления служат муниципальные выборы.

информационная служба, средства массовой информации, библиотеки и т. п. (рис. 3.4.4).
Личные встречи главы муниципального образования, депутатов, руководителей органов и должностных лиц местного самоуправления с жителями служат одной из важнейших форм информирования населения. Они должны проводиться регулярно, по утвержденному графику.
Достоинство этой формы в том, что жители могут на месте задавать интересующие их вопросы и получать ответы.
Справочно-информационные материалы могут выпускаться в муниципальном образовании в виде листков, размещаемых на информационных стендах, а также опускаемых в почтовые ящики. Информационные стенды могут быть пограничные (на въездных магистралях), уличные, размещаемые внутри помещений местной администрации, а также в местах приема населения.
Главы и другие должностные лица муниципальных образований могут проводить тематические горячие линии с населением, обычно по телефону. Такая форма общения позволяет жителям не только получать оперативную информацию из первых рук, но и помогает руководителям местной администрации лучше узнавать о нуждах и проблемах населения, состоянии дел на местах, снимать напряженность в решении отдельных вопросов.
Отдельные вопросы решаются с помощью справочно-информационной службы, куда приходят или звонят граждане.
Среди всех форм информирования населения особо выделяются печатные, радио и телевизионные средства массовой информации (СМИ), чаще всего принадлежащие частным владельцам: редакциям газет и журналов, учредителям местных радиостудий и телеканалов (обычно кабельных). СМИ больше, чем другие источники, способны доносить достоверную информацию до населения. Особенно важно развитие местных каналов вещания.
Выпускаются муниципальные газеты, действуют теле- и радиостудии.
Для организации эффективного взаимодействия со СМИ в муниципальных органах могут создаваться специальные подразделения: пресс-центр, центр общественных связей, информационное агентство, может быть введена должность пресс-секретаря. Эти структуры обеспечивают взаимодействие со СМИ на постоянной основе, снабжают их информацией о деятельности органов местного самоуправления, проводят аккредитацию представителей СМИ, организуют сотрудничество с представителями СМИ других муниципальных образований, проведение круглых столов, брифингов и пресс-конференций, осуществляют консультирование и подготовку важнейших выступлений первых лиц муниципального образования и т. д.
Большими возможностями в информировании населения о деятельности органов местного самоуправления обладает такой практически не используемый ресурс, как муниципальные библиотеки. Органы местного самоуправления, как

Рис. 3.4.4. Основные каналы информирования населения органами местного самоуправления
правило, не видят партнера в библиотеке, не осознают значимость и эффективность совместной работы по обеспечению интересов населения, формированию гражданского общества. Библиотеки (созданные для того, чтобы собирать, хранить, соответствующим образом обрабатывать и предоставлять в свободное пользование документы) должны исследовать информационные потребности местного самоуправления и населения, изучать и собирать воедино информационные потоки, создаваемые самим местным самоуправлением.
Одной из форм информирования населения могут стать информационно-аналитические и консультативно-информационные центры, методические кабинеты, создаваемые при местных администрациях. В них должны содержаться подборка нормативно-правовых актов по вопросам местного самоуправления, пакет типовых документов, необходимых для регистрации органов ТОС и других некоммерческих организаций, информационная литература.
В центрах и кабинетах должны работать компетентные специалисты, способные показать жителям экономическую выгоду различных форм самоорганизации, а также указать на проблемы, с которыми они могут столкнуться при осуществлении собственных инициатив.
Население должно быть хорошо информировано не только о ситуации в своем муниципальном образовании и деятельности органов местного самоуправления, но и иметь возможность сравнивать местную ситуацию с другими близкими по типологии муниципальными образованиями. Такую информацию можно получить из средств массовой информации, по сети Интернет, от союзов и ассоциаций муниципальных образований.
Гласность в муниципальном управлении и информированность населения способствуют в конечном итоге превращению обывателя в гражданина.
Механизмы взаимодействия органов местного самоуправления с некоммерческими организациями
Учитывая значительный потенциал некоммерческих организаций в решении местных проблем, органы местного самоуправления должны быть заинтересованы в налаживании эффективного взаимодействия с ними. Тем самым снижается социальная напряженность в муниципальном образовании, экономятся бюджетные средства за счет передачи НКО некоторых административных функций, привлекаются дополнительные (от отечественных и зарубежных благотворительных фондов) источники финансирования путем создания силами НКО социально значимых проектов и программ и получения грантов на их реализацию, использования ресурсов благотворительности и потенциала волонтерской деятельности.
Существуют различные формы взаимодействия муниципальных органов с НКО и их поддержки. Чаще всего эти формы подразделяют на экономические и неэкономические (рис.
3.4.5).
На практике в отношениях органов местного самоуправления с НКО остаются некоторые проблемы.
1. Неготовность чиновников к партнерским отношениям с НКО. Органы муниципального управления часто рассматривают НКО как объект управления, который нужно организовывать и контролировать, что является проявлением командно-административного стиля управления советских времен.
НКО, в свою очередь, считают независимость самоцелью существования и категорически отказываются от отношений, где есть хоть какой-то намек на руководящую роль и контроль со стороны органов власти.
2. Неопределенность в том, кто в администрации должен взаимодействовать с НКО специальный отдел или отраслевые структурные подразделения.
На процесс взаимодействия органов муниципального управления с организациями третьего сектора влияют также внутренние факторы в среде НКО, такие как наличие или отсутствие лидера, готовность или неготовность к объединению с другими НКО и прочие.

Следствием этого зачастую является спад производства или даже банкротство градообразующих предприятий со всеми вытекающими отсюда последствиями для муниципального образования.
Еще один источник кризисных явлений несовершенство системы взаимоотношений органов местного самоуправления с органами государственной власти субъектов РФ, в первую очередь в вопросах разграничения полномочий и в сфере финансов.
При одновременном воздействии подобных неблагоприятных внешних воздействий, зачастую трудно прогнозируемых, органам муниципальной власти сложно увидеть ясную перспективу развития и определить стратегию своей деятельности. Борьба между стратегическим и тактическим отношением к местным ресурсам, между стратегией выживания и стратегией развития, часто завершается в пользу первой.
В менталитете руководителей всех уровней все еще сильны стереотипы мобилизационной экономики эпохи индустриализации и восстановления народного хозяйства. Пожалуй, только необходимость переизбираться через определенное время заставляет их как-то соотносить решение тактических и стратегических задач.
Задачи стратегического управления на муниципальном уровне могут быть решены только в увязке со стратегическими целями и задачами государства. Необходимость в согласовании стратегий структур различных уровней власти вызывает необходимость в едином правовом пространстве, непротиворечивом законодательстве, единой системе статистической, финансовой и другой отчетности, организации эффективного взаимодействия органов управления в различных сферах общественного (государственного и муниципального) сектора.
Поэтому важной составной частью стратегического управления на муниципальном уровне является целенаправленная работа по согласованию интересов населения муниципального образования с интересами государственной власти и хозяйствующих субъектов.
Сущность стратегического подходах муниципальному управлению
Стратегия отвечает на вопрос что делать? при понимании того, зачем это делается?, тогда как тактика отвечает на вопрос как это сделать?.
Стратегическое управление отвечает на вопрос о том, каким способом можно строить прогнозы, как соотносить желаемое будущее состояние с сегодняшней ситуацией, как разрабатывать планы и достигать поставленных целей.
Стратегический подход к муниципальному управлению означает взаимоувязан -/ное управление состоянием и управление изменением (развитием). Стратегический подход, как уже отмечалось, антипод существующему во многих муниципалитетах приоритету решения текущих, повседневных задач.
Вопросы текущего функционирования и вопросы развития муниципального образования тесно взаимосвязаны. В то же время между текущими и перспективными задачами, между сохранением равновесия и его нарушением существует объективное противоречие. Сложность его разрешения определяется не только ограниченностью ресурсов в каждый данный момент времени, но и сопротивлением существующих структур управления и работающих в них руководителей и специалистов любым изменениям и преобразованиям, затрагивающим их интересы.
По этой причине погибло и продолжает погибать множество ценных инициатив во всех областях человеческой деятельности, в том числе и в муниципальном управлении.
Сущность стратегического подхода к муниципальному управлению составляет переход от приоритета краткосрочных целей к приоритету долгосрочных целей, от ориентации на обращение к текущим задачам к ориентации на решение перспективных проблем.
Целостная система стратегического управления муниципальной деятельностью предполагает наличие в муниципальном образовании ее важнейших компонентов, представленных на рис. 3.5.1.

Схема стратегического управления муниципальной деятельностью может быть представлена в виде четырех блоков (рис. 3.5.2).
1. Блок целеобразования и целеполагания.
2. Блок нормативно-правового проектирования.
3. Блок организационного проектирования.
4. Блок планирования.

Формирование системы органов власти и управления, за которыми закрепляется определенный набор задач и функций
Разработка плана действий по достижению стратегических целей развития муниципального образования
Рис. 3.5.2. Схема стратегического управления муниципальной деятельностью
Целеобразование и целеполагание это выработка общей стратегии развития муниципального образования и разработка на ее основе частных муниципальных политик, программ и проектов. Иногда говорят, что целеполагание есть опережение реальности, выход за ее рамки в желаемое будущее.
Нормативно-правовое проектирование формирование системы нормативноправовых актов (постановлений, распоряжений, регламентов, процедур, инструкций, предписаний и т. д.), социальных гарантий и норм их реализации. Любые замыслы и программы, не доведенные до уровня обязательных для исполнения нормативно-правовых актов, неизбежно погибают.
Организационное проектирование формирование системы органов управления или организационных структур, стратегического блока, за которыми закрепляется определенный набор задач и функций. Без наличия таких структур реализация стратегических задач будет невозможной.
Планирование разработка плана действий по достижению стратегических целей развития муниципального образования, в котором должны быть обеспечены увязка деятельности всех организационных структур во времени и их взаимодействие, направленное на эффективное использование и приращение экономических, пространственных, человеческих и иных ресурсов территории.
Основная проблема заключается в сложности достижения баланса между этими типами работ и их синхронизации. Наиболее характерной ошибкой является разрыв между смыслом и содержанием стратегического управления (блок целе-полагания) и организационным проектированием. Когда стратегическое управление осуществляется властными структурами, вопрос об организационных механизмах его реализации становится особенно важным.
Структуры управления наиболее консервативны, их восприимчивость и самонастройка на новые цели и типы задач, новые методы работы довольно низки. Каждый раз при возникновении ситуации, требующей инновационных подходов, ее развитие упирается в необходимость производить серьезные изменения в организационных структурах.
Мы иногда становимся свидетелями фиктивно-демонстрационных реорганизаций структур управления. Типичная ситуация: новая функция или новая задача новое рабочее место или новое структурное подразделение. Однако зачастую более эффективное решение состоит в изменении приоритетов в работе действующих структур, функциональных связей, организации рабочих мест, повышении квалификации сотрудников, т. е. в создании нового ресурса за счет чисто организационных изменений. Самое простое на первый взгляд решение создать под новую задачу новую организационную структуру без системного взгляда на всю структуру управления не дает ожидаемого эффекта.
Скорее наоборот, новое структурное подразделение как органически чуждое существующей организационной структуре отторгается ею, а сама новая задача компрометируется неспособностью руководства реализовать ее.
Изменение технологии муниципального управления при стратегическом подходе
Стратегический подход к муниципальному управлению требует кардинального пересмотра всей его идеологии, сложившейся технологии управления, практики принятия решений и распределения ресурсов (табл. 3.5.1).
В отдельных сферах управления этот пересмотр означает следующее.
1. В сфере взаимодействия власти и населения переход:
¦ от жесткой административной иерархии к равноправию и сотрудничеству;
¦ от опоры на административные (принудительные) рычаги власти к опоре на авторитет и влияние власти;
¦ от подчинения к пониманию;
¦ от пассивного к активному участию населения в решении местных вопросов;
¦ от закрытого к открытому характеру деятельности местных органов власти;
¦ от социально-корпоративного (лидер и его команда на основе собственных представлений и интересов) к нормативно-правовому характеру принятия решений, к четким регламентам и процедурам.
2. В сфере использования ресурсов переход:
¦ от акцента на распределение имеющихся материальных, финансовых и других ресурсов к акценту на приращение этих ресурсов на основе стратегического планирования и управления;
¦ от мобилизационного использования (на сегодняшние неотложные нужды) к плановому типу приращения и использования ресурсов.
3. В сфере планирования переход от акцента на принятие оперативных (ситуативных) решений к перспективному планированию, опирающемуся на поддержку населения.
4. В сфере организации и структуры управления переход:
¦ от раздельного решения вопросов функционирования и вопросов развития к совместному, согласованному их решению;
¦ от ведомственного к программно-функциональному типу структуры управления.
Принципы организации местного самоуправления городах федерального значения
В настоящее время в Лондоне представлены и наделены полномочиями 7080 различных управленческих органов, многие из которых фактически неподотчетны населению, что подвергается острой критике. Реформа 1985 г. так и не достигла одной из своих главных целей экономии средств, поскольку было сформировано множество новых управленческих структур.
Мадрид. Высшим органом управления городом является пленум, состоящий из 55 советников.
Он избирается населением на 4 года по спискам партий или коалиций. Основные функции пленума связаны с осуществлением контроля за деятельностью исполнительных органов, разработкой налоговой политики, принятием и изменением бюджета, учреждением и преобразованием муниципальных округов или районов, отчуждением собственности и др.
Пленум избирает из своего состава мэра города и имеет право выражения вотума недоверия мэру. Мэр руководит правительством города, муниципальной администрацией, полицией, осуществляет контроль за деятельностью муниципальных органов и служб.
Город состоит из 21 района. В сферу компетенции районных органов управления входят: проведение муниципальной политики в данном районе, заключение договоров на приобретение имущества, проведение работ, предоставление услуг, осуществление поставок для нужд района; осуществление приемки новых городских объектов; утверждение урбанизационных проектов.
Возглавляет район советник-президент, назначаемый мэром города. Вместе с 13 членами, назначаемыми мэром по представлению политических партий пропорционально результатам выборов, они образуют районный пленум (хунту).
В каждом районе работает от 100 до 200 служащих. При районных органах управления создаются советы по разным направлениям деятельности, образуемые из населения района.
Приведенные примеры характеризуют сложность и разнообразие методов решения проблем местного самоуправления в крупнейших городах. Однако ни один из этих примеров не может рассматриваться в качестве эталона для российских городов федерального значения.
Принципы организации местного самоуправления городах федерального значения
Установленные Федеральным законом 2003 г. особенности организации местного самоуправления в городах федерального значения позволяют сформулировать ряд принципов его организации, учитывающих специфику организации городского хозяйства и жизнедеятельности населения в крупнейших мегаполисах. Эти принципы приведены на рис.
9.1.3.
Из принципа сохранения единства городского хозяйства следует, что удовлетворение потребностей населения в ряде жизненно важных услуг, традиционно относимых к муниципальным, должно быть организовано не на муниципальном, а на городском (т. е. государственном) уровне. Типичными примерами таких сфер служат водоснабжение, теплоснабжение, городской транспорт.
Принцип субсидиарной ответственности органов государственной власти городов федерального значения и органов местного самоуправления внутригородских муниципальных образований перед населением логически вытекает из предыдущего принципа и требует организации четкого взаимодействия указанных органов.

экономическому развитию территории, что и на город в целом. На районном уровне была сосредоточена подавляющая часть функций жизнеобеспечения населения по месту жительства.
Как город, так и его районы представляли собой многоотраслевые и полифункциональные административно-территориальные образования.
Сложившееся территориальное деление города порождало ряд проблем:
1) количество районов как объектов управления на уровне города было велико, что затрудняло деятельность городских органов управления (проблема диапазона управляемости и контроля);
2) в крупных районах загруженность органов управления хозяйственными проблемами приводила к тому, что население с трудом могло достучаться до органов управления (проблема доступности власти);
3) расположение многих районов в пределах Садового кольца не позволяло четко координировать усилия по выполнению столичных функций (проблема концентрации функций).
Необходимость демократизации общества и решения вышеназванных проблем потребовали изменения административно-территориального деления и системы органов управления городом. В результате реформы системы управления в 1991 г. в Москве было образовано 10 крупных административных округов и 125 районов, создание которых позволило приблизить органы управления к населению.
В июне 1995 г. был принят Устав города Москвы, устанавливающий упомянутый двойной статус органов власти города. Такое решение было принято с учетом опыта организации власти в столицах европейских государств, а также в связи с неопределенностью правового статуса города федерального значения. Согласно Уставу города Москвы:
1) представительным органом городского самоуправления и одновременно представительным и законодательным органом государственной власти города Москвы являлась Московская городская дума;
2) исполнительным органом городского самоуправления и исполнительным органом государственной власти города Москвы являлась Московская городская администрация (или мэрия);
3) деятельностью мэрии руководил избираемый жителями мэр Москвы, являющийся высшим должностным лицом города Москвы и главой городской администрации;
4) в структуру администрации входили коллегиальный орган исполнительной власти правительство Москвы, управление делами мэрии, отраслевые и функциональные органы городской администрации, префекты административных округов, а также иные органы, создаваемые мэром;
5) городская администрация как исполнительный орган городского самоуправления имела территориальные отделения в районах города Москвы районные управы, являющиеся органами государственной власти района. Их задача решать местные проблемы населения.
В 1996 г. был принят Закон О районной управе в городе Москве. В нем установлено: районная управа в городе Москве орган власти района осуществляет функции органа местного самоуправления по вопросам местного значения, за исключением вопросов, отнесенных законодательством города Москвы к компетенции городского (местного) самоуправления.
Возглавляет районную управу ее глава. Он же является председателем районного собрания, которое наделено полномочиями представительного органа населения.
Глава управы возглавляет и администрацию района, обеспечивая в пределах своих полномочий и под свою ответственность решение вопросов местного (районного) значения, осуществляет руководство хозяйственными и социальными службами района, являющимися структурными подразделениями администрации района.
Наконец, в районе могут создаваться органы территориального общественного самоуправления.
Создание районных управ явилось шагом вперед на пути организации местного самоуправления в районах города. Однако районная управа оставалась по сути местным органом государственного управления. Во-первых, в районное собрание, выполняющее функции представительного органа населения района, избирались советники, а не депутаты. Во-вторых, глава управы избирался районным собранием из своего состава по представлению мэра Москвы.
Мэр, в соответствии с законом, мог предложить другую кандидатуру (не из числа советников районного собрания). Таким образом, главы управ не всегда были выборными лицами.
В-третьих, в законе О районной управе отмечено: Управа самостоятельно распоряжается финансовыми ресурсами района в пределах утвержденной сметы доходов и расходов. Следовательно, Устав Москвы нуждался в доработке в части прямого введения местного самоуправления в районах.
Начиная с июня 1998 г. в Устав города Москвы периодически вносились изменения. В связи с изменением положений о местном самоуправлении в районах были внесены поправки в Устав города, в соответствии с которыми территориальные органы исполнительной власти образуются:
¦ в административных округах префектуры административных округов;
¦ в районах города Москвы управы районов.
Префектура осуществляет контрольную координирующую и исполнительнораспорядительную деятельность на территории административного округа.
Управа района территориальный орган исполнительной власти города, подведомственный правительству Москвы. Оперативное руководство, координацию и контроль за деятельностью управы района осуществляет префект соответствующего административного округа.
Таким образом, в Москве сформировалась трехуровневая система органов государственной власти (рис. 9.2.1).
В соответствии с указанным законом местное самоуправление в Москве определено как признаваемая и гарантируемая Конституцией РФ, Уставом города Москвы самостоятельная и под свою ответственность деятельность местного сообщества по решению непосредственно или через органы местного самоуправления вопросов местного значения, осуществляемая в рамках федерального законодательства, Устава и законов города Москвы, уставов муниципальных образований. Местное самоуправление осуществляется на территориях внутригородских муниципальных образований в городе Москве путем проведения местных референдумов, выборов, собраний и конференций, проявления гражданской инициативы, через органы местного самоуправления и иные формы местного самоуправления, создаваемые по мере формирования социально-экономических, финансовых и организационных предпосылок.
Законом города Москвы установлены 125 внутригородских муниципальных образований, создаваемых в границах территорий районов города. Таким образом, в каждом районе города имеется и местный орган государственной власти управа района, и органы местного самоуправления.
Наименования муниципальных образований, сведения о составе их территорий вносятся в реестр муниципальных образований, который ведет уполномоченный орган власти города Москвы.
К вопросам местного значения относятся вопросы, связанные с непосредственным обеспечением жизнедеятельности жителей муниципального образования, исходя из сочетания интересов жителей города Москвы и жителей конкретного муниципального образования, исторических и иных местных традиций. В новой редакции Устава и в Законе Москвы Об организации местного самоуправления в городе Москве заложен принцип, по которому за органами местного самоуправления закрепляются лишь те вопросы, которые без ущерба для целостности городского хозяйства могут успешно ими решаться.
Закон определил 24 предмета ведения муниципального образования. Среди них:
¦ принятие планов и программ развития муниципального образования;
¦ утверждение положения о бюджетном процессе и местного бюджета, исполнение местного бюджета, утверждение отчета о его исполнении;
¦ установление порядка владения, пользования и распоряжения муниципальной собственностью;
¦ создание, реорганизация и ликвидация муниципальных предприятий и учреждений, назначение и увольнение их руководителей;
¦ содействие организации регистрации животных;
¦ осуществление мероприятий по сохранению памятников истории и культуры местного значения;
¦ организация первичных мер в области пожарной безопасности, гражданской обороны, защиты населения от чрезвычайных ситуаций;
¦ во взаимодействии с государственными органами осуществление контроля
по вопросам использования земель, благоустройства, санитарного состояния, противопожарной безопасности; .
¦ информирование жителей о деятельности органов местного самоуправления, содействие средствам массовой информации;
¦ организация и осуществление опеки и попечительства;
¦ принятие решений по охране прав и интересов несовершеннолетних;
¦ организация местных и участие в организации и проведении городских праздничных и иных зрелищных мероприятий;
¦ содействие созданию и деятельности территориальных общин и органов территориального общественного самоуправления;
¦ содержание, использование и распоряжение жилищным фондом и нежилыми помещениями, находящимися в муниципальной собственности;
¦ организация содержания и эксплуатации объектов социальной сферы, находящихся в муниципальной собственности.
Все остальные хозяйственные вопросы в районе (жилищные, коммунального хозяйства и благоустройства, потребительского рынка и бытового обслуживания, здравоохранения и образования) решаются управами районов.
Органы государственной власти города Москвы создают необходимые условия для становления и развития местного самоуправления и оказывают содействие органам местного самоуправления в осуществлении их функций и полномочий.
Органы местного самоуправления внутригородских муниципальных образований Москвы
Закон города Москвы устанавливает, что каждое муниципальное образование формирует представительный орган местного самоуправления муниципальное собрание и исполнительно-распорядительный орган муниципалитет.
Муниципальное собрание состоит из депутатов, избираемых жителями муниципального образования на основе всеобщего равного и прямого избирательного права при тайном голосовании. Численный состав муниципального собрания определяется уставом муниципального образования с у,четом численности избирателей района. При числе избирателей до пятидесяти тысяч число депутатов муниципального собрания устанавливается до 10, при числе избирателей свыше ста тысяч до 20 депутатов.
Возглавляет муниципальное собрание председатель.
Деятельность по осуществлению местного самоуправления на территории муниципального образования возглавляет руководитель муниципального образования (эта должность соответствует должности главы муниципального образования по Федеральному закону 2003 г.). Он избирается на срок полномочий депутатов муниципального собрания и наделяется компетенцией по решению всех вопросов местного значения, кроме вопросов, отнесенных к исключительному ведению муниципального собрания. В соответствии с уставом муниципального образования может быть предусмотрена должность руководителя муниципалитета (соответствует должности главы местной администрации по Федеральному закону 2003 г.).
Он осуществляет исполнительно-распорядительную деятельность в рамках полномочий, установленных уставом муниципального образования.
Закон города Москвы предусматривает использование различных моделей организации муниципальной власти:
¦ избрание руководителя муниципального образования может осуществляться непосредственно населением или муниципальным собранием из своего состава;
¦ руководитель муниципального образования может выполнять полномочия председателя муниципального собрания или возглавлять муниципалитет;
¦ предусматривается возможность выполнения функций руководителя муниципалитета наемным менеджером, который назначается председателем муниципального собрания на конкурсной основе и т. д.
Закон вступил в действие с 1 января 2003 г., в марте 2004 г. прошли выборы депутатов муниципальных собраний и выборных должностных лиц местного самоуправления, и на конституционной основе сформированы органы местного самоуправления. В большинстве муниципальных образований города Москвы реализована модель, согласно которой (рис. 9.2.2) руководитель муниципального образования избирается муниципальным собранием из своего состава и является председателем муниципального собрания.
Руководитель муниципалитета назначается на должность решением муниципального собрания из числа кандидатов, представленных конкурсной комиссией по результатам конкурса на замещение указанной должности.
Финансово-экономическая основа местного самоуправления в Москве
Финансово-экономическую основу местного самоуправления составляют средства местных бюджетов, имущество органов местного самоуправления, муниципальные предприятия и учреждения, другое движимое и недвижимое имущество, необходимое для удовлетворения потребностей жителей муниципального образования. Перечень имущества, находящегося в собственности города Москвы, передаваемого в собственность муниципальных образований, и порядок его передачи определяются законом города Москвы. К полномочиям органов государственной власти города Москвы в области финансово-экономического обеспечения местного самоуправления относятся:
¦ регулирование отношений между бюджетом города Москвы и местными бюджетами;
¦ обеспечение сбалансированности местных бюджетов на основе нормативов минимальной бюджетной обеспеченности;
¦ законодательное определение источников доходов местных бюджетов и казначейское исполнение местных бюджетов на основании соглашений с органами местного самоуправления;
¦ установление и введение в действие местных налогов и сборов;
¦ предоставление финансовой помощи (субсидии, субвенции, дотации) местным бюджетам.

территориального деления города Москвы и системы органов управления городом?
2. Каковы были особенности устройства системы органов власти в городе Москве в середине 1990-х гг.?
3. Как изменился состав органов государственной власти с принятием Закона города Москвы Об организации местного самоуправления в городе Москве от 6 ноября 2002 г.?
4. На каких территориях создаются внутригородские муниципальные образования в Москве?
5. Какие модели организации муниципальной власти предлагаются Законом в качестве организационной основы местного самоуправления в Москве?
6. По какой схеме осуществляется финансирование внутригородских муниципальных образований в Москве?
9.3. Законодательство и практика муниципального управления в Санкт-Петербурге
Общая схема управления городом
Санкт-Петербург второй по величине (после Москвы) город России. В состав Санкт-Петербурга как субъекта РФ входит собственно город, а также 9 городов-пригородов и 21 пригородный поселок.
Поэтому, в отличие от Москвы, здесь не возникало вопроса о двойном статусе города.
Города-пригороды расположены на компактных территориях. Численность их населения колеблется от 10 тыс. (Зеленогорск) до 142 тыс. чел. (Колпино).
Некоторые города (Колпино, Красное Село) имеют развитую промышленность, другие выполняют функции курортного города (Зеленогорск, Сестрорецк), третьи претендуют на роль центров туризма (Павловск, Пушкин) или выполняют смешанную функцию (Петергоф, Ломоносов).
Поселки это преимущественно малонаселенные округа с большой территорией. Численность их населения колеблется от 106 чел. (поселок Серово) до 30,8 тыс. чел. (поселок Левашово). На территориях одних поселков (Понтонный, Металлострой) есть развитая индустрия, другие же выполняют в основном рекреационную функцию.
На территории поселка Песочный расположены крупные городские научные и медицинские центры.
Многолетняя историческая традиция Санкт-Петербурга связана с его делением на районы. Город делится на 18 районов.
За десятилетия административного управления Санкт-Петербургом по районам сложилась целостная система обеспечения жизнедеятельности города: создана соответствующая материально-техническая база, сформировались необходимые службы, подготовлены квалифицированные кадры. Но самое главное укрепилась устойчивая привычка жителей решать большинство своих житейских проблем на уровне района.
В соответствии с законодательством о территориальном устройстве в Санкт-Петербурге сформирована двухуровневая система органов государственной власти на уровне города и на уровне районов (рис. 9.3.1).
Федеральные органы

-общее линейное руководство ------- координация
Рис. 9.3.1. Состав органов государственной власти Санкт-Петербурга
Законодательное собрание Санкт-Петербурга высший и единственный законодательный орган государственной власти Санкт-Петербурга. Оно состоит из 50 депутатов и избирается на 4 года. Правительство Санкт-Петербурга высший исполнительный орган.
Его формирует и возглавляет высшее должностное лицо Санкт-Петербурга губернатор Санкт-Петербурга, избираемый населением также на 4 года. Администрация Санкт-Петербурга включает в себя иные исполнительные органы государственной власти Санкт-Петербурга.
Судебные органы государственной власти Уставный суд Санкт-Петербурга и мировые судьи.
Территориальные органы государственной власти (18 администраций районов) входят в состав администрации Санкт-Петербурга. Их формирует Правительство города.
Главы администраций районов назначаются губернатором.
Система местного самоуправления в Санкт-Петербурге
До 1997 г. в Санкт-Петербурге не существовало местного самоуправления. После реформирования местных советов в 1993 г. местные представительные органы отсутствовали в городе почти четыре года.
Начало становления местного самоуправления положил Закон Санкт-Петербурга О местном самоуправлении в Санкт-Петербурге от 23 июня 1997 г. В соответствии с ним на территории Санкт-Петербурга как субъекта РФ было создано 111 муниципальных образований, в т. ч. 81 муниципальный округ в городской черте, 9 в городах-пригородах и 21 в поселках. Выборы в муниципальные советы прошли в сентябре 1997 г. и в начале 1998 г.
Особенностью территориальной организации местного самоуправления в Санкт-Петербурге является то, что муниципальные образования, расположенные в черте города, созданы на внутрирайонном (микрорайонном) уровне. Тем самым удалось избежать ситуации, имеющей место в Москве, когда на одной и той же территории (районе) функционируют и органы государственной власти (управы), и органы местного самоуправления.
На территории одного административного района Санкт-Петербурга находится от 2 до 11 муниципальных образований.
Созданные муниципальные образования различаются по: статусу, размеру территории и численности населения; характеру и плотности застройки; обеспеченности инфраструктурой и степени ее автономности; своему экономическому и налоговому потенциалу; менталитету жителей и их отношению к местной власти.
В городах-пригородах, как правило, существуют достаточно автономные инфраструктура и экономическая база, необходимые для осуществления местного самоуправления.
В пригородных поселках также есть своя инфраструктура, но она крайне незначительна. Для жителей поселков большое значение имеет степень доступности (близости) органов государственной власти, отвечающих в Санкт-Петербурге за решение большинства вопросов местного значения.
Для разных поселков эта степень различна. Местная власть здесь персонифицирована в людях, с которыми лично знакома значительная часть населения.
В силу этого органам местного самоуправления здесь часто приходится выполнять функцию посредника между населением и органами государственной власти при решении вопросов местного значения, которые в рамках санкт-петербургской модели находятся в ведении органов государственной власти.
Муниципальные округа в городской черте Санкт-Петербурга многонаселенные, имеющие, как правило, компактную территорию с высокой плотностью застройки. Их инженерная и социально-бытовая инфраструктура интегрирована в общегородской комплекс.
Эти муниципальные округа также неоднородны, численность их населения колеблется от 12 до 85 тыс. чел. Они различаются также по преобладанию на их территории жилой, промышленной или коммерческой недвижимости, по наличию или отсутствию объектов инфраструктуры городского значения и т. д.
Отмеченные различия порождают различия в понимании миссии местного самоуправления, стратегии деятельности его органов, используемых технологий муниципального управления, усложняют задачу справедливого распределения финансовых ресурсов.
Первоначально Законом Санкт-Петербурга О местном самоуправлении в Санкт-Петербурге для всех типов муниципальных образований был установлен унифицированный и исчерпывающий перечень вопросов местного значения, включающий в себя 24 полномочия. Среди них:
¦ введение и отмена местных налогов и сборов, определение конкретных ставок и предоставление льгот по уплате местных налогов и сборов;
¦ принятие планов и программ развития муниципального образования;
¦ содержание и использование муниципального жилищного фонда и нежилых помещений, переданных в муниципальную собственность;
¦ формирование, утверждение и исполнение местного бюджета;
¦ владение, пользование, распоряжение имуществом, находящимся в собственности муниципальных образований;
Проблема обеспечения потребности человека в жилье
Муниципальные органы регулирования вопросов занятости и трудовых отношений
Для реализации указанных функций в местной администрации может быть создано структурное подразделение по вопросам занятости и трудовых отношений. Его функции могут быть следующими.
1. Разработка предложений по регулированию местного рынка труда, совершенствованию федеральных, регйональных и муниципальных нормативных актов по вопросам труда и занятости.
2. Разработка предложений по основным направлениям деятельности администрации по вопросам социально-трудовой сферы.
3. Анализ и оценка доходов и уровня жизни населения, рынка труда и других социально-трудовых показателей развития территории.
4. Прием граждан, рассмотрение их заявлений, жалоб, предложений по вопросам, отнесенным к компетенции органов по труду.
5. Контроль за обеспечением государственных гарантий по оплате труда.
6. Разработка предложений о размерах тарифных ставок и должностных окладов работников бюджетной сферы, муниципальных предприятий и учреждений.
7. Участие в коллективных переговорах между работодателями и работниками, уведомительная регистрация коллективных договоров и соглашений, контроль за их выполнением.
8. Участие в предотвращении и разрешении трудовых споров.
9. Участие в решении социально-трудовых проблем в процессе разгосударствления и приватизации предприятий.
10. Участие в проведении обязательной сертификации постоянных рабочих мест на соответствие требованиям охраны труда.
11. Участие в расследовании несчастных случаев со смертельным исходом.
12. Контроль за предоставлением высвобождаемым работникам гарантий и компенсаций, предусмотренных законодательством о труде.
13. Подготовка мероприятий по приостановке массового увольнения работников на предприятиях, расположенных на территории муниципального образования, развитию системы рабочих мест, организации общественных работ за счет средств местного бюджета.
14. Участие в разработке и реализации системы профессионального обучения и развития персонала на предприятиях, расположенных на территории муниципального образования.
Все эти функции весьма важны. Не выполняя их, органы местного самоуправления теряют многие рычаги регулирования социально-экономических процессов на территории муниципального образования.
Вопросы для самоконтроля
1. В чем заключается сущность муниципального регулирования занятости и трудовых отношений?
2. Что такое занятость и рынок труда?
3. Каковы основные элементы системы регулирования рынка труда муниципального образования?
4. Каковы основные задачи администрации муниципального образования по регулированию вопросов занятости и трудовых отношений?
5. Каковы основные формы содействия занятости населению муниципального образования?
Муниципальная жилищная политика. Проблема обеспечения потребности человека в жилье
Потребность в жилье входит в число первичных потребностей человека, а жилищная проблема относится к одной из основных социальных проблем. Отсутствие жилья и плохие жилищные условия одна из главных причин снижения рождаемости, семейных конфликтов, детской беспризорности.
Потребность человека в жилье зависит от многих факторов и в принципе безгранична. Поэтому суть жилищной проблемы заключается в дефиците жилья, рассчитанном исходя из определенных нормативов, стандартов жилищной обеспеченности.
Всего выделяют четыре ступени дефицита жилья.
Первая ступень абсолютный дефицит, когда количество жилых ячеек меньше числа домохозяйств.
Вторая ступень структурный дефицит, означающий несоответствие структуры жилищного фонда структуре семей (например, недостаток одно- и многокомнатных квартир при избытке двухкомнатных).
Третья ступень неудовлетворенность качественными характеристиками жилья (площадь кухни и коридора, наличие центрального отопления, горячего водоснабжения, раздельный санузел, балкон и т. д.).
Четвертая ступень потребность в престижном жилье повышенного качества.
Жилищный фонд муниципального образования представляет собой совокупность всех жилых помещений, независимо от форм собственности (рис. 5.3.1).
Модели государственной и муниципальной жилищной политики
Под жилищной политикой понимается целенаправленная деятельность органов государственной власти и местного самоуправления по удовлетворению потребности граждан в жилище. В разных странах существуют различные варианты (модели) жилищной политики: либерально-реформистский, неоконсервативный и патерналистский.
Либерально-реформистский подход заключается в выделении государственных ассигнований на строительство жилья и сдаче его в наем за умеренную плату. Проведение такой политики позволяет решить проблему нехватки жилья, однако не решает проблемы его качества, так как решить ее в полном объеме за счет государственных средств практически невозможно.
Более того, проведение либерально-реформистской политики в течение длительного времени порождает социальное иждивенчество в жилищной сфере и неэффективное использование финансовых ресурсов.

работодатель бесплатно и распределить в порядке жилищной очереди. Жилье в данном случае является не товаром, а продуктом наделения, тогда как государственное регулирование всецело вытесняет рынок. В структуре собственности на жилье доминирует государственный сектор.
Такая политика была характерна для СССР.
Каждый из указанных подходов может быть эффективным лишь в определенный период времени и для определенных социально-экономических условий. Однако долгое применение какого-то одного варианта жилищной политики неизбежно приводит к кризису.
Поэтому во многих странах для решения жилищной проблемы применяется смешанный тип жилищной политики, сочетание рынка жилья и института государственного обеспечения.
Государственная жилищная политика в России
Основы жилищной политики в современной России определены Законом РФ Об основах федеральной жилищной политики и федеральной программой Жилище на 2002-2010 гг., в которой указаны основные задачи в области обеспечения доступности жилья и жилищного строительства, разграничены функции федерального центра, регионов и муниципалитетов в жилищной сфере. Разработана международная программа развития жилищного строительства в России Дом для вашей семьи. В рамках программы Жилище разработаны подпрограммы Свой дом и Сельский дом.
Утвержден федеральный стандарт жилищной обеспеченности: 18 кв. м общей площади на человека при составе семьи из трех и более человек, 42 кв. м на семью из двух человек, 33 кв. м или однокомнатная квартира на семью из одного человека.
С начала перехода к рыночным отношениям основная часть государственного жилья в нашей стране была передана в муниципальную собственность, включая ведомственный жилищный фонд, передававшийся в процессе приватизации государственных предприятий. Более половины жилья, переданного в муниципальную собственность, приватизировано, т. е. передано в частную собственность, причем приватизация проводилась бесплатно.
Цели и задачи муниципальной жилищной политики
Муниципальная жилищная политика представляет собой совокупность систематически принимаемых решений и мероприятий с целью удовлетворения потребностей населения в жилье. Реализация жилищной политики является одной из главных задач муниципальных органов власти.
В каждом муниципальном образовании должны быть установлены муниципальные нормативы жилищной обеспеченности, учитывающие местные условия.
Федеральный закон 2003 г. относит к компетенции городских и сельских поселений и городских округов в сфере жилищной политики:
¦ обеспечение малоимущих граждан, проживающих в поселении или городском округе и нуждающихся в улучшении жилищных условий, жилыми помещениями в соответствии с жилищным законодательством;
¦ организация строительства муниципального жилищного фонда (вопросы его содержания относятся к жилищно-коммунальному комплексу и рассмотрены в главе 4);
¦ создание условий для жилищного строительства.
В рамках реализации этих задач органы местного самоуправления поселений и городских округов формируют муниципальную жилищную политику как систему мер, обеспечивающих (для малоимущих) либо содействующих обеспечению потребностей граждан в жилище на муниципальном уровне. Приведем перечень вопросов в данной сфере, решение которых обеспечивают органы местного самоуправления.
1. Порядок учета жилищного фонда, распределения и перераспределения малоимущим гражданам жилых помещений по договорам социального найма и иным гражданам по договорам найма, аренды, а также их продажи гражданам в муниципальном жилищном фонде.
2. Учет на основе социальных норм размера площади жилья, приходящейся на одного человека, в пределах которой осуществляется предоставление компенсаций по оплате жилья и коммунальных услуг.
3. Организация жилищного строительства за счет всех источников финансирования.
4. Предоставление и продажа в установленном земельным законодательством порядке земельных участков застройщикам для жилищного строительства на территориях, определенных градостроительной документацией.
5. Возможность получения налоговых и финансово-кредитных льгот предприятиями, учреждениями, организациями, предпринимателями, осуществляющими жилищное строительство.
6. Поддержка банков, предоставляющих льготные кредиты для жилищного строительства..
7. Правовое регулирование деятельности субъектов жилищной сферы (нанимателей, арендаторов и собственников недвижимости в жилищной сфере, застройщиков, исполнителей работ, агентов по торговле и аренде, страховых компаний).
8. Бронирование нанятого или арендованного жилища в муниципальном жилищном фонде, а также сохранение права пользования жилищем, неприкосновенность жилища в порядке и на условиях, установленных законодательством.
9. Контроль за исполнением законодательства в жилищной сфере.
Основные рычаги реализации муниципальной жилищной политики:
¦ прямые экономические: целевое финансирование программ, проектов и мероприятий; хозяйственные договоры; муниципальные заказы и контракты;
¦ косвенные экономические: налоги, льготные кредиты, договорные цены и т. п.;
¦ нормативно-правовые.
Местные рынки жилья
В условиях рыночной экономики жилье неизбежно приобретает рыночную стоимость и цену, в силу чего на территории муниципального образования формируется местный рынок жилья. Местный рынок жилья представляет собой систему экономических отношений субъектов, обеспечивающих перераспределение жйлых помещений между собственниками.
Этот рынок обеспечивает передачу прав собственности на жилищные объекты от одних юридических или физических лиц к другим.

правовой базы деятельности учреждений здравоохранения в условиях рыночной экономики;
¦ приоритетность в системе здравоохранения профилактических мероприятий по снижению заболеваемости и смертности населения, угроз возникновения эпидемий;
¦ защиту прав пациента на получение своевременной и качественной медицинской помощи как исходное условие формирования здорового образа жизни.
Правовой основой деятельности органов местного самоуправления в области охраны здоровья населения является Конституция РФ, федеральные законы О медицинском страховании граждан в РФ, О лекарственных средствах, О санитарно-эпидемиологическом благополучии населения, а также Концепция охраны здоровья населения РФ на период до 2005 г. и иные нормативные правовые акты всех уровней власти по вопросам охраны здоровья населения.
Конституция РФ определяет здравоохранение как предмет совместного ведения РФ и ее субъектов. В соответствии с этим система управления здравоохранением носит иерархический характер.
Основной объем массовых видов медицинской помощи населению оказывается на муниципальном уровне.
Муниципальная система здравоохранения включает в себя находящиеся в муниципальной собственности лечебно-профилактические и иные учреждения системы здравоохранения, ведомственные учреждения (как переданные, так и не переданные в муниципальную собственность), фармацевтические учреждения, располагающиеся на территории муниципального образования, а также органы муниципального управления охраной здоровья населения (рис. 5.4.1).
Цели и задачи муниципального здравоохранения
Главная цель муниципального здравоохранения удовлетворение потребностей населения в услугах сферы здравоохранения, отнесенных к предметам ведения местного самоуправления, на уровне не ниже государственных минимальных социальных стандартов. В конкретных условиях могут формироваться локальные цели, например удовлетворение потребностей населения в услугах здравоохранения на принципах общедоступности, соблюдение гарантий предоставления объемов медицинских услуг (лечебно-профилактических, оздоровительных, медикодиагностических и др.), обеспечение их качества и т. п.

первичной медико-санитарной помощи в амбулаторнополиклинических и больничных учреждениях, медицинской помощи женщинам в период беременности, родов и послеродовой период. Иные, более сложные виды медицинской помощи могут оказываться через муниципальную систему здравоохранения в виде государственных полномочий, передаваемых органам местного самоуправления одновременно с соответствующими финансовыми средствами.
Основами законодательства РФ об охране здоровья граждан определены государственные полномочия в области охраны здоровья, передаваемые органам местного самоуправления. К ним относятся:
¦ контроль за соблюдением законодательства в области охраны здоровья граждан; защита прав и свобод человека и гражданина в области охраны здоровья;
¦ формирование органов управления муниципальной системой здравоохранения;
¦ координация и контроль деятельности предприятий, учреждений и организаций государственной и муниципальной систем здравоохранения в пределах своих полномочий, контроль за качеством оказываемой медико-социальной помощи в частной системе здравоохранения;
¦ осуществление мер по обязательному медицинскому страхованию граждан;
¦ лицензирование медицинской и фармацевтической деятельности на подведомственной территории по поручению органа государственного управления здравоохранением субъекта РФ;
¦ регулярное информирование населения о распространенности социально значимых заболеваний;
¦ создание и обеспечение деятельности учреждений для проведения реабилитации инвалидов и лиц, страдающих психическими расстройствами; организация их обучения, профессиональной переподготовки и трудового устройства, создание специализированных учреждений для неизлечимо больных пациентов;
¦ санитарно-гигиеническое образование населения.
Субъектами здравоохранительной деятельности на муниципальном уровне являются в основном муниципальные учреждения, номенклатура которых утверждается федеральным органом исполнительной власти в области здравоохранения.
Органы местного самоуправления осуществляют оптовую закупку лекарственных средств для лечебно-профилактических учреждений, контроль за деятельностью всех фармацевтических учреждений на территории муниципального образования, независимо от формы собственности, так как лекарственное обеспечение населения является одной из важнейших социальных задач. Федеральным законодательством для ряда категорий населения установлены широкая система льгот при оплате лекарственных средств, бесплатный отпуск отдельных лекарств по рецептам врачей, а также лекарственных средств при лечении в медицинских стационарах, для чего требуются крупные бюджетные расходы.
Однако государство далеко не полностью компенсирует муниципальным органам расходы, связанные с льготной и бесплатной выдачей лекарств.
Для муниципальных учреждений местная администрация может выдавать муниципальный заказ на лекарственное обслуживание населения и устанавливать предельный размер надбавок к оптовым ценам на лекарственные средства. В условиях бюджетного дефицита органы местного самоуправления вынуждены жестко подходить к установлению льгот на лекарственные средства, ограничивать сумму муниципального заказа.
Одной из важных задач органов местного самоуправления является обеспечение санитарного благополучия населения. Во взаимодействии с государственными органами санитарно-эпидемиологического надзора органы местного самоуправления разрабатывают и реализуют местные программы обеспечения санитарного благополучия населения.
Необходимым условием обеспечения санитарного благополучия населения является гигиеническое воспитание и образование граждан. Гигиеническое воспитание и образование граждан осуществляется в образовательных учреждениях путем включения в программы обучения и воспитания разделов о гигиенических знаниях.
В процессе профессиональной подготовки и аттестации руководителей, специалистов предприятий и организаций, характер деятельности которых связан с производством, хранением, транспортировкой и реализацией пищевых продуктов и питьевой воды, коммунальным и бытовым обслуживанием населения и т. д., предусматривается гигиеническая подготовка.
Органы местного самоуправления обязаны регулярно информировать население, в том числе через средства массовой информации, о распространенности социально значимых заболеваний и заболеваний, представляющих опасность для окружающих. Основы законодательства РФ об охране здоровья граждан (ст. 19) устанавливают, что граждане имеют право на регулярное получение достоверной и своевременной информации о факторах, способствующих сохранению здоровья или оказывающих на него вредное влияние. Основное внимание уделяется информации о санитарно-эпидемиологическом благополучии района проживания, рациональных нормах питания, о продукции, работах, услугах, их соответствии санитарным нормам и правилам.
Эта информация должна представляться органами местного самоуправления через средства массовой информации, а также непосредственно гражданам по их запросам в порядке, устанавливаемом Правительством РФ.
Финансирование муниципального здравоохранения
Одной из самых сложных проблем муниципального здравоохранения является его финансирование, которое носит многоканальный характер (рис. 5.4.2).

эпидемиологическое благополучие на территории, детское здравоохранение, лечение отдельных заболеваний (туберкулез, психические заболевания) и т. п.
Система обязательного медицинского страхования состоит в бесплатном предоставлении гражданам за счет средств государственного внебюджетного Фонда обязательного медицинского страхования (ФОМС) определенного набора медицинских услуг. Этот набор определяется в перечнях, утверждаемых органами государственной власти субъектов РФ и органами местного самоуправления (региональные и муниципальные программы обязательного медицинского страхования). Источником средств ФОМС являются страховые взносы, уплачиваемые работодателями за своих работников в составе единого социального налога. Нормативы взносов устанавливаются федеральным законом.
За неработающее население страховые взносы до недавнего времени выплачивались из местных бюджетов, причем муниципальные образования были крупными должниками ФОМС. Затем эти функции были переданы органам государственной власти субъектов РФ.
Страховые организации, в распоряжение которых поступают средства ФОМС, заключают договоры с лечебно-профилактическими учреждениями и оплачивают оказанные ими медицинские услуги по фактически пролеченному количеству пациентов и характеру оказанных услуг. Таким образом, пациент, имеющий полис обязательного медицинского страхования, в принципе имеет возможность выбора между лечебно-профилактическими учреждениями, что позволяет создать конкурентную среду в медицинском обслуживании и повысить его качество.
Фактически система обязательного медицинского страхования работает неустойчиво и нуждается в серьезном реформировании.
Договор добровольного медицинского страхования может быть заключен со страховой организацией гражданином, желающим бесплатно получать отдельные дополнительные медицинские услуги, не включенные в региональные и муниципальные программы обязательного медицинского страхования.
Остальные медицинские услуги оказываются на платной основе, причем органы местного самоуправления утверждают цены и тарифы на услуги, оказываемые муниципальными лечебно-профилактическими учреждениями. Они устанавливаются с учетом специфики муниципальных организаций здравоохранения, вида оказываемых ими услуг, структуры потребностей в них населения, местных особенностей и других факторов.
В качестве дополнительных источников финансирования муниципального здравоохранения могут рассматриваться доходы от ценных бумаг, банковские и другие кредиты, безвозмездные и благотворительные взносы и пожертвования, иные источники, не запрещенные законодательством РФ.
Проблемы муниципального здравоохранения
Возможность решения поставленных перед муниципальным здравоохранением задач, реализация принятых программ зависят от системы управления муниципальным здравоохранением, эффективности ее влияния на процессы, происходящие в сфере здравоохранения. В условиях острого дефицита бюджетных средств обеспечение гарантированных прав населения в области здравоохранения требует оптимального использования предназначенных для этого ресурсов, что, в свою очередь, предполагает выбор приоритетов развития здравоохранения, определения и финансирования наиболее эффективных форм медицинской помощи.
В частности, следует больше акцентировать внимание на профилактическом направлении охраны здоровья граждан с соответствующим перераспределением финансовых средств из стационарного в амбулаторно-поликлинический сектор.
Серьезной проблемой является низкая заработная плата работников этой отрасли, что негативно отражается не только на текущем состоянии здравоохранения, но и на его развитии, так как современные медицинские технологии весьма трудоемки. Часто применение нового диагностического и лечебного оборудования требует дополнительного числа специалистов различного профиля.
В связи с недостаточным финансированием, не позволяющим обеспечить нормальное функционирование материально-технической базы учреждений и организаций здравоохранения, особую актуальность приобретает эффективное управление инфраструктурой организаций и учреждений здравоохранения. Одним из направлений развития здравоохранения в условиях рыночных отношений является его коммерциализация, объективными предпосылками которой служат следующие обстоятельства:
¦ недостаточность бюджетного финансирования для должного развития материально-технической базы, наращивания научно-практического потенциала, материального стимулирования работников;
¦ повышение спроса населения на высококвалифицированную медицинскую помощь, комфортные условия пребывания в стационаре;
¦ наличие законодательной базы для оказания платных медицинских услуг.
Муниципальные органы управления здравоохранением
Для осуществления собственной и переданной компетенции в области охраны здоровья населения органы местного самоуправления создают управленческие структуры в форме отделов (комитетов, управлений) здравоохранения. В небольших муниципалитетах либо выделяется ставка специалиста по вопросам здравоохранения в комплексном отделе социальной политики, либо полномочия по управлению здравоохранением возлагаются на главного врача территориального медицинского объединения (ТМО).
При муниципальных органах здравоохранения могут создаваться комиссии для коллегиального обсуждения вопросов охраны здоровья местного населения, рассмотрения муниципальных программ здравоохранения, в частности определения видов, объемов и объектов медицинской помощи, источников ее финансирования, порядка предоставления бесплатной медицинской помощи, контроля за выполнением установленных норм и правил.
Муниципальные органы управления здравоохранением осуществляют свою деятельность в соответствии с планами, сформированными с учетом региональных планов развития здравоохранения, анализа состояния здоровья населения муниципального образования, имеющихся местных ресурсов отраслевой системы.
Вопросы для самоконтроля
1. Что такое муниципальная система здравоохранения, каковы цели и задачи ее функционирования?
Проблемы социальной защиты и социальной поддержки отдельных групп населения
Социальная защита представляет собой систему законодательных, экономических, социальных и иных гарантий, обеспечивающую всем трудоспособным гражданам равные права и условия для труда, а нетрудоспособным (социально уязвимым) слоям преимущества в пользовании общественными фондами потребления, прямую материальную и социально-психологическую поддержку во всех формах.
Социальная поддержка это временные или постоянные меры адресной поддержки отдельных категорий граждан в кризисной ситуации.
Социальная защита и социальная поддержка граждан являются прерогативой государства. Федеральный закон 2003 г. относит к компетенции муниципальных районов и городских округов в данной сфере только опеку и попечительство и к компетенции поселений оказание содействия в установлении в соответствии с федеральными законами опеки и попечительства над нуждающимися в этом жителями поселения.
Однако основную часть забот по социальной поддержке граждан традиционно осуществляют органы местного самоуправления в качестве государственных полномочий. Как наиболее близкие к населению, органы местного самоуправления лучше знают конкретные условия жизни отдельных граждан и могут выполнять функции социальной поддержки более эффективно.
В связи с недостаточностью государственного финансирования местные бюджеты несут существенную долю затрат по социальной поддержке населения.
Муниципальная политика в области социальной защиты и социальной поддержки населения представляет собой реализацию собственных и переданных (федеральных и региональных) государственных полномочий по организации комплекса мероприятий, направленных на предохранение отдельных уязвимых групп населения и граждан от попадания в зону крайнего социального неблагополучия. Формирование и реализация местной политики в области социальной поддержки населения осуществляются в рамках адресной помощи конкретным группам и слоям населения, отдельным гражданам.
Критерии и механизмы оказания социальной поддержки на муниципальном уровне
К основным критериям для оказания социальной поддержки отдельным категориям граждан на муниципальном уровне относятся следующие.
1. Низкий уровень материальной обеспеченности. Если размер душевого дохода человека (семьи) ниже определенного законодательно установленного нормативного значения, этот человек (семья) нуждается в социальной поддержке.
Нормативное значение душевого дохода определяется ценой потребительского набора, характеризующего прожиточный минимум в расчете на одного члена семьи (или одиноко проживающего гражданина) для данного периода развития общества. Состав, структура и стоимость этого набора меняются в соответствии с изменениями общепринятых жизненных стандартов.
2. Нетрудоспособность, следствием которой является невозможность самообслуживания.
3. Утрата жилища и имущества.
Категории граждан, нуждающихся в социальной поддержке, приведены на рис. 5.5.2.

то социальной проблемы, например ликвидацию последствий аварии на Чернобыльской АЭС).
Для реализации муниципальной политики в сфере социальной поддержки населения в муниципальных образованиях создаются различные учреждения социального обслуживания, а в структуре местных администраций органы (отделы, комитеты, департаменты) социальной защиты. Структура этих органов и учреждений зависит от финансовых возможностей муниципального образования, сложившейся системы управления, наличия необходимых специалистов. Она представлена рис.
5.5.3.

бытовые услуги, услуги по организации питания, быта, досуга, социально-медицинские и санитарно-гигиенические услуги, услуги, связанные с социально-трудовой реабилитацией, правовые услуги и т. п.);
¦ услуги, предоставляемые на дому гражданам пожилого возраста и инвалидам, нуждающимся в посторонней помощи вследствие частичной утраты способности к самообслуживанию (услуги по организации питания, быта и досуга, социально-медицинские и санитарно-гигиенические услуги, содействие в трудоустройстве и т. п.).
Социальное обслуживание граждан пожилого возраста и инвалидов осуществляется по решению органов социальной защиты населения в подведомственных им учреждениях либо по договорам, заключаемым органами социальной защиты с учреждениями социального обслуживания иных форм собственности. При этом социальное обслуживание осуществляется при условии добровольного согласия граждан пожилого возраста и инвалидов на получение социальных услуг, за исключением случаев, предусмотренных законом.
В соответствии с Федеральными законами О ветеранах и О социальной защите инвалидов в Российской Федерации органы местного самоуправления:
¦ определяют условия капитального ремонта жилых помещений, принадлежащих инвалидам Великой Отечественной войны, за счет средств местных бюджетов;
¦ определяют условия первоочередного получения местных строительных материалов инвалидами Великой Отечественной войны для жилищного строительства;
¦ бесплатно предоставляют жилые помещения в муниципальном жилищном фонде в первую очередь инвалидам Великой Отечественной войны (инвалидам войны I группы вне очереди);
¦ обеспечивают реализацию других мер социальной поддержки инвалидов Великой Отечественной войны и инвалидов боевых действий на территориях других государств, участников Великой Отечественной войны, ветеранов боевых действий на территориях других государств и других групп ветеранов.
Инвалиды освобождаются от арендной платы за землю и помещение для хранения средств передвижения, имеющихся в их личном пользовании. Они имеют право на дополнительную жилую площадь в виде отдельной комнаты в соответствии с перечнем заболеваний, утвержденным Правительством РФ.
Органы местного самоуправления с участием общественных объединений инвалидов определяют порядок и основания социально-бытового обслуживания инвалидов.
Муниципальная поддержка семьи, материнства и детства
Деятельность органов местного самоуправления в этой сфере предполагает их участие в решении следующих государственных задач:
¦ обеспечение условий для преодоления негативных тенденций и стабилизации материального положения семей, уменьшение бедности и увеличение помощи малоимущим семьям;
¦ улучшение охраны здоровья семьи;
¦ увеличение помощи семье в воспитании детей;
¦ содействие обеспечению равных прав женщин на рынке труда;
¦ поддержка деятельности женских, молодежных, детских общественных организаций;
¦ развитие сети дошкольных и внешкольных учреждений, учреждений социального обслуживания, доступных для всех типов семей; поддержка детей, находящихся в особо трудных обстоятельствах.
Органы местного самоуправления:
¦ стимулируют развитие сети дошкольных учреждений различных форм собственности, а также внешкольных учреждений, летних оздоровительных лагерей;
¦ создают органы опеки и попечительства, осуществляют первичный учет детей, оставшихся без попечения родителей, в целях передачи детей на воспитание в семью, под опеку (попечительство) или в приемную семью, а при отсутствии такой возможности в учреждения всех типов для детей-сирот или детей, оставшихся без попечения родителей;
¦ исходя из установленных норм материального обеспечения, выделяют па приемного ребенка (детей) денежные средства по фактически сложившимся ценам в данном регионе. Денежные средства выделяются приемным семьям на отопление, освещение, текущий ремонт жилья, приобретение мебели и оплату услуг бытового обслуживания. Для приобретения продуктов питания приемная семья прикрепляется органом местного самоуправления непосредственно к базам, магазинам, снабжающим образовательные учреждения;
¦ осуществляют необходимые организационные меры, обеспечивающие предоставление льгот семьям, имеющим детей-инвалидов, по обеспечению их жилыми помещениями, оплате жилья и коммунальных услуг, по получению земельных участков для индивидуального жилищного строительства, ведения подсобного и дачного хозяйства и садоводства;
¦ обеспечивают детей-инвалидов, проживающих в стационарных учреждениях социального обслуживания, являющихся сиротами или лишенных попечительства родителей, по достижении 18 лет жилыми помещениями вне очереди по месту нахождения данных учреждений либо по месту их прежнего жительства по их выбору.
В соответствии с Федеральным законом 2003 г. все перечисленные функции (за исключением опеки и попечительства) следует рассматривать как государственные полномочия.
Муниципальная поддержка лиц, оказавшихся в критических ситуациях
К числу таких лиц относятся лица без определенного места жительства, беженцы и вынужденные переселенцы, лица, лишившиеся кормильца, погорельцы и другие граждане, нуждающиеся в срочной социальной помощи. Для ее осуществления в муниципальных образованиях создаются отделения срочной социальной помощи.
Услуги отделений или муниципальных центров социального обслуживания включают в себя оказание разовых услуг остро нуждающимся гражданам, содействие в предоставлении временного жилого помещения, обеспечение одеждой, обувью, оказание материальной помощи и т. п.
Услуги, предоставляемые в полустационарных условиях, т. е. в отделениях дневного (ночного) пребывания, в том числе для лиц без определенного места жительства, могут включать услуги по организации питания, быта, досуга, социально-медицинские услуги и т. п.
Местные органы управления социальным обслуживанием несут ответственность за обеспечение его качества и доступности, за развитие муниципального сектора социального обслуживания на подведомственных территориях, а также обеспечивают контроль над соблюдением государственных стандартов качества социального обслуживания в муниципальном и негосударственном секторах социального обслуживания. Они предоставляют муниципальным учреждениям социального обслуживания помещения для организации социального обслуживания, а также выделяют площади для создания специализированных производств для трудоустройства инвалидов и граждан пожилого возраста.
Финансирование социального обслуживания населения
Социальное обслуживание осуществляется муниципальными учреждениями бесплатно и за плату. Бесплатное социальное обслуживание предоставляется в объемах, определяемых государственными стандартами социального обслуживания.
Платные социальные услуги в оказываются в порядке, установленном Правительством РФ.
Согласно Федеральному закону Об основах социального обслуживания населения в Российской Федерации, учреждения социального обслуживания, как муниципальные, так и иные, пользуются льготным налогообложением в порядке, установленном законодательством о налогообложении.
Финансирование муниципального сектора системы социального обслуживания осуществляется за счет средств местных бюджетов и субвенций из средств федерального бюджета и бюджетов субъектов РФ, направленных в муниципальный бюджет на содержание и развитие сети учреждений социального обслуживания, а также на оплату гарантированных государством социальных услуг, включенных в федеральные и региональные перечни. Размер субвенций определятся ежегодно при утверждении соответствующих бюджетов.
Однако, как отмечалось, состояние экономики страны в настоящее время не позволяет осуществлять тотальное социальное обеспечение населения, что характерно для социального государства. Увеличивается разрыв между возможностями государства выполнять свои задачи по финансированию, и нормативным объемом финансирования.
В связи с этим возникает множество проблем во взаимоотношениях государства и органов местного самоуправления, которые осуществляют на конкретной территории различные виды социальной помощи.
Наблюдается тенденция к передаче исполнения ряда государственных социальных функций с муниципального (в виде государственных полномочий) на федеральный уровень. Последствия этого неоднозначны.
С одной стороны, передача функций на федеральный уровень избавляет муниципальные органы от лишних финансовых и материальных затрат, сокращает количество муниципальных служащих, а гражданам позволяет лучше ориентироваться в системе органов власти, точнее судить об их характере и статусе. С другой стороны, сокращается активность местных сообществ в решении социальных проблем, снижается эффективность реагирования на разнообразные интересы и устремления местных сообществ, отдельных граждан в области социальной защиты.
Могут снизиться качество и компетентность руководства социальными процессами, эффект использования адресного подхода к оказанию социальной помощи и обслуживания, гибкость и плодотворное реагирование на требования, формулируемые характером переходного этапа в стране.
Вопросы для самоконтроля
1. Каковы содержание и цели муниципальной политики в области социальной поддержки населения?
2. Какие механизмы используются при осуществлении социальной поддержки населения в муниципальном образовании?
3. Какие существуют критерии выделения объектов социальной помощи?
4. В чем состоят основные особенности социальной поддержки населения на муниципальном уровне?
Муниципальное управление образованием. Государственная и муниципальная политика в сфере образования
Образовательный уровень населения одна из важнейших характеристик муниципального образования, определяющих его конкурентоспособность и инвестиционную привлекательность. Повышение образовательного уровня населения требует длительного времени и значительных финансовых вложений.
Расходы на образование являются в большинстве муниципальных образований самой крупной статьей расходов местных бюджетов.
Муниципальная политика в сфере образования строится на основе государственной политики, базирующейся на следующих принципах: гуманистический характер образования, приоритет общечеловеческих ценностей, жизни и здоровья человека, свободного развития личности; общедоступность образования, адаптивность системы образования к уровням и особенностям развития и подготовки обучающихся, воспитанников; светский характер образования в государственных и муниципальных образовательных учреждениях; свобода и плюрализм в образовании.
В России проводится политика реформирования сферы образования. Предусматривается переход к 12-летнему среднему образованию, введение единого стандартизированного выпускного экзамена, позволяющего без вступительных экзаменов поступать в любой вуз в случае набора нужного числа баллов.
Эти изменения неоднозначно воспринимаются в обществе, но продолжают тенденцию к вхождению России в мировую практику образования. Расширяются возможности выбора вариативных форм образования (лицеи, гимназии, колледжи, профильные классы и т. д.). Параллельно с системой бесплатного образования развивается платное образование во всех звеньях от детских садов до университетов.
Этот процесс имеет ряд негативных сторон: бесплатное образование становится менее доступным, снижается его качество, нарастает процесс его коммерциализации, усиливающий неравенство граждан при его получении. Однако интерес населения к образованию растет, что проявляется в первую очередь в увеличении конкурса в вузы.
Реформа в сфере образования ведет к разрушению прежней единообразной системы учебных заведений, поэтому содержание образования с его разноуровневым обучением дифференцируется. Старые формы управления образованием утрачивают эффективность, а новые только создаются. В результате возникают проблемы бюрократизации управления: отсутствие четких требований, предъявляемых к управленцам; неопределенность специфического содержания управления образованием; негативные последствия распада ранее существовавшей системы управления (нарушение системы материального снабжения, отсутствие контроля и прогноза количественных и качественных характеристик образовательных услуг).
Все это негативно влияет на муниципальную систему образования.
Базовыми нормативными актами, определяющими задачи органов местного самоуправления в области образования, являются ст. 43 Конституции РФ, Федеральный закон Об общих принципах организации местного самоуправления в РФ, Закон РФ Об образовании, федеральные законы Об утверждении федеральной программы развития образования, О сохранении статуса государственных и муниципальных образовательных учреждений и моратории на их приватизацию, О компенсационных выплатах на питание обучающимся в государственных, муниципальных образовательных учреждениях, учреждениях начального профессионального и среднего профессионального образования, О дополнительных гарантиях по социальной защите детей-сирот и детей, оставшихся без попечения родителей и другие правовые акты.
Данные законы детализируются в указах Президента РФ, постановлениях Правительства РФ, приказах Минобразования России, региональном законодательстве.
Система управления образованием на муниципальном уровне
Система управления образованием на муниципальном уровне представляет собой совокупность взаимосвязанных элементов: образовательных программ и государственных образовательных стандартов различного уровня и направленности, сети реализующих их образовательных учреждений независимо от их организационно-правовых форм, типов и видов, муниципальных органов управления образованием и подведомственных им учреждений и организаций (рис. 5.6.1).

командная модель обеспечения унитарного образования, несмотря на рецидивы реставрации, уходит в прошлое. В современных условиях организационно-экономические меры в системе образования выступают как ключевой компонент реформирования образования в целом, главная цель которого повышение качества и эффективности учебной и воспитательной деятельности.
Без этого улучшение содержания и качества образования, решение вопросов закрепления кадров невозможны.
Можно выделить следующие экономические и организационные меры.
1. Стимулирование платежеспособного спроса на образование через налоговые льготы. Налоговые льготы для предприятий, которые принимают решение о заказе специалистов.
Образовательные кредиты и страхование, что позволит определить текущие потребности в профессиональном и стыкующемся с ним вариативном общем образовании. Доля прямых заказов (договоров) в этом случае может расти, при этом реализуется свобода выбора учащимися и их семьями как образовательных учреждений, так и форм получения образования.
Этот выбор будет обеспечиваться механизмом нормативного финансирования в расчете на одного учащегося.
2. Изменение принципов определения государственного и муниципального заказа на образовательные услуги и формирование государственных образовательных стандартов.
3. Дополнение бюджетного финансирования образовательных учреждений средствами, полученными от эффективного управления переданной им собственностью. Для этого требуются достижение или расширение экономической самостоятельности образовательных учреждений и формирование действенной системы попечительского, общественного и административного контроля за эффективностью хозяйственных решений, принимаемых администрациями учебных заведений.
4. Постепенное уравнивание всех учебных заведений, прошедших государственную аттестацию и получивших государственную аккредитацию, в получении на конкурсной основе государственного или муниципального заказа на образование. Это требует развития системы контроля обеспечения государственных образовательных стандартов, качества знаний учащихся и студентов.
Взаимодействие органов местного самоуправления с учреждениями высшей школы и науки
Важную роль в повышении образовательного уровня населения играет взаимодействие муниципальной власти с учреждениями высшей школы и науки.
Высшие учебные заведения в РФ могут быть государственными и негосудар- ¦ генными (частными). Муниципальных вузов практически нет.
Муниципальная власть заинтересована в развитии системы высшего образования на своей территории, поскольку это обеспечивает:
¦ подготовку местных квалифицированных кадров;
¦ проведение прикладных научных исследований по проблемам местной жизни и развития территории;
¦ повышение имиджа территории и формирование (расширение) ее культурного слоя.
Аналогично заинтересована муниципальная власть в развитии сети научных учреждений на территории.
Поддержка органами местного самоуправления учреждений высшего образования и науки может состоять в льготном налогоообложении, предоставлении помещений в аренду, содействии в обеспечении жильем преподавательских и научных кадров. Органы местного самоуправления могут осуществлять муниципальный заказ вузам и научным учреждениям на проведение прикладных исследований.
Муниципальные органы управления образованием
Реализация муниципальной политики в сфере образования и науки в значительной мере определяется уровнем работы соответствующих муниципальных органов. В настоящее время структура этих органов не регламентирована и осуществляется в разных формах в зависимости от финансовых возможностей муниципального образования, сложившейся системы управления, разветвленности сети образовательных учреждений, а также наличия необходимых специалистов.
На практике органы управления образованием в муниципалитетах могут быть организованы как отдел (комитет, департамент) образования в структуре местной администрации, имеющий статус юридического лица.
Муниципальные органы управления образованием, как правило, наделяются следующими функциями (рис. 5.6.3).

художественного творчества, музыки, живописи, скульптуры, зодчества, приобщать людей к творениям культуры, воспитывать культурного человека, проводить исследования в области культуры.
Культурные ценности нравственные и эстетические идеалы, нормы и образцы поведения, языки, диалекты и говоры, национальные традиции и обычаи, мир символики, исторические топонимы, фольклор, художественные промыслы и ремесла, произведения культуры и искусства, результаты и методы научных исследований культурной деятельности, имеющие историко-культурную значимость здания, сооружения, предметы и технологии, уникальные в историко-культурном отношении территории и объекты. В соответствии с действующим законодательством в Российской Федерации допускаются все формы собственности на культурные ценности, здания, сооружения, имущественные комплексы, оборудование и другое имущество культурного назначения.
Культурное наследие это материальные и духовные ценности, созданные в прошлом, а также памятники и историко-культурные территории и объекты, значимые для сохранения и развития самобытности народов, их вклада в мировую цивилизацию. Культурное наследие народов РФ, в том числе культурные ценности, хранящиеся в фондах государственных и муниципальных музеев, архивов и библиотек, картинных галерей, в ассортиментных кабинетах предприятий художественной промышленности и традиционных народных промыслов, включая помещения и здания, где они расположены, не подлежат приватизации.
Приватизация других объектов культуры допускается в порядке, устанавливаемом законодательством Российской Федерации, при условии сохранения культурной деятельности в качестве основного вида деятельности, сохранения профильных услуг, организации обслуживания льготных категорий населения.
Культурные блага услуги, предоставляемые юридическими и физическими лицами для удовлетворения гражданами своих культурных потребностей.
Культурная деятельность деятельность по сохранению культурного наследия, созданию, распространению и освоению культурных ценностей и благ.
К отрасли культуры относятся разнообразные организации и виды деятельности (рис. 5.7.1).
Самоуправление в России до 1917 г.
Ориентация на учет местных интересов предопределяет роль и функции местного самоуправления в современном обществе. Для оценки этой роли и функций напомним, что политологи разделяют общество на три основных сектора, каждому из которых отведены своя роль и свои функции. Первый сектор власть (функция власти, политическая функция); второй сектор бизнес (хозяйственная функция); третий сектор гражданское общество (общественная функция, самоорганизация граждан для решения значимых социальных и иных задач, требующих совместных усилий).
Если под этим углом зрения взглянуть на местное самоуправление, то можно сделать вывод, что в современном обществе оно выполняет все три перечисленные функции (рис. 1.1.1).
Как одна из форм власти, ее нижний уровень, местная власть проводит в жизнь политику государства на местах, принимая обязательные для исполнения решения по вопросам местного значения, обеспечивая общественную безопасность и охрану общественного порядка, управляя муниципальной собственностью, выполняя другие властные функции.
Местное самоуправление обеспечивает самоорганизацию граждан, их непосредственное участие в управлении местными делами и в этом смысле является одной из структур гражданского общества.
Как организатор местного хозяйства местное самоуправление выполняет экономические функции по жизнеобеспечению территории и оказывает жителям ряд важнейших общественных услуг. Таким набором функций не обладает ни одна другая структура общества.
Так, государство выполняет функции власти и частично хозяйственные функции, но самоорганизация граждан не его дело. Общественные и другие некоммерческие (в зарубежной литературе используются термины негосударственные, неправительственные) организации выполняют функцию самоорганизации граждан и многие из них занимаются хозяйственной деятельностью, но у них нет властных полномочий. Только местное самоуправление одновременно выполняет все три функции.
Оно решает такие задачи, до которых у государства не доходят руки, привлекает для решения этих задач невидимые с государственного уровня местные ресурсы. Оно освобождает органы государственной власти от мелких дел, позволяя им концентрироваться на решении стратегических проблем.
В свою очередь, местное самоуправление представляет собой многогранное и многоаспектное явление, сложную систему с развитыми внутренними и внешними связями. Основные компоненты системы местного самоуправления в современной России представлены на рис.
1.1.2 и раскрываются в последующих разделах данной главы.

экономического развития России. Важнейшую роль в этом будет играть реализация положений нового Федерального закона Об общих принципах организации местного самоуправления в Российской Федерации.
Вопросы для самоконтроля
1. В чем отличие местного самоуправления от государственной власти и от общественных организаций?
2. Чем различаются определения местного самоуправления в Европейской Хартии местного самоуправления и в российском законодательстве?
3. Что такое местные интересы?
4. Какие функции выполняет местное самоуправление в современном обществе? В чем их специфика?
5. Каковы основные проблемы местного самоуправления в России?
Исторический путь местного самоуправления. Возникновение и развитие местного самоуправления
Становление и развитие местного самоуправления в России и за рубежом имеет богатую историю и является предметом специальной научной и учебной дисциплины. Цель настоящего раздела дать минимальный исторический обзор и характеристику различных систем местного самоуправления.
Исторически местное или муниципальное самоуправление возникло из родовой общины первичной ячейки человеческого общества. Объединенные суровыми условиями жизни, люди были вынуждены добывать пищу и выполнять ряд других функций совместно. Отсюда возникли определенные правила самоорганизации совместной жизни, ограничивающие интересы каждого человека во имя общих, групповых интересов.
Объединение диктовалось также необходимостью передачи знаний и навыков от поколения к поколению. В таких условиях власть получили старейшины родов (общин), обладающие такими знаниями и жизненным опытом. Такая организация людей и есть своеобразный зачаток самоуправления.
Таким образом, исторически самоуправление, община старше, чем государство.
С развитием человеческой жизни усложнялись формы самоорганизации людей, иерархия интересов. По мере совершенствования способов ведения хозяйства численность производственного коллектива постепенно уменьшалась от большой общины до размера семьи, число первичных ячеек общества возрастало, появилась необходимость во властных структурах, регулирующих межобщинные, межсемейные отношения.
Так возникло государство.
Роль общины в государстве в разных странах и в разные исторические эпохи то уменьшалась, то возрастала. Предшественниками современного местного самоуправления можно считать демократии античного мира, сельские общины и особенно средневековые вольные города, имевшие собственные административную и судебную власть и внешнеторговые связи, а также высокую степень финансовой самостоятельности.
Местное самоуправление в его современном понимании стало формироваться на рубеже Х?ІІІ-ХІХ вв. Тогда же появились первые теории самоуправления и первое государственное законодательство, регулирующее муниципальную деятельность (в Англии, Франции, Пруссии и других странах).
Законодательное закрепление прав местного самоуправления нашло наиболее полное отражение в бельгийской конституции 1831 г., сыгравшей значительную роль в распространении идей местного самоуправления в европейских странах.
За последние 200 лет местное самоуправление получило развитие во всем мире. В европейских государствах, США, Японии, Австралии, Турции и многих других странах оно законодательно оформилось и отразило огромный опыт граждан в решении местных проблем, вовлечении их в муниципальную деятельность.
Принята Европейская Хартия местного самоуправления, для взаимодействия с региональными и местными властями европейских государств в Совете Европы создана специальная структура Конгресс местных и региональных властей с двумя палатами (региональной и местной). Детально отработаны все механизмы и процедуры самоуправления, сложились устойчивые традиции, отлажено взаимодействие с органами государственной власти, сформировались муниципальная наука и система подготовки муниципальных кадров.
Зарубежный опыт организации местного самоуправления
С учетом специфики отдельных государств, религиозных и демографических особенностей в мире сформировались существенно различные системы местного самоуправления. В западных странах наибольшее распространение получили англосаксонская и французская (континентальная) модели местного самоуправления.
Англосаксонская модель (Англия, США, Канада, Австралия и некоторые другие страны) характеризуется четким законодательным закреплением перечня муниципальных полномочий. В рамках этих полномочий органы местного самоуправления действуют самостоятельно, представители государства на местах отсутствуют.
Однако есть определенные вопросы, которые органы местного самоуправления обязаны согласовывать с государственными органами и которые могут быть предметом контроля со стороны государства.
Французская модель характеризуется высокоразвитой системой административного контроля государства над деятельностью местного самоуправления. Государственные чиновники на местах префекты и комиссары имеют право контролировать, одобрять, отменять, приостанавливать решения органов местного самоуправления, инициировать отставку должностных лиц.
Реформа 1982 г. во Франции несколько ослабила власть префектов, но в целом система государственного контроля сохранилась.
Системы местного самоуправления в Германии, Австрии, Бельгии и других странах отличаются своими особенностями и содержат в разных сочетаниях элементы англосаксонской и французской моделей.
Особой спецификой отличается организация местного самоуправления в федеративных государствах. Там, как правило, представителем государства по отношению к местному самоуправлению выступает не федеральная власть, а власть провинции, штата, земли и т. д. В Конституции США вообще нет упоминания о местном самоуправлении, все его правовое регулирование осуществляется на уровне штата.
Тем не менее органы местного самоуправления могут по определенным вопросам выходить на федеральные власти (например по вопросам участия в федеральных программах, получения федеральных грантов и т. п.).
Самоуправление в России до 1917 г.
Прообразом самоуправления в России можно считать организацию власти в древнерусских городах (Новгород, Псков и т. д.). Городское вече (сход жителей) обладало большими правами, включая приглашение князя, игравшего только роль военачальника.
В сельской местности издревле существовала крестьянская община на базе общей (общинной) земли, которая могла перераспределяться между ее членами.
Однако со времен Ивана Грозного, уничтожившего Новгородскую и Псковскую республики, и вплоть до 1917 г. в России установилась жесткая система централизованного государственного управления, основанная на царской власти. Однако и в этот период самоуправленческие начала в российской государственной системе то усиливались, то вновь ослабевали.
Так, при том же Иване Грозном земские и губные старосты, избираемые населением, имели достаточно широкие полномочия, хотя и выполняли по преимуществу поручения центральных властей. Позднее выборное начало в местном управлении было вытеснено аппаратно-бюрократическим.
При Петре I в Москве была учреждена бурмистрова палата (ратуша), а в прочих городах земские избы и выбранные бурмистры. Однако после смерти Петра все вернулось к назначению чиновников.
Следующий крупный шаг в сторону самоуправления был сделан при Екатерине II, принявшей специальный акт Грамоту на права и выгоды городов Российской империи. Появились губернские и уездные дворянские собрания, городские думы, приказы общественного призрения, земские суды.
Однако вся система самоуправления, как и прежде, строилась по сословному принципу и функционировала под строгим контролем государственных чиновников: городничих, полицмейстеров и др. С завершением правления Екатерины процесс снова пошел вспять.
Этапным моментом в развитии местного самоуправления в России оказались земская (1864 г.) и городская (1870 г.) реформы Александра II. Положением о земских учреждениях создавались выборные земские собрания (губернские, уездные), которым поручалось общее заведование местными хозяйственными делами, включая школы, больницы, дома призрения и т. п. Властное влияние общины (мира) на жизнь крестьян было исключительно велико.
Общинные (артельные) традиции прочно укоренились в сознании русского и близких ему народов.
Органами городского самоуправления были городская дума и городская управа. Но одновременно с ними на местах существовали и органы государственной власти.
Земские и городские органы не были подчинены местной государственной администрации, однако свою деятельность они осуществляли под контролем министра внутренних дел и губернаторов.
Даже эти весьма ограниченные права местного самоуправления вызвали недовольство государственных чиновников, обращавших внимание государя на отсутствие единства и согласия в действиях правительственных и местных властей. Поэтому при Александре III положения о земских и городских учреждениях были пересмотрены с целью усиления государственного влияния на принятие местных решений.
Новая попытка проведения реформы местного самоуправления была предпринята после Февральской революции 1917 г. 21 мая Временное правительство приняло пакет законов о земской и городской реформе. В короткие сроки было воссоздано более 9,5 тыс. волостных земств. Однако довести до конца эту реформу не удалось наступил октябрь 1917 г.
Самоуправление в СССР
После победы советской власти органы земского и городского самоуправления были заменены системой советов. Идея местного самоуправления, предполагающая известную независимость и самостоятельность местных органов, вступила в противоречие с задачами государства диктатуры пролетариата.
В основу советской системы был положен принцип ее единства на всех уровнях и жесткой соподчиненности нижестоящих органов вышестоящим. Все советы действовали под контролем Коммунистической партии. Однако необходимость скорейшего преодоления разрухи после Гражданской войны вызвала к жизни новую экономическую политику с определенным допущением рыночных методов хозяйствования, некоторой децентрализацией власти и организацией хозяйственного самоуправления на местах.
В 1920-1923 гг. при сохранении партийного руководства под местное управление были переданы землеустройство, благоустройство, часть промышленности, водопровод и канализация, местный транспорт, пожарное, похоронное дело. Появились муниципальные электростанции, стали создаваться коммунальные (муниципальные) банки.
В 1925 г. было принято Положение о городских советах, а в 1926 г. Положение о местных финансах, которые четко определили компетенцию и финансовые ресурсы местных советов в хозяйственной сфере. Активно развивалась муниципальная наука, крупнейшим представителем которой был профессор Л. Велихов.
Его фундаментальный труд Основы городского хозяйства, изданный в 1928 г., и сегодня сохраняет свою актуальность.
С 1927-1928 гг. в СССР наступил новый период развития, период великого перелома и ускоренной индустриализации, характеризующийся резким усилением централизации хозяйственной жизни. Была проведена административнотерриториальная реформа, вместо сельских волостей и уездов созданы укрупненные районы, лучше приспособленные для централизованного руководства. Все само-управленческие зачатки в городах и в деревне были ликвидированы, а сам термин самоуправление надолго исчез из употребления.
Профессора Л. Велихова репрессировали. Вновь установившаяся жесткая централизованная система руководства была закреплена Конституцией СССР 1936 г. и сохранилась почти без изменений до конца 1980-х гг.
Формально советская власть была вполне демократичной. По Конституции СССР 1936 г. и Конституции РСФСР 1937 г. советы избирались на основе всеобщего, равного и прямого избирательного права при тайном голосовании. Были введены институт наказов избирателей своим депутатам и система отзыва депутатов, не оправдавших доверия избирателей. Из числа депутатов создавались постоянные комиссии для предварительного рассмотрения вопросов, выносимых на сессии советов.
Совет избирал из своего состава исполнительный комитет, его председателя и заместителей, подотчетных совету. В подготовленные исполкомами проекты бюджетов можно было вносить поправки на сессиях местных советов.
Однако фактически выборы в советы всех уровней, включая местные, проводились на безальтернативной основе, а кандидатуры единственного претендента по каждому избирательному округу подбирались партийными органами со строгим соблюдением спущенных сверху пропорций (рабочие, крестьяне и интеллигенция, мужчины и женщины, молодые и старые, коммунисты, комсомольцы и беспартийные и т. д.). Нижестоящие советы и исполкомы подчинялись вышестоящим.
Сценарии сессий советов отрабатывались заранее. Такая система не была ни истинным народовластием, ни самоуправлением.
Возрождение местного самоуправления
Интерес к идее местного самоуправления вернулся с началом перестройки, во второй половине 1980-х гг. Развитие малого предпринимательства и расширение местной инициативы в сфере экономики требовали адекватных преобразований в системе местной власти.
В апреле 1990 г. был принят Закон СССР Об общих началах местного самоуправления и местного хозяйства в СССР. Впервые было законодательно закреплено понятие коммунальной собственности. В июле 1991 г. был принят российский Закон О местном самоуправлении в РСФСР. Эти законы позволили начать возрождение местного самоуправления на новых основах, при демократических, альтернативных выборах и в условиях многопартийности.
Система исполкомов с коллегиальной ответственностью за принимаемые решения была заменена системой глав администраций, действующих на принципах единоначалия. Однако сохранялась, система вышестоящих и нижестоящих советов.
Закон детально регламентировал все полномочия совета и администрации каждого уровня. Глава администрации назначался главой вышестоящей администрации, хотя и с согласия совета.
В условиях радикальных экономических реформ начала 1990-х гг., приведших к резкому ухудшению условий жизни населения, и при отсутствии необходимой правовой, экономической и финансовой базы демократически избранные советы неизбежно вступали в конфронтацию с органами исполнительной власти. Все это закончилось известными событиями октября 1993 г., после которых советы всех уровней были распущены.
Переходный период до конца 1995 г. характеризовался доминированием исполнительной власти. Лишь в некоторых регионах были избраны по временным положениям представительные органы местного самоуправления с весьма ограниченными полномочиями.
Только после принятия в 1995 г. Федерального закона Об общих принципах организации местного самоуправления в Российской Федерации началось возрождение местного самоуправления в России. Почти везде избраны и функционируют органы местного самоуправления.
Однако существенно отстает процесс формирования его финансово-экономической основы.
Вопросы для самоконтроля
1. Как сформировалось местное самоуправление?
2. Каковы основные модели местного самоуправления в современном мире?
3. Как развивалось местное самоуправление в России до 1917 г.?
4. С чем было связано возрождение местного самоуправления в СССР в период новой экономической политики?
5. Каковы особенности организации местной власти в советский период?
6. Как связано возрождение местного самоуправления в России с преобразованиями в общественном строе и экономике государства?
Правовые основы местного самоуправления. Понятие и состав правовой базы местного самоуправления
Эффективное функционирование системы местного самоуправления во многом определяется уровнем развития его правовой базы.
Правовая база местного самоуправления это система законодательных и иных нормативных актов, на основе которых функционирует местное самоуправление.
Правовая база местного самоуправления включает в себя Конституцию РФ, федеральные, региональные и иные нормативные правовые акты, уставы и правовые акты муниципальных образований (рис. 1.3.1).

К другим федеральным законам этой группы относятся законы Об обеспечении конституционных прав граждан избирать и быть избранными в органы местного самоуправления (1996 г.), О финансовых основах местного самоуправления в РФ (1997 г., подлежит отмене с 2006 г.), Об основах муниципальной службы в РФ (1998 г.), О ратификации Европейской Хартии местного самоуправления (1998 г.).
Из второй группы федеральных законов особое значение имеют такие, как Гражданский, Земельный, Градостроительный, Бюджетный, Налоговый кодексы РФ, оказывающие огромное влияние на деятельность местного самоуправления. В целом нормы муниципального права содержатся в сотнях федеральных отраслевых законов от воинской службы до здравоохранения.
Во многих из этих законов, однако, на органы местного самоуправления необоснованно возлагаются задачи и функции, не обеспеченные материальными и финансовыми ресурсами.
Региональное законодательство
Для конкретного муниципального образования региональные законы не менее важны, чем федеральные, поскольку муниципальная власть на практике чаще всего взаимодействует с органами государственной власти своего субъекта РФ.
Федеральный закон 2003 г. относит к полномочиям органов государственной власти субъектов РФ правовое регулирование вопросов, связанных с организацией местного самоуправления в субъектах РФ, правами и обязанностями органов государственной власти субъектов РФ и их должностных лиц в области местного самоуправления, правами и обязанностями органов и должностных лиц местного самоуправления по вопросам, регулирование которых отнесено к компетенции субъектов РФ.
В конституциях (уставах) субъектов РФ содержатся разделы, посвященные местному самоуправлению. Каждый субъект РФ на основании Федерального закона 1995 г. принимал закон об организации местного самоуправления на своей территории, а также пакет других законов по вопросам местного самоуправления.
К их числу относятся, например, законы о выборах в органы местного самоуправления, местных референдумах, муниципальной службе, административно-территориальном устройстве субъекта РФ, порядке образования и преобразования муниципальных образований и т. п. К числу отраслевых региональных законов, особо влияющих на деятельность местного самоуправления, относятся законы о собственности, бюджете и бюджетном процессе, о региональных налогах и сборах и другие. Несмотря на наличие общей правовой основы, законодательная практика отдельных субъектов РФ по вопросам организации местного самоуправления оказалась весьма различной. Анализ региональных правовых актов показывает, что многие из них по-разному трактуют и конкретизируют различные аспекты местного самоуправления, зачастую ущемляя его права.
Типичными примерами служат лишение малых городов и других поселений прав на местное самоуправление, формирование декоративных муниципальных образований, лишенных собственности и бюджета, невыполнение требований федерального законодательства о наделении органов местного самоуправления отдельными государственными полномочиями, жесткое регулирование структуры органов местного самоуправления, ущемление полномочий представительных органов. В защиту прав местного самоуправления от законодательных инициатив региональных властей неоднократно выступал Конституционный Суд РФ.
Наиболее известны его постановления по законодательству о местном самоуправлении в Удмуртской Республике (1997 г.) и в Республике Коми (1998 г.).
В 2001 -2003 гг. по инициативе Президента России многие региональные законы по вопросам местного самоуправления были приведены в соответствие с федеральным законодательством. Однако в свете Федерального закона 2003 г. еще необходима большая работа.
Система муниципальных правовых актов
По вопросам местного значения населением муниципальных образований непосредственно, органами и должностными лицами местного самоуправления принимаются муниципальные правовые акты.
Социальная политика в современной России
Либеральное государство отдает приоритет темпам роста экономики и снижению налогового бремени. В социальной сфере оно действует главным образом на основе принципа что ты имеешь и частично что ты сделал и стремится ограничить социальную политику помощью лишь тем, кто не имеет других достаточных доходов (так называемой адресной помощью).
Социальные права человека обусловлены отчислениями, которые выплачиваются им на протяжении всей активной жизни, т. е. социальные выплаты принимают форму отложенных доходов (страховых взносов). Общественные и муниципальные органы помогают отдельному человеку или семье, когда возможности последних оказываются исчерпанными.
В соответствии с идеологией либерального государства это сохраняет стремление индивида к самостоятельности и самореализации и предотвращает перенесение ответственности на общество.
Социальная политика в современной России
Социальная политика в РФ исходит из конституционного определения России как социального государства, политика которого направлена на создание условий, обеспечивающих достойную жизнь и свободное развитие человека.
В РФ охраняются труд и здоровье людей, устанавливается гарантированный минимальный размер оплаты труда, обеспечивается государственная поддержка семьи и детства, инвалидов и пожилых граждан, развивается система социальных служб, устанавливаются государственные пенсии, пособия и иные гарантии социальной защиты (ст. 7 Конституции РФ).
Конституция гарантирует каждому социальное обеспечение по возрасту, в случае болезни, инвалидности, потери кормильца, для воспитания детей и в иных случаях, установленных законом (ст. 38-39).
В этих целях в РФ развивается система государственных и муниципальных служб, обеспечивается государственная поддержка семьи, материнства, отцовства и детства, инвалидов и пожилых граждан, устанавливаются государственные пенсии, пособия и иные гарантии социальной защиты.
Конституция провозглашает право каждого:
¦ на труд в условиях, отвечающих требованиям безопасности и гигиены (ст. 37);
¦ на жилище (ст. 40);
¦ на медицинскую помощь в государственных и муниципальных учреждени
ях здравоохранения за счет бюджетных средств, страховых взносов и других источников (ст. 41); -
¦ на бесплатное дошкольное, основное общее и среднее профессиональное образование в государственных и муниципальных образовательных учреждениях и на предприятиях (ст. 43);
¦ на пользование учреждениями культуры и доступ к культурным ценностям (ст. 44).
Российская система социальной политики базируется на принципах кто ты есть (наличие социальных пенсий и развитой системы категориальных льгот) и что ты сделал (система трудовых пенсий). Принцип что ты имеешь используется частично, например при определении жилищных субсидий и выплате детских пособий.
Механизмы реализации социальной политики
При разработке социальной политики должны определяться приоритеты, которые в данный конкретный момент являются для общества наиболее настоятельными и неотложными, требуя первоочередного решения. Государственная и муниципальная социальная политика реализуется через социальное планирование и управление посредством системы социальных мероприятий и программ, проводимых федеральными, региональными.и местными органами.
Последовательность этапов (алгоритм) выработки и реализации социальной политики представлена на рис. 5.1.2.
Государственные минимальные социальные стандарты
Важнейшим механизмом реализации социальной политики государства является система государственных минимальных социальных стандартов. Социальный стандарт минимально необходимый уровень удовлетворения социальных потребностей населения. Некоторые примеры минимальных социальных стандартов:
¦ минимальный уровень оплаты труда;
¦ минимальный уровень социальных пенсий и других социальных выплат;
¦ нормативная обеспеченность жилой площадью;
¦ предельная доля оплаты жилищно-коммунальных услуг в совокупном доходе семьи;
¦ образовательные стандарты и программы, в пределах которых образование является бесплатным;
¦ перечень лечебно-профилактических услуг, оказываемых за счет бюджетных средств.

¦ нормы наполняемости школьных классов и групп в детских дошкольных учреждениях;
¦ нормы суточного потребления воды на одного жителя;
¦ нормы обеспечения населения отдельными социальными услугами;
¦ нормы кадрового и материального обеспечения при оказании социальных услуг.
Соблюдение минимальных социальных стандартов и норм требует крупных бюджетных расходов. За последние годы в России было принято большое количество федеральных законов, устанавливающих те или иные социальные льготы, не обеспеченные финансированием.
По имеющимся данным, социальные обязательства государства превышают всю сумму его консолидированного бюджета. В связи с этим актуальна задача разумного ограничения общего количества социальных льгот и разграничения социальных стандартов на федеральные, региональные и муниципальные.
При этом за федеральным уровнем должны сохраниться наиболее важные минимальные социальные стандарты. Каждый уровень бюджетной системы должен обеспечивать финансирование введенных им социальных стандартов и норм и приводить их в соответствие с имеющимися финансовыми ресурсами.
Разграничение полномочий между уровнями власти в сфере социальной политики
В задачи федерального уровня власти входят установление основ государственной социальной политики, правовое регулирование отношений в социальной сфере, разработка федеральных программ социального развития страны, разработка и утверждение государственных минимальных социальных стандартов федерального уровня, обеспечение государственных гарантий их реализации.
Субъекты РФ разрабатывают основы региональной социальной политики с учетом исторических и культурных традиций территории; устанавливают региональные социальные стандарты и нормы, учитывающие государственные минимальные социальные стандарты; заботятся о сохранении и укреплении социальной инфраструктуры, находящейся в собственности субъектов РФ; организуют подготовку, переподготовку и повышение квалификации работников в области образования, культуры, здравоохранения, социальной защиты населения; обеспечивают соблюдение законодательства РФ во всех сферах социальной политики.
Муниципальный уровень призван конкретизировать методы, способы и механизмы достижения целей, определенных в рамках федеральной и региональной социальной политики, в привязке к особенностям конкретных территорий. Задачей органов местного самоуправления, как наиболее приближенных к населению, является непосредственное предоставление комплекса социальных услуг, обеспечивающих условия для жизнедеятельности человека и его воспроизводства.
На основе региональных норм и нормативов органами местного самоуправления могут разрабатываться местные социальные нормы и нормативы, учитывающие специфику конкретного муниципального образования.
Компетенция муниципальных образований разных типов в сфере социальной политики определена Федеральным законом 2003 г. и приведена ниже. Компетенция городских округов включает в себя сумму компетенции поселений и муниципальных районов.
Принцип разделения компетенции между поселениями и муниципальными районами состоит в том, что на уровень муниципальных районов вынесены в основном, вопросы образования и здравоохранения, требующие соответствующей инфраструктуры, сложного оборудования и технических средств, информационного обеспечения, подготовленных кадров и значительных расходов на содержание.
Поселения: Муниципальные районы:
организация библиотечного обслуживания населения; создание условий для организации досуга и обеспечения жителей поселений услугами организаций культуры; охрана и сохранение объектов культурного наследия (памятников истории и культуры) местного (муниципального) значения; обеспечение условий для развития на территории поселения массовой физической культуры и спорта;
создание условий для массового отдыха жителей поселения и организация обустройства мест массового отдыха населения; оказание содействия в установлении опеки и попечительства над нуждающимися в этом жителями поселения.
организация предоставления общедоступного и бесплатного начального общего, основного общего, среднего (полного) общего образования по основным общеобразовательным программам, за исключением полномочий по финансовому обеспечению
образовательного процесса, отнесенным к компетенции субъектов РФ;
организация предоставления дополнительного образования; организация предоставления общедоступного бесплатного дошкольного образования; организация отдыха детей в каникулярное время; организация оказания скорой медицинской помощи (за исключением санитарноавиационной), первичной медико-санитарной помощи в амбулаторнополиклинических и больничных учреждениях, медицинской помощи женщинам в период беременности, во время и после родов; опека и попечительство; организация библиотечного обслуживания поселений (обеспечение услугами библиотечного коллектора).
Фактический объем социальных услуг, предоставляемых населению органами местного самоуправления, значительно шире предусмотренного Федеральным законом 2003 г. В частности, многие муниципальные образования содержат:
¦ комплексные центры социального обслуживания ветеранов и других социальных групп;
¦ социально-реабилитационные центры и социальные приюты для несовершеннолетних;
¦ дома инвалидов и престарелых;
¦ детские дома;
¦ учреждения временного проживания для лиц без определенного места жительства или попавших в критические жизненные ситуации (беженцы, погорельцы и т. и.);
¦ центры психолого-педагогической помощи населению;
¦ центры экстренной психологической помощи по телефону и т. д.
Органы местного самоуправления осуществляют также мероприятия и содержат организационные структуры по борьбе с наркоманией, с детской беспризорностью, содействуют организации занятости населения, участвуют в подготовке и регистрации трудовых соглашений между трудовыми коллективами и работодателями на территории муниципальных образований, в разрешении трудовых споров. В свете Федерального закона 2003 г. социальные услуги всех перечисленных учреждений и виды деятельности органов местного самоуправления, а также выплата заработной платы педагогических работников и другие расходы по финансовому обеспечению образовательного процесса должны рассматриваться как государственные полномочия.
Они могут возлагаться на органы местного самоуправления городских округов и муниципальных районов федеральными законами и законами субъектов РФ с выделением необходимых для их выполнения материальных и финансовых средств. Такое наделение соответствует принципу субсидиарности и является целесообразным, поскольку органы местного самоуправления лучше знают все условия и факторы предоставления конкретных социальных услуг конкретным людям.
Основные направления муниципальной социальной политики
К основным направлениям муниципальной социальной политики, фактически реализуемым органами местного самоуправления и рассматриваемым в настоящей главе, относятся:
¦ содействие занятости населения и обеспечению благоприятных условий труда на предприятиях, расположенных на территории муниципального образования;
¦ содействие обеспечению граждан жильем через создание условий для жилищного строительства и прямое обеспечение жилыми помещениями малоимущих граждан, нуждающихся в улучшении жилищных условий;
¦ участие в обеспечении социальной поддержки отдельных групп населения;
¦ организация муниципальной системы здравоохранения, обеспечение санитарного благополучия населения;
¦ организация предоставления образовательных услуг, содержание и развитие муниципальных учреждений дошкольного, основного общего и профессионального образования;
¦ создание условий для деятельности учреждений культуры и досуга в муниципальном образовании, содержание муниципальных учреждений культуры и мест массового отдыха, сохранение памятников истории и культуры, находящихся в муниципальной собственности;
¦ создание условий для развития физической культуры и спорта в муниципальном образовании, содержание муниципальных физкультурно-спортивных сооружений;
¦ реализация муниципальной молодежной политики.
Разработка конкретной системы мероприятий в рамках муниципальной социальной политики должна учитывать тип данного муниципального образования и специфику местного сообщества. Такая разработка осуществляется и реализуется органами местного самоуправления с привлечением широких слоев общественности. В представительном органе муниципального образования, как правило, создаются комитеты и комиссии по социальной политике.
В структуре местной администрации обычно есть заместитель главы по социальным вопросам и структурные подразделения, курирующие то или иное направление социальной политики (образование, здравоохранение, культуру, социальную защиту и т. д.). Данные структурные подразделения координируют свою деятельность с соответствующими государственными органами субъекта РФ.
Вопросы для самоконтроля
1. Что такое муниципальная социальная политика?
2. В чем различия социальной политики в социальных и либеральных государствах?
3. Что такое государственные минимальные социальные стандарты, и для чего они нужны?
4. Как определена и разграничена компетенция муниципальных образований в социальной сфере в Федеральном законе 2003 г.?
5. Почему целесообразна передача органам местного самоуправления отдельных государственных полномочий в социальной сфере?
6. Каковы основные направления муниципальной социальной политики?
Муниципальное регулирование занятости и трудовых отношений. Проблема муниципального регулирования занятости населения
Занятость это совокупность экономических и социальных отношений, связанных с обеспечением трудоспособных граждан рабочими местами и их участием в хозяйственной деятельности.
Проблема занятости населения является одной из важнейших для муниципального образования. В поселениях, находящихся в стадии стагнации и упадка, безработица главная социальная проблема.
Кроме собственно занятости как наличия рабочего места, у этой проблемы есть еще два аспекта. Это, во-первых, уровень и регулярность выплаты заработной платы, определяющие уровень материального благосостояния населения и объемы налоговых поступлений в местные бюджеты, и, во-вторых, условия труда, которые могут оказывать неблагоприятное воздействие на состояние здоровья и продолжительность жизни человека.
Сложность муниципального регулирования вопросов занятости состоит в том, что основное правовое регулирование этих вопросов относится к сфере федерального и регионального законодательства и реализуется через территориальные структуры федеральной службы занятости. Большая часть трудоспособного населения, проживающего на территории муниципального образования, работает на предприятиях и организациях немуниципальных форм собственности. Возможности влияния органов местного самоуправления на рынок труда, на отношения между работниками и работодателями весьма ограничены.
Типичный пример так называемая маятниковая трудовая миграция, когда гражданин постоянно проживает на территории одного поселения, а работает (и платит налоги) на территории другого. Функции трудоустройства незанятого населения и выплаты пособий безработным являются прерогативой государства.
Тем не менее органы местного самоуправления имеют определенные возможности и рычаги влияния на процессы занятости и трудовых отношений на своих территориях, и на их основе может быть сформирована муниципальная политика в данной сфере.
Государственная политика и разграничение полномочий в сфере занятости
Проблема занятости в условиях рыночной экономики решается на рынках труда регионального и местного уровней, предполагающих определенные отношения между нанимателями (работодателями) и наемными работниками по поводу купли-продажи рабочей силы, а также отношения работодателей друг с другом и работников между собой. Рынок труда обеспечивает под влиянием спроса и предложения перелив рабочей силы из одних секторов экономики в другие, сокращение издержек производства и обращения и в конечном счете повышение эффективности экономики и уровня жизни населения.
Основы государственной и муниципальной политики в сфере занятости формируются на федеральном уровне. Приняты Закон РФ О занятости населения в Российской Федерации, Трудовой кодекс РФ, другие законодательные акты.
К ведению федеральных органов относятся выработка и реализация основных направлений государственной политики в области занятости населения на территории страны, координация деятельности органов власти и управления всех уровней по вопросам занятости населения, определение минимальных и обязательных для всех нормативов социальной защиты граждан от безработицы. Субъекты РФ на основе государственной политики разрабатывают и реализуют региональную политику в сфере занятости, учитывающую местную специфику и местные условия. Основные функции федеральных и региональных органов государственной власти в сфере занятости представлены в табл.
5.2.1.
Федеральный закон 2003 г. не возлагает на органы местного самоуправления каких-либо функций и полномочий в сфере занятости. Однако муниципальные органы не могут оставаться безразличными к этим вопросам.
Многие из них разрабатывают и реализуют во взаимодействии с государственными органами муниципальные программы занятости населения, программы поддержки малого бизнеса, молодежного предпринимательства и т. п., взаимодействуют с биржами труда и частными посредническими фирмами.
Роль и задачи органов местного самоуправления в сфере занятости и трудовых отношений
Роль органов местного самоуправления в решении вопросов занятости и трудовых отношений может заключаться в следующем:
¦ разработка и реализация системы экономических и других механизмов, регулирующих вопросы занятости, местного рынка труда и трудовых отношений;
¦ координация и контроль за деятельностью в этой области управляющих структур муниципалитета, предприятий, общественных и других организаций, создание (при необходимости) муниципальной службы занятости;
¦ оказание информационной поддержки людям, ищущим работу (издание бюллетеней, содержащих предложения работодателей, публикация вакансий, информация о ярмарках рабочих мест, создание телефонной информационно-консультационной службы, клубов безработных и т. п.);

психологической адаптации (психологическая поддержка незанятого населения и безработных; психологический тренинг начинающих предпринимателей и т. п.);
¦ организация муниципального бизнес-инкубатора для начинающих предпринимателей;
¦ образование муниципального учебно-методического центра профессиональной переподготовки взрослого населения по профессиям, пользующимся спросом на рынке труда;
¦ создание муниципальной службы профориентации выпускников школ и учебных заведений начального и среднего профессионального образования;
¦ создание муниципального попечительского совета для содействия в трудоустройстве выпускников школ и профессиональных учебных заведений, включающего представителей последних, работодателей, профсоюзов, администрации муниципального образования;
¦ организация и проведение мониторинговых исследований рынка труда с целью прогнозирования отраслевой и профессионально-квалификационной структуры спроса на рабочую силу.
В зависимости от финансовых возможностей муниципальных образований спектр оказываемых услуг по содействию занятости населению может быть расширен или сужен. В любом случае приоритетами политики занятости населения на уровне муниципального образования должны стать:
¦ содействие занятости выпускников школ и профессиональных учебных заведений;
¦ оказание адресной материальной и психологической поддержки лицам, особо нуждающимся в социальной защите;
¦ развитие новых форм взаимодействия с работодателями;
¦ повышение конкурентоспособности рабочей силы (организация профессиональной переподготовки и повышения квалификации занятого населения муниципального образования).
Хорошо зарекомендовавшей себя формой содействия занятости населению служат ярмарки вакансий. На ярмарках посетители имеют возможность решить, как правило, три основные задачи: ознакомиться с банком вакансий, проконсультироваться по вопросам трудового законодательства, выбрать при необходимости учебное учреждение для профессиональной переподготовки.
Поэтому состав участников ярмарок вакансий включает: ведущие предприятия и организации, действующие на территории муниципального образования или находящиеся поблизости; учебные центры по профессиональной переподготовке взрослого населения; юридические службы и консультации; представителей территориальных органов службы занятости.
Одним из действенных механизмов реального содействия занятости населения на уровне муниципального образования является организация общественных работ. Под оплачиваемыми общественными работами понимаются общедоступные виды трудовой деятельности, как правило не требующие предварительной профессиональной подготовки работников, имеющие социально полезную направленность и организуемые для обеспечения временной занятости граждан, ищущих работу.
Новой активной формой содействия занятости населения муниципальных образований являются клубы ищущих работу. Основные задачи клуба оказание помощи гражданам, ищущим работу, в сокращении сроков поиска подходящей вакансии, приобретении навыков в этом деле, снижении психологической нагрузки, ликвидации стрессовых состояний, приобретении минимума правовых знаний.
Для содействия предпринимательской инициативе безработных на средства муниципального образования совместно с Фондом занятости может быть организован муниципальный бизнес-инкубатор коллективный офис для начинающих предпринимателей. В рамках его деятельности могут реализовываться программы психологического тренинга по развитию качеств, способствующих предпринимательской активности населения муниципального образования.
На уровне муниципальных образований важна помощь в трудоустройстве лицам, особо нуждающимся в социальной защите. К ним относятся молодежь, инвалиды, женщины, лица, уволенные из рядов российской армии, и т. д. Механизмом содействия занятости этим группам населения являются законы о квотировании рабочих мест.
Принятие таких законов отнесено к ведению субъектов РФ, однако контроль за их исполнением может осуществляться совместно региональными отделениями службы занятости и органами исполнительной власти муниципальных образований.
УПРАВЛЕНИЕ ГРАДООБСЛУЖИВАЮЩЕИ СФЕРОЙ
Цель настоящей главы рассмотрение вопросов муниципального управления системами жизнеобеспечения поселений, которые составляют в совокупности градообслуживающую сферу муниципального образования. Рассматриваются вопросы муниципального управления общественной безопасностью, жилищным фондом, системами его инженерного обеспечения, общегородским коммунальным хозяйством, городским транспортом, потребительским рынком, строительным комплексом, состоянием природной среды и экологической безопасностью территории.
Результатом изучения главы должно стать овладение технологиями и практическими навыками управления городским хозяйством.
Общие положения. Цели и принципы управления градообслуживающей сферой
Градообслуживающая сфера первооснова жизнеобеспечения муниципального образования. От правильности и обоснованности муниципального управления системами жизнеобеспечения зависит уровень муниципальных услуг, определяющих качество жизни населения. Состав градообслуживающей сферы муниципального образования и краткая характеристика ее отраслей приведены в главе 2. Муниципальное управление градообслуживающей сферой представляет собой взаимосогласованную совокупность ориентиров и целей ее развития, а также способов их достижения. .
Цель муниципального управления градообслуживающей сферой заключается в достижении установленных нормативов и стандартов обслуживания населения: содержания жилищного фонда, обеспечения надежности и устойчивости функционирования инженерной инфраструктуры, устойчивой работы городского транспорта, общегородских коммунальных объектов, сфер торговли, общественного питания, бытового обслуживания населения, строительства и ремонта зданий, сооружений и коммуникаций на территории муниципального образования, безопасности функционирования всех систем жизнеобеспечения.
Принципы муниципального управления градообслуживающей сферой представлены на рис. 4.1.1.
Соблюдение этих принципов составляет непременное условие эффективного управления.
Каждая отрасль градообслуживающей сферы является, с одной стороны, сферой муниципальной деятельности и подсистемой общей системы муниципального образования, а с другой стороны, подсистемой соответствующей отраслевой системы более высокого (регионального или федерального) уровня. Например, городской транспорт составляет подсистему системы жизнеобеспечения города и в то же время подсистему региональной транспортной системы.

Показатели уровня развития градообслуживающей сферы
Уровень развития градообслуживающей сферы определяется совокупностью количественных и качественных показателей.
Количественные показатели позволяют оценить уровень развития каждой подотрасли (объем услуг, оказываемых населению, уровень потребления услуг на одного человека, прирост мощностей предприятий и организаций городского хозяйства и т. д.).
Качественные показатели характеризуют качество услуг, оказываемых каждой подотраслью городского хозяйства, уровень использования производственных мощностей, эффективность труда, уровень его механизации, автоматизации и компьютеризации, степень развития конкуренции, уровень развитости рынка муниципальных услуг.
Особенности городского хозяйства, влияющие на основные характеристики и показатели деятельности предприятий и организаций этой сферы, представлены на рис. 4.1.2.

и теплоэнергии, предопределяют необходимость систематического контроля за безаварийной работой оборудования, качественного проведения ремонта, разветвленного сетевого хозяйства, правильного учета и точности расчетов за предоставляемые услуги.
Наличие естественных монополий в отдельных сферах городского хозяйства требует повышенного внимания к ним со стороны органов местного самоуправления.
Функции муниципальных органов в управлении градообслуживающей сферой
Российское законодательство предусматривает следующее разграничение полномочий между уровнями публичной власти в сфере жизнеобеспечения поселений:
¦ на федеральном уровне формируется законодательная и нормативно-методологическая база, регулирующая развитие жизнеобеспечения поселений;
¦ на уровне субъектов РФ разрабатываются территориальные аспекты градообслуживающей политики, принимаются и финансируются региональные программы, проекты;
¦ на муниципальном уровне практически реализуются задачи по удовлетворению потребностей населения в соответствующих муниципальных услугах.
Федеральный закон 2003 г. впервые разграничил функции муниципальных образований разных типов по удовлетворению потребностей населения в услугах городского хозяйства. Разграничение функций между поселениями и муниципальными районами показано в табл. 4.1.1.
На городские округа возложена совокупность функций поселений и муниципальных районов.
Создание условий для жилищного строительства
Создание условий для предоставления транспортных услуг населению и организация транспортного обслуживания населения в границах поселения
Создание условий для предоставления транспортных услуг населению и организация транспортного обслуживания населения между поселениями в границах муниципального района
Участие в предупреждении и ликвидации последствий чрезвычайных ситуаций в границах поселения
Участие в предупреждении и ликвидации последствий чрезвычайных ситуаций на территории муниципального района
Обеспечение первичных мер пожарной безопасности в границах населенных пунктов поселения
Организация охраны общественного порядка на территории муниципального района муниципальной милицией
Организация мероприятий межпоселенческого характера по охране окружающей среды
Организация и осуществление экологического контроля объектов производственного и социального назначения на территории муниципального района за исключением объектов, экологический контроль которых осуществляют федеральные органы
Организация сбора и вывоза бытовых отходов и мусора
Организация утилизации и переработки бытовых и промышленных отходов
Организация благоустройства и озеленения территории поселения, использования и охраны городских лесов, расположенных в границах населенных пунктов поселения
Планирование застройки территории поселения, территориальное зонирование земель поселения, установление правил землепользования и застройки
Территориальное зонирование земель меж-селенных территорий
Поселения
Муниципальные районы
Организация ритуальных услуг и содержание мест захоронения
Содержание на территории муниципального района межпоселенческих мест захоронения, организация ритуальных услуг
Создание условий для обеспечения поселений, входящих в состав муниципального района, услугами связи, общественного питания, торговли и бытового обслуживания
Подробно эти функции рассматриваются в следующих разделах настоящей главы.
Вопросы для самоконтроля
1. Каковы основные принципы муниципального управления системами жизнеобеспечения поселений?
2. В чем особенности градообслуживающей сферы как объекта управления?
3. Как разграничиваются полномочия в сфере жизнеобеспечения поселений между уровнями публичной власти?
4. В чем основные различия между функциями органов местного самоуправления поселений и муниципальных районов в градообслуживающей сфере?
Муниципальное управление общественной безопасностью. Система общественной безопасности как объект управления
В систему общественной безопасности на территории муниципального образования входят направления деятельности, представленные на рис. 4.2.1.

где их пытались создавать. Как правило, местные бюджеты частично финансируют государственную пожарную службу, переданную из МВД в ведение МЧС.
Приведенный перечень функций органов местного самоуправления в сфере пожарной безопасности значительно шире предусмотренного Федеральным законом 2003 г. Об общих принципах организации местного самоуправления в РФ. Это противоречие предстоит устранить в процессе совершенствования отраслевого федерального законодательства.
Гражданская оборона и действия в чрезвычайных ситуациях
Вопросы гражданской обороны и обеспечение действий при возникновении чрезвычайных ситуаций (ГОЧС) возложены на федеральные органы, входящие в состав МЧС, с участием органов местного самоуправления. Финансирование этих органов частично осуществляется из местных бюджетов.
К органам местного самоуправления относятся только муниципальные аварийные службы для устранения чрезвычайных ситуаций бытового характера и службы спасения на водах.
В соответствии с существующим законодательством при исполнительном органе местного самоуправления создается орган ГОЧС в целях реализации на территории муниципального образования единой государственной политики в области гражданской обороны, предупреждения и ликвидации чрезвычайных ситуаций и пожарной безопасности. Он взаимодействует с соответствующими территориальными структурами федеральных и региональных органов исполнительной власти.
Начальник муниципального органа ГОЧС назначается главой муниципального образования по согласованию с руководителем соответствующего органа субъекта РФ и должен иметь подготовку по гражданской обороне, защите населения и территорий от чрезвычайных ситуаций и пожарной безопасности.
Муниципальные органы ГОЧС:
¦ осуществляют подготовку и содержание в готовности необходимых сил и средств для защиты населения и территорий от чрезвычайных ситуаций, обучение населения способам защиты и действиями в этих ситуациях;
¦ принимают решения о проведении эвакуационных мероприятий в чрезвычайных ситуациях и организуют их проведение;
¦ осуществляют в установленном порядке сбор и обмен информацией в области защиты населения и территорий от чрезвычайных ситуаций, обеспечивают своевременное оповещение и информирование населения об угрозе возникновения или о возникновении чрезвычайных ситуаций;
¦ осуществляют финансирование мероприятий в области защиты населения и территорий от чрезвычайных ситуаций; создают резервы финансовых и материальных ресурсов для ликвидации чрезвычайных ситуаций;
¦ организуют и проводят аварийно-спасательные работы и другие неотложные работы, а также поддерживают общественный порядок при их проведении; при недостаточности собственных сил и средств обращаются за помощью к органам исполнительной власти субъектов РФ;
¦ содействуют устойчивому функционированию организаций в чрезвычайных ситуациях.
И в данном случае компетенция органов местного самоуправления по отраслевому федеральному закону значительно шире, чем по закону Об общих принципах организации местного самоуправления в РФ.
Другие сферы и комплексный подход к муниципальному управлению общественной безопасностью
Контроль над состоянием природной среды осуществляют государственные органы Минприроды. Лишь некоторые экологически неблагополучные города имеют муниципальные экологические органы.
Более подробно вопросы экологической безопасности рассматриваются в разделе 4.8.
Контроль за санитарно-эпидемиологической безопасностью осуществляют государственные органы санитарно-эпидемиологического и ветеринарного надзора. Как правило, они работают во взаимодействии с муниципальными органами, регулирующими деятельность предприятий торговли и общественного питания.
В ведении органов местного самоуправления поселений находится первичная медицинская помощь.
Ведомственная разобщенность служб общественной безопасности осложняет координацию их деятельности. Наделение органов местного самоуправления отдельными государственными полномочиями в сфере общественной безопасности осуществляется с нарушением порядка передачи таких полномочий и их финансирования. Зачастую местные отделения соответствующих федеральных органов проводят мероприятия на территориях муниципальных образований без согласования с органами местного самоуправления, а иногда и не ставя их в известность.
В этой ситуации глава муниципального образования фактически не может нести полную ответственность за состояние общественной безопасности на территории.
В большинстве зарубежных стран функционируют муниципальная полиция, организационно обособленная от государственной криминальной полиции, и муниципальная пожарная служба. В некоторых странах имеется единая служба типа 911, включающая в себя муниципальную полицию, пожарную охрану и скорую медицинскую помощь.
Создание аналогичных муниципальных служб в России является одной из актуальных задач обеспечения общественной безопасности.
Вопросы для самоконтроля
1. Что включает в себя понятие общественная безопасность?
2. Каковы особенности предоставления услуг общественной безопасности?
3. Каковы задачи и функции органов местного самоуправления в сфере обеспечения общественной безопасности?
4. Каковы основные особенности управления вопросами пожарной безопасности и защиты населения и территорий от чрезвычайных ситуаций?
Муниципальное управление жилищно-коммунальным комплексом. Общие проблемы управления и реформирования ЖКК
Уровень обеспечения населения жилищно-коммунальными услугами (ЖКУ) один из самых важных показателей качества жизни на территории муниципального образования. Управление жилищно-коммунальным комплексом, согласно Федеральному закону 2003 г., относится в основном к компетенции поселений.
На муниципальные районы возложены межпоселенческие функции: организация электро- и газоснабжения в границах муниципального района, содержание и строительство автомобильных дорог общего пользования между населенными пунктами муниципального района с соответствующими инженерными сооружениями, организация утилизации и переработки бытовых и промышленных отходов, содержание межпоселенческих мест захоронения и оказание ритуальных услуг.
Как отмечалось в главе 2, в состав ЖКК входят три основных блока:
¦ жилищное хозяйство, т. е. жилые и нежилые здания с сетью обслуживающих их предприятий и организаций;
¦ системы инженерного обеспечения поселений, или коммунальная энергетика (электроэнергия, тепло, газ, вода);
¦ общегородское коммунальное хозяйство (дороги, благоустройство территории, вывоз и переработка бытовых отходов и ряд других хозяйств).
В настоящем разделе излагаются общие проблемы управления ЖКК и его реформирования, а также вопросы управления жилищным хозяйством. Вопросы инженерного обеспечения поселений и общегородского коммунального хозяйства рассматриваются в следующем разделе.
Кризисное состояние жилищно-коммунального комплекса в большинстве муниципальных образований России стало проблемой общегосударственного значения. Причинами кризиса являются многолетнее недофинансирование, тарифная политика, предопределяющая дотационность отрасли, высокие затраты на оказание услуг, отсутствие у обслуживающих предприятий экономических стимулов снижения затрат, а у получателей ЖКУ возможности влиять на их количество и качество, неэффективная система централизованного управления, неразвитость конкурентной среды, высокая степень износа основных фондов, большие потери теплоэнергии, воды и других ресурсов.
Возникновение и нарастание технологических и финансовых проблем ЖКК было связано с тем, что до начала массовой приватизации в России основная часть объектов ЖКК поселений находилась на балансе промышленных и других предприятий и финансировалась по титулам соответствующих отраслевых министерств и ведомств. В ходе приватизации эти объекты были переданы в муниципальную собственность, причем в крайне запущенном техническом состоянии и без должной финансовой компенсации расходов на их содержание; некоторые объекты оказались просто брошенными прежними владельцами.
Во избежание полного краха систем жизнеобеспечения поселений муниципалитеты были вынуждены взять на свой баланс ветхий и аварийный жилищный фонд, изношенные трубопроводы, устаревшие котельные и насосные станции и т. д. Средств для их поддержания (и тем более для технического перевооружения) у местных властей не было, вследствие чего стала резко нарастать аварийность в системах жизнеобеспечения. Финансовый кризис и банкротство градообразующих предприятий поставили многие города и поселки с моноструктурным характером экономики на грань вымирания.
В результате начал нарастать объем задолженности местных бюджетов и муниципальных жилищно-коммунальных предприятий перед ресурсоснабжающими и другими организациями, что стало источником цепочки неплатежей, охвативших практически все отрасли экономики.
Поданным Госстроя РФ, разрабатывающего и реализующего государственную политику в сфере ЖКК, его недофинансирование в 2000 г. составило около 20 % объема необходимых средств. Существенную часть стоимости жилищно-коммунальных услуг, не покрываемых платежами населения и бюджетных организаций, компенсируют промышленные предприятия за счет установления для них более высоких тарифов (так называемое перекрестное финансирование), что удорожает себестоимость их продукции и снижает ее конкурентоспособность. Система дотирования жилищно-коммунальных предприятий в отличие от прямого субсидирования граждан приводит к ситуации, когда конечными получателями субсидий выступают не только малоимущие, но и группы граждан с высокими и средними доходами.
В результате ЖКК превратился в источник серьезных угроз для социального и экономического развития муниципальных образований, регионов и страны в целом.
Государственная политика реформирования ЖКК
За последнее время внимание государства к проблемам ЖКК усилилось. В 2001 г. Правительством РФ принята подпрограмма Реформирование и модернизация жилищно-коммунального комплекса РФ на период 2002-2010 гг. в составе федеральной целевой программы Жилище.
Основные направления реформирования ЖКК показаны на рис. 4.3.1.
Финансовое оздоровление предприятий ЖКК включает в себя инвентаризацию, реструктуризацию и ликвидацию накопившейся многолетней задолженности. Без решения этой первоочередной задачи никакие другие мероприятия не дадут положительного эффекта.
Передача распоряжения бюджетными средствами на дотирование отрасли от предприятий к жителям осуществляется в комплексе с мерами социальной защиты малоимущих граждан. Вместо дотирования предприятий ЖКК вводятся адресные жилищные субсидии, зачисляемые на персонифицированные счета граждан. При этом готовится отмена федерального стандарта, касающегося доли платежей граждан в стоимости жилищно-коммунальных услуг; и будет установлен единый показатель для получения жилищных субсидий доля расходов на оплату ЖКУ в совокупном доходе семьи. ,

коммунального комплекса
Изменение экономических отношений в отрасли предполагает разделение функций собственника, управляющего муниципальным жилищным фондом (балансодержателя) и обслуживающих организаций на основе договорных отношений между ними, что позволит создать конкурентную среду в сфере управления и обслуживания жилищного фонда.
Изменение тарифной политики включает в себя введение государственного регулирования тарифов на услуги естественных монополий (электроэнергию и природный газ) и ежегодное установление федеральным законом предельной стоимости ЖКУ на один кв. м жилой площади дифференцированно по субъектам РФ.
Содержание жилищного фонда и систем инженерного обеспечения поселений потенциально привлекательно для инвесторов. Предусматривается в основном переход с бюджетной на заемную основу инвестирования отраслей ЖКК (концессионные механизмы) с частичным бюджетным софинансированием.
Задачи органов местного самоуправления по реформированию ЖКК
Реализация указанных мероприятий существенно повлияет на деятельность органов местного самоуправления в сфере ЖКК, избавит их от непосредственного выполнения хозяйственных функций по управлению и обслуживанию жилищного фонда, позволит существенно сократить расходы местных бюджетов на дотирование предприятий ЖКК. В то же время в условиях реформирования ЖКК перед местными органами возникает много новых задач, перечень которых представлен на рис.
4.3.2.
В каждом муниципальном образовании должна быть разработана собственная, экономически и социально обоснованная программа реформирования жилищнокоммунальной сферы, учитывающая местную специфику. В результате ее реализации будет осуществлен переход на систему договорных отношений между органами местного самоуправления, собственниками и нанимателями жилищного фонда, управляющими организациями и исполнителями жилищно-коммунальных услуг, и создана конкурентная среда в сферах управления жилищным фондом и его эксплуатации.
На этой основе должно быть обеспечено существенное повышение качества предоставления ЖКУ и сдерживание роста, а в ряде случаев снижение тарифов на отдельные виды ЖКУ.

коммунального комплекса
В структурах практически всех муниципальных администраций есть подразделения, отвечающие за вопросы ЖКК. Важно их укреплять, осуществляя переподготовку специалистов применительно к новой экономической и управленческой ситуации в сфере ЖКК, обучая их работе с населением, немуниципальными управляющими и эксплуатирующими организациями.
В администрациях некоторых городов созданы специальные структурные подразделения по вопросам реформирования ЖКК.
Управление культурой в условиях рыночной экономики.
Правовые основы финансово-экономического обеспечения местного самоуправления изложены в главе 1. Цель данной главы дать читателю систематизированное представление о задачах и методах муниципального управления экономическими процессами на территории муниципального образования. Эта цель конкретизируется в задачах управления отдельными видами местных экономических ресурсов (земля, природные ресурсы, имущество, финансы) и процессами, связанными с их использованием (взаимодействие с хозяйствующими субъектами всех форм собственности, налоговое, ценовое, тарифное регулирование, муниципальный заказ, бюджетный процесс, межмуниципальная хозяйственная кооперация и т. п.).
Результатом изучения главы должно быть овладение навыками анализа отдельных элементов муниципальной экономики и муниципальных финансов и выработки управленческих решений в данной сфере.
Общие положения. Основные понятия
Термин муниципальная экономика используется в литературе в разных значениях. Иногда он употребляется как синоним понятиймуниципальное хозяйство (совокупность хозяйствующих субъектов, находящихся в муниципальной собственности) или местное хозяйство (муниципальное хозяйство плюс домохозяйства). Муниципальную экономику можно рассматривать также как часть национальной экономики, как раздел экономической науки, как учебную дисциплину. Каждое из этих значений верно в своем аспекте.
С позиций муниципального управления будет использоваться следующее определение. Муниципальная экономика это совокупность экономических ресурсов муниципального образования, обеспечивающих удовлетворение жизненных потребностей населения, и отношений по их использованию.
Экономическая деятельность органов местного самоуправления, управление экономическими ресурсами и экономическими процессами на территории важнейший компонент муниципальной деятельности. Именно использование экономических ресурсов территории позволяет оказывать все виды муниципальных услуг населению.
В этом смысле можно сказать, что муниципальная экономика -это экономика оказания муниципальных услуг.
Муниципальная экономическая политика система целей и методов наиболее эффективного использования экономических ресурсов территории в интересах местного сообщества. Цели и задачи муниципальной экономической политики вытекают из общих целей и задач муниципальной политики и являются подчиненными по отношению к ним.
Экономические ресурсы многогранное понятие, включающее в себя природные, трудовые, капитальные, финансовые и другие ресурсы, используемые в экономической деятельности. В настоящей главе рассматриваются вопросы управления имущественными и финансовыми ресурсами муниципального образования, которые, согласно Федеральному закону 2003 г., составляют экономическую основу местного самоуправления.
Состав этих ресурсов приведен на рис. 6.1.1.

экономическому развитию муниципального образования. Из этого же вытекает и потребность муниципального образования в указанных экономических ресурсах.
Чем больше бюджетных услуг оказывают населению органы местного самоуправления, тем больше имущества и финансов им требуется.
Муниципальная экономика и модели муниципального хозяйства
Потребности муниципального образования в имуществе и в финансовых средствах взаимозависимы. Это объясняется тем, что объекты муниципальной собственности могут быть бюджетонаполняющими (приносящими доходы в бюджет) и бюджетопоглощающими (не приносящими доходов в бюджет или требующими бюджетных средств на их содержание в размере, превышающем получаемый доход). Так, нежилое помещение, сдаваемое в аренду, представляет собой бюджетонаполняющий объект. Бюджетопоглощающими являются большинство объектов социальной сферы.
Например, родительская плата в детском саду компенсирует лишь часть расходов на содержание ребенка, основная же часть расходов покрывается из средств местного бюджета. Муниципальное предприятие в разных ситуациях может оказаться и бюджетонаполняющим, и бюджетопоглощающим. Поскольку муниципалитет, с одной стороны, является некоммерческой организацией, он не имеет целью получение прибыли.
С другой стороны, он должен иметь сбалансированный бюджет. Поэтому ключевая задача муниципальной экономической политики состоит в оптимизации соотношений между объемом бюджетных услуг и потребностью в имуществе и в финансовых средствах.
С этих позиций в зарубежной практике выделяется три модели муниципального хозяйства и источников его финансирования.
1. Коммунальная модель. Жители сами оплачивают поставщикам индивидуально потребляемые ими муниципальные услуги, в т. ч. социально значимые, а затраты на финансирование общественных услуг несут в форме уплаты налогов.
Орган местного самоуправления осуществляет только накопление финансовых ресурсов на общественные нужды и их расходование через систему муниципального заказа. Муниципалитет не участвует в хозяйственной деятельности и не имеет имущества, приносящего доход, а потребность в объектах собственности, требующих затрат на их содержание, и в финансовых ресурсах является минимальной.
Конкурентный рынок муниципальных услуг настолько развит, что задачей муниципальной власти является лишь выявление оптимальных поставщиков услуг по соотношению показателей цены и качества. Модель характерна для экономически развитых стран с высоким жизненным уровнем населения.
2. Коммунально-рентная модель отличается от предыдущей тем, что предусматривает участие органов местного самоуправления не только в распределении муниципальных заказов на общественные услуги, но и в сфере использования экономических ресурсов территории (земля и объекты недвижимости) и оказания отдельных бюджетных услуг (в основном социальных) на базе объектов муниципальной собственности. Более высокая потребность муниципалитета в финансовых средствах в данной модели обеспечивается тем, что налоги с населения и с производителей продукции, а также платежи за услуги дополняются рентными платежами за использование муниципальной собственности, включая собственность на землю.
3. Муниципально-рентная модель характеризуется тем, что основное бремя по решению вопросов жизнеобеспечения населения несут не сами жители, а органы местного самоуправления. Для этого они должны иметь в качестве источников доходов не только налоги и рентные платежи, но и крупные доходы от хозяйственной деятельности муниципальных предприятий и, следовательно, стать полноценным хозяйствующим субъектом на своей территории.
Основоположник российской муниципальной науки Л. Велихов называл эту модель муниципальным социализмом. Идея муниципального социализма состоит в том, что органы местного самоуправления должны в основном самостоятельно обеспечивать финансовыми средствами свои общественные нужды за счет эффективной хозяйственной деятельности.
Подход, существующий в современной России, представляет собой нечто среднее между второй и третьей моделями. С одной стороны, низкая платежеспособность и менталитет населения вынуждают муниципальную власть предоставлять жителям множество либо бесплатных, либо частично оплачиваемых бюджетных услуг, что характерно для муниципально-рентной модели. С другой стороны, муниципальные предприятия на сегодня (подробнее об этом см. в разделе 6.4) являются в большинстве своем не источниками доходов, а потребителями бюджетных средств.
Этим дисбалансом обусловлен избыток находящегося в муниципальной собственности имущества, особенно объектов социального назначения, требующих крупных затрат на содержание, а также хронический дефицит финансовых ресурсов для покрытия расходов местных бюджетов.
Экономические функции местного самоуправления
Функции органов местного самоуправления по управлению экономическими ресурсами территории сводятся к их эффективному использованию и преобразованию в жизненные блага для населения. Основные из этих функций показаны на рис.
6.1.2.

экономического развития территории существенно изменились. Инвестиционную деятельность местная власть осуществляла только в рамках утвержденных на вышестоящих уровнях планов и в пределах централизованно выделенных ассигнований.
Теперь появилась возможность самостоятельно принимать инвестиционные решения и использовать в этих целях как собственные, так и заемные (кредитные) ресурсы. Появились и новые функции: управление муниципальным имуществом, налоговое, тарифное, ценовое регулирование, экономическое регулирование предпринимательской деятельности (раньше такая деятельность просто отсутствовала), внешнеэкономическая деятельность.
Сводное финансовое планирование развития территории в современных условиях стало на порядок сложнее, так как оно должно учитывать многоканальность формирования и использования финансовых ресурсов территории: прибыль всех хозяйствующих субъектов, платежи в бюджеты всех уровней и внебюджетные фонды, централизованные средства, дотации и субвенции, доходы от приватизации, аренды, займов, инвестиционных проектов, внешнеэкономической деятельности и т. п.
Направления и методы реализации муниципальной экономической политики
Учитывая перечисленные функции, можно выделить следующие основные направления муниципальной экономической политики:
¦ управление муниципальным имуществом;
¦ финансовая политика управление муниципальными финансами;
¦ промышленная политика взаимодействие с немуниципальными хозяйствующими субъектами на территории муниципального образования;
¦ налоговая, тарифная, ценовая политика;
¦ инвестиционная политика;
¦ управление межмуниципальными и международными экономическими связями муниципальных образований и др.
Ниже рассматриваются отдельные аспекты муниципальной экономической политики. Вопросы прогнозирования и планирования комплексного социально-экономического развития территории и связанные с ними аспекты инвестиционной политики излагаются в главе 7.
Управление экономическими процессами на территории муниципального образования требует использования различных методов прямого и косвенного воздействия на объекты управления (рис. 6.1.3).

демографического состава населения, уровня квалификации его трудоспособной части и т. п. Выбор наиболее эффективных в конкретной ситуации направлений и методов экономической политики муниципального образования служит одним из важнейших условий его развития.
Предстоящие изменения в российском законодательстве характеризуются уходом всех уровней публичной власти, включая муниципальную, из сферы экономики. Федеральным законом 2003 г., в отличие от Федерального закона 1995 г., установлен исчерпывающий перечень имущества, которое может находиться в муниципальной собственности. Из него исключаются объекты, не предназначенные для исполнения функций местного самоуправления как органа публичной власти.
В связи с этим муниципальная экономическая политика должна будет претерпеть существенные изменения.
Вопросы для самоконтроля
1. Что такое муниципальная экономика?
2. Каковы основные экономические функции местного самоуправления?
3. Каковы основные направления муниципальной экономической политики?
4. Какие методы позволяют органам местного самоуправления регулировать экономические процессы на территории?
Муниципальное управление использованием земли и природных ресурсов. Муниципальная собственность на земли поселений
Земля (далее будет идти речь о землях поселений) является одним из важнейших экономических ресурсов муниципального образования и имеет двойственную природу. С одной стороны, это природный ресурс и физическая подоснова городской (сельской) планировки. С другой стороны, это стоимость.
В зарубежных странах платежи за пользование землей составляют значительную долю финансовых ресурсов муниципалитетов. В России отношение к земле как к стоимости пока только формируется, а доля доходов от использования земли (земельный налог и арендная плата) не превышает 4-5 % доходов местных бюджетов.
Формирование муниципальной собственности на землю не завершено. Федеральный закон О разграничении государственной собственности на землю, принятый в 2001 г., относит к муниципальной собственности:
¦ земли особо охраняемых природных территорий местного значения, земли водного фонда, занятые обособленными водными объектами, находящимися в муниципальной собственности;
¦ земли сельскохозяйственного назначения, земли населенных пунктов и иные земли, на которых располагается недвижимое имущество, находящееся в муниципальной собственности;
¦ земельные участки, на которых располагается недвижимое имущество, находящееся в частной собственности, не приобретенные собственником имущества в установленном порядке;
¦ земельные участки, которые были предоставлены гражданину, коммерческой организации, органу местного самоуправления, а также муниципальному унитарному предприятию, муниципальному учреждению, другой некоммерческой организации, которые созданы органами местного самоуправления;
¦ земельные участки, под поверхностью которых находятся участки недр местного значения.
Что касается земельных участков в границах населенных пунктов, находящихся под приватизированными предприятиями, то упомянутый Федеральный закон разграничил их по формам собственности (федеральной, региональной, муниципальной) в зависимости от того, какому уровню публичной власти принадлежало предприятие до приватизации. Представляется необходимым изменить эту норму и отнести все указанные земельные участки к муниципальной собственности.
Федеральный закон Об общих принципах организации местного самоуправления в РФ 2003 г. относит к вопросам местного значения поселений и городских округов в сфере землепользования планирование застройки территории, территориальное зонирование земель, установление правил землепользования и застройки территории, изъятие земельных участков в соответствующих границах для муниципальных нужд, в т. ч. путем выкупа, осуществление земельного контроля за использованием земель. На муниципальные районы аналогичные функции возложены в отношении земель межселенных территорий.
Кроме того, на городские округа и муниципальные районы возложены функции ведения кадастра землеустроительной и градостроительной документации.
Земельный кодекс РФ относит к полномочиям органов местного самоуправления в области земельных отношений установление правил землепользования и застройки территорий городских и сельских поселений, разработку и реализацию местных программ использования и охраны земель, изъятие, в т. ч. путем выкупа, земельных участков для муниципальных нужд, а также иные полномочия по решению вопросов местного значения в области использования и охраны земель. Однако управление и распоряжение земельными участками осуществляется органами местного самоуправления только в отношении участков, находящихся в муниципальной собственности.
Согласно Конституции РФ, земли поселений могут находиться в государственной, муниципальной, частной и иных формах собственности. Они могут быть объектом купли-продажи, т. е. менять форму собственности.
Предпочтительной формой собственности на землю служит такая форма, при которой собственник объекта недвижимости является и собственником соответствующего земельного участка.
Вопрос о формах собственности на земли поселений нашел свое принципиальное решение в Федеральном законе от 17 июля 2001 г. О разграничении государственной собственности на землю. Однако работа по реальному разграничению земель поселений по формам собственности далека от завершения.
Установление муниципальной собственности на земли поселений позволит создать предпосылки для превращения муниципального образования в полноценного собственника и равноправного участника земельных отношений, сделать город единым имущественным комплексом, наследующим судьбу своего земельного участка, сформировать новую систему налоговых отношений, проводить активную имущественную и земельную политику.
Муниципальная власть заинтересована в том, чтобы максимальное количество земель поселений было отнесено в процессе разграничения к муниципальной форме собственности.
Право собственности на земельные участки у муниципальных образований возникает с момента государственной регистрации.
Для превращения муниципального образования в реального земельного собственника органам местного самоуправления в соответствии с требованиями Земельного кодекса РФ необходимо проделать большую работу по разработке местной нормативной базы землепользования. В частности, на муниципальном уровне необходимо:
¦ разработать и принять правила землепользования и застройки территории;
¦ установить порядок управления и распоряжения земельными участками, находящимися в муниципальной собственности;
¦ определить порядок установления органами местного самоуправления публичных сервитутов на земельные участки, расположенные в черте поселения;
¦ установить нормы предоставления земельных участков для ведения личного подсобного хозяйства и индивидуального жилищного строительства;
¦ принять положения о муниципальном земельном контроле и об общественном земельном контроле и т. д.
Формы землепользования
Законодательство устанавливает различные формы землепользования (рис. 6.2.1).

¦ оценка стоимости земель промышленных предприятий, что может повлиять на себестоимость выпускаемой ими продукции или на размещение предприятия (вновь создаваемого);
¦ земельные аукционы (дают возможность открытой реализации земель, что приводит к увеличению поступлений в бюджет);
¦ регулирование цен на рынке муниципальных земельных участков (это по-
‘ зволит привлечь новых инвесторов) и т. д.
Местные органы власти вправе устанавливать в соответствии с Земельным кодексом РФ размер арендной платы за муниципальные земли, условия и сроки ее внесения. Факторы, влияющие на стоимость земельных участков и размер арендной платы, показаны на рис.
6.2.2.

складских объектов важными факторами будут инженерно-транспортная обеспеченность и плотность прирельсовой территории.
Политика муниципальной власти в сфере землепользования должна учитывать все многообразие факторов, влияющих на ценность земельных участков. Все земли необходимо использовать в соответствии с их целевым назначением, генеральным планом поселения и проектами планировки и застройки.
Анализ соотношения стоимости земельных участков в разных городах показал большие различия в их дифференциации. В одних городах стоимость одного квадратного метра земельного участка в центре города и на не освоенной с точки зрения инфраструктуры окраинной территории различается всего в 4-5 раз; в отдельных городах это различие составляет 50 и более раз.
Это значит, что муниципальная земельная политика не использует предоставленные законодательством возможности, например, для привлечения инвесторов на неосвоенные территории с помощью низкой цены земли и для получения максимума доходов от использования наиболее престижных земельных участков. Как правило, для этой цели используют систему поправочных коэффициентов к цене различных земельных участков.
Для определения обоснованных размеров платежей за землю и их дифференциации в первую очередь необходима полная инвентаризация земель.
Осуществление муниципальной земельной политики требует от муниципальных образований создания в местных администрациях соответствующих структурных подразделений. Чаще всего их руководители имеют двойное подчинение (органу местного самоуправления и территориальному подразделению федерального органа, ведущего земельный кадастр), осуществляют функции и муниципального управления и государственного контроля за использованием земель и являются государственными служащими.
Муниципальное регулирование природопользования и недропользования
Согласно Федеральному закону 2003 г., из прочих природных ресурсов в муниципальной собственности могут находиться обособленные водные объекты и леса, расположенные в границах населенных пунктов. Органы местного самоуправления в соответствии с федеральными и региональными законами получают плату, в т. ч. в натуральной форме, от пользователей природными ресурсами, которые добываются на территории муниципального образования.
Какой-либо системы оплаты за пользование водой из закрытых водоемов, находящихся в муниципальной собственности, законом не установлено.
В соответствии с Федеральным законом О недрах порядок предоставления недр в пользование для создания объектов местного значения устанавливается органами исполнительной власти субъектов РФ. К таким объектам относятся:
¦ линии коммуникаций для водоснабжения, канализации, энергоснабжения, связи и другие объекты, предназначенные для жизнеобеспечения населенных пунктов и предприятий местного значения;
¦ транспортные сооружения местного значения: путепроводы, подземные переходы и т. д.;
¦ подземные сооружения глубиной до 5 м: погреба, подвалы и другие виды хранилищ, используемые гражданами для своих нужд (хранение продуктов питания, личного имущества, продукции сельского хозяйства и т. д.), но не предназначенные для использования в производственных и технологических целях.
Обязательными требованиями к условиям недропользования являются: компенсация негативного воздействия объекта на условия водопользования, экологические условия, защита инженерных сооружений, невозможность использования земель в пределах зоны влияния объекта, создание санитарно-защитных зон и организация санитарного контроля в случаях, когда строительство и эксплуатация объекта могут привести к негативным изменениям санитарной обстановки на окружающей территории. Размеры платежей за пользование недрами определяются федеральными законами.
Органы местного самоуправления обязаны обеспечить защиту прав населения в процессе эксплуатации природных ресурсов.
Вопросы для самоконтроля
1. Какие земли относятся к муниципальной собственности?
2. Какие существуют формы использования земель поселений?
3. Какие существуют формы платы за использование земельных участков и кем они устанавливаются?
4. Какие факторы влияют на стоимость и ставки арендной платы земельных участков?
5. Каковы требования к условиям недропользования на территориях муниципальных образований?
Управление муниципальным имуществом. Состав и общая характеристика муниципального имущества
В настоящем разделе рассматриваются вопросы управления движимым и недвижимым муниципальным имуществом. Вопросам управления землей и природными ресурсами посвящен предыдущий раздел, а вопросам управления финансовыми средствами последующие разделы настоящей главы. Основные принципы определения состава муниципального имущества в соответствии с Федеральным законом 2003 г. были рассмотрены в главе 1. Конкретный состав муниципального движимого и недвижимого имущества, установленный Федеральным законом 2003 г., представлен в табл.
6.3.1.
Управление муниципальными казенными предприятиями
Итак, выбор наиболее эффективной формы управления имущественными комплексами МУП является весьма сложной задачей. Принятие оптимального решения по данному вопросу в каждом конкретном случае требует учета многих, зачастую противоположно действующих факторов и творческого подхода.
Можно предположить, что в перспективе муниципальные унитарные предприятия и хозяйственное ведение как форма управления муниципальной собственностью исчезнут.
Управление муниципальными казенными предприятиями
С принятием Федерального закона О государственных и муниципальных унитарных предприятиях появилась еще одна возможность реформирования неэффективно работающих МУП преобразование их в казенные предприятия, которые могут осуществлять виды хозяйственной деятельности, дотируемые из местного бюджета.
Казенное предприятие не формирует уставный фонд. Оно вправе отчуждать или иным способом распоряжаться принадлежащим ему имуществом только с согласия уполномоченного органа местного самоуправления и только в пределах, не лишающих его возможности осуществлять деятельность, предмет и цели которой определены уставом. Деятельность казенного предприятия осуществляется в соответствии со сметой доходов и расходов, утверждаемой органом местного самоуправления. В этом смысле оно приближается к муниципальному учреждению.
Опыта работы муниципальных казенных предприятий почти нет, и судить о реальной эффективности этой формы хозяйствования преждевременно.
Управление муниципальными учреждениями
Специфика управления муниципальными учреждениями определяется их социальной значимостью для населения муниципального образования и ограниченными возможностями местного бюджета для их финансирования. Муниципальных учреждений в большинстве муниципальных образований значительно больше, чем муниципальных предприятий.
К муниципальным относится большинство учреждений дошкольного и общего школьного образования, культуры (театры, музеи, клубы, библиотеки и т. п.), здравоохранения (больницы, поликлиники, аптеки), социальной защиты (комплексные центры социального обслуживания, приюты для детей и для взрослых).
Для муниципальных учреждений органы местного самоуправления определяют цели и задачи, утверждают уставы, назначают и отстраняют от должности руководителей, утверждают тарифы на платные услуги и льготы для отдельных социальных групп населения, осуществляют контроль качества предоставляемых услуг, утверждают сметы расходов и финансируют деятельность этих учреждений в соответствии с объемом муниципального заказа.
В социальной сфере в последнее время усиливается роль частного сектора в оказании отдельных видов услуг. Органы местного самоуправления должны быть заинтересованы в создании конкурентной среды и в этой сфере.
Вопросы для самоконтроля
1. Какие существуют организационно-правовые формы муниципальных хозяйствующих субъектов?
2. В чем основные недостатки деятельности муниципальных унитарных предприятий?
3. Какие формы реформирования муниципальных предприятий могут использовать органы местного самоуправления?
4. Каковы особенности управления муниципальными казенными предприятиями?
5. Каковы особенности управления муниципальными учреждениями?
Взаимодействие органов местного самоуправления с немуниципальными хозяйствующими субъектами. Муниципальная промышленная политика
На территории муниципального образования функционирует множество немуниципальных хозяйствующих субъектов, которые имеют свои цели и задачи и заинтересованы в использовании ресурсов территории для их реализации. Со своей стороны, муниципальная власть заинтересована в развитии хозяйственной деятельности на своей территории и должна создавать для этого благоприятную институциональную среду (известный тезис власть, благожелательная к предпринимателям).
Федеральный закон 2003 г. не возлагает на органы местного самоуправления каких-либо полномочий в данной сфере, однако наличие взаимных интересов муниципальной власти и немуниципальных хозяйствующих субъектов создает объективную основу для их взаимодействия. На этой основе может формироваться муниципальная промышленная политика.
Муниципальная промышленная политика это система целей, поставленных органами местного самоуправления в их взаимодействии с немуниципальными хозяйствующими субъектами, и механизмов их реализации. Главная задача муниципальной промышленной политики повышение вклада предприятий в социально-экономическое развитие муниципального образования.
Основные принципы муниципальной промышленной политики представлены на рис. 6.5.1.
По практике, основанной на нормах Федерального закона 1995 г., органы местного самоуправления координируют участие предприятий в комплексном социально-экономическом развитии территорий, объединяют на добровольной основе средства предприятий для финансирования программ развития. Взаимоотношения органов местного самоуправления с предприятиями, которые не являются муниципальной собственностью, строятся на основе договоров.
Муниципальная власть не вправе устанавливать ограничения хозяйственной деятельности предприятий, за исключением случаев, предусмотренных законодательством.

правовым формам, по сферам деятельности, по значимости для жизни муниципального образования, по объемам производства, по численности работающих и т. п. Для целей и задач муниципальной промышленной политики наиболее существенно разделение на крупные предприятия (как правило, градообразующие) и малые и средние предприятия, действующие в основном в градообслуживающей и социальной сфере. Для крупных предприятий эти цели и задачи состоят в максимальном использовании их потенциала для социально-экономического развития территории.
По отношению к предприятиям малого бизнеса приоритетной задачей является поддержка и создание конкурентной среды в оказании муниципальных услуг.
Взаимодействие с крупными предприятиями
Деятельность крупных градообразующих предприятий оказывает всесторонне воздействие на жизнь муниципального образования. Некомпетентное проведение экономических реформ, отсутствие в течение ряда лет активной промышленной политики государства, резкое сокращение государственного заказа, финансовый кризис, неумение и неготовность руководителей к работе в новых условиях поставили многие, в т. ч. и ранее эффективно работавшие, предприятия на грань банкротства. Сокращение производства привело к обострению проблемы занятости. В особо тяжелой ситуации оказались города и поселки с моно-структурным типом экономики.
Спад производства или банкротство градообразующих предприятий сплошь и рядом означают крах систем жизнеобеспечения поселений и местных финансов.
В СССР управление городским развитием на 70-80 %, а то и полностью входило в круг забот промышленных предприятий, а управление городом понималось как один из компонентов обеспечения основного производственного процесса. На балансе крупных предприятий находилась подавляющая часть жилищного фонда и объектов социальной сферы (детские сады, дома и дворцы культуры, больницы, стадионы, загородные базы отдыха и т. д.). И грамотный хозяйственник, нацеленный на выполнение плана, заботился не только о техническом уровне производства, но и о своих кадрах, занимаясь вопросами жилья и социальной сферы. Город по существу был социальным цехом предприятий.
Финансирование развития городов осуществлялось по титулам соответствующих министерств и ведомств. Лишь небольшая часть городской инфраструктуры (местная промышленность, некоторая часть жилья и социальных объектов) находилась в ведении исполкомов.
Следствием данного подхода стали города, состоящие из разрозненных поселков (соцгородков), пристроенных к предприятиям.
Переход к рыночной экономике и разнообразию форм собственности, передача жилищного фонда и объектов городской инфраструктуры в муниципальную собственность создали в этих вопросах качественно новую ситуацию. Город для людей, а не для производства, предприятия для людей и для города вот та кардинальная смена парадигмы мышления, которая происходит сейчас. Эта новая парадигма требует и новых подходов во взаимоотношениях крупных предприятий и городов.
Однако при реализации новых подходов возникли сложные проблемы.
Первая проблема состоит в отсутствии законодательных механизмов участия предприятий в социально-экономическом развитии поселений. Закон говорит только о добровольности.
Типичный тезис современного хозяйственника: я плачу вам налоги, остальное обязанность муниципалитета.
Вторая проблема (см. также главу 3) формирование вертикально ориентированных финансово-промышленных групп, головные структуры которых зарегистрированы в столице, а то и в какой-нибудь офшорной зоне. Эти группы заинтересованы в подчинении местных экономических ресурсов своим корпоративным интересам.
Им зачастую безразличны интересы территорий, иногда они напрямую ведут дело к обескровливанию, банкротству и распродаже градообразующих предприятий с целью скупки их активов по бросовым ценам. У муниципальной власти слишком мало рычагов для борьбы с этими тенденциями.
Третья проблема криминализация экономики, также способствующая банкротству градообразующих предприятий. В городе появляется криминальный посредник, осуществляющий (часто в сговоре с директором или путем давления на него) покупку сырья по заведомо завышенным и продажу готовой продукции по явно заниженным ценам.
Органы государственной власти в последние годы усилили борьбу с этими негативными тенденциями. Муниципальная власть может оказывать содействие в восстановлении работоспособности градообразующих предприятий и их реструктуризации с учетом местных нужд и стратегических целей развития муниципального образования. Возможные направления этой работы показаны в табл.
6.5.1.
Стратегическая задача всех уровней публичной власти, включая местную, состоит в поддержке социально ответственного крупного бизнеса, внедрении в жизнедеятельность предприятий принципов социального партнерства, активного участия в социальном обустройстве тех территорий, где они оперируют, строгом соблюдении природоохранного законодательства, формировании нравственной культуры предпринимательской деятельности.
Муниципальная поддержка малого и среднего предпринимательства
Для муниципального образования развитие малого предпринимательства (в дальнейшем этот термин будет использован применительно к малому и среднему бизнесу) имеет не меньшее, а иногда и большее значение, чем развитие крупной промышленности. Малый бизнес это дополнительные рабочие места, выпуск необходимой для местных нужд продукции и оказание услуг, налоговые платежи в местный бюджет.
В условиях спада производства и сокращения количества рабочих мест на крупных предприятиях малый бизнес становится главным фактором поддержания жизни во многих муниципальных образованиях.
Достаточно известна роль малого бизнеса в зарубежных странах. На малых предприятиях производится значительная доля промышленной продукции, их силами оказывается подавляющая часть услуг населению. Основные преимущества малых предприятий быстрое реагирование на изменение конъюнктуры рынка, низкие издержки производства. Как показывает мировой опыт, малый бизнес обладает большей способностью к нововведениям, чем крупные корпорации.
Венчурные (рисковые) малые предприятия быстрее решают вопросы разработки большинства технических новшеств и доведения их до стадии промышленного образца.
Российское государство провозгласило поддержку малого предпринимательства в качестве одного из приоритетных направлений своей экономической политики. Утверждена Федеральная программа государственной поддержки малого предпринимательства, предусматривающая мероприятия по формированию нормативно-правовой базы, финансово-кредитной, инвестиционной, производственной, инновационной поддержке малого предпринимательства, развитию инфраструктуры, информационного, кадрового, научного обеспечения.
Введен в действие единый налог на вмененный доход для субъектов малого предпринимательства, призванный кардинально упростить систему его налогообложения.
В ряде российских городов малый бизнес активно развивается в торговле, общественном питании, бытовом обслуживании, строительстве. Однако в целом его роль в местной экономике, особенно в промышленности, невелика, а доля поступлений от малого бизнеса в местные бюджеты не достигает и 10 %. Основные причинами этого являются недостаток стартового капитала и отсутствие реальных механизмов его привлечения, высокие налоги, усложненная система регистрации и лицензирования различных видов деятельности, бюрократические преграды, коррупция многочисленных инспекций (пожарной, санитарно-эпидемиологической и т. п.) и местных чиновников (например, при выделении нежилых помещений в аренду и земельных участков для строительства).
Самим малым предприятиям не хватает квалифицированных кадров, уровень менеджмента и маркетинга на многих малых предприятиях остается крайне низким.
Основные формы и методы поддержки малого предпринимательства со стороны местных органов приведены на рис. 6.5.2.

правовой основы, включая льготное налогообложение (налоговый кредит), упрощение процедуры регистрации и лицензирования;
¦ привлечение субъектов малого предпринимательства на конкурсной основе к участию в городских программах местного развития и реализации муниципальных заказов;
¦ предоставление на конкурсной основе помещений для размещения производства товаров и оказания услуг с предоставлением льгот по арендной плате;
¦ обеспечение информационных, консалтинговых услуг, помогающих субъектам малого предпринимательства получать необходимые сведения и консультации о конкурентах, законах, положении на рынке;
¦ обеспечение начального профессионального образовательного уровня для начинающих предпринимателей (менеджмент, бизнес-планирование и т. п.);
¦ оказание финансовой помощи начинающим предпринимателям, производителям товаров, работ, услуг, за счет создаваемого в рамках Программы фонда поддержки малого предпринимательства;
¦ организация семинаров, встреч, конференций по проблемам малого бизнеса, выставок-ярмарок продукции субъектов малого предпринимательства и т. п.
Конкуренция муниципального и частного секторов экономики
Малый бизнес, как отмечалось, характеризуется существенными преимуществами в области предоставления муниципальных услуг. Из таких сфер, как торговля и бытовое обслуживание населения, муниципальный сектор исчез почти полностью. Активно вторгается частный сектор в лекарственное обслуживание населения, ряд медицинских услуг (стоматология, лечебный массаж и т. п.), эксплуатацию жилищного фонда, автобусные перевозки, сбор и вывоз бытовых отходов и многие другие сферы, традиционно считавшиеся функцией общественного сектора экономики. Это позволяет муниципальной власти создавать конкурентную среду при оказании муниципальных услуг, способствовать повышению их качества и снижению стоимости.
Эффективность такой конкуренции доказана зарубежным опытом.
При выборе поставщика бюджетных муниципальных услуг органам местного самоуправления следует сопоставлять плюсы и минусы муниципального и частного секторов, учитывать множество факторов, которые могут проявиться в перспективе. Сравнительные характеристики муниципального и частного секторов при оказании муниципальных услуг представлены на рис.
6.5.3.
Конкуренция и сотрудничество муниципальных и частных предприятий в сфере предоставления услуг не противоречат друг другу. Успех сотрудничества напрямую зависит от успешной работы обеих сторон.
Основная задача партнеров (муниципальных и частных предприятий и предпринимателей) состоит в повышении качества услуг при сохранении контроля и ответственности за местными органами.
Механизмы реализации муниципальной промышленной политики
Муниципальная власть может проводить реальную промышленную политику только во взаимодействии с самими промышленными и финансовыми структурами территории. Такими структурами могут быть союзы промышленников и предпринимателей, торгово-промышленные палаты, организации по поддержке бизнеса, банковские союзы и т. п. Эти структуры являются местными сообществами, представляющими собой второй сектор общества (см. раздел 3.4) и заинтересованными в эффективном взаимодействии с муниципальной властью. Во многих городах при главах муниципальных образований созданы постоянно действующие консультативные советы из представителей промышленного и финансового секторов. Советы принимают согласованные решения по вопросам промышленной политики, оформляют взаимные обязательства власти и бизнеса.
В ряде местных администраций созданы структурные подразделения, занимающиеся вопросами взаимодействия с промышленными предприятиями.
До недавнего времени одним из направлений муниципальной промышленной политики была регистрация субъектов хозяйственной деятельности и лицензирование отдельных ее видов, предусмотренных законодательством. Выполняя эти функции, местная власть могла стимулировать или сдерживать развитие отдельных видов хозяйственной деятельности на территории муниципального образования.
В настоящее время регистрационная функция передана налоговым органам.
Вопросы для самоконтроля
1. Как можно определить основную цель муниципальной промышленной политики?
2. Каковы основные задачи муниципальной промышленной политики по отношению к крупным предприятиям?
3. Каковы основные формы и методы поддержки малого предпринимательства на местном уровне?
4. Какое значение имеет конкуренция муниципального и частного секторов экономики при оказании муниципальных услуг?
Налоговое, ценовое и тарифное регулирование на муниципальном уровне. Взаимосвязь налогов, цен и тарифов
Налоги, цены и тарифы служат важными регуляторами экономических процессов на уровне как государства, так и муниципального образования. Правовые возможности муниципальной власти в этой сфере достаточно ограничены, но все же дают определенные рычаги влияния на поведение хозяйствующих субъектов и граждан.
Денежные средства, поступающие в местные бюджеты за счет налогов, и система цен и тарифов на муниципальные услуги на первый взгляд кажутся не связанными друг с другом. Однако это не так.
Связь между ними заключается в том, что любая муниципальная услуга должна быть оплачена ее поставщику полностью. При этом самому поставщику в принципе безразлично, кто платит ему за услугу: конкретный потребитель услуги, бюджет или они оба в какой-то пропорции.
В этом смысле налоги и тарифы напоминают сообщающиеся сосуды. Чем в большей мере тарифы на муниципальные услуги покрывают расходы на их оказание, тем меньше потребность муниципального образования в бюджетных средствах, а следовательно, и в налоговых доходах.
Налоговое регулирование
Основной инструмент, которым располагает муниципальная власть в налоговой сфере, местные налоги и сборы. Европейская Хартия местного самоуправления требует, чтобы хотя бы часть финансовых средств местного самоуправления поступала за счет местных сборов и налогов.
Как правило, основным местным налогом в зарубежных странах является налог на недвижимость.
В РФ до 1998 г. поступления от местных налогов и сборов составляли 15-20 % доходов местных бюджетов, а в отдельных городах до 30-40 %. С введением нового Налогового и Бюджетного кодексов эта доля стала резко сокращаться и к 2003 г. снизилась до 2-5 %. Местными остались только земельный налог (50 % его централизуется в бюджеты других уровней), налог на имущество физических лиц, налог на рекламу, налог на наследование и дарение и местные лицензионные сборы. Положение должно быть исправлено при корректировке Налогового и Бюджетного кодексов в рамках общего изменения законодательства о местном самоуправлении.
Основным рычагом налогового регулирования на местном уровне служат налоговые льготы. Они могут предоставляться представительным органом местного самоуправления не только по местным налогам и сборам, но и по долям федеральных и региональных налогов и сборов, зачисляемых в местные бюджеты.
Целью их предоставления является стимулирование необходимых для нужд муниципального образования видов хозяйственной деятельности. Другими видами налогового регулирования на местном уровне служат предоставление отсрочек по налоговым платежам (налоговые отсрочки) и налоговые кредиты.
Законодательство позволяет органам местного самоуправления регулировать цены и тарифы на продукцию и услуги муниципальных предприятий и учреждений. Важнейшие из них это услуги предприятий жилищно-коммунального хозяйства, проезд на городском транспорте, цены на лекарства в муниципальных аптеках, платные медицинские и образовательные услуги, услуги объектов культуры и некоторые другие. Такое регулирование может иметь только социальные цели.
По ряду услуг (например проезд в пассажирском автотранспорте) могут устанавливаться предельные тарифы. Для отдельных социальных категорий граждан могут устанавливаться местные льготы по оплате муниципальных услуг, например ритуальных, банно-прачечных и других.
Разницу доплачивает орган местного самоуправления из местного бюджета.
Ценовое и тарифное регулирование
Регулирование цен и тарифов на продукцию и услуги предприятий и учреждений других форм собственности на местном уровне возможно в качестве условия выполнения ими муниципального заказа. Субъект РФ может передать в ведение муниципального образования часть функций по регулированию цен и тарифов на продукцию и услуги некоторых государственных предприятий.
Всякое сдерживание цен и тарифов означает частичную или полную замену рыночных рычагов регулирования хозяйственной деятельности административными. В ряде случаев оно также означает прямые потери для местного бюджета, ибо многие хозяйствующие субъекты, чьи цены и тарифы административно ограничиваются, не в состоянии обеспечить рентабельную работу и требуют бюджетных дотаций. Поэтому к каждому случаю муниципального регулирования цен и тарифов нужно подходить с большой осторожностью, сопоставляя социальный эффект с финансовыми потерями. Во многих случаях оказывается целесообразным дотировать не производителя, а потребителя продукции и услуг, т. е. оказывать адресную поддержку отдельным слоям населения.
Не следует также допускать так называемого перекрестного финансирования, когда для обеспечения льготного тарифа для одних потребителей устанавливается повышенный тариф для других.
Выравнивание бюджетной обеспеченности муниципальных образований
В местных бюджетах могут быть предусмотрены в качестве составной части сметы расходов отдельных населенных пунктов и территорий, не являющихся муниципальными образованиями.
Доходы и расходы местных бюджетов должны быть сбалансированы между собой, однако большинство муниципальных образований вынуждены принимать бюджеты с дефицитом. Бюджетный кодекс РФ устанавливает пределы возможного дефицита местного бюджета при его утверждении.
При этом должны быть указаны источники покрытия этого дефицита.
Более подробно вопросы доходов, расходов и сбалансированности местных бюджетов рассматриваются в главе 6.
Выравнивание бюджетной обеспеченности муниципальных образований
Муниципальные образования существенно различаются по своему экономическому потенциалу. В муниципальных образованиях-донорах собственные доходы превышают нормативные бюджетные потребности, муниципальные образова-ния-реципиенты нуждаются в бюджетных дотациях. Донорами, как правило, являются крупные города с эффективно работающими промышленными предприятиями, а также территории, обладающие богатыми природными ресурсами. Подавляющее большинство муниципальных образований реципиенты.
В отдельных сельских муниципальных образованиях доля собственных доходов не превышает 10 % минимально необходимых расходов. В связи с этим возникает проблема финансовой поддержки государством экономически слабых муниципальных образований и изъятия избыточных финансовых средств у доноров.
Пока эта задача решается с помощью так называемых регулирующих налогов, т. е. нормативы отчислений в местные бюджеты по отдельным налогам могут устанавливаться субъектами РФ для каждого муниципального образования в отдельности и ежегодно пересматриваться. Такая система не стимулирует органы местного самоуправления к наращиванию собственных доходных источников, порождая среди них иждивенческие настроения.
Федеральный закон 2003 г. предусматривает установление единых для муниципальных образований по всей России нормативов отчислений в местные бюджеты от федеральных налогов и сборов и единых для всех муниципальных образований каждого субъекта РФ нормативов отчислений в местные бюджеты от региональных налогов и сборов и долей федеральных налогов и сборов, закрепленных за бюджетами субъектов РФ. В связи с этим закон предусматривает введение специальных процедур выравнивания бюджетной обеспеченности муниципальных образований.
В основу механизмов выравнивания положен минимально необходимый уровень (критерий) бюджетной обеспеченности в расчете на одного жителя. Этот уровень ежегодно устанавливается законом субъекта РФ с учетом реальных возможностей его финансового обеспечения и может различаться для городов, сельских поселений и муниципальных районов с учетом объема выполняемых ими функций. Муниципальные образования, уровень бюджетной обеспеченности которых за счет собственных доходов оказывается ниже расчетного, получают дотации. Муниципальные образования, уровень бюджетной обеспеченности которых за счет собственных доходов превышает расчетный, но не более чем в два раза, имеют право использовать эти доходы для своих нужд.
Наконец, муниципальные образования, уровень собственных доходов которых превышает расчетный более чем в два раза, оставляют у себя доходы по формуле 2 + 50% сверх этого. Излишки, изымаемые у этих муниципальных образований, используются для финансовой поддержки других муниципальных образований.
Для обеспечения выплаты дотаций экономически слабым муниципальным образованиям в бюджете субъекта РФ образуется региональный фонд финансовой поддержки муниципальных образований. В муниципальных районах могут образовываться фонды выравнивания бюджетной обеспеченности поселений, входящих в состав данного муниципального района.
Новый механизм бюджетного выравнивания будет стимулировать укрепление экономического потенциала муниципальных образований (особенно доноров) и наращивание ими собственной доходной базы. Тем самым будут прирастать и доходы бюджетов других уровней.
Вопросы для самоконтроля
1. Что составляет экономическую основу местного самоуправления?
2. Что входит в состав муниципального имущества?
3. Какими правами обладают органы местного самоуправления в отношении муниципального имущества?
4. Что такое местный бюджет?
5. Для чего необходима сбалансированность местных бюджетов?
6. Какой механизм выравнивания уровня бюджетной обеспеченности муниципальных образований предусматривает Федеральный закон 2003 г.?
Межмуниципальное сотрудничество. Союзы и ассоциации муниципальных образований зарубежный опыт
Сотрудничество муниципальных образований может осуществляться в различных формах, установленных законодательством: союзы, ассоциации, хозяйственные общества и др. Наиболее распространены союзы и ассоциации муниципальных образований, создаваемые с целью взаимодействия органов местного самоуправления, представления и защиты их общих интересов перед органами государственной власти, их сотрудничества с международными и зарубежными организациями.
В Европейской Хартии местного самоуправления (ст. 10) указано, что право органов местного самоуправления вступать в ассоциацию для защиты и достижения общих интересов, а также в международную ассоциацию органов местного самоуправления должно быть признано в каждом государстве. Возможность объединения муниципальных образований в союзы и ассоциации предусмотрена законодательством большинства зарубежных стран.
Такие союзы существуют уже много лет и накопили значительный опыт работы.
В США самой значимой является Национальная лига городов, главная задача которой лоббирование интересов городов в Конгрессе США и федеральном правительстве. Лига объединяет столицы штатов, наиболее крупные города и городские агломерации. В каждом штате есть своя лига городов, так что крупный город может входить одновременно и в лигу штата, и в Национальную лигу.
Для организации межмуниципального хозяйственного сотрудничества и решения задач, затрагивающих интересы нескольких соседних муниципалитетов, в США создаются так называемые специальные округа (школьные, водохозяйственные и др.).
В Германии в состав Немецкого союза городов входят 745 членов, в том числе 144 города непосредственные члены и 601 город косвенные члены, входящие в Союз через 11 земельных союзов. Кроме того, в Союз входят 8 региональных и специализированных союзов в качестве чрезвычайных членов.
В Испании существуют такие ассоциации, как синдикаты коммун. Это добровольные объединения коммун, создаваемые для совместного проведения определенных работ, относящихся к компетенции заинтересованных коммун.
В Великобритании действуют ассоциации графских, окружных и низовых (деревенских, приходных, коммунных) звеньев муниципальной системы. Как правило, они работают самостоятельно, поддерживая связи с министрами центрального правительства. Авторитетными неправительственными международными форумами местных властей являются:
¦ Международный союз местных властей, основные задачи которого создание благоприятных условий межмуниципального сотрудничества, защита интересов местного самоуправления в собственных государствах и на международном уровне;
¦ Конгресс местных и региональных властей Европы, в составе которого имеется палата местных властей.
Союзы и ассоциации муниципальных образований в России
В России союзы и ассоциации местных властей стали создаваться сравнительно недавно, с началом перестройки 1980-х гг. Первой в 1986 г. была создана Ассоциация сибирских городов, преобразованная в дальнейшем в Ассоциацию сибирских и дальневосточных городов (АСДГ).
Большую роль в развитии межмуниципального сотрудничества и защите интересов местного самоуправления сыграл образованный в 1991 г. Союз Российских городов, объединивший в основном столицы субъектов РФ и другие крупные города. К настоящему времени в России создано и функционирует несколько десятков различных союзов и ассоциаций муниципальных образований.
Согласно действующему законодательству, союз (ассоциация) органов местного самоуправления является юридическим лицом и подлежит государственной регистрации в порядке, установленном для некоммерческих организаций. Учредителями союзов и ассоциаций являются органы местного самоуправления.
Учредительными договорами устанавливаются: вид деятельности союза (ассоциации), право на долевое участие и пользование результатами деятельности, организационные формы управления, порядок и процедура принятия решений по всем вопросам работы. Союзы и ассоциации создаются без ограничения срока деятельности, если иное не установлено учредительными документами.
Большое разнообразие, многочисленные параметры, используемые для описания сфер и видов деятельности союзов и ассоциаций, вызывают необходимость их классификации (рис. 1.11.1).
По профилю деятельности союзы и ассоциации муниципальных образований делятся на представляющие интересы всех муниципальных образований соответствующей территории и специализированные (обычно общероссийские) ассоциации по отраслевым или иным направлениям деятельности. К числу последних относятся, например, Союз шахтерских городов, Ассоциация развития наукоградов, Союз закрытых административно-территориальных образований и др.
По территории действия союзы и ассоциации муниципальных образований относятся к региональным, межрегиональным и общероссийским. Региональные союзы и ассоциации объединяют муниципальные образования, расположенные в границах одного субъекта РФ.
Например, Ассоциация городов, поселков и сельсоветов Калужской области, Ассоциация местных властей Волгоградской области, Ассоциация муниципальных образований Калининградской области, Союз местных властей Дагестана и т. д. В некоторых крупных субъектах РФ (Красноярский край, Приморский край) имеется по несколько ассоциаций, охватывающих части территории соответствующего региона.
Межрегиональные союзы и ассоциации объединяют муниципальные образования в рамках крупных макрорегионов. К ним относятся: АСДГ, Союз городов Центра и Северо-Запада России, Союз городов Заполярья и Крайнего Севера, Ассоциация городов Поволжья, Ассоциация муниципальных образований Города Урала, Ассоциация городов Юга России.
Общероссийские союзы и ассоциации представляют интересы муниципальных образований на всей территории Российской Федерации. Основными из них являются Союз российских городов и Союз малых и средних городов России.
Союзы и ассоциации муниципальных образований принимают участие в разработке и обсуждении проектов законов, затрагивающих интересы местного самоуправления, реализацию государственных программ, участвуют в парламентских слушаниях и международных форумах по проблемам местного самоуправления, осуществляют взаимодействие с зарубежными союзами и ассоциациями. Многие положительные результаты, достигнутые за последние годы в России в ходе муниципальной реформы, в немалой степени стали следствием совместной работы союзов и ассоциаций муниципальных образований.
В 1998 г. по инициативе ряда союзов и ассоциаций муниципальных образований был учрежден Конгресс муниципальных образований РФ единая общенациональная организация, своеобразный союз союзов, представляющий интересы всех типов муниципальных образований России при взаимодействии с федеральными органами государственной власти, а также с зарубежными и международными организациями по вопросам местного самоуправления. Создание Конгресса было поддержано указом Президента РФ.
Конгресс тесно взаимодействует с органами государственной власти РФ, отстаивает и защищает права и интересы местного самоуправления при проведении государственной политики в различных сферах общественной жизни.
Совершенствование системы межмуниципального сотрудничества
Федеральный закон 2003 г. внес существенные изменения в деятельность российских союзов и ассоциаций муниципальных образований.
Установлено, что в каждом субъекте РФ должен быть образован единый совет муниципальных образований. Организация и деятельность таких советов осуществляется в соответствии с законодательством о некоммерческих организациях применительно к ассоциациям.
Совет должен иметь свой устав, органы управления, определять размер и порядок уплаты членских взносов; он не вправе вмешиваться в деятельность муниципальных образований или ограничивать ее.
Установлено также, что указанные региональные советы могут образовывать единое общероссийское объединение муниципальных образований, в которое могут также входить иные объединения муниципальных образований. Новая система союзов и ассоциаций муниципальных образований может быть сформирована в 2006-2007 гг.
Федеральным законом 2003 г. впервые установлена возможность создания межмуниципальных хозяйственных обществ для совместного решения вопросов местного значения. Они могут создаваться в форме закрытых акционерных обществ и обществ с ограниченной ответственностью, что было невозможно по прежнему законодательству.
Для совместного решения социальных задач разрешено создавать межмуниципальные некоммерческие организации в форме автономных некоммерческих организаций и фондов. Подобные нововведения открывают новые возможности для межмуниципального хозяйственного сотрудничества в интересах жителей муниципальных образований.
Значительную роль в организации межмуниципального сотрудничества играет Российская муниципальная академия, созданная в 1999 г. и имеющая статус общероссийской общественной организации. Муниципальная академия способствует развитию научных знаний о муниципальном управлении, их пропаганде, выработке практических рекомендаций для муниципальных образований, решению задач подготовки и переподготовки специалистов в области муниципального управления.
Вопросы для самоконтроля
1. С какими целями создаются союзы и ассоциации муниципальных образований?
2. Какие основные типы союзов и ассоциаций органов местного самоуправления существуют в современной России?
3. Какие возможности открывает межмуниципальная хозяйственная кооперация?
Гарантии прав местного самоуправления
В соответствии с Федеральным законом 2003 г. (ст. 3) федеральные органы государственной власти и органы государственной власти субъектов РФ обеспечивают государственные гарантии прав населения на осуществление местного самоуправления.
Эти права могут быть ограничены федеральным законом только в той мере, в какой это необходимо в целях защиты конституционного строя, нравственности, здоровья, прав и законных интересов граждан, обеспечения обороны страны и безопасности государства.
Система государственных гарантий прав местного самоуправления включает в себя общие и специальные гарантии. Под общими понимают законодательные нормы, гарантирующие соблюдение тех или иных прав.
В качестве примеров общих гарантий можно привести такие законодательные положения, как недопустимость решения вопросов о территориях и границах муниципальных образований без учета мнения населения, недопустимость осуществления местного самоуправления органами государственной власти, социальные гарантии для муниципальных служащих, право на создание ассоциаций и союзов муниципальных образований, право муниципальных образований на собственную символику и др.
Специальные (юридические) гарантии определяют возможность юридической защиты общих гарантий, т. е. конкретные механизмы судебной и иной защиты тех прав и полномочий местного самоуправления, которые охватываются общими гарантиями.
Статья 11 Европейской Хартии местного самоуправления провозглашает, что органы местного самоуправления должны иметь право на судебную защиту для обеспечения свободного осуществления ими своих полномочий и соблюдения закрепленных конституцией и законодательством страны принципов местного самоуправления. Граждане, органы и должностные лица местного самоуправления вправе предъявлять в суд или арбитражный суд иски о признании недействительными актов органов государственной власти, государственных должностных лиц, других органов и должностных лиц местного самоуправления, предприятий, учреждений, организаций, общественных объединений, если эти акты нарушают права граждан на местное самоуправление.
Большая работа по судебной защите конституционных прав местного самоуправления проводится Конституционным судом РФ.
Однако вопрос судебной защиты прав местного самоуправления невозможно решить без реформы судебной системы, которая не справляется с огромным количеством дел, возникающих при практическом применении законодательства о местном самоуправлении. Многие судьи не имеют должной квалификации в вопросах муниципального права, поэтому в рамках реформы судебной системы России представляется целесообразным:
¦ создать во всех субъектах РФ уставные (конституционные) суды, а в судах общей юрисдикции субъектов РФ коллегии по государственно-правовым вопросам;
¦ ввести специализацию судей по вопросам муниципального права;
¦ систематически обобщать судебную практику по делам о правах местного самоуправления.
Ответственность органов и должностных лиц местного самоуправления
Наряду с гарантией прав Федеральный закон устанавливает ответственность органов и должностных лиц местного самоуправления за свои действия. Ответственность в данном случае понимается как наступление неблагоприятных правовых и иных последствий для этих органов и должностных лиц за принимаемые ими противоправные решения, неисполнение или ненадлежащее исполнение своих обязанностей и функций. Закон предусматривает три вида ответственности органов и должностных лиц местного самоуправления:
¦ перед населением муниципального образования;
¦ перед государством;
¦ перед физическими и юридическими лицами (рис. 1.12.1).

Законных прав и интересов, причинении имущественного и морального ущерба, невыполнении условий хозяйственных договоров и соглашений и т. д. Ответственность в этом случае наступает в соответствии с гражданским законодательством.
Государственный контроль над местным самоуправлением
Не вмешиваясь в решение вопросов местного значения, государство в то же время не может не контролировать органы и должностных лиц местного самоуправления. Принципы и границы контроля определяются ст.
8 Европейской Хартии местного самоуправления. Согласно им любой административный контроль должен:
¦ осуществляться только в формах и случаях, предусмотренных конституцией или законом;
¦ предназначаться лишь для обеспечения законности и конституционных принципов;
¦ осуществляться так, чтобы степень вмешательства контролирующего органа была соразмерна значимости защищаемых интересов.
Эти принципы не исключают контроля государства за выполнением органами местного самоуправления делегированных им государственных полномочий.
Общий надзор за соблюдением законодательства органами и должностными лицами местного самоуправления возложен на Прокуратуру РФ. В случае выявления противоречащих закону муниципальных правовых актов прокурор соответствующего уровня обязан принести протест на эти акты принявшему их органу или должностному лицу. Протест подлежит рассмотрению в 10-дневный срок или на ближайшем очередном заседании представительного органа местного самоуправления.
В случае отклонения протеста прокурор вправе обратиться в суд.
Соответствие законодательству устава муниципального образования контролирует орган юстиции, на который возложена регистрация устава.
Уполномоченные органы государственной власти контролируют осуществление органами и должностными лицами местного самоуправления переданных им отдельных государственных полномочий.
Контроль над деятельностью органов и должностных лиц местного самоуправления в отдельных сферах муниципальной деятельности осуществляют специальные органы государственного контроля: финансового, санитарно-эпидемиологического, земельного, экологического (у них даже есть своя прокуратура), водного, рыбного, лесного и другого контроля и надзора.
В рамках своей компетенции надзорные органы вправе:
¦ направлять органам и должностным лицам местного самоуправления рекомендации и методические материалы по решению возложенных на них задач;
¦ при выявлении нарушений или невыполнении возложенных на органы местного самоуправления задач и обязательств направлять им соответствующие предписания;
¦ издавать и направлять органам и должностным лицам местного самоуправления уведомления о возражении по их решениям и действиям (бездействию) и рекомендовать, исходя из соображений целесообразности и эффективности, в течение определенного срока отменить или изменить указанные решения и действия (бездействие);
¦ вносить в случаях, если органы местного самоуправления, должностные лица местного самоуправления в установленные сроки не выполнят рекомендаций органа государственного специального надзора, представления в органы прокуратуры.
Органы государственного специального надзора не имеют права вмешиваться в дела местного сообщества за пределами своей компетенции. Они также не вправе отдавать органам и должностным лицам местного самоуправления распоряжения по решению местных задач.
Органы финансового контроля входящие в систему Министерства финансов РФ, осуществляют финансовый контроль за целевым расходованием бюджетных средств.
Судебный контроль призван обеспечить законность, непредвзятость, справедливость. Он является наиболее формализованным, строится исключительно на правовых аргументах и осуществляется всеми видами судов.
Судебный контроль в отношении органов местного самоуправления необходим, чтобы обезопасить граждан и юридических лиц от ошибок и незаконных решений этих органов. Решения, принятые путем прямого волеизъявления граждан, решения и действия (бездействие) органов и должностных лиц местного самоуправления могут быть обжалованы в суд или арбитражный суд в установленном законом порядке.
Самые распространенные случаи судебного обжалования решений органов местного самоуправления введение различных не предусмотренных законодательством местных налогов и сборов, ограничения на ввоз или вывоз определенных товаров (например, алкогольной продукции), нарушения, наблюдаемые при приватизации объектов муниципальной собственности, выделении земельных участков под застройку и т. п. В качестве истцов в судах выступают физические и юридические лица, чьи законные права нарушаются решениями органов и должностных лиц местного самоуправления, а также прокуроры в случае отклонения их протестов.
Вопросы для самоконтроля
1. Каковы общие и специальные гарантии прав органов местного самоуправления?
2. Перед кем и за что несут ответственность органы и должностные лица местного самоуправления?
3. Какие органы государственной власти и по каким вопросам вправе осуществлять контроль над деятельностью органов и должностных лиц местного самоуправления?
МУНИЦИПАЛЬНОЕ ОБРАЗОВАНИЕ КАК ОБЪЕКТ УПРАВЛЕНИЯ
Цель данной главы дать читателю представление об объекте муниципального управления, в основном на примере города. На основе методологии системного анализа муниципальное образование рассматривается как сложная социальноэкономическая система.
Исследуются типология муниципальных образований, основные компоненты города (население, территория, градообразующая сфера, градообслуживающая сфера, социальная сфера) и их состав, история и тенденции развития городских поселений, взаимосвязи города с пригородной зоной, а также формирование поселенческих агломераций.
Задачи муниципального управления транспортом
Муниципальное управление организацией пассажирских перевозок в городе призвано обеспечить удовлетворение потребностей всех слоев населения с минимальными потерями времени. Режим работы транспорта должен быть увязан с графиком работы крупных градообразующих предприятий.
Задачи муниципального управления транспортом
Основные задачи муниципального управления в сфере транспорта:
¦ обеспечение надежного состояния транспортных линий и развитие магистралей;
¦ модернизация систем организации транспортного движения, диспетчеризация и контроль качества транспортного обслуживания населения;
¦ приведение муниципального подвижного состава в надлежащее состояние, соответствующее техническим параметрам и нормативам;
¦ обеспечение безопасности перевозок.
Функции органов местного самоуправления по управлению транспортным комплексом города показаны на рис. 4.5.2

Другая проблема износ подвижного состава. В большинстве городов России муниципальный пассажирский транспорт изношен практически наполовину.
Средств городского бюджета, а также части выручки муниципальных пассажирских предприятий не хватает для ремонта подвижного состава, поскольку большая их часть идет на компенсацию проезда льготных категорий населения. Повышение стоимости проезда вызывает лишь отток пассажиров в частные автобусы, в результате чего муниципальный транспорт работает вхолостую.
Серьезной проблемой многих городов является дорожная сеть, ее пропускная способность. Необходимы путепроводные развязки, объездные дороги; в отдельных случаях необходимо расширять проезжую часть улиц, что крайне сложно.
С учетом состояния дорожной сети должен производиться выбор типа подвижного состава транспорта.
Массовая автомобилизация вызвала необходимость создания большого комплекса сервисных служб, обеспечивающих работу транспорта. Серьезную проблему представляет организация стоянок индивидуального транспорта (паркингов) на территории города, строительство коллективных гаражей, в том числе многоэтажных, в центре города. В некоторых новых жилых домах первые этажи и подвалы проектируются как гаражи, что удобно жильцам.
Другая проблема автозаправочные станции и пункты, мойки, мастерские срочного ремонта и шиномонтажа. Они тоже должны размещаться по всей территории города.
Необходима увязка работы внутригородского и внешнего транспорта. Управление объектами внешнего транспорта (железнодорожные и автовокзалы, речные и морские порты, аэропорты и т. п.) осуществляется, как правило, государственными предприятиями или крупными акционерными компаниями.
Органы местного самоуправления обязаны обеспечить стыковку этих объектов с маршрутами внутригородского транспорта, сетью предприятий торговли и общественного питания, другими городскими службами.
Критерии эффективности функционирования городского транспорта
Критерии эффективности функционирования муниципального пассажирского транспорта могут быть разделены на критерии эффективности работы транспорта и критерии эффективности управления им. Перечень возможных критериев представлен на рис.
4.5.4.

правового регулирования транспортной деятельности на территории муниципального образования и финансирования перевозки льготных категорий пассажиров через систему муниципального заказа. Служба заказчика распределяет объемы перевозок между муниципальными и частными перевозчиками, устанавливает графики движения, осуществляет диспетчерский контроль.
Вопросы для самоконтроля
1. Каковы особенности управления транспортным комплексом города?
2. Каковы основные задачи и функции органов местного самоуправления в сфере управления транспортом?
3. В чем основные проблемы транспортного комплекса современных городов?
4. Каковы основные показатели и критерии эффективности работы городского пассажирского транспорта?
5. Какова структура органов муниципального управления транспортом?
Муниципальное регулирование потребительского рынка
Значение потребительского рынка для жизнедеятельности муниципального образования
Важная составляющая муниципального управления регулирование потребительского рынка. От его состояния, уровня цен, ассортимента предлагаемых товаров и услуг зависит повседневная жизнь населения.
Структуры потребительского рынка как составная часть городского хозяйства обеспечивают потребности населения в услугах торговли, общественного питания и бытового обслуживания. Подавляющая часть потребительского рынка представлена в настоящее время частными предприятиями и организациями.
В то же время огромный объем ресурсов, обращающихся в сфере потребительского рынка, делает его уязвимым звеном в системе городского хозяйства, потенциальным источником напряжения, что заставляет органы местного самоуправления внимательно следить за его состоянием, своевременно принимая предупредительные меры, поддерживая и развивая данную сферу исходя из нужд населения.
Федеральный закон 2003 г. относит к компетенции поселений и городских округов создание условий для обеспечения жителей услугами общественного питания, торговли и бытового обслуживания.
Потребительский рынок составляет сферу непосредственного экономического воздействия на человека и фактор социальной стабильности в обществе. Его сбалансированность по ценам, товаропотокам, количеству и качеству товаров и услуг выступает необходимой составляющей оценки качества жизни населения.
На состояние потребительского рынка негативно воздействуют следующие факторы:
¦ резкое снижение уровня доходов населения в 1990-х гг. и низкая покупательная способность большинства категорий граждан;
¦ низкая конкурентоспособность части отечественных товаров по сравнению с зарубежными аналогами;
¦ снижение управляемости со стороны органов публичной власти в процессах реализации товаров и услуг на потребительском рынке и связанный с этим резкий рост числа нарушений прав потребителей;
¦ недостаток у предприятий потребительского рынка финансовых средств для развития, модернизации и технического совершенствования.
Трансформация отношений собственности путем приватизации предприятий сферы потребительского рынка стала первым и самым характерным этапом приватизационного процесса в российской экономике. Нормативной основой процессов разгосударствления собственности стал Закон РФ от 3 июля 1991 г. О приватизации государственных и муниципальных предприятий РФ с последующими изменениями и дополнениями К настоящему времени в условиях свободы экономической деятельности почти 90 % всех предприятий торговли, общественного питания и бытового обслуживания перешли в частную собственность (исключение составили муниципальные предприятия школьного питания).
Поэтому нормативно-правовое и экономическое регулирование потребительского рынка стало одной из важных функций как государства, так и органов местного самоуправления.
Государственное и муниципальное регулирование потребительского рынка представляет собой систему скоординированных действий по организации управления и регулирования развитием торговли, общественного питания и бытового обслуживания.
Основные сферы потребительского рынка
Как отмечалось, основными сферами потребительского рынка на территории муниципального образования служат торговля, общественное питание и бытовое обслуживание населения. Муниципальное регулирование каждой из них имеет специфику.
Социально-экономическими предпосылками развития сети торговли являются ориентация на рыночные отношения и прогнозируемый рост благосостояния населения, следствие которого повышение платежеспособного спроса. Торговые предприятия классифицируются по различным группам (рис.
4.6.1).
Общественное питание в 1990-х гг. утратило свои позиции в обслуживании населения. Это видно по сокращению доли отрасли в расходах населения, числа предприятий и мест в них в расчете на 1000 жителей, числа занятых работников и другим показателям.
Особенно это относится к общественному питанию, обслуживающему массовые слои населения по месту работы и учебы.

первых, полнее, интенсивнее использовать мощности имеющихся предприятий, во-вторых, существенно увеличить число самих предприятий, повысить плотность сети, равномернее распределять предприятия по территории муниципального образования, сделать их доступными для всех жителей. В ближайшие годы необходимо направить основные усилия на создание условий для более интенсивного использования имеющейся сети, особенно предприятий закрытого типа и малозагруженных предприятий открытого типа (рестораны в низкоразрядных гостиницах, отдельные кафе, столовые и т. п.).
Особое внимание должно уделяться организации рабочего, школьного, студенческого питания, питания в сфере туризма (в том числе международного), а также на обеспечение общественным питанием малообеспеченных слоев населения, на развитие сети предприятий питания в местах отдыха и проведения досуга населения, в том числе во время спортивных мероприятий, массовых гуляний и т. д.
Типы предприятий общественного питания представлены на рис. 4.6.2.
Бытовое обслуживание населения включает различные предприятия, способные предоставлять около 700 различных видов бытовых услуг. Сфера бытового обслуживания населения зависит от особенностей регионов и ценовой доступности услуг. Обеспеченность предприятиями бытового обслуживания в целом по России составляет около 20 %, однако, по данным социологического исследования, спрос населения на услуги удовлетворяется на 70-80 %. Такое распределение обусловлено тем, что более трети населения не имеет экономической возможности пользоваться бытовыми услугами.
Главным препятствием для потребителей услуг являются высокие цены, которые устанавливают предприятия бытового обслуживания, несоответствие объема и качества выполняемых работ и несвоевременность выполнения работ.

экономического регулирования, а также меры административного воздействия на основе муниципальных правовых актов.
Возможные механизмы муниципального регулирования потребительского рынка показаны на рис. 4.6.4.
Наряду с этим муниципальные органы управления могут воздействовать на частные и акционерные предприятия путем предоставления им информации, аналитических и маркетинговых данных о развитии потребительского рынка, разработки рекомендаций, прогнозов развития и балансов рынка.
Важным и эффективным рычагом муниципального воздействия на потребительский рынок являются механизмы приватизации и регулирования процессов, связанных со сменой форм собственности предприятий.

Для социально значимых предприятий возможны отказ от приватизации и сохранение в муниципальной собственности используемых ими нежилых помещений. Такая мера представляет собой один из основных рычагов муниципального регулирования потребительского рынка.
Определенную часть предприятий потребительского рынка составляют предприятия с муниципальным участием. Основной задачей регулирования их деятельности является максимально прибыльное использование принадлежащих муниципалитету паев и акций.
Важную роль в контроле над муниципальным потребительским рынком должны играть объединения граждан: союзы потребителей, товаропроизводителей и предпринимателей, общества защиты прав потребителей. Органы местного самоуправления должны наладить взаимодействие с этими объединениями, оказывать содействие в их работе, использовать формы общественного контроля над потребительским рынком.
Таким образом, муниципалитеты, опираясь на поддержку общественности, имеют определенные рычаги влияния на потребительский рынок и должны активно пользоваться ими в интересах населения. Кроме того, муниципальные предприятия и учреждения закупают (в том числе за счет бюджетных средств) на потребительском рынке продукты питания для детских учреждений, больниц, учреждений социального назначения и т. п., медикаменты, топливо, транспортные средства, материально-технические ресурсы для содержания и ремонта муниципального жилищного и нежилого фонда и др.
Для сокращения затрат на эти цели органы местного самоуправления создают специальные структуры, изучающие потребительский рынок и заключающие договоры на товарные поставки продовольствия и другой продукции для муниципальных нужд. Действенным регулятором цен на потребительском рынке служат налоговые льготы. С их помощью можно привлечь на рынки города солидных продавцов из других регионов и сопредельных государств или, наоборот, сдерживать завоз некоторых товаров.
Из других экономических регуляторов цен следует отметить ставки арендной платы за торговые и складские помещения.
Муниципальная власть воздействует на потребительский рынок также с помощью административных и контрольных механизмов. К ним могут быть отнесены: установление правил торговли на территории муниципального образования; предусмотренное законодательством лицензирование торговли отдельными видами продукции; взаимодействие с государственными органами санитарно-эпидемиологического надзора, торговой и ветеринарной инспекцией; создание муниципальных структур по защите (в том числе судебной) прав потребителей и содействие деятельности соответствующих общественных организаций.
В составе администрации муниципального образования обычно создается структурное подразделение по регулированию потребительского рынка, в состав которого могут входить специалисты по защите прав потребителей. В некоторых городах введена должность заместителя главы администрации по потребительскому рынку.
Вопросы для самоконтроля
1. Какое значение имеет потребительский рынок для жизнедеятельности населения в муниципальном образовании?
2. Каковы особенности функционирования местного потребительского рынка в условиях рыночной экономики?
3. Каковы основные сферы потребительского рынка и их состав?
4. Какие методы могут использовать органы местного самоуправления для регулирования потребительского рынка?
Муниципальное управление строительством. Муниципальный строительный комплекс
Муниципальное управление строительством призвано обеспечить воспроизводство и приращение основных фондов в жилищном фонде, городском хозяйстве и социальной сфере, реализовывать планы и программы социально-экономического развития муниципального образования. В понятие строительство в данном случае входит новое капитальное строительство, а также реконструкция и инженерно-техническое переоснащение (переоборудование) существующих жилых и нежилых зданий, сооружений, коммуникаций, зачастую совмещаемые с капитальным ремонтом.
Строительство одна из важнейших отраслей городского хозяйства. Его структура и мощности зависят от типа и размера муниципального образования.
Минимально необходимый местный строительный комплекс может включать в себя предприятия по добыче местных строительных материалов (песок, гравий, щебень), производство строительного бетона, кирпича, асфальта и т. п., а также предприятия механизации и транспорта и организации, осуществляющие строительные, монтажные и иные работы. Многоотраслевой строительный комплекс существует лишь в крупных городских муниципальных образованиях.
Строительство как технологический процесс сопровождается инвестиционным процессом поэтапного вложения денежных средств. Поэтому строительство можно рассматривать как инвестиционно-строительный процесс. В этом процессе на территории муниципального образования задействован большой круг субъектов, показанных на рис.
4.7.1.

, проектно-изыскательские, строительные, монтажные и иные организации, поставщики оборудования, строительных материалов и конструкций, пусконаладочные и другие организации, участвующие в строительном процессе. Из числа подрядных организаций заказчиком назначается генеральный подрядчик (генподрядчик), ответственный за организацию строительного процесса и сдачу в эксплуатацию законченного строительством объекта. Генподрядчик привлекает для выполнения отдельных видов строительных, монтажных и иных работ субподрядные организации. Подрядчики могут располагаться как на территории муниципального образования, так и за его пределами, особенно субподрядные организации, специализированные на отдельных видах работ.
Технологическое и иное сложное оборудование для строящегося объекта обычно заказывается и поставляется на строительную площадку непосредственно заказчиком строительства, однако он может поручить эту работу генподрядчику.
Учитывая особо важную роль проектной стадии в строительном процессе, проектно-изыскательские организации выделены на рис. 4.7.1 в качестве отдельного участника этого процесса.
Из числа проектных организаций заказчиком назначается генеральный проектировщик, ответственный за разработку проекта в целом. Он привлекает для выполнения отдельных видов работ субподрядные специализированные проектные и изыскательские организации.
Для руководства и координации инвестиционного процесса местная администрация или иной (немуниципальный) инвестор могут создать управляющую компанию. Схема взаимодействия между основными участниками инвестиционно-строительного процесса на территории муниципального образования представлена на рис.
4.7.2.

Подотрасли, этапы и нормативная база строительной деятельности
Федеральный закон 2003 г. относит к компетенции поселений и городских округов организацию строительства муниципального жилищного фонда и создание условий для жилищного строительства. К компетенции муниципальных образований всех типов отнесено строительство автомобильных дорог и сооружений на них на соответствующих территориях.
Фактически под контролем органов местного самоуправления находятся не только жилищное и дорожное строительство, но и строительство промышленных объектов коммунального хозяйства, потребительского рынка, социальной сферы, инженерных коммуникаций.
Подотрасль жилищного строительства в настоящее время представлена, с одной стороны, сохранившими свой производственный потенциал крупными комплексными подрядными строительными организациями, ведущими многоэтажное строительство, с другой стороны, средними и малыми строительными фирмами, специализирующимися на малоэтажном индивидуальном строительстве.
Крупные строительные организации, как правило, существуют в форме открытых (ОАО) и закрытых (ЗАО) акционерных обществ и были созданы в результате приватизации бывших государственных строительных организаций. Они выполняют на условиях подряда весь комплекс строительно-монтажных и отделочных работ, имея в своем составе специализированные строительные и транспортные подразделения, подразделения строительной техники и предприятия стройиндустрии.
Средние и малые строительные фирмы, как правило, образовались в период экономических реформ в форме закрытых акционерных обществ и обществ с ограниченной ответственностью (ООО). Для обеспечения своей деятельности они в значительной степени используют подрядные отношения с крупными строительными организациями.
Важной особенностью современного жилищного строительства является использование новых современных технологий и отделочных материалов. Для предприятий стройиндустрии характерно использование зарубежных технологий и материалов, обеспечивающих требования современного рынка жилья к качеству и ассортименту строительных изделий и полуфабрикатов.
Основные технологические этапы строительной деятельности:
¦ проектный этап: проведение инженерных изысканий, разработка, согласование, экспертиза и утверждение проектно-сметной документации;
¦ собственно капитальное строительство;
¦ приемка законченных объектов в эксплуатацию.
В условиях перехода к рыночной экономике началось реформирование системы проектирования и строительства муниципальных объектов и ее нормативной базы. Основные нормативные документы на строительство, утвержденные федеральными органами государственной власти:
¦ порядок разработки, согласования, утверждения и состав обоснований инвестиций в строительство предприятий, зданий и сооружений;
¦ инструкция о порядке разработки, согласования, утверждения и составе проектной документации на строительство предприятий, зданий и сооружений;
¦ положение о порядке проведения государственной экспертизы и утверждении градостроительной, проектной и предпроектной документации в РФ.
Проектная документация на строительство
Всякая строительная деятельность характеризуется наличием проекта специальным образом разработанной и описанной ее модели. Проект характеризуется определенным жизненным циклом, под которым понимается период времени от замысла проекта до его закрытия (рис.
4.7.3).
Каждый проект представляет собой совокупность трех взаимосвязанных проектов: бизнес-проекта, строительного проекта и инвестиционного проекта.

проект комплект документации, описывающий процесс строительства и эксплуатации объекта. Он определяет окупаемость инвестиций и получение дополнительной прибыли или иного (социального, бюджетного, экологического) эффекта.
Бизнес-проект охватывает все три стадии жизненного цикла проекта и служит его основой.
Строительный проект комплект документации, описывающей процесс строительства объекта. Строительный проект разрабатывается и реализуется в течение двух первых стадий жизненного цикла проекта предынвестиционной и инвестиционной.
Инвестиционный проект комплект документации, описывающий процесс инвестирования (инвестиционный процесс) в строительство объекта. Инвестиционный проект, как и бизнес-проект, реализуется на протяжении всего жизненного цикла проекта. Важным параметром инвестиционного проекта является срок окупаемости, наступающий во второй стадии жизненного цикла проекта.
Под сроком окупаемости инвестиционного проекта понимается период с начала его финансирования до момента, когда разность между накопленной суммой чистой прибыли с амортизационными отчислениями и объемом инвестиционных затрат становится положительной.
На строительство и реконструкцию сложных объектов предусматривается разработка предпроектной и проектной документации. Предпроектная документация оформляется в форме документа, именуемого Обоснования инвестиций в строительство или Технико-экономическое обоснование (ТЭО). При необходимости разработки предпроектной документации предынвестиционная стадия жизненного цикла строительного проекта включает следующие основные этапы:
¦ составление ходатайства (декларации) о намерениях и направление его в орган исполнительной власти муниципального образования, на территории которого намечается строительство, и предварительное согласование места размещения объекта строительства;
¦ составление задания на разработку Обоснований инвестиций в строительство;
¦ разработка Обоснований и получение заключения государственной экспертизы;
¦ утверждение Обоснований в органе исполнительной власти муниципального образования, на территории которого намечается строительство, и получение акта выбора земельного участка для строительства.
Зотов В. Б. - Система муниципального управления
Учебник дает системное представление о муниципальном управлении как научной дисциплине и области практической деятельности. Авторами изложены основы местного самоуправления, методология, принципы, технологии муниципального управления и их применение в отдельных сферах муниципальной деятельности.
Без сомнений, эта научная дисциплина является одной из самых молодых в отечественной науке. Впервые авторским коллективом, в составе которого преподаватели, ученые и практики из девяти регионов России, предпринята попытка создания базового учебника по специальности 061000 Государственное и муниципальное управление.
Муниципальное управление относительно новое явление в современной России. Как особый вид управления, как научная дисциплина и как область практической деятельности муниципальное управление появилось лишь в 1990-х гг. вместе с возрождением местного самоуправления.
Согласно Конституции РФ органы местного самоуправления не входят в систему органов государственной власти, поэтому муниципальное управление имеет определенные особенности, отличающие его от государственного управления.
Объектом муниципального управления является муниципальное образование населенная территория, на которой осуществляется местное самоуправление. В качестве субъекта муниципального управления выступают население муниципального образования местное сообщество, а также органы местного самоуправления, избранные населением и действующие от его имени.
Предмет муниципального управления регулирование социально-экономических процессов на территории муниципального образования в интересах местного сообщества и на основе эффективного использования местных ресурсов.
В то же время муниципальное управление тесно связано с системой государственного управления. Почти все государственные решения, касающиеся интересов граждан, так или иначе проходят через местные органы власти, которые могут стать либо преградой на пути реализации государственной политики, либо ее мощным усилителем.
Следовательно, не только муниципальные, но и государственные служащие должны разбираться в системе муниципального управления. Во многих сферах деятельности (жилищно-коммунальный комплекс, градостроительство, социальная сфера, общественная безопасность и т. п.) задачи государственной и муниципальной политики тесно взаимосвязаны.
Это нашло отражение в соответствующих главах учебника.
Система муниципального управления, как и вся система местного самоуправления, находится в современной России на стадии становления. Ее законодательная база еще пока несовершенна и во многом противоречива, не вполне устоялась терминология, опыт муниципальной практики относительно невелик.
Поэтому отдельные положения, выдвинутые в настоящем учебнике, носят постановочный характер.
Экономические и финансовые ресурсы местного самоуправления крайне недостаточны и не обеспечивают удовлетворения основных жизненных потребностей населения. Но особенно нуждается муниципальная власть в квалифицированных кадрах, способных эффективно управлять в рыночной среде муниципальным имуществом, финансами, муниципальными предприятиями и учреждениями, объектами городского хозяйства и социальной сферы, разрабатывать и реализовывать местные программы развития, привлекать к этой работе хозяйствующие субъекты, общественные объединения, все слои населения, умело взаимодействовать с органами государственной власти.
Следует отметить, что в большом массиве учебной и научной литературы по проблемам местного самоуправления явно преобладает юридический аспект и крайне мало изданий, посвященных собственно управленческой деятельности, практическим методам и технологиям муниципального управления. Определенные разночтения имеются и в терминологии.
Часто употребляются как идентичные или взаимозаменяемые термины муниципальное управление, муниципальный менеджмент или городское управление. Эти термины действительно близки, но не идентичны. Так, в английском языке термин management (менеджмент) используется только применительно к корпоративно-хозяйственному, производственному управлению.
Для государственного или муниципального управления применяется термин government. Тем самым понятие муниципальный менеджмент в определенной степени лишается смысла.
Однако в России этот термин широко применяется, и мы будем пользоваться им наряду с более точным термином муниципальное управление.
Термин городское управление распространился в литературе как обобщающий, поскольку во многих странах муниципалитетами считаются только города, а для сельских самоуправляемых территорий существуют другие названия. В таком контексте городское управление идентично муниципальному. Однако в России муниципальными образованиями являются не только города, но и сельские поселения, административные районы и иные территории.
Учитывая, что муниципальное управление в городской и сельской местности существенно различно, проблемы муниципального управления изложены в учебнике в основном применительно к городскому управлению, а исследование особенностей муниципального управления в сельской местности выделено в отдельную главу.
В научном плане муниципальное управление можно рассматривать как составную часть общей науки об управлении в сложных социально-экономических системах и одновременно как составную часть муниципальной науки науки о местном самоуправлении. Это комплексная наука, включающая элементы ряда научных дисциплин: экономики, права, политологии, социологии, демографии, теории управления и многих других.
Такой характер науки о муниципальном управлении отражает многогранный характер самой муниципальной деятельности.
Система муниципального управления как учебная дисциплина встроена в общую модель подготовки специалистов в соответствии с государственным образовательным стандартом по специальности 061000 Государственное и муниципальное управление. Изучение этой дисциплины предусматривается на завершающем этапе обучения студентов, поэтому при ее изложении предполагается, что они знакомы с общей теорией управления, основами экономики, финансов, права, системного анализа, управления персоналом, информационными технологиями управления, а также с системой государственного управления, вопросами региональной экономики и управления.
В результате изучения учебной дисциплины Система муниципального управления читатель должен:
¦ иметь системные представления об основах местного самоуправления;
¦ знать теоретические и организационные основы муниципального управления;
¦ уметь формировать рациональные модели и организационные структуры муниципального управления применительно к особенностям конкретного муниципального образования и отрасли (сферы) муниципальной деятельности;
¦ иметь навыки практического решения проблем муниципального управления, использования современных управленческих технологий.
Названными задачами продиктованы логика изложения материала и структура учебника, состоящего из 10 глав. В главе 1 излагаются основы местного самоуправления как концептуальной базы муниципального управления. В главе 2 муниципальное образование исследуется как объект управления.
Глава 3 несет основную методологическую нагрузку учебника в ней рассматривается философия, методы, принципы муниципального управления. Главы 4-7 конкретизируют эти методы и принципы применительно к отдельным сферам муниципальной деятельности.
Глава 8 посвящена рассмотрению структуры и организации деятельности самой муниципальной власти как управляющей подсистемы в системе муниципального управления. Наконец, в главах 9 и 10 рассмотрена специфика муниципального управления в городах федерального значения и в сельской местности.
Выпуск учебника совпал с периодом реформирования системы публичной власти в России, включая местное самоуправление. В октябре 2003 г. был принят новый Федеральный закон Об общих принципах организации местного самоуправления в Российской Федерации. Поэтому в отдельных главах учебника излагаются как существующие проблемы муниципального управления, так и задачи, вытекающие из требований названного закона, вступающего в силу с 1 января 2006 г.
При написании учебника использовались труды многих российских ученых и практиков по проблемам муниципального управления. Среди них: классик российской муниципальной науки начала XX в. Л. А. Велихов, а также Т. Т. Авдеева, Ю. Б. Алексеев, Е. Г. Анимица, А. Е. Балобанов, С. В. Вобленко, А. Г. Воронин, О. И. Генисаретский, В. А. Гневко, Т. М. Говоренкова, А. А. Замотаев, В. В. Иванов, А. Н. Коробова, Л. А. Калиниченко, Ю. В. Кириллов, В. А. Лапин, В. Н. Лек-син, В. Я. Любовный, П. А. Ореховский, А. И. Радченко, В. Е. Рохчин, Ю. В. Филиппов, А. Н. Швецов, А. Н. Широков, П. Г. Щедровицкий, С. Н. Юркова и многие другие.
Использовалась также зарубежная литература.
Авторы учебника при работе над ним сопоставляли свои взгляды, обменивались собственными разработками. Многие главы и разделы учебника написаны двумя, а отдельные тремя авторами.
Такая совместная работа способствовала выработке наиболее эффективных подходов к содержанию и изложению материала.
ОСНОВЫ МЕСТНОГО САМОУПРАВЛЕНИЯ
Цель главы 1 ознакомить читателя с местным самоуправлением как формой осуществления народом своей власти, как способом самоорганизации граждан и как концептуальной базой муниципального управления. Здесь рассмотрены концепция и сущность местного самоуправления, его роль и место в истории человечества и в современном обществе, правовые, территориальные, организационные, финансово-экономические основы местного самоуправления.
Особое внимание уделено изменениям в организации местного самоуправления в России, вызванным принятием в 2003 г. нового Федерального закона Об общих принципах организации местного самоуправления в Российской Федерации.
Результатом изучения главы должно быть системное знание основ местного самоуправления, необходимое для организации муниципального управления.
Концепция и сущностные признаки местного самоуправления. Природа местного самоуправления
Каждая общественная формация характеризуется определенным сочетанием управления и самоуправления.
Управление это внешнее воздействие, поступающее в систему извне.
Самоуправление это внутреннее воздействие, вырабатываемое самой системой.
Любая сложная социально-экономическая система предполагает децентрализацию управленческих функций. Представители каждого иерархического уровня управления имеют свои обязанности, ресурсы и полномочия для их выполнения, несут определенную ответственность за принимаемые решения.
В структурах власти разграничение полномочий и ответственности между ее уровнями может осуществляться по-разному. В тоталитарном государстве подбор руководителей всех уровней (даже при формальной выборности, как это было в СССР), наделение их полномочиями и ресурсами осуществляются сверху вниз, а ответственность снизу вверх. Местная власть в этом случае представляет собой нижний уровень государственной власти. В демократическом обществе источником власти признается народ, устанавливаются ответственность органов власти перед народом и контроль общества над властью, выборы осуществляются на альтернативной основе, разграничение полномочий и ресурсов по уровням управления регулируется законами, а местная власть функционирует на принципах самоуправления.
Решающий голос в принятии решений по вопросам жизнедеятельности в границах данной территории принадлежит жителям этой территории и избираемым ими органам местного самоуправления.
В РФ как демократическом государстве признается самоуправление территориальных единиц разных уровней: субъектов Федерации в рамках федеративного государства, местное самоуправление в муниципальных образованиях, территориальное общественное самоуправление в частях муниципального образования. Местное самоуправление в этой системе есть уровень публичной власти, наиболее приближенный к населению и обладающий значительной автономией и самостоятельностью в решении вопросов местной жизни.
Суть местного самоуправления состоит в признании права гражданина быть источником местной власти, самому принимать решения по повседневным вопросам своей жизни и самому отвечать за их последствия.
В современном обществе утвердился взгляд на местное самоуправление как одну из необходимых основ любого демократического строя, как важнейший принцип организации власти в государстве, как непременное условие формирования и развития гражданского общества.
Основные теории местного самоуправления
Рассмотрим различные взгляды на природу местного самоуправления и соответствующие теории. Они сформировались в основном в XIX в.
Представителями общественной теории местного самоуправления (теории свободной общины) считаются Р. Гнейст, Э. Майер, О. Лабанд, О. Ресслер и др. По их мнению, к трем конституционным властям (законодательной, исполнительной и судебной) необходимо присоединить четвертую общинную власть. Община должна иметь право на самостоятельное и независимое от центральной власти существование, причем государство не создает общину, а лишь признает ее. Носитель власти в общине народ.
Отсюда следует, что круг общинных дел отличен от государственных, государственное вмешательство в ее внутренние дела недопустимо, должностные лица местного самоуправления не являются государственными чиновниками. Изложенная теория обладает тем недостатком, что на деле местное самоуправление не только признается, но и регулируется государством, полное невмешательство государства в дела местного самоуправления невозможно.
Разновидность общественной теории самоуправления хозяйственная теория. По мнению ее сторонников (Р. Моль, А. Васильчиков), функции самоуправления строго хозяйственные.
Этим оправдываются самостоятельность общины (коммуны) и отсутствие государственного надзора за ее деятельностью. Однако властные функции общины на практике не могут быть только хозяйственными.
Юридическая теория исходит из того, что, органы местного самоуправления выполняют часть функций государственного управления, но являются органами не государства, а общины. Все самоуправляющиеся единицы рассматриваются, согласно этой теории, как субъекты предоставленных им в полное обладание государственных прав.
Поэтому необходимо наличие выборных органов местного самоуправления в противоположность органам, назначаемым правительством.
В дореволюционной России существовала политическая теория самоуправления. Согласно ей, должностные лица местного самоуправления не принадлежат к профессиональному чиновничеству, так как исполняют свои обязанности не по назначению от правительства, а по выбору местного населения.
Самоуправление выражается прежде всего в самостоятельности граждан, не поступивших на государственную службу и потому свободных в своем волеизъявлении.
Государственная теория (Л. Штейн, Н. Лазаревский, А. Градовский) в противоположность рассмотренным выше исходит из того, что местное самоуправление часть государства, и поэтому невозможно точное разграничение общинных и государственных дел. Согласно этой теории, общинные дела часть государственных дел, переданных для исполнения на места.
Источником общинной власти служит государство. Всякое управление есть дело государственное, поэтому местное сообщество не обособлено от государства, а служит государственным интересам и целям.
Практика организации местной власти в советский период основывалась именно на этой теории.
Следует заметить, что между государственными и местными делами все же есть принципиальное различие.
Государство имеет дело с гражданами.
Местное самоуправление имеет дело с жителями.
Это образное выражение принадлежит видному российскому юристу М. Краснову и имеет глубокий смысл.
Действительно, обеспечение гражданских и социальных прав и свобод человека, зафиксированных в Конституции РФ, функция государства, тогда как устройство жизни в конкретном поселении вопрос местного значения.
Большинство современных ученых занимают позицию двойственной, государственно-общественной природы местного самоуправления. Соответствующая теория предполагает выполнение общиной как местных дел, не требующих вмешательства и контроля со стороны государства, так и определенного круга дел государственного значения.
В последнем случае органы местного самоуправления выступают агентами государства на местном уровне и действуют под контролем государства.
Наряду с различием местных и государственных дел, следует подчеркнуть принципиальное отличие местного самоуправления от самоуправления в общественных организациях. Оно состоит в том, что местное самоуправление имеет форму публичной власти. Член самоуправляемой общественной организации, не желающий подчиняться ее уставным положениям и требованиям, может просто выйти или быть исключенным из ее состава. Жителя данного поселения исключить невозможно и некуда, поэтому он должен быть принужден к выполнению общих правил и порядков, установленных общиной.
Для возможности такого принуждения органы местного самоуправления должны иметь властные полномочия, полученные от избравшего их населения.
Определение и основные признаки местного самоуправления
Общепризнанные установки и ценности международной демократии, составляющие теоретическую базу местного самоуправления, получили отражение в Европейской Хартии местного самоуправления документе, принятом Советом Европы 15 октября 1985 г. В Европейской Хартии дается следующее определение местного самоуправления:
Под местным самоуправлением понимается право и реальная способность органов местного самоуправления регламентировать значительную часть государственных дел и управлять ею, действуя в рамках закона, под свою ответствегі-ность и в интересах местного населения.
Это право осуществляется советами или собраниями, состоящими из членов, избранных путем свободного, тайного, равного, прямого и всеобщего голосования. Советы или собрания могут располагать подотчетными им исполнительными органами.
Это положение не исключает обращения к собраниям граждан, референдуму или любой другой форме прямого участия граждан там, где это допускается по закону.
Что касается российского законодательства, Федеральный закон Об общих принципах организации местного самоуправления в РФ, принятый в 1995 г. (в дальнейшем Федеральный закон 1995 г.), гласит: Местное самоуправление в Российской Федерации признаваемая и гарантируемая Конституцией Российской Федерации самостоятельная и под свою ответственность деятельность населения по решению непосредственно или через органы местного самоуправления вопросов местного значения, исходя из интересов населения, его исторических и иных местных традиций. В новой редакции того же закона от 2003 г., вступающей в силу с 1 января 2006 г. (в дальнейшем Федеральный закон 2003 г.), говорится: Местное самоуправление в Российской Федерации форма осуществления народом своей власти, обеспечивающая в пределах, установленных Конституцией Российской Федерации, федеральными законами, а в случаях, установленных федеральными законами законами субъектов Российской Федерации, самостоятельное и под свою ответственность решение населением непосредственно и (или) через органы местного самоуправления вопросов местного значения, исходя из интересов населения, с учетом исторических и иных местных традиций. Сопоставление приведенных формулировок показывает, что в Федеральном законе 1995 г. акцент сделан на местное самоуправление как на деятельность населения, а в Федеральном законе 2003 г. как на форму осуществления народом своей власти.
Представляется, что важным является и то, и другое.
Отличие формулировок российских законов от Европейской Хартии местного самоуправления в том, что в Хартии особо выделяется деятельность органов местного самоуправления с возможностью обращений к собраниям граждан и другим формам прямой демократии, тогда как российское законодательство упоминает прежде всего само население и уж затем органы местного самоуправления. В то же время Европейская Хартия говорит не только о праве, но и о реальной способности органов местного самоуправления решать местные вопросы.
Именно реальная способность, прежде всего экономическая и финансовая, служит главным уязвимым местом в российском местном самоуправлении. Вступление России в Совет Европы и ратификация в 1998 г. Европейской Хартии требуют учета всех ее отправных положений.
Европейской Хартией установлено, что принцип местного самоуправления должен быть признан в законодательстве страны и по возможности в конституции страны.
Конституцией же РФ (ст. 3) определено, что единственным источником власти в стране является ее народ, осуществляющий свою власть непосредственно, а также через органы государственной власти и органы местного самоуправления.
Конституционные основы местного самоуправления в РФ рассматриваются в разделе 1.3.
Основные признаки местного самоуправления, отличающие его от государственной власти, наиболее точно указаны Л. Велиховым. К таким признакам он относит:
¦ различие в характере власти. Местное самоуправление власть подзаконная, действующая в порядке и пределах, указанных ей верховной властью;
¦ разграничение сфер компетенции... Речь идет об отграниченности круга дел, предоставленных местному самоуправлению;
¦ самостоятельные источники средств. Нельзя говорить о местном самоуправлении как об особом субъекте прав, если ему не предоставлены те или иные определенные и отграниченные средства к осуществлению своих задач;
¦ территориально ^ограниченный выборный принцип.
Все эти принципы в тех или иных формулировках закреплены в Европейской Хартии местного самоуправления и в Конституции РФ.
Таким образом, местное самоуправление это такой способ децентрализации власти, при котором ее нижний уровень, наиболее приближенный к населению, обладает значительной автономией и самостоятельностью в решении вопросов местной жизни, избирается жителями и несет ответственность перед ними.
Местные интересы, роль и функции местного самоуправления в обществе
Признание местного самоуправления особой формой власти и особым общественным институтом означает признание того, что, наряду с личным интересом каждого человека и государственным интересом, существуют также коллективный интерес местной общины, местного сообщества, т. е. муниципальный интерес. Последний состоит в обеспечении благоприятных условий совместного проживания людей на данной территории. Сам термин муниципалитет происходит от латинских слов munis тяжесть, тягота, бремя и саріо, гесіріо беру, принимаю.
Иными словами, самоуправление бремя общественных дел. В этом смысле муниципалитет служит своеобразной корпорацией жителей, объединившихся для реализации общих интересов и совместного решения общих задач. Ведь население и образуемые им органы могут сами гораздо лучше решать задачи повышения уровня и качества своей жизни, чем государственные органы при централизованном управлении местными делами.
Из признания местного самоуправления следует признание важности местных интересов в реализации государственной политики.
Экономика: Знания - Циклы - Макроэкономика