Обман АТС
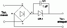
Обман АТСДеньги за повременку не начисляются, пока вызываемый абонент не снимет трубку. Если заставить АТС думать, что трубка не снята, счет не придет. Чтобы это сделать, нужно на стороне вызываемого абонента удерживать напряжение в линии после снятия трубки таким, чтобы посылка сигналов индукторного вызова прекратилась.Смысл в том, что за прекращение индукторного вызова и включение счетчика отвечают разные реле в оборудовании станции, и первое реле срабатывает при более высоком напряжении, чем второе (сделано для того, чтобы второе не срабатывало ложно от индукторного сигнала). То есть вы звоните тому у кого стоит этот девайс и вам не начисляются деньги. Удержать напряжение в линии можно с помощью схемы:

Стабилитрон на напряжение 22...26 вольт (подбираем на месте, постепенно увеличивая, до момента прекращения индукторного вызова). Можно прменить несколько последовательно включенных стабилитронов на меньшее напряжение. При использовании модема иногда может потребоваться запараллелить диоды моста конденсаторами по 0.1...1 uF. Диодный мост можно исключить, если использовать двунапрваленный стабилитрон (или пару включенных встречно), либо включать схему в соответствии с полярностью линии. Замечание: Фрик работает только на 60-вольтовых линиях. В некоторых местностях распостранились 5-вольтовые линии, на них этот трюк не сработает.
Бизнес: Предпринимательство - Малый бизнес - Управление
- Бизнес
- Разновидности бизнеса
- Планирование бизнеса
- Управление бизнесом
- Предпринимательство
- Русское предпринимательство
- Управление и предпринимательство
- Малый бизнес
- Виды малого бизнеса
- Русский малый бизнес
- Управление малым бизнесом
- Posix для малого бизнеса
- Телефония как малый бизнес
- Телефония на Java для малого бизнеса