Герман А. Е. - Основы автоматизации эксперимента. Практикум


Авторы-составители:

кандидат физико-математических наук А.Е. Герман; кандидат физико-математических наук Г. А. Гачко.

Практикум предназначен для студентов физических специальностей, изучающих курс «Основы автоматизации эксперимента». Приводятся описания пяти лабораторных работ, включая теоретический материал, задания и методические рекомендации по их выполнению.

ВВЕДЕНИЕ

Стремительное развитие электроники явилось предпосылкой для широкой автоматизации самых различных процессов в научных исследованиях. При этом сигналы от датчиков, в большинстве случаев по своей природе аналоговые, для обработки с помощью микропроцессорных средств должны быть представлены в цифровом виде. Преобразование сигнала из аналоговой в цифровую форму осуществляется с помощью аналого-цифровых преобразователей (АЦП). Получаемый цифровой сигнал вводится в управляющую ЭВМ или микроконтроллер с помощью портов ввода, обрабатывается и выводится с использованием портов вывода. Обратное преобразование цифрового сигнала в аналоговый осуществляется с помощью цифро-аналоговых преобразователей (ЦАП).

В ряде случаев входные и выходные сигналы управляющей ЭВМ являются цифровыми. Это входные сигналы от дискретных датчиков, работающих по принципу «есть сигнал - нет сигнала». Выходные цифровые сигналы могут быть использованы для управления включением исполнительных устройств и коммутации различных элементов экспериментальной системы.

Совокупность перечисленных элементов (датчик - АЦП -ЭВМ - ЦАП - исполнительное устройство) в различных комбинациях позволяет создавать системы управления широкого применения, использующиеся и для автоматизации научных экспериментов.

Предлагаемый лабораторный практикум содержит описания пяти лабораторных работ по курсу «Основы автоматизации эксперимента» и предназначен для студентов физических специальностей. Первая лабораторная работа посвящена аналоговым ключам на полевых транзисторах (ПТ), являющихся неотъемлемым элементом современных систем сбора и обработки аналого-цифровой информации, а также выполненным на их основе устройствам выборки-хранения (УВХ) аналоговых сигналов. Во второй работе изучаются основные способы цифро-аналогового преобразования. В третьей работе рассмотрены аналого-цифровые преобразователи последовательного приближения. Шаговые двигатели (ЩЦ) нашли широчайшее применение для управления положением элементов опытной установки в физическом эксперименте и системах автоматизированного управления. Четвертая работа посвящена шаговым двигателям и способам управления ими.

Пятая работа является итоговой, сочетающей в себе основные умения и навыки, полученные при выполнении первых работ. В ходе выполнения этой работы необходимо из стандартных элементов (таких как монохроматор с ЩЦ, источник света, датчик оптического излучения, АЦП) построить автоматизированный оптический спектрофотометр, измеряющий спектры пропускания образцов в видимом диапазоне, выполнить его настройку и калибровку, а также получить спектры неизвестных объектов.

В лабораторный практикум включено описание принципов организации параллельного интерфейса Centronics (LPT-порта), что позволяет изучить программные методы обмена информацией на низком уровне. Данный интерфейс используется для сопряжения большинства описываемых лабораторных установок с персональным компьютером и выбран исходя из его многофункциональности и простоты программирования.

Каждое описание лабораторной работы начинается с изложения материала, необходимого для ее выполнения. Далее следуют описание и схема макета лабораторной установки, а также перечень заданий и контрольных вопросов, часть из которых предназначена для самостоятельного изучения. В конце каждой работы приведен список источников, использованных авторами при подборе материала, рекомендуемый студентам в качестве дополнительной литературы.

Особенностью изложения заданий практикума является отсутствие подробных «пошаговых» инструкций к их выполнению. Это позволяет развивать творческий подход, заставляет более глубоко изучать теоретический материал и в дальнейшем принимать участие в решении более сложных задач курсового и дипломного проектирования.

Авторы благодарят инженера кафедры общей физики ГрГУ им. Я. Купаты В.Б. Савицкого за помощь в реализации макетов лабораторных работ, а также рецензентов за ценные замечания при подготовке данного издания.

ЛАБОРАТОРНАЯ РАБОТА № 1

Герман А. Е. - Основы автоматизации эксперимента. Практикум>


АНАЛОГОВЫЕ КЛЮЧИ

УСТРОЙСТВО

ВЫБОРКИ-ХРАНЕНИЯ

ЦЕЛЬ РАБОТЫ

Изучить устройство, принцип действия, основные параметры и область применения аналоговых ключей на полевых транзисторах, а также устройство выборки-хранения, построенное на их основе.

ОБОРУДОВАНИЕ

Макет устройства выборки-хранения, три регулируемых источника питания 0-15 В, мультиметр, двухлучевой осциллограф, генератор низкочастотных импульсов, набор конденсаторов, соединительные провода.

ОПИСАНИЕ МАКЕТА

О?

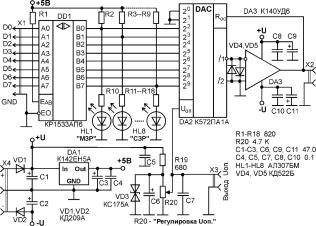
Принципиальная схема лабораторной установки приведена на рис. 1. В основе схемы лежат два повторителя напряжения: на ОУ DA1 реализован входной, а на DA2 - выходной повторитель. Применены операционные усилители К544УД2 с внутренними цепями частотной коррекции, имеющие вход на полевых транзисторах с очень высоким (свыше 1 ГОм) входным сопротивлением. Данные ОУ характеризуются очень низким уровнем собственных шумов.

DA1 DA2 К544УД2 С1 ,С2,С4,С6,С9,С11 22.0

DD1 К176КТ1 СЗ,С5,С8,С10 0.1
Герман А. Е. - Основы автоматизации эксперимента. Практикум>
Вся схема охвачена отрицательной обратной связью через резистор R2, позволяющей скомпенсировать напряжение смещения ОУ DA2. Диоды VD3 и VD4 также, как и в схеме на рис. 1.5, служат для предотвращения насыщения ОУ DA1 при размыкании ключа DD1.1.

В качестве ключа используется один из четырех аналоговых двунаправленных ключей, размещенных в корпусе микросхемы К176КТ1. Данный ключ способен коммутировать двуполярные сигналы, так как он оснащен входом для подключения источника отрицательного напряжения питания к подложке (на схеме не показан). Для примененного ключа паспортная величина сопротивления открытого канала R6KJI менее 500 Ом, неидентичность сопротивлений каналов в пределах одного корпуса не превышает 10 Ом. При нагрузке 10 кОм на частоте 10 кГц отношение сигналов на выходе ключа в замкнутом и разомкнутом состояниях превышает 65 дБ. Сопротивление разомкнутого ключа ReblKJl достигает 100 ГОм.

Конденсатор хранения С7* подключается к специальным подпружиненным контактам на плате, что позволяет быстро его заменять. Конденсаторы С1-С6, С8-С11 служат для фильтрации напряжения питания и защиты ОУ от помех. Диоды VD1 и VD2 предохраняют схему от подключения напряжения питания в обратной полярности. VD5 и VD6 служат защитой входа управления от подачи на него управляющего напряжения, превышающего напряжение источника питания, либо отрицательного напряжения (естественно, в обоих случаях необходимо сделать поправку на величину падения напряжения на диоде). Резистор R1 обеспечивает уровень лог. 0 на неподключенном входе управления, исключая включение ключа от сигнала помехи, наведенного на этот вход.

Устройство питается от двуполярного источника стабилизированного напряжения ±15 В, подключаемого к разъему Х2. На входной разъем XI допустимо подавать сигналы, не превышающие напряжения источника питания минус 2 В. К выходу схемы ХЗ может быть подключена любая нагрузка сопротивлением не менее 1 кОм и емкостью не более 0,1 мкФ. На вход управления Х4 допустима подача управляющих сигналов КМОП-логики, работающей от напряжения источника питания 15 В.

Внимание: все подключения, а также замена конденсатора хранения С7* должны осуществляться только при выключенных источниках питания, входного сигнала и сигнала управления. Включение макета осуществляется в следующей последовательности: напряжение питания, входное напряжение, сигнал управления. Выключение производится в обратном порядке.

ЗАДАНИЯ К РАБОТЕ
Герман А. Е. - Основы автоматизации эксперимента. Практикум>
1. Изучите теоретический материал, посвященный аналоговым ключам и области их использования. Ответьте на контрольные вопросы, приведенные в конце работы.

2. Используя справочную литературу, рассмотрите внутреннее устройство и параметры промышленно выпускаемых аналоговых ключей К176КТ1 и К561КТЗ, а также мультиплексоров К561КП1 и К561КП2.

3. Изучите электрическую схему макета лабораторной установки и принципы ее работы.

4. Используя справочную литературу, проведите анализ типов конденсаторов, выданных преподавателем (в данной работе будут использованы конденсаторы КМ5, КМ6, К10-7В, КСО, МБМ, К73-11, К73-9, К73-17, емкостью 2,2-100 нФ), и выберите 3 конденсатора, наиболее пригодных по своим характеристикам для использования в качестве запоминающих в схемах УВХ.

5. Подключите макет установки к источнику питания ±15 В. Подайте на вход УВХ постоянное напряжение в несколько вольт. К выходу схемы подключите вольтметр. Экспериментально определите величину входного сопротивления ОУ DA2 на основании измеренного времени полного разряда конденсатора хранения С7* (для этого эксперимента используйте конденсатор емкостью свыше 0,5 мкФ). Для управления УВХ используйте ручную подачу управляющего напряжения от источника питания. Эксперимент повторите 3 раза. Результат усредните.

6. Подключив вместо конденсатора хранения С7* резистор известного сопротивления (1-6,8 кОм), измерьте напряжение на выходе схемы при замкнутом ключе. На основании измеренного напряжения, сопротивления резистора и напряжения, поданного на вход схемы, определите сопротивление ключа. Повторите эксперимент 3 раза для резисторов разного сопротивления. Усредните полученный результат.

7. Подключите к входу управления УВХ регулируемый генератор прямоугольных импульсов низкой частоты. Один из входов двухканального осциллографа подключите к выходу генератора, а другой - к выходу УВХ. Определите максимальное время хранения входного напряжения с точностью 10 %, 5 %, 1 %. Для проведения этого эксперимента на вход УВХ подается постоянное напряжение в несколько вольт. Частота импульсов генератора выбирается таким образом, чтобы спад выходного напряжения, наблюдаемый на экране осциллографа в период хранения, не превысил заданной точности. Период следования импульсов генератора будет являться неизвестным временем. Эксперимент проводится 3 раза для всех отобранных в п. 4 конденсаторов, результаты усредняются.

8. На основании анализа результатов предыдущего задания определите величину входного сопротивления ОУ DA2 и сравните ее с результатом, полученным при выполнении задания №5.

Герман А. Е. - Основы автоматизации эксперимента. Практикум>


КОНТРОЛЬНЫЕ ВОПРОСЫ

1. Какие приборы называются аналоговыми ключами?

2. Какие свойства полевых транзисторов делают их пригодными для использования в аналоговых ключах?

3. Как устроен ключ на одном МОП-транзисторе? Каковы его недостатки?

4. Как устроен КМОП-ключ? Чем определяется его сопротивление во включенном состоянии ReKJll

5. От чего зависит максимальная частота сигналов, коммутируемых аналоговым ключом?

6. Перечислите известные Вам параметры аналоговых ключей.

7. Как влияют на работу ключа его паразитные емкости?

8. Где используются аналоговые ключи?

9. Где применяется устройство выборки-хранения?

10. Как устроено УВХ?

11. Каким образом устраняется влияние напряжения смещения ОУ выходного повторителя УВХ?

12. Какие параметры УВХ Вы знаете? Какие методы могут быть использованы для улучшения этих параметров?

13. Как влияют параметры конденсатора хранения на точностные и динамические параметры УВХ?

ЛИТЕРАТУРА
Герман А. Е. - Основы автоматизации эксперимента. Практикум>
1. Волович Г.И. Аналоговые коммутаторы // Схемотехника. -2001,- №3-4.

2. Хоровиц П, Хилл У. Искусство схемотехники. - М.: Мир, 1993.-Т.1.

3. Богданович М.И., Трель И.Н., Прохоренко В.А., Шалимо В.В. Цифровые интегральные микросхемы: Справочник. - Минск: Беларусь, 1991.

4. Пухальский Г.И., Новосельцева Т.Я. Проектирование дискретных устройств на интегральных микросхемах. -М.: Радио и связь, 1990.

5. В помощь радиолюбителю: Сборник. Вып. 109 / Сост. Алексеева И.Н. - М.: Патриот, 1991.

6. Булычев А.А., Галкин В.И., Прохоренко В.А. Аналоговые интегральные схемы: Справочник. - Минск: Беларусь, 1993.

ЛАБОРАТОРНАЯ РАБОТА № 2

ЦИФРО-АНАЛОГОВЫЕ

ПРЕОБРАЗОВАТЕЛИ

ЦЕЛЬ РАБОТЫ

Изучить основные способы цифро-аналогового преобразования, схемы построения цифро-аналоговых преобразователей (ЦАП) и их основные характеристики. Освоить принципы программно-управляемого обмена информацией через параллельный порт и реализовать генератор сигналов специальной формы на основе ЦАП.

ОБОРУДОВАНИЕ

Макет ЦАП, два регулируемых источника питания 0-15 В, мультиметр, осциллограф, персональный компьютер, соединительные провода.

ОПИСАНИЕ МАКЕТА

О?

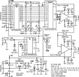
Структурная схема лабораторной установки приведена на рис. 2, а ее принципиальная схема - на рис. 3. Сигналы шины данных интерфейса Centronics подключены ко входам буфера, выполненного на основе микросхемы DD1, представляющей восьмиразрядный двунаправленный шинный усилитель-формирователь с повышенной нагрузочной способностью. В данной схеме свойство двунаправленности DD1 не используется. Микросхема работает как однонаправленный буфер, передавая информацию, поданную на входы А0-А7, на выходы В0-В7. Такое направление жестко задано уровнем лог. 1 на входе ЕАВ. Инверсный вход ЕО может использоваться для перевода выходов DD1 в отключенное Z-состояние (при ЕО=1), но это свойство также не используется.

+ ІІ/-ІІП
Герман А. Е. - Основы автоматизации эксперимента. Практикум>
Рис. 2. Структурная схема лабораторной установки
Питание Centronics
Герман А. Е. - Основы автоматизации эксперимента. Практикум>
Выход
Рис. 3. Принципиальная схема лабораторной установки
Назначение DD1 - согласование по нагрузочной способности выходов интерфейса с подключаемыми к нему устройствами. Выходы буфера нагружены на входы ЦАП DA1 и индикаторные светодиоды HL1-HL8 (МЗР-СЗР), визуально отображающие состояния восьми линий данных.

Резисторы R2-R9 обеспечивают «подтягивание» уровня лог. 1 с целью обеспечения надежного управления входами ЦАП DA2.

В схеме используется 10-разрядный умножающий ЦАП типа К572ПА1А, выполненный по классической R-2R схеме. Два младших разряда шины данных ЦАП подключены к общему проводу с целью уменьшения количества разрядов ЦАП до восьми. К572ПА1А имеет два токовых выхода /1 и /2, подключаемых ко входу преобразователя ток-напряжение (ПТН) и общему проводу соответственно. Между указанными выходами включены два встречно-параллельно соединенных диода VD4, VD5. Их основное назначение - защита ключей ЦАП от приложения к ним отрицательного напряжения свыше 0,7 В.

Преобразователь ток-напряжение реализован по стандартной инвертирующей схеме на ОУ DA3. Резистор в цепи обратной связи преобразователя встроен в состав ЦАП. На выходе преобразователя, являющемся также выходом установки Х2 «Выход», возможна генерация любого напряжения из диапазона от -Uon до 0 В.

Источник опорного напряжения Uon имеет очень простую схему, в которой используется двуханодный стабилитрон VD3 КС 175А с номинальным напряжением стабилизации 7,5 В. Применение двуханодного стабилитрона позволяет минимизировать температурную зависимость напряжения стабилизации. Ток через VD3 ограничивается последовательно включенным резистором R19. Переменный резистор R20 «Регулировка Uon» необходим для подстройки опорного напряжения в диапазоне от 0 В до напряжения стабилизации VD3. Напряжение с ползунка этого резистора поступает на вход Uon DA2. Конденсатор С 6 используется для дополнительной фильтрации опорного напряжения. Рассматриваемая схема ИОН не отличается очень высокой стабильностью, однако для целей лабораторного практикума ее параметры вполне пригодны. ИОН имеет внешний выход для целей контроля - разъем ХЗ «Выход Uon».

Лабораторная установка запитывается от источника двуполярного напряжения ±15 В, подключаемого к разъему XI «Питание». На элементах VD1, VD2, Cl, С2 выполнены входные цепи защиты от изменения полярности напряжения питания, а также фильтры. Напряжение +U и -U, снимаемое с конденсаторов Сіи С2 соответственно, используется для питания DA2 и DA3. Конденсаторы С 8-С 11 используются для дополнительной фильтрации питающего напряжения ОУ DA3 и размещаются в непосредственной близости от него.

На микросхеме DA1 и конденсаторах СЗ, С4 собран источник стабильного напряжения +5 В, которое питает входной буфер DD1 со схемами индикации.

Внимание: все подключения выполняются только при выключенных компьютере и источниках питания установки. Несоблюдение данного требования может привести к выходу компьютера и или макета лабораторноіі установки из строя.

ЗАДАНИЯ К РАБОТЕ
Герман А. Е. - Основы автоматизации эксперимента. Практикум>
1. Изучите теоретический материал, посвященный ЦАП. Ответьте на контрольные вопросы, приведенные в конце работы.

2. Используя справочную литературу, рассмотрите внутреннее устройство и параметры используемого в данной работе ЦАП К572ПА1А.

3. Изучите электрическую схему макета лабораторной установки и принципы ее работы.

4. Изучите устройство и принципы программирования параллельного порта Centronics (см. Приложение). Ответьте на контрольные вопросы, приведенные в конце Приложения.

5. Подключите макет ЦАП к источникам питания и персональному компьютеру. Подключите вольтметр к выходу источника опорного напряжения и определите диапазон регулирования опорного напряжения переменным резистором «Регулировка иоп».

6. Отработайте программные приемы посылки чисел в порт. Напишите программу, устанавливающую на выходе ЦАП введенное с клавиатуры значение напряжения от 0 до 2,55 В, заранее установив требуемую величину опорного напряжения.

7. Напишите программу, генерирующую на выходе ЦАП пилообразный сигнал произвольной частоты. Для контроля выходного сигнала используйте осциллограф.

8. Доработайте программу, написанную в п. 7, с целью получения на выходе ЦАП сигнала треугольной формы с частотой 30 Гц.

9. Напишите программу, генерирующую на выходе ЦАП синусоидальный сигнал с частотой 10 Гц.

10. Напишите программу, осуществляющую циклический вывод в ЦАП с заданной частотой содержимого произвольного файла данных.

11. Экспериментально определите максимальную частоту посылки данных в порт для используемой вычислительной системы и программного обеспечения.

1. Для чего предназначены цифро-аналоговые преобразователи?

2. Как устроен ЦАП с суммированием весовых токов? Перечислите его основные достоинства и недостатки.

3. Какие принципы положены в основу ЦАП с R-2R матрицей?

4. Почему утверждается, что R-2R матрица имеет постоянный импеданс?

5. Объясните выражения (2, 3), полученные для выходных токов ЦАП с R-2R матрицей.

6. Какие ЦАП называют умножающими? Подумайте, где они могут использоваться?

7. Перечислите известные Вам способы формирования выходного напряжения для ЦАП с токовым выходом.

Почему резистор в цепи обратной связи для схемы на рис. 2.36 обычно выполняют в составе ЦАП?

8. Что такое разрешающая способность ЦАП?

9. Перечислите основные виды погрешностей цифро-аналогового преобразования и укажите, как они определяются.

10. Какие характеристики ЦАП Вам известны?

11. Какова физическая природа шумов и выбросов на выходе ЦАП?

КОНТРОЛЬНЫЕ ВОПРОСЫ
Герман А. Е. - Основы автоматизации эксперимента. Практикум>
Герман А. Е. - Основы автоматизации эксперимента. Практикум>


ЛИТЕРАТУРА

1. Волович Г.И. Цифро-аналоговые преобразователи. - ЮУрГУ, эл. вариант на .

2. Федоров Б.Г., Телец В.Н., Дегтяренко В.П. Микроэлектронные цифро-аналоговые и аналого-цифровые преобразователи. -М.: Радио и связь, 1984.

3. Хоровиц П., Хилл У. Искусство схемотехники.- М.: Мир, 1993.-Т. 2.

4. Сопряжение датчиков и устройств ввода-вывода с компьютерами IBM PC / Пер. с англ. - М.: Мир, 1994.

5. Ефимин М.К., Шушкевич С.С. Основы радиоэлектроники. -Минск: Университетское, 1986.

6. Intersil AD7520, AD7521 datasheet. - Intersil, 2002.

7. Богданович М.И., Грель И.Н., Прохоренко В.А., Шалимо В.В. Цифровые интегральные микросхемы: Справочник. - Минск: Беларусь, 1991.

8. Булычев А.А., Галкин В.И., Прохоренко В.А. Аналоговые интегральные схемы: Справочник. - Минск: Беларусь, 1993.

ЛАБОРАТОРНАЯ РАБОТА № 3

Герман А. Е. - Основы автоматизации эксперимента. Практикум>


АЦП

ПОСЛЕДОВАТЕЛЬНОГО

ПРИБЛИЖЕНИЯ

ЦЕЛЬ РАБОТЫ

Изучить основные способы аналого-цифрового преобразования, устройство аналого-цифровых преобразователей последовательного приближения и их основные параметры. Освоить построение программно управляемых АЦП последовательного приближения и последовательного счета.

ОБОРУДОВАНИЕ

Макет АЦП последовательного приближения, три регулируемых источника питания 0-15 В, мультиметр, осциллограф, персональный компьютер, соединительные провода.

ОПИСАНИЕ МАКЕТА

О?

Структурная и принципиальная схемы установки показаны на рис. 4 и 5 соответственно. При построении макета использован ЦАП, выполненный на микросхеме К572ПА1А (DA2), на выходе которого включен преобразователь ток-напряжение (ПТН), построенный по классической инвертирующей схеме на ОУ DA3. Часть схемы, включая входной буфер, схемы индикации, ЦАП, ПТН и стабилизатор напряжения +5 В, не отличается от уже рассмотренного нами в предыдущей работе устройства (см. подробное описание работы № 2). Опорное напряжение установлено равным 2,56 В и может регулироваться подстроечным резистором R20.

+U/-Un
Герман А. Е. - Основы автоматизации эксперимента. Практикум>
Рис. 4. Структурная схема лабораторной установки
Выход DA3 подключен к разъему Х2 «-Ueblx» и ко входу инвертирующего усилителя на ОУ DA5. Коэффициент усиления данной схемы определяется отношением номиналов R24 к R23. Как видно, этот коэффициент равен 1. Поэтому схема ОУ

Герман А. Е. - Основы автоматизации эксперимента. Практикум>
Рис. 5. Принципиальная схема лабораторной установки
DA5 выполняет роль инвертирующего повторителя и служит для получения положительного выходного напряжения ЦАП. Ее выход подключен к контрольному разъему ХЗ «+U6blx» и ко входу опорного напряжения (инвертирующий вход) компаратора DA4.

Компаратор является пороговым устройством, сравнивающим входное напряжение (подаваемое на неинвертирующий вход DA4) с опорным. В случае, если Uex больше, чем Uonin ui. на его выходе устанавливается уровень лог. 1. В противном случае там присутствует уровень лог. 0. Для индикации состояния компаратора использован светодиод HL9, излучающий свет при состоянии лог. 0 на выходе, т. е. в случае, когда входное напряжение меньше опорного, генерируемого ЦАП. Выход компаратора подключей также ко входу линии РЕ (Paper End) интерфейса «Centronics» ХЕ Состояние данной линии может быть проверено путем опроса пятого бита регистра слова состояния LPT-порта с адресом 379h (см. Приложение).

Входом схемы является разъем Х4 «Вход АЦП». Элементы R21, VD4 необходимы для защиты входа компаратора от подачи на него напряжения, превышающего напряжение источника питания (5 В).

Используя описанную схему, возможно построить АЦП, работающий по алгоритму последовательного приближения или последовательного счета (следящий АЦП). Для этого необходимо программно устанавливать значения напряжения на выходе ЦАП, анализируя состояние выхода компаратора и принимая решение о величине числа, посылаемого в ЦАП в следующий момент времени. Алгоритмы работы названных АЦП более подробно описаны в теоретической части работы.

Внимание: все подключения выполняются только при выключенных компьютере и источнике питания установки. Несоблюдение данного требования может привести к выходу компьютера и или макета лабораторной установки из строя.

Герман А. Е. - Основы автоматизации эксперимента. Практикум>


ЗАДАНИЯ К РАБОТЕ

1. Изучите теоретический материал, посвященный АЦП, и ответьте на контрольные вопросы, приведенные в конце работы.

2. Изучите устройство и принципы программирования параллельного порта Centronics (см. Приложение). Ответьте на контрольные вопросы, приведенные в конце Приложения.

3. Изучите описание лабораторной установки, ее электрическую схему.

4. Подключите к установке персональный компьютер, источники питания ±15 В и к неинвертирующему выходу ЦАП -вольтметр. Программно установите на выходе ЦАП напряжение, равное половине U0„=2,56 В. Подключив ко входу установки источник питания с регулируемым напряжением в диапазоне 0-3 В и изменяя это напряжение, наблюдайте за переключением выхода компаратора. Напишите программу, отслеживающую состояние выхода компаратора и отображающую это состояние на мониторе компьютера.

5. Напишите программу управления АЦП, реализующую алгоритм последовательного приближения. Программа должна измерять напряжения, поданные на вход АЦП, в диапазоне

0-и0„.

6. Напишите аналогичную программу, работающую по алгоритму последовательного счета.

7. Установите на входе АЦП постоянное напряжение из рабочего диапазона. Подключив осциллограф к неинвертирующему выходу ЦАП +ивых, получите и проанализируйте осциллограммы сигнала при выполнении процедуры последовательного приближения и последовательного счета.

8. Используя результаты и. 5-7, экспериментально определите время преобразования АЦП для каждого метода. Оптимизируйте программы с целью сокращения этого времени.

9. Дайте характеристику полученного АЦП с точки зрения его производительности и наличия недостатков. Сделайте выводы относительно максимальной скорости изменения входного сигнала, для которого допустимо использовать данный АЦП без УВХ на входе.

Герман А. Е. - Основы автоматизации эксперимента. Практикум>


КОНТРОЛЬНЫЕ ВОПРОСЫ

1. Какие устройства называют аналого-цифровыми преобразователями ? Где они применяются?

2. Из каких операций состоит процедура аналого-цифрового преобразования?

3. Что такое дискретизация и квантование?

4. Какая дискретизация получила название равномерной?

5. Что утверждает теорема отсчетов?

6. Какая частота называется частотой Найквиста?

7. Какие проблемы возникают при дискретизации реальных сигналов? Как они преодолеваются ?

8. Какие проблемы возникают при выполнении операции дискретизации при помощи АЦП?

9. Что такое апертурная неопределенность?

10. Для чего используют УВХ на входе АЦП?

11. Опишите характеристику преобразования АЦП и виды погрешностей, возникающих при аналого-цифровом преобразовании.

12. Дайте определение наиболее важных параметров АЦП. Какие из них должны в первую очередь приниматься во внимание разработчиком?

13. Опишите принцип работы АЦП последовательного приближения.

14. Чем отличается следящий АЦП от АЦП последовательного приближения?

15. Дайте сравнительную характеристику изученных видов АЦП в сравнении с другими известными типами преобразователей.

Герман А. Е. - Основы автоматизации эксперимента. Практикум>


ЛИТЕРАТУРА

1. Волович Г.И. Аналого-цифровые преобразователи. - ЮУрГУ, эл. вариант на .

2. Хоровиц П., Хилл У. Искусство схемотехники. - М.: Мир, 1993.-Т. 2.

3. Федоров Б.Г., Телец В.Н., Дегтяренко В.П. Микроэлектронные цифро-аналоговые и аналого-цифровые преобразователи. -М.: Радио и связь, 1984.

4. Гитис Э.И., Пискулов Е.А. Аналого-цифровые преобразователи. - М.: Энергоиздат, 1981.

5. Бахтиаров Г.Д., Малинин В.В., Школин В.П. Аналого-цифровые преобразователи. - М.: Советское радио, 1980.

6. Сопряжение датчиков и устройств ввода-вывода с компьютерами IBM PC / Пер. с англ. - М.: Мир, 1994.

7. Ефимии М.К., Шушкевич С.С. Основы радиоэлектроники. -Минск: Университетское, 1986.

8. Богданович М.И., Грель И.Н., Прохоренко В.А., Шалимо В.В. Цифровые интегральные микросхемы: Справочник.- Минск: Беларусь, 1991.

9. Булычев А.А., Галкин В.И., Прохоренко В.А. Аналоговые интегральные схемы: Справочник-Минск: Беларусь, 1993.

ЛАБОРАТОРНАЯ РАБОТА № 4

Герман А. Е. - Основы автоматизации эксперимента. Практикум>


УПРАВЛЕНИЕ

ШАГОВЫМИ

ДВИГАТЕЛЯМИ

ЦЕЛЬ РАБОТЫ

Изучить устройство, принцип действия, основные параметры шаговых двигателей и способы управления ими. Освоить методы программной реализации различных способов управления обмотками шагового двигателя.

ОБОРУДОВАНИЕ

Устройство управления шаговыми двигателями, шаговый двигатель, регулируемый источник питания 0-30 В, мультиметр, двухлучевой осциллограф, персональный компьютер, соединительные провода.

ОПИСАНИЕ МАКЕТА

О?

Структурная схема лабораторной установки приведена на рис. 6. Система состоит из контроллера, управляемого с помощью интерфейса Centronics IBM-совместимого компьютера, и шагового двигателя Ml типа ШДА-3 Используемый ШД является униполярным, с двумя парами обмоток, соединенных одними из выводов попарно. Два таких «общих» вывода соединены вместе и подключены к источнику питания напряжением +U. Оставшиеся четыре вывода обмоток, обозначенные как Ф1-Ф4, подключены к контроллеру.

Перечислим основные характеристики двигателя ШДА-3: номинальное напряжение питания - 29 В; потребляемый ток -1,1 А; частота приемистости - 100 Гц; номинальный вращающий момент - 2,30- ІО"2 Нм; номинальный шаг - 22,5°.

о

Ф1
ф?
ФЗ
Ф4
М1 ШДА-3
ИНДИКАТОРЫ

ФАЗ

МУЛЬТИП

ЛЕКСОР

СТАБИЛИЗАТОР

НАПРЯЖЕНИЯ

+5В
Герман А. Е. - Основы автоматизации эксперимента. Практикум>
Рис. 6. Структурная схема лабораторной установки
РЕВЕРСИВНЫМ

СЧЕТЧИК-

ДЕШИФРАТОР

+1 -1

Выбор

О^ О направления

ТАКТОВЫЙ

ГЕНЕРАТОР

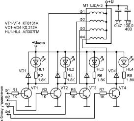
Контроллер выполнен на двух печатных платах, соединенных вместе плоским кабелем. Первая из них содержит блок управления, вторая - блок ключей, коммутирующих обмотки двигателя, и индикаторы состояния. Принципиальные схемы указанных блоков приведены на рис. 7 и 8 соответственно.

Рассмотрим устройство блока управления. На микросхеме DA1 выполнен стабилизатор напряжения, обеспечивающий питание микросхем DD1-DD5 стабилизированным напряжением +5 В. Диод VD1 служит для защиты схемы от выхода из строя при подключении источника питания в неправильной полярности. Конденсаторы С1-СЗ необходимы для фильтрации напряжения источника питания и для защиты от проникновения помех по цепям питания в схему блока управления.

Тактовый генератор служит источником импульсов для реверсивного счетчика и выполнен по стандартной схеме мультивибратора на двух инверторах DD1.1 и DD1.2. Элемент DD1.3 является буферным. К его выходу подключен индикаторный светодиод HL1 «Такт», который используется для визуального наблюдения за частотой импульсов тактового генератора. Импульсы с выхода тактового генератора также поступают на один из входов «+1» или «-1» реверсивного счетчика на микросхеме DD2. Выбор входа осуществляется перестановкой положения перемычки S1 «Направление», расположенной на плате блока управления. От положения этой перемычки зависит направление вращения ШД в автономном режиме работы установки.

На микросхемах DD2-DD4 выполнен реверсивный счетчик-дешифратор. DD2 представляет собой четырехразрядный реверсивный двоичный счетчик со входами предварительной записи. Данные входы в приведенной схеме не используются. Слово на выходах счетчика инкрементируется или декрементируется по фронту импульса, пришедшего на вход «+1» или «-1». При этом на другом входе должен быть зафиксирован уровень лог. 1. Начальное состояние счетчика не имеет значения, поэтому вход начальной установки R не используется.

Двоичный код с двух младших разрядов счетчика подается на входы микросхемы DD3. Эта микросхема является сдвоенным дешифратором-демультиплексором, преобразующим входной двоичный код в выходной десятичный. Используется только один из встроенных в нее дешифраторов (нижний на схеме). На инверсные входы разрешения этого дешифратора Е и С2 постоянно подается активный уровень лог. 0.

Выходы микросхемы DD3 инверсные. Сигнал с этих выходов следует на входы преобразователя кодов, выполненного на

Герман А. Е. - Основы автоматизации эксперимента. Практикум>
DD4.1

DD4.2
14

DD1.4
DD2
D1 СТ2 1
D2 2
D4 4
D8 8
» С R > =

15
+ 1 -1 <=

0
КР1533ИЕ7
DD3

DC

D1 D2<b— D30— D4y—

E1T

E2(>

ЕЗІ

E4<>

' I—<J> E C2

_L КР1533ИД4

Centronics к блоку ключей

16

DD5.1
DC
А1 В1
А2 В2
АЗ ВЗ
оЕО
16

17

18

19
*Ф1

17_

*Ф2

HL1

АЛ307ГМ I "Такт" 4-K

IS.

*ФЗ

19

->Ф4

10

DD4.3

гУчЩ

_I 3

КР1533ЛН1 --

»D0

DD5.2
10

11

12

13

14
АО DC во
А1 В1
А2 В2
АЗ ВЗ
оЕО
16

17

18

19
11

*D1

VD1 КД213А R1-R6 560 C1 100.0 C2 470.0 C3 0.1

12

>D2

13

DD4.4

>D3

14

>D4

15

Л

15

?GND

Х2

КР1533ЛАЗ КР1533АП5 Рис. 7. Принципиальная схема блока управления

микросхеме DD4, содержащей четыре двухвходовых логических элемента И-НЕ. Такая схема преобразователя позволила организовать требуемые для обеспечения работы ШД в полношаговом двухфазном режиме последовательности импульсов.

Мультиплексор построен с использованием микросхемы сдвоенного шинного усилителя-формирователя DD5. Назначение мультиплексора - переключение потоков данных с выхода преобразователя (в автономном режиме работы, входы А на рис. 6) и интерфейса Centronics (в режиме управления от компьютера, входы В на рис. 6).

Выходы обоих усилителей-формирователей ВО-ВЗ объединены вместе и подключены ко входам ключей, управляющих обмотками ШД. Выходы могут быть переведены в отключенное Z-состояние путем подачи сигнала с уровнем лог. 1 на вход разрешения ЕО каждого формирователя. Входы ЕО DD5.1 и DD5.2 объединены через инвертор DD1.4. Ко входу этого инвертора (и, соответственно, входу ЕО DD5.2) подключена линия данных D4 интерфейса Centronics. Подача уровня лог. О на эту линию приводит к отключению схем блока управления от ключей ШД и подключению к этим ключам линий D0-D3 интерфейса Centronics.

Герман А. Е. - Основы автоматизации эксперимента. Практикум>
Рис. 8. Принципиальная схема блока ключей
Принципиальная схема блока ключей приведена на рис. 8. Блок состоит из четырех одинаковых ключей, выполненных на транзисторах VT1-VT4. Используются мощные составные транзисторы КТ8131А, что позволило обойтись без использования дополнительных каскадов усиления управляющих сигналов.

Обмотки ШД Ml включены в цепь коллектора каждого из транзисторов ключей. Для ограничения напряжения на коллекторах VT1-VT4 параллельно обмоткам подключены обратнос-мещенные импульсные диоды VD1-VD4, обеспечивающие шунтирование ЭДС самоиндукции, возникающей в моменты размыкания ключа. Параллельно этим диодам включены индикаторные светодиоды HL1-HL4 с токоограничивающими резисторами R2-R8, позволяющие визуально контролировать наличие напряжения на обмотках Ф1-Ф4 шагового двигателя.

Для включения контроллера необходимо:

- подключить источник питания установки напряжением 15-30 В к гнездам «+» и «-» на плате блока управления соблюдая полярность;

- подключить кабель интерфейса Centronics к LPT-порту персонального компьютера;

- подключить шаговый двигатель к разъему на плате блока ключей;

- включить источник питания установки;

- включить питание компьютера.

Внимание: все подключения выполняются только при выключенных компьютере и источнике питания установки. Несоблюдение данного требования может привести к выходу компьютера и или блока управления шаговым двигателем из строя.

Герман А. Е. - Основы автоматизации эксперимента. Практикум>


ЗАДАНИЯ К РАБОТЕ

1. Изучите теоретический материал, посвященный шаговым двигателям, и ответьте на контрольные вопросы, приведенные в конце работы.

2. Изучите устройство и принципы программирования параллельного порта Centronics (см. Приложение). Ответьте на контрольные вопросы, приведенные в конце Приложения.

3. Изучите описание лабораторной установки, ее электрическую схему.

4. Изучите паспортные характеристики используемого в данной работе шагового двигателя.

5. Включите лабораторную установку, переведя ее в автономный режим работы (D4=l, кабель интерфейса не подключен к адаптеру LPT-порта компьютера). Напряжение питания установки +15 В. С помощью двухлучевого осциллографа исследуйте используемый в автономном режиме способ формирования импульсов на обмотках ШД. На основании изученного теоретического материала охарактеризуйте этот способ.

6. Подключите установку к параллельному порту Centronics персонального компьютера. Используя компилятор языка Borland Pascal, напишите программу, реализующую постоянное вращение ШД в полношаговом однофазном режиме со скоростью 5 шагов в секунду по часовой стрелке без разгона.

7. Выполните задание 6, реализуя вращение вала двигателя на заданное пользователем количество шагов в полношаговом двухфазном режиме против часовой стрелки.

8. Напишите программу, выполняющую вращение вала двигателя в полушаговом режиме против часовой стрелки на 100 шагов и затем на 200 шагов в обратном направлении со скоростью 30 шагов в секунду.

9. Напишите универсальную подпрограмму, выполняющую поворот вала ШД на заданное количество шагов в заданном направлении с плавным разгоном до заданной скорости в полушаговом режиме. Параметры вращения (количество шагов, скорость, направление) задаются в виде параметров подпрограммы.

10. Плавно увеличивая (от нуля) скорость вращения вала нена-груженного и нагруженного различной нагрузкой ШД, определите резонансные скорости ШД, на которых работа носит неустойчивый характер.

11. Постройте зависимость максимальной скорости вращения (в шагах в секунду) ненагруженного и нагруженного ШД от напряжения источника питания (в пределах 15-24 В). Объясните полученную зависимость.

1. Какое устройство называют шаговым двигателем?

2. Где применяются шаговые двигатели?

3. Перечислите достоинства и недостатки ШД.

4. Какие виды шаговых двигателей Вы знаете?

5. Как устроен ТТТД с переменным магнитным сопротивлением?

6. Как устроен ТТТД с постоянными магнитами?

7. Какие шаговые двигатели называются гибридными?

8. С какой целью на роторе и статоре некоторых типов ШД изготавливают множество зубцов?

9. В чем различие между биполярными и униполярными ШД? ТО. Как использовать униполярный ШД в биполярном режиме?

Т Т. Какой ШД называют четырехобмоточным? Какие варианты

включения обмоток такого ШД Вы можете предложить?

Т2. Чем определяется момент, создаваемый ШД?

ТЗ. Какие способы управления фазами ШД Вам известны?

Т4. Как реализуется полношаговый режим работы ШД?

Т5. Как реализуется полушаговый режим работы ШД?

Тб. Что такое микрошаговый режим работы? В чем его преимущества и недостатки?

Т7. Что такое частота приемистости ШД?

Т8. Как осуществляются пуск, торможение и реверс ШД?

T9. Подумайте, какие причины приводят к возникновению резонанса в шаговых двигателях и какими средствами можно бороться с этим явлением ?

20. Предложите вариант функциональной схемы контроллера, обеспечивающего управление ШД в микрошаговом режиме.

КОНТРОЛЬНЫЕ ВОПРОСЫ
Герман А. Е. - Основы автоматизации эксперимента. Практикум>
Герман А. Е. - Основы автоматизации эксперимента. Практикум>


ЛИТЕРАТУРА

Т. Ридико Л. Раз-шажок, два- шажок // Схемотехника. - 200 Т. -№ 7-ТО (эл. вариант на ).

2. Армейский Е.В., Фалк Г.Б. Электрические микромашины. -М.: Высшая школа, 1985.

3. Ивоботенко Б.А. и др. Дискретный электропривод с шаговыми двигателями. - М.: Энергия, 1971.

4. Подлипенский В.С., Сабинин Ю.А., Юрчук Л.Ю. Элементы и устройства автоматики / Под ред. Ю.А.Сабинина. - Л.: Политехника, 1994.

5. Электродвигатель шаговый ШДА-1. Паспорт.

6. Электродвигатель шаговый ШДА-3. Паспорт.

ЛАБОРАТОРНАЯ РАБОТА № 5

АВТОМАТИЗИРОВАННЫМ

СПЕКТРОФОТОМЕТР

ЦЕЛЬ РАБОТЫ

Изучить принципы построения, программирования и отладки автоматизированных систем сбора и обработки аналого-цифровой информации на основе макета оптического спектрофотометра.

ОБОРУДОВАНИЕ

Макет оптического спектрофотометра (источник света, держатель образца, монохроматор с шаговым двигателем, фокусирующая оптика, фотоприемник с усилителем), набор датчиков (фототранзистор, фотодиод, фоторезистор), макет устройства управления шаговым двигателем, макет АЦП, макет коммутатора портов (демультиплексора), три регулируемых источника питания 0-30 В, мультиметр, осциллограф, персональный компьютер, соединительные провода, светофильтры-образцы с известными и неизвестными спектрами оптического пропускания.

ОПИСАНИЕ МАКЕТА

О?

Функциональная схема лабораторной установки приведена на рис. 9. Источником света является галогеновая лампа Л, свет от которой собирается оптической системой осветителя. Далее свет поступает на коллиматор К, с выхода которого пучок плоско-параллельных лучей падает на образец ОБР, в качестве которого может быть использован плоский светофильтр или кювета с раствором. Прошедший образец свет собирается на входной щели монохроматора с помощью системы линз Л.

Герман А. Е. - Основы автоматизации эксперимента. Практикум>
ФП

БЛОК

УПРАВЛЕНИЯ

ШАГОВЫМ

ДВИГАТЕЛЕМ
Рис. 9. Функциональная схема макета одноканального спектрофотометра
Герман А. Е. - Основы автоматизации эксперимента. Практикум>


Монохроматор выделяет узкий участок спектра из всего падающего излучения и позволяет производить плавную перестройку по шкале длин волн. Для автоматизированного управления монохроматором в его составе предусмотрен шаговый двигатель ШД. управляемый от блока контроллера, аналогичного изученному нами в лабораторной работе № 4.

Излучение, прошедшее монохроматор, попадает на фотоприемник ФП, расположенный непосредственно на выходной щели монохроматора. Используется фототранзистор VT1 типа ФТ2-К, включенный согласно схеме на рис. 10. Выходной сигнал фототранзистора подается на вход неинвертирующего усилителя, выполненного на ОУ DA1 по стандартной схеме. Коэффициент усиления равен 10. Регулировка чувствительности производится с помощью переменного резистора R1. Использование столь простой конструкции возможно из-за высоких интенсивностей световых потоков в данной установке.

Герман А. Е. - Основы автоматизации эксперимента. Практикум>
Рис. 10. Принципиальная схема усилителя фотоприемника
Сигнал с выхода усилителя подается на вход АЦП. Применяется АЦП последовательного приближения в виде известного Вам макета из лабораторной работы № 3.

Так как в данной работе одновременно используются два устройства (контроллер ШД и АЦП), требующие подключения к порту Centronics, возникла необходимость применения демультиплексора портов. Это устройство (рис. 11) выполнено на двух параллельных регистрах DD1 и DD2 типа КР1533ИРЗЗ. Указанные микросхемы представляют собой буферные регистры, построенные на восьми D-триггерах, имеют по восемь входов (D0-D7) и выходов (Q0-Q7) данных. Выходные элементы регистра имеют третье состояние, однако это свойство описываемой схемой не используется (на инверсные входы разрешения выхода ЕО обеих микросхем подан уровень лог. 0). Микросхемы имеют тактовый вход синхронизации С. Запись информации в D-триггеры регистров осуществляется при подаче на этот вход уровня лог. 0. При наличии на входе С уровня лог. 1 регистры работают как обычные буферные элементы, пропуская на выход информацию, поданную на входы.

Таким образом, для записи в регистр необходимо установить слово данных на входах D,, а затем перевести тактовый вход из состояния лог. 1 в состояние лог. 0. Входы данных обоих регистров объединены и подключены к шине данных интерфейса Centronics XI. В качестве сигналов управления регистрами используются инверсные сигналы интерфейса SLCT IN# и STROBE#. Управлять данными линиями можно, изменяя состояние битов 3 и 0 в регистре управления с адресом 37Ah (см. Приложение). Для индикации состояния перечисленных сигналов на плате демультиплексора портов имеются два светодиода HL1 «Порт 1» и HL2 «Порт 2», излучающих свет, когда соответствующие регистры находятся в режиме хранения информации.

Выходы регистров образуют два порта с разъемами Х2 и ХЗ. Работа демультиплексора заключается в посылке на порт 1 или 2 данных в зависимости от состояния управляющих сигналов. Порт 2 предназначен для подключения блока АЦП. Линия ввода РЕ (Paper End), необходимая для контроля за состоянием компаратора АЦП (см. описание лабораторной работы № 3), подключена непосредственно к одноименной линии интерфейса. К порту 1 подключается блок управления шаговым двигателем.

X1 Centronics

DO* D1 * D2* D3* D4 * D5* D6* D7* SLOT IN#* STROBE# «¦ PE * GND*

+5B

R1

10

11

12

Г?'

т

11_

DD1
DO RG Q0
D1 Q1
D2 Q2
D3 Q3
D4 Q4
D5 Q5
? в Об
D7 Q7
С
іЕО
ХЗ Порт2 <D0 <D1 <D2 <D3 <D4 <D5 <D6 <D7

<PE |-U-<GND
KP1533MP33

DD2
c

zr

<

>.

Si

О

Ш

Si

820

АЛ307БМ "Порт2"

<sz)

Ac У

+5BP

?

R2 820

HLl(V)

АЛ307БМч--’/

"Порт1"

VD1 КД209А C1.C2 100.0 СЗ 0.1

X4

!>

VD1

RG

10

C

гфЕО

Q0

Q1

Q2

Q3

Q4

Q5

Q6

Q7

X2 Порт1 < DO

<D1

<D2

<D3

<D4

<D5

<D6

<D7

GND

KP1533I4P33

DA1

К142ЕН5А

+5В

о

In Out GND

“Г GND “Г

C1

C2 C3

Рис. 11. Принципиальная схема демультиплексора портов

С использованием микросхемы DAI К142ЕН5А выполнен стабилизатор напряжения +5 В, использующийся для питания микросхем регистров.

Процесс получения спектров с использованием описанного прибора может происходить по следующей схеме (предполагается, что нам известно число шагов ШД на единицу длины волны, а также текущее положение монохроматора).

1. Управляя шаговым двигателем, осуществляется перестройка монохроматора в положение, соответствующее началу спектрального диапазона Ат!>!, подлежащего записи. 2. Осуществляется первый цикл преобразования АЦП для получения значения интенсивности света в начальной точке. 3. Производится перестройка монохроматора в новое положение А/ А„„„ ДА, где ДА, - шаг сканирования. 4. Производится цикл преобразования АЦП с целью получения значения в точке А;. 5. Процесс повторяется для точки Aj=A;+AA и т. д. до тех пор, пока не будет достигнуто значение шкалы А„ШЛ.

При записи спектров пропускания с помощью разработанного спектрофотометра должна учитываться нелинейная зависимость излучательной способности лампы и чувствительности фотоприемника от длины волны. Регистрируемая интенсивность света представляется в виде произведения трех сомножителей:

7(А) = /0(АЖА)ДА), (5.10)

где: /0(А) - интенсивность, даваемая источником света; к{А) -чувствительность фотоприемника; ДА) - коэффициент пропускания образца.

Таким образом, чтобы получить истинный спектр пропускания ДА), необходимо полученный спектр разделить на величину

М(А) = /0(АЖА), (5.11)

определяющую аппаратную функцию спектрометра. Аппаратная функция зависит от параметров системы и нестабильна вследствие колебаний параметров источника питания лампы, изменения температуры окружающей среды и т. д. Для получения аппаратной функции сканируется спектр лампы без установленного образца. Данную операцию желательно выполнять перед каждой записью спектра неизвестного образца, после получения которого необходимо выполнить коррекцию, разделив спектр ДА,) на функцию АД А).

Аналогичным приемом можно пользоваться и в случае, если мы хотим записать спектр пропускания образца с поправкой. Например, нам необходимо определить спектр пропускания света пленки, нанесенной на стекло. Мы можем получить аппаратную функцию системы для случая установленного стекла без нанесенной пленки, затем записать спектр стекла с пленкой и выполнить коррекцию, получив требуемый спектр.

Внимание: все подключения выполняются только при выключенных компьютере и источниках питания узлов установки. Несоблюдение данного требования может привести к выходу компьютера и/или установки из строя.

Герман А. Е. - Основы автоматизации эксперимента. Практикум>


ЗАДАНИЯ К РАБОТЕ

1. Изучите теоретический материал, посвященный спектральным приборам и оптическим датчикам, ответьте на контрольные вопросы, приведенные в конце работы.

2. Повторите материал лабораторных работ № 2-4, а также Приложения. Ответьте на контрольные вопросы в конце этих работ.

3. Изучите описание лабораторной установки, ее функциональную схему, электрическую схему демультиплексора портов и усилителя сигналов фотоприемника.

4. Изучите используемые в работе оптические приборы и вспомогательные элементы.

5. Соберите и отъюстируйте оптическую схему установки таким образом, чтобы интенсивность светового потока, прошедшего через монохроматор, была максимальной. Воспользуйтесь вольтметром, подключенным к выходу усилителя фотоприемника. Отрегулируйте чувствительность системы регистрации таким образом, чтобы максимальный выходной сигнал не превышал величины опорного напряжения АЦП, равного 2,56 В.

6. Соберите электрическую схему установки, подключив демультиплексор портов к интерфейсу Centronics, а к выходным портам 1 и 2 демультиплексора - АЦП и блок управления ШД соответственно. На вход АЦП подайте сигнал с выхода усилителя фотоприемника. Выход блока управления ШД подключите к ТТТД монохроматора.

7. Отработайте принципы управления ТТТД с использованием демультиплексора портов. Напишите универсальную подпрограмму, позволяющую организовать вращение ШД с заданной скоростью, в заданном направлении, на заданное количество шагов. Вращение осуществлять с плавным разгоном, считая частоту приемистости ШД равной 70 Гц. Входные параметры подпрограммы: направление вращения, скорость, число шагов.

8. Используя шкалу монохроматора, экспериментально определите количество шагов ШД на единицу длины волны. Для этого найдите количество шагов, затрачиваемое установкой для прохождения по всему спектру - от 'ктт до Хтах.

9. Напишите универсальную подпрограмму, выполняющую процедуру аналого-цифрового преобразования по методу последовательных приближений и возвращающую значение результата преобразования.

10. Используя результаты заданий 7-9, напишите программу записи спектров пропускания образца, работающую по алгоритму, приведенному на с. 39. Программе необходимо сообщать следующие параметры: начальную и конечную границы интервала сканирования 'ктт, скорость сканирования по спектру (в нанометрах в минуту), интервал (шаг) сканирования ДА. Перед началом сканирования монохроматор переводится в положение, соответствующее началу рабочего диапазона. Результат сканирования записывается в файл, имеющий два столбца, разделенных символом табуляции. Первый столбец содержит данные о длине волны, второй - о величине сигнала, измеренного с помощью АЦП на данной длине волны.

11. Используя написанную программу, получите аппаратную функцию спектрометра, проведя запись спектра во всем рабочем диапазоне без установленного образца. Постройте полученную зависимость в виде графика.

12. Получите аппаратную функцию спектрофотометра, заменив штатный датчик-фототранзистор на выданный преподавателем фотодиод, фоторезистор. Предварительно настройте чувствительность системы для каждого датчика аналогично заданию 5. Проанализируйте результат и определите, какой из имеющихся датчиков наиболее пригоден для создания прибора, работающего во всей видимой области спектра.

13. Используя образцы-светофильтры с известными спектрами (выданными преподавателем), получите и постройте графически их спектры пропускания, поглощения и оптической плотности с учетом аппаратной функции прибора. Проведите калибровку изготовленного спектрометра по длинам волн, т. е. определите погрешность смещения реально регистрируемых спектров в сравнении с эталонными.

14. Получите спектры поглощения и оптической плотности всех неизвестных образцов, выданных преподавателем, с учетом аппаратной функции и калибровки по длинам волн.

15. Предложите способ доработки созданного спектрометра с целью регистрации спектров зеркального отражения. Реализуйте этот способ.

Герман А. Е. - Основы автоматизации эксперимента. Практикум>


КОНТРОЛЬНЫЕ ВОПРОСЫ

<N со

I. Какие приборы называются спектральными?

В чем заключается принцип фотометрических измерений? Что такое монохроматор?

Какие диспергирующие устройства применяют для построения монохроматоров?

5. Как устроен монохроматор, использующий отражательную дифракционную решетку?

6. Как устроен монохроматор, использующий призму?

7. Как устроен простейший одноканальный спектрофотометр?

8. В чем заключается отличие одноканальных спектрофотометров от двухканальных?

9. Какие источники света используют в спектрофотометрах?

10. Где применяются спектрофотометры?

II. Сформулируйте закон Бугера-Ламберта.

12. Что характеризует показатель поглощения?

13. Какие величины называют коэффициентом пропускания, поглощения, оптической плотностью? Как они связаны друг с другом и с показателем поглощения?

14. Перечислите известные Вам виды приемников оптического излучения.

15. Какие полупроводниковые приборы получили название фоторезисторов? Как они устроены?

16. Объясните явление фотопроводимости.

17. От чего зависит спектральная чувствительность фоторезистора?

18. Какие параметры фоторезисторов Вы знаете?

19. Как устроен фотодиод?

20. В чем заключаются преимущества и недостатки схем включения фотодиодов в режиме источника тока и обратносме-щенного фотодиода?

21. Какие параметры материала, из которого изготавливают фотодиод, приводят к ограничению его спектральной чувствительности в длинноволновой и коротковолновой областях спектра?

22. Как устроен р-і-п фотодиод? Каковы его преимущества и недостатки?

23. Что такое лавинный фотодиод?

24. Каков принцип действия фототранзистора?

25. Почему фототранзисторы не обладают повышенной чувствительностью в сравнении с фотодиодами, несмотря на наличие усиления фототока?

26. Какие параметры фотодиодов и фототранзисторов Вы можете назвать?

27. Какие факторы влияют на быстродействие фотодиодов и фототранзисторов?

Герман А. Е. - Основы автоматизации эксперимента. Практикум>


ЛИТЕРАТУРА

1. Пешкова В.М, Громова М.И. Методы абсорбционной спектроскопии в аналитической химии. - М.: Высшая школа, 1976.

2. Пароль Н.В., Кайдалов С.А. Фоточувствительные приборы и их применение. - М.: Радио и связь, 1991.

3. Василевский А.М., Кропоткин М.А., Тихонов В.В. Оптическая электроника. - Л.: Энергоатомиздат, 1990.

4. Носов ЮР. Оптоэлектроника. - М.: Советское радио, 1977.

5. Анисимова И.И., Глуховской Б.М. Фотоэлектронные умножители. - М.: Советское радио, 1974.

6. Виглеб Г. Датчики; Пер. с нем. - М.: Мир, 1989.

7. Кунце Х.И. Методы физических измерений; Пер. с нем. - М.: Мир, 1989.

8. Хоровиц П., Хилл У. Искусство схемотехники. - М.: Мир, 1993.-Т. 2, 3.

9. Волович Г.И. Аналого-цифровые преобразователи. - ЮУрГУ, эл. вариант на .

10. Федоров Б.Г., Телец В.Н., Дегтяренко В.П. Микроэлектронные цифро-аналоговые и аналого-цифровые преобразователи. -М.: Радио и связь, 1984.

11. Ридико Л. Раз-шажок, два- шажок // Схемотехника. - 2001. -№7-10.

12. Богданович М.И., Трель И.Н., Прохоренко В.А., Шалимо В.В. Цифровые интегральные микросхемы: Справочник. - Минск: Беларусь, 1991.

13. Булычев А.А., Галкин В.И., Прохоренко В.А. Аналоговые интегральные схемы: Справочник. - Минск: Беларусь, 1993.

ПРИЛОЖЕНИЕ

ИНТЕРФЕЙС CENTRONICS И ЕГО ПРОГРАММИРОВАНИЕ

ЦЕЛЬ РАБОТЫ

Изучить стандартный параллельный интерфейс Centronics (LPT-порт), широко используемый для подключения периферийных устройств к ЭВМ, его организацию, электрические характеристики, а также способы программирования.

ТЕОРЕТИЧЕСКИЙ МАТЕРИАЛ

ИНТЕРФЕЙС CENTRONICS

Исторически параллельный интерфейс был введен в персональный компьютер (ПК) для подключения принтера (отсюда и аббревиатура LPT - Line Print Terminal - построчный принтер). Однако впоследствии он стал использоваться и для подключения других периферийных устройств (ПУ). Базовая разновидность порта позволяет передавать данные только в одном направлении (от ПК к ПУ), однако позднее был разработан ряд стандартов двунаправленной передачи данных, рассмотренных далее.

Адаптер параллельного интерфейса представляет собой набор регистров, расположенных в адресном пространстве устройств ввода-вывода. Количество регистров зависит от типа порта, однако три из них стандартны и присутствуют всегда. Это регистр данных, регистр состояния и регистр управления. Адреса регистров отсчитываются от базового, стандартные значения которого ЗВСЬ. 378h, 278h. Порт может использовать аппаратное прерывание (IRQ7 или IRQ9). Многие современные системы позволяют изменять режим работы порта, его адрес и IRQ из настроек базовой системы ввода-вывода (Base Input Output System -BIOS) Setup.

LPT порт имеет внешнюю 8-битную шину данных, 5-битную шину сигналов состояния и 4-битную шину управляющих сигналов. Порт асимметричен - 12 линий работают на вывод и только 5 - на ввод.

Понятие Centronics относится к набору сигналов, протоколу обмена и 36-контактному разъему, устанавливаемому в принтерах. Большинство современных принтеров совместимы с интерфейсом Centronics. Назначение сигналов и контакты разъема ПУ, на который они выведены, приведены в таблице 1.

Сигнал Auto LF практически не применяется, но его неправильное значение приводит к тому, что принтер либо делает пропуски строк, либо печатает строки поверх друг друга, либо дублирует строки при печати в два прохода.

Сигнал T Конт. Hanp. Назначение
STROBE# 0 1 I Строб данных. Передается ЭВМ, данные фиксируются по низкому уровню сигнала
DO ... D7 1 2-9 I Линии данных. D0 - младший бит
ACK# 0 10 О Acknowledge — импульс подтверждения приема байта (запрос на прием следующего). Может использоваться для формирования прерывания
BUSY 1 11 О Занят. Прием данных возможен только при низком уровне сигнала
PE 1 12 о «1» сигнализирует о конце бумаги
SELECT 1 13 о «1» сигнализирует о включении принтера (ГП — готовность приемника), обычно +5 В через резистор от источника питания ПУ)
AUTO

LF#
0 14 I Автоматический перевод строки. Если «0», то ПУ при получении символа CR (перевод каретки) выполняет функцию LF — перевод строки
ERROR# 0 32 о Ошибка ПУ (off-line, нет бумаги, нет тонера, внутренняя ошибка)
IN IT# 0 31 I Инициализация (переход к началу строки, сброс всех параметров на значения по умолчанию)
SLCT

IN#
0 36 I Выбор принтера. При «1» принтер не воспринимает остальные сигналы интерфейса
GND 19-

30,

33
- Общий провод
Примечание: столбец «Т» - активный уровень сигнала: «1» - высокий активный уровень, «О» - низкий активный уровень. Столбец «Напр» - направление передачи по отношению к принтеру: «I» - Input (вход), «О» - Output (выход).
Аналогом интерфейса Centronics является отечественный ИРПР-М. Кроме него, существует интерфейс ИРПР (устаревший), который отличается протоколом обмена, отсутствием сигнала «Error» и инверсией линий данных. Кроме этого, ко всем

входным линиям ИРПР подключены пары согласующих резисторов: 220 Ом к +5 В и 330 Ом к общему проводу. Это перегружает большинство интерфейсных адаптеров современных ПК.

Временная диаграмма обмена данными по интерфейсу Centronics приведена на рис. 12. Передача начинается с проверки источником сигнала ERROR. Если он установлен, то обмен не производится. Затем проверяется состояние сигнала BUSY. Если он равен «0», то источник приступает к передаче байта данных. Для передачи байта источник выставляет на линии D0-D7 байт данных и выдает сигнал STROBE#. Приемник по сигналу STROBE# (здесь и далее по тексту значок «#» после названия сигнала является признаком того, что сигнал имеет низкий активный уровень) читает данные с шины данных и выставляет сигнал BUSY на время его обработки. По окончании обработки приемник выдает сигнал ACK# и снимает сигнал BUSY. Если в течение длительного времени (6 — 12 с) источник не получает АСК#, то он принимает решение об ошибке «тайм-аут» (time-out) устройства. Если после приема байта приемник по какой-либо причине не готов принимать данные, то он не снимает сигнал BUSY. При программной реализации обмена по указанному протоколу желательно ограничить время ожидания снятия BUSY (обычно 30 — 45 с), иначе возможно зависание программы.

D0-D7

Действительные данные

\—Г

STROBE# BUSY ,

\.

ACK#

т.

Рис. 12. Протокол обмена данными по интерфейсу Centronics

Стандартный параллельный порт называется SPP (Standard Parallel Port). SPP порт является однонаправленным, на его базе программно реализуется протокол обмена Centronics. Порт обеспечивает возможность генерации прерывания по импульсу ACK# на входе. Сигналы порта выводятся на стандартный разъем DB-25F (розетка), который размещен непосредственно на плате адаптера или соединяется с ним плоским шлейфом.

Контакт

DB-25S
Провод

шлейфа
I/O Сигнал Контакт

DB-25S
Провод

шлейфа
I/O Сигнал
1 1 ол STROBE# 10 19 I* ACK#
2 3 0(1) DO 11 21 I BUSY
3 5 0(1) D1 12 23 I РЕ
4 7 0(1) D2 13 25 I SELECT
5 9 0(1) D3 14 2 ОЛ AUTO LF#
6 11 0(1) D4 15 4 I ERROR#
7 13 0(1) D5 16 6 ол IN IT#
8 15 0(1) D6 17 8 ол SELECT

IN#
9 17 0(1) D7 18-25 10,22,

14,16,

18,20,

22,24,26
- GND
Примечание. «I/O» - направление передачи: «I» - вход; «О» - выход; «0(1)» - выход, состояние которого может быть считано при определенных условиях, «0/1» - выходные линии, состояние которых читается при чтении из соответствующих регистров порта, «*» - Вход ACK# соединен с питанием +5 В через резистор 10 кОм, Эго сделано для исключения ложных прерываний, т, к, прерывание генерируется по отрицательному перепаду сигнала на входе АСК#,
13 DB-25F 1

Герман А. Е. - Основы автоматизации эксперимента. Практикум>
••••••••
Герман А. Е. - Основы автоматизации эксперимента. Практикум>


25 14

Рис. 12. Разъем (розетка) интерфейсного адаптера Centronics DB-25F

Названия соответствуют названиям сигналов интерфейса Centronics (таблица 2), а изображение разъема интерфейсного адаптера со стороны компьютера приведено на рис. 12.

В качестве недостатков стандартного LPT порта (SPP) следует отметить невысокую скорость передачи данных (100 — 150 кБ/с), загрузку процессора при передаче данных, невозможность двунаправленного побайтного обмена. Существует «радиолюбительская» методика двунаправленного обмена, которая со-

стоит в том, что для ввода данных на линии D0-D7 выставляют «1», а в качестве передатчика используют микросхемы с открытым коллектором, которые при открытом транзисторе могут снижать напряжение логической единицы до уровня порядка 1,5 — 1,7 В. Ток ограничен на уровне 30 мА. Как видно из уровней сигналов, они не соответствуют уровням ТТЛ, поэтому многие порты не работают в таком режиме или работают нестабильно. Кроме того, такой способ может быть опасен для адаптера порта, который будет работать с предельными для него токами.

Стандарт IEEE 1284, принятый в 1994 году, определяет термины SPP, ЕРР и ЕСР. Стандарт определяет 5 режимов обмена данными, метод согласования режима, физический и электрический интерфейсы. Согласно IEEE 1284, возможны следующие режимы обмена данными через параллельный порт.

Compatibility Mode — однонаправленный вывод данных по протоколу Centronics. Этот режим соответствует стандартному порту SPP.

Nibble Mode — ввод байта в два цикла (по 4 бита), используя для ввода линии состояния. Этот режим обмена может использоваться на любых адаптерах.

Byte Mode — ввод байта целиком, используя для приема линии данных. Этот режим работает только на портах, допускающих чтение выходных данных (Bi-Directional или PS/2 Туре 1).

ЕРР (Enhanced Parallel Port) Mode - двунаправленный обмен данными, при котором управляющие сигналы интерфейса генерируются аппаратно во время цикла обращения к порту (чтения или записи в порт). Эффективен при работе с устройствами внешней памяти, адаптерами локальных сетей.

ЕСР (Extended Capability Port) Mode - двунаправленный обмен с возможностью аппаратного сжатия данных по методу RLE (Run Length Encoding), использующий буферы FIFO (First Input -First Output) и прямой доступ к памяти. Управляющие сигналы интерфейса генерируются аппаратно. Данный режим эффективен для принтеров, сканеров и других высокоскоростных устройств.

В современных ЭВМ с LPT-портом на системной плате режим работы (SPP, ЕРР, ЕСР или их комбинация) задается в BIOS Setup. Режим Compatibility Mode полностью соответствует SPP и часто установлен по умолчанию. Все остальные режимы расширяют функциональные возможности интерфейса и повышают его производительность. Кроме того, стандарт регламентирует способ согласования режима, доступного как ПК, так и периферийному устройству.

Физический и электрический интерфейс. Стандарт IEEE 1284 определяет физические характеристики приемников и передатчиков сигналов. IEEE 1284 предусматривает два уровня интерфейсной совместимости: первый уровень — для устройств, не требующих высоких скоростей обмена, но использующих возможность смены направления передачи данных; второй уровень — устройства, работающие в расширенных режимах, с высокими скоростями и длинными кабелями. Требования к передатчикам приведены в таблице 3, для приемников - в таблице 4.

Таблица 3. Требования стандарта IEEE 1284 к передатчикам
Требование Значение
Диапазон уровней сигналов без нагрузки -0,5..+5,5 В
Уровень «1» при токе нагрузки 14 мА, не менее +2,4 В
Уровень «0» при токе нагрузки 14 мА, не более +0,4 В
Выходной импеданс, измеренный на разъеме 50±5 Ом
Скорость нарастания/спада импульса (должна находиться в указанных пределах) 0,05 ... 0,4 В/нс
Таблица 4. Требования стандарта IEEE 1284 к приемникам
Требование Значение
Допустимые пиковые значения сигналов, выдерживаемые без ошибок в работе, В -2,0 ... +7,0
Порог срабатывания «1», не выше, В 2,0
Порог срабатывания «0», не ниже, В 0,8
Гистерезис приемника (пределы), В 0,2-1,2
Входной ток (втекающий и вытекающий), не более, мкА 20
Входная емкость, не более, пФ 50
Примечание'. Входные линии соединяются с шиной питания резистором 1,2 кОм.
Стандарт определяет три типа используемых разъемов: А (DB-25S), В (Centronics-36), С (новый малогабаритный 36-контактный разъем). Интерфейсные кабели могут иметь от 18 до 25 проводников (в зависимости от числа проводников GND). Не предъявляется жестких требований к экранировке и прочим параметрам, однако такие кабели могут работать только на низких скоростях при длине не более 2 метров.

Кабели, удовлетворяющие повышенным требованиям, маркируются как «IEEE Std 1284 - 1994 Compliant». Они могут иметь длину до 10 метров.

Работа с параллельным портом на низком уровне (т. е. на

уровне прямого обращения к контроллеру порта) применяется при решении различного круга задач по обмену информацией с нестандартными устройствами, для написания драйверов принтеров и ряда других задач. Прямая работа с контроллером позволяет реализовать любой протокол обмена с устройством и использовать линии порта по своему усмотрению.

Контроллер порта расположен в адресном пространстве устройств ввода-вывода, и обращение к нему производится посредством команд IN и OUT Ассемблера или при помощи специальных команд компиляторов программ, написанных на языках высокого уровня.

Базовые адреса портов следующие: 378h - порт LPT1; 278h - порт LPT2; 3BCh - порт LPT3.

Таблица 5. Регистры стандартного LPT порта (SPP)
Адрес Название W-R
Base+0 Data Register - регистр данных (DR) W/R
Base+1 Status register - регистр состояния (SR) R
Base+2 Control Register - регистр управления (CR) W/R
Примечание. «W-R» - доступные операции («W» - запись, «R» - чтение, «W/R» - запись/чтение).
По базовому адресу расположен основной регистр порта -регистр данных (DR). Записанные в этот регистр данные выводятся на выходные линии интерфейса D0-D7. Результат чтения этого регистра зависит от схемотехники адаптера и соответствует либо записанным ранее данным, либо сигналам на линиях D0-D7, что не всегда одно и то же. При стандартном исполнении справедлив первый вариант - читаемые данные равны ранее записанным.

Регистр состояния (SR). Представляет собой порт ввода, на который заведены сигналы состояния от внешнего устройства. Допускает только чтение. Назначения битов данного регистра приведены в табл. 6.

Бит Вес Название

бита
Назначение
7 128 BUSY Инверсное отображение состояния линии Busy (11). При низком уровне на линии 11 (Busy) бит равен «1» - ПУ готово к приему очередного байта
6 64 АСК Отображение состояния линии ACK# (10).

«0» - подтверждение приема,

«1» - обычное состояние
5 32 РЕ Отображение состояния линии Paper End (12). «0» - норма, «1» - в ПУ нет бумаги
4 16 SLCT

OUT
Отображение состояния линии Select (13).

«0» - ПУ не выбрано, «1» - ПУ выбрано
3 8 ERROR

(инверсн.)
Отображение состояния линии Error# (15).

«0» - ошибка ПУ, «1» - обычное состояние
2 4 PIRQ Флаг прерывания по ACK# (только для ЭВМ

IBM PS/2). Обнуляется, если ACK# вызвал аппаратное прерывание. «1» - после сброса или после чтения регистра состояния
1-0 2-1 - Не используются (резерв)
Таблица 7. Биты регистра управления CR
Бит Вес Название

бита
Назначение
7 128 - Резерв
6 64 - Резерв
5 32 DIRECTION Бит управления направлением порта.

«1» - режим чтения (ввода), «0» - режим записи(вывода)
4 16 ACKINTEN Бит управления генерацией прерывания по ACK# . «1» - разрешить прерывание по спаду ACK# (10)
3 8 SLCT IN Управление линией SLCT IN# (17).

«1» - работа принтера разрешена
2 4 I NIT Управление линией IN IT# (16). «1»-обычное состояние, «0» - аппаратный сброс ПУ
1 2 AUTO LF Управление линией AUTO LF# (14). «1» -включить режим «Auto LF», «0» - обычное состояние
0 1 STROBE Управление линией STROBE# (1). «1» -стробирование данных, «0» - обычное сост.
Регистр управления (CR). Регистр управления представляет собой порт вывода, допускающий чтение и запись. Биты 0, 1, 3 инвертируются, т. е. «1» в данных битах регистра управления соответствует «О» на соответствующих линиях порта. Назначения битов регистра управления приведены в табл. 7. Бит 5 используется только двунаправленными портами.

Программирование интерфейса. Для разработки прикладных программ необходимо выбрать язык программирования. Если требуется несложная, быстрая и компактная программа, которая не содержит сложных вычислительных операций, то для ее написания лучше выбирать язык низкого уровня (язык Ассемблера). Язык Ассемблера относится к группе машинноориентированных языков, т.е. каждому семейству микропроцессоров соответствует свой язык.

Язык высокого уровня следует выбирать, если необходимо производить сложные вычисления, или в случае, если высокое быстродействие программы не требуется. Объектные коды, полученные в результате трансляции программ, написанных на языке высокого уровня, обычно занимают в памяти ЭВМ намного больше места и исполняются медленнее в сравнении с программами на Ассемблере. Часто применяется подход, когда критичные к быстродействию части программы пишутся на Ассемблере, а вычислительные процедуры - на языке высокого уровня, например, на Паскале или Си.

Рассмотрим работу с регистрами интерфейса CENTRONICS на языке Паскаль и Ассемблере (запись в порт):

ПАСКАЛЬ: АССЕМБЛЕР 8086:

mov al,x

Port[$378]:=x movdx,378h

out dx,al

X - число типа «byte» (0...255). Например, при посылке 170 (dec) = 10101010 (bin) на линии D0-D7 единичный сигнал будет присутствовать на выводах Dl, D3, D5, D7 (обозначение линий начинается с D0). Число 170 останется на выводах разъёма до тех пор, пока Вы не пошлёте туда же другое число (это может сделать и другая программа) или не выключите компьютер. Заметьте, что адрес порта в команде задан в шестнадцатиричном (hex) виде, а посылка - в десятичном (dec). Если вместо Паскаль-команды

Port[$378]:=170;

Вы примените (чтение из порта) d:=Port[$378];

где d - переменная, то d примет значение последнего посланного в порт байта или, при переходе в режим ввода, значение байта, поданного на порт внешним устройством.

Пример чтения регистра состояния на языке Паскаль:

d:=Port[$379].

В переменной d после выполнения этой команды будет отображено состояние порта.

Приведем пример фрагмента программы, которая считывает байт с линий данных D0-D7:

Port[$37A]:=32; {«вкнючает» единицу в пятом бите,

переводя порт в режим ввода}

d:=Port[$378];

Как видно из примеров, программирование LPT-порта является весьма простой задачей, что позволяет в значительной степени облегчить работу разработчика программного обеспечения устройств с обсуждаемым интерфейсом.

Герман А. Е. - Основы автоматизации эксперимента. Практикум>


КОНТРОЛЬНЫЕ ВОПРОСЫ

1. Для чего предназначен параллельный интерфейс Centronics?

2. Что представляет собой адаптер LPT-порта?

3. Перечислите основные параметры интерфейса Centronics.

4. Какие основные сигналы используются интерфейсом Centronics для обеспечения передачи данных от компьютера к периферийному устройству?

5. Опишите стандартный протокол обмена данными через интерфейс Centronics.

6. Перечислите режимы обмена данными через LPT-порт согласно спецификации IEEE 1284.

7. Как осуществляется двунаправленный обмен данными через LPT-порт?

8. Какими электрическими параметрами обладает LPT-порт, выполненный согласно спецификации IEEE 1284?

9. Как осуществляется работа с LPT-портом на низком уровне?

10. Какие функции выполняет регистр данных?

11. Перечислите биты регистра состояния и регистра управления стандартного LPT-порта, укажите их назначение.

12. Как осуществляется программирование регистров интерфейса с использованием языка Паскаль?

Герман А. Е. - Основы автоматизации эксперимента. Практикум>


ЛИТЕРАТУРА

1. Гук М. Аппаратные средства IBM PC: Энциклопедия - СПб: Питер Ком, 1999.

2. Мячев А.А. Интерфейсы средств вычислительной техники: Справочник - М.: Радио и связь, 1992.

3. Фролов А.В., Фролов Г.В. Аппаратное обеспечение IBM PC: В 2 ч. - М.: Диалог-МИФИ, 1998.

4. Бененсон Е.П., Витенберг И.М., Мельников В.В. и др. Печатающие устройства персональных ЭВМ: Справочник / Под ред. И.М. Витенберга. - М.: Радио и связь, 1992.

5. Данкан Р. Профессиональная работа в MS-DOS; Пер. с англ-М.: Мир, 1993.

6. Пильщиков В.Н.. Программирование на языке Ассемблера IBM PC. - М.: Диалог - МИФИ, 1997.

ОФОРМЛЕНИЕ РАБОТЫ
Герман А. Е. - Основы автоматизации эксперимента. Практикум>

КОНСПЕКТ РАБОТЫ

Перед выполнением работы каждый студент обязан подготовить конспект, в котором изложены:

- название работы;

- ее цели и задачи;

- перечень используемого оборудования;

- функциональная и принципиальная электрическая схемы исследуемого макета;

- краткое описание принципов работы макета;

- краткие ответы на контрольные вопросы, приведенные в конце работы;

- перечень заданий к работе с подробным изложением проекта путей их решения, включая алгоритмические блок-схемы программ.

Наличие конспекта со всеми перечисленными пунктами является основанием для допуска студента к выполнению работы.

ОТЧЕТ О ВЫПОЛНЕНИИ

После выполнения работы готовится письменный отчет произвольной формы, включающий подробное изложение способов выполнения заданий и все полученные результаты. Результаты включают: таблицы, графики, зарисовки осциллограмм, листинги написанных программ с обязательными комментариями.

Отчет должен завершаться выводами по каждому пункту задания. Наличие индивидуального отчета является основанием для допуска студента к защите работы.



    Учет: Делопроизводство - Автоматизация - Софт