Альбом 1 типовых проектных решений автоматизаци
Автомат световых эффектов

Самый просой автомат световых эффеков на базе компьютера представляет собой несколько светодиодов, подключенных через ограничительные резисторы к параллельному порту (рис.1).
Схема содержит минимум детлей и не требует особых навыков. В качестве светодиодов можно использовать практически любые маломощные светодиоды (желательно не более 30 мА). Резисторы 240-330 Ом. Еще для сборки понадобится разъем DBF-25 и отрезок плоского кабеля. Схему можно собрать на макетной плате или навесным монтажем, установив светодиоды, например на заглушке свободного 3,5" или 5" отсека.
Программное обеспечение
LeoLPT - плагин для Winamp (автор Горин Лев Борисович, pink__kitten@mail.ru). Плагин нужно скопировать в диррекотрию /Winamp/Plugins, выбрав его в качестве "визуализатора".
vis_leds.dll (70 кБ) - плагин для Winamp. Плагин нужно скопировать в диррекотрию /Winamp/Plugins, выбрав его в качестве "визуализатора".

Программа P_card (в zip-архиве, вместе с исходником)
Программа написана по DOS, запускается из коммандной строки P_card.exe *.sqs, где P_card, собственно сама программа, а *.sqs - конфигурационный файл, в нем же содержится программа для автомата (как, в какой последовательности, на какое время должны зажигаться светодиоды).
Рис.1 Принципиальная схема простого автомата световых эффектов.
Автомат световых эффектов с использованием Универсальной платы коммутации
Эту же схему можно собрать используя типовой кабель, плату коммутации и плату индикации. Для этого необходимо подключить плату индикации

к разъему XS2
универсальной платы или подключив необходимое количесво светодиодов к разъемам X1-X8 универсальной платы.
Управление мощной нагрузкой
Для управления более мощной нагрузкой, например гирляндами или лампами накаливания, необходимо к разъемам X1-X8, универсальной платы коммутации, подключить
ключи переменного тока:
- Полупроводниковый ключ переменного тока
- Полупроводниковый ключ переменного тока на TO125-12,5
Если нет свободного LPT-порта.
Для реализации автомата световых эффектов, при отсутствии свободного LPT-порта, можно попытаться настроить второй порт используя мультикарту или использовать в качестве контроллера диагностическую плату
POST Card ISA или
Mini-POST Card PCI, для этого необходимо соеденить POST Card с разъемом XS3 платы коммутации, соотвтственно указывая программе адрес порта 080h, вместо 378h.
Электроприводы
AMЕ
Клапаны регулирующие двухходовые и трехходовые
предназначен для установки с приводами AMV(Е)
предназначен для установки с приводами AMV(Е)
Проект 1 (Разработали ст. гр. ТВ-01: Любич Антон; Ягольников Алексей)
Задание: Разработать проект автоматизации заданной системы отопления и горячего водоснабжения: двухтрубая система отопления, зависимая; закрытая система горячего водоснабжения.
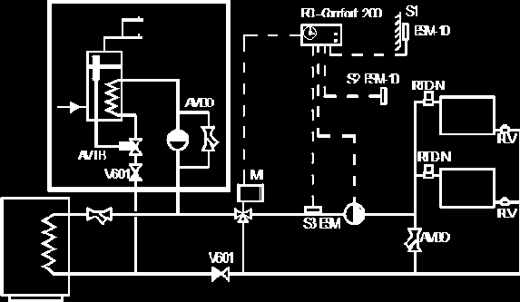
Рис. 1.1. Принципиальная схема автоматизации систем отопления и горячего водоснабжения.
Схема автоматизации с регулятором ECL-Cofort 200 c картой Р30 (ПИ-регулирование S3 и S4), управляющим насосом и клапаном на системе отопления. Горячее водоснабжение регулируется клапаном прямого действия.
1 Исходные данные для проектирования
1.1.Характеристика систем отопления и
горячего водоснабжения
Теплоснабжение многоквартирного дома с непосредственным присоединением к тепловым сетям (зависимая система). В задании принята двухтрубная система отопления с нижней разводкой, схема движения теплоносителя – тупиковая, с искусственной циркуляцией теплоносителя.
Система горячего водоснабжения закрытая.
1.2. Обоснование автоматизации систем отопления и
горячего водоснабжения
Автоматизация системы отопления и горячего водоснабжения разработана в соответствии с требованиями [3, 4, 5].
Параметры теплоносителя и воздуха контролируются в следующих точках систем [3, п. 9.7]:
а) внутреннего теплоснабжения - температуру (поз.6) и давление (поз.5) теплоносителя в общих подающем и обратном трубопроводах;
б) отопления с местными отопительными приборами - температуру воздуха в контрольных помещениях, tв (поз. 4).
Показывающие манометры и термометры согласно [5, п.8.11] предусмотрены на входе и выходе трубопроводов греющей и нагреваемой воды для водоподогревателя системы горячего водоснабжения.
Показывающие манометры согласно [5, п.8.12] предусмотрены перед всасывающими и после нагнетательных патрубков насосов.
Приборы дистанционного контроля согласно [3, п.9.8.] предусмотрены для измерения основных параметров: температуры теплоносителя (поз.7) в общих подающем и обратном трубопроводах и температуры воздуха в контрольных помещениях, tв (поз. 9).
Сигнализация о работе оборудования, [3, п.9.9], предусмотрена для циркуляционных насосов системы отопления (рабочая и аварийная).
Система теплоснабжения здания запроектирована с автоматическим регулированием
теплового потока на систему отопления, согласно требованиям [3, п.3.12*] т.к. расчетный расход теплоты здания более 50 кВт. Регулятор температуры прямого действия поддерживает заданную температуры воды, поступающей в систему горячего водоснабжения [5, п.8.2].
Уровень экономии тепловой энергии в системе отопления определён по данным [14]. Уровень экономии тепловой энергии, при центральном регулировании температуры теплоносителя с учетом погодных условий и автоматическом снижении температуры в ночное время составляет 21 %; при установке термостатических вентилей на нагревательных приборах дополнительно 10 % [14].
1.3.Описание условий эксплуатации приборов и средств автоматики
Приборы и средства автоматики размещены во взрывобезопасных помещениях, температура и влажность в них соответствуют нормируемым значениям (tв = 5-25оС, ?в до 75%). Применяемые системы автоматики электрические.
Регулятор температуры установлен на щите в тепловом пункте, дистанционный контроль и сигнализация выведены в диспетчерскую. Контролирующая ЭВМ установлена в кабинете главного инженера.
1. Описание функциональной схемы автоматизации
Описание функциональной схемы содержит описание локальных контуров регулирования подсистем автоматизации со ссылкой на позиции приборов и средств автоматики в спецификации.
Регулирование температуры воздуха в помещении осуществляется радиаторным термостатом (поз.1). Принцип его действия – манометрический. Термостат поддерживает заданную температуру воздуха в помещении в соответствии с выбранной температурной настройкой, изменяя расход теплоносителя через отопительный прибор.
Центральное регулирование на вводе осуществляется регулятором температуры ECL Comfort 200 с картой Р30 (поз.2). ECL Comfort 200 – электронный цифровой регулятор температуры, который настраивается для управления системой отопления при централизованном теплоснабжении с применением карты Р30. Переключение регулятора на работу с картой Р30 осуществляется с помощью его кнопок. Регулятор поддерживает температуру теплоносителя (ПИ-регулирование), поступающего в систему отопления в зависимости от температуры наружного воздуха (поз.2.3) в соответствии с установленным температурным графиком. Температура теплоносителя поддерживается посредством изменения соотношения расходов теплоносителя в системе отопления с помощью двухходового клапана (поз.2.6) с электроприводом (поз.2.7). Циркуляционный насос управляется с помощью реле.
Кроме этого, регулятор ECL Comfort 200 с картой Р30 выполняет следующие функции:
- осуществляет регулирование с коррекцией по температуре воздуха в помещении (поз. 2.4);
- обеспечивает непревышение температуры обратного теплоносителя (поз.2.2) относительно графика качественного регулирования;
- поддерживает заданное снижение температуры воздуха в помещении по часам суток и дням недели;
- позволяет реализовать форсированный натоп помещений после снижения температуры внутреннего воздуха;
- автоматически отключает систему отопления на летний период при повышении температуры наружного воздуха выше заданного значения.
Основные настройки регулятора приведены в таблице 1.1.
Таблица 1.1.
Основные настройки регулятора ECL Comfort 200 с картой Р30
|
Наименование |
Диапазон настройки |
Заводская настройка |
|
Наклон температурного графика |
От 0,2 о 3,4 |
1,8 |
|
Параллельное смещение температурного графика |
От-9 до9 |
0 |
|
Температура летнего отключения, (ПИ-регулирование), ºС |
От 10 до 30 |
18 |
|
Максимальное ограничение температуры теплоносителя, подаваемого в систему отопления, ºС |
От 10 до 110 |
90 |
|
Минимальное ограничение температуры теплоносителя, подаваемого в систему отопления, ºС |
От 10 до 110 |
40 |
|
Нейтральная зона, ºС |
От 0 до 9 |
3 |
|
Зона пропорциональности, ºС |
От 1 до 250 |
80 |
|
Время интегрирования, с |
От 5 до 999 |
30 |
|
Постоянная времени клапана с электроприводом, с |
От 5 до 250 |
35 |
Регулятор температуры прямого действия AVTB (поз.5) поддерживает постоянной температуру на горячее водоснабжения за счёт изменения расхода греющего теплоносителя. Комплект клапана AVTB состоит из термобаллона с капиллярной трубкой и клапана с регулирующей рукояткой.
Регулятор перепада давления на магистралях AVP, (поз. 8) является регулятором прямого действия для поддержания постоянства перепада давления на вводе. Регулятор закрывается при повышении перепада давления. Комплект AVP содержит клапан, регулирующую диафрагму, рукоятку для настройки перепада давления и медная импульсная трубка.
Система диспетчеризации и связи
В электронный регулятор ECL-Comfort 200 могут быть встроены коммуникационные модули для обеспечения связи с компьютером через LON и RS232.
Основные функции системы диспетчеризации и связи следующие:
•отображение мнемосхемы системы и её основных параметров (tн ; tв; tг ; tо);
• мнемосхемы работы и дистанционного управления циркуляционными насосами системы отопления;
• графики (тренды) изменения параметров (tн ; tв; tг ; tо);
•предоставление специализированной информации и формирование отчетов главному инженеру:
.
Приборы и средства автоматики
1.2. Спецификация на приборы и средства автоматики
Проект 2 (Разработали ст. гр. ТВ-01: Анохин Максим; Любич Максим)
Задание: Разработать проект автоматизации заданной системы отопления и горячего водоснабжения: двухтрубая система отопления, независимая; закрытая система горячего водоснабжения.
Рис. 2. Принципиальная схема автоматизации систем отопления и
горячего водоснабжения
Схема автоматизации с регулятором ECL-Comfort 300 c картой С66 (ПИ-регулирование S3 и S5), управляющим клапаном и насосом на системе отопления и клапаном на системе горячего водоснабжения.
1. Исходные данные для проектирования
1.1. Характеристика систем отопления и горячего водоснабжения
Система отопления: водяная; независимая; двухтрубная; с нижней разводкой; тупиковая.
Система ГВС: закрытая.
1.2 Обоснование автоматизации систем отопления и
горячего водоснабжения
Автоматизация системы отопления и горячего водоснабжения разработана в соответствии с требованиями [3, 4, 5].
Параметры теплоносителя и воздуха контролируются в следующих точках систем [3, п. 9.7]:
а) внутреннего теплоснабжения - температуру (поз.6) и давление (поз.5) теплоносителя в общих подающем и обратном трубопроводах;
б) отопления с местными отопительными приборами - температуру воздуха в контрольных помещениях, tв (поз. 4).
Показывающие манометры и термометры согласно [5, п.8.11] предусмотрены на входе и выходе трубопроводов греющей и нагреваемой воды для водоподогревателей систем отопления и горячего водоснабжения.
Показывающие манометры согласно [5, п.8.12] предусмотрены перед всасывающими и после нагнетательных патрубков насосов.
Приборы дистанционного контроля согласно [3, п.9.8.] предусмотрены для измерения основных параметров: температуры теплоносителя (поз.7) в общих подающем и обратном трубопроводах и температуры воздуха в контрольных помещениях, tв (поз. 9).
Сигнализация о работе оборудования, [3, п.9.9], предусмотрена для циркуляционных насосов системы отопления (рабочая и аварийная).
Система теплоснабжения здания запроектирована с автоматическим регулированием
теплового потока на систему отопления, согласно требованиям [3, п.3.12*] т.к. расчетный расход теплоты здания более 50 кВт. . Система автоматики поддерживает заданную температуры воды, поступающей в систему горячего водоснабжения [5, п.8.2].
Уровень экономии тепловой энергии в системе отопления определён по данным [14]. При централизованном регулировании температуры теплоносителя на источнике с учётом погодных условий уровень экономии энергии составляет 26%, при установке термостатических тилей на нагревательных приборах дополнительно ещё 10 % [14].
1.3.Описание условий эксплуатации приборов и средств автоматики
Приборы и средства автоматики размещены во взрывобезопасных помещениях, температура и влажность в них соответствуют нормируемым значениям (tв = 5-25оС, ?в до 75%). Применяемые системы автоматики электрические.
Регулятор температуры установлен на щите в тепловом пункте, дистанционный контроль и сигнализация выведены в диспетчерскую. Контролирующая ЭВМ установлена в кабинете главного инженера.
2. Описание функциональной схемы автоматизации
Описание функциональной схемы содержит описание локальных контуров регулирования подсистем автоматизации со ссылкой на позиции приборов и средств автоматики в спецификации.
Регулирование температуры воздуха в помещении осуществляется радиаторным термостатом (поз.1). Принцип его действия – манометрический. Термостат изменяет расход теплоносителя через отопительный прибор в зависимости от температуры воздуха в помещении. Диапазон настройки температуры 6… 26оС, что позволяет применять радиаторные термостаты в помещениях различного назначения.
Центральное регулирование на вводе осуществляется регулятором температуры ECL Comfort 300 с картой С66 (поз.2).
Электронный регулятор ECL- Comfort 300 универсальный двухканальный регулятор, предназначенный для одновременного управления системой отопления и системой ГВС. Настройка регулятора осуществляется автоматически за счет считывания информации с чипа, который находится на карте, соответствующей варианту применения.
Контуры регулирования:
1-й. Система ГВС. Регулятор температуры ECL-Comfort 300 с картой С66 (поз.2.7) поддерживает заданную температуру воды, поступающей в систему горячего водоснабжения (поз.2.5.) посредством изменения расхода греющего теплоносителя двухходовым клапаном (поз.2.8) с электроприводом (поз.2.9) и отслеживает температуру теплоносителя (поз. 2.6), возвращаемого на источник теплоты.
2-й. Система отопления. Регулятор (поз. 2.7) поддерживает температуру теплоносителя (ПИ-регулирование), поступающего в систему отопления (поз.2.1) в зависимости от температуры наружного воздуха (поз.2.3) в соответствии с установленным температурным графиком с коррекцией по температуре внутреннего воздуха (поз.2.4). Регулятор обеспечивает непревышение температуры обратного теплоносителя (поз.2.2) относительно графика качественного регулирования.
Кроме этого, регулятор ECL Comfort 300 с картой С66 выполняет следующие функции:
- поддерживает заданное снижение температуры воздуха в помещении и горячей воды в системе ГВС по часам суток и дням недели;
- позволяет реализовать форсированный натоп помещений после снижения температуры внутреннего воздуха;
- автоматически отключает систему отопления на летний период при повышении температуры наружного воздуха выше заданного значения.
Основные настройки регулятора приведены в таблице 2.1.
Таблица 2.1.
Основные настройки регулятора ECL Comfort 300 c картой C66
|
Наименование |
Диапазон настройки |
Заводская настройка |
|
Наклон температурного графика |
От 0,2 о 3,4 |
1,8 |
|
Параллельное смещение температурного графика |
От-9 до9 |
0 |
|
Температура летнего отключения, (ПИ-регулирование), ºС |
От 10 до 30 |
18 |
|
Максимальное ограничение температуры теплоносителя, подаваемого в систему отопления, ºС |
От 10 до 110 |
90 |
|
Минимальное ограничение температуры теплоносителя, подаваемого в систему отопления, ºС |
От 10 до 110 |
40 |
|
Ограничение температуры теплоносителя, возвращаемого в тепловую сеть, ºС |
От 10 до 110 |
40 |
|
Нейтральная зона, ºС |
От 0 до 9 |
3 |
|
Зона пропорциональности, ºС |
От 1 до 250 |
80 |
|
Время интегрирования, с |
От 5 до 999 |
30 |
|
Постоянная времени клапана с электроприводом, с |
От 5 до 250 |
35 |
Регулятор перепада давления на магистралях AVP, (поз. 8) является регулятором прямого действия для поддержания постоянства перепада давления на вводе. Регулятор закрывается при повышении перепада давления. Комплект AVP содержит клапан, регулирующую диафрагму, рукоятку для настройки перепада давления и медная импульсная трубка.
Система диспетчеризации и связи
Электронный регулятор ECL-Comfort 300 используется как контроллер в системе дистанционного компьютерного управления [35] в структурной схеме контроллера Comfort Com.
Основные функции системы диспетчеризации и связи следующие:
•Отображение мнемосхемы системы и её основных параметров (tн ; tв; tг ; tгвс ; tогвс ; tо)
• Мнемосхемы работы и дистанционного управления циркуляционными насосами системы
• Графики (тренды) изменения параметров (tн ; tв; tг ; tгвс; tогвс ; tо)
•Предоставление специализированной информации и формирование отчетов главному инженеру:
Приборы и средства автоматики
2.2. Спецификация на приборы и средства автоматики
Проект 3 (Разработали ст. гр. ТВ-01: Бахматова Евгения; Михайлов Алексей)
Задание: Разработать проект автоматизации заданной системы отопления и горячего водоснабжения: двухтрубая система отопления, зависимая; открытая система горячего водоснабжения.
Рис. 3. Принципиальная схема автоматизации систем отопления и
горячего водоснабжения
Схема автоматизации с регулятором ECL-9600, управляющим насосом на системе отопления, клапаном на узле смешения и клапаном на системе отопления.
1 Исходные данные для проектирования
1.1. Характеристика систем отопления и горячего водоснабжения
Система отопления: водяная; зависимая; двухтрубная; с нижней разводкой; тупиковая.
Система ГВС: открытая; циркуляционная.
1.2 Обоснование автоматизации систем отопления и
горячего водоснабжения
Автоматизация системы отопления и горячего водоснабжения разработана в соответствии с требованиями [3, 4, 5].
Параметры теплоносителя и воздуха контролируются в следующих точках систем [3, п. 9.7]:
а) внутреннего теплоснабжения - температуру (поз.6) и давление (поз.5) теплоносителя в общих подающем и обратном трубопроводах;
б) отопления с местными отопительными приборами - температуру воздуха в контрольных помещениях, tв (поз. 4).
Показывающие манометры и термометры согласно [5, п.8.11] предусмотрены на входе и выходе трубопроводов греющей и нагреваемой воды для водоподогревателей систем отопления и горячего водоснабжения.
Показывающие манометры согласно [5, п.8.12] предусмотрены перед всасывающими и после нагнетательных патрубков насосов.
Приборы дистанционного контроля согласно [3, п.9.8.] предусмотрены для измерения основных параметров: температуры теплоносителя (поз.7) в общих подающем и обратном трубопроводах и температуры воздуха в контрольных помещениях, tв (поз. 9).
Сигнализация о работе оборудования, [3, п.9.9], предусмотрена для циркуляционных насосов системы отопления (рабочая и аварийная).
Система теплоснабжения здания запроектирована с автоматическим регулированием
теплового потока на систему отопления, согласно требованиям [3, п.3.12*] т.к. расчетный расход теплоты здания более 50 кВт. Система автоматики поддерживает заданную температуры воды, поступающей в систему горячего водоснабжения [5, п.8.2].
Уровень экономии тепловой энергии в системе отопления определён по данным [14]. При централизованном регулировании температуры теплоносителя на источнике с учётом погодных условий уровень экономии энергии составляет 26%, при установке термостатических тилей на нагревательных приборах дополнительно ещё 10 % [14].
1.3.Описание условий эксплуатации приборов и средств автоматики
Приборы и средства автоматики размещены во взрывобезопасных помещениях, температура и влажность в них соответствуют нормируемым значениям (tв = 5-25оС, ?в до 75%). Применяемые системы автоматики электрические.
Регулятор температуры установлен на щите в тепловом пункте, дистанционный контроль и сигнализация выведены в диспетчерскую. Контролирующая ЭВМ установлена в кабинете главного инженера.
3. Описание функциональной схемы
Описание функциональной схемы
содержит описание локальных контуров подсистем автоматизации со ссылкой на позиции приборов и средств автоматизации в спецификации.
Индивидуальное регулирование температуры воздуха осуществляется радиаторным термостатом (1). Принцип его действия – манометрический. Термостат поддерживает заданную температуру воздуха в помещении в соответствии с выбранной температурной настройкой, автоматически изменяя расход теплоносителя через отопительный прибор.
Центральное регулирование осуществляется регулятором температуры (2.6), путём поддержания температуры теплоносителя в подающем трубопроводе (датчик 2.1) согласно графику качественного регулирования с коррекцией по температуре внутреннего воздуха, которое реализуется посредством изменения расхода теплоносителя в системе отопления при помощи двухходового клапана (2.8) с электроприводом (2.7) или с помощью насосов , которые также обеспечивают постоянный подмес воды из обратного трубопровода и циркуляцию воды в системе.Кроме того, регулятор температуры (2.6) поддерживает постоянной температуру на горячее водоснабжения (датчик 2.4) за счёт изменения соотношения расходов смешиваемого теплоносителя при помощи трёхходового клапана (2.10) с электроприводом (2.9).
Также в схеме присутствует регулятор перепада давления (3), который обеспечивает постоянный перепад давления на вводе, независимо от колебаний давления перед ним, тем самым обеспечивая стабильное регулирование в системе.
3.Приборы и средства автоматики
3.1. Спецификация на приборы и средства автоматики
Проект 4 (Разработали ст. гр. ТВ-01: Бобер Александр; Процкий Константин)
Задание: Разработать проект автоматизации заданной системы отопления и горячего водоснабжения: системы отопления - радиаторная и напольное отопление, схема подключения – независимая; закрытая система горячего водоснабжения.
Рис. 4. Принципиальная схема автоматизации систем отопления и
горячего водоснабжения
Схема автоматизации с регулятором ECL-Comfort 300 с картой С60 (ПИ-регулирование S3 и S5), управляющим клапаном перед теплообменником, наосом на системе радиаторного отопления, смесительным клапаном и насосом на системе напольного отопления. Система горячего водоснабжение регулируется клапаном прямого действия.
1 Исходные данные для проектирования
1.1 Характеристика системы отопления
Вариант 4.Теплоснабжение многоквартирного дома/коттеджа, присоединенного к тепловым сетям через теплообменник.
Дом оснащен двухтрубной системой водяного отопления с нижней разводкой, тупиковой, с независимым присоединением к тепловым сетям через теплообменник. Система насосная. Используется система «Теплый пол».
Система горячего водоснабжения закрытая. Присоединение к тепловым сетям осуществляется через водоподогреватель.
1.2 Обоснование разработки автоматизации системы отопления
Автоматизация системы отопления разрабатывается в соответствии с требованиями [3] .Уровень автоматизации и контроля систем выбираются в зависимости от технологических требований и экономической целесообразности,согласно п.9.6[3].
Параметры теплоносителя и воздуха необходимо контролировать в следующих системах,согласно п.9.7[3]:
а) внутреннего теплоснабжения – температура и давление теплоносителя в общем подающем (поз. 8,9) и обратном (поз.10,11) трубопроводах; температуру на выходе из теплообменных устройств (поз. 13,14).
б) отопления с местными отопительными приборами - температуру воздуха в контрольных помещениях.(поз.7)
Система теплоснабжения здания проектируется с автоматическим регулированием теплового потока при расчетном расходе теплоты зданием 50 кВт и более.(Q=0.4 Гкал./час=465,2 кВт).
1.3. Описание условий эксплуатации системы автоматики
Системы автоматического регулирования параметров установлены во взрывопожаробезопасном помещении. Доступ в помещение, где установлены приборы автоматики, имеет только квалифицированный персонал, который следит за состоянием оборудования, арматуры, контрольно-измерительных приборов и за соблюдением правил техники безопасности.
Операторы обязаны знать последовательность операций при аварийной остановке оборудования и грамотно устранять последствия.
Помещение не должно загромождаться посторонними предметами.
Регулирование параметров осуществляется согласно требований к параметрам внутри помещения и параметрам теплоносителя, изложенным в СниП 2.04.05-91* п.2 и п.3:
Температура внутреннего воздуха должна находиться в пределах оптимальных значений от 5 до 250С в зависимости от назначения обслуживаемого помещения и расчетных параметров наружного воздуха;
Влажность внутреннего воздуха также должна лежать в пределах от 30 до 75% в зависимости от назначения обслуживаемого помещения и расчетных параметров наружного воздуха.
Контроллеры установлены на щитах управления в тепловом пункте, а сигнализация и дистанционный контроль выведены в диспетчерскую для более удобной эксплуатации систем.
2 Описание функциональной схемы
Индивидуальное регулирование температуры внутреннего воздуха осуществляется для двухтрубной системы с помощью радиаторных термостатов RTD-N (поз.1) и регулирующим трехходовым клапаном VMV 15(поз. 3,9) с электроприводом AMB-123 (поз.3.8) для системы напольного отопления. Принцип работы манометрический. Термостаты поддерживают заданную температуру воздуха в помещении в соответствии с выбранной температурной настройкой, изменяя расход теплоносителя через отопительный прибор.
Регулятор температуры ECL-9600 (поз.3) автоматически поддерживает параметры температуры по двум контурам: система отопления с местными отопительными приборами и система напольного отопления. Получая информацию о температуре внутреннего воздуха от датчика температуры внутреннего воздуха (поз3.2) поддерживает заданное значение путем регулирования расхода сетевой воды на гребенке, при помощи двухходового клапана(поз.3.7) с электроприводом (поз.3.6). Получая информацию о температуре горячей воды от датчика температуры на подающем трубопроводе системы напольного отопления поддерживает ее температуру путем регулирования расхода сетевой воды при помощи трехходового клапана (поз.3.9) с электроприводом (поз.3.8).Датчик температуры для систему горячего водоснабжения установлен после водоподогревателя и связан с регулятором температуры AVTB (поз.5), который регулирует расход сетевой воды через теплообменник, тем самым обеспечивая расчетную температуру теплоносителя на подающем трубопроводе системы ГВС.
3. Приборы и средства автоматики
3.1. Спецификация на приборы и средства автоматики
Проект 5 (Разработали ст. гр. ТВ-01: Дубицкий Андрей; Степанец Павел)
Задание: Разработать проект автоматизации заданной системы отопления и горячего водоснабжения: двухтрубая система отопления; закрытая система горячего водоснабжения; теплоснабжение на основе котла (бойлера)
Рис. 5. Принципиальная схема автоматизации систем отопления и горячего водоснабжения.
Схема автоматизации с регулятором ECL-Comfort 300 картой С25. Управление горелочным устройством котла и насосами в системе отопления и ГВС емкостным водоподогревателем. Тип регулирования ВКЛ./ВЫКЛ.
1 Исходные данные для проектирования
1.1.Характеристика систем отопления и
горячего водоснабжения
Система отопления: двухтрубная; с нижней разводкой; тупиковая.
Система ГВС: закрытая.
1.2. Обоснование автоматизации систем отопления и
горячего водоснабжения
Автоматизация системы отопления и горячего водоснабжения разработана в соответствии с требованиями [3, 4, 5].
Параметры теплоносителя и воздуха контролируются в следующих точках систем [3, п. 9.7]:
а) внутреннего теплоснабжения - температуру (поз.6) и давление (поз.5) теплоносителя в общих подающем и обратном трубопроводах;
б) отопления с местными отопительными приборами - температуру воздуха в контрольных помещениях, tв (поз. 4).
Показывающие манометры и термометры согласно [5, п.8.11] предусмотрены на входе и выходе трубопроводов греющей и нагреваемой воды для водоподогревателя системы горячего водоснабжения.
Показывающие манометры согласно [5, п.8.12] предусмотрены перед всасывающими и после нагнетательных патрубков насосов.
Приборы дистанционного контроля согласно [3, п.9.8.] предусмотрены для измерения основных параметров: температуры теплоносителя (поз.7) в общих подающем и обратном трубопроводах и температуры воздуха в контрольных помещениях, tв (поз. 9).
Сигнализация о работе оборудования, [3, п.9.9], предусмотрена для насосов ( рабочая и аварийная).
Система теплоснабжения здания запроектирована с автоматическим регулированием
теплового потока на систему отопления, согласно требованиям [3, п.3.12*] т.к. расчетный расход теплоты здания более 50 кВт. Система автоматики поддерживает заданную температуры воды, поступающей в систему горячего водоснабжения [5, п.8.2].
Уровень экономии тепловой энергии в системе отопления определён по данным [14]. При централизованном регулировании температуры теплоносителя на источнике с учётом погодных условий уровень экономии энергии составляет 26%, установка термостатических вентилей на нагревательных приборах – 10 % [14].
1.3.Описание условий эксплуатации приборов и средств автоматики
Приборы и средства автоматики размещены во взрывобезопасных помещениях, температура и влажность в них соответствуют нормируемым значениям (tв = 5-25оС, ?в до 75%). Применяемые системы автоматики электрические.
Регулятор температуры установлен на щите в тепловом пункте, дистанционный контроль и сигнализация выведены в диспетчерскую. Контролирующая ЭВМ установлена в кабинете главного инженера.
3. Описание функциональной схемы автоматизации
Описание функциональной схемы содержит описание локальных контуров регулирования подсистем автоматизации со ссылкой на позиции приборов и средств автоматики в спецификации.
Радиаторный терморегулятор типа RTD (поз.1) .
Радиаторный терморегулятор предназначен для автоматического индивидуального регулирования теплоотдачи отопительного прибора системы водяного отопления с целью поддержания оптимальных температурных условий в отапливаемом помещении и экономии тепловой энергии.
Радиаторный терморегулятор типа RTD состоит из двух частей:
- термостатический элемент серии RTD (поз. 1.1);
- регулирующий клапан RTD-N (поз. 1.2).
Основным устройством термостатического элемента является сильфон, который обеспечивает пропорциональное регулирование. Датчик термоэлемента воспринимает изменение температуры окружающего воздуха. Сильфон и датчик заполнены легко испаряющейся жидкостью и её парами. Выверенное давление в сильфоне соответствует температуре его зарядки. Это давление сбалансировано силой сжатия настроечной пружины. При повышении температуры воздуха вокруг датчика часть жидкости испаряется и давление паров в сильфоне увеличивается. При этом сильфон растягивается, перемещая конус клапана в сторону закрытия отверстия для протока теплоносителя в радиатор до тех пор, пока не будет достигнуто равновесие между силой пружины и давлением паров. При понижении температуры воздуха пары конденсируются, давление в сильфоне уменьшается, что приводит к его сокращению и перемещению конуса клапана в сторону открытия до положения, при котором вновь установится равновесие системы.
Устройство радиаторного терморегулятора показано на рис. 5.2.

Рис. 5.2. Устройство радиаторного терморегулятора
1- ограничительные кольца; 2- температурный датчик; 3- сильфон, 4- шкала настройки; 5 - настроечная пружина; 6- дистанционный датчик
Регулятор температуры ECL-Comfort 300 картой С25 (поз.2).
Электронный регулятор ECL-Comfort 300 картой С25 предназначен для управления горелочным устройством котла и насосами в системе отопления и ГВС с ёмкостным водоподогревателем.
В комплект регулятора входят датчики температуры: теплоносителя на общем трубопроводе (поз. 2.1), теплоносителя на систему ГВС (поз. 2.2), температуры наружного (поз. 2.3) и внутреннего (поз. 2.4) воздуха. Датчики являются первичными приборами автоматики, которые преобразуют информацию о текущем значении температур в сигнал, передаваемый на расстоянии на вторичный прибор – регулятор ECL-Comfort 300 (поз.2.5.).
Контуры регулирования:
1-й. В зависимости от температуры наружного воздуха (поз.2.3.) поддерживается график качественного регулирования на выходе из котла в общем трубопроводе (поз.2.1.) путем изменения расхода топлива на горелке котла.
2-й.
Система ГВС. Регулятор температуры ECL-Comfort 300 с картой С25 поддерживает заданную температуру воды, поступающей в систему горячего водоснабжения. Сигнал от датчика температуры воды на ГВС (поз.2.2.) передается на регулятор температуры ECL Comfort 300 (поз.2.5), где сравнивается с требуемым значением. В случае отклонения текущего значения температуры на ГВС от заданного, сигнал от вторичного прибора (регулятора) подаётся на оконечное устройства (приводы циркуляционных насосов), которые изменяют расход греющего теплоносителя на теплообменнике в системе ГВС.
3-й. Система отопления. Регулятор температуры ECL-Comfort 300 с картой С25 поддерживает заданную температуру воздуха в контрольном помещении (поз.2.4.) путем изменения расхода теплоносителя циркуляционными насосами системы отопления.
Система диспетчеризации и связи
Электронный регулятор ECL-Comfort 300 используется как контроллер в системе дистанционного компьютерного управления [35] в структурной схеме контроллера Comfort Com.
Основные функции системы диспетчеризации и связи следующие:
•Отображение мнемосхемы системы и её основных параметров (tн ; tв; tг ; tгвс)
• Мнемосхемы работы и дистанционного управления механизмами – котлом, циркуляционным насосом системы отопления, циркуляционным насосом системы горячего водоснабжения.
• Графики (тренды) изменения параметров (tн ; tв; tг ; tгвс)
•Предоставление специализированной информации и формирование отчетов главному инженеру:
Параметры программирования (возможные уставки):
уставка т-ры подачи I tгmin ; уставка т-ры подачи II tгmax ;
наклон графика I; смещение графика I (tнmin tнmax );
комн. т-ра задание день I; комн.т-ра задание ночь II; т-ра ГВС
Приборы и средства автоматики
3.11. Спецификация на приборы и средства автоматики
Проект 6 (Разработали ст. гр. ТВ-01: Евтеев Денис; Шиляев Михаил)
Задание: Разработать проект автоматизации заданной системы отопления и горячего водоснабжения: двухтрубая система отопления, независимая; закрытая система горячего водоснабжения.
Рис. 6. Принципиальная схема автоматизации системы отопления и
горячего водоснабжения
Схема автоматизации с регулятором ECL-Сomfort 200 с картой Р30 (ПИ-регулирование S3), управляющим клапаном перед теплообменником. Горячее водоснабжение регулируется клапаном прямого действия.
Проект 7 (Разработали ст. гр. ТВ-01: Зайцева Анна; Шин Евгения)
Задание: Разработать проект автоматизации заданной системы отопления и горячего водоснабжения: двухтрубая система отопления; закрытая система горячего водоснабжения; теплоснабжение на основе котла (бойлера)
Рис. 7. Принципиальная схема автоматизации систем отопления и
горячего водоснабжения
Схема автоматизации с регулятором ECL-Comfort 200 (ПИ-регулирование S3), управляющим клапаном на отопление. Горячее водоснабжение регулируется клапаном прямого действия.
1 Исходные данные для проектирования
1.1. Краткая характеристика систем теплопотребления
Система водяного отопления – двухтрубная с нижней разводкой и тупиковым движением теплоносителя. Схема присоединения – независимая.
Рассчетная тепловая нагрузка на систему отопления 0,07 Гкал/год.
Система горячего водоснабжения – закрытая с нижней разводкой и тупиковым движением горячей воды.
1.2 Обоснование автоматизации разработки системы отопления
Автоматизация системы отопления разработана в соответствии с тре-бованиями СНиП 2.04.05-91* «Отопление, вентиляция и кондиционирова-ние».
Согласно п. 9.6 уровень автоматизации и контроля систем выбираны в зависимости от технологических требований и экономической целесооб-разности.
Параметры теплоносителя и воздуха контролируются в следующих системах, п. 9.7:
а) внутреннего теплоснабжения - температуру на подающем трубопроводе (датчик 2.1);
б) отопления с местными отопительными приборами - температуру воздуха в контрольных помещениях (датчик 2.3).
Рабочая и аварийная сигнализация работы оборудования, п.9.9, предусмотрена для насосов системы отопления. В схеме обвязки насосов использованы:
- запорная арматура до и после насоса;
- обратный клапан на нагнетательной линии;
- резервный насос;
- блокировка рабочего и резервного насоса;
- сигнализация для рабочего и резервного насоса;
- автоматический пуск и остановка.
Согласно п. 9.12 датчики контроля и регулирования параметров воздуха размещены в характерных точках помещения, в местах, где они не подвергаются влиянию нагретых или охлажденных поверхностей.
Согласно п. 3.12 система теплоснабжения здания запроектирована с автоматическим регулированием теплового потока, т.к. расчётный расход теплоты зданием составляет более 50 кВт.
Уровень экономии тепловой энергии определен в соответствии с дан-ными «Аналитической справки ИНФОРМприбор»:
- при центральном регулировании с учетом погодных условий – 26 % ;
- при регулировании температуры в помещении с помощью комнатного термостата с часовым механизмом для снижения температуры в ночное время - 13%.
1.3. Описание условий эксплуатации системы автоматики
Приборы и средства автоматики размещены во взрывобезопасных помещениях.
Внутренняя температура и влажность соответствуют нормируемым значениям (tв = 5-25оС, ?в
до 75%). Контролеры устанавлены на щитах в тепловом пункте, дистанционный контроль и сигнализация выведены в диспетчерскую.
Применяемые системы автоматики электрические.
2 Описание функциональной схемы
Индивидуальное регулирование температуры воздуха осуществляется радиаторным термостатом (1). Принцип его действия – манометрический. Термостат поддерживает заданную температуру воздуха в помещении в соответствии с выбранной температурной настройкой, изменяя расход теплоносителя через отопительный прибор.
Регулирование осуществляется регулятором температуры (2.4), путём поддержания температуры теплоносителя в подающем трубопроводе на постоянном уровне (датчик 2.1) с коррекцией по температуре внутреннего воздуха (датчик 2.3), которая реализуется посредством изменения расхода теплоносителя в системе с помощью циркуляционных насосов или при помощи клапана (2.5) с электроприводом (2.6).Кроме того, в схеме присутствует регулятор постоянства расхода на магистралях (3).
Регулятор прямого действия (4) поддерживает постоянной температуру (датчик 4.3) на горячее водоснабжения за счёт изменения расхода воды. Также в схеме присутствует регулятор постоянства расхода на магистрали (5).
3.Приборы и средства автоматики
3.1.Спецификация на приборы и средства автоматики
Проект 8 (Разработали ст. гр. ТВ-01: Игонина Анастасия; Шумских Ольга)
Задание: Разработать проект автоматизации заданной системы отопления и горячего водоснабжения: двухтрубая система отопления; закрытая система горячего водоснабжения; теплоснабжение на основе котла (бойлера)
Рис. 8. Принципиальная схема автоматизации системы отопления.
Теплоснабжение коттеджа на одну, несколько семей на основе котла/бойлера. Схема автоматизации с регулятором ECL-Comfort 300 с картой С66 (ПИ-регулирование S3 и S5), управляющим клапаном и насосом на отопление и насосом на горячее водоснабжение.
1. Исходные данные для проектирования
1.1. Краткая характеристика систем теплопотребления
Система отопления:
- водяная;
- с местным нагревательным прибором;
- двухтрубная;
- с нижней разводкой;
- тупиковая;
Система ГВС:
- закрытая.
1.2 Обоснование автоматизации разработки системы отопления
Автоматизация системы отопления разработана в соответствии с требованиями /3/.
Уровень автоматизации и контроля систем выбираются в зависимости от технологических требований и экономической целесообразности в соответствии с п. 9.6
Согласно п. 9.12 датчики контроля и регулирования параметров воздуха размещены в характерных точках помещения, в местах, где они не подвергаются влиянию нагретых или охлажденных поверхностей.
Согласно п. 3.12 система теплоснабжения здания запроектирована с автоматическим регулированием потока т.к. расчётный расход теплоты зданием составляет более 50 кВт.
Автоматизация системы отопления разработана в соответствии с /11/.
В тепловых пунктах предусмотрено размещение оборудования, арматуры, приборов контроля, управления и автоматизации, посредством которых осуществляется:
- преобразование параметров теплоносителя;
- контроль параметров теплоносителя;
- регулирование расхода теплоносителя и распределение его по системам потребления теплоты;
- отключение систем потребления теплоты;
- защита местных систем от аварийного повышения параметров теплоносителя;
Уровень экономии тепловой энергии определен в соответствии с данными /10/:
- при центральном регулировании с учетом погодных условий – 26 %.
1.3. Описание условий эксплуатации системы автоматики
Приборы и средства автоматики размещены во взрыво- пожаробезопасных помещениях. Температура и влажность соответствуют нормируемым значениям
(tв = 5-25оС, ?в
до 75%).
Регуляторы, контроллеры установлены на щитах по месту в тепловом пункте. Применяемые системы автоматические.
2. Описание функциональной схемы
Индивидуальное регулирование температуры воздуха осуществляется радиаторным термостатом (1) принцип его действия – манометрический. Термостат поддерживает заданную температуру воздуха в помещении в соответствии с выбранной температурной настройкой, изменяя расход теплоносителя через отопительный прибор.
Регулирование осуществляется регулятором температуры (2.4), с коррекцией по температуре внутреннего воздуха, которая реализуется посредством изменения расхода Gг теплоносителя в системе с помощью циркуляционных насосов или при помощи трёхходового клапана(2.7) с электроприводом (2.6). Кроме того, регулятор температуры (2.4) поддерживает постоянной температуру на горячее водоснабжения (датчик 2.5) за счёт изменения расхода греющей воды с помощью насосов. Также в схеме присутствует регулятор постоянства расхода на магистралях (3).
3.Приборы и средства автоматики
3.1.Спецификация на приборы и средства автоматики
Проект 9 (Разработали ст. гр. ТВ-01: Клочков Петр; Лесков Дмитрий; Югов Дмитрий; Щемелев Евгениий)
Задание: Разработать проект автоматизации заданной системы отопления и горячего водоснабжения: системы отопления - радиаторная и напольное отопление; закрытая система горячего водоснабжения; теплоснабжение на основе котла (бойлера)
Рис.9. (0). Принципиальная схема автоматизации системы отопления.
Схема автоматизации с регулятором ECL-Сomfort 300 с картой С75, управляющим клапаном и насосом на системе напольного отопления, насосами на системах радиаторного отопления, горячего водоснабжение и котлом. Тип регулирования ВКЛ./ВЫКЛ и ПИ-регулирование.
1 Исходные данные для проектирования
1.2. Характеристика систем теплопотребления
Система отопления:
- двухтрубная;
- нижняя разводка;
- тупиковая.
Система ГВС: закрытая.
1.2 Обоснование автоматизации системы отопления
Автоматизация системы отопления разработана в соответствии с требованиями [3]. Уровень автоматизации и контроля систем выбран в зависимости от технологических требований и экономической целесообразности [3, п. 9.6.].
Параметры теплоносителя и воздуха контролируются в следующих точках систем, [3,п. 9.7]:
а) внутреннего теплоснабжения - температура на выходе из котла tк,( поз.3.)
б) отопления с местными отопительными приборами - температуру воздуха в контрольных помещениях, tв (поз. 3);
Сигнализация работы оборудования, [3,п.9.9], предусмотрена в системе отопления для насосов (рабочая и аварийная).
Система теплоснабжения здания запроектирована с автоматическим регулированием теплового потока, согласно требованиям [3,п.3.12*] т.к.
расчетный расход теплоты здания более 50 кВт ( Qф = 1046 кВт).
Уровень экономии тепловой энергии в системе отопления определён по данным [16]. При централизованном регулировании температуры теплоносителя на источнике с учётом погодных условий уровень экономии энергии составляет 26%, установка термостатических вентилей на нагревательных приборах – 10 % [16].
1.3. Описание условий эксплуатации системы автоматики
Приборы и средства автоматики размещены во взрывобезопасных помещениях. Температура и влажность соответствуют нормируемым значениям (tв = 5-25оС, ?в до 75%). Регулятор температуры расположен на щите в тепловом пункте. Применяемые системы автоматики электрические.
2. Описание функциональной схемы.
Описание функциональной схемы содержит описание локальных контуров подсистем автоматизации со ссылкой на позиции приборов и средств автоматизации в спецификации.
Радиаторный терморегулятор типа RTD (поз.1) .
Радиаторный терморегулятор предназначен для автоматического индивидуального регулирования теплоотдачи отопительного прибора системы водяного отопления с целью поддержания оптимальных температурных условий в отапливаемом помещении и экономии тепловой энергии.
Радиаторный терморегулятор типа RTD состоит из двух частей:
- термостатический элемент серии RTD (поз. 1.1);
- регулирующий клапан RTD-N (поз. 1.2).
Регулятор температуры на систему отопления ECL-9550 (поз.2).
Электронный регулятор ECL-9550 предназначен для поддержания температуры теплоносителя в системах водяного отопления (система отопления и система «теплый пол») в зависимости от температуры наружного воздуха согласно графика качественного регулирования и постоянной температуры воды в системе горячего водоснабжения.
В комплект регулятора входят датчики температуры: теплоносителя системы отопления TSMA (поз. 2.2), теплоносителя на систему ГВС TSMВ (поз. 2.3), теплоносителя на систему «теплый пол» TSMA (поз. 2.4), температуры наружного ESMT (поз. 2.6) и внутреннего ESMR/-F (поз. 2.9) воздуха.Датчики являются первичными приборами автоматики, которые преобразуют информацию о текущем значении температур в сигнал, передаваемый на расстоянии на вторичный прибор – регулятор ECL-9550 (поз.2.5.). Регулятор сравнивает текущее значение с требуемым и в случае необходимости передаёт сигнал на оконечные устройства: в системе ГВС и отопления – на насосы с электроприводом, в системе «тёплый пол» - на трёхходовым клапаном VMV (поз.2.8) с реверсивным электроприводом AMB-123 (поз.2.7) и насос.
3.Приборы и средства автоматики
3.1.Спецификация на приборы и средства автоматики
Радиаторные терморегуляторы
RTD-К
RTD-КЕ
платиновые термометры сопротивления
Спецификация на приборы и средства автоматики с указанием
их стоимости в ценах на январь 2005 года приведена в таблице 5.1.Таблица 5.1.
Спецификация на приборы и средства автоматики
ПриборEURO без НДС
объекту, EURO
без НДС
(продавец)
63,6
63,6
23,1
(Термия)
(Термия)
ПриборEURO без НДС
объекту, EURO
без НДС
(продавец)
их стоимости в ценах на январь 2005 года приведена в таблице 5.1.
Таблица 5.1.
Спецификация на приборы и средства автоматики
| № | Прибор | Цена, EURO без НДС | Кол-во на объекте | Стоимость по объекту, EURO без НДС | Фирма-изготовитель (продавец) | ||||||
| 1 | Радиаторный терморегулятор в комплекте: | ||||||||||
| 1.1 термостатический элемент 3120 с защитой от неумелого обращения, со встроенным датчиком, с защитой от мороза и устройством для ограничения и фиксирования температурной настройки. Диапазон настройки 6-26оС | 17,33 | Данфосс | |||||||||
| 1.2 Корпус клапана RTD-N15 прямой никелированный. Пропускная способность 0,04-0,63 м3/ч | 9,4 | ||||||||||
| ИТОГО: | 26,73 | 77 | 2058,21 | ||||||||
| 2. | Регулятор температуры ECL-Comfort 300 с кар-той С66 в комплекте: | ||||||||||
| 2.1 Датчик температу-ры ЕSMU на подаю-щем трубопроводе погружной с гильзой | 75,6 63,6 | ||||||||||
| 2.2 Датчик температу-ры ЕSMU на обратном трубопроводе погруж-ной с гильзой | 75,6 63,6 | ||||||||||
| 2.3 Датчик температу-ры наружного воздуха ESMT | 46,1 | ||||||||||
| 2.4 Датчик температу-ры внутреннего воздуха ESM-10 | 46,1 | ||||||||||
| 2.5 Датчик температу-ры ЕSMU на ГВС погружной с гильзой | 75,6 63,6 | ||||||||||
| 2.6 Датчик температу-ры ЕSMU на обратном трубопроводе ГВС погружной с гильзой | 75,6 63,6 | ||||||||||
| 2.7 Регулятор ECL Comfort 300 с картой С66 | 376,2 130,5 | ||||||||||
| 2.8 Регулирующий клапан VS2 D15 Кv=1,6 м3/ч для применения с электроприводом AMV | 91 | ||||||||||
| 2.9 Электропривод AMV для клапана VS2 D15…25мм | 314,7 | ||||||||||
| 2.10 Регулирующий клапан ГВС VS2 D15 Кv=0,63 м3/ч для применения с электроприводом AMV | 91 | ||||||||||
| 2.11. Электропривод AMV для клапана ГВС VS2 D15…25мм | 314,7 | ||||||||||
| ИТОГО: | 1967,1 | 1 | 1967,1 | ||||||||
| 3. | Комплект контроллера Comfort Com: 3.1. I-7188 3.2. Базовое программное обеспечение (Среда исполнения коммуникационного контроллера) 3.3. I-7017, 8-канальный модуль аналогового ввода 0-10В (4-20мА) 3.4. I-7041D, 14-канальный модуль дискретного ввода 0-24В, c встроенными индикаторами состояния входов 3.5. I-7042, 13-канальный модуль дискретного вывода 0-24В 3.6. Коммуникационный контроллер | 300,0 | 1 | 300,0 | |||||||
| 4. | Термометр для измерения температуры воздуха биметаллический –50…+50, ТБ-1 | 20,7 | 1 | 20,7 | АРК Энергосервис | ||||||
| 5. | Манометр для измерения давления теплоносителя класс точности 1,6;; 1/2²; 100 мм, 16 бар | 13,98 | 8 | 111,84 | WIKA, Германия; (Термия) | ||||||
| 6. | Термометр для измерения температуры теплоносителя спиртовой в оправе, ТВ 1100 | 22 | 6 | 132 | Tecofi; Франция (Термия) | ||||||
| 7. | Подобранная пара термопреобразователей типа ТПТ-Н 500 П для дистанционного измерения температуры теплоносителя | 32,1 | 1 | 32,1 | Теплоком | ||||||
| 8. | Регулятор перепада давления AVP | 479,3 | 1 | 479,3 | Данфосс | ||||||
| 9. | Датчик температуры для дистанционного измерения температуры воздуха типа ТПТ | 14,3 | 1 | 14,3 | Теплоком | ||||||
| № | Прибор | Цена, EURO без НДС | Кол-во на объекте | Стоимость по объекту, EURO без НДС | Фирма-изготовитель (продавец) | ||||||
| 10. | Микропроцессорный показывающий и регистрирующий прибор ТЕХНОГРАФ-100 с шестью каналами измерения от датчиков температуры и давления с цифровой индикацией на табло | 1 | 1 274 | Теплоприбор |
их стоимости в ценах на январь 2005 года приведена в таблице 5.1.
Таблица 5.1.
Спецификация на приборы и средства автоматики
| № | Прибор | Цена, EURO без НДС | Кол-во на объекте | Стоимость по объекту, EURO без НДС | Фирма-изготовитель (продавец) | ||||||
| 1 | Радиаторный терморегулятор в комплекте: | ||||||||||
| 1.1 термостатический элемент 3120 с защитой от неумелого обращения, со встроенным датчиком, с защитой от мороза и устройством для ограничения и фиксирования температурной настройки. Диапазон настройки 6-26оС | 17,33 | Данфосс | |||||||||
| 1.2 Корпус клапана RTD-N15 прямой никелированный. Пропускная способность 0,04-0,63 м3/ч | 9,4 | ||||||||||
| ИТОГО: | 26,73 | 77 | 2058,21 | ||||||||
| 2. | Регулятор температуры ECL-Comfort 300 с кар-той С66 в комплекте: | ||||||||||
| 2.1 Датчик температу-ры ЕSMU на подаю-щем трубопроводе погружной с гильзой | 75,6 63,6 | ||||||||||
| 2.2 Датчик температу-ры ЕSMU на обратном трубопроводе погруж-ной с гильзой | 75,6 63,6 | ||||||||||
| 2.3 Датчик температу-ры наружного воздуха ESMT | 46,1 | ||||||||||
| 2.4 Датчик температу-ры внутреннего воздуха ESM-10 | 46,1 | ||||||||||
| 2.5 Датчик температу-ры ЕSMU на ГВС погружной с гильзой | 75,6 63,6 | ||||||||||
| 2.6 Датчик температу-ры ЕSMU на обратном трубопроводе ГВС погружной с гильзой | 75,6 63,6 | ||||||||||
| 2.7 Регулятор ECL Comfort 300 с картой С66 | 376,2 130,5 | ||||||||||
| 2.8 Регулирующий клапан VS2 D15 Кv=1,6 м3/ч для применения с электроприводом AMV | 91 | ||||||||||
| 1.3 Электропривод AMV для клапана VS2 D15…25мм | 314,7 | ||||||||||
| 2.10 Регулирующий клапан ГВС VS2 D15 Кv=0,63 м3/ч для применения с электроприводом AMV | 91 | ||||||||||
| 2.12. Электропривод AMV для клапана ГВС VS2 D15…25мм | 314,7 | ||||||||||
| ИТОГО: | 1967,1 | 1 | 1967,1 | ||||||||
| 3. | Комплект контроллера Comfort Com: 3.1. I-7188 3.2. Базовое программное обеспечение (Среда исполнения коммуникационного контроллера) 3.3. I-7017, 8-канальный модуль аналогового ввода 0-10В (4-20мА) 3.4. I-7041D, 14-канальный модуль дискретного ввода 0-24В, c встроенными индикаторами состояния входов 3.7. I-7042, 13-канальный модуль дискретного вывода 0-24В 3.8. Коммуникационный контроллер | 300,0 | 1 | 300,0 | |||||||
| 4. | Термометр для измерения температуры воздуха биметаллический –50…+50, ТБ-1 | 20,7 | 1 | 20,7 | АРК Энергосервис | ||||||
| 5. | Манометр для измерения давления теплоносителя класс точности 1,6;; 1/2²; 100 мм, 16 бар | 13,98 | 8 | 111,84 | WIKA, Германия; (Термия) | ||||||
| 6. | Термометр для измерения температуры теплоносителя спиртовой в оправе, ТВ 1100 | 22 | 6 | 132 | Tecofi; Франция (Термия) | ||||||
| 7. | Подобранная пара термопреобразователей типа ТПТ-Н 500 П для дистанционного измерения температуры теплоносителя | 32,1 | 1 | 32,1 | Теплоком | ||||||
| 8. | Регулятор перепада давления AVP | 479,3 | 1 | 479,3 | Данфосс | ||||||
| 9. | Датчик температуры для дистанционного измерения температуры воздуха типа ТПТ | 14,3 | 1 | 14,3 | Теплоком | ||||||
| № | Прибор | Цена, EURO без НДС | Кол-во на объекте | Стоимость по объекту, EURO без НДС | Фирма-изготовитель (продавец) | ||||||
| 10. | Микропроцессорный показывающий и регистрирующий прибор ТЕХНОГРАФ-100 с шестью каналами измерения от датчиков температуры и давления с цифровой индикацией на табло | 1 | 1 274 | Теплоприбор |
их стоимости в ценах на декабрь 2004 года приведена в таблице 4.1.
Таблица 4.1.
Спецификация на приборы и средства автоматики
|
их стоимости в ценах на январь 2005 года приведена в таблице 5.1. Таблица 5.1. Спецификация на приборы и средства автоматики
их стоимости в ценах на декабрь 2004 года приведена в таблице 7.1. Таблица 7.1. Спецификация на приборы и средства автоматики
их стоимости в ценах на декабрь 2004 года приведена в таблице 8.1. Таблица 8.1. Спецификация на приборы и средства автоматики
3.2. Оценка экономической эффективности автоматики Оценка экономической эффективности регулятора температуры Стоимость регулятора температуры составила Спр = 37857 руб. Стоимость сэкономленной тепловой энергии составила Сртт = 0,26*Qгод*Ст = 0,26*Qчас*24*Zо.п *Ст.*(tв – tо.п.)/(tв – t5) = = 0,26*0,08*24*205*402*(20+10,1)/(20+31) =24280,12 руб. Срок окупаемости составил: Т = Спр/Сртт = 37857/24280,12 = 1,56 года. При данном сроке окупаемости регулятор температуры рекомендуется к установке. Оценка экономической эффективности радиаторных терморегуляторов Стоимость терморегуляторов составила Спр = 53202,6 руб.(1773 у.е.) Стоимость сэкономленной тепловой энергии составила Стрт = 0,74*0,08*24*205*402*(20+10,1)/(20+31)*0,13=8983,64 руб. Срок окупаемости составил Т= Спр/ Стрт=53202,6/8983,64= 5,9 года. При данном сроке окупаемости радиаторные терморегуляторы устанавливаются только при согласовании с инвестором (заказчиком). их стоимости в ценах на декабрь 2004 года приведена в таблице 9.1. Таблица 9.1. Спецификация на приборы и средства автоматики
3.2. Определение экономической эффективности установки приборов и средств автоматики А. Оценка экономической эффективности установки регулятора температуры ECL-Comfort 200 картой Р30 Стоимость регулятора температуры ECL-Comfort 200 картой Р30 в комплекте в рублях: Срег. = 1139,4Ï · 36 руб/Ï · 1,18 = 48 402 руб. Стоимость сэкономленной тепловой энергии (тариф на тепловую энергию Ст=792·1,18 руб./Гкал) при уровне экономии тепловой энергии в системе отопления 21% [14]: Qгод.1= 0,21·24·Qчас· Zот· Кt ·Ст= 0.21·24·Qчас ·Zот ·(tв – tот.п. / tв – tv) ·Ст= = 0,21 · 24 · 0,05 · 205 · 0,6 · 792 · 1,18 = 28 970 руб/год Срок окупаемости регулятора температуры: Т = Срег. / Qгод.1 = 48 402 / 28 970 = 1,7 года. В. Оценка экономической эффективности установки радиаторных терморегуляторов: Стоимость радиаторных терморегуляторов в комплекте в рублях: Срад.рег.. = 1042,47 Ï · 36 руб/Ï · 1,18 = 44 280 руб. Стоимость сэкономленной тепловой энергии (тариф на тепловую энергию Ст=792·1,18 руб./Гкал) при уровне экономии тепловой энергии при установка термостатических вентилей на нагревательных приборах – 10 % [14] от остатка: Qгод.2= 0,1·0,79·24·Qчас· Zот· Кt ·Ст= 0,1·0,79 ·24·Qчас ·Zот ·(tв – tот.п. / tв – tv) ·Ст= =0,1 · 0,79 · 24 · 0,05 · 205 · 0,6·792·1,18= 10 900 руб/год Срок окупаемости радиаторных терморегуляторов: Т = Срад.рег / Qгод.2 = 44 280 / 10 900= 4,0 года. 3.2. Определение экономической эффективности установки приборов и средств автоматики А. Оценка экономической эффективности установки регулятора температуры ECL-Comfort 300 картой С66 Стоимость регулятора температуры ECL-Comfort 300 картой С66 в комплекте в рублях: Срег. = 1967,1Ï · 36 руб/Ï · 1,18 = 83 560 руб. Стоимость сэкономленной тепловой энергии (тариф на тепловую энергию Ст=792·1,18 руб./Гкал) при уровне экономии тепловой энергии в системе отопления 21% [14]: Qгод.1= 0,26 ·24·Qчас· Zот· Кt ·Ст= 0.26·24·Qчас ·Zот ·(tв – tот.п. / tв – tv) ·Ст= = 0,26 · 24 · 0,1 · 205 · 0,6 · 792 · 1,18 = 71 730 руб/год Срок окупаемости регулятора температуры: Т = Срег. / Qгод.1 = 83 560 / 71 730 = 1,2 года. В. Оценка экономической эффективности установки радиаторных терморегуляторов: Стоимость радиаторных терморегуляторов в комплекте в рублях: Срад.рег.. = 2058,21Ï · 36 руб/Ï · 1,18 = 87 430 руб. Стоимость сэкономленной тепловой энергии (тариф на тепловую энергию Ст=792·1,18 руб./Гкал) при уровне экономии тепловой энергии при установка термостатических вентилей на нагревательных приборах – 10 % [14] от остатка: Qгод.2 = 0,1 0,74 · 24 · Qчас· Zот · Кt · Ст= 0,1·0,74·24·Qчас ·Zот ·(tв – tот.п. / tв – tv) ·Ст= =0,1 · 0,74 · 24 · 0,1 · 205 · 0,6·792·1,18= 20 415 руб/год Срок окупаемости радиаторных терморегуляторов: Т = Срад.рег / Qгод.2 = 87 430 / 20 415= 4,3 года. Срег. = 3336 у.е. ·31 руб/у.е. = 103 416 руб. Срок окупаемости регулятора температуры: Т = Срег. / Qгод.1 = 103416 / 237850 = 0,4 года. Оценка экономической эффективности установки радиаторных терморегуляторов: Стоимость сэкономленной тепловой энергии (Ст=760 руб./Гкал): Qгод.1= 0,1·0,74·24·Qчас· Zот· Кt ·Ст= 0,1·0.74·24·Qчас ·Zот ·(tв – tот.п. / tв – tv) ·Ст= =0,1·0.69·24·0,·205·0,6·760= 46 440 руб/год (4.1) Стоимость радиаторных терморегуляторов в рублях: Срег. = 7474 у.е. ·31 руб/у.е. = 231 694 руб. Срок окупаемости радиаторных терморегуляторов: Т = Срег. / Qгод.1 = 231694/ 46 440 = 4,9 года. 3. Описание функциональной схемы автоматизации Описание функциональной схемы содержит описание локальных контуров регулирования подсистем автоматизации со ссылкой на позиции приборов и средств автоматики в спецификации. Регулирование температуры воздуха в помещении осуществляется радиаторным термостатом (поз.1). Принцип его действия – манометрический. Термостат изменяет расход теплоносителя через отопительный прибор в зависимости от температуры воздуха в помещении. Диапазон настройки температуры 6… 26оС, что позволяет применять радиаторные термостаты в помещениях различного назначения. Центральное регулирование на вводе осуществляется регулятором температуры ECL Comfort 300 с картой С66 (поз.2). Электронный регулятор ECL-Comfort 300 универсальный двухканальный регулятор, предназначенный для одновременного управления системой отопления и системой ГВС. Настройка регулятора осуществляется автоматически за счет считывания информации с чипа, который находится на карте, соответствующей варианту применения. Контуры регулирования: 1-й. Система ГВС. Регулятор температуры ECL-Comfort 300 с картой С66 (поз.2.7) поддерживает заданную температуру воды, поступающей в систему горячего водоснабжения (поз.2.5.) посредством изменения расхода греющего теплоносителя двухходовым клапаном (поз.2.8) с электроприводом (поз.2.9) и отслеживает температуру теплоносителя (поз. 2.6), возвращаемого на источник теплоты. 2-й. Система отопления. Регулятор (поз. 2.7) поддерживает температуру теплоносителя (ПИ-регулирование), поступающего в систему отопления (поз.2.1) в зависимости от температуры наружного воздуха (поз.2.3) в соответствии с установленным температурным графиком с коррекцией по температуре внутреннего воздуха (поз.2.4). Регулятор обеспечивает непревышение температуры обратного теплоносителя (поз.2.2) относительно графика качественного регулирования. Кроме этого, регулятор ECL Comfort 300 с картой С66 выполняет следующие функции: - поддерживает заданное снижение температуры воздуха в помещении и горячей воды в системе ГВС по часам суток и дням недели; - позволяет реализовать форсированный натоп помещений после снижения температуры внутреннего воздуха; - автоматически отключает систему отопления на летний период при повышении температуры наружного воздуха выше заданного значения. Основные настройки регулятора приведены в таблице 2.1. Таблица 2.1. Основные настройки регулятора ECL Comfort 300 c картой C66
Регулятор перепада давления на магистралях AVP, (поз. 8) является регулятором прямого действия для поддержания постоянства перепада давления на вводе. Регулятор закрывается при повышении перепада давления. Комплект AVP содержит клапан, регулирующую диафрагму, рукоятку для настройки перепада давления и медная импульсная трубка. Система диспетчеризации и связи Электронный регулятор ECL-Comfort 300 используется как контроллер в системе дистанционного компьютерного управления [35] в структурной схеме контроллера Comfort Com. Основные функции системы диспетчеризации и связи следующие: •Отображение мнемосхемы системы и её основных параметров (tн ; tв; tг ; tгвс ; tогвс ; tо) • Мнемосхемы работы и дистанционного управления циркуляционными насосами системы • Графики (тренды) изменения параметров (tн ; tв; tг ; tгвс; tогвс ; tо) •Предоставление специализированной информации и формирование отчетов главному инженеру: Приборы и средства автоматики 3.2. Спецификация на приборы и средства автоматики 3.2. Определение экономической эффективности установки приборов и средств автоматики А. Оценка экономической эффективности установки регулятора температуры ECL-Comfort 300 картой С66 Стоимость регулятора температуры ECL-Comfort 300 картой С66 в комплекте в рублях: Срег. = 1967,1Ï · 36 руб/Ï · 1,18 = 83 560 руб. Стоимость сэкономленной тепловой энергии (тариф на тепловую энергию Ст=792·1,18 руб./Гкал) при уровне экономии тепловой энергии в системе отопления 21% [14]: Qгод.1= 0,26 ·24·Qчас· Zот· Кt ·Ст= 0.26·24·Qчас ·Zот ·(tв – tот.п. / tв – tv) ·Ст= = 0,26 · 24 · 0,1 · 205 · 0,6 · 792 · 1,18 = 71 730 руб/год Срок окупаемости регулятора температуры: Т = Срег. / Qгод.1 = 83 560 / 71 730 = 1,2 года. В. Оценка экономической эффективности установки радиаторных терморегуляторов: Стоимость радиаторных терморегуляторов в комплекте в рублях: Срад.рег.. = 2058,21Ï · 36 руб/Ï · 1,18 = 87 430 руб. Стоимость сэкономленной тепловой энергии (тариф на тепловую энергию Ст=792·1,18 руб./Гкал) при уровне экономии тепловой энергии при установка термостатических вентилей на нагревательных приборах – 10 % [14] от остатка: Qгод.2 = 0,1 0,74 · 24 · Qчас· Zот · Кt · Ст= 0,1·0,74·24·Qчас ·Zот ·(tв – tот.п. / tв – tv) ·Ст= =0,1 · 0,74 · 24 · 0,1 · 205 · 0,6·792·1,18= 20 415 руб/год Срок окупаемости радиаторных терморегуляторов: Т = Срад.рег / Qгод.2 = 87 430 / 20 415= 4,3 года. 3.2. Определение экономической эффективности установки приборов и средств автоматики А. Оценка экономической эффективности установки регулятора температуры ECL-Comfort 300 картой С25 Стоимость регулятора температуры ECL-Comfort 300 картой С25 в комплекте в рублях: Срег. = 799,20Ï · 36 руб/Ï · 1,18 = 33 950 руб. Стоимость сэкономленной тепловой энергии (тариф на тепловую энергию Ст=792·1,18 руб./Гкал) при уровне экономии тепловой энергии в системе отопления 26% [14]: Qгод.1= 0,26·24·Qчас· Zот· Кt ·Ст= 0.26·24·Qчас ·Zот ·(tв – tот.п. / tв – tv) ·Ст= = 0,26 · 24 · 0,025 · 205 · 0,6 · 792 · 1,18 = 17 932 руб/год Срок окупаемости регулятора температуры: Т = Срег. / Qгод.1 = 33 950 / 17 932 = 1,9 года. В. Оценка экономической эффективности установки радиаторных терморегуляторов: Стоимость радиаторных терморегуляторов в комплекте в рублях: Срад.рег.. = 418 Ï · 36 руб/Ï · 1,18 = 17 756,64 руб. Стоимость сэкономленной тепловой энергии (тариф на тепловую энергию Ст=792·1,18 руб./Гкал) при уровне экономии тепловой энергии при установка термостатических вентилей на нагревательных приборах – 10 % [14] от остатка: Qгод.2= 0,1·0.74·24·Qчас· Zот· Кt ·Ст= 0,1·0.74·24·Qчас ·Zот ·(tв – tот.п. / tв – tv) ·Ст= =0,1 · 0,74 · 24 · 0,025 · 205 · 0,6·792·1,18= 5 104 руб/год Срок окупаемости радиаторных терморегуляторов: Т = Срад.рег / Qгод.2 = 17 756,64 / 5 104= 3,5 года. ![]() Рис. 5.2 – Функциональная схема автоматизации системы отопления и горячего водоснабжения. 3.2. Оценка экономической эффективности автоматики 4.1 Оценка экономической эффективности регулятора температуры Стоимость регулятора температуры составила Спр = 39390 руб. Стоимость сэкономленной тепловой энергии составила: Ст = 0,26*Qгод*Ст = 0,26*Qчас*24*Zо.п.*(tв – tо.п.)/(tв – t5)*Ст = = 0,26*0,07*24*205*(20+10,1)/(20+31)*402 =21245,1 руб. Срок окупаемости составил: Т = Спр/Ст = 39390/21245,1 = 1,85года. При сроке окупаемости 1,85 года целесообразно применение регулятора температуры, следовательно прибор рекомендуется к внедрению. 4.2 Оценка экономической эффективности терморегуляторов Стоимость терморегуляторов составила Спр = 62694 руб. (54 шт.) Стоимость сэкономленной тепловой энергии составила Ст = (81711,92 – 21245,1)*0,13 = 7860,7 руб. Срок окупаемости составил: Т = Спр / Ст = 62694 /7860,7 = 7,97 года При сроке окупаемости 7,97 года применение прибора целесообразно при условии длительной эксплуатации объекта и внедряется при желании заказчика. 3.2. Определение экономической эффективности установки приборов и средств автоматизации Оценка экономической эффективности установки регулятора температуры ECL 9550. Стоимость сэкономленной тепловой энергии (Ст=760 руб./Гкал): Qгод.1= 0,26·24·Qчас· Zот· Кt ·Ст= 0.26·24·Qчас ·Zот ·(tв – tот.п. / tв – tv) ·Ст= =0,26·24·0,9·205·0,6·760= 524 980 руб/год (4.1) Стоимость регулятора температуры в рублях: Срег. = 1530,6 у.е. ·31 руб/у.е. = 47 450 руб. Срок окупаемости регулятора температуры: Т = Срег. / Qгод.1 = 47450 / 524 980 = 0,09 года. Оценка экономической эффективности установки радиаторных терморегуляторов: Стоимость сэкономленной тепловой энергии (Ст=760 руб./Гкал): Qгод.1= 0,1·0.74·24·Qчас· Zот· Кt ·Ст= 0,1·0.74·24·Qчас ·Zот ·(tв – tот.п. / tв – tv) ·Ст= =0,1·0.74·24·0,9·205·0,6·760= 149 418 руб/год (4.1) Стоимость радиаторных терморегуляторов в рублях: Срег. = 18 658 у.е. ·31 руб/у.е. = 578 398 руб. Срок окупаемости радиаторных терморегуляторов: Т = Срег. / Qгод.1 = 578 398 / 149 418 = 3,9 года. Библиографический список 1. ГОСТ 21.404-85. Автоматизация технологических процессов. Обозначения условные приборов и средств автоматизации в схемах.- Москва, 1985 .- 18 с. 2. Калмаков А.А., Кувшинов Ю.Я. Автоматика и автоматизация систем теплогазоснабжения и вентиляции. - М.: Стройиздат, 1986. – 479 с. 3. СНиП 2.04.05-91. Отопление, вентиляция, кондиционирование / Госстрой СССР. - М.: ЦИТП Госстроя СССР, 1988.-64 с. 4. СНиП 2.04.07-86*. Тепловые сети. Госстрой СССР. - М.: ЦИТП Госстроя СССР, 1994.- 63 с. 5. СП 41-101-95. Проектирование тепловых пунктов. – Свод правил по проектированию и строительству к СНиП 2.04.07-86* «Тепловые сети».- 100 с. 6. Средства регулирования и управления для систем кондиционирования, отопления и горячего водоснабжения.- Аналитическая справка Информприбор, 1991 г. – 40 с. 7. Прайс-лист Данфосс, 2004 г. – АВТОМАТ \1. Каталоги фирм Автоматика \1. Danfoss 2004\ Прайс- лист EURO 2004. 8. Термостатические элементы RTD, 2000.- 40 с. -– АВТОМАТ \1. Каталоги фирм Автоматика\1. Danfoss-2004\ Радиаторные терморегуляторы типа RTD\Техническое описание регуляторов\ Техническое описание RTD Inova. 9. Радиаторные терморегуляторы RTD, 2000.- 40 с. -– АВТОМАТ \1. Каталоги фирм Автоматика\1. Danfoss-2004\ Радиаторные терморегуляторы типа RTD\Техническое описание регуляторов. 10. Применение средств автоматизации «Данфосс» в системах водяного отопления зданий. Пособие, 2004 г. - 42 с. – АВТОМАТ \1. Каталоги фирм Автоматика\1. Danfoss-2004\Применение средств автоматизации Данфосс в ВСО\RB 00 I1 50 а. 11. Автоматизация систем теплоснабжения индивидуальных жилых зданий и помещений. Пособие, 2004 г. - 36 с. – АВТОМАТ \1. Каталоги фирм Автоматика\1. Danfoss-2004\Автоматизация систем теплопотребления ИЖЗ. отопительного котла и узла подготовки горячей воды). 12. Каталог автоматических регуляторов для систем теплоснабжения зданий, 170 с. – 2001 г. – АВТОМАТ \1. Каталоги фирм Автоматика\1. Danfoss-2004\Автоматика регулирования для тепловых пунктов\Каталоги\Каталог автоматических регуляторов\vk 00m7. 13. Каталог балансировочных клапанов, 2002 г. - 58 с. – АВТОМАТ \1. Каталоги фирм Автоматика\1. Danfoss-2004\Балансировочные клапана\Каталог балансировочных клапанов\RC 08 A3 50. Перечень действующих каталогов различных фирм на приборы и средства автоматики приведен на сайте кафедры ТТГВ по адресу http://tgv.khstu.ru Альбом № 1 типовых проектных решений «Автоматизация систем отопления и горячего водоснабжения» Методические материалы для использования в учебном процессе и в дипломном проектировании для студентов специальности 290700 «Теплогазоснабжение и вентиляция» всех форм обучения Терешенко Галина Васильевна Пуляевский Владимир Викторович В данном альбоме представлены десять проектов автоматизации различных видов систем отопления и горячего водоснабжения. Проекты автоматизации систем разработаны на основе оборудования, выпускаемого фирмой Данфосс до 2005 года и предлагаемых ими принципиальных схем автоматизации. Проекты оформлены в соответствии с требованиями нормативной и технической литературы. Пояснительные записки каждого проекта содержат следующие разделы: Задание 1. Исходные данные для проектирования Характеристика систем отопления и горячего водоснабжения Обоснование разработки автоматизации систем отопления и горячего водоснабжения Описание условий эксплуатации приборов и средств автоматики 2. Описание функциональной схемы автоматизации 3. Приборы и средства автоматики Спецификация на приборы и средства автоматики Расчет экономической эффективности установки приборов и средств автоматики 4. Графическая часть проекта 4.1. Функциональная схема автоматизации Приведенные в данном альбоме проекты автоматизации являются базовыми для дальнейшего выполнения студентами вариантного проектирования по автоматизации систем отопления и горячего водоснабжения. Принятые на схемах условные обозначения приведены в таблице 1. Варианты применения электронных регуляторов серий ECL Сomfort и ECL 2000 фирмы Данфосс приведены в таблице 2. Таблица 1. Условные обозначения на схемах
|
