Райзберг Б. А. - Сущность и функции рынка.

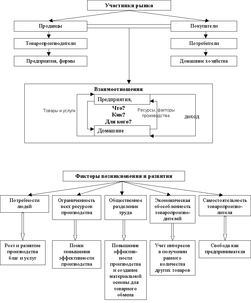
В узком смысле слова рынок - это система отношений между продавцами и покупателями, иными словами, это система отношений между предложением и спросом. В широком смысле слова рынок - это весь сложный механизм движения благ и услуг в форме товаров и денег в рамках всего общественного воспроизводства на всех уровнях экономической системы данного общества.
Воспроизводство - это процесс производства, взятый в динамике его непрерывного возобновления.
Стоимость - это содержание рыночных отношений между участниками рынка. Цена - форма этого содержания.
Спрос - это идеальная потребность и реальная возможность покупателя купить определенное количество данного товара.
Предложение - это идеальная готовность и реальная возможность товаропроизводителя произвести и поставить на рынок определенное количество данного товара.
Объект - экономические явления.
Субъект - человек, фирма, государство, их экономическое поведение.
Товар - это экономическое благо, произведенное для обмена.
Деньги - это товар, который является единым всеобщим эквивалентом и обладает абсолютной ликвидностью.
Сущность конкуренции состоит в том, что она представляет собой сложнейший механизм соперничества между всеми участниками рынка за выгодные для себя условия производства, купли и продажи.
Предприниматель - это менеджер-новатор, который ведет собственное дело как индивидуальное, так и коллективное, имея в нем свою долю собственности или используя заемный капитал.
Фирма - это такой самостоятельно хозяйствующий субъект, который организуется в соответствии с действующим законодательством данной страны, т.е. является юридическим лицом, занимается предпринимательской деятельностью и функционирует на принципах коммерческого расчета, т.е. строго учитывает и сопоставляет затраты в целях максимизации коммерческого успеха.

Райзберг Б. А. - Сущность и функции рынка.

Райзберг Б. А. - Сущность и функции рынка.


Райзберг Б. А. - Сущность и функции рынка.


Райзберг Б. А. - Сущность и функции рынка.


Райзберг Б. А. - Сущность и функции рынка.


Райзберг Б. А. - Сущность и функции рынка.




    Рынок: Конкуренция - Внешняя торговля