Трассировка печатных плат
В процессе разработки радиоэлектронной аппаратуры различного назначения этап технического или конструкторского проектирования является одним из самых трудоемких, длительных и ответственных [1-2]. На этом этапе осуществляется переход от функционально-логического описания к конструкторской реализации аппаратуры в виде законченных изделий (плат, блоков, кассет, стоек и т.п.) с оформлением конструкторской и технологической документации. От качества и сроков работы на этом этапе в значительной мере зависит качество готового изделия.
Исходной информацией для конструкторского проектирования является принципиальная электрическая схема устройства с детализацией до уровня базовых конструкторских элементов. Последними могут быть: дискретные радиодетали, микросхемы, микромодули, объемные модули и функциональные неделимые узлы на печатном монтаже. Выходной информацией является полный комплект рабочих чертежей и другой технической документации на все вошедшие в изделие сборочные единицы и детали, пригодный для передачи в производство.
Сложность алгоритмизации конструкторского проектирования РЭА привела к тому, что в настоящее время возникла определенная потребность выделять три основные задачи в этой области.
Это задачи: 1) компоновка, 2) размещение элементов и 3) проектирование монтажа (трассировка).
Процесс проектирования электрических соединений - трассировка - является наиболее сложным и трудоемким как при ручном труде, так и в машинном конструировании, так как современные радиотехнические устройства содержат до нескольких сотен тысяч различных соединений, обеспечивающих прохождение сигналов по всем цепям.
Цель трассировки заключается в прокладке этих соединений объемными или печатными проводниками так, чтобы все контакты конструктивных элементов и разъемов были связаны согласно электрической схеме.
Сложность задачи трассировки значительно зависит как от уровня конструктивных элементов, для которых проектируются монтажные соединения, так и от способа выполнения монтажа.
Большинство классических систем трассировки печатных плат при построении трасс используют сетку [3-5]. Для повышения качества разводки применяются различные искусственные методы, однако получить результат лучше, чем позволяют алгоритмы, лежащие в основе системы, невозможно. Сетка – естественное ограничение произвольного расположения трасс. Рассмотрим одну из первых неклассических систем трассировки FreeStyle Router [6-7]. FreeStyle Router - это прежде всего метод гибкой топологической трассировки, включающий в себя ряд этапов, каждый из которых содержит несколько процедур, при этом применяются различные модели объектов и используется многокритериальность [8-9]. Отказ от применения прямоугольной координатной сетки и локальный характер большинства процедур позволяют существенно уменьшить размерность задачи и, как следствие, сократить требуемое для ее решения время. В свою очередь, малое время решения задачи позволяет организовать направленный поиск оптимальных вариантов за счет многократного использования проектных процедур.
Рассмотрим структуру данной системы, ее основные преимущества и недостатки, особенности, связанные с использованием новейших алгоритмов, дадим подробное описание принципов работы и в заключение приведем ряд практических результатов.
Алгоритм оптимального поиска Нильсона
В системе FreeStyle Router для поиска кратчайшего расстояния между выводами компонентов при прокладке трасс используется алгоритм Нильсона. Как было доказано самим автором это наиболее быстрый алгоритм среди ныне существующих [12]. Для того чтобы понять его суть, необходимо ввести некоторые обозначения:
g(v) – стоимость пути от источника до вершины v;
h(v) – нижняя оценка стоимости пути от вершины v до приемника (в качестве h(v) для данной задачи примем расстояние от вершины v до приемника);
f(v) = g(v) + h(v) - нижняя оценка стоимости пути от источника до приемника, проходящего через вершину v.
Последовательность операций при решении задачи поиска с помощью алгоритма Нильсона следующая (рис. 67):
1) Среди вершин графа, граничащих с приемником, найти вершину v, имеющую наименьшую оценку f(v);
2) Если вершина v не граничит с источником определить среди вершин, достижимых из v, вершину v1 с наименьшей оценкой f1(v) (нижняя оценка стоимости пути от источника до приемника, проходящего через вершину v1 и соседнюю с ней вершину v).
3) Если вершина v граничит с источником, она является единственной вершиной графа между источником и приемником
4)
Поиск прекращается, когда найдена вершина vn, граничащая с источником, и цепочка v, v1, v2 … vn
от приемника к источнику
определяет искомый путь.Рис. 67
Алгоритм оптимального поиска Нильсона
Главная панель
Название клавиш, комментарии и справочные данные в системе FreeStyle Router можно выводить на экран, как на английском, так и русском языке. В правом нижнем углу экрана расположен флажок «Russian» (рис. 2).
Исходные данные
Подготовка входных данных осуществляется перед началом процесса трассировки с помощью внешней САПР. Цепи должны быть определены, компоненты размещены и т. д. Необходимо убедиться, что у печатной платы имеется граница в виде замкнутого контура. Подготовленные для трассировки данные, нужно перевести в формат PDIF [10].
Программное обеспечение САПР PCAD поддержки формата PDIF включает в себя две программы: PDIFIN и PDIFOUT. PDIFOUT позволяет преобразовывать файлы системы PCAD в формат PDIF, а программа PDIFIN делает обратное преобразование.
Следует отметить, что для системы FreeStyle Router не имеет значения версия PCAD, в которой была создана исходная база данных (базы данных принципиальных схем, печатных плат и библиотеки версий PCAD 4.х – 5.х и PCAD 6.х – 8.х имеют различную разрядность представления данных (16- и 32-разрядные).
Кроме .pdf - файла требуется наличие файла fsroute.stl – стиль разработки, в котором описывается конфигурация контактных площадок, ширина проводников и зазоров между ними и другие параметры проекта. В каждом рабочем каталоге должен быть ровно один такой файл. Файл fsroute.stl создается и редактируется встроенным редактором по команде «Сценарий/Определить стиль разработки» (См. «Определение стиля разработки»).
Некоторые из параметров могут быть импортированы из файла стратегии PCAD. Для этого в окне «Использовать стратегию» (рис. 13) необходимо ввести имя .ctl - файла и подтвердить выбор стратегии кнопкой «Да» (См. «Определение стиля разработки»).
Корректировка расположения компонентов
Операции «Скорректировать расположение элементов» и «Проверить правильность разводки» могут быть выполнены над любым файлом формата PDIF.
Если файл прошел все начальные стадии обработки в системе FreeStyle Router и был создан командой «Создать промежуточный .pdf - файл», то порядок его дальнейшего преобразования не соответствует иерархии команд на главной панели, сначала выполняется операция корректировки расположения элементов. При этом система одновременно автоматически проверяет правильность разводки. Помимо этого, при запуске команды «Скорректировать расположение элементов» происходит оптимизация формы проводников. Построение соединений в системе FreeStyle Router основано на разбиении монтажного пространства на определенные области (триангуляция) (алгоритм будет рассмотрен в приложении 1). В результате этого, что при трассировке форма проводников определяется лишь приближённо, проводники имеют форму ломаных линий. На этапе корректировки форма проводников сглаживается. Оптимальная форма проводников рассчитывается автоматически. В результате каждый из проводников имеет минимальную длину, огибая контактные площадки по дугам окружностей с необходимым зазором, а с одной дуги на другую переходя вдоль отрезков прямых.
Если возникла необходимость просто проверить правильность разводки или скорректировать расположение компонентов с помощью системы FreeStyle Router, то в этом случае последовательность операций произвольна.
Рассмотрим процесс корректировки расположения компонентов. При выполнении этой команды сначала происходит проверка правильности расположения компонентов, цепей, контактов и ветвлений на всех слоях платы, а затем система предлагает выполнить операцию перемещения. Экран, возникающий при этом, изображен на рис. 49.

Рис. 49
Корректировка расположения компонентов
На первом плане располагается плата с элементами, а слева - основная и вспомогательная панели. Прямо над рабочим полем находится строка состояния проекта (рис. 50).
Суммарная длина соединений и число нарушений уменьшается при автоматическом перемещении компонентов. Причем процесс перемещения компонентов целесообразно завершать лишь тогда, когда исчезнут все ошибки, в противном случае корректная работа устройства не гарантируется. Если же нет никакой возможности избавиться от ошибок на данном этапе, то остается один выход из сложившейся ситуации - перетрассировать плату заново.
![]() |
Рис. 50 Параметры проекта
Многие опции панели «Скорректировать расположение элементов» уже встречались ранее, и нет смысла их снова подробно рассматривать. Остановимся на новых опциях.
Кнопка «Quit». Выполнение этой команды приведет к выходу из опции «Перетрассировать заново» с сохранением результата или без, по выбору:
Save as ... - Сохранить как ...
Don’t save - Не сохранять
Don’t quit - Не выходить из опции
Кнопка «Help». Краткие пояснения к работе программы можно получить, нажав кнопку «Help».
Кнопка «Param». В системе FreeStyle Router есть возможность редактировать цвета панелей и цвета изображения платы. В отличие от опции «Перетрассировать заново» щелчок мыши на кнопке «Param» приведет к появлению на подчиненной панели трех дополнительных опций: Prj, Pic и Mov.
Назначение опций Prj и Pic было уже рассмотрено выше. Хочется только отметить появление новой возможности, а именно «проводники тонкими линиями». Из названия понятно, что если эта функция является активной, то проводники на плате изображаются тонкими линиями, в противном случае отображается реальная ширина проводников.
Опция Mov предназначена для редактирования параметров движения (рис.51).

Рис. 51
Редактирование параметров движения
Вообще движение выполняется с целью ликвидации узких мест, а также для сокращения длины печатных проводников и размера платы. При этом можно задавать направление «дрейфа» компонентов (рис. 52). Выбор того или иного направления осуществляется щелчком мыши на ячейке расположенной рядом с названием.
Эту возможность можно использовать для поиска минимальной площади требуемого монтажного пространства - нужно просто выделить парные направления «дрейфа», например, влево - вверх или влево - вниз и тогда компоненты платы будут смещены в угол, что и позволит определить минимальную площадь.

Рис. 52
Выбор направления дрейфа
Далее надо выбрать, какие элементы будут автоматически перемещаться, и какие элементы они будут расталкивать при своем движении (рис. 53). Рассмотрим возможности системы:
1) Если отмечен пункт (-), то никакие типы элементов вообще перемещаться и соответственно расталкиваться не будут. Если при ручном перемещении компонентов, переходов и ветвлений переключатель «подталкивать» не находится в положении (-), при перемещении соблюдаются все требования к величине зазоров. Если же переключатель находится в положении (-), нарушения разрешаются. Такая возможность позволяет, например, протащить переход между планарными контактами микросхем;
2) Если отмечен пункт (В), то в качестве перемещаемых (расталкиваемых) элементов платы будут выступать только точки ветвления печатных проводников;
3) Если необходимо, что бы в процессе перемещения (растаскивания) участвовали не только ветвления, но и переходные отверстия, то следует выделить пункт (П);
4) Выделение пункта (К) приведет к тому, что будут перемещаться (расталкиваться) и ветвления, и переходы, и компоненты.
Рис. 53 Определение характера перемещения компонентов
Совсем не обязательно, чтобы все, что проделывает программа, отображалось на экране. Правда есть ситуации, когда при ручном перемещении компонентов требуется видеть силовые векторы, указывающие желательное направление движения компонентов. В таблице на рис. 51 (правый нижний угол), поставив «галочки» рядом с надписями, можно соответственно вывести на экран:

Рис. 54
Изменения цветовой окраски элементов в проекте
Оставшиеся функции имеют следующие назначение:
1) «Порождать/уничтожать ветвления» - введение точек ветвления существенно сокращает суммарную длину соединений.
2) «Сокращать длину проводников» и «Избавляться от узкостей» - как уже упоминалось, перемещение компонентов выполняется для сокращения суммарной длины проводников и ликвидации «узкостей», поэтому целесообразно не выключать эту опцию при автоматической корректировке расположения компонентов.
3) ««Дрейф» для уменьшения площади» - выделение данной опции полностью зависит от потребностей пользователя в уменьшении площади платы.
4) «Постепенно уменьшать шаг» - эта опция позволяет с каждой итерацией уменьшать амплитуду колебания элементов около точки равновесия. Требуется 20-30 итераций, в зависимости от величины шага сетки. Программа автоматически останавливается, когда шаг перемещения становится меньше шага сетки.
Кнопка «Hand». С помощью этой опции выполняется ручная корректировка расположения элементов платы. Здесь опять таки много известных команд, которые подробно описывались в пункте «Перетрассировать заново». Рассмотрим их:
Кнопка «Query». Эта команда служит для получения информации об элементах платы: цепях (net), компонентах (cmp), типах контактов (pin). Строка подсказок расположена под рабочим полем, там и появляется характеристика элемента. Так же здесь, в левом нижнем углу, есть опция поиска (См. раздел «Перетрассировать заново» / «Hand» / «Query».)
Кнопка «Fix». Иногда возникают ситуации, когда некоторые компоненты должны занимать строго определенное место. Для этого их надо зафиксировать с помощью опции «Fix» / «Cmp». Операция очень проста: надо выбрать компонент мышью и нажать левую кнопку. Закрепленные компоненты подсвечиваются. Опции подчиненной «All» и «None» используются при закреплении или освобождении всех компонентов соответственно.
Кнопка «Calc». Эта опция используется для расчета направления предпочтительного движения элементов платы.
Кнопка Move. При ручном редактировании платы есть возможность перемещать не только компоненты, но также переходы и ветвления. Существует множество ситуаций, когда это необходимо. Обычно ручное редактирование выполняется после автоматического перемещения компонентов для устранения тех ошибок, которые не удалось ликвидировать. Например, при большом скоплении переходов трудно автоматически растащить их, и приходиться прибегать к ручному перемещению.
Процесс перемещения осуществляется следующим образом:
- с помощью левой кнопки мыши надо захватить элемент за контакт;
- выбрать вектор перемещения и нажать левую кнопку.
Правая кнопка отцепляет элемент.
Кнопка «View». Нажатие этой кнопки осуществляет переход на главную панель опции «Скорректировать положение элементов». Здесь можно осуществить просмотр любого фрагмента платы с помощью клавиш дополнительной панели:
Назначение остальных кнопок главной панели опции «Скорректировать расположение элементов» аналогично клавишам опции «Перетрассировать заново».
Кнопка «Redr» - обновить экран.
Кнопка «Pause» - приостановить процесс перемещения элементов.
Кнопка «Go» - начать или продолжить автоматическое перемещение. Этот процесс может протекать в двух режимах: с постоянным уменьшением шага или без него. Установка того или иного режима осуществляется в опции «Param» / «Mov». Здесь есть команда «постепенно уменьшать шаг» и, если рядом с надписью стоит «галочка», то функция активна.Как уже отмечалось, в режиме с уменьшением шага с каждой итерацией уменьшается амплитуда колебания элементов около точки равновесия. Требуется 20-30 итераций, в зависимости от величины шага сетки. Если корректировка расположения элементов протекает в режиме без уменьшения шага, то процесс является бесконечным во времени, пользователь должен сам прервать его при достижении требуемого результата.
Общие сведения о системе FreeStyle Router Интерфейс пользователя
На рис. 1 показан экран, возникающий при запуске файла fsr.exe.

Рис. 1
Описание контактной площадки типа «сосиска»
Описание контактной площадки типа «сосиска»
В последнем разделе таблицы «Центр» определяется смещение центра симметрии контактной площадки относительно точки привязки.
Для того, что бы ввести новый тип контактной площадки необходимо щелкнуть мышью на ячейке [...] в таблице описания контактных площадок. Ряд дополнительных кнопок в нижнем правом углу (рис. 16) являются вспомогательными. Назначение их очевидно из названия:
Кнопка «Верно» - подтверждение выбранных контактных площадок и выход в опцию «Описание стиля разработки».
Кнопки «Удалить выделенный тип» и «Удалить все неиспользуемые» соответственно удаляют выделенные типы контактных площадок и типы, не используемые в данном проекте (они подсвечены).
Кнопка «Справка» - дает краткие пояснения к разделу «Типы контактов».
Кнопка «Классы цепей». В системе FreeStyle Router все цепи группируются в классы, трассируемые по разным правилам. Цепи, не указанные ни в одном классе, составляют класс DEFAULT (рис. 20).

Рис. 20
Установка параметров цепей
Правила трассировки цепей, а именно ширина, минимальный и номинальный зазоры, типы переходного отверстия заносятся в таблицу (рис. 21).

Рис. 21
Выбор правил трассировки цепей
Во время трассировки система будет стараться выдерживать заданную ширину проводников и номинальные зазоры между проводниками. Если не удается выдержать номинальный зазор, система будет уменьшать его вплоть до минимального, создавая таким образом «узкие места». Узкие места индицируются в процессе трассировки и могут быть затем ликвидированы путем перемещения компонентов.
Для каждого класса цепей может быть определен особый тип переходного отверстия. Это необходимо для того, чтобы для широких цепей была возможность задавать переходы больших размеров, чем для остальных цепей. В противном же случае каждый переход влечет за собой появление двух точек ветвления. (При подсоединении проводников к выводам компонентов или переходным отверстиям система автоматически уменьшает ширину сегмента, подходящего непосредственно к контакту, если его диаметр меньше ширины трассы) (рис. 22).
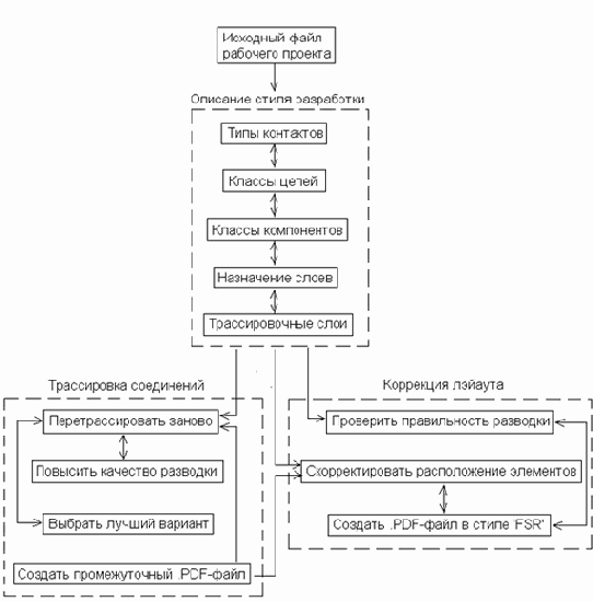
Определение стиля разработки
Перед тем как приступить к началу непосредственной работы над проектом, необходимо определить стиль разработки. Под стилем разработки понимаются некоторые соглашения, принимаемые для адаптации системы трассировки FreeStyle Router к внешней САПР, в частности PCAD. Здесь описываются параметры, не заданные или не полностью заданные в .pdf - файле: форма контактных площадок, ширина проводников и величина зазоров, шаг перемещения элементов при их движении и др. Система FreeStyle Router при первоначальном запуске проекта автоматически задает его параметры, и в дальнейшем задачей конструктора является их редактирование.
В разделе «Определить стиль разработки» наряду с основными опциями есть ряд вспомогательных. К таким опциям можно отнести следующие: «Выход», «Импорт стратегии», «Статистика», «Настройки», «Справка» и «Ошибки и рекомендации». Они не участвуют непосредственно в описании правил трассировки. Эти правила устанавливаются при помощи основных опций: «Типы контактов», «Классы цепей», «Классы компонентов», «Назначение слоев» и «Трассировочные слои».
Рассмотрим подробнее все команды раздела «Определить стиль разработки» (рис. 12).

Рис. 12
Панель «Определить стиль разработки»
Кнопка «Выход». Выбор этой команды приведет к сохранению установленного стиля разработки и выходу на главную панель.
Кнопка «Импорт стратегии». В системе PCAD при автоматической трассировке соединений конструкторско-технологические требования и ограничения на проектируемую разработку вносятся в файл стратегии (файл с расширением .ctl). Этот файл может быть использован и в системе FreeStyle Router. Для этого в окне «Использовать стратегию» (рис. 13) необходимо ввести имя .ctl - файла и подтвердить выбор стратегии кнопкой «Да».
Следует обратить внимание, что иногда формы контактных площадок не описывают в файле стратегии, а в описании корпуса компонента вводят барьеры в соответствующих местах. В этом случае необходимо самостоятельно описать форму контактных площадок в разделе «Описание стиля разработки» опции «Типы контактов», обращая внимание также на их ориентацию.
Краткую справку об импорте стратегии можно получить, как обычно, щелкнув мышью на кнопке «Справка».

Рис. 13
Выбор файла стратегии
Кнопка «Статистика». Опция «Статистика» (рис. 14) дает возможность просмотреть параметры проекта, например количество штыревых и планарных элементов, количество цепей, количество слоев трассировки и т.д. Изменяя единицы измерения (правый верхний угол (рис. 14)) можно узнать размеры области трассировки в мкм, mils (25,4 мкм), rusmil (25 мкм) и мм.
Кнопка «ОК» позволяет вернуться в «Описание стиля разработки».

Рис. 14
Параметры проекта
Кнопка «Настройки». Пользователи, желающие ввести некоторые изменения в оформление программы, могут воспользоваться опцией «Настройки» (рис. 15).

Рис. 15
Панель «Настройки»
1) Если отмечен пункт «russian messages», сообщения выдаются на русском языке, иначе - на английском;
2) Если отмечен пункт «мышь для левой руки», назначение левой и правой кнопок манипулятора «мышь» обмениваются;
3) Чтобы изменить применяемые цвета, следует выбрать понравившийся цвет из предлагаемой палитры и окрасить им квадратик в соответствующей строке таблицы.
Для того чтобы установленные изменения вошли в силу, щелкните мышью на кнопке «Верно».
Кнопка «Справка». Краткие пояснения к выбору стиля разработки содержит опция «Справка».
Кнопка «Ошибки и рекомендации». Если при задании стиля были допущены ошибки, то в опции «Описание стиля разработки» появляется кнопка «Ошибки и рекомендации», в противном случае эта кнопка отсутствует.
Кнопка «Типы контактов». Контактные площадки представляют собой металлизированные области на плате вокруг выводов компонентов или переходных отверстий. Контактные площадки для компонентов со штыревыми выводами имеют сквозные отверстия. В системе PCAD графику контактных площадок создают отдельно от графики корпусов компонентов, так как для разных технологий могут использоваться различные контактные площадки для одних и тех же выводов компонентов.
Это очень неудобно, поскольку приходится каждый раз отдельно рисовать контактные площадки, составлять файл перекрестных ссылок, в котором указаны соответствие между типами выводов компонентов и контактными площадками, и отдельной операцией заменять условные изображения контактных площадок их реальным изображением. В системе PCAD на промежуточных этапах контактные площадки изображаются условно, чтобы ускорить процесс вывода чертежа на дисплей или плоттер. Следует обратить внимание, что при работе в PCAD версии 4.5 при преобразовании файлов в формат PDIF информация о размерах контактных площадок исчезает.
В системе FreeStyle Router процедура изображения контактных площадок максимально упрощена.
Вся информация в виде цифр заносится в таблицу, а в левом нижнем углу (рис. 16) появляется графическое изображение выделенной контактной площадки. Активная строка подсвечивается, и, для того чтобы внести изменения, нужно просто щелкнуть мышью в том разделе таблицы, где это необходимо.

Рис. 16
Установка размеров контактных площадок
Трассировщик автоматически определяет все типы контактных площадок, которые присутствуют в данном проекте, и присваивает им стандартные для этой системы размеры. Но, как уже упоминалось, контактные площадки разных типов имеют разные размеры, поэтому таблица «Описание контактных площадок» нуждается в редактировании.
В колонке «Тип» указывается тип контакта в диапазоне [1 - 999].
Чтобы определить, планарным или штыревым является контакт, необходимо в колонке «Слой» (рис. 17) выбрать ALL, если контакт штыревой, или PADCOM (верхняя сторона платы) либо PADSLD (нижняя сторона платы) если контакт планарный (имена слоев определяются в разделе «Назначение слоев»).

Рис. 17
Выбор типа вывода
Непосредственно размеры контактных площадок указываются в разделах «Диаметр отверс.» и «Диаметр». Существует возможность задавать размеры в мкм, mils (25,4 мкм), rusmil (25 мкм) и мм, в зависимости от того, какая система измерения установлена (рис. 18).

Рис. 18
Выбор единиц измерения
Если контактная площадка имеет не круглую, а вытянутую форму, то в колонке «Вытянутость» указываются координаты вектора, вдоль которого вытянут контакт (рис. 19).
Полезные рекомендации
Этот раздел можно рассматривать как подведение итогов ко всей теме: «Трассировка печатных плат в среде топологического трассировщика FreeStyle Router». Здесь будут даны некоторые полезные советы, которые сделают работу в данной системе более приятной и плодотворной.
1) Перед началом работы целесообразно создать рабочий каталог проекта, куда и поместить исходный pdf-файл. В этом случае файл стиля трассировки, промежуточные результаты программа будет автоматически размещать в этом каталоге, и трудностей в поиске того или иного файла не возникнет.
2) Работа над проектом начинается с выбора стиля трассировки, то есть с установки технических ограничений (ширина проводников, размеры контактных площадок и так далее (См. раздел «Определение стиля разработки)). Рассмотрим ряд особенностей:
а) При описании контактных площадок следует помнить, что у элементов, имеющих выводы с четырех сторон, есть два типа контактных площадок, которые отличаются своей ориентацией (рис. 60).

Рис. 60
Особенности в описании контактных площадок
б) В вязи с тем, что прямоугольные контактные площадки в системе FreeStyle Router представлены в виде «сосисок» (на концах ламели добавляются полуокружности) необходимо внимательно следить за их ориентацией. Ламели с различной ориентацией (даже если они квадратные и имеют одинаковые размеры) должны быть разных типов, иначе могут возникать определенные некорректности (рис. 61).
Практические результаты
В настоящее время существует большое количество разнообразных систем автоматизированного проектирования печатных плат и отдельных трассировщиков. Среди наиболее распространенных САПР можно выделить следующие: PCAD, OrCAD, ACCEL EDA, EWL Layout и т. д., а лучшим трассировщиком, на сегодняшний день, считается Specctra [13-16].
Проведем сравнительный анализ результатов трассировки, полученных с помощью систем Specctra и FreeStyle Router.
Пример 1:
Параметры платы:
а) Размер – 85 мм ´ 68 мм
б) Компонентов - 67.
в) Цепей - 22.
Таблица 1
| На Название ы системы |
Specctra |
FreeStyle Router |
| Общая длина трасс, см |
137 |
136 |
| Количество переходов |
0 |
0 |
Пример 2:
Параметры платы:
а) Размер – 89 мм ´ 152 мм
б) Компонентов - 22.
в) Цепей - 80.
Таблица 2
| Название ы системы |
Specctra |
FreeStyle Router |
| Общая длина трасс, см |
426 |
378 |
| Количество переходов |
37 |
0 |
Как уже упоминалось, построение соединений
Как уже упоминалось, построение соединений в системе FreeStyle Router основано на разбиении монтажного пространства на определенные области - треугольники. Такой процесс называется триангуляцией [11].
В основе данного алгоритма лежит следующая процедура:
1) Все элементы печатного монтажа (контактные площадки, площадки межслойных переходов, границ0-хэы зон запрета и экранов), исключая проводники, представляются в виде примитивов, точек.
2) На каждом коммутационном слое в отдельности для описания взаимного расположения примитивов и расположения проводников относительно примитивов применяется приведенное ниже разбиение области трассировки (триангуляция Делоне).
Отличительной чертой триангуляции Делоне является то, что формируемые треугольники стремятся к равноугольности (рис. 64).

Рис. 64
Триангуляция Делоне
Рассмотрим множество всех треугольников со следующими свойствами:
а) Каждый примитив соединяется только с ближайшими примитивами, при чем ни одно из ребер образующихся треугольников не должно пересекаться.
б) Внутрь любого треугольника не попадает ни один из примитивов.
Процесс нахождения сопряженной для ребра точки среди множества точек - примитивов (сопряженной точкой для ребра называют третью вершину, участвующую в образование треугольника) протекает следующим образом:
В случае триангуляции Делоне все точки одного набора (три вершины треугольника) должны обладать определенным свойством, а именно через эти точки можно провести некоторую окружность (рис. 65), внутрь которой не попадает ни одна из точек.

Рис. 65
Особенности триангуляции
Делоне
В результате чего, задача нахождения сопряженной точки сводится к построению окружности, причем центр этой окружности лежит на перпендикуляре, проведенном из середины искомого ребра (рис. 66).

Рис. 66
Разбиение монтажного пространства на треугольники
Более образно этот процесс соответствует надуванию двухмерного пузыря, привязанного к отрезку ab. Если такой пузырь достигает некоторой точки, то эта точка является сопряженной отрезку ab (точка с на рис. 66).
Программную реализацию такого процесса, при желании, можно найти в [11], FreeStyle Router использует несколько иную математическую модель, соответственно и другие алгоритмы.
Пример некорректного описания ламелей
На рис. 61 видно, что в случае описания первого контакта индикатора допущена ошибка – дополнительные полуокружности по краям перекрывают пространство между выводами, тем самым препятствуя прокладке трасс (в случае с микросхемами некорректность отсутствует). Для ликвидации нарушения необходимо изменить тип первого контакта индикатора (изначально типы первых контактов микросхем и индикатора совпадали).
4) Если параметры различны в стиле и в исходном pdf-файле (а он содержит всю информацию о плате), то трассировка соединений будет выполнена по параметрам, которые содержит файл с расширением .stl.
4) Если какие-либо компоненты необходимо поставить так, чтобы они по окончании процесса оптимизации располагались рядом (программа автоматически сдвигает компоненты в процессе оптимизации и тем самым может раздвинуть компоненты), нужно пересечь очертания корпусов компонентов. При этом программа будет сдвигать не каждый отдельный компонент, а всю группу вместе (рис. 62). Если же важно не только положение компонентов относительно друг друга, но и их место на плате, то нужно просто зафиксировать компоненты.
Рис. 62Перемещение группы компонентов в процессе оптимизации
5) Очень сложно при первоначальном расположении компонентов получить достаточно хорошие результаты. Обычно процесс размещения компонентов и трассировки соединений проходит в несколько этапов:
7) Очень важным фактором системы FreeStyle Router является то, что процесс оптимизации может продолжаться бесконечно долго. Пользователь сам должен прервать процесс в тот момент, когда будет получен вариант, удовлетворяющий его требованиям.
8) В сложных схемах достаточно приличные результаты появляются после четвертого цикла оптимизации.
Проверка правильности разводки
В разделе «Проверить правильность разводки» есть функции перемещения проводников.
Панель этого раздела полностью аналогично панели раздела «Скорректировать расположение элементов», за исключением двух новых функций в опции «Hand», а именно «Movv» и «Check». Как раз с помощью введения в систему такой функции как «Movv», появилась возможность редактирования расположения проводников (рис. 55).

Рис. 55
а) Нарушение ограничений б) Ликвидация нарушения вручную
Такое редактирование выполняется до сглаживания проводников, то есть «дорожки» имеют форму ломаных линий. С помощью функции «Movv» можно перемещать не сами сегменты проводников, а вершины ломаных линий. Левой кнопкой мыши необходимо «захватить» вершину ломаной линии, перенести ее в необходимое место и зафиксировать там повторным нажатием левой кнопки манипулятора. Правая кнопка «отцепляет» вершину.
При перемещении проводников возможны ситуации когда, избавляясь от одной ошибки, можно получить несколько новых. Для того чтобы выяснить это еще в процессе редактирования нужно выполнить команду «Check». При запуске этой команды программа перепроверяет обновленное расположение элементов на плате и выдает результат в строке состояния проекта (рис. 56).

Рис. 56 Результаты проекта
Команда «Go on». Когда редактирование цепей будет завершено, необходимо выполнить команду «Go on». При этом программа, осуществив проверку правильности разводки, автоматически перейдет к следующему этапу редактирования платы - этапу корректировки расположения элементов. Если ошибки в проекте отсутствуют, то необходимости в дальнейшем изменении расположения элементов нет, и следует просто выйти из опции «Скорректировать расположения элементов» с сохранением полученного результата (рис. 57).

Результаты трассировки
Заключительным этапом работы над проектом в системе FreeStyle Router является создание pdf-файла. Pdf-файл является файлом обмена между различными САПР, благодаря чему полученные результаты могут в дальнейшем использоваться и другими системами, в частности системой PCAD.
Щелчок мыши на кнопке «Создать pdf-файл в стиле ‘FSR’» приведет к открытию окна создания pdf-файла (рис. 58).
В ячейке имени создаваемого pdf-файла программа предлагает нам сохранить результат с тем же именем, что и у промежуточного pdf-файла. Это сделано для того, чтобы при желании улучшить качество проекта, пользователь мог с легкостью найти тот файл, из которого был получен результат.

Рис. 58
Создание pdf -файла в стиле FSR
Имя можно задать произвольно. Для этого нужно просто щелкнуть мышкой на ячейке имени и с клавиатуры ввести новое.
Если отмечен пункт «черновой режим», в результирующий pdf-файл вместо дуг будет записываться аппроксимация проводников ломаными линиями, что может быть удобным для редактирования во внешних САПР. Причем точки изломов выравниваются на узлы сетки, заданной при описании стиля разработки параметром «сетка установки точек ветвления».
После подтверждения выбранного имени кнопкой «Да» программа автоматически сгенерирует pdf-файл, и на экране появится итоговая таблица состояния проекта (рис. 59).

Рис. 59
Результаты
работы
Параметры, представленные в этой таблице - основные параметры, характеризующие проект. К ним относятся:
Щелчок мыши на кнопке «ОК» приведет к завершению формирования pdf-файла, и программа вновь выйдет на главную панель. Если программа обнаружила недочеты в проекте, следует вновь отредактировать его, в противном случае работа в системе FreeStyle Router завершена.
Сохранение результатов
Сохранение результатов
При наличии ошибок плата нуждается в редактировании. Это можно сделать либо вручную, либо автоматически (см. раздел «Корректировка расположения элементов»).
Сообщения об ошибках
Сообщения об ошибках
В случае ошибок в исходном файле рабочего проекта или при описании стиля разработки FreeStyle Router выдает пользователю сообщения об этом.
Ошибки, возникающие при работе в FreeStyle Router, подразделяются на предупреждения (обозначаются как W<порядковый номер>) и фатальные ошибки (обозначаются как E<порядковый номер>). Сообщения об ошибках помещаются в файл «имя проекта».msg.
Предупреждения – это незначительные отклонения от стандартных соглашений, принятых в FreeStyle Router, наличие которых позволяет продолжить работу над проектом. Однако пользователь должен убедиться, что установки, вызывающие появление предупреждений, были введены сознательно.
Фатальные ошибки (в дальнейшем просто ошибки) – это такие ошибки, при появлении которых дальнейшая работа становится невозможной. Для продолжения работы они должны быть устранены.
Постараемся выявить и описать основные причины возникновения ошибок и предупреждений на этапах описания стиля разработки, трассировки соединений и коррекции лэйаута и предложить пути их устранения.
1.1. Предупреждения и ошибки в базе данных печатной платы:
E1001! Исходный файл «имя» - не БДПП.
Причина: В базе данных рабочего проекта присутствует ошибка(и), которая не позволяет FreeStyle Router воспринимать файл как файл формата PDIF, либо база данных действительно не является файлом формата PDIF.
Действие: Получить новый вариант исходного файла данных рабочего проекта.
E1002! В разделе {ENVIRONMENT} нет подраздела - {Dbtype}, или тип базы данных проекта разработки не «PC-Board» (ПП).
Причина: В исходной базе данных рабочего проекта нет подраздела {Dbtype} или тип базы данных не «PC-Board». Подраздел {Dbtype} характеризует тип базы данных, а именно «Schematic» если файл создан программой PC-CAPS или «PC-Board» если файл создан программой PC-CARDS.
Действие: FreeStyle Router имеет дело с базой данных типа «PC-Board», в исходном файле должна быть строка: {Dbtype «PC-Board»}.
W1003: В версиях P-CAD 9.xx и младше в именах цепей и поз. обозначениях компонентов ведущие запятые игнорируются.
W1004: Нет раздела описания цепей {NET_DEF-секция}. Цепи будут браться из раздела компонентов по {CN - секциям}.
Причина: В исходной базе данных рабочего проекта нет подраздела {NET_DEF}.
Действие: {NET_DEF} – подраздел описания цепей. В нем описываются все параметры цепей, присутствующих в проекте. Помимо слоя, типа линии, ширины и некоторых других атрибутов для каждой цепи указываются точные координаты положения ее сегментов на плате. Если по каким – либо причинам этот подраздел отсутствует, информация о цепях будет браться из раздела {COMP_DEF} по {CN} – секциям.
W1005: В именах цепей и поз. обозначениях ведущие и завершающие символы «символ» игнорируются (в PDIF - это пробел).
Причина: FreeStyle Router игнорирует начальные и завершающие пробелы в именах.
Действие: Переименовать цепь, получить новый вариант исходного файла данных рабочего проекта.
W1006: Имя цепи «имя» {CN - секция}, по правилам PDIF - формата, равнозначно имени цепи для неподключенного контакта – «?». Строка «номер».
Причина: Символ «?» в PDIF формате зарезервирован как признак неподключенных контактов. Имена цепей не должны начинаться с этого символа.
W1007: Контакт типа «номер» используется как штыревыми, так и планарными компонентами. Контакт определить однозначно.
Причина: По соглашениям FreeStyle Router, каждый тип контактной площадки должен однозначно определять либо штыревой, либо планарный контакт компонента.
Действие: Если некоторый тип контактной площадки описывает, например, штыревой вывод, то выводам планарных компонентов необходимо задать другой тип контактной площадки. В отличие от системы PCAD, компонент может иметь одновременно и планарные и штыревые контакты.
W1008: В описании компонента «имя» подраздел «выборочный тип контакта» {IPT - секция} задан повторно. Строка «номер».
Причина: В исходном файле, в разделе {SUBCOMP}, {IPT} - секция описана дважды для одного компонента. (В {IPT} - секциях описываются типы контактов компонента).
Действие: Определить компонент контакт, которого в исходной базе данных описан повторно, и с помощью текстового редактора удалить лишнюю информацию из файла (второй вариант описания контакта компонента).
W1009: В описании компонента «имя» подраздел «координаты установки» {Pl - секция} задан повторно. Строка «номер».
Причина: В исходном файле, в разделе {SUBCOMP}, {Pl} - секция описана дважды для одного компонента. (В {Pl} - секциях описываются координаты установки компонента).
Действие: Определить, компонент координаты установки, которого в исходной базе данных описаны повторно, и с помощью текстового редактора удалить лишнюю информацию из файла (второй вариант описания контакта компонента).
Пример: {Pl 246 2165}
W1010: Неверно использован PDIF - спец. символ ( {, [, ], }, " или %%) в имени слоя, цепи, контакта или компонента. Имя «имя». Строка «номер».
Причина: В исходной базе данных некорректно использованы PDIF - специальные символы.
Действие: С помощью внешнего текстового редактора, в указанной строке исправить некорректность (ввести недостающий или удалить лишний символ).
FreeStyle Router игнорирует начальные и завершающие пробелы в именах.
W1011: Не открыть файл СТРАТЕГИИ – «имя».
Причина: Файл стратегии трассировки .ctl с заданным именем не существует или не может быть открыт для чтения по какой-нибудь другой причине, например, заблокирован другим процессом.
Действие: Выбрать для импорта стратегии существующий файл.
W1012: Не тот формат данных в стратегии трассировки. Файл стратегии «имя» игнорируется.
Причина: В файле стратегии трассировки присутствует ошибка(и), которая не позволяет FreeStyle Router воспринимать данный файл как файл стратегии либо он действительно не является таковым.
Действие: Получить новый вариант файла стратегии, выбрать другой файл либо отказаться от импорта стратегии.
W1013: Контакт типа «номер» задан несколькими деталями. Все детали, кроме первой, игнорируются.
Файл стратегии трассировки «имя». Строка «номер».
Причина: Для данной версии FreeStyle Router каждый тип контактной площадки должен быть описан одной деталью.
W1014: Контакт типа «номер» повторно задан в стратегии. Все повторные описания контакта игнорируются. Файл стратегии трассировки «имя». Строка «номер».
Причина: При описании типов контактов компонента в стратегии трассировки один и тот же контакт был задан дважды.
W1015: Контакт типа «номер» не описан в стратегии.
Причина: В стратегии трассировки описаны не все типы контактов, встречающиеся в рабочем проекте.
Действие: Вручную установить правильные размеры для указанного типа контактов в диалоговой панели «ТИПЫ КОНТАКТОВ».
E1016! Не открыть БАЗУ ДАННЫХ (PDIF-файл) – «имя».
Причина: Файл с заданным именем не существует или не может быть открыт для чтения по какой-нибудь другой причине, например, заблокирован другим процессом.
Действие: Выбрать существующий файл.
E1017! БАЗА ДАННЫХ «имя» - файл не PDIF - формата.
Причина: В базе данных рабочего проекта присутствует ошибка, которая не позволяет FreeStyle Router воспринимать файл как файл формата PDIF либо база данных действительно не является файлом формата PDIF.
Действие: Получить новый вариант исходного файла данных рабочего проекта.
E1018! Версия PDIF - формата «формат» не поддерживается. Поддерживаются версии 4.xx - 9.xx. Строка «номер».
Причина: FreeStyle Router работает только с файлами формата PDIF версий 4.хх – 9.хх. Другие версии не поддерживаются.
Действие: Получить новый вариант исходной базы данных рабочего проекта.
E1019! В строке «номер» неверно определен подраздел «структура имен слоев» {Lyrstr – секция}.
Причина: В базе данных рабочего проекта при описании структуры имени слоев была допущена ошибка.
Действие: В {Lyrstr} – секции определяется структура слоев, она имеет следующий формат: {Lyrstr “PADCOM” 11 “FLCOMP” 11 … “$$NULL” 0}, где “layer” – имя слоя, n – код цвета для соответствующего слоя.
Во внешнем текстовом редакторе определить некорректное описание слоя и исправить его. Если определить ошибку не удастся необходимо получить новый вариант исходного файла данных рабочего проекта.
E1020! В «структуре имен слое» {Lyrstr} имя слоя больше 6 символов: «имя». Строка «номер».
Причина: Если количество символов в имени слоя превышает 6 символов, FreeStyle Router не воспринимает данное имя в качестве имени слоя в секции {Lyrstr}.
E1021! В строке «номер» {Lyrphid – секция} неверно указан числовой идентификатор «число», характеризующий слой. Имена слоев трассировки могут быть определены неправильно.
Причина: В базе данных рабочего проекта при описании структуры спаренных слоев была допущена ошибка.
Действие: В {Lyrphid} – секции определяется структура спаренных слоев, она имеет следующий формат: {Lyrphid 23 23 23 24 24 24 … 44 43 126}, где в каждом наборе: первое число – индекс некоего слоя, второе число – индекс того слоя, в который должны быть перенесены данные об элементе при перемещении его с верхней стороны платы на нижнюю. Для трассировочных слоев третье число то же, что и первое; для не трассировочных оно равно 126. Во внешнем текстовом редакторе определить некорректное описание спаренных слоев и исправить его. Если определить ошибку не удастся необходимо получить новый вариант исходного файла данных рабочего проекта.
E1022! Определен трассировочный слой с «пустым» именем. В структуре слоев {Lyrstr} номер слоя «номер», начиная с 0.
Причина: При корректировке или создании PDIF – файла некорректно использованы символы, ограничивающие длину имени, а именно ‘\0’. Например, ‘a&b=\0c’ преобразуется в ‘a&b’, а имя ‘\0d’ – в «пустое имя».
FreeStyle Router игнорирует начальные и завершающие пробелы в именах.
Действие: В {Lyrstr} – секции определяется структура слоев, она имеет следующий формат: {Lyrstr “PADCOM” 11 “FLCOMP” 11 … “$$NULL” 0}, где “layer” – имя слоя, n – код цвета для соответствующего слоя.
Во внешнем текстовом редакторе, согласно формату данной секции, определить некорректное описание слоя и исправить его.
Если определить ошибку не удастся необходимо получить новый вариант исходного файла данных рабочего проекта.
E1023! Не задано ни одного трассировочного слоя. Определите слои трассировки в базе данных ПП.
Причина: В базе данных печатной платы не заданы трассировочные слои.
Действие: Для задания трассировочных слоев применяется команда «SCMD/LPAR» редактора PC-CARDS.
Слои трассировки также можно задать, откорректировать соответствующим образом секцию {Lyrphid}, она имеет следующий формат: {Lyrphid 23 23 23 24 24 24 … 44 43 126}, где в каждом наборе: первое число – индекс некоего слоя, второе число – индекс того слоя, в который должны быть перенесены данные об элементе при перемещении его с верхней стороны платы на нижнюю. Для трассировочных слоев третье число совпадает с первым, для не трассировочных оно равно 126. Во внешнем текстовом редакторе определить некорректное описание спаренных слоев и исправить его.
E1024! Нет раздела описания конструкции ПП {ANNOTATE}.
Причина: В исходной базе данных отсутствует раздел {ANNOTATE}, определяющий содержимое каждого слоя платы.
Действие: Получить новый вариант исходного файла данных рабочего проекта.
E1025! Длина имени цепи «число» («номер» - секция) вне диапазона 1 - 8. Строка «номер».
Причина: FreeStyle Router игнорирует начальные и завершающие пробелы в именах. Пустые имена и имена, длиннее 8 символов не допускаются. При создании PDIF файлов PDIFOUT старших версий присваивает всем безымянным цепям временные имена по принципу UN + восьмизначный номер, что в совокупности составляет 10 символов.
Действие:
Можно сделать одно из двух: или дать всем цепям имена допустимой длины, что довольно утомительно, или в любом текстовом редакторе сделать контекстную замену в PDIF файле всех вхождений "UN00" на, например, "UN", что гораздо быстрее. Главное, уменьшить размер имён и при этом случайно не получить какое-нибудь уже существующее имя.
E1026! Имя цепи «имя» {N - секция}, начинающееся с символа «?», недопустимо. Строка «номер».
Причина: В базе данных рабочего проекта при описании параметров цепей была допущена ошибка – имя цепи не должно, начинаться с символа «?». Символ «?» в PDIF формате зарезервирован как признак неподключенных контактов.
Действие: Формат {N} – секции имеет вид: {N XN000001}, где XN000001 – имя цепи. Определить имя какой цепи некорректно заданно и с помощью внешнего текстового редактора исправить ошибку.
E1027! В разделе определения цепей {NET_DEF - секция} цепь «имя», в строке «номер», описана повторно.
Причина: В исходном файле, в разделе {NET_DEF} одна и та же цепь описана дважды. (В {NET_DEF}-подсекции описываются цепи, используемые в проекте).
Действие: Определить, какая цепь в исходной базе данных описана повторно, и с помощью текстового редактора удалить лишнюю информацию из файла (второй вариант описания цепи).
E1028! Задан подраздел «имя», но для него не определен библиотечный элемент, нет {COMP_DEF – секции}. Строка «номер».
Причина: Возможно, неверна конфигурация утилиты PDIFOUT, осуществляющей преобразование из PCB файлов в PDF или PDF-файл испорчен.
Действие: Проверить конфигурацию PDIFOUT, получить новый вариант исходного файла данных рабочего проекта.
E1029! Длина имени библиотечного элемента в секции {COMP_DEF} вне диапазона 1 - 12. Строка «номер».
Причина: Если количество символов в имени библиотечного элемента превышает 12 символов, FreeStyle Router не воспринимает данное имя в качестве имени библиотечного элемента. Обычно в качестве имени библиотечного элемента выступает имя соответствующего .prt-файла в формате 8.3.
Действие: Получить новый вариант исходной базы данных.
W1030: В имени библиотечного элемента «имя» (имя файла) задан недопустимый символ. Строка «номер».
Причина: В PDIF – формате используются 7 специальных символов: % [ ] { } “ ‘пробел’. Эти символы не могут быть использованы произвольным образом в именах.
Действие: Если такие символы все-таки надо использовать, то необходимо перед символом поставить ‘\’ (\%).
Если необходим сам символ ‘\’, то следует задавать ‘\\’.
E1031! В строке «номер» раздела компонентов повторно описан библиотечный элемент «имя» {COMP_DEF – секция}.
Причина: В исходном файле, в разделе {COMP_DEF} один и тот же компонент описан дважды. (В {COMP_DEF}-подсекции описываются компоненты, используемые в проекте).
Действие: Определить, какой компонент в исходной базе данных описан повторно, и с помощью текстового редактора удалить лишнюю информацию из файла (второй вариант описания компонента).
W1032! В описании библиотечного элемента не задан подраздел контактов (PIN_DEF – секция). Строка «номер».
Причина: В описании библиотечного элемента не задана {PIN_DEF} – секция. Контакты в {PIN_DEF} – секции описываются следующим образом: {P41 {Pt24} {Lg0} {Ploc 1250 59}}, где P41 – номер контакта, Pt24 – тип контакта, Lg0 – логическая эквивалентность, Ploc 1250 59 – координаты вывода.
Действие: Получить новый вариант исходного файла данных рабочего проекта.
E1033! В строке «номер» задан тип контакта «номер» вне допустимых значений [0 – «число»] для данной версии PDIF - формата.
Причина: Для обозначения типов выводов и переходных отверстий отведен определенный диапазон чисел. Для версий PCAD младше 6.0 (16-битных) – 0-255, для 6.0 и старше (32-битных) – 0-999. Если число, определяющее тип контакта не входит в данный диапазон возникает ошибка.
Действие: Определить, согласно строке указанной в сообщении, некорректно описанный тип контакта, и, исходя из диапазона допустимых значений для данной версии, исправить ошибку.
W1034: В описании библиотечного элемента не задан подраздел «графическое очертание» (PIC). Строка «номер».
Причина: В описании библиотечного элемента не задана {PIC} – секция. {PIC} – секция – это секция, которая включает все графические данные, составляющие символ. Компоненты без секции {PIC} FreeStyle Router считает не имеющими корпуса.
E1035! Задан подраздел «имя», но для него не определен компонент, нет {I – секции}. Строка «номер».
Причина: PDF-файл испорчен.
Действие: Получить новый вариант исходного файла данных рабочего проекта.
E1036! В описании компонента длина имени библиотечного элемента вне диапазона 1 - 12. Строка «номер».
Причина: Если количество символов в имени библиотечного элемента превышает 12 символов, FreeStyle Router не воспринимает данное имя в качестве имени библиотечного элемента. Обычно в качестве имени библиотечного элемента выступает имя соответствующего .prt-файла в формате 8.3.
Действие: Получить новый вариант исходной базы данных.
E1037! Длина позиционного обозначения компонента вне диапазона 1 - 8. Строка «номер».
Причина: FreeStyle Router игнорирует начальные и завершающие пробелы в именах. Пустые имена и имена, длиннее 8 символов не допускаются. При создании PDIF файлов PDIFOUT старших версий присваивает всем безымянным компонентам временные имена по принципу UC + восьмизначный номер, что в совокупности составляет 10 символов.
Действие:
Можно сделать одно из двух: или дать всем компонентам имена допустимой длины или в любом текстовом редакторе сделать контекстную замену в PDIF файле всех вхождений "UC00" на, например, "UC". Главное, уменьшить размер имён и при этом случайно не получить какое-нибудь уже существующее имя.
E1038! В строке «номер» раздел {SUBCOMP} повторно определен компонент с позиционным обозначением «имя» {I - секция}.
Причина: В исходном файле, позиционное обозначение компонента описано дважды. ({I}-подсекция описывает уникальные свойства для каждого образца (инстанции) компонента, определенного в {COMP_DEF} – секции и, также, связи компонента с выводами корпуса).
Действие: С помощью текстового редактора найти компонент, который в исходной базе данных описан повторно, и удалить лишнюю информацию из файла (второй вариант описания позиционного обозначения компонента).
E1039! Перед описанием компонента «имя» нет описания его библиотечного элемента «имя». Строка «номер».
Причина: Возможно, неверна конфигурация утилиты PDIFOUT, осуществляющей преобразование из PCB файлов в PDF или PDF-файл испорчен.
Действие: Проверить конфигурацию PDIFOUT, получить новый вариант исходного файла данных рабочего проекта.
W1040: Имя цепи «имя» при создании БДПП PCB формата в версиях P-CAD 9.хх и младше выводится неверно.
Причина: В PDIF - формате используется 7 спец.символов: % [ ] { } "'пробел'. Эти символы не могут быть использованы произвольным образом, например, в именах. Если надо их использовать не по прямому назначению (текст, имена и т.п.), то необходимо перед спец.символом поставить падающую черту '\' ('пробел - \b'). А если необходим сам символ '\', то следует задавать '\\'.
В P-CAD программа PDIFIN неоднозначно формирует имена, задаваемые в виде одних спец.символов ('\Q\%\]' т.е. перед каждым символом стоит '\' ), в разных подразделах. В подразделе 'описания цепи' (N - секция) в такое имя добавляется 'пробел', что делает его уникальным, тогда как в под разделе 'контакт - цепь' (CN - секция) этого не происходит. Поэтому цепь, задаваемая в виде одних PDIF - спец.символов в N - секции, никогда не будет включать в себя контакты компонентов, хотя ее проводники определяют нужные соединения. В поз. обозначение (I - секция) также добавляется 'пробел', что может сделать различными одинаковые по сути имена.
В подразделе 'контакт - цепь' ( CN - секция ) на имена цепей вида : '\*' , 'ccc...c\' , '\*c' , '\*cc' и '\*\*...\*'<}> ; где '*' - любой спец. символ PDIF-формата ({, [, %, ", ], }), 'c' - любой символ с кодом от 33 до 126 (без спец. символов), а <}> - символ окончания секции, PDIFIN реагирует по особому. Например, при наличии имен типа '\%', 'abcd\' или '\[\%\]'<}> в CN - секции PDIFIN сообщает об ошибке, а имена типа '\*A' и '\*17' преобразуются - в '*' ( в случае, если после '\*A' следует более одного пробела до следующего имени ) и в '*7', что может привести к ошибкам в исходных данных.
Сочетание символов '\0', заданное в имени, воспринимается как символ '
Это сочетание символов может возникнуть из-за невнимательности пользователя при корректировке ( создании ) PDIF - файла в текстовом редакторе, но это может привести к ошибкам. Например, имя 'a&b=\0c' преобразуется в 'a&b=', а имя '\0@' - в 'пустое имя'. Кроме того, в именах цепей ( N и CN - секции ) длину ограничивает и символ '\b' - пробел.
FreeStyle Router игнорирует начальные и завершающие пробелы в именах.
Действие: Переименовать цепь, получить новый вариант исходного файла данных рабочего проекта.
W1041: Имя цепи – PDIF спец. символ. Строка «номер». В версиях P-CAD 9.хх и младше при создании БДПП PCB формата возникает ошибка в CN секциях, задающих контакты цепи «имя».
Причина: В PDIF – формате используются 7 специальных символов: % [ ] { } “ ‘пробел’. Эти символы не могут быть использованы произвольным образом в именах. Если надо их использовать не по прямому назначению (текст, имена и т.п.), то необходимо перед спец.символом поставить падающую черту '\' ('пробел - \b'). А если необходим сам символ '\', то следует задавать '\\'.
В P-CAD программа PDIFIN неоднозначно формирует имена, задаваемые в виде одних спец.символов ('\Q\%\]' т.е. перед каждым символом стоит '\' ), в разных подразделах. В подразделе 'описания цепи' (N - секция) в такое имя добавляется 'пробел', что делает его уникальным, тогда как в под разделе 'контакт - цепь' (CN - секция) этого не происходит. Поэтому цепь, задаваемая в виде одних PDIF - спец.символов в N - секции, никогда не будет включать в себя контакты компонентов, хотя ее проводники определяют нужные соединения. В поз. обозначение (I - секция) также добавляется 'пробел', что может сделать различными одинаковые по сути имена.
В подразделе 'контакт - цепь' ( CN - секция ) на имена цепей вида : '\*' , 'ccc...c\' , '\*c' , '\*cc' и '\*\*...\*'<}> ; где '*' - любой спец. символ PDIF-формата ({, [, %, ", ], }), 'c' - любой символ с кодом от 33 до 126 (без спец. символов), а <}> - символ окончания секции, PDIFIN реагирует по особому.
Например, при наличии имен типа '\%', 'abcd\' или '\[\%\]'<}> в CN - секции PDIFIN сообщает об ошибке, а имена типа '\*A' и '\*17' преобразуются - в '*' ( в случае, если после '\*A' следует более одного пробела до следующего имени ) и в '*7', что может привести к ошибкам в исходных данных.
Сочетание символов '\0', заданное в имени, воспринимается как символ '
FreeStyle Router игнорирует начальные и завершающие пробелы в именах.
Действие: Переименовать цепь, получить новый вариант исходного файла данных рабочего проекта.
W1042: Число контактов в библиотечном элементе «имя» равно «число», а число имен в {CN – секции}, задающей подключение контактов компонента «имя», равно «число». Строка «номер».
Причина: В {CN} – секции указываются, какие цепи подсоединены к выводам компонента, следовательно, число параметров в этой секции должно совпадать с числом выводов компонента.
Действие: Если в конфигурации утилиты PDIFOUT, осуществляющей преобразование из PCB файлов в PDF не выбрано «Include Pin Name in Subcomponent Section», то {CN} – секция имеет следующий формат: {CN XN00183 ? XN00204 …}, где каждый из членов в скобках – имя цепи, подходящей к выводу компонента. Последовательность выводов повторяет порядок определения выводов в разделе {COMP_DEF}. Иначе {CN} – секция имеет формат: {CN 1 XN00183 2 ? 3 XN00204 …}, где каждая из пар в скобках – имя вывода компонента и подключенной к нему цепи. В текстовом редакторе определить какой контакт не описан в {CN} – секции (или введен лишний контакт) и исправить некорректность.
Если определить ошибку не удастся необходимо получить новый вариант исходного файла данных рабочего проекта.
W1043: Число контактов в библиотечном элементе «имя» равно «число», а число параметров в IPT секции, задающей изменение типов КП у компонента «имя», равно «число». Строка «номер».
Причина: В {IPT} - секции указывается, какие контактные площадки, каким выводам компонента соответствуют, следовательно, число параметров в этой секции должно совпадать с числом выводов компонента.
Действие: Если в конфигурации утилиты PDIFOUT, осуществляющей преобразование из PCB файлов в PDF не выбрано «Include Pin Name in Subcomponent Section», то {IPT} – секция имеет следующий формат: {IPT 5 5 3 …}, где каждый из членов в скобках – тип контактной площадки для вывода компонента. Последовательность выводов повторяет порядок определения выводов в разделе {COMP_DEF}. Иначе {IPT} – секция имеет формат: {IPT 1 5 2 5 3 3 …}, где каждая из пар в скобках – имя вывода компонента и тип контактной площадки для него. В текстовом редакторе определить какой контакт не описан в {IPT} – секции (или введен лишний контакт) и исправить некорректность. Если определить ошибку не удастся необходимо получить новый вариант исходного файла данных рабочего проекта.
E1044! В описании компонента «имя» подраздел «контакт – цепь» {CN} – секция задан повторно. Строка «номер».
Причина: В исходном файле, при описании компонента, дважды задана {CN} – секция. (В {CN} - секции указываются, какие цепи подсоединены к выводам компонента).
Действие: Определить компонент, в исходной базе данных, у которого повторно задана {CN} – секция, и с помощью текстового редактора удалить лишнюю информацию из файла (второй вариант {CN} – секция).
Пример: {CN XN00183 ? XN00204 …}, где каждый из членов, в скобках – имя цепи подходящей к выводу компонента. Последовательность выводов повторяет порядок определения выводов в разделе {COMP_DEF}.
E1045! Нет подраздела «контакт – цепь» {CN – секция} в описании компонента «имя». Строка «номер».
Причина: В исходном файле, в разделе {SUBCOMP} для компонента «имя» не задана {CN} - секция. (В {CN} - секции указываются, какие цепи подсоединены к выводам компонента).
Действие: Получить новый вариант исходного файла данных или определить, компонент {CN} - секция, которого в исходной базе данных не описана, и с помощью текстового редактора добавить перед подсекцией {ATR} строку: {CN XN00183 ? XN00204 …}, где каждый из членов, в скобках – имя цепи подходящей к выводу компонента. Последовательность выводов повторяет порядок определения выводов в разделе {COMP_DEF}.
E1046! Нет подраздела «координаты установки» {Pl - секция} в описании компонента «имя». Строка «номер».
Причина: В исходном файле, в разделе {SUBCOMP} для компонента «имя» не задана {Pl} - секция. (В {Pl} - секциях описываются координаты установки компонента).
Действие: Получить новый вариант исходного файла данных или определить, компонент координаты установки, которого в исходной базе данных не описаны, и с помощью текстового редактора добавить перед подсекцией {Ro} строку: {Pl 246 2165}, где 246 и 2165 – координаты установки компонента.
E1047! Встретился непредвиденный конец файла в описании «имя» подраздела компонента «имя». Строка «номер».
Причина: При чтении исходного файла базы данных система FreeStyle Router в описании одного из подразделов компонента обнаружила конец файла.
Действие: Во внешнем текстовом редакторе определить, согласно номеру строки указанной в сообщении, причину появления непредвиденного конца файла и исправить некорректность.
Если определить ошибку не удастся необходимо получить новый вариант исходного файла данных рабочего проекта.
W1048: Нет раздела компонентов в БДПП (SUBCOMP).
Причина: В исходной базе данных отсутствует раздел {SUBCOMP} – раздел описания компонентов.
Действие: Получить новый вариант исходного файла данных рабочего проекта.
W1049: Нет задействованных контактов в БДПП.
Причина: В базе данных печатной платы ни один из контактов компонентов не подключен.
1.2. Предупреждения и ошибки в «Стиле данных»:
W1050: В разделе « НАЗНАЧЕНИЕ СЛОЕВ» слои очертания компонентов на верхней стороне не известны в БДПП.
Причина: В разделе «НАЗНАЧЕНИЕ СЛОЕВ» некорректно описаны слои очертания компонентов на верхней стороне платы
Действие: Определить слои очертания компонентов на верхней стороне платы в исходной БДПП и ввести их имена в таблицу в разделе «НАЗНАЧЕНИЕ СЛЕВ», соответственно для верхней стороны.
W1051: В разделе «НАЗНАЧЕНИЕ СЛОЕВ» в слоях очертания компонентов задан слой запрета трассировки «имя».
Причина: В качестве одного или обоих слоев очертания компонентов используется слой запрета трассировки.
Действие: Изменить имя слоя очертания компонентов.
W1052: В разделе «НАЗНАЧЕНИЕ СЛОЕВ» слои очертания компонентов на нижней стороне не известны в БДПП.
Причина: В разделе «НАЗНАЧЕНИЕ СЛОЕВ» некорректно описаны слои очертания компонентов на нижней стороне платы
Действие: Определить слои очертания компонентов на нижней стороне платы в исходной БДПП и ввести их имена в таблицу в разделе «НАЗНАЧЕНИЕ СЛЕВ», соответственно для нижней стороны.
W1053: В разделе «НАЗНАЧЕНИЕ СЛОЕВ» слой «имя» является трассировочным.
Причина: В разделе «НАЗНАЧЕНИЕ СЛОЕВ» используется трассировочный слой.
Действие: Определить в разделе «НАЗНАЧЕНИЕ СЛОЕВ», в качестве какого слоя используется сигнальный слой, и изменить эту установку.
W1054: В разделе «ТРАССИРОВОЧНЫЕ СЛОИ» внешний сигнальный слой «имя» - не трассировочный.
Причина: В разделе «ТРАССИРОВОЧНЫЕ СЛОИ» в качестве верхнего или нижнего сигнальных слоев обозначен не трассировочный слой.
Действие: Определить какие слои являются трассировочными и ввести их имена в соответствующие ячейки таблицы «ВЕРХНИЙ – НИЖНИЙ» в разделе «ТРАССИРОВОЧНЫЕ СЛОИ».
W1055: В разделе «ТРАССИРОВОЧНЫЕ СЛОИ» в качестве слоя барьеров трассировки указан сигнальный слой «имя».
Причина: Барьеры используются для того, чтобы в определенных областях платы запретить прокладку проводников.
Следовательно, имена сигнальных слоев и слоев барьеров не должны совпадать.
Действие: Определить слои барьеров в исходной БДПП и ввести их имена в таблицу в разделе «ТРАССИРОВОЧНЫЕ СЛОИ», соответственно для верхнего и нижнего слоев трассировки.
W1056: В разделе «ТРАССИРОВОЧНЫЕ СЛОИ» слой «имя» не назначен трассировочным, а по БДПП он содержит проводники.
Причина: В разделе «ТРАССИРОВОЧНЫЕ СЛОИ» слой, содержащий проводники не обозначен как трассировочный (отсутствует «галочка» в ячейке слева от имени сигнального слоя).
Действие: Система автоматически определяет слои, содержащие проводники и помечает их «звездочкой». Для того чтобы FreeStyle Router воспринимал их в качестве трассировочных, необходимо проставить «галочку» в ячейке, расположенной слева от имени сигнального слоя в разделе «ТРАССИРОВОЧНЫЕ СЛОИ».
W1057: В разделе «ТИПЫ КОНТАКТОВ» контактная площадка типа «номер» описана планарной, а внешние слои (верхний и нижний) нетрассировочные.
Причина: В разделе «ТРАССИРОВОЧНЫЕ СЛОИ» некорректно описаны сигнальные слои (либо сигнальные слои не являются активными (отсутствует «галочка» рядом с именем слоя), либо в качестве верхнего или нижнего слоев введены не трассировочные слои).
Действие: Определить трассировочные слои и корректно описать их в разделе «ТРАССИРОВОЧНЫЕ СЛОИ».
W1058: В разделе «ТИПЫ КОНТАКТОВ» контактная площадка типа «номер» описана планарной, а назначенный ей слой (верхний или нижний) нетрассировочный.
Причина: В разделе «ТРАССИРОВОЧНЫЕ СЛОИ» некорректно описаны сигнальные слои (либо сигнальные слои не являются активными (отсутствует «галочка» рядом с именем слоя), либо в качестве верхнего или нижнего слоев введены не трассировочные слои).
Действие: Определить какие слои являются трассировочными и корректно описать их в разделе «ТРАССИРОВОЧНЫЕ СЛОИ».
W1059: В разделе «КЛАССЫ ЦЕПЕЙ» нет правила трассировки для проводников шириной «число» ед. БД.
Причина: В разделе «КЛАССЫ ЦЕПЕЙ» для проводников шириной «число» ед. БД не определены правила трассировки (минимальный и номинальный зазоры, тип ПО).
Действие: Описать не учтенные проводники шириной «число» ед. БД как отдельный класс и соответственно определить правила трассировки цепей этого класса.
W1060: В разделе «КЛАССЫ ЦЕПЕЙ» правило «имя» имеет ширину проводника больше допустимой в P-CAD [число в ед. БД].
Причина: В системе P-CAD допустимая ширина проводника не должна превышать 250 ед. БД, а при определении правил трассировки в разделе «КЛАССЫ ЦЕПЕЙ» это ограничение было нарушено.
Действие: Если планируется использовать результат, полученный в системе FreeStyle Router, в САПР PCAD, то при описании правил трассировки цепей в разделе «КЛАССЫ ЦЕПЕЙ» необходимо учитывать ограничение этой системы. Ширина проводников не должна превышать 250 ед. БД (максимально возможная ширина, в таком случае, равна 2.5 мм, если в качестве ед. БД используются мм).
W1061: В разделе «КЛАССЫ ЦЕПЕЙ» в классе «имя» цепь с именем «имя» не известна в БДПП.
Причина: При объединении цепей в классы было введено имя цепи, не известной в БДПП.
Действие: Определить некорректно введенное имя цепи в разделе «КЛАССЫ ЦЕПЕЙ» и, при необходимости, исправить его (имена цепей не известные в БДПП подсвечиваются).
W1062: В разделе «КЛАССЫ КОМПОНЕНТОВ» в классе «имя» позиционное обозначение компонента «имя» не известно в БДПП.
Причина: При объединении компонентов в классы было введено имя компонента, не известное в БДПП.
Действие: Определить некорректно введенное имя компонента в разделе «КЛАССЫ КОМПОНЕНТОВ» и, при необходимости, исправить его (имена компонентов не известные в БДПП подсвечиваются).
E1063! В разделе «НАЗНАЧЕНИЕ СЛОЕВ» слой области трассировки «имя» не известен в БДПП.
Причина: В разделе «НАЗНАЧЕНИЕ СЛОЕВ» в качестве слоя области трассировки указан слой не известный в БДПП.
Действие: Определить слой, содержащий информацию об области трассировки и в разделе «НАЗНАЧЕНИЕ СЛОЕВ» ввести имя в ячейку «ОБЛАСТЬ ТРАССИРОВКИ» (обычно используется слой BRDOUT).
E1064! Раздел «НАЗНАЧЕНИЕ СЛОЕВ» в слое «имя» в БДПП не найдена область трассировки.
Причина: В разделе «НАЗНАЧЕНИЕ СЛОЕВ» в качестве слоя области трассировки указан слой известный в БДПП, но не содержащий требуемой информации.
Действие: Однозначно определить слой области трассировки и в разделе «НАЗНАЧЕНИЕ СЛОЕВ» ввести имя в ячейку «ОБЛАСТЬ ТРАССИРОВКИ» (обычно используется слой BRDOUT).
E1065! В разделе «ТРАССИРОВОЧНЫЕ СЛОИ» слой «имя» объявлен одновременно и верхним, и нижним.
Причина: В разделе «ТРАССИРОВОЧНЫЕ СЛОИ» при определении верхнего и нижнего сигнальных слоев было указано одно и тоже имя.
Действие: Окончательно определить какой слой в БДПП является верхним, а какой нижним и сделать соответствующие установки в разделе «ТРАССИРОВОЧНЫЕ СЛОИ» (обычно верхний слой – COMP, нижний –SOLDER).
E1066! В разделе «ТРАССИРОВОЧНЫЕ СЛОИ» не отмечено ни одного слоя трассировки.
Причина: В разделе «ТРАССИРОВОЧНЫЕ СЛОИ» не отмечено ни одного слоя (отсутствует «галочка» в ячейке слева от имени сигнального слоя).
Действие: Для того чтобы FreeStyle Router воспринимал слои в качестве трассировочных, необходимо проставить «галочку» в ячейке, расположенной слева от имени сигнального слоя в разделе «ТРАССИРОВОЧНЫЕ СЛОИ».
E1067! В разделе «ТИПЫ КОНТАКТОВ» у контакта типа «номер» отрицательный диаметр отверстия.
Причина: При описании контактных площадок компонентов был введен отрицательный диаметр отверстия.
Действие: Контактная площадка не может обладать отрицательным диаметром отверстия (отверстие либо есть, то есть имеет положительный диаметр, либо его нет, то есть диаметр равен 0). Следовательно, необходимо изменить значение диаметра отверстия, некорректно описанной контактной площадки.
E1068! В разделе «ТИПЫ КОНТАКТОВ» у контакта типа «номер» не положительный диаметр контактной площадки.
Причина: При описании контактных площадок компонентов был введен не положительный диаметр контакта.
Действие: Контактная площадка обладает строго положительным диаметром. Следовательно, необходимо изменить значение ее диаметра – ввести реальные размеры.
E1069! В разделе «ТИПЫ КОНТАКТОВ» у контакта типа «номер» диаметр отверстия больше диаметра контактной площадки.
Причина: При описании контактных площадок компонентов был введен диаметр отверстия больше диаметра самого контакта.
Действие: Диаметр отверстия физически не может превышать размеров самого контакта. Необходимо точно определить размеры контакта и исправить некорректное описание контакта в разделе «ТИПЫ КОНТАКТОВ».
E1070! Номер зарезервирован.
E1071! В разделе «КЛАССЫ ЦЕПЕЙ» правило трассировки «имя» описано несколько раз.
Причина: В разделе «КЛАССЫ ЦЕПЕЙ» повторно описано правило «имя».
Действие: Определить какие параметры для данного класса являются истинными и лишний вариант удалить.
E1072! В разделе «КЛАССЫ ЦЕПЕЙ» у правила «имя» ширина проводника не положительна.
Причина: В разделе «КЛАССЫ ЦЕПЕЙ» при описании ширины проводника для некоторого правила было введено отрицательное число или ноль.
Действие: Ширина проводника может принимать только строго положительное значение. Определить реальные размеры цепи и исправить некорректное описание.
E1073! Номер зарезервирован.
E1074! В разделе «КЛАССЫ ЦЕПЕЙ» у правила «имя» задан не положительный зазор.
Причина: При описании правил трассировки в разделе «КЛАССЫ ЦЕПЕЙ» было введено не положительное значение зазора для определенного класса.
Действие: Размер зазора может принимать только строго положительное значение. Определить реальные размеры зазора и исправить некорректное описание.
E1075! В разделе «КЛАССЫ ЦЕПЕЙ» у правила «имя» зазор в свободных местах монтажа меньше, чем в узких.
Причина: В разделе «КЛАССЫ ЦЕПЕЙ» значение минимального зазора превышает значение номинального.
Действие: При определении правил трассировки цепей, в системе FreeStyle Router помимо номинального зазора задается минимальный, причем трассировщик будет стараться в процессе оптимизации выдерживать номинальные зазоры. Если же для этого не будет возможности, система начнет уменьшать их вплоть до минимальных.
Минимальный зазор не может быть больше номинального, поэтому, необходимо определить истинные значения зазоров и исправить возникшую ошибку.
E1076! В разделе «КЛАССЫ ЦЕПЕЙ» у правила «имя» тип подходящего переходного отверстия «номер» не описан в разделе «ТИПЫ КОНТАКТОВ».
Причина: При описании правил трассировки в таблице «ПРАВИЛА ТРАССИРОВКИ ЦЕПЕЙ» наряду с шириной и зазорами для каждого класса цепей указывается подходящий тип переходного отверстия. Этот тип не описан в разделе «ТИПЫ КОНТАКТОВ».
Действие: Необходимо определить, какой из установленных в таблице «ПРАВИЛА ТРСССИРОВКИ ЦЕПЕЙ» в разделе «КЛАССЫ ЦЕПЕЙ» типов переходных отверстий не указан в разделе «ТИПЫ КОНТАКТОВ» и описать его.
E1077! В разделе «КЛАССЫ ЦЕПЕЙ» у правила «имя» тип подходящего переходного отверстия «номер» вне допустимых значений [0 - N] для версий P-CAD младше '6.00'.
Причина: В системе P-CAD версий младше 6.00 допустимое значение типа переходного отверстия не должно превышать 255, а при определении правил трассировки в разделе «КЛАССЫ ЦЕПЕЙ» это ограничение было нарушено.
Действие: Следует изменить значение типа переходного отверстия.
E1078! В разделе «КЛАССЫ ЦЕПЕЙ» в правилах трассировки задан тип контактной площадки подходящего переходного отверстия «номер», описанный в разделе «ТИПЫ КОНТАКТОВ» как планарный.
Причина: При описании правил трассировки в таблице «ПРАВИЛА ТРАССИРОВКИ ЦЕПЕЙ» наряду с шириной и зазорами для каждого класса цепей указывается подходящий тип переходного отверстия. Этот тип описан в разделе «ТИПЫ КОНТАКТОВ» как планарный.
Действие: Поскольку переходное отверстие – сквозной переход из одного слоя в другой, необходимо описать его в разделе «ТИПЫ КОНТАКТОВ» как штыревой.
E1079! В разделе «КЛАССЫ ЦЕПЕЙ» класс «имя» описан несколько раз.
Причина: В разделе «КЛАССЫ ЦЕПЕЙ» повторно описан класс «имя».
Действие: Определить какое правило для данного класса является истинными и соответственно лишний вариант удалить.
E1080! В разделе «КЛАССЫ ЦЕПЕЙ» для класса «имя» не указано правило трассировки.
Причина: В разделе «КЛАССЫ ЦЕПЕЙ» был создан некоторый класс, а правила трассировки цепей этого класса определены не были.
Действие: Выяснить по каким правилам следует трассировать цепи данного класса, описать их в таблице «ПРАВИЛА ТРАССИРОВКИ ЦЕПЕЙ» и указать соответствие между искомым классом и установленным правилом.
E1081! В разделе «КЛАССЫ ЦЕПЕЙ» у класса «имя» не описано правило трассировки «имя».
Причина: В разделе «КЛАССЫ ЦЕПЕЙ» был создан некоторый класс, цепи которого должны трассироваться согласно указанному правилу, а само правило не описано в таблице «ПРАВИЛА ТРАССИРОВКИ ЦЕПЕЙ».
Действие: Определить правила трассировки цепей данного класса и описать их в таблице «ПРАВИЛА ТРАССИРОВКИ ЦЕПЕЙ» под именем указанным для искомого класса.
E1082! В разделе «КЛАССЫ ЦЕПЕЙ» в классе «имя» имя цепи «имя» начинается с недопустимого символа – «?».
Причина: Символ «?» в PDF формате зарезервирован как признак неподключенных контактов. Имена цепей не должны начинаться с этого символа.
Действие: Определить цепь, имя которой начинается с символа «?» и либо удалить данный символ, либо ввести новое имя.
E1083! В разделе «КЛАССЫ ЦЕПЕЙ» в заданных классах цепь «имя» указана несколько раз.
Причина: При определении правил трассировки цепей одна и та же цепь была указана в разных классах.
Действие: Однозначно определить правила трассировки для данной цепи и указать ее имя в соответствующем классе.
E1084! В разделе «КЛАССЫ ЦЕПЕЙ» задан не положительный зазор между проводником и краем платы: «значение».
Причина: В разделе «КЛАССЫ ЦЕПЕЙ» при определении зазора между проводником и краем платы было введено отрицательное число или ноль.
Действие: Зазор может принимать только строго положительное значение. Определить реальные размеры зазора и исправить некорректное описание.
E1085! В разделе «КЛАССЫ ЦЕПЕЙ» задан отрицательный шаг установки переходных отверстий: «значение» «значение».
Причина: В разделе «КЛАССЫ ЦЕПЕЙ» при определении шага установки переходных отверстий было введено отрицательное число.
Действие: Шаг установки переходных отверстий может принимать либо положительное значение, либо ноль (отсутствие сетки). Определить реальные размеры шага и исправить некорректное описание.
E1086! В разделе «КЛАССЫ ЦЕПЕЙ» задан отрицательный шаг установки точек ветвлений: «значение» «значение».
Причина: В разделе «КЛАССЫ ЦЕПЕЙ» при определении шага установки точек ветвлений было введено отрицательное число.
Действие: Шаг установки точек ветвления может принимать либо положительное значение, либо ноль (отсутствие сетки). Определить реальные размеры шага и исправить некорректное описание.
E1087! В разделе «КЛАССЫ ЦЕПЕЙ» правило «имя» описано несколько раз.
Причина: В разделе «КЛАССЫ ЦЕПЕЙ» одно и тоже правило описано несколько раз.
Действие: Определить какие параметры для данного класса являются истинными и соответственно лишний вариант (правило) удалить.
E1088! В разделе «КЛАССЫ КОМПОНЕНТОВ» у правила «имя» отрицательный шаг установки компонентов.
Причина: В разделе «КЛАССЫ КОМПОНЕНТОВ» при определении шага установки компонентов было введено отрицательное значение.
Действие: Шаг установки компонентов может принимать либо положительное значение, либо ноль (отсутствие сетки). Определить реальные размеры шага и исправить некорректное описание.
E1089! В разделе «КЛАССЫ КОМПОНЕНТОВ» класс «имя» описан несколько раз.
Причина: В разделе «КЛАССЫ КОМПОНЕНТОВ» повторно описан класс «имя».
Действие: Определить какое правило для данного класса является истинными и соответственно лишний вариант удалить.
E1090! В разделе «КЛАССЫ КОМПОНЕНТОВ» для класса «имя» не указано правило установки компонентов.
Причина: В разделе «КЛАССЫ КОМПОНЕНТОВ» был создан некоторый класс, а правила установки компонентов этого класса определены не были.
Действие: Выяснить по каким правилам следует устанавливать компоненты данного класса, описать их в таблице «ПРАВИЛА УСТАНОВКИ КОМПОНЕНТОВ» и указать соответствие между искомым классом и установленным правилом.
E1091! В разделе «КЛАССЫ КОМПОНЕНТОВ» у класса «имя» не описано правило установки компонентов «имя».
Причина: В разделе «КЛАССЫ КОМПОНЕНТОВ» был создан некоторый класс, компоненты которого должны устанавливаться согласно указанному правилу, а само правило не описано в таблице «ПРАВИЛА УСТАНОВКИ КОМПОНЕНТОВ».
Действие: Определить правила установки компонентов данного класса и описать их в таблице «ПРАВИЛА УСТАНОВКИ КОМПОНЕНТОВ» под именем, указанным для искомого класса.
E1092! В разделе «КЛАССЫ КОМПОНЕНТОВ» в заданных классах поз. обозначение компонента «имя» указано несколько раз.
Причина: При определении правил установки компонентов один и тот же компонент был указан в разных классах.
Действие: Однозначно определить правила установки данного компонента и указать его имя в соответствующем классе.
E1093! В разделе «КЛАССЫ КОМПОНЕНТОВ» задан отрицательный зазор между компонентами: «значение».
Причина: В разделе «КЛАССЫ КОМПОНЕНТОВ» при определении зазора между компонентами было введено отрицательное значение.
Зазор может принимать либо положительное значение, либо ноль.
Действие: Определить реальные размеры зазора и исправить некорректное описание.
2. Предупреждения и ошибки в описании корпусов, установки компонентов и в описании цепей:
E2001! Не открыть БДПП (PDIF - файл) «имя».
Причина: Файл с заданным именем не существует или не может быть открыт для чтения по какой-нибудь другой причине, например, заблокирован другим процессом.
Действие: Выбрать существующий файл.
W2002: Файл «имя» - не база данных ПП.
Причина: В базе данных рабочего проекта присутствует ошибка(и), которая не позволяет системе FreeStyle Router воспринимать файл как файл формата PDIF либо база данных действительно не является файлом формата PDIF.
Действие: Получить новый вариант исходного файла данных рабочего проекта.
E2003! Зарезервировано.
E2004! Нет версии просмотра PDIF-формата ({PDIFvrev}).
Причина: В исходной базе данных рабочего проекта нет подраздела {PDIFvrev}. (В разделе {PDIFvrev} указывается версия формата файла)
Действие: Получить новый вариант исходного файла данных или с помощью текстового редактора добавить перед подсекцией {Program “PDIF-OUT Version 4.50”} следующую строку:
{PDIFvrev 4.00}, где число – версия формата.
E2005! Версия PDIF-формата «номер» не поддерживается. Поддерживаются версии 4.xx - 9.xx. Строка «номер».
Причина: Система FreeStyle Router работает только с файлами формата PDIF версий 4.хх – 9.хх. Другие версии не поддерживаются.
Действие: Получить новый вариант исходной базы данных рабочего проекта.
E2006! Нет единиц измерения БДПП ({Dbunit}).Не определить масштаб представления входных данных.
Причина: В исходной базе данных рабочего проекта нет подраздела {Dbunit}. (В разделе {Dbunit} указываются единицы измерения базы данных).
Действие: Получить новый вариант исходного файла данных или с помощью текстового редактора добавить перед подсекцией {DBgrid} следующую строку:
{Dbunit “MIL”}, где надпись в кавычках – единица измерения.
E2007! Неверны единицы измерения БДПП. Строка «номер». Допустимые значения: CMM/MIL или DECIMICRON/CENTIMIL.
Причина: Некорректно определены единицы измерения базы данных рабочего проекта. (Единицы измерения базы данных указываются в подразделе {Dbunit}. Допустимые значения: CMM/MIL или DECIMICRON/CENTIMIL).
Действие: Получить новый вариант исходного файла данных или с помощью текстового редактора исправить подсекцию {Dbunit}:
{Dbunit “MIL”}, где надпись в кавычках – единица измерения.
E2008! Неверно определена структура имен слоев({Lyrstr - секция}) в строке «номер».
Причина: В базе данных рабочего проекта при описании структуры имени слоев была допущена ошибка. Структура слоев определяется в {Lyrstr} – секции, она имеет следующий формат: {Lyrstr “PADCOM” 11 “FLCOMP” 11 … “$$NULL” 0}, где “layer” – имя слоя, n – код цвета для соответствующего слоя.
Действие: Во внешнем текстовом редакторе найти некорректное описание слоя и, согласно формату {Lyrstr} - секции, исправить его.
Если определить ошибку не удастся необходимо получить новый вариант исходного файла данных рабочего проекта.
E2009! Нет структуры слоев в базе данных ПП ({Lyrstr}). Не определить имена слоев трассировки.
Причина: В базе данных рабочего проекта отсутствует секция описания структуры имени слоев - {Lyrstr}.
Действие: {Lyrstr} – секция имеет следующий формат: {Lyrstr “PADCOM” 11 “FLCOMP” 11 … “$$NULL” 0}, где “layer” – имя слоя, n – код цвета для соответствующего слоя.
Во внешнем текстовом редакторе добавить раздел {Lyrstr} перед секцией {Lyrphid}. Если исправить некорректность, таким образом, не удастся необходимо получить новый вариант исходного файла данных рабочего проекта.
E2010! Обнаружен непредвиденный конец файла при чтении структуры слоев БД ({Lyrstr - секция}). Строка «номер».
Причина: При чтении исходного файла базы данных система FreeStyle Router в секции {Lyrstr} – секция описания структуры слоев, обнаружила конец файла. Секция {Lyrstr} является одной из начальных секций в структуре PDF – файла. Она имеет следующий формат: {Lyrstr “PADCOM” 11 “FLCOMP” 11 … “$$NULL” 0}, где “layer” – имя слоя, n – код цвета для соответствующего слоя.
Действие: Во внешнем текстовом редакторе определить, согласно формату {Lyrstr} - секции, причину появления непредвиденного конца файла и исправить некорректность. Если определить ошибку не удастся необходимо получить новый вариант исходного файла данных рабочего проекта.
E2011! Нет описания конструкции ПП ({ANNOTATE-секция}). Не определить размеры печатной платы (ПП).
Причина: В исходной базе данных, в разделе {ANNOTATE} отсутствует описание конструкции печатной платы. (Не задан слой BRDOUT – слой в котором, обычно, изображается контур печатной платы).
Действие: Получить новый вариант исходного файла данных рабочего проекта.
E2012! Не задана ОБЛАСТЬ ТРАССИРОВКИ в слое «имя». Смотрите описание ПП ({ANNOTATE - секция}).
Причина: В исходной базе данных, в разделе {ANNOTATE} отсутствует описание конструкции печатной платы. (Не задан слой BRDOUT – слой, определяющий область трассировки).
Действие: Получить новый вариант исходного файла данных рабочего проекта.
E2013! Размеры платы превышают максимально допустимые (MAX допустимые размеры ПП - 600 мм * 600 мм).
Причина: Система FreeStyle Router не может быть использована для трассировки платы размеры, которой превышают 600 мм * 600 мм.
Действие: Если нет строгих требований к размерам печатной платы, необходимо уменьшить их до допустимых приделов.
E2014! В САПР P-CAD ПП слишком удалена от точки (0,0). В PCCARDS сместить плату к точке (0,0) командой MOV/WIN.
Причина: При создании базы данных рабочего проекта во внешней САПР печатная плата была задана относительно далеко от точки с координатами (0,0). Данный файл не может быть обработан с помощью системы FreeStyle Router.
Действие: Во внешней САПР (например, PCCARDS) сместить плату к точке (0,0).
W2015: Ошибка в описании границы области печатной платы в слое «имя». Раздел {ANNOTATE}. Строка «номер».
Причина: В исходной базе данных, в разделе {ANNOTATE} при описании границ печатной платы была допущена ошибка. (Обычно, границы печатной платы задаются в слое BRDOUT). Раздел {ANNOTATE} имеет следующий формат:
{ANNOTATE
[Ly “BRDOUT”]
[Ls “SOLID”] [Wd 0]
[Ts 80] [Tj “CC”] [Tr 0 ] [Tm “N”]
{L –700 … -75} – задаются линии, которые находятся в данном слое, где
… {L (координата х) (координата у) …}
{L 8375 … 4574}
…
Действие: В текстовом редакторе нужно найти строчку, в которой допущена ошибка и, согласно формату {L} – подсекции, исправить ее. Если таким образом не удалось избавиться от ошибок, то необходимо получить новый вариант исходного файла данных рабочего проекта.
E2016! Повторно задано позиционное обозначение компонента: «имя» {I - секция}. Строка «номер».
Причина: В исходном файле, позиционное обозначение компонента описано дважды. ({I} - подсекция описывает уникальные свойства для каждого образца (инстанции) компонента, определенного в {COMP_DEF} – секции и, также, связи компонента с выводами корпуса).
Действие: С помощью текстового редактора найти компонент, который в исходной базе данных описан повторно, и удалить лишнюю информацию из файла (второй вариант описания позиционного обозначения компонента).
E2017! Встретился конец файла при чтении имен контактов в библиотечном элементе «имя». Строка «номер».
Причина: В исходном файле базы данных при чтении имен контактов в библиотечном элементе система FreeStyle Router обнаружила конец файла. Контакты описываются следующим образом: {P41 {Pt24} {Lg0} {Ploc 1250 59}}, где P41 – номер контакта, Pt24 – тип контакта, Lg0 – логическая эквивалентность, Ploc 1250 59 – координаты вывода.
Действие: Во внешнем текстовом редакторе определить, согласно формату {P} - секции, причину появления непредвиденного конца файла и исправить некорректность. Если определить ошибку не удастся необходимо получить новый вариант исходного файла данных рабочего проекта.
E2018! Встретился конец файла при чтении подраздела "контакт - цепь" компонента «имя». Строка «номер».
Причина: При чтении исходного файла базы данных система FreeStyle Router в секции {CN} обнаружила конец файла. В {CN} - секции указываются, какие цепи подсоединены к выводам компонента. Она имеет следующий формат: {CN XN00183 ? XN00204 …}, где каждый из членов, в скобках – имя цепи подходящей к выводу компонента. Последовательность выводов повторяет порядок определения выводов в разделе {COMP_DEF}.
Действие: Во внешнем текстовом редакторе определить, согласно формату {CN} - секции, причину появления непредвиденного конца файла и исправить некорректность. Если определить ошибку не удастся необходимо получить новый вариант исходного файла данных рабочего проекта.
E2019! Встретился конец файла при чтении подраздела "выборочный тип КП" компонента «имя». Строка «номер».
Причина: В исходном файле базы данных при чтении подраздела "выборочный тип КП" компонента система FreeStyle Router обнаружила конец файла.
Действие: Во внешнем текстовом редакторе определить, согласно формату подраздела "выборочный тип КП" компонента причину появления непредвиденного конца файла и исправить некорректность. Если определить ошибку не удастся необходимо получить новый вариант исходного файла данных рабочего проекта.
E2020! Контакт «имя» типа «номер» пересекает контакт «имя» типа «номер» в библ. элементе «имя». Строка «номер». См. определение контактов в СТИЛЕ и БДПП.
Причина: Скорее всего, неверно определена ориентация контактных площадок элемента либо заданы контакты с совпадающими координатами.
Действие: Во-первых, пересечение контактов может быть вызвано некорректным описанием их в стиле трассировки. Следовательно, необходимо в разделе: ОПРЕДЕЛИТЬ СТИЛЬ РАЗРАБОТКИ / ТИПЫ КОНТАКТОВ изменить ориентацию контактных площадок.
Во-вторых, пересечение может быть вызвано некорректным описанием контактов в исходной базе данных рабочего проекта. Тогда, с помощью текстового редактора необходимо найти, согласно строке указанной в ошибки, данную некорректность и исправить ее.
E2021! Контакт «имя» типа «номер» (цепь «имя») компонента «имя» пересекает контакт «имя» типа «номер» компонента «имя» (цепь «имя»).
Причина: При расстановке элементов на плате они были установлены так, что их контакты пересекаются на верхней или нижней сторонах платы.
Действие: Определить контакты, каких элементов пересекаются, и с помощью команды «Move» в разделе «ПЕРЕТРАССИРОВАТЬ ЗАНОВО» «переместить» компоненты так, чтобы их выводы не касались друг друга.
Изменить положение элементов можно также средствами внешней САПР ПП (например, PCAD).
E2022! Длина имени библиотечного элемента вне диапазона 1 - 12. Строка «номер» ({COMP_DEF - секция}).
Причина: Если количество символов в имени библиотечного элемента превышает 12 символов, FreeStyle Router не воспринимает данное имя в качестве имени библиотечного элемента. Обычно в качестве имени библиотечного элемента выступает имя соответствующего .prt-файла в формате 8.3.
Действие: Получить новый вариант исходной базы данных.
E2023! Повторное описание библиотечного элемента «имя». Строка «номер» ({COMP_DEF - секция}).
Причина: В исходном файле, в разделе {COMP_DEF} один и тот же библиотечный элемент описан дважды. (В {COMP_DEF} - подсекции описываются компоненты, используемые в проекте).
Действие: С помощью текстового редактора найти компонент, который в исходной базе данных описан повторно, и удалить лишнюю информацию из файла (второй вариант описания компонента).
E2024! Не заданы координаты вывода в описании библиотечного элемента «имя». Строка «номер».
Причина: При описании компонента в {PIN_DEF} – секции не были заданы координаты его вывода. Координаты выводов в {PIN_DEF} – секции описываются следующим образом: {P41 {Pt24} {Lg0} {Ploc 1250 59}}, где P41 – номер контакта, Pt24 – тип контакта, Lg0 – логическая эквивалентность, Ploc 1250 59 – координаты вывода.
Действие: В текстовом редакторе, нужно найти строчку, в которой не описаны координаты вывода и, согласно формату этой подсекции исправить некорректность. Если таким образом не удалось избавиться от ошибок, то необходимо получить новый вариант исходного файла данных рабочего проекта.
W2025: Тип КП «номер» не определен в слоях трассировки. См. описание типа КП и слои трассировки в СТИЛЕ ДАННЫХ.
Причина: При ОПРЕДЕЛЕНИИ СТИЛЯ РАЗРАБОТКИ один из внешних слоёв печатной платы (например, COMP) был объявлен нетрассировочным, но на эту сторону платы установлен компонент с планарными выводами (SMD). Невозможно осуществить соединения цепей с выводами этого компонента.
Действие: Переставить компонент на другую сторону платы или сделать слой трассировочным.
E2026! Ошибка в описании координат контакта библиотечного элемента «имя». Строка «номер».
Причина: В описании компонента, в {PIN_DEF} – секции, при определении координат его выводов была допущена ошибка. Координаты выводов в {PIN_DEF} – секции описываются следующим образом: {P41 {Pt24} {Lg0} {Ploc 1250 59}}, где P41 – номер контакта, Pt24 – тип контакта, Lg0 – логическая эквивалентность, Ploc 1250 59 – координаты вывода.
Действие: В текстовом редакторе, нужно найти строчку, в которой при определении координат вывода была допущена ошибка и, согласно формату этой подсекции, исправить некорректность. Если таким образом не удалось избавиться от ошибок, то необходимо получить новый вариант исходного файла данных рабочего проекта.
E2027! Координаты контакта вне диапазона [+/- 30000]. Библиотечный элемент «имя». Строка «номер».
Причина: При создании базы данных рабочего проекта во внешней САПР компонент был установлен относительно далеко от точки с координатами (0,0). (Допустимый диапазон координат расположения выводов компонента +/-30000). Данный файл не может быть обработан с помощью FreeStyle Router.
Действие: Во внешней САПР (например, PCCARDS) сместить компонент в разрешенную область либо в текстовом редакторе изменить координаты расположения выводов компонента вручную, например {P41 {Pt24} {Lg0} {Ploc 1250 59}}, где P41 – номер контакта, Pt24 – тип контакта, Lg0 – логическая эквивалентность, Ploc 1250 59 – координаты вывода.
W2028: Контур очертания библиотечного элемента «имя» описан неверно. Строка «номер».
Причина: В исходной базе данных, в разделе {PIC} при описании графики библиотечного элемента была допущена ошибка.
Действие: В текстовом редакторе нужно найти строчку, в которой допущена ошибка и, согласно формату {PIC} – подсекции, исправить ее. Если таким образом не удалось избавиться от ошибок, то необходимо получить новый вариант исходного файла данных рабочего проекта.
W2029: Координаты очертания библиотечного элемента «имя» вне диапазона [+/- 30000]. Строка «номер».
Причина: При создании базы данных рабочего проекта во внешней САПР компонент был установлен относительно далеко от точки с координатами (0,0). (Допустимый диапазон координат расположения компонентов +/- 30000). Данный файл не может быть обработан с помощью системы FreeStyle Router.
Действие: Во внешней САПР (например, PCCARDS) сместить компонент в разрешенную область.
E2030! Длина имени библиотечного элемента ({I - секция}) вне диапазона 1 - 12: «имя». Строка «номер».
Причина: Если количество символов в имени библиотечного элемента превышает 12 символов, система FreeStyle Router не воспринимает данное имя в качестве имени библиотечного элемента. Обычно в качестве имени библиотечного элемента выступает имя соответствующего .prt-файла в формате 8.3.
Действие: Получить новый вариант исходной базы данных.
E2031! Длина позиционного обозначения компонента вне диапазона 1 - 8: «имя». Строка «номер».
Причина: FreeStyle Router игнорирует начальные и завершающие пробелы в именах. Пустые имена и имена, длиннее 8 символов не допускаются. При создании PDIF файлов PDIFOUT старших версий присваивает всем безымянным компонентам временные имена по принципу UC + восьмизначный номер, что в совокупности составляет 10 символов.
Действие:
Можно сделать одно из двух: или дать всем компонентам имена допустимой длины или в любом текстовом редакторе сделать контекстную замену в PDIF файле всех вхождений "UC00" на, например, "UC". Главное, уменьшить размер имён и при этом случайно не получить какое-нибудь уже существующее имя.
E2032! Перед описанием компонента нет описания его библиотечного элемента. Компонент «имя». Строка «номер».
Причина: В базе данных рабочего проекта перед описанием одного из компонентов отсутствует информация об его библиотечном элементе.
Действие: Получить новый вариант исходной базы данных рабочего проекта.
W2033: Повторное описание подраздела "контакт - цепь" {CN - секция} у компонента «имя». Строка «номер». Повторные {CN - секции} игнорируются.
Причина: В исходном файле, при описании компонента, дважды задана {CN} – секция. (В {CN} - секции указываются, какие цепи подсоединены к выводам компонента).
Действие: С помощью текстового редактора найти компонент в исходной базе данных, у которого повторно задана {CN} – секция, и удалить лишнюю информацию из файла (второй вариант {CN – секции}).
Пример: {CN XN00183 ? XN00204 …}, где каждый из членов, в скобках – имя цепи подходящей к выводу компонента. Последовательность выводов повторяет порядок определения выводов в разделе {COMP_DEF}.
E2034! Длина имени цепи «имя» вне диапазона 1 - 8 или неверно использован спец. символ PDIF-формата. Компонент «имя». Строка «номер».
Причина: FreeStyle Router игнорирует начальные и завершающие пробелы в именах. Пустые имена и имена, длиннее 8 символов не допускаются. При создании PDIF файлов PDIFOUT старших версий присваивает всем безымянным цепям временные имена по принципу UN + восьмизначный номер, что в совокупности составляет 10 символов.
Действие:
Можно сделать одно из двух: или дать всем цепям имена допустимой длины, что довольно утомительно, или в любом текстовом редакторе сделать контекстную замену в PDIF файле всех вхождений "UN00" на, например, "UN", что гораздо быстрее. Главное, уменьшить размер имён и при этом случайно не получить какое-нибудь уже существующее имя.
Если же ошибка вызвана некорректным использованием специальных символов PDIF – формата, то необходимо либо удалить его, либо заменить другим символом.
W2035: {CN – секция} Имя цепи «имя» по правилам PDIF формата равнозначно имени цепи для неподключенного контакта – «?». Строка «номер».
Причина: Символ «?» в PDIF формате зарезервирован как признак неподключенных контактов. Имена цепей не должны начинаться с этого символа.
W2036: Число контактов в библиотечном элементе – «число», а число имен в {CN} - секции, задающей подключение контактов компонента «имя», равно «число». Строка «номер».
Причина: В {CN} – секции указываются, какие цепи подсоединены к выводам компонента, следовательно, число параметров в этой секции должно совпадать с числом контактов в библиотечном элементе. {CN} – секция имеет следующий формат: {CN XN00183 ? XN00204 …}, где каждый из членов в скобках – имя цепи подходящей к выводу компонента. Последовательность выводов повторяет порядок определения выводов в разделе {COMP_DEF}.
Действие: Если в конфигурации утилиты PDIFOUT, осуществляющей преобразование из PCB файлов в PDF не выбрано « Include Pin Name in Subcomponent Section», то {CN} – секция имеет следующий формат: {CN XN00183 ? XN00204 …}, где каждый из членов в скобках – имя цепи, подходящей к выводу компонента. Последовательность выводов повторяет порядок определения выводов в разделе {COMP_DEF}. Иначе {CN} – секция имеет формат: {CN 1 XN00183 2 ? 3 XN00204 …}, где каждая из пар в скобках – имя вывода компонента и подключенной к нему цепи. В текстовом редакторе определить какой контакт не описан в {CN} – секции (или введен лишний контакт) и исправить некорректность. Если найти ошибку не удастся необходимо получить новый вариант исходного файла данных рабочего проекта.
W2037: Повторное описание подраздела "выборочный тип контакта" ({IPT}) у компонента «имя». Строка «номер». Повторные {IPT} - секции игнорируются.
Причина: В исходном файле, в разделе {SUBCOMP}, {IPT} - секция описана дважды для одного компонента. (В {IPT} - секциях описываются типы контактов компонента).
Действие: С помощью текстового редактора найти компонент контакт, которого в исходной базе данных описан повторно, и удалить лишнюю информацию из файла (второй вариант описания контакта компонента).
W2038: Число контактов в библиотечном элементе –«число», а число параметров в {IPT - секции}, задающей изменение типа КП компонента «имя», равно «число». Строка «номер». Секция {IPT} ("выборочный тип контакта") игнорируется.
Причина: В {IPT} - секции указывается какие контактные площадки, каким выводам компонента соответствуют, следовательно, число параметров в этой секции должно совпадать с числом выводов компонента.
Действие: Если в конфигурации утилиты PDIFOUT, осуществляющей преобразование из PCB файлов в PDF не выбрано «Include Pin Name in Subcomponent Section», то {IPT} – секция имеет следующий формат: {IPT 5 5 3 …}, где каждый из членов в скобках – тип контактной площадки для вывода компонента.
Последовательность выводов повторяет порядок определения выводов в разделе {COMP_DEF}. Иначе {IPT} – секция имеет формат: {IPT 1 5 2 5 3 3 …}, где каждая из пар в скобках – имя вывода компонента и тип контактной площадки для него. В текстовом редакторе определить какой контакт не описан в {IPT} – секции (или введен лишний контакт) и исправить некорректность. Если определить ошибку не удастся необходимо получить новый вариант исходного файла данных рабочего проекта.
W2039: Повторно задана точка привязки компонента ({Pl - секция}). Компонент «имя». Строка «номер».
Причина: В исходном файле дважды описана точка привязки компонента (Для одного компонента описаны две {Pl} – секции. В {Pl} - секциях указываются координаты точки привязки компонента).
Действие: С помощью текстового редактора найти компонент точка привязки, которого в исходной базе данных задана повторно, и удалить лишнюю информацию из файла (второй вариант описания точи привязки компонента).
W2040: Неверно описаны координаты точки привязки компонента ({Pl}). Компонент «имя». Строка «номер».
Причина: Координаты точки привязки компонента задаются в {Pl} – секциях. {Pl} – секция имеет следующий формат: {Pl 246 2165}, где числа в скобках – координаты точки привязки.
Действие: В текстовом редакторе найти компонент точка привязки которого неверно описана и, согласно формату {Pl} – подсекции, исправить ее. Если найти ошибку не удастся необходимо получить новый вариант исходного файла данных рабочего проекта.
W2041: Ориентация компонента вне допустимых значений [0 - 3]. Компонент «имя». Строка «номер».
Причина: Ориентация компонентов задается в {Ro} – подсекциях. {Ro} – подсекция имеет следующий формат: {Ro 1}, где цифра – угол поворота компонента (0 – нет, 1 – 90 градусов, 2 – 180 градусов и 3 – 270 градусов). Следовательно, значения, указывающие ориентацию компонента, должны находиться в диапазоне от 0 до 3.
Действие: В текстовом редакторе найти компонент, ориентация которого задана некорректно и, согласно формату {Ro} – подсекции, исправить ошибку.
W2042: Угол поворота компонента вне диапазона [1 - 89]. Компонент «имя». Строка «номер».
Причина: Угол доворота компонентов относительно ориентации задается в {Pa} – подсекциях. {Pa} – подсекция имеет следующий формат: {Pa 45}, где цифра – угол доворота компонента. Значения угла доворота должны находиться в диапазоне от 1 до 89.
Действие: В текстовом редакторе найти компонент, ориентация которого задана некорректно и, согласно формату {Pa} – подсекции, исправить ошибку.
W2043: Параметр фиксации компонента вне допустимых значений [0 - 1]. Компонент «имя». Строка «номер».
Причина: Фиксация компонентов задается в {At} – подсекциях.{At} – подсекция имеет следующий формат: {At FIXED 1 77 88}, где первая цифра – определяет фиксацию компонента (0 – нет, 1 – компонент зафиксирован). Следовательно, значения, указывающие фиксацию компонента, должны находиться в диапазоне от 0 до 1.
Действие: В текстовом редакторе найти компонент, фиксация которого задана некорректно и, согласно формату {At} – подсекции, исправить ошибку.
Замечание: В формате PDIF разных версий фиксация компонентов задается отличающимися способами.
E2044! Не определена точка привязки компонента ({Pl}). Компонент «имя». Строка «номер».
Причина: При описании компонента не определена его точка привязки. (Точка привязки компонента задается в {Pl} – подсекции. Она имеет следующий формат: {Pl 246 2165}, где цифры в скобках – координаты точки привязки.)
Действие: В текстовом редакторе найти компонент точка привязки которого не определена и, согласно формату {Pl} – подсекции, ввести ее координаты.
E2045! Нет подраздела "контакт - цепь" ({CN - секция}). Компонент «имя». Строка «номер».
Причина: В исходном файле, в разделе {SUBCOMP} для компонента «имя» не задана {CN} - секция. (В {CN} - секции указываются, какие цепи подсоединены к выводам компонента).
Действие: Получить новый вариант исходного файла данных или с помощью текстового редактора найти компонент {CN} - секция, которого в исходной базе данных не описана, и добавить перед подсекцией {ATR} следующую строку:
{CN XN00183 ? XN00204 …}, где каждый из членов, в скобках – имя цепи подходящей к выводу компонента. Последовательность выводов повторяет порядок определения выводов в разделе {COMP_DEF}.
W2046: Нет раздела описания цепей ({NET_DEF - секция}).
Причина: В исходной базе данных рабочего проекта нет подраздела {NET_DEF}. ({NET_DEF} – подраздел описания цепей. В нем описываются все параметры цепей, присутствующих в проекте. Помимо слоя, типа линии, ширины и некоторых других атрибутов для каждой цепи указываются точные координаты положения ее сегментов на плате.
Действие: Получить новый вариант исходной базы данных или игнорировать сообщение.
W2047: Раздел описания цепей пуст ({NET_DEF - секция}).
Причина: В исходной базе данных рабочего проекта в подразделе {NET_DEF} отсутствует описание цепей. ({NET_DEF} – подраздел описания цепей. В нем описываются все параметры цепей, присутствующих в проекте. Помимо слоя, типа линии, ширины и некоторых других атрибутов для каждой цепи указываются точные координаты положения ее сегментов на плате.
Действие: Получить новый вариант исходной базы данных или игнорировать сообщение.
E2048! Слишком сложный проект (цепей в БДПП более «число»).
Причина: Число цепей в базе данных печатной платы превосходит допустимое значение 1024. (приблизительные данные).
Действие: FreeStyle Router не может быть использована для обработки данного проекта.
E2049! Повторно описана цепь с именем «имя». Раздел NET_DEF подраздел N. Строка «номер».
Причина: В исходном файле, в разделе {NET_DEF}, {DG} - дважды описана одна и та же цепь.
Действие: В текстовом редакторе найти цепь, которая в исходной базе данных описана повторно, и удалить лишнюю информацию из файла (второй вариант описания цепи).
E2050! В строке «номер» длина имени цепи вне диапазона 1-8 или неверно использован спец. символ: «имя».
Причина: FreeStyle Router игнорирует начальные и завершающие пробелы в именах. Пустые имена и имена, длиннее 8 символов не допускаются.
При создании PDIF файлов PDIFOUT старших версий присваивает всем безымянным цепям временные имена по принципу UN + восьмизначный номер, что в совокупности составляет 10 символов.
Действие:
Можно сделать одно из двух: или дать всем цепям имена допустимой длины, что довольно утомительно, или в любом текстовом редакторе сделать контекстную замену в PDIF файле всех вхождений "UN00" на, например, "UN", что гораздо быстрее. Главное, уменьшить размер имён и при этом случайно не получить какое-нибудь уже существующее имя.
Если же ошибка вызвана некорректным использованием специальных символов PDIF – формата, то необходимо либо удалить его, либо заменить другим символом.
E2051! Имя цепи, начинающееся со знака «?» - недопустимо. В PDIF - это имя неподключенных контактов. Строка «номер».
Причина: В исходной базе данных некорректно задано имя цепи. (Имя не может начинаться со знака «?», в PDIF - это имя неподключенных контактов.)
Действие: В текстовом редакторе найти цепь имя, которой начинается со знака «?» и либо удалить его, либо заменить другим символом или буквой, причем проделать это необходимо на всем протяжении файла, где встречается данное имя.
W2052: Повторно задан подраздел "описание трасс цепи" ({DG - секция}). Цепь «имя». Строка «номер».
Причина: В исходном файле, в разделе {NET_DEF}, {DG} - секция описана дважды для одной цепи. (В {DG} - секциях описываются параметры цепей).
Действие: В текстовом редакторе найти цепь параметры, которой в исходной базе данных описаны повторно, и удалить лишнюю информацию из файла (второй вариант описания цепи).
W2053: Нарушен порядок описания цепи (секция {DG} задана после секции {ATR}). Цепь «имя». Строка «номер».
Причина: В исходном файле, в разделе {NET_DEF}, {DG} - секция задана после секции {ATR}. Согласно структуре PDIF – файла сначала должны быть описаны основные параметры цепи (слой, где она расположена, тип линии, толщина) и лишь за тем параметры, которые задаются через атрибуты, то есть секция {DG} должна предшествовать секции {ATR}.
Действие: В текстовом редакторе найти цепь, при описании которой нарушена последовательность введения параметров, и поменять местами соответственно секции {ATR} и {DG}.
W2054: Нарушен порядок описания цепи (секция W, V или Arc перед DG). Цепь «имя». Строка «номер».
Причина: В исходном файле, в разделе {NET_DEF}, {DG} - секция задана после секций {W}, {V} или {Arc }. Согласно структуре PDIF – файла сначала должны быть описаны основные параметры цепи (слой, где она изображена, тип линии, толщина) и лишь за тем координаты ее расположения, то есть секция {DG} должна предшествовать секциям {W}, {V} и {Arc}.
Действие: В текстовом редакторе найти цепь, при описании которой нарушена последовательность введения параметров и поменять местами соответственно секции {W, {V или {Arc }}} и {DG}.
W2055: Нарушен порядок описания цепи (секция W, V или Arc после ATR). Цепь «имя». Строка «номер».
Причина: В исходном файле, в разделе {NET_DEF}, {W}, {V} или {Arc} - секции заданы после {ATR} - секции. Согласно структуре PDIF – файла сначала должны быть описаны координаты расположения цепи на плате и лишь за тем параметры, которые задаются через атрибуты, то есть секции {W, {V или {Arc}}} должны предшествовать секции {ATR}.
Действие: В текстовом редакторе найти цепь, при описании которой нарушена последовательность введения параметров и поменять местами соответственно секции {ATR} и {W}, {V} или {Arc }.
W2056: Ширина трассы больше допустимой в САПР P-CAD [«число» ед. базы данных]. Цепь «имя». Строка «номер».
Причина: При описании правил трассировки для цепи задана ширина больше допустимой в САПР PCAD.
Действие: Если результат трассировки, полученной в системе FreeStyle Router, в дальнейшем будет использован в САПР PCAD, необходимо учитывать ограничения этой системы.
Для версии САПР PCAD 8.5 ограничение ширины составляет 255 единиц база данных.
W2057: В цепи определены трассы в нетрассировочном слое. Они игнорируются.
Цепь «имя». Строка «номер».
Причина: Возможно, что в исходном файле слой объявлен трассировочным, но при «ОПРЕДЕЛЕНИИ СТИЛЯ РАЗРАБОТКИ» в разделе «ТРАССИРОВОЧНЫЕ СЛОИ» этот слой не отмечен (отсутствует «галочка» в ячейке слева от имени сигнального слоя).
Действие: FreeStyle Router автоматически определяет слои, содержащие проводники и помечает их «звездочкой». Для того чтобы FreeStyle Router воспринимал их в качестве трассировочных, необходимо проставить «галочку» в ячейке, расположенной слева от имени сигнального слоя в разделе «ТРАССИРОВОЧНЫЕ СЛОИ».
W2058! Ошибка в описании геометрии проводника {W}. Цепь «имя». Строка «номер».
Причина: При описании геометрии проводника в {W} – секции была допущена ошибка. {W} – секция имеет следующий формат: {W 1150 130 1150
180 … }, где цифры в скобках – соответственно Х иY координаты сегментов проводника.
Действие: С помощью текстового редактора определить, согласно формату {W} – подсекции, некорректность в описании геометрии проводника и исправить ее. Если найти ошибку не удалось необходимо получить новый вариант исходной базы данных.
W2059: Недопустимый подраздел (C, R, Fr или L) в трассировочном слое. Цепь «имя». Строка «номер».
Причина: В исходном файле, в разделе {NET_DEF} допустимы только {W}, {V} или {Arc} – секции. {C}, {R}, {Fr} и {L} – секции недопустимы.
W2060: Повторно задан подраздел "атрибуты цепи". Цепь «имя». Строка «номер».
Причина: В исходном файле, при описании цепи, дважды задана {ATR} – подсекция. В {ATR} - подсекции указываются атрибуты цепи.
Действие: С помощью текстового редактора найти в исходной базе данных цепь, при описании которой повторно задана {ATR} – подсекция, и удалить лишнюю информацию из файла (второй вариант {ATR} – подсекции).
W2061: Для цепей, определенных правилом «имя», задается дополнительное правило трассировки для трасс с шириной проводника «ширина» ед. базы данных.
Причина: Исходный файл данных не совсем соответствует применяемому СТИЛЮ РАЗРАБОТКИ. FreeStyle Router автоматически заводит новые правила (но не добавляя их в СТИЛЬ РАЗРАБОТКИ).
Действие: Корректно ОПРЕДЕЛИТЬ СТИЛЬ РАЗРАБОТКИ. Каждый новый проект лучше держать в отдельном каталоге и создавать для него новый СТИЛЬ РАЗРАБОТКИ! В особенности не следует держать в одном каталоге проекты, работающие с различными единицами (английскими и метрическими)! Если в текущем каталоге отсутствует файл описания СТИЛЯ fsroute.stl, то FreeStyle Router автоматически создаст новый СТИЛЬ РАЗРАБОТКИ, причем постарается это сделать наиболее корректно.
E2062! Неверно заданы координаты установки переходного отверстия {V – секция}. Цепь «имя». Строка «номер».
Причина: При описании координат установки переходного отверстия в {V} – секции была допущена ошибка. {V} – секция имеет следующий формат: {V 6204 3460 0}, где первые две цифры в скобках – соответственно Х и Y координаты установки переходного отверстия.
Действие: С помощью текстового редактора определить, согласно формату {V} – подсекции, некорректность в описании координат установки переходного отверстия и исправить ее. Если найти ошибку не удалось, необходимо получить новый вариант исходной базы данных.
W2063: Тип КП «номер» описан не как сквозное переходное отверстие (ПО). Цепь «имя». Строка «номер».
Причина: При описании типа переходного отверстия в {V} – секции была допущена ошибка. {V} – секция имеет следующий формат: {V 6204 3460 0}, где последняя цифра в скобках – тип контактной площадки, назначенной переходному отверстию. При ОПРЕДЕЛЕНИИ СТИЛЯ РАЗРАБОТКИ в разделе «ТИПЫ КОНТАКТОВ» этот тип был описан как планарный.
Действие: Корректно ОПРЕДЕЛИТЬ СТИЛЬ РАЗРАБОТКИ. Поскольку переходное отверстие – сквозной переход из одного слоя в другой, необходимо описать его в разделе «ТИПЫ КОНТАКТОВ» как штыревой. Либо с помощью текстового редактора изменить, согласно формату {V} – подсекции, тип переходного отверстия на номер, соответствующий штыревому типу, например, 0.
W2064: Зарезервировано.
E2065! Неверно использован PDIF спец. символ ( {, [, ],}, " или %%) в имени слоя.
Слой «имя». Строка «номер».
Причина: В исходной базе данных некорректно использованы PDIF - специальные символы.
Действие: С помощью внешнего текстового редактора, в указанной строке исправить некорректность (ввести недостающий или удалить лишний символ).
W2066: Нет задействованных контактов в БДПП.
Причина: В базе данных печатной платы ни один из контактов компонентов не подключен.
E2067! В описании контакта не указан его тип {Pt}. Библиотечный элемент «имя». Строка «номер».
Причина: В исходной базе данных рабочего проекта в описании контакта не указан его тип, (отсутствует подраздела {Pt}). Типы контактов в {PIN_DEF} – секции описываются следующим образом: {P41 {Pt24} {Lg0} {Ploc 1250 59}}, где P41 – номер контакта, Pt24 – тип контакта, Lg0 – логическая эквивалентность, Ploc 1250 59 – координаты вывода. Следовательно,
Действие: В текстовом редакторе, нужно найти строчку, в которой не описан тип контакта и, согласно формату этой подсекции ввести его.
Если таким образом не удалось избавиться от ошибок, то необходимо получить новый вариант исходного файла данных рабочего проекта.
W2068: Длина имени контакта, заданного в описании библиотечного элемента «имя» ({PIN_DEF-секция}), вне диапазона 1 - 8: «имя». Строка «номер».
Причина: Если количество символов превышает 8 символов, система FreeStyle Router не воспринимает данное обозначение в качестве имени контакта.
E2069! У компонента «имя» в описании развернутого формата {CN - секции указан контакт с длиной имени вне диапазона 1 - 8: «имя». Строка «номер».
Причина: Если количество символов превышает 8 символов, система FreeStyle Router не воспринимает данное обозначение в качестве имени контакта.
W2070: Длина имени контакта, заданного в описании развернутого формата {IPT - секции}, вне диапазона 1 - 8: «имя». Строка «номер». {IPT} игнорируется.
Причина: Если количество символов превышает 8 символов, система FreeStyle Router не воспринимает данное обозначение в качестве имени контакта.
W2071: Имя контакта «имя» повторно задано в описании {PIN_DEF - секции} ({P-подсекция}). Строка «номер».
Причина: В исходном файле, в {PIN_DEF} – секции повторно задано имя контакта. (Один и тот же контакт компонента описан дважды).
Действие: С помощью текстового редактора найти компонент, у которого дважды описан один и тот же контакт (две одинаковые {P} – подсекции), и удалить лишнюю информацию из файла (второй вариант описания контакта).
E2072! Имя контакта «имя» повторно задано в описании развернутого формата {CN-секции}. Строка «номер».
Причина: В исходном файле, в {CN} - секции повторно задано имя контакта.
Действие: С помощью текстового редактора найти контакт, имя которого в {CN} - секции описано повторно, и удалить лишнюю информацию из файла (второй вариант описания контакта).
W2073: Имя контакта «имя» повторно задано в описании развернутого формата {IPT-секции}. Строка «номер». Секция "выборочный тип контакта" игнорируется.
Причина: В исходном файле, в {IPT} - секции повторно задано имя контакта.
Действие: С помощью текстового редактора найти контакт, имя которого в {IPT} - секции описано повторно, и удалить лишнюю информацию из файла (второй вариант описания контакта).
E2074! Имени контакта «имя», заданного в развернутом формате {CN - секции}, нет в описании библиотечного элемента ({PIN_DEF-секция}). Строка «номер».
Причина: В описании контактов библиотечного элемента - {PIN_DEF} - секция не заданы контакты описанные в {CN} – секции.
Действие: С помощью текстового редактора определить, согласно формату {CN} – секции, некорректность в описании и исправить ее. Если исправить ошибку не удалось, необходимо получить новый вариант исходной базы данных.
W2075: Имени контакта «имя», заданного в развернутом формате {IPT-секции}, нет в библиотечном элементе ({PIN_DEF-секция}). Строка «номер». {IPT} игнорируется.
Причина: В описании контактов библиотечного элемента - {PIN_DEF} - секции не заданы контакты описанные в {IPT} – секции.
Эти контакты игнорируются.
Действие: С помощью текстового редактора определить, согласно формату {CN} – секции, некорректность в описании и исправить ее. Если исправить ошибку не удалось, необходимо получить новый вариант исходной базы данных.
E2076! Не ввести формат {CN - секции} с именами выводов из-за ошибок в описании контактов ({PIN_DEF-секция}) библиотечного элемента. Компонент «имя». Строка «номер».
Причина: В связи с некорректным описанием контактов компонента в {PIN_DEF} – секции не ввести формат {CN} – секции. Секция {PIN_DEF} имеет следующий формат:
{PIN_DEF
[Ly “PIN”] - слой в котором находиться компонент
{P 10 {Pt 4}{Lq 0}{Ploc 0 0}} – имя и параметры контактов
…
{P 41 {Pt 4}{Lq 0}{Ploc 109 0}}
}
Действие: С помощью текстового редактора определить, согласно формату {PIN_DEF} – подсекции, некорректность в описании контактов и исправить ее. Если найти ошибку не удалось, необходимо получить новый вариант исходной базы данных.
W2077: Не ввести формат {IPT-секции} с именами выводов из-за ошибок в описании контактов ({PIN_DEF-секция}) библиотечного элемента. Компонент «имя». Строка «номер».
Причина: В связи с некорректным описанием контактов компонента в {PIN_DEF} – секции не ввести формат {IPT} – секции. Секция {PIN_DEF} имеет следующий формат:
{PIN_DEF
[Ly “PIN”] - слой в котором находиться компонент
{P 10 {Pt 4}{Lq 0}{Ploc 0 0}} – имя и параметры контактов
…
{P 41 {Pt 4}{Lq 0}{Ploc 109 0}}
}
Действие: С помощью текстового редактора определить, согласно формату {PIN_DEF} – подсекции, некорректность в описании контактов и исправить ее. Если найти ошибку не удалось, необходимо получить новый вариант исходной базы данных.
3. Предупреждения и ошибки при ручной расстановке компонентов:
W3001a: Незакрепленный элемент «имя» пересекает барьер размещения на верхней стороне платы. Это может помешать при автоматическом перемещении компонентов, такой компонент не будет способен двигаться.
Причина: При расстановке компонентов на плате компонент был помещен в область запрета размещения на верхней стороне платы.
Действие: Определить, какой компонент пересекает барьер размещения, и с помощью команды «Move» в разделе «ПЕРЕТРАССИРОВАТЬ ЗАНОВО» «перетащить» его на свободную область платы.
W3001b: Незакрепленный элемент «имя» пересекает барьер размещения на нижней стороне платы. Это может помешать при автоматическом перемещении компонентов, такой компонент не будет способен двигаться.
Причина: При расстановке компонентов на плате компонент был помещен в область запрета размещения на нижней стороне платы.
Действие: Определить, какой компонент пересекает барьер размещения, и с помощью команды «Move» в разделе «ПЕРЕТРАССИРОВАТЬ ЗАНОВО» «перетащить» его на свободную область платы.
W3002a: Очертания незакрепленных элементов «имя» и «имя» пересекаются на верхней стороне платы. Перекрытие очертаний компонентов может помешать при автоматическом перемещении компонентов, перекрывающиеся компоненты не разъединятся.
Причина: При расстановке компонентов на плате они были расположены так, что их очертания пересекаются на верхней стороне платы.
Действие: Определить, очертания, каких компонентов пересекаются, и с помощью команды «Move» в разделе «ПЕРЕТРАССИРОВАТЬ ЗАНОВО» «переместить» компоненты так, чтобы их очертания не касались друг друга.
W3002b: Очертания незакрепленных элементов «имя» и «имя» пересекаются на нижней стороне платы. Перекрытие очертаний компонентов может помешать при автоматическом перемещении компонентов, перекрывающиеся компоненты не разъединятся.
Причина: При расстановке компонентов на плате они были расположены так, что их очертания пересекаются на нижней стороне платы.
Действие: Определить, очертания, каких компонентов пересекаются, и с помощью команды «Move» в разделе «ПЕРЕТРАССИРОВАТЬ ЗАНОВО» «переместить» компоненты так, чтобы их очертания не касались друг друга.
W3003: Элемент «имя» вне зоны трассировки «имя слоя».
Причина: При расстановке компонентов на плате компонент оказался вне зоны трассировки. Такие компоненты исключаются из трассировки.
Действие: Определить, какой компонент оказался вне зоны трассировки, и, если необходимо, с помощью команды «Move» в разделе «ПЕРЕТРАССИРОВАТЬ ЗАНОВО» «перетащить» его на свободную область платы (в зону трассировки).
E3004! Контакт «номер» типа «номер» элемента «имя» (цепь «имя») пересекается с контактом «номер» типа «номер» элемента «имя» (цепь «имя»).
Причина: При расстановке компонентов на плате они были установлены так, что их выводы пересекаются на верхней или нижней сторонах платы.
Действие: Определить, выводы каких компонентов пересекаются, и с помощью команды «Move» в разделе «ПЕРЕТРАССИРОВАТЬ ЗАНОВО» «переместить» компоненты так, чтобы их выводы не касались друг друга.
4. Предупреждения и ошибки, возникающие при генерации .pdf файла:
E4002! Не открыть файл данных рабочего проекта «имя».
Причина: Исходный файл данных не существует или не может быть открыт для чтения по какой-нибудь другой причине, например, заблокирован другим процессом. Исходный файл данных необходимо сохранять до конца проектирования!
Действие: Восстановить исходный файл данных, если имеется его копия, или получить новый вариант исходного файла данных рабочего проекта.
E4003! Не открыть создаваемый PDIF - файл «имя».
Причина: Файл не может быть открыт для записи по какой-нибудь причине, например, нет места на диске или диск защищён от записи или файл с таким именем уже существует и заблокирован другим процессом.
Действие: Выяснить причину и устранить её. Можно также попробовать изменить имя создаваемого файла.
W4004: Файл «имя» не база данных рабочего проекта разрабатываемого устройства с тем же именем.
Причина: Исходный файл данных был испорчен или подменен. Исходный файл данных необходимо сохранять до конца проектирования! В базе данных рабочего проекта присутствует ошибка(и), которая не позволяет системе FreeStyle Router воспринимать файл как файл формата PDIF либо база данных действительно не является файлом формата PDIF.
Действие: Восстановить исходный файл данных, если имеется его копия, или получить новый вариант исходного файла данных рабочего проекта.
E4006! Начало PDIF файла – не раздел «имя проекта» {COMPONENT}.
Причина: Исходный файл данных был испорчен или подменен. Исходный файл данных необходимо сохранять до конца проектирования! В исходной базе данных раздел {COMPONENT} либо отсутствует либо не является начальным.
Действие: Восстановить исходный файл данных, если имеется его копия, или получить новый вариант исходного файла данных рабочего проекта или добавить перед разделом {ENVIRONMENT} следующую строку:
COMPONENT «имя файла».pcb
E4007! В PDIF нет раздела «описание среды» {ENVIRONMENT}.
Причина: Исходный файл данных был испорчен или подменен. Исходный файл данных необходимо сохранять до конца проектирования! В исходной базе данных раздел описания среды {ENVIRONMENT} либо отсутствует либо не является начальным разделом описания данных. (Подраздел {ENVIRONMENT} должен быть первым в разделе {COMPONENT}).
{COMPONENT «имя файла».pcb
{ENVIRONMENT
Действие: Восстановить исходный файл данных, если имеется его копия, или получить новый вариант исходного файла данных рабочего проекта.
E4008! В PDIF файле нет подраздела «структура слоев» {Lyrstr}.
Причина: Исходный файл данных был испорчен или подменен. Исходный файл данных необходимо сохранять до конца проектирования! В исходной базе данных отсутствует раздел описания структуры имен слоев {Lyrstr}.
Действие: Восстановить исходный файл данных, если имеется его копия, или получить новый вариант исходного файла данных рабочего проекта или с помощью текстового редактора добавить перед подсекцией {Lyrphid} следующую строку:
{Lyrstr “PADCOM” 11 “FLCOMP” 11 … “$$NULL” 0}, где “layer” – имя слоя, n – код цвета для соответствующего слоя.
E4009! В исходном файле нет раздела описания ПП {ANNOTATE}.
Причина: Исходный файл данных был испорчен или подменен. Исходный файл данных необходимо сохранять до конца проектирования! В исходной базе данных отсутствует раздел {ANNOTATE}, определяющий содержимое каждого слоя платы.
Действие: Восстановить исходный файл данных, если имеется его копия, или получить новый вариант исходного файла данных рабочего проекта.
E4010! В исходном файле нет раздела компонентов {SUBCOMP}.
Причина: Исходный файл данных был испорчен или подменен. Исходный файл данных необходимо сохранять до конца проектирования! В исходной базе данных отсутствует раздел {SUBCOMP} – раздел описания компонентов.
Действие: Восстановить исходный файл данных, если имеется его копия, или получить новый вариант исходного файла данных рабочего проекта.
E4011! В секции {SUBCOMP} не хватает описания компонентов.
Причина: Исходный файл данных был испорчен или подменен. Исходный файл данных необходимо сохранять до конца проектирования! Не все компоненты, присутствующие в проекте, описаны в секции {SUBCOMP}.
Действие: Восстановить исходный файл данных, если имеется его копия, или получить новый вариант исходного файла данных рабочего проекта.
5. Предупреждения и ошибки в исходном файле рабочего проекта:
W5001: Незакрепленный элемент «имя» пересекает барьер на слое «имя».
Причина: При расположении элементов на плате элемент был установлен вне области размещения. Это может помешать при автоматическом перемещении компонентов, такой компонент не будет способен двигаться.
Действие: Определить какой элемент пересекает барьер размещения и с помощью команды «Move» в разделе «ПЕРЕТРАССИРОВАТЬ ЗАНОВО» «перетащить» его на свободную область платы.
Изменить положение элементов можно также средствами внешней САПР ПП (например, PCAD).
W5002: Очертания незакрепленных элементов «имя» и «имя» пересекаются на слое «имя».
Причина: При размещении элементов на плате они были расположены так, что их очертания пересеклись на верхней или нижней сторонах платы. Перекрытие очертаний компонентов может помешать при автоматическом перемещении компонентов, перекрывающиеся компоненты не разъединятся.
Действие: Определить очертания, каких элементов пересекаются, и с помощью команды «Move» в разделе «ПЕРЕТРАССИРОВАТЬ ЗАНОВО» «переместить» компоненты так, чтобы их очертания не касались друг друга.
Изменить положение элементов можно также средствами внешней САПР ПП (например, PCAD).
W5003: Элемент «имя» вне зоны трассировки «имя».
Причина: При размещении элементов на плате элемент был установлен вне зоны трассировки.
Действие: Определить какой элемент оказался вне зоны трассировки и с помощью команды «Move» в разделе «ПЕРЕТРАССИРОВАТЬ ЗАНОВО» «перетащить» его на свободную область платы (в зону трассировки).
Изменить положение элементов можно также средствами внешней САПР ПП (например, PCAD).
E5004! На слое «имя» контакт «имя» типа «число» элемента «имя» (цепь «имя») пересекается с контактом «имя» типа «число» элемента «имя» (цепь «имя»).
Причина: При расстановке элементов на плате они были установлены так, что их контакты пересекаются на верхней или нижней сторонах платы.
Действие: Определить контакты, каких элементов пересекаются, и с помощью команды «Move» в разделе «ПЕРЕТРАССИРОВАТЬ ЗАНОВО» «переместить» компоненты так, чтобы их выводы не касались друг друга.
Изменить положение элементов можно также средствами внешней САПР ПП (например, PCAD).
E5005! Внутренняя ошибка «номер».
Причина: Такое сообщение может возникнуть при некорректной работе самой системы.
Действие: Переустановить систему заново. Если не поможет, связаться с разработчиками.
E5006! В цепи «имя» проводник за пределами платы.
Причина: В процессе трассировки соединений во внешней САПР проводник цепи был вынесен за пределы платы.
Действие: Необходимо определить какой сегмент цепи вышел за пределы платы и с помощью команды «Movv» в разделе «ПРОВЕРИТЬ ПРАВИЛЬНОСТЬ РАЗВОДКИ» «перетащить» его в область платы. (Такое редактирование выполняется до сглаживания проводников, то есть «дорожки» имеют форму ломаных линий. С помощью функции «Movv» можно перемещать не сами сегменты проводников, а вершины ломаных линий. Для этого необходимо левой кнопкой мыши «захватить» вершину ломаной линии, перенести ее в необходимое место и зафиксировать там повторным нажатием левой кнопки манипулятора.
Правая кнопка «отцепляет» вершину.)
Изменить положение проводника можно также средствами внешней САПР ПП (например, PCAD).
E5007! Совпадают координаты двух переходов (цепи «имя» и «имя»).
Причина: В процессе трассировки соединений во внешней САПР два переходных отверстия были помещены друг на друга.
Действие: С помощью внешней САПР ПП переместить одно из переходных отверстий на свободную область платы.
E5008! Контакты элемента «имя» пересекаются.
Причина: Неверно определена ориентация контактных площадок элемента.
Действие: Определить тип пересекающихся контактов элемента и в разделе «ОПИСАНИЕ СТИЛЯ РАЗРАБОТКИ» / «ТИПЫ КОНТАКТОВ» изменить их ориентацию или размеры.
E5009! Пересекаются контакты элементов «имя» и «имя».
Причина: При размещении элементов на плате они были расположены так, что их контакты пересеклись, либо неверно описана ориентация или размеры контактных площадок.
Действие: Определить элементы, контакты которых пересекаются и с помощью команды «Move» в разделе «ПЕРЕТРАССИРОВАТЬ ЗАНОВО» «переместить» компоненты так, чтобы их контакты не пересекались.
Изменить положение элементов можно также средствами внешней САПР ПП (например, PCAD).
Определить тип пересекающихся контактов элемента и в разделе «ОПИСАНИЕ СТИЛЯ РАЗРАБОТКИ» / «ТИПЫ КОНТАКТОВ» изменить их ориентацию или размеры.
E5010! Переход в цепи «имя» помещен на контакт элемента «имя».
Причина: В процессе трассировки соединений во внешней САПР переходное отверстие было помещено на контакт элемента, либо неверно описана ориентация или размеры контактных площадок.
Действие: С помощью внешней САПР ПП переместить переходное отверстие на свободную область платы.
Определить тип контакта элемента и в разделе «ОПИСАНИЕ СТИЛЯ РАЗРАБОТКИ» / «ТИПЫ КОНТАКТОВ» изменить его ориентацию или размеры.
E5011! Проводник цепи «имя» пересекает контакт элемента «имя».
Причина: В процессе трассировки во внешней САПР не удалось корректно выполнить все соединения, вследствие чего возникли пересечения контактов элементов проводниками цепей, либо неверно описана ориентация или размеры контактных площадок.
Действие: Определить какой вывод компонента пересекается проводником и с помощью команды «Movv» в разделе «ПРОВЕРИТЬ ПРАВИЛЬНОСТЬ РАЗВОДКИ» постараться «перетащить» конфликтующий сегмент цепи на свободную область платы.
Изменить положение проводника можно также средствами внешней САПР ПП (например, PCAD).
Определить тип контакта элемента и в разделе «ОПИСАНИЕ СТИЛЯ РАЗРАБОТКИ» / «ТИПЫ КОНТАКТОВ» изменить его ориентацию или размеры.
E5012! Цепи «имя» и «имя» пересекаются.
Причина: В процессе трассировки во внешней САПР не удалось корректно выполнить все соединения, вследствие чего возникли пересечения цепей.
Действие: С помощью команды «Movv» в разделе «ПРОВЕРИТЬ ПРАВИЛЬНОСТЬ РАЗВОДКИ» «перетащить» одну из конфликтующих цепей на свободную область платы.
Изменить положение проводников можно также средствами внешней САПР ПП (например, PCAD).
E5013a! На слое «имя» проводник цепи «имя» пересекает незадействованный контакт элемента «имя».
Причина: В процессе трассировки во внешней САПР не удалось корректно выполнить все соединения, вследствие чего возникли пересечения контактов элементов проводниками цепей, либо неверно описана ориентация или размеры контактных площадок.
Действие: Определить какой вывод компонента пересекается проводником и с помощью команды «Movv» в разделе «ПРОВЕРИТЬ ПРАВИЛЬНОСТЬ РАЗВОДКИ» постараться «перетащить» конфликтующий сегмент цепи на свободную область платы.
Изменить положение проводника можно также средствами внешней САПР ПП (например, PCAD).
Определить тип контакта элемента и в разделе «ОПИСАНИЕ СТИЛЯ РАЗРАБОТКИ» / «ТИПЫ КОНТАКТОВ» изменить его ориентацию или размеры.
E5013b! На слое «имя» проводник цепи «имя» пересекает контакт элемента «имя», принадлежащий цепи «имя».
Причина: В процессе трассировки во внешней САПР не удалось корректно выполнить все соединения, вследствие чего возникли пересечения контактов элементов проводниками цепей, либо неверно описана ориентация или размеры контактных площадок.
Действие: Определить какой вывод компонента пересекается проводником и с помощью команды «Movv» в разделе «ПРОВЕРИТЬ ПРАВИЛЬНОСТЬ РАЗВОДКИ» «перетащить» конфликтующий сегмент цепи на свободную область платы.
Изменить положение проводника можно также средствами внешней САПР ПП (например, PCAD).
Определить тип контакта элемента и в разделе «ОПИСАНИЕ СТИЛЯ РАЗРАБОТКИ» / «ТИПЫ КОНТАКТОВ» изменить его ориентацию или размеры.
E5013c! На слое «имя» проводник цепи «имя» пересекает переход или проводник цепи «имя».
Причина: В процессе трассировки во внешней САПР не удалось корректно выполнить все соединения, вследствие чего проводник цепи пересек переход или проводник другой цепи.
Действие: С помощью команды «Movv» в разделе «ПРОВЕРИТЬ ПРАВИЛЬНОСТЬ РАЗВОДКИ» постараться «перетащить» конфликтующую цепь на свободную область платы.
Изменить положение проводника можно также средствами внешней САПР ПП (например, PCAD).
E5013d! На слое «имя» проводник цепи «имя» пересекает барьер трассировки.
Причина: В процессе трассировки соединений во внешней САПР проводник цепи был вынесен за область трассировки платы.
Действие: Необходимо определить какой сегмент цепи пересек барьер и с помощью команды «Movv» в разделе «ПРОВЕРИТЬ ПРАВИЛЬНОСТЬ РАЗВОДКИ» «перетащить» его в область трассировки платы.
Изменить положение проводника можно также средствами внешней САПР ПП (например, PCAD).
E5014! На слое «имя» цепь «имя» пересекается с другими цепями.
Причина: В процессе трассировки во внешней САПР не удалось корректно выполнить все соединения, вследствие чего возникли пересечения цепей.
Действие: С помощью команды «Movv» в разделе «ПРОВЕРИТЬ ПРАВИЛЬНОСТЬ РАЗВОДКИ» постараться «растащить» конфликтующие цепи на свободные области платы.
Изменить положение проводников можно также средствами внешней САПР ПП (например, PCAD).
W5015: Проводники шириной «размер», подключенные к контакту диаметром «размер», заменены на проводники шириной «размер».
Причина: При подсоединении проводников к выводам компонентов FreeStyle Router автоматически уменьшает ширину сегмента, подходящего непосредственно к выводу, если диаметр контактной площадки меньше ширины трассы.
W5016: Не разведена цепь «имя».
Причина: В процессе трассировки соединений во внешней САПР не все цепи были разведены.
W5017: Не полностью разведена цепь «имя».
Причина: В процессе трассировки соединений во внешней САПР не все цепи были разведены полностью.
W5018: «число» контур(а, ов) имеется в цепи «имя».
Причина: В результате некорректного соединения контактов элементов проводниками в цепи появились замкнутые области – контуры.
6. Предупреждения и ошибки, возникающие при генерации .pdf файла в стиле FSR:
W6001: В цепи «имя» задан подраздел «местоположение имени цепи на ПП» {Nn - секция}. Строка «номер».
Причина: Иногда конструктор желает видеть рядом с проводниками цепей их имена. FreeStyle Router изменяет конфигурацию проводников и расположение элементов, в результате чего проводники других цепей могут попасть на эту надпись.
E6002! Не открыть файл данных рабочего проекта – «имя».
Причина: Исходный файл данных не существует или не может быть открыт для чтения по какой-нибудь другой причине, например, заблокирован другим процессом. Исходный файл данных необходимо сохранять до конца проектирования!
Действие: Восстановить исходный файл данных, если имеется его копия, или получить новый вариант исходного файла данных рабочего проекта.
E6003! Не открыть создаваемый файл в стиле «FSR» – «имя».
Причина: Файл не может быть открыт для записи по какой-нибудь причине, например, нет места на диске или диск защищён от записи или файл с таким именем уже существует и заблокирован другим процессом.
Действие: Выяснить причину и устранить её. Можно также попробовать изменить имя создаваемого файла.
W6004! Файл «имя» не база данных (БД) рабочего проекта разрабатываемого устройства с тем же именем.
Причина: Исходный файл данных был испорчен или подменен. Исходный файл данных необходимо сохранять до конца проектирования! В базе данных рабочего проекта присутствует ошибка(и), которая не позволяет системе FreeStyle Router воспринимать файл как файл формата PDIF либо база данных действительно не является файлом формата PDIF.
Действие: Восстановить исходный файл данных, если имеется его копия, или получить новый вариант исходного файла данных рабочего проекта.
E6006! Начало PDIF файла – не раздел «имя проекта» {COMPONENT}.
Причина: Исходный файл данных был испорчен или подменен. Исходный файл данных необходимо сохранять до конца проектирования! В исходной базе данных раздел {COMPONENT} либо отсутствует либо не является начальным.
Действие: Восстановить исходный файл данных, если имеется его копия, или получить новый вариант исходного файла данных рабочего проекта или добавить перед разделом {ENVIRONMENT} следующую строку:
COMPONENT «имя файла».pcb
E6007! В PDIF нет раздела «описание среды» {ENVIRONMENT}.
Причина: Исходный файл данных был испорчен или подменен. Исходный файл данных необходимо сохранять до конца проектирования! В исходной базе данных раздел описания среды {ENVIRONMENT} либо отсутствует либо не является начальным разделом описания данных. (Подраздел {ENVIRONMENT} должен быть первым в разделе {COMPONENT}).
{COMPONENT «имя файла».pcb
{ENVIRONMENT
Действие: Восстановить исходный файл данных, если имеется его копия, или получить новый вариант исходного файла данных рабочего проекта.
E6008! В PDIF файле нет подраздела «структура слоев» {Lyrstr}.
Причина: Исходный файл данных был испорчен или подменен. Исходный файл данных необходимо сохранять до конца проектирования! В исходной базе данных отсутствует раздел описания структуры имен слоев {Lyrstr}.
Действие: Восстановить исходный файл данных, если имеется его копия, или получить новый вариант исходного файла данных рабочего проекта или с помощью текстового редактора добавить перед подсекцией {Lyrphid} следующую строку:
{Lyrstr “PADCOM” 11 “FLCOMP” 11 … “$$NULL” 0}, где “layer” – имя слоя, n – код цвета для соответствующего слоя.
E6009! В исходном файле нет раздела описания ПП {ANNOTATE}.
Причина: Исходный файл данных был испорчен или подменен. Исходный файл данных необходимо сохранять до конца проектирования! В исходной базе данных отсутствует раздел {ANNOTATE}, определяющий содержимое каждого слоя платы.
Действие: Восстановить исходный файл данных, если имеется его копия, или получить новый вариант исходного файла данных рабочего проекта.
E6010! В исходном файле нет раздела компонентов {SUBCOMP}.
Причина: Исходный файл данных был испорчен или подменен. Исходный файл данных необходимо сохранять до конца проектирования! В исходной базе данных отсутствует раздел {SUBCOMP} – раздел описания компонентов.
Действие: Восстановить исходный файл данных, если имеется его копия, или получить новый вариант исходного файла данных рабочего проекта.
E6011! В секции {SUBCOMP} не хватает описания компонентов.
Причина: Исходный файл данных был испорчен или подменен. Исходный файл данных необходимо сохранять до конца проектирования! Не все компоненты, присутствующие в проекте, описаны в секции {SUBCOMP}.
Действие: Восстановить исходный файл данных, если имеется его копия, или получить новый вариант исходного файла данных рабочего проекта.
Создание промежуточного .pdf - файла
После выбора варианта трассировки необходимо преобразовать файл из формата FSB в формат PDIF при помощи команды «Создать промежуточный .pdf - файл» (рис. 47). Программа предложит сохранить файл под тем же именем, что и у .fsb - файла, но при желании можно ввести нужное имя, щелкнув мышью на ячейке с именем.

Рис. 47
Создание промежуточного pdf - файла
Функции присутствующих здесь кнопок очевидны:
Кнопка «Да» - подтверждение выбранного имени .pdf - файла и выход на главную панель.
Кнопка «Нет» - выход на главную панель без преобразования файла в формат PDIF.
Кнопка «Справка» - пояснения к созданию промежуточного .pdf - файла и к дальнейшей работе с программой.
Для того чтобы в дереве каталогов отражались не все файлы, находящиеся на жестком диске, а только те, которые могут быть использованы в данной программе, применяется фильтр (рис.48).
Рис. 48 Фильтр файлов
Щелчок мыши на любой из радиокнопок приведет к тому, что в списке файлов (в правой части экрана) останутся лишь те, которые соответствуют условию, обозначенному рядом с выбранной кнопкой, а именно либо файлы с расширением «pdf», либо все файлы.
Окончательная форма проводников рассчитывается на
Окончательная форма проводников рассчитывается на этапе коррекции. Однако для этого необходимо преобразовать файл из формата FSB в формат PDIF при помощи команды [Создать промежуточный .pdf – файл].
Этап 3. Корректор FreeStyle предназначен для вычисления точной, оптимальной формы печатных проводников [Скорректировать расположение элементов]. Результирующие проводники огибают препятствия с необходимыми зазорами по дугам окружностей, а с одной дуги на другую переходят вдоль отрезков прямых. Таким образом, суммарная длина проводников становится минимальной для заданной топологии (относительного расположения).
Заключительным этапом работы над проектом в системе FreeStyle Router является создание pdf-файла [Создание .PDF – файла в стиле ‘FSR’]. Pdf-файл является файлом обмена между различными САПР, благодаря чему полученные результаты могут в дальнейшем использоваться и другими системами, в частности системой PCAD.
Рассмотрим основные требования к оборудованию:
Исполняемые файлы, содержащиеся в каталоге BIN - 2.5 Мб
Всего - 3.0 Мб
Приведем в заключение основные характеристики трассировщика SpeedWay:
Система FreeStyle Router предназначена для проектирования двухслойных ПП аналоговых, цифровых и аналогово-цифровых устройств.

Обработка печатных плат в системе состоит из трех основных этапов: определение стиля разработки, трассировка соединений и коррекция лэйаута. Рассмотрим структурную схему системы.
Этап 1. Перед тем как приступить к началу непосредственной работы над проектом, необходимо определить стиль разработки. Под стилем разработки понимаются некоторые соглашения, принимаемые для адаптации системы трассировки FreeStyle Router к внешней САПР, в частности PCAD. Здесь описываются параметры, не заданные или не полностью заданные в .pdf - файле: форма контактных площадок, ширина проводников и величина зазоров, шаг перемещения элементов при их движении и др.
Этап 2. Система FreeStyle Router включает в себя высокопроизводительный бессеточный трассировщик печатных плат SpeedWay [Перетрассировать заново]. 100%-ая разводка цепей достигается примерно за 1-2 секунды. Разведены будут все связи, даже если для этого придется нарушить некоторые технологические ограничения. К этому моменту длина проводников обычно бывает существенно меньше, чем результаты PCAD, но число переходных отверстий может быть несколько большим.
Для повышения качества разводки выполняется процесс оптимизации. Наибольший вклад в оптимизацию вносит алгоритм глобальной минимизации числа переходов проводников из слоя в слой. Алгоритм уникален, он имеет теоретически минимальное число операций, что позволяет для текущей совмещенной топологии проводников менее чем за одну секунду точно минимизировать число переходных отверстий.
Система автоматически отбирает наиболее удачные варианты разводки и сохраняет их под именами vvv_lll. fsb, где vvv - число переходных отверстий, а lll - суммарная длина проводников в сантиметрах [Выбрать лучший вариант].
Поскольку построение соединений в системе FreeStyle Router основано на разбиении монтажного пространства на треугольники (триангуляция) форма проводников на этапе трассировки определяется лишь приближённо, проводники имеют форму ломаных линий.
Трассировка проводников
Весь процесс трассировки системы FreeStyle Router состоит из трех этапов:
ü этап получения 100%-ой разводки цепей;
ü этап оптимизации (повышение качества разводки);
ü метрический этап (определение точной конфигурации проводников и контактных площадок, точного расположения компонентов).
Рассмотрим детально все этапы трассировки.
На главной панели (рис. 1) находится опция «Перетрассировать заново». Вызов этой команды приведет к трассировке соединений с потерей уже проведенных связей. Разведены будут все связи, даже если для этого придется нарушить некоторые технологические ограничения. Таким образом, адекватность выбора конструктива и расположения компонентов выясняется еще на ранней стадии трассировки (100%-ая разводка цепей достигается примерно за 1-2 секунды). К этому моменту длина проводников обычно бывает существенно меньше, чем результаты PCAD, но число переходных отверстий может быть несколько большим.
Трассировка соединений может быть выполнена в двух режимах: Full check и Weak check (рис. 29). Full check - полный контроль - при трассировке в этом режиме происходит полное соблюдение всех введенных ранее ограничений. В случае трассировки в режиме Weak check допустимы нарушения ограничений с учетом того, что в дальнейшем происходит автоматическое локальное перемещение компонентов, и эти нарушения могут быть ликвидированы.
Экран, возникающий при нажатии кнопки «Перетрассировать заново» показан на рис. 29. На первом плане находится плата с расположенными на ней компонентами, а слева расположены две вертикальные панели (левая - основная, правая - подчиненная).

Рис. 29
Основная и подчиненная панели
Основная панель содержит следующие кнопки:
Кнопка «Quit». Выполнение этой команды приведет к выходу из опции «Перетрассировать заново» с сохранением результата или без, по выбору (рис. 30):
Рис. 30
Сохранение проекта
Save as ... - Сохранить как ...
Don’t save - Не сохранять
Don’t quit - Не выходить из опции
Кнопка «Help». Краткие пояснения к работе программы можно получить, нажав кнопку «Help».
Кнопка «Param». В системе FreeStyle Router есть возможность редактировать цвета панелей и цвета изображения платы. Щелчок мыши на кнопке «Param» приведет к появлению двух дополнительных опций: Prj и Pic.
Опция Prj предназначена для редактирования цвета панелей (рис. 31).

Рис. 31
Редактирование цвета панелей
Чтобы изменить применяемые цвета, следует выбрать понравившийся цвет из предлагаемой палитры и окрасить им квадратик в соответствующей строке таблицы. Помимо изменения цвета можно выполнить следующие настройки:
1) Если отмечен пункт «Russian messages», сообщения выдаются на русском языке, иначе - на английском;
2) Если отмечен пункт «мышь для левой руки», назначение левой и правой кнопок манипулятора «мышь» обмениваются;
3) Если отмечен пункт «без контроля между модулями», то при трассировке соединений появится возможность проводить трассы с нарушением зазоров между проводниками (в дальнейшем эти нарушения будут исчезать за счет локального перемещения компонентов, которое система выполняет автоматически в процессе корректировки);
4) Если пункт «не трассировать без команды» не активен, то при перерисовке после любого редактирования плата автоматически перетрассировывается, иначе – только по команде.
Опция Pic предназначена для редактирования цвета изображения элементов платы (рис. 32). Выбор того или иного цвета происходит так же, как и в опции Prj.

Рис. 32
Выбор цвета элементов платы
Наличие «галочки» слева от надписи в таблице, свидетельствуют о том, что данный элемент будет изображен на экране. Установка и снятие флажка выполняется мышью.
Особенностью FreeStyle Router является отсутствие углов не только у проводников, но и у контактных площадок.
Прямоугольные контактные площадки представлены в виде «сосисок» (рис. 33), то есть на концах ламели добавляются полуокружности. Однако в системе есть возможность не отображать их. Для этого необходимо убрать «галочку» рядом с надписью «ламели с полукруглыми концами» (рис. 32). В связи с этой особенностью системы очень важна правильная ориентация контактных площадок (См. главу «Полезные рекомендации»).


Рис. 33
Форма ламели.
Одним из ключевых факторов, влияющих на качество трассировки, является рациональное расположение компонентов, поскольку суммарная длина проводников и количество возникающих переходов во многом зависят от этого. Очень сложно при первоначальном расположении компонентов получить достаточно хорошие результаты. Обычно процесс размещения компонентов и трассировки соединений проходит в несколько этапов:

Рис. 34
Основная и подчиненная панели команды «Hand»
Кнопка «Query». При необходимости пользователь может получить достаточно полную информацию о цепях, компонентах и выводах компонентов, используя опцию «Query». Щелчок мыши на ней приведет к возникновению вспомогательной подчиненной панели:
Если выделенный элемент - цепь, то строка содержит следующую информацию (рис. 35):

Рис. 35 Информация о параметрах цепи
Для снятия выделения щелкните мышью в свободном поле. Можно выделить одновременно две цепи (разными цветами), используя по очереди кнопки Net 1 и Net 2.
Если выделенный элемент - компонент платы (рис. 36):

Рис. 36 Информация о компоненте
Если выделенный элемент - вывод компонента, то в строке подсказок появляется информация о типе данного вывода (рис. 37).

Рис. 37 Информация о выводе компонента
Очень часто необходимо найти тот или иной элемент платы по его имени, например, в сообщении об ошибках указываются как раз имена компонентов или цепей, в которых допущены ошибки.
При активной кнопке «Query» в левом нижнем углу экрана возникает строка «By name» (рис. 38).
Рис. 38
Ввод имени элемента
Щелкнув мышью на пустой ячейке, можно с клавиатуры ввести имя требуемого объекта, и, после подтверждения правильности введенного имени кнопкой «Enter», он выделится на плате ярко белым цветом. Отметим, что при необходимости обнаружения компонента на плате в опции «Query» должна быть активна кнопка «Cmp», типа вывода - кнопка «Pin», а при желании обнаружить ту или иную цепь - кнопки «Net1» или «Net2».
Кнопка «Fix». Как уже упоминалось выше, при трассировке соединений система FreeStyle Router обладает способностью в некоторых пределах перемещать (передвигать) компоненты, однако это не всегда требуется. Некоторые компоненты необходимо располагать на фиксированных местах. К таким компонентам относятся разъемы, крепежные отверстия и т.
п. Зафиксировать (расфиксировать) компонент можно щелкнув мышью на нем при активной кнопке «Fix». Кнопки «All» и «None» используются в том случае, если нужно соответственно зафиксировать или освободить все компоненты.
Кнопка «Side». Иногда возникают ситуации, когда из-за ограниченного монтажного пространства невозможно осуществить одностороннюю установку компонентов. Щелчок мыши на компоненте при активной кнопки «Side» приведет к изменению стороны его установки. Это изменение отображается в строке подсказок (рис. 39). Если прямоугольник находится наверху, то компонент установлен на верхней стороне платы, в случае нахождения прямоугольника внизу, сторона установки компонента - нижняя.
![]() |
Рис. 39 Изменение стороны установки компонента
Кнопка «Rot». Эта опция позволяет вращать компоненты. При нажатии левой клавиши мыши на компоненте произойдет его поворот на 90 градусов против часовой стрелки, правой клавиши – по часовой стрелке. Этот процесс также отражается в строке подсказок (рис. 40).
![]() |
Рис. 40 Поворот компонента
Кнопка «Move». Одной из наиболее часто используемых опций является опция «Move» - изменение местоположения компонента. Перемещение осуществляется мышкой. Выбранный компонент окрашивается в ярко белый цвет, при этом на экране появляются изображение всех его связей в виде прямых, отражающих кратчайшие расстояния между выводами исходного компонента, и выводами ближайших к нему компонентов на плате, с которыми он имеет общие цепи (если компонент имеет только два контакта, то связи, идущие от разных выводов, окрашиваются по-разному). Установка компонента выполняется повторным щелчком мыши. В строке подсказок при перемещении элемента отражается изменение координат его положения, а рядом, в скобках указывается на сколько увеличилась (число со знаком плюс) или уменьшилась (число со знаком минус) общая длина соединений (рис. 41). Фиксированные компоненты не могут быть передвинуты без предварительного их освобождения.
При желании переместить такой компонент в строке подсказок возникает предупреждение «элемент закреплен, сначала его необходимо освободить».

Рис. 41 Строка подсказок опции Move
Кнопка «View». С помощью команды «View» можно выбирать и просматривать отдельные фрагменты платы. Подчиненная панель содержит следующие опции:
Кнопка «Route». В результате перемещения компонентов связи, полученные при первоначальной трассировке, нарушаются. Для трассировки соединений на обновленной плате можно выполнить опцию «Route» - перетрассировать заново.
Кнопка «Redr». Эта опция служит для обновления экрана.
Кнопка «Warn». Эта кнопка становится активной лишь в том случае если при перемещении компонентов в проект были внесены ошибки, например компоненты были установлены так, что их корпуса пересекаются. Вообще, в системе FreeStyle Router имеются два вида сообщений: «предупреждение» и «ошибка», причем первые не являются принципиальными и поэтому даже при их наличии можно запустить систему на выполнение процесса трассировки. «Ошибка» - это недочет, который не позволит продолжить работу без его устранения. Примером «ошибки» может служить пересечение контактов одного компонента друг с другом, если в стиле были заданы слишком большие размеры контактных площадок (или неверно указана их ориентация).
Кнопка «Pause». Приостановка процесса оптимизации трассировки выполняется с помощью кнопки «Pause» (См. ниже).
Кнопка «Go on». Как уже отмечалось выше, 100%-ая разводка цепей достигается примерно за 1-2 секунды.
К этому моменту длина проводников обычно бывает существенно меньше, чем результаты PCAD, однако число переходных отверстий может быть несколько большим. Для повышения качества разводки выполняется процесс оптимизации. Запуск проекта на оптимизацию осуществляется командой «Go on».
Наибольший вклад в оптимизацию вносит алгоритм глобальной минимизации числа переходов проводников из слоя в слой. Алгоритм уникален, он имеет теоретически минимальное число операций, что позволяет для текущей совмещенной топологии проводников менее чем за одну секунду точно минимизировать число переходных отверстий.
Обычно достигается результат в 0,5 переходов на цепь для схем с преобладанием компонентов с планарными выводами и 0,6 переходов на цепь, если преобладают компоненты со штыревыми выводами, что соответственно в 5 и 30 раз лучше, чем результаты PCAD. Это также значительно лучше результатов обычного ручного проектирования.
Система автоматически отбирает наиболее удачные варианты разводки и сохраняет их под именами vvv_lll. fsb, где vvv - число переходных отверстий, а lll - суммарная длина проводников в сантиметрах.
При запуске процесса оптимизации содержание опции «Hand» изменяется, в ней остаются лишь те функции, которые могут быть использованы в паузах между оптимизацией, а именно: «Query», «Mvias», «Price», «Save», «View». Новыми являются три опции: «Mvias», «Price», «Save».
Кнопка «Mvias». В системе FreeStyle Router существует возможность выполнить оптимизацию назначения участков проводников на слои. Опция «Mvias» как раз и выполняет эту функцию.
Кнопка «Price». Эта опция служит для получения текущей оценки качества трассировки (рис. 42) (Подробнее в разделе «Завершение трассировки, выбор лучшего варианта»).
Кнопка «Save». Принудительное сохранение текущего результата выполняется с помощью опции «Save».

Рис. 42 Текущие параметры проекта
В процессе оптимизации на экране можно получить либо изображение текущего результата (кнопка Layout) либо список сохраненных конкурирующих вариантов разводки (кнопка Records) (рис. 43).

Рис. 43
Выбор варианта картинки на экране в процессе трассировки
Оптимизация может быть приостановлена и затем возобновлена с помощью команды «Повысить качество разводки». Возможен также возврат к этапу ручной расстановки компонентов (с потерей уже проведенных связей), минуя создание промежуточного .pdf -файла.
Уменьшение ширины сегмента трассы, контактирующего с переходным отверстием
Еще на этапе создания схемы электрической принципиальной необходимо присваивать оригинальные имена цепям. Как раз благодаря этому, уже на этапе трассировки разные цепи можно трассировать по разным правилам.
Сначала надо определить, какие цепи будут трассироваться по одним и тем же правилам и объединить их в классы. Имя класса заносится в колонку «Класс цепей» (рис. 23а).
Щелчок мыши на ячейке [...] позволит ввести новое имя класса.
Цепи для каждого класса (за исключением класса DEFAULT) определяются в колонке «Список цепей класса» (рис. 23б). Для этого необходимо выделить имя класса и в появившуюся колонку (рис. 23б) ввести имена тех цепей, которые будут трассироваться согласно параметрам, определенным для данного класса.


Рис. 23 (а, б)
Объединение цепей в классы
а) б)
В системе FreeStyle Router при описании стиля трассировки можно установить запрет на разводку цепей определенных классов. Если в таблице (рис.23а) в колонке «Тип» записано «skip», то цепи соответствующего класса трассироваться не будут. Для разводки цепей необходимо установить «norm».
Помимо определения параметров цепей указываются:
ü зазор проводник - край платы;
ü сетка для расположения переходов;
ü сетка для расположения ветвлений.
Единицы измерения устанавливаемых параметров могут изменяться при помощи опции «Единицы измерения» (правый верхний угол рис. 20).
Нажатие кнопки «Справка» приведет к появлению краткого пояснения к выбору правил трассировки цепей.
Кнопка «Верно» подтверждает сделанные установки.
Кнопка «Классы компонентов». В системе FreeStyle Router есть возможность после завершения трассировки несколько перемещать (сдвигать) элементы, сохраняя целостность цепей и соблюдая необходимые зазоры.
Следовательно, должны быть заданы правила перемещения, а так же описаны реальные очертания (обводы) компонентов.
При первоначальном определении стиля разработки система автоматически задает шаг размещения компонентов (0.25 мм ´ 0.25 мм), но при желании его можно изменить.
Компоненты группируются в классы по правилам установки. Компоненты, не указанные ни в одном классе, составляют класс DEFAULT (рис. 24).

Рис. 24
Установка параметров для размещения компонентов
При определении правил размещения компонентов последовательность операций полностью совпадает с установкой правил трассировки цепей. Сначала в таблицу (рис. 25а) записывается имя правила установки и имя класса компонентов, затем в автоматически появляющуюся таблицу (рис. 25б) заносятся имена компонентов данного класса.
Параметром размещения компонентов является шаг их установки, который заносится в таблицу (рис. 26).

Рис. 25(а, б) Объединение
компонентов в
классы
а) б)
Рис. 26Выбор шага установки компонентов
Добавить имя в любую из таблиц можно, щелкнув мышью в поле [...]. Для удаления имени из таблицы следует просто стереть его.
Общим для всех классов является минимально допустимый зазор между корпусами элементов (рис. 24), то есть между краями любых форм, которые введены в слоях, предназначенных для описания очертаний компонентов в разделе «Назначение слоев». Единицы измерения устанавливаются стандартно кнопкой «Единицы измерения» (рис. 24).
Выход из опции «Классы компонентов» и подтверждение установленных параметров выполняется нажатием кнопки «Верно».
Кнопка «Справка» дает краткое пояснение к разделу «Классы компонентов».
Кнопка «Назначение слоев». Концепция слоев FreeStyle Router отличается от принятой в PCAD.
FSR имеет дело с физическими плоскостями: плоскостями металлизации для разводки цепей, а также одной или двумя плоскостями для установки компонентов (с двух сторон платы).
В разделе «Назначение слоев» (рис. 27) определяется отображение слоев базы данных печатной платы на плоскости. FreeStyle Router не делает никаких предположений относительно имен слоев, никакие имена не зарезервированы.
Для того, что бы изменить имя слоя в любой из таблиц, нужно выбрать мышью соответствующую ячейку таблицы с именем слоя и с клавиатуры ввести новое.

Рис. 27
Выбор слоев базы данных печатной платы
Целесообразно использовать те же назначения слоев, которые приняты в системе PCAD (например, PADCOM – слой планарных контактных площадок на верхней стороне платы, SLKTOP – графика основных линий изображений планарных компонентов на верхней стороне платы).
Рассмотрим подробнее опцию «Назначение слоев».
1) Контактные площадки. При описании планарных контактных площадок компонента необходимо указывать верхний и нижний слои их изображения, в зависимости от того, на какой стороне платы установлен этот компонент. Обычно это слои PADCOM и PADSLD, соответственно для верхней и нижней стороны расположения компонента.
2) Барьеры размещения компонентов и переходных отверстий, барьеры трассировки. Достаточно часто возникает необходимость при размещении компонентов или в процессе трассировки соединений, не использовать определенные области на плате. Для этого еще при подготовке исходного файла во внешней САПР вводятся барьеры. Чтобы система FreeStyle Router адекватно воспринимала их, в опции «Назначение слоев» нужно в соответствующие ячейки ввести имена слоев, в которых были нарисованы барьеры (например область трассировки – BRDOUT, барьеры для трассировки во всех слоях – BARALL и т. д.)
3) Очертания компонентов. Поскольку в системе FreeStyle Router есть возможность устанавливать компоненты как на верхней, так и на нижней сторонах платы, необходимо указать соответственно верхний и нижний слои изображения очертаний компонентов.
Это нужно сделать в таблице под общим названием «Очертания компонентов: основной». В таблице «Альтернативные» приведен список слоев, которые будут использоваться, если компонент не имеет очертаний в основных слоях.
После завершения трассировки FreeStyle Router имеет возможность несколько перемещать (сдвигать) компоненты, сохраняя целостность цепей и соблюдая необходимые зазоры. Для того чтобы исключить «наползание» компонентов друг на друга, необходимо описать их реальные очертания (обводы). Если в описании библиотечного элемента используется слой, указанный основным слоем описания очертаний, применяется этот слой, иначе применяются альтернативные слои.
Подсвечивание того или иного слоя в таблице свидетельствует об отсутствии его в данном проекте.
Нажатие кнопки «Справка» приведет к появлению краткого пояснения об установки слоев.
После установки параметров выход осуществляется нажатием кнопки «Верно».
Кнопка «Трассировочные слои». Экран, появляющийся при нажатии на эту кнопку, изображен на рис. 28.
Наличие «птички» слева от имени слоя сигнализирует о том, что слой является трассировочным. В соседнем столбце указывается имя запрета трассировки для данного слоя. Звездочкой отмечены слои, в которых обнаружены проводники.
Поле «верхний слой» содержит имя внешнего трассировочного слоя со стороны установки компонентов (обычно «COMP»), а поле «нижний слой» - имя внешнего трассировочного слоя с обратной стороны платы (обычно «SOLDER»).

Рис. 28
Выбор слоев трассировки
Если один или оба наружных слоя не являются трассировочными, соответствующие поле следует оставить незаполненным. В данной версии FreeStyle Router при трассировке используются только два слоя.
Кнопка «Справка» дает краткое пояснение к разделу «Трассировочные слои».
Выполнение команды «Верно» приведет к выходу и подтверждению установленных параметров.
После того, как все установки были сделаны, в каталоге проекта возникает дополнительный файл стиля трассировки, который содержит всю информацию о параметрах разработки. При последующих запусках проекта автоматически загружаются его настройки.
Установка системы
Комплекс поставляется в виде саморазворачивающегося архива. Для инсталляции следует:
ü Создать каталог с произвольным именем.
ü Скопировать в него содержимое дистрибутивной дискеты.
ü Запустить саморазворачивающийся архив FSRSETUP.EXE.
После распаковки в текущем каталоге образуется структура каталогов:
FSR (текущий каталог)
BIN
DOC
EXAMPLES
.....
В каталоге BIN находятся исполняемые файлы FSR.
В каталоге DOC находится документация.
В каталоге EXAMPLES в отдельных подкаталогах содержатся примеры работы FSR.
Управляющий файл называется FSR.EXE, другие исполняемые файлы не следует запускать непосредственно.
Расположение и название подкаталогов не существенны. Для каждого рабочего проекта следует создавать отдельные каталоги. Рекомендуется завести каталог для временных файлов. Как правило, этот каталог устанавливается на электронном диске, что увеличивает скорость работы. Если переменная TEMP отсутствует, временные файлы создаются в текущем каталоге. Если переменная TEMP указывает на несуществующий каталог, правильная работа программы не гарантируется.
Выбор языка
Если он включен, то все сообщения будут написаны на русском языке, в противном случае – на английском.
При начальной загрузке программы, строки комментариев, расположенные над панелью «Сценарий», остаются пустыми. Это строки, в которых помещаются имя проекта и пояснения, причем последние пользователь может сам ввести с клавиатуры. Активными, в данном случае, являются кнопки, расположенные слева, а именно «Выход», «Проект», «Сценарий», «Интерфейс», «Настройки», «Автор» и кнопка «Справка». Рассмотрим их назначение.
Кнопка «Выход». Нажатие этой кнопки приводит к завершению работы и выходу из программы.
Кнопка «Проект». Эта кнопка предназначена для выбора проекта, с которым пользователь будет работать в дальнейшем. После выбора этой команды, справа возникает дополнительная панель, состоящая из четырех пунктов: «Открыть», «Сохранить», «Заново» и «Врем. выход». Пока никакой проект не открыт, активными являются только два из них - это «Открыть» и «Врем. выход».
На рис. 3 показан экран, появляющийся при выборе опции «Открыть».

Рис. 3
Панель
«Открыть»
Исходный файл может быть найден и выбран из любого места на жестком диске. Для этого в правой части экрана расположено дерево каталогов, перемещаясь по которому можно выполнить эту операцию. Имя выбранного файла появляется в окне в левой части экрана, в ячейке под надписью «Открыть проект». Для продолжения работы необходимо подтвердить правильность выбора файла нажатием кнопки «Да», которая к этому времени станет активной. Для отказа и выхода из опции «Открыть проект» нажмите кнопку «Нет». Опция «Справка» выводит на экран краткое пояснение к выбору нового варианта (рис. 4). Возвращение на панель «Проект» / «Открыть» осуществляется нажатием кнопки «ОК» в нижней части экрана.

Рис. 4
Пояснение к выбору нового варианта
Для того чтобы в дереве каталогов отражались не все файлы, находящиеся на жестком диске, а только те, которые могут быть использованы в данной программе, применяется фильтр (рис. 5).

Рис. 5
Фильтр файлов
Щелчок мыши на любой из радиокнопок приведет к тому, что в списке файлов (в правой части экрана) останутся лишь те, которые соответствуют условию, обозначенному рядом с выбранной кнопкой, а именно файлы с расширением либо «pdf», либо «fsb», либо появятся все файлы.
Если имеется несколько логических дисков, то переход с одного диска на другой осуществляется щелчком мыши на ячейке с именем требуемого диска, расположенной в левом нижнем углу (рис. 6). Аналогично можно переходить с одного диска на другой, если компьютер подключен к сети.
Рис. 6Выбор диска
Команда «Врем. выход» предназначена для временного выхода из программы. Она используется в тех случаях, когда появляется необходимость прервать работу в системе и обратиться к помощи других программ, с той лишь особенностью, что при новом запуске, трассировщик загружает ту ситуацию, что была на момент выхода.
Кнопки «Сохранить» и «Заново», станут активными только после того, как над выбранным файлом будет проделана та или иная работа, например, плата будет оттрассирована заново или будет скорректировано расположение элементов. При нажатии кнопки «Сохранить» (рис. 7) появится стандартное для данной программы окно, в левой части которого нужно будет ввести новое имя для измененного файла. Для этого необходимо щелкнуть мышью на ячейке ввода имени файла и с клавиатуры набрать его. Выполнение команды «Да» приведет к сохранению файла, команды «Нет» - к отказу от сохранения и выходу из опции «Сохранить». Для получения подсказки можно нажать клавишу «Справка». В случае если необходимо выполнить редактирование проекта, не сохраняя предыдущего результата, используется команда «Заново».

Рис. 7
Панель «Сохранить»
Кнопка «Сценарий». Если при выполнении той или иной операции по подготовке программы к работе необходимо возвратиться на панель «Сценарий», то это можно сделать нажатием кнопки «Сценарий».
Кнопка «Интерфейс». Поскольку возможности трассировщика FreeStyle Router ограничены, то при работе иногда возникает необходимость обращаться к внешним программам, например PCAD.
Для упрощения этой процедуры система имеет встроенную панель «Интерфейс» (рис. 8).

Рис. 8
Панель «Интерфейс»
Существует возможность определить до 15 кнопок вызова внешних программ. В комплекте, поставляемом на дискете, сделаны следующие установки:
1) В строке «Наименование» задать имя для клавиши;
2) В строках «Командные строки» ввести команды, которые будут выполняться при нажатии на клавишу. Сочетание «%s» заменяется на имя текущего .pdf -файла (без расширения). Можно употреблять «%s» в одной строке до 4 раз. Если требуется использовать символ «%» с другой целью, его следует продублировать «%%» (Пример рис. 9).

Рис. 9
Панель «Добавить»
В зависимости от того, какая из нижеперечисленных функций является активной в данный момент, определяются последствия выбора мышью той или иной кнопки вызова внешней программы.
Если активна функция «Выполнить», то выбор внешней программы приведет к ее загрузке.
Если активна функция «Редактировать», то выбор приведет к редактированию имени и командных строк вызова внешней программы.
Активизация функций «Поднять» и «Опустить» приведет к перемещению кнопок вызова программ вверх или вниз по списку соответственно.
Если активна функция «Удалить», то выбор той или иной кнопки приведет к ее удалению.
При необходимости возвращения ошибочно удаленных кнопок можно выполнить функцию «Вернуть».
Для получения краткой справки к выполнению операций по вызову внешних программ обратитесь к опции «Справка».
Кнопка «Настройки». Для того чтобы пользователю было удобнее работать с программой FreeStyle Router, разработчики создали опцию «Настройки» (рис.10).
Рис. 10
Панель «Настройки»
Существуют следующие возможности изменения работы программы:
1) Если отмечен пункт «Russian messages», сообщения выдаются на русском языке, иначе - на английском;
2) Если отмечен пункт «мышь для левой руки», назначение левой и правой кнопок манипулятора «мышь» обмениваются;
3) Если отмечен пункт «черновой режим», то при записи в результирующий .pdf -файл осуществляется кусочно-линейная аппроксимация дуг окружностей, в результате чего все проводники представляются ломаными линиями. При этом точки изломов выравниваются на узлы сетки, заданной при описании стиля разработки параметром «сетка установки точек ветвления»;
4) Чтобы изменить применяемые цвета, следует выбрать понравившийся цвет из предлагаемой палитры и окрасить им квадратик в соответствующей строке таблицы.
Кнопка «Автор». Информацию об авторах и разработчиках данной программы можно получить, щелкнув мышью на кнопке «Автор».
Кнопка «Справка». Окно «Справка» содержит короткое пояснение к последовательности выполнения операций при работе с данной программой.
Как уже упоминалось выше, возможности системы FreeStyle Router ограничены, поэтому при работе иногда возникает необходимость обращаться к внешним программам. Помимо встроенной функции «Интерфейс» (рис. 8) есть возможность использовать команды операционной системы DOS. Для этого в нижней части экрана (рис. 11) расположена командная строка.

Рис. 11
Использование команд операционной системы DOS
Для того чтобы ввести команду, сначала необходимо щелкнуть мышью на командной строке, в результате чего появится мигающий курсор, затем следует с клавиатуры набрать имя команды и нажать [ввод].
Выбор лучшего варианта
Рис. 45
Выбор лучшего варианта
Таблица, расположенная в центре, содержит всю информацию об сохраненных на данный момент вариантах. Рассмотрим пример (рис. 46)
![]() |
Рис. 46 Сохраненные варианты
Варианты, которые не представляют интереса для пользователя, могут быть удалены с помощью клавиши «Удалить». Для этого нужно сначала выбрать имя, а затем щелкнуть мышью на кнопке «Удалить». Восстановить удалённые варианты средствами FreeStyle Router нельзя.
Подтверждение или отмена выбора варианта осуществляется соответственно клавишами «Да» и «Нет».
С помощью кнопки «Справка» может быть получено краткое пояснение к выбору лучшего варианта разводки.
разработка методики автоматизированного проектирования печатных
Основная цель работы – разработка методики автоматизированного проектирования печатных плат в среде топологического трассировщика FreeStyle Router. Система FreeStyle Router построена на принципах, совершенно отличающихся от ранее используемых (Grid-Based и Shape-Based – технологий), поэтому при ее эксплуатации могут возникать некоторые трудности даже у конструкторов, имеющих опыт работы в других САПР. На основе анализа систем, выполняющих процесс трассировки соединений: QuickRoute (ACCEL Technologies), PRO Route, Specctra (Cadence) PC Route и FreeStyle Router удалось выделить и описать особенности, присущие топологическому трассировщику .
Программный комплекс FreeStyle Router объединяет в себе высокопроизводительный бессеточный трассировщик печатных плат SpeedWay и корректор FreeStyle. Трассировщик SpeedWay изотропен, то есть не выделяет никакие направления, не пользуется никакими ортогональными сетками. Моделью коммутационного пространства служит триангуляция Делоне, а для определения маршрутов проводников применяется алгоритм оптимального поиска Нильсона. Корректор FreeStyle предназначен для вычисления точной, оптимальной формы печатных проводников. Результирующие проводники огибают препятствия с необходимыми зазорами по дугам окружностей, а с одной дуги на другую переходят вдоль отрезков прямых. Таким образом, суммарная длина проводников становится минимальной для заданной топологии (относительного расположения).
Рассмотрим особенности проектирования печатных плат на этапах трассировки и коррекции.
1) Особенности стиля трассировки:
Автоматическая трассировка проводников выполняется согласно заранее установленным правилам - стилю. Он (стиль) позволяет настроить программу в соответствии с теми технологическими требованиями, которые предъявляются к трассировке конкретной платы.
Исходным файлом для системы FreeStyle Router является файл обмена данными формата PDIF. При использовании данных, полученных от других САПР (PCAD, ACCEL EDA и др.), может возникнуть необходимость их корректировки, связанная прежде всего с тем, что в указанных САПР допускается некорректное описание данных.
При определении правил трассировки цепей, в системе FreeStyle Router помимо установки номинального зазора задается минимальный, причем трассировщик будет стараться в процессе оптимизации выдерживать номинальные зазоры между проводниками. Если же для этого не будет возможности, система начнет уменьшать его вплоть до минимального, создавая таким образом «узкие места». Узкие места индицируются в процессе трассировки, и могут быть затем ликвидированы путем перемещения компонентов.
2) Особенности трассировщика SpeedWay:
Большое значение на качество трассировки оказывает удачное расположение компонентов на плате. В системе FreeStyle Router есть ряд функций, позволяющих приблизится к оптимальному размещению.
Поскольку алгоритмы, лежащие в основе этой системы дают возможность получить 100%-ую разводку за 1-2 секунды, на этапе размещение целесообразно использовать псевдооднослойную трассировку – трассировка всех проводников в одном слое (рис. 63). По рисунку получившийся разводки, можно легко определить места скученности трасс и еще до начала основного процесса трассировки ликвидировать их. Потенциально узкие места будут подсвечиваться автоматически.
Трассировка соединений может быть выполнена в двух режимах: Full check и Weak check. Full check - полный контроль - при трассировке в этом режиме происходит полное соблюдение всех введенных ранее ограничений. В случае трассировки в режиме Weak check разрешена перегрузка между модулями, то есть допустимы нарушения ограничений с учетом того, что незафиксированные компоненты считаются подвижными, и узкие места будут ликвидированы путем перемещения компонентов во время процесса оптимизации.

Рис. 63
Псевдо –
однослойная
разводка
Система автоматически отбирает наиболее удачные варианты разводки и сохраняет их под именами vvv_lll. fsb, где vvv - число переходных отверстий, а lll - суммарная длина проводников в сантиметрах. Автосохранение начинается только после прохода одного цикла оптимизации, то есть все цепи были единожды переразведены по-новому.
В таблице сохраненных вариантов, обычно, присутствует не один вариант, а несколько – в одних случаях есть преимущество в длине, в других – в количестве переходов. В зависимости от того, какой параметр наиболее важен пользователю - общая длина или количество переходов, будет сделан соответствующий выбор.
3) Особенности корректора FreeStyle:
Как уже отмечалось, корректор FreeStyle применяется для улучшения лэйаута разведенной платы. Перемещение компонентов, переходных отверстий и ветвлений выполняется для уменьшения длины проводников, обеспечения заданных зазоров (ликвидация узких мест), а также для уменьшения площади платы, занятой компонентами. Перемещение может выполняться либо вручную, либо автоматически. Функция автоматического сдвига компонентов – универсальная функция топологического трассировщика.
Для перемещения компонентов лучше использовать комбинированную стратегию, заключающуюся в сочетании автоматических и ручных этапов. Для уменьшения площади платы рекомендуется включить «дрейф» в нужную сторону. Компоненты, которые не должны автоматически перемещаться, следует зафиксировать. Хочется отметить, что на данном этапе не происходит изменения топологического расположения проводников.
Завершение трассировки, выбор лучшего варианта
Очень важным свойством системы FreeStyle Router является то, что процесс оптимизации может продолжаться бесконечно долго. Пользователь сам должен прервать процесс, когда будет получен вариант, удовлетворяющий его требованиям.
Система автоматически запоминает варианты с наилучшими параметрами (рис. 44). Первый сохраненный вариант появится лишь тогда, когда пройдет один цикл оптимизации (рис. 42). Далее сохранение будет происходить по мере улучшения качества разводки.
Иногда под сохраненными вариантами будет возникать дополнительная строка «последний сохранен как fsroute.swp». Это означает, что последний вариант, хотя и имеет лучшие параметры, чем предыдущие варианты сохраняется условно, как файл fsroute.swp. Программа предполагает, что в ближайшее время может быть получен более качественный результат, который будет сохранен окончательно как файл с расширением .fsb и отражен в таблице лучших вариантов (рис. 44).

Рис. 44
Параметры проекта
В системе FreeStyle Router критериями качества трассировки являются:
1) Поскольку процесс оптимизации является многокритериальным, а критерии, обычно, противоречат друг другу, например, при уменьшении общей длины трасс увеличивается число переходных отверстий, каждый цикл оптимизации разбит как бы на две части: в начале большее внимание уделяется сокращению общей длины соединений, а в конце уменьшению числа межслойных переходов.
2) В программе изначально заложены определенные весовые коэффициенты для каждого из критериев, то есть, например, если ошибки (высший весовой коэффициент) исчезнут, то при дальнейшей оптимизации очень мала вероятность их появления снова, так как их приоритет очень высок.
3) В простых проектах система быстро находит оптимальный вариант (ноль ошибок, минимум переходов) и начинает очень медленно уменьшать общую длину соединений.
В таком случае никакого смысла в дальнейшей оптимизации нет;
4) В сложных проектах достаточно приличные результаты появляются после четвертого цикла оптимизации;
Завершение трассировки соединений выполняется в два этапа - это приостановка процесса с помощью клавиши «Pause» и выход из опции «Перетрассировать заново» клавишей «Quit». При этом на главной панели становятся активными сразу несколько опций: «Перетрассировать заново», «Повысить качество разводки», «Выбрать лучший вариант» и «Создать промежуточный .pdf - файл».
Если вдруг по каким-то причинам следует повторить трассировку, необходимо снова войти в опцию «Перетрассировать заново» и проделать все те манипуляции, о которых говорилось выше.
Промежуточные варианты запоминаются в файлы с расширением .fsb. При желании дальнейшего улучшения качества разводки следует выбрать опцию «Повысить качество разводки». Процесс оптимизации, в этом случае начнется не с самого начала, а с того момента, когда был записан выбранный .fsb файл.
Результат, удовлетворяющий пользователя, когда-нибудь будет получен, и следующей операцией, которую придется выполнить, будет операция выбора подходящего варианта. Для этого определена отдельная опция «Выбор лучшего варианта» (рис. 45).
В верхней строке находятся имя исходного .pdf - файла.
Прямо под названием проекта расположена область комментариев. Здесь описываются параметры последнего полученного результата, а именно длина, переходы и нарушения. При желании можно ввести дополнительную информацию с клавиатуры, щелкнув мышью в строке «здесь может быть комментарий», но для этого необходимо выйти из опции «Выбрать лучший вариант», поскольку в рассматриваемой опции область комментариев не может быть изменена.
Инновации: Менеджмент - Моделирование - Софт
- Инновационный менеджмент
- Разработка программного обеспечения
- Россия и инновации
- Управление инновационным менеджментом
- Моделирование
- Финансовое моделирование
- Системы моделирования
- Виды моделирования
- Практическое моделирование
- Пакет Mechanical Desktop
- Моделирование программ
- Софт для моделирования
- Пакет Simulink
- Моделирование в IBM
- MSC Nastran Моделирование -
- AutoCAD
- Unigraphics
- P-CAD



